|
Stud.IP
4.1 Revision
|


Public Member Functions | |
| before_filter (&$action, &$args) | |
| index_action () | |
| details_action ($modul_id=null, $modulteil_id=null) | |
Public Member Functions inherited from Module_ModuleController | |
| before_filter (&$action, &$args) | |
| index_action () | |
| modul_action ($modul_id=null, $institut_id=null) | |
| delete_modul_deskriptor_action ($deskriptor_id, $language) | |
| assignments_action ($modul_id) | |
| description_action ($modul_id) | |
| approve_action ($modul_id) | |
| copy_form_action ($modul_id) | |
| copy_action ($modul_id) | |
| show_original_action () | |
| modulteil_action ($modulteil_id=null) | |
| delete_modulteil_deskriptor_action ($deskriptor_id, $language) | |
| copy_modulteil_action ($modulteil_id) | |
| modulteil_lvg_action ($modulteil_id) | |
| add_lvgruppe_action ($modulteil_id) | |
| delete_lvgruppe_action ($modulteil_id, $lvgruppe_id) | |
| lvgruppe_action ($modulteil_id, $lvgruppe_id=null) | |
| delete_action ($modul_id) | |
| delete_modulteil_action ($modulteil_id) | |
| details_action ($modul_id, $modulteil_id=null) | |
| diff_select_action ($modul_id) | |
| diff_action ($new_id=null, $old_id=null) | |
| search_action () | |
| reset_search_action () | |
| sort_action () | |
| set_filter_action () | |
| reset_filter_action () | |
Public Member Functions inherited from MVVController | |
| before_filter (&$action, &$args) | |
| paramSuffix ($action='') | |
| renderSortLink ($action, $text, $field, $attributes=null) | |
| jsUrl ($to='', $params=array()) | |
| qs_result_action () | |
Public Member Functions inherited from StudipController | |
| before_filter (&$action, &$args) | |
| perform ($unconsumed_path) | |
| after_filter ($action, $args) | |
| validate_args (&$args, $types=NULL) | |
| url_for ($to='') | |
| link_for ($to='') | |
| relocate ($to) | |
| rescue ($exception) | |
| render_json ($data) | |
| relay ($to_uri) | |
| perform_relayed ($unconsumed) | |
| render_template_as_string ($template, $layout=null) | |
Data Fields | |
| $institut_id | |
Data Fields inherited from Module_ModuleController | |
| $filter = array() | |
Data Fields inherited from MVVController | |
| $search_result = array() | |
| $search_term = '' | |
| $search_id = null | |
| $param_suffix = '' | |
Additional Inherited Members | |
Static Public Member Functions inherited from MVVController | |
| static | trim ($text) |
Static Public Attributes inherited from MVVController | |
| static | $items_per_page |
Protected Member Functions inherited from Module_ModuleController | |
| setSidebar () | |
Protected Member Functions inherited from MVVController | |
| initSearchParams ($action='') | |
| initPageParams ($action=null) | |
| setSidebar () | |
| do_search ($class_name, $search_term=null, $search_id=null, $filter=null) | |
| getSearchResult ($class_name) | |
| reset_search ($action='') | |
| reset_page ($action='') | |
| sessSet ($key, $value) | |
| sessGet ($key, $default=null) | |
| sessRemove ($keys) | |
| sessDelete () | |
Static Protected Member Functions inherited from MVVController | |
| static | IsVisible () |
Protected Attributes inherited from Module_ModuleController | |
| $show_sidebar_search = false | |
| $show_sidebar_filter = false | |
Protected Attributes inherited from MVVController | |
| $sidebar_rendered = false | |
| $session_key | |
Protected Attributes inherited from AuthenticatedController | |
| $with_session = true | |
| $allow_nobody = false | |
Protected Attributes inherited from StudipController | |
| $with_session = false | |
| $allow_nobody = true | |
| $encoding = "utf-8" | |
| $utf8decode_xhr = false | |
| before_filter | ( | & | $action, |
| & | $args | ||
| ) |
Shows all modules by a given institute that is responsible for them.
Reimplemented from Module_ModuleController.

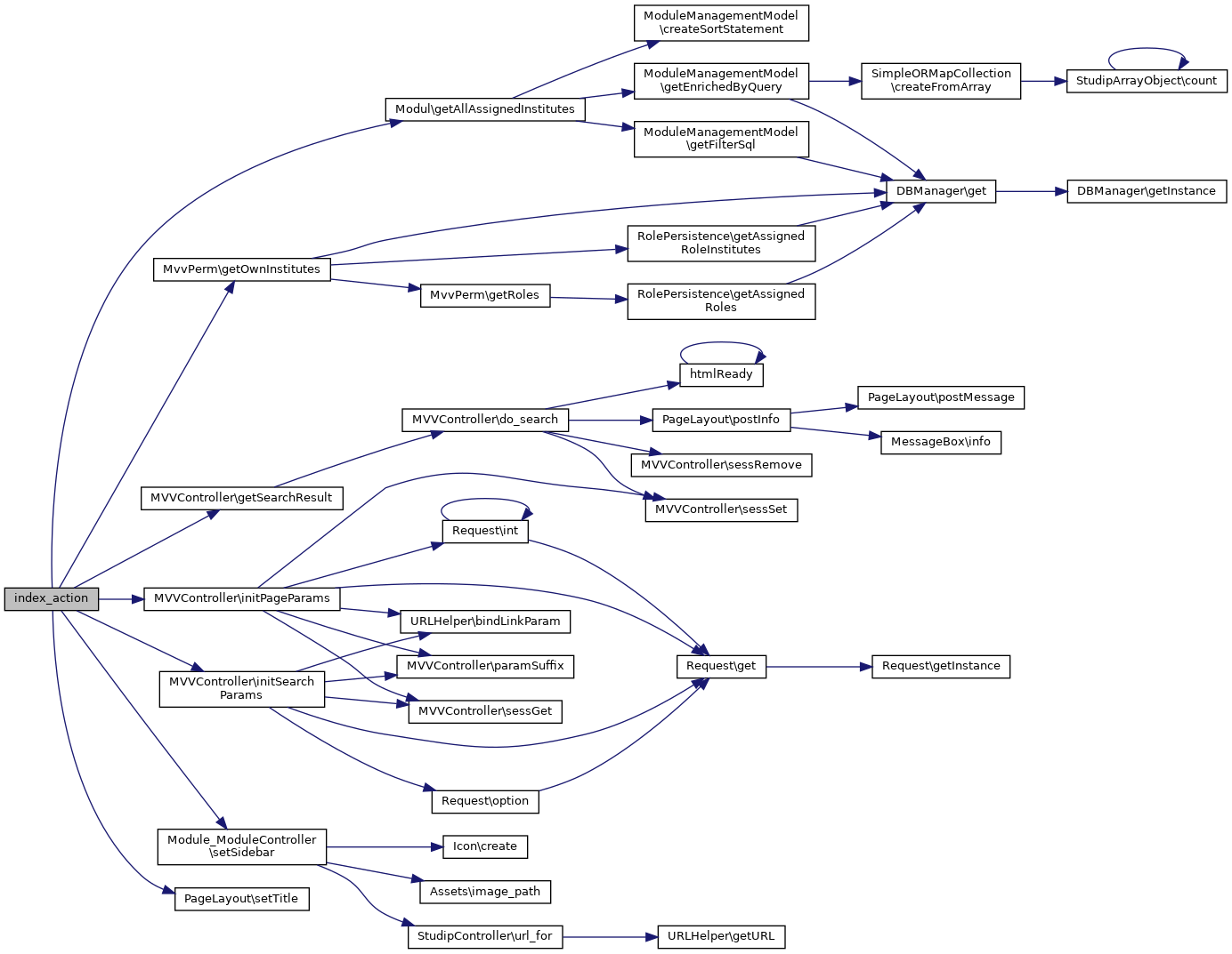
| index_action | ( | ) |
Lists all institutes responsible for modules.
Reimplemented from Module_ModuleController.

| $institut_id |