Stud.IP  4.1 Revision
Materialien_DokumenteController Class Reference
Inheritance diagram for Materialien_DokumenteController:
Inheritance graph
Collaboration diagram for Materialien_DokumenteController:
Collaboration graph

Public Member Functions

 before_filter (&$action, &$args)
 
 index_action ()
 
 details_action ($dokument_id=null)
 
 dokument_action ($dokument_id=null)
 
 delete_action ($dokument_id)
 
 search_action ()
 
 reset_search_action ()
 
 set_filter_action ()
 
 reset_filter_action ()
 
 ref_properties_action ($dokument_id, $object_id, $object_type)
 
 dispatch_action ($class_name, $id)
 
- Public Member Functions inherited from MVVController
 before_filter (&$action, &$args)
 
 paramSuffix ($action='')
 
 renderSortLink ($action, $text, $field, $attributes=null)
 
 jsUrl ($to='', $params=array())
 
 qs_result_action ()
 
- Public Member Functions inherited from StudipController
 before_filter (&$action, &$args)
 
 perform ($unconsumed_path)
 
 after_filter ($action, $args)
 
 validate_args (&$args, $types=NULL)
 
 url_for ($to='')
 
 link_for ($to='')
 
 relocate ($to)
 
 rescue ($exception)
 
 render_json ($data)
 
 relay ($to_uri)
 
 perform_relayed ($unconsumed)
 
 render_template_as_string ($template, $layout=null)
 

Data Fields

 $filter = array()
 
- Data Fields inherited from MVVController
 $search_result = array()
 
 $search_term = ''
 
 $search_id = null
 
 $param_suffix = ''
 

Protected Member Functions

 setSidebar ()
 
- Protected Member Functions inherited from MVVController
 initSearchParams ($action='')
 
 initPageParams ($action=null)
 
 setSidebar ()
 
 do_search ($class_name, $search_term=null, $search_id=null, $filter=null)
 
 getSearchResult ($class_name)
 
 reset_search ($action='')
 
 reset_page ($action='')
 
 sessSet ($key, $value)
 
 sessGet ($key, $default=null)
 
 sessRemove ($keys)
 
 sessDelete ()
 

Additional Inherited Members

- Static Public Member Functions inherited from MVVController
static trim ($text)
 
- Static Public Attributes inherited from MVVController
static $items_per_page
 
- Static Protected Member Functions inherited from MVVController
static IsVisible ()
 
- Protected Attributes inherited from MVVController
 $sidebar_rendered = false
 
 $session_key
 
- Protected Attributes inherited from AuthenticatedController
 $with_session = true
 
 $allow_nobody = false
 
- Protected Attributes inherited from StudipController
 $with_session = false
 
 $allow_nobody = true
 
 $encoding = "utf-8"
 
 $utf8decode_xhr = false
 

Member Function Documentation

◆ before_filter()

before_filter ( $action,
$args 
)

Reimplemented from MVVController.

Here is the call graph for this function:

◆ delete_action()

delete_action (   $dokument_id)

Deletes a document

Here is the call graph for this function:

◆ details_action()

details_action (   $dokument_id = null)
Here is the call graph for this function:

◆ dispatch_action()

dispatch_action (   $class_name,
  $id 
)
Here is the call graph for this function:

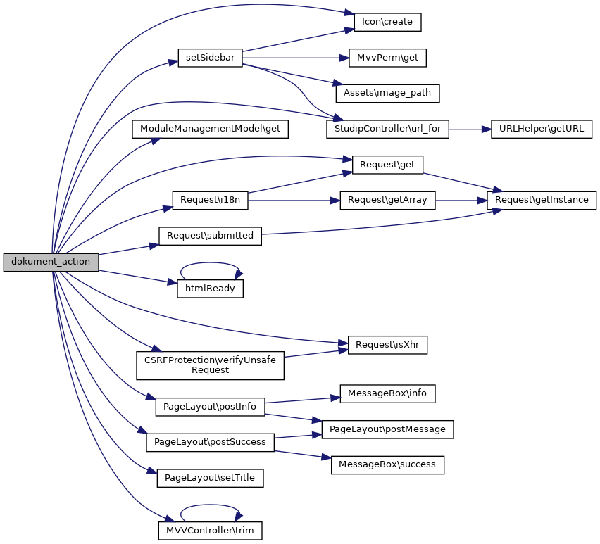
◆ dokument_action()

dokument_action (   $dokument_id = null)

Edits the selected document

Here is the call graph for this function:

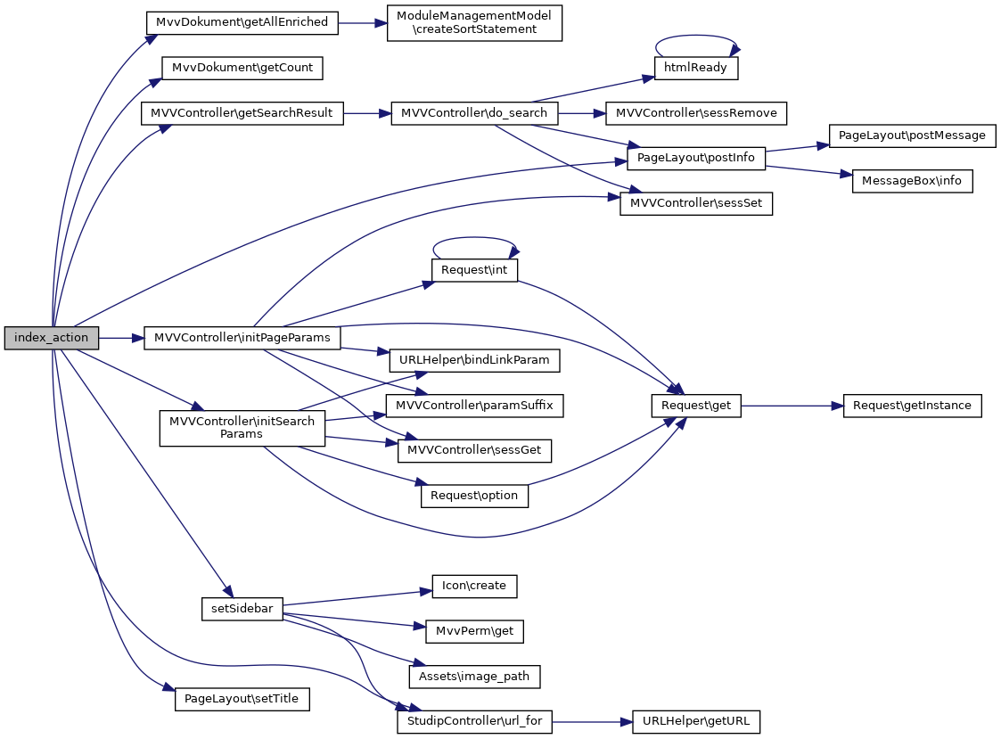
◆ index_action()

index_action ( )
Here is the call graph for this function:

◆ ref_properties_action()

ref_properties_action (   $dokument_id,
  $object_id,
  $object_type 
)
Here is the call graph for this function:

◆ reset_filter_action()

reset_filter_action ( )
Here is the call graph for this function:

◆ reset_search_action()

reset_search_action ( )

resets the search

Here is the call graph for this function:

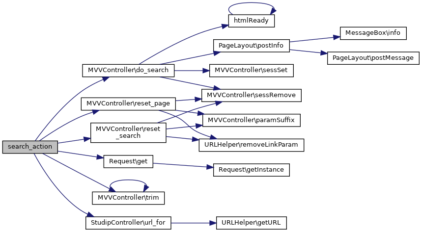
◆ search_action()

search_action ( )

do the search

Here is the call graph for this function:

◆ set_filter_action()

set_filter_action ( )

sets filter parameters and store these in the session

Here is the call graph for this function:

◆ setSidebar()

setSidebar ( )
protected

Creates the sidebar widgets

Reimplemented from MVVController.

Here is the call graph for this function:
Here is the caller graph for this function:

Field Documentation

◆ $filter

$filter = array()

The documentation for this class was generated from the following file: