Stud.IP  jlu_2.3 Revision 48552
 All Data Structures Namespaces Files Functions Variables Groups Pages
Course_BasicdataController Class Reference
Inheritance diagram for Course_BasicdataController:
Inheritance graph
Collaboration diagram for Course_BasicdataController:
Collaboration graph

Public Member Functions

 view_action ($course_id=null)
 set_action ($course_id)
 deletedozent_action ($course_id, $dozent)
 deletedeputy_action ($course_id, $deputy)
 deletetutor_action ($course_id, $tutor)
 priorityupfor_action ($course_id, $user_id, $status="dozent")
 prioritydownfor_action ($course_id, $user_id, $status="dozent")
- Public Member Functions inherited from AuthenticatedController
 before_filter (&$action, &$args)
 after_filter ($action, $args)
- Public Member Functions inherited from StudipController
 validate_args (&$args, $types=NULL)
 url_for ($to)
 rescue ($exception)
 setInfoBoxImage ($image)
 addToInfobox ($category, $text, $icon= 'blank.gif')

Data Fields

 $msg = array()

Member Function Documentation

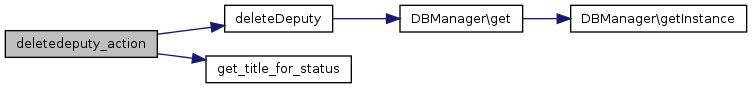
deletedeputy_action (   $course_id,
  $deputy 
)

Löscht einen Stellvertreter. Leitet danach weiter auf View und öffnet den Reiter Personal.

Parameters
md5$deputy

Here is the call graph for this function:

deletedozent_action (   $course_id,
  $dozent 
)

Löscht einen Dozenten (bis auf den letzten Dozenten) Leitet danach weiter auf View und öffnet den Reiter Personal.

Parameters
md5$dozent
deletetutor_action (   $course_id,
  $tutor 
)

Löscht einen Tutor Leitet danach weiter auf View und öffnet den Reiter Personal.

Parameters
md5$tutor
prioritydownfor_action (   $course_id,
  $user_id,
  $status = "dozent" 
)

Falls eine Person in der >>Reihenfolge<< runtergestuft werden soll. Leitet danach weiter auf View und öffnet den Reiter Personal.

Parameters
md5$user_id
string$status
priorityupfor_action (   $course_id,
  $user_id,
  $status = "dozent" 
)

Falls eine Person in der >>Reihenfolge<< hochgestuft werden soll. Leitet danach weiter auf View und öffnet den Reiter Personal.

Parameters
md5$user_id
string$status
set_action (   $course_id)

Ändert alle Grunddaten der Veranstaltung (bis auf Personal) und leitet danach weiter auf View.

Here is the call graph for this function:

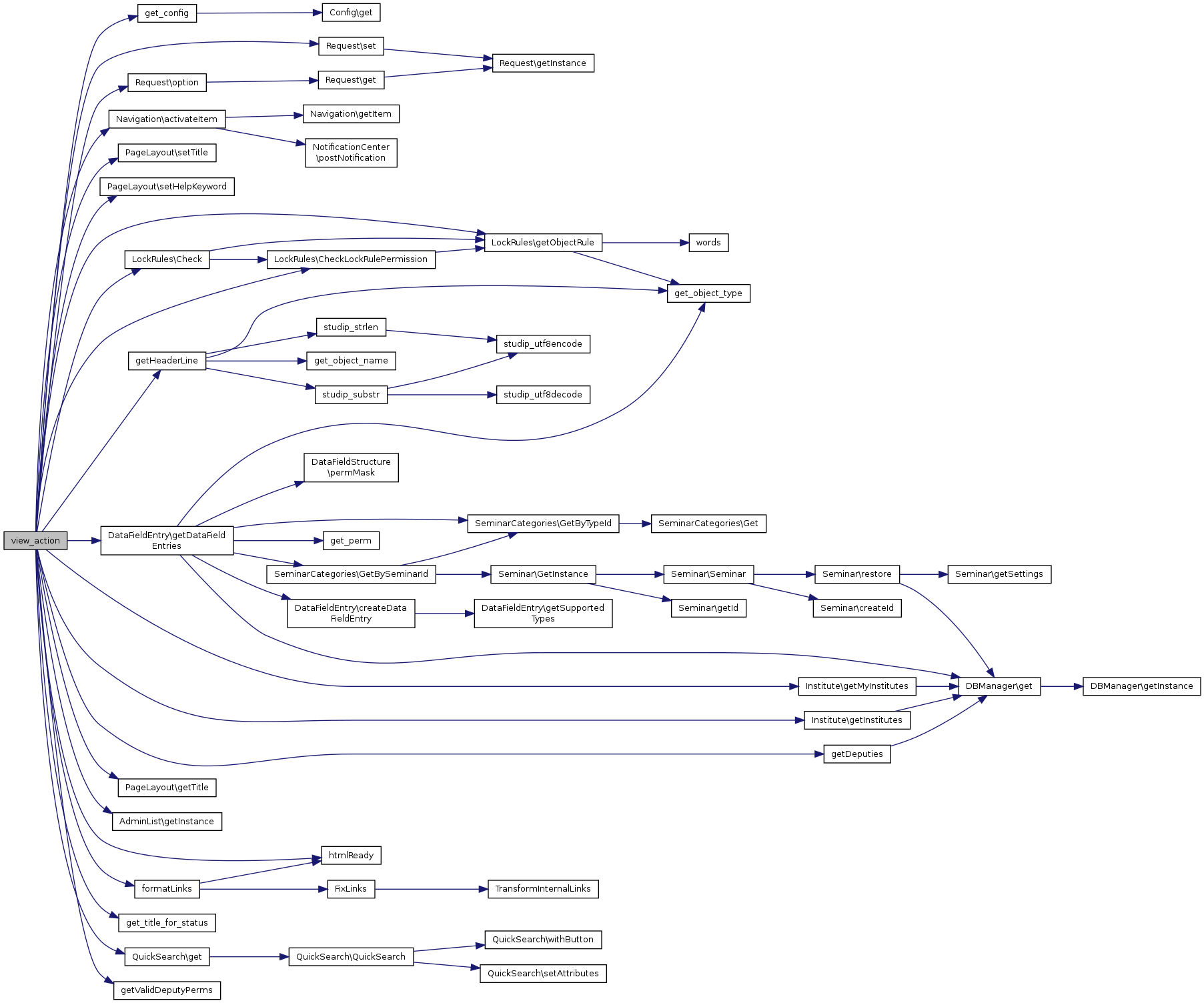
view_action (   $course_id = null)

Zeigt die Grunddaten an. Man beachte, dass eventuell zuvor eine andere Action wie Set ausgeführt wurde, von der hierher weitergeleitet worden ist. Wichtige Daten dazu wurden dann über $this->flash übertragen.

Parameters
md5$course_id

Here is the call graph for this function:

Field Documentation

$msg = array()

The documentation for this class was generated from the following file: