Stud.IP  jlu_3.1 Revision 48552
 All Data Structures Namespaces Files Functions Variables Groups Pages
NewsController Class Reference
Inheritance diagram for NewsController:
Inheritance graph
Collaboration diagram for NewsController:
Collaboration graph

Public Member Functions

 before_filter (&$action, &$args)
 after_filter ($action, $args)
 display_action ($range_id)
 visit ()
 visit_action ()
 get_news_action ($id)
 edit_news_action ($id= '', $context_range= '', $template_id= '')
 admin_news_action ($area_type= '')
 search_area ($term)
 rss_config_action ($range_id)
- Public Member Functions inherited from StudipController
 validate_args (&$args, $types=NULL)
 url_for ($to= '')
 link_for ($to= '')
 rescue ($exception)
 setInfoBoxImage ($image)
 addToInfobox ($category, $text, $icon= 'blank.gif')
 render_json ($data)
 relay ($to_uri)
 perform_relayed ($unconsumed)
 render_template_as_string ($template, $layout=null)

Additional Inherited Members

- Protected Member Functions inherited from StudipController
 populateInfobox ()

Member Function Documentation

admin_news_action (   $area_type = '')

Show administration page for user's news

Parameters
string$area_typearea filter

Here is the call graph for this function:

after_filter (   $action,
  $args 
)

Callback function being called after an action is executed.

Here is the call graph for this function:

before_filter ( $action,
$args 
)

Callback function being called before an action is executed.

Reimplemented from StudipController.

Here is the call graph for this function:

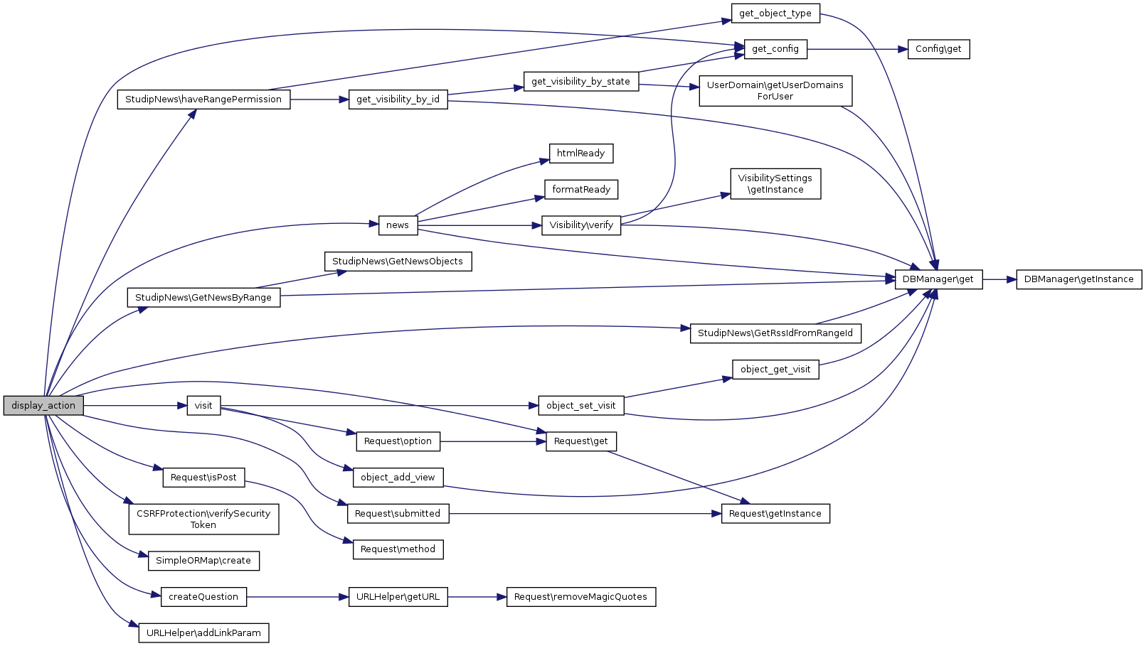
display_action (   $range_id)

Widget controller to produce the formally known show_votes()

Parameters
String$range_idrange id of the news to get displayed
Returns
array() Array of votes

Here is the call graph for this function:

edit_news_action (   $id = '',
  $context_range = '',
  $template_id = '' 
)

Builds news dialog for editing / adding news

Parameters
string$idnews id (in case news already exists; otherwise set to "new")
string$context_rangerange id (only for new news; set to 'template' for copied news)
string$template_idtemplate id (source of news template)

Here is the call graph for this function:

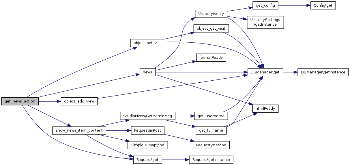
get_news_action (   $id)

shows news content

Parameters
string$idnews id

Here is the call graph for this function:

rss_config_action (   $range_id)

Here is the call graph for this function:

search_area (   $term)

Searchs for studip areas using given search term

Parameters
string$termsearch term
Returns
array area data

Here is the call graph for this function:

Here is the caller graph for this function:

visit ( )

Here is the call graph for this function:

Here is the caller graph for this function:

visit_action ( )

Here is the call graph for this function:


The documentation for this class was generated from the following file: