Stud.IP  jlu_3.3 Revision
StudipObject Class Reference
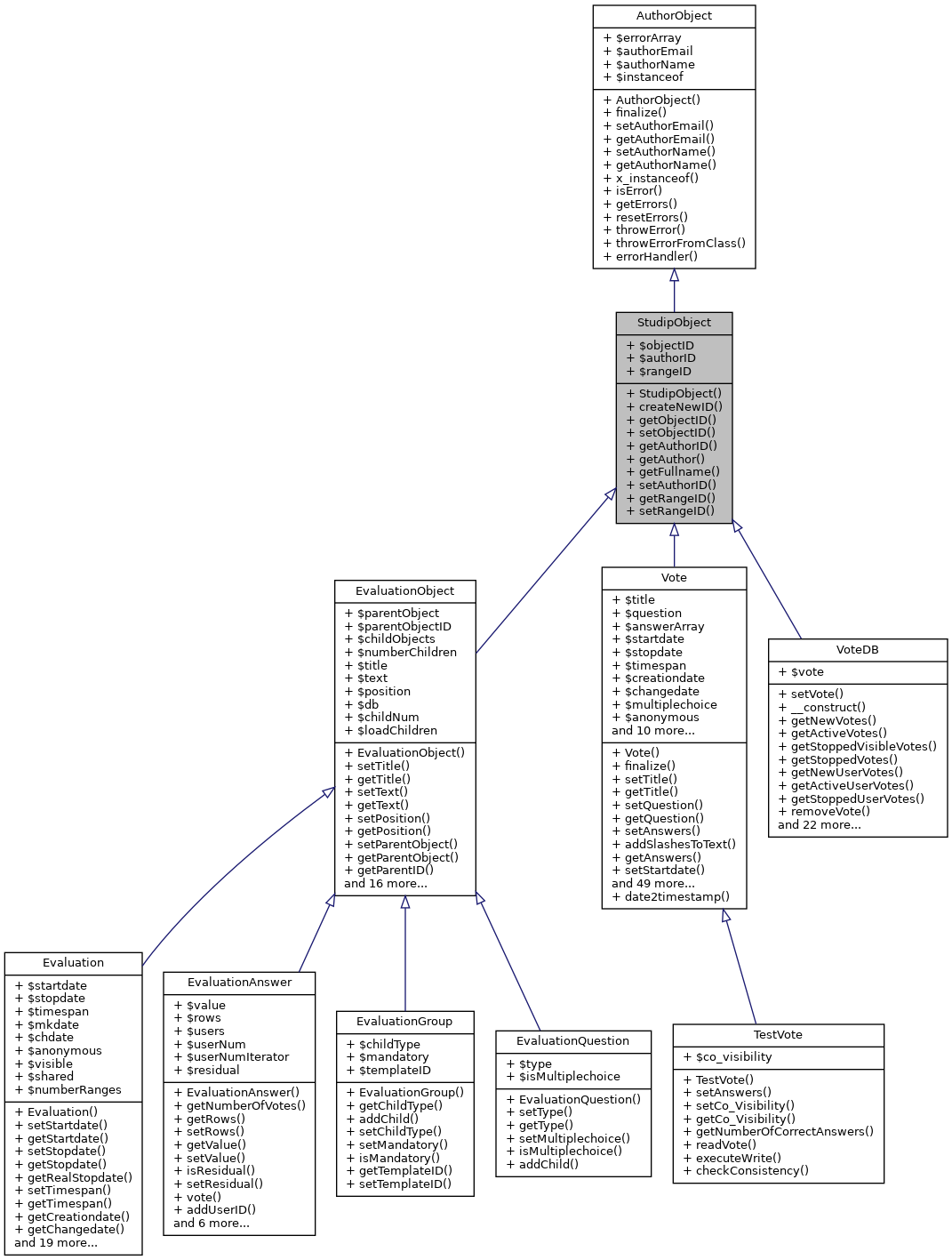
Inheritance diagram for StudipObject:
Inheritance graph
Collaboration diagram for StudipObject:
Collaboration graph

Public Member Functions

 StudipObject ($objectID="")
 
 createNewID ()
 
 getObjectID ()
 
 setObjectID ($objectID)
 
 getAuthorID ()
 
 getAuthor ()
 
 getFullname ()
 
 setAuthorID ($authorID)
 
 getRangeID ()
 
 setRangeID ($rangeID)
 
- Public Member Functions inherited from AuthorObject
 AuthorObject ()
 
 finalize ()
 
 setAuthorEmail ($email)
 
 getAuthorEmail ()
 
 setAuthorName ($name)
 
 getAuthorName ()
 
 x_instanceof ()
 
 isError ()
 
 getErrors ()
 
 resetErrors ()
 
 throwError ($errcode, $errstring, $errline=0, $errfile=0, $errtype=ERROR_NORMAL)
 
 throwErrorFromClass (&$class)
 
 errorHandler ($no, $str, $file, $line, $ctx)
 

Data Fields

 $objectID
 
 $authorID
 
 $rangeID
 
- Data Fields inherited from AuthorObject
 $errorArray
 
 $authorEmail
 
 $authorName
 
 $instanceof
 

Member Function Documentation

◆ createNewID()

createNewID ( )

Creates a new ID @access public

Returns
string The new ID
Here is the caller graph for this function:

◆ getAuthor()

getAuthor ( )

Gets the authorname @access public

Returns
string The authorID
Here is the call graph for this function:

◆ getAuthorID()

getAuthorID ( )

Gets the authorID @access public

Returns
string The authorID

Reimplemented in Vote.

◆ getFullname()

getFullname ( )

Gets the full name of the author @access public

Returns
string The authorID
Here is the call graph for this function:

◆ getObjectID()

getObjectID ( )

Gets the objectID @access public

Returns
string The objectID
Here is the caller graph for this function:

◆ getRangeID()

getRangeID ( )

Gets the rangeID @access public

Returns
string The rangeID

Reimplemented in Evaluation, and Vote.

◆ setAuthorID()

setAuthorID (   $authorID)

Sets the authorID @access public

Parameters
String$authorIDThe author ID

Reimplemented in Vote.

Here is the call graph for this function:

◆ setObjectID()

setObjectID (   $objectID)

Sets the objectID @access public

Parameters
String$objectIDThe object ID
Here is the call graph for this function:
Here is the caller graph for this function:

◆ setRangeID()

setRangeID (   $rangeID)

Sets the rangeID @access public

Parameters
String$rangeIDThe range ID

Reimplemented in Vote.

◆ StudipObject()

StudipObject (   $objectID = "")

Constructor @access public

Parameters
string$objectIDThe ID of an existing object

Field Documentation

◆ $authorID

string $authorID

The unique ID of the author @access private

◆ $objectID

$objectID

◆ $rangeID

string $rangeID

The unique range ID @access private


The documentation for this class was generated from the following file: