| 
    Stud.IP
    jlu_3.3 Revision
    
   | 
  
Namespaces | |
| namespace | vote | 
Functions | |
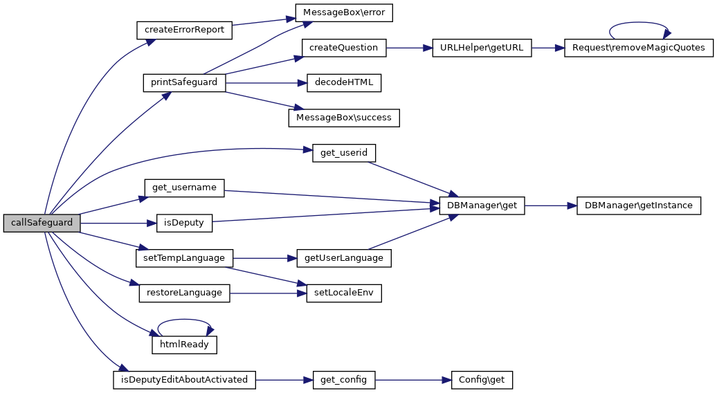
| if($voteaction !="search") elseif(( $voteaction=="search") &&(( $rangemode=="root")||( $rangemode=="admin"))) | callSafeguard ($voteaction, $voteID="", $showrangeID=NULL, $search=NULL, $referer=NULL) | 
| createVoteArray ($mode) | |
| createLabel () | |
| removeArgFromURL ( $URL, $arg) | |
Variables | |
| $voteaction = Request::option('voteaction') | |
| $showrangeID = Request::username('showrangeID') | |
| $voteID = Request::option('voteID') | |
| $openID = Request::option('openID') | |
| $searchRange = Request::get('searchRange') | |
| $referer = Request::option('referer') | |
| $label = createLabel() | |
| $safeguard = "" | |
| global | $perm | 
| $userID = $user->id | |
| if(($showrangeID) &&($voteaction !="search")) elseif( $voteaction !="search") if(($referer) &&($referer=="1")) | $voteDB = new VoteDB() | 
| $typen = array("user"=>_("Benutzer"),"sem"=>_("Veranstaltung"),"inst"=>_("Einrichtung"),"fak"=>_("Fakultät")) | |
| if( $voteaction !="search") elseif(($voteaction=="search") &&(($rangemode=="root")||($rangemode=="admin"))) callSafeguard | ( | $voteaction, | |
$voteID = "",  | 
        |||
$showrangeID = NULL,  | 
        |||
$search = NULL,  | 
        |||
$referer = NULL  | 
        |||
| ) | 

| createLabel | ( | ) | 
creates an array with all used labes
@access private
| createVoteArray | ( | $mode | ) | 
reads the vote data into an array
@access private
| mode | string 'new', 'active' or 'stopped' | 

| removeArgFromURL | ( | $URL, | |
| $arg | |||
| ) | 
deletes argument '&arg=value' from URL
@access public
| string | $URL | the URL to be modified | 
| string | $arg | the name of the argument | 
| $label = createLabel() | 
| $openID = Request::option('openID') | 
| global $perm | 
| $referer = Request::option('referer') | 
| $safeguard = "" | 
| $searchRange = Request::get('searchRange') | 
| $showrangeID = Request::username('showrangeID') | 
| $typen = array("user"=>_("Benutzer"),"sem"=>_("Veranstaltung"),"inst"=>_("Einrichtung"),"fak"=>_("Fakultät")) | 
| $voteaction = Request::option('voteaction') | 
| $voteDB = new VoteDB() | 
| $voteID = Request::option('voteID') |