|
Stud.IP
jlu_3.3 Revision
|

Static Public Member Functions | |
| static | GetInstance ($id=false, $refresh_cache=false) |
| static | setInstance (Seminar $seminar) |
| static | GetSemIdByDateId ($date_id) |
Data Fields | |
| $issues = null | |
| $irregularSingleDates = null | |
| $messages = array() | |
| $semester = null | |
| $filterStart = 0 | |
| $filterEnd = 0 | |
| $hasDatesOutOfDuration = -1 | |
| $message_stack = array() | |
| $user_number = 0 | |
| $commands | |
| $BookedRoomsStatTemp | |
| $request_id | |
| $requestData | |
| $room_request | |
| __construct | ( | $course_or_id = FALSE | ) |
Constructor
Pass nothing to create a seminar, or the seminar_id from an existing seminar to change or delete @access public
| string | $seminar_id | the seminar to be retrieved |

| __call | ( | $method, | |
| $params | |||
| ) |
| __get | ( | $field | ) |
| __isset | ( | $field | ) |
| __set | ( | $field, | |
| $value | |||
| ) |
| addCycle | ( | $data = array() | ) |

| addIssue | ( | & | $issue | ) |

| addMember | ( | $user_id, | |
$status = 'autor', |
|||
$force = false |
|||
| ) |
adds a user to the seminar with the given status
| user_id | string: ID of the user |
| status | string: status of the user for the seminar "user", "autor", "tutor", "dozent" |
| force | bool: if false (default) the user will only be upgraded and not degraded in his/her status |

| addPreliminaryMember | ( | $user_id, | |
$comment = '' |
|||
| ) |
adds user with given id as preliminary member to course
| string | $user_id |

| addSingleDate | ( | & | $singledate | ) |

| addToWaitlist | ( | $user_id, | |
$which_end = 'last' |
|||
| ) |
adds user with given id on waitinglist
| string | $user_id | |
| string | $which_end | 'last' or 'first' |

| appendMessages | ( | $messages | ) |
add an array of messages to the message-stack
| mixed | $messages | array of pre-marked message-strings |
| bool | returns true on success |

| applyTimeFilter | ( | $start, | |
| $end | |||
| ) |

| autoAssignIssues | ( | $themen, | |
| $cycle_id | |||
| ) |
| bookRoomForSingleDate | ( | $singleDateID, | |
| $roomID, | |||
$cycle_id = '', |
|||
$append_messages = true |
|||
| ) |

| cancelSingleDate | ( | $date_id, | |
$cycle_id = '' |
|||
| ) |

| changeIssuePriority | ( | $issue_id, | |
| $new_priority | |||
| ) |

| checkFilter | ( | ) |

| createError | ( | $text | ) |
stack an error-message
| string | $text | the message to stack |

| createId | ( | ) |
creates an new id for this object @access private
| createInfo | ( | $text | ) |
stack an info-message
| string | $text | the message to stack |

| createMessage | ( | $text | ) |
stack a success-message
| string | $text | the message to stack |

| delete | ( | ) |
Deletes the current seminar

| deleteCycle | ( | $cycle_id | ) |

| deleteIssue | ( | $issue_id | ) |
| deleteMember | ( | $user_id | ) |
deletes a user from the seminar by respecting the rule that at least one user with status "dozent" must stay there
| user_id | string: user_id of the user to delete |
| return | false or $this for chaining |

| deleteSingleDate | ( | $date_id, | |
$cycle_id = '' |
|||
| ) |


| editCycle | ( | $data = array() | ) |
Change a regular timeslot of the seminar. The data is passed as an array conatining the following fields: start_stunde, start_minute, end_stunde, end_minute description, turnus, startWeek, day, sws
| array | $data | the cycle-data |

| getAdmissionMembers | ( | $status = 'awaiting' | ) |
| getAdmissionTimeFrame | ( | ) |
returns array with start and endtime of course enrolment timeframe return null if there is no timeframe

| getBookedRoomsTooltip | ( | $cycle_id | ) |

| getCourseSet | ( | ) |
returns courseset object for this course


| getCycleColorClass | ( | $cycle_id | ) |

| getCycles | ( | ) |

| getData | ( | ) |
returns an asscociative array with the attributes of the seminar depending on the field-names in the database
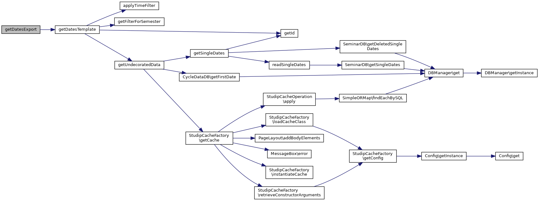
| getDatesExport | ( | $params = array() | ) |
returns a representation without html of the seminar-dates
| array | optional variables which are passed to the template |


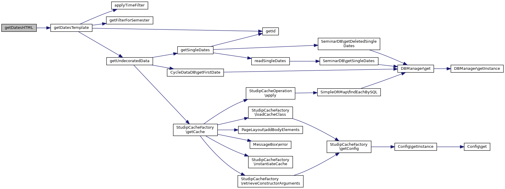
| getDatesHTML | ( | $params = array() | ) |
returns a html representation of the seminar-dates
| array | optional variables which are passed to the template |

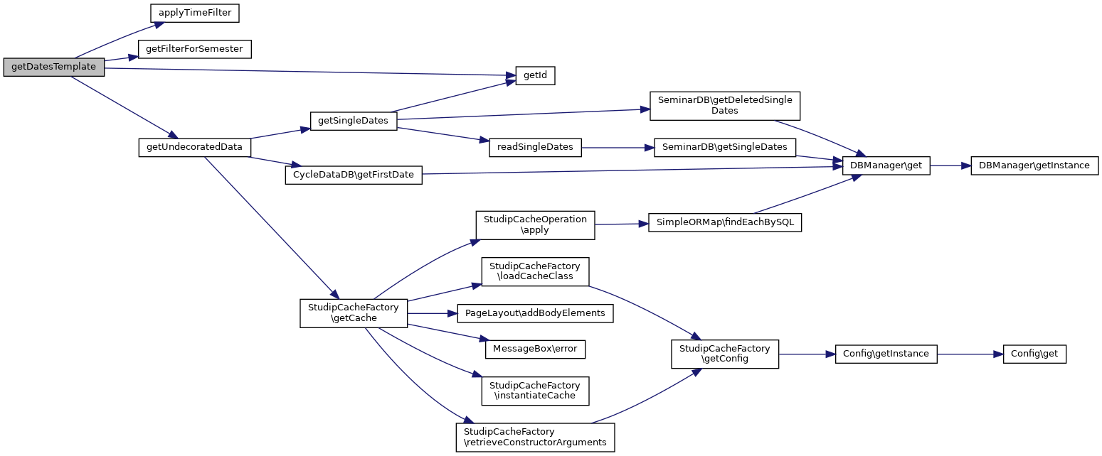
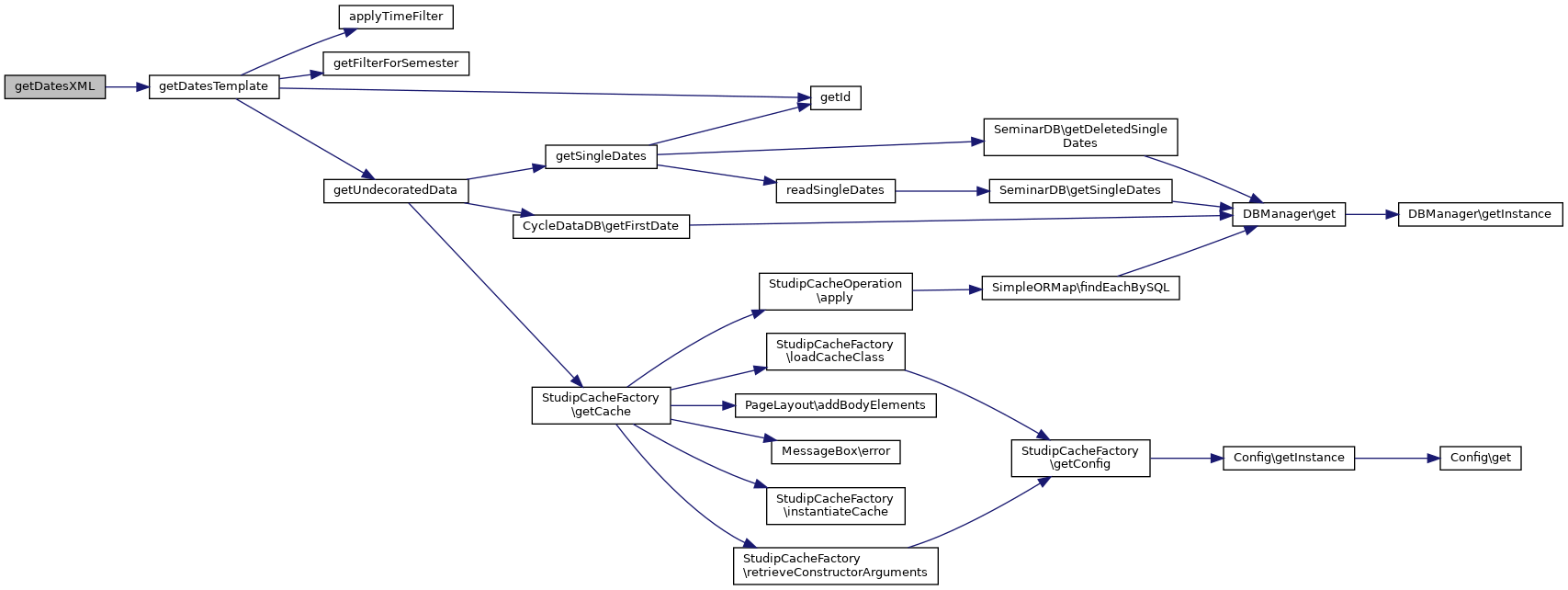
| getDatesTemplate | ( | $template, | |
$params = array() |
|||
| ) |
returns a representation of the seminar-dates with a specifiable template
| mixed | this can be a template-object or a string pointing to a template in path_to_studip/templates |
| array | optional parameters which are passed to the template |


| getDatesXML | ( | $params = array() | ) |
returns a xml-representation of the seminar-dates
| array | optional variables which are passed to the template |

| getDefaultGroup | ( | ) |

| getEndSemester | ( | ) |

| getEndSemesterVorlesEnde | ( | ) |


| getEnrolmentInfo | ( | $user_id | ) |
returns array with information about enrolment to this course for given user_id ['enrolment_allowed'] : true or false ['cause']: keyword to describe the cause ['description'] : readable description of the cause
| string | $user_id |

| getFirstDate | ( | $return_mode = 'string' | ) |

| getFormattedPredominantRooms | ( | $cycle_id, | |
$link = true, |
|||
$show = 3 |
|||
| ) |

| getFormattedTurnus | ( | $short = FALSE | ) |

| getFormattedTurnusDates | ( | $short = FALSE | ) |

| getFreeAdmissionSeats | ( | ) |
returns the number of free seats in the course or true if not limited

| getFreeTextPredominantRoom | ( | $cycle_id | ) |
| getId | ( | ) |



| getInstitutes | ( | $sem_id = null | ) |
returns an array with all IDs of Institutes this seminar is related to
| sem_id | string: optional ID of a seminar, when null, this ID will be used |


| getInstitutId | ( | ) |
| & getIssue | ( | $issue_id | ) |

| & getIssues | ( | $force = false | ) |

| getMembers | ( | $status = 'dozent' | ) |

| getMetaDateCount | ( | ) |
| getMetaDateType | ( | ) |
| getMetaDateValue | ( | $key, | |
| $value_name | |||
| ) |
| getName | ( | ) |
| getNextDate | ( | $return_mode = 'string' | ) |

| getNextMessage | ( | ) |
return the next stacked messag-string
| getNumber | ( | ) |
return the field VeranstaltungsNummer for the seminar
| getNumberOfParticipants | ( | ) |
instance method
returns number of participants for each usergroup in seminar, total, lecturers, tutors, authors, users
| string | (optional) return count only for given usergroup |
| getNumberOfParticipantsBySeminarId | ( | $sem_id | ) |
class method
returns number of participants for each usergroup in given seminar, total, lecturers, tutors, authors, users
| string | seminar_id |
| string | (optional) return count only for given usergroup |

| getPredominantRoom | ( | $cycle_id, | |
$list = FALSE |
|||
| ) |
| getRequestsInfo | ( | $cycle_id | ) |

| getRoomRequestInfo | ( | ) |
creates a textual, status-dependent representation of a room-request for a seminar.

| getRoomRequestStatus | ( | ) |
this function returns a human-readable status of a room-request, if any, false otherwise
the int-values of the states are: 0 - room-request is open 1 - room-request has been edited, but no confirmation has been sent 2 - room-request has been edited and a confirmation has been sent 3 - room-request has been declined
they are mapped with: 0 - open 1 - pending 2 - closed 3 - declined


| getSemesterDurationTime | ( | ) |
| getSemesterStartTime | ( | ) |

|
static |


| getSettings | ( | ) |
returns an array of variables from the seminar-object, excluding variables containing objects or arrays
| & getSingleDate | ( | $singleDateID, | |
$cycle_id = '' |
|||
| ) |



| & getSingleDatesForCycle | ( | $metadate_id | ) |

| getSlotModule | ( | $slot | ) |
returns StudipModule object for given slot, null when deactivated or not available
| string | $slot |

| getStackedMessages | ( | ) |
return all stacked messages as a multidimensional array
The array has the following structure: array( 'type' => ..., 'message' ... ) where type is one of error, info and success
| getStartSemester | ( | ) |

| getStartSemesterName | ( | ) |
return the name of the seminars start-semester
| getStartWeek | ( | $metadate_id = false | ) |
| getStatOfNotBookedRooms | ( | $cycle_id | ) |


| getStatus | ( | ) |
| getStudyAreas | ( | ) |
Returns the IDs of this course's study areas.


| getTurnus | ( | $metadate_id = false | ) |
| getUndecoratedData | ( | $filter = false | ) |
This function returns an associative array of the dates owned by this seminar


| hasDatesOutOfDuration | ( | $force = false | ) |


| hasRoomRequest | ( | ) |

| isAdmissionEnabled | ( | ) |
returns true if the number of participants of this course is limited


| isAdmissionLocked | ( | ) |
returns true if the course is locked

| isPasswordProtected | ( | ) |
returns true if the course is password protected

| isPublic | ( | ) |

| isStudygroup | ( | ) |

| isVisible | ( | ) |
| processCommands | ( | ) |

| readIssues | ( | $force = false | ) |


| readSingleDates | ( | $force = FALSE, |
|
$filter = FALSE |
|||
| ) |


| readSingleDatesForCycle | ( | $metadate_id | ) |
return an array of singledate-objects for the submitted cycle identified by metadate_id
| string | $metadate_id | the id identifying the cycle |

| registerCommand | ( | $command, | |
| $function | |||
| ) |
| removeAndUpdateSingleDates | ( | ) |

| removeRequest | ( | $singledate_id, | |
$cycle_id = '' |
|||
| ) |
removes a room-request for a single date. If no cycle_id is given, the single date is an irregular date of the seminar, otherwise it is a single date of a regular entry.
| string | $singledate_id | the id of the date |
| string | $cycle_id | the metadate_id of the regular entry (optional) |

| removeSeminarRequest | ( | ) |

| renumberIssuePrioritys | ( | ) |

| restore | ( | ) |
restore the data
the complete data of the object will be loaded from the db @access public
| Exception | if there is no such course |

| setEndSemester | ( | $end | ) |

| setFilter | ( | $timestamp | ) |

|
static |

| setInstitutes | ( | $institutes = array() | ) |
set the entries for seminar_inst table in database seminare.institut_id will always be added
| institutes | array: array of Institut_id's |

| setLabel | ( | $user_id, | |
| $label | |||
| ) |

| setMemberPriority | ( | $members | ) |
sets the almost never used column position in the table seminar_user
| members | array: array of user_id's - wrong IDs will be ignored |

| setMetaDateValue | ( | $key, | |
| $value_name, | |||
| $value | |||
| ) |
| setStartSemester | ( | $start | ) |

| setStartWeek | ( | $week, | |
$metadate_id = false |
|||
| ) |


| setStudyAreas | ( | $selected | ) |
Sets the study areas of this course.
| array | an array of IDs |

| setTurnus | ( | $turnus, | |
$metadate_id = false |
|||
| ) |


| store | ( | $trigger_chdate = true | ) |
| unDeleteSingleDate | ( | $date_id, | |
$cycle_id = '' |
|||
| ) |

| $BookedRoomsStatTemp |
| $commands |
| $filterEnd = 0 |
| $filterStart = 0 |
| $hasDatesOutOfDuration = -1 |
| $irregularSingleDates = null |
| $issues = null |
| $message_stack = array() |
| $messages = array() |
| $request_id |
| $requestData |
| $room_request |
| $user_number = 0 |