Stud.IP  jlu_4.1 Revision
FilesController Class Reference
Inheritance diagram for FilesController:
Inheritance graph
Collaboration diagram for FilesController:
Collaboration graph

Public Member Functions

 validate_args (&$args, $types=NULL)
 
 before_filter (&$action, &$args)
 
 index_action ($topFolderId='')
 
 flat_action ()
 
 configure_action ()
 
 system_action ($plugin_id, $folder_id=null)
 
 copyhandler_action ($destination_id)
 
- Public Member Functions inherited from StudipController
 before_filter (&$action, &$args)
 
 perform ($unconsumed_path)
 
 after_filter ($action, $args)
 
 validate_args (&$args, $types=NULL)
 
 url_for ($to='')
 
 link_for ($to='')
 
 relocate ($to)
 
 rescue ($exception)
 
 render_json ($data)
 
 relay ($to_uri)
 
 perform_relayed ($unconsumed)
 
 render_template_as_string ($template, $layout=null)
 

Static Public Member Functions

static getRangeLink ($folder)
 

Additional Inherited Members

- Protected Attributes inherited from AuthenticatedController
 $with_session = true
 
 $allow_nobody = false
 
- Protected Attributes inherited from StudipController
 $with_session = false
 
 $allow_nobody = true
 

Member Function Documentation

◆ before_filter()

before_filter ( $action,
$args 
)

Reimplemented from StudipController.

Here is the call graph for this function:

◆ configure_action()

configure_action ( )

Action to configure the different FileSystem-plugins

Here is the call graph for this function:

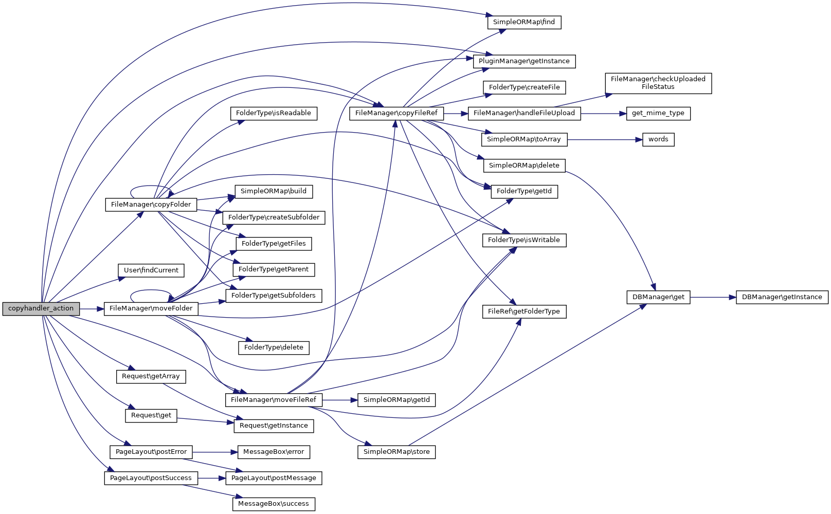
◆ copyhandler_action()

copyhandler_action (   $destination_id)
Here is the call graph for this function:

◆ flat_action()

flat_action ( )

Displays the files in flat view

Here is the call graph for this function:

◆ getRangeLink()

static getRangeLink (   $folder)
static

Create a link to a folder's range.

Parameters
\FolderType$folderthe folder
Returns
string the link to the folder's range
Here is the call graph for this function:

◆ index_action()

index_action (   $topFolderId = '')

Displays the files in tree view.

Here is the call graph for this function:

◆ system_action()

system_action (   $plugin_id,
  $folder_id = null 
)
Here is the call graph for this function:

◆ validate_args()

validate_args ( $args,
  $types = NULL 
)

Validate arguments based on a list of given types. The types are: 'int', 'float', 'option' and 'string'. If the list of types is NULL or shorter than the argument list, 'option' is assumed for all remaining arguments. 'option' differs from Request::option() in that it also accepts the charaters '-' and ',' in addition to all word charaters.

Parameters
arrayan array of arguments to the action
arraylist of argument types (optional)

Reimplemented from StudipController.


The documentation for this class was generated from the following file: