Stud.IP  jlu_4.3 Revision 64286
WikiPage Class Reference
Inheritance diagram for WikiPage:
Inheritance graph
Collaboration diagram for WikiPage:
Collaboration graph

Public Member Functions

 isVisibleTo ($user)
 
 isEditableBy ($user)
 
 isCreatableBy ($user)
 
 isLatestVersion ()
 
- Public Member Functions inherited from SimpleORMap
 __construct ($id=null)
 
 __clone ()
 
 getRelationOptions ($relation)
 
 getTableMetadata ()
 
 hasAutoIncrementColumn ()
 
 setId ($id)
 
 getId ()
 
 getNewId ()
 
 toArray ($only_these_fields=null)
 
 toRawArray ($only_these_fields=null)
 
 toArrayRecursive ($only_these_fields=null)
 
 getValue ($field)
 
 getRelationValue ($relation, $field)
 
 getDefaultValue ($field)
 
 setValue ($field, $value)
 
 __get ($field)
 
 __set ($field, $value)
 
 __isset ($field)
 
 offsetExists ($offset)
 
 offsetGet ($offset)
 
 offsetSet ($offset, $value)
 
 offsetUnset ($offset)
 
 getIterator ()
 
 count ()
 
 isField ($field)
 
 isAdditionalField ($field)
 
 isAliasField ($field)
 
 isI18nField ($field)
 
 setData ($data, $reset=false)
 
 isNew ()
 
 isDeleted ()
 
 setNew ($is_new)
 
 getWhereQuery ()
 
 restore ()
 
 store ()
 
 triggerChdate ()
 
 delete ()
 
 isDirty ()
 
 isFieldDirty ($field)
 
 revertValue ($field)
 
 getPristineValue ($field)
 
 initRelation ($relation)
 
 resetRelation ($relation)
 
 cleanup ()
 

Static Public Member Functions

static findLatestPages ($course_id)
 
static findLatestPage ($course_id, $keyword)
 
static getStartPage ($course_id)
 
static exportUserData (StoredUserData $storage)
 
- Static Public Member Functions inherited from SimpleORMap
static tableScheme ($db_table)
 
static expireTableScheme ()
 
static find ($id)
 
static exists ($id)
 
static countBySql ($sql=1, $params=array())
 
static create ($data)
 
static build ($data, $is_new=true)
 
static buildExisting ($data)
 
static import ($data)
 
static findBySQL ($sql, $params=array())
 
static findOneBySQL ($where, $params=array())
 
static findThru ($foreign_key_value, $options)
 
static findEachBySQL ($callable, $sql, $params=array())
 
static findMany ($pks=array(), $order='', $order_params=array())
 
static findEachMany ($callable, $pks=array(), $order='', $order_params=array())
 
static findAndMapBySQL ($callable, $where, $params=array())
 
static findAndMapMany ($callable, $pks=array(), $order='', $order_params=array())
 
static deleteBySQL ($where, $params=array())
 
static toObject ($id_or_object)
 
static __callStatic ($name, $arguments)
 
static exportUserData (StoredUserData $storage)
 

Static Protected Member Functions

static configure ($config=[])
 
- Static Protected Member Functions inherited from SimpleORMap
static configure ($config=array())
 
static config ($key)
 

Additional Inherited Members

- Data Fields inherited from SimpleORMap
const ID_SEPARATOR = '_'
 
- Static Public Attributes inherited from SimpleORMap
static $schemes = null
 
- Protected Member Functions inherited from SimpleORMap
 _getId ($field)
 
 _setId ($field, $value)
 
 _getAdditionalValueFromRelation ($field)
 
 _setAdditionalValueFromRelation ($field, $value)
 
 _getAdditionalValue ($field)
 
 _setAdditionalValue ($field, $value)
 
 parseRelationOptions ($type, $name, $options)
 
 storeRelations ($only_these=null)
 
 deleteRelations ()
 
 initializeContent ()
 
 applyCallbacks ($type)
 
 registerCallback ($types, $cb)
 
 unregisterCallback ($types, $cb)
 
 cbAutoIncrementColumn ($type)
 
 cbAutoKeyCreation ()
 
 cbNotificationMapper ($cb_type)
 
 cbAfterInitialize ($cb_type)
 
 setSerializedValue ($field, $value)
 
 setI18nValue ($field, $value)
 
 cbI18N ($type)
 
- Protected Attributes inherited from SimpleORMap
 $content = array()
 
 $content_db = array()
 
 $is_new = true
 
 $is_deleted = false
 
 $db_table = ''
 
 $db_fields = null
 
 $pk = null
 
 $default_values = array()
 
 $serialized_fields = array()
 
 $alias_fields = array()
 
 $i18n_fields = array()
 
 $additional_fields = array()
 
 $relations = array()
 
 $has_many = array()
 
 $has_one = array()
 
 $belongs_to = array()
 
 $has_and_belongs_to_many = array()
 
 $registered_callbacks = array()
 
 $known_slots = array()
 
 $notification_map = array()
 
 $additional_data = array()
 
 $getter_setter_map = array()
 
- Static Protected Attributes inherited from SimpleORMap
static $config = array()
 
static $reserved_slots = array('value','newid','iterator','tablemetadata', 'relationvalue','wherequery','relationoptions','data','new','id')
 

Member Function Documentation

◆ configure()

static configure (   $config = [])
staticprotected

Configures the model

Parameters
array$configConfiguration

Reimplemented from SimpleORMap.

◆ exportUserData()

static exportUserData ( StoredUserData  $storage)
static

Export available data of a given user into a storage object (an instance of the StoredUserData class) for that user.

Parameters
StoredUserData$storageobject to store data into

Implements PrivacyObject.

Here is the call graph for this function:

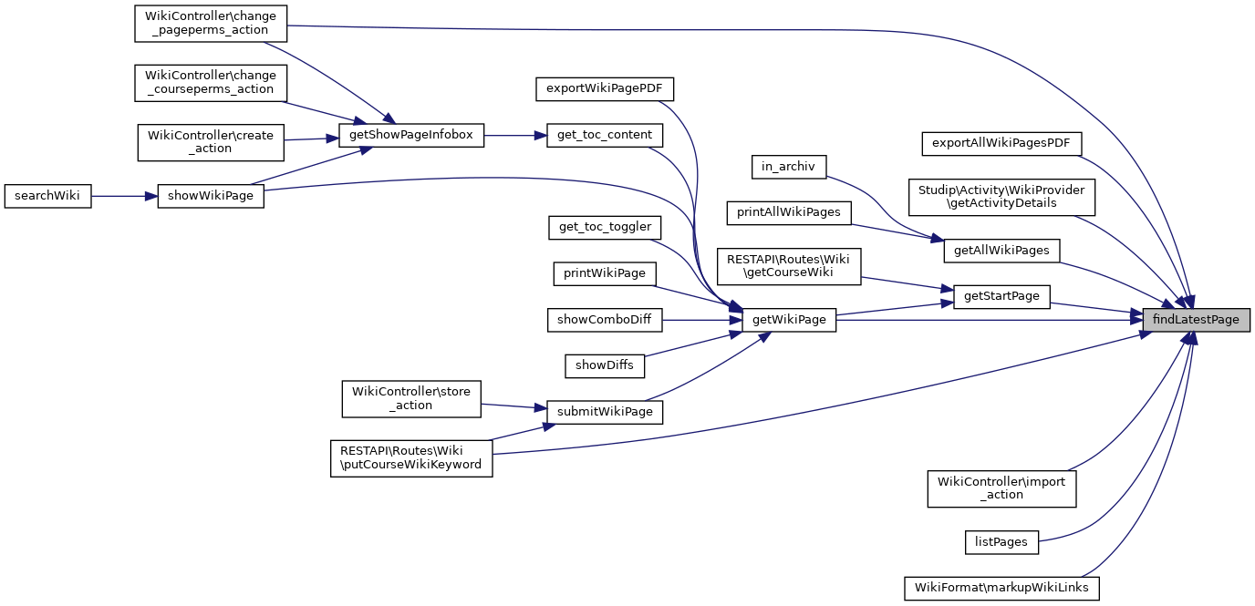
◆ findLatestPage()

static findLatestPage (   $course_id,
  $keyword 
)
static

Finds the latest version for the given course and keyword

Parameters
string$course_idCourse id
string$keywordKeyword
Returns
WikiPage or null
Here is the call graph for this function:
Here is the caller graph for this function:

◆ findLatestPages()

static findLatestPages (   $course_id)
static

Finds all latest versions of all pages for the given course.

Parameters
string$course_idCourse id
Returns
SimpleCollection of all pages
Here is the call graph for this function:
Here is the caller graph for this function:

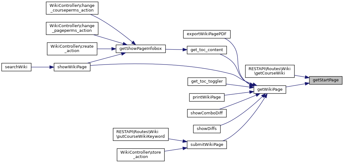
◆ getStartPage()

static getStartPage (   $course_id)
static

Returns the start page of a wiki for a given course. The start page has the keyword 'WikiWikiWeb'.

Parameters
string$course_idCourse id
Returns
WikiPage
Here is the call graph for this function:
Here is the caller graph for this function:

◆ isCreatableBy()

isCreatableBy (   $user)

Returns whether this page is creatable to the given user.

Parameters
mixed$userUser object or id
Returns
boolean indicating whether the page is creatable
Todo:
this method is kinda bogus as an instance method
Here is the call graph for this function:

◆ isEditableBy()

isEditableBy (   $user)

Returns whether this page is editable to the given user.

Parameters
mixed$userUser object or id
Returns
boolean indicating whether the page is editable
Here is the call graph for this function:
Here is the caller graph for this function:

◆ isLatestVersion()

isLatestVersion ( )

Returns whether this version of this page is the latest version availabe.

Returns
boolean

◆ isVisibleTo()

isVisibleTo (   $user)

Returns whether this page is visible to the given user.

Parameters
mixed$userUser object or id
Returns
boolean indicating whether the page is visible
Here is the call graph for this function:

The documentation for this class was generated from the following file: