|
Stud.IP
jlu_4.3 Revision 64286
|
Namespaces | |
| namespace | studip_core |
Functions | |
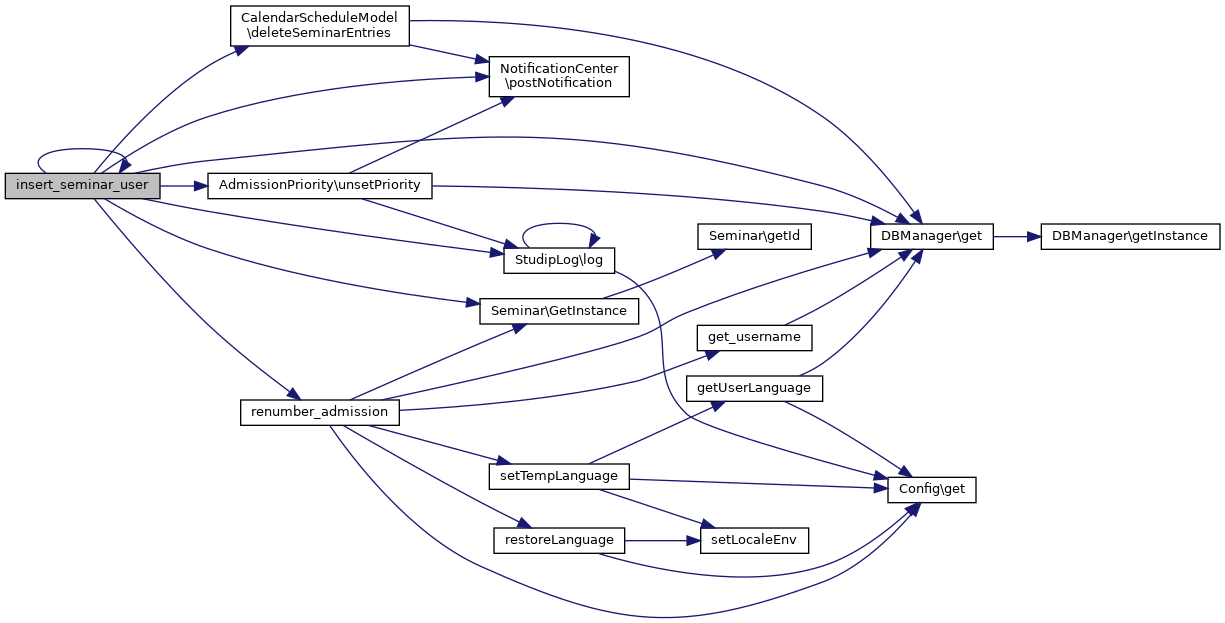
| insert_seminar_user ($seminar_id, $user_id, $status, $copy_studycourse=false, $contingent=false, $log_message=false) | |
| renumber_admission ($seminar_id, $send_message=TRUE) | |
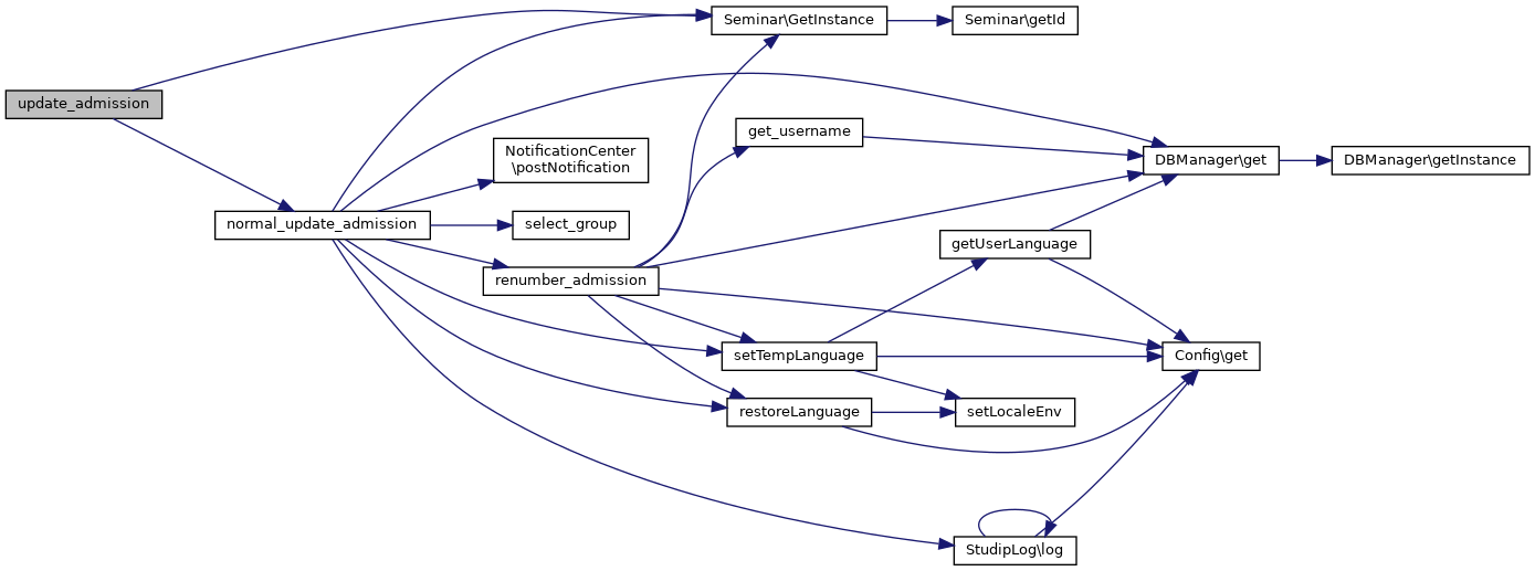
| update_admission ($seminar_id, $send_message=TRUE) | |
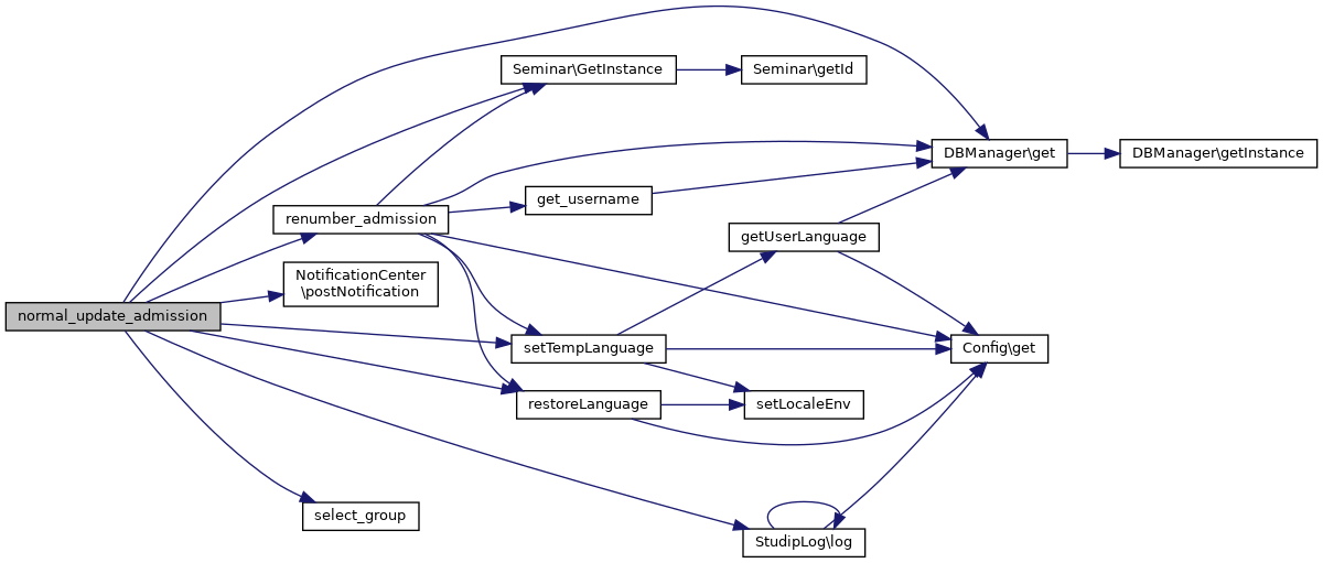
| normal_update_admission ($seminar_id, $send_message=TRUE) | |
| admission_seminar_user_insert ($user_id, $seminar_id, $status, $studiengang_id='', $comment='') | |
| admission_seminar_user_get_position ($user_id, $seminar_id) | |
| admission_seminar_user_get_position | ( | $user_id, | |
| $seminar_id | |||
| ) |
returns the position for a user on a waiting list
if the user is not found false is returned, return true if the user is found but no position is available
| string | user_id |
| string | seminar_id |


| admission_seminar_user_insert | ( | $user_id, | |
| $seminar_id, | |||
| $status, | |||
$studiengang_id = '', |
|||
$comment = '' |
|||
| ) |
sets a user on a waiting list for a registration procedure
if applicable ($status == 'awaiting') returns the position
| string | user_id |
| string | seminar_id |
| string | status 'claiming','awaiting','accepted' |
| string | studiengang_id |
| string | comment |

| insert_seminar_user | ( | $seminar_id, | |
| $user_id, | |||
| $status, | |||
$copy_studycourse = false, |
|||
$contingent = false, |
|||
$log_message = false |
|||
| ) |
Insert a user into a seminar with optional log-message and contingent
| string | $seminar_id | |
| string | $user_id | |
| string | $status | status of user in the seminar (user, autor, tutor, dozent) |
| boolean | $copy_studycourse | if true, the studycourse is copied from admission_seminar_user to seminar_user. Overrides the $contingent-parameter |
| string | $contingent | optional studiengang_id, if no id is given, no contingent is considered |
| string | $log_message | optional log-message. if no log-message is given a default one is used |


| normal_update_admission | ( | $seminar_id, | |
$send_message = TRUE |
|||
| ) |
This function updates an admission procedure
The function checks, if user could be insert to the seminar. The User gets a message, if he is inserted to the seminar
| string | seminar_id the seminar_id of the seminar to calculate |
| boolean | send_message should a system-message be send? |


| renumber_admission | ( | $seminar_id, | |
$send_message = TRUE |
|||
| ) |
This function numbers a waiting list
Use this functions, if a person was moved from the waiting list or there were other changes to the waiting list. The User gets a message, if the parameter is set and the position on the waiting list has changed.
| string | seminar_id the seminar_id of the seminar to calculate |
| boolean | send_message should a system-message be send? |


| update_admission | ( | $seminar_id, | |
$send_message = TRUE |
|||
| ) |

