|
Stud.IP
jlu_4.3 Revision 64286
|


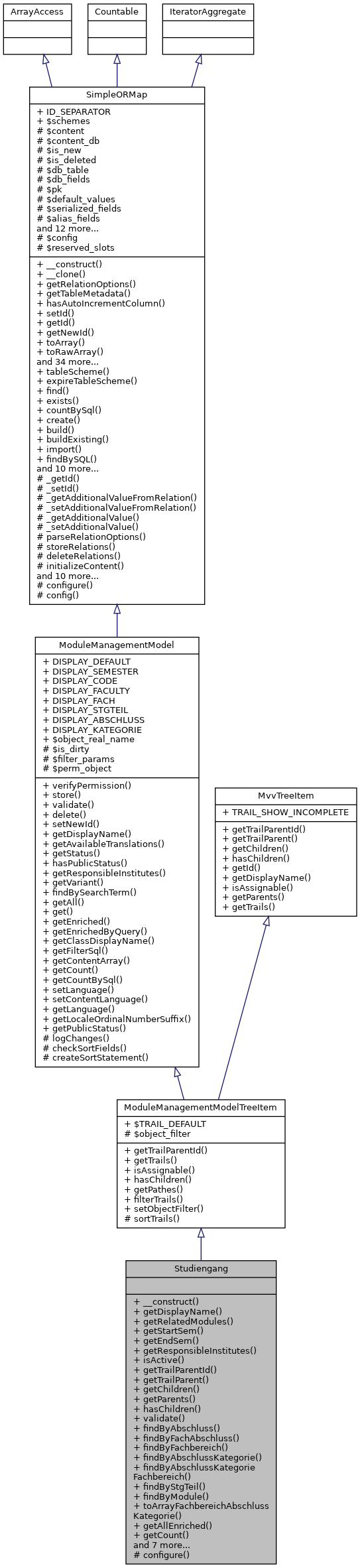
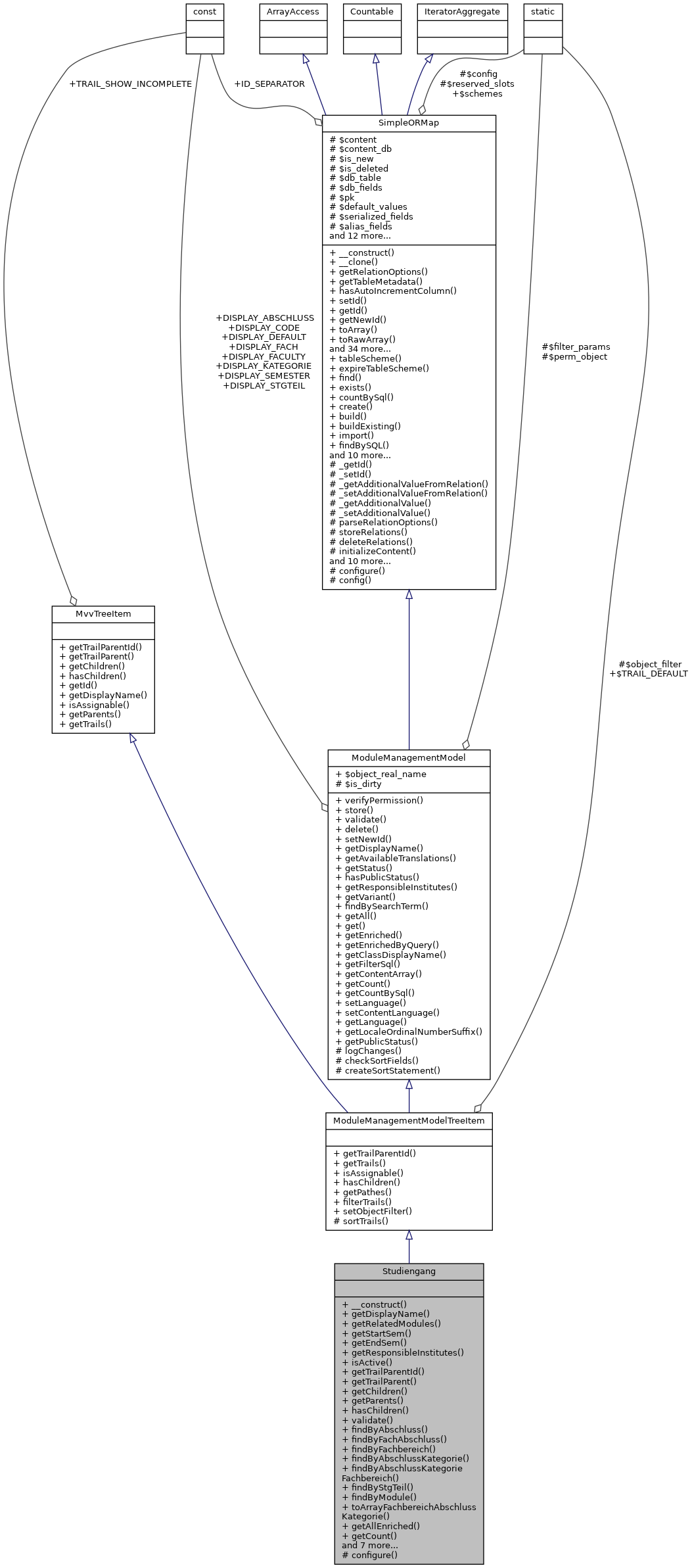
Public Member Functions | |
| __construct ($id=null) | |
| getDisplayName ($options=self::DISPLAY_DEFAULT) | |
| getRelatedModules ($only_public=true, $modul_ids=null) | |
| getStartSem () | |
| getEndSem () | |
| getResponsibleInstitutes () | |
| isActive () | |
| getTrailParentId () | |
| getTrailParent () | |
| getChildren () | |
| getParents ($mode=null) | |
| hasChildren () | |
| validate () | |
Public Member Functions inherited from ModuleManagementModelTreeItem | |
| getTrailParentId () | |
| getTrails ($types=null, $mode=null, $path=null, $in_recursion=false) | |
| isAssignable () | |
| hasChildren () | |
Public Member Functions inherited from ModuleManagementModel | |
| verifyPermission ($user_id=null) | |
| store () | |
| validate () | |
| delete () | |
| setNewId () | |
| getDisplayName ($options=self::DISPLAY_DEFAULT) | |
| getAvailableTranslations () | |
| getStatus () | |
| hasPublicStatus ($filter=null) | |
| getResponsibleInstitutes () | |
| getVariant () | |
Public Member Functions inherited from SimpleORMap | |
| __construct ($id=null) | |
| __clone () | |
| getRelationOptions ($relation) | |
| getTableMetadata () | |
| hasAutoIncrementColumn () | |
| setId ($id) | |
| getId () | |
| getNewId () | |
| toArray ($only_these_fields=null) | |
| toRawArray ($only_these_fields=null) | |
| toArrayRecursive ($only_these_fields=null) | |
| getValue ($field) | |
| getRelationValue ($relation, $field) | |
| getDefaultValue ($field) | |
| setValue ($field, $value) | |
| __get ($field) | |
| __set ($field, $value) | |
| __isset ($field) | |
| offsetExists ($offset) | |
| offsetGet ($offset) | |
| offsetSet ($offset, $value) | |
| offsetUnset ($offset) | |
| getIterator () | |
| count () | |
| isField ($field) | |
| isAdditionalField ($field) | |
| isAliasField ($field) | |
| isI18nField ($field) | |
| setData ($data, $reset=false) | |
| isNew () | |
| isDeleted () | |
| setNew ($is_new) | |
| getWhereQuery () | |
| restore () | |
| store () | |
| triggerChdate () | |
| delete () | |
| isDirty () | |
| isFieldDirty ($field) | |
| revertValue ($field) | |
| getPristineValue ($field) | |
| initRelation ($relation) | |
| resetRelation ($relation) | |
| cleanup () | |
Public Member Functions inherited from MvvTreeItem | |
| getTrailParentId () | |
| getTrailParent () | |
| getChildren () | |
| hasChildren () | |
| getId () | |
| getDisplayName () | |
| isAssignable () | |
| getParents ($mode) | |
| getTrails ($types=null, $mode=null, $path=null, $in_recursion=false) | |
Static Public Member Functions | |
| static | findByAbschluss ($abschluss_id) |
| static | findByFachAbschluss ($fach_id, $abschluss_id, $filter=null) |
| static | findByFachbereich ($fachbereich_id) |
| static | findByAbschlussKategorie ($kategorie_id) |
| static | findByAbschlussKategorieFachbereich ($kategorie_id, $fachbereich_id) |
| static | findByStgTeil ($stgteil_id) |
| static | findByModule ($modul_ids, $only_public=true) |
| static | toArrayFachbereichAbschlussKategorie ($fachbereich_id, $kategorie_id) |
| static | getAllEnriched ($sortby='name', $order='ASC', $filter=null, $row_count=null, $offset=null) |
| static | getCount ($filter=null) |
| static | getEnriched ($studiengang_id) |
| static | getAllAssignedInstitutes ($filter=null) |
| static | findBySearchTerm ($term, $filter=null) |
| static | findByIds ($studiengang_ids, $filter=null) |
| static | findStatusByIds ($studiengang_ids=array()) |
| static | findByFilter ($filter) |
| static | getClassDisplayName ($long=false) |
Static Public Member Functions inherited from ModuleManagementModelTreeItem | |
| static | getPathes ($trails, $delimiter=' · ', $display_options=self::DISPLAY_DEFAULT) |
| static | filterTrails ($trails, $filter_objects) |
| static | setObjectFilter ($class_name, $filter_func) |
Static Public Member Functions inherited from ModuleManagementModel | |
| static | findBySearchTerm ($search_term, $filter=null) |
| static | getAll () |
| static | get ($id=null) |
| static | getEnriched ($id) |
| static | getEnrichedByQuery ($query=null, $params=array(), $row_count=null, $offset=null) |
| static | getClassDisplayName ($long=false) |
| static | getFilterSql ($filter, $where=false, $or_sql=null) |
| static | getContentArray (SimpleORMap $sorm, $to_utf8=true) |
| static | getCount ($filter=null) |
| static | getCountBySql ($sql, $filter=null) |
| static | setLanguage ($language) |
| static | setContentLanguage ($language) |
| static | getLanguage () |
| static | getLocaleOrdinalNumberSuffix ($num) |
| static | getPublicStatus ($class_name=null) |
Static Public Member Functions inherited from SimpleORMap | |
| static | tableScheme ($db_table) |
| static | expireTableScheme () |
| static | find ($id) |
| static | exists ($id) |
| static | countBySql ($sql=1, $params=array()) |
| static | create ($data) |
| static | build ($data, $is_new=true) |
| static | buildExisting ($data) |
| static | import ($data) |
| static | findBySQL ($sql, $params=array()) |
| static | findOneBySQL ($where, $params=array()) |
| static | findThru ($foreign_key_value, $options) |
| static | findEachBySQL ($callable, $sql, $params=array()) |
| static | findMany ($pks=array(), $order='', $order_params=array()) |
| static | findEachMany ($callable, $pks=array(), $order='', $order_params=array()) |
| static | findAndMapBySQL ($callable, $where, $params=array()) |
| static | findAndMapMany ($callable, $pks=array(), $order='', $order_params=array()) |
| static | deleteBySQL ($where, $params=array()) |
| static | toObject ($id_or_object) |
| static | __callStatic ($name, $arguments) |
Static Protected Member Functions | |
| static | configure ($config=array()) |
Static Protected Member Functions inherited from ModuleManagementModelTreeItem | |
| static | sortTrails ($trail_a, $trail_b) |
Static Protected Member Functions inherited from ModuleManagementModel | |
| static | checkSortFields ($sort, $standard_field=null, $additional_fields=array()) |
| static | createSortStatement ($sort, $order='ASC', $standard_field=null, $additional_fields=array()) |
Static Protected Member Functions inherited from SimpleORMap | |
| static | configure ($config=array()) |
| static | config ($key) |
Additional Inherited Members | |
Data Fields inherited from ModuleManagementModel | |
| const | DISPLAY_DEFAULT = 1 |
| const | DISPLAY_SEMESTER = 2 |
| const | DISPLAY_CODE = 4 |
| const | DISPLAY_FACULTY = 8 |
| const | DISPLAY_FACH = 16 |
| const | DISPLAY_STGTEIL = 32 |
| const | DISPLAY_ABSCHLUSS = 64 |
| const | DISPLAY_KATEGORIE = 128 |
| $object_real_name = '' | |
Data Fields inherited from SimpleORMap | |
| const | ID_SEPARATOR = '_' |
Data Fields inherited from MvvTreeItem | |
| const | TRAIL_SHOW_INCOMPLETE = 1 |
Static Public Attributes inherited from ModuleManagementModelTreeItem | |
| static | $TRAIL_DEFAULT |
Static Public Attributes inherited from SimpleORMap | |
| static | $schemes = null |
Protected Member Functions inherited from ModuleManagementModel | |
| logChanges ($action=null) | |
Protected Member Functions inherited from SimpleORMap | |
| _getId ($field) | |
| _setId ($field, $value) | |
| _getAdditionalValueFromRelation ($field) | |
| _setAdditionalValueFromRelation ($field, $value) | |
| _getAdditionalValue ($field) | |
| _setAdditionalValue ($field, $value) | |
| parseRelationOptions ($type, $name, $options) | |
| storeRelations ($only_these=null) | |
| deleteRelations () | |
| initializeContent () | |
| applyCallbacks ($type) | |
| registerCallback ($types, $cb) | |
| unregisterCallback ($types, $cb) | |
| cbAutoIncrementColumn ($type) | |
| cbAutoKeyCreation () | |
| cbNotificationMapper ($cb_type) | |
| cbAfterInitialize ($cb_type) | |
| setSerializedValue ($field, $value) | |
| setI18nValue ($field, $value) | |
| cbI18N ($type) | |
Protected Attributes inherited from ModuleManagementModel | |
| $is_dirty = false | |
Protected Attributes inherited from SimpleORMap | |
| $content = array() | |
| $content_db = array() | |
| $is_new = true | |
| $is_deleted = false | |
| $db_table = '' | |
| $db_fields = null | |
| $pk = null | |
| $default_values = array() | |
| $serialized_fields = array() | |
| $alias_fields = array() | |
| $i18n_fields = array() | |
| $additional_fields = array() | |
| $relations = array() | |
| $has_many = array() | |
| $has_one = array() | |
| $belongs_to = array() | |
| $has_and_belongs_to_many = array() | |
| $registered_callbacks = array() | |
| $known_slots = array() | |
| $notification_map = array() | |
| $additional_data = array() | |
| $getter_setter_map = array() | |
Static Protected Attributes inherited from ModuleManagementModelTreeItem | |
| static | $object_filter = array() |
Static Protected Attributes inherited from ModuleManagementModel | |
| static | $filter_params = array() |
| static | $perm_object = null |
Static Protected Attributes inherited from SimpleORMap | |
| static | $config = array() |
| static | $reserved_slots = array('value','newid','iterator','tablemetadata', 'relationvalue','wherequery','relationoptions','data','new','id') |
| __construct | ( | $id = null | ) |
constructor, give primary key of record as param to fetch corresponding record from db if available, if not preset primary key with given value. Give null to create new record
| mixed | $id | primary key of table |
Reimplemented from SimpleORMap.
|
staticprotected |
set configuration data from subclass
| array | $config | configuration data |
Reimplemented from SimpleORMap.
|
static |
Retrieves all Studiengaenge by given Abschluss.
| string | $abschluss_id | The id of an Abschluss. |

|
static |
Retrieves all Studiengänge ba given Abschluss-Kategorie.
| string | $kategorie_id | The id of an Abschluss-Kategorie. |

|
static |
Retrieves all Studiengange by a given combination of Abschluss-Kategorie and Fachbereich. The Fachbereich is an institute assigned to the fach of a Studiengangteil which is assigned to Studiengaenge.
| string | $kategorie_id | The id of an Abschluss-Kategorie. |
| string | $fachbereich_id | The id of an institute. |

|
static |
Retrieves all Studiengaenge by a given combination of Fach/Abschluss.
| string | $fach_id | The id of a Fach. |
| string | $abschluss_id | The id of an Abschluss. |
| array | $filter | Key-value pairs of names and values to filter the result set. |

|
static |
Retrieves all Studiengaenge by given Fachbereich. The Fachbereich is an institute assigned to the fach of a Studiengangteil which is assigned to Studiengaenge.
| string | $fachbereich_id | The id of an institute. |

|
static |
Returns an array with ids of all Studiengaenge found by the given filter. If no filter is set an empty array will be returned.
| array | $filter | Key-value pairs of filed names and values to filter the result set. |

|
static |
Retrieves all Studiengaenge by given ids optionally filtered.
| array | $studiengang_ids | An array of Studiengang ids. |
| array | $filter | Key-value pairs of filed names and values to filter the result set. |
|
static |
Retrieves all Studiengaenge the given Module are assigned to. The assignment is done via Studiengangabschnitte, Studiengangteil- Versionen and Studiengangteil. Optionallay restricted to public visible Studiengaenge.
| array | $modul_ids | An array of Modul ids. |
| boolean | $only_public | If true retrieve only public visible ones. |

|
static |
|
static |
Retrieves all Studiengaenge the given Studiengangteil is assigned to.
| string | $stgteil_id | The id of a Studiengangteil. |

|
static |
Returns an array with all types of status found by given studiengang ids as key and the number of associated Studiengaenge as value.
| array | $studiengang_ids |

|
static |
Returns all institutes assigned to studiengaenge.
| array | $filter | Key-value pairs of filed names and values to filter the result set. |

|
static |
Returns all or a specified (by row count and offset) number of Studiengaenge sorted and filtered by given parameters and enriched with some additional fields. This function is mainly used in the list view.
| string | $sortby | Field name to order by. |
| string | $order | ASC or DESC direction of order. |
| array | $filter | Key-value pairs of filed names and values to filter the result set. |
| int | $row_count | The max number of objects to return. |
| int | $offset | The first object to return in a result set. |


| getChildren | ( | ) |
Implements MvvTreeItem.


|
static |
Reimplemented from ModuleManagementModel.
|
static |
Returns the number of Studiengaenge optional filtered by $filter.
| array | $filter | Key-value pairs of filed names and values to filter the result set. |
Reimplemented from ModuleManagementModel.


| getDisplayName | ( | $options = self::DISPLAY_DEFAULT | ) |
Returns the name of the object to display in a specific context. The default is the value from the db fields "name" or "bezeichnung" or an empty string if no such fields exist. This method is overwritten by most of the mvv objects to display more complex names glued together from fields of related objects.
| mixed | $options | An optional parameter to set display options. |
Reimplemented from ModuleManagementModel.
| getEndSem | ( | ) |
Returns the last semester this studiengang is active.


|
static |
Retrieves the Studiengang and all related data and some additional fields.
| string | $studiengang_id | The id of the studiengang. |
Reimplemented from ModuleManagementModel.


| getParents | ( | $mode = null | ) |
| getRelatedModules | ( | $only_public = true, |
|
$modul_ids = null |
|||
| ) |
Returns an array with Modul ids from modules related to this Studiengang. The relation is done via Studiengangteile, Studiengangteil-Versionen and Studiengangteil-Abschnitte. Optionally restricted to only public visible modules and filtered by an array of Modul ids.
| boolean | $only_public | If true only public visible modules will be retrieved. |
| array | $modul_ids | An array of module ids. Only the intersection of these modules and the found modules will be returned. |

| getResponsibleInstitutes | ( | ) |
Reimplemented from ModuleManagementModel.
| getStartSem | ( | ) |
Returns the first semester this studiengang is active.


| getTrailParent | ( | ) |
Implements MvvTreeItem.

| getTrailParentId | ( | ) |
Reimplemented from ModuleManagementModelTreeItem.

| hasChildren | ( | ) |
Reimplemented from ModuleManagementModelTreeItem.

| isActive | ( | ) |
Returns whether this studiengang is active.

|
static |
Returns an array with all studiengaenge filtered by Fachbereich and Abschluss-Kategorie. The associated array contains only the name and the id of the Studiengang with the id as key. The content is utf8 encoded.
| string | $fachbereich_id | The id of the Fachbereich |
| string | $kategorie_id | The id of the Abschluss-Kategorie |

| validate | ( | ) |
Validates the values before store. Throws an InvalidValuesException normally catched by form validation.
| InvalidValuesException |
Reimplemented from ModuleManagementModel.
