|
Stud.IP
jlu_4.3 Revision 64286
|


Public Member Functions | |
| index_action ($studiengang_id=null) | |
| details_action ($fachbereich_id, $studiengang_id=null, $stgteil_bez_id=null) | |
Public Member Functions inherited from Studiengaenge_StudiengaengeController | |
| before_filter (&$action, &$args) | |
| after_filter ($action, $args) | |
| index_action ($studiengang_id=null) | |
| studiengang_action ($studiengang_id=null, $parent_id=null) | |
| delete_action ($studiengang_id) | |
| kategorien_action () | |
| details_studiengang_action ($studiengang_id, $stgteil_bez_id=null) | |
| add_stgteil_action ($studiengang_id) | |
| delete_stgteilmf_action ($studiengang_id, $stgteil_id, $stgteil_bez_id) | |
| delete_stgteil_action ($studiengang_id, $stgteil_id) | |
| search_action () | |
| reset_search_action () | |
| sort_action () | |
| dokumente_properties_action ($dokument_id) | |
| fach_data_action () | |
| set_filter_action () | |
| reset_filter_action () | |
| approve_action ($studiengang_id) | |
| export_action ($studiengang_id) | |
Public Member Functions inherited from MVVController | |
| before_filter (&$action, &$args) | |
| paramSuffix ($action='') | |
| renderSortLink ($action, $text, $field, $attributes=null) | |
| jsUrl ($to='', $params=[]) | |
| qs_result_action () | |
Public Member Functions inherited from StudipController | |
| before_filter (&$action, &$args) | |
| perform ($unconsumed_path) | |
| after_filter ($action, $args) | |
| validate_args (&$args, $types=null) | |
| url_for ($to='') | |
| link_for ($to='') | |
| relocate ($to) | |
| rescue ($exception) | |
| render_json ($data) | |
| render_csv ($data, $filename=null, $delimiter=';', $enclosure='"') | |
| relay ($to_uri) | |
| perform_relayed ($unconsumed) | |
| render_template_as_string ($template, $layout=null) | |
| __call ($method, $arguments) | |
| has_action ($action) | |
| action_url ($action) | |
| action_link ($action) | |
Additional Inherited Members | |
Static Public Member Functions inherited from MVVController | |
| static | trim ($text) |
Data Fields inherited from Studiengaenge_StudiengaengeController | |
| $filter = [] | |
Data Fields inherited from MVVController | |
| $search_result = [] | |
| $search_term = '' | |
| $search_id = null | |
| $param_suffix = '' | |
Static Public Attributes inherited from MVVController | |
| static | $items_per_page |
Protected Member Functions inherited from Studiengaenge_StudiengaengeController | |
| set_details_studiengang ($studiengang_id) | |
| set_studiengangteile ($studiengang_id, $stgteil_bez_id=null) | |
| add_stgteil () | |
| setSidebar () | |
Protected Member Functions inherited from MVVController | |
| initSearchParams ($action='') | |
| initPageParams ($action=null) | |
| setSidebar () | |
| do_search ($class_name, $search_term=null, $search_id=null, $filter=null) | |
| getSearchResult ($class_name) | |
| reset_search ($action='') | |
| reset_page ($action='') | |
| sessSet ($key, $value) | |
| sessGet ($key, $default=null) | |
| sessRemove ($keys) | |
| sessDelete () | |
Protected Member Functions inherited from StudipController | |
| render_pdf (TCPDF $pdf, $filename, $inline=false) | |
| controller_path () | |
Static Protected Member Functions inherited from MVVController | |
| static | IsVisible () |
Protected Attributes inherited from Studiengaenge_StudiengaengeController | |
| $show_sidebar_search = false | |
| $show_sidebar_filter = false | |
Protected Attributes inherited from MVVController | |
| $sidebar_rendered = false | |
| $session_key | |
Protected Attributes inherited from AuthenticatedController | |
| $with_session = true | |
| $allow_nobody = false | |
Protected Attributes inherited from StudipController | |
| $with_session = false | |
| $allow_nobody = true | |
| $_autobind = false | |
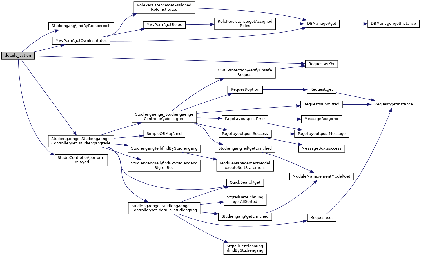
| details_action | ( | $fachbereich_id, | |
$studiengang_id = null, |
|||
$stgteil_bez_id = null |
|||
| ) |
shows the studiengaenge of a fachbereich
| string | $fachbereich_id | the id of the fachbereich |


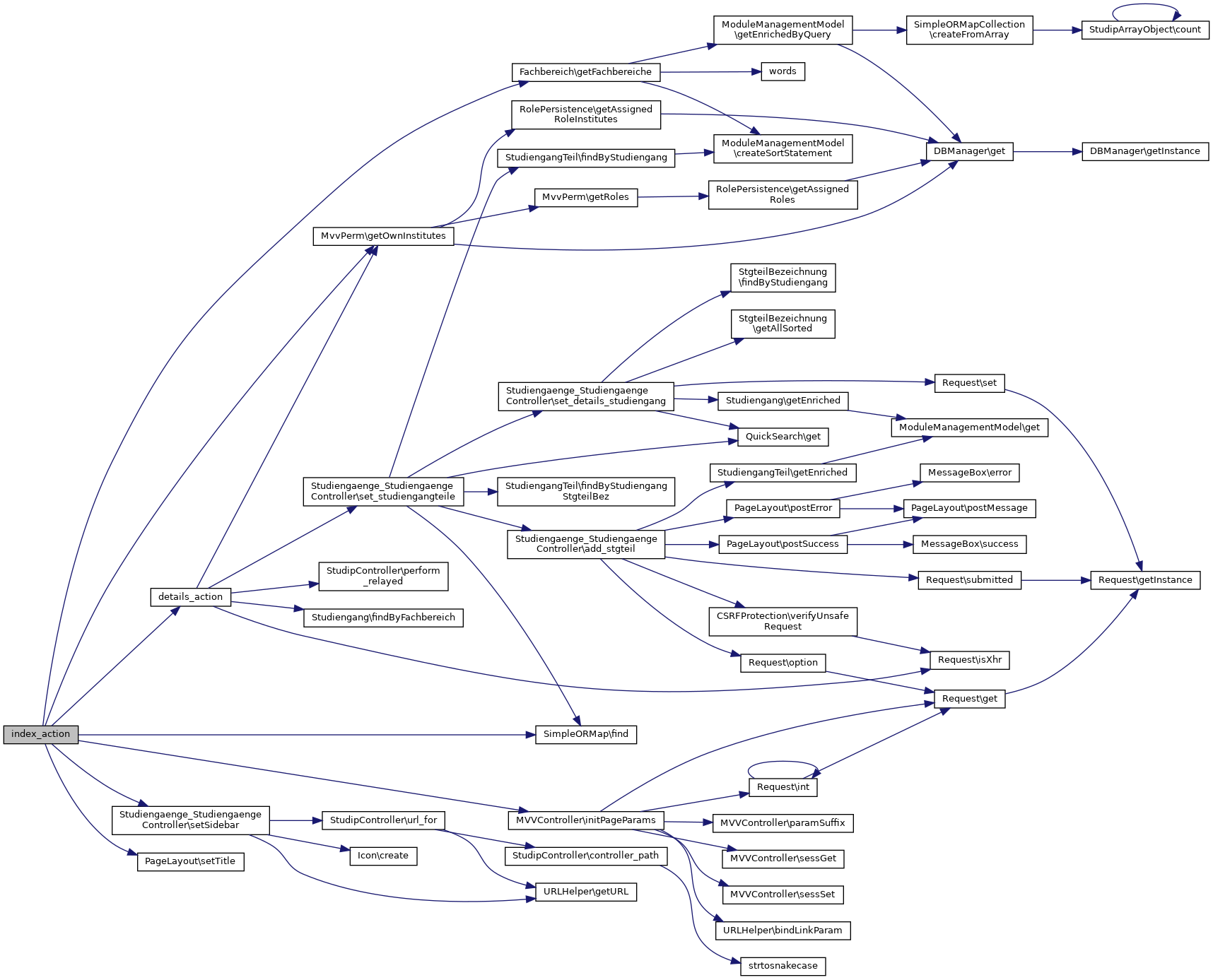
| index_action | ( | $studiengang_id = null | ) |
Liste der Studiengänge gruppiert nach Fachbereiche (Fachbereich ist die verantwortliche Einrichtung des zugeordneten Faches, nicht die des Studiengangs!)
Reimplemented from Studiengaenge_StudiengaengeController.
