Stud.IP  jlu_4.3 Revision 64286
Studiengaenge_StudiengaengeController Class Reference
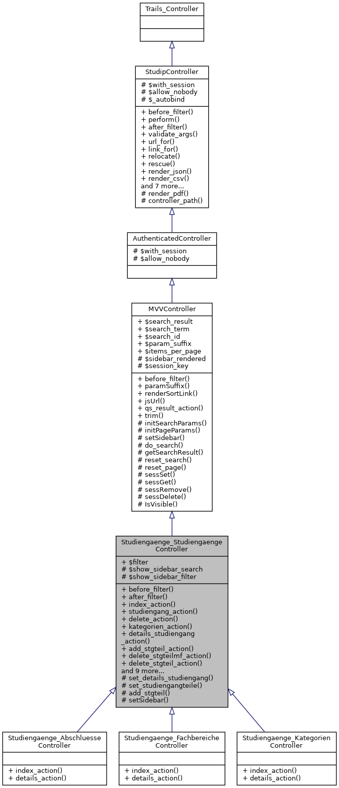
Inheritance diagram for Studiengaenge_StudiengaengeController:
Inheritance graph
Collaboration diagram for Studiengaenge_StudiengaengeController:
Collaboration graph

Public Member Functions

 before_filter (&$action, &$args)
 
 after_filter ($action, $args)
 
 index_action ($studiengang_id=null)
 
 studiengang_action ($studiengang_id=null, $parent_id=null)
 
 delete_action ($studiengang_id)
 
 kategorien_action ()
 
 details_studiengang_action ($studiengang_id, $stgteil_bez_id=null)
 
 add_stgteil_action ($studiengang_id)
 
 delete_stgteilmf_action ($studiengang_id, $stgteil_id, $stgteil_bez_id)
 
 delete_stgteil_action ($studiengang_id, $stgteil_id)
 
 search_action ()
 
 reset_search_action ()
 
 sort_action ()
 
 dokumente_properties_action ($dokument_id)
 
 fach_data_action ()
 
 set_filter_action ()
 
 reset_filter_action ()
 
 approve_action ($studiengang_id)
 
 export_action ($studiengang_id)
 
- Public Member Functions inherited from MVVController
 before_filter (&$action, &$args)
 
 paramSuffix ($action='')
 
 renderSortLink ($action, $text, $field, $attributes=null)
 
 jsUrl ($to='', $params=[])
 
 qs_result_action ()
 
- Public Member Functions inherited from StudipController
 before_filter (&$action, &$args)
 
 perform ($unconsumed_path)
 
 after_filter ($action, $args)
 
 validate_args (&$args, $types=null)
 
 url_for ($to='')
 
 link_for ($to='')
 
 relocate ($to)
 
 rescue ($exception)
 
 render_json ($data)
 
 render_csv ($data, $filename=null, $delimiter=';', $enclosure='"')
 
 relay ($to_uri)
 
 perform_relayed ($unconsumed)
 
 render_template_as_string ($template, $layout=null)
 
 __call ($method, $arguments)
 
 has_action ($action)
 
 action_url ($action)
 
 action_link ($action)
 

Data Fields

 $filter = []
 
- Data Fields inherited from MVVController
 $search_result = []
 
 $search_term = ''
 
 $search_id = null
 
 $param_suffix = ''
 

Protected Member Functions

 set_details_studiengang ($studiengang_id)
 
 set_studiengangteile ($studiengang_id, $stgteil_bez_id=null)
 
 add_stgteil ()
 
 setSidebar ()
 
- Protected Member Functions inherited from MVVController
 initSearchParams ($action='')
 
 initPageParams ($action=null)
 
 setSidebar ()
 
 do_search ($class_name, $search_term=null, $search_id=null, $filter=null)
 
 getSearchResult ($class_name)
 
 reset_search ($action='')
 
 reset_page ($action='')
 
 sessSet ($key, $value)
 
 sessGet ($key, $default=null)
 
 sessRemove ($keys)
 
 sessDelete ()
 
- Protected Member Functions inherited from StudipController
 render_pdf (TCPDF $pdf, $filename, $inline=false)
 
 controller_path ()
 

Protected Attributes

 $show_sidebar_search = false
 
 $show_sidebar_filter = false
 
- Protected Attributes inherited from MVVController
 $sidebar_rendered = false
 
 $session_key
 
- Protected Attributes inherited from AuthenticatedController
 $with_session = true
 
 $allow_nobody = false
 
- Protected Attributes inherited from StudipController
 $with_session = false
 
 $allow_nobody = true
 
 $_autobind = false
 

Additional Inherited Members

- Static Public Member Functions inherited from MVVController
static trim ($text)
 
- Static Public Attributes inherited from MVVController
static $items_per_page
 
- Static Protected Member Functions inherited from MVVController
static IsVisible ()
 

Detailed Description

Author
Peter Thienel thien.nosp@m.el@d.nosp@m.ata-q.nosp@m.uest.nosp@m..de @license GPL2 or any later version
Since
3.5

Member Function Documentation

◆ add_stgteil()

add_stgteil ( )
protected
Here is the call graph for this function:
Here is the caller graph for this function:

◆ add_stgteil_action()

add_stgteil_action (   $studiengang_id)
Here is the call graph for this function:

◆ after_filter()

after_filter (   $action,
  $args 
)

Callback function being called after an action is executed.

Parameters
stringName of the action to perform.
arrayAn array of arguments to the action.
Returns
void

Reimplemented from StudipController.

◆ approve_action()

approve_action (   $studiengang_id)
Here is the call graph for this function:

◆ before_filter()

before_filter ( $action,
$args 
)

Reimplemented from MVVController.

Here is the call graph for this function:

◆ delete_action()

delete_action (   $studiengang_id)

Deletes one Studiengang.

Parameters
string$studiengang_idThe ID of the Studiengang
Here is the call graph for this function:

◆ delete_stgteil_action()

delete_stgteil_action (   $studiengang_id,
  $stgteil_id 
)
Here is the call graph for this function:

◆ delete_stgteilmf_action()

delete_stgteilmf_action (   $studiengang_id,
  $stgteil_id,
  $stgteil_bez_id 
)
Here is the call graph for this function:

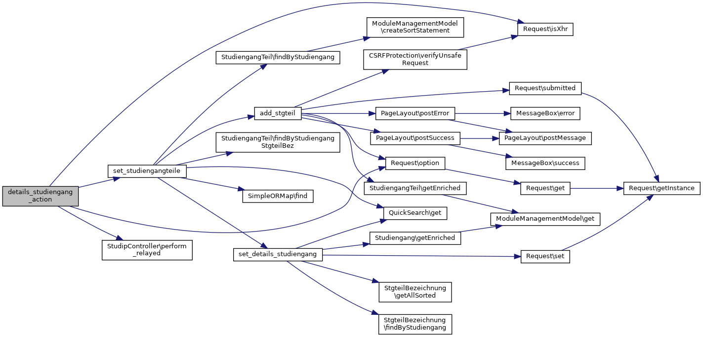
◆ details_studiengang_action()

details_studiengang_action (   $studiengang_id,
  $stgteil_bez_id = null 
)
Here is the call graph for this function:

◆ dokumente_properties_action()

dokumente_properties_action (   $dokument_id)
Here is the call graph for this function:

◆ export_action()

export_action (   $studiengang_id)
Here is the call graph for this function:

◆ fach_data_action()

fach_data_action ( )
Here is the call graph for this function:

◆ index_action()

index_action (   $studiengang_id = null)

Reimplemented in Studiengaenge_AbschluesseController, Studiengaenge_FachbereicheController, and Studiengaenge_KategorienController.

Here is the call graph for this function:

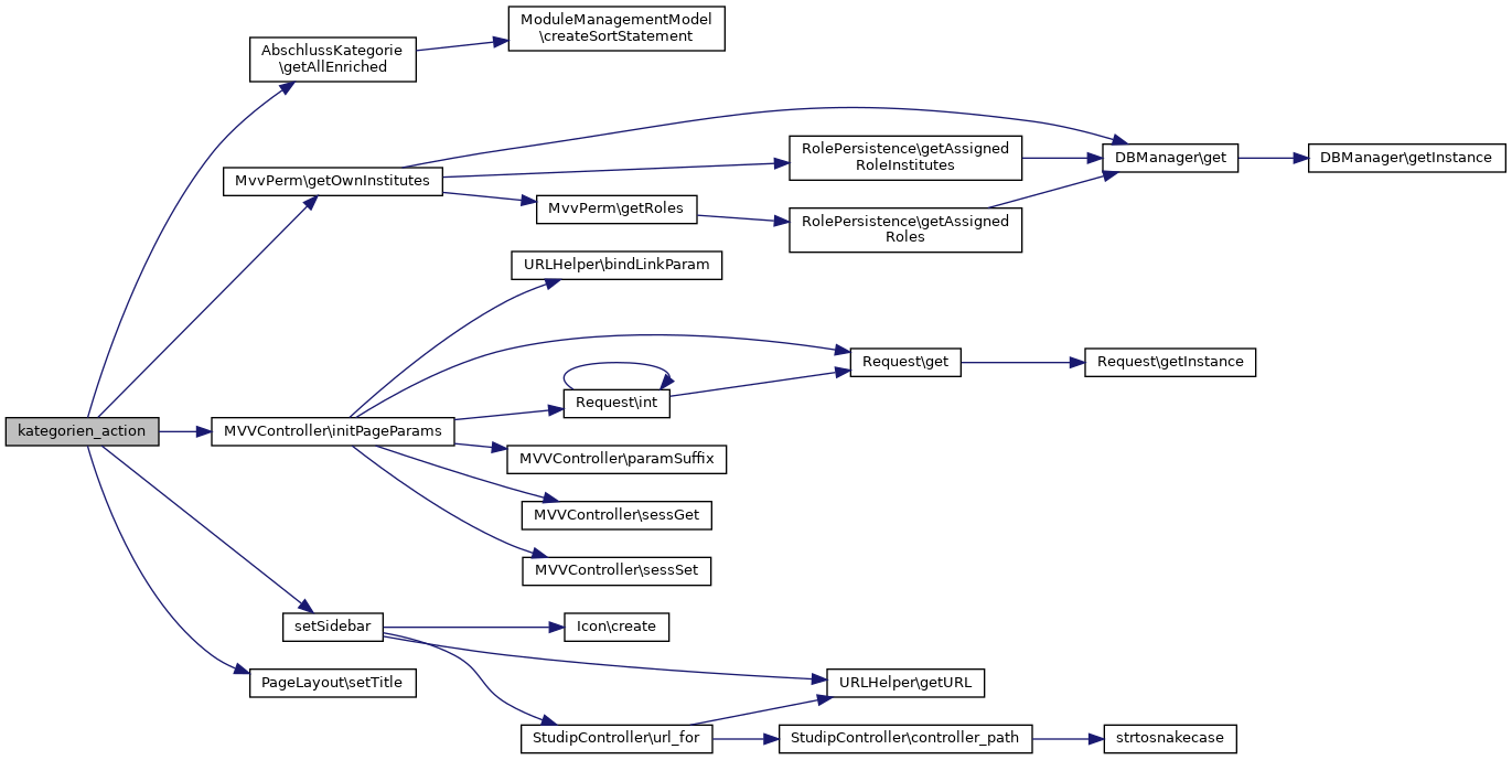
◆ kategorien_action()

kategorien_action ( )

List of Studiengänge grouped by Abschlusskategorien

Here is the call graph for this function:

◆ reset_filter_action()

reset_filter_action ( )
Here is the call graph for this function:

◆ reset_search_action()

reset_search_action ( )

resets the search

Here is the call graph for this function:

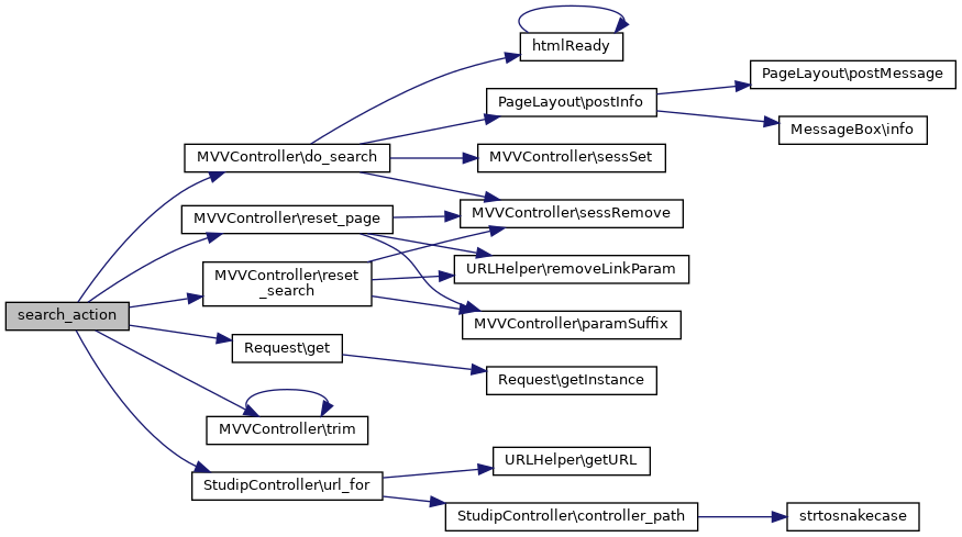
◆ search_action()

search_action ( )

execute the search

Here is the call graph for this function:

◆ set_details_studiengang()

set_details_studiengang (   $studiengang_id)
protected
Here is the call graph for this function:
Here is the caller graph for this function:

◆ set_filter_action()

set_filter_action ( )

sets filter parameters and store these in the session

Here is the call graph for this function:

◆ set_studiengangteile()

set_studiengangteile (   $studiengang_id,
  $stgteil_bez_id = null 
)
protected
Here is the call graph for this function:
Here is the caller graph for this function:

◆ setSidebar()

setSidebar ( )
protected

Sets the sidebar with all widgets and set value of sidebar_rendered to true.

Reimplemented from MVVController.

Here is the call graph for this function:
Here is the caller graph for this function:

◆ sort_action()

sort_action ( )

sorts studiengaenge

Here is the call graph for this function:

◆ studiengang_action()

studiengang_action (   $studiengang_id = null,
  $parent_id = null 
)
Here is the call graph for this function:

Field Documentation

◆ $filter

$filter = []

◆ $show_sidebar_filter

$show_sidebar_filter = false
protected

◆ $show_sidebar_search

$show_sidebar_search = false
protected

The documentation for this class was generated from the following file: