Stud.IP  jlu_4.3 Revision 64286
Consultation_AdminController Class Reference
Inheritance diagram for Consultation_AdminController:
Inheritance graph
Collaboration diagram for Consultation_AdminController:
Collaboration graph

Public Member Functions

 before_filter (&$action, &$args)
 
 index_action ($page=1)
 
 expired_action ($page=1)
 
 create_action ()
 
 store_action ()
 
 note_action ($block_id, $slot_id=null, $page=1)
 
 remove_action ($block_id, $slot_id=null, $page=1)
 
 book_action ($block_id, $slot_id, $page=1)
 
 edit_room_action ($block_id, $page=1)
 
 store_room_action ($block_id, $page=1)
 
 cancel_block_action ($block_id, $page=1)
 
 cancel_slot_action ($block_id, $slot_id, $page=1)
 
 reason_action ($block_id, $slot_id, $booking_id, $page=1)
 
 toggle_action ($what, $state)
 
 bulk_action ($page, $expired)
 
 before_filter (&$action, &$args)
 
- Public Member Functions inherited from StudipController
 before_filter (&$action, &$args)
 
 perform ($unconsumed_path)
 
 after_filter ($action, $args)
 
 validate_args (&$args, $types=null)
 
 url_for ($to='')
 
 link_for ($to='')
 
 relocate ($to)
 
 rescue ($exception)
 
 render_json ($data)
 
 render_csv ($data, $filename=null, $delimiter=';', $enclosure='"')
 
 relay ($to_uri)
 
 perform_relayed ($unconsumed)
 
 render_template_as_string ($template, $layout=null)
 
 __call ($method, $arguments)
 
 has_action ($action)
 
 action_url ($action)
 
 action_link ($action)
 

Additional Inherited Members

- Protected Member Functions inherited from ConsultationController
 keepRequest ()
 
 sendMessage (User $user, ConsultationSlot $slot, $subject, $reason, User $sender=null)
 
 loadBlock ($block_id)
 
 loadSlot ($block_id, $slot_id)
 
 loadBooking ($block_id, $slot_id, $booking_id)
 
- Protected Member Functions inherited from StudipController
 render_pdf (TCPDF $pdf, $filename, $inline=false)
 
 controller_path ()
 
- Protected Attributes inherited from AuthenticatedController
 $with_session = true
 
 $allow_nobody = false
 
- Protected Attributes inherited from StudipController
 $with_session = false
 
 $allow_nobody = true
 
 $_autobind = false
 

Detailed Description

Administration controller for the consultation app.

Author
Jan-Hendrik Willms tleil.nosp@m.ax+s.nosp@m.tudip.nosp@m.@gma.nosp@m.il.co.nosp@m.m @license GPL2 or any later version
Since
Stud.IP 4.3

Member Function Documentation

◆ before_filter()

before_filter ( $action,
$args 
)

Reimplemented from ConsultationController.

Here is the call graph for this function:

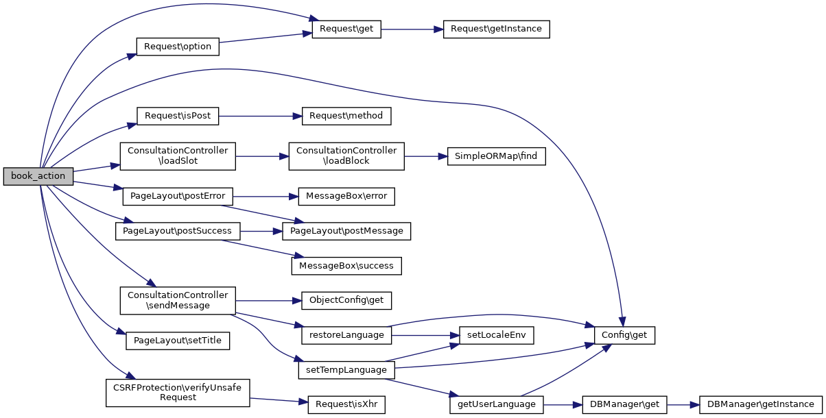
◆ book_action()

book_action (   $block_id,
  $slot_id,
  $page = 1 
)
Here is the call graph for this function:

◆ bulk_action()

bulk_action (   $page,
  $expired 
)
Here is the call graph for this function:

◆ cancel_block_action()

cancel_block_action (   $block_id,
  $page = 1 
)
Here is the call graph for this function:

◆ cancel_slot_action()

cancel_slot_action (   $block_id,
  $slot_id,
  $page = 1 
)
Here is the call graph for this function:

◆ create_action()

create_action ( )
Here is the call graph for this function:

◆ edit_room_action()

edit_room_action (   $block_id,
  $page = 1 
)
Here is the call graph for this function:

◆ expired_action()

expired_action (   $page = 1)
Here is the call graph for this function:

◆ index_action()

index_action (   $page = 1)
Here is the call graph for this function:

◆ note_action()

note_action (   $block_id,
  $slot_id = null,
  $page = 1 
)
Here is the call graph for this function:

◆ reason_action()

reason_action (   $block_id,
  $slot_id,
  $booking_id,
  $page = 1 
)
Here is the call graph for this function:

◆ remove_action()

remove_action (   $block_id,
  $slot_id = null,
  $page = 1 
)
Here is the call graph for this function:

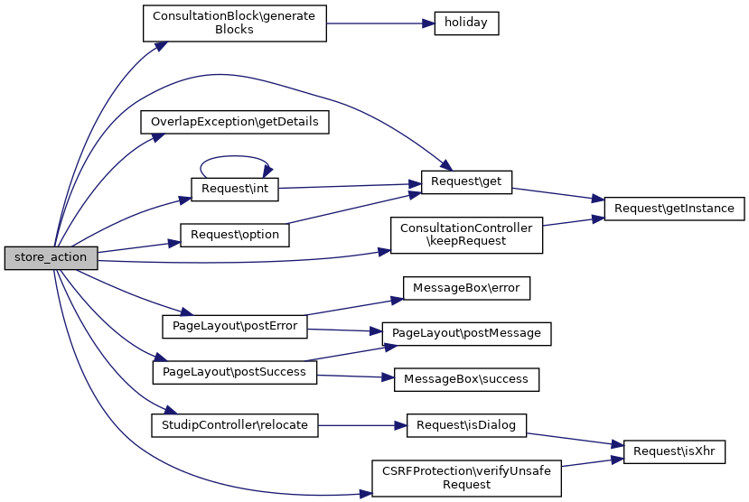
◆ store_action()

store_action ( )
Here is the call graph for this function:

◆ store_room_action()

store_room_action (   $block_id,
  $page = 1 
)
Here is the call graph for this function:

◆ toggle_action()

toggle_action (   $what,
  $state 
)

The documentation for this class was generated from the following file: