Public Member Functions

ilObjSAHSLearningModuleGUI Class Reference
[Modules/ScormAicc]

SCORM/AICC/HACP Learning Modules. More...

Inheritance diagram for ilObjSAHSLearningModuleGUI:
Collaboration diagram for ilObjSAHSLearningModuleGUI:

Public Member Functions

 ilObjSAHSLearningModuleGUI ($a_data, $a_id, $a_call_by_reference, $a_prepare_output=true)
 Constructor.
executeCommand ()
 execute command
 viewObject ()
 list childs of current object
 properties ()
 module properties
 saveProperties ()
 save properties
 createObject ()
 no manual SCORM creation, only import at the time
 importObject ()
 display dialogue for importing SCORM package
 uploadObject ()
 display status information or report errors messages in case of error
 upload ()
 saveObject ()
 save new learning module to db
 info ()
 permission form
 owner ()
 show owner of learning module
 getTemplate ()
 output main header (title and locator)
 frameset ()
 output main frameset of media pool left frame: explorer tree of folders right frame: media pool content
 setTabs ()
 output tabs
 getTabs (&$tabs_gui)
 adds tabs to tab gui object
 _goto ($a_target)
 goto target course
 addLocatorItems ()
 should be overwritten to add object specific items (repository items are preloaded)

Detailed Description

SCORM/AICC/HACP Learning Modules.

Author:
Alex Killing <alex.killing@gmx.de>
Id:
class.ilObjSAHSLearningModuleGUI.php 17079 2008-07-30 08:49:25Z smeyer

ilObjSAHSLearningModuleGUI: ilFileSystemGUI, ilMDEditorGUI, ilPermissionGUI

Definition at line 38 of file class.ilObjSAHSLearningModuleGUI.php.


Member Function Documentation

ilObjSAHSLearningModuleGUI::_goto ( a_target  ) 

goto target course

Definition at line 511 of file class.ilObjSAHSLearningModuleGUI.php.

References $_GET, $ilErr, ilObjectGUI::$lng, ilObject::_lookupObjId(), ilObject::_lookupTitle(), exit, and ilUtil::sendInfo().

        {
                global $ilAccess, $ilErr, $lng;

                // to do: force flat view
                if ($ilAccess->checkAccess("visible", "", $a_target))
                {
                        $_GET["cmd"] = "infoScreen";
                        $_GET["baseClass"] = "ilSAHSPresentationGUI";
                        $_GET["ref_id"] = $a_target;
                        include("ilias.php");
                        exit;
                }
                else
                {
                        if ($ilAccess->checkAccess("read", "", ROOT_FOLDER_ID))
                        {
                                $_GET["cmd"] = "frameset";
                                $_GET["target"] = "";
                                $_GET["ref_id"] = ROOT_FOLDER_ID;
                                ilUtil::sendInfo(sprintf($lng->txt("msg_no_perm_read_item"),
                                        ilObject::_lookupTitle(ilObject::_lookupObjId($a_target))), true);
                                include("repository.php");
                                exit;
                        }
                }

                $ilErr->raiseError($lng->txt("msg_no_perm_read"), $ilErr->FATAL);
        }

Here is the call graph for this function:

ilObjSAHSLearningModuleGUI::addLocatorItems (  ) 

should be overwritten to add object specific items (repository items are preloaded)

Reimplemented from ilObjectGUI.

Definition at line 541 of file class.ilObjSAHSLearningModuleGUI.php.

References $_GET.

        {
                global $ilLocator;
                
                if (is_object($this->object))
                {
                        $ilLocator->addItem($this->object->getTitle(),
                                $this->ctrl->getLinkTargetByClass("ilinfoscreengui", "showSummary"), "", $_GET["ref_id"]);
                }
        }

ilObjSAHSLearningModuleGUI::createObject (  ) 

no manual SCORM creation, only import at the time

Reimplemented from ilObjectGUI.

Definition at line 186 of file class.ilObjSAHSLearningModuleGUI.php.

References importObject().

        {
                $this->importObject();
        }

Here is the call graph for this function:

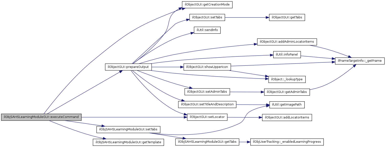
& ilObjSAHSLearningModuleGUI::executeCommand (  ) 

execute command

Reimplemented from ilObjectGUI.

Definition at line 59 of file class.ilObjSAHSLearningModuleGUI.php.

References $_GET, $cmd, $ret, ilObjectGUI::getCreationMode(), getTemplate(), ilObjectGUI::prepareOutput(), ilObjectGUI::setLocator(), and setTabs().

        {
                global $ilAccess;
                
                if (strtolower($_GET["baseClass"]) == "iladministrationgui" ||
                        $this->getCreationMode() == true)
                {
                        $this->prepareOutput();
                }
                else
                {
                        $this->getTemplate();
                        $this->setLocator();
                        $this->setTabs();
                }

                $next_class = $this->ctrl->getNextClass($this);
                $cmd = $this->ctrl->getCmd();

                switch($next_class)
                {
                        case 'ilmdeditorgui':

                                include_once 'Services/MetaData/classes/class.ilMDEditorGUI.php';

                                $md_gui =& new ilMDEditorGUI($this->object->getId(), 0, $this->object->getType());
                                $md_gui->addObserver($this->object,'MDUpdateListener','General');

                                $this->ctrl->forwardCommand($md_gui);
                                break;
                                
                        case 'ilpermissiongui':
                                include_once("./classes/class.ilPermissionGUI.php");
                                $perm_gui =& new ilPermissionGUI($this);
                                $ret =& $this->ctrl->forwardCommand($perm_gui);
                                break;

                        case "ilfilesystemgui":
                                $this->fs_gui =& new ilFileSystemGUI($this->object->getDataDirectory());
                                $ret =& $this->ctrl->forwardCommand($this->fs_gui);
                                break;

                        case "illearningprogressgui":
                                include_once './Services/Tracking/classes/class.ilLearningProgressGUI.php';

                                $new_gui =& new ilLearningProgressGUI(LP_MODE_REPOSITORY,$this->object->getRefId());
                                $this->ctrl->forwardCommand($new_gui);

                                break;

                        case "ilinfoscreengui":
                                include_once("./Services/InfoScreen/classes/class.ilInfoScreenGUI.php");

                                $info = new ilInfoScreenGUI($this);
                                $info->enablePrivateNotes();
                                $info->enableLearningProgress();
                                
                                // add read / back button
                                if ($ilAccess->checkAccess("read", "", $_GET["ref_id"]))
                                {
                                        $info->addButton($this->lng->txt("view"),
                                                "ilias.php?baseClass=ilSAHSPresentationGUI&amp;ref_id=".$this->object->getRefID(),
                                                ' target="ilContObj'.$this->object->getId().'" ');
                                }

                                $info->enableNews();
                                if ($ilAccess->checkAccess("write", "", $_GET["ref_id"]))
                                {
                                        $info->enableNewsEditing();
                                        $news_set = new ilSetting("news");
                                        $enable_internal_rss = $news_set->get("enable_rss_for_internal");
                                        if ($enable_internal_rss)
                                        {
                                                $info->setBlockProperty("news", "settings", true);
                                        }
                                }
                                // show standard meta data section
                                $info->addMetaDataSections($this->object->getId(),0, $this->object->getType());
                
                                // forward the command
                                $this->ctrl->forwardCommand($info);
                                break;

                        default:
                                $cmd = $this->ctrl->getCmd("frameset");
                                if ((strtolower($_GET["baseClass"]) == "iladministrationgui" ||
                                        $this->getCreationMode() == true) &&
                                        $cmd != "frameset")
                                {
                                        $cmd.= "Object";
                                }

                                $ret =& $this->$cmd();
                                break;
                }
        }

Here is the call graph for this function:

ilObjSAHSLearningModuleGUI::frameset (  ) 

output main frameset of media pool left frame: explorer tree of folders right frame: media pool content

Definition at line 413 of file class.ilObjSAHSLearningModuleGUI.php.

References exit.

        {
                $this->tpl = new ilTemplate("tpl.sahs_edit_frameset.html", false, false, "Modules/ScormAicc");
                $this->tpl->setVariable("SRC",
                        $this->ctrl->getLinkTarget($this, "properties"));
                $this->tpl->show("DEFAULT", false);
                exit;
        }

ilObjSAHSLearningModuleGUI::getTabs ( &$  tabs_gui  ) 

adds tabs to tab gui object

Parameters:
object $tabs_gui ilTabsGUI object

Reimplemented from ilObjectGUI.

Definition at line 441 of file class.ilObjSAHSLearningModuleGUI.php.

References ilObjUserTracking::_enabledLearningProgress().

Referenced by setTabs().

        {
                global $rbacsystem,$ilUser;
                
                if ($this->ctrl->getCmd() == "delete")
                {
                        return;
                }

                // info screen
                $force_active = ($this->ctrl->getNextClass() == "ilinfoscreengui")
                        ? true
                        : false;
                $tabs_gui->addTarget("info_short",
                        $this->ctrl->getLinkTargetByClass("ilinfoscreengui", "showSummary"), "",
                        "ilinfoscreengui", "", $force_active);
                        
                // properties
                $tabs_gui->addTarget("properties",
                        $this->ctrl->getLinkTarget($this, "properties"), "properties",
                        get_class($this));

                // file system gui tabs
                // properties
                $tabs_gui->addTarget("cont_list_files",
                        $this->ctrl->getLinkTargetByClass("ilfilesystemgui", "listFiles"), "",
                        "ilfilesystemgui");

                // tracking data
                $tabs_gui->addTarget("cont_tracking_data",
                        $this->ctrl->getLinkTarget($this, "showTrackingItems"), "showTrackingItems",
                        get_class($this));

                // edit meta
/*
                $tabs_gui->addTarget("meta_data",
                        $this->ctrl->getLinkTarget($this, "editMeta"), "editMeta",
                        get_class($this));
*/
                $tabs_gui->addTarget("meta_data",
                         $this->ctrl->getLinkTargetByClass('ilmdeditorgui',''),
                         "", "ilmdeditorgui");

                // learning progress
                include_once("Services/Tracking/classes/class.ilObjUserTracking.php");
                if(ilObjUserTracking::_enabledLearningProgress() and $ilUser->getId() != ANONYMOUS_USER_ID)
                {
                        $tabs_gui->addTarget('learning_progress',
                                                                 $this->ctrl->getLinkTargetByClass(array('illearningprogressgui'),''),
                                                                 '',
                                                                 array('illplistofobjectsgui','illplistofsettingsgui','illearningprogressgui','illplistofprogressgui'));
                }
                // perm
                if ($rbacsystem->checkAccess('edit_permission',$this->object->getRefId()))
                {
                        $tabs_gui->addTarget("perm_settings",
                                $this->ctrl->getLinkTargetByClass(array(get_class($this),'ilpermissiongui'), "perm"), array("perm","info","owner"), 'ilpermissiongui');
                }

                // owner
/*
                $tabs_gui->addTarget("owner",
                        $this->ctrl->getLinkTarget($this, "owner"), "owner",
                        get_class($this));
*/
        }

Here is the call graph for this function:

Here is the caller graph for this function:

ilObjSAHSLearningModuleGUI::getTemplate (  ) 

output main header (title and locator)

Definition at line 397 of file class.ilObjSAHSLearningModuleGUI.php.

References ilObjectGUI::$lng.

Referenced by executeCommand().

        {
                global $lng;

                $this->tpl->addBlockFile("CONTENT", "content", "tpl.adm_content.html");
                //$this->tpl->setVariable("HEADER", $a_header_title);
                $this->tpl->addBlockFile("STATUSLINE", "statusline", "tpl.statusline.html");
                //$this->tpl->setVariable("TXT_LOCATOR",$this->lng->txt("locator"));
        }

Here is the caller graph for this function:

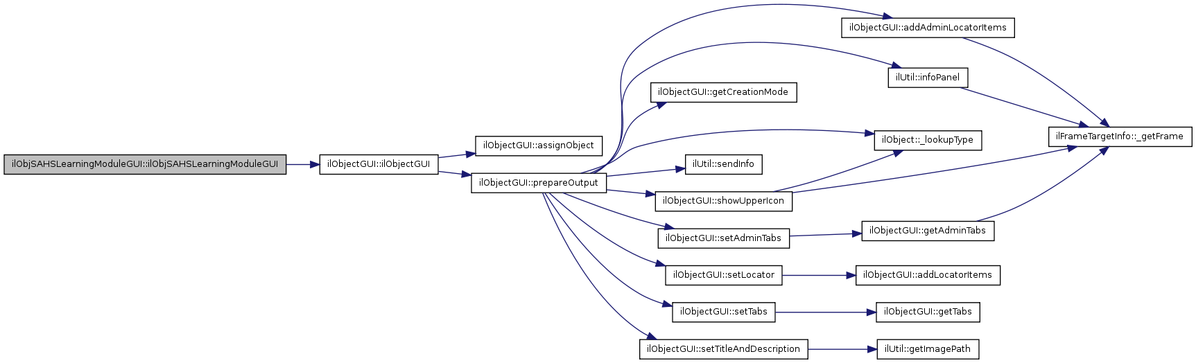
ilObjSAHSLearningModuleGUI::ilObjSAHSLearningModuleGUI ( a_data,
a_id,
a_call_by_reference,
a_prepare_output = true 
)

Constructor.

public

Definition at line 45 of file class.ilObjSAHSLearningModuleGUI.php.

References ilObjectGUI::$lng, and ilObjectGUI::ilObjectGUI().

        {
                global $lng;

                $lng->loadLanguageModule("content");
                $this->type = "sahs";
                $this->ilObjectGUI($a_data,$a_id,$a_call_by_reference,false);
                #$this->tabs_gui =& new ilTabsGUI();

        }

Here is the call graph for this function:

ilObjSAHSLearningModuleGUI::importObject (  ) 

display dialogue for importing SCORM package

public

Reimplemented from ilObjectGUI.

Definition at line 196 of file class.ilObjSAHSLearningModuleGUI.php.

References ilFrameTargetInfo::_getFrame(), and ilUtil::getImagePath().

Referenced by createObject().

        {
                // display import form
                $this->tpl->addBlockFile("ADM_CONTENT", "adm_content", "tpl.slm_import.html", "Modules/ScormAicc");
                
                $this->tpl->setVariable("TYPE_IMG",ilUtil::getImagePath('icon_slm.gif'));
                $this->tpl->setVariable("ALT_IMG", $this->lng->txt("obj_sahs"));
                
                $this->ctrl->setParameter($this, "new_type", "sahs");
                $this->tpl->setVariable("FORMACTION", $this->ctrl->getFormAction($this));

                $this->tpl->setVariable("BTN_NAME", "save");
                $this->tpl->setVariable("TARGET", ' target="'.
                        ilFrameTargetInfo::_getFrame("MainContent").'" ');

                $this->tpl->setVariable("TXT_SELECT_LMTYPE", $this->lng->txt("type"));
                $this->tpl->setVariable("TXT_TYPE_AICC", $this->lng->txt("lm_type_aicc"));
                $this->tpl->setVariable("TXT_TYPE_HACP", $this->lng->txt("lm_type_hacp"));
                $this->tpl->setVariable("TXT_TYPE_SCORM", $this->lng->txt("lm_type_scorm"));

                $this->tpl->setVariable("TXT_TYPE_SCORM2004", $this->lng->txt("lm_type_scorm2004"));
                
                $this->tpl->setVariable("TXT_UPLOAD", $this->lng->txt("upload"));
                $this->tpl->setVariable("TXT_CANCEL", $this->lng->txt("cancel"));
                $this->tpl->setVariable("TXT_IMPORT_LM", $this->lng->txt("import_sahs"));
                $this->tpl->setVariable("TXT_SELECT_FILE", $this->lng->txt("select_file"));
                $this->tpl->setVariable("TXT_VALIDATE_FILE", $this->lng->txt("cont_validate_file"));

                // get the value for the maximal uploadable filesize from the php.ini (if available)
                $umf=get_cfg_var("upload_max_filesize");
                // get the value for the maximal post data from the php.ini (if available)
                $pms=get_cfg_var("post_max_size");
                
                //convert from short-string representation to "real" bytes
                $multiplier_a=array("K"=>1024, "M"=>1024*1024, "G"=>1024*1024*1024);
                
                $umf_parts=preg_split("/(\d+)([K|G|M])/", $umf, -1, PREG_SPLIT_DELIM_CAPTURE|PREG_SPLIT_NO_EMPTY);
        $pms_parts=preg_split("/(\d+)([K|G|M])/", $pms, -1, PREG_SPLIT_DELIM_CAPTURE|PREG_SPLIT_NO_EMPTY);
        
        if (count($umf_parts) == 2) { $umf = $umf_parts[0]*$multiplier_a[$umf_parts[1]]; }
        if (count($pms_parts) == 2) { $pms = $pms_parts[0]*$multiplier_a[$pms_parts[1]]; }
        
        // use the smaller one as limit
                $max_filesize=min($umf, $pms);

                if (!$max_filesize) $max_filesize=max($umf, $pms);
        
        //format for display in mega-bytes
                $max_filesize=sprintf("%.1f MB",$max_filesize/1024/1024);

                // gives out the limit as a little notice
                $this->tpl->setVariable("TXT_FILE_INFO", $this->lng->txt("file_notice")." $max_filesize");
        }

Here is the call graph for this function:

Here is the caller graph for this function:

ilObjSAHSLearningModuleGUI::info (  ) 

permission form

Definition at line 381 of file class.ilObjSAHSLearningModuleGUI.php.

References ilObjectGUI::infoObject().

        {
                $this->infoObject();
        }

Here is the call graph for this function:

ilObjSAHSLearningModuleGUI::owner (  ) 

show owner of learning module

Definition at line 389 of file class.ilObjSAHSLearningModuleGUI.php.

References ilObjectGUI::ownerObject().

        {
                $this->ownerObject();
        }

Here is the call graph for this function:

ilObjSAHSLearningModuleGUI::properties (  ) 

module properties

Reimplemented in ilObjSCORM2004LearningModuleGUI, and ilObjSCORMLearningModuleGUI.

Definition at line 171 of file class.ilObjSAHSLearningModuleGUI.php.

        {
        }

ilObjSAHSLearningModuleGUI::saveObject (  ) 

save new learning module to db

Reimplemented from ilObjectGUI.

Definition at line 370 of file class.ilObjSAHSLearningModuleGUI.php.

References uploadObject().

        {
                global $rbacadmin;

                $this->uploadObject();
        }

Here is the call graph for this function:

ilObjSAHSLearningModuleGUI::saveProperties (  ) 

save properties

Reimplemented in ilObjSCORM2004LearningModuleGUI, and ilObjSCORMLearningModuleGUI.

Definition at line 178 of file class.ilObjSAHSLearningModuleGUI.php.

        {
        }

ilObjSAHSLearningModuleGUI::setTabs (  ) 

output tabs

Reimplemented from ilObjectGUI.

Definition at line 425 of file class.ilObjSAHSLearningModuleGUI.php.

References ilUtil::getImagePath(), and getTabs().

Referenced by executeCommand().

        {
                $this->tpl->setCurrentBlock("header_image");
                $this->tpl->setVariable("IMG_HEADER", ilUtil::getImagePath("icon_lm_b.gif"));
                $this->tpl->parseCurrentBlock();

                $this->getTabs($this->tabs_gui);
                #$this->tpl->setVariable("TABS", $this->tabs_gui->getHTML());
                $this->tpl->setVariable("HEADER", $this->object->getTitle());
        }

Here is the call graph for this function:

Here is the caller graph for this function:

ilObjSAHSLearningModuleGUI::upload (  ) 

Definition at line 362 of file class.ilObjSAHSLearningModuleGUI.php.

References uploadObject().

        {
                $this->uploadObject();
        }

Here is the call graph for this function:

ilObjSAHSLearningModuleGUI::uploadObject (  ) 

display status information or report errors messages in case of error

public

Definition at line 256 of file class.ilObjSAHSLearningModuleGUI.php.

References $_GET, $file, $title, ilObject::_writeTitle(), ilUtil::moveUploadedFile(), ilUtil::redirect(), ilUtil::renameExecutables(), ilUtil::sendInfo(), and ilUtil::unzip().

Referenced by saveObject(), and upload().

        {
                global $_FILES, $rbacsystem;

                // check if file was uploaded
                $source = $_FILES["scormfile"]["tmp_name"];
                if (($source == 'none') || (!$source))
                {
                        $this->ilias->raiseError("No file selected!",$this->ilias->error_obj->MESSAGE);
                }
                // check create permission
                if (!$rbacsystem->checkAccess("create", $_GET["ref_id"], "sahs"))
                {
                        $this->ilias->raiseError($this->lng->txt("no_create_permission"), $this->ilias->error_obj->WARNING);
                }
                // get_cfg_var("upload_max_filesize"); // get the may filesize form t he php.ini
                switch ($__FILES["scormfile"]["error"])
                {
                        case UPLOAD_ERR_INI_SIZE:
                                $this->ilias->raiseError($this->lng->txt("err_max_file_size_exceeds"),$this->ilias->error_obj->MESSAGE);
                                break;

                        case UPLOAD_ERR_FORM_SIZE:
                                $this->ilias->raiseError($this->lng->txt("err_max_file_size_exceeds"),$this->ilias->error_obj->MESSAGE);
                                break;

                        case UPLOAD_ERR_PARTIAL:
                                $this->ilias->raiseError($this->lng->txt("err_partial_file_upload"),$this->ilias->error_obj->MESSAGE);
                                break;

                        case UPLOAD_ERR_NO_FILE:
                                $this->ilias->raiseError($this->lng->txt("err_no_file_uploaded"),$this->ilias->error_obj->MESSAGE);
                                break;
                }

                $file = pathinfo($_FILES["scormfile"]["name"]);
                $name = substr($file["basename"], 0, strlen($file["basename"]) - strlen($file["extension"]) - 1);
                if ($name == "")
                {
                        $name = $this->lng->txt("no_title");
                }

                // create and insert object in objecttree
                switch ($_POST["sub_type"])
                {
                        
                        case "scorm2004":
                                include_once("./Modules/Scorm2004/classes/class.ilObjSCORM2004LearningModule.php");
                                $newObj = new ilObjSCORM2004LearningModule();
                                break;

                        case "scorm":
                                include_once("./Modules/ScormAicc/classes/class.ilObjSCORMLearningModule.php");
                                $newObj = new ilObjSCORMLearningModule();
                                break;

                        case "aicc":
                                include_once("./Modules/ScormAicc/classes/class.ilObjAICCLearningModule.php");
                                $newObj = new ilObjAICCLearningModule();
                                break;

                        case "hacp":
                                include_once("./Modules/ScormAicc/classes/class.ilObjHACPLearningModule.php");
                                $newObj = new ilObjHACPLearningModule();
                                break;
                }

                $newObj->setTitle($name);
                $newObj->setSubType($_POST["sub_type"]);
                $newObj->setDescription("");
                $newObj->create();
                $newObj->createReference();
                $newObj->putInTree($_GET["ref_id"]);
                $newObj->setPermissions($_GET["ref_id"]);
                $newObj->notify("new",$_GET["ref_id"],$_GET["parent_non_rbac_id"],$_GET["ref_id"],$newObj->getRefId());

                // create data directory, copy file to directory
                $newObj->createDataDirectory();

                // copy uploaded file to data directory
                $file_path = $newObj->getDataDirectory()."/".$_FILES["scormfile"]["name"];
                
                ilUtil::moveUploadedFile($_FILES["scormfile"]["tmp_name"],
                        $_FILES["scormfile"]["name"], $file_path);

                //move_uploaded_file($_FILES["scormfile"]["tmp_name"], $file_path);

                ilUtil::unzip($file_path);
                ilUtil::renameExecutables($newObj->getDataDirectory());

                $title = $newObj->readObject();         
                if ($title != "")
                {
                        ilObject::_writeTitle($newObj->getId(), $title);
                        $md = new ilMD($newObj->getId(),0, $newObj->getType());
                        if(is_object($md_gen = $md->getGeneral()))
                        {
                                $md_gen->setTitle($title);
                                $md_gen->update();
                        }
                }
                
                ilUtil::sendInfo( $this->lng->txt($newObj->getType()."_added"), true);
                ilUtil::redirect("ilias.php?baseClass=ilSAHSEditGUI&ref_id=".$newObj->getRefId());
        }

Here is the call graph for this function:

Here is the caller graph for this function:

ilObjSAHSLearningModuleGUI::viewObject (  ) 

list childs of current object

public

Reimplemented from ilObjectGUI.

Definition at line 157 of file class.ilObjSAHSLearningModuleGUI.php.

References $_GET.

        {
                if (strtolower($_GET["baseClass"]) == "iladministrationgui")
                {
                        parent::viewObject();
                }
                else
                {
                }
        }


The documentation for this class was generated from the following file: