Public Member Functions | Data Fields | Protected Member Functions

ilObjectGUI Class Reference

Class ilObjectGUI Basic methods of all Output classes. More...

Inheritance diagram for ilObjectGUI:
Collaboration diagram for ilObjectGUI:

Public Member Functions

 ilObjectGUI ($a_data, $a_id=0, $a_call_by_reference=true, $a_prepare_output=true)
 Constructor public.
executeCommand ()
 execute command
 withReferences ()
 determines wether objects are referenced or not (got ref ids or not)
 setCreationMode ($a_mode=true)
 if true, a creation screen is displayed the current $_GET[ref_id] don't belong to the current class! the mode is determined in ilrepositorygui
 getCreationMode ()
 get creation mode
 assignObject ()
 prepareOutput ()
 prepare output
 setTitleAndDescription ()
 called by prepare output
 showUpperIcon ()
 setTabs ()
 set admin tabs public
 setAdminTabs ()
 set admin tabs public
 getAdminTabs (&$tabs_gui)
 administration tabs show only permissions and trash folder
 getHTML ()
 setActions ($a_actions="")
 set possible actions for objects in list.
 setSubObjects ($a_sub_objects="")
 set possible subobjects for this object.
 setLocator ()
 set Locator
 addLocatorItems ()
 should be overwritten to add object specific items (repository items are preloaded)
 omitLocator ($a_omit=true)
 addAdminLocatorItems ()
 should be overwritten to add object specific items (repository items are preloaded)
 undeleteObject ()
 get object back from trash
 insertSavedNodes ($a_source_id, $a_dest_id, $a_tree_id)
 recursive method to insert all saved nodes of the clipboard (maybe this function could be moved to a rbac class ?)
 confirmedDeleteObject ()
 confirmed deletion if object -> objects are moved to trash
 cancelDeleteObject ()
 cancel deletion of object
 removeFromSystemObject ()
 remove objects from trash bin and all entries therefore every object needs a specific deleteObject() method
 removeDeletedNodes ($a_node_id, $a_checked, $a_delete_objects=true)
 remove already deleted objects within the objects in trash recursive function
 createObject ()
 create new object form
 cancelObject ($in_rep=false)
 cancel action and go back to previous page public
 saveObject ()
 save object
 importObject ()
 import new object form
 editObject ()
 edit object
 displayEditForm ($fields)
 display edit form (usually called by editObject)
 updateObject ()
 updates object entry in object_data
 afterUpdate ()
 permObject ()
 show permissions of current node
 getFormAction ($a_cmd, $a_formaction="")
 get form action for command (command is method name without "Object", e.g.
 setFormAction ($a_cmd, $a_formaction)
 set specific form action for command
 getReturnLocation ($a_cmd, $a_location="")
 get return location for command (command is method name without "Object", e.g.
 setReturnLocation ($a_cmd, $a_location)
 set specific return location for command
 getTargetFrame ($a_cmd, $a_target_frame="")
 get target frame for command (command is method name without "Object", e.g.
 setTargetFrame ($a_cmd, $a_target_frame)
 set specific target frame for command
 permSaveObject ()
 save permissions
 displayList ()
 display object list
 viewObject ()
 list childs of current object
 deleteObject ($a_error=false)
 display deletion confirmation screen only for referenced objects.
 trashObject ()
 show trash content of object
 addRoleObject ()
 adds a local role This method is only called when choose the option 'you may add local roles'.
 showActions ($with_subobjects=false)
 show possible action (form buttons)
 showPossibleSubObjects ()
 show possible subobjects (pulldown menu)
 getTemplateFile ($a_cmd, $a_type="")
 get a template blockfile format: tpl.
 getTitlesByRefId ($a_ref_ids)
 get Titles of objects this method is used for error messages in methods cut/copy/paste
 getTabs (&$tabs_gui)
 get tabs abstract method.
 __showButton ($a_cmd, $a_text, $a_target= '')
 hitsperpageObject ()
__initTableGUI ()
 __setTableGUIBasicData (&$tbl, &$result_set, $a_from="")
 standard implementation for tables use 'from' variable use different initial setting of table
 __showClipboardTable ($a_result_set, $a_from="")
 infoObject ()
 __buildRoleFilterSelect ()
 __filterRoles ($a_roles, $a_filter)
 ownerObject ()
 changeOwnerObject ()
 redirectToRefId ($a_ref_id, $a_cmd="")
 redirects to (repository) view per ref id usually to a container and usually used at the end of a save/import method where the object gui type (of the new object) doesn't match with the type of the current $_GET["ref_id"] value
 fillCloneTemplate ($a_tpl_varname, $a_type)
 Fill object clone template This method can be called from any object GUI class that wants to offer object cloning.
 fillCloneSearchTemplate ($a_tpl_varname, $a_type)
 Add an object search in case the number of existing objects is too big to offer a selection list.
 cloneAllObject ()
 Clone single (not container object) Method is overwritten in ilContainerGUI.
 copyWizardHasOptions ($a_mode)
 Check if there is any modules specific option.
 getCenterColumnHTML ()
 Get center column.
 getRightColumnHTML ()
 Display right column.
 setColumnSettings ($column_gui)
 May be overwritten in subclasses.
 checkPermission ($a_perm, $a_cmd="")

Data Fields

const COPY_WIZARD_NEEDS_PAGE = 1
 $ilias
 $objDefinition
 $tpl
 $tree
 $lng
 $data
 $object
 $ref_id
 $obj_id
 $maxcount
 $formaction
 $return_location
 $target_frame
 $tab_target_script
 $actions
 $sub_objects
 $omit_locator = false

Protected Member Functions

 searchCloneSourceObject ()
 Search clone source by title.
 buildCloneSelect ($existing_objs)
 Build a select box for clonable objects (permission write).

Detailed Description

Class ilObjectGUI Basic methods of all Output classes.

Author:
Stefan Meyer <smeyer@databay.de>
Version:
Id:
class.ilObjectGUI.php 15852 2008-01-30 17:42:36Z akill

Definition at line 33 of file class.ilObjectGUI.php.


Member Function Documentation

ilObjectGUI::__buildRoleFilterSelect (  ) 

Definition at line 2212 of file class.ilObjectGUI.php.

References $_SESSION, and formSelect().

        {
                $action[1] = $this->lng->txt('all_roles');
                $action[2] = $this->lng->txt('all_global_roles');
                $action[3] = $this->lng->txt('all_local_roles');
                $action[4] = $this->lng->txt('linked_local_roles');
                $action[5] = $this->lng->txt('local_roles_this_object_only');
                
                return ilUtil::formSelect($_SESSION['perm_filtered_roles'],"filter",$action,false,true);
        }

Here is the call graph for this function:

ilObjectGUI::__filterRoles ( a_roles,
a_filter 
)

Definition at line 2223 of file class.ilObjectGUI.php.

        {
                global $rbacreview;

                switch ($a_filter)
                {
                        case 1: // all roles
                                return $a_roles;
                                break;
                        
                        case 2: // all global roles
                                $arr_global_roles = $rbacreview->getGlobalRoles();
                                $arr_remove_roles = array_diff(array_keys($a_roles),$arr_global_roles);

                                foreach ($arr_remove_roles as $role_id)
                                {
                                        unset($a_roles[$role_id]);
                                }
                                
                                return $a_roles;
                                break;                  

                        case 3: // all local roles
                                $arr_global_roles = $rbacreview->getGlobalRoles();

                                foreach ($arr_global_roles as $role_id)
                                {
                                        unset($a_roles[$role_id]);
                                }
                                
                                return $a_roles;
                                break;
                                
                        case 4: // all roles
                                return $a_roles;
                                break;
                                
                        case 5: // local role only at this position
                                
                                $role_folder = $rbacreview->getRoleFolderOfObject($this->object->getRefId());
                
                                if (!$role_folder)
                                {
                                        return array();
                                }
                                
                                $arr_local_roles = $rbacreview->getRolesOfRoleFolder($role_folder["ref_id"]);
                                $arr_remove_roles = array_diff(array_keys($a_roles),$arr_local_roles);

                                foreach ($arr_remove_roles as $role_id)
                                {
                                        unset($a_roles[$role_id]);
                                }

                                return $a_roles;
                                break;
                }

                return $a_roles;
        }

& ilObjectGUI::__initTableGUI (  ) 

Reimplemented in ilObjGroupGUI, ilObjRoleFolderGUI, ilObjRoleGUI, ilObjiLincCourseGUI, ilObjCategoryGUI, ilObjCourseGUI, ilObjPaymentSettingsGUI, ilObjUserFolderGUI, and ilObjUserGUI.

Definition at line 2114 of file class.ilObjectGUI.php.

Referenced by __showClipboardTable().

        {
                include_once "./Services/Table/classes/class.ilTableGUI.php";

                return new ilTableGUI(0,false);
        }

Here is the caller graph for this function:

ilObjectGUI::__setTableGUIBasicData ( &$  tbl,
&$  result_set,
a_from = "" 
)

standard implementation for tables use 'from' variable use different initial setting of table

Reimplemented in ilObjGroupGUI, ilObjRoleFolderGUI, ilObjRoleGUI, ilObjiLincCourseGUI, ilObjCourseGUI, ilObjPaymentSettingsGUI, ilObjUserFolderGUI, and ilObjUserGUI.

Definition at line 2126 of file class.ilObjectGUI.php.

References $_GET, and $tbl.

Referenced by __showClipboardTable().

        {
                switch ($a_from)
                {
                        case "clipboardObject":
                                $offset = $_GET["offset"];
                                $order = $_GET["sort_by"];
                                $direction = $_GET["sort_order"];
                                $tbl->disable("footer");
                                break;

                        default:
                                $offset = $_GET["offset"];
                                $order = $_GET["sort_by"];
                                $direction = $_GET["sort_order"];
                                break;
                }

                $tbl->setOrderColumn($order);
                $tbl->setOrderDirection($direction);
                $tbl->setOffset($offset);
                $tbl->setLimit($_GET["limit"]);
                $tbl->setFooter("tblfooter",$this->lng->txt("previous"),$this->lng->txt("next"));
                $tbl->setData($result_set);
        }

Here is the caller graph for this function:

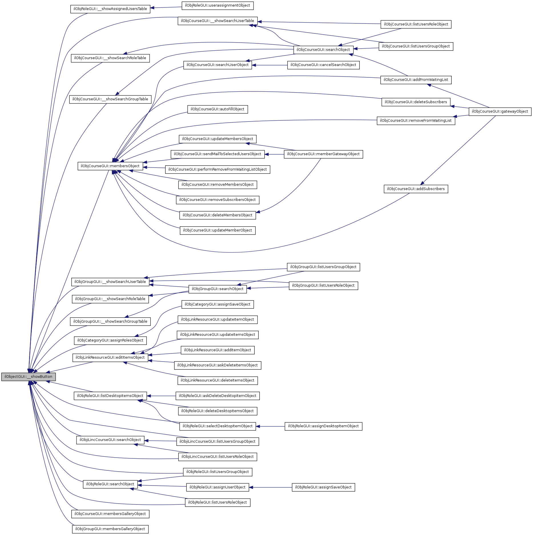
ilObjectGUI::__showButton ( a_cmd,
a_text,
a_target = '' 
)
ilObjectGUI::__showClipboardTable ( a_result_set,
a_from = "" 
)

Definition at line 2152 of file class.ilObjectGUI.php.

References $_GET, $tbl, $tpl, __initTableGUI(), __setTableGUIBasicData(), and ilUtil::getImagePath().

Referenced by ilContainerGUI::clipboardObject().

        {
        $tbl =& $this->__initTableGUI();
                $tpl =& $tbl->getTemplateObject();

                $tpl->setCurrentBlock("tbl_form_header");
                $tpl->setVariable("FORMACTION",$this->ctrl->getTargetScript()."?".$this->link_params."&cmd=post");
                $tpl->parseCurrentBlock();

                $tpl->setCurrentBlock("tbl_action_btn");
                $tpl->setVariable("BTN_NAME","paste");
                $tpl->setVariable("BTN_VALUE",$this->lng->txt("insert_object_here"));
                $tpl->parseCurrentBlock();
                
                $tpl->setCurrentBlock("tbl_action_btn");
                $tpl->setVariable("BTN_NAME","clear");
                $tpl->setVariable("BTN_VALUE",$this->lng->txt("clear_clipboard"));
                $tpl->parseCurrentBlock();

                $tpl->setCurrentBlock("tbl_action_row");
                $tpl->setVariable("COLUMN_COUNTS",3);
                $tpl->setVariable("IMG_ARROW",ilUtil::getImagePath("spacer.gif"));
                $tpl->parseCurrentBlock();
                
                $tbl->setTitle($this->lng->txt("clipboard"),"icon_typ_b.gif",$this->lng->txt("clipboard"));
                $tbl->setHeaderNames(array($this->lng->txt('obj_type'),
                                                                   $this->lng->txt('title'),
                                                                   $this->lng->txt('action')));
                $tbl->setHeaderVars(array('type',
                                  'title',
                                                                  'act'),
                                                        array('ref_id' => $this->object->getRefId(),
                                                                  'cmd' => 'clipboard',
                                                                  'cmdClass' => $_GET['cmdClass'],
                                                                  'cmdNode' => $_GET['cmdNode']));

                $tbl->setColumnWidth(array("","80%","19%"));


                $this->__setTableGUIBasicData($tbl,$a_result_set,$a_from);
                $tbl->render();
                
                $this->tpl->setVariable("RESULT_TABLE",$tbl->tpl->get());

                return true;
        }

Here is the call graph for this function:

Here is the caller graph for this function:

ilObjectGUI::addAdminLocatorItems (  ) 

should be overwritten to add object specific items (repository items are preloaded)

Reimplemented in ilObjRoleGUI, ilObjRoleTemplateGUI, ilObjStyleSheetGUI, ilObjChatGUI, ilObjLanguageExtGUI, and ilObjUserGUI.

Definition at line 540 of file class.ilObjectGUI.php.

References $_GET, and ilFrameTargetInfo::_getFrame().

Referenced by prepareOutput().

        {
                global $ilLocator;
                
                if ($_GET["admin_mode"] == "settings")  // system settings
                {               
                        $ilLocator->addItem($this->lng->txt("administration"),
                                $this->ctrl->getLinkTargetByClass("iladministrationgui", "frameset"),
                                ilFrameTargetInfo::_getFrame("MainContent"));
                        if ($this->object->getRefId() != SYSTEM_FOLDER_ID)
                        {
                                $ilLocator->addItem($this->object->getTitle(),
                                        $this->ctrl->getLinkTarget($this, "view"));
                        }
                }
                else                                                    // repository administration
                {
                        $this->ctrl->setParameterByClass("iladministrationgui",
                                "ref_id", "");
                        $this->ctrl->setParameterByClass("iladministrationgui",
                                "admin_mode", "settings");
                        //$ilLocator->addItem($this->lng->txt("administration"),
                        //      $this->ctrl->getLinkTargetByClass("iladministrationgui", "frameset"),
                        //      ilFrameTargetInfo::_getFrame("MainContent"));
                        $this->ctrl->clearParametersByClass("iladministrationgui");
                        $ilLocator->addAdministrationItems();
                }

        }

Here is the call graph for this function:

Here is the caller graph for this function:

ilObjectGUI::addLocatorItems (  ) 

should be overwritten to add object specific items (repository items are preloaded)

Reimplemented in ilObjChatGUI, ilObjCourseGUI, ilObjExerciseGUI, ilObjFileGUI, ilObjForumGUI, ilObjFileBasedLMGUI, ilObjMediaCastGUI, ilObjMediaPoolGUI, ilObjSAHSLearningModuleGUI, ilObjSurveyGUI, ilObjSurveyQuestionPoolGUI, ilObjTestGUI, and ilObjQuestionPoolGUI.

Definition at line 527 of file class.ilObjectGUI.php.

Referenced by setLocator().

        {
        }

Here is the caller graph for this function:

ilObjectGUI::addRoleObject (  ) 

adds a local role This method is only called when choose the option 'you may add local roles'.

This option is displayed in the permission settings dialogue for an object TODO: this will be changed public

Definition at line 1867 of file class.ilObjectGUI.php.

References $ret.

Referenced by ilObjContentObjectGUI::addRole().

        {
                include_once './classes/class.ilPermissionGUI.php';
                $perm_gui =& new ilPermissionGUI($this);
                
                // dirty work around to forward command in admin panel
                $this->ctrl->current_node = 1;
                $this->ctrl->setCmd('addRole');
                $ret =& $this->ctrl->forwardCommand($perm_gui);
                
                return true;
        }

Here is the caller graph for this function:

ilObjectGUI::afterUpdate (  ) 

Reimplemented in ilObjExternalFeedGUI, and ilObjMediaPoolGUI.

Definition at line 1191 of file class.ilObjectGUI.php.

Referenced by updateObject().

        {
                $this->ctrl->redirect($this);
        }

Here is the caller graph for this function:

ilObjectGUI::assignObject (  ) 

Reimplemented in ilObjiLincClassroomGUI, ilObjGlossaryGUI, ilObjDlBookGUI, ilObjLearningModuleGUI, ilObjSCORM2004LearningModuleGUI, ilObjAICCLearningModuleGUI, ilObjHACPLearningModuleGUI, ilObjSCORMLearningModuleGUI, ilObjLanguageExtGUI, and ilObjMediaObjectGUI.

Definition at line 236 of file class.ilObjectGUI.php.

Referenced by ilObjectGUI().

        {
                // TODO: it seems that we always have to pass only the ref_id
//echo "<br>ilObjectGUIassign:".get_class($this).":".$this->id.":<br>";
                if ($this->id != 0)
                {
                        if ($this->call_by_reference)
                        {
                                $this->object =& $this->ilias->obj_factory->getInstanceByRefId($this->id);
                        }
                        else
                        {
                                $this->object =& $this->ilias->obj_factory->getInstanceByObjId($this->id);
                        }
                }
        }

Here is the caller graph for this function:

ilObjectGUI::buildCloneSelect ( existing_objs  )  [protected]

Build a select box for clonable objects (permission write).

protected

Parameters:
string obj_type

Definition at line 2581 of file class.ilObjectGUI.php.

References $_REQUEST, ilObject::_prepareCloneSelection(), and formSelect().

Referenced by fillCloneTemplate().

        {
                $options = ilObject::_prepareCloneSelection($existing_objs,$_REQUEST['new_type']);
                return ilUtil::formSelect((int) $_REQUEST['clone_source'],'clone_source',$options,false,true);
        }

Here is the call graph for this function:

Here is the caller graph for this function:

ilObjectGUI::cancelDeleteObject (  ) 

cancel deletion of object

public

Reimplemented in ilObjStyleSettingsGUI, and ilObjStyleSheetGUI.

Definition at line 833 of file class.ilObjectGUI.php.

References ilUtil::sendInfo().

        {
                session_unregister("saved_post");

                ilUtil::sendInfo($this->lng->txt("msg_cancel"),true);

                $this->ctrl->returnToParent($this);

        }

Here is the call graph for this function:

ilObjectGUI::cancelObject ( in_rep = false  ) 

cancel action and go back to previous page public

Reimplemented in ilObjForumGUI, ilObjGlossaryGUI, ilObjFileBasedLMGUI, ilObjContentObjectGUI, ilObjMediaPoolGUI, ilObjSurveyGUI, ilObjTestGUI, and ilObjQuestionPoolGUI.

Definition at line 1021 of file class.ilObjectGUI.php.

References $_GET, $return_location, and ilUtil::sendInfo().

        {
                session_unregister("saved_post");

                ilUtil::sendInfo($this->lng->txt("msg_cancel"),true);

                //ilUtil::sendInfo($this->lng->txt("action_aborted"),true);
                $return_location = $_GET["cmd_return_location"];
//echo "-".$_GET["cmd_return_location"]."-".$this->ctrl->getLinkTarget($this,$return_location);
                //ilUtil::redirect($this->ctrl->getLinkTarget($this,$return_location));
//echo "1";
                //if ($in_rep)
                //{
                        $this->ctrl->returnToParent($this);
                //}
                //else
                //{
//echo "3";
                //      ilUtil::redirect($this->getReturnLocation("cancel",$this->ctrl->getTargetScript()."?".$this->link_params));
                //}
        }

Here is the call graph for this function:

ilObjectGUI::changeOwnerObject (  ) 

Definition at line 2297 of file class.ilObjectGUI.php.

References $ret.

        {
                include_once './classes/class.ilPermissionGUI.php';
                $perm_gui =& new ilPermissionGUI($this);
                
                // dirty work around to forward command in admin panel
                $this->ctrl->current_node = 1;
                $this->ctrl->setCmd('changeOwner');
                $ret =& $this->ctrl->forwardCommand($perm_gui);
                
                return true;
        }

ilObjectGUI::checkPermission ( a_perm,
a_cmd = "" 
)

Definition at line 2687 of file class.ilObjectGUI.php.

References $_SESSION, $lng, ilUtil::redirect(), and ilUtil::sendInfo().

Referenced by ilObjExerciseGUI::__saveStatus(), ilObjMediaCastGUI::addCastItemObject(), ilObjExerciseGUI::addMembersObject(), ilObjMediaCastGUI::confirmDeletionItemsObject(), ilObjMediaCastGUI::deleteItemsObject(), ilObjExerciseGUI::deliverFileObject(), ilObjExerciseGUI::deliverObject(), ilObjExerciseGUI::downloadAllObject(), ilObjExerciseGUI::downloadFileObject(), ilObjMediaCastGUI::downloadItemObject(), ilObjExerciseGUI::downloadNewReturnedObject(), ilObjExerciseGUI::downloadReturnedObject(), ilObjMediaCastGUI::editCastItemObject(), ilObjExerciseGUI::editObject(), ilObjMediaCastGUI::editSettingsObject(), ilObjMediaCastGUI::executeCommand(), ilObjCategoryGUI::executeCommand(), ilObjExerciseGUI::infoScreen(), ilObjMediaCastGUI::infoScreenObject(), ilObjMediaCastGUI::initAddCastItemForm(), ilObjMediaCastGUI::listItemsObject(), ilObjExerciseGUI::membersObject(), ilObjExerciseGUI::newMembersObject(), ilObjExerciseGUI::redirectFeedbackMailObject(), ilObjMediaCastGUI::saveCastItemObject(), ilObjExerciseGUI::saveCommentsObject(), ilObjMediaCastGUI::saveSettingsObject(), ilObjMediaCastGUI::updateCastItemObject(), ilObjExerciseGUI::updateMembersObject(), ilObjExerciseGUI::updateObject(), ilObjExerciseGUI::uploadFileObject(), and ilObjExerciseGUI::uploadZipObject().

        {
                global $ilAccess, $lng, $PHP_SELF;
                
                if (!is_object($this->object))
                {
                        return;
                }
                if (!$ilAccess->checkAccess($a_perm, $a_cmd, $this->object->getRefId()))
                {
                        $_SESSION["il_rep_ref_id"] = "";
                        ilUtil::sendInfo($lng->txt("permission_denied"), true);

                        if (!is_int(strpos($PHP_SELF, "goto.php")))
                        {
                                ilUtil::redirect("goto.php?target=".$this->object->getType()."_".
                                        $this->object->getRefId());
                        }
                        else    // we should never be here
                        {
                                die("Permission Denied.");
                        }
                }
        }

Here is the call graph for this function:

Here is the caller graph for this function:

ilObjectGUI::cloneAllObject (  ) 

Clone single (not container object) Method is overwritten in ilContainerGUI.

public

Reimplemented in ilContainerGUI.

Definition at line 2517 of file class.ilObjectGUI.php.

References $_GET, $_REQUEST, $ilErr, ilCopyWizardOptions::_allocateCopyId(), ilCopyWizardOptions::_getInstance(), ilLink::_getLink(), createObject(), ilObjectFactory::getInstanceByRefId(), ilUtil::redirect(), and ilUtil::sendInfo().

        {
                include_once('classes/class.ilLink.php');
                include_once('Services/CopyWizard/classes/class.ilCopyWizardOptions.php');
                
                global $ilAccess,$ilErr,$rbacsystem,$ilUser;
                
                $new_type = $_REQUEST['new_type'];
                if(!$rbacsystem->checkAccess('create',(int) $_GET['ref_id'],$new_type))
                {
                        $ilErr->raiseError($this->lng->txt('permission_denied'));
                }
                if(!(int) $_REQUEST['clone_source'])
                {
                        ilUtil::sendInfo($this->lng->txt('select_one'));
                        $this->createObject();
                        return false;
                }
                if(!$ilAccess->checkAccess('write','',(int) $_REQUEST['clone_source'],$new_type))
                {
                        $ilErr->raiseError($this->lng->txt('permission_denied'));
                }
                
                // Save wizard options
                $copy_id = ilCopyWizardOptions::_allocateCopyId();
                $wizard_options = ilCopyWizardOptions::_getInstance($copy_id);
                $wizard_options->saveOwner($ilUser->getId());
                $wizard_options->saveRoot((int) $_REQUEST['clone_source']);
                
                $options = $_POST['cp_options'] ? $_POST['cp_options'] : array();
                foreach($options as $source_id => $option)
                {
                        $wizard_options->addEntry($source_id,$option);
                }
                $wizard_options->read();
                
                $orig = ilObjectFactory::getInstanceByRefId((int) $_REQUEST['clone_source']);
                $new_obj = $orig->cloneObject((int) $_GET['ref_id'],$copy_id);
                
                // Delete wizard options
                $wizard_options->deleteAll();

                ilUtil::sendInfo($this->lng->txt("object_duplicated"),true);
                ilUtil::redirect(ilLink::_getLink($new_obj->getRefId()));
        }

Here is the call graph for this function:

ilObjectGUI::confirmedDeleteObject (  ) 

confirmed deletion if object -> objects are moved to trash

However objects are only removed from tree!! That means that the objects itself stay in the database but are not linked in any context within the system. Trash Bin Feature: Objects can be refreshed in trash

public

Reimplemented in ilObjRoleFolderGUI, ilObjStyleSettingsGUI, ilObjStyleSheetFolderGUI, and ilObjStyleSheetGUI.

Definition at line 663 of file class.ilObjectGUI.php.

References $_GET, $_SESSION, $log, ilPaymentObject::_isBuyable(), deleteObject(), ilObjectFactory::getInstanceByRefId(), removeFromSystemObject(), ilUtil::removeItemFromDesktops(), and ilUtil::sendInfo().

        {
                include_once './payment/classes/class.ilPaymentObject.php';

                global $rbacsystem, $rbacadmin, $log;
        
                // TODO: move checkings to deleteObject
                // TODO: cannot distinguish between obj_id from ref_id with the posted IDs.
                // change the form field and use instead of 'id' 'ref_id' and 'obj_id'. Then switch with varname
                
                // AT LEAST ONE OBJECT HAS TO BE CHOSEN.
                if (!isset($_SESSION["saved_post"]))
                {
                        $this->ilias->raiseError($this->lng->txt("no_checkbox"),$this->ilias->error_obj->MESSAGE);
                }

                // FOR ALL SELECTED OBJECTS
                foreach ($_SESSION["saved_post"] as $id)
                {
                        if($this->tree->isDeleted($id))
                        {
                                $log->write(__METHOD__.': Object with ref_id: '.$id.' already deleted.');
                                ilUtil::sendInfo('Object already deleted.',true);
                                $this->ctrl->returnToParent($this);
                        }
                        
                        // GET COMPLETE NODE_DATA OF ALL SUBTREE NODES
                        $node_data = $this->tree->getNodeData($id);
                        $subtree_nodes = $this->tree->getSubTree($node_data);

                        $all_node_data[] = $node_data;
                        $all_subtree_nodes[] = $subtree_nodes;

                        // CHECK DELETE PERMISSION OF ALL OBJECTS
                        foreach ($subtree_nodes as $node)
                        {
                                if($node['type'] == 'rolf')
                                {
                                        continue;
                                }
                                if (!$rbacsystem->checkAccess('delete',$node["child"]))
                                {
                                        $not_deletable[] = $node["child"];
                                        $perform_delete = false;
                                }
                                else if(ilPaymentObject::_isBuyable($node['child']))
                                {
                                        $buyable[] = $node['child'];
                                        $perform_delete = false;
                                }
                        }
                }

                // IF THERE IS ANY OBJECT WITH NO PERMISSION TO DELETE
                if (count($not_deletable))
                {
                        $not_deletable = implode(',',$not_deletable);
                        session_unregister("saved_post");
                        ilUtil::sendInfo($this->lng->txt("msg_no_perm_delete")." ".$not_deletable."<br/>".$this->lng->txt("msg_cancel"),true);

                        $this->ctrl->returnToParent($this);
                }

                if(count($buyable))
                {
                        foreach($buyable as $id)
                        {
                                $tmp_object =& ilObjectFactory::getInstanceByRefId($id);

                                $titles[] = $tmp_object->getTitle();
                        }
                        $title_str = implode(',',$titles);

                        ilUtil::sendInfo($this->lng->txt('msg_obj_not_deletable_sold').' '.$title_str,true);

                        $_POST['id'] = $_SESSION['saved_post'];
                        $this->deleteObject(true);

                        return false;
                }

                // DELETE THEM
                if (!$all_node_data[0]["type"])
                {
                        // OBJECTS ARE NO 'TREE OBJECTS'
                        if ($rbacsystem->checkAccess('delete',$_GET["ref_id"]))
                        {
                                foreach($_SESSION["saved_post"] as $id)
                                {
                                        $obj =& $this->ilias->obj_factory->getInstanceByObjId($id);
                                        $obj->delete();
                                        
                                        // write log entry
                                        $log->write("ilObjectGUI::confirmedDeleteObject(), deleted obj_id ".$obj->getId().
                                                ", type: ".$obj->getType().", title: ".$obj->getTitle());
                                }
                        }
                        else
                        {
                                unset($_SESSION["saved_post"]);
                                ilUtil::sendInfo($this->lng->txt("no_perm_delete")."<br/>".$this->lng->txt("msg_cancel"),true);
                                $this->ctrl->returnToParent($this);
                        }
                }
                else
                {
                        // SAVE SUBTREE AND DELETE SUBTREE FROM TREE
                        foreach ($_SESSION["saved_post"] as $id)
                        {
                                if($this->tree->isDeleted($id))
                                {
                                        $log->write(__METHOD__.': Object with ref_id: '.$id.' already deleted.');
                                        ilUtil::sendInfo('Object already deleted.',true);
                                        $this->ctrl->returnToParent($this);
                                }
                                
                                // DELETE OLD PERMISSION ENTRIES
                                $subnodes = $this->tree->getSubtree($this->tree->getNodeData($id));

                                foreach ($subnodes as $subnode)
                                {
                                        $rbacadmin->revokePermission($subnode["child"]);
                                        // remove item from all user desktops
                                        $affected_users = ilUtil::removeItemFromDesktops($subnode["child"]);
                                
                                        // TODO: inform users by mail that object $id was deleted
                                        //$mail->sendMail($id,$msg,$affected_users);
                                }

                                if(!$this->tree->saveSubTree($id, true))
                                {
                                        $log->write(__METHOD__.': Object with ref_id: '.$id.' already deleted.');
                                        ilUtil::sendInfo('Object already deleted.',true);
                                        $this->ctrl->returnToParent($this);
                                }

                                // write log entry
                                $log->write("ilObjectGUI::confirmedDeleteObject(), moved ref_id ".$id.
                                        " to trash");
                                
                                // remove item from all user desktops
                                $affected_users = ilUtil::removeItemFromDesktops($id);

                                // TODO: inform users by mail that object $id was deleted
                                //$mail->sendMail($id,$msg,$affected_users);
                        }
                        // inform other objects in hierarchy about paste operation
                        //$this->object->notify("confirmedDelete", $_GET["ref_id"],$_GET["parent_non_rbac_id"],$_GET["ref_id"],$_SESSION["saved_post"]);
                }
                
                if ($this->ilias->getSetting('enable_trash'))
                {
                        // Feedback
                        ilUtil::sendInfo($this->lng->txt("info_deleted"),true);
                
                        $this->ctrl->returnToParent($this);
                }
                else  // skip trash if 'enable_trash' is 0
                {
                        $_POST["trash_id"] = $_SESSION["saved_post"];
                        
                        $this->removeFromSystemObject();
                }
        }

Here is the call graph for this function:

ilObjectGUI::copyWizardHasOptions ( a_mode  ) 

Check if there is any modules specific option.

public

Parameters:
int wizard mode COPY_WIZARD_GENERAL,COPY_WIZARD_NEEDS_PAGE, COPY_WIZARD_OBJ_SPECIFIC

Reimplemented in ilContainerGUI, and ilObjForumGUI.

Definition at line 2570 of file class.ilObjectGUI.php.

Referenced by fillCloneTemplate(), and searchCloneSourceObject().

        {
                return false;
        }

Here is the caller graph for this function:

ilObjectGUI::createObject (  ) 

create new object form

public

Reimplemented in ilObjFolderGUI, ilObjGroupGUI, ilObjRoleFolderGUI, ilObjRoleGUI, ilObjRoleTemplateGUI, ilObjStyleSheetGUI, ilObjiLincCourseGUI, ilObjCategoryGUI, ilObjCourseGUI, ilObjExerciseGUI, ilObjExternalFeedGUI, ilObjForumGUI, ilObjGlossaryGUI, ilObjFileBasedLMGUI, ilObjContentObjectGUI, ilObjMediaPoolGUI, ilObjSAHSLearningModuleGUI, ilObjSurveyGUI, ilObjSurveyQuestionPoolGUI, ilObjTestGUI, ilObjQuestionPoolGUI, ilObjLinkResourceGUI, ilObjMediaObjectGUI, and ilObjUserGUI.

Definition at line 966 of file class.ilObjectGUI.php.

References $_GET, $_SESSION, $data, ilUtil::getImagePath(), getTargetFrame(), getTemplateFile(), ilUtil::prepareFormOutput(), and ilUtil::stripSlashes().

Referenced by cloneAllObject(), ilContainerGUI::cloneAllObject(), ilContainerGUI::cloneWizardPageObject(), ilObjFileGUI::saveObject(), ilObjFileGUI::saveUnzipObject(), and searchCloneSourceObject().

        {
                global $rbacsystem;

                $new_type = $_POST["new_type"] ? $_POST["new_type"] : $_GET["new_type"];

                if (!$rbacsystem->checkAccess("create", $_GET["ref_id"], $new_type))
                {
                        $this->ilias->raiseError($this->lng->txt("permission_denied"),$this->ilias->error_obj->MESSAGE);
                }
                else
                {
                        // fill in saved values in case of error
                        $data = array();
                        $data["fields"] = array();
                        $data["fields"]["title"] = ilUtil::prepareFormOutput($_SESSION["error_post_vars"]["Fobject"]["title"],true);
                        $data["fields"]["desc"] = ilUtil::stripSlashes($_SESSION["error_post_vars"]["Fobject"]["desc"]);

                        $this->getTemplateFile("edit",$new_type);
                        
                        // show obj type image
                        $this->tpl->setCurrentBlock("img");
                        $this->tpl->setVariable("TYPE_IMG",
                                ilUtil::getImagePath("icon_".$new_type.".gif"));
                        $this->tpl->setVariable("ALT_IMG",
                                $this->lng->txt("obj_".$new_type));
                        $this->tpl->parseCurrentBlock();

                        foreach ($data["fields"] as $key => $val)
                        {
                                $this->tpl->setVariable("TXT_".strtoupper($key), $this->lng->txt($key));
                                $this->tpl->setVariable(strtoupper($key), $val);

                                if ($this->prepare_output)
                                {
                                        $this->tpl->parseCurrentBlock();
                                }
                        }
                        $this->ctrl->setParameter($this, "new_type", $new_type);
                        $this->tpl->setVariable("FORMACTION", $this->ctrl->getFormAction($this, "save"));
                        $this->tpl->setVariable("TXT_HEADER", $this->lng->txt($new_type."_new"));
                        $this->tpl->setVariable("TXT_CANCEL", $this->lng->txt("cancel"));
                        $this->tpl->setVariable("TXT_SUBMIT", $this->lng->txt($new_type."_add"));
                        $this->tpl->setVariable("CMD_SUBMIT", "save");
                        $this->tpl->setVariable("TARGET", $this->getTargetFrame("save"));
                        $this->tpl->setVariable("TXT_REQUIRED_FLD", $this->lng->txt("required_field"));
                }
        }

Here is the call graph for this function:

Here is the caller graph for this function:

ilObjectGUI::deleteObject ( a_error = false  ) 

display deletion confirmation screen only for referenced objects.

For user,role & rolt overwrite this function in the appropriate Object folders classes (ilObjUserFolderGUI,ilObjRoleFolderGUI)

public

Reimplemented in ilObjStyleSheetGUI.

Definition at line 1626 of file class.ilObjectGUI.php.

References $_GET, $_SESSION, ilUtil::getImagePath(), ilUtil::getImageTagByType(), getTemplateFile(), ilUtil::sendInfo(), and ilUtil::switchColor().

Referenced by confirmedDeleteObject().

        {
                if ($_GET["item_ref_id"] != "")
                {
                        $_POST["id"] = array($_GET["item_ref_id"]);
                }

                if (!isset($_POST["id"]))
                {
                        $this->ilias->raiseError($this->lng->txt("no_checkbox"),$this->ilias->error_obj->MESSAGE);
                }

                // SAVE POST VALUES
                $_SESSION["saved_post"] = $_POST["id"];

                unset($this->data);
                $this->data["cols"] = array("type", "title", "last_change");

                foreach ($_POST["id"] as $id)
                {
                        // TODO: cannot distinguish between obj_id from ref_id with the posted IDs.
                        // change the form field and use instead of 'id' 'ref_id' and 'obj_id'. Then switch with varname
                        //if ($this->call_by_reference)
                        //{
                                $obj_data =& $this->ilias->obj_factory->getInstanceByRefId($id);
                        //}
                        //else
                        //{
                        //      $obj_data =& $this->ilias->obj_factory->getInstanceByObjId($id);
                        //}

                        $this->data["data"]["$id"] = array(
                                                                                                "type"        => $obj_data->getType(),
                                                                                                "title"       => $obj_data->getTitle()."#separator#".$obj_data->getDescription()." ",   // workaround for empty desc
                                                                                                "last_update" => $obj_data->getLastUpdateDate()
                                                                                        );
                }

                $this->data["buttons"] = array( "confirmedDelete"  => $this->lng->txt("confirm"),
                                                                  "cancelDelete"  => $this->lng->txt("cancel"));

                $this->getTemplateFile("confirm");

                if(!$a_error)
                {
                        $msg = $this->lng->txt("info_delete_sure");
                        
                        if (!$this->ilias->getSetting('enable_trash'))
                        {
                                $msg .= "<br/>".$this->lng->txt("info_delete_warning_no_trash");
                        }
                        
                        ilUtil::sendInfo($msg);
                }

                $this->tpl->setVariable("FORMACTION", $this->ctrl->getFormAction($this));
        
                // BEGIN TABLE HEADER
                foreach ($this->data["cols"] as $key)
                {
                        $this->tpl->setCurrentBlock("table_header");
                        $this->tpl->setVariable("TEXT",$this->lng->txt($key));
                        $this->tpl->parseCurrentBlock();
                }
                // END TABLE HEADER

                // BEGIN TABLE DATA
                $counter = 0;

                foreach ($this->data["data"] as $key => $value)
                {
                        // BEGIN TABLE CELL
                        foreach ($value as $key => $cell_data)
                        {
                                $this->tpl->setCurrentBlock("table_cell");

                                // CREATE TEXT STRING
                                if ($key == "type")
                                {
                                        $this->tpl->setVariable("TEXT_CONTENT",ilUtil::getImageTagByType($cell_data,$this->tpl->tplPath));
                                }
                                elseif ($key == "title")
                                {
                                        $name_field = explode("#separator#",$cell_data);

                                        $this->tpl->setVariable("TEXT_CONTENT", "<b>".$name_field[0]."</b>");
                                                
                                        $this->tpl->setCurrentBlock("subtitle");
                                        $this->tpl->setVariable("DESC", $name_field[1]);
                                        $this->tpl->parseCurrentBlock();
                                        $this->tpl->setCurrentBlock("table_cell");
                                }
                                else
                                {
                                        $this->tpl->setVariable("TEXT_CONTENT",$cell_data);
                                }

                                $this->tpl->parseCurrentBlock();
                        }

                        $this->tpl->setCurrentBlock("table_row");
                        $this->tpl->setVariable("CSS_ROW",ilUtil::switchColor(++$counter,"tblrow1","tblrow2"));
                        $this->tpl->parseCurrentBlock();
                        // END TABLE CELL
                }
                // END TABLE DATA

                // BEGIN OPERATION_BTN
                foreach ($this->data["buttons"] as $name => $value)
                {
                        $this->tpl->setCurrentBlock("operation_btn");
                        $this->tpl->setVariable("IMG_ARROW",ilUtil::getImagePath("arrow_downright.gif"));
                        $this->tpl->setVariable("BTN_NAME",$name);
                        $this->tpl->setVariable("BTN_VALUE",$value);
                        $this->tpl->parseCurrentBlock();
                }
        }

Here is the call graph for this function:

Here is the caller graph for this function:

ilObjectGUI::displayEditForm ( fields  ) 

display edit form (usually called by editObject)

private

Parameters:
array $fields key/value pairs of input fields

Reimplemented in ilObjiLincClassroomGUI.

Definition at line 1147 of file class.ilObjectGUI.php.

References getTargetFrame(), and getTemplateFile().

Referenced by editObject().

        {
                $this->getTemplateFile("edit");

                foreach ($fields as $key => $val)
                {
                        $this->tpl->setVariable("TXT_".strtoupper($key), $this->lng->txt($key));
                        $this->tpl->setVariable(strtoupper($key), $val);
//                      $this->tpl->parseCurrentBlock();
                }

                //$obj_str = ($this->call_by_reference) ? "" : "&obj_id=".$this->obj_id;
                if (!$this->call_by_reference)
                {
                        $this->ctrl->setParameter($this, "obj_id", $this->obj_id);
                }

                $this->tpl->setVariable("FORMACTION", $this->ctrl->getFormAction($this, "update"));
                $this->tpl->setVariable("TXT_HEADER", $this->lng->txt($this->object->getType()."_edit"));
                $this->tpl->setVariable("TARGET", $this->getTargetFrame("update"));
                $this->tpl->setVariable("TXT_CANCEL", $this->lng->txt("cancel"));
                $this->tpl->setVariable("TXT_SUBMIT", $this->lng->txt("save"));
                $this->tpl->setVariable("CMD_SUBMIT", "update");
                $this->tpl->setVariable("TXT_REQUIRED_FLD", $this->lng->txt("required_field"));

        }

Here is the call graph for this function:

Here is the caller graph for this function:

ilObjectGUI::displayList (  ) 

display object list

public

Reimplemented in ilObjObjectFolderGUI, ilObjSystemFolderGUI, ilObjTypeDefinitionGUI, ilObjLanguageFolderGUI, and ilObjUserFolderGUI.

Definition at line 1337 of file class.ilObjectGUI.php.

References $_GET, $_SESSION, $data, $tbl, ilObject::_lookupType(), ilUtil::getImageTagByType(), ilUtil::shortenText(), showActions(), and ilUtil::switchColor().

Referenced by viewObject().

        {
                include_once "./Services/Table/classes/class.ilTableGUI.php";

                // load template for table
                $this->tpl->addBlockfile("ADM_CONTENT", "adm_content", "tpl.table.html");
                // load template for table content data
                $this->tpl->addBlockfile("TBL_CONTENT", "tbl_content", "tpl.obj_tbl_rows.html");

                $num = 0;

                if (!$this->call_by_reference)
                {
                        $this->ctrl->setParameter($this, "obj_id", $this->obj_id); 
                }
                $this->tpl->setVariable("FORMACTION", $this->ctrl->getFormAction($this));

                // create table
                $tbl = new ilTableGUI();

                // title & header columns
                $tbl->setTitle($this->object->getTitle(),"icon_".$this->object->getType().".gif",
                                           $this->lng->txt("obj_".$this->object->getType()));
                $tbl->setHelp("tbl_help.php","icon_help.gif",$this->lng->txt("help"));

                foreach ($this->data["cols"] as $val)
                {
                        $header_names[] = $this->lng->txt($val);
                }

                $tbl->setHeaderNames($header_names);

                //$header_params = array("ref_id" => $this->ref_id);
                //$header_params = array("ref_id" => $this->ref_id);
                $header_params = $this->ctrl->getParameterArray($this, "view");
                $tbl->setHeaderVars($this->data["cols"],$header_params);
                $tbl->setColumnWidth(array("15","15","75%","25%"));

                // control
                $tbl->setOrderColumn($_GET["sort_by"]);
                $tbl->setOrderDirection($_GET["sort_order"]);
                $tbl->setLimit($_GET["limit"]);
                $tbl->setOffset($_GET["offset"]);
                $tbl->setMaxCount($this->maxcount);

                $this->tpl->setVariable("COLUMN_COUNTS",count($this->data["cols"]));

                // footer
                $tbl->setFooter("tblfooter",$this->lng->txt("previous"),$this->lng->txt("next"));

                if (!empty($this->data["data"][0]))
                {
                        //table cell
                        for ($i=0; $i < count($this->data["data"]); $i++)
                        {
                                $data = $this->data["data"][$i];
                                $ctrl = $this->data["ctrl"][$i];

                                // color changing
                                $css_row = ilUtil::switchColor($i+1,"tblrow2","tblrow1");

                                // surpress checkbox for particular object types AND the system role
                                if (!$this->objDefinition->hasCheckbox($ctrl["type"]) or $ctrl["obj_id"] == SYSTEM_ROLE_ID or $ctrl["obj_id"] == SYSTEM_USER_ID or $ctrl["obj_id"] == ANONYMOUS_ROLE_ID)
                                {
                                        $this->tpl->touchBlock("empty_cell");
                                }
                                else
                                {
                                        // TODO: this object type depending 'if' could become really a problem!!
                                        if ($ctrl["type"] == "usr" or $ctrl["type"] == "role" or $ctrl["type"] == "rolt")
                                        {
                                                $link_id = $ctrl["obj_id"];
                                        }
                                        else
                                        {
                                                $link_id = $ctrl["ref_id"];
                                        }
                                        
                                        // dirty workaround to have ids for function showActions (checkbox toggle option)
                                        $this->ids[] = $link_id;
                                        
                                        $this->tpl->setCurrentBlock("checkbox");
                                        $this->tpl->setVariable("CHECKBOX_ID", $link_id);
                                        $this->tpl->setVariable("CSS_ROW", $css_row);
                                        $this->tpl->parseCurrentBlock();
                                }

                                $this->tpl->setCurrentBlock("table_cell");
                                $this->tpl->setVariable("CELLSTYLE", "tblrow1");
                                $this->tpl->parseCurrentBlock();

                                foreach ($data as $key => $val)
                                {
                                        //build link
                                        $obj_type = ilObject::_lookupType($ctrl["ref_id"],true);
                                        $class_name = $this->objDefinition->getClassName($obj_type);
                                        $class = strtolower("ilObj".$class_name."GUI");
                                        $this->ctrl->setParameterByClass($class, "ref_id", $ctrl["ref_id"]);
                                        $this->ctrl->setParameterByClass($class, "obj_id", $ctrl["obj_id"]);
                                        $link = $this->ctrl->getLinkTargetByClass($class, "view");

                                        /*
                                        $n = 0;

                                        foreach ($ctrl as $key2 => $val2)
                                        {
                                                $link .= $key2."=".$val2;

                                                if ($n < count($ctrl)-1)
                                                {
                                                $link .= "&";
                                                        $n++;
                                                }
                                        }*/

                                        if ($key == "name" || $key == "title")
                                        {
                                                $name_field = explode("#separator#",$val);
                                        }

                                        if ($key == "title" || $key == "name" || $key == "type")
                                        {
                                                $this->tpl->setCurrentBlock("begin_link");
                                                $this->tpl->setVariable("LINK_TARGET", $link);

                                                $this->tpl->parseCurrentBlock();
                                                $this->tpl->touchBlock("end_link");
                                        }

                                        // process clipboard information
                                        if (($key == "title" || $key == "name") and is_array(($_SESSION["clipboard"])))
                                        {
                                                // TODO: broken! fix me
                                                if (in_array($ctrl["ref_id"],$_SESSION["clipboard"]["ref_ids"]))
                                                {
                            switch($_SESSION["clipboard"]["cmd"])
                                                        {
                                case "cut":
                                    $name_field[0] = "<del>".$name_field[0]."</del>";
                                    break;

                                case "copy":
                                    $name_field[0] = "<font color=\"green\">+</font>  ".$name_field[0];
                                    break;
                                        
                                case "link":
                                    $name_field[0] = "<font color=\"black\"><</font> ".$name_field[0];
                                    break;
                            }
                                        }
                                }

                                        $this->tpl->setCurrentBlock("text");

                                        if ($key == "type")
                                        {
                                                $val = ilUtil::getImageTagByType($val,$this->tpl->tplPath);
                                        }

                                        if ($key == "name" || $key == "title")
                                        {
                                                $this->tpl->setVariable("TEXT_CONTENT", $name_field[0]);
                                                
                                                $this->tpl->setCurrentBlock("subtitle");
                                                $this->tpl->setVariable("DESC", ilUtil::shortenText($name_field[1],MAXLENGTH_OBJ_DESC,true));
                                                $this->tpl->parseCurrentBlock();
                                        }
                                        else
                                        {
                                                $this->tpl->setVariable("TEXT_CONTENT", $val);
                                        }
                                        
                                        $this->tpl->parseCurrentBlock();

                                        $this->tpl->setCurrentBlock("table_cell");
                                        $this->tpl->parseCurrentBlock();

                                } //foreach

                                $this->tpl->setCurrentBlock("tbl_content");
                                $this->tpl->setVariable("CSS_ROW", $css_row);
                                $this->tpl->parseCurrentBlock();
                        } //for
                } //if is_array
                else
                {
            $tbl->disable("header");
                        $tbl->disable("footer");
                        
                        $this->tpl->setCurrentBlock("text");
                        
                        // do not display an "error message" here
                        // this confuses people in administratino
                        //$this->tpl->setVariable("TEXT_CONTENT",
                        //      $this->lng->txt("obj_not_found"));
                        $this->tpl->setVariable("CSS_ROW", "tblrow1");
                        $this->tpl->setVariable("TEXT_CONTENT",
                                "&nbsp;");
                        $this->tpl->parseCurrentBlock();
                }
                
                $this->showActions(true);
                
                // render table
                $tbl->render();
        }

Here is the call graph for this function:

Here is the caller graph for this function:

ilObjectGUI::editObject (  ) 

edit object

public

Reimplemented in ilObjGroupGUI, ilObjRoleGUI, ilObjRoleTemplateGUI, ilObjRootFolderGUI, ilObjStyleSheetGUI, ilObjTypeDefinitionGUI, ilObjiLincCourseGUI, ilObjCategoryGUI, ilObjChatServerGUI, ilObjCourseGUI, ilObjExerciseGUI, ilObjFileGUI, ilObjForumGUI, ilObjFileBasedLMGUI, ilObjMediaPoolGUI, ilObjRemoteCourseGUI, ilObjMediaObjectGUI, and ilObjUserGUI.

Definition at line 1115 of file class.ilObjectGUI.php.

References $_SESSION, displayEditForm(), ilUtil::prepareFormOutput(), and ilUtil::stripSlashes().

        {
                global $rbacsystem;

                if (!$rbacsystem->checkAccess("write", $this->ref_id))
                {
                        $this->ilias->raiseError($this->lng->txt("msg_no_perm_write"),$this->ilias->error_obj->MESSAGE);
                }

                $fields = array();

                if ($_SESSION["error_post_vars"])
                {
                        // fill in saved values in case of error
                        $fields["title"] = ilUtil::prepareFormOutput($_SESSION["error_post_vars"]["Fobject"]["title"],true);
                        $fields["desc"] = ilUtil::stripSlashes($_SESSION["error_post_vars"]["Fobject"]["desc"]);
                }
                else
                {
                        $fields["title"] = ilUtil::prepareFormOutput($this->object->getTitle());
                        $fields["desc"] = ilUtil::stripSlashes($this->object->getLongDescription());
                }

                $this->displayEditForm($fields);
        }

Here is the call graph for this function:

& ilObjectGUI::executeCommand (  ) 

execute command

Reimplemented in ilContainerGUI, ilObjAdvancedEditingGUI, ilObjAssessmentFolderGUI, ilObjExternalToolsSettingsGUI, ilObjFolderGUI, ilObjGroupGUI, ilObjMailGUI, ilObjObjectFolderGUI, ilObjRecoveryFolderGUI, ilObjRoleFolderGUI, ilObjRoleGUI, ilObjRoleTemplateGUI, ilObjRootFolderGUI, ilObjStyleSettingsGUI, ilObjStyleSheetGUI, ilObjSystemFolderGUI, ilObjTypeDefinitionGUI, ilObjiLincClassroomGUI, ilObjiLincCourseGUI, ilObjCategoryGUI, ilObjChatGUI, ilObjChatServerGUI, ilCourseArchivesGUI, ilCourseContentGUI, ilCourseItemAdministrationGUI, ilCourseObjectivePresentationGUI, ilObjCourseGUI, ilEventAdministrationGUI, ilObjExerciseGUI, ilObjExternalFeedGUI, ilObjFileGUI, ilObjForumGUI, ilObjGlossaryGUI, ilObjFileBasedLMGUI, ilObjContentObjectGUI, ilObjMediaCastGUI, ilObjMediaPoolGUI, ilObjRemoteCourseGUI, ilObjSAHSLearningModuleGUI, ilObjSurveyGUI, ilObjSurveyQuestionPoolGUI, ilObjTestGUI, ilObjQuestionPoolGUI, ilObjLinkResourceGUI, ilObjPaymentSettingsGUI, ilPaymentPurchaseGUI, ilPaymentPurchaseGUI, ilObjAuthSettingsGUI, ilObjLanguageExtGUI, ilObjLanguageFolderGUI, ilObjMediaObjectGUI, ilObjMDSettingsGUI, ilObjNewsSettingsGUI, ilObjPersonalDesktopSettingsGUI, ilObjPrivacySecurityGUI, ilObjSearchSettingsGUI, ilObjUserTrackingGUI, ilObjUserFolderGUI, and ilObjUserGUI.

Definition at line 184 of file class.ilObjectGUI.php.

References $cmd, and prepareOutput().

        {
                global $rbacsystem;

                $next_class = $this->ctrl->getNextClass($this);
                $cmd = $this->ctrl->getCmd();

                switch($next_class)
                {
                        default:
                                $this->prepareOutput();
                                if(!$cmd)
                                {
                                        $cmd = "view";
                                }
                                $cmd .= "Object";
                                $this->$cmd();
                                        
                                break;
                }

                return true;
        }

Here is the call graph for this function:

ilObjectGUI::fillCloneSearchTemplate ( a_tpl_varname,
a_type 
)

Add an object search in case the number of existing objects is too big to offer a selection list.

Parameters:
string template variable name that will be filled
string type of new object public

Definition at line 2387 of file class.ilObjectGUI.php.

References $_SESSION, ilUtil::getImagePath(), and ilUtil::prepareFormOutput().

Referenced by fillCloneTemplate().

        {
                unset($_SESSION['wizard_search_title']);
                
                $this->tpl->addBlockFile(strtoupper($a_tpl_varname),strtolower($a_tpl_varname),'tpl.obj_duplicate_search.html');
                $this->ctrl->setParameter($this,'new_type',$a_type);
                $this->tpl->setVariable('FORMACTION_CLONE',$this->ctrl->getFormAction($this,'searchCloneSource'));
                $this->tpl->setVariable('TYPE_IMG3',ilUtil::getImagePath('icon_'.$a_type.'.gif'));
                $this->tpl->setVariable('ALT_IMG3',$this->lng->txt('obj_'.$a_type));
                $this->tpl->setVariable('TXT_DUPLICATE',$this->lng->txt('obj_'.$a_type.'_duplicate'));
                
                $this->tpl->setVariable('WIZARD_TXT_TITLE',$this->lng->txt('title'));
                $this->tpl->setVariable('WIZARD_TITLE',ilUtil::prepareFormOutput($_POST['wizard_search_title'],true));
                $this->tpl->setVariable('WIZARD_TITLE_INFO',$this->lng->txt('wizard_title_info'));
                
                $this->tpl->setVariable('BTN_WIZARD',$this->lng->txt('btn_next'));
                $this->tpl->setVariable('CMD_WIZARD','searchCloneSource');
                $this->tpl->setVariable('WIZARD_TXT_CANCEL',$this->lng->txt('cancel'));
        }

Here is the call graph for this function:

Here is the caller graph for this function:

ilObjectGUI::fillCloneTemplate ( a_tpl_varname,
a_type 
)

Fill object clone template This method can be called from any object GUI class that wants to offer object cloning.

public

Parameters:
string template variable name that will be filled
string type of new object

Definition at line 2337 of file class.ilObjectGUI.php.

References $_SESSION, $ilSetting, $objDefinition, ilUtil::_getObjectsByOperations(), buildCloneSelect(), copyWizardHasOptions(), fillCloneSearchTemplate(), and ilUtil::getImagePath().

Referenced by ilObjLinkResourceGUI::createObject(), ilObjQuestionPoolGUI::createObject(), ilObjTestGUI::createObject(), ilObjSurveyQuestionPoolGUI::createObject(), ilObjSurveyGUI::createObject(), ilObjForumGUI::createObject(), ilObjFileGUI::createObject(), ilObjExerciseGUI::createObject(), ilObjCourseGUI::createObject(), ilObjGroupGUI::createObject(), and ilObjFolderGUI::createObject().

        {
                global $objDefinition,$ilUser,$ilSetting;
                
                $max_entries = $ilSetting->get('search_max_hits',100);
                
                if(!count($existing_objs = ilUtil::_getObjectsByOperations($a_type,'copy',$ilUser->getId(),$max_entries)))
                {
                        // No Objects with copy permission found
                        return false;
                }
                
                if(count($existing_objs) >= $max_entries)
                {
                        return $this->fillCloneSearchTemplate($a_tpl_varname,$a_type);
                }
                unset($_SESSION['wizard_search_title']);
                $this->tpl->addBlockFile(strtoupper($a_tpl_varname),strtolower($a_tpl_varname),'tpl.obj_duplicate.html');
                $this->ctrl->setParameter($this,'new_type',$a_type);
                $this->tpl->setVariable('TYPE_IMG3',ilUtil::getImagePath('icon_'.$a_type.'.gif'));
                $this->tpl->setVariable('ALT_IMG3',$this->lng->txt('obj_'.$a_type));
                $this->tpl->setVariable('TXT_DUPLICATE',$this->lng->txt('obj_'.$a_type.'_duplicate'));
                
                $this->tpl->setVariable('WIZARD_TXT_SELECT',$this->lng->txt('obj_'.$a_type));
                $this->tpl->setVariable('WIZARD_OBJS',$this->buildCloneSelect($existing_objs));
                
                if($this->copyWizardHasOptions(self::COPY_WIZARD_NEEDS_PAGE))
                {
                        $this->tpl->setVariable('FORMACTION_CLONE',$this->ctrl->getFormAction($this,'cloneWizardPage'));
                        $this->tpl->setVariable('BTN_WIZARD',$this->lng->txt('btn_next'));
                        $this->tpl->setVariable('CMD_WIZARD','cloneWizardPage');
                }
                else
                {
                        $this->tpl->setVariable('FORMACTION_CLONE',$this->ctrl->getFormAction($this,'cloneAll'));
                        $this->tpl->setVariable('BTN_WIZARD',$this->lng->txt('obj_'.$a_type.'_duplicate'));
                        $this->tpl->setVariable('CMD_WIZARD','cloneAll');
                }
                
                $this->tpl->setVariable('WIZARD_TXT_CANCEL',$this->lng->txt('cancel'));
        }

Here is the call graph for this function:

Here is the caller graph for this function:

ilObjectGUI::getAdminTabs ( &$  tabs_gui  ) 

administration tabs show only permissions and trash folder

Reimplemented in ilObjAdvancedEditingGUI, ilObjAssessmentFolderGUI, ilObjExternalToolsSettingsGUI, ilObjMailGUI, ilObjRoleGUI, ilObjRoleTemplateGUI, ilObjStyleSettingsGUI, ilObjStyleSheetGUI, ilObjSystemFolderGUI, ilObjChatServerGUI, ilObjPaymentSettingsGUI, ilObjAuthSettingsGUI, ilObjLanguageExtGUI, ilObjLanguageFolderGUI, ilObjSearchSettingsGUI, ilObjUserTrackingGUI, ilObjUserFolderGUI, and ilObjUserGUI.

Definition at line 396 of file class.ilObjectGUI.php.

References $_GET, and ilFrameTargetInfo::_getFrame().

Referenced by setAdminTabs().

        {
                global $rbacsystem;

                if ($_GET["admin_mode"] == "repository")
                {
                        $this->ctrl->setParameterByClass("iladministrationgui", "admin_mode", "settings");
                        $tabs_gui->setBackTarget($this->lng->txt("administration"),
                                $this->ctrl->getLinkTargetByClass("iladministrationgui", "frameset"),
                                ilFrameTargetInfo::_getFrame("MainContent"));
                        $this->ctrl->setParameterByClass("iladministrationgui", "admin_mode", "repository");
                }
                
                if ($rbacsystem->checkAccess("visible,read",$this->object->getRefId()))
                {
                        $tabs_gui->addTarget("view",
                                $this->ctrl->getLinkTarget($this, "view"), array("", "view"), get_class($this));
                }
                
                if ($rbacsystem->checkAccess('edit_permission',$this->object->getRefId()))
                {
                        $tabs_gui->addTarget("perm_settings",
                                $this->ctrl->getLinkTargetByClass(array(get_class($this),'ilpermissiongui'), "perm"), "", "ilpermissiongui");
                }
                        
                if ($this->tree->getSavedNodeData($this->object->getRefId()))
                {
                        $tabs_gui->addTarget("trash",
                                $this->ctrl->getLinkTarget($this, "trash"), "trash", get_class($this));
                }
        }

Here is the call graph for this function:

Here is the caller graph for this function:

ilObjectGUI::getCenterColumnHTML (  ) 

Get center column.

Reimplemented in ilCourseContentGUI.

Definition at line 2590 of file class.ilObjectGUI.php.

References $ilCtrl, $obj_id, ilObject::_lookupObjId(), ilObject::_lookupType(), ilColumnGUI::getCmdSide(), getContent(), ilColumnGUI::getScreenMode(), and setColumnSettings().

Referenced by ilContainerGUI::renderObject(), and ilObjForumGUI::showThreadsObject().

        {
                global $ilCtrl, $ilAccess;

                include_once("Services/Block/classes/class.ilColumnGUI.php");

                $obj_id = ilObject::_lookupObjId($this->object->getRefId());
                $obj_type = ilObject::_lookupType($obj_id);

                if ($ilCtrl->getNextClass() != "ilcolumngui")
                {
                        // normal command processing    
                        return $this->getContent();
                }
                else
                {
                        if (!$ilCtrl->isAsynch())
                        {
                                //if ($column_gui->getScreenMode() != IL_SCREEN_SIDE)
                                if (ilColumnGUI::getScreenMode() != IL_SCREEN_SIDE)
                                {
                                        // right column wants center
                                        if (ilColumnGUI::getCmdSide() == IL_COL_RIGHT)
                                        {
                                                $column_gui = new ilColumnGUI($obj_type, IL_COL_RIGHT);
                                                $this->setColumnSettings($column_gui);
                                                $this->html = $ilCtrl->forwardCommand($column_gui);
                                        }
                                        // left column wants center
                                        if (ilColumnGUI::getCmdSide() == IL_COL_LEFT)
                                        {
                                                $column_gui = new ilColumnGUI($obj_type, IL_COL_LEFT);
                                                $this->setColumnSettings($column_gui);
                                                $this->html = $ilCtrl->forwardCommand($column_gui);
                                        }
                                }
                                else
                                {
                                        // normal command processing    
                                        return $this->getContent();
                                }
                        }
                }
        }

Here is the call graph for this function:

Here is the caller graph for this function:

ilObjectGUI::getCreationMode (  ) 
ilObjectGUI::getFormAction ( a_cmd,
a_formaction = "" 
)

get form action for command (command is method name without "Object", e.g.

"perm")

Parameters:
string $a_cmd command
string $a_formaction default formaction (is returned, if no special formaction was set) public
Returns:
string

Definition at line 1222 of file class.ilObjectGUI.php.

Referenced by ilObjiLincClassroomGUI::create(), ilObjiLincCourseGUI::createObject(), ilObjGroupGUI::createObject(), ilObjFolderGUI::createObject(), ilObjiLincCourseGUI::displayEditForm(), ilObjiLincClassroomGUI::displayEditForm(), ilObjFileGUI::editObject(), ilObjGroupGUI::exportObject(), and ilObjiLincClassroomGUI::removeClassroom().

        {
                if ($this->formaction[$a_cmd] != "")
                {
                        return $this->formaction[$a_cmd];
                }
                else
                {
                        return $a_formaction;
                }
        }

Here is the caller graph for this function:

ilObjectGUI::getHTML (  ) 

Reimplemented in ilCourseObjectivePresentationGUI.

Definition at line 429 of file class.ilObjectGUI.php.

        {
                return $this->html;
        }

ilObjectGUI::getReturnLocation ( a_cmd,
a_location = "" 
)
ilObjectGUI::getRightColumnHTML (  ) 

Display right column.

Reimplemented in ilCourseContentGUI.

Definition at line 2638 of file class.ilObjectGUI.php.

References $ilCtrl, $lng, $obj_id, ilObject::_lookupObjId(), ilObject::_lookupType(), and setColumnSettings().

Referenced by ilContainerGUI::renderObject(), and ilObjForumGUI::showThreadsObject().

        {
                global $ilUser, $lng, $ilCtrl, $ilAccess;
                
                $obj_id = ilObject::_lookupObjId($this->object->getRefId());
                $obj_type = ilObject::_lookupType($obj_id);

                include_once("Services/Block/classes/class.ilColumnGUI.php");
                $column_gui = new ilColumnGUI($obj_type, IL_COL_RIGHT);
                
                if ($column_gui->getScreenMode() == IL_SCREEN_FULL)
                {
                        return "";
                }
                
                $this->setColumnSettings($column_gui);
                
                if ($ilCtrl->getNextClass() == "ilcolumngui" &&
                        $column_gui->getCmdSide() == IL_COL_RIGHT &&
                        $column_gui->getScreenMode() == IL_SCREEN_SIDE)
                {
                        $html = $ilCtrl->forwardCommand($column_gui);
                }
                else
                {
                        if (!$ilCtrl->isAsynch())
                        {
                                $html = $ilCtrl->getHTML($column_gui);
                        }
                }

                return $html;
        }

Here is the call graph for this function:

Here is the caller graph for this function:

ilObjectGUI::getTabs ( &$  tabs_gui  ) 
ilObjectGUI::getTargetFrame ( a_cmd,
a_target_frame = "" 
)

get target frame for command (command is method name without "Object", e.g.

"perm")

Parameters:
string $a_cmd command
string $a_target_frame default target frame (is returned, if no special target frame was set) public

Definition at line 1286 of file class.ilObjectGUI.php.

Referenced by ilObjiLincClassroomGUI::create(), ilObjUserGUI::createObject(), ilObjiLincCourseGUI::createObject(), ilObjRoleTemplateGUI::createObject(), ilObjRoleGUI::createObject(), ilObjGroupGUI::createObject(), ilObjFolderGUI::createObject(), createObject(), ilObjiLincCourseGUI::displayEditForm(), ilObjiLincClassroomGUI::displayEditForm(), displayEditForm(), ilObjUserGUI::editObject(), ilObjFileGUI::editObject(), ilObjCategoryGUI::editObject(), ilObjRootFolderGUI::editObject(), ilObjRoleTemplateGUI::editObject(), ilObjRoleGUI::editObject(), ilObjFileGUI::initSingleUploadForm(), and ilObjFileGUI::initZipUploadForm().

        {
                if ($this->target_frame[$a_cmd] != "")
                {
                        return $this->target_frame[$a_cmd];
                }
                elseif (!empty($a_target_frame))
                {
                        return "target=\"".$a_target_frame."\"";
                }
                else
                {
                        return;
                }
        }

Here is the caller graph for this function:

ilObjectGUI::getTemplateFile ( a_cmd,
a_type = "" 
)

get a template blockfile format: tpl.

<objtype>_<command>.html

Parameters:
string command
string object type definition public

Definition at line 2037 of file class.ilObjectGUI.php.

Referenced by ilObjAuthSettingsGUI::authSettingsObject(), ilObjSystemFolderGUI::benchmarkObject(), ilObjSystemFolderGUI::checkObject(), ilObjiLincCourseGUI::confirmationObject(), ilObjGroupGUI::confirmationObject(), ilObjUserFolderGUI::confirmDeleteExportFileObject(), ilObjUserGUI::createObject(), ilObjQuestionPoolGUI::createObject(), ilObjTestGUI::createObject(), ilObjSurveyQuestionPoolGUI::createObject(), ilObjSurveyGUI::createObject(), ilObjContentObjectGUI::createObject(), ilObjFileBasedLMGUI::createObject(), ilObjGlossaryGUI::createObject(), ilObjFileGUI::createObject(), ilObjCategoryGUI::createObject(), ilObjStyleSheetGUI::createObject(), ilObjRoleTemplateGUI::createObject(), ilObjRoleGUI::createObject(), ilObjGroupGUI::createObject(), ilObjFolderGUI::createObject(), createObject(), ilObjUserFolderGUI::deleteObject(), ilObjRoleFolderGUI::deleteObject(), deleteObject(), ilObjExerciseGUI::deliverObject(), displayEditForm(), ilObjAuthSettingsGUI::editCASObject(), ilObjExternalToolsSettingsGUI::editDeliciousObject(), ilObjExternalToolsSettingsGUI::editiLincObject(), ilObjAuthSettingsGUI::editLDAPObject(), ilObjUserGUI::editObject(), ilObjFileGUI::editObject(), ilObjExerciseGUI::editObject(), ilObjCategoryGUI::editObject(), ilObjStyleSheetGUI::editObject(), ilObjRootFolderGUI::editObject(), ilObjRoleTemplateGUI::editObject(), ilObjRoleGUI::editObject(), ilObjGroupGUI::editObject(), ilObjAuthSettingsGUI::editScriptObject(), ilObjAuthSettingsGUI::editSHIBObject(), ilObjUserFolderGUI::exportObject(), ilObjQuestionPoolGUI::importObject(), ilObjTestGUI::importObject(), ilObjSurveyQuestionPoolGUI::importObject(), ilObjSurveyGUI::importObject(), ilObjExerciseGUI::membersObject(), ilObjExerciseGUI::newMembersObject(), ilObjiLincClassroomGUI::removeClassroom(), ilObjUserFolderGUI::settingsObject(), ilObjUserFolderGUI::showActionConfirmation(), ilObjSystemFolderGUI::startValidator(), trashObject(), ilObjExerciseGUI::viewObject(), ilObjExternalToolsSettingsGUI::viewObject(), and ilObjSystemFolderGUI::viewScanLog().

        {
                if (!$a_type)
                {
                        $a_type = $this->type;
                }

                $template = "tpl.".$a_type."_".$a_cmd.".html";

                if (!$this->tpl->fileExists($template) &&
                        !file_exists("./templates/default/".$template))
                {
                        $template = "tpl.obj_".$a_cmd.".html";
                }

                $this->tpl->addBlockFile("ADM_CONTENT", "adm_content", $template,$a_in_module);

        }

Here is the caller graph for this function:

ilObjectGUI::getTitlesByRefId ( a_ref_ids  ) 

get Titles of objects this method is used for error messages in methods cut/copy/paste

Parameters:
array Array of ref_ids (integer)
Returns:
array Array of titles (string) private

Definition at line 2064 of file class.ilObjectGUI.php.

References $title.

Referenced by ilContainerGUI::cutObject().

        {
                foreach ($a_ref_ids as $id)
                {
                        // GET OBJECT TITLE
                        $tmp_obj =& $this->ilias->obj_factory->getInstanceByRefId($id);
                        $title[] = $tmp_obj->getTitle();
                        unset($tmp_obj);
                }

                return $title ? $title : array();
        }

Here is the caller graph for this function:

ilObjectGUI::hitsperpageObject (  ) 

Reimplemented in ilObjRoleFolderGUI, ilObjUserFolderGUI, and ilObjUserGUI.

Definition at line 2107 of file class.ilObjectGUI.php.

References $_GET, and $_SESSION.

        {
        $_SESSION["tbl_limit"] = $_POST["hitsperpage"];
        $_GET["limit"] = $_POST["hitsperpage"];
        }

ilObjectGUI::ilObjectGUI ( a_data,
a_id = 0,
a_call_by_reference = true,
a_prepare_output = true 
)

Constructor public.

Parameters:
array ??
integer object id
boolean call be reference

Definition at line 104 of file class.ilObjectGUI.php.

References $_GET, $ilCtrl, $ilErr, $ilias, $lng, $objDefinition, $tpl, $tree, assignObject(), and prepareOutput().

Referenced by ilObjPrivacySecurityGUI::__construct(), ilObjPersonalDesktopSettingsGUI::__construct(), ilObjNewsSettingsGUI::__construct(), ilObjMDSettingsGUI::__construct(), ilObjRemoteCourseGUI::__construct(), GUI::GUI(), ilContainerGUI::ilContainerGUI(), ilObjAdvancedEditingGUI::ilObjAdvancedEditingGUI(), ilObjAICCLearningModuleGUI::ilObjAICCLearningModuleGUI(), ilObjAssessmentFolderGUI::ilObjAssessmentFolderGUI(), ilObjAuthSettingsGUI::ilObjAuthSettingsGUI(), ilObjChatGUI::ilObjChatGUI(), ilObjChatServerGUI::ilObjChatServerGUI(), ilObjContentObjectGUI::ilObjContentObjectGUI(), ilObjExerciseGUI::ilObjExerciseGUI(), ilObjExternalFeedGUI::ilObjExternalFeedGUI(), ilObjExternalToolsSettingsGUI::ilObjExternalToolsSettingsGUI(), ilObjFileBasedLMGUI::ilObjFileBasedLMGUI(), ilObjFileGUI::ilObjFileGUI(), ilObjForumGUI::ilObjForumGUI(), ilObjGlossaryGUI::ilObjGlossaryGUI(), ilObjHACPLearningModuleGUI::ilObjHACPLearningModuleGUI(), ilObjLanguageExtGUI::ilObjLanguageExtGUI(), ilObjLanguageFolderGUI::ilObjLanguageFolderGUI(), ilObjLanguageGUI::ilObjLanguageGUI(), ilObjLinkResourceGUI::ilObjLinkResourceGUI(), ilObjMailGUI::ilObjMailGUI(), ilObjMediaCastGUI::ilObjMediaCastGUI(), ilObjMediaObjectGUI::ilObjMediaObjectGUI(), ilObjMediaPoolGUI::ilObjMediaPoolGUI(), ilObjObjectFolderGUI::ilObjObjectFolderGUI(), ilObjPaymentSettingsGUI::ilObjPaymentSettingsGUI(), ilObjQuestionPoolGUI::ilObjQuestionPoolGUI(), ilObjRecoveryFolderGUI::ilObjRecoveryFolderGUI(), ilObjRoleFolderGUI::ilObjRoleFolderGUI(), ilObjRoleGUI::ilObjRoleGUI(), ilObjRoleTemplateGUI::ilObjRoleTemplateGUI(), ilObjSAHSLearningModuleGUI::ilObjSAHSLearningModuleGUI(), ilObjSCORM2004LearningModuleGUI::ilObjSCORM2004LearningModuleGUI(), ilObjSCORMLearningModuleGUI::ilObjSCORMLearningModuleGUI(), ilObjSearchSettingsGUI::ilObjSearchSettingsGUI(), ilObjStyleSettingsGUI::ilObjStyleSettingsGUI(), ilObjStyleSheetFolderGUI::ilObjStyleSheetFolderGUI(), ilObjStyleSheetGUI::ilObjStyleSheetGUI(), ilObjSurveyGUI::ilObjSurveyGUI(), ilObjSurveyQuestionPoolGUI::ilObjSurveyQuestionPoolGUI(), ilObjSystemFolderGUI::ilObjSystemFolderGUI(), ilObjTestGUI::ilObjTestGUI(), ilObjTypeDefinitionGUI::ilObjTypeDefinitionGUI(), ilObjUserFolderGUI::ilObjUserFolderGUI(), ilObjUserGUI::ilObjUserGUI(), and ilObjUserTrackingGUI::ilObjUserTrackingGUI().

        {
                global $ilias, $objDefinition, $tpl, $tree, $ilCtrl, $ilErr, $lng, $ilTabs;

                $this->tabs_gui =& $ilTabs;

                if (!isset($ilErr))
                {
                        $ilErr = new ilErrorHandling();
                        $ilErr->setErrorHandling(PEAR_ERROR_CALLBACK,array($ilErr,'errorHandler'));
                }
                else
                {
                        $this->ilErr =& $ilErr;
                }

                $this->ilias =& $ilias;
                $this->objDefinition =& $objDefinition;
                $this->tpl =& $tpl;
                $this->html = "";
                $this->ctrl =& $ilCtrl;

                $params = array("ref_id");

                if (!$a_call_by_reference)
                {
                        $params = array("ref_id","obj_id");
                }

                $this->ctrl->saveParameter($this, $params);

                $this->lng =& $lng;
                $this->tree =& $tree;
                $this->formaction = array();
                $this->return_location = array();
                $this->target_frame = array();
                $this->actions = "";
                $this->sub_objects = "";

                $this->data = $a_data;
                $this->id = $a_id;
                $this->call_by_reference = $a_call_by_reference;
                $this->prepare_output = $a_prepare_output;
                $this->creation_mode = false;

                $this->ref_id = ($this->call_by_reference) ? $this->id : $_GET["ref_id"];
                $this->obj_id = ($this->call_by_reference) ? $_GET["obj_id"] : $this->id;

                if ($this->id != 0)
                {
                        $this->link_params = "ref_id=".$this->ref_id;
                }

                // get the object
                $this->assignObject();
                
                // set context
                if (is_object($this->object))
                {
                        if ($this->call_by_reference && $this->ref_id = $_GET["ref_id"])
                        {
                                $this->ctrl->setContext($this->object->getId(), 
                                        $this->object->getType());
                        }
                }

                // use global $lng instead, when creating new objects object is not available
                //$this->lng =& $this->object->lng;

                //prepare output
                if ($a_prepare_output)
                {
                        $this->prepareOutput();
                }
        }

Here is the call graph for this function:

Here is the caller graph for this function:

ilObjectGUI::importObject (  ) 

import new object form

public

Reimplemented in ilObjMailGUI, ilObjGlossaryGUI, ilObjContentObjectGUI, ilObjSAHSLearningModuleGUI, ilObjSurveyGUI, ilObjSurveyQuestionPoolGUI, ilObjTestGUI, ilObjQuestionPoolGUI, and ilObjLanguageExtGUI.

Definition at line 1087 of file class.ilObjectGUI.php.

References $_GET.

        {
                global $rbacsystem;
                // CHECK ACCESS 'write' of role folder
                // TODO: new_type will never be checked, if queried operation is not 'create'
                if (!$rbacsystem->checkAccess('write', $_GET["ref_id"], $_POST["new_type"]))
                {
                        $this->ilias->raiseError($this->lng->txt("permission_denied"),$this->ilias->error_obj->WARNING);
                }

                $imp_obj =$this->objDefinition->getImportObjects($this->object->getType());

                if (!in_array($_POST["new_type"], $imp_obj))
                {
                        $this->ilias->raiseError($this->lng->txt("no_import_available").
                                " ".$this->lng->txt("obj_".$_POST["new_type"]),
                                $this->ilias->error_obj->MESSAGE);
                }
                // no general implementation of this feature, the specialized classes
                // must provide further processing
        }

ilObjectGUI::infoObject (  ) 

Definition at line 2199 of file class.ilObjectGUI.php.

References $ret.

Referenced by ilObjSAHSLearningModuleGUI::info(), and ilObjContentObjectGUI::info().

        {
                include_once './classes/class.ilPermissionGUI.php';
                $perm_gui =& new ilPermissionGUI($this);
                
                // dirty work around to forward command in admin panel
                $this->ctrl->current_node = 1;
                $this->ctrl->setCmd('info');
                $ret =& $this->ctrl->forwardCommand($perm_gui);
                
                return true;
        }

Here is the caller graph for this function:

ilObjectGUI::insertSavedNodes ( a_source_id,
a_dest_id,
a_tree_id 
)

recursive method to insert all saved nodes of the clipboard (maybe this function could be moved to a rbac class ?)

private

Parameters:
integer 
integer 
integer 

Definition at line 626 of file class.ilObjectGUI.php.

References $log.

Referenced by undeleteObject().

        {
                global $rbacadmin, $rbacreview, $log;

                $this->tree->insertNode($a_source_id,$a_dest_id, IL_LAST_NODE, true);
                
                // write log entry
                $log->write("ilObjectGUI::insertSavedNodes(), restored ref_id $a_source_id from trash");

                // SET PERMISSIONS
                $parentRoles = $rbacreview->getParentRoleIds($a_dest_id);
                $obj =& $this->ilias->obj_factory->getInstanceByRefId($a_source_id);

                foreach ($parentRoles as $parRol)
                {
                        $ops = $rbacreview->getOperationsOfRole($parRol["obj_id"], $obj->getType(), $parRol["parent"]);
                        $rbacadmin->grantPermission($parRol["obj_id"],$ops,$a_source_id);
                }

                $saved_tree = new ilTree($a_tree_id);
                $childs = $saved_tree->getChilds($a_source_id);

                foreach ($childs as $child)
                {
                        $this->insertSavedNodes($child["child"],$a_source_id,$a_tree_id);
                }
        }

Here is the caller graph for this function:

ilObjectGUI::omitLocator ( a_omit = true  ) 

Definition at line 531 of file class.ilObjectGUI.php.

        {
                $this->omit_locator = $a_omit;
        }

ilObjectGUI::ownerObject (  ) 

Definition at line 2284 of file class.ilObjectGUI.php.

References $ret.

Referenced by ilObjSAHSLearningModuleGUI::owner(), and ilObjContentObjectGUI::owner().

        {
                include_once './classes/class.ilPermissionGUI.php';
                $perm_gui =& new ilPermissionGUI($this);
                
                // dirty work around to forward command in admin panel
                $this->ctrl->current_node = 1;
                $this->ctrl->setCmd('owner');
                $ret =& $this->ctrl->forwardCommand($perm_gui);
                
                return true;
        }

Here is the caller graph for this function:

ilObjectGUI::permObject (  ) 

show permissions of current node

public

Reimplemented in ilObjRoleGUI, and ilObjRoleTemplateGUI.

Definition at line 1201 of file class.ilObjectGUI.php.

References $ret.

Referenced by ilObjContentObjectGUI::perm(), and ilObjFileBasedLMGUI::perm().

        {
                include_once './classes/class.ilPermissionGUI.php';
                $perm_gui =& new ilPermissionGUI($this);
                
                // dirty work around to forward command in admin panel
                $this->ctrl->current_node = 1;
                $this->ctrl->setCmd('perm');
                $ret =& $this->ctrl->forwardCommand($perm_gui);
                
                return true;
        }

Here is the caller graph for this function:

ilObjectGUI::permSaveObject (  ) 

save permissions

public

Reimplemented in ilObjRoleGUI, and ilObjRoleTemplateGUI.

Definition at line 1319 of file class.ilObjectGUI.php.

References $ret.

Referenced by ilObjContentObjectGUI::permSave().

        {
                include_once './classes/class.ilPermissionGUI.php';
                $perm_gui =& new ilPermissionGUI($this);
                
                // dirty work around to forward command in admin panel
                $this->ctrl->current_node = 1;
                $this->ctrl->setCmd('permSave');
                $ret =& $this->ctrl->forwardCommand($perm_gui);
                
                return true;
        }

Here is the caller graph for this function:

ilObjectGUI::prepareOutput (  ) 

prepare output

Reimplemented in ilObjLanguageExtGUI.

Definition at line 256 of file class.ilObjectGUI.php.

References $_GET, $tpl, ilObject::_lookupType(), addAdminLocatorItems(), getCreationMode(), ilUtil::infoPanel(), ilUtil::sendInfo(), setAdminTabs(), setLocator(), setTabs(), setTitleAndDescription(), and showUpperIcon().

Referenced by ilObjiLincClassroomGUI::create(), ilObjFileBasedLMGUI::edit(), ilObjUserGUI::executeCommand(), ilObjUserFolderGUI::executeCommand(), ilObjUserTrackingGUI::executeCommand(), ilObjSearchSettingsGUI::executeCommand(), ilObjPrivacySecurityGUI::executeCommand(), ilObjPersonalDesktopSettingsGUI::executeCommand(), ilObjNewsSettingsGUI::executeCommand(), ilObjMDSettingsGUI::executeCommand(), ilObjLanguageFolderGUI::executeCommand(), ilObjAuthSettingsGUI::executeCommand(), ilObjPaymentSettingsGUI::executeCommand(), ilObjLinkResourceGUI::executeCommand(), ilObjQuestionPoolGUI::executeCommand(), ilObjTestGUI::executeCommand(), ilObjSurveyQuestionPoolGUI::executeCommand(), ilObjSurveyGUI::executeCommand(), ilObjSAHSLearningModuleGUI::executeCommand(), ilObjRemoteCourseGUI::executeCommand(), ilObjMediaPoolGUI::executeCommand(), ilObjMediaCastGUI::executeCommand(), ilObjContentObjectGUI::executeCommand(), ilObjFileBasedLMGUI::executeCommand(), ilObjGlossaryGUI::executeCommand(), ilObjForumGUI::executeCommand(), ilObjFileGUI::executeCommand(), ilObjExternalFeedGUI::executeCommand(), ilObjExerciseGUI::executeCommand(), ilObjCourseGUI::executeCommand(), ilObjChatServerGUI::executeCommand(), ilObjChatGUI::executeCommand(), ilObjCategoryGUI::executeCommand(), ilObjiLincCourseGUI::executeCommand(), ilObjSystemFolderGUI::executeCommand(), ilObjStyleSheetGUI::executeCommand(), ilObjStyleSettingsGUI::executeCommand(), ilObjRootFolderGUI::executeCommand(), ilObjRoleTemplateGUI::executeCommand(), ilObjRoleGUI::executeCommand(), ilObjRoleFolderGUI::executeCommand(), ilObjRecoveryFolderGUI::executeCommand(), ilObjObjectFolderGUI::executeCommand(), ilObjMailGUI::executeCommand(), ilObjGroupGUI::executeCommand(), ilObjFolderGUI::executeCommand(), ilObjExternalToolsSettingsGUI::executeCommand(), executeCommand(), ilObjAssessmentFolderGUI::executeCommand(), ilObjAdvancedEditingGUI::executeCommand(), ilContainerGUI::executeCommand(), ilObjectGUI(), ilObjiLincClassroomGUI::ilObjiLincClassroomGUI(), ilObjLearningModuleGUI::view(), and ilObjContentObjectGUI::view().

        {
                global $ilLocator, $tpl;

                $this->tpl->getStandardTemplate();
                // administration prepare output
                if (strtolower($_GET["baseClass"]) == "iladministrationgui")
                {
                        $this->addAdminLocatorItems();
                        $tpl->setLocator();

                        ilUtil::sendInfo();
                        ilUtil::infoPanel();

                        $this->setTitleAndDescription();

                        if ($this->getCreationMode() != true)
                        {
                                $this->setAdminTabs();
                                $this->showUpperIcon();
                        }
                        
                        return false;
                }
                // set locator
                $this->setLocator();
                // catch feedback message
                ilUtil::sendInfo();
                ilUtil::infoPanel();

                // in creation mode (parent) object and gui object
                // do not fit
                if ($this->getCreationMode() == true)
                {
                        // get gui class of parent and call their title and description method
                        $obj_type = ilObject::_lookupType($_GET["ref_id"],true);
                        $class_name = $this->objDefinition->getClassName($obj_type);
                        $class = strtolower("ilObj".$class_name."GUI");
                        $class_path = $this->ctrl->lookupClassPath($class);
                        include_once($class_path);
                        $class_name = $this->ctrl->getClassForClasspath($class_path);
//echo "<br>instantiating parent for title and description";
                        $this->parent_gui_obj = new $class_name("", $_GET["ref_id"], true, false);
                        $this->parent_gui_obj->setTitleAndDescription();
                }
                else
                {
                        // set title and description and title icon
                        $this->setTitleAndDescription();
        
                        // set tabs
                        $this->setTabs();
                        $this->showUpperIcon();
                }
                
                return true;
        }

Here is the call graph for this function:

Here is the caller graph for this function:

ilObjectGUI::redirectToRefId ( a_ref_id,
a_cmd = "" 
)

redirects to (repository) view per ref id usually to a container and usually used at the end of a save/import method where the object gui type (of the new object) doesn't match with the type of the current $_GET["ref_id"] value

Parameters:
int $a_ref_id reference id

Definition at line 2319 of file class.ilObjectGUI.php.

References ilObject::_lookupType().

Referenced by ilObjExternalFeedGUI::afterUpdate(), ilObjExternalFeedGUI::cancelUpdate(), ilObjCategoryGUI::saveObject(), ilObjiLincCourseGUI::saveObject(), and ilObjGroupGUI::saveObject().

        {
                $obj_type = ilObject::_lookupType($a_ref_id,true);
                $class_name = $this->objDefinition->getClassName($obj_type);
                $class = strtolower("ilObj".$class_name."GUI");
                $this->ctrl->redirectByClass(array("ilrepositorygui", $class), $a_cmd);
        }

Here is the call graph for this function:

Here is the caller graph for this function:

ilObjectGUI::removeDeletedNodes ( a_node_id,
a_checked,
a_delete_objects = true 
)

remove already deleted objects within the objects in trash recursive function

public

Parameters:
integer ref_id of source object
boolean 

Definition at line 910 of file class.ilObjectGUI.php.

References $log.

Referenced by ilObjRecoveryFolderGUI::removeFromSystemObject(), and removeFromSystemObject().

        {
                global $log, $ilDB;
                
                // @todo: belongs to app
                
                $q = "SELECT tree FROM tree WHERE parent= ".
                        $ilDB->quote($a_node_id)." AND tree < 0";
                
                $r = $this->ilias->db->query($q);

                while($row = $r->fetchRow(DB_FETCHMODE_OBJECT))
                {
                        // only continue recursion if fetched node wasn't touched already!
                        if (!in_array($row->tree,$a_checked))
                        {
                                $deleted_tree = new ilTree($row->tree);
                                $a_checked[] = $row->tree;

                                $row->tree = $row->tree * (-1);
                                $del_node_data = $deleted_tree->getNodeData($row->tree);
                                $del_subtree_nodes = $deleted_tree->getSubTree($del_node_data);

                                $this->removeDeletedNodes($row->tree,$a_checked);
                        
                                if ($a_delete_objects)
                                {
                                        foreach ($del_subtree_nodes as $node)
                                        {
                                                $node_obj =& $this->ilias->obj_factory->getInstanceByRefId($node["ref_id"]);
                                                
                                                // write log entry
                                                $log->write("ilObjectGUI::removeDeletedNodes(), delete obj_id: ".$node_obj->getId().
                                                        ", ref_id: ".$node_obj->getRefId().", type: ".$node_obj->getType().", ".
                                                        "title: ".$node_obj->getTitle());
                                                        
                                                $node_obj->delete();
                                        }
                                }
                        
                                $this->tree->deleteTree($del_node_data);
                                
                                // write log entry
                                $log->write("ilObjectGUI::removeDeletedNodes(), deleted tree, tree_id: ".$del_node_data["tree"].
                                        ", child: ".$del_node_data["child"]);
                        }
                }
                
                return true;
        }

Here is the caller graph for this function:

ilObjectGUI::removeFromSystemObject (  ) 

remove objects from trash bin and all entries therefore every object needs a specific deleteObject() method

public

Reimplemented in ilObjRecoveryFolderGUI.

Definition at line 848 of file class.ilObjectGUI.php.

References $log, removeDeletedNodes(), and ilUtil::sendInfo().

Referenced by confirmedDeleteObject().

        {
                global $rbacsystem, $log;
                
                // AT LEAST ONE OBJECT HAS TO BE CHOSEN.
                if (!isset($_POST["trash_id"]))
                {
                        $this->ilias->raiseError($this->lng->txt("no_checkbox"),$this->ilias->error_obj->MESSAGE);
                }

                //$this->object->notify("removeFromSystem", $_GET["ref_id"],$_GET["parent_non_rbac_id"],$_GET["ref_id"],$_POST["trash_id"]);

                // DELETE THEM
                foreach ($_POST["trash_id"] as $id)
                {
                        // GET COMPLETE NODE_DATA OF ALL SUBTREE NODES
                        $saved_tree = new ilTree(-(int)$id);
                        $node_data = $saved_tree->getNodeData($id);
                        $subtree_nodes = $saved_tree->getSubTree($node_data);

                        // remember already checked deleted node_ids
                        $checked[] = -(int) $id;

                        // dive in recursive manner in each already deleted subtrees and remove these objects too
                        $this->removeDeletedNodes($id,$checked);

                        foreach ($subtree_nodes as $node)
                        {
                                $node_obj =& $this->ilias->obj_factory->getInstanceByRefId($node["ref_id"]);

                                // write log entry
                                $log->write("ilObjectGUI::removeFromSystemObject(), delete obj_id: ".$node_obj->getId().
                                        ", ref_id: ".$node_obj->getRefId().", type: ".$node_obj->getType().", ".
                                        "title: ".$node_obj->getTitle());
                                        
                                $node_obj->delete();
                        }

                        // FIRST DELETE ALL ENTRIES IN RBAC TREE
                        #$this->tree->deleteTree($node_data);
                        // Use the saved tree object here (negative tree_id)
                        $saved_tree->deleteTree($node_data);

                        // write log entry
                        $log->write("ilObjectGUI::removeFromSystemObject(), deleted tree, tree_id: ".$node_data["tree"].
                                ", child: ".$node_data["child"]);

                }
                
                ilUtil::sendInfo($this->lng->txt("msg_removed"),true);

                $this->ctrl->returnToParent($this);
        }

Here is the call graph for this function:

Here is the caller graph for this function:

ilObjectGUI::saveObject (  ) 

save object

public

Reimplemented in ilObjAdvancedEditingGUI, ilObjAssessmentFolderGUI, ilObjGroupGUI, ilObjRecoveryFolderGUI, ilObjRoleFolderGUI, ilObjRoleGUI, ilObjRoleTemplateGUI, ilObjStyleSettingsGUI, ilObjStyleSheetFolderGUI, ilObjStyleSheetGUI, ilObjTypeDefinitionGUI, GUI, ilObjiLincCourseGUI, ilObjCategoryGUI, ilObjChatGUI, ilObjCourseGUI, ilObjExerciseGUI, ilObjFileGUI, ilObjGlossaryGUI, ilObjFileBasedLMGUI, ilObjContentObjectGUI, ilObjMediaCastGUI, ilObjMediaPoolGUI, ilObjSAHSLearningModuleGUI, ilObjSurveyGUI, ilObjSurveyQuestionPoolGUI, ilObjTestGUI, ilObjQuestionPoolGUI, ilObjLinkResourceGUI, ilObjLanguageExtGUI, ilObjMediaObjectGUI, and ilObjUserGUI.

Definition at line 1048 of file class.ilObjectGUI.php.

References $_GET, $objDefinition, and ilUtil::stripSlashes().

Referenced by ilObjExternalFeedGUI::save(), and ilObjForumGUI::saveObject().

        {
                global $rbacsystem, $objDefinition;

                $new_type = $_POST["new_type"] ? $_POST["new_type"] : $_GET["new_type"];

                // create permission is already checked in createObject. This check here is done to prevent hacking attempts
                if (!$rbacsystem->checkAccess("create", $_GET["ref_id"], $new_type))
                {
                        $this->ilias->raiseError($this->lng->txt("no_create_permission"), $this->ilias->error_obj->MESSAGE);
                }
//echo ":".$_GET["new_type"].":".$_POST["new_type"].":";
                $module = $objDefinition->getModule($_GET["new_type"]);
                $module_dir = ($module == "")
                        ? ""
                        : $module."/";

                        // create and insert object in objecttree
                $class_name = "ilObj".$objDefinition->getClassName($_GET["new_type"]);
                include_once($module_dir."classes/class.".$class_name.".php");
                $newObj = new $class_name();
                $newObj->setType($_GET["new_type"]);
                $newObj->setTitle(ilUtil::stripSlashes($_POST["Fobject"]["title"]));
                $newObj->setDescription(ilUtil::stripSlashes($_POST["Fobject"]["desc"]));
                $newObj->create();
                $newObj->createReference();
                $newObj->putInTree($_GET["ref_id"]);
                $newObj->setPermissions($_GET["ref_id"]);
                //$newObj->notify("new",$_GET["ref_id"],$_GET["parent_non_rbac_id"],$_GET["ref_id"],$newObj->getRefId());

                return $newObj;
        }

Here is the call graph for this function:

Here is the caller graph for this function:

ilObjectGUI::searchCloneSourceObject (  )  [protected]

Search clone source by title.

protected

Definition at line 2412 of file class.ilObjectGUI.php.

References $_REQUEST, $_SESSION, $data, $obj_id, $ref_id, $res, $results, $tree, copyWizardHasOptions(), createObject(), ilUtil::formRadioButton(), ilUtil::getImagePath(), ilUtil::sendInfo(), ilUtil::stripSlashes(), and ilUtil::switchColor().

Referenced by ilObjForumGUI::cloneWizardPageObject(), and ilContainerGUI::cloneWizardPageObject().

        {
                global $tree,$ilObjDataCache;
                
                $this->ctrl->setParameter($this,'new_type',$_REQUEST['new_type']);
                
                $_SESSION['wizard_search_title'] = ilUtil::stripSlashes($_POST['wizard_search_title']) ? 
                        ilUtil::stripSlashes($_POST['wizard_search_title']) :
                        $_SESSION['wizard_search_title'];
                
                $this->lng->loadLanguageModule('search');
                include_once './Services/Search/classes/class.ilQueryParser.php';
                $query_parser =& new ilQueryParser(ilUtil::stripSlashes($_SESSION['wizard_search_title']));
                $query_parser->setMinWordLength(1);
                $query_parser->setCombination(QP_COMBINATION_AND);
                $query_parser->parse();
                if(!$query_parser->validate())
                {
                        ilUtil::sendInfo($query_parser->getMessage());
                        $this->createObject();
                        return true;
                }

                // only like search since fulltext does not support search with less than 3 characters
                include_once 'Services/Search/classes/Like/class.ilLikeObjectSearch.php';
                $object_search =& new ilLikeObjectSearch($query_parser);

                $object_search->setFilter(array($_REQUEST['new_type']));
                $res = $object_search->performSearch();
                $res->setRequiredPermission('copy');

                // Add callback functions to receive only search_max_hits valid results
                $res->filter(ROOT_FOLDER_ID,true);
                
                if(!count($results = $res->getResultsByObjId()))
                {
                        ilUtil::sendInfo($this->lng->txt('search_no_match'));
                        $this->createObject();
                        return true;
                }

                $this->tpl->addBlockFile('ADM_CONTENT','adm_content','tpl.obj_duplicate_search_results.html');

                $num_rows = 0;
                foreach($results as $obj_id => $references)
                {
                        foreach($references as $ref_id)
                        {
                                $this->tpl->setCurrentBlock('ref_row');
                                $this->tpl->setVariable('RADIO_REF',ilUtil::formRadioButton(0,'clone_source',$ref_id));
                                $this->tpl->setVariable('TXT_PATH',$this->lng->txt('path'));
                                
                                $path_arr = $tree->getPathFull($ref_id,ROOT_FOLDER_ID);
                                $counter = 0;
                                $path = '';
                                foreach($path_arr as $data)
                                {
                                        if($counter++)
                                        {
                                                $path .= " -> ";
                                        }
                                        $path .= $data['title'];
                                }
                                $this->tpl->setVariable('PATH',$path);
                                $this->tpl->parseCurrentBlock();
                                break;
                        }
                        if(strlen($desc = $ilObjDataCache->lookupDescription($obj_id)))
                        {
                                $this->tpl->setCurrentBlock('desc');
                                $this->tpl->setVariable('DESCRIPTION',$desc);
                                $this->tpl->parseCurrentBlock();
                        }
                        $this->tpl->setCurrentBlock('res_row');
                        $this->tpl->setVariable('TBLROW',ilUtil::switchColor($num_rows++,'tblrow1','tblrow2'));
                        $this->tpl->setVariable('TITLE',$ilObjDataCache->lookupTitle($obj_id));
                        $this->tpl->setVariable('REFERENCES',$this->lng->txt('pathes'));
                        $this->tpl->parseCurrentBlock();
                }

                $this->tpl->setVariable('FORMACTION',$this->ctrl->getFormAction($this,'cancel'));
                $this->tpl->setVariable('TYPE_IMG',ilUtil::getImagePath('icon_'.$_REQUEST['new_type'].'.gif'));
                $this->tpl->setVariable('ALT_IMG',$this->lng->txt('obj_'.$_REQUEST['new_type']));
                $this->tpl->setVariable('TXT_DUPLICATE',$this->lng->txt('obj_'.$_REQUEST['new_type'].'_duplicate'));
                $this->tpl->setVariable('INFO_DUPLICATE',$this->lng->txt('wizard_search_list'));
                if($this->copyWizardHasOptions(self::COPY_WIZARD_NEEDS_PAGE))
                {
                        $this->tpl->setVariable('BTN_COPY',$this->lng->txt('btn_next'));
                        $this->tpl->setVariable('CMD_COPY','cloneWizardPage');
                }
                else
                {
                        $this->tpl->setVariable('BTN_COPY',$this->lng->txt('obj_'.$_REQUEST['new_type'].'_duplicate'));
                        $this->tpl->setVariable('CMD_COPY','cloneAll');
                }
                $this->tpl->setVariable('BTN_BACK',$this->lng->txt('btn_back'));
                return true;
        }

Here is the call graph for this function:

Here is the caller graph for this function:

ilObjectGUI::setActions ( a_actions = ""  ) 

set possible actions for objects in list.

if actions are set via this method, the values of objects.xml are ignored.

Parameters:
array $a_actions array with $command => $lang_var pairs

Definition at line 441 of file class.ilObjectGUI.php.

References $lng.

Referenced by ilObjContentObjectGUI::chapters(), ilObjGlossaryGUI::listTerms(), and ilObjContentObjectGUI::pages().

        {
                if (is_array($a_actions))
                {
                        foreach ($a_actions as $name => $lng)
                        {
                                $this->actions[$name] = array("name" => $name, "lng" => $lng);
                        }
                }
                else
                {
                        $this->actions = "";
                }
        }

Here is the caller graph for this function:

ilObjectGUI::setAdminTabs (  ) 

set admin tabs public

Reimplemented in ilObjectGUIAdapter, and ilObjMediaObjectGUI.

Definition at line 388 of file class.ilObjectGUI.php.

References getAdminTabs().

Referenced by ilObjRoleGUI::executeCommand(), and prepareOutput().

        {
                $this->getAdminTabs($this->tabs_gui);
        }

Here is the call graph for this function:

Here is the caller graph for this function:

ilObjectGUI::setColumnSettings ( column_gui  ) 

May be overwritten in subclasses.

Reimplemented in ilContainerGUI, ilCourseContentGUI, and ilObjForumGUI.

Definition at line 2675 of file class.ilObjectGUI.php.

Referenced by getCenterColumnHTML(), and getRightColumnHTML().

        {
                global $ilAccess;

                $column_gui->setRepositoryMode(true);
                $column_gui->setEnableEdit(false);
                if ($ilAccess->checkAccess("write", "", $this->object->getRefId()))
                {
                        $column_gui->setEnableEdit(true);
                }
        }

Here is the caller graph for this function:

ilObjectGUI::setCreationMode ( a_mode = true  ) 

if true, a creation screen is displayed the current $_GET[ref_id] don't belong to the current class! the mode is determined in ilrepositorygui

Definition at line 223 of file class.ilObjectGUI.php.

Referenced by ilObjMediaPoolGUI::executeCommand().

        {
                $this->creation_mode = $a_mode;
        }

Here is the caller graph for this function:

ilObjectGUI::setFormAction ( a_cmd,
a_formaction 
)

set specific form action for command

Parameters:
string $a_cmd command
string $a_formaction default formaction (is returned, if no special formaction was set) public

Definition at line 1242 of file class.ilObjectGUI.php.

Referenced by ilObjContentObjectGUI::perm(), and ilObjFileBasedLMGUI::perm().

        {
                $this->formaction[$a_cmd] = $a_formaction;
        }

Here is the caller graph for this function:

ilObjectGUI::setLocator (  ) 

set Locator

Parameters:
object tree object
integer reference id
scriptanme that is used for linking; public

Reimplemented in ilEventAdministrationGUI.

Definition at line 485 of file class.ilObjectGUI.php.

References $_GET, $ref_id, $tpl, and addLocatorItems().

Referenced by ilObjSAHSLearningModuleGUI::executeCommand(), ilObjMediaPoolGUI::executeCommand(), ilObjFileBasedLMGUI::executeCommand(), ilObjGlossaryGUI::executeCommand(), ilObjCategoryGUI::executeCommand(), ilObjRootFolderGUI::executeCommand(), prepareOutput(), and ilObjGlossaryGUI::setLocator().

        {
                global $ilLocator, $tpl;
                
                if ($this->omit_locator)
                {
                        return;
                }
                
                // todo: admin workaround
                // in the future, objectgui classes should not be called in
                // admin section anymore (rbac/trash handling in own classes)
                $ref_id = ($_GET["ref_id"] != "")
                        ? $_GET["ref_id"]
                        : $this->object->getRefId();
                $ilLocator->addRepositoryItems($ref_id);
                
                if(!$this->creation_mode)
                {
                        $this->addLocatorItems();
                }
                
                // not so nice workaround: todo: handle $ilLocator as tabs in ilTemplate
                if ($_GET["admin_mode"] == "" &&
                        strtolower($this->ctrl->getCmdClass()) == "ilobjrolegui")
                {
                        $this->ctrl->setParameterByClass("ilobjrolegui",
                                "rolf_ref_id", $_GET["rolf_ref_id"]);
                        $this->ctrl->setParameterByClass("ilobjrolegui",
                                "obj_id", $_GET["obj_id"]);
                        $ilLocator->addItem($this->lng->txt("role"),
                                $this->ctrl->getLinkTargetByClass(array("ilpermissiongui",
                                        "ilobjrolegui"), "perm"));
                }

                $tpl->setLocator();
        }

Here is the call graph for this function:

Here is the caller graph for this function:

ilObjectGUI::setReturnLocation ( a_cmd,
a_location 
)

set specific return location for command

Parameters:
string $a_cmd command
string $a_location default return location (is returned, if no special return location was set) public

Definition at line 1273 of file class.ilObjectGUI.php.

Referenced by ilObjContentObjectGUI::addRole(), and ilObjContentObjectGUI::permSave().

        {
//echo "-".$a_cmd."-".$a_location."-";
                $this->return_location[$a_cmd] = $a_location;
        }

Here is the caller graph for this function:

ilObjectGUI::setSubObjects ( a_sub_objects = ""  ) 

set possible subobjects for this object.

if subobjects are set via this method, the values of objects.xml are ignored.

Parameters:
array $a_actions array with $command => $lang_var pairs

Definition at line 462 of file class.ilObjectGUI.php.

        {
                if (is_array($a_sub_objects))
                {
                        foreach ($a_sub_objects as $name => $options)
                        {
                                $this->sub_objects[$name] = array("name" => $name, "max" => $options["max"]);
                        }
                }
                else
                {
                        $this->sub_objects = "";
                }
        }

ilObjectGUI::setTabs (  ) 

set admin tabs public

Reimplemented in ilObjStyleSettingsGUI, ilObjStyleSheetGUI, ilEventAdministrationGUI, ilObjGlossaryGUI, ilObjFileBasedLMGUI, ilObjContentObjectGUI, ilObjMediaPoolGUI, and ilObjSAHSLearningModuleGUI.

Definition at line 379 of file class.ilObjectGUI.php.

References getTabs().

Referenced by prepareOutput().

        {
                $this->getTabs($this->tabs_gui);
        }

Here is the call graph for this function:

Here is the caller graph for this function:

ilObjectGUI::setTargetFrame ( a_cmd,
a_target_frame 
)

set specific target frame for command

Parameters:
string $a_cmd command
string $a_target_frame default target frame (is returned, if no special target frame was set) public

Definition at line 1309 of file class.ilObjectGUI.php.

        {
                $this->target_frame[$a_cmd] = "target=\"".$a_target_frame."\"";
        }

ilObjectGUI::setTitleAndDescription (  ) 

called by prepare output

Reimplemented in ilContainerGUI, ilObjRootFolderGUI, ilObjQuestionPoolGUI, ilObjLanguageExtGUI, and ilObjUserGUI.

Definition at line 318 of file class.ilObjectGUI.php.

References ilUtil::getImagePath().

Referenced by prepareOutput().

        {
                $this->tpl->setTitle($this->object->getTitle());
                $this->tpl->setDescription($this->object->getLongDescription());
                $this->tpl->setTitleIcon(ilUtil::getImagePath("icon_".$this->object->getType()."_b.gif"), $this->lng->txt("obj_" . $this->object->getType()));
        }

Here is the call graph for this function:

Here is the caller graph for this function:

ilObjectGUI::showActions ( with_subobjects = false  ) 

show possible action (form buttons)

Parameters:
boolean public

Reimplemented in ilObjStyleSettingsGUI, ilObjStyleSheetFolderGUI, and ilObjUserFolderGUI.

Definition at line 1886 of file class.ilObjectGUI.php.

References $_SESSION, $d, ilUtil::array_php2js(), and ilUtil::getImagePath().

Referenced by ilObjLanguageFolderGUI::displayList(), displayList(), and ilObjGlossaryGUI::listTerms().

        {
                $notoperations = array();
                // NO PASTE AND CLEAR IF CLIPBOARD IS EMPTY
                if (empty($_SESSION["clipboard"]))
                {
                        $notoperations[] = "copy";                      // disable copy operation!
                        $notoperations[] = "paste";
                        $notoperations[] = "clear";
                }
                // CUT COPY PASTE LINK DELETE IS NOT POSSIBLE IF CLIPBOARD IS FILLED
                if ($_SESSION["clipboard"])
                {
                        $notoperations[] = "cut";
                        $notoperations[] = "copy";
                        $notoperations[] = "link";
                }

                $operations = array();

                if ($this->actions == "")
                {
                        $d = $this->objDefinition->getActions($this->object->getType());
                        //$d = $this->objDefinition->getActions($_GET["type"]);
                }
                else
                {
                        $d = $this->actions;
                }

                foreach ($d as $row)
                {
                        if (!in_array($row["name"], $notoperations))
                        {
                                $operations[] = $row;
                        }
                }

                if (count($operations) > 0)
                {
                        foreach ($operations as $val)
                        {
                                $this->tpl->setCurrentBlock("tbl_action_btn");
                                $this->tpl->setVariable("BTN_NAME", $val["name"]);
                                $this->tpl->setVariable("BTN_VALUE", $this->lng->txt($val["lng"]));
                                $this->tpl->parseCurrentBlock();
                        }
                }

                if ($with_subobjects === true)
                {
                        //$this->showPossibleSubObjects();
                }
                
                if (!empty($this->ids) && count($operations) > 0)
                {
                        // set checkbox toggles
                        $this->tpl->setCurrentBlock("tbl_action_toggle_checkboxes");
                        $this->tpl->setVariable("JS_VARNAME","id");                     
                        $this->tpl->setVariable("JS_ONCLICK",ilUtil::array_php2js($this->ids));
                        $this->tpl->setVariable("TXT_CHECKALL", $this->lng->txt("check_all"));
                        $this->tpl->setVariable("TXT_UNCHECKALL", $this->lng->txt("uncheck_all"));
                        $this->tpl->parseCurrentBlock();
                }
                
                if (count($operations) > 0)
                {
                        $this->tpl->setCurrentBlock("tbl_action_row");
                        $this->tpl->setVariable("IMG_ARROW", ilUtil::getImagePath("arrow_downright.gif"));
                        $this->tpl->parseCurrentBlock();
                }
        }

Here is the call graph for this function:

Here is the caller graph for this function:

ilObjectGUI::showPossibleSubObjects (  ) 

show possible subobjects (pulldown menu)

public

Reimplemented in ilContainerGUI, ilObjRecoveryFolderGUI, and ilObjUserFolderGUI.

Definition at line 1964 of file class.ilObjectGUI.php.

References $d, and formSelect().

Referenced by ilObjRoleFolderGUI::__showRolesTable(), ilObjStyleSheetFolderGUI::showActions(), and ilObjStyleSettingsGUI::showActions().

        {
                if ($this->sub_objects == "")
                {
                        $d = $this->objDefinition->getCreatableSubObjects($this->object->getType());
                }
                else
                {
                        $d = $this->sub_objects;
                }

                $import = false;

                if (count($d) > 0)
                {
                        foreach ($d as $row)
                        {
                            $count = 0;

                                if ($row["max"] > 0)
                                {
                                        //how many elements are present?
                                        for ($i=0; $i<count($this->data["ctrl"]); $i++)
                                        {
                                                if ($this->data["ctrl"][$i]["type"] == $row["name"])
                                                {
                                                    $count++;
                                                }
                                        }
                                }

                                if ($row["max"] == "" || $count < $row["max"])
                                {
                                        $subobj[] = $row["name"];

                                        if ($row["import"] == "1")      // import allowed?
                                        {
                                                $import = true;
                                        }
                                }
                        }
                }

                if (is_array($subobj))
                {
                        // show import button if at least one
                        // object type can be imported
                        if ($import)
                        {
                                $this->tpl->setCurrentBlock("import_object");
                                $this->tpl->setVariable("BTN_IMP", "import");
                                $this->tpl->setVariable("TXT_IMP", $this->lng->txt("import"));
                                $this->tpl->parseCurrentBlock();
                        }

                        //build form
                        $opts = ilUtil::formSelect(12,"new_type",$subobj);
                        $this->tpl->setCurrentBlock("add_object");
                        $this->tpl->setVariable("SELECT_OBJTYPE", $opts);
                        $this->tpl->setVariable("BTN_NAME", "create");
                        $this->tpl->setVariable("TXT_ADD", $this->lng->txt("add"));
                        $this->tpl->parseCurrentBlock();
                }
        }

Here is the call graph for this function:

Here is the caller graph for this function:

ilObjectGUI::showUpperIcon (  ) 

Reimplemented in ilObjRoleGUI, ilObjRoleTemplateGUI, ilObjStyleSheetGUI, ilObjMediaPoolGUI, and ilObjUserGUI.

Definition at line 325 of file class.ilObjectGUI.php.

References $_GET, $objDefinition, $tpl, $tree, ilFrameTargetInfo::_getFrame(), and ilObject::_lookupType().

Referenced by prepareOutput().

        {
                global $tree, $tpl, $objDefinition;

                if ($this->object->getRefId() == "")
                {
                        return;
                }

                if (strtolower($_GET["baseClass"]) == "iladministrationgui")
                {               
                        if ($this->object->getRefId() != ROOT_FOLDER_ID &&
                                $this->object->getRefId() != SYSTEM_FOLDER_ID)
                        {
                                $par_id = $tree->getParentId($this->object->getRefId());
                                $obj_type = ilObject::_lookupType($par_id,true);
                                $class_name = $objDefinition->getClassName($obj_type);
                                $class = strtolower("ilObj".$class_name."GUI");
                                $this->ctrl->setParameterByClass($class, "ref_id", $par_id);
                                $tpl->setUpperIcon($this->ctrl->getLinkTargetByClass($class, "view"));
                                $this->ctrl->clearParametersByClass($class);
                        }
                        // link repository admin to admin settings
                        else if ($this->object->getRefId() == ROOT_FOLDER_ID)
                        {
                                $this->ctrl->setParameterByClass("iladministrationgui", "ref_id", "");
                                $this->ctrl->setParameterByClass("iladministrationgui", "admin_mode", "settings");
                                $tpl->setUpperIcon($this->ctrl->getLinkTargetByClass("iladministrationgui", "frameset"),
                                        ilFrameTargetInfo::_getFrame("MainContent"));
                                $this->ctrl->clearParametersByClass("iladministrationgui");
                        }
                }
                else
                {
                        if ($this->object->getRefId() != ROOT_FOLDER_ID &&
                                $this->object->getRefId() != SYSTEM_FOLDER_ID &&
                                $_GET["obj_id"] == "")
                        {
                                if (defined("ILIAS_MODULE"))
                                {
                                        $prefix = "../";
                                }
                                $par_id = $tree->getParentId($this->object->getRefId());
                                $tpl->setUpperIcon($prefix."repository.php?cmd=frameset&ref_id=".$par_id,
                                        ilFrameTargetInfo::_getFrame("MainContent"));
                        }
                }
        }

Here is the call graph for this function:

Here is the caller graph for this function:

ilObjectGUI::trashObject (  ) 

show trash content of object

public

Definition at line 1749 of file class.ilObjectGUI.php.

References $_GET, ilUtil::getImagePath(), ilUtil::getImageTagByType(), getTemplateFile(), ilUtil::sendInfo(), and ilUtil::switchColor().

        {
                $objects = $this->tree->getSavedNodeData($_GET["ref_id"]);

                if (count($objects) == 0)
                {
                        ilUtil::sendInfo($this->lng->txt("msg_trash_empty"));
                        $this->data["empty"] = true;
                }
                else
                {
                        $this->data["empty"] = false;
                        $this->data["cols"] = array("","type", "title", "last_change");

                        foreach ($objects as $obj_data)
                        {
                                $this->data["data"]["$obj_data[child]"] = array(
                                                                                                                        "checkbox"              => "",
                                                                                                                        "type"                  => $obj_data["type"],
                                                                                                                        "title"                 => $obj_data["title"]."#separator#".$obj_data["desc"],
                                                                                                                        "last_update"   => $obj_data["last_update"]
                                                                        );
                        }

                        $this->data["buttons"] = array( "undelete"  => $this->lng->txt("btn_undelete"),
                                                                          "removeFromSystem"  => $this->lng->txt("btn_remove_system"));
                }

                $this->getTemplateFile("confirm");

                if ($this->data["empty"] == true)
                {
                        return;
                }
                
                /* TODO: fix message display in conjunction with ilUtil::sendInfo & raiseError functionality
                $this->tpl->addBlockfile("MESSAGE", "adm_trash", "tpl.message.html");
                $this->tpl->setCurrentBlock("adm_trash");
                $this->tpl->setVariable("MSG",$this->lng->txt("info_trash"));
                $this->tpl->parseCurrentBlock();
                */
                //ilUtil::sendInfo($this->lng->txt("info_trash"));
                $this->tpl->setVariable("FORMACTION",
                        $this->ctrl->getFormAction($this));
                $this->tpl->setVariable("TPLPATH",$this->tpl->tplPath);
                $this->tpl->setVariable("IMG_ARROW", ilUtil::getImagePath("arrow_downright.gif"));

                // BEGIN TABLE HEADER
                foreach ($this->data["cols"] as $key)
                {
                        $this->tpl->setCurrentBlock("table_header");
                        $this->tpl->setVariable("TEXT",$this->lng->txt($key));
                        $this->tpl->parseCurrentBlock();
                }
                // END TABLE HEADER

                // BEGIN TABLE DATA
                $counter = 0;

                foreach ($this->data["data"] as $key1 => $value)
                {
                        // BEGIN TABLE CELL
                        foreach ($value as $key2 => $cell_data)
                        {
                                $this->tpl->setCurrentBlock("table_cell");
                                // CREATE CHECKBOX
                                if ($key2 == "checkbox")
                                {
                                        $this->tpl->setVariable("TEXT_CONTENT",ilUtil::formCheckBox(0,"trash_id[]",$key1));
                                }
                                // CREATE TEXT STRING
                                elseif ($key2 == "type")
                                {
                                        $this->tpl->setVariable("TEXT_CONTENT",ilUtil::getImageTagByType($cell_data,$this->tpl->tplPath));
                                }
                                elseif ($key2 == "title")
                                {
                                        $name_field = explode("#separator#",$cell_data);

                                        $this->tpl->setVariable("TEXT_CONTENT", "<b>".$name_field[0]."</b>");
                                                
                                        $this->tpl->setCurrentBlock("subtitle");
                                        $this->tpl->setVariable("DESC", $name_field[1]);
                                        $this->tpl->parseCurrentBlock();
                                        $this->tpl->setCurrentBlock("table_cell");
                                }
                                else
                                {
                                        $this->tpl->setVariable("TEXT_CONTENT",$cell_data);
                                }

                                $this->tpl->parseCurrentBlock();
                        }

                        $this->tpl->setCurrentBlock("table_row");
                        $this->tpl->setVariable("CSS_ROW",ilUtil::switchColor(++$counter,"tblrow1","tblrow2"));
                        $this->tpl->parseCurrentBlock();
                        // END TABLE CELL
                }
                // END TABLE DATA

                // BEGIN OPERATION_BTN
                foreach ($this->data["buttons"] as $name => $value)
                {
                        $this->tpl->setCurrentBlock("operation_btn");
                        $this->tpl->setVariable("BTN_NAME",$name);
                        $this->tpl->setVariable("BTN_VALUE",$value);
                        $this->tpl->parseCurrentBlock();
                }
        }

Here is the call graph for this function:

ilObjectGUI::undeleteObject (  ) 

get object back from trash

public

Definition at line 575 of file class.ilObjectGUI.php.

References $_GET, $log, insertSavedNodes(), and ilUtil::sendInfo().

        {
                global $rbacsystem, $log;

                // AT LEAST ONE OBJECT HAS TO BE CHOSEN.
                if (!isset($_POST["trash_id"]))
                {
                        $this->ilias->raiseError($this->lng->txt("no_checkbox"),$this->ilias->error_obj->MESSAGE);
                }

                foreach ($_POST["trash_id"] as $id)
                {
                        $obj_data =& $this->ilias->obj_factory->getInstanceByRefId($id);

                        if (!$rbacsystem->checkAccess('create',$_GET["ref_id"],$obj_data->getType()))
                        {
                                $no_create[] = $id;
                        }
                }

                if (count($no_create))
                {
                        $this->ilias->raiseError($this->lng->txt("msg_no_perm_paste")." ".
                                                                         implode(',',$no_create),$this->ilias->error_obj->MESSAGE);
                }
                foreach ($_POST["trash_id"] as $id)
                {
                        // INSERT AND SET PERMISSIONS
                        $this->insertSavedNodes($id,$_GET["ref_id"],-(int) $id);
                        // DELETE SAVED TREE
                        $saved_tree = new ilTree(-(int)$id);
                        $saved_tree->deleteTree($saved_tree->getNodeData($id));
                        
                }

                //$this->object->notify("undelete", $_GET["ref_id"],$_GET["parent_non_rbac_id"],$_GET["ref_id"],$_POST["trash_id"]);
                
                ilUtil::sendInfo($this->lng->txt("msg_undeleted"),true);
                
                $this->ctrl->redirect($this, "view");
        }

Here is the call graph for this function:

ilObjectGUI::updateObject (  ) 

updates object entry in object_data

public

Reimplemented in ilObjGroupGUI, ilObjRoleGUI, ilObjRoleTemplateGUI, ilObjRootFolderGUI, ilObjStyleSheetGUI, ilObjiLincCourseGUI, ilObjCategoryGUI, ilObjChatServerGUI, ilObjCourseGUI, ilObjExerciseGUI, ilObjFileGUI, ilObjForumGUI, ilObjRemoteCourseGUI, ilObjSurveyQuestionPoolGUI, ilObjQuestionPoolGUI, and ilObjUserGUI.

Definition at line 1180 of file class.ilObjectGUI.php.

References afterUpdate(), ilUtil::sendInfo(), and ilUtil::stripSlashes().

Referenced by ilObjMediaPoolGUI::update(), ilObjFileBasedLMGUI::update(), and ilObjExternalFeedGUI::update().

        {
                $this->object->setTitle(ilUtil::stripSlashes($_POST["Fobject"]["title"]));
                $this->object->setDescription(ilUtil::stripSlashes($_POST["Fobject"]["desc"]));
                $this->update = $this->object->update();

                ilUtil::sendInfo($this->lng->txt("msg_obj_modified"),true);
                
                $this->afterUpdate();
        }

Here is the call graph for this function:

Here is the caller graph for this function:

ilObjectGUI::viewObject (  ) 

list childs of current object

public

Reimplemented in ilObjExternalToolsSettingsGUI, ilObjFolderGUI, ilObjGroupGUI, ilObjMailGUI, ilObjObjectFolderGUI, ilObjRoleFolderGUI, ilObjStyleSheetFolderGUI, ilObjStyleSheetGUI, ilObjSystemFolderGUI, ilObjTypeDefinitionGUI, ilObjiLincCourseGUI, ilObjChatGUI, ilObjCourseGUI, ilObjExerciseGUI, ilObjGlossaryGUI, ilObjSAHSLearningModuleGUI, ilObjLinkResourceGUI, ilObjAuthSettingsGUI, ilObjLanguageExtGUI, and ilObjLanguageFolderGUI.

Definition at line 1549 of file class.ilObjectGUI.php.

References $_GET, displayList(), formatDate(), and ilUtil::sortArray().

Referenced by ilObjUserFolderGUI::hitsperpageObject(), ilObjUserFolderGUI::resetFilterObject(), ilObjMediaPoolGUI::view(), ilObjLearningModuleGUI::view(), and ilObjContentObjectGUI::view().

        {
                global $rbacsystem;

                if (!$rbacsystem->checkAccess("visible,read",$this->object->getRefId()))
                {
                        $this->ilias->raiseError($this->lng->txt("permission_denied"),$this->ilias->error_obj->MESSAGE);
                }

                //prepare objectlist
                $this->objectList = array();
                $this->data["data"] = array();
                $this->data["ctrl"] = array();
                $this->data["cols"] = array("", "type", "title", "last_change");

                $childs = $this->tree->getChilds($_GET["ref_id"], $_GET["order"], $_GET["direction"]);

                foreach ($childs as $key => $val)
            {
                        // visible
                        if (!$rbacsystem->checkAccess("visible",$val["ref_id"]))
                        {
                                continue;
                        }
                        
                        // hide object types in devmode
                        if ($this->objDefinition->getDevMode($val["type"]))
                        {
                                continue;
                        }
                        
                        // don't show administration in root node list
                        if ($val["type"] == "adm")
                        {
                                continue;
                        }

                        //visible data part
                        $this->data["data"][] = array(
                                                                                "type" => $val["type"],
                                                                                "title" => $val["title"]."#separator#".$val["desc"],
                                                                                //"description" => $val["desc"],
                                                                                "last_change" => $val["last_update"],
                                                                                "ref_id" => $val["ref_id"]
                                                                                );

                        //control information is set below

            } //foreach

                $this->maxcount = count($this->data["data"]);
                // sorting array
                $this->data["data"] = ilUtil::sortArray($this->data["data"],$_GET["sort_by"],$_GET["sort_order"]);
                $this->data["data"] = array_slice($this->data["data"],$_GET["offset"],$_GET["limit"]);

                // now compute control information
                foreach ($this->data["data"] as $key => $val)
                {
                        $this->data["ctrl"][$key] = array(
                                                                                        "type" => $val["type"],
                                                                                        "ref_id" => $val["ref_id"]
                                                                                        );

                        unset($this->data["data"][$key]["ref_id"]);
                                                $this->data["data"][$key]["last_change"] = ilFormat::formatDate($this->data["data"][$key]["last_change"]);
                }

                $this->displayList();
        }

Here is the call graph for this function:

Here is the caller graph for this function:

ilObjectGUI::withReferences (  ) 

determines wether objects are referenced or not (got ref ids or not)

Definition at line 212 of file class.ilObjectGUI.php.

Referenced by ilObjFolderGUI::createObject(), and ilObjFolderGUI::saveObject().

        {
                return $this->call_by_reference;
        }

Here is the caller graph for this function:


Field Documentation

ilObjectGUI::$actions
ilObjectGUI::$data

Definition at line 77 of file class.ilObjectGUI.php.

Referenced by ilCourseContentGUI::__buildPath(), ilObjRoleGUI::__formatPath(), ilObjPaymentSettingsGUI::__getHTMLPath(), ilEventAdministrationGUI::__load(), ilObjContentObjectGUI::addBibItemObject(), ilObjFileBasedLMGUI::addBibItemObject(), ilObjSurveyGUI::browseForQuestionsObject(), ilObjSystemFolderGUI::changeHeaderTitleObject(), ilObjSurveyGUI::constraintsObject(), ilObjiLincClassroomGUI::create(), ilObjUserGUI::createObject(), ilObjQuestionPoolGUI::createObject(), ilObjTestGUI::createObject(), ilObjSurveyQuestionPoolGUI::createObject(), ilObjSurveyGUI::createObject(), ilObjContentObjectGUI::createObject(), ilObjFileBasedLMGUI::createObject(), ilObjGlossaryGUI::createObject(), ilObjCategoryGUI::createObject(), ilObjiLincCourseGUI::createObject(), ilObjRoleTemplateGUI::createObject(), ilObjGroupGUI::createObject(), ilObjFolderGUI::createObject(), createObject(), ilObjSurveyQuestionPoolGUI::deleteQuestionsObject(), ilObjiLincClassroomGUI::displayEditForm(), ilObjUserFolderGUI::displayList(), ilObjLanguageFolderGUI::displayList(), ilObjTypeDefinitionGUI::displayList(), ilObjSystemFolderGUI::displayList(), ilObjObjectFolderGUI::displayList(), displayList(), ilObjLanguageExtGUI::downloadObject(), ilObjUserGUI::editObject(), ilObjCategoryGUI::editObject(), ilObjTypeDefinitionGUI::editObject(), ilObjRootFolderGUI::editObject(), ilObjGroupGUI::editObject(), ilObjGroupGUI::exportMembersObject(), ilObjUserFolderGUI::learningProgressObject(), ilObjCourseGUI::listStructureObject(), ilObjAssessmentFolderGUI::logAdminObject(), ilObjForumGUI::moveThreadsObject(), ilObjPaymentSettingsGUI::objectsObject(), ilObjUserTrackingGUI::outputTrackingDataObject(), ilObjTestGUI::outUserGroupTable(), ilObjSurveyQuestionPoolGUI::pasteObject(), ilObjTestGUI::propertiesObject(), ilObjTestGUI::questionBrowser(), ilObjQuestionPoolGUI::questionsObject(), ilObjTestGUI::questionsObject(), ilObjSurveyQuestionPoolGUI::questionsObject(), ilObjSurveyGUI::questionsObject(), ilObjChatGUI::recordingsObject(), ilObjTestGUI::removeQuestionsForm(), ilObjSurveyGUI::removeQuestionsForm(), ilObjSystemFolderGUI::saveHeaderTitleObject(), ilObjCategoryGUI::saveObject(), ilObjTestGUI::savePropertiesObject(), ilObjTestGUI::saveScoringObject(), ilObjTestGUI::scoringObject(), searchCloneSourceObject(), ilObjUserFolderGUI::searchUserObject(), ilObjDlBookGUI::showCitation(), ilObjForumGUI::showStatisticsObject(), ilObjSCORMLearningModuleGUI::showTrackingItem(), ilObjSCORM2004LearningModuleGUI::showTrackingItem(), ilObjSCORMLearningModuleGUI::showTrackingItemPerUser(), ilObjLanguageExtGUI::statisticsObject(), ilObjFileGUI::updateObject(), ilObjCategoryGUI::updateObject(), ilObjRootFolderGUI::updateObject(), ilCourseContentGUI::updateTimings(), ilCourseContentGUI::updateUserTimings(), and ilObjLanguageExtGUI::viewObject().

ilObjectGUI::$formaction

Definition at line 88 of file class.ilObjectGUI.php.

ilObjectGUI::$ilias

Reimplemented in ilObjectGUIAdapter, and ilPaymentPurchaseGUI.

Definition at line 42 of file class.ilObjectGUI.php.

Referenced by ilObjUserGUI::__sendProfileMail(), ilCourseObjectivePresentationGUI::__showLearningMaterials(), ilCourseObjectivePresentationGUI::__showOtherResources(), ilCourseObjectivePresentationGUI::__showTests(), ilObjUserFolderGUI::appliedUsersObject(), ilObjSystemFolderGUI::checkObject(), ilObjStyleSheetGUI::confirmedDeleteObject(), ilObjStyleSheetFolderGUI::confirmedDeleteObject(), ilObjStyleSettingsGUI::confirmedDeleteObject(), ilObjStyleSheetGUI::copyStyleObject(), ilObjUserGUI::createObject(), ilObjForumGUI::createThreadObject(), ilObjStyleSettingsGUI::editContentStylesObject(), ilObjUserGUI::editObject(), ilObjStyleSettingsGUI::editSystemStylesObject(), ilObjTestGUI::executeCommand(), ilObjContentObjectGUI::explorer(), ilObjUserFolderGUI::exportObject(), ilObjTestGUI::getSettingsSubTabs(), ilExcelWriterAdapter::ilExcelWriterAdapter(), ilObjectGUI(), ilObjiLincClassroomGUI::ilObjiLincClassroomGUI(), ilObjPaymentSettingsGUI::ilObjPaymentSettingsGUI(), ilObjContentObjectGUI::linkChecker(), ilObjLinkResourceGUI::linkCheckerObject(), ilObjUserTrackingGUI::manageDataObject(), ilObjUserTrackingGUI::outputTrackingDataObject(), ilObjForumGUI::prepareThreadScreen(), ilObjSurveyGUI::printViewObject(), ilObjPaymentSettingsGUI::saveCustomerObject(), ilObjUserFolderGUI::saveGlobalUserSettingsObject(), ilObjUserGUI::saveObject(), ilObjContentObjectGUI::saveProperties(), ilObjStyleSettingsGUI::saveScopeObject(), ilObjUserFolderGUI::settingsObject(), ilContainerGUI::setTitleAndDescription(), ilObjUserTrackingGUI::showForm(), ilCourseContentGUI::showStartObjects(), ilObjStyleSheetFolderGUI::toggleGlobalDefaultObject(), ilObjStyleSettingsGUI::toggleGlobalDefaultObject(), ilObjStyleSheetFolderGUI::toggleGlobalFixedObject(), ilObjStyleSettingsGUI::toggleGlobalFixedObject(), ilObjUserGUI::updateObject(), and ilObjStyleSheetFolderGUI::viewObject().

ilObjectGUI::$lng

Reimplemented in ilObjectGUIAdapter, ilCourseArchivesGUI, ilCourseItemAdministrationGUI, ilCourseContentGUI, ilCourseObjectivePresentationGUI, ilEventAdministrationGUI, ilPaymentPurchaseGUI, and ilObjUserTrackingGUI.

Definition at line 70 of file class.ilObjectGUI.php.

Referenced by ilObjPersonalDesktopSettingsGUI::__construct(), ilObjMDSettingsGUI::__construct(), ilObjLinkResourceGUI::__setLocator(), ilObjUserFolderGUI::__showSelectTable(), ilObjUserFolderGUI::__showTextTable(), ilObjMediaObjectGUI::_getMediaInfoHTML(), ilObjLanguageExtGUI::_getTranslationLink(), ilObjLinkResourceGUI::_goto(), ilObjQuestionPoolGUI::_goto(), ilObjTestGUI::_goto(), ilObjSurveyQuestionPoolGUI::_goto(), ilObjSurveyGUI::_goto(), ilObjSAHSLearningModuleGUI::_goto(), ilObjMediaCastGUI::_goto(), ilObjContentObjectGUI::_goto(), ilObjFileBasedLMGUI::_goto(), ilObjGlossaryGUI::_goto(), ilObjForumGUI::_goto(), ilObjFileGUI::_goto(), ilObjExerciseGUI::_goto(), ilObjCourseGUI::_goto(), ilObjChatGUI::_goto(), ilObjCategoryGUI::_goto(), ilObjRootFolderGUI::_goto(), ilObjGroupGUI::_goto(), ilObjFolderGUI::_goto(), ilObjCategoryGUI::_importCategories(), ilObjCategoryGUI::_importCategoriesForm(), ilObjContentObjectGUI::addLocations(), ilObjForumGUI::addThreadObject(), ilObjForumGUI::cancelMoveThreadsObject(), ilObjStyleSheetGUI::cancelObject(), checkPermission(), ilObjMediaCastGUI::confirmDeletionItemsObject(), ilObjForumGUI::confirmMoveThreadsObject(), ilObjStyleSheetGUI::createObject(), ilObjFolderGUI::createObject(), ilObjForumGUI::createThreadObject(), ilObjAssessmentFolderGUI::defaultsObject(), ilObjExerciseGUI::deliverFileObject(), ilObjExternalToolsSettingsGUI::editDeliciousObject(), ilObjExternalToolsSettingsGUI::editGoogleMapsObject(), ilObjExternalToolsSettingsGUI::editjsMathObject(), ilObjStyleSheetGUI::editObject(), ilObjRootFolderGUI::editObject(), ilObjPersonalDesktopSettingsGUI::editSettings(), ilObjNewsSettingsGUI::editSettings(), ilObjAuthSettingsGUI::editSOAPObject(), ilObjStyleSheetGUI::editTagStyleObject(), ilObjGlossaryGUI::executeCommand(), ilContainerGUI::forwardToPageObject(), ilObjForumGUI::getContent(), ilContainerGUI::getIntroduction(), ilObjUserGUI::getPublicProfile(), getRightColumnHTML(), ilObjSAHSLearningModuleGUI::getTemplate(), ilObjFileBasedLMGUI::getTemplate(), ilExcelWriterAdapter::ilExcelWriterAdapter(), ilObjAICCLearningModuleGUI::ilObjAICCLearningModuleGUI(), ilObjContentObjectGUI::ilObjContentObjectGUI(), ilObjectGUI(), ilObjExerciseGUI::ilObjExerciseGUI(), ilObjExternalToolsSettingsGUI::ilObjExternalToolsSettingsGUI(), ilObjFileBasedLMGUI::ilObjFileBasedLMGUI(), ilObjGlossaryGUI::ilObjGlossaryGUI(), ilObjHACPLearningModuleGUI::ilObjHACPLearningModuleGUI(), ilObjiLincClassroomGUI::ilObjiLincClassroomGUI(), ilObjLanguageExtGUI::ilObjLanguageExtGUI(), ilObjMediaCastGUI::ilObjMediaCastGUI(), ilObjMediaObjectGUI::ilObjMediaObjectGUI(), ilObjMediaPoolGUI::ilObjMediaPoolGUI(), ilObjQuestionPoolGUI::ilObjQuestionPoolGUI(), ilObjRoleGUI::ilObjRoleGUI(), ilObjRoleTemplateGUI::ilObjRoleTemplateGUI(), ilObjSAHSLearningModuleGUI::ilObjSAHSLearningModuleGUI(), ilObjSCORM2004LearningModuleGUI::ilObjSCORM2004LearningModuleGUI(), ilObjSCORMLearningModuleGUI::ilObjSCORMLearningModuleGUI(), ilObjStyleSettingsGUI::ilObjStyleSettingsGUI(), ilObjStyleSheetGUI::ilObjStyleSheetGUI(), ilObjSurveyGUI::ilObjSurveyGUI(), ilObjSurveyQuestionPoolGUI::ilObjSurveyQuestionPoolGUI(), ilObjTestGUI::ilObjTestGUI(), ilObjMailGUI::importObject(), ilObjUserFolderGUI::importUserRoleAssignmentObject(), ilObjUserFolderGUI::importUsersObject(), ilObjMediaCastGUI::initAddCastItemForm(), ilObjMediaCastGUI::initSettingsForm(), ilObjFileGUI::initSingleUploadForm(), ilObjFileGUI::initZipUploadForm(), ilObjMediaCastGUI::listItemsObject(), ilObjUserFolderGUI::listUserDefinedFieldsObject(), ilObjAuthSettingsGUI::loginInfoObject(), ilObjiLincCourseGUI::membersObject(), ilObjForumGUI::moveThreadsObject(), ilObjUserFolderGUI::newAccountMailObject(), ilObjMailGUI::performImportObject(), ilObjForumGUI::performMoveThreadsObject(), ilObjForumGUI::prepareThreadScreen(), ilObjContentObjectGUI::properties(), ilObjMediaCastGUI::saveCastItemObject(), ilObjAuthSettingsGUI::saveLoginInfoObject(), ilObjUserFolderGUI::saveNewAccountMailObject(), ilObjFolderGUI::saveObject(), ilObjForumGUI::searchForumsObject(), setActions(), ilObjForumGUI::setColumnSettings(), ilContainerGUI::setPageEditorTabs(), ilObjStyleSheetGUI::setTabs(), ilObjUserFolderGUI::settingsObject(), ilObjRootFolderGUI::setTitleAndDescription(), ilObjForumGUI::showExplorerObject(), ilObjForumGUI::showThreadFramesetObject(), ilObjForumGUI::showUserObject(), ilObjMailGUI::uploadObject(), and ilObjForumGUI::viewThreadObject().

ilObjectGUI::$maxcount

Definition at line 87 of file class.ilObjectGUI.php.

ilObjectGUI::$obj_id
ilObjectGUI::$objDefinition
ilObjectGUI::$object
ilObjectGUI::$omit_locator = false

Definition at line 95 of file class.ilObjectGUI.php.

ilObjectGUI::$ref_id
ilObjectGUI::$return_location
ilObjectGUI::$sub_objects

Definition at line 94 of file class.ilObjectGUI.php.

ilObjectGUI::$tab_target_script

Definition at line 92 of file class.ilObjectGUI.php.

ilObjectGUI::$target_frame

Definition at line 90 of file class.ilObjectGUI.php.

ilObjectGUI::$tpl

Reimplemented in ilObjectGUIAdapter, ilCourseArchivesGUI, ilCourseItemAdministrationGUI, ilCourseContentGUI, ilCourseObjectivePresentationGUI, ilEventAdministrationGUI, ilPaymentPurchaseGUI, and ilObjUserTrackingGUI.

Definition at line 56 of file class.ilObjectGUI.php.

Referenced by ilObjDlBookGUI::__applyCitationText(), ilObjChatGUI::__formatMessage(), ilObjUserFolderGUI::__showAppliedUsersTable(), ilObjRoleGUI::__showAssignedUsersTable(), __showClipboardTable(), ilObjCourseGUI::__showDeleteMembersTable(), ilObjCourseGUI::__showDeleteSubscriberTable(), ilObjCourseGUI::__showEditMemberTable(), ilObjiLincCourseGUI::__showMembersTable(), ilObjGroupGUI::__showMembersTable(), ilObjPaymentSettingsGUI::__showObjectsTable(), ilObjCourseGUI::__showRemoveFromWaitingListTable(), ilObjUserGUI::__showRolesTable(), ilObjCategoryGUI::__showRolesTable(), ilObjRoleFolderGUI::__showRolesTable(), ilObjCourseGUI::__showSearchGroupTable(), ilObjiLincCourseGUI::__showSearchGroupTable(), ilObjRoleGUI::__showSearchGroupTable(), ilObjGroupGUI::__showSearchGroupTable(), ilObjCourseGUI::__showSearchRoleTable(), ilObjiLincCourseGUI::__showSearchRoleTable(), ilObjRoleGUI::__showSearchRoleTable(), ilObjGroupGUI::__showSearchRoleTable(), ilObjPaymentSettingsGUI::__showSearchUserSPTable(), ilObjPaymentSettingsGUI::__showSearchUserTable(), ilObjCourseGUI::__showSearchUserTable(), ilObjiLincCourseGUI::__showSearchUserTable(), ilObjRoleGUI::__showSearchUserTable(), ilObjGroupGUI::__showSearchUserTable(), ilObjPaymentSettingsGUI::__showStatisticTable(), ilObjCourseGUI::__showSubscribersTable(), ilContainerGUI::__showTimingsButton(), ilObjCategoryGUI::__showUsersTable(), ilObjPaymentSettingsGUI::__showVendorsTable(), ilObjCourseGUI::__showWaitingListTable(), ilObjMediaObjectGUI::_getMediaInfoHTML(), ilObjLanguageExtGUI::_getTranslationLink(), ilObjLanguageExtGUI::addAdminLocatorItems(), ilObjMediaCastGUI::addCastItemObject(), ilObjForumGUI::addThreadObject(), ilObjMediaCastGUI::confirmDeletionItemsObject(), ilObjStyleSheetGUI::createObject(), ilObjSurveyGUI::createQuestionObject(), ilObjForumGUI::createThreadObject(), ilObjAssessmentFolderGUI::defaultsObject(), ilObjLanguageExtGUI::downloadObject(), ilObjMediaCastGUI::editCastItemObject(), ilObjExternalToolsSettingsGUI::editGoogleMapsObject(), ilObjLinkResourceGUI::editItemsObject(), ilObjExternalToolsSettingsGUI::editjsMathObject(), ilObjMediaPoolGUI::editObject(), ilObjFileBasedLMGUI::editObject(), ilContainerGUI::editPageContentObject(), ilObjPaymentSettingsGUI::editPricesObject(), ilObjMediaCastGUI::editSettingsObject(), ilObjExternalFeedGUI::executeCommand(), ilContainerGUI::getContent(), ilContainerGUI::getIntroduction(), ilObjUserGUI::getPublicProfile(), ilObjectGUI(), ilObjiLincClassroomGUI::ilObjiLincClassroomGUI(), ilObjStyleSheetGUI::ilObjStyleSheetGUI(), ilObjCourseGUI::infoScreen(), ilObjMediaCastGUI::initSettingsForm(), ilObjLinkResourceGUI::listItemsObject(), ilObjMediaCastGUI::listItemsObject(), ilObjLanguageExtGUI::maintainObject(), ilObjCourseGUI::membersMapObject(), ilObjGroupGUI::membersMapObject(), ilContainerGUI::newBlockTemplate(), prepareOutput(), ilObjForumGUI::prepareThreadScreen(), ilObjCourseGUI::printMembersObject(), ilObjSCORMLearningModuleGUI::properties(), ilObjSCORM2004LearningModuleGUI::properties(), ilObjFileBasedLMGUI::properties(), ilObjGlossaryGUI::properties(), ilObjiLincCourseGUI::renderItemList(), ilContainerGUI::renderItemList(), ilObjMediaCastGUI::saveCastItemObject(), setLocator(), ilObjSurveyGUI::setNewTemplate(), ilContainerGUI::showAdministrationPanel(), ilObjForumGUI::showExplorerObject(), ilContainerGUI::showPermanentLink(), ilContainerGUI::showTreeFlatIcon(), ilObjUserGUI::showUpperIcon(), ilObjMediaPoolGUI::showUpperIcon(), ilObjStyleSheetGUI::showUpperIcon(), ilObjRoleTemplateGUI::showUpperIcon(), ilObjRoleGUI::showUpperIcon(), showUpperIcon(), ilObjForumGUI::showUserObject(), ilObjChatGUI::showUserProfile(), ilObjMediaCastGUI::updateCastItemObject(), ilObjLanguageExtGUI::viewObject(), and ilObjForumGUI::viewThreadObject().

ilObjectGUI::$tree

Definition at line 63 of file class.ilObjectGUI.php.

Referenced by ilCourseContentGUI::__buildPath(), ilCourseItemAdministrationGUI::__checkItemId(), ilEventAdministrationGUI::__formatPath(), ilObjPaymentSettingsGUI::__getHTMLPath(), ilEventAdministrationGUI::__initCourseObject(), ilCourseObjectivePresentationGUI::__initCourseObject(), ilCourseContentGUI::__initCourseObject(), ilCourseArchivesGUI::__initCourseObject(), ilCourseItemAdministrationGUI::__initItem(), ilObjLinkResourceGUI::__setLocator(), ilObjChatGUI::__setLocator(), ilObjRoleGUI::__setLocator(), ilContainerGUI::__showTimingsButton(), ilObjChatGUI::addAdminLocatorItems(), ilObjContentObjectGUI::addLocations(), ilObjMediaPoolGUI::addLocatorItems(), ilObjRoleGUI::adoptPermSaveObject(), ilObjExternalFeedGUI::afterUpdate(), ilObjExternalFeedGUI::cancelUpdate(), ilObjAdvancedEditingGUI::categoryObject(), ilObjContentObjectGUI::chapters(), ilContainerGUI::cloneAllObject(), ilContainerGUI::cloneWizardPageObject(), ilObjContentObjectGUI::confirmedDelete(), ilObjTestGUI::createQuestionPool(), ilObjSurveyGUI::createQuestionPool(), ilObjLanguageFolderGUI::displayList(), ilObjMediaPoolGUI::editObject(), ilObjFileBasedLMGUI::editObject(), ilPaymentPurchaseGUI::executeCommand(), ilObjMediaPoolGUI::executeCommand(), ilObjContentObjectGUI::exportList(), ilObjGlossaryGUI::exportList(), ilObjQuestionPoolGUI::exportObject(), ilObjTestGUI::exportObject(), ilObjSurveyQuestionPoolGUI::exportObject(), ilObjSurveyGUI::exportObject(), ilRoleDesktopItem::getAll(), ilContainerGUI::getContent(), ilObjDlBookGUI::getContextPath(), ilObjRoleFolderGUI::getTabs(), ilObjectGUI(), ilObjiLincClassroomGUI::ilObjiLincClassroomGUI(), ilObjRoleGUI::ilObjRoleGUI(), ilPaymentPurchaseGUI::ilPaymentPurchaseGUI(), ilObjUserFolderGUI::importUserRoleAssignmentObject(), ilObjUserFolderGUI::importUsersObject(), ilObjRoleGUI::listDesktopItemsObject(), ilObjMediaPoolGUI::listMedia(), ilObjCourseGUI::listUsersGroupObject(), ilObjiLincCourseGUI::listUsersGroupObject(), ilObjRoleGUI::listUsersGroupObject(), ilObjGroupGUI::listUsersGroupObject(), ilObjCourseGUI::listUsersRoleObject(), ilEventAdministrationGUI::materials(), ilObjExerciseGUI::membersObject(), ilObjForumGUI::moveThreadsObject(), ilObjContentObjectGUI::pages(), ilContainerGUI::pasteObject(), ilObjRoleGUI::permObject(), ilObjRoleGUI::permSaveObject(), ilObjSCORMLearningModuleGUI::properties(), ilObjSCORM2004LearningModuleGUI::properties(), ilObjFileBasedLMGUI::properties(), ilObjGlossaryGUI::properties(), searchCloneSourceObject(), ilObjPaymentSettingsGUI::searchObject(), ilObjCourseGUI::searchObject(), ilObjiLincCourseGUI::searchObject(), ilObjRoleGUI::searchObject(), ilObjGroupGUI::searchObject(), ilObjRoleGUI::selectDesktopItemObject(), ilObjPaymentSettingsGUI::showObjectSelectorObject(), ilObjUserGUI::showUpperIcon(), ilObjStyleSheetGUI::showUpperIcon(), ilObjRoleTemplateGUI::showUpperIcon(), ilObjRoleGUI::showUpperIcon(), showUpperIcon(), ilObjRoleGUI::updateObject(), ilObjContentObjectGUI::viewExportLog(), ilObjGlossaryGUI::viewExportLog(), ilObjGroupGUI::viewObject(), and ilObjFolderGUI::viewObject().

Definition at line 35 of file class.ilObjectGUI.php.


The documentation for this class was generated from the following file: