Public Member Functions | Data Fields

assQuestionGUI Class Reference
[Modules/TestQuestionPool]

Basic GUI class for assessment questions. More...

Inheritance diagram for assQuestionGUI:

Public Member Functions

 assQuestionGUI ()
 assQuestionGUI constructor
executeCommand ()
 execute command
 getCommand ($cmd)
 getType ()
 needed for page editor compliance
 outOtherQuestionData ()
 Sets the extra fields i.e.
 writePostData ()
 Evaluates a posted edit form and writes the form data in the question object.
 assessment ()
 output assessment
 writeOtherPostData ($result=0)
 Sets the other data i.e.
_getQuestionGUI ($question_type, $question_id=-1)
 Creates a question gui representation.
 _getGUIClassNameForId ($a_q_id)
 _getClassNameForQType ($q_type)
createQuestionGUI ($question_type, $question_id=-1)
 Creates a question gui representation.
 getQuestionTemplate ()
 get question template
 getILIASPage ()
 Returns the ILIAS Page around a question.
 outQuestionPage ($a_temp_var, $a_postponed=false, $active_id="")
 output question page
 cancel ()
 cancel action
 originalSyncForm ($return_to="")
 sync ()
 cancelSync ()
 saveFeedback ()
 Saves the feedback for a single choice question.
 saveEdit ()
 save question
 save ()
 save question
 apply ()
 apply changes
 cancelExplorer ()
 addSuggestedSolution ()
 Handler for cmd[addSuggestedSolution] to add a suggested solution for the question.
 removeSuggestedSolution ()
 addPG ()
 addST ()
 addGIT ()
 getContextPath ($cont_obj, $a_endnode_id, $a_startnode_id=1)
 get context path in content object tree
 linkChilds ()
 setSequenceNumber ($nr)
 getSequenceNumber ()
 setQuestionCount ($a_question_count)
 getQuestionCount ()
 getErrorMessage ()
 setErrorMessage ($errormessage)
 outAdditionalOutput ()
 getQuestionType ()
 Returns the question type string.
 getAnswerFeedbackOutput ($active_id, $pass)
 Returns the answer specific feedback depending on the results of the question.
 feedback ()
 Creates the output of the feedback page for a question.

Data Fields

 $object
 $tpl
 $lng
 $error
 $errormessage
 $sequence_no
 sequence number in test
 $question_count
 question count in test

Detailed Description

Basic GUI class for assessment questions.

The assQuestionGUI class encapsulates basic GUI functions for assessment questions.

Author:
Helmut Schottmüller <helmut.schottmueller@mac.com>
Version:
Id:
class.assQuestionGUI.php 17978 2008-11-19 09:16:11Z hschottm

Definition at line 36 of file class.assQuestionGUI.php.


Member Function Documentation

assQuestionGUI::_getClassNameForQType ( q_type  ) 

Definition at line 274 of file class.assQuestionGUI.php.

Referenced by _getGUIClassNameForId().

        {
                return $q_type . "GUI";
        }

Here is the caller graph for this function:

assQuestionGUI::_getGUIClassNameForId ( a_q_id  ) 

Definition at line 265 of file class.assQuestionGUI.php.

References _getClassNameForQType(), and assQuestion::getQuestionTypeFromDb().

Referenced by ilObjQuestionPoolGUI::questionsObject().

        {
                include_once "./Modules/TestQuestionPool/classes/class.assQuestion.php";
                include_once "./Modules/TestQuestionPool/classes/class.assQuestionGUI.php";
                $q_type =  assQuestion::getQuestionTypeFromDb($a_q_id);
                $class_name = assQuestionGUI::_getClassNameForQType($q_type);
                return $class_name;
        }

Here is the call graph for this function:

Here is the caller graph for this function:

& assQuestionGUI::_getQuestionGUI ( question_type,
question_id = -1 
)

Creates a question gui representation.

Creates a question gui representation and returns the alias to the question gui note: please do not use $this inside this method to allow static calls

Parameters:
string $question_type The question type as it is used in the language database
integer $question_id The database ID of an existing question to load it into assQuestionGUI
Returns:
object The alias to the question object public

Definition at line 247 of file class.assQuestionGUI.php.

References assQuestion::getQuestionTypeFromDb().

Referenced by ilObjQuestionPoolGUI::addLocatorItems(), ilObjQuestionPoolGUI::createQuestionForTestObject(), createQuestionGUI(), ilObjQuestionPoolGUI::createQuestionObject(), ilPCQuestionGUI::edit(), ilObjQuestionPoolGUI::editQuestionForTestObject(), ilObjQuestionPoolGUI::executeCommand(), and ilObjQuestionPoolGUI::setTitleAndDescription().

        {
                include_once "./Modules/TestQuestionPool/classes/class.assQuestion.php";
                if ((!$question_type) and ($question_id > 0))
                {
                        $question_type = assQuestion::getQuestionTypeFromDb($question_id);
                }
                if (strlen($question_type) == 0) return NULL;
                include_once "./Modules/TestQuestionPool/classes/class.".$question_type."GUI.php";
                $question_type_gui = $question_type . "GUI";
                $question =& new $question_type_gui();
                if ($question_id > 0)
                {
                        $question->object->loadFromDb($question_id);
                }
                return $question;
        }

Here is the call graph for this function:

Here is the caller graph for this function:

assQuestionGUI::addGIT (  ) 

Definition at line 722 of file class.assQuestionGUI.php.

References $_GET, $_SESSION, and ilUtil::sendInfo().

        {
                $subquestion_index = 0;
                if ($_SESSION["subquestion_index"] >= 0)
                {
                        $subquestion_index = $_SESSION["subquestion_index"];
                }
                $this->object->setSuggestedSolution("il__git_" . $_GET["git"], $subquestion_index);
                unset($_SESSION["subquestion_index"]);
                unset($_SESSION["link_new_type"]);
                unset($_SESSION["search_link_type"]);
                ilUtil::sendInfo($this->lng->txt("suggested_solution_added_successfully"));
                $this->editQuestion();
        }

Here is the call graph for this function:

assQuestionGUI::addPG (  ) 

Definition at line 692 of file class.assQuestionGUI.php.

References $_GET, $_SESSION, and ilUtil::sendInfo().

        {
                $subquestion_index = 0;
                if ($_SESSION["subquestion_index"] >= 0)
                {
                        $subquestion_index = $_SESSION["subquestion_index"];
                }
                $this->object->setSuggestedSolution("il__pg_" . $_GET["pg"], $subquestion_index);
                unset($_SESSION["subquestion_index"]);
                unset($_SESSION["link_new_type"]);
                unset($_SESSION["search_link_type"]);
                ilUtil::sendInfo($this->lng->txt("suggested_solution_added_successfully"));
                $this->editQuestion();
        }

Here is the call graph for this function:

assQuestionGUI::addST (  ) 

Definition at line 707 of file class.assQuestionGUI.php.

References $_GET, $_SESSION, and ilUtil::sendInfo().

        {
                $subquestion_index = 0;
                if ($_SESSION["subquestion_index"] >= 0)
                {
                        $subquestion_index = $_SESSION["subquestion_index"];
                }
                $this->object->setSuggestedSolution("il__st_" . $_GET["st"], $subquestion_index);
                unset($_SESSION["subquestion_index"]);
                unset($_SESSION["link_new_type"]);
                unset($_SESSION["search_link_type"]);
                ilUtil::sendInfo($this->lng->txt("suggested_solution_added_successfully"));
                $this->editQuestion();
        }

Here is the call graph for this function:

assQuestionGUI::addSuggestedSolution (  ) 

Handler for cmd[addSuggestedSolution] to add a suggested solution for the question.

Handler for cmd[addSuggestedSolution] to add a suggested solution for the question

public

Reimplemented in assClozeTestGUI, assFlashAppGUI, assImagemapQuestionGUI, assJavaAppletGUI, assMatchingQuestionGUI, assMultipleChoiceGUI, assNumericGUI, assOrderingQuestionGUI, assQuestionTypeTemplateGUI, assSingleChoiceGUI, assTextQuestionGUI, and assTextSubsetGUI.

Definition at line 633 of file class.assQuestionGUI.php.

References $_GET, $_SESSION, and ilUtil::sendInfo().

        {
                global $tree;

                include_once("./Modules/TestQuestionPool/classes/class.ilSolutionExplorer.php");
                switch ($_POST["internalLinkType"])
                {
                        case "lm":
                                $_SESSION["link_new_type"] = "lm";
                                $_SESSION["search_link_type"] = "lm";
                                break;
                        case "glo":
                                $_SESSION["link_new_type"] = "glo";
                                $_SESSION["search_link_type"] = "glo";
                                break;
                        case "st":
                                $_SESSION["link_new_type"] = "lm";
                                $_SESSION["search_link_type"] = "st";
                                break;
                        case "pg":
                                $_SESSION["link_new_type"] = "lm";
                                $_SESSION["search_link_type"] = "pg";
                                break;
                        default:
                                if (!$_SESSION["link_new_type"])
                                {
                                        $_SESSION["link_new_type"] = "lm";
                                }
                                break;
                }

                ilUtil::sendInfo($this->lng->txt("select_object_to_link"));
                
                $exp = new ilSolutionExplorer($this->ctrl->getLinkTarget($this,'addSuggestedSolution'), get_class($this));

                $exp->setExpand($_GET["expand"] ? $_GET["expand"] : $tree->readRootId());
                $exp->setExpandTarget($this->ctrl->getLinkTarget($this,'addSuggestedSolution'));
                $exp->setTargetGet("ref_id");
                $exp->setRefId($this->cur_ref_id);
                $exp->addFilter($_SESSION["link_new_type"]);
                $exp->setSelectableType($_SESSION["link_new_type"]);

                // build html-output
                $exp->setOutput(0);

                $this->tpl->addBlockFile("EXPLORER", "explorer", "tpl.il_as_qpl_explorer.html", "Modules/TestQuestionPool");
                $this->tpl->setVariable("EXPLORER_TREE",$exp->getOutput());
                $this->tpl->setVariable("BUTTON_CANCEL",$this->lng->txt("cancel"));
                $this->tpl->setVariable("FORMACTION",$this->ctrl->getFormAction($this));
                $this->tpl->parseCurrentBlock();
        }

Here is the call graph for this function:

assQuestionGUI::apply (  ) 

apply changes

Definition at line 611 of file class.assQuestionGUI.php.

References writePostData().

        {
                $this->writePostData();
                $this->object->saveToDb();
                $this->ctrl->setParameter($this, "q_id", $this->object->getId());
                $this->editQuestion();
        }

Here is the call graph for this function:

assQuestionGUI::assessment (  ) 

output assessment

Definition at line 145 of file class.assQuestionGUI.php.

References $_GET, $ref_id, and ilUtil::sendInfo().

        {
                $this->tpl->addBlockFile("CONTENT", "content", "tpl.il_as_qpl_content.html", "Modules/TestQuestionPool");
                $this->tpl->addBlockFile("STATUSLINE", "statusline", "tpl.statusline.html");

                // catch feedback message
                ilUtil::sendInfo();

                $total_of_answers = $this->object->getTotalAnswers();
                $counter = 0;
                $color_class = array("tblrow1", "tblrow2");
                $this->tpl->addBlockFile("ADM_CONTENT", "adm_content", "tpl.il_as_qpl_assessment_of_questions.html", "Modules/TestQuestionPool");
                if (!$total_of_answers)
                {
                        $this->tpl->setCurrentBlock("emptyrow");
                        $this->tpl->setVariable("TXT_NO_ASSESSMENT", $this->lng->txt("qpl_assessment_no_assessment_of_questions"));
                        $this->tpl->setVariable("COLOR_CLASS", $color_class[$counter % 2]);
                        $this->tpl->parseCurrentBlock();
                }
                else
                {
                        $this->tpl->setCurrentBlock("row");
                        $this->tpl->setVariable("TXT_RESULT", $this->lng->txt("qpl_assessment_total_of_answers"));
                        $this->tpl->setVariable("TXT_VALUE", $total_of_answers);
                        $this->tpl->setVariable("COLOR_CLASS", $color_class[$counter % 2]);
                        $counter++;
                        $this->tpl->parseCurrentBlock();
                        $this->tpl->setCurrentBlock("row");
                        $this->tpl->setVariable("TXT_RESULT", $this->lng->txt("qpl_assessment_total_of_right_answers"));
                        $this->tpl->setVariable("TXT_VALUE", sprintf("%2.2f", $this->object->_getTotalRightAnswers($_GET["q_id"]) * 100.0) . " %");
                        $this->tpl->setVariable("COLOR_CLASS", $color_class[$counter % 2]);
                        $this->tpl->parseCurrentBlock();
                }

                $instances =& $this->object->getInstances();
                $counter = 0;
                foreach ($instances as $instance)
                {
                        if (is_array($instance["refs"]))
                        {
                                foreach ($instance["refs"] as $ref_id)
                                {
                                        $this->tpl->setCurrentBlock("references");
                                        $this->tpl->setVariable("GOTO", "./goto.php?target=tst_" . $ref_id);
                                        $this->tpl->setVariable("TEXT_GOTO", $this->lng->txt("perma_link"));
                                        $this->tpl->parseCurrentBlock();
                                }
                        }
                        $this->tpl->setCurrentBlock("instance_row");
                        $this->tpl->setVariable("TEST_TITLE", $instance["title"]);
                        $this->tpl->setVariable("TEST_AUTHOR", $instance["author"]);
                        $this->tpl->setVariable("QUESTION_ID", $instance["question_id"]);
                        $this->tpl->setVariable("COLOR_CLASS", $color_class[$counter % 2]);
                        $counter++;
                        $this->tpl->parseCurrentBlock();
                }
                $this->tpl->setCurrentBlock("instances");
                $this->tpl->setVariable("TEXT_TEST_TITLE", $this->lng->txt("title"));
                $this->tpl->setVariable("TEXT_TEST_AUTHOR", $this->lng->txt("author"));
                $this->tpl->setVariable("TEXT_TEST_LOCATION", $this->lng->txt("location"));
                $this->tpl->setVariable("INSTANCES_TITLE", $this->lng->txt("question_instances_title"));
                $this->tpl->parseCurrentBlock();

                $this->tpl->setCurrentBlock("adm_content");
                $this->tpl->setVariable("TXT_QUESTION_TITLE", $this->lng->txt("question_cumulated_statistics"));
                $this->tpl->setVariable("TXT_RESULT", $this->lng->txt("result"));
                $this->tpl->setVariable("TXT_VALUE", $this->lng->txt("value"));
                $this->tpl->parseCurrentBlock();
        }

Here is the call graph for this function:

assQuestionGUI::assQuestionGUI (  ) 

assQuestionGUI constructor

assQuestionGUI constructor

public

Definition at line 68 of file class.assQuestionGUI.php.

References $ilCtrl, $lng, and $tpl.

Referenced by assClozeTestGUI::assClozeTestGUI(), assFlashAppGUI::assFlashAppGUI(), assImagemapQuestionGUI::assImagemapQuestionGUI(), assJavaAppletGUI::assJavaAppletGUI(), assMatchingQuestionGUI::assMatchingQuestionGUI(), assMultipleChoiceGUI::assMultipleChoiceGUI(), assNumericGUI::assNumericGUI(), assOrderingQuestionGUI::assOrderingQuestionGUI(), assQuestionTypeTemplateGUI::assQuestionTypeTemplateGUI(), assSingleChoiceGUI::assSingleChoiceGUI(), assTextQuestionGUI::assTextQuestionGUI(), and assTextSubsetGUI::assTextSubsetGUI().

        {
                global $lng, $tpl, $ilCtrl;


                $this->lng =& $lng;
                $this->tpl =& $tpl;
                $this->ctrl =& $ilCtrl;
                $this->ctrl->saveParameter($this, "q_id");

                include_once "./Modules/TestQuestionPool/classes/class.assQuestion.php";
                $this->errormessage = $this->lng->txt("fill_out_all_required_fields");
                $this->object = new assQuestion();
        }

Here is the caller graph for this function:

assQuestionGUI::cancel (  ) 

cancel action

Definition at line 394 of file class.assQuestionGUI.php.

References $_GET, and ilUtil::redirect().

        {
                if ($_GET["calling_test"])
                {
                        $_GET["ref_id"] = $_GET["calling_test"];
                        ilUtil::redirect("ilias.php?baseClass=ilObjTestGUI&cmd=questions&ref_id=".$_GET["calling_test"]);
                }
                elseif ($_GET["test_ref_id"])
                {
                        $_GET["ref_id"] = $_GET["test_ref_id"];
                        ilUtil::redirect("ilias.php?baseClass=ilObjTestGUI&cmd=questions&ref_id=".$_GET["test_ref_id"]);
                }
                else
                {
                        if ($_GET["q_id"] > 0)
                        {
                                $this->ctrl->setParameterByClass("ilpageobjectgui", "q_id", $_GET["q_id"]);
                                $this->ctrl->redirectByClass("ilpageobjectgui", "view");
                        }
                        else
                        {
                                $this->ctrl->redirectByClass("ilobjquestionpoolgui", "questions");
                        }
                }
        }

Here is the call graph for this function:

assQuestionGUI::cancelExplorer (  ) 

Definition at line 619 of file class.assQuestionGUI.php.

References $_SESSION.

        {
                unset($_SESSION["subquestion_index"]);
                unset($_SESSION["link_new_type"]);
                $this->editQuestion();
        }

assQuestionGUI::cancelSync (  ) 

Definition at line 453 of file class.assQuestionGUI.php.

References $_GET, and ilUtil::redirect().

        {
                if (strlen($_GET["return_to"]))
                {
                        $this->ctrl->redirect($this, $_GET["return_to"]);
                }
                else
                {
                        $_GET["ref_id"] = $_GET["calling_test"];
                        ilUtil::redirect("ilias.php?baseClass=ilObjTestGUI&cmd=questions&ref_id=".$_GET["calling_test"]);
                }
        }

Here is the call graph for this function:

& assQuestionGUI::createQuestionGUI ( question_type,
question_id = -1 
)

Creates a question gui representation.

Creates a question gui representation and returns the alias to the question gui

Parameters:
string $question_type The question type as it is used in the language database
integer $question_id The database ID of an existing question to load it into assQuestionGUI
Returns:
object The alias to the question object public

Definition at line 289 of file class.assQuestionGUI.php.

References _getQuestionGUI().

        {
                include_once "./Modules/TestQuestionPool/classes/class.assQuestionGUI.php";
                $this->question =& assQuestionGUI::_getQuestionGUI($question_type, $question_id);
        }

Here is the call graph for this function:

& assQuestionGUI::executeCommand (  ) 

execute command

Definition at line 86 of file class.assQuestionGUI.php.

References $cmd, $ret, and getCommand().

        {
                $cmd = $this->ctrl->getCmd("editQuestion");
                $next_class = $this->ctrl->getNextClass($this);

                $cmd = $this->getCommand($cmd);

                switch($next_class)
                {
                        default:
                                $ret =& $this->$cmd();
                                break;
                }
                return $ret;
        }

Here is the call graph for this function:

assQuestionGUI::feedback (  ) 

Creates the output of the feedback page for a question.

Creates the output of the feedback page for a question

public

Reimplemented in assClozeTestGUI, assFlashAppGUI, assImagemapQuestionGUI, assJavaAppletGUI, assMatchingQuestionGUI, assMultipleChoiceGUI, assNumericGUI, assOrderingQuestionGUI, assQuestionTypeTemplateGUI, assSingleChoiceGUI, assTextQuestionGUI, and assTextSubsetGUI.

Definition at line 996 of file class.assQuestionGUI.php.

Referenced by saveFeedback().

        {
                // overwrite in parent classes
        }

Here is the caller graph for this function:

assQuestionGUI::getAnswerFeedbackOutput ( active_id,
pass 
)

Returns the answer specific feedback depending on the results of the question.

Returns the answer specific feedback depending on the results of the question

Parameters:
integer $active_id Active ID of the user
integer $pass Active pass
Returns:
string HTML Code with the answer specific feedback public

Definition at line 962 of file class.assQuestionGUI.php.

References ilObjTest::getManualFeedback().

Referenced by assTextSubsetGUI::getSolutionOutput(), assTextQuestionGUI::getSolutionOutput(), assSingleChoiceGUI::getSolutionOutput(), assOrderingQuestionGUI::getSolutionOutput(), assNumericGUI::getSolutionOutput(), assMultipleChoiceGUI::getSolutionOutput(), assMatchingQuestionGUI::getSolutionOutput(), assJavaAppletGUI::getSolutionOutput(), assImagemapQuestionGUI::getSolutionOutput(), assFlashAppGUI::getSolutionOutput(), and assClozeTestGUI::getSolutionOutput().

        {
                $output = "";
                include_once "./Modules/Test/classes/class.ilObjTest.php";
                $manual_feedback = ilObjTest::getManualFeedback($active_id, $this->object->getId(), $pass);
                if (strlen($manual_feedback))
                {
                        return $manual_feedback;
                }
                $correct_feedback = $this->object->getFeedbackGeneric(1);
                $incorrect_feedback = $this->object->getFeedbackGeneric(0);
                if (strlen($correct_feedback.$incorrect_feedback))
                {
                        $reached_points = $this->object->calculateReachedPoints($active_id);
                        $max_points = $this->object->getMaximumPoints();
                        if ($reached_points == $max_points)
                        {
                                $output = $correct_feedback;
                        }
                        else
                        {
                                $output = $incorrect_feedback;
                        }
                }
                return $this->object->prepareTextareaOutput($output, TRUE);
        }

Here is the call graph for this function:

Here is the caller graph for this function:

assQuestionGUI::getCommand ( cmd  ) 
assQuestionGUI::getContextPath ( cont_obj,
a_endnode_id,
a_startnode_id = 1 
)

get context path in content object tree

Parameters:
int $a_endnode_id id of endnode
int $a_startnode_id id of startnode

Definition at line 743 of file class.assQuestionGUI.php.

Referenced by linkChilds().

        {
                $path = "";

                $tmpPath = $cont_obj->getLMTree()->getPathFull($a_endnode_id, $a_startnode_id);

                // count -1, to exclude the learning module itself
                for ($i = 1; $i < (count($tmpPath) - 1); $i++)
                {
                        if ($path != "")
                        {
                                $path .= " > ";
                        }

                        $path .= $tmpPath[$i]["title"];
                }

                return $path;
        }

Here is the caller graph for this function:

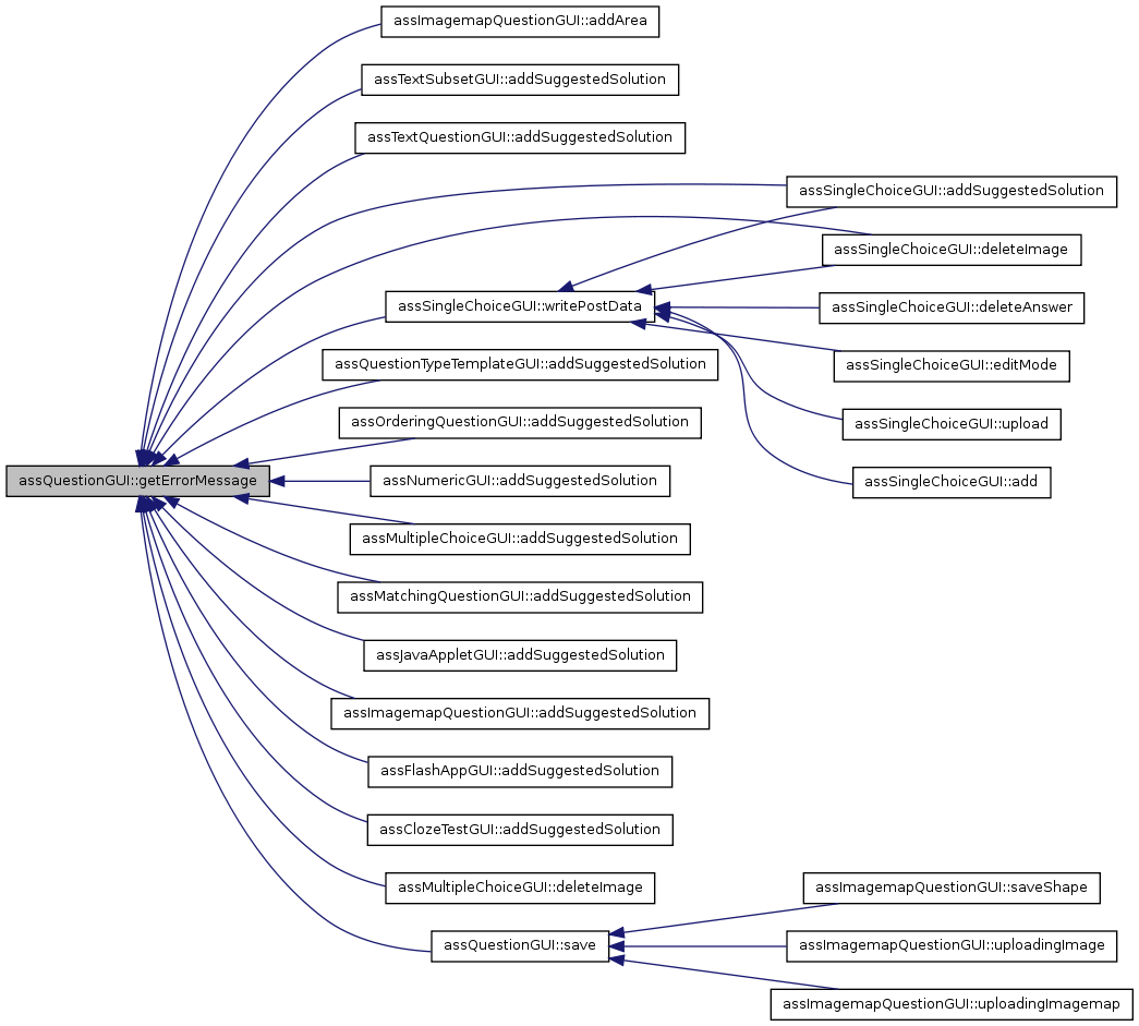
assQuestionGUI::getErrorMessage (  ) 
assQuestionGUI::getILIASPage (  ) 

Returns the ILIAS Page around a question.

Returns the ILIAS Page around a question

Returns:
string The ILIAS page content public

Definition at line 313 of file class.assQuestionGUI.php.

References $_GET.

Referenced by assTextSubsetGUI::getPreview(), assTextQuestionGUI::getPreview(), assSingleChoiceGUI::getPreview(), assOrderingQuestionGUI::getPreview(), assNumericGUI::getPreview(), assMultipleChoiceGUI::getPreview(), assMatchingQuestionGUI::getPreview(), assJavaAppletGUI::getPreview(), assImagemapQuestionGUI::getPreview(), assFlashAppGUI::getPreview(), assClozeTestGUI::getPreview(), assTextSubsetGUI::getSolutionOutput(), assTextQuestionGUI::getSolutionOutput(), assSingleChoiceGUI::getSolutionOutput(), assOrderingQuestionGUI::getSolutionOutput(), assNumericGUI::getSolutionOutput(), assMultipleChoiceGUI::getSolutionOutput(), assMatchingQuestionGUI::getSolutionOutput(), assJavaAppletGUI::getSolutionOutput(), assImagemapQuestionGUI::getSolutionOutput(), assFlashAppGUI::getSolutionOutput(), and assClozeTestGUI::getSolutionOutput().

        {
                include_once("./Services/COPage/classes/class.ilPageObject.php");
                include_once("./Services/COPage/classes/class.ilPageObjectGUI.php");
                $page =& new ilPageObject("qpl", $this->object->getId());
                $page_gui =& new ilPageObjectGUI($page);
                $page_gui->setTemplateTargetVar($a_temp_var);
                $page_gui->setEnabledInternalLinks(false);
                $page_gui->setFileDownloadLink("ilias.php?baseClass=ilObjTestGUI&cmd=downloadFile".
                        "&amp;ref_id=".$_GET["ref_id"]);
                $page_gui->setFullscreenLink("ilias.php?baseClass=ilObjTestGUI&cmd=fullscreen".
                        "&amp;ref_id=".$_GET["ref_id"]);
                $page_gui->setSourcecodeDownloadScript("ilias.php?baseClass=ilObjTestGUI&ref_id=".$_GET["ref_id"]);
                $page_gui->setOutputMode("presentation");
                $page_gui->setPresentationTitle("");
                $presentation = $page_gui->presentation();
                // bugfix for non XHTML conform img tags in ILIAS Learning Module Editor
                $presentation = preg_replace("/((<img[^>]*?[^\\/])>)/ims", "\\2 />", $presentation);
                $presentation = preg_replace("/src=\".\\//ims", "src=\"" . ILIAS_HTTP_PATH . "/", $presentation);
                return $presentation;
        }

Here is the caller graph for this function:

assQuestionGUI::getQuestionCount (  ) 

Definition at line 920 of file class.assQuestionGUI.php.

Referenced by outQuestionPage().

        {
                return $this->question_count;
        }

Here is the caller graph for this function:

assQuestionGUI::getQuestionTemplate (  ) 
assQuestionGUI::getQuestionType (  ) 

Returns the question type string.

Returns the question type string

Returns:
string The question type string public

Reimplemented in assFlashAppGUI.

Definition at line 947 of file class.assQuestionGUI.php.

Referenced by getType().

        {
                return $this->object->getQuestionType();
        }

Here is the caller graph for this function:

assQuestionGUI::getSequenceNumber (  ) 

Definition at line 910 of file class.assQuestionGUI.php.

Referenced by outQuestionPage().

        {
                return $this->sequence_no;
        }

Here is the caller graph for this function:

assQuestionGUI::getType (  ) 

needed for page editor compliance

Definition at line 110 of file class.assQuestionGUI.php.

References getQuestionType().

        {
                return $this->getQuestionType();
        }

Here is the call graph for this function:

assQuestionGUI::linkChilds (  ) 

Definition at line 763 of file class.assQuestionGUI.php.

References $_GET, $_SESSION, getContextPath(), ilLMPageObject::getPageList(), getQuestionTemplate(), ilUtil::prepareFormOutput(), and ilUtil::sendInfo().

        {
                switch ($_SESSION["search_link_type"])
                {
                        case "pg":
                                include_once "./Modules/LearningModule/classes/class.ilLMPageObject.php";
                                include_once("./Modules/LearningModule/classes/class.ilObjContentObjectGUI.php");
                                $cont_obj_gui =& new ilObjContentObjectGUI("", $_GET["source_id"], true);
                                $cont_obj = $cont_obj_gui->object;
                                $pages = ilLMPageObject::getPageList($cont_obj->getId());
                                $shownpages = array();
                                $tree = $cont_obj->getLMTree();
                                $chapters = $tree->getSubtree($tree->getNodeData($tree->getRootId()));
                                $this->ctrl->setParameter($this, "q_id", $this->object->getId());
                                $this->tpl->setVariable("HEADER", $this->object->getTitle());
                                $this->getQuestionTemplate();
                                $color_class = array("tblrow1", "tblrow2");
                                $counter = 0;
                                $this->tpl->addBlockFile("LINK_SELECTION", "link_selection", "tpl.il_as_qpl_internallink_selection.html", "Modules/TestQuestionPool");
                                foreach ($chapters as $chapter)
                                {
                                        $chapterpages = $tree->getChildsByType($chapter["obj_id"], "pg");
                                        foreach ($chapterpages as $page)
                                        {
                                                if($page["type"] == $_SESSION["search_link_type"])
                                                {
                                                        array_push($shownpages, $page["obj_id"]);
                                                        $this->tpl->setCurrentBlock("linktable_row");
                                                        $this->tpl->setVariable("TEXT_LINK", $page["title"]);
                                                        $this->tpl->setVariable("TEXT_ADD", $this->lng->txt("add"));
                                                        $this->tpl->setVariable("LINK_HREF", $this->ctrl->getLinkTargetByClass(get_class($this), "add" . strtoupper($page["type"])) . "&" . $page["type"] . "=" . $page["obj_id"]);
                                                        $this->tpl->setVariable("COLOR_CLASS", $color_class[$counter % 2]);
                                                        if ($tree->isInTree($page["obj_id"]))
                                                        {
                                                                $path_str = $this->getContextPath($cont_obj, $page["obj_id"]);
                                                        }
                                                        else
                                                        {
                                                                $path_str = "---";
                                                        }
                                                        $this->tpl->setVariable("TEXT_DESCRIPTION", ilUtil::prepareFormOutput($path_str));
                                                        $this->tpl->parseCurrentBlock();
                                                        $counter++;
                                                }
                                        }
                                }
                                foreach ($pages as $page)
                                {
                                        if (!in_array($page["obj_id"], $shownpages))
                                        {
                                                $this->tpl->setCurrentBlock("linktable_row");
                                                $this->tpl->setVariable("TEXT_LINK", $page["title"]);
                                                $this->tpl->setVariable("TEXT_ADD", $this->lng->txt("add"));
                                                $this->tpl->setVariable("LINK_HREF", $this->ctrl->getLinkTargetByClass(get_class($this), "add" . strtoupper($page["type"])) . "&" . $page["type"] . "=" . $page["obj_id"]);
                                                $this->tpl->setVariable("COLOR_CLASS", $color_class[$counter % 2]);
                                                $path_str = "---";
                                                $this->tpl->setVariable("TEXT_DESCRIPTION", ilUtil::prepareFormOutput($path_str));
                                                $this->tpl->parseCurrentBlock();
                                                $counter++;
                                        }
                                }
                                $this->tpl->setCurrentBlock("link_selection");
                                $this->tpl->setVariable("BUTTON_CANCEL",$this->lng->txt("cancel"));
                                $this->tpl->setVariable("TEXT_LINK_TYPE", $this->lng->txt("obj_" . $_SESSION["search_link_type"]));
                                $this->tpl->setVariable("FORMACTION",$this->ctrl->getFormAction($this));
                                $this->tpl->parseCurrentBlock();
                                break;
                        case "st":
                                $this->ctrl->setParameter($this, "q_id", $this->object->getId());
                                $this->tpl->setVariable("HEADER", $this->object->getTitle());
                                $this->getQuestionTemplate();
                                $color_class = array("tblrow1", "tblrow2");
                                $counter = 0;
                                include_once("./Modules/LearningModule/classes/class.ilObjContentObjectGUI.php");
                                $cont_obj_gui =& new ilObjContentObjectGUI("", $_GET["source_id"], true);
                                $cont_obj = $cont_obj_gui->object;
                                // get all chapters
                                $ctree =& $cont_obj->getLMTree();
                                $nodes = $ctree->getSubtree($ctree->getNodeData($ctree->getRootId()));
                                $this->tpl->addBlockFile("LINK_SELECTION", "link_selection", "tpl.il_as_qpl_internallink_selection.html", "Modules/TestQuestionPool");
                                foreach($nodes as $node)
                                {
                                        if($node["type"] == $_SESSION["search_link_type"])
                                        {
                                                $this->tpl->setCurrentBlock("linktable_row");
                                                $this->tpl->setVariable("TEXT_LINK", $node["title"]);
                                                $this->tpl->setVariable("TEXT_ADD", $this->lng->txt("add"));
                                                $this->tpl->setVariable("LINK_HREF", $this->ctrl->getLinkTargetByClass(get_class($this), "add" . strtoupper($node["type"])) . "&" . $node["type"] . "=" . $node["obj_id"]);
                                                $this->tpl->setVariable("COLOR_CLASS", $color_class[$counter % 2]);
                                                $this->tpl->parseCurrentBlock();
                                                $counter++;
                                        }
                                }
                                $this->tpl->setCurrentBlock("link_selection");
                                $this->tpl->setVariable("BUTTON_CANCEL",$this->lng->txt("cancel"));
                                $this->tpl->setVariable("TEXT_LINK_TYPE", $this->lng->txt("obj_" . $_SESSION["search_link_type"]));
                                $this->tpl->setVariable("FORMACTION",$this->ctrl->getFormAction($this));
                                $this->tpl->parseCurrentBlock();
                                break;
                        case "glo":
                                $this->ctrl->setParameter($this, "q_id", $this->object->getId());
                                $this->tpl->setVariable("HEADER", $this->object->getTitle());
                                $this->getQuestionTemplate();
                                $color_class = array("tblrow1", "tblrow2");
                                $counter = 0;
                                $this->tpl->addBlockFile("LINK_SELECTION", "link_selection", "tpl.il_as_qpl_internallink_selection.html", "Modules/TestQuestionPool");
                                include_once "./Modules/Glossary/classes/class.ilObjGlossary.php";
                                $glossary =& new ilObjGlossary($_GET["source_id"], true);
                                // get all glossary items
                                $terms = $glossary->getTermList();
                                foreach($terms as $term)
                                {
                                        $this->tpl->setCurrentBlock("linktable_row");
                                        $this->tpl->setVariable("TEXT_LINK", $term["term"]);
                                        $this->tpl->setVariable("TEXT_ADD", $this->lng->txt("add"));
                                        $this->tpl->setVariable("LINK_HREF", $this->ctrl->getLinkTargetByClass(get_class($this), "addGIT") . "&git=" . $term["id"]);
                                        $this->tpl->setVariable("COLOR_CLASS", $color_class[$counter % 2]);
                                        $this->tpl->parseCurrentBlock();
                                        $counter++;
                                }
                                $this->tpl->setCurrentBlock("link_selection");
                                $this->tpl->setVariable("BUTTON_CANCEL",$this->lng->txt("cancel"));
                                $this->tpl->setVariable("TEXT_LINK_TYPE", $this->lng->txt("glossary_term"));
                                $this->tpl->setVariable("FORMACTION",$this->ctrl->getFormAction($this));
                                $this->tpl->parseCurrentBlock();
                                break;
                        case "lm":
                                $subquestion_index = 0;
                                if ($_SESSION["subquestion_index"] >= 0)
                                {
                                        $subquestion_index = $_SESSION["subquestion_index"];
                                }
                                $this->object->setSuggestedSolution("il__lm_" . $_GET["source_id"], $subquestion_index);
                                unset($_SESSION["subquestion_index"]);
                                unset($_SESSION["link_new_type"]);
                                unset($_SESSION["search_link_type"]);
                                ilUtil::sendInfo($this->lng->txt("suggested_solution_added_successfully"));
                                $this->editQuestion();
                                break;
                }
        }

Here is the call graph for this function:

assQuestionGUI::originalSyncForm ( return_to = ""  ) 

Definition at line 420 of file class.assQuestionGUI.php.

Referenced by save(), saveEdit(), and saveFeedback().

        {
                if (strlen($return_to))
                {
                        $this->ctrl->setParameter($this, "return_to", $return_to);
                }
                $this->tpl->addBlockFile("ADM_CONTENT", "adm_content", "tpl.il_as_qpl_sync_original.html", "Modules/TestQuestionPool");
                $this->tpl->setCurrentBlock("adm_content");
                $this->tpl->setVariable("BUTTON_YES", $this->lng->txt("yes"));
                $this->tpl->setVariable("BUTTON_NO", $this->lng->txt("no"));
                $this->tpl->setVariable("FORM_ACTION", $this->ctrl->getFormAction($this));
                $this->tpl->setVariable("TEXT_SYNC", $this->lng->txt("confirm_sync_questions"));
                $this->tpl->parseCurrentBlock();
        }

Here is the caller graph for this function:

assQuestionGUI::outAdditionalOutput (  ) 

Reimplemented in assTextQuestionGUI.

Definition at line 935 of file class.assQuestionGUI.php.

        {
        }

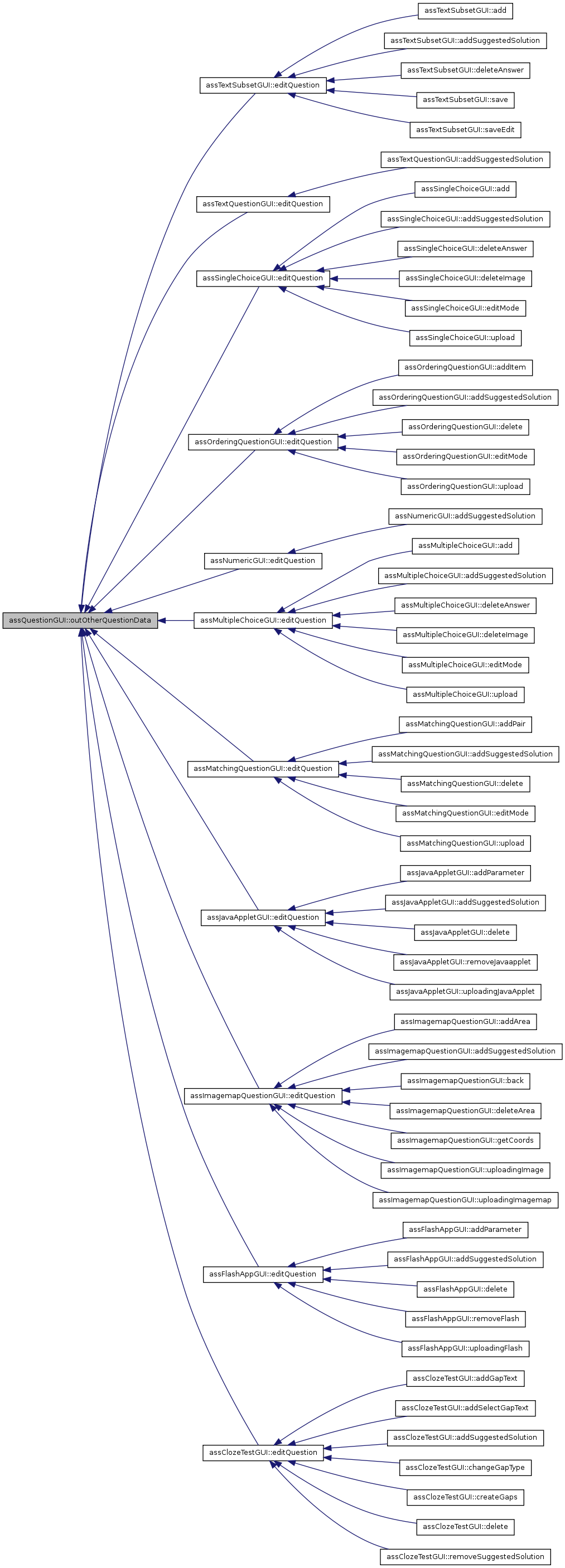
assQuestionGUI::outOtherQuestionData (  ) 

Sets the extra fields i.e.

estimated working time of a question from a posted create/edit form

Sets the extra fields i.e. estimated working time of a question from a posted create/edit form

private

Definition at line 122 of file class.assQuestionGUI.php.

References ilUtil::makeTimeSelect().

Referenced by assTextSubsetGUI::editQuestion(), assTextQuestionGUI::editQuestion(), assSingleChoiceGUI::editQuestion(), assOrderingQuestionGUI::editQuestion(), assNumericGUI::editQuestion(), assMultipleChoiceGUI::editQuestion(), assMatchingQuestionGUI::editQuestion(), assJavaAppletGUI::editQuestion(), assImagemapQuestionGUI::editQuestion(), assFlashAppGUI::editQuestion(), and assClozeTestGUI::editQuestion().

        {
                $est_working_time = $this->object->getEstimatedWorkingTime();
                $this->tpl->setVariable("TEXT_WORKING_TIME", $this->lng->txt("working_time"));
                $this->tpl->setVariable("TIME_FORMAT", $this->lng->txt("time_format"));
                $this->tpl->setVariable("VALUE_WORKING_TIME", ilUtil::makeTimeSelect("Estimated", false, $est_working_time[h], $est_working_time[m], $est_working_time[s]));
        }

Here is the call graph for this function:

Here is the caller graph for this function:

assQuestionGUI::outQuestionPage ( a_temp_var,
a_postponed = false,
active_id = "" 
)

output question page

Definition at line 338 of file class.assQuestionGUI.php.

References $_GET, ilObjTest::_getTitleOutput(), getQuestionCount(), and getSequenceNumber().

Referenced by assFlashAppGUI::getPreview(), assTextSubsetGUI::getTestOutput(), assTextQuestionGUI::getTestOutput(), assSingleChoiceGUI::getTestOutput(), assOrderingQuestionGUI::getTestOutput(), assNumericGUI::getTestOutput(), assMultipleChoiceGUI::getTestOutput(), assMatchingQuestionGUI::getTestOutput(), assJavaAppletGUI::getTestOutput(), assImagemapQuestionGUI::getTestOutput(), assFlashAppGUI::getTestOutput(), and assClozeTestGUI::getTestOutput().

        {
                $postponed = "";
                if ($a_postponed)
                {
                        $postponed = " (" . $this->lng->txt("postponed") . ")";
                }

                include_once("./Services/COPage/classes/class.ilPageObject.php");
                include_once("./Services/COPage/classes/class.ilPageObjectGUI.php");
                $this->lng->loadLanguageModule("content");
                $page =& new ilPageObject("qpl", $this->object->getId());
                $page_gui =& new ilPageObjectGUI($page);
                $page_gui->setTemplateTargetVar($a_temp_var);
                $page_gui->setFileDownloadLink("ilias.php?baseClass=ilObjTestGUI&cmd=downloadFile".
                        "&amp;ref_id=".$_GET["ref_id"]);
                $page_gui->setFullscreenLink("ilias.php?baseClass=ilObjTestGUI&cmd=fullscreen".
                        "&amp;ref_id=".$_GET["ref_id"]);
                $page_gui->setSourcecodeDownloadScript("ilias.php?baseClass=ilObjTestGUI&ref_id=".$_GET["ref_id"]);
                $page_gui->setOutputMode("presentation");

                include_once "./Modules/Test/classes/class.ilObjTest.php";
                $title_output = ilObjTest::_getTitleOutput($active_id);
                switch ($title_output)
                {
                        case 1:
                                $page_gui->setPresentationTitle(sprintf($this->lng->txt("tst_position"), $this->getSequenceNumber(), $this->getQuestionCount())." - ".$this->object->getTitle().$postponed);
                                break;
                        case 2:
                                $page_gui->setPresentationTitle(sprintf($this->lng->txt("tst_position"), $this->getSequenceNumber(), $this->getQuestionCount()).$postponed);
                                break;
                        case 0:
                        default:
                                $maxpoints = $this->object->getMaximumPoints();
                                if ($maxpoints == 1)
                                {
                                        $maxpoints = " (".$maxpoints." ".$this->lng->txt("point").")";
                                }
                                else
                                {
                                        $maxpoints = " (".$maxpoints." ".$this->lng->txt("points").")";
                                }
                                $page_gui->setPresentationTitle(sprintf($this->lng->txt("tst_position"), $this->getSequenceNumber(), $this->getQuestionCount())." - ".$this->object->getTitle().$postponed.$maxpoints);
                                break;
                }
                $presentation = $page_gui->presentation();
                if (strlen($maxpoints)) $presentation = str_replace($maxpoints, "<em>$maxpoints</em>", $presentation);
                // bugfix for non XHTML conform img tags in ILIAS Learning Module Editor
                $presentation = preg_replace("/((<img[^>]*?[^\\/])>)/ims", "\\2 />", $presentation);
                $presentation = preg_replace("/src=\".\\//ims", "src=\"" . ILIAS_HTTP_PATH . "/", $presentation);
                return $presentation;
        }

Here is the call graph for this function:

Here is the caller graph for this function:

assQuestionGUI::removeSuggestedSolution (  ) 

Reimplemented in assClozeTestGUI.

Definition at line 685 of file class.assQuestionGUI.php.

        {
                $this->object->suggested_solutions = array();
                $this->object->saveToDb();
                $this->editQuestion();
        }

assQuestionGUI::save (  ) 

save question

Reimplemented in assTextSubsetGUI.

Definition at line 548 of file class.assQuestionGUI.php.

References $_GET, $_SESSION, assQuestion::_isWriteable(), getErrorMessage(), originalSyncForm(), ilUtil::redirect(), ilUtil::sendInfo(), and writePostData().

Referenced by assImagemapQuestionGUI::saveShape(), assImagemapQuestionGUI::uploadingImage(), and assImagemapQuestionGUI::uploadingImagemap().

        {
                global $ilUser;
                $old_id = $_GET["q_id"];
                $result = $this->writePostData();
                if ($result == 0)
                {
                        $ilUser->setPref("tst_lastquestiontype", $this->object->getQuestionType());
                        $ilUser->writePref("tst_lastquestiontype", $this->object->getQuestionType());
                        $this->object->saveToDb();
                        $originalexists = $this->object->_questionExists($this->object->original_id);
                        include_once "./Modules/TestQuestionPool/classes/class.assQuestion.php";
                        if ($_GET["calling_test"] && $originalexists && assQuestion::_isWriteable($this->object->original_id, $ilUser->getId()))
                        {
                                $this->originalSyncForm();
                        }
                        elseif ($_GET["calling_test"])
                        {
                                $_GET["ref_id"] = $_GET["calling_test"];
                                ilUtil::redirect("ilias.php?baseClass=ilObjTestGUI&cmd=questions&ref_id=".$_GET["calling_test"]);
                                return;
                        }
                        elseif ($_GET["test_ref_id"])
                        {
                                include_once ("./Modules/Test/classes/class.ilObjTest.php");
                                $_GET["ref_id"] = $_GET["test_ref_id"];
                                $test =& new ilObjTest($_GET["test_ref_id"], true);
                                $test->insertQuestion($this->object->getId());
                                ilUtil::redirect("ilias.php?baseClass=ilObjTestGUI&cmd=questions&ref_id=".$_GET["test_ref_id"]);
                        }
                        else
                        {
                                if ($this->object->getId() !=  $old_id)
                                {
                                        // first save
                                        $this->ctrl->setParameterByClass($_GET["cmdClass"], "q_id", $this->object->getId());
                                        $this->ctrl->setParameterByClass($_GET["cmdClass"], "sel_question_types", $_GET["sel_question_types"]);
                                        ilUtil::sendInfo($this->lng->txt("msg_obj_modified"), true);
                                        $this->ctrl->redirectByClass($_GET["cmdClass"], "editQuestion");
                                }
                                if (strcmp($_SESSION["info"], "") != 0)
                                {
                                        ilUtil::sendInfo($_SESSION["info"] . "<br />" . $this->lng->txt("msg_obj_modified"), false);
                                }
                                else
                                {
                                        ilUtil::sendInfo($this->lng->txt("msg_obj_modified"), false);
                                }
                                $this->editQuestion();
        //                      $this->ctrl->setParameterByClass("ilpageobjectgui", "q_id", $this->object->getId());
        //                      $this->ctrl->redirectByClass("ilpageobjectgui", "view");
                        }
                }
                else
                {
      ilUtil::sendInfo($this->getErrorMessage());
                        $this->editQuestion();
                }
        }

Here is the call graph for this function:

Here is the caller graph for this function:

assQuestionGUI::saveEdit (  ) 

save question

Reimplemented in assTextSubsetGUI.

Definition at line 492 of file class.assQuestionGUI.php.

References $_GET, $_SESSION, assQuestion::_isWriteable(), originalSyncForm(), ilUtil::redirect(), ilUtil::sendInfo(), and writePostData().

        {
                global $ilUser;

                $result = $this->writePostData();
                if ($result == 0)
                {
                        $ilUser->setPref("tst_lastquestiontype", $this->object->getQuestionType());
                        $ilUser->writePref("tst_lastquestiontype", $this->object->getQuestionType());
                        $this->object->saveToDb();
                        $originalexists = $this->object->_questionExists($this->object->original_id);
                        include_once "./Modules/TestQuestionPool/classes/class.assQuestion.php";
                        if ($_GET["calling_test"] && $originalexists && assQuestion::_isWriteable($this->object->original_id, $ilUser->getId()))
                        {
                                $this->originalSyncForm();
                        }
                        elseif ($_GET["calling_test"])
                        {
                                $_GET["ref_id"] = $_GET["calling_test"];
                                ilUtil::redirect("ilias.php?baseClass=ilObjTestGUI&cmd=questions&ref_id=".$_GET["calling_test"]);
                                return;
                        }
                        elseif ($_GET["test_ref_id"])
                        {
                                include_once ("./Modules/Test/classes/class.ilObjTest.php");
                                $_GET["ref_id"] = $_GET["test_ref_id"];
                                $test =& new ilObjTest($_GET["test_ref_id"], true);
                                $test->insertQuestion($this->object->getId());
                                ilUtil::redirect("ilias.php?baseClass=ilObjTestGUI&cmd=questions&ref_id=".$_GET["test_ref_id"]);
                        }
                        else
                        {
                                $this->ctrl->setParameter($this, "q_id", $this->object->getId());
                                $this->editQuestion();
                                if (strcmp($_SESSION["info"], "") != 0)
                                {
                                        ilUtil::sendInfo($_SESSION["info"] . "<br />" . $this->lng->txt("msg_obj_modified"), false);
                                }
                                else
                                {
                                        ilUtil::sendInfo($this->lng->txt("msg_obj_modified"), false);
                                }
                                $this->ctrl->setParameterByClass("ilpageobjectgui", "q_id", $this->object->getId());
                                $this->ctrl->redirectByClass("ilpageobjectgui", "view");
                        }
                }
                else
                {
      ilUtil::sendInfo($this->lng->txt("fill_out_all_required_fields"));
                        $this->editQuestion();
                }
        }

Here is the call graph for this function:

assQuestionGUI::saveFeedback (  ) 

Saves the feedback for a single choice question.

Saves the feedback for a single choice question

public

Reimplemented in assClozeTestGUI, assFlashAppGUI, assImagemapQuestionGUI, assJavaAppletGUI, assMatchingQuestionGUI, assMultipleChoiceGUI, assNumericGUI, assOrderingQuestionGUI, assQuestionTypeTemplateGUI, assSingleChoiceGUI, assTextQuestionGUI, and assTextSubsetGUI.

Definition at line 473 of file class.assQuestionGUI.php.

References $_GET, assQuestion::_isWriteable(), feedback(), and originalSyncForm().

        {
                global $ilUser;
                
                $originalexists = $this->object->_questionExists($this->object->original_id);
                include_once "./Modules/TestQuestionPool/classes/class.assQuestion.php";
                if ($_GET["calling_test"] && $originalexists && assQuestion::_isWriteable($this->object->original_id, $ilUser->getId()))
                {
                        $this->originalSyncForm("feedback");
                }
                else
                {
                        $this->feedback();
                }
        }

Here is the call graph for this function:

assQuestionGUI::setErrorMessage ( errormessage  ) 
assQuestionGUI::setQuestionCount ( a_question_count  ) 

Definition at line 915 of file class.assQuestionGUI.php.

        {
                $this->question_count = $a_question_count;
        }

assQuestionGUI::setSequenceNumber ( nr  ) 

Definition at line 905 of file class.assQuestionGUI.php.

        {
                $this->sequence_no = $nr;
        }

assQuestionGUI::sync (  ) 

Definition at line 435 of file class.assQuestionGUI.php.

References $_GET, and ilUtil::redirect().

        {
                $original_id = $this->object->original_id;
                if ($original_id)
                {
                        $this->object->syncWithOriginal();
                }
                if (strlen($_GET["return_to"]))
                {
                        $this->ctrl->redirect($this, $_GET["return_to"]);
                }
                else
                {
                        $_GET["ref_id"] = $_GET["calling_test"];
                        ilUtil::redirect("ilias.php?baseClass=ilObjTestGUI&cmd=questions&ref_id=".$_GET["calling_test"]);
                }
        }

Here is the call graph for this function:

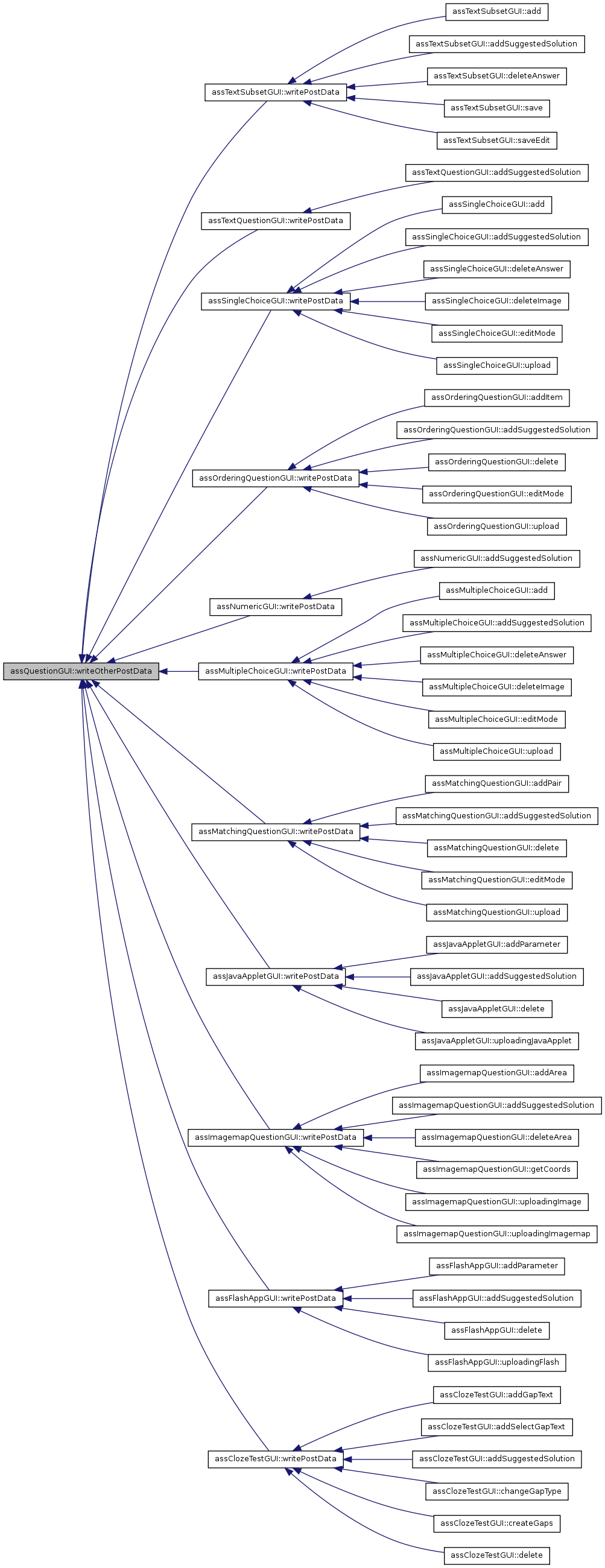
assQuestionGUI::writeOtherPostData ( result = 0  ) 

Sets the other data i.e.

estimated working time of a question from a posted create/edit form

Sets the other data i.e. estimated working time of a question from a posted create/edit form

Returns:
boolean Returns true, if the question had to be autosaved private

Definition at line 224 of file class.assQuestionGUI.php.

References ilUtil::stripSlashes().

Referenced by assTextSubsetGUI::writePostData(), assTextQuestionGUI::writePostData(), assSingleChoiceGUI::writePostData(), assOrderingQuestionGUI::writePostData(), assNumericGUI::writePostData(), assMultipleChoiceGUI::writePostData(), assMatchingQuestionGUI::writePostData(), assJavaAppletGUI::writePostData(), assImagemapQuestionGUI::writePostData(), assFlashAppGUI::writePostData(), and assClozeTestGUI::writePostData().

        {
                $this->object->setEstimatedWorkingTime(
                        ilUtil::stripSlashes($_POST["Estimated"][h]),
                        ilUtil::stripSlashes($_POST["Estimated"][m]),
                        ilUtil::stripSlashes($_POST["Estimated"][s])
                );

                $saved = false;
                return $saved;
        }

Here is the call graph for this function:

Here is the caller graph for this function:

assQuestionGUI::writePostData (  ) 

Evaluates a posted edit form and writes the form data in the question object.

Evaluates a posted edit form and writes the form data in the question object

Returns:
integer A positive value, if one of the required fields wasn't set, else 0 private

Reimplemented in assClozeTestGUI, assFlashAppGUI, assImagemapQuestionGUI, assJavaAppletGUI, assMatchingQuestionGUI, assMultipleChoiceGUI, assNumericGUI, assOrderingQuestionGUI, assSingleChoiceGUI, assTextQuestionGUI, and assTextSubsetGUI.

Definition at line 138 of file class.assQuestionGUI.php.

Referenced by assQuestionTypeTemplateGUI::addSuggestedSolution(), apply(), save(), and saveEdit().

        {
        }

Here is the caller graph for this function:


Field Documentation

assQuestionGUI::$error

Definition at line 49 of file class.assQuestionGUI.php.

assQuestionGUI::$errormessage

Definition at line 50 of file class.assQuestionGUI.php.

Referenced by setErrorMessage().

assQuestionGUI::$lng

Definition at line 48 of file class.assQuestionGUI.php.

Referenced by assQuestionGUI().

assQuestionGUI::$object

Definition at line 45 of file class.assQuestionGUI.php.

assQuestionGUI::$question_count

question count in test

Definition at line 59 of file class.assQuestionGUI.php.

assQuestionGUI::$sequence_no

sequence number in test

Definition at line 55 of file class.assQuestionGUI.php.

assQuestionGUI::$tpl

Definition at line 47 of file class.assQuestionGUI.php.

Referenced by assQuestionGUI().


The documentation for this class was generated from the following file: