Public Member Functions | Data Fields | Protected Member Functions

assQuestion Class Reference
[Modules/TestQuestionPool]

Basic class for all assessment question types. More...

Inheritance diagram for assQuestion:

Public Member Functions

 assQuestion ($title="", $comment="", $author="", $owner=-1, $question="")
 assQuestion constructor
 _assQuestion ()
 fromXML (&$item, &$questionpool_id, &$tst_id, &$tst_object, &$question_counter, &$import_mapping)
 Creates a question from a QTI file.
 toXML ($a_include_header=true, $a_include_binary=true, $a_shuffle=false, $test_output=false, $force_image_references=false)
 Returns a QTI xml representation of the question.
 isComplete ()
 Returns true, if a question is complete for use.
 questionTitleExists ($questionpool_id, $title)
 Returns TRUE if the question title exists in the database.
 setTitle ($title="")
 Sets the title string.
 setId ($id=-1)
 Sets the id.
 setTestId ($id=-1)
 Sets the test id.
 setComment ($comment="")
 Sets the comment.
 setOutputType ($outputType=OUTPUT_HTML)
 Sets the output type.
 setShuffle ($shuffle=true)
 Sets the shuffle flag.
 setEstimatedWorkingTime ($hour=0, $min=0, $sec=0)
 Sets the estimated working time of a question.
 keyInArray ($searchkey, $array)
 returns TRUE if the key occurs in an array
 setAuthor ($author="")
 Sets the authors name.
 setOwner ($owner="")
 Sets the creator/owner.
 getTitle ()
 Gets the title string.
 getId ()
 Gets the id.
 getShuffle ()
 Gets the shuffle flag.
 getTestId ()
 Gets the test id.
 getComment ()
 Gets the comment.
 getOutputType ()
 Gets the output type.
 supportsJavascriptOutput ()
 Returns true if the question type supports JavaScript output.
 getEstimatedWorkingTime ()
 Gets the estimated working time of a question.
 getAuthor ()
 Gets the authors name.
 getOwner ()
 Gets the creator/owner.
 getObjId ()
 Get the object id of the container object.
 setObjId ($obj_id=0)
 Set the object id of the container object.
 createPageObject ()
 create page object of question
 insertIntoTest ($test_id)
 Insert the question into a test.
 _getMaximumPoints ($question_id)
 Returns the maximum points, a learner can reach answering the question.
_getQuestionInfo ($question_id)
 Returns question information from the database.
 _getSuggestedSolutionCount ($question_id)
 Returns the number of suggested solutions associated with a question.
_getSuggestedSolution ($question_id, $subquestion_index=0)
 Returns a suggested solution for a given subquestion index.
 _getReachedPoints ($active_id, $question_id, $pass=NULL)
 Returns the points, a learner has reached answering the question.
 getReachedPoints ($active_id, $pass=NULL)
 Returns the points, a learner has reached answering the question.
 getMaximumPoints ()
 Returns the maximum points, a learner can reach answering the question.
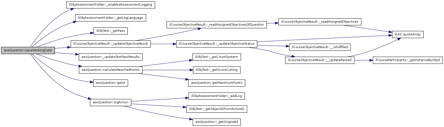
 saveWorkingData ($active_id, $pass=NULL)
 Saves the learners input of the question to the database.
 _updateTestPassResults ($active_id, $pass)
 logAction ($logtext="", $active_id="", $question_id="")
 Logs an action into the Test&Assessment log.
 _logAction ($logtext="", $active_id="", $question_id="")
 Logs an action into the Test&Assessment log.
 getJavaPath ()
 Returns the image path for web accessable images of a question.
 getImagePath ()
 Returns the image path for web accessable images of a question.
 getFlashPath ()
 Returns the image path for web accessable flash files of a question.
 getJavaPathWeb ()
 Returns the web image path for web accessable java applets of a question.
 getImagePathWeb ()
 Returns the web image path for web accessable images of a question.
 getFlashPathWeb ()
 Returns the web image path for web accessable flash applications of a question.
getSolutionValues ($active_id, $pass=NULL)
 Loads solutions of a given user from the database an returns it.
 isInUse ($question_id="")
 Checks whether the question is in use or not.
 isClone ($question_id="")
 Checks whether the question is a clone of another question or not.
 pcArrayShuffle ($array)
 Shuffles the values of a given array.
 getQuestionTypeFromDb ($question_id)
 get question type for question id
 getAdditionalTableName ()
 Returns the name of the additional question data table in the database.
 getAnswerTableName ()
 Returns the name of the answer table in the database.
 deleteAnswers ($question_id)
 Deletes datasets from answers tables.
 deleteAdditionalTableData ($question_id)
 Deletes datasets from the additional question table in the database.
 delete ($question_id)
 Deletes a question from the database.
 getTotalAnswers ()
 get total number of answers
 _getTotalAnswers ($a_q_id)
 get number of answers for question id (static) note: do not use $this inside this method
 _getTotalRightAnswers ($a_q_id)
 get number of answers for question id (static) note: do not use $this inside this method
 _getTitle ($a_q_id)
 Returns the title of a question.
 copyXHTMLMediaObjectsOfQuestion ($a_q_id)
 syncXHTMLMediaObjectsOfQuestion ()
 copyPageOfQuestion ($a_q_id)
 getPageOfQuestion ()
 _getQuestionType ($question_id)
 Returns the question type of a question with a given id.
 _getQuestionTitle ($question_id)
 Returns the question title of a question with a given id.
 loadFromDb ($question_id)
 Loads the question from the database.
 saveToDb ($original_id="")
 Saves the question to the database.
 deleteSuggestedSolutions ()
 Deletes all suggestes solutions in the database.
 getSuggestedSolution ($subquestion_index=0)
 Returns a suggested solution for a given subquestion index.
 getSuggestedSolutionTitle ($subquestion_index=0)
 Returns the title of a suggested solution at a given subquestion_index.
 setSuggestedSolution ($solution_id="", $subquestion_index=0, $is_import=false)
 Sets a suggested solution for the question.
 _resolveInternalLink ($internal_link)
 _resolveIntLinks ($question_id)
 _getInternalLinkHref ($target="")
 _getOriginalId ($question_id)
 Returns the original id of a question.
 syncWithOriginal ()
 setOriginalId ($original_id)
 getOriginalId ()
 createRandomSolution ($test_id, $user_id)
 _questionExists ($question_id)
 Returns true if the question already exists in the database.
_instanciateQuestion ($question_id)
 Creates an instance of a question with a given question id.
 getPoints ()
 Returns the maximum available points for the question.
 setPoints ($a_points)
 Sets the maximum available points for the question.
 getSolutionMaxPass ($active_id)
 Returns the maximum pass a users question solution.
 _getSolutionMaxPass ($question_id, $active_id)
 Returns the maximum pass a users question solution.
 _isWriteable ($question_id, $user_id)
 Returns true if the question is writeable by a certain user.
 _isUsedInRandomTest ($question_id="")
 Checks whether the question is used in a random test or not.
 calculateReachedPoints ($active_id, $pass=NULL, $points=0)
 Returns the points, a learner has reached answering the question.
 _isWorkedThrough ($active_id, $question_id, $pass=NULL)
 Returns true if the question was worked through in the given pass.
 getMultilineAnswerSetting ()
 setMultilineAnswerSetting ($a_setting=0)
 _areAnswered ($a_user_id, $a_question_ids)
 Checks if an array of question ids is answered by an user or not.
 isHTML ($a_text)
 Checks if a given string contains HTML or not.
 prepareTextareaOutput ($txt_output, $prepare_for_latex_output=FALSE)
 Prepares a string for a text area output in tests.
 QTIMaterialToString ($a_material)
 Reads an QTI material tag an creates a text string.
 addQTIMaterial (&$a_xml_writer, $a_material, $close_material_tag=TRUE, $add_mobs=TRUE)
 Creates a QTI material tag from a plain text or xhtml text.
 createNewImageFileName ($image_filename)
 _setReachedPoints ($active_id, $question_id, $points, $maxpoints, $pass=NULL)
 Sets the points, a learner has reached answering the question Additionally objective results are updated.
 getQuestion ()
 Gets the question text.
 setQuestion ($question="")
 Sets the question text.
 getQuestionType ()
 Returns the question type of the question.
 getQuestionTypeID ()
 Returns the question type of the question.
 saveFeedbackGeneric ($correctness, $feedback)
 Saves generic feedback to the database.
 getFeedbackGeneric ($correctness)
 Returns the generic feedback for a given question state.
 duplicateFeedbackGeneric ($original_id)
 Duplicates the generic feedback of a question.
 syncFeedbackGeneric ()
 getRTETextWithMediaObjects ()
 Collects all text in the question which could contain media objects which were created with the Rich Text Editor.
 cleanupMediaObjectUsage ()
 synchronises appearances of media objects in the question with media object usage table
getInstances ()
 Gets all instances of the question.
 _needsManualScoring ($question_id)
 getActiveUserData ($active_id)
 Returns the user id and the test id for a given active id.

Data Fields

 $id
 $title
 $comment
 $owner
 $author
 $question
 $points
 $est_working_time
 $shuffle
 $test_id
 $obj_id
 $ilias
 $tpl
 $lng
 $domxml
 $outputType
 $suggested_solutions

Protected Member Functions

 deletePageOfQuestion ($question_id)
 Deletes the page object of a question with a given ID.

Detailed Description

Basic class for all assessment question types.

The assQuestion class defines and encapsulates basic methods and attributes for assessment question types to be used for all parent classes.

Author:
Helmut Schottmüller <helmut.schottmueller@mac.com>
Version:
Id:
class.assQuestion.php 17639 2008-10-09 08:03:56Z hschottm

Definition at line 36 of file class.assQuestion.php.


Member Function Documentation

assQuestion::_areAnswered ( a_user_id,
a_question_ids 
)

Checks if an array of question ids is answered by an user or not.

Parameters:
int user_id
array $question_ids user id array
Returns:
boolean public static

Definition at line 2257 of file class.assQuestion.php.

References $res.

Referenced by ilCourseObjectiveResult::getStatus().

        {
                global $ilDB;

                $query = "SELECT DISTINCT(question_fi) FROM tst_test_result JOIN tst_active ".
                        "ON (active_id = active_fi) ".
                        "WHERE question_fi IN ('".implode("','",$a_question_ids)."') ".
                        "AND user_fi = '".$a_user_id."'";
                $res = $ilDB->query($query);
                return ($res->numRows() == count($a_question_ids)) ? true : false;
        }

Here is the caller graph for this function:

assQuestion::_assQuestion (  ) 

Definition at line 236 of file class.assQuestion.php.

        {
                if (!empty($this->domxml))
                {
                        $this->domxml->free();
                }
        }

assQuestion::_getInternalLinkHref ( target = ""  ) 

Definition at line 1841 of file class.assQuestion.php.

References $target_id.

Referenced by assTextSubsetGUI::editQuestion(), assTextQuestionGUI::editQuestion(), assSingleChoiceGUI::editQuestion(), assOrderingQuestionGUI::editQuestion(), assNumericGUI::editQuestion(), assMultipleChoiceGUI::editQuestion(), assMatchingQuestionGUI::editQuestion(), assJavaAppletGUI::editQuestion(), assImagemapQuestionGUI::editQuestion(), assFlashAppGUI::editQuestion(), assClozeTestGUI::editQuestion(), and ilObjTest::getTestResult().

        {
                global $ilDB;
                $linktypes = array(
                        "lm" => "LearningModule",
                        "pg" => "PageObject",
                        "st" => "StructureObject",
                        "git" => "GlossaryItem",
                        "mob" => "MediaObject"
                );
                $href = "";
                if (preg_match("/il__(\w+)_(\d+)/", $target, $matches))
                {
                        $type = $matches[1];
                        $target_id = $matches[2];
                        include_once "./Services/Utilities/classes/class.ilUtil.php";
                        switch($linktypes[$matches[1]])
                        {
                                case "LearningModule":
                                        $href = "./goto.php?target=" . $type . "_" . $target_id;
                                        break;
                                case "PageObject":
                                case "StructureObject":
                                        $href = "./goto.php?target=" . $type . "_" . $target_id;
                                        break;
                                case "GlossaryItem":
                                        $href = "./goto.php?target=" . $type . "_" . $target_id;
                                        break;
                                case "MediaObject":
                                        $href = "./ilias.php?baseClass=ilLMPresentationGUI&obj_type=" . $linktypes[$type] . "&cmd=media&ref_id=".$_GET["ref_id"]."&mob_id=".$target_id;
                                        break;
                        }
                }
                return $href;
        }

Here is the caller graph for this function:

assQuestion::_getMaximumPoints ( question_id  ) 

Returns the maximum points, a learner can reach answering the question.

Returns the maximum points, a learner can reach answering the question

Parameters:
integer $question_id The database Id of the question public
See also:
$points

Definition at line 719 of file class.assQuestion.php.

References $points.

Referenced by _getTotalRightAnswers(), ilObjTest::getTestResult(), ilObjQuestionPoolGUI::questionsObject(), and ilTestScoringGUI::setPointsManual().

        {
                global $ilDB;

                $points = 0;
                $query = sprintf("SELECT points FROM qpl_questions WHERE question_id = %s",
                        $ilDB->quote($question_id . "")
                );
                $result = $ilDB->query($query);
                if ($result->numRows() == 1)
                {
                        $row = $result->fetchRow(DB_FETCHMODE_ASSOC);
                        $points = $row["points"];
                }
                return $points;
  }

Here is the caller graph for this function:

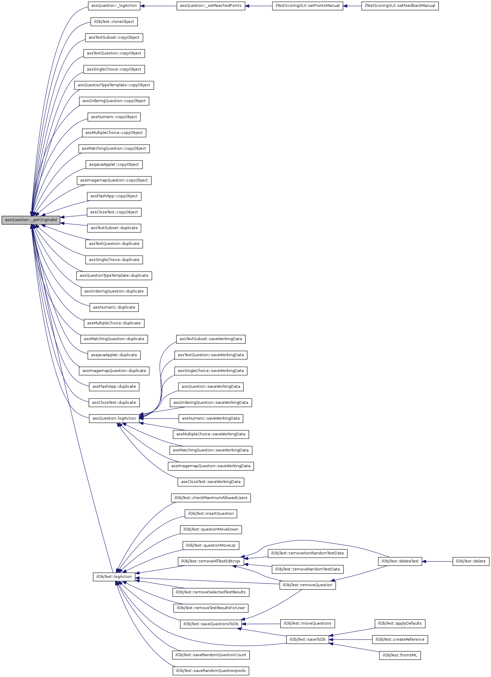
assQuestion::_getOriginalId ( question_id  ) 

Returns the original id of a question.

Returns the original id of a question

Parameters:
integer $question_id The database id of the question
Returns:
integer The database id of the original question public

Definition at line 1886 of file class.assQuestion.php.

Referenced by _logAction(), ilObjTest::cloneObject(), assTextSubset::copyObject(), assTextQuestion::copyObject(), assSingleChoice::copyObject(), assQuestionTypeTemplate::copyObject(), assOrderingQuestion::copyObject(), assNumeric::copyObject(), assMultipleChoice::copyObject(), assMatchingQuestion::copyObject(), assJavaApplet::copyObject(), assImagemapQuestion::copyObject(), assFlashApp::copyObject(), assClozeTest::copyObject(), assTextSubset::duplicate(), assTextQuestion::duplicate(), assSingleChoice::duplicate(), assQuestionTypeTemplate::duplicate(), assOrderingQuestion::duplicate(), assNumeric::duplicate(), assMultipleChoice::duplicate(), assMatchingQuestion::duplicate(), assJavaApplet::duplicate(), assImagemapQuestion::duplicate(), assFlashApp::duplicate(), assClozeTest::duplicate(), logAction(), and ilObjTest::logAction().

        {
                global $ilDB;
                $query = sprintf("SELECT * FROM qpl_questions WHERE question_id = %s",
                        $ilDB->quote($question_id . "")
                );
                $result = $ilDB->query($query);
                if ($result->numRows() > 0)
                {
                        $row = $result->fetchRow(DB_FETCHMODE_ASSOC);
                        if ($row["original_id"] > 0)
                        {
                                return $row["original_id"];
                        }
                        else
                        {
                                return $row["question_id"];
                        }
                }
                else
                {
                        return "";
                }
        }

Here is the caller graph for this function:

& assQuestion::_getQuestionInfo ( question_id  ) 

Returns question information from the database.

Returns question information from the database

Parameters:
integer $question_id The database Id of the question
Returns:
array The database row containing the question data public static

Definition at line 745 of file class.assQuestion.php.

Referenced by ilObjMediaObject::getParentObjectIdForUsage(), and ilObjTest::getTestResult().

        {
                global $ilDB;

                $query = sprintf("SELECT qpl_questions.*, qpl_question_type.type_tag FROM qpl_question_type, qpl_questions WHERE qpl_questions.question_id = %s AND qpl_questions.question_type_fi = qpl_question_type.question_type_id",
                        $ilDB->quote($question_id . "")
                );
                $result = $ilDB->query($query);
                if ($result->numRows())
                {
                        return $result->fetchRow(DB_FETCHMODE_ASSOC);
                }
                else return array();
        }

Here is the caller graph for this function:

assQuestion::_getQuestionTitle ( question_id  ) 

Returns the question title of a question with a given id.

Returns the question title of a question with a given id

Parameters:
integer $question_id The database id of the question
Returns:
string The question title private

Definition at line 1567 of file class.assQuestion.php.

References $data.

Referenced by ilObjAssessmentFolderGUI::logsObject().

                                           {
                global $ilDB;

    if ($question_id < 1)
      return "";

    $query = sprintf("SELECT title FROM qpl_questions WHERE qpl_questions.question_id = %s",
      $ilDB->quote($question_id)
    );
    $result = $ilDB->query($query);
    if ($result->numRows() == 1) {
      $data = $result->fetchRow(DB_FETCHMODE_ASSOC);
      return $data["title"];
    } else {
      return "";
    }
  }

Here is the caller graph for this function:

assQuestion::_getQuestionType ( question_id  ) 

Returns the question type of a question with a given id.

Returns the question type of a question with a given id

Parameters:
integer $question_id The database id of the question
Returns:
string The question type string private

Definition at line 1540 of file class.assQuestion.php.

References $data.

Referenced by _instanciateQuestion(), ilObjTest::_instanciateQuestion(), _needsManualScoring(), and ilObjQuestionPoolGUI::printObject().

                                          {
                global $ilDB;

    if ($question_id < 1)
      return "";

    $query = sprintf("SELECT type_tag FROM qpl_questions, qpl_question_type WHERE qpl_questions.question_id = %s AND qpl_questions.question_type_fi = qpl_question_type.question_type_id",
      $ilDB->quote($question_id)
    );
    $result = $ilDB->query($query);
    if ($result->numRows() == 1) {
      $data = $result->fetchRow(DB_FETCHMODE_OBJECT);
      return $data->type_tag;
    } else {
      return "";
    }
  }

Here is the caller graph for this function:

assQuestion::_getReachedPoints ( active_id,
question_id,
pass = NULL 
)

Returns the points, a learner has reached answering the question.

Returns the points, a learner has reached answering the question

Parameters:
integer $user_id The database ID of the learner
integer $test_id The database Id of the test containing the question
integer $question_id The database Id of the question public static

Definition at line 823 of file class.assQuestion.php.

References $points, and _getSolutionMaxPass().

Referenced by ilTestServiceGUI::getPassListOfAnswersWithScoring(), getReachedPoints(), and ilObjTest::getTestResult().

        {
                global $ilDB;

                $points = 0;
                if (is_null($pass))
                {
                        include_once "./Modules/TestQuestionPool/classes/class.assQuestion.php";
                        $pass = assQuestion::_getSolutionMaxPass($question_id, $active_id);
                }
                $query = sprintf("SELECT * FROM tst_test_result WHERE active_fi = %s AND question_fi = %s AND pass = %s",
                        $ilDB->quote($active_id . ""),
                        $ilDB->quote($question_id . ""),
                        $ilDB->quote($pass . "")
                );
                $result = $ilDB->query($query);
                if ($result->numRows() == 1)
                {
                        $row = $result->fetchRow(DB_FETCHMODE_ASSOC);
                        $points = $row["points"];
                }
                return $points;
        }

Here is the call graph for this function:

Here is the caller graph for this function:

assQuestion::_getSolutionMaxPass ( question_id,
active_id 
)

Returns the maximum pass a users question solution.

Returns the maximum pass a users question solution

Parameters:
return integer The maximum pass of the users solution public

Definition at line 2078 of file class.assQuestion.php.

Referenced by _getReachedPoints(), _isWorkedThrough(), _setReachedPoints(), getSolutionMaxPass(), and ilObjTest::getTextAnswer().

        {
/*              include_once "./Modules/Test/classes/class.ilObjTest.php";
                $pass = ilObjTest::_getPass($active_id);
                return $pass;*/

                // the following code was the old solution which added the non answered
                // questions of a pass from the answered questions of the previous pass
                // with the above solution, only the answered questions of the last pass are counted
                global $ilDB;

                $query = sprintf("SELECT MAX(pass) as maxpass FROM tst_test_result WHERE active_fi = %s AND question_fi = %s",
                        $ilDB->quote($active_id . ""),
                        $ilDB->quote($question_id . "")
                );
    $result = $ilDB->query($query);
                if ($result->numRows() == 1)
                {
                        $row = $result->fetchRow(DB_FETCHMODE_ASSOC);
                        return $row["maxpass"];
                }
                else
                {
                        return 0;
                }
        }

Here is the caller graph for this function:

& assQuestion::_getSuggestedSolution ( question_id,
subquestion_index = 0 
)

Returns a suggested solution for a given subquestion index.

Returns a suggested solution for a given subquestion index

Parameters:
integer $question_id The database Id of the question
integer $subquestion_index The index of a subquestion (i.e. a close test gap). Usually 0
Returns:
array A suggested solution array containing the internal link public

Definition at line 790 of file class.assQuestion.php.

Referenced by ilObjTest::getTestResult().

        {
                global $ilDB;

                $query = sprintf("SELECT * FROM qpl_suggested_solutions WHERE question_fi = %s AND subquestion_index = %s",
                        $ilDB->quote($question_id . ""),
                        $ilDB->quote($subquestion_index . "")
                );
                $result = $ilDB->query($query);
                if ($result->numRows() == 1)
                {
                        $row = $result->fetchRow(DB_FETCHMODE_ASSOC);
                        return array(
                                "internal_link" => $row["internal_link"],
                                "import_id" => $row["import_id"]
                        );
                }
                else
                {
                        return array();
                }
        }

Here is the caller graph for this function:

assQuestion::_getSuggestedSolutionCount ( question_id  ) 

Returns the number of suggested solutions associated with a question.

Returns the number of suggested solutions associated with a question

Parameters:
integer $question_id The database Id of the question
Returns:
integer The number of suggested solutions public static

Definition at line 769 of file class.assQuestion.php.

Referenced by ilObjTest::getTestResult().

        {
                global $ilDB;

                $query = sprintf("SELECT suggested_solution_id FROM qpl_suggested_solutions WHERE question_fi = %s",
                        $ilDB->quote($question_id . "")
                );
                $result = $ilDB->query($query);
                return $result->numRows();
        }

Here is the caller graph for this function:

assQuestion::_getTitle ( a_q_id  ) 

Returns the title of a question.

Parameters:
int $a_q_id question id

Definition at line 1471 of file class.assQuestion.php.

Referenced by ilObjQuestionPoolGUI::assessmentObject().

        {
                global $ilDB;
                $query = sprintf("SELECT title FROM qpl_questions WHERE question_id = %s",
                        $ilDB->quote($a_q_id)
                );
                $result = $ilDB->query($query);
                if ($result->numRows() == 1)
                {
                        $row = $result->fetchRow(DB_FETCHMODE_ASSOC);
                        return $row["title"];
                }
                else
                {
                        return "";
                }
        }

Here is the caller graph for this function:

assQuestion::_getTotalAnswers ( a_q_id  ) 

get number of answers for question id (static) note: do not use $this inside this method

Parameters:
int $a_q_id question id

Definition at line 1385 of file class.assQuestion.php.

Referenced by ilObjQuestionPoolGUI::assessmentObject(), and getTotalAnswers().

        {
                global $ilDB;

                // get all question references to the question id
                $query = sprintf("SELECT question_id FROM qpl_questions WHERE original_id = %s OR question_id = %s",
                        $ilDB->quote($a_q_id),
                        $ilDB->quote($a_q_id)
                );

                $result = $ilDB->query($query);

                if ($result->numRows() == 0)
                {
                        return 0;
                }
                $found_id = array();
                while ($row = $result->fetchRow(DB_FETCHMODE_OBJECT))
                {
                        array_push($found_id, $row->question_id);
                }

                $query = sprintf("SELECT * FROM tst_test_result WHERE question_fi IN ('%s')",
                        join($found_id, "','"));
                $result = $ilDB->query($query);

                return $result->numRows();
        }

Here is the caller graph for this function:

assQuestion::_getTotalRightAnswers ( a_q_id  ) 

get number of answers for question id (static) note: do not use $this inside this method

Parameters:
int $a_q_id question id

Definition at line 1421 of file class.assQuestion.php.

References _getMaximumPoints().

Referenced by ilObjQuestionPoolGUI::assessmentObject().

        {
                global $ilDB;
                $query = sprintf("SELECT question_id FROM qpl_questions WHERE original_id = %s OR question_id = %s",
                        $ilDB->quote($a_q_id),
                        $ilDB->quote($a_q_id)
                );
                $result = $ilDB->query($query);
                if ($result->numRows() == 0)
                {
                        return 0;
                }
                $found_id = array();
                while ($row = $result->fetchRow(DB_FETCHMODE_OBJECT))
                {
                        array_push($found_id, $row->question_id);
                }
                $query = sprintf("SELECT * FROM tst_test_result WHERE question_fi IN ('%s')",
                        join($found_id, "','"));
                $result = $ilDB->query($query);
                $answers = array();
                while ($row = $result->fetchRow(DB_FETCHMODE_OBJECT))
                {
                        $reached = $row->points; 
                        include_once "./Modules/TestQuestionPool/classes/class.assQuestion.php";
                        $max = assQuestion::_getMaximumPoints($row->question_fi);
                        array_push($answers, array("reached" => $reached, "max" => $max));
                }
                $max = 0.0;
                $reached = 0.0;
                foreach ($answers as $key => $value)
                {
                        $max += $value["max"];
                        $reached += $value["reached"];
                }
                if ($max > 0)
                {
                        return $reached / $max;
                }
                else
                {
                        return 0;
                }
        }

Here is the call graph for this function:

Here is the caller graph for this function:

& assQuestion::_instanciateQuestion ( question_id  ) 

Creates an instance of a question with a given question id.

Creates an instance of a question with a given question id

Parameters:
integer $question_id The question id
Returns:
object The question instance public

Definition at line 2010 of file class.assQuestion.php.

References $question, and _getQuestionType().

        {
                if (strcmp($question_id, "") != 0)
                {
                        include_once "./Modules/TestQuestionPool/classes/class.assQuestion.php";
                        $question_type = assQuestion::_getQuestionType($question_id);
                        include_once "./Modules/TestQuestionPool/classes/class.".$question_type.".php";
                        $question = new $question_type();
                        $question->loadFromDb($question_id);
                        return $question;
                }
  }

Here is the call graph for this function:

assQuestion::_isUsedInRandomTest ( question_id = ""  ) 

Checks whether the question is used in a random test or not.

Checks whether the question is used in a random test or not

Returns:
boolean The number how often the question is used in a random test public

Definition at line 2149 of file class.assQuestion.php.

Referenced by ilObjQuestionPool::getDeleteableQuestionDetails(), and ilObjQuestionPool::getUsedQuestionDetails().

        {
                global $ilDB;
                
                if ($question_id < 1) return 0;
                $query = sprintf("SELECT test_random_question_id FROM tst_test_random_question WHERE question_fi = %s",
                        $ilDB->quote($question_id . "")
                );
                $result = $ilDB->query($query);
                return $result->numRows();
        }

Here is the caller graph for this function:

assQuestion::_isWorkedThrough ( active_id,
question_id,
pass = NULL 
)

Returns true if the question was worked through in the given pass.

Returns true if the question was worked through in the given pass Worked through means that the user entered at least one value

Parameters:
integer $user_id The database ID of the learner
integer $test_id The database Id of the test containing the question
integer $question_id The database Id of the question public static

Definition at line 2205 of file class.assQuestion.php.

References $points, and _getSolutionMaxPass().

Referenced by ilObjTest::getAnsweredQuestionCount(), and ilObjTest::getTestResult().

        {
                global $ilDB;

                $points = 0;
                if (is_null($pass))
                {
                        include_once "./Modules/TestQuestionPool/classes/class.assQuestion.php";
                        $pass = assQuestion::_getSolutionMaxPass($question_id, $active_id);
                }
                $query = sprintf("SELECT solution_id FROM tst_solutions WHERE active_fi = %s AND question_fi = %s AND pass = %s",
                        $ilDB->quote($active_id . ""),
                        $ilDB->quote($question_id . ""),
                        $ilDB->quote($pass . "")
                );
                $result = $ilDB->query($query);
                if ($result->numRows())
                {
                        return TRUE;
                }
                else
                {
                        return FALSE;
                }
        }

Here is the call graph for this function:

Here is the caller graph for this function:

assQuestion::_isWriteable ( question_id,
user_id 
)

Returns true if the question is writeable by a certain user.

Returns true if the question is writeable by a certain user

Parameters:
integer $question_id The database id of the question
integer $user_id The database id of the user
Returns:
boolean True, if the question exists, otherwise False public

Definition at line 2115 of file class.assQuestion.php.

Referenced by assQuestionGUI::save(), assQuestionGUI::saveEdit(), and assQuestionGUI::saveFeedback().

        {
                global $ilDB;

                if (($question_id < 1) || ($user_id < 1))
                {
                        return false;
                }
                
                $query = sprintf("SELECT obj_fi FROM qpl_questions WHERE question_id = %s",
                        $ilDB->quote($question_id . "")
                );
    $result = $ilDB->query($query);
                if ($result->numRows() == 1)
                {
                        $row = $result->fetchRow(DB_FETCHMODE_ASSOC);
                        $qpl_object_id = $row["obj_fi"];
                        include_once "./Modules/TestQuestionPool/classes/class.ilObjQuestionPool.php";
                        return ilObjQuestionPool::_isWriteable($qpl_object_id, $user_id);
                }
                else
                {
                        return false;
                }
        }

Here is the caller graph for this function:

assQuestion::_logAction ( logtext = "",
active_id = "",
question_id = "" 
)

Logs an action into the Test&Assessment log.

Logs an action into the Test&Assessment log

Parameters:
string $logtext The log text
integer $question_id If given, saves the question id to the database public

Definition at line 969 of file class.assQuestion.php.

References ilObjAssessmentFolder::_addLog(), ilObjTest::_getObjectIDFromActiveID(), and _getOriginalId().

Referenced by _setReachedPoints().

        {
                global $ilUser;

                $original_id = "";
                if (strcmp($question_id, "") != 0)
                {
                        include_once "./Modules/TestQuestionPool/classes/class.assQuestion.php";
                        $original_id = assQuestion::_getOriginalId($question_id);
                }
                include_once "./classes/class.ilObjAssessmentFolder.php";
                include_once "./Modules/Test/classes/class.ilObjTest.php";
                ilObjAssessmentFolder::_addLog($ilUser->id, ilObjTest::_getObjectIDFromActiveID($active_id), $logtext, $question_id, $original_id);
        }

Here is the call graph for this function:

Here is the caller graph for this function:

assQuestion::_needsManualScoring ( question_id  ) 

Definition at line 2744 of file class.assQuestion.php.

References ilObjAssessmentFolder::_getManualScoringTypes(), and _getQuestionType().

Referenced by ilObjTestGUI::insertQuestionsObject().

        {
                include_once "./classes/class.ilObjAssessmentFolder.php";
                $scoring = ilObjAssessmentFolder::_getManualScoringTypes();
                $questiontype = assQuestion::_getQuestionType($question_id);
                if (in_array($questiontype, $scoring))
                {
                        return TRUE;
                }
                else
                {
                        return FALSE;
                }
        }

Here is the call graph for this function:

Here is the caller graph for this function:

assQuestion::_questionExists ( question_id  ) 

Returns true if the question already exists in the database.

Returns true if the question already exists in the database

Parameters:
integer $question_id The database id of the question
Returns:
boolean True, if the question exists, otherwise False public

Definition at line 1978 of file class.assQuestion.php.

        {
                global $ilDB;

                if ($question_id < 1)
                {
                        return false;
                }
                
                $query = sprintf("SELECT question_id FROM qpl_questions WHERE question_id = %s",
                        $ilDB->quote($question_id)
                );
    $result = $ilDB->query($query);
                if ($result->numRows() == 1)
                {
                        return true;
                }
                else
                {
                        return false;
                }
        }

assQuestion::_resolveInternalLink ( internal_link  ) 

Definition at line 1752 of file class.assQuestion.php.

References ilInternalLink::_getIdForImportId(), and ilLMObject::_getIdForImportId().

Referenced by _resolveIntLinks(), and setSuggestedSolution().

        {
                if (preg_match("/il_(\d+)_(\w+)_(\d+)/", $internal_link, $matches))
                {
                        include_once "./Services/COPage/classes/class.ilInternalLink.php";
                        include_once "./Modules/LearningModule/classes/class.ilLMObject.php";
                        include_once "./Modules/Glossary/classes/class.ilGlossaryTerm.php";
                        switch ($matches[2])
                        {
                                case "lm":
                                        $resolved_link = ilLMObject::_getIdForImportId($internal_link);
                                        break;
                                case "pg":
                                        $resolved_link = ilInternalLink::_getIdForImportId("PageObject", $internal_link);
                                        break;
                                case "st":
                                        $resolved_link = ilInternalLink::_getIdForImportId("StructureObject", $internal_link);
                                        break;
                                case "git":
                                        $resolved_link = ilInternalLink::_getIdForImportId("GlossaryItem", $internal_link);
                                        break;
                                case "mob":
                                        $resolved_link = ilInternalLink::_getIdForImportId("MediaObject", $internal_link);
                                        break;
                        }
                        if (strcmp($resolved_link, "") == 0)
                        {
                                $resolved_link = $internal_link;
                        }
                }
                else
                {
                        $resolved_link = $internal_link;
                }
                return $resolved_link;
        }

Here is the call graph for this function:

Here is the caller graph for this function:

assQuestion::_resolveIntLinks ( question_id  ) 

Definition at line 1789 of file class.assQuestion.php.

References ilInternalLink::_deleteAllLinksOfSource(), _resolveInternalLink(), and ilInternalLink::_saveLink().

Referenced by ilContObjParser::processPagesToParse().

        {
                global $ilDB;
                $resolvedlinks = 0;
                $query = sprintf("SELECT * FROM qpl_suggested_solutions WHERE question_fi = %s",
                        $ilDB->quote($question_id . "")
                );
                $result = $ilDB->query($query);
                if ($result->numRows())
                {
                        while ($row = $result->fetchRow(DB_FETCHMODE_ASSOC))
                        {
                                $internal_link = $row["internal_link"];
                                include_once "./Modules/TestQuestionPool/classes/class.assQuestion.php";
                                $resolved_link = assQuestion::_resolveInternalLink($internal_link);
                                if (strcmp($internal_link, $resolved_link) != 0)
                                {
                                        // internal link was resolved successfully
                                        $queryupdate = sprintf("UPDATE qpl_suggested_solutions SET internal_link = %s WHERE suggested_solution_id = %s",
                                                $ilDB->quote($resolved_link),
                                                $ilDB->quote($row["suggested_solution_id"] . "")
                                        );
                                        $updateresult = $ilDB->query($queryupdate);
                                        $resolvedlinks++;
                                }
                        }
                }
                if ($resolvedlinks)
                {
                        // there are resolved links -> reenter theses links to the database

                        // delete all internal links from the database
                        include_once "./Services/COPage/classes/class.ilInternalLink.php";
                        ilInternalLink::_deleteAllLinksOfSource("qst", $question_id);

                        $query = sprintf("SELECT * FROM qpl_suggested_solutions WHERE question_fi = %s",
                                $ilDB->quote($question_id . "")
                        );
                        $result = $ilDB->query($query);
                        if ($result->numRows())
                        {
                                while ($row = $result->fetchRow(DB_FETCHMODE_ASSOC))
                                {
                                        if (preg_match("/il_(\d*?)_(\w+)_(\d+)/", $row["internal_link"], $matches))
                                        {
                                                ilInternalLink::_saveLink("qst", $question_id, $matches[2], $matches[3], $matches[1]);
                                        }
                                }
                        }
                }
        }

Here is the call graph for this function:

Here is the caller graph for this function:

assQuestion::_setReachedPoints ( active_id,
question_id,
points,
maxpoints,
pass = NULL 
)

Sets the points, a learner has reached answering the question Additionally objective results are updated.

Sets the points, a learner has reached answering the question

Parameters:
integer $user_id The database ID of the learner
integer $test_id The database Id of the test containing the question
integer $points The points the user has reached answering the question
Returns:
boolean true on success, otherwise false public

Definition at line 2396 of file class.assQuestion.php.

References $lng, $points, ilObjAssessmentFolder::_enabledAssessmentLogging(), ilObjAssessmentFolder::_getLogLanguage(), ilObjTestAccess::_getParticipantData(), _getSolutionMaxPass(), ilObjTest::_getUserIdFromActiveId(), _logAction(), ilCourseObjectiveResult::_updateObjectiveResult(), and _updateTestPassResults().

Referenced by ilTestScoringGUI::setPointsManual().

        {
                global $ilDB;
                
                if ($points <= $maxpoints)
                {
                        if (is_null($pass))
                        {
                                $pass = assQuestion::_getSolutionMaxPass($question_id, $active_id);
                        }

                        // retrieve the already given points
                        $old_points = 0;
                        $query = sprintf("SELECT points FROM tst_test_result WHERE active_fi = %s AND question_fi = %s AND pass = %s",
                                $ilDB->quote($active_id . ""),
                                $ilDB->quote($question_id . ""),
                                $ilDB->quote($pass . "")
                        );
                        $result = $ilDB->query($query);
                        if ($result->numRows())
                        {
                                $row = $result->fetchRow(DB_FETCHMODE_ASSOC);
                                $old_points = $row["points"];
                                $query = sprintf("UPDATE tst_test_result SET points = %s WHERE active_fi = %s AND question_fi = %s AND pass = %s",
                                        $ilDB->quote($points . ""),
                                        $ilDB->quote($active_id . ""),
                                        $ilDB->quote($question_id . ""),
                                        $ilDB->quote($pass . "")
                                );
                        }
                        else
                        {
                                $query = sprintf("INSERT INTO tst_test_result (active_fi, question_fi, points, pass) VALUES (%s, %s, %s, %s)",
                                        $ilDB->quote($active_id . ""),
                                        $ilDB->quote($question_id . ""),
                                        $ilDB->quote($points . ""),
                                        $ilDB->quote($pass . "")
                                );
                        }
                        $result = $ilDB->query($query);
                        if ($result != DB_OK)
                        {
                                return FALSE;
                        }
                        assQuestion::_updateTestPassResults($active_id, $pass);
                        // finally update objective result
                        include_once "./Modules/Test/classes/class.ilObjTest.php";
                        include_once './Modules/Course/classes/class.ilCourseObjectiveResult.php';
                        ilCourseObjectiveResult::_updateObjectiveResult(ilObjTest::_getUserIdFromActiveId($active_id),$question_id,$points);

                        include_once ("./classes/class.ilObjAssessmentFolder.php");
                        if (ilObjAssessmentFolder::_enabledAssessmentLogging())
                        {
                                global $lng, $ilUser;
                                include_once "./Modules/Test/classes/class.ilObjTestAccess.php";
                                $username = ilObjTestAccess::_getParticipantData($active_id);
                                assQuestion::_logAction(sprintf($lng->txtlng("assessment", "log_answer_changed_points", ilObjAssessmentFolder::_getLogLanguage()), $username, $old_points, $points, $ilUser->getFullname() . " (" . $ilUser->getLogin() . ")"), $active_id, $question_id);
                        }
                        
                        return TRUE;
                }
                        else
                {
                        return FALSE;
                }
        }

Here is the call graph for this function:

Here is the caller graph for this function:

assQuestion::_updateTestPassResults ( active_id,
pass 
)

Definition at line 916 of file class.assQuestion.php.

Referenced by _setReachedPoints(), saveWorkingData(), and assTextQuestion::setReachedPoints().

        {
                global $ilDB;
                // update test pass results
                $query = sprintf("SELECT SUM(points) AS reachedpoints FROM tst_test_result WHERE active_fi = %s AND pass = %s",
                        $ilDB->quote($active_id . ""),
                        $ilDB->quote($pass . "")
                );
                $result = $ilDB->query($query);
                if ($result->numRows() > 0)
                {
                        $row = $result->fetchRow(DB_FETCHMODE_ASSOC);
                        $newresultquery = sprintf("REPLACE INTO tst_test_pass_result SET active_fi = %s, pass = %s, points = %s",
                                $ilDB->quote($active_id . ""),
                                $ilDB->quote($pass . ""),
                                $ilDB->quote((($row["reachedpoints"]) ? $row["reachedpoints"] : 0) . "")
                        );
                        $ilDB->query($newresultquery);
                }
        }

Here is the caller graph for this function:

assQuestion::addQTIMaterial ( &$  a_xml_writer,
a_material,
close_material_tag = TRUE,
add_mobs = TRUE 
)

Creates a QTI material tag from a plain text or xhtml text.

Parameters:
object $a_xml_writer Reference to the ILIAS XML writer
string $a_material plain text or html text containing the material
Returns:
string QTI material tag public

Definition at line 2339 of file class.assQuestion.php.

References $mobs, ilObjMediaObject::_getMobsOfObject(), ilRTE::_replaceMediaObjectImageSrc(), getId(), and isHTML().

        {
                include_once "./Services/RTE/classes/class.ilRTE.php";
                include_once("./Services/MediaObjects/classes/class.ilObjMediaObject.php");

                $a_xml_writer->xmlStartTag("material");
                $attrs = array(
                        "texttype" => "text/plain"
                );
                if ($this->isHTML($a_material))
                {
                        $attrs["texttype"] = "text/xhtml";
                }
                $a_xml_writer->xmlElement("mattext", $attrs, ilRTE::_replaceMediaObjectImageSrc($a_material, 0));
                if ($add_mobs)
                {
                        $mobs = ilObjMediaObject::_getMobsOfObject("qpl:html", $this->getId());
                        foreach ($mobs as $mob)
                        {
                                $moblabel = "il_" . IL_INST_ID . "_mob_" . $mob;
                                if (strpos($a_material, "mm_$mob") !== FALSE)
                                {
                                        $mob_obj =& new ilObjMediaObject($mob);
                                        $imgattrs = array(
                                                "label" => $moblabel,
                                                "uri" => "objects/" . "il_" . IL_INST_ID . "_mob_" . $mob . "/" . $mob_obj->getTitle()
                                        );
                                        $a_xml_writer->xmlElement("matimage", $imgattrs, NULL);
                                }
                        }
                }               
                if ($close_material_tag) $a_xml_writer->xmlEndTag("material");
        }

Here is the call graph for this function:

assQuestion::assQuestion ( title = "",
comment = "",
author = "",
owner = -1,
question = "" 
)

assQuestion constructor

The constructor takes possible arguments an creates an instance of the assQuestion object.

Parameters:
string $title A title string to describe the question
string $comment A comment string to describe the question
string $author A string containing the name of the questions author
integer $owner A numerical ID to identify the owner/creator public

Definition at line 198 of file class.assQuestion.php.

References $author, $comment, $ilias, $lng, $owner, $question, $title, $tpl, setEstimatedWorkingTime(), and setQuestion().

Referenced by assClozeTest::assClozeTest(), assFlashApp::assFlashApp(), assImagemapQuestion::assImagemapQuestion(), assJavaApplet::assJavaApplet(), assMatchingQuestion::assMatchingQuestion(), assMultipleChoice::assMultipleChoice(), assNumeric::assNumeric(), assOrderingQuestion::assOrderingQuestion(), assQuestionTypeTemplate::assQuestionTypeTemplate(), assSingleChoice::assSingleChoice(), assTextQuestion::assTextQuestion(), and assTextSubset::assTextSubset().

        {
                global $ilias;
                global $lng;
                global $tpl;

                $this->ilias =& $ilias;
                $this->lng =& $lng;
                $this->tpl =& $tpl;

                $this->title = $title;
                $this->comment = $comment;
                $this->author = $author;
                $this->setQuestion($question);
                if (!$this->author)
                {
                        $this->author = $this->ilias->account->fullname;
                }
                $this->owner = $owner;
                if ($this->owner == -1)
                {
                        $this->owner = $this->ilias->account->id;
                }
                $this->id = -1;
                $this->test_id = -1;
                $this->suggested_solutions = array();
                $this->shuffle = 1;
                $this->setEstimatedWorkingTime(0,1,0);
                $this->outputType = OUTPUT_HTML;
                register_shutdown_function(array(&$this, '_assQuestion'));
        }

Here is the call graph for this function:

Here is the caller graph for this function:

assQuestion::calculateReachedPoints ( active_id,
pass = NULL,
points = 0 
)

Returns the points, a learner has reached answering the question.

Returns the points, a learner has reached answering the question The points are calculated from the given answers including checks for all special scoring options in the test container.

Parameters:
integer $user_id The database ID of the learner
integer $test_id The database Id of the test containing the question public

Reimplemented in assClozeTest.

Definition at line 2172 of file class.assQuestion.php.

References $points, ilObjTest::_getCountSystem(), ilObjTest::_getScoreCutting(), and getMaximumPoints().

Referenced by saveWorkingData().

        {
                include_once "./Modules/Test/classes/class.ilObjTest.php";
                $count_system = ilObjTest::_getCountSystem($active_id);
                if ($count_system == 1)
                {
                        if ($points != $this->getMaximumPoints())
                        {
                                $points = 0;
                        }
                }
                $score_cutting = ilObjTest::_getScoreCutting($active_id);
                if ($score_cutting == 0)
                {
                        if ($points < 0)
                        {
                                $points = 0;
                        }
                }
                return $points;
        }

Here is the call graph for this function:

Here is the caller graph for this function:

assQuestion::cleanupMediaObjectUsage (  ) 

synchronises appearances of media objects in the question with media object usage table

Definition at line 2683 of file class.assQuestion.php.

References ilRTE::_cleanupMediaObjectUsage(), getId(), and getRTETextWithMediaObjects().

Referenced by saveToDb().

        {
                $combinedtext = $this->getRTETextWithMediaObjects();
                include_once("./Services/RTE/classes/class.ilRTE.php");
                ilRTE::_cleanupMediaObjectUsage($combinedtext, "qpl:html", $this->getId());
        }

Here is the call graph for this function:

Here is the caller graph for this function:

assQuestion::copyPageOfQuestion ( a_q_id  ) 

Definition at line 1509 of file class.assQuestion.php.

Referenced by syncWithOriginal().

        {
                if ($a_q_id > 0)
                {
                        include_once "./Services/COPage/classes/class.ilPageObject.php";
                        $page = new ilPageObject("qpl", $a_q_id);

                        $xml = str_replace("il__qst_".$a_q_id, "il__qst_".$this->id,
                                $page->getXMLContent());
                        $this->page->setXMLContent($xml);
                        $this->page->saveMobUsage($xml);
                        $this->page->updateFromXML();
                }
        }

Here is the caller graph for this function:

assQuestion::copyXHTMLMediaObjectsOfQuestion ( a_q_id  ) 

Definition at line 1489 of file class.assQuestion.php.

References $mobs, ilObjMediaObject::_getMobsOfObject(), ilObjMediaObject::_saveUsage(), and getId().

        {
                include_once("./Services/MediaObjects/classes/class.ilObjMediaObject.php");
                $mobs = ilObjMediaObject::_getMobsOfObject("qpl:html", $a_q_id);
                foreach ($mobs as $mob)
                {
                        ilObjMediaObject::_saveUsage($mob, "qpl:html", $this->getId());
                }
        }

Here is the call graph for this function:

assQuestion::createNewImageFileName ( image_filename  ) 

Definition at line 2373 of file class.assQuestion.php.

        {
                $extension = "";
                if (preg_match("/.*\.(png|jpg|gif|jpeg)$/i", $image_filename, $matches))
                {
                        $extension = "." . $matches[1];
                }
                $image_filename = md5($image_filename) . $extension;
                return $image_filename;
        }

assQuestion::createPageObject (  ) 

create page object of question

Definition at line 661 of file class.assQuestion.php.

References getId(), and getObjId().

Referenced by assTextSubset::saveToDb(), assTextQuestion::saveToDb(), assSingleChoice::saveToDb(), assQuestionTypeTemplate::saveToDb(), assOrderingQuestion::saveToDb(), assNumeric::saveToDb(), assMultipleChoice::saveToDb(), assMatchingQuestion::saveToDb(), assJavaApplet::saveToDb(), assImagemapQuestion::saveToDb(), assFlashApp::saveToDb(), assClozeTest::saveToDb(), and syncWithOriginal().

        {
                $qpl_id = $this->getObjId();

                include_once "./Services/COPage/classes/class.ilPageObject.php";
                $this->page = new ilPageObject("qpl", 0);
                $this->page->setId($this->getId());
                $this->page->setParentId($qpl_id);
                $this->page->setXMLContent("<PageObject><PageContent>".
                        "<Question QRef=\"il__qst_".$this->getId()."\"/>".
                        "</PageContent></PageObject>");
                $this->page->create();
        }

Here is the call graph for this function:

Here is the caller graph for this function:

assQuestion::createRandomSolution ( test_id,
user_id 
)

Reimplemented in assTextQuestion.

Definition at line 1965 of file class.assQuestion.php.

        {
        }

assQuestion::delete ( question_id  ) 

Deletes a question from the database.

Deletes a question and all materials from the database

Parameters:
integer $question_id The database id of the question private

Definition at line 1307 of file class.assQuestion.php.

References $mobs, $obj_id, ilObjMediaObject::_getMobsOfObject(), ilObjMediaObject::_removeUsage(), ilObjQuestionPool::_updateQuestionCount(), ilUtil::delDir(), deleteAdditionalTableData(), deleteAnswers(), and deletePageOfQuestion().

        {
                global $ilDB;
                
                if ($question_id < 1)
                return;

                $query = sprintf("SELECT obj_fi FROM qpl_questions WHERE question_id = %s",
                        $ilDB->quote($question_id)
                        );
        $result = $ilDB->query($query);
                if ($result->numRows() == 1)
                {
                        $row = $result->fetchRow(DB_FETCHMODE_ASSOC);
                        $obj_id = $row["obj_fi"];
                }
                else
                {
                        return;
                }

                $this->deletePageOfQuestion($question_id);
                
                $query = sprintf("DELETE FROM qpl_questions WHERE question_id = %s",
                        $ilDB->quote($question_id)
                );
                $result = $ilDB->query($query);
                
                $this->deleteAdditionalTableData($question_id);
                $this->deleteAnswers($question_id);

                // delete the question in the tst_test_question table (list of test questions)
                $querydelete = sprintf("DELETE FROM tst_test_question WHERE question_fi = %s", $ilDB->quote($question_id));
                $deleteresult = $ilDB->query($querydelete);

                // delete suggested solutions contained in the question
                $querydelete = sprintf("DELETE FROM qpl_suggested_solutions WHERE question_fi = %s", $ilDB->quote($question_id));
                $deleteresult = $ilDB->query($querydelete);
                                
                $directory = CLIENT_WEB_DIR . "/assessment/" . $obj_id . "/$question_id";
                if (preg_match("/\d+/", $obj_id) and preg_match("/\d+/", $question_id) and is_dir($directory))
                {
                        include_once "./Services/Utilities/classes/class.ilUtil.php";
                        ilUtil::delDir($directory);
                }

                include_once("./Services/MediaObjects/classes/class.ilObjMediaObject.php");
                $mobs = ilObjMediaObject::_getMobsOfObject("qpl:html", $question_id);
                // remaining usages are not in text anymore -> delete them
                // and media objects (note: delete method of ilObjMediaObject
                // checks whether object is used in another context; if yes,
                // the object is not deleted!)
                foreach($mobs as $mob)
                {
                        ilObjMediaObject::_removeUsage($mob, "qpl:html", $question_id);
                        $mob_obj =& new ilObjMediaObject($mob);
                        $mob_obj->delete();
                }

                // update question count of question pool
                include_once "./Modules/TestQuestionPool/classes/class.ilObjQuestionPool.php";
                ilObjQuestionPool::_updateQuestionCount($this->obj_id);
        }

Here is the call graph for this function:

assQuestion::deleteAdditionalTableData ( question_id  ) 

Deletes datasets from the additional question table in the database.

Deletes datasets from the additional question table in the database

Parameters:
integer $question_id The question id which should be deleted in the additional question table public

Definition at line 1276 of file class.assQuestion.php.

References getAdditionalTableName().

Referenced by delete().

        {
                global $ilDB;
                $additional_table_name = $this->getAdditionalTableName();
                $query = sprintf("DELETE FROM $additional_table_name WHERE question_fi = %s",
                        $ilDB->quote($question_id . "")
                );
                $result = $ilDB->query($query);
        }

Here is the call graph for this function:

Here is the caller graph for this function:

assQuestion::deleteAnswers ( question_id  ) 

Deletes datasets from answers tables.

Deletes datasets from answers tables

Parameters:
integer $question_id The question id which should be deleted in the answers table public

Definition at line 1255 of file class.assQuestion.php.

References getAnswerTableName().

Referenced by delete().

        {
                global $ilDB;
                $answer_table_name = $this->getAnswerTableName();
                if (strlen($answer_table_name))
                {
                        $query = sprintf("DELETE FROM $answer_table_name WHERE question_fi = %s",
                                $ilDB->quote($question_id . "")
                        );
                        $result = $ilDB->query($query);
                }
        }

Here is the call graph for this function:

Here is the caller graph for this function:

assQuestion::deletePageOfQuestion ( question_id  )  [protected]

Deletes the page object of a question with a given ID.

Parameters:
integer $question_id The database id of the question protected

Definition at line 1292 of file class.assQuestion.php.

Referenced by delete(), and syncWithOriginal().

        {
                include_once "./Services/COPage/classes/class.ilPageObject.php";
                $page = new ilPageObject("qpl", $question_id);
                $page->delete();
        }

Here is the caller graph for this function:

assQuestion::deleteSuggestedSolutions (  ) 

Deletes all suggestes solutions in the database.

Deletes all suggestes solutions in the database

public

Definition at line 1666 of file class.assQuestion.php.

References ilInternalLink::_deleteAllLinksOfSource(), and getId().

        {
                global $ilDB;
                // delete the links in the qpl_suggested_solutions table
                $query = sprintf("DELETE FROM qpl_suggested_solutions WHERE question_fi = %s",
                        $ilDB->quote($this->getId() . "")
                );
                $result = $ilDB->query($query);
                // delete the links in the int_link table
                include_once "./Services/COPage/classes/class.ilInternalLink.php";
                ilInternalLink::_deleteAllLinksOfSource("qst", $this->getId());
        }

Here is the call graph for this function:

assQuestion::duplicateFeedbackGeneric ( original_id  ) 

Duplicates the generic feedback of a question.

Duplicates the generic feedback of a question

Parameters:
integer $original_id The database ID of the original question public

Definition at line 2609 of file class.assQuestion.php.

        {
                global $ilDB;
                
                $feedback = "";
                $query = sprintf("SELECT * FROM qpl_feedback_generic WHERE question_fi = %s",
                        $ilDB->quote($original_id . "")
                );
                $result = $ilDB->query($query);
                if ($result->numRows())
                {
                        while ($row = $result->fetchRow(DB_FETCHMODE_ASSOC))
                        {
                                $duplicatequery = sprintf("INSERT INTO qpl_feedback_generic VALUES (NULL, %s, %s, %s, NULL)",
                                        $ilDB->quote($this->getId() . ""),
                                        $ilDB->quote($row["correctness"] . ""),
                                        $ilDB->quote($row["feedback"] . "")
                                );
                                $duplicateresult = $ilDB->query($duplicatequery);
                        }
                }
        }

assQuestion::fromXML ( &$  item,
&$  questionpool_id,
&$  tst_id,
&$  tst_object,
&$  question_counter,
&$  import_mapping 
)

Creates a question from a QTI file.

Receives parameters from a QTI parser and creates a valid ILIAS question object

Parameters:
object $item The QTI item object
integer $questionpool_id The id of the parent questionpool
integer $tst_id The id of the parent test if the question is part of a test
object $tst_object A reference to the parent test object
integer $question_counter A reference to a question counter to count the questions of an imported question pool
array $import_mapping An array containing references to included ILIAS objects public

Definition at line 257 of file class.assQuestion.php.

References getQuestionType().

        {
                include_once "./Modules/TestQuestionPool/classes/import/qti12/class." . $this->getQuestionType() . "Import.php";
                $classname = $this->getQuestionType() . "Import";
                $import = new $classname($this);
                $import->fromXML($item, $questionpool_id, $tst_id, $tst_object, $question_counter, $import_mapping);
        }

Here is the call graph for this function:

assQuestion::getActiveUserData ( active_id  ) 

Returns the user id and the test id for a given active id.

Parameters:
integer $active_id Active id for a test/user
Returns:
array Result array containing the user_id and test_id public

Definition at line 2766 of file class.assQuestion.php.

        {
                global $ilDB;
                $query = sprintf("SELECT * FROM tst_active WHERE active_id = %s",
                        $ilDB->quote($active_id . "")
                );
                $result = $ilDB->query($query);
                if ($result->numRows())
                {
                        $row = $result->fetchRow(DB_FETCHMODE_ASSOC);
                        return array("user_id" => $row["user_fi"], "test_id" => $row["test_fi"]);
                }
                else
                {
                        return array();
                }
        }

assQuestion::getAdditionalTableName (  ) 

Returns the name of the additional question data table in the database.

Returns the name of the additional question data table in the database

Returns:
string The additional table name public

Reimplemented in assClozeTest, assFlashApp, assImagemapQuestion, assJavaApplet, assMatchingQuestion, assMultipleChoice, assNumeric, assOrderingQuestion, assQuestionTypeTemplate, assSingleChoice, assTextQuestion, and assTextSubset.

Definition at line 1229 of file class.assQuestion.php.

Referenced by deleteAdditionalTableData().

        {
                return "";
        }

Here is the caller graph for this function:

assQuestion::getAnswerTableName (  ) 

Returns the name of the answer table in the database.

Returns the name of the answer table in the database

Returns:
string The answer table name public

Reimplemented in assClozeTest, assImagemapQuestion, assMatchingQuestion, assMultipleChoice, assOrderingQuestion, assQuestionTypeTemplate, assSingleChoice, and assTextSubset.

Definition at line 1242 of file class.assQuestion.php.

Referenced by deleteAnswers().

        {
                return "";
        }

Here is the caller graph for this function:

assQuestion::getAuthor (  ) 

Gets the authors name.

Gets the authors name of the assQuestion object

Returns:
string The string containing the name of the questions author public
See also:
$author

Definition at line 611 of file class.assQuestion.php.

Referenced by assQuestionTypeTemplate::isComplete().

        {
                return $this->author;
        }

Here is the caller graph for this function:

assQuestion::getComment (  ) 

Gets the comment.

Gets the comment string of the assQuestion object

Returns:
string The comment string to describe the question public
See also:
$comment

Definition at line 552 of file class.assQuestion.php.

        {
                return $this->comment;
        }

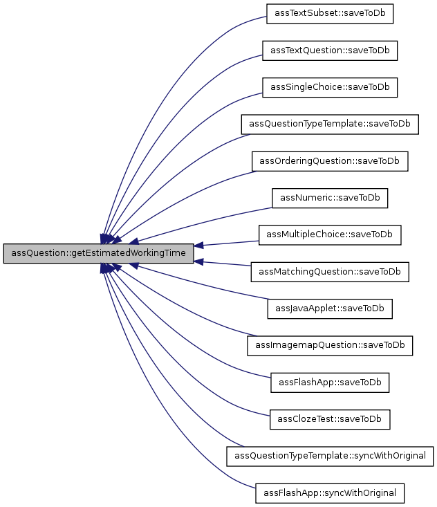
assQuestion::getEstimatedWorkingTime (  ) 

Gets the estimated working time of a question.

Gets the estimated working time of a question

Returns:
array Estimated Working Time of a question public
See also:
$est_working_time

Definition at line 593 of file class.assQuestion.php.

Referenced by assTextSubset::saveToDb(), assTextQuestion::saveToDb(), assSingleChoice::saveToDb(), assQuestionTypeTemplate::saveToDb(), assOrderingQuestion::saveToDb(), assNumeric::saveToDb(), assMultipleChoice::saveToDb(), assMatchingQuestion::saveToDb(), assJavaApplet::saveToDb(), assImagemapQuestion::saveToDb(), assFlashApp::saveToDb(), assClozeTest::saveToDb(), assQuestionTypeTemplate::syncWithOriginal(), and assFlashApp::syncWithOriginal().

        {
                if (!$this->est_working_time)
                {
                        $this->est_working_time = array("h" => 0, "m" => 0, "s" => 0);
                }
                return $this->est_working_time;
        }

Here is the caller graph for this function:

assQuestion::getFeedbackGeneric ( correctness  ) 

Returns the generic feedback for a given question state.

Returns the generic feedback for a given question state. The state is either the complete solution of the question or at least one incorrect answer

Parameters:
integer $correctness 0 for at least one incorrect answer, 1 for the correct solution
Returns:
string Feedback text public

Definition at line 2582 of file class.assQuestion.php.

References ilRTE::_replaceMediaObjectImageSrc().

Referenced by getRTETextWithMediaObjects().

        {
                global $ilDB;
                
                $feedback = "";
                $query = sprintf("SELECT * FROM qpl_feedback_generic WHERE question_fi = %s AND correctness = %s",
                        $ilDB->quote($this->getId() . ""),
                        $ilDB->quote($correctness . "")
                );
                $result = $ilDB->query($query);
                if ($result->numRows())
                {
                        $row = $result->fetchRow(DB_FETCHMODE_ASSOC);
                        include_once("./Services/RTE/classes/class.ilRTE.php");
                        $feedback = ilRTE::_replaceMediaObjectImageSrc($row["feedback"], 1);
                }
                return $feedback;
        }

Here is the call graph for this function:

Here is the caller graph for this function:

assQuestion::getFlashPath (  ) 

Returns the image path for web accessable flash files of a question.

Returns the image path for web accessable flash files of a question. The image path is under the CLIENT_WEB_DIR in assessment/REFERENCE_ID_OF_QUESTION_POOL/ID_OF_QUESTION/flash

public

Definition at line 1017 of file class.assQuestion.php.

Referenced by assFlashApp::copyApplet(), assFlashApp::deleteFlashFilename(), assFlashApp::duplicateApplet(), and assFlashApp::setFlashFilename().

        {
                return CLIENT_WEB_DIR . "/assessment/$this->obj_id/$this->id/flash/";
        }

Here is the caller graph for this function:

assQuestion::getFlashPathWeb (  ) 

Returns the web image path for web accessable flash applications of a question.

Returns the web image path for web accessable flash applications of a question. The image path is under the web accessable data dir in assessment/REFERENCE_ID_OF_QUESTION_POOL/ID_OF_QUESTION/flash

public

Definition at line 1060 of file class.assQuestion.php.

References ilUtil::removeTrailingPathSeparators().

        {
                include_once "./Services/Utilities/classes/class.ilUtil.php";
                $webdir = ilUtil::removeTrailingPathSeparators(CLIENT_WEB_DIR) . "/assessment/$this->obj_id/$this->id/flash/";
                return str_replace(ilUtil::removeTrailingPathSeparators(ILIAS_ABSOLUTE_PATH), ilUtil::removeTrailingPathSeparators(ILIAS_HTTP_PATH), $webdir);
        }

Here is the call graph for this function:

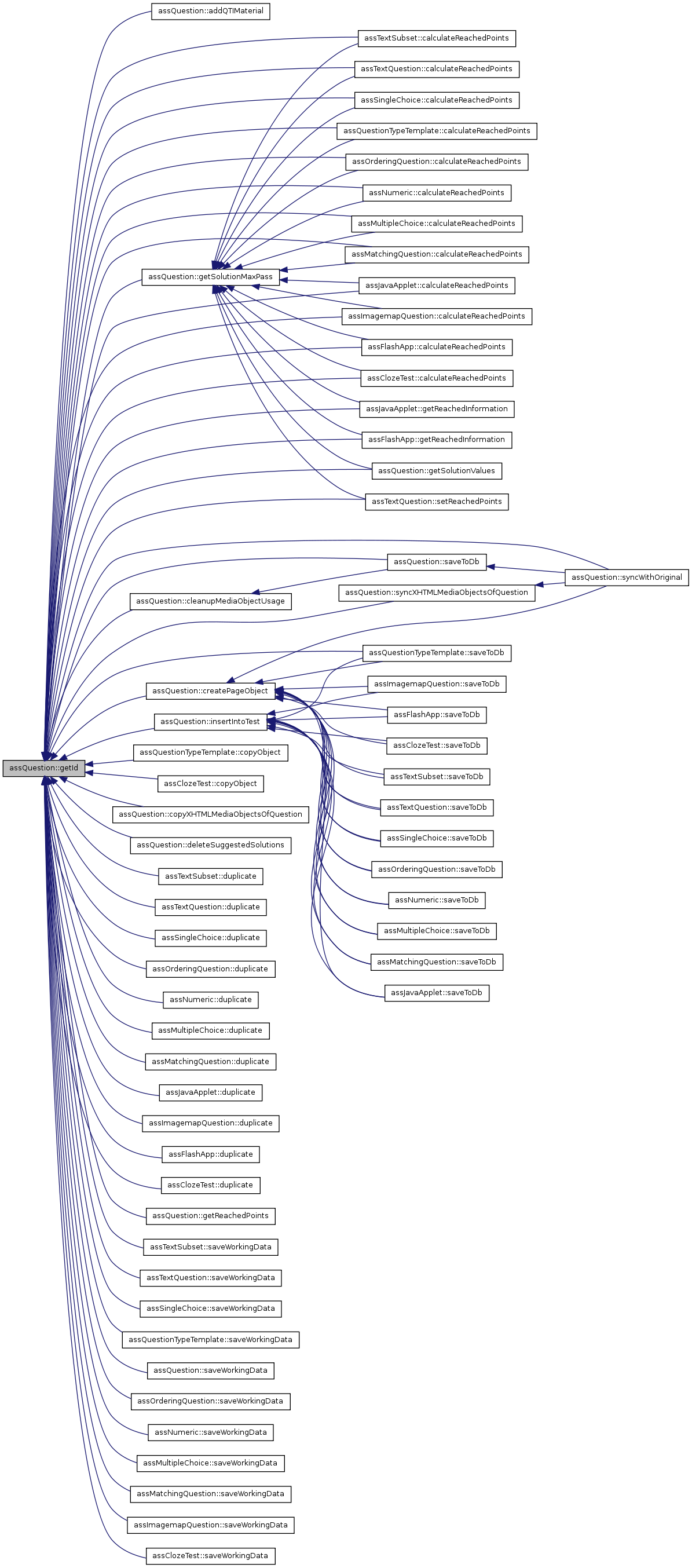
assQuestion::getId (  ) 

Gets the id.

Gets the id of the assQuestion object

Returns:
integer The id of the assQuestion object public
See also:
$id

Definition at line 510 of file class.assQuestion.php.

Referenced by addQTIMaterial(), assTextSubset::calculateReachedPoints(), assTextQuestion::calculateReachedPoints(), assSingleChoice::calculateReachedPoints(), assQuestionTypeTemplate::calculateReachedPoints(), assOrderingQuestion::calculateReachedPoints(), assNumeric::calculateReachedPoints(), assMultipleChoice::calculateReachedPoints(), assMatchingQuestion::calculateReachedPoints(), assJavaApplet::calculateReachedPoints(), assImagemapQuestion::calculateReachedPoints(), assFlashApp::calculateReachedPoints(), assClozeTest::calculateReachedPoints(), cleanupMediaObjectUsage(), assQuestionTypeTemplate::copyObject(), assClozeTest::copyObject(), copyXHTMLMediaObjectsOfQuestion(), createPageObject(), deleteSuggestedSolutions(), assTextSubset::duplicate(), assTextQuestion::duplicate(), assSingleChoice::duplicate(), assOrderingQuestion::duplicate(), assNumeric::duplicate(), assMultipleChoice::duplicate(), assMatchingQuestion::duplicate(), assJavaApplet::duplicate(), assImagemapQuestion::duplicate(), assFlashApp::duplicate(), assClozeTest::duplicate(), assJavaApplet::getReachedInformation(), assFlashApp::getReachedInformation(), getReachedPoints(), getSolutionMaxPass(), getSolutionValues(), insertIntoTest(), assQuestionTypeTemplate::saveToDb(), saveToDb(), assTextSubset::saveWorkingData(), assTextQuestion::saveWorkingData(), assSingleChoice::saveWorkingData(), assQuestionTypeTemplate::saveWorkingData(), saveWorkingData(), assOrderingQuestion::saveWorkingData(), assNumeric::saveWorkingData(), assMultipleChoice::saveWorkingData(), assMatchingQuestion::saveWorkingData(), assImagemapQuestion::saveWorkingData(), assClozeTest::saveWorkingData(), assTextQuestion::setReachedPoints(), syncWithOriginal(), and syncXHTMLMediaObjectsOfQuestion().

        {
                return $this->id;
        }

Here is the caller graph for this function:

assQuestion::getImagePath (  ) 
assQuestion::getImagePathWeb (  ) 

Returns the web image path for web accessable images of a question.

Returns the web image path for web accessable images of a question. The image path is under the web accessable data dir in assessment/REFERENCE_ID_OF_QUESTION_POOL/ID_OF_QUESTION/images

public

Definition at line 1045 of file class.assQuestion.php.

References ilUtil::removeTrailingPathSeparators().

        {
                include_once "./Services/Utilities/classes/class.ilUtil.php";
                $webdir = ilUtil::removeTrailingPathSeparators(CLIENT_WEB_DIR) . "/assessment/$this->obj_id/$this->id/images/";
                return str_replace(ilUtil::removeTrailingPathSeparators(ILIAS_ABSOLUTE_PATH), ilUtil::removeTrailingPathSeparators(ILIAS_HTTP_PATH), $webdir);
        }

Here is the call graph for this function:

& assQuestion::getInstances (  ) 

Gets all instances of the question.

Returns:
array All instances of question and its copies

Definition at line 2695 of file class.assQuestion.php.

References ilObjTest::_lookupAuthor().

        {
                global $ilDB;
                $query = sprintf("SELECT question_id FROM qpl_questions WHERE original_id = %s",
                        $ilDB->quote($this->getId())
                );
                $result = $ilDB->query($query);
                $instances = array();
                $ids = array();
                while ($row = $result->fetchRow(DB_FETCHMODE_ASSOC))
                {
                        array_push($ids, $row["question_id"]);
                }
                foreach ($ids as $question_id)
                {
                        $query = sprintf("SELECT DISTINCT object_data.obj_id, object_data.title FROM tst_test_question, object_data, tst_tests WHERE question_fi = %s AND tst_tests.test_id = tst_test_question.test_fi AND object_data.obj_id = tst_tests.obj_fi",
                                $ilDB->quote($question_id . "")
                        );
                        $result = $ilDB->query($query);
                        while ($row = $result->fetchRow(DB_FETCHMODE_ASSOC))
                        {
                                $instances[$row["obj_id"]] = $row["title"];
                        }
                        $query = sprintf("SELECT DISTINCT object_data.obj_id, object_data.title FROM tst_test_random_question, tst_active, object_data, tst_tests WHERE tst_test_random_question.active_fi = tst_active.active_id AND tst_test_random_question.question_fi = %s AND tst_tests.test_id = tst_active.test_fi AND object_data.obj_id = tst_tests.obj_fi",
                                $ilDB->quote($question_id . "")
                        );
                        $result = $ilDB->query($query);
                        while ($row = $result->fetchRow(DB_FETCHMODE_ASSOC))
                        {
                                $instances[$row["obj_id"]] = $row["title"];
                        }
                }
                include_once "./Modules/Test/classes/class.ilObjTest.php";
                foreach ($instances as $key => $value)
                {
                        $query = sprintf("SELECT object_reference.ref_id FROM object_reference WHERE obj_id = %s",
                                $ilDB->quote($key . "")
                        );
                        $result = $ilDB->query($query);
                        $refs = array();
                        while ($row = $result->fetchRow(DB_FETCHMODE_ASSOC))
                        {
                                array_push($refs, $row["ref_id"]);
                        }
                        $instances[$key] = array("obj_id" => $key, "title" => $value, "author" => ilObjTest::_lookupAuthor($key), "refs" => $refs);
                }
                return $instances;
        }

Here is the call graph for this function:

assQuestion::getJavaPath (  ) 

Returns the image path for web accessable images of a question.

Returns the image path for web accessable images of a question. The image path is under the CLIENT_WEB_DIR in assessment/REFERENCE_ID_OF_QUESTION_POOL/ID_OF_QUESTION/images

public

Definition at line 992 of file class.assQuestion.php.

Referenced by assJavaApplet::copyApplet(), assJavaApplet::deleteJavaAppletFilename(), assJavaApplet::duplicateApplet(), and assJavaApplet::setJavaAppletFilename().

                               {
                return CLIENT_WEB_DIR . "/assessment/$this->obj_id/$this->id/java/";
        }

Here is the caller graph for this function:

assQuestion::getJavaPathWeb (  ) 

Returns the web image path for web accessable java applets of a question.

Returns the web image path for web accessable java applets of a question. The image path is under the web accessable data dir in assessment/REFERENCE_ID_OF_QUESTION_POOL/ID_OF_QUESTION/java

public

Definition at line 1030 of file class.assQuestion.php.

References ilUtil::removeTrailingPathSeparators().

        {
                include_once "./Services/Utilities/classes/class.ilUtil.php";
                $webdir = ilUtil::removeTrailingPathSeparators(CLIENT_WEB_DIR) . "/assessment/$this->obj_id/$this->id/java/";
                return str_replace(ilUtil::removeTrailingPathSeparators(ILIAS_ABSOLUTE_PATH), ilUtil::removeTrailingPathSeparators(ILIAS_HTTP_PATH), $webdir);
        }

Here is the call graph for this function:

assQuestion::getMaximumPoints (  ) 

Returns the maximum points, a learner can reach answering the question.

Returns the maximum points, a learner can reach answering the question

public

See also:
$points

Reimplemented in assClozeTest, assFlashApp, assImagemapQuestion, assJavaApplet, assMatchingQuestion, assMultipleChoice, assNumeric, assOrderingQuestion, assQuestionTypeTemplate, assSingleChoice, assTextQuestion, and assTextSubset.

Definition at line 870 of file class.assQuestion.php.

Referenced by calculateReachedPoints().

        {
                return 0;
        }

Here is the caller graph for this function:

assQuestion::getMultilineAnswerSetting (  ) 

Definition at line 2231 of file class.assQuestion.php.

        {
                global $ilUser;

                $multilineAnswerSetting = $ilUser->getPref("tst_multiline_answers");
                if ($multilineAnswerSetting != 1)
                {
                        $multilineAnswerSetting = 0;
                }
                return $multilineAnswerSetting;
        }

assQuestion::getObjId (  ) 

Get the object id of the container object.

Get the object id of the container object

Returns:
integer The object id of the container object public
See also:
$obj_id

Definition at line 639 of file class.assQuestion.php.

Referenced by assTextSubset::copyObject(), assTextQuestion::copyObject(), assSingleChoice::copyObject(), assQuestionTypeTemplate::copyObject(), assOrderingQuestion::copyObject(), assNumeric::copyObject(), assMultipleChoice::copyObject(), assMatchingQuestion::copyObject(), assJavaApplet::copyObject(), assImagemapQuestion::copyObject(), assFlashApp::copyObject(), assClozeTest::copyObject(), and createPageObject().

        {
                return $this->obj_id;
        }

Here is the caller graph for this function:

assQuestion::getOriginalId (  ) 
assQuestion::getOutputType (  ) 

Gets the output type.

Gets the output type

Returns:
integer The output type of the question public
See also:
$outputType

Reimplemented in assMultipleChoice, and assSingleChoice.

Definition at line 566 of file class.assQuestion.php.

Referenced by assOrderingQuestion::checkSaveData().

        {
                return $this->outputType;
        }

Here is the caller graph for this function:

assQuestion::getOwner (  ) 

Gets the creator/owner.

Gets the creator/owner ID of the assQuestion object

Returns:
integer The numerical ID to identify the owner/creator public
See also:
$owner

Definition at line 625 of file class.assQuestion.php.

        {
                return $this->owner;
        }

assQuestion::getPageOfQuestion (  ) 

Definition at line 1524 of file class.assQuestion.php.

        {
                include_once "./Services/COPage/classes/class.ilPageObject.php";
                $page = new ilPageObject("qpl", $this->id);
                return $page->getXMLContent();
        }

assQuestion::getPoints (  ) 

Returns the maximum available points for the question.

Returns the maximum available points for the question

Returns:
integer The points public

Definition at line 2031 of file class.assQuestion.php.

Referenced by assTextQuestion::saveToDb(), and assTextQuestion::setReachedPoints().

        {
                if (strcmp($this->points, "") == 0)
                {
                        return 0;
                }
                else
                {
                        return $this->points;
                }
        }

Here is the caller graph for this function:

assQuestion::getQuestion (  ) 

Gets the question text.

Gets the question string of the question object

Returns:
string The question string of the question object public
See also:
$question

Reimplemented in assFlashApp.

Definition at line 2472 of file class.assQuestion.php.

Referenced by getRTETextWithMediaObjects(), and assQuestionTypeTemplate::isComplete().

        {
    return $this->question;
  }

Here is the caller graph for this function:

assQuestion::getQuestionType (  ) 

Returns the question type of the question.

Returns the question type of the question

Returns:
integer The question type of the question public

Reimplemented in assClozeTest, assFlashApp, assImagemapQuestion, assJavaApplet, assMatchingQuestion, assMultipleChoice, assNumeric, assOrderingQuestion, assQuestionTypeTemplate, assSingleChoice, assTextQuestion, and assTextSubset.

Definition at line 2499 of file class.assQuestion.php.

Referenced by fromXML(), and toXML().

        {
                // must be overwritten in every parent class
                return "";
        }

Here is the caller graph for this function:

assQuestion::getQuestionTypeFromDb ( question_id  ) 

get question type for question id

note: please don't use $this in this class to allow static calls

Definition at line 1208 of file class.assQuestion.php.

References $data.

Referenced by assQuestionGUI::_getGUIClassNameForId(), assQuestionGUI::_getQuestionGUI(), and ilObjQuestionPoolGUI::getEmbeddedTabs().

        {
                global $ilDB;

                $query = sprintf("SELECT qpl_question_type.type_tag FROM qpl_question_type, qpl_questions WHERE qpl_questions.question_id = %s AND qpl_questions.question_type_fi = qpl_question_type.question_type_id",
                        $ilDB->quote($question_id));

                $result = $ilDB->query($query);
                $data = $result->fetchRow(DB_FETCHMODE_OBJECT);

                return $data->type_tag;
        }

Here is the caller graph for this function:

assQuestion::getQuestionTypeID (  ) 

Returns the question type of the question.

Returns the question type of the question

Returns:
integer The question type of the question public

Definition at line 2513 of file class.assQuestion.php.

Referenced by assTextSubset::saveToDb(), assTextQuestion::saveToDb(), assOrderingQuestion::saveToDb(), assNumeric::saveToDb(), assMultipleChoice::saveToDb(), assMatchingQuestion::saveToDb(), assJavaApplet::saveToDb(), and assImagemapQuestion::saveToDb().

        {
                global $ilDB;
                
                $query = sprintf("SELECT question_type_id FROM qpl_question_type WHERE type_tag = %s",
                        $ilDB->quote($this->getQuestionType() . "")
                );
                $result = $ilDB->query($query);
                if ($result->numRows() == 1)
                {
                        $row = $result->fetchRow(DB_FETCHMODE_ASSOC);
                        return $row["question_type_id"];
                }
                return 0;
        }

Here is the caller graph for this function:

assQuestion::getReachedPoints ( active_id,
pass = NULL 
)

Returns the points, a learner has reached answering the question.

Returns the points, a learner has reached answering the question This is the fast way to get the points directly from the database.

Parameters:
integer $user_id The database ID of the learner
integer $test_id The database Id of the test containing the question public

Definition at line 857 of file class.assQuestion.php.

References _getReachedPoints(), and getId().

        {
                return $this->_getReachedPoints($active_id, $this->getId(), $pass);
        }

Here is the call graph for this function:

assQuestion::getRTETextWithMediaObjects (  ) 

Collects all text in the question which could contain media objects which were created with the Rich Text Editor.

Reimplemented in assClozeTest, assFlashApp, assImagemapQuestion, assJavaApplet, assMatchingQuestion, assMultipleChoice, assNumeric, assOrderingQuestion, assQuestionTypeTemplate, assSingleChoice, assTextQuestion, and assTextSubset.

Definition at line 2669 of file class.assQuestion.php.

References getFeedbackGeneric(), and getQuestion().

Referenced by cleanupMediaObjectUsage().

        {
                // must be called in parent classes. add additional RTE text in the parent
                // classes and call this method to add the standard RTE text
                $collected = $this->getQuestion();
                $collected .= $this->getFeedbackGeneric(0);
                $collected .= $this->getFeedbackGeneric(1);
                return $collected;
        }

Here is the call graph for this function:

Here is the caller graph for this function:

assQuestion::getShuffle (  ) 

Gets the shuffle flag.

Gets the shuffle flag

Returns:
boolean The shuffle flag public
See also:
$shuffle

Definition at line 524 of file class.assQuestion.php.

        {
                return $this->shuffle;
        }

assQuestion::getSolutionMaxPass ( active_id  ) 
& assQuestion::getSolutionValues ( active_id,
pass = NULL 
)

Loads solutions of a given user from the database an returns it.

Loads solutions of a given user from the database an returns it

Parameters:
integer $test_id The database id of the test containing this question public
See also:
$answers

Definition at line 1076 of file class.assQuestion.php.

References getId(), and getSolutionMaxPass().

        {
                global $ilDB;

                $values = array();
                
                if (is_null($pass))
                {
                        $pass = $this->getSolutionMaxPass($active_id);
                        /*
                        $query = sprintf("SELECT MAX(pass) AS maxpass FROM tst_test_result WHERE active_fi = %s AND question_fi = %s",
                                $ilDB->quote($active_id . ""),
                                $ilDB->quote($this->getId() . "")
                        );
                        $result = $ilDB->query($query);
                        if ($result->numRows())
                        {
                                $row = $result->fetchRow(DB_FETCHMODE_ASSOC);
                                $pass = $row["maxpass"];
                        }
                        else
                        {
                                return $values;
                        }
                        */
                }               

                $query = sprintf("SELECT * FROM tst_solutions WHERE active_fi = %s AND question_fi = %s AND pass = %s",
                        $ilDB->quote($active_id . ""),
                        $ilDB->quote($this->getId() . ""),
                        $ilDB->quote($pass . "")
                );
                $result = $ilDB->query($query);
                while   ($row = $result->fetchRow(DB_FETCHMODE_ASSOC))
                {
                        array_push($values, $row);
                }

                return $values;
        }

Here is the call graph for this function:

assQuestion::getSuggestedSolution ( subquestion_index = 0  ) 

Returns a suggested solution for a given subquestion index.

Returns a suggested solution for a given subquestion index

Parameters:
integer $subquestion_index The index of a subquestion (i.e. a close test gap). Usually 0
Returns:
array A suggested solution array containing the internal link public

Definition at line 1688 of file class.assQuestion.php.

        {
                if (array_key_exists($subquestion_index, $this->suggested_solutions))
                {
                        return $this->suggested_solutions[$subquestion_index];
                }
                else
                {
                        return array();
                }
        }

assQuestion::getSuggestedSolutionTitle ( subquestion_index = 0  ) 

Returns the title of a suggested solution at a given subquestion_index.

Returns the title of a suggested solution at a given subquestion_index. This can be usable for displaying suggested solutions

Parameters:
integer $subquestion_index The index of a subquestion (i.e. a close test gap). Usually 0
Returns:
string A string containing the type and title of the internal link public

Definition at line 1710 of file class.assQuestion.php.

References $title.

        {
                if (array_key_exists($subquestion_index, $this->suggested_solutions))
                {
                        $title = $this->suggested_solutions[$subquestion_index]["internal_link"];
                        // TO DO: resolve internal link an get link type and title
                }
                else
                {
                        $title = "";
                }
                return $title;
        }

assQuestion::getTestId (  ) 
assQuestion::getTitle (  ) 

Gets the title string.

Gets the title string of the assQuestion object

Returns:
string The title string to describe the question public
See also:
$title

Definition at line 496 of file class.assQuestion.php.

Referenced by assQuestionTypeTemplate::isComplete().

        {
                return $this->title;
        }

Here is the caller graph for this function:

assQuestion::getTotalAnswers (  ) 

get total number of answers

Definition at line 1374 of file class.assQuestion.php.

References _getTotalAnswers().

        {
                return $this->_getTotalAnswers($this->id);
        }

Here is the call graph for this function:

assQuestion::insertIntoTest ( test_id  ) 

Insert the question into a test.

Insert the question into a test

Parameters:
integer $test_id The database id of the test private

Definition at line 683 of file class.assQuestion.php.

References $data, $test_id, and getId().

Referenced by assTextSubset::saveToDb(), assTextQuestion::saveToDb(), assSingleChoice::saveToDb(), assQuestionTypeTemplate::saveToDb(), assOrderingQuestion::saveToDb(), assNumeric::saveToDb(), assMultipleChoice::saveToDb(), assMatchingQuestion::saveToDb(), assJavaApplet::saveToDb(), assImagemapQuestion::saveToDb(), assFlashApp::saveToDb(), and assClozeTest::saveToDb().

        {
                global $ilDB;
                
                // get maximum sequence index in test
                $query = sprintf("SELECT MAX(sequence) AS seq FROM dum_test_question WHERE test_fi=%s",
                        $ilDB->quote($test_id)
                        );
                $result = $ilDB->query($query);
                $sequence = 1;
                if ($result->numRows() == 1)
                {
                        $data = $result->fetchRow(DB_FETCHMODE_OBJECT);
                        $sequence = $data->seq + 1;
                }
                $query = sprintf("INSERT INTO dum_test_question (test_question_id, test_fi, question_fi, sequence, TIMESTAMP) VALUES (NULL, %s, %s, %s, NULL)",
                        $ilDB->quote($test_id),
                        $ilDB->quote($this->getId()),
                        $ilDB->quote($sequence)
                        );
                $result = $ilDB->query($query);
                if ($result != DB_OK)
                {
                // Fehlermeldung
                }
        }

Here is the call graph for this function:

Here is the caller graph for this function:

assQuestion::isClone ( question_id = ""  ) 

Checks whether the question is a clone of another question or not.

Checks whether the question is a clone of another question or not

Returns:
boolean TRUE if the question is a clone, otherwise FALSE public

Definition at line 1154 of file class.assQuestion.php.

        {
                global $ilDB;
                
                if ($question_id < 1) $question_id = $this->id;
                $query = sprintf("SELECT original_id FROM qpl_questions WHERE question_id = %s",
                        $ilDB->quote($question_id . "")
                );
                $result = $ilDB->query($query);
                $row = $result->fetchRow(DB_FETCHMODE_OBJECT);
                if ($row->original_id > 0)
                {
                        return TRUE;
                }
                else
                {
                        return FALSE;
                }
        }

assQuestion::isComplete (  ) 

Returns true, if a question is complete for use.

Returns true, if a question is complete for use

Returns:
boolean True, if the question is complete for use, otherwise false public

Reimplemented in assClozeTest, assFlashApp, assImagemapQuestion, assJavaApplet, assMatchingQuestion, assMultipleChoice, assNumeric, assOrderingQuestion, assQuestionTypeTemplate, assSingleChoice, assTextQuestion, and assTextSubset.

Definition at line 290 of file class.assQuestion.php.

        {
                return false;
        }

assQuestion::isHTML ( a_text  ) 

Checks if a given string contains HTML or not.

Parameters:
string $a_text Text which should be checked
Returns:
boolean public

Definition at line 2276 of file class.assQuestion.php.

Referenced by addQTIMaterial().

        {
                if (preg_match("/<[^>]*?>/", $a_text))
                {
                        return TRUE;
                }
                else
                {
                        return FALSE; 
                }
        }

Here is the caller graph for this function:

assQuestion::isInUse ( question_id = ""  ) 

Checks whether the question is in use or not.

Checks whether the question is in use or not

Returns:
boolean The number of datasets which are affected by the use of the query. public

Definition at line 1125 of file class.assQuestion.php.

        {
                global $ilDB;
                
                if ($question_id < 1) $question_id = $this->id;
                $query = sprintf("SELECT COUNT(qpl_questions.question_id) AS question_count FROM qpl_questions, tst_test_question WHERE qpl_questions.original_id = %s AND qpl_questions.question_id = tst_test_question.question_fi",
                        $ilDB->quote($question_id . "")
                );
                $result = $ilDB->query($query);
                $row = $result->fetchRow(DB_FETCHMODE_ASSOC);
                $count = $row["question_count"];

                $query = sprintf("SELECT DISTINCT tst_active.test_fi, qpl_questions.question_id FROM qpl_questions, tst_test_random_question, tst_active WHERE qpl_questions.original_id = %s AND qpl_questions.question_id = tst_test_random_question.question_fi AND tst_test_random_question.active_fi = tst_active.active_id",
                        $ilDB->quote($question_id . "")
                );
                $result = $ilDB->query($query);
                $count += $result->numRows();

                return $count;
        }

assQuestion::keyInArray ( searchkey,
array 
)

returns TRUE if the key occurs in an array

returns TRUE if the key occurs in an array

Parameters:
string $arraykey A key to an element in array
array $array An array to be searched public

Definition at line 440 of file class.assQuestion.php.

        {
                if ($searchKey)
                {
                        foreach ($array as $key => $value)
                        {
                                if (strcmp($key, $searchkey)==0)
                                {
                                        return true;
                                }
                        }
                }
                return false;
        }

assQuestion::loadFromDb ( question_id  ) 

Loads the question from the database.

Loads the question from the database

Parameters:
integer $question_id A unique key which defines the question in the database public

Reimplemented in assClozeTest, assFlashApp, assImagemapQuestion, assJavaApplet, assMatchingQuestion, assMultipleChoice, assNumeric, assOrderingQuestion, assQuestionTypeTemplate, assSingleChoice, assTextQuestion, and assTextSubset.

Definition at line 1593 of file class.assQuestion.php.

        {
                global $ilDB;
                
                $query = sprintf("SELECT * FROM qpl_suggested_solutions WHERE question_fi = %s",
                        $ilDB->quote($this->getId() . "")
                );
                $result = $ilDB->query($query);
                $this->suggested_solutions = array();
                if ($result->numRows())
                {
                        while ($row = $result->fetchRow(DB_FETCHMODE_ASSOC))
                        {
                                $this->suggested_solutions[$row["subquestion_index"]] = array(
                                        "internal_link" => $row["internal_link"],
                                        "import_id" => $row["import_id"]
                                );
                        }
                }
        }

assQuestion::logAction ( logtext = "",
active_id = "",
question_id = "" 
)

Logs an action into the Test&Assessment log.

Logs an action into the Test&Assessment log

Parameters:
string $logtext The log text
integer $question_id If given, saves the question id to the database public

Definition at line 945 of file class.assQuestion.php.

References ilObjAssessmentFolder::_addLog(), ilObjTest::_getObjectIDFromActiveID(), and _getOriginalId().

Referenced by assTextSubset::saveWorkingData(), assTextQuestion::saveWorkingData(), assSingleChoice::saveWorkingData(), saveWorkingData(), assOrderingQuestion::saveWorkingData(), assNumeric::saveWorkingData(), assMultipleChoice::saveWorkingData(), assMatchingQuestion::saveWorkingData(), assImagemapQuestion::saveWorkingData(), and assClozeTest::saveWorkingData().

        {
                global $ilUser;

                $original_id = "";
                if (strcmp($question_id, "") != 0)
                {
                        include_once "./Modules/TestQuestionPool/classes/class.assQuestion.php";
                        $original_id = assQuestion::_getOriginalId($question_id);
                }
                include_once "./classes/class.ilObjAssessmentFolder.php";
                include_once "./Modules/Test/classes/class.ilObjTest.php";
                ilObjAssessmentFolder::_addLog($ilUser->id, ilObjTest::_getObjectIDFromActiveID($active_id), $logtext, $question_id, $original_id);
        }

Here is the call graph for this function:

Here is the caller graph for this function:

assQuestion::pcArrayShuffle ( array  ) 

Shuffles the values of a given array.

Shuffles the values of a given array

Parameters:
array $array An array which should be shuffled public

Definition at line 1182 of file class.assQuestion.php.

        {
                mt_srand((double)microtime()*1000000);
                $i = count($array);
                if ($i > 0)
                {
                        while(--$i)
                        {
                                $j = mt_rand(0, $i);
                                if ($i != $j)
                                {
                                        // swap elements
                                        $tmp = $array[$j];
                                        $array[$j] = $array[$i];
                                        $array[$i] = $tmp;
                                }
                        }
                }
                return $array;
        }

assQuestion::prepareTextareaOutput ( txt_output,
prepare_for_latex_output = FALSE 
)

Prepares a string for a text area output in tests.

Parameters:
string $txt_output String which should be prepared for output public

Definition at line 2294 of file class.assQuestion.php.

        {
                include_once "./Services/Utilities/classes/class.ilUtil.php";
                return ilUtil::prepareTextareaOutput($txt_output, $prepare_for_latex_output);
        }

assQuestion::QTIMaterialToString ( a_material  ) 

Reads an QTI material tag an creates a text string.

Parameters:
string $a_material QTI material tag
Returns:
string text or xhtml string public

Definition at line 2307 of file class.assQuestion.php.

References $_SESSION.

        {
                $result = "";
                for ($i = 0; $i < $a_material->getMaterialCount(); $i++)
                {
                        $material = $a_material->getMaterial($i);
                        if (strcmp($material["type"], "mattext") == 0)
                        {
                                $result .= $material["material"]->getContent();
                        }
                        if (strcmp($material["type"], "matimage") == 0)
                        {
                                $matimage = $material["material"];
                                if (preg_match("/(il_([0-9]+)_mob_([0-9]+))/", $matimage->getLabel(), $matches))
                                {
                                        // import an mediaobject which was inserted using tiny mce
                                        if (!is_array($_SESSION["import_mob_xhtml"])) $_SESSION["import_mob_xhtml"] = array();
                                        array_push($_SESSION["import_mob_xhtml"], array("mob" => $matimage->getLabel(), "uri" => $matimage->getUri()));
                                }
                        }
                }
                return $result;
        }

assQuestion::questionTitleExists ( questionpool_id,
title 
)

Returns TRUE if the question title exists in the database.

Returns TRUE if the question title exists in the database

Parameters:
string $title The title of the question
Returns:
boolean The result of the title check public

Definition at line 304 of file class.assQuestion.php.

References $title.

        {
                global $ilDB;
                
                $query = sprintf("SELECT * FROM qpl_questions WHERE obj_fi = %s AND title = %s",
                        $ilDB->quote($questionpool_id . ""),
                        $ilDB->quote($title)
                        );
                $result = $ilDB->query($query);
                if (strcmp(strtolower(get_class($result)), db_result) == 0)
                {
                        if ($result->numRows() == 1)
                        {
                                return TRUE;
                        }
                }
                return FALSE;
        }

assQuestion::saveFeedbackGeneric ( correctness,
feedback 
)

Saves generic feedback to the database.

Saves generic feedback to the database. Generic feedback is either feedback for either the complete solution of the question or at least one incorrect answer.

Parameters:
integer $correctness 0 for at least one incorrect answer, 1 for the correct solution
string $feedback Feedback text public

Definition at line 2540 of file class.assQuestion.php.

References ilRTE::_replaceMediaObjectImageSrc().

        {
                global $ilDB;
                
                switch ($correctness)
                {
                        case 0:
                                $correctness = 0;
                                break;
                        case 1:
                        default:
                                $correctness = 1;
                                break;
                }
                $query = sprintf("DELETE FROM qpl_feedback_generic WHERE question_fi = %s AND correctness = %s",
                        $ilDB->quote($this->getId() . ""),
                        $ilDB->quote($correctness . "")
                );
                $result = $ilDB->query($query);
                if (strlen($feedback))
                {
                        include_once("./Services/RTE/classes/class.ilRTE.php");
                        $query = sprintf("INSERT INTO qpl_feedback_generic VALUES (NULL, %s, %s, %s, NULL)",
                                $ilDB->quote($this->getId() . ""),
                                $ilDB->quote($correctness . ""),
                                $ilDB->quote(ilRTE::_replaceMediaObjectImageSrc($feedback, 0))
                        );
                        $result = $ilDB->query($query);
                }
        }

Here is the call graph for this function:

assQuestion::saveToDb ( original_id = ""  ) 

Saves the question to the database.

Saves the question to the database

Parameters:
integer $original_id public

Reimplemented in assClozeTest, assFlashApp, assImagemapQuestion, assJavaApplet, assMatchingQuestion, assMultipleChoice, assNumeric, assOrderingQuestion, assQuestionTypeTemplate, assSingleChoice, assTextQuestion, and assTextSubset.

Definition at line 1622 of file class.assQuestion.php.

References ilInternalLink::_deleteAllLinksOfSource(), ilInternalLink::_saveLink(), ilObjQuestionPool::_updateQuestionCount(), cleanupMediaObjectUsage(), and getId().

Referenced by syncWithOriginal().

        {
                global $ilDB;
                
                include_once "./Services/COPage/classes/class.ilInternalLink.php";
                $query = sprintf("DELETE FROM qpl_suggested_solutions WHERE question_fi = %s",
                        $ilDB->quote($this->getId() . "")
                );
                $result = $ilDB->query($query);
                ilInternalLink::_deleteAllLinksOfSource("qst", $this->getId());
                foreach ($this->suggested_solutions as $index => $solution)
                {
                        $query = sprintf("INSERT INTO qpl_suggested_solutions (suggested_solution_id, question_fi, internal_link, import_id, subquestion_index, TIMESTAMP) VALUES (NULL, %s, %s, %s, %s, NULL)",
                                $ilDB->quote($this->getId() . ""),
                                $ilDB->quote($solution["internal_link"] . ""),
                                $ilDB->quote($solution["import_id"] . ""),
                                $ilDB->quote($index . "")
                        );
                        $ilDB->query($query);
                        if (preg_match("/il_(\d*?)_(\w+)_(\d+)/", $solution["internal_link"], $matches))
                        {
                                ilInternalLink::_saveLink("qst", $this->getId(), $matches[2], $matches[3], $matches[1]);
                        }
                }
                // remove unused media objects from ILIAS
                $this->cleanupMediaObjectUsage();
                // update question count of question pool
                include_once "./Modules/TestQuestionPool/classes/class.ilObjQuestionPool.php";
                ilObjQuestionPool::_updateQuestionCount($this->obj_id);
                
                // update the question time stamp
                $query = sprintf("UPDATE qpl_questions SET TIMESTAMP = NULL WHERE question_id = %s",
                        $this->getId()
                );
                $ilDB->query($query);
        }

Here is the call graph for this function:

Here is the caller graph for this function:

assQuestion::saveWorkingData ( active_id,
pass = NULL 
)

Saves the learners input of the question to the database.

Saves the learners input of the question to the database

*

Parameters:
integer $test_id The database id of the test containing this question public
See also:
$answers

Reimplemented in assClozeTest, assFlashApp, assImagemapQuestion, assJavaApplet, assMatchingQuestion, assMultipleChoice, assNumeric, assOrderingQuestion, assQuestionTypeTemplate, assSingleChoice, assTextQuestion, and assTextSubset.

Definition at line 884 of file class.assQuestion.php.

References ilObjAssessmentFolder::_enabledAssessmentLogging(), ilObjAssessmentFolder::_getLogLanguage(), ilObjTest::_getPass(), ilCourseObjectiveResult::_updateObjectiveResult(), _updateTestPassResults(), calculateReachedPoints(), getId(), and logAction().

        {
                global $ilDB;
                global $ilUser;
                if (is_null($pass))
                {
                        include_once "./Modules/Test/classes/class.ilObjTest.php";
                        $pass = ilObjTest::_getPass($active_id);
                }
                $reached_points = $this->calculateReachedPoints($active_id, $pass);
                $query = sprintf("REPLACE INTO tst_test_result (active_fi, question_fi, pass, points) VALUES (%s, %s, %s, %s)",
                        $ilDB->quote($active_id . ""),
                        $ilDB->quote($this->getId() . ""),
                        $ilDB->quote($pass . ""),
                        $ilDB->quote($reached_points . "")
                );
                $result = $ilDB->query($query);
                include_once ("./classes/class.ilObjAssessmentFolder.php");
                if (ilObjAssessmentFolder::_enabledAssessmentLogging())
                {
                        $this->logAction(sprintf($this->lng->txtlng("assessment", "log_user_answered_question", ilObjAssessmentFolder::_getLogLanguage()), $reached_points), $active_id, $this->getId());
                }

                // update test pass results
                $this->_updateTestPassResults($active_id, $pass);

                // Update objective status
                include_once 'Modules/Course/classes/class.ilCourseObjectiveResult.php';
                ilCourseObjectiveResult::_updateObjectiveResult($ilUser->getId(),$active_id,$this->getId());
                
        }

Here is the call graph for this function:

assQuestion::setAuthor ( author = ""  ) 

Sets the authors name.

Sets the authors name of the assQuestion object

Parameters:
string $author A string containing the name of the questions author public
See also:
$author

Definition at line 464 of file class.assQuestion.php.

References $author.

        {
                if (!$author)
                {
                        $author = $this->ilias->account->fullname;
                }
                $this->author = $author;
        }

assQuestion::setComment ( comment = ""  ) 

Sets the comment.

Sets the comment string of the assQuestion object

Parameters:
string $comment A comment string to describe the question public
See also:
$comment

Definition at line 374 of file class.assQuestion.php.

References $comment.

Referenced by assQuestionTypeTemplate::loadFromDb().

        {
                $this->comment = $comment;
        }

Here is the caller graph for this function:

assQuestion::setEstimatedWorkingTime ( hour = 0,
min = 0,
sec = 0 
)

Sets the estimated working time of a question.

Sets the estimated working time of a question

Parameters:
integer $hour Hour
integer $min Minutes
integer $sec Seconds public
See also:
$comment

Definition at line 426 of file class.assQuestion.php.

Referenced by assQuestion(), assTextSubset::loadFromDb(), assTextQuestion::loadFromDb(), assSingleChoice::loadFromDb(), assOrderingQuestion::loadFromDb(), assNumeric::loadFromDb(), assMultipleChoice::loadFromDb(), assMatchingQuestion::loadFromDb(), assJavaApplet::loadFromDb(), assImagemapQuestion::loadFromDb(), assFlashApp::loadFromDb(), and assClozeTest::loadFromDb().

        {
                $this->est_working_time = array("h" => (int)$hour, "m" => (int)$min, "s" => (int)$sec);
        }

Here is the caller graph for this function:

assQuestion::setId ( id = -1  ) 

Sets the id.

Sets the id of the assQuestion object

Parameters:
integer $id A unique integer value public
See also:
$id

Definition at line 346 of file class.assQuestion.php.

References $id.

Referenced by assQuestionTypeTemplate::loadFromDb(), assQuestionTypeTemplate::saveToDb(), and syncWithOriginal().

        {
                $this->id = $id;
        }

Here is the caller graph for this function:

assQuestion::setMultilineAnswerSetting ( a_setting = 0  ) 

Definition at line 2243 of file class.assQuestion.php.

        {
                global $ilUser;
                $ilUser->writePref("tst_multiline_answers", $a_setting);
        }

assQuestion::setObjId ( obj_id = 0  ) 

Set the object id of the container object.

Set the object id of the container object

Parameters:
integer $obj_id The object id of the container object public
See also:
$obj_id

Definition at line 653 of file class.assQuestion.php.

References $obj_id.

        {
                $this->obj_id = $obj_id;
        }

assQuestion::setOriginalId ( original_id  ) 

Definition at line 1955 of file class.assQuestion.php.

Referenced by syncWithOriginal().

        {
                $this->original_id = $original_id;
        }

Here is the caller graph for this function:

assQuestion::setOutputType ( outputType = OUTPUT_HTML  ) 

Sets the output type.

Sets the output type

Parameters:
integer $outputType The output type of the question public
See also:
$outputType

Reimplemented in assMultipleChoice, and assSingleChoice.

Definition at line 388 of file class.assQuestion.php.

References $outputType.

        {
                $this->outputType = $outputType;
        }

assQuestion::setOwner ( owner = ""  ) 

Sets the creator/owner.

Sets the creator/owner ID of the assQuestion object

Parameters:
integer $owner A numerical ID to identify the owner/creator public
See also:
$owner

Definition at line 482 of file class.assQuestion.php.

References $owner.

        {
                $this->owner = $owner;
        }

assQuestion::setPoints ( a_points  ) 

Sets the maximum available points for the question.

Sets the maximum available points for the question

Parameters:
integer $a_points The points public

Definition at line 2052 of file class.assQuestion.php.

        {
                $this->points = $a_points;
        }

assQuestion::setQuestion ( question = ""  ) 

Sets the question text.

Sets the question string of the question object

Parameters:
string $question A string containing the question text public
See also:
$question

Reimplemented in assFlashApp.

Definition at line 2486 of file class.assQuestion.php.

References $question.

Referenced by assQuestion().

        {
    $this->question = $question;
  }

Here is the caller graph for this function:

assQuestion::setShuffle ( shuffle = true  ) 

Sets the shuffle flag.

Sets the shuffle flag

Parameters:
boolean $shuffle A flag indicating whether the answers are shuffled or not public
See also:
$shuffle

Reimplemented in assMatchingQuestion.

Definition at line 403 of file class.assQuestion.php.

References $shuffle.

Referenced by assSingleChoice::loadFromDb(), and assMultipleChoice::loadFromDb().

        {
                if ($shuffle)
                {
                        $this->shuffle = 1;
                }
                        else
                {
                        $this->shuffle = 0;
                }
        }

Here is the caller graph for this function:

assQuestion::setSuggestedSolution ( solution_id = "",
subquestion_index = 0,
is_import = false 
)

Sets a suggested solution for the question.

Sets a suggested solution for the question. If there is more than one subquestion (i.e. close questions) may enter a subquestion index.

Parameters:
string $solution_id An internal link pointing to the suggested solution
integer $subquestion_index The index of a subquestion (i.e. a close test gap). Usually 0
boolean $is_import A boolean indication that the internal link was imported from another ILIAS installation public

Definition at line 1735 of file class.assQuestion.php.

References _resolveInternalLink().

        {
                if (strcmp($solution_id, "") != 0)
                {
                        $import_id = "";
                        if ($is_import)
                        {
                                $import_id = $solution_id;
                                $solution_id = $this->_resolveInternalLink($import_id);
                        }
                        $this->suggested_solutions[$subquestion_index] = array(
                                "internal_link" => $solution_id,
                                "import_id" => $import_id
                        );
                }
        }

Here is the call graph for this function:

assQuestion::setTestId ( id = -1  ) 

Sets the test id.

Sets the test id of the assQuestion object

Parameters:
integer $id A unique integer value public
See also:
$test_id

Definition at line 360 of file class.assQuestion.php.

References $id.

        {
                $this->test_id = $id;
        }

assQuestion::setTitle ( title = ""  ) 

Sets the title string.

Sets the title string of the assQuestion object

Parameters:
string $title A title string to describe the question public
See also:
$title

Definition at line 332 of file class.assQuestion.php.

References $title.

Referenced by assQuestionTypeTemplate::loadFromDb().

        {
                $this->title = $title;
        }

Here is the caller graph for this function:

assQuestion::supportsJavascriptOutput (  ) 

Returns true if the question type supports JavaScript output.

Returns true if the question type supports JavaScript output

Returns:
boolean TRUE if the question type supports JavaScript output, FALSE otherwise public

Reimplemented in assMatchingQuestion, and assOrderingQuestion.

Definition at line 579 of file class.assQuestion.php.

        {
                return FALSE;
        }

assQuestion::syncFeedbackGeneric (  ) 

Definition at line 2632 of file class.assQuestion.php.

Referenced by syncWithOriginal().

        {
                global $ilDB;

                $feedback = "";

                // delete generic feedback of the original
                $deletequery = sprintf("DELETE FROM qpl_feedback_generic WHERE question_fi = %s",
                        $ilDB->quote($this->original_id . "")
                );
                $result = $ilDB->query($deletequery);
                        
                // get generic feedback of the actual question
                $query = sprintf("SELECT * FROM qpl_feedback_generic WHERE question_fi = %s",
                        $ilDB->quote($this->getId() . "")
                );
                $result = $ilDB->query($query);

                // save generic feedback to the original
                if ($result->numRows())
                {
                        while ($row = $result->fetchRow(DB_FETCHMODE_ASSOC))
                        {
                                $duplicatequery = sprintf("INSERT INTO qpl_feedback_generic VALUES (NULL, %s, %s, %s, NULL)",
                                        $ilDB->quote($this->original_id . ""),
                                        $ilDB->quote($row["correctness"] . ""),
                                        $ilDB->quote($row["feedback"] . "")
                                );
                                $duplicateresult = $ilDB->query($duplicatequery);
                        }
                }
        }

Here is the caller graph for this function:

assQuestion::syncWithOriginal (  ) 

Reimplemented in assFlashApp, assImagemapQuestion, assMultipleChoice, assQuestionTypeTemplate, and assSingleChoice.

Definition at line 1911 of file class.assQuestion.php.

References $id, ilInternalLink::_deleteAllLinksOfSource(), ilInternalLink::_saveLink(), copyPageOfQuestion(), createPageObject(), deletePageOfQuestion(), getId(), getOriginalId(), saveToDb(), setId(), setOriginalId(), syncFeedbackGeneric(), and syncXHTMLMediaObjectsOfQuestion().

        {
                global $ilDB;

                if ($this->getOriginalId())
                {
                        $id = $this->getId();
                        $original = $this->getOriginalId();

                        $this->setId($this->getOriginalId());
                        $this->setOriginalId(NULL);
                        $this->saveToDb();
                        $this->deletePageOfQuestion($original);
                        $this->createPageObject();
                        $this->copyPageOfQuestion($id);

                        $this->setId($id);
                        $this->setOriginalId($original);

                        include_once "./Services/COPage/classes/class.ilInternalLink.php";
                        $query = sprintf("DELETE FROM qpl_suggested_solutions WHERE question_fi = %s",
                                $ilDB->quote($this->getOriginalId() . "")
                        );
                        $result = $ilDB->query($query);
                        ilInternalLink::_deleteAllLinksOfSource("qst", $this->original_id);
                        foreach ($this->suggested_solutions as $index => $solution)
                        {
                                $query = sprintf("INSERT INTO qpl_suggested_solutions (suggested_solution_id, question_fi, internal_link, import_id, subquestion_index, TIMESTAMP) VALUES (NULL, %s, %s, %s, %s, NULL)",
                                        $ilDB->quote($this->getOriginalId() . ""),
                                        $ilDB->quote($solution["internal_link"] . ""),
                                        $ilDB->quote($solution["import_id"] . ""),
                                        $ilDB->quote($index . "")
                                );
                                $ilDB->query($query);
                                if (preg_match("/il_(\d*?)_(\w+)_(\d+)/", $solution["internal_link"], $matches))
                                {
                                        ilInternalLink::_saveLink("qst", $this->getOriginalId(), $matches[2], $matches[3], $matches[1]);
                                }
                        }
                        $this->syncFeedbackGeneric();
                        $this->syncXHTMLMediaObjectsOfQuestion();
                }
        }

Here is the call graph for this function:

assQuestion::syncXHTMLMediaObjectsOfQuestion (  ) 

Definition at line 1499 of file class.assQuestion.php.

References $mobs, ilObjMediaObject::_getMobsOfObject(), ilObjMediaObject::_saveUsage(), and getId().

Referenced by syncWithOriginal().

        {
                include_once("./Services/MediaObjects/classes/class.ilObjMediaObject.php");
                $mobs = ilObjMediaObject::_getMobsOfObject("qpl:html", $this->getId());
                foreach ($mobs as $mob)
                {
                        ilObjMediaObject::_saveUsage($mob, "qpl:html", $this->original_id);
                }
        }

Here is the call graph for this function:

Here is the caller graph for this function:

assQuestion::toXML ( a_include_header = true,
a_include_binary = true,
a_shuffle = false,
test_output = false,
force_image_references = false 
)

Returns a QTI xml representation of the question.

Returns a QTI xml representation of the question and sets the internal domxml variable with the DOM XML representation of the QTI xml representation

Returns:
string The QTI xml representation of the question public

Definition at line 274 of file class.assQuestion.php.

References getQuestionType().

        {
                include_once "./Modules/TestQuestionPool/classes/export/qti12/class." . $this->getQuestionType() . "Export.php";
                $classname = $this->getQuestionType() . "Export";
                $export = new $classname($this);
                return $export->toXML($a_include_header, $a_include_binary, $a_shuffle, $test_output, $force_image_references);
        }

Here is the call graph for this function:


Field Documentation

assQuestion::$author
assQuestion::$comment
assQuestion::$domxml

Definition at line 175 of file class.assQuestion.php.

assQuestion::$est_working_time

Definition at line 112 of file class.assQuestion.php.

assQuestion::$id

Definition at line 45 of file class.assQuestion.php.

Referenced by setId(), setTestId(), and syncWithOriginal().

assQuestion::$ilias

Definition at line 148 of file class.assQuestion.php.

Referenced by assQuestion().

assQuestion::$lng

Definition at line 166 of file class.assQuestion.php.

Referenced by _setReachedPoints(), and assQuestion().

assQuestion::$obj_id

Definition at line 139 of file class.assQuestion.php.

Referenced by delete(), and setObjId().

assQuestion::$outputType

Definition at line 184 of file class.assQuestion.php.

Referenced by setOutputType().

assQuestion::$owner
assQuestion::$points
assQuestion::$question
assQuestion::$shuffle
assQuestion::$suggested_solutions

Definition at line 186 of file class.assQuestion.php.

assQuestion::$test_id

Definition at line 130 of file class.assQuestion.php.

Referenced by insertIntoTest().

assQuestion::$title
assQuestion::$tpl

Definition at line 157 of file class.assQuestion.php.

Referenced by assQuestion().


The documentation for this class was generated from the following file: