Public Member Functions | Data Fields

ilLMPresentationGUI Class Reference
[Modules/IliasLearningModule]

Class ilLMPresentationGUI. More...

Public Member Functions

 ilLMPresentationGUI ()
executeCommand ()
 execute command
 setOfflineMode ($a_offline=true)
 set offline mode (content is generated for offline package)
 offlineMode ()
 checks wether offline content generation is activated
 setExportFormat ($a_format)
 set export format
 getExportFormat ()
 get export format
 nop ()
 this dummy function is needed for offline package creation
 lmAccess ($usr_id, $lm_id, $obj_id)
 logs access to lm objects to enable retrieval of a 'last viewed lm list' and 'return to last lm' allows only ONE entry per user and lm object
 export ()
 calls export of digilib-object at this point other lm-objects can be exported
 offlineexport ()
 the different export types are processed here
 offlineexportform ()
 draws export-form on screen
 exportbibinfo ()
 export bibinfo for download or copy/paste
 attrib2arr ($a_attributes)
 getCurrentFrameSet ()
 get frames of current frame set
 layout ($a_xml="main.xml", $doShow=true)
 generates frame layout
 fullscreen ()
 media ()
 glossary ()
 ilMainMenu ()
 output main menu
 ilTOC ($a_target)
 table of contents
 ilLMMenu ()
 output learning module menu
 ilLMHead ()
 output lm header
 ilLMSubMenu ()
 output learning module submenu
 ilLMNotes ()
 output notes of page
 ilLocator ()
 locator
 getCurrentPageId ()
 mapCurrentPageId ($current_page_id)
 ilTranslation (&$a_page_node)
 ilCitation ()
 getLayoutLinkTargets ()
 ilPage (&$a_page_node, $a_page_id=0)
 process <ilPage> content tag
 showPreconditionsOfPage ()
 show preconditions of the page
 getLinkXML ($a_int_links, $a_layoutframes)
 get xml for links
 ilGlossary ()
 show glossary term
 ilMedia ()
 output media
 ilLMNavigation ()
 inserts sequential learning module navigation at template variable LMNAVIGATION_CONTENT
 processNodes (&$a_content, &$a_node)
 buildTag ($type, $name, $attr="")
 generate a tag with given name and attributes
 showTableOfContents ()
 table of contents
 infoScreen ()
 this one is called from the info button in the repository not very nice to set cmdClass/Cmd manually, if everything works through ilCtrl in the future this may be changed
 showInfoScreen ()
 info screen call from inside learning module
 outputInfoScreen ($a_standard_locator=false)
 info screen
 showPrintViewSelection ()
 show selection screen for print view
 showPrintView ($a_free_page=0)
 show print view
 setSessionVars ()
 downloadFile ()
 download file of file lists
 download_paragraph ()
 download source code paragraph
 showDownloadList ()
 show download list
 downloadExportFile ()
 send download file (xml/html)
 getLink ($a_ref_id, $a_cmd="", $a_obj_id="", $a_frame="", $a_type="", $a_back_link="append")
 handles links for learning module presentation
 showNoPublicAccess ()
 getSourcecodeDownloadLink ()
 setOfflineDirectory ($offdir)
 set offline directory to offdir
 getOfflineDirectory ()
 get offline directory
 handleCodeParagraph ($page_id, $paragraph_id, $title, $text)
 store paragraph into file directory files/codefile_$pg_id_$paragraph_id/downloadtitle

Data Fields

 $ilias
 $lm
 $tpl
 $lng
 $layout_doc
 $offline
 $offline_directory

Detailed Description

Class ilLMPresentationGUI.

GUI class for learning module presentation

Author:
Alex Killing <alex.killing@gmx.de>
Version:
Id:
class.ilLMPresentationGUI.php 17442 2008-09-19 15:00:08Z akill

ilLMPresentationGUI: ilNoteGUI, ilInfoScreenGUI, ilPaymentPurchaseGUI

Definition at line 40 of file class.ilLMPresentationGUI.php.


Member Function Documentation

ilLMPresentationGUI::attrib2arr ( a_attributes  ) 

Definition at line 525 of file class.ilLMPresentationGUI.php.

Referenced by layout(), and processNodes().

        {
                $attr = array();
                if(!is_array($a_attributes))
                {
                        return $attr;
                }
                foreach ($a_attributes as $attribute)
                {
                        $attr[$attribute->name()] = $attribute->value();
                }
                return $attr;
        }

Here is the caller graph for this function:

ilLMPresentationGUI::buildTag ( type,
name,
attr = "" 
)

generate a tag with given name and attributes

Parameters:
string "start" | "end" | "" for starting or ending tag or complete tag
string element/tag name
array array of attributes

Definition at line 2323 of file class.ilLMPresentationGUI.php.

Referenced by layout(), and processNodes().

        {
                $tag = "<";

                if ($type == "end")
                        $tag.= "/";

                $tag.= $name;

                if (is_array($attr))
                {
                        while (list($k,$v) = each($attr))
                                $tag.= " ".$k."=\"$v\"";
                }

                if ($type == "")
                        $tag.= "/";

                $tag.= ">\n";

                return $tag;
        }

Here is the caller graph for this function:

ilLMPresentationGUI::download_paragraph (  ) 

download source code paragraph

Definition at line 3347 of file class.ilLMPresentationGUI.php.

References $_GET.

        {
                require_once("./Services/COPage/classes/class.ilPageObject.php");
                $pg_obj =& new ilPageObject($this->lm->getType(), $_GET["pg_id"]);
                $pg_obj->send_paragraph ($_GET["par_id"], $_GET["downloadtitle"]);
        }

ilLMPresentationGUI::downloadExportFile (  ) 

send download file (xml/html)

Definition at line 3519 of file class.ilLMPresentationGUI.php.

References $_GET, $dir, $file, ilUtil::deliverFile(), and exit.

        {
                $file = $this->lm->getPublicExportFile($_GET["type"]);
                if ($this->lm->getPublicExportFile($_GET["type"]) != "")
                {
                        $dir = $this->lm->getExportDirectory($_GET["type"]);
                        if (is_file($dir."/".$file))
                        {
                                ilUtil::deliverFile($dir."/".$file, $file);
                                exit;
                        }
                }
                $this->ilias->raiseError($this->lng->txt("file_not_found"),$this->ilias->error_obj->MESSAGE);
        }

Here is the call graph for this function:

ilLMPresentationGUI::downloadFile (  ) 

download file of file lists

Definition at line 3335 of file class.ilLMPresentationGUI.php.

References $_GET, $file, and exit.

        {
                $file = explode("_", $_GET["file_id"]);
                require_once("./Modules/File/classes/class.ilObjFile.php");
                $fileObj =& new ilObjFile($file[count($file) - 1], false);
                $fileObj->sendFile();
                exit;
        }

& ilLMPresentationGUI::executeCommand (  ) 

execute command

Definition at line 126 of file class.ilLMPresentationGUI.php.

References $_GET, $cmd, $ilias, $lng, $ret, ilPaymentObject::_hasAccess(), ilLocator(), layout(), lmAccess(), and outputInfoScreen().

        {
                global $ilNavigationHistory, $ilAccess, $ilias, $lng;
                
                // check read permission, payment and parent conditions
                // todo: replace all this by ilAccess call
                if (!$ilAccess->checkAccess("read", "", $_GET["ref_id"]) &&
                        (!(($this->ctrl->getCmd() == "infoScreen" || $this->ctrl->getNextClass() == "ilinfoscreengui")
                        && $ilAccess->checkAccess("visible", "", $_GET["ref_id"]))))
                {
                        $ilias->raiseError($lng->txt("permission_denied"), $ilias->error_obj->WARNING);
                }

                $next_class = $this->ctrl->getNextClass($this);
                $cmd = $this->ctrl->getCmd("layout");

                $cmd = (isset($_POST['cmd']['citation']))
                        ? "ilCitation"
                        : $cmd;

                // ### AA 03.09.01 added page access logger ###
                $this->lmAccess($this->ilias->account->getId(),$_GET["ref_id"],$_GET["obj_id"]);
                
                $obj_id = $_GET["obj_id"];
                $this->ctrl->setParameter($this, "obj_id", $_GET["obj_id"]);
                $ilNavigationHistory->addItem($_GET["ref_id"], $this->ctrl->getLinkTarget($this),"lm");
                $this->ctrl->setParameter($this, "obj_id", $obj_id);

                switch($next_class)
                {
                        case "ilnotegui":
                                $ret =& $this->layout();
                                break;
                                
                        case "ilinfoscreengui":
                                $ret =& $this->outputInfoScreen();
                                break;
                                
                        case 'ilpaymentpurchasegui':
                                $this->tpl->getStandardTemplate();
                                $this->ilLocator();
                                        
                                include_once("./payment/classes/class.ilPaymentPurchaseGUI.php");
                                $pa =& new ilPaymentPurchaseGUI((int) $_GET['ref_id']);
                                $ret =& $this->ctrl->forwardCommand($pa);
                                $this->tpl->show();
                                break;

                        default:
                                include_once './payment/classes/class.ilPaymentObject.php';
                                
                                if(!ilPaymentObject::_hasAccess($_GET['ref_id']))
                                {
                                        $this->tpl->getStandardTemplate();
                                        $this->ilLocator();
                
                                        // payment
                                        include_once("./payment/classes/class.ilPaymentPurchaseGUI.php");
                                        $pa =& new ilPaymentPurchaseGUI((int) $_GET['ref_id']);
                                        $this->ctrl->setCmd("showDetails");
                                        $ret =& $this->ctrl->forwardCommand($pa);
                                        $this->tpl->show();
                                        return true;
                                }
                         
                                $ret =& $this->$cmd();
                                break;
                }
        }

Here is the call graph for this function:

ilLMPresentationGUI::export (  ) 

calls export of digilib-object at this point other lm-objects can be exported

Parameters:
@access public
Returns:

Definition at line 276 of file class.ilLMPresentationGUI.php.

        {
                switch($this->lm->getType())
                {
                        case "dbk":
                                $this->lm_gui->export();
                                break;
                }
        }

ilLMPresentationGUI::exportbibinfo (  ) 

export bibinfo for download or copy/paste

Parameters:
@access public
Returns:

Definition at line 479 of file class.ilLMPresentationGUI.php.

References $_GET, $filename, ilUtil::deliverData(), exit, ilObjStyleSheet::getContentStylePath(), ilUtil::getStyleSheetLocation(), and ilObjStyleSheet::getSyntaxStylePath().

        {
                global $ilDB;
                
                $query = "SELECT * FROM object_reference,object_data WHERE object_reference.ref_id= ".
                        $ilDB->quote($_GET["ref_id"])." AND object_reference.obj_id=object_data.obj_id ";
                $result = $this->ilias->db->query($query);

                $objRow = $result->fetchRow(DB_FETCHMODE_ASSOC);

                $filename = preg_replace('/[^a-z0-9_]/i', '_', $objRow["title"]);

                $C = $this->lm_gui->showAbstract(array(1));

                if ($_GET["print"]==1)
                {
                        $printTpl = new ilTemplate("tpl.print.html", true, true, "Modules/LearningModule");
                        $printTpl->touchBlock("printreq");
                        $css1 = ilObjStyleSheet::getContentStylePath($this->lm->getStyleSheetId());
                        $css2 = ilUtil::getStyleSheetLocation();
                        $printTpl->setVariable("LOCATION_CONTENT_STYLESHEET", $css1 );

                        $printTpl->setVariable("LOCATION_STYLESHEET", $css2);

                        // syntax style
                        $printTpl->setCurrentBlock("SyntaxStyle");
                        $printTpl->setVariable("LOCATION_SYNTAX_STYLESHEET",
                                ilObjStyleSheet::getSyntaxStylePath());
                        $printTpl->parseCurrentBlock();

                        $printTpl->setVariable("CONTENT",$C);

                        echo $printTpl->get();
                        exit;
                }
                else
                {
                        ilUtil::deliverData($C, $filename.".html");
                        exit;
                }

        }

Here is the call graph for this function:

ilLMPresentationGUI::fullscreen (  ) 

Definition at line 808 of file class.ilLMPresentationGUI.php.

References layout(), and offlineMode().

        {
                return $this->layout("fullscreen.xml", !$this->offlineMode());
        }

Here is the call graph for this function:

ilLMPresentationGUI::getCurrentFrameSet (  ) 

get frames of current frame set

Definition at line 542 of file class.ilLMPresentationGUI.php.

        {
                return $this->frames;
        }

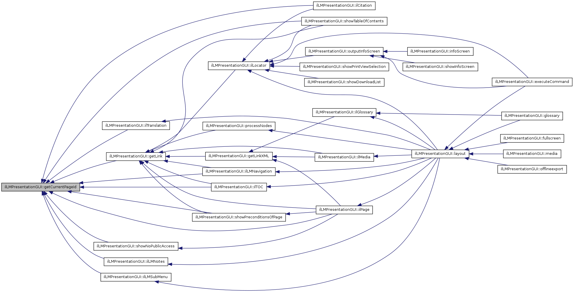
ilLMPresentationGUI::getCurrentPageId (  ) 

Definition at line 1248 of file class.ilLMPresentationGUI.php.

References $_GET, ilLMObject::_isPagePublic(), ilLMObject::_lookupActive(), and exit.

Referenced by getLink(), ilCitation(), ilLMNavigation(), ilLMNotes(), ilLMSubMenu(), ilPage(), ilTOC(), ilTranslation(), showNoPublicAccess(), showPreconditionsOfPage(), and showTableOfContents().

        {
                global $ilUser;

                // determine object id
                if(empty($_GET["obj_id"]))
                {
                        $obj_id = $this->lm_tree->getRootId();
                }
                else
                {
                        $obj_id = $_GET["obj_id"];
                }

                // obj_id not in tree -> it is a unassigned page -> return page id
                if (!$this->lm_tree->isInTree($obj_id))
                {
                        return $obj_id;
                }

                $curr_node = $this->lm_tree->getNodeData($obj_id);
                
                if ($curr_node["type"] == "pg" &&
                        ilLMPageObject::_lookupActive($obj_id))         // page in tree -> return page id
                {
                        $page_id = $curr_node["obj_id"];
                }
                else            // no page -> search for next page and return its id
                {
                        $succ_node = true;
                        $active = false;
                        $page_id = $obj_id;
                        while($succ_node && !$active)
                        {
                                $succ_node = $this->lm_tree->fetchSuccessorNode($page_id, "pg");
                                $page_id = $succ_node["obj_id"];
                                $active = ilLMPageObject::_lookupActive($page_id);
                        }

                        if ($succ_node["type"] != "pg")
                        {
                                return 0;
                                $this->tpl = new ilTemplate("tpl.main.html", true, true);
                                $this->ilias->raiseError($this->lng->txt("cont_no_page"),$this->ilias->error_obj->FATAL);
                                $this->tpl->show();
                                exit;
                        }

                        // if public access get first public page in chapter
                        if ($ilUser->getId() == ANONYMOUS_USER_ID and $this->lm_gui->object->getPublicAccessMode() == "selected")
                        {
                                $public = ilLMObject::_isPagePublic($page_id);

                                while ($public === false && $page_id > 0)
                                {
                                        $succ_node = $this->lm_tree->fetchSuccessorNode($page_id, "pg");
                                        $page_id = $succ_node["obj_id"];
                                        $public = ilLMObject::_isPagePublic($page_id);
                                }
                        }
                }

                return $page_id;
        }

Here is the call graph for this function:

Here is the caller graph for this function:

ilLMPresentationGUI::getExportFormat (  ) 

get export format

Returns:
string export format

Definition at line 229 of file class.ilLMPresentationGUI.php.

Referenced by getLinkXML(), ilLMMenu(), layout(), outputInfoScreen(), showDownloadList(), showPrintViewSelection(), and showTableOfContents().

        {
                return $this->export_format;
        }

Here is the caller graph for this function:

ilLMPresentationGUI::getLayoutLinkTargets (  ) 

Definition at line 1402 of file class.ilLMPresentationGUI.php.

References $res, xpath_eval(), and xpath_new_context().

Referenced by ilGlossary(), ilMedia(), ilPage(), and ilTranslation().

        {

                if (!is_object($this->layout_doc))
                        return array ();

                $xpc = xpath_new_context($this->layout_doc);

                $path = "/ilLayout/ilLinkTargets/LinkTarget";
                $res = xpath_eval($xpc, $path);
                $targets = array();
                for ($i = 0; $i < count($res->nodeset); $i++)
                {
                        $type = $res->nodeset[$i]->get_attribute("Type");
                        $frame = $res->nodeset[$i]->get_attribute("Frame");
                        $targets[$type] = array("Type" => $type, "Frame" => $frame);
                }
                return $targets;
        }

Here is the call graph for this function:

Here is the caller graph for this function:

ilLMPresentationGUI::getLink ( a_ref_id,
a_cmd = "",
a_obj_id = "",
a_frame = "",
a_type = "",
a_back_link = "append" 
)

handles links for learning module presentation

Definition at line 3537 of file class.ilLMPresentationGUI.php.

References $_GET, $ilCtrl, ilLMObject::_lookupNID(), getCurrentPageId(), and offlineMode().

Referenced by getLinkXML(), ilLMNavigation(), ilLocator(), ilMedia(), ilPage(), ilTOC(), processNodes(), showPreconditionsOfPage(), and showTableOfContents().

        {
                global $ilCtrl;
                
                if ($a_cmd == "")
                {
                        $a_cmd = "layout";
                }
                
                // handling of free pages
                $cur_page_id = $this->getCurrentPageId();
                $back_pg = $_GET["back_pg"];
                if ($a_obj_id != "" && !$this->lm_tree->isInTree($a_obj_id) && $cur_page_id != "" &&
                        $a_back_link == "append")
                {
                        if ($back_pg != "")
                        {
                                $back_pg = $cur_page_id.":".$back_pg;
                        }
                        else
                        {
                                $back_pg = $cur_page_id;
                        }
                }
                else
                {
                        if ($a_back_link == "reduce")
                        {
                                $limpos = strpos($_GET["back_pg"], ":");

                                if ($limpos > 0)
                                {
                                        $back_pg = substr($back_pg, strpos($back_pg, ":") + 1);
                                }
                                else
                                {
                                        $back_pg = "";
                                }
                        }
                        else if ($a_back_link != "keep")
                        {
                                $back_pg = "";
                        }
                }
                
                // handle online links
                if (!$this->offlineMode())
                {
                        switch ($a_cmd)
                        {
                                case "fullscreen":
                                        $link = $this->ctrl->getLinkTarget($this, "fullscreen");
                                        break;
                                
                                default:
                                        
                                        if ($back_pg != "")
                                        {
                                                $this->ctrl->setParameter($this, "back_pg", $back_pg);
                                        }
                                        if ($a_frame != "")
                                        {
                                                $this->ctrl->setParameter($this, "frame", $a_frame);
                                        }
                                        if ($a_obj_id != "")
                                        {
                                                switch ($a_type)
                                                {
                                                        case "MediaObject":
                                                                $this->ctrl->setParameter($this, "mob_id", $a_obj_id);
                                                                break;
                                                                
                                                        default:
                                                                $this->ctrl->setParameter($this, "obj_id", $a_obj_id);
                                                                $link.= "&amp;obj_id=".$a_obj_id;
                                                                break;
                                                }
                                        }
                                        if ($a_type != "")
                                        {
                                                $this->ctrl->setParameter($this, "obj_type", $a_type);
                                        }
                                        $link = $this->ctrl->getLinkTarget($this, $a_cmd);
                                        $link = str_replace("&", "&amp;", $link);
                                        
                                        $this->ctrl->setParameter($this, "frame", "");
                                        $this->ctrl->setParameter($this, "obj_id", "");
                                        $this->ctrl->setParameter($this, "mob_id", "");
                                        break;
                        }
                }
                else    // handle offline links
                {
                        switch ($a_cmd)
                        {
                                case "downloadFile":
                                        break;
                                        
                                case "fullscreen":
                                        $link = "fullscreen.html";              // id is handled by xslt
                                        break;
                                        
                                case "layout":
                                
                                        if ($a_obj_id == "")
                                        {
                                                $a_obj_id = $this->lm_tree->getRootId();
                                                $pg_node = $this->lm_tree->fetchSuccessorNode($a_obj_id, "pg");
                                                $a_obj_id = $pg_node["obj_id"];
                                        }
                                        if ($a_type == "StructureObject")
                                        {
                                                $pg_node = $this->lm_tree->fetchSuccessorNode($a_obj_id, "pg");
                                                $a_obj_id = $pg_node["obj_id"];
                                        }
                                        if ($a_frame != "" && $a_frame != "_blank")
                                        {
                                                if ($a_frame != "toc")
                                                {
                                                        $link = "frame_".$a_obj_id."_".$a_frame.".html";
                                                }
                                                else    // don't save multiple toc frames (all the same)
                                                {
                                                        $link = "frame_".$a_frame.".html";
                                                }                                               
                                        }
                                        else
                                        {
                                                if ($nid = ilLMObject::_lookupNID($this->lm->getId(), $a_obj_id, "pg"))
                                                {
                                                        $link = "lm_pg_".$nid.".html";
                                                }
                                                else
                                                {
                                                        $link = "lm_pg_".$a_obj_id.".html";
                                                }
                                        }
                                        break;
                                        
                                case "glossary":
                                        $link = "term_".$a_obj_id.".html";
                                        break;
                                
                                case "media":
                                        $link = "media_".$a_obj_id.".html";
                                        break;
                                        
                                default:
                                        break;
                        }
                }
                
                $this->ctrl->clearParameters($this);
                
                return $link;
        }

Here is the call graph for this function:

Here is the caller graph for this function:

ilLMPresentationGUI::getLinkXML ( a_int_links,
a_layoutframes 
)

get xml for links

Definition at line 1708 of file class.ilLMPresentationGUI.php.

References $_GET, $target_arr, $target_id, ilFrameTargetInfo::_getFrame(), ilLMObject::_lookupContObjID(), ilObject::_lookupObjId(), ilObject::_lookupType(), getExportFormat(), getLink(), and offlineMode().

Referenced by ilGlossary(), ilMedia(), and ilPage().

        {
                // Determine whether the view of a learning resource should
                // be shown in the frameset of ilias, or in a separate window.
                //$showViewInFrameset = $this->ilias->ini->readVariable("layout","view_target") == "frame";
                $showViewInFrameset = true;

                if ($a_layoutframes == "")
                {
                        $a_layoutframes = array();
                }
                $link_info = "<IntLinkInfos>";
                foreach ($a_int_links as $int_link)
                {
                        $target = $int_link["Target"];
                        if (substr($target, 0, 4) == "il__")
                        {
                                $target_arr = explode("_", $target);
                                $target_id = $target_arr[count($target_arr) - 1];
                                $type = $int_link["Type"];
                                $targetframe = ($int_link["TargetFrame"] != "")
                                        ? $int_link["TargetFrame"]
                                        : "None";

                                switch($type)
                                {
                                        case "PageObject":
                                        case "StructureObject":
                                                $lm_id = ilLMObject::_lookupContObjID($target_id);
                                                if ($lm_id == $this->lm->getId() ||
                                                        ($targetframe != "None" && $targetframe != "New"))
                                                {
                                                        $ltarget = $a_layoutframes[$targetframe]["Frame"];
                                                        //$nframe = ($ltarget == "")
                                                        //      ? $_GET["frame"]
                                                        //      : $ltarget;
                                                        $nframe = ($ltarget == "")
                                                                ? ""
                                                                : $ltarget;
                                                        if ($ltarget == "")
                                                        {
                                                                if ($showViewInFrameset) {
                                                                        $ltarget="_parent";
                                                                } else {
                                                                        $ltarget="_top";
                                                                }
                                                        }
                                                        // scorm always in 1window view and link target
                                                        // is always same frame
                                                        if ($this->getExportFormat() == "scorm" &&
                                                                $this->offlineMode())
                                                        {
                                                                $ltarget = "";
                                                        }
                                                        $href =
                                                                $this->getLink($_GET["ref_id"], "layout", $target_id, $nframe, $type);
                                                }
                                                else
                                                {
                                                        if (!$this->offlineMode())
                                                        {
                                                                if ($type == "PageObject")
                                                                {
                                                                        $href = "./goto.php?target=pg_".$target_id;
                                                                }
                                                                else
                                                                {
                                                                        $href = "./goto.php?target=st_".$target_id;
                                                                }
                                                        }
                                                        else
                                                        {
                                                                if ($type == "PageObject")
                                                                {
                                                                        $href = ILIAS_HTTP_PATH."/goto.php?target=pg_".$target_id."&amp;client_id=".CLIENT_ID;
                                                                }
                                                                else
                                                                {
                                                                        $href = ILIAS_HTTP_PATH."/goto.php?target=st_".$target_id."&amp;client_id=".CLIENT_ID;
                                                                }
                                                        }
                                                        $ltarget = ilFrameTargetInfo::_getFrame("MainContent");
                                                }
                                                break;

                                        case "GlossaryItem":
                                                if ($targetframe == "None")
                                                {
                                                        $targetframe = "Glossary";
                                                }
                                                $ltarget = $a_layoutframes[$targetframe]["Frame"];
                                                $nframe = ($ltarget == "")
                                                        ? $_GET["frame"]
                                                        : $ltarget;
                                                $href =
                                                        $this->getLink($_GET["ref_id"], $a_cmd = "glossary", $target_id, $nframe, $type);
                                                break;

                                        case "MediaObject":
                                                $ltarget = $a_layoutframes[$targetframe]["Frame"];
                                                $nframe = ($ltarget == "")
                                                        ? $_GET["frame"]
                                                        : $ltarget;
                                                $href =
                                                        $this->getLink($_GET["ref_id"], $a_cmd = "media", $target_id, $nframe, $type);
                                                break;

                                        case "RepositoryItem":
                                                $obj_type = ilObject::_lookupType($target_id, true);
                                                $obj_id = ilObject::_lookupObjId($target_id);
                                                if (!$this->offlineMode())
                                                {
                                                        $href = "./goto.php?target=".$obj_type."_".$target_id;
                                                }
                                                else
                                                {
                                                        $href = ILIAS_HTTP_PATH."/goto.php?target=".$obj_type."_".$target_id."&amp;client_id=".CLIENT_ID;
                                                }
                                                $ltarget = ilFrameTargetInfo::_getFrame("MainContent");
                                                break;

                                }
                                $link_info.="<IntLinkInfo Target=\"$target\" Type=\"$type\" ".
                                        "TargetFrame=\"$targetframe\" LinkHref=\"$href\" LinkTarget=\"$ltarget\" />";

                                // set equal link info for glossary links of target "None" and "Glossary"
                                /*
                                if ($targetframe=="None" && $type=="GlossaryItem")
                                {
                                        $link_info.="<IntLinkInfo Target=\"$target\" Type=\"$type\" ".
                                                "TargetFrame=\"Glossary\" LinkHref=\"$href\" LinkTarget=\"$ltarget\" />";
                                }*/
                        }
                }
                $link_info.= "</IntLinkInfos>";

                return $link_info;
        }

Here is the call graph for this function:

Here is the caller graph for this function:

ilLMPresentationGUI::getOfflineDirectory (  ) 

get offline directory

Returns:
directory where to store offline files

current used in code paragraph

Definition at line 3753 of file class.ilLMPresentationGUI.php.

Referenced by handleCodeParagraph(), ilGlossary(), and ilPage().

                                        {
                return $this->offline_directory;
        }

Here is the caller graph for this function:

ilLMPresentationGUI::getSourcecodeDownloadLink (  ) 

Definition at line 3721 of file class.ilLMPresentationGUI.php.

References ilUtil::appendUrlParameterString(), and offlineMode().

Referenced by ilPage().

                                             {
                if (!$this->offlineMode())
                {
                        //$this->ctrl->setParameter($this, session_name(), session_id());
                        $target = $this->ctrl->getLinkTarget($this, "");
                        $target = ilUtil::appendUrlParameterString($target, session_name()."=".session_id());
                        return $this->ctrl->getLinkTarget($this, "");
                }
                else
                {
                        return "";
                }
        }

Here is the call graph for this function:

Here is the caller graph for this function:

ilLMPresentationGUI::glossary (  ) 

Definition at line 825 of file class.ilLMPresentationGUI.php.

References $_GET, ilUtil::getStyleSheetLocation(), ilGlossary(), layout(), and offlineMode().

        {
                if ($_GET["frame"] != "_blank")
                {
                        $this->layout();
                }
                else
                {
                        $this->tpl = new ilTemplate("tpl.glossary_term_output.html", true, true, true);
                        $this->tpl->setVariable("PAGETITLE", " - ".$this->lm->getTitle());

                        // set style sheets
                        if (!$this->offlineMode())
                        {
                                $this->tpl->setVariable("LOCATION_STYLESHEET", ilUtil::getStyleSheetLocation());
                        }
                        else
                        {
                                $style_name = $this->ilias->account->prefs["style"].".css";;
                                $this->tpl->setVariable("LOCATION_STYLESHEET","./".$style_name);
                        }

                        $this->ilGlossary($child);
                        if (!$this->offlineMode())
                        {
                                $this->tpl->show();
                        }
                        else
                        {
                                return $this->tpl->get();
                        }
                }
        }

Here is the call graph for this function:

ilLMPresentationGUI::handleCodeParagraph ( page_id,
paragraph_id,
title,
text 
)

store paragraph into file directory files/codefile_$pg_id_$paragraph_id/downloadtitle

Definition at line 3761 of file class.ilLMPresentationGUI.php.

References $file, $title, getOfflineDirectory(), and ilUtil::makeDirParents().

                                                                              {
                $directory = $this->getOfflineDirectory()."/codefiles/".$page_id."/".$paragraph_id;
                ilUtil::makeDirParents ($directory);
                $file = $directory."/".$title;
                if (!($fp = @fopen($file,"w+")))
                {
                        die ("<b>Error</b>: Could not open \"".$file."\" for writing".
                                " in <b>".__FILE__."</b> on line <b>".__LINE__."</b><br />");
                }               
                chmod($file, 0770);
                fwrite($fp, $text);
                fclose($fp);
        }

Here is the call graph for this function:

ilLMPresentationGUI::ilCitation (  ) 

Definition at line 1386 of file class.ilLMPresentationGUI.php.

References getCurrentPageId(), and ilLocator().

        {
                $page_id = $this->getCurrentPageId();
                $this->tpl = new ilTemplate("tpl.page.html",true,true,true);
                $this->ilLocator();
                $this->tpl->setVariable("MENU",$this->lm_gui->setilCitationMenu());

                include_once("./Services/COPage/classes/class.ilPageObject.php");

                $this->pg_obj =& new ilPageObject($this->lm->getType(),$page_id);
                $xml = $this->pg_obj->getXMLContent();
                $this->lm_gui->showCitation($xml);
                $this->tpl->show();
        }

Here is the call graph for this function:

ilLMPresentationGUI::ilGlossary (  ) 

show glossary term

Definition at line 1851 of file class.ilLMPresentationGUI.php.

References $_GET, $ilBench, ilObjStyleSheet::getContentStylePath(), getLayoutLinkTargets(), getLinkXML(), getOfflineDirectory(), ilObjStyleSheet::getSyntaxStylePath(), and offlineMode().

Referenced by glossary(), and layout().

        {
                global $ilBench;

                $ilBench->start("ContentPresentation", "ilGlossary");

                require_once("./Modules/Glossary/classes/class.ilGlossaryTermGUI.php");
                $term_gui =& new ilGlossaryTermGUI($_GET["obj_id"]);

                // content style
                $this->tpl->setCurrentBlock("ContentStyle");
                if (!$this->offlineMode())
                {
                        $this->tpl->setVariable("LOCATION_CONTENT_STYLESHEET",
                                ilObjStyleSheet::getContentStylePath($this->lm->getStyleSheetId()));
                }
                else
                {
                        $this->tpl->setVariable("LOCATION_CONTENT_STYLESHEET", "content.css");
                }
                $this->tpl->parseCurrentBlock();

                // syntax style
                $this->tpl->setCurrentBlock("SyntaxStyle");

                if (!$this->offlineMode())
                {
                        $this->tpl->setVariable("LOCATION_SYNTAX_STYLESHEET",
                                ilObjStyleSheet::getSyntaxStylePath());
                }
                else
                {
                        $this->tpl->setVariable("LOCATION_SYNTAX_STYLESHEET",
                                "syntaxhighlight.css");
                }
                $this->tpl->parseCurrentBlock();

                $int_links = $term_gui->getInternalLinks();
                $link_xml = $this->getLinkXML($int_links, $this->getLayoutLinkTargets());
                $term_gui->setLinkXML($link_xml);

                $term_gui->setOfflineDirectory($this->getOfflineDirectory());
                $term_gui->output($this->offlineMode());
                
                //$term_gui->listDefinitions($this->offlineMode());

                $ilBench->stop("ContentPresentation", "ilGlossary");
        }

Here is the call graph for this function:

Here is the caller graph for this function:

ilLMPresentationGUI::ilLMHead (  ) 

output lm header

Definition at line 1006 of file class.ilLMPresentationGUI.php.

References ilUtil::getImagePath(), and offlineMode().

Referenced by layout().

        {
                $this->tpl->setCurrentBlock("header_image");
                if ($this->offlineMode())
                {
                        $this->tpl->setVariable("IMG_HEADER", "./images/icon_lm.gif");
                }
                else
                {
                        $this->tpl->setVariable("IMG_HEADER", ilUtil::getImagePath("icon_lm.gif"));
                }
                $this->tpl->parseCurrentBlock();
                $this->tpl->setCurrentBlock("lm_head");
                $this->tpl->setVariable("HEADER", $this->lm->getTitle());
                $this->tpl->parseCurrentBlock();
        }

Here is the call graph for this function:

Here is the caller graph for this function:

ilLMPresentationGUI::ilLMMenu (  ) 

output learning module menu

Definition at line 997 of file class.ilLMPresentationGUI.php.

References getExportFormat().

Referenced by layout().

        {
                $this->tpl->setVariable("MENU", $this->lm_gui->setilLMMenu($this->offlineMode()
                        ,$this->getExportFormat()));
        }

Here is the call graph for this function:

Here is the caller graph for this function:

ilLMPresentationGUI::ilLMNavigation (  ) 

inserts sequential learning module navigation at template variable LMNAVIGATION_CONTENT

Definition at line 2012 of file class.ilLMPresentationGUI.php.

References $_GET, $ilBench, ilLMPageObject::_getPresentationTitle(), ilLMObject::_isPagePublic(), ilLMObject::_lookupActive(), getCurrentPageId(), ilUtil::getImagePath(), getLink(), offlineMode(), and ilUtil::shortenText().

Referenced by layout().

        {
                global $ilBench,$ilUser;

                $ilBench->start("ContentPresentation", "ilLMNavigation");

                $page_id = $this->getCurrentPageId();

                if(empty($page_id))
                {
                        return;
                }

                // process navigation for free page
                if(!$this->lm_tree->isInTree($page_id))
                {
                        if ($this->offlineMode() || $_GET["back_pg"] == "")
                        {
                                return;
                        }
                        $limpos = strpos($_GET["back_pg"], ":");
                        if ($limpos > 0)
                        {
                                $back_pg = substr($_GET["back_pg"], 0, $limpos);
                        }
                        else
                        {
                                $back_pg = $_GET["back_pg"];
                        }
                        if (!$this->lm->cleanFrames())
                        {
                                $back_href =
                                        $this->getLink($this->lm->getRefId(), "layout", $back_pg, $_GET["frame"],
                                                "", "reduce");
                                $back_target = "";
                        }
                        else
                        {
                                $back_href =
                                        $this->getLink($this->lm->getRefId(), "layout", $back_pg, "",
                                                "", "reduce");
                                $back_target = 'target="'.ilFrameTargetInfo::_getFrame("MainContent").'" ';
                        }
                        $back_img =
                                ilUtil::getImagePath("nav_arr2_L.gif", false, "output", $this->offlineMode());
                        $this->tpl->setCurrentBlock("ilLMNavigation_Prev");
                        $this->tpl->setVariable("IMG_PREV", $back_img);
                        $this->tpl->setVariable("HREF_PREV", $back_href);
                        $this->tpl->setVariable("FRAME_PREV", $back_target);
                        $this->tpl->setVariable("TXT_PREV", $this->lng->txt("back"));
                        $this->tpl->setVariable("ALT_PREV", $this->lng->txt("back"));
                        $this->tpl->parseCurrentBlock();
                        $this->tpl->setCurrentBlock("ilLMNavigation_Prev2");
                        $this->tpl->setVariable("IMG_PREV2", $back_img);
                        $this->tpl->setVariable("HREF_PREV2", $back_href);
                        $this->tpl->setVariable("FRAME_PREV2", $back_target);
                        $this->tpl->setVariable("TXT_PREV2", $this->lng->txt("back"));
                        $this->tpl->setVariable("ALT_PREV2", $this->lng->txt("back"));
                        $this->tpl->parseCurrentBlock();
                        return;
                }

                // determine successor page_id
                $ilBench->start("ContentPresentation", "ilLMNavigation_fetchSuccessor");
                $found = false;
                $c_id = $page_id;
                while (!$found)
                {
                        $succ_node = $this->lm_tree->fetchSuccessorNode($c_id, "pg");
                        $c_id = $succ_node["obj_id"];
                        if ($succ_node["obj_id"] > 0 &&
                                $ilUser->getId() == ANONYMOUS_USER_ID &&
                                ( $this->lm->getPublicAccessMode() == "selected" &&
                                !ilLMObject::_isPagePublic($succ_node["obj_id"])))
                        {
                                $found = false;
                        }
                        else if ($succ_node["obj_id"] > 0 &&
                                !ilLMObject::_lookupActive($succ_node["obj_id"]))
                        {
                                $found = false;
                        }
                        else
                        {
                                $found = true;
                        }
                }
                $ilBench->stop("ContentPresentation", "ilLMNavigation_fetchSuccessor");

                $succ_str = ($succ_node !== false)
                        ? " -> ".$succ_node["obj_id"]."_".$succ_node["type"]
                        : "";

                // determine predecessor page id
                $ilBench->start("ContentPresentation", "ilLMNavigation_fetchPredecessor");
                $found = false;
                $c_id = $page_id;
                while (!$found)
                {
                        $pre_node = $this->lm_tree->fetchPredecessorNode($c_id, "pg");
                        $c_id = $pre_node["obj_id"];
                        if ($pre_node["obj_id"] > 0 &&
                                $ilUser->getId() == ANONYMOUS_USER_ID &&
                                ($this->lm->getPublicAccessMode() == "selected" &&
                                !ilLMObject::_isPagePublic($pre_node["obj_id"])))
                        {
                                $found = false;
                        }
                        else if ($pre_node["obj_id"] > 0 &&
                                !ilLMObject::_lookupActive($pre_node["obj_id"]))
                        {
                                $found = false;
                        }
                        else
                        {
                                $found = true;
                        }
                }
                $ilBench->stop("ContentPresentation", "ilLMNavigation_fetchPredecessor");

                $pre_str = ($pre_node !== false)
                        ? $pre_node["obj_id"]."_".$pre_node["type"]." -> "
                        : "";

                // determine target frame
                $framestr = (!empty($_GET["frame"]))
                        ? "frame=".$_GET["frame"]."&"
                        : "";


                // Determine whether the view of a learning resource should
                // be shown in the frameset of ilias, or in a separate window.
                //$showViewInFrameset = $this->ilias->ini->readVariable("layout","view_target") == "frame";
                $showViewInFrameset = true;

                if($pre_node != "")
                {
                        $ilBench->start("ContentPresentation", "ilLMNavigation_outputPredecessor");

                        // get page object
                        //$ilBench->start("ContentPresentation", "ilLMNavigation_getPageObject");
                        //$pre_page =& new ilLMPageObject($this->lm, $pre_node["obj_id"]);
                        //$pre_page->setLMId($this->lm->getId());
                        //$ilBench->stop("ContentPresentation", "ilLMNavigation_getPageObject");

                        // get presentation title
                        $ilBench->start("ContentPresentation", "ilLMNavigation_getPresentationTitle");
                        $prev_title = ilLMPageObject::_getPresentationTitle($pre_node["obj_id"],
                                $this->lm->getPageHeader(), $this->lm->isActiveNumbering());
                        $prev_title = ilUtil::shortenText($prev_title, 50, true);
                        $prev_img = 
                                ilUtil::getImagePath("nav_arr_L.gif", false, "output", $this->offlineMode());

                        if (!$this->lm->cleanFrames())
                        {
                                $prev_href =
                                        $this->getLink($this->lm->getRefId(), "layout", $pre_node["obj_id"], $_GET["frame"]);
                                $prev_target = "";
                        }
                        else if ($showViewInFrameset && !$this->offlineMode())
                        {
                                $prev_href =
                                        $this->getLink($this->lm->getRefId(), "layout", $pre_node["obj_id"]);
                                $prev_target = 'target="'.ilFrameTargetInfo::_getFrame("MainContent").'" ';
                        }
                        else
                        {
                                $prev_href =
                                        $this->getLink($this->lm->getRefId(), "layout", $pre_node["obj_id"]);
                                $prev_target = 'target="_top" ';
                        }
                        
                        if ($ilUser->getId() == ANONYMOUS_USER_ID and ($this->lm->getPublicAccessMode() == "selected" and !ilLMObject::_isPagePublic($pre_node["obj_id"])))
                        {
                                $output = $this->lng->txt("msg_page_not_public");
                        }
                        
                        $ilBench->stop("ContentPresentation", "ilLMNavigation_getPresentationTitle");
                        
                        $this->tpl->setCurrentBlock("ilLMNavigation_Prev");
                        $this->tpl->setVariable("IMG_PREV", $prev_img);
                        $this->tpl->setVariable("HREF_PREV", $prev_href);
                        $this->tpl->setVariable("FRAME_PREV", $prev_target);
                        $this->tpl->setVariable("TXT_PREV", $prev_title);
                        $this->tpl->setVariable("ALT_PREV", $this->lng->txt("previous"));
                        $this->tpl->parseCurrentBlock();
                        $this->tpl->setCurrentBlock("ilLMNavigation_Prev2");
                        $this->tpl->setVariable("IMG_PREV2", $prev_img);
                        $this->tpl->setVariable("HREF_PREV2", $prev_href);
                        $this->tpl->setVariable("FRAME_PREV2", $prev_target);
                        $this->tpl->setVariable("TXT_PREV2", $prev_title);
                        $this->tpl->setVariable("ALT_PREV2", $this->lng->txt("previous"));
                        $this->tpl->parseCurrentBlock();
                        $ilBench->stop("ContentPresentation", "ilLMNavigation_outputPredecessor");
                }
                if($succ_node != "")
                {
                        $ilBench->start("ContentPresentation", "ilLMNavigation_outputSuccessor");

                        // get presentation title
                        $ilBench->start("ContentPresentation", "ilLMNavigation_getPresentationTitle");
                        $succ_title = ilLMPageObject::_getPresentationTitle($succ_node["obj_id"],
                                $this->lm->getPageHeader(), $this->lm->isActiveNumbering());
                        $succ_title = ilUtil::shortenText($succ_title,50,true);
                        $succ_img =
                                ilUtil::getImagePath("nav_arr_R.gif", false, "output", $this->offlineMode());
                        if (!$this->lm->cleanFrames())
                        {
                                $succ_href =
                                        $this->getLink($this->lm->getRefId(), "layout", $succ_node["obj_id"], $_GET["frame"]);
                                $succ_target = "";
                        }
                        else if ($showViewInFrameset && !$this->offlineMode())
                        {
                                $succ_href =
                                        $this->getLink($this->lm->getRefId(), "layout", $succ_node["obj_id"]);
                                $succ_target = ' target="'.ilFrameTargetInfo::_getFrame("MainContent").'" ';
                        }
                        else
                        {
                                $succ_href =
                                        $this->getLink($this->lm->getRefId(), "layout", $succ_node["obj_id"]);
                                $succ_target = ' target="_top" ';
                        }
                        
                        if ($ilUser->getId() == ANONYMOUS_USER_ID and ($this->lm->getPublicAccessMode() == "selected" and !ilLMObject::_isPagePublic($succ_node["obj_id"])))
                        {
                                $output = $this->lng->txt("msg_page_not_public");
                        }

                        $ilBench->stop("ContentPresentation", "ilLMNavigation_getPresentationTitle");
                        
                        $this->tpl->setCurrentBlock("ilLMNavigation_Next");
                        $this->tpl->setVariable("IMG_SUCC", $succ_img);
                        $this->tpl->setVariable("HREF_SUCC", $succ_href);
                        $this->tpl->setVariable("FRAME_SUCC", $succ_target);
                        $this->tpl->setVariable("TXT_SUCC", $succ_title);
                        $this->tpl->setVariable("ALT_SUCC", $this->lng->txt("next"));
                        $this->tpl->parseCurrentBlock();
                        $this->tpl->setCurrentBlock("ilLMNavigation_Next2");
                        $this->tpl->setVariable("IMG_SUCC2", $succ_img);
                        $this->tpl->setVariable("HREF_SUCC2", $succ_href);
                        $this->tpl->setVariable("FRAME_SUCC2", $succ_target);
                        $this->tpl->setVariable("TXT_SUCC2", $succ_title);
                        $this->tpl->setVariable("ALT_SUCC2", $this->lng->txt("next"));
                        $this->tpl->parseCurrentBlock();
                        $ilBench->stop("ContentPresentation", "ilLMNavigation_outputSuccessor");
                }

                $ilBench->stop("ContentPresentation", "ilLMNavigation");
        }

Here is the call graph for this function:

Here is the caller graph for this function:

ilLMPresentationGUI::ilLMNotes (  ) 

output notes of page

Definition at line 1089 of file class.ilLMPresentationGUI.php.

References $_GET, getCurrentPageId(), and offlineMode().

Referenced by layout().

        {
                global $ilAccess;
                
                // no notes for abstract of digilib book
                if ($this->lm->getType() == "dbk" && $this->abstract)
                {
                        return;
                }


                // no notes in offline (export) mode
                if ($this->offlineMode())
                {
                        return;
                }
                
                
                $next_class = $this->ctrl->getNextClass($this);

                include_once("Services/Notes/classes/class.ilNoteGUI.php");
                $pg_id = $this->getCurrentPageId();
                if ($pg_id == 0)
                {
                        return;
                }
                
                $notes_gui = new ilNoteGUI($this->lm->getId(), $this->getCurrentPageId(), "pg");
                if ($ilAccess->checkAccess("write", "", $_GET["ref_id"]))
                {
                        $notes_gui->enablePublicNotesDeletion(true);
                }
                
                $this->ctrl->setParameter($this, "frame", $_GET["frame"]);
                $this->ctrl->setParameter($this, "obj_id", $_GET["obj_id"]);
                
                $notes_gui->enablePrivateNotes();
                if ($this->lm->publicNotes())
                {
                        $notes_gui->enablePublicNotes();
                }

                if ($next_class == "ilnotegui")
                {
                        $html = $this->ctrl->forwardCommand($notes_gui);
                }
                else
                {       
                        $html = $notes_gui->getNotesHTML();
                }
                $this->tpl->setVariable("NOTES", $html);
        }

Here is the call graph for this function:

Here is the caller graph for this function:

ilLMPresentationGUI::ilLMPresentationGUI (  ) 

Definition at line 50 of file class.ilLMPresentationGUI.php.

References $_GET, $data, $ilCtrl, $ilias, $lng, $tpl, and setSessionVars().

        {
                global $ilias, $lng, $tpl, $rbacsystem, $ilCtrl, $ilAccess;

                // load language vars
                $lng->loadLanguageModule("content");

                $this->ilias =& $ilias;
                $this->lng =& $lng;
                $this->tpl =& $tpl;
                $this->offline = false;
                $this->frames = array();
                $this->ctrl =& $ilCtrl;
                $this->ctrl->saveParameter($this, array("ref_id"));

#               include_once './classes/class.ilSearch.php';

#               if(!ilSearch::_checkParentConditions($_GET['ref_id']))
#               {
#                       $ilias->error_obj->raiseError($lng->txt('access_denied'),$ilias->error_obj->WARNING);
#               }
                // Todo: check lm id
                $type = $this->ilias->obj_factory->getTypeByRefId($_GET["ref_id"]);

                // TODO: WE NEED AN OBJECT FACTORY FOR GUI CLASSES
                switch($type)
                {
                        case "dbk":
                                include_once("./Modules/LearningModule/classes/class.ilObjDlBookGUI.php");

                                $this->lm_gui = new ilObjDlBookGUI($data,$_GET["ref_id"],true,false);
                                break;
                        case "lm":
                                include_once("./Modules/LearningModule/classes/class.ilObjLearningModuleGUI.php");

                                $this->lm_gui = new ilObjLearningModuleGUI($data,$_GET["ref_id"],true,false);

                                break;
                }
                $this->lm =& $this->lm_gui->object;

                // check, if learning module is online
                if (!$rbacsystem->checkAccess("write", $_GET["ref_id"]))
                {
                        if (!$this->lm->getOnline())
                        {
                                $ilias->raiseError($lng->txt("permission_denied"), $ilias->error_obj->WARNING);
                        }
                }
                
                $this->lm_tree = new ilTree($this->lm->getId());
                $this->lm_tree->setTableNames('lm_tree','lm_data');
                $this->lm_tree->setTreeTablePK("lm_id");

                // do digilib book initialisation stuff
                if ($type == "dbk")
                {
                        $this->abstract = true;
                        $this->setSessionVars();
                        if((count($_POST["tr_id"]) > 1) or
                           (!$_POST["target"] and ($_POST["action"] == "show" or $_POST["action"] == "show_citation")))
                        {
                                $this->abstract = true;
                        }
                        else if($_GET["obj_id"] or ($_POST["action"] == "show") or ($_POST["action"] == "show_citation"))
                        {
                                $this->abstract = false;
                        }
                }

        }

Here is the call graph for this function:

ilLMPresentationGUI::ilLMSubMenu (  ) 

output learning module submenu

Definition at line 1026 of file class.ilLMPresentationGUI.php.

References $_GET, ilFrameTargetInfo::_getFrame(), getCurrentPageId(), and offlineMode().

Referenced by layout().

        {
                global $rbacsystem;
                
                // no sub menu for abstract of digilib book
                if ($this->lm->getType() == "dbk" && $this->abstract)
                {
                        return;
                }

                //$showViewInFrameset = $this->ilias->ini->readVariable("layout","view_target") == "frame";
                $showViewInFrameset = true;
                
                if ($showViewInFrameset)
                {
                        $buttonTarget = ilFrameTargetInfo::_getFrame("MainContent");
                }
                else
                {
                        $buttonTarget = "_top";
                }


                include_once("./classes/class.ilTemplate.php");
                $tpl_menu =& new ilTemplate("tpl.lm_sub_menu.html", true, true, true);

                $pg_id = $this->getCurrentPageId();
                if ($pg_id == 0)
                {
                        return;
                }

                // edit learning module
                if (!$this->offlineMode())
                {
                        if ($rbacsystem->checkAccess("write", $_GET["ref_id"]))
                        {
                                $tpl_menu->setCurrentBlock("edit_page");
                                $page_id = $this->getCurrentPageId();
                                $tpl_menu->setVariable("EDIT_LINK", ILIAS_HTTP_PATH."/ilias.php?baseClass=ilLMEditorGUI&ref_id=".$_GET["ref_id"].
                                        "&obj_id=".$page_id."&to_page=1");
                                $tpl_menu->setVariable("EDIT_TXT", $this->lng->txt("edit_page"));
                                $tpl_menu->setVariable("EDIT_TARGET", $buttonTarget);
                                $tpl_menu->parseCurrentBlock();
                        }

                        $tpl_menu->setCurrentBlock("perma_link");
                        $page_id = $this->getCurrentPageId();
                        $tpl_menu->setVariable("PERMA_LINK", ILIAS_HTTP_PATH.
                                "/goto.php?target=pg_".$page_id."_".$this->lm->getRefId()."&client_id=".CLIENT_ID);
                        $tpl_menu->setVariable("TXT_PERMA_LINK", $this->lng->txt("perma_link"));
                        $tpl_menu->setVariable("PERMA_TARGET", "_top");
                        $tpl_menu->parseCurrentBlock();

                }

                $this->tpl->setVariable("SUBMENU", $tpl_menu->get());
        }

Here is the call graph for this function:

Here is the caller graph for this function:

ilLMPresentationGUI::ilLocator (  ) 

locator

Definition at line 1146 of file class.ilLMPresentationGUI.php.

References $_GET, ilFrameTargetInfo::_getFrame(), ilStructureObject::_getPresentationTitle(), ilObject::_lookupObjId(), ilObject::_lookupTitle(), ilLMObjectFactory::getInstance(), getLink(), offlineMode(), and ilUtil::shortenText().

Referenced by executeCommand(), ilCitation(), layout(), outputInfoScreen(), showDownloadList(), showPrintViewSelection(), and showTableOfContents().

        {
                global $ilLocator, $tree;

                require_once("./Modules/LearningModule/classes/class.ilStructureObject.php");

                if (empty($_GET["obj_id"]))
                {
                        $a_id = $this->lm_tree->getRootId();
                }
                else
                {
                        $a_id = $_GET["obj_id"];
                }

                $this->tpl->addBlockFile("STATUSLINE", "statusline", "tpl.statusline.html");
                
                if (!$this->lm->cleanFrames())
                {
                        $frame_param = $_GET["frame"];
                        $frame_target = "";
                }
                else if (!$this->offlineMode())
                {
                        $frame_param = "";
                        $frame_target = ilFrameTargetInfo::_getFrame("MainContent");
                }
                else
                {
                        $frame_param = "";
                        $frame_target = "_top";
                }

                if (!$this->offlineMode())
                {
                        $ilLocator->addItem("...", "");

                        $par_id = $tree->getParentId($_GET["ref_id"]);
                        $ilLocator->addItem(
                                ilObject::_lookupTitle(ilObject::_lookupObjId($par_id)),
                                "repository.php?cmd=frameset&amp;ref_id=".$par_id,
                                ilFrameTargetInfo::_getFrame("MainContent"), $par_id);
                }
                else
                {
                        $ilLocator->setOffline(true);
                }

                if($this->lm_tree->isInTree($a_id))
                {                       
                        $path = $this->lm_tree->getPathFull($a_id);

                        foreach ($path as $key => $row)
                        {
                                if ($row["type"] != "pg")
                                {
                                        if($row["child"] != $this->lm_tree->getRootId())
                                        {
                                                $ilLocator->addItem(
                                                        ilUtil::shortenText(
                                                                ilStructureObject::_getPresentationTitle($row["child"],
                                                                $this->lm->isActiveNumbering()),50,true),
                                                        $this->getLink($_GET["ref_id"], "layout", $row["child"], $frame_param, "StructureObject"),
                                                        $frame_target);
                                        }
                                        else
                                        {
                                                $ilLocator->addItem(
                                                        ilUtil::shortenText($this->lm->getTitle(),50,true),
                                                        $this->getLink($_GET["ref_id"], "layout", "", $frame_param),
                                                        $frame_target, $_GET["ref_id"]);
                                        }
                                }
                        }
                }
                else            // lonely page
                {
        
                        $ilLocator->addItem(
                                $this->lm->getTitle(),
                                $this->getLink($_GET["ref_id"], "layout", "", $_GET["frame"]));

                        require_once("./Modules/LearningModule/classes/class.ilLMObjectFactory.php");
                        $lm_obj =& ilLMObjectFactory::getInstance($this->lm, $a_id);

                        $ilLocator->addItem(
                                $lm_obj->getTitle(),
                                $this->getLink($_GET["ref_id"], "layout", $a_id, $frame_param),
                                $frame_target);
                }

                if (DEBUG)
                {
                        $debug = "DEBUG: <font color=\"red\">".$this->type."::".$this->id."::".$_GET["cmd"]."</font><br/>";
                }

                //$prop_name = $this->objDefinition->getPropertyName($_GET["cmd"],$this->type);


                $this->tpl->setLocator();
        }

Here is the call graph for this function:

Here is the caller graph for this function:

ilLMPresentationGUI::ilMainMenu (  ) 

output main menu

Definition at line 862 of file class.ilLMPresentationGUI.php.

References $ilBench, and offlineMode().

Referenced by layout().

        {
                global $ilBench, $ilMainMenu;

                if ($this->offlineMode())
                {
                        return;
                }

                $ilBench->start("ContentPresentation", "ilMainMenu");

                if ($this->lm->getLayout() == "2window" || 
                        $this->lm->getLayout() == "3window")
                {
                        $ilMainMenu->setSmallMode(true);
                }
                else
                {
                        $ilMainMenu->setSmallMode(false);
                }
                
                $this->tpl->setVariable("MAINMENU", $ilMainMenu->getHTML());
                $this->tpl->addJavascript("./Services/Javascript/js/Basic.js");
                $this->tpl->addJavascript("./Services/Navigation/js/ServiceNavigation.js");
                $this->tpl->fillJavaScriptFiles();
                
                //require_once("Services/Navigation/classes/class.ilNavigationHistoryGUI.php");
                //$nav_hist = new ilNavigationHistoryGUI();
                //$this->tpl->setVariable("NAVIGATION_HISTORY", $nav_hist->getHTML());
                
                $ilBench->stop("ContentPresentation", "ilMainMenu");
        }

Here is the call graph for this function:

Here is the caller graph for this function:

ilLMPresentationGUI::ilMedia (  ) 

output media

Definition at line 1903 of file class.ilLMPresentationGUI.php.

References $_GET, $ilBench, ilMediaItem::_getMapAreasIntLinks(), ilObjStyleSheet::getContentStylePath(), ilUtil::getImagePath(), getLayoutLinkTargets(), getLink(), getLinkXML(), ilUtil::getStyleSheetLocation(), ilUtil::getWebspaceDir(), offlineMode(), xslt_create(), xslt_error(), xslt_free(), and xslt_process().

Referenced by layout().

        {
                global $ilBench;

                $ilBench->start("ContentPresentation", "ilMedia");

                $this->tpl->setCurrentBlock("ContentStyle");
                if (!$this->offlineMode())
                {
                        $this->tpl->setVariable("LOCATION_CONTENT_STYLESHEET",
                                ilObjStyleSheet::getContentStylePath($this->lm->getStyleSheetId()));
                }
                else
                {
                        $this->tpl->setVariable("LOCATION_CONTENT_STYLESHEET", "content.css");
                }
                $this->tpl->parseCurrentBlock();

                $this->tpl->setVariable("PAGETITLE", " - ".$this->lm->getTitle());
                
                // set style sheets
                if (!$this->offlineMode())
                {
                        $this->tpl->setVariable("LOCATION_STYLESHEET", ilUtil::getStyleSheetLocation());
                }
                else
                {
                        $style_name = $this->ilias->account->prefs["style"].".css";;
                        $this->tpl->setVariable("LOCATION_STYLESHEET","./".$style_name);
                }

                $this->tpl->setCurrentBlock("ilMedia");

                //$int_links = $page_object->getInternalLinks();
                $med_links = ilMediaItem::_getMapAreasIntLinks($_GET["mob_id"]);
                $link_xml = $this->getLinkXML($med_links, $this->getLayoutLinkTargets());
//echo "<br><br>".htmlentities($link_xml);
                require_once("./Services/MediaObjects/classes/class.ilObjMediaObject.php");
                $media_obj =& new ilObjMediaObject($_GET["mob_id"]);
                if (!empty ($_GET["pg_id"]))
                {
                        require_once("./Services/COPage/classes/class.ilPageObject.php");
                        $pg_obj =& new ilPageObject($this->lm->getType(), $_GET["pg_id"]);
                        $pg_obj->buildDom();

                        $xml = "<dummy>";
                        // todo: we get always the first alias now (problem if mob is used multiple
                        // times in page)
                        $xml.= $pg_obj->getMediaAliasElement($_GET["mob_id"]);
                        $xml.= $media_obj->getXML(IL_MODE_OUTPUT);
                        $xml.= $link_xml;
                        $xml.="</dummy>";
                }
                else
                {
                        $xml = "<dummy>";
                        // todo: we get always the first alias now (problem if mob is used multiple
                        // times in page)
                        $xml.= $media_obj->getXML(IL_MODE_ALIAS);
                        $xml.= $media_obj->getXML(IL_MODE_OUTPUT);
                        $xml.= $link_xml;
                        $xml.="</dummy>";
                }

//echo htmlentities($xml); exit;

                // todo: utf-header should be set globally
                //header('Content-type: text/html; charset=UTF-8');

                $xsl = file_get_contents("./Services/COPage/xsl/page.xsl");
                $args = array( '/_xml' => $xml, '/_xsl' => $xsl );
                $xh = xslt_create();

//echo "<b>XML:</b>".htmlentities($xml);
                // determine target frames for internal links
                //$pg_frame = $_GET["frame"];
                if (!$this->offlineMode())
                {
                        $wb_path = ilUtil::getWebspaceDir("output");
                }
                else
                {
                        $wb_path = ".";
                }
//              $wb_path = "../".$this->ilias->ini->readVariable("server","webspace_dir");
                $mode = ($_GET["cmd"] == "fullscreen")
                        ? "fullscreen"
                        : "media";
                $enlarge_path = ilUtil::getImagePath("enlarge.gif", false, "output", $this->offlineMode());
                $fullscreen_link =
                        $this->getLink($this->lm->getRefId(), "fullscreen");
                $params = array ('mode' => $mode, 'enlarge_path' => $enlarge_path,
                        'link_params' => "ref_id=".$this->lm->getRefId(),'fullscreen_link' => $fullscreen_link,
                        'ref_id' => $this->lm->getRefId(), 'pg_frame' => $pg_frame, 'webspace_path' => $wb_path);
                $output = xslt_process($xh,"arg:/_xml","arg:/_xsl",NULL,$args, $params);
                echo xslt_error($xh);
                xslt_free($xh);

                // unmask user html
                $this->tpl->setVariable("MEDIA_CONTENT", $output);

                $ilBench->stop("ContentPresentation", "ilMedia");
        }

Here is the call graph for this function:

Here is the caller graph for this function:

ilLMPresentationGUI::ilPage ( &$  a_page_node,
a_page_id = 0 
)

process <ilPage> content tag

Definition at line 1425 of file class.ilLMPresentationGUI.php.

References $_GET, $_SESSION, $ilBench, $ret, ilObjContentObject::_checkPreconditionsOfPage(), ilLMObject::_exists(), ilLMPageObject::_getPresentationTitle(), ilLMObject::_isPagePublic(), ilTracking::_trackAccess(), ilCourseLMHistory::_updateLastAccess(), ilObjStyleSheet::getContentStylePath(), getCurrentPageId(), getLayoutLinkTargets(), getLink(), getLinkXML(), getOfflineDirectory(), getSourcecodeDownloadLink(), ilObjStyleSheet::getSyntaxStylePath(), offlineMode(), showNoPublicAccess(), and showPreconditionsOfPage().

Referenced by layout().

        {
                global $ilBench,$ilUser;

                if ($ilUser->getId() == ANONYMOUS_USER_ID and $this->lm_gui->object->getPublicAccessMode() == "selected")
                {
                        $public = ilLMObject::_isPagePublic($this->getCurrentPageId());

                        if (!$public)
                                return $this->showNoPublicAccess($this->getCurrentPageId());
                }

                if (!ilObjContentObject::_checkPreconditionsOfPage($this->lm->getRefId(),$this->lm->getId(), $this->getCurrentPageId()))
                {
                        return $this->showPreconditionsOfPage($this->getCurrentPageId());
                }

                $ilBench->start("ContentPresentation", "ilPage");

                require_once("./Services/COPage/classes/class.ilPageObjectGUI.php");
                require_once("./Modules/LearningModule/classes/class.ilLMPageObject.php");
                
                // page id is e.g. > 0 when footer or header page is processed
                if ($a_page_id == 0)
                {
                        $ilBench->start("ContentPresentation", "ilPage_getCurrentPageId");
                        $page_id = $this->getCurrentPageId();
                        $ilBench->stop("ContentPresentation", "ilPage_getCurrentPageId");
                }
                else
                {
                        $page_id = $a_page_id;
                }

                // no page found
                if ($page_id == 0)
                {
                        $cont = $this->lng->txt("cont_no_page");
                        $this->tpl->setVariable("PAGE_CONTENT", $cont);
                        return $cont;
                }
                
                $ilBench->start("ContentPresentation", "ilPage_getPageObject");
                $page_object =& new ilPageObject($this->lm->getType(), $page_id);
                $page_object->buildDom();
                $page_object->registerOfflineHandler($this);
                $ilBench->stop("ContentPresentation", "ilPage_getPageObject");
                
                $ilBench->start("ContentPresentation", "ilPage_getInternalLinks");
                $int_links = $page_object->getInternalLinks();
                $ilBench->stop("ContentPresentation", "ilPage_getInternalLinks");
                
                $ilBench->start("ContentPresentation", "ilPage_getPageObjectGUI");
                $page_object_gui =& new ilPageObjectGUI($page_object);
                $page_object_gui->setTemplateOutput(false);
                $ilBench->stop("ContentPresentation", "ilPage_getPageObjectGUI");
                
                // Update personal desktop items
                $this->ilias->account->setDesktopItemParameters($this->lm->getRefId(), $this->lm->getType(), $page_id);

                // Update course items
                $ilBench->start("ContentPresentation", "ilPage_updateCourseItems");
                include_once './Modules/Course/classes/class.ilCourseLMHistory.php';
                ilCourseLMHistory::_updateLastAccess($ilUser->getId(),$this->lm->getRefId(),$page_id);
                $ilBench->stop("ContentPresentation", "ilPage_updateCourseItems");

                // read link targets
                $link_xml = $this->getLinkXML($int_links, $this->getLayoutLinkTargets());
//echo "<br>+".htmlentities($link_xml)."+";
                
                // get lm page object
                $ilBench->start("ContentPresentation", "ilPage_getLMPageObject");
                $lm_pg_obj =& new ilLMPageObject($this->lm, $page_id);
                $lm_pg_obj->setLMId($this->lm->getId());
                //$pg_obj->setParentId($this->lm->getId());
                $page_object_gui->setLinkXML($link_xml);
                $ilBench->stop("ContentPresentation", "ilPage_getLMPageObject");

                $ilBench->start("ContentPresentation", "ilPage_preparePage");
                
                // USED FOR DBK PAGE TURNS
                $page_object_gui->setBibId($_SESSION["bib_id"]);
                $page_object_gui->enableCitation((bool) $_SESSION["citation"]);

                // determine target frames for internal links
                //$pg_frame = $_GET["frame"];
                $page_object_gui->setLinkFrame($_GET["frame"]);
                if (!$this->offlineMode())
                {
                        $page_object_gui->setOutputMode("presentation");
                }
                else
                {
                        $page_object_gui->setOutputMode("offline");
                        $page_object_gui->setOfflineDirectory($this->getOfflineDirectory());
                }               
                $page_object_gui->setFileDownloadLink($this->getLink($_GET["ref_id"], "downloadFile"));
                $page_object_gui->setFullscreenLink($this->getLink($_GET["ref_id"], "fullscreen"));
                
                
                // page title (not for header or footer page)
                if ($page_id == 0 || ($page_id != $this->lm->getHeaderPage() &&
                        $page_id != $this->lm->getFooterPage()))
                {
                        $page_object_gui->setPresentationTitle(
                                ilLMPageObject::_getPresentationTitle($lm_pg_obj->getId(),
                                $this->lm->getPageHeader(), $this->lm->isActiveNumbering()));
                }

                // ADDED FOR CITATION
                $page_object_gui->setLinkParams("ref_id=".$this->lm->getRefId());
                $page_object_gui->setTemplateTargetVar("PAGE_CONTENT");
                $page_object_gui->setSourcecodeDownloadScript($this->getSourcecodeDownloadLink());

                if($_SESSION["tr_id"])
                {
                        $page_object_gui->setOutputSubmode("translation");
                }

                // content style
                $this->tpl->setCurrentBlock("ContentStyle");
                if (!$this->offlineMode())
                {
                        $this->tpl->setVariable("LOCATION_CONTENT_STYLESHEET",
                                ilObjStyleSheet::getContentStylePath($this->lm->getStyleSheetId()));
                }
                else
                {
                        $this->tpl->setVariable("LOCATION_CONTENT_STYLESHEET", "content.css");
                }
                $this->tpl->parseCurrentBlock();

                // syntax style
                $this->tpl->setCurrentBlock("SyntaxStyle");
                if (!$this->offlineMode())
                {
                        $this->tpl->setVariable("LOCATION_SYNTAX_STYLESHEET",
                                ilObjStyleSheet::getSyntaxStylePath());
                }
                else
                {
                        $this->tpl->setVariable("LOCATION_SYNTAX_STYLESHEET",
                                "syntaxhighlight.css");
                }
                $this->tpl->parseCurrentBlock();
                
                $ilBench->stop("ContentPresentation", "ilPage_preparePage");

                // track user access to page
                $ilBench->start("ContentPresentation", "ilPage_trackUserAccess");
                include_once "Services/Tracking/classes/class.ilTracking.php";
                ilTracking::_trackAccess($this->lm->getId(), $this->lm->getType(),
                        $page_id, "pg", "read");
                $ilBench->stop("ContentPresentation", "ilPage_trackUserAccess");

                $ilBench->start("ContentPresentation", "ilPage_getPageContent");
                $ret = $page_object_gui->presentation($page_object_gui->getOutputMode());
                $ilBench->stop("ContentPresentation", "ilPage_getPageContent");
                
                $ilBench->stop("ContentPresentation", "ilPage");
                
                // process header
                if ($this->lm->getHeaderPage() > 0 && 
                        $page_id != $this->lm->getHeaderPage() &&
                        ($page_id == 0 || $page_id != $this->lm->getFooterPage()))
                {
                        if (ilLMObject::_exists($this->lm->getHeaderPage()))
                        {
                                $head = $this->ilPage($a_page_node, $this->lm->getHeaderPage());
                        }
                }

                // process footer
                if ($this->lm->getFooterPage() > 0 && 
                        $page_id != $this->lm->getFooterPage() &&
                        ($page_id == 0 || $page_id != $this->lm->getHeaderPage()))
                {
                        if (ilLMObject::_exists($this->lm->getFooterPage()))
                        {
                                $foot = $this->ilPage($a_page_node, $this->lm->getFooterPage());
                        }
                }
                $this->tpl->setVariable("PAGE_CONTENT", $head.$ret.$foot); 
//echo htmlentities("-".$ret."-");
                return $head.$ret.$foot;

        }

Here is the call graph for this function:

Here is the caller graph for this function:

ilLMPresentationGUI::ilTOC ( a_target  ) 

table of contents

Definition at line 898 of file class.ilLMPresentationGUI.php.

References $_GET, $ilBench, ilFrameTargetInfo::_getFrame(), getCurrentPageId(), ilUtil::getImagePath(), getLink(), ilUtil::getStyleSheetLocation(), and offlineMode().

Referenced by layout().

        {
                global $ilBench;

                $ilBench->start("ContentPresentation", "ilTOC");
                require_once("./Modules/LearningModule/classes/class.ilLMTOCExplorer.php");
                if ($this->lm->cleanFrames())
                {
                        $a_target = "";
                }
                $exp = new ilLMTOCExplorer($this->getLink($this->lm->getRefId(), "layout", "", $a_target),$this->lm);
                $exp->setExpandTarget($this->getLink($this->lm->getRefId(), $_GET["cmd"], $_GET["obj_id"], $_GET["frame"]));
                $exp->setTargetGet("obj_id");
                if ($this->lm->cleanFrames())
                {
                        if ($this->offlineMode())
                        {
                                $exp->setFrameTarget("_top");
                        }
                        else
                        {
                                $exp->setFrameTarget(ilFrameTargetInfo::_getFrame("MainContent"));
                        }
                }
                else
                {
                        $exp->setFrameTarget($a_target);
                }
                $exp->addFilter("du");
                $exp->addFilter("st");
                
                // force expansion
                if ($this->lm->cleanFrames())
                {
                        $page_id = $this->getCurrentPageId();
                        if ($page_id > 0)
                        {
                                $path = $this->lm_tree->getPathId($page_id);
                                $exp->setForceOpenPath($path);
                        }
                        if (!$this->offlineMode())
                        {
                                $exp->highlightNode($page_id);
                        }
                }
                
                $exp->setOfflineMode($this->offlineMode());
                if ($this->lm->getTOCMode() == "pages")
                {
                        $exp->addFilter("pg");
                }
                $exp->setFiltered(true);
                $exp->setFilterMode(IL_FM_POSITIVE);

                if ($_GET["lmexpand"] == "")
                {
                        $expanded = $this->lm_tree->readRootId();
                }
                else
                {
                        $expanded = $_GET["lmexpand"];
                }
                $exp->setExpand($expanded);

                // build html-output
                $exp->setOutput(0);
                $output = $exp->getOutput();

                $this->tpl->setVariable("PAGETITLE", " - ".$this->lm->getTitle());

                // set style sheets
                if (!$this->offlineMode())
                {
                        $this->tpl->setVariable("LOCATION_STYLESHEET", ilUtil::getStyleSheetLocation());
                }
                else
                {
                        $style_name = $this->ilias->account->prefs["style"].".css";;
                        $this->tpl->setVariable("LOCATION_STYLESHEET","./".$style_name);
                }

                if (!$this->offlineMode())
                {
                        $this->tpl->addBlockFile("EXPL_TOP", "exp_top", "tpl.explorer_top.html");
                        //$this->tpl->setVariable("DUMMY", "&nbsp;");
                        $this->tpl->setVariable("IMG_SPACE", ilUtil::getImagePath("spacer.gif", false));
                }
                $this->tpl->setVariable("TXT_EXPLORER_HEADER", $this->lng->txt("cont_toc"));
                $this->tpl->setVariable("EXPLORER",$output);
                $this->tpl->setVariable("ACTION",
                        $this->getLink($this->lm->getRefId(), $_GET["cmd"], "", $_GET["frame"]).
                        "&lmexpand=".$_GET["lmexpand"]);
                $this->tpl->parseCurrentBlock();
                $ilBench->stop("ContentPresentation", "ilTOC");
        }

Here is the call graph for this function:

Here is the caller graph for this function:

ilLMPresentationGUI::ilTranslation ( &$  a_page_node  ) 

Definition at line 1330 of file class.ilLMPresentationGUI.php.

References $_GET, $_SESSION, ilLMPageObject::_getPresentationTitle(), ilCourseLMHistory::_updateLastAccess(), getCurrentPageId(), getLayoutLinkTargets(), and mapCurrentPageId().

Referenced by layout().

        {
                global $ilUser;

                require_once("./Services/COPage/classes/class.ilPageObjectGUI.php");
                require_once("./Modules/LearningModule/classes/class.ilLMPageObject.php");

                $page_id = $this->mapCurrentPageId($this->getCurrentPageId());

                if(!$page_id)
                {
                        $this->tpl->setVariable("TRANSLATION_CONTENT","NO TRNSLATION FOUND");
                        return false;
                }

                $page_object =& new ilPageObject($this->lm->getType(), $page_id);
                $page_object_gui =& new ilPageObjectGUI($page_object);

                // Update personal desktop items
                $this->ilias->account->setDesktopItemParameters($_SESSION["tr_id"], $this->lm->getType(),$page_id);

                // Update course items
                include_once './Modules/Course/classes/class.ilCourseLMHistory.php';

                ilCourseLMHistory::_updateLastAccess($ilUser->getId(),$this->lm->getRefId(),$page_id);

                // read link targets
                $targets = $this->getLayoutLinkTargets();

                $lm_pg_obj =& new ilLMPageObject($this->lm, $page_id);
                $lm_pg_obj->setLMId($_SESSION["tr_id"]);
                //$pg_obj->setParentId($this->lm->getId());
                #$page_object_gui->setLayoutLinkTargets($targets);

                // USED FOR DBK PAGE TURNS
                $page_object_gui->setBibId($_SESSION["bib_id"]);

                // determine target frames for internal links
                //$pg_frame = $_GET["frame"];
                $page_object_gui->setLinkFrame($_GET["frame"]);
                $page_object_gui->setOutputMode("presentation");
                $page_object_gui->setOutputSubmode("translation");

                $page_object_gui->setPresentationTitle(
                        ilLMPageObject::_getPresentationTitle($lm_pg_obj->getId(),
                        $this->lm->getPageHeader(), $this->lm->isActiveNumbering()));
#               $page_object_gui->setLinkParams("ref_id=".$this->lm->getRefId());
                $page_object_gui->setLinkParams("ref_id=".$_SESSION["tr_id"]);
                $page_object_gui->setTemplateTargetVar("PAGE_CONTENT");
                $page_object_gui->setTemplateOutputVar("TRANSLATION_CONTENT");


                return $page_object_gui->presentation();

        }

Here is the call graph for this function:

Here is the caller graph for this function:

ilLMPresentationGUI::infoScreen (  ) 

this one is called from the info button in the repository not very nice to set cmdClass/Cmd manually, if everything works through ilCtrl in the future this may be changed

Definition at line 2460 of file class.ilLMPresentationGUI.php.

References outputInfoScreen().

        {
                $this->ctrl->setCmd("showSummary");
                $this->ctrl->setCmdClass("ilinfoscreengui");
                $this->outputInfoScreen();
        }

Here is the call graph for this function:

ilLMPresentationGUI::layout ( a_xml = "main.xml",
doShow = true 
)

generates frame layout

Definition at line 550 of file class.ilLMPresentationGUI.php.

References $_GET, $_SESSION, $ilBench, $ilSetting, $tpl, attrib2arr(), buildTag(), domxml_open_mem(), exit, getExportFormat(), ilUtil::getStyleSheetLocation(), ilGlossary(), ilLMHead(), ilLMMenu(), ilLMNavigation(), ilLMNotes(), ilLMSubMenu(), ilLocator(), ilMainMenu(), ilMedia(), ilPage(), ilTOC(), ilTranslation(), offlineMode(), processNodes(), setSessionVars(), xpath_eval(), and xpath_new_context().

Referenced by executeCommand(), fullscreen(), glossary(), media(), and offlineexport().

        {
                global $tpl, $ilBench, $ilSetting;

                $ilBench->start("ContentPresentation", "layout");

                // export scorm always to 1window
                if ($this->getExportFormat() == "scorm")
                {
                        $layout = "1window";
                }
                else
                {
                        $layout = $this->lm->getLayout();
                }
                // xmldocfile is deprecated! Use domxml_open_file instead.
                // But since using relative pathes with domxml under windows don't work,
                // we need another solution:
                $xmlfile = file_get_contents("./Modules/LearningModule/layouts/lm/".$layout."/".$a_xml);

                if (!$doc = domxml_open_mem($xmlfile)) { echo "ilLMPresentation: XML File invalid"; exit; }
                $this->layout_doc =& $doc;
//echo ":".htmlentities($xmlfile).":$layout:$a_xml:";

                // get current frame node
                $ilBench->start("ContentPresentation", "layout_getFrameNode");
                $xpc = xpath_new_context($doc);
                $path = (empty($_GET["frame"]) || ($_GET["frame"] == "_blank"))
                        ? "/ilLayout/ilFrame[1]"
                        : "//ilFrame[@name='".$_GET["frame"]."']";
                $result = xpath_eval($xpc, $path);
                $found = $result->nodeset;
                if (count($found) != 1) { echo "ilLMPresentation: XML File invalid"; exit; }
                $node = $found[0];

                $ilBench->stop("ContentPresentation", "layout_getFrameNode");
//echo "<br>layout 2";
                // ProcessFrameset
                // node is frameset, if it has cols or rows attribute
                $attributes = $this->attrib2arr($node->attributes());
                $this->frames = array();
                if((!empty($attributes["rows"])) || (!empty($attributes["cols"])))
                {
                        $ilBench->start("ContentPresentation", "layout_processFrameset");
                        $content .= $this->buildTag("start", "frameset", $attributes);
//echo "<br>A: reset frames"; flush();
                        //$this->frames = array();
                        $this->processNodes($content, $node);
                        $content .= $this->buildTag("end", "frameset");
                        $this->tpl = new ilTemplate("tpl.frameset.html", true, true, "Modules/LearningModule");
                        $this->tpl->setVariable("PAGETITLE", "- ".$this->lm->getTitle());
                        $this->tpl->setVariable("FS_CONTENT", $content);
                        $ilBench->stop("ContentPresentation", "layout_processFrameset");
                        if (!$doshow)
                        {
                                $content = $this->tpl->get();
                        }
                }
                else    // node is frame -> process the content tags
                {
                        // ProcessContentTag
                        $ilBench->start("ContentPresentation", "layout_processContentTag");
                        //if ((empty($attributes["template"]) || !empty($_GET["obj_type"])))
                        if ((empty($attributes["template"]) || !empty($_GET["obj_type"]))
                                && ($_GET["frame"] != "_blank" || $_GET["obj_type"] != "MediaObject"))
                        {
                                // we got a variable content frame (can display different
                                // object types (PageObject, MediaObject, GlossarItem)
                                // and contains elements for them)

                                // determine object type
                                if(empty($_GET["obj_type"]))
                                {
                                        $obj_type = "PageObject";
                                }
                                else
                                {
                                        $obj_type = $_GET["obj_type"];
                                }

                                // get object specific node
                                $childs = $node->child_nodes();
                                $found = false;
                                foreach($childs as $child)
                                {
                                        if ($child->node_name() == $obj_type)
                                        {
                                                $found = true;
                                                $attributes = $this->attrib2arr($child->attributes());
                                                $node =& $child;
//echo "<br>2node:".$node->node_name();
                                                break;
                                        }
                                }
                                if (!$found) { echo "ilLMPresentation: No template specified for frame '".
                                        $_GET["frame"]."' and object type '".$obj_type."'."; exit; }
                        }

                        // get template
                        $in_module = ($attributes["template_location"] == "module")
                                ? true
                                : false;
                        if ($in_module)
                        {
                                $this->tpl = new ilTemplate($attributes["template"], true, true, $in_module);
                        }
                        else
                        {
                                $this->tpl =& $tpl;
                        }

                        // set style sheets
                        if (!$this->offlineMode())
                        {
                                $this->tpl->setVariable("LOCATION_STYLESHEET", ilUtil::getStyleSheetLocation());
                        }
                        else
                        {
                                $style_name = $this->ilias->account->prefs["style"].".css";
                                $this->tpl->setVariable("LOCATION_STYLESHEET","./".$style_name);
                        }

                        $childs = $node->child_nodes();
                        
                        $ilBench->start("ContentPresentation", "layout_processContentNodes");
                        foreach($childs as $child)
                        {

                                $child_attr = $this->attrib2arr($child->attributes());

                                switch ($child->node_name())
                                {
                                        case "ilMainMenu":
                                                $ilBench->start("ContentPresentation", "layout_mainmenu");
                                                $this->ilMainMenu();
                                                $ilBench->stop("ContentPresentation", "layout_mainmenu");
                                                break;

                                        case "ilTOC":
                                                $this->ilTOC($child_attr["target_frame"]);
                                                break;

                                        case "ilPage":
                                                switch($this->lm->getType())
                                                {
                                                        case "lm":
                                                                unset($_SESSION["tr_id"]);
                                                                unset($_SESSION["bib_id"]);
                                                                unset($_SESSION["citation"]);
                                                                $content = $this->ilPage($child);
                                                                break;

                                                        case "dbk":
                                                                $this->setSessionVars();
                                                                if($this->abstract)
                                                                {
                                                                        $content = $this->lm_gui->showAbstract($_POST["target"]);
                                                                }
                                                                else
                                                                {
                                                                        // SHOW PAGE IF PAGE WAS SELECTED
                                                                        $content = $this->ilPage($child);

                                                                        if($_SESSION["tr_id"])
                                                                        {
                                                                                $translation_content = $this->ilTranslation($child);
                                                                        }
                                                                }
                                                                break;
                                                }
                                                                                                break;

                                        case "ilGlossary":
                                                $content = $this->ilGlossary($child);
                                                break;

                                        case "ilLMNavigation":

                                                // NOT FOR ABSTRACT
                                                if($_GET["obj_id"] or
                                                   ((count($_POST["tr_id"]) < 2) and $_POST["target"] and
                                                        ($_POST["action"] == "show" or $_POST["action"] == "show_citation")) or
                                                   $this->lm->getType() == 'lm')
                                                {
                                                        $ilBench->start("ContentPresentation", "layout_lmnavigation");
                                                        $this->ilLMNavigation();
                                                        $ilBench->stop("ContentPresentation", "layout_lmnavigation");
                                                }
                                                break;

                                        case "ilMedia":
                                                $this->ilMedia();
                                                break;

                                        case "ilLocator":
                                                $ilBench->start("ContentPresentation", "layout_locator");
                                                $this->ilLocator();
                                                $ilBench->stop("ContentPresentation", "layout_locator");
                                                break;

                                        case "ilLMMenu":
                                                $ilBench->start("ContentPresentation", "layout_lmmenu");        
                                                $this->ilLMMenu();
                                                $ilBench->stop("ContentPresentation", "layout_lmmenu");
                                                break;

                                        case "ilLMHead":
                                                $this->ilLMHead();
                                                break;
                                                
                                        case "ilLMSubMenu":
                                                $ilBench->start("ContentPresentation", "layout_lmsubmenu");
                                                $this->ilLMSubMenu();
                                                $ilBench->stop("ContentPresentation", "layout_lmsubmenu");
                                                break;
                                                
                                        case "ilLMNotes":
                                                if (!$this->ilias->getSetting('disable_notes'))
                                                {
                                                        $ilBench->start("ContentPresentation", "layout_lmnotes");
                                                        $this->ilLMNotes();
                                                        $ilBench->stop("ContentPresentation", "layout_lmnotes");
                                                }
                                                break;
                                }
                        }
                        $ilBench->stop("ContentPresentation", "layout_processContentNodes");
                        
                        $ilBench->stop("ContentPresentation", "layout_processContentTag");
                }
                // TODO: Very dirty hack to force the import of JavaScripts in learning content in the FAQ frame (e.g. if jsMath is in the content)
                // Unfortunately there is no standardized way to do this somewhere else. Calling fillJavaScripts always in ilTemplate causes multiple additions of the the js files.
                if (strcmp($_GET["frame"], "topright") == 0) $this->tpl->fillJavaScriptFiles();
                if (strcmp($_GET["frame"], "right") == 0) $this->tpl->fillJavaScriptFiles();
                if (strcmp($_GET["frame"], "botright") == 0) $this->tpl->fillJavaScriptFiles();
                
                $content =  $this->tpl->get();

                if ($doShow)
                {
                        // (horrible) workaround for preventing template engine
                        // from hiding paragraph text that is enclosed
                        // in curly brackets (e.g. "{a}", see ilPageObjectGUI::showPage())
                        
                        $this->tpl->fillTabs();
                        $content =  $this->tpl->get();
                        $content = str_replace("&#123;", "{", $content);
                        $content = str_replace("&#125;", "}", $content);

                        header('Content-type: text/html; charset=UTF-8');
                        echo $content;
                }

                $ilBench->stop("ContentPresentation", "layout");

                return($content);
        }

Here is the call graph for this function:

Here is the caller graph for this function:

ilLMPresentationGUI::lmAccess ( usr_id,
lm_id,
obj_id 
)

logs access to lm objects to enable retrieval of a 'last viewed lm list' and 'return to last lm' allows only ONE entry per user and lm object

A.L. Ammerlaan / INGMEDIA FH-Aachen / 2003.09.08

Definition at line 248 of file class.ilLMPresentationGUI.php.

References $title.

Referenced by executeCommand().

        {
                global $ilDB;
                
                // first check if an entry for this user and this lm already exist, when so, delete
                $q = "DELETE FROM lo_access ".
                        "WHERE usr_id = ".$ilDB->quote($usr_id)." ".
                        "AND lm_id = ".$ilDB->quote($lm_id);
                $this->ilias->db->query($q);
                $title = (is_object($this->lm))?$this->lm->getTitle():"- no title -";
                // insert new entry
                $pg_title = "";
                $q = "INSERT INTO lo_access ".
                        "(timestamp,usr_id,lm_id,obj_id,lm_title) ".
                        "VALUES ".
                        "(now(),".$ilDB->quote($usr_id).",".$ilDB->quote($lm_id).",".
                        $ilDB->quote($obj_id).",".$ilDB->quote($title).")";
                $this->ilias->db->query($q);
        }

Here is the caller graph for this function:

ilLMPresentationGUI::mapCurrentPageId ( current_page_id  ) 

Definition at line 1313 of file class.ilLMPresentationGUI.php.

References $_SESSION.

Referenced by ilTranslation().

        {
                $subtree = $this->lm_tree->getSubTree($this->lm_tree->getNodeData(1));
                $node = $this->lm_tree->getNodeData($current_page_id);
                $pos = array_search($node,$subtree);

                $this->tr_obj =& $this->ilias->obj_factory->getInstanceByRefId($_SESSION["tr_id"]);

                $lmtree = new ilTree($this->tr_obj->getId());
                $lmtree->setTableNames('lm_tree','lm_data');
                $lmtree->setTreeTablePK("lm_id");

                $subtree = $lmtree->getSubTree($lmtree->getNodeData(1));

                return $subtree[$pos]["child"];
        }

Here is the caller graph for this function:

ilLMPresentationGUI::media (  ) 

Definition at line 813 of file class.ilLMPresentationGUI.php.

References $_GET, layout(), and offlineMode().

        {
                if ($_GET["frame"] != "_blank")
                {
                        return $this->layout("main.xml", !$this->offlineMode());
                }
                else
                {
                        return $this->layout("fullscreen.xml", !$this->offlineMode());
                }
        }

Here is the call graph for this function:

ilLMPresentationGUI::nop (  ) 

this dummy function is needed for offline package creation

Definition at line 237 of file class.ilLMPresentationGUI.php.

        {
        }

ilLMPresentationGUI::offlineexport (  ) 

the different export types are processed here

Parameters:
@access public
Returns:

Check if export-directory exists

create html-offline-directory

copy data into dir zip all end deliver zip-file for download

Definition at line 293 of file class.ilLMPresentationGUI.php.

References $_GET, ilUtil::deliverFile(), exit, ilObjStyleSheet::getContentStylePath(), ilUtil::getStyleSheetLocation(), ilObjStyleSheet::getSyntaxStylePath(), ilUtil::html2pdf(), layout(), and ilUtil::zip().

        {
                global $ilDB;
                
                if ($_POST["cmd"]["cancel"] != "")
                {
                        $this->ctrl->setParameter($this, "frame", "maincontent");
                        $this->ctrl->redirect($this, "layout");
                }

                switch($this->lm->getType())
                {
                        case "dbk":
                                //$this->lm_gui->offlineexport();
                                $_GET["frame"] = "maincontent";

                                $query = "SELECT * FROM object_reference,object_data WHERE object_reference.ref_id=".
                                        $ilDB->quote($_GET["ref_id"])." AND object_reference.obj_id=object_data.obj_id ";
                                $result = $this->ilias->db->query($query);
                                $objRow = $result->fetchRow(DB_FETCHMODE_ASSOC);
                                $_GET["obj_id"] = $objRow["obj_id"];

                                $query = "SELECT * FROM lm_data WHERE lm_id = ".$ilDB->quote($objRow["obj_id"]).
                                        " AND type='pg' ";
                                $result = $this->ilias->db->query($query);

                                $page = 0;
                                $showpage = 0;
                                while (is_array($row = $result->fetchRow(DB_FETCHMODE_ASSOC)) )
                                {

                                        $page++;

                                        if ($_POST["pages"]=="all" || ($_POST["pages"]=="fromto" && $page>=$_POST["pagefrom"] && $page<=$_POST["pageto"] ))
                    {

                                                if ($showpage>0)
                                                {
                                                        if($_POST["type"] == "pdf") $output .= "<hr BREAK >\n";
                                                        if($_POST["type"] == "print") $output .= "<p style=\"page-break-after:always\" />";
                                                        if($_POST["type"] == "html") $output .= "<br><br><br><br>";
                                                }
                                                $showpage++;

                                                $_GET["obj_id"] = $row["obj_id"];
                                                $o = $this->layout("main.xml",false);

                        $output .= "<div xmlns:xhtml=\"http://www.w3.org/1999/xhtml\" class=\"ilc_PageTitle\">".$this->lm->title."</div><p>";
                                                $output .= $o;

                                                $output .= "\n<table cellpadding=0 cellspacing=0 border=0 width=100%><tr><td valign=top align=center>- ".$page." -</td></tr></table>\n";

                                        }
                                }

                                $printTpl = new ilTemplate("tpl.print.html", true, true, "Modules/LearningModule");

                                if($_POST["type"] == "print")
                                {
                                        $printTpl->touchBlock("printreq");
                                        $css1 = ilObjStyleSheet::getContentStylePath($this->lm->getStyleSheetId());
                                        $css2 = ilUtil::getStyleSheetLocation();
                                }
                                else
                                {
                                        $css1 = "./css/delos.css";
                                        $css2 = "./css/content.css";
                                }
                                $printTpl->setVariable("LOCATION_CONTENT_STYLESHEET", $css1 );

                                $printTpl->setVariable("LOCATION_STYLESHEET", $css2);
                                $printTpl->setVariable("CONTENT",$output);

                                // syntax style
                                $printTpl->setCurrentBlock("SyntaxStyle");
                                $printTpl->setVariable("LOCATION_SYNTAX_STYLESHEET",
                                        ilObjStyleSheet::getSyntaxStylePath());
                                $printTpl->parseCurrentBlock();


                                $html = $printTpl->get();

                                $this->lm->createExportDirectory();
                                $export_dir = $this->lm->getExportDirectory();

                                $fileName = "offline";
                                $fileName = str_replace(" ","_",$fileName);

                                if (!file_exists($export_dir."/".$fileName))
                                {
                                        @mkdir($export_dir."/".$fileName);
                                        @chmod($export_dir."/".$fileName, 0755);

                                        @mkdir($export_dir."/".$fileName."/css");
                                        @chmod($export_dir."/".$fileName."/css", 0755);

                                }

                                if($_POST["type"] == "xml")
                                {
                                        //vd($_GET["ref_id"]);
                                        $tmp_obj =& $this->ilias->obj_factory->getInstanceByRefId($_GET["ref_id"]);

                                        if ($tmp_obj->getType() == "dbk" )
                                        {
                                                require_once "./Modules/LearningModule/classes/class.ilObjDlBook.php";
                                                $dbk =& new ilObjDlBook($_GET["ref_id"]);
                                                $dbk->export();
                                        }

                                }
                                else if($_POST["type"] == "print")
                                {
                                        echo $html;
                                }
                                else if ($_POST["type"]=="html")
                                {

                                        $css1 = file("./templates/default/delos.css");
                                        $css1 = implode($css1,"");

                                        $fp = fopen($export_dir."/".$fileName."/css/delos.css","wb");
                                        fwrite($fp,$css1);
                                        fclose($fp);

                                        $fp = fopen($export_dir."/".$fileName."/".$fileName.".html","wb");
                                        fwrite($fp,$html);
                                        fclose($fp);

                                        ilUtil::zip($export_dir."/".$fileName, $export_dir."/".$fileName.".zip");

                    ilUtil::deliverFile($export_dir."/".$fileName.".zip", $fileName.".zip");

                                }
                else if ($_POST["type"]=="pdf")
                                {

                    ilUtil::html2pdf($html, $export_dir."/".$fileName.".pdf");

                    ilUtil::deliverFile($export_dir."/".$fileName.".pdf", $fileName.".pdf");

                                }

                                exit;
                }

        }

Here is the call graph for this function:

ilLMPresentationGUI::offlineexportform (  ) 

draws export-form on screen

Parameters:
@access public
Returns:

Definition at line 459 of file class.ilLMPresentationGUI.php.

    {

                switch($this->lm->getType())
                {
                        case "dbk":
                                $this->lm_gui->offlineexportform();
                                break;
                }

        }

ilLMPresentationGUI::offlineMode (  ) 
ilLMPresentationGUI::outputInfoScreen ( a_standard_locator = false  ) 

info screen

Definition at line 2478 of file class.ilLMPresentationGUI.php.

References $_GET, $ilBench, getExportFormat(), ilUtil::getImagePath(), ilUtil::getStyleSheetLocation(), ilLocator(), and offlineMode().

Referenced by executeCommand(), infoScreen(), and showInfoScreen().

        {
                global $ilBench, $ilLocator, $ilAccess;

                $this->tpl->setHeaderPageTitle("PAGETITLE", " - ".$this->lm->getTitle());
                
                // set style sheets
                if (!$this->offlineMode())
                {
                        $this->tpl->setStyleSheetLocation(ilUtil::getStyleSheetLocation());
                }
                else
                {
                        $style_name = $this->ilias->account->prefs["style"].".css";;
                        $this->tpl->setStyleSheetLocation("./".$style_name);
                }

                $this->tpl->getStandardTemplate();
                $this->tpl->setTitle($this->lm->getTitle());
                $this->tpl->setTitleIcon(ilUtil::getImagePath("icon_lm_b.gif"));

                $this->tpl->setVariable("TABS", $this->lm_gui->setilLMMenu($this->offlineMode()
                        ,$this->getExportFormat(), "info", true));
                
                // Full locator, if read permission is given
                if ($ilAccess->checkAccess("read", "", $_GET["ref_id"]))
                {
                        $this->ilLocator();
                }
                else
                {
                        $ilLocator->addRepositoryItems();
                        $this->tpl->setLocator();
                }
                
                $this->lng->loadLanguageModule("meta");

                include_once("./Services/InfoScreen/classes/class.ilInfoScreenGUI.php");

                $info = new ilInfoScreenGUI($this->lm_gui);
                $info->enablePrivateNotes();
                $info->enableLearningProgress();

                $info->enableNews();
                if ($ilAccess->checkAccess("write", "", $_GET["ref_id"]))
                {
                        $news_set = new ilSetting("news");
                        $enable_internal_rss = $news_set->get("enable_rss_for_internal");
                        
                        $info->enableNewsEditing();
                        
                        if ($enable_internal_rss)
                        {
                                $info->setBlockProperty("news", "settings", true);
                        }
                }
                
                // add read / back button
                /*
                if ($ilAccess->checkAccess("read", "", $_GET["ref_id"]))
                {
                        if ($_GET["obj_id"] > 0)
                        {
                                $this->ctrl->setParameter($this, "obj_id", $_GET["obj_id"]);
                                $info->addButton($this->lng->txt("back"),
                                        $this->ctrl->getLinkTarget($this, "layout"));
                        }
                        else
                        {
                                $info->addButton($this->lng->txt("view"),
                                        $this->ctrl->getLinkTarget($this, "layout"));
                        }
                }*/
                
                // show standard meta data section
                $info->addMetaDataSections($this->lm->getId(),0, $this->lm->getType());

                if ($this->offlineMode())
                {
                        $this->tpl->setContent($info->getHTML());
                        return $this->tpl->get();
                }
                else
                {
                        // forward the command
                        $this->ctrl->forwardCommand($info);
                        //$this->tpl->setContent("aa");
                        $this->tpl->show();
                }
        }

Here is the call graph for this function:

Here is the caller graph for this function:

ilLMPresentationGUI::processNodes ( &$  a_content,
&$  a_node 
)

Definition at line 2265 of file class.ilLMPresentationGUI.php.

References $_GET, attrib2arr(), buildTag(), and getLink().

Referenced by layout().

        {
                $child_nodes = $a_node->child_nodes();
                foreach ($child_nodes as $child)
                {
                        if($child->node_name() == "ilFrame")
                        {
                                $attributes = $this->attrib2arr($child->attributes());
                                // node is frameset, if it has cols or rows attribute
                                if ((!empty($attributes["rows"])) || (!empty($attrubtes["cols"])))
                                {
                                        // if framset has name, another http request is necessary
                                        // (html framesets don't have names, so we need a wrapper frame)
                                        if(!empty($attributes["name"]))
                                        {
                                                unset($attributes["template"]);
                                                unset($attributes["template_location"]);
                                                $attributes["src"] =
                                                        $this->getLink($this->lm->getRefId(), "layout", $_GET["obj_id"], $attributes["name"],
                                                                "", "keep");
                                                $attributes["title"] = $this->lng->txt("cont_frame_".$attributes["name"]);
                                                $a_content .= $this->buildTag("", "frame", $attributes);
                                                $this->frames[$attributes["name"]] = $attributes["name"];
//echo "<br>processNodes:add1 ".$attributes["name"];
                                        }
                                        else    // ok, no name means that we can easily output the frameset tag
                                        {
                                                $a_content .= $this->buildTag("start", "frameset", $attributes);
                                                $this->processNodes($a_content, $child);
                                                $a_content .= $this->buildTag("end", "frameset");
                                        }
                                }
                                else    // frame with
                                {
                                        unset($attributes["template"]);
                                        unset($attributes["template_location"]);
                                        $attributes["src"] =
                                                $this->getLink($this->lm->getRefId(), "layout", $_GET["obj_id"], $attributes["name"],
                                                        "", "keep");
                                        $attributes["title"] = $this->lng->txt("cont_frame_".$attributes["name"]);
                                        if ($attributes["name"] == "toc")
                                        {
                                                $attributes["src"].= "#".$_GET["obj_id"];
                                        }
                                        $a_content .= $this->buildTag("", "frame", $attributes);
                                        $this->frames[$attributes["name"]] = $attributes["name"];
                                }
                        }
                }
        }

Here is the call graph for this function:

Here is the caller graph for this function:

ilLMPresentationGUI::setExportFormat ( a_format  ) 

set export format

Parameters:
string $a_format "html" / "scorm"

Definition at line 219 of file class.ilLMPresentationGUI.php.

        {
                $this->export_format = $a_format;
        }

ilLMPresentationGUI::setOfflineDirectory ( offdir  ) 

set offline directory to offdir

Parameters:
offdir contains diretory where to store files

current used in code paragraph

Definition at line 3742 of file class.ilLMPresentationGUI.php.

                                               {
                $this->offline_directory = $offdir;
        }

ilLMPresentationGUI::setOfflineMode ( a_offline = true  ) 

set offline mode (content is generated for offline package)

Definition at line 200 of file class.ilLMPresentationGUI.php.

        {
                $this->offline = $a_offline;
        }

ilLMPresentationGUI::setSessionVars (  ) 

Definition at line 3292 of file class.ilLMPresentationGUI.php.

References $_SESSION, and ilUtil::sendInfo().

Referenced by ilLMPresentationGUI(), and layout().

        {
                if($_POST["action"] == "show" or $_POST["action"] == "show_citation")
                {
                        if($_POST["action"] == "show_citation")
                        {
                                // ONLY ONE EDITION
                                if(count($_POST["target"]) != 1)
                                {
                                        ilUtil::sendInfo($this->lng->txt("cont_citation_err_one"));
                                        $_POST["action"] = "";
                                        $_POST["target"] = 0;
                                        return false;
                                }
                                $_SESSION["citation"] = 1;
                        }
                        else
                        {
                                unset($_SESSION["citation"]);
                        }
                        if(isset($_POST["tr_id"]))
                        {
                                $_SESSION["tr_id"] = $_POST["tr_id"][0];
                        }
                        else
                        {
                                unset($_SESSION["tr_id"]);
                        }
                        if(is_array($_POST["target"]))
                        {
                                $_SESSION["bib_id"] = ",".implode(',',$_POST["target"]).",";
                        }
                        else
                        {
                                $_SESSION["bib_id"] = ",0,";
                        }
                }
                return true;
        }

Here is the call graph for this function:

Here is the caller graph for this function:

ilLMPresentationGUI::showDownloadList (  ) 

show download list

Definition at line 3357 of file class.ilLMPresentationGUI.php.

References $_GET, $dir, $ilBench, $tbl, ilObjStyleSheet::getContentStylePath(), getExportFormat(), ilUtil::getImagePath(), ilUtil::getStyleSheetLocation(), ilLocator(), offlineMode(), and ilUtil::switchColor().

        {
                global $ilBench;

                //$this->tpl = new ilTemplate("tpl.lm_toc.html", true, true, true);
                $this->tpl->setCurrentBlock("ContentStyle");
                if (!$this->offlineMode())
                {
                        $this->tpl->setVariable("LOCATION_CONTENT_STYLESHEET",
                                ilObjStyleSheet::getContentStylePath($this->lm->getStyleSheetId()));
                }
                else
                {
                        $this->tpl->setVariable("LOCATION_CONTENT_STYLESHEET", "content.css");
                }
                $this->tpl->parseCurrentBlock();

                $this->tpl->setVariable("PAGETITLE", " - ".$this->lm->getTitle());
                $this->tpl->setVariable("LOCATION_STYLESHEET", ilUtil::getStyleSheetLocation());
                $this->tpl->getStandardTemplate();
                
                $this->tpl->setVariable("TABS", $this->lm_gui->setilLMMenu($this->offlineMode()
                        ,$this->getExportFormat(), "download", true));

                $this->ilLocator();
                //$this->tpl->stopTitleFloating();
                $this->tpl->addBlockFile("ADM_CONTENT", "adm_content", "tpl.lm_download_list.html", "Modules/LearningModule");

                // set title header
                $this->tpl->setTitle($this->lm->getTitle());
                $this->tpl->setTitleIcon(ilUtil::getImagePath("icon_lm_b.gif"));
                
                /*
                $this->tpl->setVariable("TXT_BACK", $this->lng->txt("back"));
                $this->ctrl->setParameter($this, "obj_id", $_GET["obj_id"]);
                $this->tpl->setVariable("LINK_BACK",
                        $this->ctrl->getLinkTarget($this, "")); */

                // output copyright information
                include_once 'Services/MetaData/classes/class.ilMD.php';
                $md = new ilMD($this->lm->getId(),0, $this->lm->getType());
                if (is_object($md_rights = $md->getRights()))
                {
                        $copyright = $md_rights->getDescription();
                        if ($copyright != "")
                        {
                                $this->lng->loadLanguageModule("meta");
                                $this->tpl->setCurrentBlock("copyright");
                                $this->tpl->setVariable("TXT_COPYRIGHT", $this->lng->txt("meta_copyright"));
                                $this->tpl->setVariable("LM_COPYRIGHT", $copyright);
                                $this->tpl->parseCurrentBlock();
                        }
                }

                // create table
                require_once("./Services/Table/classes/class.ilTableGUI.php");
                $tbl = new ilTableGUI();

                // load files templates
                $this->tpl->addBlockfile("DOWNLOAD_TABLE", "download_table", "tpl.table.html");

                // load template for table content data
                $this->tpl->addBlockfile("TBL_CONTENT", "tbl_content", "tpl.download_file_row.html", "Modules/LearningModule");

                $export_files = array();
                $types = array("xml", "html");
                foreach($types as $type)
                {
                        if ($this->lm->getPublicExportFile($type) != "")
                        {
                                if (is_file($this->lm->getExportDirectory($type)."/".
                                        $this->lm->getPublicExportFile($type)))
                                {
                                        $dir = $this->lm->getExportDirectory($type);
                                        $size = filesize($this->lm->getExportDirectory($type)."/".
                                                $this->lm->getPublicExportFile($type));
                                        $export_files[] = array("type" => $type,
                                                "file" => $this->lm->getPublicExportFile($type),
                                                "size" => $size);
                                }
                        }
                }
                
                $num = 0;
                
                $tbl->setTitle($this->lng->txt("download"));

                $tbl->setHeaderNames(array($this->lng->txt("cont_format"),
                        $this->lng->txt("cont_file"),
                        $this->lng->txt("size"), $this->lng->txt("date"),
                        ""));

                $cols = array("format", "file", "size", "date", "download");
                $header_params = array("ref_id" => $_GET["ref_id"], "obj_id" => $_GET["obj_id"],
                        "cmd" => "showDownloadList", "cmdClass" => strtolower(get_class($this)));
                $tbl->setHeaderVars($cols, $header_params);
                $tbl->setColumnWidth(array("10%", "30%", "20%", "20%","20%"));
                $tbl->disable("sort");

                // control
                $tbl->setOrderColumn($_GET["sort_by"]);
                $tbl->setOrderDirection($_GET["sort_order"]);
                $tbl->setLimit($_GET["limit"]);
                $tbl->setOffset($_GET["offset"]);
                $tbl->setMaxCount($this->maxcount);             // ???

                //$this->tpl->setVariable("COLUMN_COUNTS", 5);

                // footer
                //$tbl->setFooter("tblfooter",$this->lng->txt("previous"),$this->lng->txt("next"));
                $tbl->disable("footer");

                $tbl->setMaxCount(count($export_files));
                $export_files = array_slice($export_files, $_GET["offset"], $_GET["limit"]);

                $tbl->render();
                if(count($export_files) > 0)
                {
                        $i=0;
                        foreach($export_files as $exp_file)
                        {
                                if (!$exp_file["size"] > 0)
                                {
                                        continue;
                                }
                                
                                $this->tpl->setCurrentBlock("tbl_content");
                                $this->tpl->setVariable("TXT_FILENAME", $exp_file["file"]);

                                $css_row = ilUtil::switchColor($i++, "tblrow1", "tblrow2");
                                $this->tpl->setVariable("CSS_ROW", $css_row);

                                $this->tpl->setVariable("TXT_SIZE", $exp_file["size"]);
                                $this->tpl->setVariable("TXT_FORMAT", strtoupper($exp_file["type"]));
                                $this->tpl->setVariable("CHECKBOX_ID", $exp_file["type"].":".$exp_file["file"]);

                                $file_arr = explode("__", $exp_file["file"]);
                                $this->tpl->setVariable("TXT_DATE", date("Y-m-d H:i:s",$file_arr[0]));

                                $this->tpl->setVariable("TXT_DOWNLOAD", $this->lng->txt("download"));
                                $this->ctrl->setParameter($this, "type", $exp_file["type"]);
                                $this->tpl->setVariable("LINK_DOWNLOAD",
                                        $this->ctrl->getLinkTarget($this, "downloadExportFile"));

                                $this->tpl->parseCurrentBlock();
                        }
                } //if is_array
                else
                {
                        $this->tpl->setCurrentBlock("notfound");
                        $this->tpl->setVariable("TXT_OBJECT_NOT_FOUND", $this->lng->txt("obj_not_found"));
                        $this->tpl->setVariable("NUM_COLS", 5);
                        $this->tpl->parseCurrentBlock();
                }

                $this->tpl->show();
        }

Here is the call graph for this function:

ilLMPresentationGUI::showInfoScreen (  ) 

info screen call from inside learning module

Definition at line 2470 of file class.ilLMPresentationGUI.php.

References outputInfoScreen().

        {
                $this->outputInfoScreen(true);
        }

Here is the call graph for this function:

ilLMPresentationGUI::showNoPublicAccess (  ) 

Definition at line 3697 of file class.ilLMPresentationGUI.php.

References ilObjStyleSheet::getContentStylePath(), getCurrentPageId(), and offlineMode().

Referenced by ilPage().

        {
                $page_id = $this->getCurrentPageId();

                // content style
                $this->tpl->setCurrentBlock("ContentStyle");
                
                if (!$this->offlineMode())
                {
                        $this->tpl->setVariable("LOCATION_CONTENT_STYLESHEET",
                                ilObjStyleSheet::getContentStylePath($this->lm->getStyleSheetId()));
                }
                else
                {
                        $this->tpl->setVariable("LOCATION_CONTENT_STYLESHEET", "content.css");
                }
                
                $this->tpl->parseCurrentBlock();
                $this->tpl->addBlockFile("PAGE_CONTENT", "pg_content", "tpl.page_nopublicaccess.html", "Modules/LearningModule");
                $this->tpl->setCurrentBlock("pg_content");
                $this->tpl->setVariable("TXT_PAGE_NO_PUBLIC_ACCESS",$this->lng->txt("msg_page_no_public_access"));
                $this->tpl->parseCurrentBlock();
        }

Here is the call graph for this function:

Here is the caller graph for this function:

ilLMPresentationGUI::showPreconditionsOfPage (  ) 

show preconditions of the page

Definition at line 1616 of file class.ilLMPresentationGUI.php.

References $_GET, $ilBench, ilObjContentObject::_getMissingPreconditionsOfPage(), ilObjContentObject::_getMissingPreconditionsTopChapter(), ilLMObject::_lookupTitle(), ilObject::_lookupTitle(), ilRepositoryExplorer::buildFrameTarget(), ilRepositoryExplorer::buildLinkTarget(), ilObjStyleSheet::getContentStylePath(), getCurrentPageId(), getLink(), and offlineMode().

Referenced by ilPage().

        {
                global $ilBench;

                $ilBench->start("ContentPresentation", "showPagePreconditions");
                $conds = ilObjContentObject::_getMissingPreconditionsOfPage($this->lm->getRefId(),$this->lm->getId(), $this->getCurrentPageId());
                $topchap = ilObjContentObject::_getMissingPreconditionsTopChapter($this->lm->getRefId(),$this->lm->getId(), $this->getCurrentPageId());

                $page_id = $this->getCurrentPageId();

                // content style
                $this->tpl->setCurrentBlock("ContentStyle");
                if (!$this->offlineMode())
                {
                        $this->tpl->setVariable("LOCATION_CONTENT_STYLESHEET",
                                ilObjStyleSheet::getContentStylePath($this->lm->getStyleSheetId()));
                }
                else
                {
                        $this->tpl->setVariable("LOCATION_CONTENT_STYLESHEET", "content.css");
                }
                $this->tpl->parseCurrentBlock();

                $this->tpl->addBlockFile("PAGE_CONTENT", "pg_content", "tpl.page_preconditions.html", true);
                
                // list all missing preconditions
                include_once("classes/class.ilRepositoryExplorer.php");
                foreach($conds as $cond)
                {
                        $obj_link = ilRepositoryExplorer::buildLinkTarget($cond["trigger_ref_id"],$cond["trigger_type"]);
                        $obj_frame = ilRepositoryExplorer::buildFrameTarget($cond["trigger_type"],$cond["trigger_ref_id"],$cond["trigger_obj_id"]);
                        $this->tpl->setCurrentBlock("condition");
                        $this->tpl->setVariable("ROWCOL", $rc = ($rc != "tblrow2") ? "tblrow2" : "tblrow1");
                        $this->tpl->setVariable("VAL_ITEM", ilObject::_lookupTitle($cond["trigger_obj_id"]));
                        $this->tpl->setVariable("LINK_ITEM", $obj_link);
                        $this->tpl->setVariable("FRAME_ITEM", $obj_frame);
                        if ($cond["operator"] == "passed")
                        {
                                $cond_str = $this->lng->txt("passed");
                        }
                        else
                        {
                                $cond_str = $cond["operator"];
                        }
                        $this->tpl->setVariable("VAL_CONDITION", $cond_str." ".$cond["value"]);
                        $this->tpl->parseCurrentBlock();
                }
                $this->tpl->setCurrentBlock("pg_content");
                
                $this->tpl->setVariable("TXT_MISSING_PRECONDITIONS", 
                        sprintf($this->lng->txt("cont_missing_preconditions"),
                        ilLMObject::_lookupTitle($topchap)));
                $this->tpl->setVariable("TXT_ITEM", $this->lng->txt("item"));
                $this->tpl->setVariable("TXT_CONDITION", $this->lng->txt("condition"));
                
                // output skip chapter link
                $parent = $this->lm_tree->getParentId($topchap);
                $childs = $this->lm_tree->getChildsByType($parent, "st");
                $next = "";
                $j=-2; $i=1; 
                foreach($childs as $child)
                {
                        if ($child["child"] == $topchap)
                        {
                                $j = $i;
                        }
                        if ($i++ == ($j+1))
                        {
                                $succ_node = $this->lm_tree->fetchSuccessorNode($child["child"], "pg");
                        }
                }
                if($succ_node != "")
                {
                        $framestr = (!empty($_GET["frame"]))
                                ? "frame=".$_GET["frame"]."&"
                                : "";
                        //$showViewInFrameset = $this->ilias->ini->readVariable("layout","view_target") == "frame";
                        $showViewInFrameset = true;
                        $link = "<br /><a href=\"".
                                $this->getLink($this->lm->getRefId(), "layout", $succ_node["obj_id"], $_GET["frame"]).
                                "\">".$this->lng->txt("cont_skip_chapter")."</a>";
                        $this->tpl->setVariable("LINK_SKIP_CHAPTER", $link);
                }
                
                $this->tpl->parseCurrentBlock();
                
                $ilBench->stop("ContentPresentation", "showPagePreconditions");
        }

Here is the call graph for this function:

Here is the caller graph for this function:

ilLMPresentationGUI::showPrintView ( a_free_page = 0  ) 

show print view

Definition at line 2760 of file class.ilLMPresentationGUI.php.

References $_GET, $ilBench, ilObjContentObject::_checkPreconditionsOfPage(), ilLMObject::_exists(), ilStructureObject::_getPresentationTitle(), ilLMPageObject::_getPresentationTitle(), ilInternalLink::_getTargetsOfSource(), ilLMObject::_isPagePublic(), ilGlossaryTerm::_lookGlossaryTerm(), ilLMObject::_lookupActive(), ilLMObject::_lookupType(), ilMDUtils::_parseCopyright(), ilObjStyleSheet::getContentPrintStyle(), ilObjStyleSheet::getContentStylePath(), ilGlossaryDefinition::getDefinitionList(), ilUtil::getImagePath(), ilObjStyleSheet::getSyntaxStylePath(), ilUtil::getWebspaceDir(), and offlineMode().

        {
                global $ilBench,$ilUser;

                if (!$this->lm->isActivePrintView())
                {
                        return;
                }

                $ilBench->start("ContentPresentation", "PrintView");

                $this->tpl->setVariable("PAGETITLE", " - ".$this->lm->getTitle());

                // set style sheets
                if (!$this->offlineMode())
                {
                        $this->tpl->setVariable("LOCATION_STYLESHEET", ilObjStyleSheet::getContentPrintStyle());
                }
                else
                {
                        $style_name = $this->ilias->account->prefs["style"].".css";;
                        $this->tpl->setVariable("LOCATION_STYLESHEET","./".$style_name);
                }

                // content style
                $this->tpl->setCurrentBlock("ContentStyle");
                if (!$this->offlineMode())
                {
                        $this->tpl->setVariable("LOCATION_CONTENT_STYLESHEET",
                                ilObjStyleSheet::getContentStylePath($this->lm->getStyleSheetId()));
                }
                else
                {
                        $this->tpl->setVariable("LOCATION_CONTENT_STYLESHEET", "content.css");
                }
                $this->tpl->parseCurrentBlock();

                // syntax style
                $this->tpl->setCurrentBlock("SyntaxStyle");
                $this->tpl->setVariable("LOCATION_SYNTAX_STYLESHEET",
                        ilObjStyleSheet::getSyntaxStylePath());
                $this->tpl->parseCurrentBlock();

                //$this->tpl->setVariable("LOCATION_STYLESHEET", ilUtil::getStyleSheetLocation());
                $this->tpl->addBlockFile("CONTENT", "content", "tpl.lm_print_view.html", true);

                // set title header
                $this->tpl->setVariable("HEADER", $this->lm->getTitle());

                $nodes = $this->lm_tree->getSubtree($this->lm_tree->getNodeData($this->lm_tree->getRootId()));

                include_once("./Services/COPage/classes/class.ilPageObjectGUI.php");
                include_once("./Modules/LearningModule/classes/class.ilLMPageObject.php");
                include_once("./Modules/LearningModule/classes/class.ilStructureObject.php");

                $act_level = 99999;
                $activated = false;

                $glossary_links = array();
                $output_header = false;
                $media_links = array();

                // get header and footer
                if ($this->lm->getFooterPage() > 0)
                {
                        if (ilLMObject::_exists($this->lm->getFooterPage()))
                        {
                                $page_object =& new ilPageObject($this->lm->getType(), $this->lm->getFooterPage());
                                $page_object_gui =& new ilPageObjectGUI($page_object);
        
                                // determine target frames for internal links
                                $page_object_gui->setLinkFrame($_GET["frame"]);
                                $page_object_gui->setOutputMode("print");
                                $page_object_gui->setPresentationTitle("");
                                $footer_page_content = $page_object_gui->showPage();
                        }
                }
                if ($this->lm->getHeaderPage() > 0)
                {
                        if (ilLMObject::_exists($this->lm->getHeaderPage()))
                        {
                                $page_object =& new ilPageObject($this->lm->getType(), $this->lm->getHeaderPage());
                                $page_object_gui =& new ilPageObjectGUI($page_object);
        
                                // determine target frames for internal links
                                $page_object_gui->setLinkFrame($_GET["frame"]);
                                $page_object_gui->setOutputMode("print");
                                $page_object_gui->setPresentationTitle("");
                                $header_page_content = $page_object_gui->showPage();
                        }
                }

                // add free selected pages
                foreach($_POST["item"] as $k => $item)
                {
                        if ($item == "y" && $k > 0 && !$this->lm_tree->isInTree($k))
                        {
                                if (ilLMObject::_lookupType($k) == "pg")
                                {
                                        $nodes[] = array("obj_id" => $k, "type" => "pg", "free" => true);
                                }
                        }
                }
                
                foreach ($nodes as $node_key => $node)
                {
                        // check page activation
                        if ($node["type"] == "pg" &&
                                !ilLMPageObject::_lookupActive($node["obj_id"]))
                        {
                                continue;
                        }
                        
                        // print all subchapters/subpages if higher chapter
                        // has been selected
                        if ($node["depth"] <= $act_level)
                        {
                                if ($_POST["item"][$node["obj_id"]] == "y")
                                {
                                        $act_level = $node["depth"];
                                        $activated = true;
                                }
                                else
                                {
                                        $act_level = 99999;
                                        $activated = false;
                                }
                        }

                        if ($activated &&
                                ilObjContentObject::_checkPreconditionsOfPage($this->lm->getRefId(),$this->lm->getId(), $node["obj_id"]))
                        {
                                // output learning module header
                                if ($node["type"] == "du")
                                {
                                        $output_header = true;
                                }
                                
                                // output chapter title
                                if ($node["type"] == "st")
                                {
                                        if ($ilUser->getId() == ANONYMOUS_USER_ID and $this->lm_gui->object->getPublicAccessMode() == "selected")
                                        {
                                                if (!ilLMObject::_isPagePublic($node["obj_id"]))
                                                {
                                                        continue;
                                                }
                                        }

                                        $chap =& new ilStructureObject($this->lm, $node["obj_id"]);
                                        $this->tpl->setCurrentBlock("print_chapter");

                                        $chapter_title = $chap->_getPresentationTitle($node["obj_id"],
                                                $this->lm->isActiveNumbering());
                                        $this->tpl->setVariable("CHAP_TITLE",
                                                $chapter_title);
                                                
                                        if ($this->lm->getPageHeader() == IL_CHAPTER_TITLE)
                                        {
                                                if ($nodes[$node_key + 1]["type"] == "pg")
                                                {
                                                        $this->tpl->setVariable("CHAP_HEADER",
                                                                $header_page_content);
                                                        $did_chap_page_header = true;
                                                }
                                        }

                                        $this->tpl->parseCurrentBlock();
                                        $this->tpl->setCurrentBlock("print_block");
                                        $this->tpl->parseCurrentBlock();
                                }

                                // output page
                                if ($node["type"] == "pg")
                                {
                                        if ($ilUser->getId() == ANONYMOUS_USER_ID and $this->lm_gui->object->getPublicAccessMode() == "selected")
                                        {
                                                if (!ilLMObject::_isPagePublic($node["obj_id"]))
                                                {
                                                        continue;
                                                }
                                        }

                                        $this->tpl->setCurrentBlock("print_item");
                                        
                                        // get page
                                        $page_id = $node["obj_id"];
                                        $page_object =& new ilPageObject($this->lm->getType(), $page_id);
                                        $page_object_gui =& new ilPageObjectGUI($page_object);

                                        // get lm page
                                        $lm_pg_obj =& new ilLMPageObject($this->lm, $page_id);
                                        $lm_pg_obj->setLMId($this->lm->getId());

                                        // determine target frames for internal links
                                        $page_object_gui->setLinkFrame($_GET["frame"]);
                                        $page_object_gui->setOutputMode("print");
                                        $page_object_gui->setPresentationTitle("");
                                        
                                        if ($this->lm->getPageHeader() == IL_PAGE_TITLE || $node["free"] === true)
                                        {
                                                $page_title = ilLMPageObject::_getPresentationTitle($lm_pg_obj->getId(),
                                                                $this->lm->getPageHeader(), $this->lm->isActiveNumbering());

                                                // prevent page title after chapter title
                                                // that have the same content
                                                if ($this->lm->isActiveNumbering())
                                                {
                                                        $chapter_title = trim(substr($chapter_title,
                                                                strpos($chapter_title, " ")));
                                                }

                                                if ($page_title != $chapter_title)
                                                {
                                                        $page_object_gui->setPresentationTitle($page_title);
                                                }
                                        }

                                        // handle header / footer
                                        $hcont = $header_page_content;
                                        $fcont = $footer_page_content;

                                        if ($this->lm->getPageHeader() == IL_CHAPTER_TITLE)
                                        {
                                                if ($did_chap_page_header)
                                                {
                                                        $hcont = "";
                                                }
                                                if ($nodes[$node_key + 1]["type"] == "pg" &&
                                                        !($nodes[$node_key + 1]["depth"] <= $act_level
                                                         && $_POST["item"][$nodes[$node_key + 1]["obj_id"]] != "y"))
                                                {
                                                        $fcont = "";
                                                }
                                        }
                                        
                                        $page_content = $page_object_gui->showPage();
                                        if ($this->lm->getPageHeader() != IL_PAGE_TITLE)
                                        {
                                                $this->tpl->setVariable("CONTENT",
                                                        $hcont.$page_content.$fcont);
                                        }
                                        else
                                        {
                                                $this->tpl->setVariable("CONTENT", 
                                                        $hcont.$page_content.$fcont."<br />");
                                        }
                                        $chapter_title = "";
                                        $this->tpl->parseCurrentBlock();
                                        $this->tpl->setCurrentBlock("print_block");
                                        $this->tpl->parseCurrentBlock();

                                        // get internal links
                                        $int_links = ilInternalLink::_getTargetsOfSource($this->lm->getType().":pg", $node["obj_id"]);

                                        $got_mobs = false;

                                        foreach ($int_links as $key => $link)
                                        {
                                                if ($link["type"] == "git" &&
                                                        ($link["inst"] == IL_INST_ID || $link["inst"] == 0))
                                                {
                                                        $glossary_links[$key] = $link;
                                                }
                                                if ($link["type"] == "mob" &&
                                                        ($link["inst"] == IL_INST_ID || $link["inst"] == 0))
                                                {
                                                        $got_mobs = true;
                                                        $mob_links[$key] = $link;
                                                }
                                        }

                                        // this is not cool because of performance reasons
                                        // unfortunately the int link table does not
                                        // store the target frame (we want to append all linked
                                        // images but not inline images (i.e. mobs with no target
                                        // frame))
                                        if ($got_mobs)
                                        {
                                                $page_object->buildDom();
                                                $links = $page_object->getInternalLinks();
                                                foreach($links as $link)
                                                {
                                                        if ($link["Type"] == "MediaObject"
                                                                && $link["TargetFrame"] != ""
                                                                && $link["TargetFrame"] != "None")
                                                        {
                                                                $media_links[] = $link;
                                                        }
                                                }
                                        }
                                }
                        }
                }

                $annex_cnt = 0;
                $annexes = array();

                // glossary
                if (count($glossary_links) > 0)
                {
                        include_once("./Modules/Glossary/classes/class.ilGlossaryTerm.php");
                        include_once("./Modules/Glossary/classes/class.ilGlossaryDefinition.php");

                        // sort terms
                        $terms = array();
                        
                        foreach($glossary_links as $key => $link)
                        {
                                $term = ilGlossaryTerm::_lookGlossaryTerm($link["id"]);
                                $terms[$term.":".$key] = $link;
                        }
                        ksort($terms);

                        foreach($terms as $key => $link)
                        {
                                $defs = ilGlossaryDefinition::getDefinitionList($link["id"]);
                                $def_cnt = 1;

                                // output all definitions of term
                                foreach($defs as $def)
                                {
                                        // definition + number, if more than 1 definition
                                        if (count($defs) > 1)
                                        {
                                                $this->tpl->setCurrentBlock("def_title");
                                                $this->tpl->setVariable("TXT_DEFINITION",
                                                        $this->lng->txt("cont_definition")." ".($def_cnt++));
                                                $this->tpl->parseCurrentBlock();
                                        }
                                        $page =& new ilPageObject("gdf", $def["id"]);
                                        $page_gui =& new ilPageObjectGUI($page);
                                        $page_gui->setTemplateOutput(false);
                                        $page_gui->setOutputMode("print");

                                        $this->tpl->setCurrentBlock("definition");
                                        $output = $page_gui->showPage();
                                        $this->tpl->setVariable("VAL_DEFINITION", $output);
                                        $this->tpl->parseCurrentBlock();
                                }

                                // output term
                                $this->tpl->setCurrentBlock("term");
                                $this->tpl->setVariable("VAL_TERM",
                                        $term = ilGlossaryTerm::_lookGlossaryTerm($link["id"]));
                                $this->tpl->parseCurrentBlock();
                        }

                        // output glossary header
                        $annex_cnt++;
                        $this->tpl->setCurrentBlock("glossary");
                        $annex_title = $this->lng->txt("cont_annex")." ".
                                chr(64+$annex_cnt).": ".$this->lng->txt("glo");
                        $this->tpl->setVariable("TXT_GLOSSARY", $annex_title);
                        $this->tpl->parseCurrentBlock();

                        $annexes[] = $annex_title;
                }

                // referenced images
                if (count($media_links) > 0)
                {
                        include_once("./Services/MediaObjects/classes/class.ilObjMediaObject.php");
                        include_once("./Services/MediaObjects/classes/class.ilMediaItem.php");

                        foreach($media_links as $media)
                        {
                                if (substr($media["Target"],0,4) == "il__")
                                {
                                        $arr = explode("_",$media["Target"]);
                                        $id = $arr[count($arr) - 1];
                                        
                                        $med_obj = new ilObjMediaObject($id);
                                        $med_item =& $med_obj->getMediaItem("Standard");
                                        if (is_object($med_item))
                                        {
                                                if (is_int(strpos($med_item->getFormat(), "image")))
                                                {
                                                        $this->tpl->setCurrentBlock("ref_image");
                                                        
                                                        // image source
                                                        if ($med_item->getLocationType() == "LocalFile")
                                                        {
                                                                $this->tpl->setVariable("IMG_SOURCE",
                                                                        ilUtil::getWebspaceDir("output")."/mobs/mm_".$id.
                                                                        "/".$med_item->getLocation());
                                                        }
                                                        else
                                                        {
                                                                $this->tpl->setVariable("IMG_SOURCE",
                                                                        $med_item->getLocation());                                                              
                                                        }
                                                        
                                                        if ($med_item->getCaption() != "")
                                                        {
                                                                $this->tpl->setVariable("IMG_TITLE", $med_item->getCaption());
                                                        }
                                                        else
                                                        {
                                                                $this->tpl->setVariable("IMG_TITLE", $med_obj->getTitle());
                                                        }
                                                        $this->tpl->parseCurrentBlock();
                                                }
                                        }
                                }
                        }
                        
                        // output glossary header
                        $annex_cnt++;
                        $this->tpl->setCurrentBlock("ref_images");
                        $annex_title = $this->lng->txt("cont_annex")." ".
                                chr(64+$annex_cnt).": ".$this->lng->txt("cont_ref_images");
                        $this->tpl->setVariable("TXT_REF_IMAGES", $annex_title);
                        $this->tpl->parseCurrentBlock();

                        $annexes[] = $annex_title;
                }

                // output learning module title and toc
                if ($output_header)
                {
                        $this->tpl->setCurrentBlock("print_header");
                        $this->tpl->setVariable("LM_TITLE", $this->lm->getTitle());
                        if ($this->lm->getDescription() != "none")
                        {
                                include_once("Services/MetaData/classes/class.ilMD.php");
                                $md = new ilMD($this->lm->getId(), 0, $this->lm->getType());
                                $md_gen = $md->getGeneral();
                                foreach($md_gen->getDescriptionIds() as $id)
                                {
                                        $md_des = $md_gen->getDescription($id);
                                        $description = $md_des->getDescription();
                                }

                                $this->tpl->setVariable("LM_DESCRIPTION",
                                        $description);
                        }
                        $this->tpl->parseCurrentBlock();

                        // output toc
                        $nodes2 = $nodes;
                        foreach ($nodes2 as $node2)
                        {
                                if ($node2["type"] == "st"
                                        && ilObjContentObject::_checkPreconditionsOfPage($this->lm->getRefId(),$this->lm->getId(), $node2["obj_id"]))
                                {
                                        for ($j=1; $j < $node2["depth"]; $j++)
                                        {
                                                $this->tpl->setCurrentBlock("indent");
                                                $this->tpl->setVariable("IMG_BLANK", ilUtil::getImagePath("browser/blank.gif"));
                                                $this->tpl->parseCurrentBlock();
                                        }
                                        $this->tpl->setCurrentBlock("toc_entry");
                                        $this->tpl->setVariable("TXT_TOC_TITLE",
                                                ilStructureObject::_getPresentationTitle($node2["obj_id"],
                                                $this->lm->isActiveNumbering()));
                                        $this->tpl->parseCurrentBlock();
                                }
                        }

                        // annexes
                        foreach ($annexes as $annex)
                        {
                                $this->tpl->setCurrentBlock("indent");
                                $this->tpl->setVariable("IMG_BLANK", ilUtil::getImagePath("browser/blank.gif"));
                                $this->tpl->parseCurrentBlock();
                                $this->tpl->setCurrentBlock("toc_entry");
                                $this->tpl->setVariable("TXT_TOC_TITLE", $annex);
                                $this->tpl->parseCurrentBlock();
                        }

                        $this->tpl->setCurrentBlock("toc");
                        $this->tpl->setVariable("TXT_TOC", $this->lng->txt("cont_toc"));
                        $this->tpl->parseCurrentBlock();

                        $this->tpl->setCurrentBlock("print_start_block");
                        $this->tpl->parseCurrentBlock();
                }
                
                // output author information
                include_once 'Services/MetaData/classes/class.ilMD.php';
                $md = new ilMD($this->lm->getId(),0, $this->lm->getType());
                if(is_object($lifecycle = $md->getLifecycle()))
                {
                        $sep = $author = "";
                        foreach(($ids = $lifecycle->getContributeIds()) as $con_id)
                        {
                                $md_con = $lifecycle->getContribute($con_id);
                                if ($md_con->getRole() == "Author")
                                {
                                        foreach($ent_ids = $md_con->getEntityIds() as $ent_id)
                                        {
                                                $md_ent = $md_con->getEntity($ent_id);
                                                $author = $author.$sep.$md_ent->getEntity();
                                                $sep = ", ";
                                        }
                                }
                        }
                        if ($author != "")
                        {
                                $this->lng->loadLanguageModule("meta");
                                $this->tpl->setCurrentBlock("author");
                                $this->tpl->setVariable("TXT_AUTHOR", $this->lng->txt("meta_author"));
                                $this->tpl->setVariable("LM_AUTHOR", $author);
                                $this->tpl->parseCurrentBlock();
                        }
                }

                
                // output copyright information
                if (is_object($md_rights = $md->getRights()))
                {
                        $copyright = $md_rights->getDescription();
                        include_once('Services/MetaData/classes/class.ilMDUtils.php');
                        $copyright = ilMDUtils::_parseCopyright($copyright);

                        if ($copyright != "")
                        {
                                $this->lng->loadLanguageModule("meta");
                                $this->tpl->setCurrentBlock("copyright");
                                $this->tpl->setVariable("TXT_COPYRIGHT", $this->lng->txt("meta_copyright"));
                                $this->tpl->setVariable("LM_COPYRIGHT", $copyright);
                                $this->tpl->parseCurrentBlock();
                        }
                }

                $this->tpl->show(false);

                $ilBench->stop("ContentPresentation", "PrintView");
        }

Here is the call graph for this function:

ilLMPresentationGUI::showPrintViewSelection (  ) 

show selection screen for print view

Definition at line 2572 of file class.ilLMPresentationGUI.php.

References $_GET, $ilBench, ilObjContentObject::_checkPreconditionsOfPage(), ilStructureObject::_getPresentationTitle(), ilLMPageObject::_getPresentationTitle(), ilLMObject::_isPagePublic(), ilLMObject::_lookupActive(), ilObjStyleSheet::getContentStylePath(), getExportFormat(), ilUtil::getImagePath(), ilUtil::getStyleSheetLocation(), ilLocator(), and offlineMode().

        {
                global $ilBench,$ilUser;
                
                if (!$this->lm->isActivePrintView())
                {
                        return;
                }
                
                include_once("./Modules/LearningModule/classes/class.ilStructureObject.php");

                $ilBench->start("ContentPresentation", "PrintViewSelection");

                //$this->tpl = new ilTemplate("tpl.lm_toc.html", true, true, true);
                $this->tpl->setCurrentBlock("ContentStyle");
                if (!$this->offlineMode())
                {
                        $this->tpl->setVariable("LOCATION_CONTENT_STYLESHEET",
                                ilObjStyleSheet::getContentStylePath($this->lm->getStyleSheetId()));
                }
                else
                {
                        $this->tpl->setVariable("LOCATION_CONTENT_STYLESHEET", "content.css");
                }
                $this->tpl->parseCurrentBlock();

                $this->tpl->setVariable("PAGETITLE", " - ".$this->lm->getTitle());
                $this->tpl->setVariable("LOCATION_STYLESHEET", ilUtil::getStyleSheetLocation());
                $this->tpl->getStandardTemplate();
                
                $this->tpl->setVariable("TABS", $this->lm_gui->setilLMMenu($this->offlineMode()
                        ,$this->getExportFormat(), "print", true));
                        
                $this->ilLocator();
                $this->tpl->addBlockFile("ADM_CONTENT", "adm_content",
                        "tpl.lm_print_selection.html", true);

                // set title header
                $this->tpl->setTitle($this->lm->getTitle());
                $this->tpl->setTitleIcon(ilUtil::getImagePath("icon_lm_b.gif"));
                $this->tpl->setVariable("TXT_SHOW_PRINT", $this->lng->txt("cont_show_print_view"));
                
                /*$this->tpl->setVariable("TXT_BACK", $this->lng->txt("back"));
                $this->ctrl->setParameterByClass("illmpresentationgui", "obj_id", $_GET["obj_id"]);
                $this->tpl->setVariable("LINK_BACK",
                        $this->ctrl->getLinkTargetByClass("illmpresentationgui", ""));*/

                $this->tpl->setVariable("FORMACTION", $this->ctrl->getFormaction($this));

                $nodes = $this->lm_tree->getSubtree($this->lm_tree->getNodeData($this->lm_tree->getRootId()));

                if (!is_array($_POST["item"]))
                {
                        if ($_GET["obj_id"] != "")
                        {
                                $_POST["item"][$_GET["obj_id"]] = "y";
                        }
                        else
                        {
                                $_POST["item"][1] = "y";
                        }
                }

                foreach ($nodes as $node)
                {

                        // check page activation
                        if ($node["type"] == "pg" &&
                                !ilLMPageObject::_lookupActive($node["obj_id"]))
                        {
                                continue;
                        }

                        // indentation
                        for ($i=0; $i<$node["depth"]; $i++)
                        {
                                $this->tpl->setCurrentBlock("indent");
                                $this->tpl->setVariable("IMG_BLANK", ilUtil::getImagePath("browser/blank.gif"));
                                $this->tpl->parseCurrentBlock();
                        }
                        
                        // output title
                        $this->tpl->setCurrentBlock("lm_item");

                        switch ($node["type"])
                        {
                                // page
                                case "pg":
                                        $this->tpl->setVariable("TXT_TITLE",
                                        ilLMPageObject::_getPresentationTitle($node["obj_id"],
                                        $this->lm->getPageHeader(), $this->lm->isActiveNumbering()));
                                        
                                        if ($ilUser->getId() == ANONYMOUS_USER_ID and $this->lm_gui->object->getPublicAccessMode() == "selected")
                                        {
                                                if (!ilLMObject::_isPagePublic($node["obj_id"]))
                                                {
                                                        $this->tpl->setVariable("DISABLED", "disabled=\"disabled\"");
                                                        $this->tpl->setVariable("TXT_NO_ACCESS", "(".$this->lng->txt("cont_no_access").")");
                                                }
                                        }
                                        $this->tpl->setVariable("IMG_TYPE", ilUtil::getImagePath("icon_pg.gif"));
                                        break;

                                // learning module
                                case "du":
                                        $this->tpl->setVariable("TXT_TITLE", "<b>".$this->lm->getTitle()."</b>");
                                        $this->tpl->setVariable("IMG_TYPE", ilUtil::getImagePath("icon_lm.gif"));
                                        break;

                                // chapter
                                case "st":
                                        /*
                                        $this->tpl->setVariable("TXT_TITLE", "<b>".
                                                ilStructureObject::_getPresentationTitle($node["obj_id"],
                                                $this->lm->getPageHeader(), $this->lm->isActiveNumbering())
                                                ."</b>");*/
                                        $this->tpl->setVariable("TXT_TITLE", "<b>".
                                                ilStructureObject::_getPresentationTitle($node["obj_id"],
                                                $this->lm->isActiveNumbering())
                                                ."</b>");
                                        if ($ilUser->getId() == ANONYMOUS_USER_ID and $this->lm_gui->object->getPublicAccessMode() == "selected")
                                        {
                                                if (!ilLMObject::_isPagePublic($node["obj_id"]))
                                                {
                                                        $this->tpl->setVariable("DISABLED", "disabled=\"disabled\"");
                                                        $this->tpl->setVariable("TXT_NO_ACCESS", "(".$this->lng->txt("cont_no_access").")");
                                                }
                                        }
                                        $this->tpl->setVariable("IMG_TYPE", ilUtil::getImagePath("icon_st.gif"));

                                        break;
                        }
                        
                        if (!ilObjContentObject::_checkPreconditionsOfPage($this->lm->getRefId(),$this->lm->getId(), $node["obj_id"]))
                        {
                                $this->tpl->setVariable("TXT_NO_ACCESS", "(".$this->lng->txt("cont_no_access").")");
                        }

                        $this->tpl->setVariable("ITEM_ID", $node["obj_id"]);

                        if ($_POST["item"][$node["obj_id"]] == "y")
                        {
                                $this->tpl->setVariable("CHECKED", "checked=\"checked\"");
                        }

                        $this->tpl->parseCurrentBlock();
                }

                // check for free page
                if ($_GET["obj_id"] > 0 && !$this->lm_tree->isInTree($_GET["obj_id"]))
                {
                        $this->tpl->setCurrentBlock("indent");
                        $this->tpl->setVariable("IMG_BLANK", ilUtil::getImagePath("browser/blank.gif"));
                        $this->tpl->parseCurrentBlock();
                        $this->tpl->setCurrentBlock("indent");
                        $this->tpl->setVariable("IMG_BLANK", ilUtil::getImagePath("browser/blank.gif"));
                        $this->tpl->parseCurrentBlock();

                        $this->tpl->setCurrentBlock("lm_item");
                        $this->tpl->setVariable("TXT_TITLE",
                                ilLMPageObject::_getPresentationTitle($_GET["obj_id"],
                                $this->lm->getPageHeader(), $this->lm->isActiveNumbering()));
                        
                        if ($ilUser->getId() == ANONYMOUS_USER_ID and $this->lm_gui->object->getPublicAccessMode() == "selected")
                        {
                                if (!ilLMObject::_isPagePublic($_GET["obj_id"]))
                                {
                                        $this->tpl->setVariable("DISABLED", "disabled=\"disabled\"");
                                        $this->tpl->setVariable("TXT_NO_ACCESS", "(".$this->lng->txt("cont_no_access").")");
                                }
                        }
                        $this->tpl->setVariable("IMG_TYPE", ilUtil::getImagePath("icon_pg.gif"));
                        $this->tpl->setVariable("ITEM_ID", $_GET["obj_id"]);

                        $this->tpl->setVariable("CHECKED", "checked=\"checked\"");

                        $this->tpl->parseCurrentBlock();
                }

                
                $this->tpl->show();

                $ilBench->stop("ContentPresentation", "PrintViewSelection");
        }

Here is the call graph for this function:

ilLMPresentationGUI::showTableOfContents (  ) 

table of contents

Definition at line 2350 of file class.ilLMPresentationGUI.php.

References $_GET, $ilBench, ilObjStyleSheet::getContentStylePath(), getCurrentPageId(), getExportFormat(), ilUtil::getImagePath(), getLink(), ilUtil::getStyleSheetLocation(), ilLocator(), and offlineMode().

        {
                global $ilBench;

                $ilBench->start("ContentPresentation", "TableOfContents");

                //$this->tpl = new ilTemplate("tpl.lm_toc.html", true, true, true);
                $this->tpl->setCurrentBlock("ContentStyle");
                if (!$this->offlineMode())
                {
                        $this->tpl->setVariable("LOCATION_CONTENT_STYLESHEET",
                                ilObjStyleSheet::getContentStylePath($this->lm->getStyleSheetId()));
                }
                else
                {
                        $this->tpl->setVariable("LOCATION_CONTENT_STYLESHEET", "content.css");
                }
                $this->tpl->parseCurrentBlock();

                $this->tpl->setVariable("PAGETITLE", " - ".$this->lm->getTitle());

                // set style sheets
                if (!$this->offlineMode())
                {
                        $this->tpl->setVariable("LOCATION_STYLESHEET", ilUtil::getStyleSheetLocation());
                }
                else
                {
                        $style_name = $this->ilias->account->prefs["style"].".css";;
                        $this->tpl->setVariable("LOCATION_STYLESHEET","./".$style_name);
                }

                //$this->tpl->addBlockFile("CONTENT", "content", "tpl.lm_toc.html", true);
                $this->tpl->getStandardTemplate();
                $this->ilLocator();
                
                $this->tpl->setVariable("TABS", $this->lm_gui->setilLMMenu($this->offlineMode()
                        ,$this->getExportFormat(), "toc", true));

                $this->tpl->addBlockFile("ADM_CONTENT", "adm_content", "tpl.lm_toc.html", true);

                // set title header
                $this->tpl->setVariable("TXT_TOC", $this->lng->txt("cont_toc"));
                $this->tpl->setTitle($this->lm->getTitle());
                $this->tpl->setTitleIcon(ilUtil::getImagePath("icon_lm_b.gif"));

                /*
                if (!$this->offlineMode())
                {
                        $this->tpl->setCurrentBlock("back_to_lm");
                        $this->tpl->setVariable("TXT_BACK", $this->lng->txt("back"));
                        $this->ctrl->setParameter($this, "obj_id", $_GET["obj_id"]);
                        $this->tpl->setVariable("LINK_BACK",
                                $this->ctrl->getLinkTarget($this, ""));
                        $this->tpl->parseCurrentBlock();
                }*/

                include_once ("./Modules/LearningModule/classes/class.ilLMTableOfContentsExplorer.php");
                $exp = new ilTableOfContentsExplorer(
                        $this->getLink($this->lm->getRefId(), ""),
                        $this->lm, $this->getExportFormat());
                $exp->setExpandTarget($this->getLink($this->lm->getRefId(), $_GET["cmd"], "", $_GET["frame"]));
                $exp->setTargetGet("obj_id");
                $exp->setOfflineMode($this->offlineMode());
                $exp->forceExpandAll(true, false);
                
                // highlight current node
                if (!$this->offlineMode())
                {
                        $page_id = $this->getCurrentPageId();
                        $exp->highlightNode($page_id);
                }

                $tree =& $this->lm->getTree();
                if ($_GET["lmtocexpand"] == "")
                {
                        $expanded = $tree->readRootId();
                }
                else
                {
                        $expanded = $_GET["lmtocexpand"];
                }

                $exp->setExpand($expanded);

                // build html-output
                $exp->setOutput(0);
                $output = $exp->getOutput();

                $this->tpl->setVariable("EXPLORER", $output);
                $this->tpl->parseCurrentBlock();

                if ($this->offlineMode())
                {
                        return $this->tpl->get();
                }
                else
                {
                        $this->tpl->show();
                }

                $ilBench->stop("ContentPresentation", "TableOfContents");
        }

Here is the call graph for this function:


Field Documentation

ilLMPresentationGUI::$ilias

Definition at line 42 of file class.ilLMPresentationGUI.php.

Referenced by executeCommand(), and ilLMPresentationGUI().

ilLMPresentationGUI::$layout_doc

Definition at line 46 of file class.ilLMPresentationGUI.php.

ilLMPresentationGUI::$lm

Definition at line 43 of file class.ilLMPresentationGUI.php.

ilLMPresentationGUI::$lng

Definition at line 45 of file class.ilLMPresentationGUI.php.

Referenced by executeCommand(), and ilLMPresentationGUI().

ilLMPresentationGUI::$offline

Definition at line 47 of file class.ilLMPresentationGUI.php.

ilLMPresentationGUI::$offline_directory

Definition at line 48 of file class.ilLMPresentationGUI.php.

ilLMPresentationGUI::$tpl

Definition at line 44 of file class.ilLMPresentationGUI.php.

Referenced by ilLMPresentationGUI(), and layout().


The documentation for this class was generated from the following file: