Public Member Functions

ilObjExternalToolsSettingsGUI Class Reference

Class ilObjExternalToolsSettingsGUI. More...

Inheritance diagram for ilObjExternalToolsSettingsGUI:
Collaboration diagram for ilObjExternalToolsSettingsGUI:

Public Member Functions

 ilObjExternalToolsSettingsGUI ($a_data, $a_id, $a_call_by_reference, $a_prepare_output=true)
 Constructor public.
 viewObject ()
 display settings menu
 cancelObject ()
 getAdminTabs (&$tabs_gui)
 administration tabs show only permissions and trash folder
 getTabs (&$tabs_gui)
 get tabs public
 editiLincObject ()
 Configure iLinc settings.
 saveiLincObject ()
 validates all input data, save them to database if correct and active chosen extt mode
 editDeliciousObject ()
 Configure delicious settings.
 saveDeliciousObject ()
 Save Delicious Setttings.
 editjsMathObject ()
 Configure jsMath settings.
 savejsMathObject ()
 Save jsMath Setttings.
 editGoogleMapsObject ()
 Configure google maps settings.
 saveGoogleMapsObject ()
 Save Google Maps Setttings.
 __initSubTabs ($a_cmd)
executeCommand ()
 execute command

Detailed Description

Class ilObjExternalToolsSettingsGUI.

Author:
Sascha Hofmann <saschahofmann@gmx.de>
Version:
Id:
class.ilObjExternalToolsSettingsGUI.php 15284 2007-11-14 12:30:57Z smeyer

ilObjExternalToolsSettingsGUI: ilPermissionGUI, ilECSSettingsGUI

Definition at line 37 of file class.ilObjExternalToolsSettingsGUI.php.


Member Function Documentation

ilObjExternalToolsSettingsGUI::__initSubTabs ( a_cmd  ) 

Definition at line 540 of file class.ilObjExternalToolsSettingsGUI.php.

Referenced by editDeliciousObject(), editGoogleMapsObject(), editiLincObject(), editjsMathObject(), and viewObject().

        {
                $ilinc = ($a_cmd == 'editiLinc') ? true : false;
                $overview = ($a_cmd == 'view' or $a_cmd == '') ? true : false;
                $delicious = ($a_cmd == 'editDelicious') ? true : false;
                $gmaps = ($a_cmd == 'editGoogleMaps') ? true : false;
                $jsmath = ($a_cmd == 'editjsMath') ? true : false;

                $this->tabs_gui->addSubTabTarget("overview", $this->ctrl->getLinkTarget($this, "view"),
                                                                                 "", "", "", $overview);
                $this->tabs_gui->addSubTabTarget("delic_extt_delicious", $this->ctrl->getLinkTarget($this, "editDelicious"),
                                                                                        "", "", "", $delicious);
                $this->tabs_gui->addSubTabTarget("jsmath_extt_jsmath", $this->ctrl->getLinkTarget($this, "editjsMath"),
                                                                                        "", "", "", $jsmath);
                $this->tabs_gui->addSubTabTarget("gmaps_extt_gmaps", $this->ctrl->getLinkTarget($this, "editGoogleMaps"),
                                                                                 "", "", "", $gmaps);
                $this->tabs_gui->addSubTabTarget("extt_ilinc", $this->ctrl->getLinkTarget($this, "editiLinc"),
                                                                                 "", "", "", $ilinc);
        }

Here is the caller graph for this function:

ilObjExternalToolsSettingsGUI::cancelObject (  ) 

Definition at line 99 of file class.ilObjExternalToolsSettingsGUI.php.

References ilUtil::sendInfo().

        {
                ilUtil::sendInfo($this->lng->txt("msg_cancel"),true);
                $this->ctrl->redirect($this, "view");
        }

Here is the call graph for this function:

ilObjExternalToolsSettingsGUI::editDeliciousObject (  ) 

Configure delicious settings.

public

Definition at line 321 of file class.ilObjExternalToolsSettingsGUI.php.

References $ilCtrl, ilObjectGUI::$lng, __initSubTabs(), and ilObjectGUI::getTemplateFile().

        {
                global $ilAccess, $rbacreview, $lng, $ilCtrl;
                
                $d_set = new ilSetting("delicious");
                
                $this->getTemplateFile("delicious");
                
                if (!$ilAccess->checkAccess("write", "", $this->object->getRefId()))
                {
                        $this->ilias->raiseError($this->lng->txt("permission_denied"),$this->ilias->error_obj->MESSAGE);
                }
                
                $this->__initSubTabs("editDelicious");

                if ($d_set->get("add_info_links") == "1")
                {
                        $this->tpl->setVariable("CHK_ADD_LINKS_ACTIVE", "checked=\"checked\"");
                }
                
                if ($d_set->get("user_profile") == "1")
                {
                        $this->tpl->setVariable("CHK_ADD_PROFILE_ACTIVE", "checked=\"checked\"");
                }
                
                $this->tpl->setVariable("FORMACTION", $ilCtrl->getFormAction($this));
                $this->tpl->setVariable("TXT_DELICIOUS_SETTINGS", $lng->txt("delic_settings"));
                $this->tpl->setVariable("TXT_ADD_DELICIOUS_LINK", $lng->txt("delic_add_info_links"));
                $this->tpl->setVariable("TXT_ALLOW_PROFILE", $lng->txt("delic_user_profile"));
                $this->tpl->setVariable("TXT_CANCEL", $lng->txt("cancel"));
                $this->tpl->setVariable("TXT_SUBMIT", $lng->txt("save"));
                $this->tpl->setVariable("CMD_SUBMIT", "saveDelicious");
        }

Here is the call graph for this function:

ilObjExternalToolsSettingsGUI::editGoogleMapsObject (  ) 

Configure google maps settings.

public

Definition at line 467 of file class.ilObjExternalToolsSettingsGUI.php.

References $ilCtrl, ilObjectGUI::$lng, ilObjectGUI::$tpl, and __initSubTabs().

        {
                global $ilAccess, $rbacreview, $lng, $ilCtrl, $tpl;
                
                $gm_set = new ilSetting("google_maps");
                
                if (!$ilAccess->checkAccess("write", "", $this->object->getRefId()))
                {
                        $this->ilias->raiseError($this->lng->txt("permission_denied"),$this->ilias->error_obj->MESSAGE);
                }
                
                $this->__initSubTabs("editGoogleMaps");

                $api_key = $gm_set->get("api_key");
                $std_latitude = $gm_set->get("std_latitude");
                $std_longitude = $gm_set->get("std_longitude");
                $std_zoom = $gm_set->get("std_zoom");
                $api_url = "http://www.google.com/apis/maps/signup.html";
                
                include_once("./Services/Form/classes/class.ilPropertyFormGUI.php");
                $form = new ilPropertyFormGUI();
                $form->setFormAction($ilCtrl->getFormAction($this));
                $form->setTitle($lng->txt("gmaps_settings"));
                
                // Enable Google Maps
                $enable = new ilCheckboxInputGUI($lng->txt("gmaps_enable_gmaps"), "enable");
                $enable->setChecked($gm_set->get("enable"));
                $enable->setInfo($lng->txt("gmaps_enable_gmaps_info"));
                $form->addItem($enable);

                // API key
                $text_prop = new ilTextInputGUI($lng->txt("gmaps_api_key"), "api_key");
                $text_prop->setInfo($lng->txt("gmaps_api_key_desc").' <a href="'.$api_url.'">'.$api_url.'</a>');
                $text_prop->setValue($api_key);
                $text_prop->setRequired(false);
                $text_prop->setMaxLength(200);
                $text_prop->setSize(60);
                $form->addItem($text_prop);
                
                // location property
                $loc_prop = new ilLocationInputGUI($lng->txt("gmaps_std_location"),
                        "std_location");
                $loc_prop->setLatitude($std_latitude);
                $loc_prop->setLongitude($std_longitude);
                $loc_prop->setZoom($std_zoom);
                $form->addItem($loc_prop);
                
                $form->addCommandButton("saveGoogleMaps", $lng->txt("save"));
                $form->addCommandButton("view", $lng->txt("cancel"));
                
                $tpl->setVariable("ADM_CONTENT", $form->getHTML());
        }

Here is the call graph for this function:

ilObjExternalToolsSettingsGUI::editiLincObject (  ) 

Configure iLinc settings.

public

Definition at line 144 of file class.ilObjExternalToolsSettingsGUI.php.

References $_SESSION, __initSubTabs(), and ilObjectGUI::getTemplateFile().

        {
                global $rbacsystem, $rbacreview;
                
                if (!$rbacsystem->checkAccess("write",$this->object->getRefId()))
                {
                        $this->ilias->raiseError($this->lng->txt("permission_denied"),$this->ilias->error_obj->MESSAGE);
                }
                
                $this->__initSubTabs("editiLinc");
                
                if ($_SESSION["error_post_vars"])
                {
                        if ($_SESSION["error_post_vars"]["ilinc"]["active"] == "1")
                        {
                                $this->tpl->setVariable("CHK_ILINC_ACTIVE", "checked=\"checked\"");
                        }
                        
                        if ($_SESSION["error_post_vars"]["ilinc"]["akclassvalues_active"] == "1")
                        {
                                $this->tpl->setVariable("CHK_ILINC_AKCLASSVALUES_ACTIVE", "checked=\"checked\"");
                        }
                        
                        if ($_SESSION["error_post_vars"]["ilinc"]["akclassvalues_required"] == "1")
                        {
                                $this->tpl->setVariable("CHK_ILINC_AKCLASSVALUES_REQUIRED", "checked=\"checked\"");
                        }
                        
                        $this->tpl->setVariable("ILINC_SERVER", $_SESSION["error_post_vars"]["ilinc"]["server"]);
                        $this->tpl->setVariable("ILINC_REGISTRAR_LOGIN", $_SESSION["error_post_vars"]["ilinc"]["registrar_login"]);
                        $this->tpl->setVariable("ILINC_REGISTRAR_PASSWD", $_SESSION["error_post_vars"]["ilinc"]["registrar_passwd"]);
                        $this->tpl->setVariable("ILINC_CUSTOMER_ID", $_SESSION["error_post_vars"]["ilinc"]["customer_id"]);
                }
                else
                {
                        // set already saved data or default value for port
                        $settings = $this->ilias->getAllSettings();

                        if ($settings["ilinc_active"] == "1")
                        {
                                $this->tpl->setVariable("CHK_ILINC_ACTIVE", "checked=\"checked\"");
                        }

                        $this->tpl->setVariable("ILINC_SERVER", $settings["ilinc_server"].$settings["ilinc_path"]);
                        $this->tpl->setVariable("ILINC_REGISTRAR_LOGIN", $settings["ilinc_registrar_login"]);
                        $this->tpl->setVariable("ILINC_REGISTRAR_PASSWD", $settings["ilinc_registrar_passwd"]);
                        $this->tpl->setVariable("ILINC_CUSTOMER_ID", $settings["ilinc_customer_id"]);
                        
                        if (empty($settings["ilinc_port"]))
                        {
                                $this->tpl->setVariable("ILINC_PORT", ILINC_DEFAULT_HTTP_PORT);
                        }
                        else
                        {
                                $this->tpl->setVariable("ILINC_PORT", $settings["ilinc_port"]);                 
                        }

                        if ($settings["ilinc_protocol"] == "https")
                        {
                                $this->tpl->setVariable("ILINC_PROTOCOL_SSL_SEL", "selected=\"selected\"");
                        }
                        else
                        {
                                $this->tpl->setVariable("ILINC_PROTOCOL_HTTP_SEL", "selected=\"selected\"");            
                        }
                        
                        if (empty($settings["ilinc_timeout"]))
                        {
                                $this->tpl->setVariable("ILINC_TIMEOUT", ILINC_DEFAULT_TIMEOUT);
                        }
                        else
                        {
                                $this->tpl->setVariable("ILINC_TIMEOUT", $settings["ilinc_timeout"]);                   
                        }

                        if ($settings["ilinc_akclassvalues_active"] == "1")
                        {
                                $this->tpl->setVariable("CHK_ILINC_AKCLASSVALUES_ACTIVE", "checked=\"checked\"");
                        }

                        if ($settings["ilinc_akclassvalues_required"] == "1")
                        {
                                $this->tpl->setVariable("CHK_ILINC_AKCLASSVALUES_REQUIRED", "checked=\"checked\"");
                        }       
                }

                $this->getTemplateFile("ilinc");
                
                $this->tpl->setVariable("FORMACTION", $this->ctrl->getFormAction($this));
                $this->tpl->setVariable("TXT_ILINC_TITLE", $this->lng->txt("extt_ilinc_configure"));
                $this->tpl->setVariable("TXT_ILINC_ACTIVE", $this->lng->txt("extt_ilinc_enable"));
                $this->tpl->setVariable("TXT_ILINC_CONNECTION_DATA", $this->lng->txt("extt_ilinc_connection_data"));
                $this->tpl->setVariable("TXT_ILINC_ADDITIONAL_OPTIONS", $this->lng->txt("extt_ilinc_additional_options"));
                $this->tpl->setVariable("TXT_ILINC_SERVER", $this->lng->txt("extt_ilinc_server"));
                $this->tpl->setVariable("TXT_ILINC_PROTOCOL_PORT", $this->lng->txt("extt_ilinc_protocol_port"));
                $this->tpl->setVariable("TXT_ILINC_TIMEOUT", $this->lng->txt("extt_ilinc_timeout"));
                $this->tpl->setVariable("ILINC_DEFAULT_HTTP_PORT", ILINC_DEFAULT_HTTP_PORT);
                $this->tpl->setVariable("ILINC_DEFAULT_SSL_PORT", ILINC_DEFAULT_SSL_PORT);
                $this->tpl->setVariable("TXT_HTTP", $this->lng->txt('http'));
                $this->tpl->setVariable("TXT_SSL", $this->lng->txt('ssl'));
                
                $this->tpl->setVariable("TXT_SECONDS", $this->lng->txt("seconds"));
                $this->tpl->setVariable("TXT_ILINC_REGISTRAR_LOGIN", $this->lng->txt("extt_ilinc_registrar_login"));
                $this->tpl->setVariable("TXT_ILINC_REGISTRAR_PASSWD", $this->lng->txt("extt_ilinc_registrar_passwd"));
                $this->tpl->setVariable("TXT_ILINC_CUSTOMER_ID", $this->lng->txt("extt_ilinc_customer_id"));
                
                $this->tpl->setVariable("TXT_ILINC_AKCLASSVALUES_ACTIVE", $this->lng->txt("extt_ilinc_akclassvalues_active"));
                $this->tpl->setVariable("TXT_ILINC_AKCLASSVALUES_ACTIVE_INFO", $this->lng->txt("extt_ilinc_akclassvalues_active_info"));
                $this->tpl->setVariable("TXT_ILINC_AKCLASSVALUES_REQUIRED", $this->lng->txt("extt_ilinc_akclassvalues_required"));
                $this->tpl->setVariable("TXT_ILINC_AKCLASSVALUES_REQUIRED_INFO", $this->lng->txt("extt_ilinc_akclassvalues_required_info"));

                $this->tpl->setVariable("TXT_REQUIRED_FLD", $this->lng->txt("required_field"));
                $this->tpl->setVariable("TXT_CANCEL", $this->lng->txt("cancel"));
                $this->tpl->setVariable("TXT_SUBMIT", $this->lng->txt("save"));
                $this->tpl->setVariable("CMD_SUBMIT", "saveiLinc");
        }

Here is the call graph for this function:

ilObjExternalToolsSettingsGUI::editjsMathObject (  ) 

Configure jsMath settings.

public

Definition at line 376 of file class.ilObjExternalToolsSettingsGUI.php.

References $_GET, $ilCtrl, ilObjectGUI::$lng, ilObjectGUI::$tpl, and __initSubTabs().

        {
                global $ilAccess, $rbacreview, $lng, $ilCtrl, $tpl;
                
                $jsMathSetting = new ilSetting("jsMath");
                $path_to_jsmath = array_key_exists("path_to_jsmath", $_GET) ? $_GET["path_to_jsmath"] : $jsMathSetting->get("path_to_jsmath");
                
                if (!$ilAccess->checkAccess("write", "", $this->object->getRefId()))
                {
                        $this->ilias->raiseError($this->lng->txt("permission_denied"),$this->ilias->error_obj->MESSAGE);
                }
                
                $this->__initSubTabs("editjsMath");

                include_once("./Services/Form/classes/class.ilPropertyFormGUI.php");
                $form = new ilPropertyFormGUI();
                $form->setFormAction($ilCtrl->getFormAction($this));
                $form->setTitle($lng->txt("jsmath_settings"));
                
                // Enable jsMath
                $enable = new ilCheckboxInputGUI($lng->txt("jsmath_enable_jsmath"), "enable");
                $enable->setChecked($jsMathSetting->get("enable"));
                $enable->setInfo($lng->txt("jsmath_enable_jsmath_info"));
                $form->addItem($enable);
                // Path to jsMath
                $text_prop = new ilTextInputGUI($lng->txt("jsmath_path_to_jsmath"), "path_to_jsmath");
                $text_prop->setInfo($lng->txt("jsmath_path_to_jsmath_desc"));
                $text_prop->setValue($path_to_jsmath);
                $text_prop->setRequired(TRUE);
                $text_prop->setMaxLength(400);
                $text_prop->setSize(80);
                $form->addItem($text_prop);
                // jsMath as default
                $enable = new ilCheckboxInputGUI($lng->txt("jsmath_default_setting"), "makedefault");
                $enable->setChecked($jsMathSetting->get("makedefault"));
                $enable->setInfo($lng->txt("jsmath_default_setting_info"));
                $form->addItem($enable);

                $form->addCommandButton("savejsMath", $lng->txt("save"));
                $form->addCommandButton("view", $lng->txt("cancel"));
                
                $tpl->setVariable("ADM_CONTENT", $form->getHTML());
        }

Here is the call graph for this function:

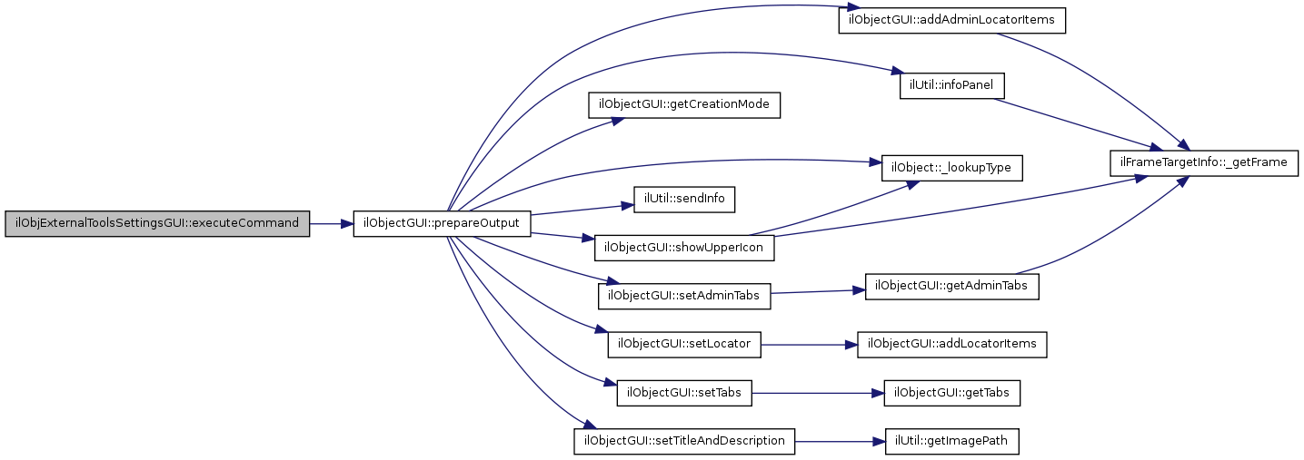
& ilObjExternalToolsSettingsGUI::executeCommand (  ) 

execute command

Reimplemented from ilObjectGUI.

Definition at line 560 of file class.ilObjExternalToolsSettingsGUI.php.

References $cmd, $ret, and ilObjectGUI::prepareOutput().

        {
                
                $next_class = $this->ctrl->getNextClass($this);
                $cmd = $this->ctrl->getCmd();
                $this->prepareOutput();

                switch($next_class)
                {
                        case 'ilecssettingsgui':
                                include_once('Services/WebServices/ECS/classes/class.ilECSSettingsGUI.php');
                                $this->ctrl->forwardCommand(new ilECSSettingsGUI());
                                $this->tabs_gui->setTabActive('ecs_server_settings');
                                break;
                        
                        case 'ilpermissiongui':
                                include_once("./classes/class.ilPermissionGUI.php");
                                $perm_gui =& new ilPermissionGUI($this);
                                $ret =& $this->ctrl->forwardCommand($perm_gui);
                                $this->tabs_gui->setTabActive('perm_settings');
                                break;

                        default:
                                $this->tabs_gui->setTabActive('settings');
                                if(!$cmd)
                                {
                                        $cmd = "view";
                                }
                                $cmd .= "Object";
                                $this->$cmd();

                                break;
                }
                return true;
        }

Here is the call graph for this function:

ilObjExternalToolsSettingsGUI::getAdminTabs ( &$  tabs_gui  ) 

administration tabs show only permissions and trash folder

Reimplemented from ilObjectGUI.

Definition at line 105 of file class.ilObjExternalToolsSettingsGUI.php.

References getTabs().

        {
                $this->getTabs($tabs_gui);
        }       

Here is the call graph for this function:

ilObjExternalToolsSettingsGUI::getTabs ( &$  tabs_gui  ) 

get tabs public

Parameters:
object tabs gui object

Reimplemented from ilObjectGUI.

Definition at line 115 of file class.ilObjExternalToolsSettingsGUI.php.

Referenced by getAdminTabs().

        {
                global $rbacsystem;

                $this->ctrl->setParameter($this,"ref_id",$this->object->getRefId());

                if ($rbacsystem->checkAccess("visible,read",$this->object->getRefId()))
                {
                        $tabs_gui->addTarget("settings",
                                $this->ctrl->getLinkTarget($this, "view"), 
                                array("view","editiLinc","editDelicious", "editGoogleMaps","editjsMath", ""), "", "");
                                
                        #$tabs_gui->addTarget('ecs_server_settings',
                        #       $this->ctrl->getLinkTargetByClass('ilecssettingsgui','settings'));
                                
                }

                if ($rbacsystem->checkAccess('edit_permission',$this->object->getRefId()))
                {
                        $tabs_gui->addTarget("perm_settings",
                                $this->ctrl->getLinkTargetByClass(array(get_class($this),'ilpermissiongui'), "perm"), array("perm","info","owner"), 'ilpermissiongui');
                }
        }

Here is the caller graph for this function:

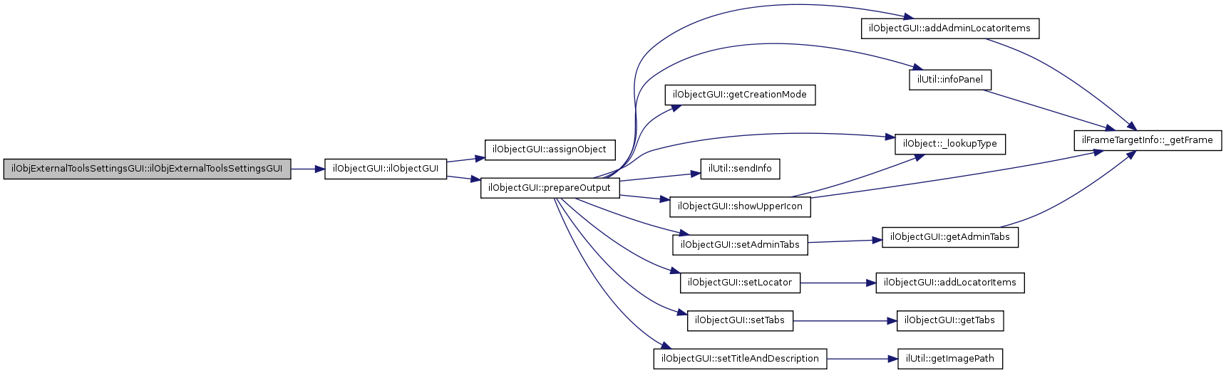
ilObjExternalToolsSettingsGUI::ilObjExternalToolsSettingsGUI ( a_data,
a_id,
a_call_by_reference,
a_prepare_output = true 
)

Constructor public.

Definition at line 43 of file class.ilObjExternalToolsSettingsGUI.php.

References ilObjectGUI::$lng, and ilObjectGUI::ilObjectGUI().

        {
                global $lng;
                
                $this->type = "extt";
                $this->ilObjectGUI($a_data,$a_id,$a_call_by_reference,false);
                
                define ("ILINC_DEFAULT_HTTP_PORT",80);
                define ("ILINC_DEFAULT_SSL_PORT",443);
                define ("ILINC_DEFAULT_TIMEOUT",30);
                $lng->loadLanguageModule("delic");
                $lng->loadLanguageModule("gmaps");
                $lng->loadLanguageModule("jsmath");
        }

Here is the call graph for this function:

ilObjExternalToolsSettingsGUI::saveDeliciousObject (  ) 

Save Delicious Setttings.

Definition at line 359 of file class.ilObjExternalToolsSettingsGUI.php.

References $ilCtrl.

        {
                global $ilCtrl;

                $d_set = new ilSetting("delicious");
                
                $d_set->set("add_info_links", $_POST["add_info_links"]);
                $d_set->set("user_profile", $_POST["user_profile"]);
                $ilCtrl->redirect($this, "editDelicious");
        }

ilObjExternalToolsSettingsGUI::saveGoogleMapsObject (  ) 

Save Google Maps Setttings.

Definition at line 524 of file class.ilObjExternalToolsSettingsGUI.php.

References $ilCtrl, and ilUtil::stripSlashes().

        {
                global $ilCtrl;

                $gm_set = new ilSetting("google_maps");
                
                $gm_set->set("enable", ilUtil::stripSlashes($_POST["enable"]));
                $gm_set->set("api_key", ilUtil::stripSlashes($_POST["api_key"]));
                $gm_set->set("std_latitude", ilUtil::stripSlashes($_POST["std_location"]["latitude"]));
                $gm_set->set("std_longitude", ilUtil::stripSlashes($_POST["std_location"]["longitude"]));
                $gm_set->set("std_zoom", ilUtil::stripSlashes($_POST["std_location"]["zoom"]));
                
                $ilCtrl->redirect($this, "editGoogleMaps");
        }

Here is the call graph for this function:

ilObjExternalToolsSettingsGUI::saveiLincObject (  ) 

validates all input data, save them to database if correct and active chosen extt mode

public

Definition at line 266 of file class.ilObjExternalToolsSettingsGUI.php.

References ilUtil::isDN(), ilUtil::isIPv4(), and ilUtil::sendInfo().

        {
         global $ilUser;

        // validate required data 
                if (!$_POST["ilinc"]["server"] or !$_POST["ilinc"]["port"] or !$_POST["ilinc"]["registrar_login"] or !$_POST["ilinc"]["registrar_passwd"] or !$_POST["ilinc"]["customer_id"])
                {
                        $this->ilias->raiseError($this->lng->txt("fill_out_all_required_fields"),$this->ilias->error_obj->MESSAGE);
                }
                
                // validate port
                if ((preg_match("/^[0-9]{0,5}$/",$_POST["ilinc"]["port"])) == false)
                {
                        $this->ilias->raiseError($this->lng->txt("err_invalid_port"),$this->ilias->error_obj->MESSAGE);
                }
                
                if (substr($_POST["ilinc"]["server"],0,8) != "https://" and substr($_POST["ilinc"]["server"],0,7) != "http://")
                {
                        $_POST["ilinc"]["server"] = $_POST["ilinc"]["protocol"]."://".$_POST["ilinc"]["server"];
                }
                
                $url = parse_url($_POST["ilinc"]["server"]);
                
                if (!ilUtil::isIPv4($url["host"]) and !ilUtil::isDN($url["host"]))
                {
                        $this->ilias->raiseError($this->lng->txt("err_invalid_server"),$this->ilias->error_obj->MESSAGE);
                }
                
                if (is_numeric($_POST["ilinc"]["timeout"]))
                {
                        $this->ilias->setSetting("ilinc_timeout", $_POST["ilinc"]["timeout"]);
                }

                // all ok. save settings
                $this->ilias->setSetting("ilinc_server", $url["host"]);
                $this->ilias->setSetting("ilinc_path", $url["path"]);
                $this->ilias->setSetting("ilinc_protocol", $_POST["ilinc"]["protocol"]);
                $this->ilias->setSetting("ilinc_port", $_POST["ilinc"]["port"]);
                $this->ilias->setSetting("ilinc_active", $_POST["ilinc"]["active"]);
                $this->ilias->setSetting("ilinc_registrar_login", $_POST["ilinc"]["registrar_login"]);
                $this->ilias->setSetting("ilinc_registrar_passwd", $_POST["ilinc"]["registrar_passwd"]);
                $this->ilias->setSetting("ilinc_customer_id", $_POST["ilinc"]["customer_id"]);
                
                $this->ilias->setSetting("ilinc_akclassvalues_active", $_POST["ilinc"]["akclassvalues_active"]);
                $this->ilias->setSetting("ilinc_akclassvalues_required", $_POST["ilinc"]["akclassvalues_required"]);

                ilUtil::sendInfo($this->lng->txt("extt_ilinc_settings_saved"),true);
                $this->ctrl->redirect($this,'editiLinc');
        }

Here is the call graph for this function:

ilObjExternalToolsSettingsGUI::savejsMathObject (  ) 

Save jsMath Setttings.

Definition at line 423 of file class.ilObjExternalToolsSettingsGUI.php.

References $ilCtrl, ilUtil::sendInfo(), and ilUtil::stripSlashes().

        {
                global $ilCtrl;
                $error = FALSE;
                
                $path_to_jsmath = ilUtil::stripSlashes($_POST["path_to_jsmath"]);
                while (strrpos($path_to_jsmath, "/") == strlen($path_to_jsmath)-1)
                {
                        $path_to_jsmath = substr($path_to_jsmath, 0, strlen($path_to_jsmath)-1);
                }
                // check jsmath path
                if (file_exists($path_to_jsmath . "/" . "jsMath.js"))
                {
                }
                else
                {
                        $error = TRUE;
                        if (strlen($path_to_jsmath) == 0)
                        {
                                ilUtil::sendInfo($this->lng->txt("fill_out_all_required_fields"), TRUE);
                        }
                        else
                        {
                                $ilCtrl->setParameter($this, "path_to_jsmath", $path_to_jsmath);
                                ilUtil::sendInfo($this->lng->txt("jsmath_path_not_found"), TRUE);
                        }
                }

                if (!$error)
                {
                        $jsMathSetting = new ilSetting("jsMath");
                        $jsMathSetting->set("path_to_jsmath", $path_to_jsmath);
                        $jsMathSetting->set("enable", ilUtil::stripSlashes($_POST["enable"]));
                        $jsMathSetting->set("makedefault", ilUtil::stripSlashes($_POST["makedefault"]));
                }
                
                $ilCtrl->redirect($this, "editjsMath");
        }

Here is the call graph for this function:

ilObjExternalToolsSettingsGUI::viewObject (  ) 

display settings menu

public

Reimplemented from ilObjectGUI.

Definition at line 63 of file class.ilObjExternalToolsSettingsGUI.php.

References __initSubTabs(), and ilObjectGUI::getTemplateFile().

        {
                global $rbacsystem;
                
                if (!$rbacsystem->checkAccess("visible,read",$this->object->getRefId()))
                {
                        $this->ilias->raiseError($this->lng->txt("permission_denied"),$this->ilias->error_obj->MESSAGE);
                }
                
                $this->__initSubTabs("view");
                
                $this->getTemplateFile("general");
                
                $this->tpl->setVariable("FORMACTION",
                        $this->ctrl->getFormAction($this));
                $this->tpl->setVariable("TXT_EXTT_TITLE", $this->lng->txt("extt_title_configure"));

                $this->tpl->setVariable("TXT_EXTT_NAME", $this->lng->txt("extt_name"));
                $this->tpl->setVariable("TXT_EXTT_ACTIVE", $this->lng->txt("active")."?");
                $this->tpl->setVariable("TXT_EXTT_DESC", $this->lng->txt("description"));

                $this->tpl->setVariable("TXT_CONFIGURE", $this->lng->txt("extt_configure"));
                $this->tpl->setVariable("TXT_EXTT_REMARK", $this->lng->txt("extt_remark"));

                // ilinc
                $this->tpl->setVariable("TXT_EXTT_ILINC_NAME", $this->lng->txt("extt_ilinc"));
                $this->tpl->setVariable("TXT_EXTT_ILINC_DESC", $this->lng->txt("extt_ilinc_desc"));

        
                // icon handlers
                $icon_ok = "<img src=\"".ilUtil::getImagePath("icon_ok.gif")."\" alt=\"".$this->lng->txt("enabled")."\" title=\"".$this->lng->txt("enabled")."\" border=\"0\" vspace=\"0\"/>";
                $icon_not_ok = "<img src=\"".ilUtil::getImagePath("icon_not_ok.gif")."\" alt=\"".$this->lng->txt("disabled")."\" title=\"".$this->lng->txt("disabled")."\" border=\"0\" vspace=\"0\"/>";

                $this->tpl->setVariable("EXTT_ILINC_ACTIVE", $this->ilias->getSetting('ilinc_active') ? $icon_ok : $icon_not_ok);
        }

Here is the call graph for this function:


The documentation for this class was generated from the following file: