Public Member Functions

ilObjiLincClassroomGUI Class Reference

Class ilObjiLincClassroomGUI. More...

Inheritance diagram for ilObjiLincClassroomGUI:
Collaboration diagram for ilObjiLincClassroomGUI:

Public Member Functions

 ilObjiLincClassroomGUI ($a_icla_id, $a_icrs_id, $a_call_by_reference=false, $a_prepare_output=false)
 Constructor public 2 last parameters actually not used.
 assignObject ()
 create ()
 save ()
 save object public
 joinClassroom ()
 editClassroom ()
 displayEditForm ($fields)
 display edit form (usually called by editObject)
 getTabs (&$tabs_gui)
 get tabs public
 removeClassroom ($a_error=false)
 display deletion confirmation screen only for referenced objects.
 updateClassroom ()
 updates class room on ilinc server
executeCommand ()
 execute command
 cancelDeleteClassroom ()
 cancel deletion of classroom object
 confirmedDeleteClassroom ()
 public
 getResultMsg ()
 cancel ()
 cancel is called when an operation is canceled, method links back public

Detailed Description

Class ilObjiLincClassroomGUI.

Author:
Sascha Hofmann <saschahofmann@gmx.de>
Version:
Id:
class.ilObjiLincClassroomGUI.php 13125 2007-01-29 15:37:36Z smeyer

ilObjiLincClassroomGUI:

Definition at line 38 of file class.ilObjiLincClassroomGUI.php.


Member Function Documentation

ilObjiLincClassroomGUI::assignObject (  ) 

Reimplemented from ilObjectGUI.

Definition at line 80 of file class.ilObjiLincClassroomGUI.php.

Referenced by ilObjiLincClassroomGUI().

        {
                $this->object = new ilObjiLincClassroom($this->id,$this->parent);
        }

Here is the caller graph for this function:

ilObjiLincClassroomGUI::cancel (  ) 

cancel is called when an operation is canceled, method links back public

Definition at line 491 of file class.ilObjiLincClassroomGUI.php.

References ilUtil::sendInfo().

        {
                ilUtil::sendInfo($this->lng->txt("msg_cancel"),true);

                $this->ctrl->redirectByClass("ilobjilinccoursegui");
        }

Here is the call graph for this function:

ilObjiLincClassroomGUI::cancelDeleteClassroom (  ) 

cancel deletion of classroom object

public

Definition at line 453 of file class.ilObjiLincClassroomGUI.php.

References ilUtil::sendInfo().

        {
                session_unregister("saved_post");
                
                ilUtil::sendInfo($this->lng->txt("msg_cancel"),true);

                $this->ctrl->redirectByClass("ilobjilinccoursegui");
        }

Here is the call graph for this function:

ilObjiLincClassroomGUI::confirmedDeleteClassroom (  ) 

public

Definition at line 465 of file class.ilObjiLincClassroomGUI.php.

References ilUtil::sendInfo().

        {
                if (!$this->object->delete())
                {
                        $msg = $this->object->getErrorMsg();
                }
                else
                {
                        $msg = $this->lng->txt('icla_deleted');
                }
                
                // Feedback
                ilUtil::sendInfo($msg,true);
                
                $this->ctrl->redirectByClass("ilobjilinccoursegui");
        }

Here is the call graph for this function:

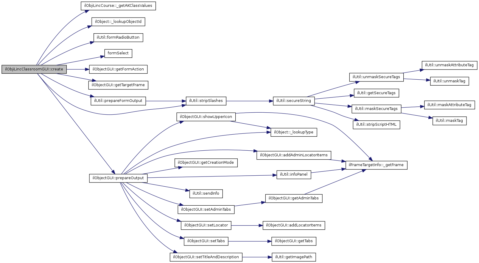
ilObjiLincClassroomGUI::create (  ) 

Definition at line 85 of file class.ilObjiLincClassroomGUI.php.

References $_GET, $_SESSION, ilObjectGUI::$data, ilObjiLincCourse::_getAKClassValues(), ilObject::_lookupObjectId(), ilUtil::formRadioButton(), formSelect(), ilObjectGUI::getFormAction(), ilObjectGUI::getTargetFrame(), ilUtil::prepareFormOutput(), ilObjectGUI::prepareOutput(), and ilUtil::stripSlashes().

        {
                $this->prepareOutput();

                $new_type = $_POST["new_type"] ? $_POST["new_type"] : $_GET["new_type"];

                // fill in saved values in case of error
                $data = array();
                $data["fields"] = array();
                $data["fields"]["title"] = ilUtil::prepareFormOutput($_SESSION["error_post_vars"]["Fobject"]["title"],true);
                $data["fields"]["desc"] = ilUtil::stripSlashes($_SESSION["error_post_vars"]["Fobject"]["desc"]);
                //$data["fields"]["homepage"] = ilUtil::prepareFormOutput($_SESSION["error_post_vars"]["Fobject"]["homepage"],true);
                //$data["fields"]["download"] = ilUtil::prepareFormOutput($_SESSION["error_post_vars"]["Fobject"]["download"],true);

                $this->tpl->addBlockFile("ADM_CONTENT", "adm_content", "tpl.icla_edit.html","ilinc");
                
                $this->tpl->setVariable("TXT_TITLE", $this->lng->txt("title"));
                $this->tpl->setVariable("TITLE", $data["fields"]["title"]);
                $this->tpl->setVariable("TXT_DESC", $this->lng->txt("desc"));
                $this->tpl->setVariable("DESC", $data["fields"]["desc"]);

                // get all docents of course
                $docentlist = $this->object->getDocentList();
                
                $docent_options[0] = $this->lng->txt('please_choose');

                foreach ($docentlist as $id => $data)
                {
                        $docent_options[$id] = $data['fullname'];
                }
                
                $sel_docents = ilUtil::formSelect("0","Fobject[instructoruserid]",$docent_options,false,true);
                
                $this->tpl->setVariable("TXT_DOCENT", $this->lng->txt(ILINC_MEMBER_DOCENT));
                $this->tpl->setVariable("SEL_DOCENT", $sel_docents);
                
                /*$docent = 0; $student = 0;

                if ($ilinc_status == ILINC_MEMBER_DOCENT)
                {
                        $docent = 1;
                }
                elseif ($ilinc_status == ILINC_MEMBER_STUDENT)
                {
                        $student = 1;
                }*/
                
                $radio1 = ilUtil::formRadioButton(1,"Fobject[alwaysopen]","1");
                $radio2 = ilUtil::formRadioButton(0,"Fobject[alwaysopen]","0");
                
                $this->tpl->setVariable("TXT_ACCESS", $this->lng->txt("access"));
                $this->tpl->setVariable("SEL_ACCESS", $radio1." ".$this->lng->txt("ilinc_classroom_open").$radio2." ".$this->lng->txt("ilinc_classroom_closed"));

                // display akclassvalues 
                if ($this->ilias->getSetting("ilinc_akclassvalues_active"))
                {
                        $icrs_obj_id = ilObject::_lookupObjectId($this->parent);
                        include_once('class.ilObjiLincCourse.php');
                        $akclassvalues = ilObjiLincCourse::_getAKClassValues($icrs_obj_id);
                        
                        $this->tpl->setVariable("TXT_AKCLASSVALUE1", $this->lng->txt("akclassvalue1"));
                        $this->tpl->setVariable("TXT_AKCLASSVALUE2", $this->lng->txt("akclassvalue2"));
                        
                        $this->tpl->setVariable("AKCLASSVALUE1", $akclassvalues[0]);
                        $this->tpl->setVariable("AKCLASSVALUE2", $akclassvalues[1]);
                }

                $this->tpl->setVariable("FORMACTION", $this->getFormAction("save",$this->ctrl->getFormAction($this)."&new_type=".$new_type));

                $this->tpl->setVariable("TXT_HEADER", $this->lng->txt($new_type."_new"));
                $this->tpl->setVariable("TXT_CANCEL", $this->lng->txt("cancel"));
                $this->tpl->setVariable("TXT_SUBMIT", $this->lng->txt($new_type."_add"));
                $this->tpl->setVariable("CMD_SUBMIT", "save");
                $this->tpl->setVariable("TARGET", $this->getTargetFrame("save"));
                $this->tpl->setVariable("TXT_REQUIRED_FLD", $this->lng->txt("required_field"));
        }

Here is the call graph for this function:

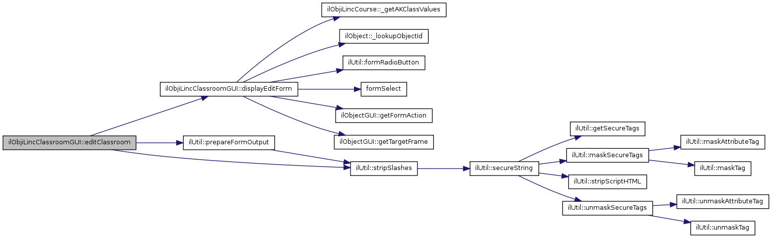
ilObjiLincClassroomGUI::displayEditForm ( fields  ) 

display edit form (usually called by editObject)

private

Parameters:
array $fields key/value pairs of input fields

Reimplemented from ilObjectGUI.

Definition at line 233 of file class.ilObjiLincClassroomGUI.php.

References ilObjectGUI::$data, ilObjiLincCourse::_getAKClassValues(), ilObject::_lookupObjectId(), ilUtil::formRadioButton(), formSelect(), ilObjectGUI::getFormAction(), and ilObjectGUI::getTargetFrame().

Referenced by editClassroom().

        {
                //$this->getTemplateFile("edit");
                $this->tpl->addBlockFile("ADM_CONTENT", "adm_content", "tpl.icla_edit.html","ilinc");

                foreach ($fields as $key => $val)
                {
                        $this->tpl->setVariable("TXT_".strtoupper($key), $this->lng->txt($key));
                        $this->tpl->setVariable(strtoupper($key), $val);
                        $this->tpl->parseCurrentBlock();
                }

                // get all docents of course
                $docentlist = $this->object->getDocentList();
                
                $docent_options[0] = $this->lng->txt('please_choose');

                foreach ($docentlist as $id => $data)
                {
                        $docent_options[$id] = $data['fullname'];
                }
                
                $sel_docents = ilUtil::formSelect($this->object->getDocentId(),"Fobject[instructoruserid]",$docent_options,false,true);
                
                $this->tpl->setVariable("TXT_DOCENT", $this->lng->txt(ILINC_MEMBER_DOCENT));
                $this->tpl->setVariable("SEL_DOCENT", $sel_docents);
                
                
                $open = 0; $closed = 0;

                if ($this->object->getStatus())
                {
                        $open = 1;
                }
                else
                {
                        $closed = 1;
                }
                
                $radio1 = ilUtil::formRadioButton($open,"Fobject[alwaysopen]","1");
                $radio2 = ilUtil::formRadioButton($closed,"Fobject[alwaysopen]","0");
                
                $this->tpl->setVariable("TXT_ACCESS", $this->lng->txt("access"));
                $this->tpl->setVariable("SEL_ACCESS", $radio1." ".$this->lng->txt("ilinc_classroom_open").$radio2." ".$this->lng->txt("ilinc_classroom_closed"));

                // display akclassvalues 
                if ($this->ilias->getSetting("ilinc_akclassvalues_active"))
                {
                        $icrs_obj_id = ilObject::_lookupObjectId($this->parent);
                        include_once('class.ilObjiLincCourse.php');
                        $akclassvalues = ilObjiLincCourse::_getAKClassValues($icrs_obj_id);
                        
                        $this->tpl->setVariable("TXT_AKCLASSVALUE1", $this->lng->txt("akclassvalue1"));
                        $this->tpl->setVariable("TXT_AKCLASSVALUE2", $this->lng->txt("akclassvalue2"));
                        
                        $this->tpl->setVariable("AKCLASSVALUE1", $akclassvalues[0]);
                        $this->tpl->setVariable("AKCLASSVALUE2", $akclassvalues[1]);
                }

                $obj_str = "&class_id=".$this->object->id;
                $this->tpl->setVariable("FORMACTION", $this->getFormAction("update",$this->ctrl->getFormAction($this).$obj_str));

                $this->tpl->setVariable("TXT_HEADER", $this->lng->txt($this->object->getType()."_edit"));
                $this->tpl->setVariable("TARGET", $this->getTargetFrame("update"));
                $this->tpl->setVariable("TXT_CANCEL", $this->lng->txt("cancel"));
                $this->tpl->setVariable("TXT_SUBMIT", $this->lng->txt("save"));
                $this->tpl->setVariable("CMD_SUBMIT", "updateClassroom");
                $this->tpl->setVariable("TXT_REQUIRED_FLD", $this->lng->txt("required_field"));

        }

Here is the call graph for this function:

Here is the caller graph for this function:

ilObjiLincClassroomGUI::editClassroom (  ) 

Definition at line 208 of file class.ilObjiLincClassroomGUI.php.

References $_SESSION, displayEditForm(), ilUtil::prepareFormOutput(), and ilUtil::stripSlashes().

        {
                $fields = array();

                if ($_SESSION["error_post_vars"])
                {
                        // fill in saved values in case of error
                        $fields["title"] = ilUtil::prepareFormOutput($_SESSION["error_post_vars"]["Fobject"]["title"],true);
                        $fields["desc"] = ilUtil::stripSlashes($_SESSION["error_post_vars"]["Fobject"]["desc"]);
                }
                else
                {
                        $fields["title"] = ilUtil::prepareFormOutput($this->object->getTitle());
                        $fields["desc"] = ilUtil::stripSlashes($this->object->getDescription());
                }

                $this->displayEditForm($fields);
        }

Here is the call graph for this function:

& ilObjiLincClassroomGUI::executeCommand (  ) 

execute command

Reimplemented from ilObjectGUI.

Definition at line 433 of file class.ilObjiLincClassroomGUI.php.

References $cmd.

        {
                $next_class = $this->ctrl->getNextClass($this);
                $cmd = $this->ctrl->getCmd();

                switch($next_class)
                {
                        default:
                                $this->$cmd();
                                break;
                }

                return true;
        }

ilObjiLincClassroomGUI::getResultMsg (  ) 

Definition at line 482 of file class.ilObjiLincClassroomGUI.php.

Referenced by updateClassroom().

        {
                return $this->object->result_msg;
        }

Here is the caller graph for this function:

ilObjiLincClassroomGUI::getTabs ( &$  tabs_gui  ) 

get tabs public

Parameters:
object tabs gui object

Reimplemented from ilObjectGUI.

Definition at line 309 of file class.ilObjiLincClassroomGUI.php.

        {
                // tabs are defined manually here. The autogeneration via objects.xml will be deprecated in future
                // for usage examples see ilObjGroupGUI or ilObjSystemFolderGUI
        }

ilObjiLincClassroomGUI::ilObjiLincClassroomGUI ( a_icla_id,
a_icrs_id,
a_call_by_reference = false,
a_prepare_output = false 
)

Constructor public 2 last parameters actually not used.

Definition at line 45 of file class.ilObjiLincClassroomGUI.php.

References $ilCtrl, $ilErr, ilObjectGUI::$ilias, ilObjectGUI::$lng, ilObjectGUI::$objDefinition, ilObjectGUI::$tpl, ilObjectGUI::$tree, assignObject(), and ilObjectGUI::prepareOutput().

        {
                global $ilCtrl,$lng,$ilias,$objDefinition,$tpl,$tree,$ilErr;
                
                $this->type = "icla";
                $this->id = $a_icla_id;
                $this->parent = $a_icrs_id;
                $this->ilias =& $ilias;
                $this->objDefinition =& $objDefinition;
                $this->tpl =& $tpl;
                $this->html = "";
                $this->ctrl =& $ilCtrl;
                $this->lng =& $lng;
                $this->tree =& $tree;
                $this->ilErr =& $ilErr;

                //$this->ctrl->saveParameter($this,'parent');
                $this->lng->loadLanguageModule('ilinc');
                
                $this->formaction = array();
                $this->return_location = array();
                $this->target_frame = array();
                //$this->tab_target_script = "adm_object.php";
                $this->actions = "";
                $this->sub_objects = "";

                //prepare output
                if (false)
                {
                        $this->prepareOutput();
                }
                
                $this->assignObject();
        }

Here is the call graph for this function:

ilObjiLincClassroomGUI::joinClassroom (  ) 

Definition at line 195 of file class.ilObjiLincClassroomGUI.php.

References $_GET, and ilUtil::redirect().

        {
                // join class
                $url = $this->object->joinClass($this->ilias->account,$_GET['class_id']);

                if (!$url)
                {
                        $this->ilias->raiseError($this->object->getErrorMsg(),$this->ilias->error_obj->FATAL);
                }

                ilUtil::redirect(trim($url));
        }

Here is the call graph for this function:

ilObjiLincClassroomGUI::removeClassroom ( a_error = false  ) 

display deletion confirmation screen only for referenced objects.

For user,role & rolt overwrite this function in the appropriate Object folders classes (ilObjUserFolderGUI,ilObjRoleFolderGUI)

public

Definition at line 322 of file class.ilObjiLincClassroomGUI.php.

References $_GET, ilObjectGUI::getFormAction(), ilUtil::getImagePath(), ilUtil::getImageTagByType(), ilObjectGUI::getTemplateFile(), ilUtil::sendInfo(), and ilUtil::switchColor().

        {
                unset($this->data);
                $this->data["cols"] = array("type", "title", "last_change");

                $this->data["data"][$_GET['class_id']] = array(
                                                                                        "type"        => $this->object->getType(),
                                                                                        "title"       => $this->object->getTitle()."#separator#".$this->object->getDescription()." ",   // workaround for empty desc
                                                                                        "last_update" => "n/a"
                                                                                );

                $this->data["buttons"] = array( "confirmedDeleteClassroom"  => $this->lng->txt("confirm"),
                                                                  "cancelDeleteClassroom"  => $this->lng->txt("cancel"));

                $this->getTemplateFile("confirm");

                if(!$a_error)
                {
                        ilUtil::sendInfo($this->lng->txt("info_delete_sure"));
                }

                $obj_str = "&class_id=".$this->object->id;
                $this->tpl->setVariable("FORMACTION", $this->getFormAction("delete",$this->ctrl->getFormAction($this).$obj_str));

                // BEGIN TABLE HEADER
                foreach ($this->data["cols"] as $key)
                {
                        $this->tpl->setCurrentBlock("table_header");
                        $this->tpl->setVariable("TEXT",$this->lng->txt($key));
                        $this->tpl->parseCurrentBlock();
                }
                // END TABLE HEADER

                // BEGIN TABLE DATA
                $counter = 0;

                foreach ($this->data["data"] as $key => $value)
                {
                        // BEGIN TABLE CELL
                        foreach ($value as $key => $cell_data)
                        {
                                $this->tpl->setCurrentBlock("table_cell");

                                // CREATE TEXT STRING
                                if ($key == "type")
                                {
                                        $this->tpl->setVariable("TEXT_CONTENT",ilUtil::getImageTagByType($cell_data,$this->tpl->tplPath));
                                }
                                elseif ($key == "title")
                                {
                                        $name_field = explode("#separator#",$cell_data);

                                        $this->tpl->setVariable("TEXT_CONTENT", "<b>".$name_field[0]."</b>");
                                                
                                        $this->tpl->setCurrentBlock("subtitle");
                                        $this->tpl->setVariable("DESC", $name_field[1]);
                                        $this->tpl->parseCurrentBlock();
                                        $this->tpl->setCurrentBlock("table_cell");
                                }
                                else
                                {
                                        $this->tpl->setVariable("TEXT_CONTENT",$cell_data);
                                }

                                $this->tpl->parseCurrentBlock();
                        }

                        $this->tpl->setCurrentBlock("table_row");
                        $this->tpl->setVariable("CSS_ROW",ilUtil::switchColor(++$counter,"tblrow1","tblrow2"));
                        $this->tpl->parseCurrentBlock();
                        // END TABLE CELL
                }
                // END TABLE DATA

                // BEGIN OPERATION_BTN
                foreach ($this->data["buttons"] as $name => $value)
                {
                        $this->tpl->setCurrentBlock("operation_btn");
                        $this->tpl->setVariable("IMG_ARROW",ilUtil::getImagePath("arrow_downright.gif"));
                        $this->tpl->setVariable("BTN_NAME",$name);
                        $this->tpl->setVariable("BTN_VALUE",$value);
                        $this->tpl->parseCurrentBlock();
                }
        }

Here is the call graph for this function:

ilObjiLincClassroomGUI::save (  ) 

save object public

Definition at line 166 of file class.ilObjiLincClassroomGUI.php.

References ilObjiLincCourse::_getAKClassValues(), ilObjiLincClassroom::_lookupiCourseId(), ilObject::_lookupObjectId(), and ilUtil::sendInfo().

        {
                // akclassvalues 
                if ($this->ilias->getSetting("ilinc_akclassvalues_active"))
                {
                        $icrs_obj_id = ilObject::_lookupObjectId($this->parent);
                        include_once('class.ilObjiLincCourse.php');
                        $akclassvalues = ilObjiLincCourse::_getAKClassValues($icrs_obj_id);
                        
                        $_POST['Fobject']['akclassvalue1'] = $akclassvalues[0];
                        $_POST['Fobject']['akclassvalue2'] = $akclassvalues[1];
                }
                
                $ilinc_course_id = ilObjiLincClassroom::_lookupiCourseId($this->parent);

                $this->object->ilincAPI->addClass($ilinc_course_id,$_POST['Fobject']);
                $response = $this->object->ilincAPI->sendRequest('addClass');
                
                if ($response->isError())
                {
                        $this->ilErr->raiseError($response->getErrorMsg(),$this->ilErr->MESSAGE);
                }

                // always send a message
                ilUtil::sendInfo($response->getResultMsg(),true);
                
                $this->ctrl->redirectByClass("ilobjilinccoursegui");
        }

Here is the call graph for this function:

ilObjiLincClassroomGUI::updateClassroom (  ) 

updates class room on ilinc server

public

Definition at line 412 of file class.ilObjiLincClassroomGUI.php.

References getResultMsg(), ilUtil::sendInfo(), and ilUtil::stripSlashes().

        {
                $this->object->setTitle(ilUtil::stripSlashes($_POST["Fobject"]["title"]));
                $this->object->setDescription(ilUtil::stripSlashes($_POST["Fobject"]["desc"]));
                $this->object->setDocentId($_POST["Fobject"]["instructoruserid"]);
                $this->object->setStatus($_POST["Fobject"]["alwaysopen"]);
                
                //var_dump($_POST["Fobject"],$this->object->getStatus());exit;

                if (!$this->object->update())
                {
                        $this->ilErr->raiseError($this->object->getErrorMsg(),$this->ilErr->MESSAGE);
                }
                
                //ilUtil::sendInfo($this->lng->txt("msg_icla_updated"),true);
                ilUtil::sendInfo($this->getResultMsg(),true);
                
                $this->ctrl->redirectByClass("ilobjilinccoursegui");
                //ilUtil::redirect($this->getReturnLocation("update",$this->ctrl->getLinkTarget($this)));
        }

Here is the call graph for this function:


The documentation for this class was generated from the following file: