Public Member Functions

ilInitialisation Class Reference
[Services/Init]

ILIAS Initialisation Utility Class perform basic setup: init database handler, load configuration file, init user authentification & error handler, load object type definitions. More...

Public Member Functions

 removeUnsafeCharacters ()
 Remove unsafe characters from GET.
 requireCommonIncludes ()
 get common include code files
 initIliasIniFile ()
 This method provides a global instance of class ilIniFile for the ilias.ini.php file in variable $ilIliasIniFile.
 buildHTTPPath ()
 builds http path
 determineClient ()
 This method determines the current client and sets the constant CLIENT_ID.
 initClientIniFile ()
 This method provides a global instance of class ilIniFile for the client.ini.php file in variable $ilClientIniFile.
 handleMaintenanceMode ()
 handle maintenance mode
 initDatabase ()
 initialise database object $ilDB
 initEventHandling ()
 initialise event handler ilAppEventHandler
 setSessionHandler ()
 set session handler to db
 initSettings ()
 initialise $ilSettings object and define constants
 determineScriptAndUpDir ()
 determine current script and path to main ILIAS directory
 initStyle ()
 provide $styleDefinition object
 handleStyle ()
 set skin and style via $_GET parameters "skin" and "style"
 initUserAccount ()
 checkUserClientIP ()
 checkUserAgreement ()
 goToPublicSection ()
 go to public section
 goToLogin ($a_auth_stat="")
 go to login
 initLanguage ()
 $lng initialisation
 initAccessHandling ()
 $ilAccess and $rbac...
 initILIAS ($context="web")
 ilias initialisation
 initFeed ()
 Initialisation for feed.php.
 initLog ()
 initILIASObject ()

Detailed Description

ILIAS Initialisation Utility Class perform basic setup: init database handler, load configuration file, init user authentification & error handler, load object type definitions.

Author:
Alex Killing <alex.killing@gmx.de>
Sascha Hofmann <shofmann@databay.de>
Version:
Id:
class.ilInitialisation.php 23018 2010-02-21 21:23:32Z akill

Definition at line 39 of file class.ilInitialisation.php.


Member Function Documentation

ilInitialisation::buildHTTPPath (  ) 

builds http path

this is also used by other classes now, e.g. in ilSoapAuthenticationCAS.php

Definition at line 247 of file class.ilInitialisation.php.

References $dir, $dirs, $host, and ilUtil::removeTrailingPathSeparators().

Referenced by initSettings().

        {
                include_once 'classes/class.ilHTTPS.php';
                $https = new ilHTTPS();

                if($https->isDetected())
                {
                        $protocol = 'https://';
                }
                else
                {
                        $protocol = 'http://';
                }
                $host = $_SERVER['HTTP_HOST'];

                $rq_uri = $_SERVER['REQUEST_URI'];

                // security fix: this failed, if the URI contained "?" and following "/"
                // -> we remove everything after "?"
                if (is_int($pos = strpos($rq_uri, "?")))
                {
                        $rq_uri = substr($rq_uri, 0, $pos);
                }

                if(!defined('ILIAS_MODULE'))
                {
                        $path = pathinfo($rq_uri);
                        if(!$path['extension'])
                        {
                                $uri = $rq_uri;
                        }
                        else
                        {
                                $uri = dirname($rq_uri);
                        }
                }
                else
                {
                        // if in module remove module name from HTTP_PATH
                        $path = dirname($rq_uri);

                        // dirname cuts the last directory from a directory path e.g content/classes return content

                        $module = ilUtil::removeTrailingPathSeparators(ILIAS_MODULE);

                        $dirs = explode('/',$module);
                        $uri = $path;
                        foreach($dirs as $dir)
                        {
                                $uri = dirname($uri);
                        }
                }
                
                return define('ILIAS_HTTP_PATH',ilUtil::removeTrailingPathSeparators($protocol.$host.$uri));
        }

Here is the call graph for this function:

Here is the caller graph for this function:

ilInitialisation::checkUserAgreement (  ) 

Definition at line 621 of file class.ilInitialisation.php.

References $_GET, $ilAuth, and ilUtil::redirect().

Referenced by initILIAS().

        {
                global $ilUser, $ilAuth;

                // are we currently in user agreement acceptance?
                $in_user_agreement = false;
                if (strtolower($_GET["cmdClass"]) == "ilstartupgui" &&
                        (strtolower($_GET["cmd"]) == "getacceptance" ||
                        (is_array($_POST["cmd"]) &&
                        key($_POST["cmd"]) == "getAcceptance")))
                {
                        $in_user_agreement = true;
                }

                // check wether user has accepted the user agreement
                //      echo "-".$script;
                if (!$ilUser->hasAcceptedUserAgreement() &&
                        $ilAuth->getAuth() &&
                        !$in_user_agreement &&
                        $ilUser->getId() != ANONYMOUS_USER_ID)
                {
                        ilUtil::redirect("ilias.php?baseClass=ilStartUpGUI&cmdClass=ilstartupgui&target=".$_GET["target"]."&cmd=getAcceptance");
                }
        }

Here is the call graph for this function:

Here is the caller graph for this function:

ilInitialisation::checkUserClientIP (  ) 

Definition at line 605 of file class.ilInitialisation.php.

References $ilAuth, $ilias, $ilLog, and ilUtil::redirect().

Referenced by initILIAS().

        {
                global $ilUser, $ilLog, $ilAuth, $ilias;

                // check client ip
                $clientip = $ilUser->getClientIP();
                if (trim($clientip) != "" and $clientip != $_SERVER["REMOTE_ADDR"])
                {
                        $ilLog ->logError(1,
                                $ilias->account->getLogin().":".$_SERVER["REMOTE_ADDR"].":".$message);
                        $ilAuth->logout();
                        @session_destroy();
                        ilUtil::redirect("login.php?wrong_ip=true");
                }
        }

Here is the call graph for this function:

Here is the caller graph for this function:

ilInitialisation::determineClient (  ) 

This method determines the current client and sets the constant CLIENT_ID.

Definition at line 308 of file class.ilInitialisation.php.

References $_GET, and $client_id.

Referenced by initFeed(), and initILIAS().

        {
                global $ilIliasIniFile;

                // check whether ini file object exists
                if (!is_object($ilIliasIniFile))
                {
                        die ("Fatal Error: ilInitialisation::determineClient called without initialisation of ILIAS ini file object.");
                }

                // set to default client if empty
                if ($_GET["client_id"] != "")
                {
                        setcookie("ilClientId", $_GET["client_id"]);
                        $_COOKIE["ilClientId"] = $_GET["client_id"];
                }
                else if (!$_COOKIE["ilClientId"])
                {
                        // to do: ilias ini raus nehmen
                        $client_id = $ilIliasIniFile->readVariable("clients","default");
                        setcookie("ilClientId", $client_id);
                        $_COOKIE["ilClientId"] = $client_id;
//echo "set cookie";
                }
//echo "-".$_COOKIE["ilClientId"]."-";
                define ("CLIENT_ID", $_COOKIE["ilClientId"]);
        }

Here is the caller graph for this function:

ilInitialisation::determineScriptAndUpDir (  ) 

determine current script and path to main ILIAS directory

Definition at line 515 of file class.ilInitialisation.php.

References $dirname.

Referenced by initILIAS().

        {
                $this->script = substr(strrchr($_SERVER["PHP_SELF"],"/"),1);
                $dirname = dirname($_SERVER["PHP_SELF"]);
                $ilurl = @parse_url(ILIAS_HTTP_PATH);
                $subdir = substr(strstr($dirname,$ilurl["path"]),strlen($ilurl["path"]));
                $updir = "";

                if ($subdir)
                {
                        $num_subdirs = substr_count($subdir,"/");

                        for ($i=1;$i<=$num_subdirs;$i++)
                        {
                                $updir .= "../";
                        }
                }
                $this->updir = $updir;
        }

Here is the caller graph for this function:

ilInitialisation::goToLogin ( a_auth_stat = ""  ) 

go to login

Definition at line 723 of file class.ilInitialisation.php.

References $_GET, and exit.

Referenced by goToPublicSection(), and initILIAS().

        {
                global $PHP_SELF;

                session_unset();
                session_destroy();

                $add = "";
                if ($_GET["soap_pw"] != "")
                {
                        $add = "&soap_pw=".$_GET["soap_pw"]."&ext_uid=".$_GET["ext_uid"];
                }

                $script = $this->updir."login.php?target=".$_GET["target"]."&client_id=".$_COOKIE["ilClientId"].
                        "&auth_stat=".$a_auth_stat.$add;

                // todo do it better, if JS disabled
                // + this is, when session "ends", so
                // we should try to prevent some information about current
                // location
                //
                // check whether we are currently doing a goto call
                if (is_int(strpos($PHP_SELF, "goto.php")) && $_GET["soap_pw"] == "" &&
                        $_GET["reloadpublic"] != "1")
                {
                        $script = $this->updir."goto.php?target=".$_GET["target"]."&client_id=".CLIENT_ID.
                                "&reloadpublic=1";
                }

                echo "<script language=\"Javascript\">\ntop.location.href = \"".$script."\";\n</script>\n".
                        'Please click <a href="'.$script.'">here</a> if you are not redirected automatically.';

                exit;

        }

Here is the caller graph for this function:

ilInitialisation::goToPublicSection (  ) 

go to public section

Definition at line 650 of file class.ilInitialisation.php.

References $_GET, $ilAuth, ilStartUpGUI::_checkGoto(), ilAuthUtils::_initAuth(), exit, goToLogin(), initUserAccount(), and setSessionHandler().

Referenced by initILIAS().

        {
                global $ilAuth;

                // logout and end previous session
                $ilAuth->logout();
                session_unset();
                session_destroy();

                // new session and login as anonymous
                $this->setSessionHandler();
                session_start();
                $_POST["username"] = "anonymous";
                $_POST["password"] = "anonymous";
                ilAuthUtils::_initAuth();
                $ilAuth->start();

                if (ANONYMOUS_USER_ID == "")
                {
                        die ("Public Section enabled, but no Anonymous user found.");
                }
                if (!$ilAuth->getAuth())
                {
                        die("ANONYMOUS user with the object_id ".ANONYMOUS_USER_ID." not found!");
                }

                // if target given, try to go there
                if ($_GET["target"] != "")
                {
                        $this->initUserAccount();

                        // target is accessible -> goto target
                        include_once("Services/Init/classes/class.ilStartUpGUI.php");
                        if      (ilStartUpGUI::_checkGoto($_GET["target"]))
                        {
                                // Disabled: GET parameter is kept, since no redirect. smeyer
                                // additional parameter capturing for survey access codes
                                /*
                                $survey_parameter = "";
                                if (array_key_exists("accesscode", $_GET))
                                {
                                        $survey_parameter = "&accesscode=" . $_GET["accesscode"];
                                }
                                */
                                // Disabled redirect for public section
                                return true;
                                #ilUtil::redirect(ILIAS_HTTP_PATH.
                                #       "/goto.php?target=".$_GET["target"].$survey_parameter);
                        }
                        else    // target is not accessible -> login
                        {
                                $this->goToLogin();
                        }
                }

                $_GET["ref_id"] = ROOT_FOLDER_ID;

                $_GET["cmd"] = "frameset";
                $jump_script = "repository.php";
                
                $script = $this->updir.$jump_script."?reloadpublic=1&cmd=".$_GET["cmd"]."&ref_id=".$_GET["ref_id"];

                // todo do it better, if JS disabled
                //echo "<script language=\"Javascript\">\ntop.location.href = \"".$script."\";\n</script>\n";
                echo "<script language=\"Javascript\">\ntop.location.href = \"".$script."\";\n</script>\n".
                        'Please click <a href="'.$script.'">here</a> if you are not redirected automatically.';
                exit;
        }

Here is the call graph for this function:

Here is the caller graph for this function:

ilInitialisation::handleMaintenanceMode (  ) 

handle maintenance mode

Definition at line 409 of file class.ilInitialisation.php.

References ilUtil::redirect().

Referenced by initFeed(), and initILIAS().

        {
                global $ilClientIniFile;

                if (!$ilClientIniFile->readVariable("client","access"))
                {
                        if (is_file("./maintenance.html"))
                        {
                                ilUtil::redirect("./maintenance.html");
                        }
                        else
                        {
                                // to do: include standard template here
                                die('<br /><p style="text-align:center;">The server is not '.
                                        'available due to maintenance. We apologise for any inconvenience.</p>');
                        }
                }
        }

Here is the call graph for this function:

Here is the caller graph for this function:

ilInitialisation::handleStyle (  ) 

set skin and style via $_GET parameters "skin" and "style"

Definition at line 554 of file class.ilInitialisation.php.

References $_GET, $_SESSION, $ilias, and ilObjStyleSettings::_lookupActivatedStyle().

Referenced by initILIAS().

        {
                global $styleDefinition;

                if ($_GET['skin']  && $_GET['style'])
                {
                        include_once("classes/class.ilObjStyleSettings.php");
                        if ($styleDefinition->styleExists($_GET['skin'], $_GET['style']) &&
                                ilObjStyleSettings::_lookupActivatedStyle($_GET['skin'], $_GET['style']))
                        {
                                $_SESSION['skin'] = $_GET['skin'];
                                $_SESSION['style'] = $_GET['style'];
                        }
                }
                if ($_SESSION['skin'] && $_SESSION['style'])
                {
                        include_once("classes/class.ilObjStyleSettings.php");
                        if ($styleDefinition->styleExists($_SESSION['skin'], $_SESSION['style']) &&
                                ilObjStyleSettings::_lookupActivatedStyle($_SESSION['skin'], $_SESSION['style']))
                        {
                                $ilias->account->skin = $_SESSION['skin'];
                                $ilias->account->prefs['style'] = $_SESSION['style'];
                        }
                }
        }

Here is the call graph for this function:

Here is the caller graph for this function:

ilInitialisation::initAccessHandling (  ) 

$ilAccess and $rbac...

initialisation

Definition at line 822 of file class.ilInitialisation.php.

References $GLOBALS, and $ilBench.

Referenced by initILIAS().

        {
                global $ilBench, $rbacsystem, $rbacadmin, $rbacreview;

                $ilBench->start("Core", "HeaderInclude_initRBAC");
                $rbacsystem = new ilRbacSystem();
                $GLOBALS['rbacsystem'] =& $rbacsystem;
                $rbacadmin = new ilRbacAdmin();
                $GLOBALS['rbacadmin'] =& $rbacadmin;
                $rbacreview = new ilRbacReview();
                $GLOBALS['rbacreview'] =& $rbacreview;
                $ilAccess =& new ilAccessHandler();
                $GLOBALS["ilAccess"] =& $ilAccess;
                $ilBench->stop("Core", "HeaderInclude_initRBAC");
        }

Here is the caller graph for this function:

ilInitialisation::initClientIniFile (  ) 

This method provides a global instance of class ilIniFile for the client.ini.php file in variable $ilClientIniFile.

It initializes a lot of constants accordingly to the settings in the client.ini.php file.

Preconditions: ILIAS_WEB_DIR and CLIENT_ID must be set.

Returns:
boolean true, if no error occured with client init file otherwise false

Definition at line 348 of file class.ilInitialisation.php.

References $GLOBALS.

Referenced by initFeed(), and initILIAS().

        {
                global $ilClientIniFile;

                // check whether ILIAS_WEB_DIR is set.
                if (ILIAS_WEB_DIR == "")
                {
                        die ("Fatal Error: ilInitialisation::initClientIniFile called without ILIAS_WEB_DIR.");
                }

                // check whether CLIENT_ID is set.
                if (CLIENT_ID == "")
                {
                        die ("Fatal Error: ilInitialisation::initClientIniFile called without CLIENT_ID.");
                }

                $ini_file = "./".ILIAS_WEB_DIR."/".CLIENT_ID."/client.ini.php";

                // get settings from ini file
                require_once("classes/class.ilIniFile.php");
                $ilClientIniFile = new ilIniFile($ini_file);
                $GLOBALS['ilClientIniFile'] =& $ilClientIniFile;
                $ilClientIniFile->read();

                // if no ini-file found switch to setup routine
                if ($ilClientIniFile->ERROR != "")
                {
                        return false;
                }

                // set constants
                define ("DEBUG",$ilClientIniFile->readVariable("system","DEBUG"));
                define ("DEVMODE",$ilClientIniFile->readVariable("system","DEVMODE"));
                define ("ROOT_FOLDER_ID",$ilClientIniFile->readVariable('system','ROOT_FOLDER_ID'));
                define ("SYSTEM_FOLDER_ID",$ilClientIniFile->readVariable('system','SYSTEM_FOLDER_ID'));
                define ("ROLE_FOLDER_ID",$ilClientIniFile->readVariable('system','ROLE_FOLDER_ID'));
                define ("MAIL_SETTINGS_ID",$ilClientIniFile->readVariable('system','MAIL_SETTINGS_ID'));

                define ("SYSTEM_MAIL_ADDRESS",$ilClientIniFile->readVariable('system','MAIL_SENT_ADDRESS')); // Change SS
                define ("MAIL_REPLY_WARNING",$ilClientIniFile->readVariable('system','MAIL_REPLY_WARNING')); // Change SS

                define ("MAXLENGTH_OBJ_TITLE",125);#$ilClientIniFile->readVariable('system','MAXLENGTH_OBJ_TITLE'));
                define ("MAXLENGTH_OBJ_DESC",$ilClientIniFile->readVariable('system','MAXLENGTH_OBJ_DESC'));

                define ("CLIENT_DATA_DIR",ILIAS_DATA_DIR."/".CLIENT_ID);
                define ("CLIENT_WEB_DIR",ILIAS_ABSOLUTE_PATH."/".ILIAS_WEB_DIR."/".CLIENT_ID);
                define ("CLIENT_NAME",$ilClientIniFile->readVariable('client','name')); // Change SS

                // build dsn of database connection and connect
                define ("IL_DSN", $ilClientIniFile->readVariable("db","type").
                                         "://".$ilClientIniFile->readVariable("db", "user").
                                         ":".$ilClientIniFile->readVariable("db", "pass").
                                         "@".$ilClientIniFile->readVariable("db", "host").
                                         "/".$ilClientIniFile->readVariable("db", "name"));

                return true;
        }

Here is the caller graph for this function:

ilInitialisation::initDatabase (  ) 

initialise database object $ilDB

precondition: IL_DSN must be set

Definition at line 433 of file class.ilInitialisation.php.

References $GLOBALS.

Referenced by initFeed(), and initILIAS().

        {
                global $ilDB;

                // check whether ILIAS_WEB_DIR is set.
                if (IL_DSN == "")
                {
                        die ("Fatal Error: ilInitialisation::initDatabase called without IL_DSN.");
                }

                // build dsn of database connection and connect
                require_once("classes/class.ilDBx.php");
                $ilDB = new ilDBx(IL_DSN);
                $GLOBALS['ilDB'] =& $ilDB;
        }

Here is the caller graph for this function:

ilInitialisation::initEventHandling (  ) 

initialise event handler ilAppEventHandler

Definition at line 452 of file class.ilInitialisation.php.

References $GLOBALS.

Referenced by initFeed(), and initILIAS().

        {
                global $ilAppEventHandler;

                // build dsn of database connection and connect
                require_once("./Services/EventHandling/classes/class.ilAppEventHandler.php");
                $ilAppEventHandler = new ilAppEventHandler();
                $GLOBALS['ilAppEventHandler'] =& $ilAppEventHandler;
        }

Here is the caller graph for this function:

ilInitialisation::initFeed (  ) 

Initialisation for feed.php.

Definition at line 1220 of file class.ilInitialisation.php.

References $GLOBALS, $ilBench, $ilCtrl, $ilErr, $ilias, $ilLog, $ilSetting, $lng, determineClient(), exit, handleMaintenanceMode(), initClientIniFile(), initDatabase(), initEventHandling(), initIliasIniFile(), initSettings(), removeUnsafeCharacters(), and requireCommonIncludes().

        {
                global $ilDB, $ilUser, $ilLog, $ilErr, $ilClientIniFile, $ilIliasIniFile,
                        $ilSetting, $ilias, $https, $ilObjDataCache,
                        $ilLog, $objDefinition, $lng, $ilCtrl, $ilBrowser, $ilHelp,
                        $ilTabs, $ilMainMenu, $rbacsystem, $ilNavigationHistory;

                // remove unsafe characters
                $this->removeUnsafeCharacters();

                // include common code files
                $this->requireCommonIncludes();
                global $ilBench;

                // $ilAppEventHandler initialisation
                $this->initEventHandling();

                // set error handler (to do: check preconditions for error handler to work)
                $ilBench->start("Core", "HeaderInclude_GetErrorHandler");
                $ilErr = new ilErrorHandling();
                $GLOBALS['ilErr'] =& $ilErr;
                $ilErr->setErrorHandling(PEAR_ERROR_CALLBACK,array($ilErr,'errorHandler'));
                $ilBench->stop("Core", "HeaderInclude_GetErrorHandler");

                // prepare file access to work with safe mode (has been done in class ilias before)
                umask(0117);

                // $ilIliasIniFile initialisation
                $this->initIliasIniFile();

                // CLIENT_ID determination
                $this->determineClient();

                // $ilClientIniFile initialisation
                if (!$this->initClientIniFile())
                {
                        $c = $_COOKIE["ilClientId"];
                        setcookie("ilClientId", $ilIliasIniFile->readVariable("clients","default"));
                        $_COOKIE["ilClientId"] = $ilIliasIniFile->readVariable("clients","default");
                        echo ("Client $c does not exist. Please reload this page to return to the default client.");
                        exit;
                }

                // maintenance mode
                $this->handleMaintenanceMode();

                // $ilDB initialisation
                $this->initDatabase();

                // $ilObjDataCache initialisation
                $ilObjDataCache = new ilObjectDataCache();
                $GLOBALS['ilObjDataCache'] =& $ilObjDataCache;

                // init settings
                $this->initSettings();

                // init tree
                $tree = new ilTree(ROOT_FOLDER_ID);
                $GLOBALS['tree'] =& $tree;

                // init language
                $lng = new ilLanguage($ilClientIniFile->readVariable("language","default"));
                $GLOBALS['lng'] =& $lng;

        }

Here is the call graph for this function:

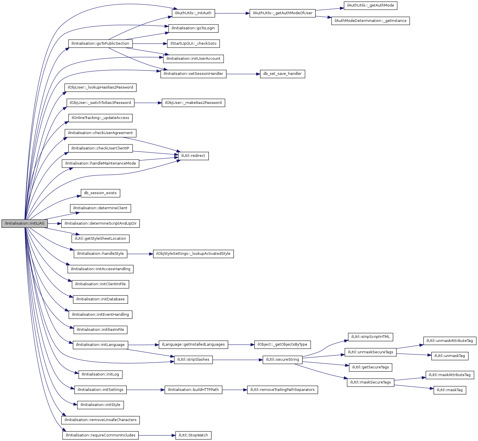
ilInitialisation::initILIAS ( context = "web"  ) 

ilias initialisation

Parameters:
string $context this is used for circumvent redirects to the login page if called e.g. by soap

Definition at line 843 of file class.ilInitialisation.php.

References $_GET, $_SESSION, $GLOBALS, $ilAuth, $ilBench, $ilCtrl, $ilErr, $ilias, $ilLog, $ilSetting, $lng, $tpl, ilAuthUtils::_initAuth(), ilObjUser::_lookupHasIlias2Password(), ilObjUser::_switchToIlias3Password(), ilOnlineTracking::_updateAccess(), checkUserAgreement(), checkUserClientIP(), db_session_exists(), determineClient(), determineScriptAndUpDir(), exit, ilUtil::getStyleSheetLocation(), goToLogin(), goToPublicSection(), handleMaintenanceMode(), handleStyle(), initAccessHandling(), initClientIniFile(), initDatabase(), initEventHandling(), initIliasIniFile(), initLanguage(), initLog(), initSettings(), initStyle(), initUserAccount(), ilUtil::redirect(), removeUnsafeCharacters(), requireCommonIncludes(), setSessionHandler(), and ilUtil::stripSlashes().

        {
                global $ilDB, $ilUser, $ilLog, $ilErr, $ilClientIniFile, $ilIliasIniFile,
                        $ilSetting, $ilias, $https, $ilObjDataCache,
                        $ilLog, $objDefinition, $lng, $ilCtrl, $ilBrowser, $ilHelp,
                        $ilTabs, $ilMainMenu, $rbacsystem, $ilNavigationHistory;

                // remove unsafe characters
                $this->removeUnsafeCharacters();

                // include common code files
                $this->requireCommonIncludes();
                global $ilBench;

                // set error handler (to do: check preconditions for error handler to work)
                $ilBench->start("Core", "HeaderInclude_GetErrorHandler");
                $ilErr = new ilErrorHandling();
                $GLOBALS['ilErr'] =& $ilErr;
                $ilErr->setErrorHandling(PEAR_ERROR_CALLBACK,array($ilErr,'errorHandler'));
                $ilBench->stop("Core", "HeaderInclude_GetErrorHandler");


                // prepare file access to work with safe mode (has been done in class ilias before)
                umask(0117);


                // $ilIliasIniFile initialisation
                $this->initIliasIniFile();


                // CLIENT_ID determination
                $this->determineClient();

                // $ilAppEventHandler initialisation
                $this->initEventHandling();

                // $ilClientIniFile initialisation
                if (!$this->initClientIniFile())
                {
                        $c = $_COOKIE["ilClientId"];
                        setcookie("ilClientId", $ilIliasIniFile->readVariable("clients","default"));
                        $_COOKIE["ilClientId"] = $ilIliasIniFile->readVariable("clients","default");
                        if (CLIENT_ID != "" && CLIENT_ID != $ilIliasIniFile->readVariable("clients","default"))
                        {
                                ilUtil::redirect("index.php?client_id=".$ilIliasIniFile->readVariable("clients","default"));
                        }
                        else
                        {
                                echo ("Client $c does not exist. ".'Please <a href="./index.php">click here</a> to return to the default client.');
                        }
                        exit;
                        //ilUtil::redirect("./setup/setup.php");        // to do: this could fail in subdirectories
                                                                                                        // this is also source of a bug (see mantis)
                }


                // maintenance mode
                $this->handleMaintenanceMode();

                // $ilDB initialisation
                $this->initDatabase();

                // set session handler
                $this->setSessionHandler();

                // $ilSetting initialisation
                $this->initSettings();


                // $ilLog initialisation
                $this->initLog();

                // $https initialisation
                require_once './classes/class.ilHTTPS.php';
                $https =& new ilHTTPS();
                $GLOBALS['https'] =& $https;
                $https->enableSecureCookies();
                $https->checkPort();

                // $ilAuth initialisation
                include_once("./Services/Authentication/classes/class.ilAuthUtils.php");
                ilAuthUtils::_initAuth();
                global $ilAuth;

                // Do not accept external session ids
                if (!db_session_exists(session_id()))
                {
                        $_GET["PHPSESSID"] == "";
                        session_regenerate_id();
                }

                // $ilias initialisation
                        global $ilias, $ilBench;
                $ilBench->start("Core", "HeaderInclude_GetILIASObject");
                $ilias = & new ILIAS();
                $GLOBALS['ilias'] =& $ilias;
                $ilBench->stop("Core", "HeaderInclude_GetILIASObject");

                // test: trace function calls in debug mode
                if (DEVMODE)
                {
                        if (function_exists("xdebug_start_trace"))
                        {
                                //xdebug_start_trace("/tmp/test.txt");
                        }
                }

                // $ilObjDataCache initialisation
                $ilObjDataCache = new ilObjectDataCache();
                $GLOBALS['ilObjDataCache'] =& $ilObjDataCache;

                // workaround: load old post variables if error handler 'message' was called
                if ($_SESSION["message"])
                {
                        $_POST = $_SESSION["post_vars"];
                }


                // put debugging functions here
                require_once "include/inc.debug.php";


                // $objDefinition initialisation
                $ilBench->start("Core", "HeaderInclude_getObjectDefinitions");
                $objDefinition = new ilObjectDefinition();
                $GLOBALS['objDefinition'] =& $objDefinition;
                $objDefinition->startParsing();
                $ilBench->stop("Core", "HeaderInclude_getObjectDefinitions");

                // $ilAccess and $rbac... initialisation
                $this->initAccessHandling();

                // init tree
                $tree = new ilTree(ROOT_FOLDER_ID);
                $GLOBALS['tree'] =& $tree;

                // authenticate & start session
                PEAR::setErrorHandling(PEAR_ERROR_CALLBACK, array($ilErr, "errorHandler"));
                $ilBench->start("Core", "HeaderInclude_Authentication");
//var_dump($_SESSION);
                $ilAuth->start();
//var_dump($_SESSION);
                $ilias->setAuthError($ilErr->getLastError());
                $ilBench->stop("Core", "HeaderInclude_Authentication");

                // workaround: force login
                if ($_GET["cmd"] == "force_login" || $this->script == "login.php")
                {
                        $ilAuth->logout();
                        $_SESSION["AccountId"] = "";
                        $ilAuth->start();
                        $ilias->setAuthError($ilErr->getLastError());
                }

                // check correct setup
                if (!$ilias->getSetting("setup_ok"))
                {
                        die("Setup is not completed. Please run setup routine again.");
                }

                // $ilUser initialisation (1)
                $ilBench->start("Core", "HeaderInclude_getCurrentUser");
                $ilUser = new ilObjUser();
                $ilias->account =& $ilUser;
                $GLOBALS['ilUser'] =& $ilUser;
                $ilBench->stop("Core", "HeaderInclude_getCurrentUser");


                // $ilCtrl initialisation
                $ilCtrl = new ilCtrl();
                $GLOBALS['ilCtrl'] =& $ilCtrl;

                // determin current script and up-path to main directory
                // (sets $this->script and $this->updir)
                $this->determineScriptAndUpDir();

                // $styleDefinition initialisation and style handling for login and co.
                $this->initStyle();
                if (in_array($this->script,
                        array("login.php", "register.php", "view_usr_agreement.php"))
                        || $_GET["baseClass"] == "ilStartUpGUI")
                {
                        $this->handleStyle();
                }


                // handle ILIAS 2 imported users:
                // check ilias 2 password, if authentication failed
                // only if AUTH_LOCAL
//echo "A";
                if (AUTH_CURRENT == AUTH_LOCAL && !$ilAuth->getAuth() && $this->script == "login.php" && $_POST["username"] != "")
                {
                        if (ilObjUser::_lookupHasIlias2Password(ilUtil::stripSlashes($_POST["username"])))
                        {
                                if (ilObjUser::_switchToIlias3Password(
                                        ilUtil::stripSlashes($_POST["username"]),
                                        ilUtil::stripSlashes($_POST["password"])))
                                {
                                        $ilAuth->start();
                                        $ilias->setAuthError($ilErr->getLastError());
                                        ilUtil::redirect("index.php");
                                }
                        }
                }

//echo $_POST; exit;
                //
                // SUCCESSFUL AUTHENTICATION
                //
//echo "<br>B-".$ilAuth->getAuth()."-".$ilAuth->_sessionName."-";
//var_dump ($session[_authsession]);
                if ($ilAuth->getAuth() && $ilias->account->isCurrentUserActive())
                {
//echo "C"; exit;
                        $ilBench->start("Core", "HeaderInclude_getCurrentUserAccountData");
//var_dump($_SESSION);
                        // get user data
                        $this->initUserAccount();
//var_dump($_SESSION);
                        // check client IP of user
                        $this->checkUserClientIP();

                        // check user agreement
                        $this->checkUserAgreement();

                        // update last_login date once the user logged in
                        if ($this->script == "login.php" ||
                                $_GET["baseClass"] == "ilStartUpGUI")
                        {
                                $ilUser->refreshLogin();
                        }

                        // set hits per page for all lists using table module
                        $_GET['limit'] = $_SESSION['tbl_limit'] = (int) $ilUser->getPref('hits_per_page');

                        // the next line makes it impossible to save the offset somehow in a session for
                        // a specific table (I tried it for the user administration).
                        // its not posssible to distinguish whether it has been set to page 1 (=offset = 0)
                        // or not set at all (then we want the last offset, e.g. being used from a session var).
                        // So I added the wrapping if statement. Seems to work (hopefully).
                        // Alex April 14th 2006
                        if ($_GET['offset'] != "")                                                      // added April 14th 2006
                        {
                                $_GET['offset'] = (int) $_GET['offset'];                // old code
                        }

                        $ilBench->stop("Core", "HeaderInclude_getCurrentUserAccountData");
                }
                elseif (
                                        $this->script != "login.php"
                                        and $this->script != "shib_login.php"
                                        and $this->script != "error.php"
                                        and $this->script != "index.php"
                                        and $this->script != "view_usr_agreement.php"
                                        and $this->script != "register.php"
                                        and $this->script != "chat.php"
                                        and $this->script != "pwassist.php"
                                )
                {
                        //
                        // AUTHENTICATION FAILED
                        //

                        // authentication failed due to inactive user?
                        if ($ilAuth->getAuth() && !$ilUser->isCurrentUserActive())
                        {
                                $inactive = true;
                        }

                        // jump to public section (to do: is this always the indended
                        // behaviour, login could be another possibility (including
                        // message)
//echo "-".$_GET["baseClass"]."-";
                        if ($_GET["baseClass"] != "ilStartUpGUI")
                        {
                                // $lng initialisation
                                $this->initLanguage();

                                if ($ilSetting->get("pub_section") &&
                                        ($ilAuth->getStatus() == "" || $ilAuth->getStatus() == AUTH_EXPIRED ||
                                                $ilAuth->getStatus() == AUTH_IDLED) &&
                                        $_GET["reloadpublic"] != "1")
                                {
                                        $this->goToPublicSection();
                                }
                                else
                                {
                                        if ($context == "web")
                                        {
                                                // normal access by webinterface
                                                $this->goToLogin($ilAuth->getStatus());
                                                exit;
                                        } else {
                                                // called by soapAuthenticationLdap
                                                return;
                                        }
                                        
                                }
                                // we should not get here => public section needs no redirect smeyer
                                // exit;
                        }
                }

                //
                // SUCCESSFUL AUTHENTICATED or NON-AUTH-AREA (Login, Registration, ...)
                //

                // $lng initialisation
                $this->initLanguage();

                // store user language in tree
                $GLOBALS['tree']->initLangCode();

                // instantiate main template
                $tpl = new ilTemplate("tpl.main.html", true, true);
                $GLOBALS['tpl'] =& $tpl;


                // ### AA 03.10.29 added new LocatorGUI class ###
                // when locator data array does not exist, initialise
                if ( !isset($_SESSION["locator_level"]) )
                {
                        $_SESSION["locator_data"] = array();
                        $_SESSION["locator_level"] = -1;
                }
                // initialise global ilias_locator object
                $ilias_locator = new ilLocatorGUI();                    // deprecated
                $ilLocator = new ilLocatorGUI();
                $GLOBALS['ilias_locator'] =& $ilias_locator;    // deprecated
                $GLOBALS['ilLocator'] =& $ilLocator;

                // load style definitions
                $ilBench->start("Core", "HeaderInclude_getStyleDefinitions");
                $styleDefinition = new ilStyleDefinition();
                $GLOBALS['styleDefinition'] =& $styleDefinition;
                $styleDefinition->startParsing();
                $ilBench->stop("Core", "HeaderInclude_getStyleDefinitions");

                // load style sheet depending on user's settings
                $location_stylesheet = ilUtil::getStyleSheetLocation();
                $tpl->setVariable("LOCATION_STYLESHEET",$location_stylesheet);

                // Init Navigation History
                $ilNavigationHistory = new ilNavigationHistory();
                $GLOBALS['ilNavigationHistory'] =& $ilNavigationHistory;

                // init infopanel

                // provide global browser information
                $ilBrowser = new ilBrowser();
                $GLOBALS['ilBrowser'] =& $ilBrowser;

                // provide global help object
                $ilHelp = new ilHelp();
                $GLOBALS['ilHelp'] =& $ilHelp;

                // main tabs gui
                include_once 'classes/class.ilTabsGUI.php';
                $ilTabs = new ilTabsGUI();
                $GLOBALS['ilTabs'] =& $ilTabs;

                // main menu
                include_once 'classes/class.ilMainMenuGUI.php';
                $ilMainMenu = new ilMainMenuGUI("_top");
                $GLOBALS['ilMainMenu'] =& $ilMainMenu;

                // Store online time of user
                ilOnlineTracking::_updateAccess($ilUser->getId());

                $ilBench->stop("Core", "HeaderInclude");
                $ilBench->save();

        }

Here is the call graph for this function:

ilInitialisation::initIliasIniFile (  ) 

This method provides a global instance of class ilIniFile for the ilias.ini.php file in variable $ilIliasIniFile.

It initializes a lot of constants accordingly to the settings in the ilias.ini.php file.

Definition at line 183 of file class.ilInitialisation.php.

References $GLOBALS.

Referenced by initFeed(), and initILIAS().

        {
                global $ilIliasIniFile;

                require_once("classes/class.ilIniFile.php");
                $ilIliasIniFile = new ilIniFile("./ilias.ini.php");
                $GLOBALS['ilIliasIniFile'] =& $ilIliasIniFile;
                $ilIliasIniFile->read();

                // initialize constants
                define("ILIAS_DATA_DIR",$ilIliasIniFile->readVariable("clients","datadir"));
                define("ILIAS_WEB_DIR",$ilIliasIniFile->readVariable("clients","path"));
                define("ILIAS_ABSOLUTE_PATH",$ilIliasIniFile->readVariable('server','absolute_path'));

                // logging
                define ("ILIAS_LOG_DIR",$ilIliasIniFile->readVariable("log","path"));
                define ("ILIAS_LOG_FILE",$ilIliasIniFile->readVariable("log","file"));
                define ("ILIAS_LOG_ENABLED",$ilIliasIniFile->readVariable("log","enabled"));
                define ("ILIAS_LOG_LEVEL",$ilIliasIniFile->readVariable("log","level"));

                // read path + command for third party tools from ilias.ini
                define ("PATH_TO_CONVERT",$ilIliasIniFile->readVariable("tools","convert"));
                define ("PATH_TO_ZIP",$ilIliasIniFile->readVariable("tools","zip"));
                define ("PATH_TO_UNZIP",$ilIliasIniFile->readVariable("tools","unzip"));
                define ("PATH_TO_JAVA",$ilIliasIniFile->readVariable("tools","java"));
                define ("PATH_TO_HTMLDOC",$ilIliasIniFile->readVariable("tools","htmldoc"));
                define ("URL_TO_LATEX",$ilIliasIniFile->readVariable("tools","latex"));
                define ("PATH_TO_FOP",$ilIliasIniFile->readVariable("tools","fop"));

                // read virus scanner settings
                switch ($ilIliasIniFile->readVariable("tools", "vscantype"))
                {
                        case "sophos":
                                define("IL_VIRUS_SCANNER", "Sophos");
                                define("IL_VIRUS_SCAN_COMMAND", $ilIliasIniFile->readVariable("tools", "scancommand"));
                                define("IL_VIRUS_CLEAN_COMMAND", $ilIliasIniFile->readVariable("tools", "cleancommand"));
                                break;

                        case "antivir":
                                define("IL_VIRUS_SCANNER", "AntiVir");
                                define("IL_VIRUS_SCAN_COMMAND", $ilIliasIniFile->readVariable("tools", "scancommand"));
                                define("IL_VIRUS_CLEAN_COMMAND", $ilIliasIniFile->readVariable("tools", "cleancommand"));
                                break;

                        case "clamav":
                                define("IL_VIRUS_SCANNER", "ClamAV");
                                define("IL_VIRUS_SCAN_COMMAND", $ilIliasIniFile->readVariable("tools", "scancommand"));
                                define("IL_VIRUS_CLEAN_COMMAND", $ilIliasIniFile->readVariable("tools", "cleancommand"));
                                break;

                        default:
                                define("IL_VIRUS_SCANNER", "None");
                                break;
                }

                //$this->buildHTTPPath();
        }

Here is the caller graph for this function:

ilInitialisation::initILIASObject (  ) 

Definition at line 1294 of file class.ilInitialisation.php.

References $GLOBALS, $ilBench, and $ilias.

                                   {
                global $ilias, $ilBench;
                $ilBench->start("Core", "HeaderInclude_GetILIASObject");
                $ilias = & new ILIAS();
                $GLOBALS['ilias'] =& $ilias;
                $ilBench->stop("Core", "HeaderInclude_GetILIASObject");
//var_dump($_SESSION);
        }

ilInitialisation::initLanguage (  ) 

$lng initialisation

Definition at line 762 of file class.ilInitialisation.php.

References $_GET, $_SESSION, $GLOBALS, $ilBench, $ilSetting, $lng, ilLanguage::getInstalledLanguages(), and ilUtil::stripSlashes().

Referenced by initILIAS().

        {
                global $ilBench, $lng, $ilUser, $ilSetting;
                
                //init language
                $ilBench->start("Core", "HeaderInclude_initLanguage");

                if (is_null($_SESSION['lang']))
                {
                        if ($_GET["lang"])
                        {
                                $_GET["lang"] = $_GET["lang"];
                        }
                        else
                        {
                                if (is_object($ilUser))
                                {
                                        $_GET["lang"] = $ilUser->getPref("language");
                                }
                        }
                }

                if ($_POST['change_lang_to'] != "")
                {
                        $_GET['lang'] = ilUtil::stripSlashes($_POST['change_lang_to']);
                }

                $_SESSION['lang'] = ($_GET['lang']) ? $_GET['lang'] : $_SESSION['lang'];

                // prefer personal setting when coming from login screen
                // Added check for ilUser->getId > 0 because it is 0 when the language is changed and the user agreement should be displayes (Helmut Schottmüller, 2006-10-14)
                if (is_object($ilUser) && $ilUser->getId() != ANONYMOUS_USER_ID && $ilUser->getId() > 0)
                {
                        $_SESSION['lang'] = $ilUser->getPref("language");
                }

                // check whether lang selection is valid
                $langs = ilLanguage::getInstalledLanguages();
                if (!in_array($_SESSION['lang'], $langs))
                {
                        if (is_object($ilSetting) && $ilSetting->get("language") != "")
                        {
                                $_SESSION['lang'] = $ilSetting->get("language");
                        }
                        else
                        {
                                $_SESSION['lang'] = $langs[0];
                        }
                }
                $_GET['lang'] = $_SESSION['lang'];
                
                $lng = new ilLanguage($_SESSION['lang']);
                $GLOBALS['lng'] =& $lng;
                $ilBench->stop("Core", "HeaderInclude_initLanguage");

        }

Here is the call graph for this function:

Here is the caller graph for this function:

ilInitialisation::initLog (  ) 

Definition at line 1286 of file class.ilInitialisation.php.

References $GLOBALS, $ilLog, and $log.

Referenced by initILIAS().

                           {
                global $ilLog;
                $log = new ilLog(ILIAS_LOG_DIR,ILIAS_LOG_FILE,CLIENT_ID,ILIAS_LOG_ENABLED,ILIAS_LOG_LEVEL);
                $GLOBALS['log'] =& $log;
                $ilLog =& $log;
                $GLOBALS['ilLog'] =& $ilLog;
        }

Here is the caller graph for this function:

ilInitialisation::initSettings (  ) 

initialise $ilSettings object and define constants

Definition at line 484 of file class.ilInitialisation.php.

References $GLOBALS, $ilSetting, and buildHTTPPath().

Referenced by initFeed(), and initILIAS().

        {
                global $ilSetting;

                require_once("Services/Administration/classes/class.ilSetting.php");
                $ilSetting = new ilSetting();
                $GLOBALS['ilSetting'] =& $ilSetting;

                // set anonymous user & role id and system role id
                define ("ANONYMOUS_USER_ID", $ilSetting->get("anonymous_user_id"));
                define ("ANONYMOUS_ROLE_ID", $ilSetting->get("anonymous_role_id"));
                define ("SYSTEM_USER_ID", $ilSetting->get("system_user_id"));
                define ("SYSTEM_ROLE_ID", $ilSetting->get("system_role_id"));

                // recovery folder
                define ("RECOVERY_FOLDER_ID", $ilSetting->get("recovery_folder_id"));

                // installation id
                define ("IL_INST_ID", $ilSetting->get("inst_id",0));

                // define default suffix replacements
                define ("SUFFIX_REPL_DEFAULT", "php,php3,php4,inc,lang,phtml,htaccess");
                define ("SUFFIX_REPL_ADDITIONAL", $ilSetting->get("suffix_repl_additional"));

                $this->buildHTTPPath();
        }

Here is the call graph for this function:

Here is the caller graph for this function:

ilInitialisation::initStyle (  ) 

provide $styleDefinition object

Definition at line 538 of file class.ilInitialisation.php.

References $GLOBALS, and $ilBench.

Referenced by initILIAS().

        {
                global $ilBench, $styleDefinition;

                // load style definitions
                $ilBench->start("Core", "HeaderInclude_getStyleDefinitions");
                $styleDefinition = new ilStyleDefinition();
                $GLOBALS['styleDefinition'] =& $styleDefinition;
                $styleDefinition->startParsing();
                $ilBench->stop("Core", "HeaderInclude_getStyleDefinitions");
        }

Here is the caller graph for this function:

ilInitialisation::initUserAccount (  ) 

Definition at line 580 of file class.ilInitialisation.php.

References $_SESSION, $ilAuth, and $ilLog.

Referenced by goToPublicSection(), and initILIAS().

        {
                global $ilUser, $ilLog, $ilAuth;

                //get user id
                if (empty($_SESSION["AccountId"]))
                {
                        $_SESSION["AccountId"] = $ilUser->checkUserId();

                        // assigned roles are stored in $_SESSION["RoleId"]
                        // DISABLED smeyer 20070510
                        #$rbacreview = new ilRbacReview();
                        #$GLOBALS['rbacreview'] =& $rbacreview;
                        #$_SESSION["RoleId"] = $rbacreview->assignedRoles($_SESSION["AccountId"]);
                } // TODO: do we need 'else' here?
                else
                {
                        // init user
                        $ilUser->setId($_SESSION["AccountId"]);
                }

                // load account data of current user
                $ilUser->read();
        }

Here is the caller graph for this function:

ilInitialisation::removeUnsafeCharacters (  ) 

Remove unsafe characters from GET.

Definition at line 45 of file class.ilInitialisation.php.

References $_GET.

Referenced by initFeed(), and initILIAS().

        {
                // Remove unsafe characters from GET parameters.
                // We do not need this characters in any case, so it is
                // feasible to filter them everytime. POST parameters
                // need attention through ilUtil::stripSlashes() and similar functions)
                if (is_array($_GET))
                {
                        foreach($_GET as $k => $v)
                        {
                                // \r\n used for IMAP MX Injection
                                // ' used for SQL Injection
                                $_GET[$k] = str_replace(array("\x00", "\n", "\r", "\\", "'", '"', "\x1a"), "", $v);

                                // this one is for XSS of any kind
                                $_GET[$k] = strip_tags($_GET[$k]);
                        }
                }
        }

Here is the caller graph for this function:

ilInitialisation::requireCommonIncludes (  ) 

get common include code files

Definition at line 68 of file class.ilInitialisation.php.

References $GLOBALS, $ilBench, and ilUtil::StopWatch().

Referenced by initFeed(), and initILIAS().

        {
                global $ilBench;

                // get pear
                require_once("include/inc.get_pear.php");
                require_once("include/inc.check_pear.php");

                //include class.util first to start StopWatch
                require_once "./Services/Utilities/classes/class.ilUtil.php";
                require_once "classes/class.ilBenchmark.php";
                $ilBench =& new ilBenchmark();
                $GLOBALS['ilBench'] =& $ilBench;

                $ilBench->start("Core", "HeaderInclude");

                // start the StopWatch
                $GLOBALS['t_pagestart'] = ilUtil::StopWatch();

                $ilBench->start("Core", "HeaderInclude_IncludeFiles");
//echo ":".class_exists("HTML_Template_ITX").":";
                // Major PEAR Includes
                require_once "PEAR.php";
                require_once "DB.php";
                require_once "Auth/Auth.php";

                // HTML_Template_IT support
                // (location changed with 4.3.2 & higher)
/*              @include_once "HTML/ITX.php";           // old implementation
                if (!class_exists("IntegratedTemplateExtension"))
                {
                        include_once "HTML/Template/ITX.php";
                        include_once "classes/class.ilTemplateHTMLITX.php";
                }
                else
                {
                        include_once "classes/class.ilTemplateITX.php";
                }*/
                
                @include_once "HTML/Template/ITX.php";          // new implementation
                if (class_exists("HTML_Template_ITX"))
                {
                        include_once "classes/class.ilTemplateHTMLITX.php";
                }
                else
                {
                        include_once "HTML/ITX.php";            // old implementation
                        include_once "classes/class.ilTemplateITX.php";
                }
                
                require_once "classes/class.ilTemplate.php";

                //include classes and function libraries
                require_once "include/inc.db_session_handler.php";
                require_once "classes/class.ilDBx.php";
                require_once "./Services/AuthShibboleth/classes/class.ilShibboleth.php";
                require_once "classes/class.ilias.php";
                require_once './Services/User/classes/class.ilObjUser.php';
                require_once "classes/class.ilFormat.php";
                require_once "classes/class.ilSaxParser.php";
                require_once "classes/class.ilObjectDefinition.php";
                require_once "classes/class.ilStyleDefinition.php";
                require_once "./Services/Tree/classes/class.ilTree.php";
                require_once "./Services/Language/classes/class.ilLanguage.php";
                require_once "./Services/Logging/classes/class.ilLog.php";
                require_once "Services/Mail/classes/class.ilMailbox.php";
                require_once "classes/class.ilCtrl.php";
                require_once "classes/class.ilConditionHandler.php";
                require_once "classes/class.ilBrowser.php";
                require_once "classes/class.ilFrameTargetInfo.php";
                require_once "Services/Navigation/classes/class.ilNavigationHistory.php";
                require_once "Services/Help/classes/class.ilHelp.php";
                require_once "include/inc.ilias_version.php";

                //include role based access control system
                require_once "./Services/AccessControl/classes/class.ilAccessHandler.php";
                require_once "./Services/AccessControl/classes/class.ilRbacAdmin.php";
                require_once "./Services/AccessControl/classes/class.ilRbacSystem.php";
                require_once "./Services/AccessControl/classes/class.ilRbacReview.php";

                // include object_data cache
                require_once "classes/class.ilObjectDataCache.php";
                require_once 'Services/Tracking/classes/class.ilOnlineTracking.php';

                // ### AA 03.10.29 added new LocatorGUI class ###
                //include LocatorGUI
                require_once "classes/class.ilLocatorGUI.php";

                // include error_handling
                require_once "classes/class.ilErrorHandling.php";

                // php5 downward complaince to php 4 dom xml and clone method
                if (version_compare(PHP_VERSION,'5','>='))
                {
                        require_once("include/inc.xml5compliance.php");
                        //require_once("Services/CAS/phpcas/source/CAS/domxml-php4-php5.php");

                        require_once("include/inc.xsl5compliance.php");
                        require_once("include/inc.php4compliance.php");
                }
                else
                {
                        require_once("include/inc.php5compliance.php");
                }

                $ilBench->stop("Core", "HeaderInclude_IncludeFiles");
        }

Here is the call graph for this function:

Here is the caller graph for this function:

ilInitialisation::setSessionHandler (  ) 

set session handler to db

Definition at line 465 of file class.ilInitialisation.php.

References $ilErr, and db_set_save_handler().

Referenced by goToPublicSection(), and initILIAS().

        {
                global $ilErr;

                // set session handler
                if(ini_get('session.save_handler') != 'user')
                {
                        ini_set("session.save_handler", "user");
                }
                if (!db_set_save_handler())
                {
                        die("Please turn off Safe mode OR set session.save_handler to \"user\" in your php.ini");
                }

        }

Here is the call graph for this function:

Here is the caller graph for this function:


The documentation for this class was generated from the following file: