Public Member Functions | Data Fields

ilObjChatGUI Class Reference

Class ilObjChatGUI. More...

Inheritance diagram for ilObjChatGUI:
Collaboration diagram for ilObjChatGUI:

Public Member Functions

 ilObjChatGUI ($a_data, $a_id, $a_call_by_reference=true, $a_prepare_output=true)
 Constructor public.
executeCommand ()
 execute command
 cancelObject ()
 Cancel.
 addAdminLocatorItems ()
 should be overwritten to add object specific items (repository items are preloaded)
 setTargetScript ($a_script)
 getTargetScript ($a_params)
 setInModule ($in_module)
 inModule ()
 saveObject ()
 save object
 blockedUsersObject ()
 blockUserObject ()
 unblockUsersObject ()
 kickUser ()
 unkickUser ()
 viewObject ()
 list childs of current object
 adminRoomsObject ()
 emptyRoom ()
 deleteRoom ()
 confirmedDeleteRoomObject ()
 addRoom ()
 addRoomObject ()
 renameRoomObject ()
 adminAddRoomObject ()
 recordingsObject ()
 askDeleteRecordingsObject ()
 deleteRecordingsObject ()
 exportRecordingObject ()
 startRecording ()
 stopRecording ()
 showFrames ()
 showUserFrame ()
 showTopFrame ()
 showInputFrame ()
 showRightFrame ()
 cancel ()
 input ()
 invite ()
 invitePD ()
 drop ()
 closeFrame ()
 export ()
 __showOnlineUsers ()
 __showActiveUsers ()
 __showAdminAddRoomSelect ()
 __showAdminRoomSelect ()
 __showRooms ()
 __loadStylesheet ($expires=false)
 __getColorSelect ()
 __getFontType ()
 __getFontFace ()
 __formatMessage ()
 __exportRooms ()
 getTabs (&$tabs_gui)
 get tabs public
 __prepareOutput ()
 __setHeader ()
 __setLocator ()
 _goto ($a_target)
 showUserProfile ()
 deliverVCard ()
 addLocatorItems ()
 should be overwritten to add object specific items (repository items are preloaded)

Data Fields

 $target_script = "adm_object.php"
 $in_module = false

Detailed Description

Class ilObjChatGUI.

Author:
Stefan Meyer <smeyer@databay.de>
Id:
class.ilObjChatGUI.php 18657 2009-01-21 11:25:18Z mjansen

ilObjChatGUI: ilPermissionGUI

Definition at line 39 of file class.ilObjChatGUI.php.


Member Function Documentation

ilObjChatGUI::__exportRooms (  ) 

Definition at line 1913 of file class.ilObjChatGUI.php.

References ilUtil::deliverFile(), and export().

Referenced by adminRoomsObject().

        {
                include_once "Modules/Chat/classes/class.ilFileDataChat.php";

                if(count($_POST["del_id"]) == 1)
                {
                        $this->object->chat_room->setRoomId($_POST["del_id"][0]);
                        $this->export();
                }

                $file_obj =& new ilFileDataChat($this->object);

                foreach($_POST["del_id"] as $id)
                {
                        $this->object->chat_room->setRoomId((int) $id);

                        $tmp_tpl =& new ilTemplate("tpl.chat_export.html",true,true,"Modules/Chat");
                        
                        if($id)
                        {
                                $tmp_tpl->setVariable("CHAT_NAME",$this->object->chat_room->getTitle());
                        }
                        else
                        {
                                $tmp_tpl->setVariable("CHAT_NAME",$this->object->getTitle());
                        }
                        $tmp_tpl->setVariable("CHAT_DATE",strftime("%c",time()));
                        $tmp_tpl->setVariable("CONTENT",$this->object->chat_room->getAllMessages());

                        $file_obj->addFile("chat_".$this->object->chat_room->getRoomId().".html",$tmp_tpl->get());
                }
                $fname = $file_obj->zip();
                ilUtil::deliverFile($fname,"ilias_chat.zip");
        }

Here is the call graph for this function:

Here is the caller graph for this function:

ilObjChatGUI::__formatMessage (  ) 

Definition at line 1820 of file class.ilObjChatGUI.php.

References $_GET, $_SESSION, ilObjectGUI::$tpl, and ilUtil::stripSlashes().

Referenced by emptyRoom(), and input().

        {
                $tpl = new ilTemplate("tpl.chat_message.html",true,true,'Modules/Chat');

                $_POST['message'] = htmlentities(trim($_POST['message']),ENT_QUOTES,'utf-8');
                $_POST['message'] = ilUtil::stripSlashes($_POST['message']);

                $tpl->setVariable("MESSAGE",$_POST["message"]);
                $tpl->setVariable("FONT_COLOR",$_POST["color"]);
                $tpl->setVariable("FONT_FACE",$_POST["type"]);

                if($_GET["p_id"])
                {
                        $user_obj =& new ilObjUser((int) $_SESSION["AccountId"]);
                        $user_obj->read();

                        $tpl->setCurrentBlock("private");
                        $tpl->setVariable("PRIVATE_U_COLOR","red");
                        $tpl->setVariable("PRIVATE_FROM",$user_obj->getLogin());

                        $user_obj =& new ilObjUser((int) $_GET["p_id"]);
                        $user_obj->read();
                        $tpl->setVariable("PRIVATE_TO",$user_obj->getLogin());
                        $tpl->parseCurrentBlock();
                }
                else if($_GET["a_id"])
                {
                        $tpl->setCurrentBlock("address");
                        $tpl->setVariable("ADDRESS_FROM_COLOR","navy");
                        $user_obj =& new ilObjUser((int) $_SESSION["AccountId"]);
                        $user_obj->read();
                        $tpl->setVariable("ADDRESS_FROM",$user_obj->getLogin());

                        $tpl->setVariable("ADDRESS_TO_COLOR","red");
                        $user_obj =& new ilObjUser((int) $_GET["a_id"]);
                        $user_obj->read();
                        $tpl->setVariable("ADDRESS_TO",$user_obj->getLogin());
                        $tpl->parseCurrentBlock();
                }
                else
                {
                        $tpl->setCurrentBlock("normal");
                        $tpl->setVariable("NORMAL_U_COLOR","navy");
                        $tpl->setVariable("NORMAL_UNAME",$this->object->chat_user->getLogin());
                        $tpl->parseCurrentBlock();
                }
                // OPEN TAGS
                if($_POST["face"])
                {
                        foreach($_POST["face"] as $face)
                        {
                                $tpl->setCurrentBlock("type_open");
                                switch($face)
                                {
                                        case "bold":
                                                $tpl->setVariable("TYPE_TYPE_O","b");
                                                break;
                                        case "italic":
                                                $tpl->setVariable("TYPE_TYPE_O","i");
                                                break;

                                        case "underlined":
                                                $tpl->setVariable("TYPE_TYPE_O","u");
                                                break;
                                }
                                $tpl->parseCurrentBlock();
                        }
                        $_POST["face"] = array_reverse($_POST["face"]);
                        foreach($_POST["face"] as $face)
                        {
                                $tpl->setCurrentBlock("type_close");
                                switch($face)
                                {
                                        case "bold":
                                                $tpl->setVariable("TYPE_TYPE_C","b");
                                                break;
                                        case "italic":
                                                $tpl->setVariable("TYPE_TYPE_C","i");
                                                break;

                                        case "underlined":
                                                $tpl->setVariable("TYPE_TYPE_C","u");
                                                break;
                                }
                                $tpl->parseCurrentBlock();
                        }
                }

                $message = preg_replace("/\r/","",$tpl->get());
                $message = preg_replace("/\n/","",$message);

                return $message;
        }

Here is the call graph for this function:

Here is the caller graph for this function:

ilObjChatGUI::__getColorSelect (  ) 

Definition at line 1754 of file class.ilObjChatGUI.php.

References formSelect().

Referenced by showInputFrame().

        {
                $colors = array("black" => $this->lng->txt("chat_black"),
                                                "red" => $this->lng->txt("chat_red"),
                                                "green" => $this->lng->txt("chat_green"),
                                                "maroon" => $this->lng->txt("chat_maroon"),
                                                "olive" => $this->lng->txt("chat_olive"),
                                                "navy" => $this->lng->txt("chat_navy"),
                                                "purple" => $this->lng->txt("chat_purple"),
                                                "teal" => $this->lng->txt("chat_teal"),
                                                "silver" => $this->lng->txt("chat_silver"),
                                                "gray" => $this->lng->txt("chat_gray"),
                                                "lime" => $this->lng->txt("chat_lime"),
                                                "yellow" => $this->lng->txt("chat_yellow"),
                                                "fuchsia" => $this->lng->txt("chat_fuchsia"),
                                                "aqua" => $this->lng->txt("chat_aqua"),
                                                "blue" => $this->lng->txt("chat_blue"));

                return ilUtil::formSelect($_POST["color"],"color",$colors,false,true);
        }

Here is the call graph for this function:

Here is the caller graph for this function:

ilObjChatGUI::__getFontFace (  ) 

Definition at line 1793 of file class.ilObjChatGUI.php.

Referenced by showInputFrame().

        {
                $_POST["face"] = is_array($_POST["face"]) ? $_POST["face"] : array();

                $types = array("bold" => $this->lng->txt("chat_bold"),
                                           "italic" => $this->lng->txt("chat_italic"),
                                           "underlined" => $this->lng->txt("chat_underlined"));

                $this->tpl->setCurrentBlock("FONT_FACES");
                $this->tpl->setVariable("BL_TXT_FACE","<b>".$this->lng->txt("chat_bold")."</b>");
                $this->tpl->setVariable("FONT_FACE","bold");
                $this->tpl->setVariable("FACE_CHECKED",in_array("bold",$_POST["face"]) ? "checked=\"checked\"" : "");
                $this->tpl->parseCurrentBlock();

                $this->tpl->setCurrentBlock("FONT_FACES");
                $this->tpl->setVariable("BL_TXT_FACE","<i>".$this->lng->txt("chat_italic")."</i>");
                $this->tpl->setVariable("FONT_FACE","italic");
                $this->tpl->setVariable("FACE_CHECKED",in_array("italic",$_POST["face"]) ? "checked=\"checked\"" : "");
                $this->tpl->parseCurrentBlock();

                $this->tpl->setCurrentBlock("FONT_FACES");
                $this->tpl->setVariable("BL_TXT_FACE","<u>".$this->lng->txt("chat_underlined")."</u>");
                $this->tpl->setVariable("FONT_FACE","underlined");
                $this->tpl->setVariable("FACE_CHECKED",in_array("underlined",$_POST["face"]) ? "checked=\"checked\"" : "");
                $this->tpl->parseCurrentBlock();
        }

Here is the caller graph for this function:

ilObjChatGUI::__getFontType (  ) 

Definition at line 1775 of file class.ilObjChatGUI.php.

Referenced by showInputFrame().

        {
                $types = array("times" => $this->lng->txt("chat_times"),
                                           "tahoma" => $this->lng->txt("chat_tahoma"),
                                           "arial" => $this->lng->txt("chat_arial"));

                $_POST["type"] = $_POST["type"] ? $_POST["type"] : "times";

                foreach($types as $name => $type)
                {
                        $this->tpl->setCurrentBlock("FONT_TYPES");
                        $this->tpl->setVariable("BL_TXT_TYPE",$type);
                        $this->tpl->setVariable("FONT_TYPE",$name);
                        $this->tpl->setVariable("TYPE_CHECKED",$_POST["type"] == $name ? "checked=\"checked\"" : "");
                        $this->tpl->parseCurrentBlock();
                }
        }

Here is the caller graph for this function:

ilObjChatGUI::__loadStylesheet ( expires = false  ) 

Definition at line 1742 of file class.ilObjChatGUI.php.

References ilUtil::getStyleSheetLocation().

Referenced by closeFrame(), showInputFrame(), showRightFrame(), showTopFrame(), and showUserFrame().

        {
                $this->tpl->setCurrentBlock("ChatStyle");
                $this->tpl->setVariable("LOCATION_CHAT_STYLESHEET",ilUtil::getStyleSheetLocation());
                if($expires)
                {
                        $this->tpl->setVariable("EXPIRES","<meta http-equiv=\"expires\" content=\"now\">".
                                                                        "<meta http-equiv=\"refresh\" content=\"30\">");
                }
                $this->tpl->parseCurrentBlock();
        }

Here is the call graph for this function:

Here is the caller graph for this function:

ilObjChatGUI::__prepareOutput (  ) 

Definition at line 2000 of file class.ilObjChatGUI.php.

References __setHeader(), __setLocator(), ilUtil::infoPanel(), and ilUtil::sendInfo().

Referenced by executeCommand().

        {
                // output objects
                $this->tpl->addBlockFile("CONTENT", "content", "tpl.adm_content.html");
                $this->tpl->addBlockFile("STATUSLINE", "statusline", "tpl.statusline.html");

                // output locator
                $this->__setLocator();

                // output message
                if ($this->message)
                {
                        ilUtil::sendInfo($this->message);
                }

                // display infopanel if something happened
                ilUtil::infoPanel();

                // set header
                $this->__setHeader();
        }

Here is the call graph for this function:

Here is the caller graph for this function:

ilObjChatGUI::__setHeader (  ) 

Definition at line 2022 of file class.ilObjChatGUI.php.

References ilUtil::getImagePath(), and getTabs().

Referenced by __prepareOutput().

        {
                include_once './classes/class.ilTabsGUI.php';

                $this->tpl->setCurrentBlock("header_image");
                $this->tpl->setVariable("IMG_HEADER", ilUtil::getImagePath("icon_chat_b.gif"));
                $this->tpl->parseCurrentBlock();
                $this->tpl->setVariable("HEADER",$this->object->getTitle());
                $this->tpl->setVariable("H_DESCRIPTION",$this->object->getDescription());

                #$tabs_gui =& new ilTabsGUI();
                $this->getTabs($this->tabs_gui);

                // output tabs
                #$this->tpl->setVariable("TABS", $tabs_gui->getHTML());
        }

Here is the call graph for this function:

Here is the caller graph for this function:

ilObjChatGUI::__setLocator (  ) 

Definition at line 2039 of file class.ilObjChatGUI.php.

References ilObjectGUI::$tree.

Referenced by __prepareOutput().

        {
                global $tree;
                global $ilias_locator;

                $this->tpl->addBlockFile("LOCATOR", "locator", "tpl.locator.html");

                $counter = 0;
                foreach ($tree->getPathFull($this->object->getRefId()) as $key => $row)
                {
                        if($counter++)
                        {
                                $this->tpl->touchBlock('locator_separator_prefix');
                        }

                        $this->tpl->setCurrentBlock("locator_item");

                        if($row["type"] == 'chat')
                        {
                                $this->tpl->setVariable("ITEM",$this->object->getTitle());
                                $this->tpl->setVariable("LINK_ITEM",$this->ctrl->getLinkTarget($this));
                        }
                        elseif ($row["child"] != $tree->getRootId())
                        {
                                $this->tpl->setVariable("ITEM", $row["title"]);
                                $this->tpl->setVariable("LINK_ITEM","repository.php?ref_id=".$row["child"]);
                        }
                        else
                        {
                                $this->tpl->setVariable("ITEM", $this->lng->txt("repository"));
                                $this->tpl->setVariable("LINK_ITEM","repository.php?ref_id=".$row["child"]);
                        }

                        $this->tpl->parseCurrentBlock();
                }

                $this->tpl->setVariable("TXT_LOCATOR",$this->lng->txt("locator"));
                $this->tpl->parseCurrentBlock();
        }

Here is the caller graph for this function:

ilObjChatGUI::__showActiveUsers (  ) 

Definition at line 1460 of file class.ilObjChatGUI.php.

References $_GET, $_REQUEST, $_SESSION, $user, and ilUtil::getImagePath().

Referenced by showUserFrame().

        {
                global $rbacsystem;

                if(isset($_GET["a_users"]))
                {
                        if($_GET["a_users"])
                        {
                                $_SESSION["a_users"] = true;
                        }
                        else
                        {
                                $_SESSION["a_users"] = 0;
                                unset($_SESSION["a_users"]);
                        }
                }

                $hide = $_SESSION["a_users"] ? true : false;

                $this->tpl->setVariable("ACTIVE_USERS",$this->lng->txt("chat_active_users"));
                $this->tpl->setVariable("DETAILS_B_TXT",$hide ? $this->lng->txt("chat_show_details") : $this->lng->txt("chat_hide_details"));
                $this->tpl->setVariable("DETAILS_B","chat.php?ref_id=".$this->object->getRefId().
                                                                "&room_id=".$this->object->chat_room->getRoomId().
                                                                "&a_users=".($hide ? 0 : 1)."&cmd=showUserFrame");

                if($hide)
                {
                        return true;
                }
                $users = $this->object->chat_room->getActiveUsers();
                if(count($users) <= 1)
                {
                        $this->tpl->setCurrentBlock("no_actice");
                        $this->tpl->setVariable("NO_ACTIVE_USERS",$this->lng->txt("chat_no_active_users"));
                        $this->tpl->parseCurrentBlock();
                }
                else
                {
                        $user_obj =& new ilObjUser();
                        foreach($users as $user)
                        {
                                if($user == $_SESSION["AccountId"])
                                {
                                        continue;
                                }
                                $user_obj->setId($user);
                                $user_obj->read();

                                if($rbacsystem->checkAccess('moderate',$this->object->getRefId()) and !$_REQUEST['room_id'])
                                {
                                        $this->tpl->setCurrentBlock("moderate");
                                        if($this->object->chat_room->isKicked($user_obj->getId()))
                                        {
                                                $this->tpl->setVariable("MOD_INVITE_IMG_SRC",ilUtil::getImagePath('plus.gif','Modules/Chat'));
                                                $this->tpl->setVariable("MOD_TXT_INVITE_USER",$this->lng->txt('chat_unkick_user_session'));
                                                $this->tpl->setVariable("MOD_ONLINE_LINK_A","chat.php?cmd=unkickUser&ref_id=".$this->ref_id.
                                                                                                "&kick_id=".$user_obj->getId());
                                        }
                                        else
                                        {
                                                $this->tpl->setVariable("MOD_INVITE_IMG_SRC",ilUtil::getImagePath('minus.gif','Modules/Chat'));
                                                $this->tpl->setVariable("MOD_TXT_INVITE_USER",$this->lng->txt('chat_kick_user_session'));
                                                $this->tpl->setVariable("MOD_ONLINE_LINK_A","chat.php?cmd=kickUser&ref_id=".$this->ref_id.
                                                                                                "&kick_id=".$user_obj->getId());
                                        }

                                        if($user_obj->getPref('public_profile') == 'y')
                                        {
                                        $this->tpl->setVariable("MOD_ONLINE_USER_NAME_A", $user_obj->getFirstname()." ".$user_obj->getLastname()." (".$user_obj->getLogin().")");                                                                               
                                        }
                                        else
                                        {
                                                $this->tpl->setVariable("MOD_ONLINE_USER_NAME_A",$user_obj->getLogin());                                                        
                                        }
                                        
                                        
                                        $this->tpl->parseCurrentBlock();
                                }
                                else
                                {
                                        $this->tpl->setCurrentBlock("non_moderate");
                                        if ($_GET["p_id"] == $user ||
                                                $_GET["a_id"] == $user)
                                        {
                                                $this->tpl->setVariable("ACTIVE_FONT_A","smallred");
                                        }
                                        else
                                        {
                                                $this->tpl->setVariable("ACTIVE_FONT_A","small");
                                        }
                                        $this->tpl->setVariable("ACTIVE_USER_NAME_A",$user_obj->getLogin());
                                        $this->tpl->parseCurrentBlock();
                                }

                                if($user_obj->getPref('public_profile') == 'y')
                                {
                                        $this->tpl->setVariable('ACTIVE_ROW_TXT_PROFILE', $this->lng->txt('chat_profile'));
                                        $this->tpl->setVariable('ACTIVE_ROW_PROFILE_LINK', 
                                                'chat.php?cmd=showUserProfile&amp;ref_id='.$_GET['ref_id'].'&amp;user='.$user_obj->getId());
                                }
                                /*
                                if(!$_REQUEST['room_id'] and $rbacsystem->checkAccess('moderate',$this->object->getRefId()))
                                {
                                        $this->tpl->setCurrentBlock("kick_user");
                                        $this->tpl->setVariable("KICK_LINK","chat.php?cmd=kickUser&ref_id=".$this->ref_id."&kick_id=".$user);
                                        $this->tpl->setVariable("TXT_KICK",$this->lng->txt('chat_kick'));
                                        $this->tpl->parseCurrentBlock();
                                }
                                */
                                $this->tpl->setCurrentBlock("active");

                                $this->tpl->setVariable("ACTIVE_ADDRESS_A","chat.php?cmd=showInputFrame&".
                                                                                "ref_id=".$this->ref_id."&room_id=".
                                                                                $_REQUEST["room_id"]."&a_id=".$user);
                                $this->tpl->setVariable("ACTIVE_TXT_ADDRESS_A",$this->lng->txt("chat_address"));

                                $this->tpl->setVariable("ACTIVE_LINK_A","chat.php?cmd=showInputFrame&".
                                                                                "ref_id=".$this->ref_id."&room_id=".
                                                                                $_REQUEST["room_id"]."&p_id=".$user);
                                $this->tpl->setVariable("ACTIVE_TXT_WHISPER_A",$this->lng->txt("chat_whisper"));

                                $this->tpl->parseCurrentBlock();
                        }
                }
        }

Here is the call graph for this function:

Here is the caller graph for this function:

ilObjChatGUI::__showAdminAddRoomSelect (  ) 

Definition at line 1585 of file class.ilObjChatGUI.php.

References formSelect().

Referenced by viewObject().

        {
                $opt = array("createRoom" => $this->lng->txt("chat_room_select"));

                return ilUtil::formSelect("","action_b",$opt,false,true);
        }

Here is the call graph for this function:

Here is the caller graph for this function:

ilObjChatGUI::__showAdminRoomSelect (  ) 

Definition at line 1592 of file class.ilObjChatGUI.php.

References $_SESSION, and formSelect().

Referenced by viewObject().

        {
                global $rbacsystem;

                $opt["exportRoom"] = $this->lng->txt("chat_html_export");

                if($rbacsystem->checkAccess('write',$this->object->getRefId()) or
                   count($this->object->chat_room->getRoomsOfObject()))
                {
                        $opt["refreshRoom"] = $this->lng->txt("chat_refresh");
                }
                
                if(count($this->object->chat_room->getRoomsOfObject()))
                {
                        $opt["renameRoom"] = $this->lng->txt("rename");
                        $opt["deleteRoom"] = $this->lng->txt("delete");
                }
                return ilUtil::formSelect(isset($_SESSION["room_id_delete"]) ? "deleteRoom" : "",
                                                                  "action",
                                                                  $opt,
                                                                  false,
                                                                  true);
        }

Here is the call graph for this function:

Here is the caller graph for this function:

ilObjChatGUI::__showOnlineUsers (  ) 

Definition at line 1355 of file class.ilObjChatGUI.php.

References $_GET, $_REQUEST, $_SESSION, $cmd, $img, $user, ilChatBlockedUsers::_isBlocked(), and ilUtil::getImagePath().

Referenced by showUserFrame().

        {
                include_once 'Modules/Chat/classes/class.ilChatBlockedUsers.php';

                $all_users = $this->object->chat_room->getOnlineUsers();
                // filter blocked users 
                $filtered_users = array();
                foreach($all_users as $user)
                {
                        if(!ilChatBlockedUsers::_isBlocked($this->object->getId(),$user['user_id']))
                        {
                                if($user['user_id'] == $_SESSION['AccountId'])
                                {
                                        continue;
                                }
        
                                $oUser = new ilObjUser();                               
                                $oUser->setId($user['user_id']);
                                $oUser->read();
        
                                if($oUser->getPref('hide_own_online_status') == 'y')
                                {
                                        continue;
                                }
                                                                
                                $filtered_users[] = $oUser;
                        }
                }

                if(count($filtered_users) < 1)
                {
                        $this->tpl->setCurrentBlock('no_online');
                        $this->tpl->setVariable('NO_ONLINE_USERS', $this->lng->txt('chat_no_online_users'));
                        $this->tpl->parseCurrentBlock();
                }
                else
                {                       
                        $counter = 0;
                        foreach($filtered_users as $user)
                        {
                                if(!($counter % 2))
                                {
                                        $this->tpl->setCurrentBlock('online_row_start');
                                        $this->tpl->touchBlock('online_row_start');
                                        $this->tpl->parseCurrentBlock();
                                        
                                        if($counter == count($filtered_users) - 1)
                                        {                                               
                                                $this->tpl->setCurrentBlock('online_empty_col');                                
                                                $this->tpl->touchBlock('online_empty_col');
                                                $this->tpl->parseCurrentBlock();
                                        }
                                }
                                if(($counter % 2) || $counter == count($filtered_users) - 1)
                                {
                                        $this->tpl->setCurrentBlock('online_row_end');                          
                                        $this->tpl->touchBlock('online_row_end');
                                        $this->tpl->parseCurrentBlock();
                                }

                                $this->tpl->setCurrentBlock('online');
                                if ($_GET['p_id'] == $user->getId() ||
                                        $_GET['a_id'] == $user->getId())
                                {
                                        $this->tpl->setVariable('ONLINE_FONT_A','smallred');
                                }
                                else
                                {
                                        $this->tpl->setVariable('ONLINE_FONT_A','small');
                                }                               
                                if($this->object->chat_room->isInvited($user->getId()))
                                {
                                        $img = 'minus.gif';
                                        $cmd = 'drop';
                                }
                                else
                                {
                                        $img = 'plus.gif';
                                        $cmd = 'invite';
                                }
                                $this->tpl->setVariable('ONLINE_LINK_A','chat.php?cmd='.$cmd.
                                                                                '&ref_id='.$this->ref_id.'&room_id='.
                                                                                $_REQUEST['room_id'].'&i_id='.$user->getId());
                                $this->tpl->setVariable('TXT_INVITE_USER',$cmd == 'invite' ? $this->lng->txt('chat_invite_user') :
                                                                                $this->lng->txt('chat_disinvite_user'));                                
                                if($user->getPref('public_profile') == 'y')
                                {
                                $this->tpl->setVariable('ONLINE_USER_NAME_A',
                                        $user->getFirstname().' '.$user->getLastname().' ('.$user->getLogin().')');                                                                             
                                }
                                else
                                {
                                        $this->tpl->setVariable('ONLINE_USER_NAME_A', $user->getLogin());                                                                               
                                }
                                $this->tpl->setVariable('INVITE_IMG_SRC', 
                                        ilUtil::getImagePath($img, 'Modules/Chat'));                            
                                $this->tpl->parseCurrentBlock();
                                $counter++;
                        }
                }
                $this->tpl->setCurrentBlock('show_online');
                $this->tpl->setVariable('ONLINE_USERS', $this->lng->txt('chat_online_users'));
                $this->tpl->parseCurrentBlock();
        }

Here is the call graph for this function:

Here is the caller graph for this function:

ilObjChatGUI::__showRooms (  ) 

Definition at line 1616 of file class.ilObjChatGUI.php.

References $_GET, $_SESSION, ilChatBlockedUsers::_isBlocked(), and ilObjectFactory::getInstanceByObjId().

Referenced by showUserFrame().

        {
                include_once 'Modules/Chat/classes/class.ilChatBlockedUsers.php';

                global $rbacsystem,$ilUser;

                $public_rooms = $this->object->chat_room->getAllRooms();
                $private_rooms = $this->object->chat_room->getRooms();

                if(isset($_GET["h_rooms"]))
                {
                        if($_GET["h_rooms"])
                        {
                                $_SESSION["h_rooms"] = true;
                        }
                        else
                        {
                                $_SESSION["h_rooms"] = 0;
                                unset($_SESSION["h_rooms"]);
                        }
                }
                $hide = $_SESSION["h_rooms"] ? true : false;

                $this->tpl->setVariable("ROOMS_ROOMS",$this->lng->txt("chat_rooms"));
                $this->tpl->setVariable("DETAILS_TXT",$hide ? $this->lng->txt("chat_show_details") : $this->lng->txt("chat_hide_details"));
                $this->tpl->setVariable("ROOMS_COUNT",count($public_rooms) + count($private_rooms));
                $this->tpl->setVariable("DETAILS_A","chat.php?ref_id=".$this->object->getRefId().
                                                                "&room_id=".$this->object->chat_room->getRoomId().
                                                                "&h_rooms=".($hide ? 0 : 1)."&cmd=showUserFrame");

                if($hide)
                {
                        return true;
                }

                $this->object->__initChatRecording();

                $user_obj =& new ilObjUser();
                foreach($public_rooms as $room)
                {
                        $tblrow = ($room['child'] == $this->object->getRefId()) ? 'tblrowmarked' : 'tblrow1';

                        if(ilChatBlockedUsers::_isBlocked($room['obj_id'],$ilUser->getId()))
                        {
                                continue;
                        }

                        $this->tpl->setCurrentBlock("room_row");
                        $this->tpl->setVariable("ROOM_ROW_CSS",$tblrow);
                        $this->tpl->setVariable("ROOM_LINK","chat.php?ref_id=".$room["child"]);
                        $this->tpl->setVariable("ROOM_TARGET","_top");
                        $this->tpl->setVariable("ROOM_NAME",$room["title"]);
                        $this->tpl->setVariable("ROOM_ONLINE",$this->object->chat_room->getCountActiveUser($room["obj_id"],0));
                        $this->object->chat_recording->setObjId($room["obj_id"]);
                        if ($room["child"] == $this->object->getRefId() &&
                                $this->object->chat_room->getRoomId() == 0 &&
                                $rbacsystem->checkAccess("moderate", $this->object->getRefId()))
                        {
                                $this->tpl->setVariable("TXT_EMPTY_ROOM", $this->lng->txt("chat_empty"));
                                $this->tpl->setVariable("LINK_EMPTY_ROOM", "chat.php?cmd=emptyRoom&ref_id=".$room["child"]);
                        }

                        $this->object->chat_recording->setObjId($room["obj_id"]);
                        $this->object->chat_recording->setRoomId(0);
                        if ($this->object->chat_recording->isRecording())
                        {
                                $this->tpl->setVariable("TXT_RECORDING", $this->lng->txt("chat_recording_running"));
                        }
                        $this->tpl->parseCurrentBlock();

                        reset($private_rooms);
                        foreach($private_rooms as $priv_room)
                        {
                                if ($priv_room["chat_id"] == $room["obj_id"])
                                {
                                        $this->tpl->touchBlock("room_row_indent");
                                        $this->tpl->setCurrentBlock("room_row");
                                        $this->tpl->setVariable("ROOM_ROW_CSS",$tblrow);
                                        $this->tpl->setVariable("ROOM_LINK","chat.php?ref_id=".$room["child"].
                                                                                                                                                                 "&room_id=".$priv_room["room_id"]);
                                        $this->tpl->setVariable("ROOM_TARGET","_top");
                                        $this->tpl->setVariable("ROOM_NAME",$priv_room["title"]);
                                        $this->tpl->setVariable("ROOM_ONLINE",
                                                                                        $this->object->chat_room->getCountActiveUser($priv_room["chat_id"],$priv_room["room_id"])); 
                
                                        if ($priv_room["owner"] != $_SESSION["AccountId"] &&
                                                !$rbacsystem->checkAccess('moderate', $this->object->getRefId()))
                                        {
                                                if($user_obj =& ilObjectFactory::getInstanceByObjId($priv_room['owner'],false))
                                                {
                                                        $this->tpl->setVariable("TXT_ROOM_INVITATION", $this->lng->txt("chat_invited_by"));
                                                        $this->tpl->setVariable("ROOM_INVITATION_USER", $user_obj->getLogin());
                                                }
                                        }
                                        else
                                        {
                                                $this->tpl->setVariable("TXT_DELETE_ROOM", $this->lng->txt("delete"));
                                                $this->tpl->setVariable("LINK_DELETE_ROOM", "chat.php?cmd=deleteRoom&ref_id=".
                                                                                                $this->object->getRefId()."&room_id=".$this->object->chat_room->getRoomId().
                                                                                                "&room_id_delete=".$priv_room["room_id"]);
                                        }
                
                                        $this->object->chat_recording->setObjId($priv_room["chat_id"]);
                                        $this->object->chat_recording->setRoomId($priv_room["room_id"]);
                                        if ($this->object->chat_recording->isRecording())
                                        {
                                                $this->tpl->setVariable("TXT_RECORDING", $this->lng->txt("chat_recording_running"));
                                        }
                
                                        if ($priv_room["chat_id"] == $this->object->getRefId() &&
                                                $priv_room["room_id"] == $this->object->chat_room->getRoomId() &&
                                                $rbacsystem->checkAccess("moderate", $this->object->getRefId()))
                                        {
                                                $this->tpl->setVariable("TXT_EMPTY_ROOM", $this->lng->txt("chat_empty"));
                                                $this->tpl->setVariable("LINK_EMPTY_ROOM", 
                                                                                                "chat.php?cmd=emptyRoom&ref_id=".$this->object->getRefId().
                                                                                                "&room_id=".$this->object->chat_room->getRoomId());
                                        }
                
                                        $this->tpl->parseCurrentBlock();
                                }
                        }
                        
                }

        }

Here is the call graph for this function:

Here is the caller graph for this function:

ilObjChatGUI::_goto ( a_target  ) 

Definition at line 2079 of file class.ilObjChatGUI.php.

References $_GET, $ilErr, ilObjectGUI::$lng, ilObject::_lookupObjId(), ilObject::_lookupTitle(), exit, and ilUtil::sendInfo().

        {
                global $ilAccess, $ilErr, $lng;

                if ($ilAccess->checkAccess("read", "", $a_target))
                {
                        $_GET["ref_id"] = $a_target;
                        $_GET["cmd"] = "view";
                        $_GET["baseClass"] = "ilChatHandlerGUI";
                        include("ilias.php");
                        exit;
                }
                else if ($ilAccess->checkAccess("read", "", ROOT_FOLDER_ID))
                {
                        $_GET["cmd"] = "frameset";
                        $_GET["target"] = "";
                        $_GET["ref_id"] = ROOT_FOLDER_ID;
                        ilUtil::sendInfo(sprintf($lng->txt("msg_no_perm_read_item"),
                                ilObject::_lookupTitle(ilObject::_lookupObjId($a_target))), true);
                        include("repository.php");
                        exit;
                }

                $ilErr->raiseError($lng->txt("msg_no_perm_read"), $ilErr->FATAL);
        }

Here is the call graph for this function:

ilObjChatGUI::addAdminLocatorItems (  ) 

should be overwritten to add object specific items (repository items are preloaded)

Reimplemented from ilObjectGUI.

Definition at line 123 of file class.ilObjChatGUI.php.

References $_GET, ilObjectGUI::$tree, and ilFrameTargetInfo::_getFrame().

        {
                global $ilLocator,$tree,$ilObjDataCache;
                
                if ($_GET["admin_mode"] == "settings")  // system settings
                {
                        $ilLocator->addItem($this->lng->txt("administration"),
                                $this->ctrl->getLinkTargetByClass("iladministrationgui", "frameset"),
                                ilFrameTargetInfo::_getFrame("MainContent"));

                        // add chat settings
                        $chat_settings_ref_id = $tree->getParentId($this->object->getRefId());
                        $chat_settings_obj_id = $ilObjDataCache->lookupObjId($chat_settings_ref_id);

                        $this->ctrl->setParameterByClass('ilobjchatservergui','ref_id',$chat_settings_ref_id);
                        $ilLocator->addItem($ilObjDataCache->lookupTitle($chat_settings_obj_id),
                                                                $this->ctrl->getLinkTargetByClass(array('iladministrationgui','ilobjchatservergui'),
                                                                                                                                  'view'));


                        if ($this->object->getRefId() != SYSTEM_FOLDER_ID)
                        {
                                $ilLocator->addItem($this->object->getTitle(),
                                        $this->ctrl->getLinkTarget($this, "view"));
                        }
                }
                else                                                    // repository administration
                {
                        return parent::addAdminLocatorItems();
                }

        }

Here is the call graph for this function:

ilObjChatGUI::addLocatorItems (  ) 

should be overwritten to add object specific items (repository items are preloaded)

Reimplemented from ilObjectGUI.

Definition at line 2127 of file class.ilObjChatGUI.php.

References $_GET.

        {
                global $ilLocator;
                
                if (is_object($this->object))
                {
                        $ilLocator->addItem($this->object->getTitle(), $this->ctrl->getLinkTarget($this, ''), '', $_GET['ref_id']);
                }
        }

ilObjChatGUI::addRoom (  ) 

Definition at line 666 of file class.ilObjChatGUI.php.

References $_SESSION, ilUtil::sendInfo(), showFrames(), and ilUtil::stripSlashes().

        {
                global $rbacsystem;

                if (!$rbacsystem->checkAccess("read", $this->ref_id))
                {
                        $this->ilias->raiseError($this->lng->txt("msg_no_perm_read"),$this->ilias->error_obj->MESSAGE);
                }
                $room =& new ilChatRoom($this->object->getId());
                $room->setTitle(ilUtil::stripSlashes($_POST["room_name"]));
                $room->setOwnerId($_SESSION["AccountId"]);

                if(!$room->validate())
                {
                        $this->ilias->raiseError($room->getErrorMessage(),$this->ilias->error_obj->MESSAGE);
                }
                $room->add();

                #$this->input_message = $this->lng->txt('chat_room_added');
                ilUtil::sendInfo($this->lng->txt("chat_room_added"),true);
                $this->showFrames();
        }

Here is the call graph for this function:

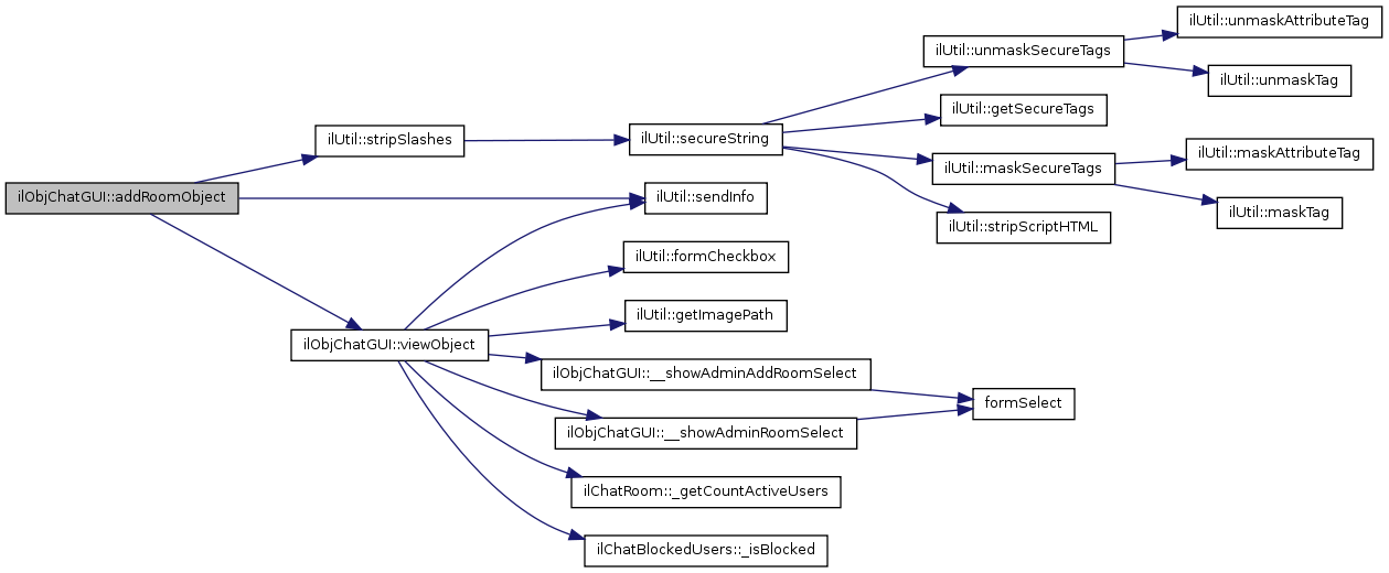
ilObjChatGUI::addRoomObject (  ) 

Definition at line 689 of file class.ilObjChatGUI.php.

References $_SESSION, ilUtil::sendInfo(), ilUtil::stripSlashes(), and viewObject().

        {
                global $rbacsystem;

                if (!$rbacsystem->checkAccess("read", $this->ref_id))
                {
                        $this->ilias->raiseError($this->lng->txt("msg_no_perm_read"),$this->ilias->error_obj->MESSAGE);
                }
                $room =& new ilChatRoom($this->object->getId());
                $room->setTitle(ilUtil::stripSlashes($_POST["room_name"]));
                $room->setOwnerId($_SESSION["AccountId"]);

                if(!$room->validate())
                {
                        $this->ilias->raiseError($room->getErrorMessage(),$this->ilias->error_obj->MESSAGE);
                }
                $room->add();
                ilUtil::sendInfo($this->lng->txt("chat_room_added"));
                $this->viewObject();

                return true;
                #header("location: ".$this->getTargetScript("cmd=gateway&ref_id=".$this->ref_id));
                #exit;
        }

Here is the call graph for this function:

ilObjChatGUI::adminAddRoomObject (  ) 

Definition at line 741 of file class.ilObjChatGUI.php.

        {
                global $rbacsystem;

                if (!$rbacsystem->checkAccess("read", $this->ref_id))
                {
                        $this->ilias->raiseError($this->lng->txt("msg_no_perm_read"),$this->ilias->error_obj->MESSAGE);
                }
                $this->tpl->addBlockFile("ADM_CONTENT", "adm_content", "tpl.chat_edit_room.html","Modules/Chat");
                $this->tpl->setVariable("FORMACTION",$this->ctrl->getFormAction($this));
                $this->tpl->setVariable("TXT_ROOM_NAME",$this->lng->txt("chat_room_name"));
                $this->tpl->setVariable("ROOM_CANCEL",$this->lng->txt("cancel"));
        
                $this->tpl->setVariable("TXT_EDIT_CHATROOMS",$this->lng->txt("chat_chatroom_rename"));
                $this->tpl->setVariable("ROOM_NAME","");
                $this->tpl->setVariable("CMD","addRoom");
                $this->tpl->setVariable("ROOM_EDIT",$this->lng->txt("add"));

        }       

ilObjChatGUI::adminRoomsObject (  ) 

Definition at line 500 of file class.ilObjChatGUI.php.

References $_SESSION, __exportRooms(), ilUtil::sendInfo(), and viewObject().

        {
                global $rbacsystem;

                if (!$rbacsystem->checkAccess("read", $this->ref_id))
                {
                        $this->ilias->raiseError($this->lng->txt("msg_no_perm_read"),$this->ilias->error_obj->MESSAGE);
                }
                
                if(!isset($_POST["del_id"]))
                {
                        ilUtil::sendInfo($this->lng->txt("chat_select_one_room"));
                        $this->viewObject();
                        
                        return false;
                }

                switch($_POST["action"])
                {
                        case "renameRoom":
                                if(count($_POST["del_id"]) > 1)
                                {
                                        ilUtil::sendInfo($this->lng->txt("chat_select_one_room"));
                                        $this->viewObject();

                                        return false;
                                }
                                if(in_array(0,$_POST["del_id"]))
                                {
                                        ilUtil::sendInfo($this->lng->txt("chat_no_rename_public"));
                                        $this->viewObject();

                                        return false;
                                }

                                // STORE ID IN SESSION
                                $_SESSION["room_id_rename"] = (int) $_POST["del_id"][0];

                                $room =& new ilChatRoom($this->object->getId());
                                $room->setRoomId($_SESSION["room_id_rename"]);

                                $this->tpl->addBlockFile("ADM_CONTENT", "adm_content", "tpl.chat_edit_room.html","Modules/Chat");
                                $this->tpl->setVariable("FORMACTION",$this->ctrl->getFormAction($this));
                                $this->tpl->setVariable("TXT_ROOM_NAME",$this->lng->txt("chat_room_name"));
                                $this->tpl->setVariable("ROOM_CANCEL",$this->lng->txt("cancel"));
                                $this->tpl->setVariable("TXT_EDIT_CHATROOMS",$this->lng->txt("chat_chatroom_rename"));
                                $this->tpl->setVariable("ROOM_NAME",$room->getTitle());
                                $this->tpl->setVariable("CMD","renameRoom");
                                $this->tpl->setVariable("ROOM_EDIT",$this->lng->txt("rename"));
                                break;

                        case "deleteRoom":
                                if(in_array(0,$_POST["del_id"]))
                                {
                                        ilUtil::sendInfo($this->lng->txt("chat_no_delete_public"));
                                        $this->viewObject();

                                        return false;
                                }
                                $_SESSION["room_id_delete"] = $_POST["del_id"];
                                $this->viewObject();

                                return true;


                        case "exportRoom":
                                $this->__exportRooms();
                                break;

                        case "refreshRoom":
                                if(in_array(0,$_POST["del_id"]) and !$rbacsystem->checkAccess('write',$this->object->getRefId()))
                                {
                                        ilUtil::sendInfo($this->lng->txt("chat_no_refresh_public"));
                                        $this->viewObject();

                                        return true;
                                }
                                foreach($_POST["del_id"] as $room_id)
                                {
                                        $this->object->chat_room->setRoomId($room_id);
                                        $this->object->server_comm->setType("delete");
                                        $this->object->server_comm->send();
                                        $this->object->chat_room->deleteAllMessages();
                                }
                                ilUtil::sendInfo($this->lng->txt('chat_refreshed'));
                                $this->viewObject();

                                return true;
                }       
                
        }

Here is the call graph for this function:

ilObjChatGUI::askDeleteRecordingsObject (  ) 

Definition at line 818 of file class.ilObjChatGUI.php.

References $_SESSION, ilUtil::getImagePath(), recordingsObject(), ilUtil::sendInfo(), and ilUtil::switchColor().

        {
                global $rbacsystem;

                if (!$rbacsystem->checkAccess("moderate", $this->object->getRefId()))
                {
                        $this->ilias->raiseError($this->lng->txt("msg_no_perm_read"),$this->ilias->error_obj->MESSAGE);
                }

                if(!is_array($_POST['recordings']))
                {
                        ilUtil::sendInfo($this->lng->txt('chat_recordings_select_one'));
                        $this->recordingsObject();
                        
                        return false;
                }

                $this->object->__initChatRecording();

                ilUtil::sendInfo($this->lng->txt('chat_recordings_delete_sure'));
                $this->tpl->addBlockFile("ADM_CONTENT","adm_content","tpl.chat_ask_delete_recordings.html","Modules/Chat");

                $this->tpl->setVariable("FORMACTION",$this->ctrl->getFormAction($this));
                $this->tpl->setVariable("TBL_TITLE",$this->lng->txt('chat_recordings'));
                $this->tpl->setVariable("HEADER_DESC",$this->lng->txt('chat_recording_description'));
                $this->tpl->setVariable("HEADER_MOD",$this->lng->txt('chat_recording_moderator'));
                $this->tpl->setVariable("HEADER_TIME",$this->lng->txt('chat_recording_time_frame'));
                $this->tpl->setVariable("IMG_ARROW",ilUtil::getImagePath('arrow_downright.gif'));
                $this->tpl->setVariable("BTN_DELETE",$this->lng->txt('delete'));
                $this->tpl->setVariable("BTN_CANCEL",$this->lng->txt('cancel'));

                $counter = 0;
                for ($i = 0; $i < count($_POST["recordings"]); $i++)
                {
                        $this->object->chat_recording->getRecord($_POST["recordings"][$i]);
                        $this->tpl->setCurrentBlock("recordings_row");
                        if($this->object->chat_recording->getTitle() != "")
                        {
                                $this->tpl->setVariable("RECORDING_TITLE", $this->object->chat_recording->getTitle());
                        }
                        if($this->object->chat_recording->getDescription() != "")
                        {
                                $this->tpl->setVariable("RECORDING_DESCRIPTION", $this->object->chat_recording->getDescription());
                        }
                        if ($moderator = $this->object->chat_recording->getModerator())
                        {
                                $this->tpl->setVariable("MODERATOR", $moderator);
                        }
                        $this->tpl->setVariable("START_TIME", date("Y-m-d H:i:s", $this->object->chat_recording->getStartTime()));
                        if ($this->object->chat_recording->getEndTime() > 0)
                        {
                                $this->tpl->setVariable("END_TIME", date("Y-m-d H:i:s", $this->object->chat_recording->getEndTime()));
                        }
                        $this->tpl->setVariable("ROW_CLASS",ilUtil::switchColor(++$counter,'tblrow1','tblrow2'));
                        $this->tpl->parseCurrentBlock();
                }
                $_SESSION['chat_recordings_del'] = $_POST['recordings'];
        }

Here is the call graph for this function:

ilObjChatGUI::blockedUsersObject (  ) 

Definition at line 194 of file class.ilObjChatGUI.php.

References ilUtil::formCheckbox(), and ilUtil::getImagePath().

Referenced by blockUserObject(), and unblockUsersObject().

        {
                include_once 'Modules/Chat/classes/class.ilChatBlockedUsers.php';

                global $rbacsystem;

                if(!$rbacsystem->checkAccess('moderate',$this->object->getRefId()))
                {
                        $this->ilias->raiseError($this->lng->txt("msg_no_perm_write"),$this->ilias->error_obj->MESSAGE);
                }

                $this->tpl->addBlockFile("ADM_CONTENT", "adm_content", "tpl.chat_blocked_users.html","Modules/Chat");
                $blocked_obj = new ilChatBlockedUsers($this->object->getId());

                if(!count($blocked = $blocked_obj->getBlockedUsers()))
                {
                        $this->tpl->setVariable("MESSAGE_NO_BLOCKED",$this->lng->txt('chat_no_blocked'));
                }
                else
                {
                        $this->tpl->setCurrentBlock("delete_blocked");
                        $this->tpl->setVariable("BTN_DELETE",$this->lng->txt('chat_blocked_unlocked'));
                        $this->tpl->setVariable("IMG_ARROW",ilUtil::getImagePath('arrow_downright.gif'));
                        $this->tpl->parseCurrentBlock();
                }

                foreach($blocked as $usr_id)
                {
                        $tmp_user =& new ilObjUser($usr_id);

                        $this->tpl->setCurrentBlock("blocked_users");
                        $this->tpl->setVariable("FULLNAME",$tmp_user->getFullname());
                        $this->tpl->setVariable("LOGIN",$tmp_user->getLogin());
                        $this->tpl->setVariable("BLOCK_CHECK",ilUtil::formCheckbox(0,'blocked_check[]',$tmp_user->getId()));
                        $this->tpl->parseCurrentBlock();
                }

                // Fill table
                $this->tpl->setVariable("FORMACTION",$this->ctrl->getFormAction($this));
                $this->tpl->setVariable("TBL_TITLE_IMG",ilUtil::getImagePath('icon_usr.gif'));
                $this->tpl->setVariable("TBL_TITLE_IMG_ALT",$this->lng->txt('chat_blocked_users'));
                $this->tpl->setVariable("TBL_TITLE",$this->lng->txt('chat_blocked_users'));
                $this->tpl->setVariable("HEADER_NAME",$this->lng->txt('chat_user_name'));

                $this->tpl->setVariable("BTN_BLOCK",$this->lng->txt('chat_block_user'));
                
        }

Here is the call graph for this function:

Here is the caller graph for this function:

ilObjChatGUI::blockUserObject (  ) 

Definition at line 242 of file class.ilObjChatGUI.php.

References blockedUsersObject(), ilObjUser::getUserIdByLogin(), and ilUtil::sendInfo().

        {
                include_once 'Modules/Chat/classes/class.ilChatBlockedUsers.php';

                global $rbacsystem;

                if(!$rbacsystem->checkAccess('moderate',$this->object->getRefId()))
                {
                        $this->ilias->raiseError($this->lng->txt("msg_no_perm_write"),$this->ilias->error_obj->MESSAGE);
                }

                $blocked_obj = new ilChatBlockedUsers($this->object->getId());

                if(!$_POST['block'] or !($usr_id = ilObjUser::getUserIdByLogin($_POST['block'])))
                {
                        ilUtil::sendInfo($this->lng->txt('chat_enter_valid_username'));
                        $this->blockedUsersObject();

                        return false;
                }
                if($blocked_obj->isBlocked($usr_id))
                {
                        ilUtil::sendInfo($this->lng->txt('chat_user_already_blocked'));
                        $this->blockedUsersObject();

                        return false;
                }                       

                $blocked_obj->block($usr_id);
                ilUtil::sendInfo($this->lng->txt('chat_user_blocked'));
                $this->blockedUsersObject();

                return true;
                
        }

Here is the call graph for this function:

ilObjChatGUI::cancel (  ) 

Definition at line 1212 of file class.ilObjChatGUI.php.

References $_GET, and showInputFrame().

        {
                unset($_GET["p_id"]);
                unset($_GET["a_id"]);

                $this->showInputFrame();
        }

Here is the call graph for this function:

ilObjChatGUI::cancelObject (  ) 

Cancel.

public

Parameters:
 

Definition at line 110 of file class.ilObjChatGUI.php.

References $_SESSION, and ilUtil::sendInfo().

        {
                unset($_SESSION["room_id_rename"]);
                unset($_SESSION["room_id_delete"]);
                unset($_SESSION['saved_post']);
                ilUtil::sendInfo($this->lng->txt("msg_cancel"));
                $this->ctrl->redirect($this);
        }

Here is the call graph for this function:

ilObjChatGUI::closeFrame (  ) 

Definition at line 1328 of file class.ilObjChatGUI.php.

References __loadStylesheet(), and ilUtil::sendInfo().

        {
                $this->__loadStylesheet(true);
                $this->tpl->addBlockFile("CONTENT", "content", "tpl.chat_close.html",'Modules/Chat');
                ilUtil::sendInfo("Your session is expired please login to ILIAS.");
                $this->tpl->touchBlock("content");
        }

Here is the call graph for this function:

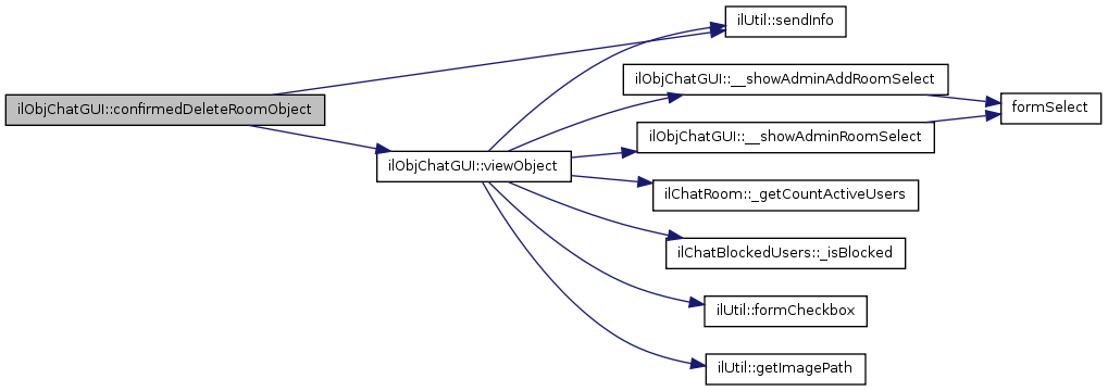
ilObjChatGUI::confirmedDeleteRoomObject (  ) 

Definition at line 642 of file class.ilObjChatGUI.php.

References $_SESSION, ilUtil::sendInfo(), and viewObject().

        {
                global $rbacsystem;

                if (!$rbacsystem->checkAccess("read", $this->ref_id))
                {
                        $this->ilias->raiseError($this->lng->txt("msg_no_perm_read"),$this->ilias->error_obj->MESSAGE);
                }
                if(!$_SESSION["room_id_delete"])
                {
                        $this->ilias->raiseError($this->lng->txt("chat_select_one_room"),$this->ilias->error_obj->MESSAGE);
                }
                $this->object->chat_room->setOwnerId($_SESSION["AccountId"]);
                if(!$this->object->chat_room->deleteRooms($_SESSION["room_id_delete"]))
                {
                        $this->ilias->raiseError($this->object->chat_room->getErrorMessage(),$this->ilias->error_obj->MESSAGE);
                }
                unset($_SESSION["room_id_delete"]);
                ilUtil::sendInfo($this->lng->txt("chat_rooms_deleted"));

                $this->viewObject();
                return true;
        }

Here is the call graph for this function:

ilObjChatGUI::deleteRecordingsObject (  ) 

Definition at line 877 of file class.ilObjChatGUI.php.

References $_SESSION, recordingsObject(), and ilUtil::sendInfo().

        {
                global $rbacsystem;

                if (!$rbacsystem->checkAccess("moderate", $this->object->getRefId()))
                {
                        $this->ilias->raiseError($this->lng->txt("msg_no_perm_read"),$this->ilias->error_obj->MESSAGE);
                }

                if(!is_array($_SESSION['chat_recordings_del']))
                {
                        ilUtil::sendInfo($this->lng->txt('chat_recordings_none_selected'));
                        $this->recordingsObject();

                        return false;
                }

                $this->object->__initChatRecording();

                foreach($_SESSION['chat_recordings_del'] as $record_id)
                {
                        $this->object->chat_recording->delete($record_id);
                }
                ilUtil::sendInfo($this->lng->txt('chat_recordings_deleted'));
                $this->recordingsObject();
                
                unset($_SESSION['chat_recordings_del']);
                return true;
        }

Here is the call graph for this function:

ilObjChatGUI::deleteRoom (  ) 

Definition at line 610 of file class.ilObjChatGUI.php.

References $_GET, $_SESSION, ilUtil::redirect(), and ilUtil::sendInfo().

        {
                global $rbacsystem;

                if (!$rbacsystem->checkAccess("read", $this->ref_id))
                {
                        $this->ilias->raiseError($this->lng->txt("msg_no_perm_read"),$this->ilias->error_obj->MESSAGE);
                }
                if(!$_GET["room_id_delete"])
                {
                        $this->ilias->raiseError($this->lng->txt("chat_select_one_room"),$this->ilias->error_obj->MESSAGE);
                }
                $this->object->chat_room->setOwnerId($_SESSION["AccountId"]);
                $rooms = array($_GET["room_id_delete"]);
                if (!$rbacsystem->checkAccess("write", $this->ref_id))
                {
                        $delResult = $this->object->chat_room->deleteRooms($rooms, $this->object->chat_room->getOwnerId());
                }
                else
                {
                        $delResult = $this->object->chat_room->deleteRooms($rooms);
                }
                if(!$delResult)
                {
                        $this->ilias->raiseError($this->object->chat_room->getErrorMessage(),$this->ilias->error_obj->MESSAGE);
                }
                unset($_GET["room_id_delete"]);
                ilUtil::sendInfo($this->lng->txt("chat_rooms_deleted"),true);
                //$this->showFrames();
                ilUtil::redirect('chat.php?ref_id='.$this->ref_id);
        }

Here is the call graph for this function:

ilObjChatGUI::deliverVCard (  ) 

Definition at line 2120 of file class.ilObjChatGUI.php.

References $_GET, and $user.

        {
                require_once './Services/User/classes/class.ilObjUserGUI.php';
                $user = new ilObjUserGUI('', (int)$_GET['user'], false, false);
                $user->deliverVCardObject();
        }

ilObjChatGUI::drop (  ) 

Definition at line 1314 of file class.ilObjChatGUI.php.

References $_GET, ilUtil::sendInfo(), and showFrames().

        {
                if($_GET["i_id"])
                {
                        $this->object->chat_room->drop((int) $_GET["i_id"]);

                        $tmp_user =& new ilObjUser($_GET["i_id"]);
                        $this->object->server_comm->setKickedUser($tmp_user->getLogin());
                        $this->object->server_comm->setType("kick");
                        $this->object->server_comm->send();
                        ilUtil::sendInfo($this->lng->txt("chat_user_dropped_private"),true);
                        $this->showFrames();
                }
        }

Here is the call graph for this function:

ilObjChatGUI::emptyRoom (  ) 

Definition at line 592 of file class.ilObjChatGUI.php.

References $_GET, __formatMessage(), and showFrames().

        {
                global  $rbacsystem;

                if ($rbacsystem->checkAccess("moderate", $this->object->getRefId()) &&
                        $this->object->chat_room->checkWriteAccess())
                {
                        $this->object->server_comm->setType('delete');
                        $message = $this->__formatMessage();
                        $this->object->server_comm->setMessage($message);
                        $this->object->server_comm->send();

                        $this->object->chat_room->deleteAllMessages();
                }
                unset($_GET["room_id_empty"]);
                $this->showFrames();
        }

Here is the call graph for this function:

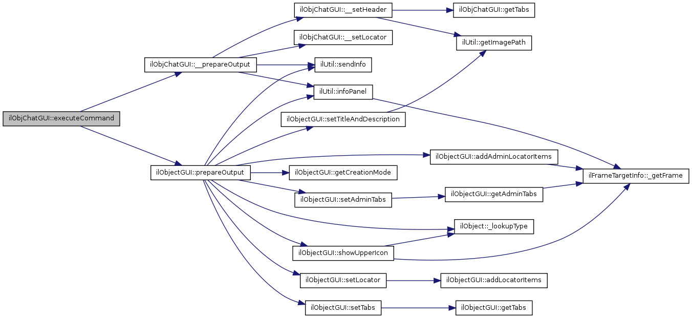
& ilObjChatGUI::executeCommand (  ) 

execute command

Reimplemented from ilObjectGUI.

Definition at line 65 of file class.ilObjChatGUI.php.

References $cmd, $ret, __prepareOutput(), and ilObjectGUI::prepareOutput().

        {
                global $rbacsystem;

                if($this->ctrl->getTargetScript() == 'chat.php')
                {
                        $this->__prepareOutput();
                }
                else
                {
                        $this->prepareOutput();
                }

                $next_class = $this->ctrl->getNextClass($this);
                $cmd = $this->ctrl->getCmd();

                switch($next_class)
                {
                        case 'ilpermissiongui':
                                include_once("./classes/class.ilPermissionGUI.php");
                                $perm_gui =& new ilPermissionGUI($this);
                                $ret =& $this->ctrl->forwardCommand($perm_gui);
                                break;

                        default:
                                if(!$cmd)
                                {
                                        $cmd = "view";
                                }
                                $cmd .= "Object";
                                $this->$cmd();
                                        
                                break;
                }

                return true;
        }

Here is the call graph for this function:

ilObjChatGUI::export (  ) 

Definition at line 1336 of file class.ilObjChatGUI.php.

References ilUtil::deliverData(), and exit.

Referenced by __exportRooms().

        {
                $tmp_tpl =& new ilTemplate("tpl.chat_export.html",true,true,"Modules/Chat");

                if($this->object->chat_room->getRoomId())
                {
                        $tmp_tpl->setVariable("CHAT_NAME",$this->object->chat_room->getTitle());
                }
                else
                {
                        $tmp_tpl->setVariable("CHAT_NAME",$this->object->getTitle());
                }
                $tmp_tpl->setVariable("CHAT_DATE",strftime("%c",time()));
                $tmp_tpl->setVariable("CONTENT",$this->object->chat_room->getAllMessages());
                ilUtil::deliverData($tmp_tpl->get(),"1.html");
                exit;
        }

Here is the call graph for this function:

Here is the caller graph for this function:

ilObjChatGUI::exportRecordingObject (  ) 

Definition at line 907 of file class.ilObjChatGUI.php.

References $_GET, ilUtil::deliverData(), exit, recordingsObject(), and ilUtil::sendInfo().

        {
                global $rbacsystem;
                
                if (!$rbacsystem->checkAccess("moderate", $this->object->getRefId()))
                {
                        $this->ilias->raiseError($this->lng->txt("msg_no_perm_read"),$this->ilias->error_obj->MESSAGE);
                }
                $this->object->__initChatRecording();

                if (!$this->object->chat_recording->getRecord($_GET["record_id"]) ||
                        $this->object->chat_recording->getEndTime() == 0)
                {
                        ilUtil::sendInfo($this->lng->txt('chat_recording_not_found'));
                        $this->recordingsObject();

                        return false;
                }

                $tmp_tpl =& new ilTemplate("tpl.chat_export_recording.html",true,true,"Modules/Chat");

                if($this->object->chat_recording->getTitle())
                {
                        $tmp_tpl->setVariable("TITLE",$this->object->chat_recording->getTitle());
                }
                $tmp_tpl->setVariable("START_TIME",date("Y-m-d H:i:s", $this->object->chat_recording->getStartTime()));
                $tmp_tpl->setVariable("END_TIME",date("Y-m-d H:i:s", $this->object->chat_recording->getEndTime()));
                $tmp_tpl->setVariable("CONTENT",$this->object->chat_recording->exportMessages());

                ilUtil::deliverData($tmp_tpl->get(), "chat_recording_" . $_GET["record_id"] . ".html");
                exit;
        }

Here is the call graph for this function:

ilObjChatGUI::getTabs ( &$  tabs_gui  ) 

get tabs public

Parameters:
object tabs gui object

Reimplemented from ilObjectGUI.

Definition at line 1953 of file class.ilObjChatGUI.php.

References $_GET.

Referenced by __setHeader().

        {
                global $rbacsystem,$rbacreview;

                $this->ctrl->setParameter($this,"ref_id",$this->object->getRefId());

//echo "-".$this->ctrl->getCmd()."-";

                if($rbacsystem->checkAccess('read',$this->object->getRefId()))
                {
                        $force_active = ($_GET["cmd"] == "" || $_GET["cmd"] == "view")
                                ? true
                                : false;
                        $tabs_gui->addTarget("chat_rooms",
                                $this->ctrl->getLinkTarget($this, "view"), array("view", ""), get_class($this),
                                "", $force_active);
                }
                if($rbacsystem->checkAccess('write',$this->object->getRefId()))
                {
                        $force_active = ($_GET["cmd"] == "edit")
                                ? true
                                : false;
                        $tabs_gui->addTarget("edit_properties",
                                $this->ctrl->getLinkTarget($this, "edit"), "edit", get_class($this),
                                "", $force_active);
                }
                if($rbacsystem->checkAccess('moderate',$this->object->getRefId()))
                {
                        $tabs_gui->addTarget("chat_recordings",
                                                                 $this->ctrl->getLinkTarget($this, "recordings"), "recordings", get_class($this));
                }
                if($rbacsystem->checkAccess('moderate',$this->object->getRefId()))
                {
                        $tabs_gui->addTarget("chat_blocked_users",
                                $this->ctrl->getLinkTarget($this, "blockedUsers"),
                                array("blockedUsers", "unBlockUsers", "blockUser"), get_class($this));
                }

                if($rbacsystem->checkAccess('edit_permission',$this->object->getRefId()))
                {
                        $tabs_gui->addTarget("perm_settings",
                                $this->ctrl->getLinkTargetByClass(array(get_class($this),'ilpermissiongui'), "perm"), array("perm","info","owner"), 'ilpermissiongui');
                }
        }

Here is the caller graph for this function:

ilObjChatGUI::getTargetScript ( a_params  ) 

Definition at line 161 of file class.ilObjChatGUI.php.

        {
                return $this->target_script."?".$a_params;
        }

ilObjChatGUI::ilObjChatGUI ( a_data,
a_id,
a_call_by_reference = true,
a_prepare_output = true 
)

Constructor public.

Definition at line 48 of file class.ilObjChatGUI.php.

References $_SESSION, $ilCtrl, and ilObjectGUI::ilObjectGUI().

        {
                global $ilCtrl;

                $this->type = "chat";
                $this->ilObjectGUI($a_data,$a_id,$a_call_by_reference, $a_prepare_output);

                $this->ctrl =& $ilCtrl;
                $this->ctrl->saveParameter($this,array("ref_id","cmdClass"));


                if(is_object($this->object->chat_user))
                {
                        $this->object->chat_user->setUserId($_SESSION["AccountId"]);
                }
        }

Here is the call graph for this function:

ilObjChatGUI::inModule (  ) 

Definition at line 169 of file class.ilObjChatGUI.php.

        {
                return $this->in_module;
        }

ilObjChatGUI::input (  ) 

Definition at line 1221 of file class.ilObjChatGUI.php.

References $_GET, $_SESSION, __formatMessage(), ilUtil::sendInfo(), and showInputFrame().

        {
                $this->object->chat_room->setUserId($_SESSION["AccountId"]);
                $this->object->chat_room->updateLastVisit();


                if(!$_POST["message"])
                {
                        ilUtil::sendInfo($this->lng->txt("chat_insert_message"),true);

                        return $this->showInputFrame();
                }
                if($_POST["message"] and 
                  $this->object->chat_room->checkWriteAccess())
                {
                        // FORMAT MESSAGE
                        $message = $this->__formatMessage();
                        
                        // SET MESSAGE AND SEND IT
                        $this->object->server_comm->setMessage($message);
                        if((int) $_GET["p_id"])
                        {
                                $this->object->server_comm->setType('private');
                        }
                        else if((int) $_GET["a_id"])
                        {
                                $this->object->server_comm->setType('address');
                        }
                        if(!$this->object->server_comm->send())
                        {
                                $this->error = $this->lng->txt("chat_no_connection");
                        }
                }
                else
                {
                        ilUtil::sendInfo($this->lng->txt('chat_kicked_from_room'),true);
                }
                $this->showInputFrame();
        }

Here is the call graph for this function:

ilObjChatGUI::invite (  ) 

Definition at line 1261 of file class.ilObjChatGUI.php.

References $_GET, ilUtil::sendInfo(), and showFrames().

        {
                if($_GET["i_id"])
                {
                        $this->object->chat_room->invite((int) $_GET["i_id"]);
                        $this->object->sendMessage((int) $_GET["i_id"]);
                        if ($this->object->chat_room->getRoomId() > 0)
                        {
                                ilUtil::sendInfo($this->lng->txt("chat_user_invited_private"),true);
                        }
                        else
                        {
                                ilUtil::sendInfo($this->lng->txt("chat_user_invited_public"),true);
                        }
                        $this->showFrames();
                }
        }

Here is the call graph for this function:

ilObjChatGUI::invitePD (  ) 

Definition at line 1280 of file class.ilObjChatGUI.php.

References $_GET, ilObjUser::_lookupLogin(), ilUtil::redirect(), ilUtil::sendInfo(), and showFrames().

        {
                global $ilUser;

                if(!$_GET['usr_id'])
                {
                        ilUtil::sendInfo($this->lng->txt('chat_no_user_selected',true));
                        $this->showFrames();
                }
                // Create room
                $this->object->chat_room->setOwnerId($ilUser->getId());
                $this->object->chat_room->setTitle(ilObjUser::_lookupLogin($ilUser->getId()). 
                                                                                   ' : '.
                                                                                   ilObjUser::_lookupLogin($_GET['usr_id']));

                // only add room if it doesn't exist
                if(!$id = $this->object->chat_room->lookupRoomId())
                {
                        $id = $this->object->chat_room->add();
                        ilUtil::sendInfo($this->lng->txt("chat_user_invited_private"),true);
                }
                        

                // Send message
                $this->object->chat_room->setRoomId($id);
                $this->object->chat_room->invite((int) $_GET["usr_id"]);
                $this->object->sendMessage((int) $_GET['usr_id']);

                ilUtil::redirect('chat.php?ref_id='.$this->object->getRefId().'&room_id='.$id);
        }

Here is the call graph for this function:

ilObjChatGUI::kickUser (  ) 

Definition at line 308 of file class.ilObjChatGUI.php.

References $_GET, and showFrames().

        {
                global $rbacsystem;

                if(!$rbacsystem->checkAccess('moderate',$this->object->getRefId()))
                {
                        $this->ilias->raiseError($this->lng->txt("msg_no_perm_write"),$this->ilias->error_obj->MESSAGE);
                }

                if($_GET["kick_id"])
                {
                        $tmp_user = new ilObjUser($_GET['kick_id']);

                        $this->object->server_comm->setKickedUser($tmp_user->getLogin());
                        $this->object->server_comm->setType("kick");
                        $this->object->server_comm->send();

                        $this->object->chat_room->setKicked((int)$_GET['kick_id']);

                        #ilUtil::sendInfo($this->lng->txt("chat_user_dropped"),true);
                        $this->showFrames();
                }
        }

Here is the call graph for this function:

ilObjChatGUI::recordingsObject (  ) 

Definition at line 761 of file class.ilObjChatGUI.php.

References ilObjectGUI::$data, ilUtil::formCheckbox(), ilUtil::getImagePath(), ilUtil::sendInfo(), and ilUtil::switchColor().

Referenced by askDeleteRecordingsObject(), deleteRecordingsObject(), and exportRecordingObject().

        {
                global $rbacsystem;
                
                if (!$rbacsystem->checkAccess("moderate", $this->object->getRefId()))
                {
                        $this->ilias->raiseError($this->lng->txt("msg_no_perm_read"),$this->ilias->error_obj->MESSAGE);
                }
                $this->tpl->addBlockFile("ADM_CONTENT","adm_content","tpl.chat_recordings.html","Modules/Chat");

                $this->object->__initChatRecording();

                if (!is_array($data = $this->object->chat_recording->getRecordings()))
                {
                        ilUtil::sendInfo($this->lng->txt('chat_no_recordings_available'));
                        return true;
                }

                $this->tpl->setVariable("FORMACTION",$this->ctrl->getFormAction($this));
                $this->tpl->setVariable("TBL_TITLE",$this->lng->txt('chat_recordings'));
                $this->tpl->setVariable("HEADER_DESC",$this->lng->txt('chat_recording_description'));
                $this->tpl->setVariable("HEADER_MOD",$this->lng->txt('chat_recording_moderator'));
                $this->tpl->setVariable("HEADER_TIME",$this->lng->txt('chat_recording_time_frame'));
                $this->tpl->setVariable("HEADER_ACTION",$this->lng->txt('chat_recording_action'));
                $this->tpl->setVariable("IMG_ARROW",ilUtil::getImagePath('arrow_downright.gif'));
                $this->tpl->setVariable("BTN_DELETE",$this->lng->txt('delete'));

                $counter = 0;
                for ($i = 0; $i < count($data); $i++)
                {
                        $this->tpl->setCurrentBlock("recording_row");
                        $this->tpl->setVariable("CHECKBOX", ilUtil::formCheckbox(0,'recordings[]',$data[$i]["record_id"]));
                        if($data[$i]["title"] != "")
                        {
                                $this->tpl->setVariable("RECORDING_TITLE", $data[$i]["title"]);
                        }
                        if ($data[$i]["description"] != "")
                        {
                                $this->tpl->setVariable("RECORDING_DESCRIPTION", $data[$i]["description"]);
                        }
                        if (is_array($moderator = $this->object->chat_recording->getModerator($data[$i]["moderator_id"])))
                        {
                                $this->tpl->setVariable("MODERATOR", $moderator);
                        }
                        $this->tpl->setVariable("START_TIME", date("Y-m-d H:i:s", $data[$i]["start_time"]));
                        if ($data[$i]["end_time"] > 0)
                        {
                                $this->tpl->setVariable("END_TIME", date("Y-m-d H:i:s", $data[$i]["end_time"]));
                                $this->ctrl->setParameter($this,'record_id',$data[$i]["record_id"]);
                                $this->tpl->setVariable("LINK_EXPORT",$this->ctrl->getLinkTarget($this,'exportRecording'));
                                $this->tpl->setVariable("TXT_EXPORT",$this->lng->txt('export'));
                        }
                        $this->tpl->setVariable("ROW_CLASS",ilUtil::switchColor(++$counter,'tblrow1','tblrow2'));
                        $this->tpl->parseCurrentBlock();
                }
        }

Here is the call graph for this function:

Here is the caller graph for this function:

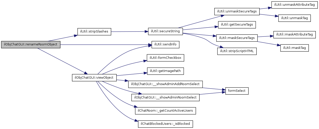
ilObjChatGUI::renameRoomObject (  ) 

Definition at line 714 of file class.ilObjChatGUI.php.

References $_SESSION, ilUtil::sendInfo(), ilUtil::stripSlashes(), and viewObject().

        {
                global $rbacsystem;

                if (!$rbacsystem->checkAccess("read", $this->ref_id))
                {
                        $this->ilias->raiseError($this->lng->txt("msg_no_perm_read"),$this->ilias->error_obj->MESSAGE);
                }
                
                $room =& new ilChatRoom($this->object->getId());
                $room->setRoomId($_SESSION["room_id_rename"]);
                $room->setTitle(ilUtil::stripSlashes($_POST["room_name"]));
                if(!$room->validate())
                {
                        $this->ilias->raiseError($room->getErrorMessage(),$this->ilias->error_obj->MESSAGE);
                }
                $room->rename();

                unset($_SESSION["room_id_rename"]);
                ilUtil::sendInfo($this->lng->txt("chat_room_renamed"));
                $this->viewObject();

                return true;
        }               

Here is the call graph for this function:

ilObjChatGUI::saveObject (  ) 

save object

public

Reimplemented from ilObjectGUI.

Definition at line 174 of file class.ilObjChatGUI.php.

References ilObjectGUI::getReturnLocation(), and ilUtil::redirect().

        {
                global $ilUser,$rbacadmin;

                $new_obj =& parent::saveObject();
                
                // Add new moderator role
                $roles = $new_obj->initDefaultRoles();

                // Assign current user.
                $rbacadmin->assignUser($roles[0],$ilUser->getId());
                

                //$this->ctrl->setParameter($this, "ref_id", $new_obj->getRefId());
                ilUtil::redirect($this->getReturnLocation("save",
                        "chat.php?ref_id=".$new_obj->getRefId()."&amp;cmd=view"));
                //ilUtil::redirect($this->getReturnLocation("save","adm_object.php?ref_id=".$new_obj->getRefId()));
        }

Here is the call graph for this function:

ilObjChatGUI::setInModule ( in_module  ) 

Definition at line 165 of file class.ilObjChatGUI.php.

References $in_module.

        {
                $this->in_module = $in_module;
        }

ilObjChatGUI::setTargetScript ( a_script  ) 

Definition at line 157 of file class.ilObjChatGUI.php.

        {
                $this->target_script = $a_script;
        }

ilObjChatGUI::showFrames (  ) 

Definition at line 985 of file class.ilObjChatGUI.php.

References $_GET, $_REQUEST, and ilUtil::getStyleSheetLocation().

Referenced by addRoom(), drop(), emptyRoom(), invite(), invitePD(), kickUser(), startRecording(), stopRecording(), and unkickUser().

        {
                global $rbacsystem;

                if (!$rbacsystem->checkAccess("read", $this->ref_id))
                {
                        $this->ilias->raiseError($this->lng->txt("msg_no_perm_read"),$this->ilias->error_obj->MESSAGE);
                }

                // LOAD FRAMESET
                $this->tpl = new ilTemplate("tpl.chat_start.html",false,false,'Modules/Chat');
                $this->tpl->setVariable("LOCATION_STYLESHEET", ilUtil::getStyleSheetLocation());
                if ($_GET["p_id"])
                {
                        $this->tpl->setVariable("USER_TARGET","chat.php?cmd=showUserFrame&ref_id=".
                                                                        $this->object->getRefId()."&room_id=".
                                                                        $_REQUEST["room_id"]."&p_id=".$_GET["p_id"]);
                        $this->tpl->setVariable("TOP_TARGET","chat.php?cmd=showTopFrame&ref_id=".
                                                                        $this->object->getRefId()."&room_id=".
                                                                        $_REQUEST["room_id"]."&p_id=".$_GET["p_id"]);
                        $this->tpl->setVariable("INPUT_TARGET","chat.php?cmd=showInputFrame&ref_id=".
                                                                        $this->object->getRefId()."&room_id=".
                                                                        $_REQUEST["room_id"]."&p_id=".$_GET["p_id"]);
                        $this->tpl->setVariable("RIGHT_TARGET","chat.php?cmd=showRightFrame&ref_id=".
                                                                        $this->object->getRefId()."&room_id=".
                                                                        $_REQUEST["room_id"]."&p_id=".$_GET["p_id"]);
                }
                else if ($_GET["a_id"])
                {
                        $this->tpl->setVariable("USER_TARGET","chat.php?cmd=showUserFrame&ref_id=".
                                                                        $this->object->getRefId()."&room_id=".
                                                                        $_REQUEST["room_id"]."&pa_id=".$_GET["a_id"]);
                        $this->tpl->setVariable("TOP_TARGET","chat.php?cmd=showTopFrame&ref_id=".
                                                                        $this->object->getRefId()."&room_id=".
                                                                        $_REQUEST["room_id"]."&a_id=".$_GET["a_id"]);
                        $this->tpl->setVariable("INPUT_TARGET","chat.php?cmd=showInputFrame&ref_id=".
                                                                        $this->object->getRefId()."&room_id=".
                                                                        $_REQUEST["room_id"]."&a_id=".$_GET["a_id"]);
                        $this->tpl->setVariable("RIGHT_TARGET","chat.php?cmd=showRightFrame&ref_id=".
                                                                        $this->object->getRefId()."&room_id=".
                                                                        $_REQUEST["room_id"]."&a_id=".$_GET["a_id"]);
                }
                else
                {
                        $this->tpl->setVariable("USER_TARGET","chat.php?cmd=showUserFrame&ref_id=".
                                                                        $this->object->getRefId()."&room_id=".
                                                                        $_REQUEST["room_id"]);
                        $this->tpl->setVariable("TOP_TARGET","chat.php?cmd=showTopFrame&ref_id=".
                                                                        $this->object->getRefId()."&room_id=".
                                                                        $_REQUEST["room_id"]);
                        $this->tpl->setVariable("INPUT_TARGET","chat.php?cmd=showInputFrame&ref_id=".
                                                                        $this->object->getRefId()."&room_id=".
                                                                        $_REQUEST["room_id"]);
                        $this->tpl->setVariable("RIGHT_TARGET","chat.php?cmd=showRightFrame&ref_id=".
                                                                        $this->object->getRefId()."&room_id=".
                                                                        $_REQUEST["room_id"]);
                }
                $this->tpl->setVariable("SERVER_TARGET",$this->object->server_comm->getServerFrameSource());
        }

Here is the call graph for this function:

Here is the caller graph for this function:

ilObjChatGUI::showInputFrame (  ) 

Definition at line 1092 of file class.ilObjChatGUI.php.

References $_GET, $_REQUEST, __getColorSelect(), __getFontFace(), __getFontType(), __loadStylesheet(), and ilUtil::sendInfo().

Referenced by cancel(), and input().

        {
                global $rbacsystem;

                $this->__loadStylesheet();
                $this->tpl->addBlockFile("CONTENT", "content", "tpl.chat_input_frame.html",'Modules/Chat');

                if($this->error)
                {
                        ilUtil::sendInfo($this->error);
                }
                if($_GET["p_id"])
                {
                        $user_obj =& new ilObjUser((int) $_GET["p_id"]);
                        $message = $this->lng->txt("chat_private_message")." ";
                        $message .= $this->object->chat_user->getLogin()." -> ".$user_obj->getLogin();
                        ilUtil::sendInfo($message);
                }
                else if($_GET["a_id"])
                {
                        $user_obj =& new ilObjUser((int) $_GET["a_id"]);
                        $message = $this->lng->txt("chat_address_user")." ".$user_obj->getLogin();
                        ilUtil::sendInfo($message);
                }
                
                if ($_GET["p_id"])
                {
                        $this->tpl->setVariable("FORMACTION","chat.php?cmd=gateway&ref_id=".
                                                                        $this->object->getRefId()."&room_id=".
                                                                        $_REQUEST["room_id"]."&p_id=".$_GET["p_id"]);
                }
                else if ($_GET["a_id"])
                {
                        $this->tpl->setVariable("FORMACTION","chat.php?cmd=gateway&ref_id=".
                                                                        $this->object->getRefId()."&room_id=".
                                                                        $_REQUEST["room_id"]."&a_id=".$_GET["a_id"]);
                }
                else
                {
                        $this->tpl->setVariable("FORMACTION","chat.php?cmd=gateway&ref_id=".
                                                                        $this->object->getRefId()."&room_id=".
                                                                        $_REQUEST["room_id"]);
                }

                $this->tpl->setVariable("TXT_NEW_MESSAGE",$this->lng->txt('chat_new_message'));
                $this->tpl->setVariable("TXT_COLOR",$this->lng->txt("chat_color"));
                $this->tpl->setVariable("TXT_TYPE",$this->lng->txt("chat_type"));
                $this->tpl->setVariable("TXT_FACE",$this->lng->txt("chat_face"));
                $this->tpl->setVariable("TXT_INPUT",$this->lng->txt("chat_input"));

                if ($_GET["p_id"])
                {
                        $this->tpl->setCurrentBlock("cancel");
                        $this->tpl->setVariable("TXT_SUBMIT_CANCEL",$this->lng->txt("cancel_whisper"));
                        $this->tpl->parseCurrentBlock();
                        $this->tpl->setVariable("TXT_SUBMIT_OK",$this->lng->txt("ok"));
                }
                elseif($_GET["a_id"])
                {
                        $this->tpl->setCurrentBlock("cancel");
                        $this->tpl->setVariable("TXT_SUBMIT_CANCEL",$this->lng->txt("cancel_talk"));
                        $this->tpl->parseCurrentBlock();
                        $this->tpl->setVariable("TXT_SUBMIT_OK",$this->lng->txt("ok"));
                }
                else
                {
                        $this->tpl->setVariable("TXT_SUBMIT_OK",$this->lng->txt("ok"));
                }
                $this->tpl->setVariable("TXT_HTML_EXPORT",$this->lng->txt('exp_html'));
                $this->tpl->setVariable("SELECT_COLOR",$this->__getColorSelect());
                $this->tpl->setVariable("RADIO_TYPE",$this->__getFontType());
                $this->tpl->setVariable("CHECK_FACE",$this->__getFontFace());

                if ($rbacsystem->checkAccess("moderate", $this->object->getRefId()))
                {
                        $this->object->__initChatRecording();
                        $this->tpl->setCurrentBlock("moderator");
                        $this->object->chat_recording->setRoomId($this->object->chat_room->getRoomId());
                        if ($this->object->chat_recording->isRecording())
                        {
                                if ($this->object->chat_recording->getTitle() != "")
                                {
                                        $this->tpl->setVariable("TXT_TITLE_STOP_RECORDING", $this->lng->txt("chat_recording_title"));
                                        $this->tpl->setVariable("VAL_TITLE_STOP_RECORDING", $this->object->chat_recording->getTitle());
                                }
                                if ($this->object->chat_recording->getDescription() != "")
                                {
                                        $this->tpl->setVariable("TXT_DESCRIPTION_STOP_RECORDING", $this->lng->txt("chat_recording_description"));
                                        $this->tpl->setVariable("VAL_DESCRIPTION_STOP_RECORDING", $this->object->chat_recording->getDescription());
                                }
                                $this->tpl->setVariable("TXT_SUBMIT_STOP_RECORDING", $this->lng->txt("chat_stop_recording"));
                        }
                        else
                        {
                                $this->tpl->setVariable("TXT_TITLE_START_RECORDING", $this->lng->txt("chat_recording_title"));
                                $this->tpl->setVariable("TXT_DESCRIPTION_START_RECORDING", $this->lng->txt("chat_recording_description"));
                                $this->tpl->setVariable("TXT_SUBMIT_START_RECORDING", $this->lng->txt("chat_start_recording"));
                        }
                        $this->tpl->setVariable("MODERATOR_FORMACTION","chat.php?cmd=gateway&ref_id=".
                                                                        $this->object->getRefId()."&room_id=".
                                                                        $this->object->chat_room->getRoomId());
                        $this->tpl->setVariable("TXT_RECORDINGS",$this->lng->txt('chat_recordings'));
                        $this->tpl->setVariable("MODERATOR_TARGET","_top");
                        $this->tpl->parseCurrentBlock("moderator");
                }
                
                // permanent link
                $this->tpl->setCurrentBlock('perma_link');
                $this->tpl->setVariable('PERMA_LINK', ILIAS_HTTP_PATH.'/goto.php?target='.$this->object->getType().'_'.$this->object->getRefId().'&client_id='.CLIENT_ID);
                $this->tpl->setVariable('TXT_PERMA_LINK', $this->lng->txt('chat_link_to_this_chat'));
                $this->tpl->setVariable('PERMA_TARGET', '_top');
                $this->tpl->parseCurrentBlock();
        }

Here is the call graph for this function:

Here is the caller graph for this function:

ilObjChatGUI::showRightFrame (  ) 

Definition at line 1206 of file class.ilObjChatGUI.php.

References __loadStylesheet().

        {
                $this->__loadStylesheet();
                $this->tpl->addBlockFile("CONTENT", "content", "tpl.chat_right_frame.html",'Modules/Chat');
        }

Here is the call graph for this function:

ilObjChatGUI::showTopFrame (  ) 

Definition at line 1086 of file class.ilObjChatGUI.php.

References __loadStylesheet().

        {
                $this->__loadStylesheet();
                $this->tpl->addBlockFile("CONTENT", "content", "tpl.chat_top_frame.html",'Modules/Chat');
                //$this->tpl->setVariable("TXT_NEW_MESSAGE",'Current discussion');
        }

Here is the call graph for this function:

ilObjChatGUI::showUserFrame (  ) 

Definition at line 1044 of file class.ilObjChatGUI.php.

References $_REQUEST, $_SESSION, __loadStylesheet(), __showActiveUsers(), __showOnlineUsers(), and __showRooms().

        {
                global $ilMainMenu, $ilLocator; 
                
                $this->object->chat_room->setUserId($_SESSION["AccountId"]);
                $this->object->chat_room->updateLastVisit();

                $this->__loadStylesheet(true);
                $this->tpl->addBlockFile("CONTENT", "content", "tpl.chat_user_frame.html",'Modules/Chat');
                
                $ilMainMenu->setSmallMode(true);
                $this->tpl->setVariable("MAINMENU", $ilMainMenu->getHTML());
                $this->tpl->addJavascript("./Services/Javascript/js/Basic.js");
                $this->tpl->addJavascript("./Services/Navigation/js/ServiceNavigation.js");
                $this->tpl->fillJavaScriptFiles();
                
                $ilLocator->addRepositoryItems($this->object->getRefId());
                $ilLocator->addItem($this->object->getTitle(), 'repository.php?ref_id='.$this->object->getRefId(), '_top', $this->object->getRefId());
                $this->tpl->setLocator();

                if($_REQUEST["room_id"])
                {
                        $this->tpl->setVariable("TITLE",$this->object->chat_room->getTitle());
                }
                else
                {
                        $this->tpl->setVariable("TITLE",$this->object->getTitle());
                }

                $this->__showRooms();

                $this->tpl->setVariable("ADD_FORMACTION","chat.php?cmd=gateway&room_id=".
                                                                $this->object->chat_room->getRoomId()."&ref_id=".$this->object->getRefId());
                $this->tpl->setVariable("TXT_ADD_PRIVATE_CHATROOM", $this->lng->txt("chat_add_private_chatroom"));
                $this->tpl->setVariable("TXT_ADD", $this->lng->txt("add"));

                $this->__showActiveUsers();
                if($this->object->chat_room->isOwner())
                {
                        $this->__showOnlineUsers();
                }
        }

Here is the call graph for this function:

ilObjChatGUI::showUserProfile (  ) 

Definition at line 2105 of file class.ilObjChatGUI.php.

References $_GET, ilObjectGUI::$tpl, $user, and exit.

        {
                global $tpl;
                
                require_once './Services/User/classes/class.ilObjUserGUI.php';

                $tpl->addBlockFile('CONTENT', 'content', 'tpl.chat_profile_view.html','Modules/Chat');

                $user = new ilObjUserGUI('', (int)$_GET['user'], false, false);
                $tpl->setVariable('USR_PROFILE', $user->getPublicProfile('', true, false));             
                
                $tpl->show();
                exit();
        }

ilObjChatGUI::startRecording (  ) 

Definition at line 940 of file class.ilObjChatGUI.php.

References $_GET, ilUtil::sendInfo(), and showFrames().

        {
                global $rbacsystem,$ilUser;

                if (!$rbacsystem->checkAccess("moderate", $this->object->getRefId()))
                {
                        $this->ilias->raiseError($this->lng->txt("msg_no_perm_read"),$this->ilias->error_obj->MESSAGE);
                }

                $this->object->__initChatRecording();
                if($_GET["room_id"])
                {
                        $this->object->chat_recording->setRoomId($_GET["room_id"]);
                }
                if (!$this->object->chat_recording->isRecording())
                {
                        $this->object->chat_recording->setModeratorId($ilUser->getId());
                        $this->object->chat_recording->startRecording($_POST["title"]);
                }
                ilUtil::sendInfo($this->lng->txt("chat_recording_started"),true);
                $this->showFrames();
        }

Here is the call graph for this function:

ilObjChatGUI::stopRecording (  ) 

Definition at line 963 of file class.ilObjChatGUI.php.

References $_GET, ilUtil::sendInfo(), and showFrames().

        {
                global $rbacsystem,$ilUser;

                if (!$rbacsystem->checkAccess("moderate", $this->object->getRefId()))
                {
                        $this->ilias->raiseError($this->lng->txt("msg_no_perm_read"),$this->ilias->error_obj->MESSAGE);
                }

                $this->object->__initChatRecording();
                if($_GET["room_id"])
                {
                        $this->object->chat_recording->setRoomId($_GET["room_id"]);
                }
                if ($this->object->chat_recording->isRecording())
                {
                        $this->object->chat_recording->stopRecording($ilUser->getId());
                }
                ilUtil::sendInfo($this->lng->txt("chat_recording_stopped"),true);
                $this->showFrames();
        }

Here is the call graph for this function:

ilObjChatGUI::unblockUsersObject (  ) 

Definition at line 278 of file class.ilObjChatGUI.php.

References blockedUsersObject(), and ilUtil::sendInfo().

        {
                include_once 'Modules/Chat/classes/class.ilChatBlockedUsers.php';

                global $rbacsystem;

                if(!$rbacsystem->checkAccess('moderate',$this->object->getRefId()))
                {
                        $this->ilias->raiseError($this->lng->txt("msg_no_perm_write"),$this->ilias->error_obj->MESSAGE);
                }

                $blocked_obj = new ilChatBlockedUsers($this->object->getId());
                
                if(!is_array($_POST['blocked_check']))
                {
                        ilUtil::sendInfo($this->lng->txt('chat_no_users_selected'));

                        return $this->blockedUsersObject();
                }

                foreach($_POST['blocked_check'] as $usr_id)
                {
                        $blocked_obj->unblock($usr_id);
                }

                ilUtil::sendInfo($this->lng->txt('chat_unblocked_user'));
                return $this->blockedUsersObject();
        }

Here is the call graph for this function:

ilObjChatGUI::unkickUser (  ) 

Definition at line 332 of file class.ilObjChatGUI.php.

References $_GET, and showFrames().

        {
                global $rbacsystem;

                if(!$rbacsystem->checkAccess('moderate',$this->object->getRefId()))
                {
                        $this->ilias->raiseError($this->lng->txt("msg_no_perm_write"),$this->ilias->error_obj->MESSAGE);
                }

                if($_GET["kick_id"])
                {
                        $this->object->chat_room->setUnkicked((int)$_GET['kick_id']);

                        #ilUtil::sendInfo($this->lng->txt("chat_user_dropped"),true);
                        $this->showFrames();
                }
        }

Here is the call graph for this function:

ilObjChatGUI::viewObject (  ) 

list childs of current object

public

Reimplemented from ilObjectGUI.

Definition at line 350 of file class.ilObjChatGUI.php.

References $_GET, $_SESSION, __showAdminAddRoomSelect(), __showAdminRoomSelect(), ilChatRoom::_getCountActiveUsers(), ilChatBlockedUsers::_isBlocked(), ilUtil::formCheckbox(), ilUtil::getImagePath(), and ilUtil::sendInfo().

Referenced by addRoomObject(), adminRoomsObject(), confirmedDeleteRoomObject(), and renameRoomObject().

        {
                if (strtolower($_GET["baseClass"]) == "iladministrationgui")
                {
                        parent::viewObject();
                        return true;
                }

                // Check blocked
                include_once 'Modules/Chat/classes/class.ilChatBlockedUsers.php';

                global $rbacsystem,$ilUser;

                if (!$rbacsystem->checkAccess("read", $this->ref_id))
                {
                        $this->ilias->raiseError($this->lng->txt("msg_no_perm_read"),$this->ilias->error_obj->MESSAGE);
                }
                $this->tpl->addBlockFile("ADM_CONTENT", "adm_content", "tpl.chat_view.html","Modules/Chat");

                // CHAT SERVER NOT ACTIVE
                if(!$this->object->server_comm->isAlive() or !$this->ilias->getSetting("chat_active"))
                {
                        ilUtil::sendInfo($this->lng->txt("chat_server_not_active"));
                }
                if(ilChatBlockedUsers::_isBlocked($this->object->getId(),$ilUser->getId()))
                {
                        ilUtil::sendInfo($this->lng->txt('chat_access_blocked'));

                        return true;
                }


                // DELETE ROOMS CONFIRM
                $checked = array();
                if($_SESSION["room_id_delete"])
                {
                        $checked = $_SESSION["room_id_delete"];
                        ilUtil::sendInfo($this->lng->txt("chat_delete_sure"));
                        $this->tpl->setCurrentBlock("confirm_delete");
                        $this->tpl->setVariable("TXT_DELETE_CANCEL",$this->lng->txt("cancel"));
                        $this->tpl->setVariable("TXT_DELETE_CONFIRM",$this->lng->txt("delete"));
                        $this->tpl->parseCurrentBlock();
                }

                // SHOW ROOMS TABLE
                $this->tpl->setVariable("TYPE_IMG",ilUtil::getImagePath('icon_chat.gif'));
                $this->tpl->setVariable("ALT_IMG",$this->lng->txt('obj_chat'));
                $this->tpl->setVariable("TITLE",$this->lng->txt('chat_rooms'));
                                                                

                $this->tpl->setVariable("FORMACTION",$this->ctrl->getFormAction($this));
                $this->tpl->setVariable("TXT_CHATROOMS",$this->lng->txt("chat_chatrooms"));
                $this->tpl->setVariable("ACTIONS",$this->lng->txt('actions'));

                $counter = 0;

                if($rbacsystem->checkAccess('write',$this->ref_id))
                {
                        $rooms = $this->object->chat_room->getAllRoomsOfObject();
                }
                else
                {
                        $this->object->chat_room->setOwnerId($_SESSION["AccountId"]);
                        $rooms = $this->object->chat_room->getRoomsOfObject();
                }

                $script = './chat.php';

                // ADD PUBLIC ROOM
                // CHAT SERVER  ACTIVE
                

                if(ilChatBlockedUsers::_isBlocked($this->object->getId(),$ilUser->getId()))
                {
                        $this->tpl->setCurrentBlock("blocked");
                        $this->tpl->setVariable("MESSAGE_BLOCKED",$this->lng->txt('chat_blocked'));
                        $this->tpl->parseCurrentBlock();
                }
                elseif($this->object->server_comm->isAlive() and $this->ilias->getSetting("chat_active"))
                {
                        $this->tpl->setCurrentBlock("active");
                        $this->tpl->setVariable("ROOM_LINK",$script."?ref_id=".$this->ref_id."&room_id=0");
                        $this->tpl->setVariable("ROOM_TARGET","chat");
                        $this->tpl->setVariable("ROOM_TXT_LINK",$this->lng->txt("show"));
                        $this->tpl->parseCurrentBlock();
                }
                else
                {
                        $this->tpl->touchBlock("not_active");
                }
                $this->tpl->setCurrentBlock("tbl_rooms_row");
                $this->tpl->setVariable("ROWCOL",++$counter % 2 ? "tblrow1" : "tblrow2");
                $this->tpl->setVariable("ROOM_CHECK",
                                                                ilUtil::formCheckbox(in_array(0,$checked) ? 1 : 0,
                                                                                                         "del_id[]",
                                                                                                         0));
                $this->tpl->setVariable("ROOM_NAME",$this->object->getTitle()." ".$this->lng->txt("chat_public_room"));
                $this->tpl->setVariable("USERS_ONLINE",
                                                                $this->lng->txt('chat_users_active').': '.
                                                                ilChatRoom::_getCountActiveUsers($this->object->getId()));
                $this->tpl->parseCurrentBlock();

                foreach($rooms as $room)
                {
                        // CHAT SERVER  ACTIVE
                        if($this->object->server_comm->isAlive() and $this->ilias->getSetting("chat_active"))
                        {
                                $this->tpl->setCurrentBlock("active");
                                $this->tpl->setVariable("ROOM_LINK",$script."?ref_id=".$this->ref_id."&room_id=".$room["room_id"]);
                                $this->tpl->setVariable("ROOM_TARGET", "chat");
                                $this->tpl->setVariable("ROOM_TXT_LINK",$this->lng->txt("show"));
                                $this->tpl->parseCurrentBlock();
                        }
                        else
                        {
                                $this->tpl->touchBlock("not_active");
                        }
                        $this->tpl->setCurrentBlock("tbl_rooms_row");
                        $this->tpl->setVariable("ROWCOL",++$counter % 2 ? "tblrow1" : "tblrow2");
                        $this->tpl->setVariable("ROOM_CHECK",
                                                                        ilUtil::formCheckbox(in_array($room["room_id"],$checked) ? 1 : 0,
                                                                        "del_id[]",
                                                                        $room["room_id"]));

                        $this->tpl->setVariable("ROOM_NAME",$room["title"]);
                        $this->tpl->setVariable("USERS_ONLINE",
                                                                        $this->lng->txt('chat_users_active').': '.
                                                                        ilChatRoom::_getCountActiveUsers($this->object->getId(),$room['room_id']));
                        $this->tpl->parseCurrentBlock();
                }
                $this->tpl->setCurrentBlock("has_rooms");
                $this->tpl->setVariable("TBL_FOOTER_IMG_SRC", ilUtil::getImagePath("arrow_downright.gif"));
                $this->tpl->setVariable("TBL_FOOTER_SELECT",$this->__showAdminRoomSelect(count($rooms)));
                $this->tpl->setVariable("FOOTER_HAS_ROOMS_OK",$this->lng->txt("ok"));
                $this->tpl->parseCurrentBlock();
                $this->tpl->setVariable("TBL_FOOTER_ADD_SELECT",$this->__showAdminAddRoomSelect());
                $this->tpl->setVariable("FOOTER_OK",$this->lng->txt("add"));
                
                // permanent link
                $this->tpl->setCurrentBlock("perma_link");
                $this->tpl->setVariable("PERMA_LINK", ILIAS_HTTP_PATH.
                        "/goto.php?target=".
                        $this->object->getType().
                        "_".$this->object->getRefId()."&client_id=".CLIENT_ID);
                $this->tpl->setVariable("TXT_PERMA_LINK", $this->lng->txt("perma_link"));
                $this->tpl->setVariable("PERMA_TARGET", "_top");
                $this->tpl->parseCurrentBlock();

        }

Here is the call graph for this function:

Here is the caller graph for this function:


Field Documentation

ilObjChatGUI::$in_module = false

Definition at line 42 of file class.ilObjChatGUI.php.

Referenced by setInModule().

ilObjChatGUI::$target_script = "adm_object.php"

Definition at line 41 of file class.ilObjChatGUI.php.


The documentation for this class was generated from the following file: