| ILIAS
    Release_4_1_x_branch Revision 61804
    | 
Class ilObjCategoryGUI. More...
 Inheritance diagram for ilObjCategoryGUI:
 Inheritance diagram for ilObjCategoryGUI: Collaboration diagram for ilObjCategoryGUI:
 Collaboration diagram for ilObjCategoryGUI:| Public Member Functions | |
| ilObjCategoryGUI ($a_data, $a_id, $a_call_by_reference=true, $a_prepare_output=true) | |
| Constructor  public. | |
| & | executeCommand () | 
| execute command note: this method is overwritten in all container objects | |
| getTabs (&$tabs_gui) | |
| Get tabs. | |
| renderObject () | |
| Render category. | |
| createObject () | |
| create new category form | |
| saveObject () | |
| save category  public | |
| infoScreenObject () | |
| this one is called from the info button in the repository not very nice to set cmdClass/Cmd manually, if everything works through ilCtrl in the future this may be changed | |
| infoScreen () | |
| show information screen | |
| editObject () | |
| edit category | |
| updateObject () | |
| updates object entry in object_data | |
| addTranslationObject () | |
| adds a translation form & save post vars to session | |
| removeTranslationObject () | |
| removes a translation form & save post vars to session | |
| removeBigIconObject () | |
| remove big icon | |
| removeSmallIconObject () | |
| remove small icon | |
| removeTinyIconObject () | |
| remove big icon | |
| importCategoriesFormObject () | |
| display form for category import | |
| _importCategoriesForm ($a_ref_id, &$a_tpl) | |
| display form for category import (static, also called by RootFolderGUI) | |
| importCancelledObject () | |
| import cancelled | |
| _getImportDir () | |
| get user import directory name | |
| importCategoriesObject () | |
| import categories | |
| importCategoriesWithRolObject () | |
| import categories with local rol | |
| _importCategories ($a_ref_id, $withrol_tmp) | |
| import categories (static, also called by RootFolderGUI) | |
| listUsersObject ($show_delete=false) | |
| performDeleteUsersObject () | |
| deleteUsersObject () | |
| assignRolesObject () | |
| assignSaveObject () | |
| __getAssignableRoles () | |
| __checkGlobalRoles ($new_assigned) | |
| __showRolesTable ($a_result_set, $a_from="") | |
| __showUsersTable ($a_result_set, $a_from="", $a_footer=true) | |
| __setTableGUIBasicData (&$tbl, &$result_set, $a_from="", $a_footer=true) | |
| & | __initTableGUI () | 
| __buildFilterSelect ($a_parent_ids) | |
| _goto ($a_target) | |
|  Public Member Functions inherited from ilContainerGUI | |
| ilContainerGUI ($a_data, $a_id, $a_call_by_reference=true, $a_prepare_output=true) | |
| Constructor  public. | |
| forwardToStyleSheet () | |
| Forward to style object. | |
| & | forwardToPageObject () | 
| forward command to page object | |
| addPageTabs () | |
| Add page tabs. | |
| getContainerPageHTML () | |
| Get container page HTML. | |
| prepareOutput ($a_show_subobjects=true) | |
| prepare output | |
| showTreeFlatIcon () | |
| setTitleAndDescription () | |
| called by prepare output | |
| showPossibleSubObjects () | |
| show possible sub objects selection list | |
| setContentSubTabs () | |
| Set content sub tabs. | |
| showAdministrationPanel (&$tpl) | |
| show administration panel | |
| __showTimingsButton (&$tpl) | |
| showPermanentLink (&$tpl) | |
| show permanent link | |
| switchToStdEditorObject () | |
| Switch to standard page editor. | |
| switchToOldEditorObject () | |
| Switch to old page editor. | |
| useNewEditorObject () | |
| Use new editor (-> delete xhtml content page) | |
| editPageFrameObject () | |
| show page editor frameset | |
| editPageContentObject () | |
| edit page content (for repository root node and categories) | |
| savePageContentObject () | |
| cancelPageContentObject () | |
| renderItemList ($a_type="all") | |
| showLinkListObject () | |
| clearAdminCommandsDetermination () | |
| cleaer administration commands determination | |
| & | newBlockTemplate () | 
| determin admin commands | |
| addHeaderRow (&$a_tpl, $a_type, $a_show_image=true) | |
| adds a header row to a block template | |
| addStandardRow (&$a_tpl, $a_html, $a_item_ref_id="", $a_item_obj_id="", $a_image_type="") | |
| adds a standard row to a block template | |
| addMessageRow (&$a_tpl, $a_message, $a_type) | |
| add message row | |
| resetRowType () | |
| setPageEditorTabs () | |
| Add page editor tabs. | |
| addStandardContainerSubTabs ($a_include_view=true) | |
| Add standar container subtabs for view, manage, oderdering and text/media editor link. | |
| enableAdministrationPanelObject () | |
| enable administration panel | |
| disableAdministrationPanelObject () | |
| enable administration panel | |
| editOrderObject () | |
| Edit order. | |
| isActiveOrdering () | |
| Check if ordering is enabled. | |
| addToDeskObject () | |
| removeFromDeskObject () | |
| lockObject () | |
| cutObject () | |
| cut object(s) out from a container and write the information to clipboard | |
| linkObject () | |
| create an new reference of an object in tree it's like a hard link of unix | |
| clearObject () | |
| clear clipboard and go back to last object | |
| performPasteIntoMultipleObjectsObject () | |
| initAndDisplayLinkIntoMultipleObjectsObject () | |
| showLinkIntoMultipleObjectsTreeObject () | |
| initAndDisplayMoveIntoObjectObject () | |
| showMoveIntoObjectTreeObject () | |
| pasteObject () | |
| paste object from clipboard to current place Depending on the chosen command the object(s) are linked, copied or moved | |
| copyObject () | |
| Copy object(s) out from a container and write the information to clipboard It is not possible to copy multiple objects at once. | |
| clipboardObject () | |
| show clipboard | |
| showCustomIconsEditing ($a_input_colspan=1) | |
| show edit section of custom icons for container | |
| isActiveAdministrationPanel () | |
| setColumnSettings ($column_gui) | |
| May be overwritten in subclasses. | |
| allowBlocksMoving () | |
| Standard is to allow blocks moving. | |
| allowBlocksConfigure () | |
| Standard is to allow blocks configuration. | |
| cloneWizardPageTreeObject () | |
| public | |
| cloneWizardPageListObject () | |
| public | |
| cloneWizardPageObject ($a_tree_view=true) | |
| Show clone wizard page for container objects. | |
| cloneAllObject () | |
| Clone all object Overwritten method for copying container objects. | |
| copyWizardHasOptions ($a_mode) | |
| public | |
| saveSortingObject () | |
| Save Sorting. | |
| cloneNodes ($srcRef, $dstRef, &$mapping, $newName=null) | |
| Recursively clones all nodes of the RBAC tree. | |
| modifyItemGUI (&$a_item_list_gui, $a_item_data, $a_show_path) | |
| Modify Item ListGUI for presentation in container. | |
| editStylePropertiesObject () | |
| Edit style properties. | |
| initStylePropertiesForm () | |
| Init style properties form. | |
| createStyleObject () | |
| Create Style. | |
| editStyleObject () | |
| Edit Style. | |
| deleteStyleObject () | |
| Delete Style. | |
| saveStyleSettingsObject () | |
| Save style settings. | |
| getAsynchItemListObject () | |
| Get item list command drop down asynchronously. | |
| importFileObject () | |
| Import. | |
|  Public Member Functions inherited from ilObjectGUI | |
| ilObjectGUI ($a_data, $a_id=0, $a_call_by_reference=true, $a_prepare_output=true) | |
| Constructor  public. | |
| withReferences () | |
| determines wether objects are referenced or not (got ref ids or not) | |
| setCreationMode ($a_mode=true) | |
| if true, a creation screen is displayed the current $_GET[ref_id] don't belong to the current class! the mode is determined in ilrepositorygui | |
| getCreationMode () | |
| get creation mode | |
| getAdminTabs (&$tabs_gui) | |
| administration tabs show only permissions and trash folder | |
| getHTML () | |
| undeleteObject () | |
| Get objects back from trash. | |
| confirmedDeleteObject () | |
| confirmed deletion of object -> objects are moved to trash or deleted immediately, if trash is disabled | |
| cancelDeleteObject () | |
| cancel deletion of object | |
| removeFromSystemObject () | |
| remove objects from trash bin and all entries therefore every object needs a specific deleteObject() method | |
| cancelObject ($in_rep=false) | |
| cancel action and go back to previous page  public | |
| getFormAction ($a_cmd, $a_formaction="") | |
| get form action for command (command is method name without "Object", e.g. | |
| isVisible ($a_ref_id, $a_type) | |
| viewObject () | |
| list childs of current object | |
| deleteObject ($a_error=false) | |
| Display deletion confirmation screen. | |
| trashObject () | |
| Show trash content of object. | |
| getTemplateFile ($a_cmd, $a_type="") | |
| get a template blockfile format: tpl. | |
| Data Fields | |
| $ctrl | |
|  Data Fields inherited from ilContainerGUI | |
| $bl_cnt = 1 | |
|  Data Fields inherited from ilObjectGUI | |
| const | COPY_WIZARD_NEEDS_PAGE = 1 | 
| $ilias | |
| $objDefinition | |
| $tpl | |
| $tree | |
| $lng | |
| $data | |
| $object | |
| $ref_id | |
| $obj_id | |
| $maxcount | |
| $formaction | |
| $return_location | |
| $target_frame | |
| $tab_target_script | |
| $actions | |
| $sub_objects | |
| $omit_locator = false | |
| Protected Member Functions | |
| editInfoObject () | |
| Edit extended category settings. | |
| updateInfoObject () | |
| Update info (extended meta data) | |
| initExtendedSettings () | |
| build property form for extended category settings | |
| resetFilterObject () | |
| Reset filter (note: this function existed before data table filter has been introduced. | |
| applyFilterObject () | |
| Apply filter. | |
| showSortingSettings () | |
| show sorting settings | |
| getSubTabs ($a_section) | |
| Add sub tabs. | |
|  Protected Member Functions inherited from ilContainerGUI | |
| showPasswordInstructionObject ($a_init=true) | |
| Show webdav password instruction. | |
| initFormPasswordInstruction () | |
| Init password form. | |
| savePasswordObject () | |
| Save password. | |
|  Protected Member Functions inherited from ilObjectGUI | |
| assignObject () | |
| prepareOutput () | |
| prepare output | |
| showUpperIcon () | |
| setTabs () | |
| set admin tabs  public | |
| setAdminTabs () | |
| set admin tabs  public | |
| setLocator () | |
| set Locator | |
| addLocatorItems () | |
| should be overwritten to add object specific items (repository items are preloaded) | |
| omitLocator ($a_omit=true) | |
| addAdminLocatorItems () | |
| should be overwritten to add object specific items (repository items are preloaded) | |
| displayEditForm ($fields) | |
| display edit form (usually called by editObject) | |
| afterUpdate () | |
| setFormAction ($a_cmd, $a_formaction) | |
| set specific form action for command | |
| getReturnLocation ($a_cmd, $a_location="") | |
| get return location for command (command is method name without "Object", e.g. | |
| setReturnLocation ($a_cmd, $a_location) | |
| set specific return location for command | |
| getTargetFrame ($a_cmd, $a_target_frame="") | |
| get target frame for command (command is method name without "Object", e.g. | |
| setTargetFrame ($a_cmd, $a_target_frame) | |
| set specific target frame for command | |
| getTitlesByRefId ($a_ref_ids) | |
| get Titles of objects this method is used for error messages in methods cut/copy/paste | |
| __showButton ($a_cmd, $a_text, $a_target= '') | |
| hitsperpageObject () | |
| __setTableGUIBasicData (&$tbl, &$result_set, $a_from="") | |
| standard implementation for tables use 'from' variable use different initial setting of table | |
| __showClipboardTable ($a_result_set, $a_from="") | |
| redirectToRefId ($a_ref_id, $a_cmd="") | |
| redirects to (repository) view per ref id usually to a container and usually used at the end of a save/import method where the object gui type (of the new object) doesn't match with the type of the current $_GET["ref_id"] value | |
| fillCloneTemplate ($a_tpl_varname, $a_type) | |
| Fill object clone template This method can be called from any object GUI class that wants to offer object cloning. | |
| getCenterColumnHTML () | |
| Get center column. | |
| getRightColumnHTML () | |
| Display right column. | |
| checkPermission ($a_perm, $a_cmd="") | |
| Additional Inherited Members | |
|  Static Public Member Functions inherited from ilContainerGUI | |
| static | _buildPath ($a_ref_id, $a_course_ref_id) | 
| build path | |
Class ilObjCategoryGUI.
ilObjCategoryGUI: ilPermissionGUI, ilPageObjectGUI, ilContainerLinkListGUI, ilObjUserGUI, ilObjUserFolderGUI ilObjCategoryGUI: ilInfoScreenGUI, ilObjStyleSheetGUI ilObjCategoryGUI: ilColumnGUI, ilObjectCopyGUI, ilUserTableGUI
Definition at line 20 of file class.ilObjCategoryGUI.php.
| ilObjCategoryGUI::__buildFilterSelect | ( | $a_parent_ids | ) | 
Definition at line 1624 of file class.ilObjCategoryGUI.php.
References $_SESSION, ilLocalUser\_getUserFolderId(), ilObject\_lookupObjId(), ilObject\_lookupTitle(), and formSelect().
 Here is the call graph for this function:
 Here is the call graph for this function:| ilObjCategoryGUI::__checkGlobalRoles | ( | $new_assigned | ) | 
Definition at line 1385 of file class.ilObjCategoryGUI.php.
References $_GET, $_REQUEST, ilObjectGUI\checkPermission(), and ilObjectFactory\getInstanceByObjId().
Referenced by assignSaveObject().
 Here is the call graph for this function:
 Here is the call graph for this function: Here is the caller graph for this function:
 Here is the caller graph for this function:| ilObjCategoryGUI::__getAssignableRoles | ( | ) | 
Definition at line 1362 of file class.ilObjCategoryGUI.php.
References $_REQUEST, and ilObjectFactory\getInstanceByObjId().
Referenced by assignRolesObject(), and assignSaveObject().
 Here is the call graph for this function:
 Here is the call graph for this function: Here is the caller graph for this function:
 Here is the caller graph for this function:| & ilObjCategoryGUI::__initTableGUI | ( | ) | 
Reimplemented from ilObjectGUI.
Definition at line 1617 of file class.ilObjCategoryGUI.php.
Referenced by __showRolesTable(), and __showUsersTable().
 Here is the caller graph for this function:
 Here is the caller graph for this function:| ilObjCategoryGUI::__setTableGUIBasicData | ( | & | $tbl, | 
| & | $result_set, | ||
| $a_from = "", | |||
| $a_footer = true | |||
| ) | 
Definition at line 1549 of file class.ilObjCategoryGUI.php.
References $_GET.
Referenced by __showRolesTable(), and __showUsersTable().
 Here is the caller graph for this function:
 Here is the caller graph for this function:| ilObjCategoryGUI::__showRolesTable | ( | $a_result_set, | |
| $a_from = "" | |||
| ) | 
Definition at line 1430 of file class.ilObjCategoryGUI.php.
References $_GET, $title, ilObjectGUI\$tpl, __initTableGUI(), __setTableGUIBasicData(), ilObjectGUI\checkPermission(), ilUtil\getImagePath(), and ilObjectFactory\getInstanceByObjId().
Referenced by assignRolesObject().
 Here is the call graph for this function:
 Here is the call graph for this function: Here is the caller graph for this function:
 Here is the caller graph for this function:| ilObjCategoryGUI::__showUsersTable | ( | $a_result_set, | |
| $a_from = "", | |||
| $a_footer = true | |||
| ) | 
Definition at line 1485 of file class.ilObjCategoryGUI.php.
References $_GET, ilObjectGUI\$tpl, __initTableGUI(), __setTableGUIBasicData(), ilObjectGUI\checkPermission(), and ilUtil\getImagePath().
 Here is the call graph for this function:
 Here is the call graph for this function:| ilObjCategoryGUI::_getImportDir | ( | ) | 
get user import directory name
Definition at line 1047 of file class.ilObjCategoryGUI.php.
References ilUtil\getDataDir().
Referenced by _importCategories().
 Here is the call graph for this function:
 Here is the call graph for this function: Here is the caller graph for this function:
 Here is the caller graph for this function:| ilObjCategoryGUI::_goto | ( | $a_target | ) | 
Definition at line 1652 of file class.ilObjCategoryGUI.php.
References $_GET, $ilErr, ilObjectGUI\$lng, ilObject\_lookupObjId(), ilObject\_lookupTitle(), exit, and ilUtil\sendFailure().
 Here is the call graph for this function:
 Here is the call graph for this function:| ilObjCategoryGUI::_importCategories | ( | $a_ref_id, | |
| $withrol_tmp | |||
| ) | 
import categories (static, also called by RootFolderGUI)
Definition at line 1077 of file class.ilObjCategoryGUI.php.
References $file_name, ilObjectGUI\$lng, _getImportDir(), ilUtil\createDirectory(), ilUtil\moveUploadedFile(), ilUtil\sendFailure(), ilUtil\sendSuccess(), and ilUtil\unzip().
Referenced by ilObjRootFolderGUI\importCategoriesObject(), importCategoriesObject(), ilObjRootFolderGUI\importCategoriesWithRolObject(), and importCategoriesWithRolObject().
 Here is the call graph for this function:
 Here is the call graph for this function: Here is the caller graph for this function:
 Here is the caller graph for this function:| ilObjCategoryGUI::_importCategoriesForm | ( | $a_ref_id, | |
| & | $a_tpl | ||
| ) | 
display form for category import (static, also called by RootFolderGUI)
Definition at line 982 of file class.ilObjCategoryGUI.php.
References ilObjectGUI\$lng, ilUtil\formCheckbox(), and ilUtil\switchColor().
Referenced by ilObjRootFolderGUI\importCategoriesFormObject(), and importCategoriesFormObject().
 Here is the call graph for this function:
 Here is the call graph for this function: Here is the caller graph for this function:
 Here is the caller graph for this function:| ilObjCategoryGUI::addTranslationObject | ( | ) | 
adds a translation form & save post vars to session
public
Definition at line 894 of file class.ilObjCategoryGUI.php.
References $_GET, $_POST, $_SESSION, ilObjectGUI\checkPermission(), and ilUtil\redirect().
 Here is the call graph for this function:
 Here is the call graph for this function:| 
 | protected | 
Apply filter.
Definition at line 1139 of file class.ilObjCategoryGUI.php.
References listUsersObject(), and ilUserTableGUI\MODE_LOCAL_USER.
 Here is the call graph for this function:
 Here is the call graph for this function:| ilObjCategoryGUI::assignRolesObject | ( | ) | 
Definition at line 1261 of file class.ilObjCategoryGUI.php.
References $_GET, __getAssignableRoles(), __showRolesTable(), ilObjectGUI\checkPermission(), ilUtil\formCheckbox(), ilObjectFactory\getInstanceByObjId(), listUsersObject(), and ilUtil\sendFailure().
Referenced by assignSaveObject().
 Here is the call graph for this function:
 Here is the call graph for this function: Here is the caller graph for this function:
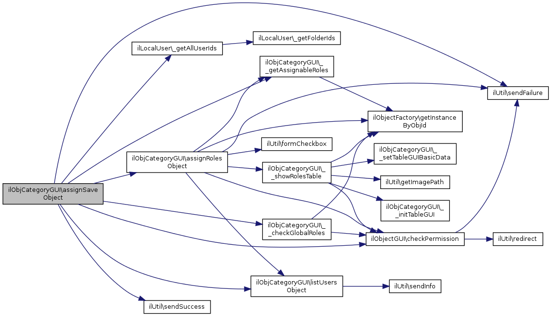
 Here is the caller graph for this function:| ilObjCategoryGUI::assignSaveObject | ( | ) | 
Definition at line 1317 of file class.ilObjCategoryGUI.php.
References $_GET, $_POST, $_REQUEST, __checkGlobalRoles(), __getAssignableRoles(), ilLocalUser\_getAllUserIds(), assignRolesObject(), ilObjectGUI\checkPermission(), listUsersObject(), ilUtil\sendFailure(), and ilUtil\sendSuccess().
 Here is the call graph for this function:
 Here is the call graph for this function:| ilObjCategoryGUI::createObject | ( | ) | 
create new category form
public
Reimplemented from ilObjectGUI.
Definition at line 253 of file class.ilObjCategoryGUI.php.
References $_GET, $_POST, $_SESSION, ilObjectGUI\$data, ilMDLanguageItem\_getLanguages(), ilObjectGUI\fillCloneTemplate(), ilUtil\getImagePath(), ilObjectGUI\getTemplateFile(), ilUtil\prepareFormOutput(), showSortingSettings(), and ilUtil\stripSlashes().
Referenced by saveObject().
 Here is the call graph for this function:
 Here is the call graph for this function: Here is the caller graph for this function:
 Here is the caller graph for this function:| ilObjCategoryGUI::deleteUsersObject | ( | ) | 
Definition at line 1230 of file class.ilObjCategoryGUI.php.
References $_POST, $user, ilObjUser\_lookupName(), ilObjectGUI\checkPermission(), listUsersObject(), and ilUtil\sendFailure().
 Here is the call graph for this function:
 Here is the call graph for this function:| 
 | protected | 
Edit extended category settings.
protected
Definition at line 582 of file class.ilObjCategoryGUI.php.
References ilObjectGUI\checkPermission(), getSubTabs(), and initExtendedSettings().
Referenced by updateInfoObject().
 Here is the call graph for this function:
 Here is the call graph for this function: Here is the caller graph for this function:
 Here is the caller graph for this function:| ilObjCategoryGUI::editObject | ( | ) | 
edit category
public
Reimplemented from ilObjectGUI.
Definition at line 646 of file class.ilObjCategoryGUI.php.
References $_GET, $_SESSION, ilObjectGUI\$data, ilMDLanguageItem\_getLanguages(), getSubTabs(), ilObjectGUI\getTargetFrame(), ilObjectGUI\getTemplateFile(), ilUtil\prepareFormOutput(), ilContainerGUI\showCustomIconsEditing(), showSortingSettings(), and ilUtil\stripSlashes().
 Here is the call graph for this function:
 Here is the call graph for this function:| & ilObjCategoryGUI::executeCommand | ( | ) | 
execute command note: this method is overwritten in all container objects
Reimplemented from ilContainerGUI.
Definition at line 40 of file class.ilObjCategoryGUI.php.
References $_GET, $cmd, $ilCtrl, $ret, ilObjectGUI\checkPermission(), ilContainerGUI\forwardToPageObject(), ilContainerGUI\forwardToStyleSheet(), ilObjStyleSheet\getContentStylePath(), ilObjectGUI\getCreationMode(), infoScreen(), ilObjectGUI\prepareOutput(), and renderObject().
 Here is the call graph for this function:
 Here is the call graph for this function:| 
 | protected | 
Add sub tabs.
| string | protected | 
Definition at line 1719 of file class.ilObjCategoryGUI.php.
References ilAdvancedMDRecord\_getActivatedObjTypes().
Referenced by editInfoObject(), and editObject().
 Here is the call graph for this function:
 Here is the call graph for this function: Here is the caller graph for this function:
 Here is the caller graph for this function:| ilObjCategoryGUI::getTabs | ( | & | $tabs_gui | ) | 
Get tabs.
Reimplemented from ilContainerGUI.
Definition at line 180 of file class.ilObjCategoryGUI.php.
References $_GET, ilObjectGUI\$lng, and ilUserAccountSettings\getInstance().
 Here is the call graph for this function:
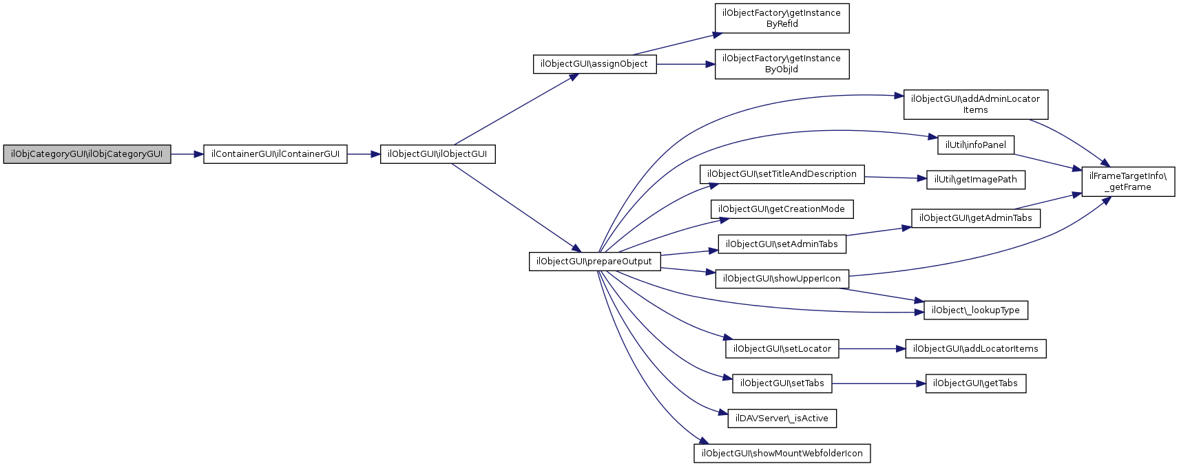
 Here is the call graph for this function:| ilObjCategoryGUI::ilObjCategoryGUI | ( | $a_data, | |
| $a_id, | |||
| $a_call_by_reference = true, | |||
| $a_prepare_output = true | |||
| ) | 
Constructor public.
Definition at line 28 of file class.ilObjCategoryGUI.php.
References ilContainerGUI\ilContainerGUI().
 Here is the call graph for this function:
 Here is the call graph for this function:| ilObjCategoryGUI::importCancelledObject | ( | ) | 
import cancelled
private
Definition at line 1039 of file class.ilObjCategoryGUI.php.
| ilObjCategoryGUI::importCategoriesFormObject | ( | ) | 
display form for category import
Definition at line 974 of file class.ilObjCategoryGUI.php.
References _importCategoriesForm().
 Here is the call graph for this function:
 Here is the call graph for this function:| ilObjCategoryGUI::importCategoriesObject | ( | ) | 
import categories
Definition at line 1055 of file class.ilObjCategoryGUI.php.
References $_GET, and _importCategories().
 Here is the call graph for this function:
 Here is the call graph for this function:| ilObjCategoryGUI::importCategoriesWithRolObject | ( | ) | 
import categories with local rol
Definition at line 1065 of file class.ilObjCategoryGUI.php.
References $_GET, and _importCategories().
 Here is the call graph for this function:
 Here is the call graph for this function:| ilObjCategoryGUI::infoScreen | ( | ) | 
show information screen
Definition at line 524 of file class.ilObjCategoryGUI.php.
References $_GET, $ilCtrl, ilAdvancedMDRecordGUI\MODE_INFO, and ilAdvancedMDRecordGUI\setInfoObject().
Referenced by executeCommand(), and infoScreenObject().
 Here is the call graph for this function:
 Here is the call graph for this function: Here is the caller graph for this function:
 Here is the caller graph for this function:| ilObjCategoryGUI::infoScreenObject | ( | ) | 
this one is called from the info button in the repository not very nice to set cmdClass/Cmd manually, if everything works through ilCtrl in the future this may be changed
Definition at line 514 of file class.ilObjCategoryGUI.php.
References infoScreen().
 Here is the call graph for this function:
 Here is the call graph for this function:| 
 | protected | 
build property form for extended category settings
protected
Definition at line 618 of file class.ilObjCategoryGUI.php.
References ilAdvancedMDRecordGUI\MODE_EDITOR, and ilAdvancedMDRecordGUI\setPropertyForm().
Referenced by editInfoObject().
 Here is the call graph for this function:
 Here is the call graph for this function: Here is the caller graph for this function:
 Here is the caller graph for this function:| ilObjCategoryGUI::listUsersObject | ( | $show_delete = false | ) | 
Definition at line 1151 of file class.ilObjCategoryGUI.php.
References ilUserTableGUI\MODE_LOCAL_USER, and ilUtil\sendInfo().
Referenced by applyFilterObject(), assignRolesObject(), assignSaveObject(), deleteUsersObject(), performDeleteUsersObject(), and resetFilterObject().
 Here is the call graph for this function:
 Here is the call graph for this function: Here is the caller graph for this function:
 Here is the caller graph for this function:| ilObjCategoryGUI::performDeleteUsersObject | ( | ) | 
Definition at line 1207 of file class.ilObjCategoryGUI.php.
References $_POST, ilLocalUser\_getAllUserIds(), ilObjectGUI\checkPermission(), ilObjectFactory\getInstanceByObjId(), listUsersObject(), and ilUtil\sendSuccess().
 Here is the call graph for this function:
 Here is the call graph for this function:| ilObjCategoryGUI::removeBigIconObject | ( | ) | 
remove big icon
public
Definition at line 937 of file class.ilObjCategoryGUI.php.
References $_GET, $_POST, $_SESSION, and ilObjectGUI\checkPermission().
 Here is the call graph for this function:
 Here is the call graph for this function:| ilObjCategoryGUI::removeSmallIconObject | ( | ) | 
remove small icon
public
Definition at line 950 of file class.ilObjCategoryGUI.php.
References $_GET, $_POST, $_SESSION, and ilObjectGUI\checkPermission().
 Here is the call graph for this function:
 Here is the call graph for this function:| ilObjCategoryGUI::removeTinyIconObject | ( | ) | 
remove big icon
public
Definition at line 963 of file class.ilObjCategoryGUI.php.
References $_GET, $_POST, $_SESSION, and ilObjectGUI\checkPermission().
 Here is the call graph for this function:
 Here is the call graph for this function:| ilObjCategoryGUI::removeTranslationObject | ( | ) | 
removes a translation form & save post vars to session
public
Definition at line 916 of file class.ilObjCategoryGUI.php.
References $_GET, ilObjectGUI\checkPermission(), and ilUtil\redirect().
 Here is the call graph for this function:
 Here is the call graph for this function:| ilObjCategoryGUI::renderObject | ( | ) | 
Render category.
Reimplemented from ilContainerGUI.
Definition at line 238 of file class.ilObjCategoryGUI.php.
References $ret.
Referenced by executeCommand().
 Here is the caller graph for this function:
 Here is the caller graph for this function:| 
 | protected | 
Reset filter (note: this function existed before data table filter has been introduced.
Definition at line 1124 of file class.ilObjCategoryGUI.php.
References listUsersObject(), and ilUserTableGUI\MODE_LOCAL_USER.
 Here is the call graph for this function:
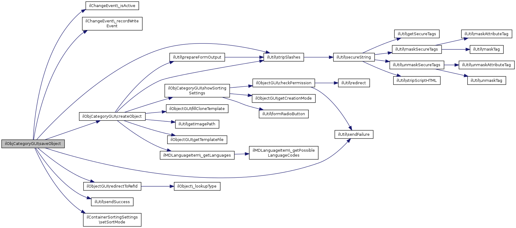
 Here is the call graph for this function:| ilObjCategoryGUI::saveObject | ( | ) | 
save category public
Reimplemented from ilObjectGUI.
Definition at line 426 of file class.ilObjCategoryGUI.php.
References $_GET, $_POST, ilObjectGUI\$data, $ilErr, ilChangeEvent\_isActive(), ilChangeEvent\_recordWriteEvent(), createObject(), ilObjectGUI\redirectToRefId(), ilUtil\sendFailure(), ilUtil\sendSuccess(), ilContainerSortingSettings\setSortMode(), and ilUtil\stripSlashes().
 Here is the call graph for this function:
 Here is the call graph for this function:| 
 | protected | 
show sorting settings
protected
Definition at line 1683 of file class.ilObjCategoryGUI.php.
References ilObjectGUI\checkPermission(), ilUtil\formRadioButton(), ilObjectGUI\getCreationMode(), ilContainer\SORT_MANUAL, and ilContainer\SORT_TITLE.
Referenced by createObject(), and editObject().
 Here is the call graph for this function:
 Here is the call graph for this function: Here is the caller graph for this function:
 Here is the caller graph for this function:| 
 | protected | 
Update info (extended meta data)
protected
Definition at line 598 of file class.ilObjCategoryGUI.php.
References ilObjectGUI\checkPermission(), editInfoObject(), ilAdvancedMDRecordGUI\loadFromPost(), ilAdvancedMDRecordGUI\MODE_EDITOR, and ilUtil\sendSuccess().
 Here is the call graph for this function:
 Here is the call graph for this function:| ilObjCategoryGUI::updateObject | ( | ) | 
updates object entry in object_data
public
Reimplemented from ilObjectGUI.
Definition at line 789 of file class.ilObjCategoryGUI.php.
References $_POST, ilObjectGUI\$data, $ilCtrl, ilChangeEvent\_catchupWriteEvents(), ilChangeEvent\_isActive(), ilChangeEvent\_recordWriteEvent(), ilObjectGUI\getReturnLocation(), ilUtil\redirect(), ilUtil\sendFailure(), ilUtil\sendSuccess(), ilContainerSortingSettings\setSortMode(), and ilUtil\stripSlashes().
 Here is the call graph for this function:
 Here is the call graph for this function:| ilObjCategoryGUI::$ctrl | 
Definition at line 22 of file class.ilObjCategoryGUI.php.