ILIAS  release_10 Revision v10.1-43-ga1241a92c2f
ilObjPersistentCertificateVerificationGUI Class Reference
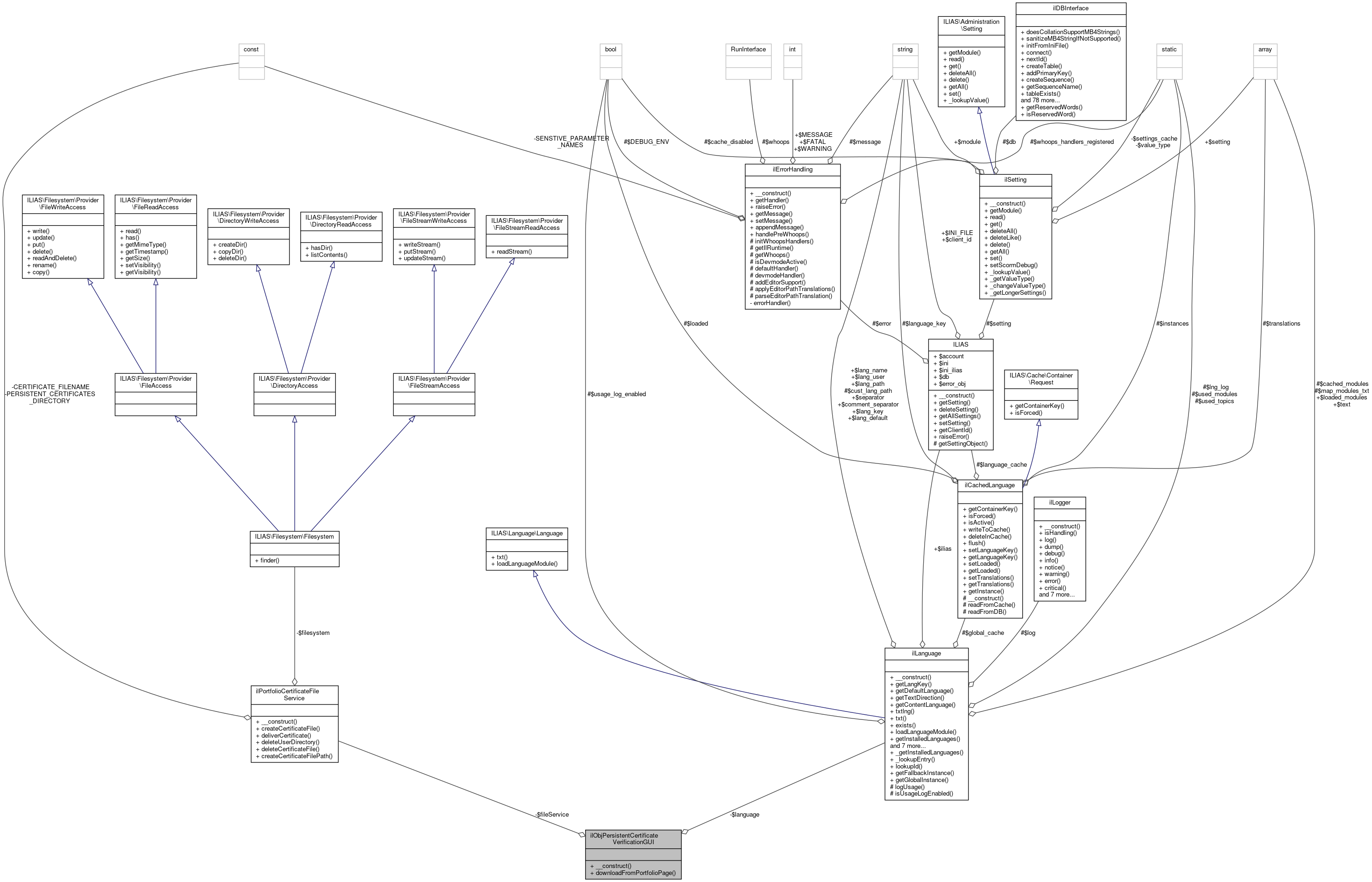
+ Collaboration diagram for ilObjPersistentCertificateVerificationGUI:

Public Member Functions

 __construct (?Container $dic=null, ?ilPortfolioCertificateFileService $fileService=null, ?ilLanguage $language=null)
 
 downloadFromPortfolioPage (ilPortfolioPage $a_page, int $objectId, int $userId)
 

Private Attributes

readonly ilPortfolioCertificateFileService $fileService
 
readonly ilLanguage $language
 

Detailed Description

Constructor & Destructor Documentation

◆ __construct()

ilObjPersistentCertificateVerificationGUI::__construct ( ?Container  $dic = null,
?ilPortfolioCertificateFileService  $fileService = null,
?ilLanguage  $language = null 
)

Definition at line 31 of file class.ilObjPersistentCertificateVerificationGUI.php.

References $DIC, $dic, $fileService, $language, and ILIAS\UI\examples\Symbol\Glyph\Language\language().

35  {
36  if (null === $dic) {
37  global $DIC;
38  $dic = $DIC;
39  }
40 
41  if (null === $fileService) {
43  }
44  $this->fileService = $fileService;
45 
46  if (null === $language) {
47  $language = $dic->language();
48  }
49  $this->language = $language;
50  }
global $DIC
Definition: shib_login.php:25
$dic
Definition: ltiresult.php:33
language()
description: > Example for rendring a language glyph.
Definition: language.php:25
+ Here is the call graph for this function:

Member Function Documentation

◆ downloadFromPortfolioPage()

ilObjPersistentCertificateVerificationGUI::downloadFromPortfolioPage ( ilPortfolioPage  $a_page,
int  $objectId,
int  $userId 
)
Exceptions
ilException
ilFileUtilsException

Definition at line 56 of file class.ilObjPersistentCertificateVerificationGUI.php.

References ilPCVerification\isInPortfolioPage(), and ILIAS\UI\examples\Symbol\Glyph\Language\language().

56  : void
57  {
58  if (ilPCVerification::isInPortfolioPage($a_page, 'crta', $objectId)) {
59  $this->fileService->deliverCertificate($userId, $objectId);
60  }
61 
62  throw new ilException($this->language->txt('permission_denied'));
63  }
static isInPortfolioPage(ilPortfolioPage $a_page, string $a_type, int $a_id)
language()
description: > Example for rendring a language glyph.
Definition: language.php:25
+ Here is the call graph for this function:

Field Documentation

◆ $fileService

readonly ilPortfolioCertificateFileService ilObjPersistentCertificateVerificationGUI::$fileService
private

Definition at line 28 of file class.ilObjPersistentCertificateVerificationGUI.php.

Referenced by __construct().

◆ $language

readonly ilLanguage ilObjPersistentCertificateVerificationGUI::$language
private

Definition at line 29 of file class.ilObjPersistentCertificateVerificationGUI.php.

Referenced by __construct().


The documentation for this class was generated from the following file: