ILIAS  release_10 Revision v10.1-43-ga1241a92c2f
ilLanguage Class Reference

language handling More...

+ Inheritance diagram for ilLanguage:
+ Collaboration diagram for ilLanguage:

Public Member Functions

 __construct (string $a_lang_key)
 Constructor read the single-language file and put this in an array text. More...
 
 getLangKey ()
 Return lang key. More...
 
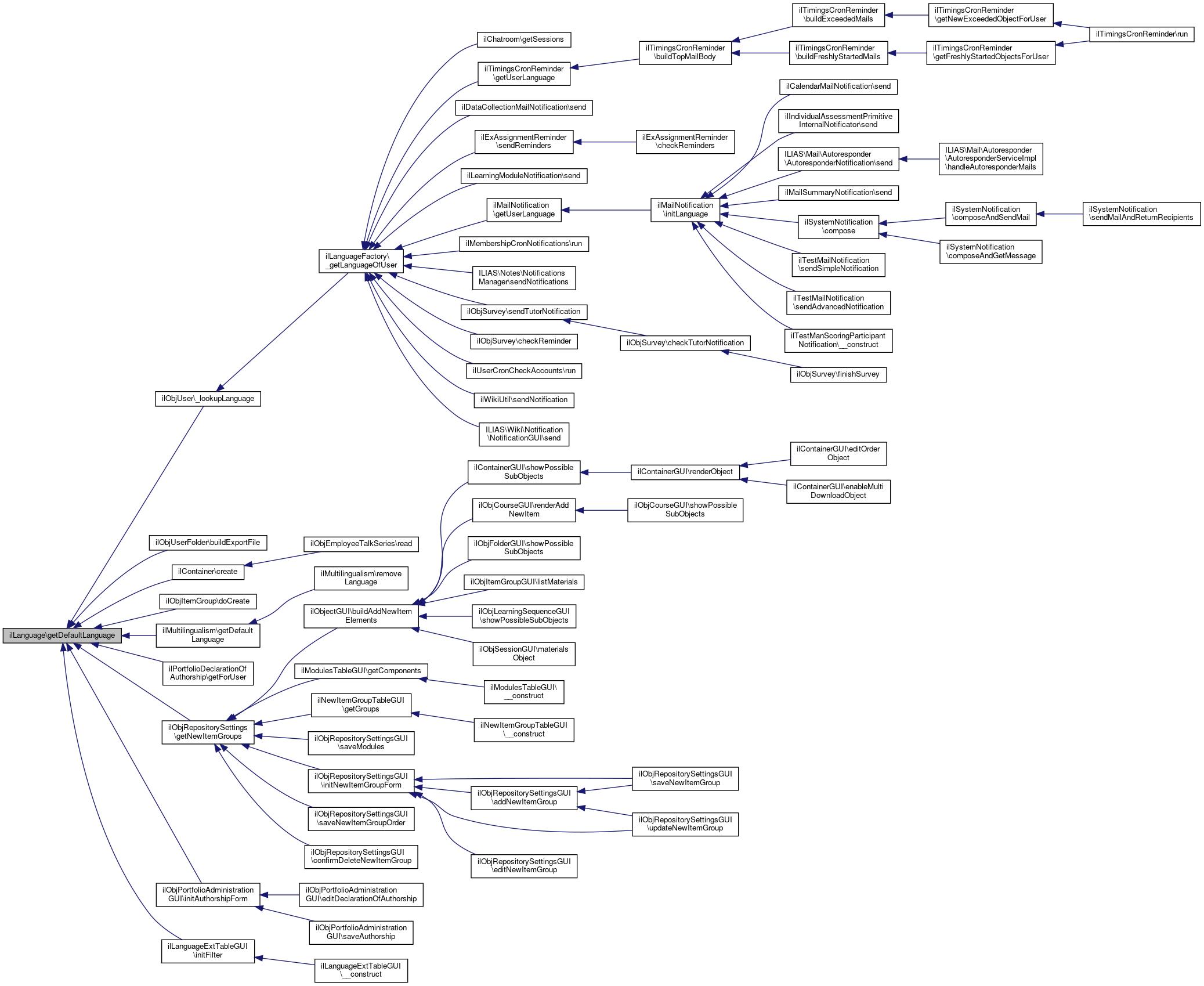
 getDefaultLanguage ()
 Return default language. More...
 
 getTextDirection ()
 Return text direction. More...
 
 getContentLanguage ()
 Return content language. More...
 
 txtlng (string $a_module, string $a_topic, string $a_language)
 gets the text for a given topic in a given language if the topic is not in the list, the topic itself with "-" will be returned More...
 
 txt (string $a_topic, string $a_default_lang_fallback_mod="")
 gets the text for a given topic if the topic is not in the list, the topic itself with "-" will be returned More...
 
 exists (string $a_topic)
 Check if language entry exists. More...
 
 loadLanguageModule (string $a_module)
 Load language module. More...
 
 getInstalledLanguages ()
 Get installed languages. More...
 
 getUsedTopics ()
 Return used topics. More...
 
 getUsedModules ()
 Return used modules. More...
 
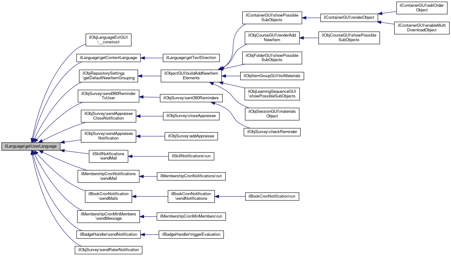
 getUserLanguage ()
 Return language of user. More...
 
 getCustomLangPath ()
 
 toJS ($a_lang_key, ilGlobalTemplateInterface $a_tpl=null)
 Transfer text to Javascript. More...
 
 toJSMap (array $a_map, ilGlobalTemplateInterface $a_tpl=null)
 Transfer text to Javascript. More...
 
 __destruct ()
 destructor saves all language usages to db if log is enabled and ilDB exists More...
 

Static Public Member Functions

static _getInstalledLanguages ()
 Get installed languages. More...
 
static _lookupEntry (string $a_lang_key, string $a_mod, string $a_id)
 
static lookupId (string $a_lang_key)
 Lookup obj_id of language. More...
 
static getFallbackInstance ()
 Builds a global default language instance. More...
 
static getGlobalInstance ()
 Builds the global language object. More...
 

Data Fields

ILIAS $ilias
 
array $text = []
 
string $lang_default
 
string $lang_user
 
string $lang_path
 
string $lang_key
 
string $lang_name
 
string $separator = "#:#"
 
string $comment_separator = "###"
 
array $loaded_modules = array()
 

Static Protected Member Functions

static logUsage (string $a_module, string $a_identifier)
 saves tupel of language module and identifier More...
 
static isUsageLogEnabled ()
 checks if language usage log is enabled you need MySQL to use this function this function is automatically enabled if DEVMODE is on this function is also enabled if language_log is 1 More...
 

Protected Attributes

array $cached_modules = array()
 
array $map_modules_txt = array()
 
bool $usage_log_enabled = false
 
string $cust_lang_path
 
ilLogger $log
 
ilCachedLanguage $global_cache
 

Static Protected Attributes

static array $used_topics = array()
 
static array $used_modules = array()
 
static array $lng_log = array()
 

Detailed Description

language handling

this class offers the language handling for an application. it works initially on one file: languages.txt from this file the class can generate many single language files. the constructor is called with a small language abbreviation e.g. $lng = new Language("en"); the constructor reads the single-languagefile en.lang and puts this into an array. with e.g. $lng->txt("user_updated"); you can translate a lang-topic into the actual language

Author
Peter Gabriel pgabr.nosp@m.iel@.nosp@m.datab.nosp@m.ay.d.nosp@m.e
Version
$Id$
Todo:
Das Datefeld wird bei Aenderungen einer Sprache (update, install, deinstall) nicht richtig gesetzt!!! Die Formatfunktionen gehoeren nicht in class.Language. Die sind auch woanders einsetzbar!!! Daher->besser in class.Format

Definition at line 43 of file class.ilLanguage.php.

Constructor & Destructor Documentation

◆ __construct()

ilLanguage::__construct ( string  $a_lang_key)

Constructor read the single-language file and put this in an array text.

the text array is two-dimensional. First dimension is the language. Second dimension is the languagetopic. Content is the translation.

$a_lang_key language code (two characters), e.g. "de", "en", "in" Return false if reading failed, otherwise true

Definition at line 74 of file class.ilLanguage.php.

References $DIC, $ilSetting, $lang_default, getInstalledLanguages(), ilCachedLanguage\getInstance(), and loadLanguageModule().

75  {
76  global $DIC;
77  $client_ini = $DIC->clientIni();
78 
79  $this->log = $DIC->logger()->root();
80 
81  $this->lang_key = $a_lang_key;
82 
83  $this->usage_log_enabled = self::isUsageLogEnabled();
84 
85  $this->lang_path = ILIAS_ABSOLUTE_PATH . "/lang";
86  $this->cust_lang_path = ILIAS_ABSOLUTE_PATH . "/lang/customizing";
87 
88  $this->lang_default = $client_ini->readVariable("language", "default") ?? 'en';
89  $this->lang_user = $this->lang_default;
90 
91  if ($DIC->offsetExists("ilSetting")) {
92  $ilSetting = $DIC->settings();
93  if ($ilSetting->get("language") != "") {
94  $this->lang_default = $ilSetting->get("language");
95  }
96  }
97  if ($DIC->offsetExists("ilUser")) {
98  $ilUser = $DIC->user();
99  $this->lang_user = $ilUser->prefs["language"];
100  }
101 
102  $langs = $this->getInstalledLanguages();
103 
104  if (!in_array($this->lang_key, $langs, true)) {
105  $this->lang_key = $this->lang_default;
106  }
107 
108  $this->global_cache = ilCachedLanguage::getInstance($this->lang_key);
109  if ($this->global_cache->isActive()) {
110  $this->cached_modules = $this->global_cache->getTranslations();
111  }
112  $this->loadLanguageModule("common");
113  }
loadLanguageModule(string $a_module)
Load language module.
string $lang_default
global $DIC
Definition: shib_login.php:25
getInstalledLanguages()
Get installed languages.
global $ilSetting
Definition: privfeed.php:32
+ Here is the call graph for this function:

◆ __destruct()

ilLanguage::__destruct ( )

destructor saves all language usages to db if log is enabled and ilDB exists

Definition at line 548 of file class.ilLanguage.php.

References $DIC, and $ilDB.

549  {
550  global $DIC;
551 
552  //case $ilDB not existing should not happen but if something went wrong it shouldn't leads to any failures
553  if (!$this->usage_log_enabled || !$DIC->isDependencyAvailable("database")) {
554  return;
555  }
556 
557  $ilDB = $DIC->database();
558 
559  foreach (self::$lng_log as $identifier => $module) {
560  $wave[] = "(" . $ilDB->quote($module, "text") . ', ' . $ilDB->quote($identifier, "text") . ")";
561  unset(self::$lng_log[$identifier]);
562 
563  if (count($wave) === 150 || (count(self::$lng_log) === 0 && count($wave) > 0)) {
564  $query = "REPLACE INTO lng_log (module, identifier) VALUES " . implode(", ", $wave);
565  $ilDB->manipulate($query);
566 
567  $wave = array();
568  }
569  }
570  }
global $DIC
Definition: shib_login.php:25

Member Function Documentation

◆ _getInstalledLanguages()

static ilLanguage::_getInstalledLanguages ( )
static

Get installed languages.

Definition at line 292 of file class.ilLanguage.php.

References ilObject\_getObjectsByType().

Referenced by ilLanguageDetection\detect(), ilAdvancedMDTranslationGUI\getAvailableLanguagesOptions(), and ilAdvancedMDRecordLanguageTableGUI\parse().

292  : array
293  {
294  $langlist = ilObject::_getObjectsByType("lng");
295 
296  $languages = [];
297  foreach ($langlist as $lang) {
298  if (strpos($lang["desc"], "installed") === 0) {
299  $languages[] = $lang["title"];
300  }
301  }
302 
303  return $languages ?: [];
304  }
static _getObjectsByType(string $obj_type="", int $owner=null)
+ Here is the call graph for this function:
+ Here is the caller graph for this function:

◆ _lookupEntry()

static ilLanguage::_lookupEntry ( string  $a_lang_key,
string  $a_mod,
string  $a_id 
)
static

Definition at line 306 of file class.ilLanguage.php.

References $DIC, $ilDB, and $q.

Referenced by ilObjLTIAdministrationGUI\getConsumerForm(), and ilAccountMail\replacePlaceholders().

306  : string
307  {
308  global $DIC;
309  $ilDB = $DIC->database();
310 
311  $set = $ilDB->query($q = sprintf(
312  "SELECT * FROM lng_data WHERE module = %s " .
313  "AND lang_key = %s AND identifier = %s",
314  $ilDB->quote($a_mod, "text"),
315  $ilDB->quote($a_lang_key, "text"),
316  $ilDB->quote($a_id, "text")
317  ));
318  $rec = $ilDB->fetchAssoc($set);
319 
320  if (isset($rec["value"]) && $rec["value"] != "") {
321  // remember the used topics
322  self::$used_topics[$a_id] = $a_id;
323  self::$used_modules[$a_mod] = $a_mod;
324 
325  if (self::isUsageLogEnabled()) {
326  self::logUsage($a_mod, $a_id);
327  }
328 
329  return $rec["value"];
330  }
331 
332  return "-" . $a_id . "-";
333  }
global $DIC
Definition: shib_login.php:25
$q
Definition: shib_logout.php:18
+ Here is the caller graph for this function:

◆ exists()

ilLanguage::exists ( string  $a_topic)

Check if language entry exists.

Definition at line 219 of file class.ilLanguage.php.

Referenced by ilSkillTemplateTreeExplorerGUI\getNodeIconAlt(), ilVirtualSkillTreeExplorerGUI\getNodeIconAlt(), ilPersonalSkillExplorerGUI\getNodeIconAlt(), and ilObjectPlugin\langExitsById().

219  : bool
220  {
221  return isset($this->text[$a_topic]);
222  }
+ Here is the caller graph for this function:

◆ getContentLanguage()

ilLanguage::getContentLanguage ( )

Return content language.

Definition at line 146 of file class.ilLanguage.php.

References getLangKey(), and getUserLanguage().

Referenced by getTextDirection().

146  : string
147  {
148  if ($this->getUserLanguage()) {
149  return $this->getUserLanguage();
150  }
151  return $this->getLangKey();
152  }
getUserLanguage()
Return language of user.
getLangKey()
Return lang key.
+ Here is the call graph for this function:
+ Here is the caller graph for this function:

◆ getCustomLangPath()

ilLanguage::getCustomLangPath ( )

Definition at line 380 of file class.ilLanguage.php.

References $cust_lang_path.

Referenced by ilObjLanguage\__construct().

380  : string
381  {
382  return $this->cust_lang_path;
383  }
string $cust_lang_path
+ Here is the caller graph for this function:

◆ getDefaultLanguage()

ilLanguage::getDefaultLanguage ( )

◆ getFallbackInstance()

static ilLanguage::getFallbackInstance ( )
static

Builds a global default language instance.

Definition at line 388 of file class.ilLanguage.php.

Referenced by ilInitialisation\goToLogin().

388  : ilLanguage
389  {
390  return new self("en");
391  }
+ Here is the caller graph for this function:

◆ getGlobalInstance()

static ilLanguage::getGlobalInstance ( )
static

Builds the global language object.

Definition at line 396 of file class.ilLanguage.php.

References $DIC, $ilSetting, ilSession\get(), and ilSession\set().

Referenced by ilInitialisation\goToLogin().

396  : self
397  {
398  global $DIC;
399 
400  $ilSetting = $DIC->settings();
401 
402  $ilUser = null;
403  if ($DIC->offsetExists("ilUser")) {
404  $ilUser = $DIC->user();
405  }
406 
407  $isset_get_lang = $DIC->http()->wrapper()->query()->has("lang");
408  if (!ilSession::get("lang") && !$isset_get_lang && $ilUser instanceof ilObjUser &&
409  (!$ilUser->getId() || $ilUser->isAnonymous())) {
410  $language_detection = new ilLanguageDetection();
411  $language = $language_detection->detect();
412 
413  ilSession::set("lang", $language);
414  }
415 
416  $post_change_lang_to = [];
417  if ($DIC->http()->wrapper()->post()->has('change_lang_to')) {
418  $post_change_lang_to = $DIC->http()->wrapper()->post()->retrieve(
419  'change_lang_to',
420  $DIC->refinery()->kindlyTo()->dictOf(
421  $DIC->refinery()->kindlyTo()->string()
422  )
423  );
424  }
425 
426  // prefer personal setting when coming from login screen
427  // Added check for ilUser->getId > 0 because it is 0 when the language is changed and
428  // the terms of service should be displayed
429  if ($ilUser instanceof ilObjUser &&
430  (($ilUser->getId() && !$ilUser->isAnonymous()))
431  ) {
432  ilSession::set("lang", $ilUser->getPref("language"));
433  }
434 
435  $get_lang = null;
436  if ($isset_get_lang) {
437  $get_lang = $DIC->http()->wrapper()->query()->retrieve(
438  "lang",
439  $DIC->refinery()->kindlyTo()->string()
440  );
441  }
442  ilSession::set("lang", ($isset_get_lang && $get_lang) ? $get_lang : ilSession::get("lang"));
443 
444  // check whether lang selection is valid
445  $langs = self::_getInstalledLanguages();
446  if (!in_array(ilSession::get("lang"), $langs, true)) {
447  if ($ilSetting instanceof ilSetting && (string) $ilSetting->get("language", '') !== "") {
448  ilSession::set("lang", $ilSetting->get("language"));
449  } else {
450  ilSession::set("lang", $langs[0]);
451  }
452  }
453 
454  return new self(ilSession::get("lang"));
455  }
static get(string $a_var)
This file is part of ILIAS, a powerful learning management system published by ILIAS open source e-Le...
global $DIC
Definition: shib_login.php:25
global $ilSetting
Definition: privfeed.php:32
static set(string $a_var, $a_val)
Set a value.
+ Here is the call graph for this function:
+ Here is the caller graph for this function:

◆ getInstalledLanguages()

ilLanguage::getInstalledLanguages ( )

◆ getLangKey()

◆ getTextDirection()

ilLanguage::getTextDirection ( )

Return text direction.

Definition at line 134 of file class.ilLanguage.php.

References getContentLanguage().

134  : string
135  {
136  $rtl = array("ar", "fa", "ur", "he");
137  if (in_array($this->getContentLanguage(), $rtl)) {
138  return "rtl";
139  }
140  return "ltr";
141  }
getContentLanguage()
Return content language.
+ Here is the call graph for this function:

◆ getUsedModules()

ilLanguage::getUsedModules ( )

Return used modules.

Definition at line 366 of file class.ilLanguage.php.

366  : array
367  {
368  asort(self::$used_modules);
369  return self::$used_modules;
370  }

◆ getUsedTopics()

ilLanguage::getUsedTopics ( )

Return used topics.

Definition at line 357 of file class.ilLanguage.php.

357  : array
358  {
359  asort(self::$used_topics);
360  return self::$used_topics;
361  }

◆ getUserLanguage()

◆ isUsageLogEnabled()

static ilLanguage::isUsageLogEnabled ( )
staticprotected

checks if language usage log is enabled you need MySQL to use this function this function is automatically enabled if DEVMODE is on this function is also enabled if language_log is 1

Definition at line 525 of file class.ilLanguage.php.

References $DIC, and $ilDB.

525  : bool
526  {
527  global $DIC;
528  $ilClientIniFile = $DIC->clientIni();
529  $ilDB = $DIC->database();
530 
531  if (!$ilClientIniFile instanceof ilIniFile) {
532  return false;
533  }
534 
535  if (defined("DEVMODE") && DEVMODE) {
536  return true;
537  }
538 
539  if (!$ilClientIniFile->variableExists("system", "LANGUAGE_LOG")) {
540  return (int) $ilClientIniFile->readVariable("system", "LANGUAGE_LOG") === 1;
541  }
542  return false;
543  }
global $DIC
Definition: shib_login.php:25

◆ loadLanguageModule()

ilLanguage::loadLanguageModule ( string  $a_module)

Load language module.

Implements ILIAS\Language\Language.

Definition at line 227 of file class.ilLanguage.php.

References $DIC, $ilDB, $lang_key, $lang_user, $q, $r, and ilDBConstants\FETCHMODE_ASSOC.

Referenced by ilPageMultiLangTableGUI\__construct(), ilObjItemGroupListGUI\__construct(), ilObjSurveyAdministrationGUI\__construct(), ilObjectFeedWriter\__construct(), ilTaxAssignInputGUI\__construct(), ILIAS\UI\Implementation\Component\Input\Container\Form\NotEmpty\__construct(), ilClipboardTableGUI\__construct(), ilDefaultPlaceholderDescription\__construct(), ilTaxSelectInputGUI\__construct(), ilMultiSrtConfirmationTable2GUI\__construct(), ilPageLayoutTableGUI\__construct(), ilPollUserTableGUI\__construct(), ilObjExternalToolsSettingsGUI\__construct(), ilGlossaryEditorGUI\__construct(), ilPRGMail\__construct(), ilRoleAssignmentTableGUI\__construct(), ilHTLMPresentationGUI\__construct(), ilWikiFunctionsBlockGUI\__construct(), ilMediaPoolPresentationGUI\__construct(), ilWorkspaceAccessHandler\__construct(), ilPortfolioAccessHandler\__construct(), ilPDNewsBlockGUI\__construct(), ilCertificateLearningHistoryProvider\__construct(), ilPDTasksBlockGUI\__construct(), ilHTLMEditorGUI\__construct(), ILIAS\TestQuestionPool\Questions\Presentation\QuestionTable\__construct(), ilSCORMTrackingItemsTableGUI\__construct(), ilObjSAHSLearningModuleGUI\__construct(), ILIAS\Exercise\Assignment\Mandatory\RandomAssignmentsManager\__construct(), ilObjStudyProgrammeIndividualPlanGUI\__construct(), ilPortfolioRepositoryGUI\__construct(), ilPDNewsGUI\__construct(), ilRatingCategoryGUI\__construct(), ilObjSCORM2004LearningModuleGUI\__construct(), ilSCORM2004TrackingItemsTableGUI\__construct(), ilRatingGUI\__construct(), ilObjFileBasedLMGUI\__construct(), ilObjDashboardSettingsGUI\__construct(), ilBlogPostingGUI\__construct(), ilPDNotesGUI\__construct(), ilDclContentExporter\__construct(), ilMediaPoolTableGUI\__construct(), ilNewsItemGUI\__construct(), ilNewsForContextBlockGUI\__construct(), ilObjMediaCastGUI\__construct(), ilBadgeManagementGUI\__construct(), ilPropertyFormGUI\__construct(), ilObjLanguageExtGUI\__construct(), ilObjExerciseGUI\__construct(), ilObjMediaObjectGUI\__construct(), ilObjStudyProgrammeMembersGUI\__construct(), ilObjStudyProgrammeSettingsGUI\__construct(), __construct(), ilObjStudyProgrammeGUI\__construct(), ilObjContentObjectGUI\__construct(), ilLMPresentationGUI\__construct(), ilTable2GUI\__construct(), ilPersonalSkillsGUI\__construct(), ilObjSurveyQuestionPool\_getQuestiontypes(), ilObjQuestionPool\_getQuestionTypes(), ilObjSurveyQuestionPool\_getQuestionTypeTranslations(), ilLMPageObjectGUI\_goto(), ilObjCourseAccess\_preloadData(), ilAdvancedMDFieldDefinitionText\addCustomFieldToDefinitionForm(), ilCleanCOPageHistoryCronjob\addCustomSettingsToForm(), ilTable2GUI\addFilterItemByMetaType(), ilObjectActivation\addListGUIActivationProperty(), ilInfoScreenGUI\addMetaDataSections(), ilObjItemGroupGUI\afterConstructor(), ilObjMediaPoolGUI\afterConstructor(), ilSharedResourceGUI\checkPassword(), ilWikiPageConfig\configureByObjectId(), ilMultilingualismGUI\confirmRemoveLanguages(), ilObjMediaObjectGUI\confirmSrtDeletionObject(), ilExAssTypeWikiTeamGUI\createWiki(), ilSCORM13PlayerGUI\debugGUI(), ilNewsItem\determineNewsContent(), ilObjContentObjectGUI\editMenuProperties(), ilAchievementsGUI\executeCommand(), ilObjWikiSettingsGUI\executeCommand(), ilSAHSPresentationGUI\executeCommand(), ilSAHSEditGUI\executeCommand(), ilSharedResourceGUI\executeCommand(), ilBadgeProfileGUI\executeCommand(), ilLinkInputGUI\executeCommand(), ilSCORM2004TrackingItems\exportObjGlobalToSystem(), ilSCORM2004TrackingItems\exportObjGlobalToSystemColumns(), ilSCORM2004TrackingItems\exportSelectedCore(), ilSCORM2004TrackingItems\exportSelectedCoreColumns(), ilSCORM2004TrackingItems\exportSelectedInteractions(), ilSCORM2004TrackingItems\exportSelectedInteractionsColumns(), ilSCORM2004TrackingItems\exportSelectedObjectives(), ilSCORM2004TrackingItems\exportSelectedObjectivesColumns(), ilStudyProgrammeRepositorySearchGUI\fillAutoCompleteToolbar(), ilRepositorySearchGUI\fillAutoCompleteToolbar(), ilTable2GUI\fillFooter(), ilSCORMTrackingItemsTableGUI\fillRowCSV(), ilSCORMTrackingItemsTableGUI\fillRowExcel(), ilContainerGUI\forwardToPageObject(), ILIAS\UI\Implementation\Component\Layout\Page\PageQueryActionHandler\getActionsDropDown(), ilObjGlossary\getAdvMDSubItemTitle(), ilObjWiki\getAdvMDSubItemTitle(), ilOrgUnitPositionGUI\getAuthorityDescription(), ilObjGlossary\getDeletionDependencies(), ILIAS\Exercise\Assignment\Mandatory\RandomAssignmentsManager\getDeniedDeactivationReasons(), ilBookingPrefBookCron\getDescription(), ilExcCronFeedbackNotification\getDescription(), ilExcCronReminders\getDescription(), ilSurveyCronNotification\getDescription(), ilBookCronNotification\getDescription(), ilSessionMailTemplateParticipantContext\getDescription(), ilCleanCOPageHistoryCronjob\getDescription(), ilCourseMailTemplateMemberContext\getDescription(), ilSkillNotifications\getDescription(), ilExcMailTemplatePeerReminderContext\getDescription(), ilSurveyMailTemplateRaterInvitationContext\getDescription(), ilSurveyMailTemplateReminderContext\getDescription(), ilExcMailTemplateSubmitReminderContext\getDescription(), ilExcMailTemplateGradeReminderContext\getDescription(), ilNewsItemGUI\getEditForm(), ilFirstLoginLearningHistoryProvider\getEntries(), ilCourseLearningHistoryProvider\getEntries(), ilBadgeLearningHistoryProvider\getEntries(), ilSkillLearningHistoryProvider\getEntries(), ilLuceneAdvancedSearchFields\getFields(), ilObjMediaPoolSubItemListGUI\getHTML(), ilObjGlossarySubItemListGUI\getHTML(), ilObjWikiSubItemListGUI\getHTML(), ilObjExerciseSubItemListGUI\getHTML(), ilContainerStartObjectsContentGUI\getHTML(), ilNewsItemGUI\getHTML(), ilTaggingGUI\getHTML(), ilInternalLinkGUI\getInitHTML(), ilContainerContentGUI\getIntroduction(), ilAchievementsGUI\getLinks(), ILIAS\UI\Implementation\Component\Layout\Page\PageQueryActionHandler\getMultiEditHelp(), ilObjContentObjectGUI\getMultiLangHeader(), ilPageMultiLangGUI\getMultiLangInfo(), ilFirstLoginLearningHistoryProvider\getName(), ilCourseLearningHistoryProvider\getName(), ilSkillLearningHistoryProvider\getName(), ilCountrySelectInputGUI\getOptions(), ILIAS\UI\Implementation\Component\Layout\Page\PageQueryActionHandler\getPageEditHelp(), ilPCLearningHistoryGUI\getPlaceholderPresentation(), ilObjWikiListGUI\getProperties(), ilObjSAHSLearningModuleListGUI\getProperties(), ilObjQuestionPool\getQuestionTypeTranslations(), ilObjLearningResourcesSettingsGUI\getSettingsForm(), ilSessionMailTemplateParticipantContext\getSpecificPlaceholders(), ilExcMailTemplatePeerReminderContext\getSpecificPlaceholders(), ilSurveyMailTemplateRaterInvitationContext\getSpecificPlaceholders(), ilExcMailTemplateSubmitReminderContext\getSpecificPlaceholders(), ilExcMailTemplateGradeReminderContext\getSpecificPlaceholders(), ilPageObjectGUI\getTinyMenu(), ilBookingPrefBookCron\getTitle(), ilExcCronReminders\getTitle(), ilExcCronFeedbackNotification\getTitle(), ilSurveyCronNotification\getTitle(), ilBookCronNotification\getTitle(), ilCourseMailTemplateMemberContext\getTitle(), ilSessionMailTemplateParticipantContext\getTitle(), ilCleanCOPageHistoryCronjob\getTitle(), ilSkillNotifications\getTitle(), ilExcMailTemplatePeerReminderContext\getTitle(), ilSurveyMailTemplateRaterInvitationContext\getTitle(), ilSurveyMailTemplateReminderContext\getTitle(), ilExcMailTemplateSubmitReminderContext\getTitle(), ilExAssTypeWikiTeam\getTitle(), ilExcMailTemplateGradeReminderContext\getTitle(), ilAlphabetInputGUI\getToolbarHTML(), ilPCDataTableEditorGUI\getTopActions(), ILIAS\UI\Implementation\Component\Layout\Page\PageQueryActionHandler\getTopActions(), ilMailNotification\getUserLanguage(), ilDefaultPlaceholderValues\getUserLanguage(), ilInternalLinkGUI\getUserSearchResult(), ilRepositoryTrashGUI\handleMultiReferences(), ilObjStyleSheet\ilClone(), ilObjSCORMLearningModule\importRaw(), ilObjectPluginGUI\infoScreen(), ilPortfolioTemplatePageConfig\init(), ilObjMediaCastGUI\initAddCastItemForm(), ilExAssignmentEditorGUI\initAssignmentForm(), ilObjPortfolioAdministrationGUI\initAuthorshipForm(), ilObjFolderGUI\initEditForm(), ilObjectGUI\initEditForm(), ilContainerGUI\initEditForm(), ilObjPrivacySecurityGUI\initErrorMessages(), ilWorkspaceShareTableGUI\initFilter(), ilPCResourcesGUI\initForm(), ilBookingScheduleGUI\initForm(), ilObjPortfolioAdministrationGUI\initFormSettings(), ilObjBookingPoolGUI\initHeaderAction(), ilTaggingGUI\initJavascript(), ilObjContentObjectGUI\initPropertiesForm(), ilObjectServiceSettingsGUI\initServiceSettingsForm(), ilMediaPoolImportGUI\initTranslationImportForm(), ilLMImportGUI\initTranslationImportForm(), ilLocationInputGUI\insert(), ilPCMediaObjectGUI\insertFromPool(), ilBadgeManagementGUI\listBadges(), ilMediaCreationGUI\listPoolItems(), ilObjTaxonomy\loadLanguageModule(), ilSCORM13PlayerGUI\logFileName(), ilObjCourseAccess\lookupPeriodInfo(), ilSCORMTrackingItemsPerScoFilterGUI\parse(), ilSCORMTrackingItemsPerUserFilterGUI\parse(), ilSCORM2004TrackingItemsPerUserFilterGUI\parse(), ilSCORM2004TrackingItemsPerScoFilterGUI\parse(), ilSCORMTrackingItemsTableGUI\parseValue(), ilSharedResourceGUI\passwordForm(), ilSCORM13PlayerGUI\postLogEntry(), ilObjContentObjectGUI\properties(), ilTaggingClassificationProvider\render(), ilScheduleInputGUI\render(), ilContainerSessionsContentGUI\renderSessionLimitLink(), ilRepositoryTrashGUI\restoreObjects(), ilMembershipCronNotifications\run(), ilUserCronCheckAccounts\run(), ilObjContentObjectGUI\saveProperties(), ilWikiPageGUI\searchWikiLinkAC(), ilBookCronNotification\sendMails(), ilObjEmployeeTalkGUI\sendUpdateNotification(), ilObjContentObjectGUI\setContentSubTabs(), ilContainerGUI\setPageEditorTabs(), ilObjWikiGUI\setSettingsSubTabs(), ilContainerGUI\showAdministrationPanel(), ilObjWorkspaceFolderGUI\showAdministrationPanel(), ilObjSystemFolderGUI\showBasicSettingsObject(), ilHelpGUI\showHelp(), ilObjSessionGUI\showJoinRequestButton(), ilObjStudyProgramme\statusToRepr(), ILIAS\User\Profile\Prompt\Settings\toForm(), ilSCORM2004TrackingItems\tracInteractionItem(), ilSCORM2004TrackingItems\tracInteractionItemColumns(), ilSCORM2004TrackingItems\tracInteractionUser(), ilSCORM2004TrackingItems\tracInteractionUserAnswers(), ilSCORM2004TrackingItems\tracInteractionUserAnswersColumns(), ilSCORM2004TrackingItems\tracInteractionUserColumns(), ilConditionHandlerGUI\translateOperator(), ilObjExercise\update(), ilPDNotesGUI\view(), and ilWikiStatGUI\viewToolbar().

227  : void
228  {
229  global $DIC;
230  $ilDB = $DIC->database();
231 
232  if (in_array($a_module, $this->loaded_modules, true)) {
233  return;
234  }
235 
236  $this->loaded_modules[] = $a_module;
237 
238  // remember the used modules globally
239  self::$used_modules[$a_module] = $a_module;
240 
242 
243  if (empty($this->lang_key)) {
245  }
246 
247  if (isset($this->cached_modules[$a_module]) && is_array($this->cached_modules[$a_module])) {
248  $this->text = array_merge($this->text, $this->cached_modules[$a_module]);
249 
250  if ($this->usage_log_enabled) {
251  foreach (array_keys($this->cached_modules[$a_module]) as $key) {
252  $this->map_modules_txt[$key] = $a_module;
253  }
254  }
255 
256  return;
257  }
258 
259  $q = "SELECT * FROM lng_modules " .
260  "WHERE lang_key = " . $ilDB->quote($lang_key, "text") . " AND module = " .
261  $ilDB->quote($a_module, "text");
262  $r = $ilDB->query($q);
263  $row = $r->fetchRow(ilDBConstants::FETCHMODE_ASSOC);
264 
265  if ($row === false) {
266  return;
267  }
268 
269  $new_text = unserialize($row["lang_array"], ["allowed_classes" => false]);
270  if (is_array($new_text)) {
271  $this->text = array_merge($this->text, $new_text);
272 
273  if ($this->usage_log_enabled) {
274  foreach (array_keys($new_text) as $key) {
275  $this->map_modules_txt[$key] = $a_module;
276  }
277  }
278  }
279  }
global $DIC
Definition: shib_login.php:25
$q
Definition: shib_logout.php:18
$r
+ Here is the caller graph for this function:

◆ logUsage()

static ilLanguage::logUsage ( string  $a_module,
string  $a_identifier 
)
staticprotected

saves tupel of language module and identifier

Definition at line 512 of file class.ilLanguage.php.

512  : void
513  {
514  if ($a_module !== "" && $a_identifier !== "") {
515  self::$lng_log[$a_identifier] = $a_module;
516  }
517  }

◆ lookupId()

static ilLanguage::lookupId ( string  $a_lang_key)
static

Lookup obj_id of language.

Definition at line 338 of file class.ilLanguage.php.

References $DIC, $ilDB, $res, and ilDBConstants\FETCHMODE_OBJECT.

Referenced by ilStartUpGUI\getAuthPageEditorHtml(), ilAuthPageEditorGUI\handlePageActions(), ilAdvancedMDRecordParser\handlerBeginTag(), and ILIAS\components\Authentication\Pages\AuthPageLanguagesOverviewTable\initRecords().

338  : int
339  {
340  global $DIC;
341  $ilDB = $DIC->database();
342 
343  $query = "SELECT obj_id FROM object_data " . " " .
344  "WHERE title = " . $ilDB->quote($a_lang_key, "text") . " " .
345  "AND type = " . $ilDB->quote("lng", "text");
346 
347  $res = $ilDB->query($query);
348  while ($row = $res->fetchRow(ilDBConstants::FETCHMODE_OBJECT)) {
349  return (int) $row->obj_id;
350  }
351  return 0;
352  }
$res
Definition: ltiservices.php:69
global $DIC
Definition: shib_login.php:25
+ Here is the caller graph for this function:

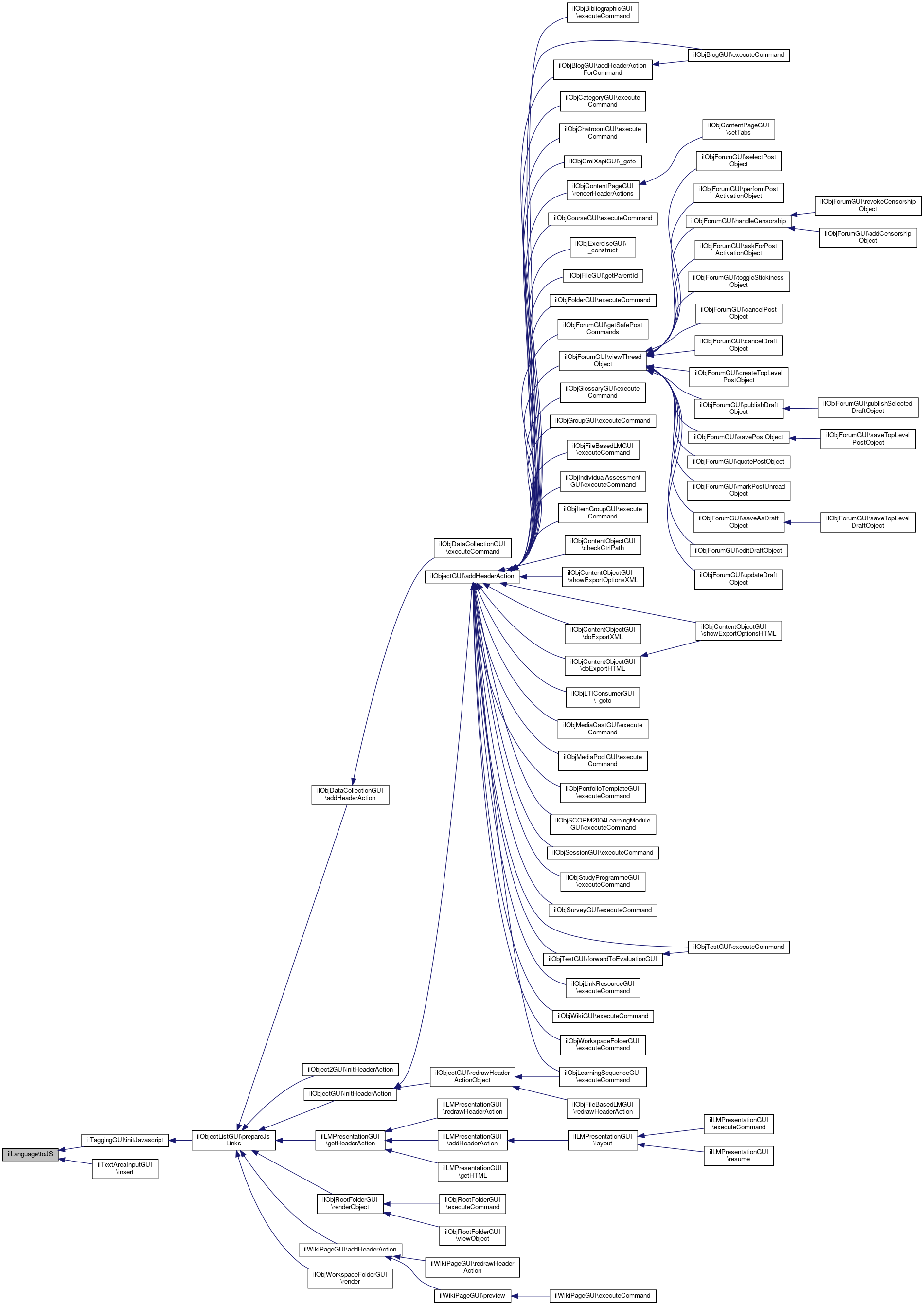
◆ toJS()

ilLanguage::toJS (   $a_lang_key,
ilGlobalTemplateInterface  $a_tpl = null 
)

Transfer text to Javascript.

Parameters
string|string[]$a_lang_key $a_lang_key language key string or array of language keys

Definition at line 464 of file class.ilLanguage.php.

References $DIC, toJSMap(), and txt().

Referenced by ilTaggingGUI\initJavascript(), and ilTextAreaInputGUI\insert().

464  : void
465  {
466  global $DIC;
467  $tpl = $DIC["tpl"];
468 
469  if (!is_object($a_tpl)) {
470  $a_tpl = $tpl;
471  }
472 
473  if (!is_array($a_lang_key)) {
474  $a_lang_key = array($a_lang_key);
475  }
476 
477  $map = array();
478  foreach ($a_lang_key as $lk) {
479  $map[$lk] = $this->txt($lk);
480  }
481  $this->toJSMap($map, $a_tpl);
482  }
toJSMap(array $a_map, ilGlobalTemplateInterface $a_tpl=null)
Transfer text to Javascript.
txt(string $a_topic, string $a_default_lang_fallback_mod="")
gets the text for a given topic if the topic is not in the list, the topic itself with "-" will be re...
global $DIC
Definition: shib_login.php:25
+ Here is the call graph for this function:
+ Here is the caller graph for this function:

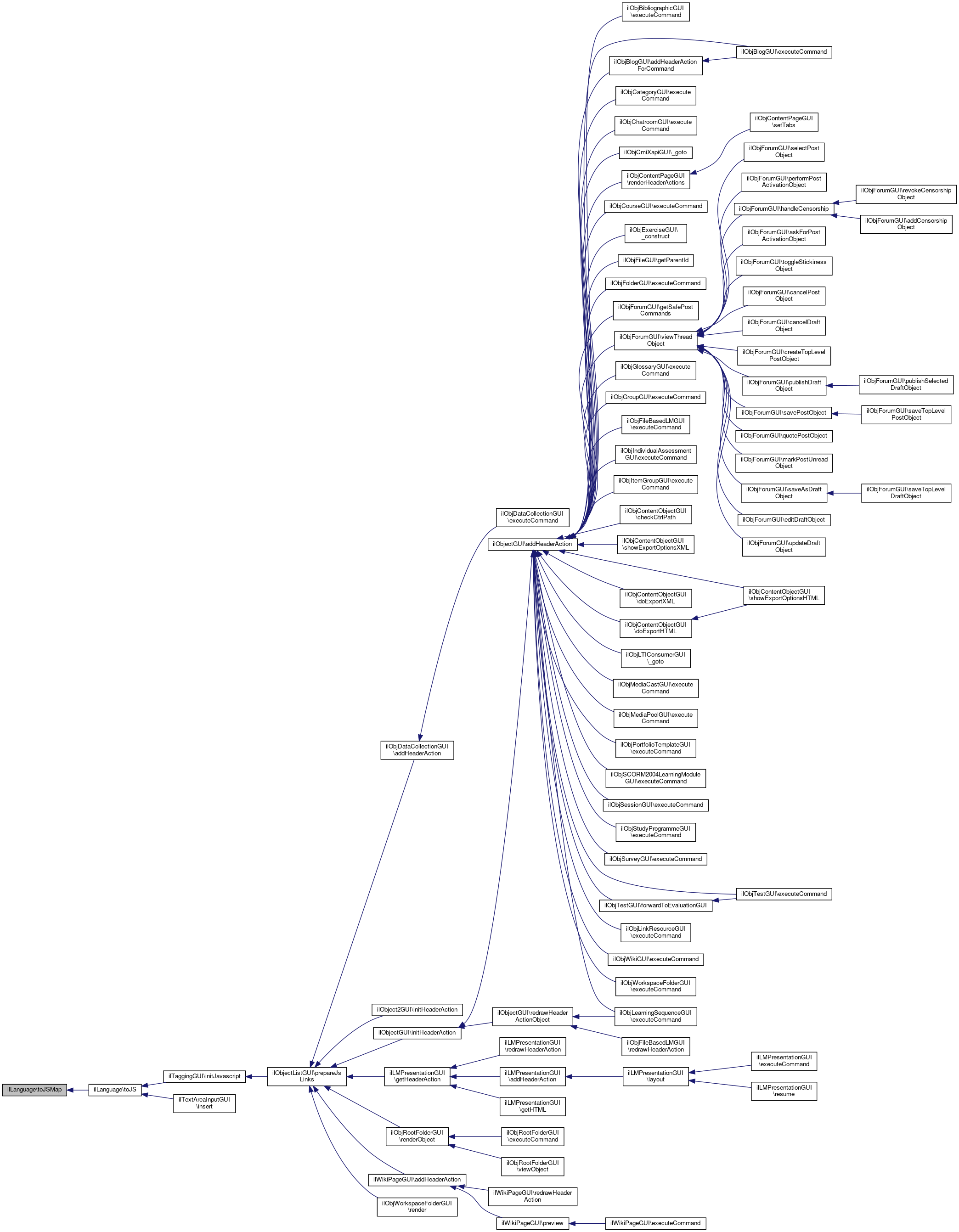
◆ toJSMap()

ilLanguage::toJSMap ( array  $a_map,
ilGlobalTemplateInterface  $a_tpl = null 
)

Transfer text to Javascript.

$a_map array of key value pairs (key is text string, value is content)

Definition at line 489 of file class.ilLanguage.php.

References $DIC.

Referenced by toJS().

489  : void
490  {
491  global $DIC;
492  $tpl = $DIC["tpl"];
493 
494  if (!is_object($a_tpl)) {
495  $a_tpl = $tpl;
496  }
497 
498  if (!is_array($a_map)) {
499  return;
500  }
501 
502  foreach ($a_map as $k => $v) {
503  if ($v != "") {
504  $a_tpl->addOnloadCode("il.Language.setLangVar('" . $k . "', " . json_encode($v, JSON_THROW_ON_ERROR) . ");");
505  }
506  }
507  }
global $DIC
Definition: shib_login.php:25
+ Here is the caller graph for this function:

◆ txt()

ilLanguage::txt ( string  $a_topic,
string  $a_default_lang_fallback_mod = "" 
)

gets the text for a given topic if the topic is not in the list, the topic itself with "-" will be returned

Implements ILIAS\Language\Language.

Definition at line 171 of file class.ilLanguage.php.

Referenced by ilBookingBulkCreationTableGUI\__construct(), ilDclTableViewEditFieldsTableGUI\__construct(), ilFoundUsersTableGUI\__construct(), ilPageMultiLangTableGUI\__construct(), ilRatingCategoryTableGUI\__construct(), ilLanguageExtTableGUI\__construct(), ilCategoryAssignRoleTableGUI\__construct(), ilHelpTooltipTableGUI\__construct(), SurveyConstraintsTableGUI\__construct(), ilLMMenuItemsTableGUI\__construct(), ilTaxAssignInputGUI\__construct(), ilMobSubtitleTableGUI\__construct(), ilWikiExportOrderTableGUI\__construct(), ilWikiSearchResultsTableGUI\__construct(), ilPCIIMPopupTableGUI\__construct(), ilUploadDirFilesTableGUI\__construct(), ilObjectFeedWriter\__construct(), ilSurveyParticipantsTableGUI\__construct(), ilLinksTableGUI\__construct(), ilSurveySyncTableGUI\__construct(), ilPCTabsTableGUI\__construct(), ilLMGlossaryTableGUI\__construct(), ilLMBlockedUsersTableGUI\__construct(), ilDclCreateViewTableGUI\__construct(), ilWikiContributorsTableGUI\__construct(), ilClipboardTableGUI\__construct(), ilPCFileListTableGUI\__construct(), ilPCGridCellTableGUI\__construct(), ilExcCriteriaTableGUI\__construct(), ilDefaultPlaceholderDescription\__construct(), ilSurveySkillChangesTableGUI\__construct(), ilLMPagesTableGUI\__construct(), ilPageHistoryTableGUI\__construct(), ilMultiSrtConfirmationTable2GUI\__construct(), ilWikiPageTemplatesTableGUI\__construct(), ilMediaPoolPageUsagesTableGUI\__construct(), ilExcDeliveredFilesTableGUI\__construct(), ilExcCriteriaCatalogueTableGUI\__construct(), ilPublicSubmissionsTableGUI\__construct(), ilHelpModuleTableGUI\__construct(), ilSurveyQuestionTableGUI\__construct(), ilHelpMappingTableGUI\__construct(), ilMediaObjectUsagesTableGUI\__construct(), ilPageLayoutTableGUI\__construct(), ilNewItemGroupTableGUI\__construct(), ilTaxonomyListTableGUI\__construct(), ilNewsForContextTableGUI\__construct(), ilPCIIMOverlaysTableGUI\__construct(), ilModulesTableGUI\__construct(), ilGlossaryEditorGUI\__construct(), ilContentStylesTableGUI\__construct(), ilBenchmarkTableGUI\__construct(), ilRoleAssignmentTableGUI\__construct(), ilUserFieldSettingsTableGUI\__construct(), ilExAssignmentListTextTableGUI\__construct(), ilPollUserTableGUI\__construct(), ilHTLMPresentationGUI\__construct(), ilStyleMediaQueryTableGUI\__construct(), ilItemGroupItemsTableGUI\__construct(), ilSurveySkillTableGUI\__construct(), ilTaxonomyTableGUI\__construct(), ilWikiFunctionsBlockGUI\__construct(), ilFeedbackConfirmationTable2GUI\__construct(), ilPasteStyleCharacteristicTableGUI\__construct(), ilStyleColorTableGUI\__construct(), FormMailCodesGUI\__construct(), ilSurveySkillThresholdsTableGUI\__construct(), ilMatrixRowWizardInputGUI\__construct(), ilMediaCastTableGUI\__construct(), ilImageFileInputGUI\__construct(), ilTableTemplatesTableGUI\__construct(), ilExportIDTableGUI\__construct(), ilTaxAssignedItemsTableGUI\__construct(), ilTermDefinitionEditorGUI\__construct(), ilCategoryWizardInputGUI\__construct(), ilPDTasksBlockGUI\__construct(), ilCustomUserFieldSettingsTableGUI\__construct(), ilPDNewsBlockGUI\__construct(), ilHTLMEditorGUI\__construct(), ilWorkspaceAccessTableGUI\__construct(), ilSkillLevelTableGUI\__construct(), ilStyleImageTableGUI\__construct(), ilExGradesTableGUI\__construct(), ilRepositorySelectorInputGUI\__construct(), ilWorkspaceShareTableGUI\__construct(), ilBookingObjectsTableGUI\__construct(), ilEditClipboardGUI\__construct(), ilSkillCatTableGUI\__construct(), ilMatchingWizardInputGUI\__construct(), ilMediaPoolTableGUI\__construct(), ilBookingReservationsTableGUI\__construct(), ilNewsForContextBlockGUI\__construct(), ilAssQuestionHintsTableGUI\__construct(), ilLMPresentationGUI\__construct(), ilObjSurvey\__construct(), ilPCTableGUI\_addAlignmentCheckboxes(), ilPCTableGUI\_addSpanInputs(), ilPCTableGUI\_addStyleCheckboxes(), ilPCTableGUI\_addWidthInputs(), ilSessionAppointment\_appointmentToString(), ilObjGlossaryAccess\_checkAccess(), ilObjFileBasedLMAccess\_checkAccess(), ilObjContentObjectAccess\_checkAccess(), ilObjMediaCastAccess\_checkAccess(), ilObjWikiAccess\_checkAccess(), ilObjPortfolioTemplateAccess\_checkAccess(), ilObjSurveyAccess\_checkAccess(), ilObjMediaObject\_determineWidthHeight(), ilObjQuestionPool\_getAvailableQuestionpools(), ilObjMediaObjectGUI\_getMediaInfoHTML(), ilAuthUtils\_getMultipleAuthModeOptions(), ilObjTestAccess\_getParticipantData(), SurveyQuestion\_getQuestionTypeName(), ilObjSurveyQuestionPool\_getQuestiontypes(), ilObjQuestionPool\_getQuestionTypes(), ilObjSurveyQuestionPool\_getQuestionTypeTranslations(), ilPCParagraphGUI\_getStandardCharacteristics(), ilPCSectionGUI\_getStandardCharacteristics(), ilDclStandardField\_getStandardFieldsAsArray(), ilObjSCORMLearningModule\_getStatusForUser(), ilObjStyleSheetGUI\_getTemplatePreview(), ilObjRole\_getTranslation(), ilObjLearningSequenceGUI\_goto(), ilStructureObjectGUI\_goto(), ilObjCmiXapiGUI\_goto(), ilRemoteObjectBaseGUI\_goto(), ilObjItemGroupGUI\_goto(), ilObjDataCollectionGUI\_goto(), ilLMPageObjectGUI\_goto(), ilObjectPluginGUI\_goto(), ilObjIndividualAssessmentGUI\_goto(), ilGlossaryTermGUI\_goto(), ilObjLearningSequence\_goto(), ilObjSessionGUI\_goto(), ilObjFolderGUI\_goto(), ilObjBookingPoolGUI\_goto(), ilObjFileBasedLMGUI\_goto(), ilObjLTIConsumerGUI\_goto(), ilObjSAHSLearningModuleGUI\_goto(), ilObjSurveyGUI\_goto(), ilObjSurveyQuestionPoolGUI\_goto(), ilObjWikiGUI\_goto(), ilObjGlossaryGUI\_goto(), ilObjFileGUI\_goto(), ilObjMediaCastGUI\_goto(), ilObjMediaPoolGUI\_goto(), ilObjCategoryGUI\_goto(), ilObjSystemFolderGUI\_goto(), ilObjGroupGUI\_goto(), ilObjLinkResourceGUI\_goto(), ilObjForumGUI\_goto(), ilObjContentObjectGUI\_goto(), ilObjTestGUI\_goto(), ilObjCourseGUI\_goto(), ilObjUserFolderGUI\_goto(), ilObjectGUI\_gotoRepositoryRoot(), ilObject\_lookupOwnerName(), ilObject\_prepareCloneSelection(), ilObjRole\_removeObjectId(), ilBadgeProfileGUI\activate(), ilBadgeProfileGUI\activateInCard(), ilObjBadgeAdministrationGUI\activateTypes(), ilWikiPageGUI\activateWikiPageRating(), ilLocatorGUI\addAdministrationItems(), ilMemberAgreementGUI\addAgreement(), ilPCInteractiveImage\addContentPopup(), ilObjWorkspaceFolderGUI\addContentSubTabs(), ilObjExerciseGUI\addContentSubTabs(), ilObjMediaCastGUI\addContentSubTabs(), ilObjBlogGUI\addContributor(), ilPageComponentPluginGUI\addCreationButton(), ilSkillTemplateCategoryGUI\addCreationButtons(), ilSkillCategoryGUI\addCreationButtons(), ilMemberAgreementGUI\addCustomFields(), ilAdvancedMDFieldDefinitionFloat\addCustomFieldToDefinitionForm(), ilAdvancedMDFieldDefinitionText\addCustomFieldToDefinitionForm(), ilCleanCOPageHistoryCronjob\addCustomSettingsToForm(), ilExAssTypePortfolioGUI\addEditFormCustomProperties(), ilExAssTypeTextGUI\addEditFormCustomProperties(), ilExAssTypeWikiTeamGUI\addEditFormCustomProperties(), ilMemberAgreementGUI\addExportFieldInfo(), ilTable2GUI\addFilterItemByMetaType(), ilUserTableGUI\addFilterItemByUdfType(), ilContainerRenderer\addHeaderRow(), ilObjWikiGUI\addImportantPageObject(), ilObjectActivation\addListGUIActivationProperty(), ilInfoScreenGUI\addMetaDataSections(), ilSkillTreeNodeGUI\addObjectsTab(), ilPCInteractiveImageGUI\addPopup(), ilInfoScreenGUI\addPreconditionSection(), ilBlockGUI\addRepoCommands(), ilPersonalSkillsGUI\addSkill(), ilContainerGUI\addStandardContainerSubTabs(), ilSkillTreeNodeGUI\addStatusInput(), ilTaxMDGUI\addSubTab(), ilStructureObjectGUI\addSubTabs(), ilExerciseManagementGUI\addSubTabs(), ilPCTabsGUI\addTab(), ilContainerSkillGUI\addTabs(), ilObjContentObjectGUI\addTabs(), ilAdvancedMDFieldDefinition\addToFieldDefinitionForm(), ilObjContentObjectGUI\addTooltip(), ilExcCriteriaBool\addToPeerReviewForm(), ilExcCriteriaText\addToPeerReviewForm(), ilNewsForContextBlockGUI\addToSettingsForm(), ilPersonalSkillsFilterGUI\addToToolbar(), ilPCInteractiveImage\addTriggerMarker(), ilObjGlossaryGUI\addUsagesToInfo(), ilSkillTreeNodeGUI\addUsageTab(), ilGroupAddToGroupActionGUI\addUser(), ilObjBlogGUI\addUserFromAutoComplete(), ilExerciseManagementGUI\adoptTeamsFromGroupObject(), ilObjTaxonomyGUI\afterSave(), ilCalendarEntry\appointmentToMailString(), ilBadgeManagementGUI\assignBadge(), ilSkillProfileGUI\assignLevel(), ilSkillProfileGUI\assignLevelSelectSkill(), ilSkillProfileGUI\assignLevelToProfile(), ilPersonalSkillsGUI\assignMaterial(), ilPersonalSkillsGUI\assignMaterials(), ilSkillProfileGUI\assignRole(), ilSkillProfileGUI\assignUser(), ilObjSystemFolderGUI\benchmarkSubTabs(), ilWikiPageGUI\blockWikiPage(), ilSurveyEvaluationGUI\buildExportButtonAndModal(), ILIAS\Test\Settings\GlobalSettings\GlobalTestSettings\buildGeneralSettingsInputs(), ilTestRandomQuestionsSrcPoolDefinitionQuantitiesCalculation\buildIntersectionQuestionSharingDefinitionsString(), ILIAS\User\Profile\Prompt\Settings\buildLangTextAreaInputs(), ILIAS\User\Profile\Prompt\Settings\buildPromptingSettingsInputs(), ILIAS\User\Profile\Prompt\Settings\buildPromptModeInput(), ilInfoScreenGUI\buildPublicAccessExportButton(), ILIAS\Test\Settings\GlobalSettings\GlobalTestSettings\buildQuestionSettingsInputs(), ilExAssTypeUploadGUI\buildSubmissionPropertiesAndActions(), ilExAssTypePortfolioGUI\buildSubmissionPropertiesAndActions(), ilExAssTypeTextGUI\buildSubmissionPropertiesAndActions(), ilExSubmissionTeamGUI\buildSubmissionPropertiesAndActions(), ilExPeerReviewGUI\buildSubmissionPropertiesAndActions(), ilExAssTypeWikiTeamGUI\buildSubmissionPropertiesAndActions(), ilObjStyleSheetGUI\cancelObject(), ilPDNewsBlockGUI\changeFeedSettings(), ilPCMediaObjectGUI\changeObjectReference(), ilPageEditorGUI\characteristic(), ilObjContentObjectGUI\checkCtrlPath(), ilDclCheckboxInputGUI\checkInput(), ilDclTextInputGUI\checkInput(), ilUriInputGUI\checkInput(), ilFormulaInputGUI\checkInput(), ilFontSizeInputGUI\checkInput(), ilRegExpInputGUI\checkInput(), ilBackgroundImageInputGUI\checkInput(), ilNumericStyleValueInputGUI\checkInput(), ilSelectBuilderInputGUI\checkInput(), ilCustomInputGUI\checkInput(), ilRadioGroupInputGUI\checkInput(), ilTextWizardInputGUI\checkInput(), ilScheduleInputGUI\checkInput(), ilAdvSelectInputGUI\checkInput(), ilEMailInputGUI\checkInput(), ilFileWizardInputGUI\checkInput(), ilUserLoginInputGUI\checkInput(), ilAlphabetInputGUI\checkInput(), ilBackgroundPositionInputGUI\checkInput(), ilLocationInputGUI\checkInput(), ilSelectInputGUI\checkInput(), ilTRBLBorderWidthInputGUI\checkInput(), ilCheckboxGroupInputGUI\checkInput(), ilRepositorySelectorInputGUI\checkInput(), ilTRBLNumericStyleValueInputGUI\checkInput(), ilTagInputGUI\checkInput(), ilMultiSelectInputGUI\checkInput(), ilDateTimeInputGUI\checkInput(), ilMatrixRowWizardInputGUI\checkInput(), ilExplorerSelectInputGUI\checkInput(), ilCSSRectInputGUI\checkInput(), ilPasswordInputGUI\checkInput(), ilImagemapFileInputGUI\checkInput(), ilTextInputGUI\checkInput(), ilNumberInputGUI\checkInput(), ilCategoryWizardInputGUI\checkInput(), ilDateDurationInputGUI\checkInput(), ilLinkInputGUI\checkInput(), ilTextAreaInputGUI\checkInput(), ilDclFieldEditGUI\checkInput(), ilSharedResourceGUI\checkPassword(), ilObjWorkspaceFolderGUI\checkPassword(), ilContainerGUI\clipboardObject(), ilSurveyEvaluationGUI\competenceEval(), ilWikiPageConfig\configureByObjectId(), ilGroupAddToGroupActionGUI\confirmAddUser(), ilPortfolioRoleAssignmentGUI\confirmAssignmentDeletion(), ilExAssignmentEditorGUI\confirmAssignmentsDeletionObject(), ilBlogPostingGUI\confirmBlogPostingDeletion(), ilGroupAddToGroupActionGUI\confirmCreateGroupAndAddUser(), ilMultilingualismGUI\confirmDeactivateContentMultiLang(), ilBadgeManagementGUI\confirmDeassignBadge(), ilExerciseManagementGUI\confirmDeassignMembersObject(), ilDclFieldEditGUI\confirmDelete(), ilRatingCategoryGUI\confirmDelete(), ilBookingScheduleGUI\confirmDelete(), ilBookingObjectGUI\confirmDelete(), ilBadgeManagementGUI\confirmDeleteBadges(), ilExSubmissionFileGUI\confirmDeleteDeliveredObject(), ilFileSystemGUI\confirmDeleteFile(), ilObjBadgeAdministrationGUI\confirmDeleteImageTemplates(), ilObjBadgeAdministrationGUI\confirmDeleteObjectBadges(), ilPCInteractiveImageGUI\confirmDeleteOverlays(), ilContSkillAdminGUI\confirmDeleteSelectedLocalProfiles(), ilContSkillAdminGUI\confirmDeleteSingleLocalProfile(), ilObjTaxonomyGUI\confirmDeleteTaxonomy(), ilExcCriteriaGUI\confirmDeletion(), ilExcCriteriaCatalogueGUI\confirmDeletion(), ilObjMediaCastGUI\confirmDeletionItemsObject(), ilNewsItemGUI\confirmDeletionNewsItems(), ilObjContentObjectGUI\confirmGlossarySelection(), ilSkillProfileGUI\confirmLevelAssignmentRemoval(), ilBasicSkillGUI\confirmLevelDeletion(), ilPCInteractiveImageGUI\confirmPopupDeletion(), ilPortfolioRepositoryGUI\confirmPortfolioDeletion(), ilObjMediaPoolGUI\confirmRemove(), ilRepositoryTrashGUI\confirmRemoveFromSystemObject(), ilContainerGUI\confirmRemoveFromSystemObject(), ilObjWikiGUI\confirmRemoveImportantPagesObject(), ilMultilingualismGUI\confirmRemoveLanguages(), ilContSkillAdminGUI\confirmRemoveSelectedGlobalProfiles(), ilContSkillAdminGUI\confirmRemoveSelectedSkill(), ilContSkillAdminGUI\confirmRemoveSingleGlobalProfile(), ilPersonalSkillsGUI\confirmSkillRemove(), ilObjMediaObjectGUI\confirmSrtDeletionObject(), ilPCTabsGUI\confirmTabsDeletion(), ilWikiPageGUI\confirmWikiPageDeletion(), ilSCORMPresentationGUI\contentSelect(), ilObjBlogGUI\contributors(), ilPageEditorGUI\copy(), ilSkillTreeNodeGUI\copyItems(), ilObjContentObjectGUI\copyItems(), ilSurveyEditorGUI\copyQuestionObject(), ilBookingScheduleGUI\create(), ilPCAMDFormGUI\create(), ilSkillTreeNodeGUI\create(), ilBookingObjectGUI\create(), ilPCTabsGUI\create(), ilObjSkillTreeGUI\create(), ilLMPageObjectGUI\create(), ilPCMediaObjectGUI\create(), ilExSubmissionTeamGUI\createAdoptedTeamObject(), ilFileSystemGUI\createDirectory(), ilPCFileListGUI\createFileItem(), ilGroupAddToGroupActionGUI\createGroup(), ilGroupAddToGroupActionGUI\createGroupAndAddUser(), ilSkillProfileGUI\createLocal(), ilObjWikiGUI\createPageUsingTemplateObject(), ilExerciseManagementGUI\createTeamsFromGroupsObject(), ilExAssTypeWikiTeamGUI\createWiki(), ilPageEditorGUI\cut(), ilSkillTreeNodeGUI\cutItems(), ilObjContentObjectGUI\cutItems(), ilBadgeProfileGUI\deactivate(), ilBadgeProfileGUI\deactivateInCard(), ilObjBadgeAdministrationGUI\deactivateTypes(), ilWikiPageGUI\deactivateWikiPageRating(), ilBadgeManagementGUI\deassignBadge(), ilContSkillAdminGUI\deassignCompetences(), ilContSkillAdminGUI\deassignCompetencesConfirm(), ilExerciseManagementGUI\deassignMembersObject(), ilSCORM13PlayerGUI\debugGUI(), ilExcCriteriaGUI\delete(), ilExcCriteriaCatalogueGUI\delete(), ilRatingCategoryGUI\delete(), ilBookingScheduleGUI\delete(), ilPageEditorGUI\delete(), ilBookingObjectGUI\delete(), ilPCImageMapEditorGUI\deleteAreas(), ilImageMapEditorGUI\deleteAreas(), ilPortfolioRoleAssignmentGUI\deleteAssignments(), ilExAssignmentEditorGUI\deleteAssignmentsObject(), ilBadgeManagementGUI\deleteBadges(), ilBlogPostingGUI\deleteBlogPostingConfirmationScreen(), ilObjStyleSheetGUI\deleteColorConfirmationObject(), ilObjWorkspaceFolderGUI\deleteConfirmation(), ilObjBadgeAdministrationGUI\deleteImageTemplates(), ilObjTaxonomyGUI\deleteItems(), ilBasicSkillGUI\deleteLevel(), ilObjStyleSheetGUI\deleteMediaQueryConfirmationObject(), ilObjSkillTreeGUI\deleteNodes(), ilObjBadgeAdministrationGUI\deleteObjectBadges(), ilRepositoryTrashGUI\deleteObjects(), ilPCInteractiveImageGUI\deleteOverlays(), ilPCInteractiveImageGUI\deletePopups(), ilPortfolioRepositoryGUI\deletePortfolios(), ilSkillProfileGUI\deleteProfiles(), ilContSkillAdminGUI\deleteSelectedLocalProfiles(), ilContSkillAdminGUI\deleteSingleLocalProfile(), ilObjMediaObjectGUI\deleteSrtFilesObject(), ilObjTaxonomyGUI\deleteTaxonomy(), ilObjStyleSheetGUI\deleteTemplateConfirmationObject(), ilObjContentObjectGUI\deleteTooltips(), ilWikiPageGUI\deleteWikiPageConfirmationScreen(), ilNewsItem\determineNewsContent(), ilNewsItem\determineNewsTitle(), ilObjMediaCastGUI\determinePlaytimeObject(), ilExSubmissionFileGUI\downloadReturnedObject(), ilPCLoginPageElementGUI\edit(), ilBookingScheduleGUI\edit(), ilBasicSkillGUI\edit(), ilBasicSkillTemplateGUI\edit(), ilBookingObjectGUI\edit(), ilWikiPageGUI\editAdvancedMetaData(), ilBadgeManagementGUI\editBadge(), ilPCTableGUI\editCellAlignment(), ilPCTableGUI\editCellSpan(), ilPCTableGUI\editCellStyle(), ilPCTableGUI\editCellWidth(), ilObjContentObjectGUI\editGlossaries(), ilObjWikiGUI\editImportantPagesObject(), ilBasicSkillGUI\editLevel(), ilImageMapEditorGUI\editMapArea(), ilNewsItemGUI\editNews(), ilObjMediaCastGUI\editOrderObject(), ilSkillTreeNodeGUI\editProperties(), ilObjBlogAdministrationGUI\editSettings(), ilObjSkillManagementGUI\editSettings(), ilPDNewsBlockGUI\editSettings(), ilPCMediaObjectGUI\editStyle(), ilMediaCreationGUI\editTitlesAndDescriptions(), ilObjMediaPoolGUI\editTitlesAndDescriptions(), ilAchievementsGUI\executeCommand(), ilContainerFilterAdminGUI\executeCommand(), ilExcCriteriaCatalogueGUI\executeCommand(), ilSCORMPresentationGUI\executeCommand(), ilObjectPluginGUI\executeCommand(), ilSAHSEditGUI\executeCommand(), ilPCPluggedGUI\executeCommand(), ilSharedResourceGUI\executeCommand(), ilPortfolioRepositoryGUI\executeCommand(), ilExPeerReviewGUI\executeCommand(), ilEditClipboardGUI\executeCommand(), ilWikiPageGUI\executeCommand(), ilExAssignmentEditorGUI\executeCommand(), ilSurveyParticipantsGUI\executeCommand(), ilRepositoryGUI\executeCommand(), ilObjMediaPoolGUI\executeCommand(), ilSkillProfileGUI\executeCommand(), ilSCORM13PlayerGUI\executeCommand(), ilExerciseManagementGUI\executeCommand(), ilLMPresentationGUI\executeCommand(), ilObjBlogGUI\executeCommand(), ilRatingCategoryGUI\export(), ilSCORM2004TrackingItems\exportObjGlobalToSystemColumns(), ilSCORM2004TrackingItems\exportSelectedCoreColumns(), ilSCORM2004TrackingItems\exportSelectedInteractionsColumns(), ilSCORM2004TrackingItems\exportSelectedObjectivesColumns(), ilTable2GUI\fillActionRow(), ilStudyProgrammeRepositorySearchGUI\fillAutoCompleteToolbar(), ilRepositorySearchGUI\fillAutoCompleteToolbar(), ilTable2GUI\fillFooter(), ilTable2GUI\fillHeader(), ilDclStandardField\fillHeaderExcel(), ilMobSubtitleTableGUI\fillRow(), ilAccessPermissionsStatusTableGUI\fillRow(), ilPageMultiLangTableGUI\fillRow(), ilLMGlossaryTableGUI\fillRow(), ilMobMultiSrtConfirmationTable2GUI\fillRow(), ilLanguageExtTableGUI\fillRow(), ilMultiSrtConfirmationTable2GUI\fillRow(), ilLinksTableGUI\fillRow(), ilTaxonomyListTableGUI\fillRow(), ilRatingCategoryTableGUI\fillRow(), ilNewsForContextTableGUI\fillRow(), ilPublicSubmissionsTableGUI\fillRow(), ilHelpModuleTableGUI\fillRow(), ilSurveyCodesTableGUI\fillRow(), ilLMBlockedUsersTableGUI\fillRow(), ilRepDependenciesTableGUI\fillRow(), ilImportantPagesTableGUI\fillRow(), ilWikiContributorsTableGUI\fillRow(), ilPageHistoryTableGUI\fillRow(), ilPasteStyleCharacteristicTableGUI\fillRow(), ilContentStylesTableGUI\fillRow(), ilStyleMediaQueryTableGUI\fillRow(), ilUserFieldSettingsTableGUI\fillRow(), ilBookingSchedulesTableGUI\fillRow(), ilStyleColorTableGUI\fillRow(), ilLMPagesTableGUI\fillRow(), ilMediaCastTableGUI\fillRow(), ilTableTemplatesTableGUI\fillRow(), ilMultilingualismTableGUI\fillRow(), ilPortfolioPageTableGUI\fillRow(), ilSurveySkillTableGUI\fillRow(), ilContSkillMemberTableGUI\fillRow(), ilSurveySkillAssignmentTableGUI\fillRow(), ilExcCriteriaTableGUI\fillRow(), ilSurveyAppraiseesTableGUI\fillRow(), ilExportIDTableGUI\fillRow(), ilCopySelfAssQuestionTableGUI\fillRow(), ilMediaPoolPageUsagesTableGUI\fillRow(), ilNewItemGroupTableGUI\fillRow(), ilContProfileTableGUI\fillRow(), ilMediaObjectUsagesTableGUI\fillRow(), ilSurveySyncTableGUI\fillRow(), ilPDNewsTableGUI\fillRow(), ilAssignmentsTableGUI\fillRow(), ilExcCriteriaCatalogueTableGUI\fillRow(), ilSkillLevelTableGUI\fillRow(), ILIAS\Style\Content\CharacteristicTableGUI\fillRow(), ilAdminSubItemsTableGUI\fillRow(), ilBookingParticipantsTableGUI\fillRow(), SurveyConstraintsTableGUI\fillRow(), ilExGradesTableGUI\fillRow(), ilSurveyQuestionTableGUI\fillRow(), ilMediaCastManageTableGUI\fillRow(), ilAssQuestionHintsTableGUI\fillRow(), ilBookingObjectsTableGUI\fillRow(), ilWorkspaceShareTableGUI\fillRow(), ilMediaPoolTableGUI\fillRow(), ilUserTableGUI\fillRow(), ilBookingReservationsTableGUI\fillRow(), ilDclEditViewTableGUI\fillRowFromObject(), ilClassificationBlockGUI\filterContainer(), ilBlogExerciseGUI\finalize(), ilPortfolioExerciseGUI\finalize(), ilWikiPageGUI\finalizeAssignment(), ilSCORMExplorer\formatHeader(), ilContainerSelectionExplorer\formatHeader(), ilRepositoryExplorer\formatHeader(), ilExplorer\formatObject(), ilContainerGUI\forwardToPageObject(), ilDataCollectionMailNotification\getAction(), ilBlogPostingGUI\getActivationCaptions(), ilPersonalSkillsGUI\getActualGapItem(), ILIAS\UI\Implementation\Component\Layout\Page\PageQueryActionHandler\getAddCommands(), ilContainerPageGUI\getAdditionalPageActions(), ilObjPortfolioAdministrationGUI\getAdminTabs(), ilObjLearningHistorySettingsGUI\getAdminTabs(), ilObjCommentsSettingsGUI\getAdminTabs(), ilObjNotesSettingsGUI\getAdminTabs(), ilObjPersonalWorkspaceSettingsGUI\getAdminTabs(), ilObjSkillManagementGUI\getAdminTabs(), ilObjSkillTreeGUI\getAdminTabs(), ilExSubmissionTeamGUI\getAdoptForm(), ilObjGlossary\getAdvMDSubItemTitle(), ilObjWiki\getAdvMDSubItemTitle(), ilPCMediaObjectGUI\getAliasValues(), ilPortfolioPage\getAllPortfolioPages(), ilPersonalSkillsGUI\getAllSuggestedResources(), assKprimChoice\getAnswerTypeSelectOptions(), ilObjSAHSLearningModule\getApiStudentName(), ilObjWikiGUI\getAssignmentButtons(), ilExAssignmentEditorGUI\getAssignmentValues(), ilSurveyEditorGUI\getAutoBlockTitle(), ilButtonBase\getCaption(), ilObjMediaCastGUI\getCastItemValues(), SurveyMetricQuestionEvaluation\getChart(), ilGlossaryAdvMetaDataAdapter\getColumnOrder(), ilModulesTableGUI\getComponents(), ilTestRandomQuestionsSrcPoolDefinitionQuantitiesCalculation\getConcurrentRuleConflictMessage(), ILIAS\Object\Properties\ObjectReferenceProperties\ObjectAvailabilityPeriodProperty\getConstraintForActivationLimitedOptionalGroup(), ilContainerFilterUtil\getContainerFieldTitle(), ilContainerFilterUtil\getContainerRecordTitle(), ilPropertyFormGUI\getContent(), ilLTIConsumeProviderFormGUI\getContentSelectionFrame(), ilFeedWriter\getContextPath(), ilObjRepositorySettings\getDefaultNewItemGrouping(), ilObjGlossary\getDeletionDependencies(), ilBookingPrefBookCron\getDescription(), ilExcCronFeedbackNotification\getDescription(), ilExcCronReminders\getDescription(), ilSurveyCronNotification\getDescription(), ilBookCronNotification\getDescription(), ilSessionMailTemplateParticipantContext\getDescription(), ilCleanCOPageHistoryCronjob\getDescription(), ilCourseMailTemplateMemberContext\getDescription(), ilSkillNotifications\getDescription(), ilSurveyMailTemplateRaterInvitationContext\getDescription(), ilSurveyMailTemplateReminderContext\getDescription(), ilExcMailTemplatePeerReminderContext\getDescription(), ilExcMailTemplateSubmitReminderContext\getDescription(), ilExcMailTemplateGradeReminderContext\getDescription(), ilBlogExerciseGUI\getDownloadSubmissionButton(), ilPortfolioExerciseGUI\getDownloadSubmissionButton(), ilNewsForContextBlockGUI\getDynamicReload(), ilNewsItemGUI\getEditForm(), ilImageMapEditorGUI\getEditorTitle(), ilPCMediaObjectGUI\getEnabledMapAreas(), ilFirstLoginLearningHistoryProvider\getEntries(), ilCourseLearningHistoryProvider\getEntries(), ilBadgeLearningHistoryProvider\getEntries(), ilSkillLearningHistoryProvider\getEntries(), ilPersonalSkillsGUI\getEvalItem(), ilPortfolioExerciseGUI\getExerciseInfo(), SurveyMetricQuestionEvaluation\getExportGrid(), SurveyQuestionEvaluation\getExportGrid(), ilSurveyEvaluationGUI\getExportModal(), ilLikeGUI\getExpressionText(), ilAssQuestionSkillAssignmentImportFails\getFailedImportsMessage(), ilTestSkillLevelThresholdImportFails\getFailedImportsMessage(), assKprimChoice\getFalseOptionLabelTranslation(), ilAdvancedMDFieldDefinitionFloat\getFieldDefinitionForTableGUI(), ilAdvancedMDFieldDefinitionText\getFieldDefinitionForTableGUI(), ilLuceneAdvancedSearchFields\getFields(), ilContainerFilterAdminGUI\getFieldSelectionForm(), ilInternalLinkGUI\getFileLinkHTML(), ilPDNotesGUI\getFilter(), ilAccessibilitySupportContactsGUI\getFooterLink(), ilAccessibilitySupportContactsGUI\getFooterText(), ilAccessibilityControlConceptGUI\getFooterText(), ilObjMediaCastSettingsGUI\getForm(), ilAssLacConditionParserException\getFormAlert(), ilAssLacDuplicateElement\getFormAlert(), ilAssLacMissingBracket\getFormAlert(), ilAssLacQuestionNotExist\getFormAlert(), ilAssLacQuestionNotReachable\getFormAlert(), ilAssLacUnsupportedExpression\getFormAlert(), ilAssLacUnsupportedOperation\getFormAlert(), ilAssLacUnableToParseCondition\getFormAlert(), ilAssLacOperatorNotSupportedByExpression\getFormAlert(), ilAssLacAnswerIndexNotExist\getFormAlert(), ilAssLacExpressionNotSupportedByQuestion\getFormAlert(), ilAssLacAnswerValueNotExist\getFormAlert(), SurveyMetricQuestionEvaluation\getGrid(), SurveyQuestionEvaluation\getGrid(), ilGroupAddToGroupActionGUI\getGroupCreationForm(), ilToolbarGUI\getGroupedItems(), ilNewItemGroupTableGUI\getGroups(), ilInfoScreenGUI\getHiddenToggleButton(), ilAssQuestionHint\getHintIndexLabel(), ilObjMediaPoolSubItemListGUI\getHTML(), ilObjLearningModuleSubItemListGUI\getHTML(), ilObjGlossarySubItemListGUI\getHTML(), ilObjWikiSubItemListGUI\getHTML(), ilSurveyContainsDataMessageBoxGUI\getHTML(), ilObjExerciseSubItemListGUI\getHTML(), ilDclEditViewTableGUI\getHTML(), ilDclCreateViewTableGUI\getHTML(), ilDclTableViewEditFieldsTableGUI\getHTML(), ilExcCriteriaBool\getHTML(), ilWikiImportantPagesBlockGUI\getHTML(), ilLikeGUI\getHTML(), ilCheckboxListOverlayGUI\getHTML(), ilPDNewsBlockGUI\getHTML(), ilNewsForContextBlockGUI\getHTML(), ilLocatorGUI\getHTML(), ilTaggingGUI\getHTML(), ilRatingGUI\getHTML(), ilInfoScreenGUI\getHTML(), ilTable2GUI\getHTML(), ilExGradesTableGUI\getIconForStatus(), ilExcRepoObjAssignmentAccessInfo\getInfo(), ilNewsForContextBlockGUI\getInfoForData(), ILIAS\Test\Settings\MainSettings\SettingsAccess\getInputAccessWindow(), ILIAS\Test\Settings\MainSettings\SettingsQuestionBehaviour\getInputAutosave(), ILIAS\Test\Settings\MainSettings\SettingsTestBehaviour\getInputForceWaitingBetweenAttempts(), ILIAS\Test\Settings\MainSettings\SettingsQuestionBehaviour\getInputInstantFeedback(), ILIAS\Test\Settings\MainSettings\SettingsAccess\getInputIpRange(), ILIAS\Test\Settings\MainSettings\SettingsTestBehaviour\getInputKioskMode(), ILIAS\Test\Settings\MainSettings\SettingsTestBehaviour\getInputLimitAttempts(), ILIAS\Test\Settings\MainSettings\SettingsQuestionBehaviour\getInputLockAnswers(), ILIAS\Test\Settings\MainSettings\SettingsAccess\getInputPassword(), ILIAS\Test\Settings\MainSettings\SettingsAdditional\getInputSkillsServiceActivation(), ILIAS\Test\Settings\MainSettings\SettingsTestBehaviour\getInputTimeLimitForCompletion(), ILIAS\Test\Settings\MainSettings\SettingsParticipantFunctionality\getInputUsrPassOverview(), ilEditClipboardGUI\getInsertButtonTitle(), assKprimChoice\getInstructionTextTranslation(), ilContainerContentGUI\getIntroduction(), ilSurveyParticipantsTableGUI\getItems(), ilExcCriteriaCatalogueTableGUI\getItems(), ilUserTableGUI\getItems(), ilExSubmission\getLastDownloadTime(), ilPersonalSkillsGUI\getLatestEntriesForSkillHTML(), ilExPeerReviewGUI\getLateSubmissionInfo(), ilObjContentObjectGUI\getLayoutOption(), ilWikiFunctionsBlockGUI\getLegacyContent(), ilTable2GUI\getLinkbar(), ilAchievementsGUI\getLinks(), ilCommentGUI\getListHTML(), ilPDTasksBlockGUI\getListItemForData(), ILIAS\Test\Logging\TestError\getLogEntryAsDataTableRow(), ILIAS\Test\Logging\TestAdministrationInteraction\getLogEntryAsDataTableRow(), ILIAS\Test\Logging\TestParticipantInteraction\getLogEntryAsDataTableRow(), ILIAS\Test\Logging\TestQuestionAdministrationInteraction\getLogEntryAsDataTableRow(), ILIAS\Test\Logging\TestScoringInteraction\getLogEntryAsDataTableRow(), ILIAS\Test\Logging\TestAdministrationInteraction\getLogEntryAsExportRow(), ILIAS\Test\Logging\TestError\getLogEntryAsExportRow(), ILIAS\Test\Logging\TestQuestionAdministrationInteraction\getLogEntryAsExportRow(), ILIAS\Test\Logging\TestParticipantInteraction\getLogEntryAsExportRow(), ILIAS\Test\Logging\TestScoringInteraction\getLogEntryAsExportRow(), ilLearningModuleNotification\getMailBody(), ILIAS\Test\Settings\MainSettings\SettingsFinishing\getMailNotificationInputs(), ilLearningModuleNotification\getMailSubject(), ilImageMapEditorGUI\getMapAreaLinkString(), ilObjExternalToolsSettingsGUI\getMapsForm(), ilPersonalSkillsGUI\getMaterials(), ilSurveyEvaluationResults\getMedianAsText(), ilInternalLinkGUI\getModalTemplate(), ilExerciseManagementGUI\getMultiFeedbackForm(), ilFormPropertyGUI\getMultiIconsHTML(), ilMultilingualismGUI\getMultiLangForm(), ilObjContentObjectGUI\getMultiLangHeader(), ilPageMultiLangGUI\getMultiLangInfo(), ilFirstLoginLearningHistoryProvider\getName(), ilCourseLearningHistoryProvider\getName(), ilSkillLearningHistoryProvider\getName(), ilNewsItemGUI\getNewsForContextBlock(), ilNewsItemGUI\getNewsForContextTable(), ilAdministrationExplorerGUI\getNodeContent(), ilSkillTemplateTreeExplorerGUI\getNodeContent(), ilRepositoryExplorerGUI\getNodeContent(), ilRepositorySelectorExplorerGUI\getNodeContent(), ilVirtualSkillTreeExplorerGUI\getNodeContent(), ilWorkspaceExplorerGUI\getNodeContent(), ilLMEditorExplorerGUI\getNodeIconAlt(), ilAdministrationExplorerGUI\getNodeIconAlt(), ilRepositoryExplorerGUI\getNodeIconAlt(), ilRepositorySelectorExplorerGUI\getNodeIconAlt(), ilSkillTemplateTreeExplorerGUI\getNodeIconAlt(), ilVirtualSkillTreeExplorerGUI\getNodeIconAlt(), ilPersonalSkillExplorerGUI\getNodeIconAlt(), ilTreeExplorerGUI\getNodeIconAlt(), ilVirtualSkillTree\getNodeTitle(), ilPersonalSkillsGUI\getNonLatestEntriesForSkillHTML(), ilNoteGUI\getNoteListHTML(), ilObjPortfolioGUI\getOfflineMessage(), ilCountrySelectInputGUI\getOptions(), ilTaxAssignInputGUI\getOptions(), ilExplorer\getOutput(), ilSCORMExplorer\getOutputIcons(), ilPDTasksBlockGUI\getOverview(), ilNewsForContextBlockGUI\getOverview(), ilExSubmissionTextGUI\getOverviewContent(), ilExSubmissionFileGUI\getOverviewContent(), ilExSubmissionTeamGUI\getOverviewContent(), ilExPeerReviewGUI\getOverviewContent(), ilExSubmissionObjectGUI\getOverviewContentBlog(), ilExSubmissionObjectGUI\getOverviewContentPortfolio(), ilExPeerReviewGUI\getPeerReviewReceiverPanel(), ilPCLearningHistoryGUI\getPlaceholderPresentation(), ilSCORM13PlayerGUI\getPlayer(), ilModulesTableGUI\getPluginComponents(), ilLogicalAnswerComparisonExpressionInputGUI\getPointsInputLabel(), ilAnswerWizardInputGUI\getPointsInputLabel(), ilTestRandomQuestionSetSourcePoolDefinition\getPoolInfoLabel(), ilPCAMDFormGUI\getPortfolioForm(), ilPortfolioRepositoryGUI\getPortfolioList(), ilObjMediaPoolGUI\getPreviewModalHTML(), ilLearningModuleNotification\getPreviewText(), ilPersonalSkillsGUI\getProfileTargetItem(), ilObjCourseVerificationListGUI\getProperties(), ilObjTestVerificationListGUI\getProperties(), ilObjExerciseVerificationListGUI\getProperties(), ilObjSCORMVerificationListGUI\getProperties(), ilObjWikiListGUI\getProperties(), ilObjBibliographicListGUI\getProperties(), ilObjSurveyListGUI\getProperties(), ilObjFileBasedLMListGUI\getProperties(), ilObjCategoryReferenceListGUI\getProperties(), ilObjLearningModuleListGUI\getProperties(), ilObjGroupReferenceListGUI\getProperties(), ilObjSAHSLearningModuleListGUI\getProperties(), ilObjTest\getQuestionSetTypeTranslation(), ilObjQuestionPool\getQuestionTypeTranslations(), ilExPeerReviewGUI\getReceivedFeedbackPanel(), ILIAS\Test\Settings\MainSettings\SettingsFinishing\getRedirectionInputs(), ilExcAssMemberState\getRemainingPeerReviewPresentation(), ilExcAssMemberState\getRemainingTimePresentation(), ilExcAssMemberState\getRemainingTimePresentationOfLastSubmissionOfRelativeDeadline(), ilPCSourceCodeEditorGUI\getRenderedClipboardBar(), ilPCMediaObjectEditorGUI\getRenderedClipboardBar(), ilPCInteractiveImageEditorGUI\getRenderedCreationForm(), ilPCSourceCodeEditorGUI\getRenderedImportForm(), ilPCSourceCodeEditorGUI\getRenderedManualForm(), ilPCSourceCodeEditorGUI\getRenderedPoolBar(), ilPCMediaObjectEditorGUI\getRenderedPoolBar(), ilPCMediaObjectEditorGUI\getRenderedUploadForm(), ilPCMediaObjectEditorGUI\getRenderedUrlForm(), ilContentStyleImageGUI\getResizeImageForm(), ilTestRandomQuestionsSrcPoolDefinitionQuantitiesCalculation\getRuleSatisfactionResultMessage(), ilExAssignmentInfo\getScheduleInfo(), ilSurveyResultsCumulatedTableGUI\getSelectableColumns(), ilQuestionPoolPrintViewTableGUI\getSelectableColumns(), ilSurveyQuestionsTableGUI\getSelectableColumns(), ilUserTableGUI\getSelectableColumns(), ilQuestionBrowserTableGUI\getSelectableColumns(), ilPersonalSkillsGUI\getSelfEvalGapItem(), ilObjExerciseGUI\getService(), ilObjNewsSettingsGUI\getSettingsForm(), ilObjLearningResourcesSettingsGUI\getSettingsForm(), ilObjPersonalWorkspaceSettingsGUI\getSettingsForm(), ILIAS\Test\Settings\MainSettings\SettingsQuestionBehaviour\getShuffleAndLockAnswersConstraint(), ILIAS\components\ResourceStorage\Resources\DataSource\AllResourcesDataSource\getSortationsMapping(), ilSessionMailTemplateParticipantContext\getSpecificPlaceholders(), ilSurveyMailTemplateRaterInvitationContext\getSpecificPlaceholders(), ilExcMailTemplatePeerReminderContext\getSpecificPlaceholders(), ilExcMailTemplateSubmitReminderContext\getSpecificPlaceholders(), ilExcMailTemplateGradeReminderContext\getSpecificPlaceholders(), ilStudyProgrammeAssessmentSettings\getStatusOptions(), ilObjStyleSheetGUI\getStyleExampleHTML(), SectionStyleSelector\getStyleSelector(), ILIAS\Test\Settings\MainSettings\SettingsQuestionBehaviour\getSubInputInstantFeedback(), ILIAS\Test\Settings\MainSettings\SettingsAccess\getSubInputsAccessWindow(), ILIAS\Test\Settings\MainSettings\SettingsTestBehaviour\getSubInputsForceWaitingBetweenAttempts(), ilBlogExerciseGUI\getSubmitButton(), ilPortfolioExerciseGUI\getSubmitButton(), ilPersonalSkillsGUI\getSuggestedResourcesForProfile(), ilObjSurvey\getSurveyCodesForExport(), ilObjSurvey\getSurveySkippedValue(), ilObjRootFolderGUI\getTabs(), ilPCInteractiveImageGUI\getTabs(), ilObjSurveyAdministrationGUI\getTabs(), ilGlossaryTermGUI\getTabs(), ilObjFolderGUI\getTabs(), ilObjCategoryGUI\getTabs(), ilObjFileBasedLMGUI\getTabs(), ilObjWikiGUI\getTabs(), ilObjStyleSheetGUI\getTabs(), ilPCMediaObjectGUI\getTabs(), ilTaggingGUI\getTaggingInputHTML(), ilExerciseDerivedTaskProvider\getTasks(), ilLogicalAnswerComparisonExpressionInputGUI\getTextInputLabel(), ilAnswerWizardInputGUI\getTextInputLabel(), ilContainer\getTileSizes(), ILIAS\Exercise\Assignment\PropertyAndActionBuilderUI\getTimeString(), ilPageObjectGUI\getTinyMenu(), ilBookingPrefBookCron\getTitle(), ilExcCronReminders\getTitle(), ilExcCronFeedbackNotification\getTitle(), ilSurveyCronNotification\getTitle(), ilBookCronNotification\getTitle(), ilSessionMailTemplateParticipantContext\getTitle(), ilCourseMailTemplateMemberContext\getTitle(), ilCleanCOPageHistoryCronjob\getTitle(), ilExAssTypeUploadTeam\getTitle(), ilExAssTypeUpload\getTitle(), ilExAssTypeText\getTitle(), ilSkillNotifications\getTitle(), ilSurveyMailTemplateRaterInvitationContext\getTitle(), ilSurveyMailTemplateReminderContext\getTitle(), ilExcMailTemplatePeerReminderContext\getTitle(), ilExAssTypeWikiTeam\getTitle(), ilExcMailTemplateSubmitReminderContext\getTitle(), ilExcMailTemplateGradeReminderContext\getTitle(), ilExAssTypeBlog\getTitle(), ilExAssTypePortfolio\getTitle(), ilPortfolioPage\getTitle(), ilContainerFilterAdvMDAdapter\getTitle(), ilImageMapEditorGUI\getToolbar(), ilAlphabetInputGUI\getToolbarHTML(), ilRatingGUI\getTooltipTopics(), ilLinkInputGUI\getTranslatedValue(), ilAssQuestionLifecycle\getTranslationByIdentifier(), assKprimChoice\getTrueOptionLabelTranslation(), ilPCPlaceHolderGUI\getTypeCaptions(), ilExAssignmentEditorGUI\getTypeDropdown(), ilExcCriteria\getTypesMap(), ilPCMediaObjectEditorGUI\getUrlForm(), ilObjMediaPool\getUsedFormats(), ilInternalLinkGUI\getUserSearchResult(), SurveySingleChoiceQuestionEvaluation\getUserSpecificVariableTitles(), SurveyMultipleChoiceQuestionEvaluation\getUserSpecificVariableTitles(), SurveyMatrixQuestionEvaluation\getUserSpecificVariableTitles(), assKprimChoice\getValidOptionLabelsTranslated(), ilCmiXapiVerbList\getVerbTranslation(), ilObjDashboardSettingsGUI\getViewSectionPresentation(), ilObjDashboardSettingsGUI\getViewSectionSorting(), ilRepositoryTrashGUI\handleMultiReferences(), ilBlogPosting\handleNews(), ilExSubmissionTeamGUI\handleTabs(), ilWikiPageGUI\hideAdvancedMetaData(), ilObjStyleSheet\ilClone(), ilSurveySyncTableGUI\importData(), ilWorkspaceShareTableGUI\importData(), ilExcCriteriaCatalogueGUI\importForm(), ilExcCriteriaGUI\importForm(), ilSkillProfileGUI\importProfiles(), ilObjSCORMLearningModule\importRaw(), ilSkillRootGUI\importSkills(), ilLMImportGUI\importTranslation(), ilObjWikiGUI\infoScreen(), ilObjQuestionPoolGUI\infoScreenForward(), ilPortfolioTemplatePageConfig\init(), ilInternalLinkGUI\init(), ilImageMapTableGUI\initActions(), ilObjMediaCastGUI\initAddCastItemForm(), ilPCFileItemGUI\initAddFileForm(), ilPCInteractiveImageGUI\initAddOverlaysForm(), ilAssQuestionHintsTableGUI\initAdministrationColumns(), ilAssQuestionHintsTableGUI\initAdministrationCommands(), ilWikiPageGUI\initAdvancedMetaDataForm(), ilPCMediaObjectGUI\initAliasForm(), ilImageMapEditorGUI\initAreaEditingForm(), ilPortfolioRoleAssignmentGUI\initAssignmentForm(), ilExAssignmentEditorGUI\initAssignmentForm(), ilExSubmissionTextGUI\initAssignmentTextForm(), ilObjPortfolioAdministrationGUI\initAuthorshipForm(), ilBadgeManagementGUI\initBadgeForm(), ilRatingCategoryGUI\initCategoryForm(), ilPCDataTableGUI\initCellPropertiesForm(), ilPageEditorGUI\initCharacteristicForm(), ilObjStyleSheetGUI\initColorForm(), ilContSkillAdminGUI\initCompetenceAssignmentForm(), ilObjSystemFolderGUI\initContactInformationForm(), ilObjSAHSLearningModuleGUI\initCreateForm(), ilObjWikiGUI\initCreateForm(), ilPCLayoutTemplateGUI\initCreationForm(), ilPCGridGUI\initCreationForm(), ilPCPlaceHolderGUI\initCreationForm(), ilPCDataTableGUI\initCreationForm(), ilExcCriteriaText\initCustomForm(), ilBlogPostingGUI\initDateForm(), ilLTIConsumeProviderFormGUI\initDynRegForm(), ilObjectPluginGUI\initEditForm(), ilPCFileListGUI\initEditForm(), ilPCDataTableGUI\initEditingForm(), ilWikiPageGUI\initEditingJS(), ilLMPageObjectGUI\initEditLayoutForm(), ilObjPrivacySecurityGUI\initErrorMessages(), ilPDNewsTableGUI\initFilter(), ilRoleAssignmentTableGUI\initFilter(), ilSurveyQuestionblockbrowserTableGUI\initFilter(), ilLanguageExtTableGUI\initFilter(), ilSurveyQuestionbrowserTableGUI\initFilter(), ilBookingObjectsTableGUI\initFilter(), ilSurveyQuestionsTableGUI\initFilter(), ilWorkspaceShareTableGUI\initFilter(), ilMediaPoolTableGUI\initFilter(), ilQuestionBrowserTableGUI\initFilter(), ilUserTableGUI\initFilter(), ilObjMediaPoolGUI\initFolderForm(), ilObjTaggingSettingsGUI\initForbiddenTagsForm(), ilLTIConsumeProviderFormGUI\initForm(), ilBasicSkillTemplateGUI\initForm(), ilObjNotificationSettingsGUI\initForm(), ilPCContentTemplateGUI\initForm(), ilPCResourcesGUI\initForm(), ilPCLearningHistoryGUI\initForm(), ilPCMapGUI\initForm(), ilPCTabsGUI\initForm(), ilPageLayoutGUI\initForm(), ilObjWikiSettingsGUI\initForm(), ilObjLearningHistorySettingsGUI\initForm(), ilObjCommentsSettingsGUI\initForm(), ilObjNotesSettingsGUI\initForm(), ilBookingScheduleGUI\initForm(), ilSkillTemplateCategoryGUI\initForm(), ilPCInteractiveImageGUI\initForm(), ilExcCriteriaGUI\initForm(), ilSkillCategoryGUI\initForm(), ilSkillTemplateReferenceGUI\initForm(), ilExcCriteriaCatalogueGUI\initForm(), ilDclFieldEditGUI\initForm(), ilBasicSkillGUI\initForm(), ilPCSectionGUI\initForm(), ilObjMediaObjectGUI\initForm(), ilBookingObjectGUI\initForm(), ilSkillTreeNodeGUI\initForm(), ilObjExerciseAdministrationGUI\initFormSettings(), ilObjBlogAdministrationGUI\initFormSettings(), ilObjPortfolioAdministrationGUI\initFormSettings(), ilObjTaggingSettingsGUI\initFormSettings(), ilObjAwarenessAdministrationGUI\initFormSettings(), ilExerciseManagementGUI\initGroupForm(), ilObjBookingPoolGUI\initHeaderAction(), ilAssQuestionHintsGUI\initHintOrderingClipboardNotification(), ilObjBadgeAdministrationGUI\initImageTemplateForm(), ilPCDataTableGUI\initImportForm(), ilExerciseManagementGUI\initIndividualDeadlineModal(), ilSkillRootGUI\initInputForm(), ilSkillProfileGUI\initInputForm(), SurveyConstraintsTableGUI\initItems(), ilObjSystemFolderGUI\initJavaServerForm(), ilBasicSkillGUI\initLevelForm(), ilPCListGUI\initListForm(), ilMediaCreationGUI\initMediaBulkForm(), ilObjMediaPoolGUI\initMediaBulkForm(), ilObjMediaObjectsSettingsGUI\initMediaObjectsSettingsForm(), ilMediaPoolPageGUI\initMediaPoolPageForm(), ilObjStyleSheetGUI\initMediaQueryForm(), ilObjContentObjectGUI\initMenuEntryForm(), ilObjContentObjectGUI\initMenuForm(), ilAssignmentsPerParticipantTableGUI\initMode(), ilParticipantsPerAssignmentTableGUI\initMode(), ilLMPageObjectGUI\initNewPageForm(), ilSharedResourceGUI\initPasswordForm(), ilObjWorkspaceFolderGUI\initPasswordForm(), ilExAssignmentEditorGUI\initPeerReviewForm(), ilExPeerReviewGUI\initPeerReviewItemForm(), ilMediaCreationGUI\initPoolSelection(), ilBookingPreferencesGUI\initPreferenceForm(), ilLMPresentationGUI\initPrintViewSelectionForm(), ilPDNewsBlockGUI\initPrivateSettingsForm(), ilSkillProfileGUI\initProfileForm(), ilObjSCORM2004LearningModuleGUI\initPropertiesForm(), ilPCTableGUI\initPropertiesForm(), ilObjStyleSheetGUI\initPropertiesForm(), ilObjContentObjectGUI\initPropertiesForm(), ilWikiPageGUI\initRenameForm(), ilObjSystemFolderGUI\initServerInfoForm(), ilObjectServiceSettingsGUI\initServiceSettingsForm(), ilStructureObjectGUI\initSetPageLayoutForm(), ilObjContentObjectGUI\initSetPageLayoutForm(), ilObjSurveyAdministrationGUI\initSettingsForm(), ilBookingGatewayGUI\initSettingsForm(), ilBadgeProfileGUI\initSettingsForm(), ilContSkillAdminGUI\initSettingsForm(), ilObjTaxonomyGUI\initSettingsForm(), ilNewsForContextBlockGUI\initSettingsForm(), ilObjTaxonomyGUI\initTaxNodeForm(), ilObjStyleSheetGUI\initTemplateForm(), ilObjStyleSheetGUI\initTemplateGenerationForm(), ilObjWikiGUI\initTemplateSelectionForm(), ilAssQuestionHintsTableGUI\initTestoutputColumns(), ilAssQuestionHintsTableGUI\initTestoutputCommands(), ilBlogPostingGUI\initTitleForm(), ilLTIConsumeProviderFormGUI\initToolConfigForm(), ilMediaPoolImportGUI\initTranslationImportForm(), ilLMImportGUI\initTranslationImportForm(), ilObjSkillTreeGUI\initTreeForm(), ilExSubmissionFileGUI\initUploadForm(), ilMediaCreationGUI\initUrlForm(), ilAssSingleChoiceCorrectionsInputGUI\insert(), ilAssErrorTextCorrectionsInputGUI\insert(), ilImagemapCorrectionsInputGUI\insert(), ilEssayKeywordWizardInputGUI\insert(), ilSelectBuilderInputGUI\insert(), ilWidthHeightInputGUI\insert(), ilEMailInputGUI\insert(), ilImageFileInputGUI\insert(), ilLocationInputGUI\insert(), ilPCInteractiveImageGUI\insert(), ilPCQuestionGUI\insert(), ilBackgroundPositionInputGUI\insert(), ilTRBLBorderStyleInputGUI\insert(), ilMatrixRowWizardInputGUI\insert(), ilTRBLBorderWidthInputGUI\insert(), ilTRBLNumericStyleValueInputGUI\insert(), ilTRBLColorPickerInputGUI\insert(), ilFileWizardInputGUI\insert(), ilMatchingPairWizardInputGUI\insert(), ilMultipleChoiceWizardInputGUI\insert(), ilCSSRectInputGUI\insert(), ilPCMediaObjectGUI\insert(), ilEditClipboardGUI\insert(), ilErrorTextWizardInputGUI\insert(), ilMatchingWizardInputGUI\insert(), ilCategoryWizardInputGUI\insert(), ilImagemapFileInputGUI\insert(), ilTextAreaInputGUI\insert(), ilPCContentIncludeGUI\insertFromPool(), ilPCMediaObjectGUI\insertFromPool(), ilPCParagraphGUI\insertHelp(), ilObjLTIConsumerListGUI\insertIconsAndCheckboxes(), ilPropertyFormGUI\insertItem(), ilPCResourcesGUI\insertResourcesIntoPageContent(), ilPCSection\insertTimings(), ilWikiPageGUI\insertWikiLink(), ilSurveyParticipantsGUI\inviteUsers(), ilSurveyParticipantsGUI\listAppraiseesObject(), ilPersonalSkillsGUI\listAssignedProfile(), ilPortfolioRoleAssignmentGUI\listAssignments(), ilBadgeProfileGUI\listBackpackGroups(), ilBadgeManagementGUI\listBadges(), ilBookingPreferencesGUI\listBookingResults(), ilRatingCategoryGUI\listCategories(), ilContSkillAdminGUI\listCompetences(), ilFileSystemGUI\listFiles(), ilContentStyleImageGUI\listImages(), ilObjBadgeAdministrationGUI\listImageTemplates(), ilRecommendedContentRoleConfigGUI\listItems(), ilSkillTemplateCategoryGUI\listItems(), ilSkillCategoryGUI\listItems(), ilSkillTemplateReferenceGUI\listItems(), ilObjMediaCastGUI\listItemsObject(), ilObjMediaPoolGUI\listMedia(), ilObjTaxonomyGUI\listNodes(), ilPCInteractiveImageGUI\listOverlayImages(), ilMediaCreationGUI\listPoolItems(), ilPCQuestionGUI\listPoolQuestions(), ilSkillProfileGUI\listProfiles(), ilContSkillAdminGUI\listProfiles(), ilExSubmissionGUI\listPublicSubmissionsObject(), ilSkillRootGUI\listSkills(), ilPersonalSkillsGUI\listSkills(), ilPersonalSkillsGUI\listSkillsForAdd(), ilSurveySkillThresholdsGUI\listSkillThresholds(), ilObjTaxonomyGUI\listTaxonomies(), ilSkillRootGUI\listTemplates(), ilSkillTreeAdminGUI\listTrees(), ilBadgeManagementGUI\listUsers(), ilSCORM13PlayerGUI\logFileName(), ilObjCourseAccess\lookupPeriodInfo(), ilObjCourseAccess\lookupRegistrationInfo(), ilPortfolioPageGUI\makePlaceHoldersClickable(), ilExerciseManagementGUI\membersObject(), ilPCPlaceHolder\modifyPageContentPostXsl(), ilPCQuestion\modifyPageContentPostXsl(), ilPCContentInclude\modifyPageContentPostXsl(), ilPCPlugged\modifyPageContentPostXsl(), ilObjTaxonomyGUI\moveItems(), ilPCFileItemGUI\newFileItem(), ilMultipleTextsInputGUI\onCheckInput(), ilLMPageGUI\onFeedbackEditingForwarding(), ilExAssignmentEditorGUI\orderAssignmentsByDeadlineObject(), ilObjContentObjectGUI\pages(), ilSCORMTrackingItemsPerScoFilterGUI\parse(), ilSCORMTrackingItemsPerUserFilterGUI\parse(), ilSCORM2004TrackingItemsPerUserFilterGUI\parse(), ilSCORM2004TrackingItemsPerScoFilterGUI\parse(), ilSharedResourceGUI\passwordForm(), ilObjWorkspaceFolderGUI\passwordForm(), ilAssQuestionHintsGUI\pasteFromOrderingClipboardAfterCmd(), ilObjTaxonomyGUI\pasteItems(), ilContainerGUI\performPasteIntoMultipleObjectsObject(), ilObjWikiGUI\performSearchObject(), ilSCORM13PlayerGUI\postLogEntry(), ilImprintGUI\postOutputProcessing(), ilExcel\prepareBooleanValue(), ilAdvancedMDFieldDefinitionSelect\prepareCustomDefinitionFormConfirmation(), ilMultilingualismTableGUI\prepareOutput(), ilMediaPoolTableGUI\prepareOutput(), ilWikiPageGUI\preview(), ilObjBlogGUI\preview(), ilExAssignmentEditorGUI\processForm(), ilExAssignmentEditorGUI\processPeerReviewForm(), ilExSubmission\processZipFile(), ilContSkillAdminGUI\publishAssignments(), ilObjSCORM2004LearningModule\readObject(), ilEditClipboardGUI\remove(), ilObjContentObject\removeAutoGlossary(), ilObjBlogGUI\removeContributor(), ilObjWikiGUI\removeImportantPagesObject(), ilMultilingualismGUI\removeLanguages(), ilBasicSkillGUI\removeLevelResources(), ilObjContentObjectGUI\removeLMGlossary(), ilPersonalSkillsGUI\removeMaterial(), ilTabsGUI\removeNonTabbedLinks(), ilRepositoryTrashGUI\removeObjectsFromSystem(), ilContSkillAdminGUI\removeSelectedGlobalProfiles(), ilContSkillAdminGUI\removeSelectedSkill(), ilContSkillAdminGUI\removeSingleGlobalProfile(), ilSurveySkillGUI\removeSkillFromQuestion(), ilPersonalSkillsGUI\removeSkills(), ilSkillProfileGUI\removeUsers(), ilWikiPageGUI\renamePage(), ilBookingScheduleGUI\render(), ilTaggingClassificationProvider\render(), ilObjExerciseVerificationGUI\render(), ilObjSCORMVerificationGUI\render(), ilObjCourseVerificationGUI\render(), ilMultiSelectInputGUI\render(), ilScheduleInputGUI\render(), ilExplorerSelectInputGUI\render(), ilDurationInputGUI\render(), ilRepositorySelectorInputGUI\render(), ilPasswordInputGUI\render(), ilBookingObjectGUI\render(), ilNumberInputGUI\render(), ilLinkInputGUI\render(), ilMultipleImagesInputGUI\render(), ilDateDurationInputGUI\render(), ilObjBlogGUI\render(), ilTable2GUI\render(), ilPersonalWorkspaceGUI\renderBack(), ilBookingPreferencesGUI\renderBookingInfo(), ilRatingGUI\renderDetails(), ilContainerRenderer\renderDetails(), ilTable2GUI\renderFilter(), ilObjBlogGUI\renderList(), ilPersonalWorkspaceGUI\renderLocator(), ilContainerGUI\renderObject(), ilExAssTypeWikiTeamGUI\renderOverviewContent(), ilContainerRenderer\renderSelectAllBlock(), ilContainerSessionsContentGUI\renderSessionLimitLink(), ilObjWikiGUI\renderSideBlock(), ilPersonalSkillsGUI\renderSkillHTML(), ilExcRandomAssignmentGUI\renderStartPage(), ilObjContentObjectGUI\resetNumberOfTries(), ilAssQuestionHintsGUI\resetOrderingClipboardCmd(), ilContentStyleImageGUI\resizeImage(), ilRepositoryTrashGUI\restoreObjects(), ilBookingReservationsGUI\rsvCancel(), ilBookingReservationsGUI\rsvCancelUser(), ilBookingReservationsGUI\rsvConfirmCancel(), ilBookingReservationsGUI\rsvConfirmCancelAggregation(), ilBookingReservationsGUI\rsvConfirmCancelUser(), ilMembershipCronNotifications\run(), ilUserCronCheckAccounts\run(), ilRatingCategoryGUI\save(), ilBookingScheduleGUI\save(), ilDclFieldEditGUI\save(), ilSkillTreeNodeGUI\save(), ilSkillProfileGUI\save(), ilObjSkillTreeGUI\save(), ilBookingObjectGUI\save(), ilLMPageObjectGUI\save(), ilObjAccessibilitySettingsGUI\saveAccessibilitySettings(), ilObjSkillTreeGUI\saveAllTemplateTitles(), ilObjSkillTreeGUI\saveAllTitles(), ilPCImageMapEditorGUI\saveArea(), ilImageMapEditorGUI\saveArea(), ilObjTaxonomyGUI\saveAssignedItemsSorting(), ilPortfolioRoleAssignmentGUI\saveAssignment(), ilExAssignmentEditorGUI\saveAssignmentObject(), ilExAssignmentEditorGUI\saveAssignmentOrderObject(), ilObjPortfolioAdministrationGUI\saveAuthorship(), ilBadgeManagementGUI\saveBadge(), ilObjSystemFolderGUI\saveBasicSettingsObject(), ilObjMediaCastGUI\saveCastItemObject(), ilObjStyleSheetGUI\saveColorObject(), ilContSkillAdminGUI\saveCompetenceAssignment(), ilObjSystemFolderGUI\saveContactInformationObject(), ilObjContentObjectGUI\saveExportIds(), ilContainerFilterAdminGUI\saveFields(), ilObjMediaPoolGUI\saveFolder(), ilObjTaggingSettingsGUI\saveForbiddenTags(), ilExerciseManagementGUI\saveGradesObject(), ilObjWikiGUI\saveGradingObject(), ilObjSystemFolderGUI\saveHeaderTitlesObject(), ilObjContentObjectGUI\saveHelpMapping(), ilObjBadgeAdministrationGUI\saveImageTemplate(), ilTaggingGUI\saveInput(), ilObjSystemFolderGUI\saveJavaServerObject(), ilMultilingualismGUI\saveLanguages(), ilLMPageObjectGUI\saveLayout(), ilBasicSkillGUI\saveLevel(), ilSkillProfileGUI\saveLevelOrder(), ilBasicSkillGUI\saveLevelResource(), ilSkillProfileGUI\saveLocal(), ilObjRepositorySettingsGUI\saveModules(), ilObjMediaObjectGUI\saveObject(), ilExcCriteriaGUI\saveOrder(), ilExcCriteriaCatalogueGUI\saveOrder(), ilSkillTreeNodeGUI\saveOrder(), ilObjWikiGUI\saveOrderingAndIndentObject(), ilObjMediaCastGUI\saveOrderObject(), ilObjAdvancedEditingGUI\savePageEditorSettingsObject(), ilStructureObjectGUI\savePageLayout(), ilObjContentObjectGUI\savePageLayout(), ilPCInteractiveImageGUI\savePopups(), ilBookingPreferencesGUI\savePreferences(), ilPCFileListGUI\saveProperties(), ilObjContentObjectGUI\saveProperties(), ilObjMediaObjectGUI\savePropertiesObject(), ilBasicSkillGUI\saveResourcesAsNoTrigger(), ilBasicSkillGUI\saveResourcesAsNotSuggested(), ilBasicSkillGUI\saveResourcesAsSuggested(), ilBasicSkillGUI\saveResourcesAsTrigger(), ilContSkillAdminGUI\saveSelectedProfile(), ilContSkillAdminGUI\saveSelectedSkill(), ilPersonalSkillsGUI\saveSelfEvaluation(), ilObjMediaObjectsSettingsGUI\saveSettings(), ilObjWikiSettingsGUI\saveSettings(), ilObjLearningHistorySettingsGUI\saveSettings(), ilObjNotesSettingsGUI\saveSettings(), ilObjCommentsSettingsGUI\saveSettings(), ilBookingGatewayGUI\saveSettings(), ilBadgeProfileGUI\saveSettings(), ilContSkillAdminGUI\saveSettings(), ilObjTaxonomyGUI\saveSorting(), ilPCTabsGUI\saveTabs(), ilObjTaxonomyGUI\saveTaxNode(), ilObjStyleSheetGUI\saveTemplateObject(), ilSurveySkillThresholdsGUI\saveThresholds(), ilPortfolioRepositoryGUI\saveTitles(), ilMediaCreationGUI\saveTitlesAndDescriptions(), ilObjMediaPoolGUI\saveTitlesAndDescriptions(), ilObjContentObjectGUI\saveTooltips(), ilHelpGUI\search(), ilWikiPageGUI\searchWikiLinkAC(), ilObjContentObjectGUI\selectLMGlossary(), ilPersonalSkillsGUI\selectMaterial(), ilPCMediaObjectGUI\selectObjectReference(), ilGroupAddToGroupActionGUI\selectParent(), ilSurveySkillGUI\selectSkillForQuestion(), ilObjMediaPoolGUI\selectUploadDirFiles(), ilPersonalSkillsGUI\selfEvaluation(), ilObjSurvey\send360ReminderToUser(), ilObjSurvey\sendAppraiseeCloseNotification(), ilObjSurvey\sendAppraiseeNotification(), ilSkillNotifications\sendMail(), ilMembershipCronNotifications\sendMail(), ilBookCronNotification\sendMails(), ilMembershipCronMinMembers\sendMessage(), ilBadgeHandler\sendNotification(), ilObjSurvey\sendRaterNotification(), ilGroupAddToGroupActionGUI\sendResponse(), ilPCTableGUI\setAlignment(), ilExAssignmentEditorGUI\setAssignmentHeader(), ilObjWikiGUI\setAsStartPageObject(), ilBadgeProfileGUI\setBackpackSubTabs(), ilObjContentObjectGUI\setContentSubTabs(), ilObjCourseGUI\setContentSubTabs(), ilGlossaryForeignTermCollectorGUI\setForeignGlossary(), ilPersonalSkillsGUI\setGapAnalysisActualStatusModePerObject(), ilImageMapEditorGUI\setHighlight(), ilPCQuestionGUI\setInsertTabs(), ilBasicSkillTemplateGUI\setLevelHead(), ilBasicSkillGUI\setLevelHead(), ilImageMapEditorGUI\setLink(), ilPortfolioRepositoryGUI\setLocator(), ilMediaPoolPageGUI\setMediaPoolPageTabs(), ilPortfolioRepositoryGUI\setOffline(), ilPortfolioRepositoryGUI\setOnline(), ilObjPortfolioGUI\setOnlineAndShare(), ilStructureObjectGUI\setPageLayout(), ilObjContentObjectGUI\setPageLayout(), ilObjMediaObjectGUI\setPropertiesSubTabs(), ilObjContentObjectGUI\setQuestionsSubTabs(), ilObjDashboardSettingsGUI\setSettingsSubTabs(), ilObjWikiGUI\setSettingsSubTabs(), ilObjMediaPoolGUI\setSettingsSubTabs(), ilImageMapEditorGUI\setShape(), ilPCTableGUI\setSpans(), ilPCTableGUI\setStyles(), ilSurveySkillGUI\setSubTabs(), ilBookingGatewayGUI\setSubTabs(), ilObjFolderGUI\setSubTabs(), ilSkillTemplateReferenceGUI\setTabs(), ilSkillCategoryGUI\setTabs(), ilObjWorkspaceFolderGUI\setTabs(), ilSkillTemplateCategoryGUI\setTabs(), ilPCTableGUI\setTabs(), ilPortfolioRepositoryGUI\setTabs(), ilBasicSkillTemplateGUI\setTabs(), ilStructureObjectGUI\setTabs(), ilPageLayoutGUI\setTabs(), ilSkillProfileGUI\setTabs(), ilBadgeManagementGUI\setTabs(), ilEditClipboardGUI\setTabs(), ilObjBlogGUI\setTabs(), ilObjItemGroupGUI\setTabs(), ilPersonalSkillsGUI\setTabs(), ilPCFileListGUI\setTabs(), ilPCTabsGUI\setTabs(), ilBasicSkillGUI\setTabs(), ilNewsItemGUI\setTabs(), ilObjTaxonomyGUI\setTabs(), ilObjMediaCastGUI\setTabs(), ilObjWorkspaceRootFolderGUI\setTitleAndDescription(), ilObjAdvancedEditing\setUsedHTMLTags(), ilClozeGapInputBuilderGUI\setValueByArray(), ilPCTableGUI\setWidths(), ilMembershipOverviewGUI\show(), ilDerivedTasksGUI\show(), ilLearningHistoryGUI\show(), ilGroupAddToGroupActionGUI\show(), ilContainerGUI\showAdministrationPanel(), ilObjWorkspaceFolderGUI\showAdministrationPanel(), ilObjMediaObjectGUI\showAllUsagesObject(), ilObjSystemFolderGUI\showBasicSettingsObject(), ilRepositoryTrashGUI\showDeleteConfirmation(), ilImprintGUI\showEditToolbar(), ilPageObjectGUI\showEditToolbar(), ilObjContentObjectGUI\showExportIDsOverview(), ilPDNewsBlockGUI\showFeedUrl(), ilNewsForContextBlockGUI\showFeedUrl(), ilExPeerReviewGUI\showGivenPeerReviewObject(), ilExerciseManagementGUI\showGradesOverviewObject(), ilHelpGUI\showHelp(), ilSkillRootGUI\showImportForm(), ilBasicSkillGUI\showLevelResources(), ilSkillProfileGUI\showLevels(), ilSkillProfileGUI\showLevelsWithLocalContext(), ilContainerGUI\showLinkListObject(), ilMediaPoolPageGUI\showMediaPoolPageUsages(), ilExerciseManagementGUI\showMultiFeedbackObject(), ilNewsForContextBlockGUI\showNews(), ilSkillProfileGUI\showObjects(), ilHelpGUI\showPage(), ilExerciseManagementGUI\showParticipantObject(), ilLMPresentationGUI\showPrintView(), ilLMPresentationGUI\showPrintViewSelection(), ilExPeerReviewGUI\showReceivedPeerReviewObject(), ilPageEditorGUI\showSnippetInfo(), ilObjWikiGUI\showTemplateSelectionObject(), ilObjContentObjectGUI\showTooltipList(), ilMediaPoolImportGUI\showTranslationImportForm(), ilLMImportGUI\showTranslationImportForm(), ilRepositoryTrashGUI\showTrashTable(), ilObjTaggingSettingsGUI\showUsers(), ilSkillProfileGUI\showUsers(), ilSCORM13PlayerGUI\specialPage(), ilObjStudyProgramme\statusToRepr(), SurveyQuestionGUI\syncCopies(), ilObjStyleSheetGUI\templateGenerationObject(), ilSessionAppointment\timeToString(), ILIAS\Test\Settings\GlobalSettings\TestLoggingSettings\toForm(), ILIAS\Test\Settings\MainSettings\SettingsIntroduction\toForm(), ilObjectPropertyInfoTabVisibility\toForm(), ilObjectPropertyTitleAndIconVisibility\toForm(), ILIAS\Test\Settings\MainSettings\SettingsAdditional\toForm(), ilObjectPropertyHeaderActionVisibility\toForm(), ILIAS\Test\Settings\MainSettings\SettingsGeneral\toForm(), ILIAS\Test\Scoring\Settings\Settings\toForm(), ILIAS\Test\Settings\MainSettings\SettingsParticipantFunctionality\toForm(), ILIAS\Test\Settings\MainSettings\SettingsFinishing\toForm(), ILIAS\Test\Settings\ScoreReporting\SettingsResultSummary\toForm(), ILIAS\Test\Settings\MainSettings\SettingsTestBehaviour\toForm(), ILIAS\Test\Settings\MainSettings\SettingsAccess\toForm(), ILIAS\Test\Settings\ScoreReporting\SettingsResultDetails\toForm(), ILIAS\Test\Settings\ScoreReporting\SettingsGamification\toForm(), ilObjectPropertyIsOnline\toForm(), ILIAS\Test\Settings\MainSettings\SettingsQuestionBehaviour\toForm(), ILIAS\Object\Properties\CoreProperties\TileImage\ilObjectPropertyTileImage\toForm(), ilObjectPropertyTitleAndDescription\toForm(), ilObjectPropertyIcon\toForm(), ILIAS\Object\Properties\ObjectReferenceProperties\ObjectAvailabilityPeriodProperty\toForm(), ILIAS\User\Profile\Prompt\Settings\toForm(), ILIAS\Test\Scoring\Marks\Mark\toForm(), ilStudyProgrammeTypeSettings\toFormInput(), ilStudyProgrammeDeadlineSettings\toFormInput(), ilStudyProgrammeTypeInfo\toFormInput(), ilIndividualAssessmentInfoSettings\toFormInput(), ilStudyProgrammeAssessmentSettings\toFormInput(), ilStudyProgrammeAutoMailSettings\toFormInput(), ilStudyProgrammeValidityOfAchievedQualificationSettings\toFormInput(), ilIndividualAssessmentSettings\toFormInput(), ilIndividualAssessmentUserGrading\toFormInput(), ilBadgeManagementGUI\toggleBadges(), ilContentStyleSettingsGUI\toggleGlobalDefault(), ilContentStyleSettingsGUI\toggleGlobalFixed(), ilObjBadgeAdministrationGUI\toggleObjectBadges(), toJS(), ilObjectPropertyHeaderActionVisibility\toLegacyForm(), ilObjectPropertyTitleAndIconVisibility\toLegacyForm(), ILIAS\Object\Properties\CoreProperties\TileImage\ilObjectPropertyTileImage\toLegacyForm(), ilObjectPropertyIcon\toLegacyForm(), ilSCORM2004TrackingItems\tracInteractionItemColumns(), ilSCORM2004TrackingItems\tracInteractionUserAnswersColumns(), ilSCORM2004TrackingItems\tracInteractionUserColumns(), ilConditionHandlerGUI\translateOperator(), txtlng(), ilWikiPageGUI\unblockWikiPage(), ilWikiPageGUI\unhideAdvancedMetaData(), ilObjContentObjectGUI\unlockQuestion(), ilPCDataTableGUI\update(), ilRatingCategoryGUI\update(), ilPCAMDFormGUI\update(), ilPCInteractiveImageGUI\update(), ilBookingScheduleGUI\update(), ilSkillTreeNodeGUI\update(), ilObjExercise\update(), ilSkillProfileGUI\update(), ilBookingObjectGUI\update(), ilPCAMDFormGUI\updateAdvancedMetaData(), ilWikiPageGUI\updateAdvancedMetaData(), ilImageMapEditorGUI\updateAreas(), ilPCImageMapEditorGUI\updateAreas(), ilExAssignmentEditorGUI\updateAssignmentObject(), ilBadgeManagementGUI\updateBadge(), ilObjStyleSheetGUI\updateColorObject(), ilBlogPostingGUI\updateDate(), ilObjMediaPoolGUI\updateFolder(), ilObjBadgeAdministrationGUI\updateImageTemplate(), ilPCDataTableGUI\updateJS(), ilBasicSkillGUI\updateLevel(), ilBasicSkillGUI\updateLevelOrder(), ilObjUser\updateLogin(), ilMediaPoolPageGUI\updateMediaPoolPage(), ilObjStyleSheetGUI\updateObject(), ilRatingCategoryGUI\updateOrder(), ilExPeerReviewGUI\updatePeerReviewObject(), ilExAssignmentEditorGUI\updatePeerReviewObject(), ilPageLayoutGUI\updateProperties(), ilObjTaxonomyGUI\updateSettings(), ilSkillTemplateReferenceGUI\updateSkillTemplateReference(), ilObjTaxonomyGUI\updateTaxNode(), ilObjStyleSheetGUI\updateTemplateObject(), ilExSubmission\updateTextSubmission(), ilBlogPostingGUI\updateTitle(), ilFileSystemGUI\uploadFile(), ilObjMediaObject\uploadMultipleSubtitleFile(), ilObjMediaObjectGUI\uploadMultipleSubtitleFileFormObject(), ilPCInteractiveImageGUI\uploadOverlayImages(), ilObjMediaObjectGUI\uploadSubtitleFileObject(), ilExcCriteriaFile\validate(), ilExcCriteriaText\validate(), ilExcCriteriaRating\validate(), ilValidator\validate(), ilExcCriteriaGUI\view(), ilExcCriteriaCatalogueGUI\view(), ilPDNotesGUI\view(), ilWikiStatGUI\view(), ilWikiStatGUI\viewToolbar(), ilVirusScanner\virusHandling(), and ilExerciseManagementGUI\waitingDownloadObject().

171  : string
172  {
173  if (empty($a_topic)) {
174  return "";
175  }
176 
177  // remember the used topics
178  self::$used_topics[$a_topic] = $a_topic;
179 
180  $translation = $this->text[$a_topic] ?? "";
181 
182  if ($translation === "" && $a_default_lang_fallback_mod !== "") {
183  // #13467 - try current language first (could be missing module)
184  if ($this->lang_key != $this->lang_default) {
185  $translation = self::_lookupEntry(
186  $this->lang_key,
187  $a_default_lang_fallback_mod,
188  $a_topic
189  );
190  }
191  // try default language last
192  if ($translation === "" || $translation === "-" . $a_topic . "-") {
193  $translation = self::_lookupEntry(
194  $this->lang_default,
195  $a_default_lang_fallback_mod,
196  $a_topic
197  );
198  }
199  }
200 
201 
202  if ($translation === "") {
203  if (ILIAS_LOG_ENABLED && is_object($this->log)) {
204  $this->log->debug("Language (" . $this->lang_key . "): topic -" . $a_topic . "- not present");
205  }
206  return "-" . $a_topic . "-";
207  }
208 
209  if ($this->usage_log_enabled) {
210  self::logUsage($this->map_modules_txt[$a_topic] ?? "", $a_topic);
211  }
212 
213  return $translation;
214  }

◆ txtlng()

ilLanguage::txtlng ( string  $a_module,
string  $a_topic,
string  $a_language 
)

gets the text for a given topic in a given language if the topic is not in the list, the topic itself with "-" will be returned

Definition at line 158 of file class.ilLanguage.php.

References txt().

Referenced by ilPCQuestion\getJSTextInitCode(), and ilGlossaryTermGUI\getOverlayHTML().

158  : string
159  {
160  if (strcmp($a_language, $this->lang_key) === 0) {
161  return $this->txt($a_topic);
162  } else {
163  return self::_lookupEntry($a_language, $a_module, $a_topic);
164  }
165  }
txt(string $a_topic, string $a_default_lang_fallback_mod="")
gets the text for a given topic if the topic is not in the list, the topic itself with "-" will be re...
+ Here is the call graph for this function:
+ Here is the caller graph for this function:

Field Documentation

◆ $cached_modules

array ilLanguage::$cached_modules = array()
protected

Definition at line 57 of file class.ilLanguage.php.

◆ $comment_separator

string ilLanguage::$comment_separator = "###"

Definition at line 53 of file class.ilLanguage.php.

◆ $cust_lang_path

string ilLanguage::$cust_lang_path
protected

◆ $global_cache

ilCachedLanguage ilLanguage::$global_cache
protected

Definition at line 63 of file class.ilLanguage.php.

◆ $ilias

ILIAS ilLanguage::$ilias

Definition at line 45 of file class.ilLanguage.php.

◆ $lang_default

string ilLanguage::$lang_default

Definition at line 47 of file class.ilLanguage.php.

Referenced by __construct().

◆ $lang_key

string ilLanguage::$lang_key

Definition at line 50 of file class.ilLanguage.php.

Referenced by getLangKey(), and loadLanguageModule().

◆ $lang_name

string ilLanguage::$lang_name

Definition at line 51 of file class.ilLanguage.php.

◆ $lang_path

string ilLanguage::$lang_path

Definition at line 49 of file class.ilLanguage.php.

◆ $lang_user

string ilLanguage::$lang_user

Definition at line 48 of file class.ilLanguage.php.

Referenced by getUserLanguage(), and loadLanguageModule().

◆ $lng_log

array ilLanguage::$lng_log = array()
staticprotected

Definition at line 60 of file class.ilLanguage.php.

◆ $loaded_modules

array ilLanguage::$loaded_modules = array()

Definition at line 54 of file class.ilLanguage.php.

◆ $log

ilLogger ilLanguage::$log
protected

Definition at line 62 of file class.ilLanguage.php.

Referenced by ilSetupLanguage\txt().

◆ $map_modules_txt

array ilLanguage::$map_modules_txt = array()
protected

Definition at line 58 of file class.ilLanguage.php.

◆ $separator

string ilLanguage::$separator = "#:#"

Definition at line 52 of file class.ilLanguage.php.

◆ $text

array ilLanguage::$text = []

Definition at line 46 of file class.ilLanguage.php.

◆ $usage_log_enabled

bool ilLanguage::$usage_log_enabled = false
protected

Definition at line 59 of file class.ilLanguage.php.

◆ $used_modules

array ilLanguage::$used_modules = array()
staticprotected

Definition at line 56 of file class.ilLanguage.php.

◆ $used_topics

array ilLanguage::$used_topics = array()
staticprotected

Definition at line 55 of file class.ilLanguage.php.


The documentation for this class was generated from the following file: