ILIAS  release_10 Revision v10.1-43-ga1241a92c2f
ilPCResourcesEditorGUI Class Reference
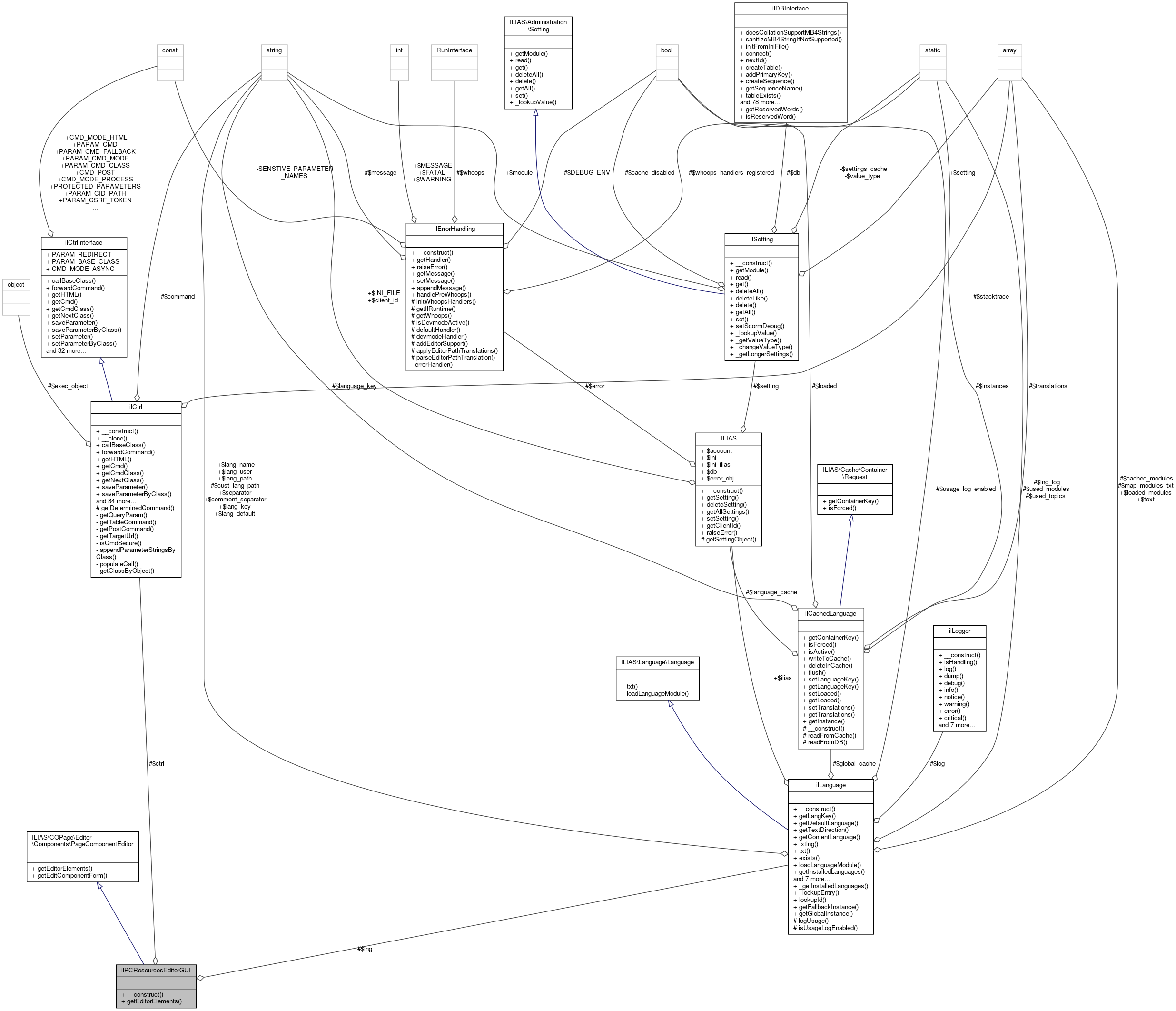
+ Inheritance diagram for ilPCResourcesEditorGUI:
+ Collaboration diagram for ilPCResourcesEditorGUI:

Public Member Functions

 __construct ()
 
 getEditorElements (UIWrapper $ui_wrapper, string $page_type, ilPageObjectGUI $page_gui, int $style_id)
 
- Public Member Functions inherited from ILIAS\COPage\Editor\Components\PageComponentEditor
 getEditorElements (UIWrapper $ui_wrapper, string $page_type, \ilPageObjectGUI $page_gui, int $style_id)
 Get rendered editor elements. More...
 
 getEditComponentForm (UIWrapper $ui_wrapper, string $page_type, \ilPageObjectGUI $page_gui, int $style_id, string $pcid)
 Get rendered editor elements. More...
 

Protected Attributes

ilLanguage $lng
 
ilCtrl $ctrl
 

Detailed Description

Author
Alexander Killing killi.nosp@m.ng@l.nosp@m.eifos.nosp@m..de

Definition at line 24 of file class.ilPCResourcesEditorGUI.php.

Constructor & Destructor Documentation

◆ __construct()

ilPCResourcesEditorGUI::__construct ( )

Definition at line 29 of file class.ilPCResourcesEditorGUI.php.

References $DIC, ILIAS\Repository\ctrl(), and ILIAS\Repository\lng().

30  {
31  global $DIC;
32 
33  $this->lng = $DIC->language();
34  $this->ctrl = $DIC->ctrl();
35  }
global $DIC
Definition: shib_login.php:25
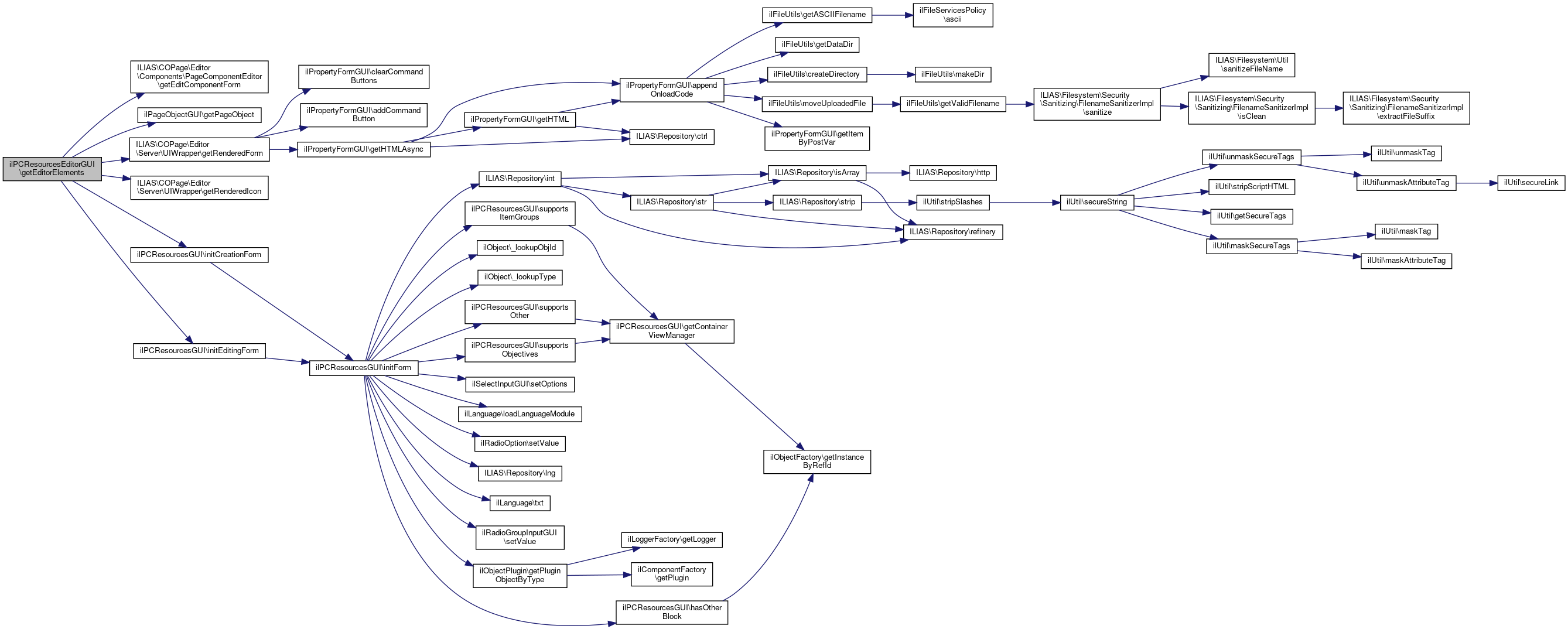
+ Here is the call graph for this function:

Member Function Documentation

◆ getEditorElements()

ilPCResourcesEditorGUI::getEditorElements ( UIWrapper  $ui_wrapper,
string  $page_type,
ilPageObjectGUI  $page_gui,
int  $style_id 
)

Definition at line 37 of file class.ilPCResourcesEditorGUI.php.

References $DIC, $lng, ILIAS\COPage\Editor\Components\PageComponentEditor\getEditComponentForm(), ilPageObjectGUI\getPageObject(), ILIAS\COPage\Editor\Server\UIWrapper\getRenderedForm(), ILIAS\COPage\Editor\Server\UIWrapper\getRenderedIcon(), ilPCResourcesGUI\initCreationForm(), and ilPCResourcesGUI\initEditingForm().

42  : array {
43  $form = $this->getCreationForm($page_gui, $ui_wrapper, $style_id);
44  return [
45  "creation_form" => $form,
46  "icon" => $ui_wrapper->getRenderedIcon("perl")
47  ];
48  }
+ Here is the call graph for this function:

Field Documentation

◆ $ctrl

ilCtrl ilPCResourcesEditorGUI::$ctrl
protected

Definition at line 27 of file class.ilPCResourcesEditorGUI.php.

◆ $lng

ilLanguage ilPCResourcesEditorGUI::$lng
protected

Definition at line 26 of file class.ilPCResourcesEditorGUI.php.

Referenced by getEditorElements().


The documentation for this class was generated from the following file: