ILIAS  release_10 Revision v10.1-43-ga1241a92c2f
ilCertificateTemplateDatabaseRepository Class Reference
+ Inheritance diagram for ilCertificateTemplateDatabaseRepository:
+ Collaboration diagram for ilCertificateTemplateDatabaseRepository:

Public Member Functions

 __construct (private readonly ilDBInterface $database, ilLogger $logger=null, ilObjectDataCache $objectDataCache=null)
 
 save (ilCertificateTemplate $certificateTemplate)
 
 updateActivity (ilCertificateTemplate $certificateTemplate, bool $currentlyActive)
 
 fetchTemplate (int $templateId)
 
 fetchCertificateTemplatesByObjId (int $objId)
 
 fetchCurrentlyUsedCertificate (int $objId)
 
 fetchCurrentlyActiveCertificate (int $objId)
 
 fetchPreviousCertificate (int $objId)
 
 deleteTemplate (int $templateId, int $objectId)
 
 fetchActiveCertificateTemplatesForCoursesWithDisabledLearningProgress (bool $isGlobalLpEnabled, int $forRefId=null)
 
 fetchFirstCreatedTemplate (int $objId)
 
 updateDefaultBackgroundImagePaths (string $old_relative_path, string $new_relative_path)
 
 isResourceUsed (string $relative_image_identification)
 
- Public Member Functions inherited from ilCertificateTemplateRepository
 activatePreviousCertificate (int $objId)
 
 fetchActiveCertificateTemplatesForCoursesWithDisabledLearningProgress (bool $isGlobalLpEnabled, ?int $forRefId=null)
 

Data Fields

const TABLE_NAME = 'il_cert_template'
 

Private Member Functions

 deactivatePreviousTemplates (int $objId)
 
 createCertificateTemplate (array $row)
 

Private Attributes

readonly ilLogger $logger
 
readonly ilObjectDataCache $objectDataCache
 

Detailed Description

Author
Niels Theen nthee.nosp@m.n@da.nosp@m.tabay.nosp@m..de Repository that allows interaction with the database in the context of certificate templates.

Definition at line 26 of file class.ilCertificateTemplateDatabaseRepository.php.

Constructor & Destructor Documentation

◆ __construct()

ilCertificateTemplateDatabaseRepository::__construct ( private readonly ilDBInterface  $database,
ilLogger  $logger = null,
ilObjectDataCache  $objectDataCache = null 
)

Definition at line 32 of file class.ilCertificateTemplateDatabaseRepository.php.

References $DIC, $logger, $objectDataCache, ILIAS\Repository\logger(), and ILIAS\Repository\objectDataCache().

36  {
37  if (null === $logger) {
38  global $DIC;
39  $logger = $DIC->logger()->cert();
40  }
41  $this->logger = $logger;
42 
43  if (null === $objectDataCache) {
44  global $DIC;
45  $objectDataCache = $DIC['ilObjDataCache'];
46  }
48  }
global $DIC
Definition: shib_login.php:25
+ Here is the call graph for this function:

Member Function Documentation

◆ createCertificateTemplate()

ilCertificateTemplateDatabaseRepository::createCertificateTemplate ( array  $row)
private
Parameters
array<string,mixed>$row

Definition at line 477 of file class.ilCertificateTemplateDatabaseRepository.php.

Referenced by fetchActiveCertificateTemplatesForCoursesWithDisabledLearningProgress(), fetchCertificateTemplatesByObjId(), fetchCurrentlyActiveCertificate(), fetchCurrentlyUsedCertificate(), fetchFirstCreatedTemplate(), and fetchTemplate().

478  {
479  return new ilCertificateTemplate(
480  (int) $row['obj_id'],
481  $row['obj_type'],
482  $row['certificate_content'],
483  $row['certificate_hash'],
484  $row['template_values'],
485  (int) $row['version'],
486  $row['ilias_version'],
487  (int) $row['created_timestamp'],
488  (bool) $row['currently_active'],
489  (string) ($row['background_image_path'] ?? ''),
490  (string) ($row['thumbnail_image_path'] ?? ''),
491  (string) ($row['background_image_ident'] ?? ''),
492  (string) ($row['thumbnail_image_ident'] ?? ''),
493  isset($row['id']) ? (int) $row['id'] : null
494  );
495  }
+ Here is the caller graph for this function:

◆ deactivatePreviousTemplates()

ilCertificateTemplateDatabaseRepository::deactivatePreviousTemplates ( int  $objId)
private

Definition at line 398 of file class.ilCertificateTemplateDatabaseRepository.php.

References ILIAS\Repository\logger(), and ilDBConstants\T_INTEGER.

Referenced by save().

398  : void
399  {
400  $this->logger->debug(sprintf('START - Deactivate previous certificate template for object: "%s"', $objId));
401 
402  $sql = '
403  UPDATE ' . self::TABLE_NAME . '
404  SET currently_active = 0
405  WHERE obj_id = ' . $this->database->quote($objId, ilDBConstants::T_INTEGER);
406 
407  $this->database->manipulate($sql);
408 
409  $this->logger->debug(sprintf('END - Certificate template deactivated for object: "%s"', $objId));
410  }
$objId
Definition: xapitoken.php:55
+ Here is the call graph for this function:
+ Here is the caller graph for this function:

◆ deleteTemplate()

ilCertificateTemplateDatabaseRepository::deleteTemplate ( int  $templateId,
int  $objectId 
)

Implements ilCertificateTemplateRepository.

Definition at line 259 of file class.ilCertificateTemplateDatabaseRepository.php.

References $objId, ilCertificateTemplateRepository\activatePreviousCertificate(), fetchCertificateTemplatesByObjId(), ILIAS\Repository\logger(), and ilDBConstants\T_INTEGER.

259  : void
260  {
261  $this->logger->debug(
262  sprintf(
263  'START - Set deleted flag for certificate template("%s") for object: "%s"',
264  $templateId,
265  $objectId
266  )
267  );
268 
269  $sql = '
270  UPDATE ' . self::TABLE_NAME . '
271  SET deleted = 1, currently_active = 0
272  WHERE id = ' . $this->database->quote($templateId, ilDBConstants::T_INTEGER) . '
273  AND obj_id = ' . $this->database->quote($objectId, ilDBConstants::T_INTEGER);
274 
275  $this->database->manipulate($sql);
276 
277  $this->logger->debug(
278  sprintf(
279  'END - Deleted flag set fo certificate template("%s") for object: "%s"',
280  $templateId,
281  $objectId
282  )
283  );
284  }
+ Here is the call graph for this function:

◆ fetchActiveCertificateTemplatesForCoursesWithDisabledLearningProgress()

ilCertificateTemplateDatabaseRepository::fetchActiveCertificateTemplatesForCoursesWithDisabledLearningProgress ( bool  $isGlobalLpEnabled,
int  $forRefId = null 
)

Definition at line 313 of file class.ilCertificateTemplateDatabaseRepository.php.

References createCertificateTemplate(), ILIAS\Repository\logger(), and ilLPObjSettings\LP_MODE_DEACTIVATED.

316  : array {
317  $this->logger->debug(
318  'START - Fetch all active course certificate templates with disabled learning progress: "%s"'
319  );
320 
321  $joinLpSettings = '';
322  $whereLpSettings = '';
323  $onSettingsForRefId = '';
324 
325  if ($isGlobalLpEnabled) {
326  $joinLpSettings = 'LEFT JOIN ut_lp_settings uls ON uls.obj_id = od.obj_id';
327  $whereLpSettings = sprintf(
328  'AND (uls.u_mode IS NULL OR uls.u_mode = %s)',
329  $this->database->quote(ilLPObjSettings::LP_MODE_DEACTIVATED, 'integer')
330  );
331  }
332 
333  if (is_int($forRefId)) {
334  $onSettingsForRefId = " AND settings.value IS NOT NULL AND (JSON_CONTAINS(settings.value, '\"{$forRefId}\"', '$') = 1 OR JSON_CONTAINS(settings.value, '{$forRefId}', '$')) ";
335  }
336 
337  $sql = '
338  SELECT ' . self::TABLE_NAME . '.*
339  FROM ' . self::TABLE_NAME . '
340  INNER JOIN object_data od ON od.obj_id = ' . self::TABLE_NAME . ".obj_id
341  INNER JOIN settings ON settings.module = %s AND settings.keyword = {$this->database->concat(
342  [
343  [$this->database->quote('cert_subitems_', 'text'), 'text'],
344  ['od.obj_id', 'text']
345  ],
346  false
347  )} $onSettingsForRefId $joinLpSettings
348  WHERE " . self::TABLE_NAME . '.obj_type = %s
349  AND ' . self::TABLE_NAME . '.currently_active = %s
350  ' . $whereLpSettings;
351  $query = $this->database->queryF(
352  $sql,
353  ['text', 'text', 'integer'],
354  ['crs', 'crs', 1]
355  );
356 
357  $result = [];
358  while ($row = $this->database->fetchAssoc($query)) {
359  $result[] = $this->createCertificateTemplate($row);
360  }
361 
362  $this->logger->debug(
363  sprintf(
364  'END - All active course certificate templates with disabled learning progress: "%s"',
365  json_encode($result, JSON_THROW_ON_ERROR)
366  )
367  );
368 
369  return $result;
370  }
+ Here is the call graph for this function:

◆ fetchCertificateTemplatesByObjId()

ilCertificateTemplateDatabaseRepository::fetchCertificateTemplatesByObjId ( int  $objId)
Returns
ilCertificateTemplate[]

Implements ilCertificateTemplateRepository.

Definition at line 128 of file class.ilCertificateTemplateDatabaseRepository.php.

References createCertificateTemplate(), ILIAS\Repository\logger(), and ilDBConstants\T_INTEGER.

Referenced by deleteTemplate(), and fetchPreviousCertificate().

128  : array
129  {
130  $this->logger->debug(sprintf('START - Fetch multiple certificate templates for object: "%s"', $objId));
131 
132  $result = [];
133 
134  $sql = '
135  SELECT * FROM ' .
136  self::TABLE_NAME . ' ' .
137  'WHERE obj_id = ' . $this->database->quote($objId, ilDBConstants::T_INTEGER) . ' ' .
138  'AND deleted = 0 ' .
139  'ORDER BY version ASC'
140  ;
141 
142  $query = $this->database->query($sql);
143 
144  while ($row = $this->database->fetchAssoc($query)) {
145  $result[] = $this->createCertificateTemplate($row);
146  }
147 
148  $this->logger->debug(
149  sprintf(
150  'END - Fetching of certificate templates for object: "%s" with "%s" results',
151  $objId,
152  count($result)
153  )
154  );
155 
156  return $result;
157  }
$objId
Definition: xapitoken.php:55
+ Here is the call graph for this function:
+ Here is the caller graph for this function:

◆ fetchCurrentlyActiveCertificate()

ilCertificateTemplateDatabaseRepository::fetchCurrentlyActiveCertificate ( int  $objId)
Exceptions
ilCouldNotFindCertificateTemplate

Implements ilCertificateTemplateRepository.

Definition at line 202 of file class.ilCertificateTemplateDatabaseRepository.php.

References createCertificateTemplate(), ILIAS\Repository\logger(), and ilDBConstants\T_INTEGER.

203  {
204  $this->logger->debug(sprintf('START - Fetch currently active certificate template for object: "%s"', $objId));
205 
206  $sql = '
207  SELECT * FROM ' . self::TABLE_NAME . '
208  WHERE obj_id = ' . $this->database->quote($objId, ilDBConstants::T_INTEGER) . '
209  AND deleted = 0
210  AND currently_active = 1
211  ';
212 
213  $query = $this->database->query($sql);
214 
215  while ($row = $this->database->fetchAssoc($query)) {
216  $this->logger->debug(sprintf('END - Found active certificate for: "%s"', $objId));
217 
218  return $this->createCertificateTemplate($row);
219  }
220 
221  throw new ilCouldNotFindCertificateTemplate(sprintf('NO active certificate template found for: "%s"', $objId));
222  }
$objId
Definition: xapitoken.php:55
+ Here is the call graph for this function:

◆ fetchCurrentlyUsedCertificate()

ilCertificateTemplateDatabaseRepository::fetchCurrentlyUsedCertificate ( int  $objId)

Implements ilCertificateTemplateRepository.

Definition at line 159 of file class.ilCertificateTemplateDatabaseRepository.php.

References createCertificateTemplate(), ILIAS\Repository\logger(), ILIAS\Repository\objectDataCache(), and ilDBConstants\T_INTEGER.

160  {
161  $this->logger->debug(sprintf('START - Fetch currently active certificate template for object: "%s"', $objId));
162 
163  $this->database->setLimit(1);
164 
165  $sql = '
166  SELECT * FROM ' . self::TABLE_NAME . '
167  WHERE obj_id = ' . $this->database->quote($objId, ilDBConstants::T_INTEGER) . '
168  AND deleted = 0
169  ORDER BY id DESC
170  ';
171 
172  $query = $this->database->query($sql);
173 
174  while ($row = $this->database->fetchAssoc($query)) {
175  $this->logger->debug(sprintf('END - Found active certificate for: "%s"', $objId));
176 
177  return $this->createCertificateTemplate($row);
178  }
179 
180  $this->logger->debug(sprintf('END - Found NO active certificate for: "%s"', $objId));
181 
182  return new ilCertificateTemplate(
183  $objId,
184  $this->objectDataCache->lookupType($objId),
185  '',
186  '',
187  '',
188  0,
189  '0',
190  0,
191  false,
192  '',
193  '',
194  '',
195  ''
196  );
197  }
$objId
Definition: xapitoken.php:55
+ Here is the call graph for this function:

◆ fetchFirstCreatedTemplate()

ilCertificateTemplateDatabaseRepository::fetchFirstCreatedTemplate ( int  $objId)
Exceptions
ilCouldNotFindCertificateTemplate

Implements ilCertificateTemplateRepository.

Definition at line 375 of file class.ilCertificateTemplateDatabaseRepository.php.

References createCertificateTemplate(), ILIAS\Repository\logger(), and ilDBConstants\T_INTEGER.

376  {
377  $this->logger->debug(sprintf('START - Fetch first create certificate template for object: "%s"', $objId));
378 
379  $this->database->setLimit(1, 0);
380 
381  $sql = '
382  SELECT * FROM ' . self::TABLE_NAME . '
383  WHERE obj_id = ' . $this->database->quote($objId, ilDBConstants::T_INTEGER) . '
384  ORDER BY id ASC
385  ';
386 
387  $query = $this->database->query($sql);
388 
389  while ($row = $this->database->fetchAssoc($query)) {
390  $this->logger->debug(sprintf('END - Found first create certificate template for object: "%s"', $objId));
391 
392  return $this->createCertificateTemplate($row);
393  }
394 
395  throw new ilCouldNotFindCertificateTemplate('No matching template found. MAY missing DBUpdate. Please check if the correct version is installed.');
396  }
$objId
Definition: xapitoken.php:55
+ Here is the call graph for this function:

◆ fetchPreviousCertificate()

ilCertificateTemplateDatabaseRepository::fetchPreviousCertificate ( int  $objId)

Implements ilCertificateTemplateRepository.

Definition at line 224 of file class.ilCertificateTemplateDatabaseRepository.php.

References $version, fetchCertificateTemplatesByObjId(), ilCertificateTemplate\getVersion(), ILIAS\Repository\logger(), and ILIAS\Repository\objectDataCache().

225  {
226  $this->logger->debug(sprintf('START - Fetch previous active certificate template for object: "%s"', $objId));
227 
228  $templates = $this->fetchCertificateTemplatesByObjId($objId);
229 
230  $resultTemplate = new ilCertificateTemplate(
231  $objId,
232  $this->objectDataCache->lookupType($objId),
233  '',
234  '',
235  '',
236  0,
237  '0',
238  0,
239  true,
240  '',
241  '',
242  '',
243  ''
244  );
245 
246  $version = 0;
247  foreach ($templates as $template) {
248  if ($template->getVersion() > $version) {
249  $version = $template->getVersion();
250  $resultTemplate = $template;
251  }
252  }
253 
254  $this->logger->debug(sprintf('Latest version active certificate template for object: "%s"', $objId));
255 
256  return $resultTemplate;
257  }
$version
Definition: plugin.php:25
$objId
Definition: xapitoken.php:55
+ Here is the call graph for this function:

◆ fetchTemplate()

ilCertificateTemplateDatabaseRepository::fetchTemplate ( int  $templateId)
Exceptions
ilCouldNotFindCertificateTemplate

Implements ilCertificateTemplateRepository.

Definition at line 105 of file class.ilCertificateTemplateDatabaseRepository.php.

References createCertificateTemplate(), ILIAS\Repository\logger(), and ilDBConstants\T_INTEGER.

106  {
107  $this->logger->debug(sprintf('START - Fetch certificate template with id: "%s"', $templateId));
108 
109  $sql = '
110  SELECT * FROM
111  ' . self::TABLE_NAME . '
112  WHERE id = ' . $this->database->quote($templateId, ilDBConstants::T_INTEGER) . '
113  ORDER BY version ASC
114  ';
115 
116  $query = $this->database->query($sql);
117 
118  while ($row = $this->database->fetchAssoc($query)) {
119  return $this->createCertificateTemplate($row);
120  }
121 
122  throw new ilCouldNotFindCertificateTemplate(sprintf('No template with id "%s" found', $templateId));
123  }
+ Here is the call graph for this function:

◆ isResourceUsed()

ilCertificateTemplateDatabaseRepository::isResourceUsed ( string  $relative_image_identification)

Definition at line 445 of file class.ilCertificateTemplateDatabaseRepository.php.

References ILIAS\Repository\logger(), and ilDBConstants\T_TEXT.

445  : bool
446  {
447  $this->logger->debug(
448  sprintf(
449  'START - Checking if any certificate template uses resource id "%s"',
450  $relative_image_identification
451  )
452  );
453 
454  $result = $this->database->queryF(
455  'SELECT EXISTS(SELECT 1 FROM ' . self::TABLE_NAME . ' WHERE
456  (background_image_ident = %s OR thumbnail_image_ident = %s)
457  AND currently_active = 1) AS does_exist',
459  [$relative_image_identification, $relative_image_identification]
460  );
461 
462  $exists = (bool) ($this->database->fetchAssoc($result)['does_exist'] ?? false);
463 
464  $this->logger->debug(
465  sprintf(
466  'END - Image path "%s" is ' . $exists ? 'in use' : 'unused',
467  $relative_image_identification
468  )
469  );
470 
471  return $exists;
472  }
+ Here is the call graph for this function:

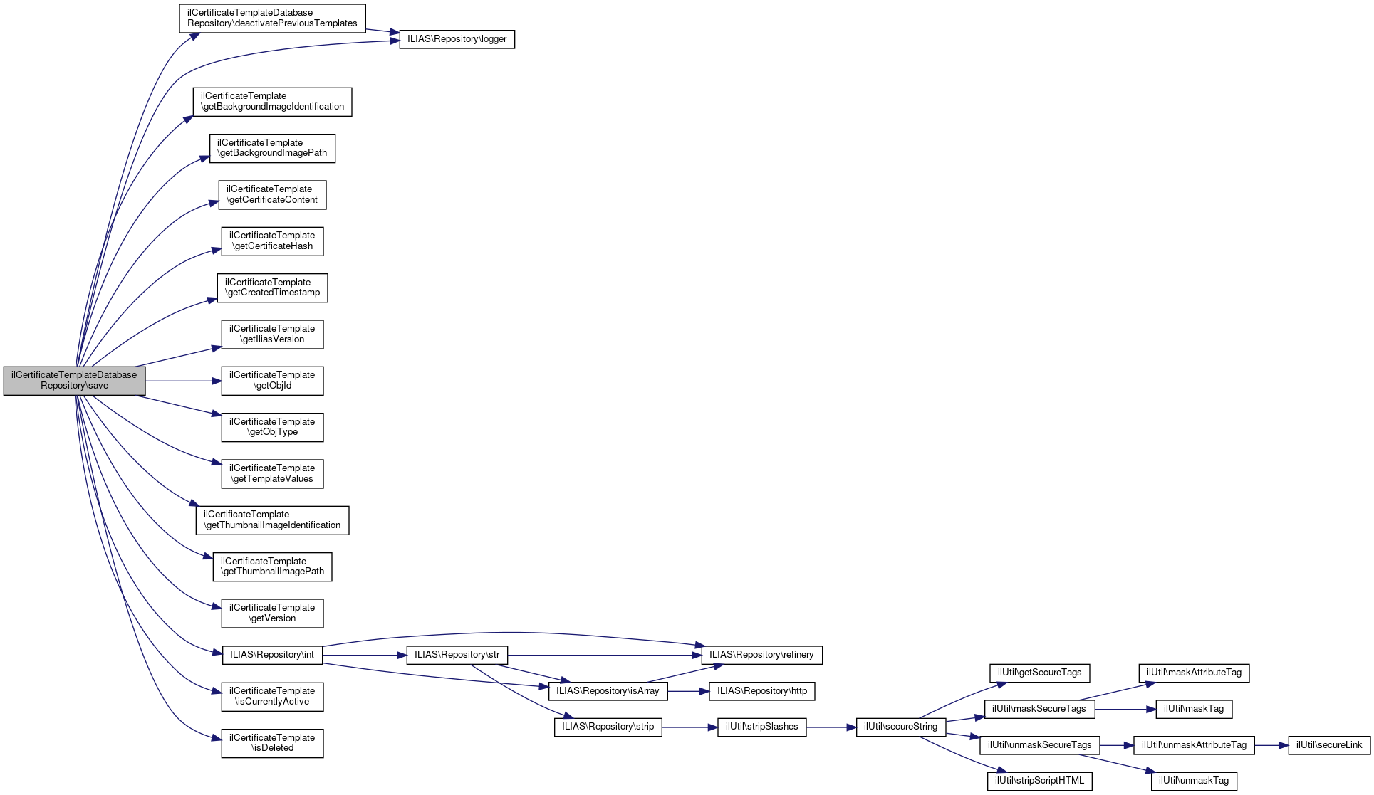
◆ save()

ilCertificateTemplateDatabaseRepository::save ( ilCertificateTemplate  $certificateTemplate)

Implements ilCertificateTemplateRepository.

Definition at line 50 of file class.ilCertificateTemplateDatabaseRepository.php.

References $id, $objId, deactivatePreviousTemplates(), ilCertificateTemplate\getBackgroundImageIdentification(), ilCertificateTemplate\getBackgroundImagePath(), ilCertificateTemplate\getCertificateContent(), ilCertificateTemplate\getCertificateHash(), ilCertificateTemplate\getCreatedTimestamp(), ilCertificateTemplate\getIliasVersion(), ilCertificateTemplate\getObjId(), ilCertificateTemplate\getObjType(), ilCertificateTemplate\getTemplateValues(), ilCertificateTemplate\getThumbnailImageIdentification(), ilCertificateTemplate\getThumbnailImagePath(), ilCertificateTemplate\getVersion(), ILIAS\Repository\int(), ilCertificateTemplate\isCurrentlyActive(), ilCertificateTemplate\isDeleted(), ILIAS\Repository\logger(), and ilDBConstants\T_TEXT.

50  : void
51  {
52  $this->logger->debug('START - Save new certificate template');
53 
54  $objId = $certificateTemplate->getObjId();
55 
56  $id = $this->database->nextId(self::TABLE_NAME);
57 
59 
60  $columns = [
61  'id' => ['integer', $id],
62  'obj_id' => ['integer', $objId],
63  'obj_type' => ['text', $certificateTemplate->getObjType()],
64  'certificate_content' => ['clob', $certificateTemplate->getCertificateContent()],
65  'certificate_hash' => ['text', $certificateTemplate->getCertificateHash()],
66  'template_values' => ['clob', $certificateTemplate->getTemplateValues()],
67  'version' => ['integer', $certificateTemplate->getVersion()],
68  'ilias_version' => ['text', $certificateTemplate->getIliasVersion()],
69  'created_timestamp' => ['integer', $certificateTemplate->getCreatedTimestamp()],
70  'currently_active' => ['integer', (int) $certificateTemplate->isCurrentlyActive()],
71  'deleted' => ['integer', (int) $certificateTemplate->isDeleted()],
72  'background_image_ident' => [ilDBConstants::T_TEXT, $certificateTemplate->getBackgroundImageIdentification()],
73  'thumbnail_image_ident' => [ilDBConstants::T_TEXT, $certificateTemplate->getThumbnailImageIdentification()]
74  ];
75 
76  if (
77  $this->database->tableColumnExists('il_cert_user_cert', 'background_image_path') &&
78  $this->database->tableColumnExists('il_cert_user_cert', 'thumbnail_image_path')
79  ) {
80  $columns['background_image_path'] = [ilDBConstants::T_TEXT, $certificateTemplate->getBackgroundImagePath()];
81  $columns['thumbnail_image_path'] = [ilDBConstants::T_TEXT, $certificateTemplate->getThumbnailImagePath()];
82  }
83 
84  $this->database->insert(self::TABLE_NAME, $columns);
85 
86  $this->logger->debug(
87  sprintf(
88  'END - certificate template saved with columns: %s',
89  json_encode($columns, JSON_THROW_ON_ERROR)
90  )
91  );
92  }
$objId
Definition: xapitoken.php:55
$id
plugin.php for ilComponentBuildPluginInfoObjectiveTest::testAddPlugins
Definition: plugin.php:24
+ Here is the call graph for this function:

◆ updateActivity()

ilCertificateTemplateDatabaseRepository::updateActivity ( ilCertificateTemplate  $certificateTemplate,
bool  $currentlyActive 
)

Implements ilCertificateTemplateRepository.

Definition at line 94 of file class.ilCertificateTemplateDatabaseRepository.php.

References ilCertificateTemplate\getId(), and ilDBConstants\T_INTEGER.

94  : int
95  {
96  $sql = 'UPDATE ' . self::TABLE_NAME . ' SET currently_active = ' . $this->database->quote(
97  $currentlyActive,
99  ) .
100  ' WHERE id = ' . $this->database->quote($certificateTemplate->getId(), ilDBConstants::T_INTEGER);
101 
102  return $this->database->manipulate($sql);
103  }
+ Here is the call graph for this function:

◆ updateDefaultBackgroundImagePaths()

ilCertificateTemplateDatabaseRepository::updateDefaultBackgroundImagePaths ( string  $old_relative_path,
string  $new_relative_path 
)

Definition at line 412 of file class.ilCertificateTemplateDatabaseRepository.php.

References ILIAS\Repository\logger().

412  : void
413  {
414  $this->logger->debug(
415  sprintf(
416  'START - Update all default background image paths from "%s" to "%s"',
417  $old_relative_path,
418  $new_relative_path
419  )
420  );
421 
422  $affected_rows = $this->database->manipulateF(
423  'UPDATE ' . self::TABLE_NAME . ' SET background_image_ident = %s ' .
424  'WHERE currently_active = 1 AND (background_image_ident = %s OR background_image_ident = %s )',
425  [
426  'text',
427  'text',
428  'text'
429  ],
430  [
431  $new_relative_path,
432  $old_relative_path,
433  '/certificates/default/background.jpg'
434  ]
435  );
436 
437  $this->logger->debug(
438  sprintf(
439  'END - Updated %s certificate templates using old path',
440  $affected_rows
441  )
442  );
443  }
+ Here is the call graph for this function:

Field Documentation

◆ $logger

readonly ilLogger ilCertificateTemplateDatabaseRepository::$logger
private

Definition at line 29 of file class.ilCertificateTemplateDatabaseRepository.php.

Referenced by __construct().

◆ $objectDataCache

readonly ilObjectDataCache ilCertificateTemplateDatabaseRepository::$objectDataCache
private

Definition at line 30 of file class.ilCertificateTemplateDatabaseRepository.php.

Referenced by __construct().

◆ TABLE_NAME

const ilCertificateTemplateDatabaseRepository::TABLE_NAME = 'il_cert_template'

The documentation for this class was generated from the following file: