|
ILIAS
release_10 Revision v10.1-43-ga1241a92c2f
|
Auth status implementation. More...
Collaboration diagram for ilAuthStatus:Public Member Functions | |
| setStatus (int $a_status) | |
| Set auth status. More... | |
| getStatus () | |
| Get status. More... | |
| setReason (string $a_reason) | |
| Set reason. More... | |
| setTranslatedReason (string $a_reason) | |
| Set translated reason. More... | |
| getReason () | |
| Get reason for authentication success, fail, migration... More... | |
| getTranslatedReason () | |
| Get translated reason. More... | |
| setAuthenticatedUserId (int $a_id) | |
| getAuthenticatedUserId () | |
| Get authenticated user id. More... | |
Static Public Member Functions | |
| static | getInstance () |
| Get status instance. More... | |
Data Fields | |
| const | STATUS_UNDEFINED = 1 |
| const | STATUS_AUTHENTICATED = 2 |
| const | STATUS_AUTHENTICATION_FAILED = 3 |
| const | STATUS_ACCOUNT_MIGRATION_REQUIRED = 4 |
| const | STATUS_CODE_ACTIVATION_REQUIRED = 5 |
Private Member Functions | |
| __construct () | |
| Constructor. More... | |
Private Attributes | |
| ilLanguage | $lng |
| int | $status = self::STATUS_UNDEFINED |
| string | $reason = '' |
| string | $translated_reason = '' |
| int | $auth_user_id = 0 |
Static Private Attributes | |
| static ilAuthStatus | $instance = null |
Auth status implementation.
Definition at line 27 of file class.ilAuthStatus.php.
|
private |
Constructor.
Definition at line 49 of file class.ilAuthStatus.php.
References $DIC, and ILIAS\Repository\lng().
Here is the call graph for this function:| ilAuthStatus::getAuthenticatedUserId | ( | ) |
Get authenticated user id.
Definition at line 128 of file class.ilAuthStatus.php.
References $auth_user_id.
Referenced by ilAuthProviderSoap\doAuthentication().
Here is the caller graph for this function:
|
static |
Get status instance.
Definition at line 58 of file class.ilAuthStatus.php.
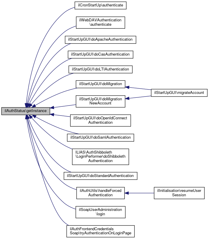
Referenced by ilCronStartUp\authenticate(), ilWebDAVAuthentication\authenticate(), ilStartUpGUI\doApacheAuthentication(), ilStartUpGUI\doCasAuthentication(), ilStartUpGUI\doLTIAuthentication(), ilStartUpGUI\doMigration(), ilStartUpGUI\doMigrationNewAccount(), ilStartUpGUI\doOpenIdConnectAuthentication(), ilStartUpGUI\doSamlAuthentication(), ILIAS\AuthShibboleth\LoginPerformer\doShibbolethAuthentication(), ilStartUpGUI\doStandardAuthentication(), ilAuthUtils\handleForcedAuthentication(), ilSoapUserAdministration\login(), and ilAuthFrontendCredentialsSoap\tryAuthenticationOnLoginPage().
Here is the caller graph for this function:| ilAuthStatus::getReason | ( | ) |
Get reason for authentication success, fail, migration...
Definition at line 103 of file class.ilAuthStatus.php.
References $reason.
Referenced by getTranslatedReason().
Here is the caller graph for this function:| ilAuthStatus::getStatus | ( | ) |
Get status.
Definition at line 78 of file class.ilAuthStatus.php.
References $status.
| ilAuthStatus::getTranslatedReason | ( | ) |
Get translated reason.
Definition at line 111 of file class.ilAuthStatus.php.
References $translated_reason, getReason(), and ILIAS\Repository\lng().
Here is the call graph for this function:| ilAuthStatus::setAuthenticatedUserId | ( | int | $a_id | ) |
Definition at line 120 of file class.ilAuthStatus.php.
Referenced by ilAuthProviderShibboleth\doAuthentication(), ilAuthProviderCAS\doAuthentication(), ilAuthProviderApache\doAuthentication(), ilAuthProviderLTI\findGlobalRole(), ilAuthProviderCAS\handleLDAPDataSource(), ilAuthProviderApache\handleLDAPDataSource(), ilAuthProviderECS\handleLoginByAuthMode(), ilAuthProviderSaml\handleSamlAuth(), ilAuthProviderSoap\handleSoapAuth(), ilAuthProviderLDAP\updateAccount(), and ilAuthProviderDatabase\withoutPasswordVerification().
Here is the caller graph for this function:| ilAuthStatus::setReason | ( | string | $a_reason | ) |
Set reason.
| string | $a_reason | A laguage key, which can be translated to an end user message |
Definition at line 87 of file class.ilAuthStatus.php.
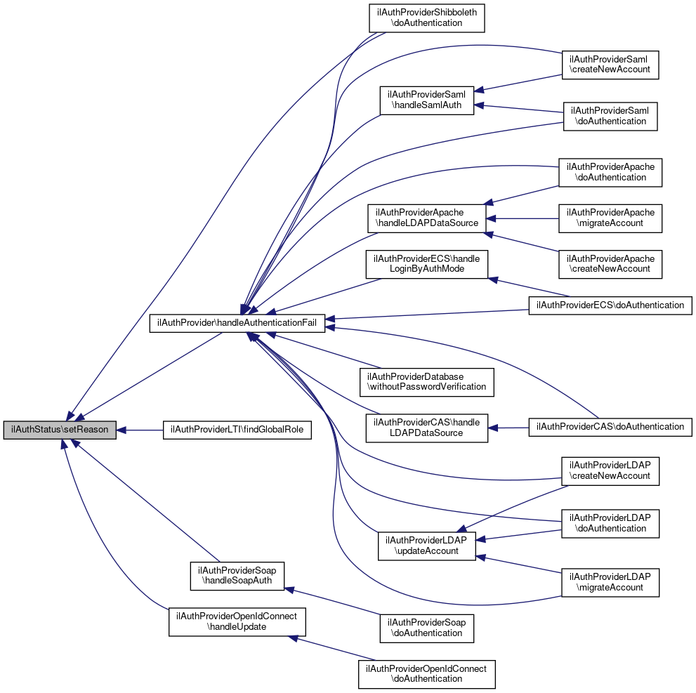
Referenced by ilAuthProviderShibboleth\doAuthentication(), ilAuthProviderLTI\findGlobalRole(), ilAuthProvider\handleAuthenticationFail(), ilAuthProviderSoap\handleSoapAuth(), and ilAuthProviderOpenIdConnect\handleUpdate().
Here is the caller graph for this function:| ilAuthStatus::setStatus | ( | int | $a_status | ) |
Set auth status.
Definition at line 69 of file class.ilAuthStatus.php.
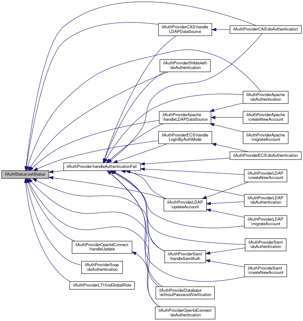
Referenced by ilAuthProviderShibboleth\doAuthentication(), ilAuthProviderCAS\doAuthentication(), ilAuthProviderApache\doAuthentication(), ilAuthProviderOpenIdConnect\doAuthentication(), ilAuthProviderSoap\doAuthentication(), ilAuthProviderLTI\findGlobalRole(), ilAuthProvider\handleAuthenticationFail(), ilAuthProviderCAS\handleLDAPDataSource(), ilAuthProviderApache\handleLDAPDataSource(), ilAuthProviderECS\handleLoginByAuthMode(), ilAuthProviderSaml\handleSamlAuth(), ilAuthProviderOpenIdConnect\handleUpdate(), ilAuthProviderLDAP\updateAccount(), and ilAuthProviderDatabase\withoutPasswordVerification().
Here is the caller graph for this function:| ilAuthStatus::setTranslatedReason | ( | string | $a_reason | ) |
Set translated reason.
Definition at line 95 of file class.ilAuthStatus.php.
Referenced by ilAuthProviderOpenIdConnect\doAuthentication(), ilAuthProviderSoap\doAuthentication(), and ilAuthProviderSoap\handleSoapAuth().
Here is the caller graph for this function:
|
private |
Definition at line 42 of file class.ilAuthStatus.php.
Referenced by getAuthenticatedUserId().
|
staticprivate |
Definition at line 29 of file class.ilAuthStatus.php.
|
private |
Definition at line 31 of file class.ilAuthStatus.php.
|
private |
Definition at line 40 of file class.ilAuthStatus.php.
Referenced by getReason().
|
private |
Definition at line 39 of file class.ilAuthStatus.php.
Referenced by getStatus().
|
private |
Definition at line 41 of file class.ilAuthStatus.php.
Referenced by getTranslatedReason().
| const ilAuthStatus::STATUS_ACCOUNT_MIGRATION_REQUIRED = 4 |
Definition at line 36 of file class.ilAuthStatus.php.
Referenced by ilAuthFrontendHTTP\authenticate(), ilWebDAVAuthentication\authenticate(), ilAuthFrontend\authenticate(), ilStartUpGUI\doApacheAuthentication(), ilStartUpGUI\doLTIAuthentication(), ilStartUpGUI\doSamlAuthentication(), ILIAS\AuthShibboleth\LoginPerformer\doShibbolethAuthentication(), ilStartUpGUI\doStandardAuthentication(), ilAuthProviderApache\handleLDAPDataSource(), ilAuthProviderSaml\handleSamlAuth(), and ilAuthProviderLDAP\updateAccount().
| const ilAuthStatus::STATUS_AUTHENTICATED = 2 |
Definition at line 34 of file class.ilAuthStatus.php.
Referenced by ilAuthFrontendHTTP\authenticate(), ilCronStartUp\authenticate(), ilWebDAVAuthentication\authenticate(), ilAuthFrontend\authenticate(), ilStartUpGUI\doApacheAuthentication(), ilAuthProviderShibboleth\doAuthentication(), ilAuthProviderCAS\doAuthentication(), ilAuthProviderApache\doAuthentication(), ilAuthProviderSoap\doAuthentication(), ilStartUpGUI\doCasAuthentication(), ilStartUpGUI\doLTIAuthentication(), ilStartUpGUI\doMigration(), ilStartUpGUI\doOpenIdConnectAuthentication(), ilStartUpGUI\doSamlAuthentication(), ILIAS\AuthShibboleth\LoginPerformer\doShibbolethAuthentication(), ilStartUpGUI\doStandardAuthentication(), ilAuthProviderLTI\findGlobalRole(), ilAuthUtils\handleForcedAuthentication(), ilAuthProviderCAS\handleLDAPDataSource(), ilAuthProviderApache\handleLDAPDataSource(), ilAuthProviderECS\handleLoginByAuthMode(), ilAuthProviderSaml\handleSamlAuth(), ilAuthProviderOpenIdConnect\handleUpdate(), ilSoapUserAdministration\login(), ilAuthFrontend\migrateAccount(), ilAuthFrontend\migrateAccountNew(), ilAuthFrontendCredentialsSoap\tryAuthenticationOnLoginPage(), ilAuthProviderLDAP\updateAccount(), and ilAuthProviderDatabase\withoutPasswordVerification().
| const ilAuthStatus::STATUS_AUTHENTICATION_FAILED = 3 |
Definition at line 35 of file class.ilAuthStatus.php.
Referenced by ilAuthFrontendHTTP\authenticate(), ilCronStartUp\authenticate(), ilWebDAVAuthentication\authenticate(), ilAuthFrontend\authenticate(), ilStartUpGUI\doApacheAuthentication(), ilAuthProviderShibboleth\doAuthentication(), ilAuthProviderOpenIdConnect\doAuthentication(), ilAuthProviderSoap\doAuthentication(), ilStartUpGUI\doCasAuthentication(), ilStartUpGUI\doLTIAuthentication(), ilStartUpGUI\doOpenIdConnectAuthentication(), ilStartUpGUI\doSamlAuthentication(), ILIAS\AuthShibboleth\LoginPerformer\doShibbolethAuthentication(), ilStartUpGUI\doStandardAuthentication(), ilAuthProviderLTI\findGlobalRole(), ilAuthProvider\handleAuthenticationFail(), ilAuthFrontend\handleAuthenticationSuccess(), ilAuthUtils\handleForcedAuthentication(), ilAuthProviderOpenIdConnect\handleUpdate(), ilSoapUserAdministration\login(), and ilAuthFrontendCredentialsSoap\tryAuthenticationOnLoginPage().
| const ilAuthStatus::STATUS_CODE_ACTIVATION_REQUIRED = 5 |
Definition at line 37 of file class.ilAuthStatus.php.
Referenced by ilStartUpGUI\doStandardAuthentication(), and ilAuthFrontend\handleAuthenticationSuccess().
| const ilAuthStatus::STATUS_UNDEFINED = 1 |
Definition at line 33 of file class.ilAuthStatus.php.
Referenced by ilAuthFrontend\resetStatus().