ILIAS  release_10 Revision v10.1-43-ga1241a92c2f
ILIAS\TestQuestionPool\Questions\GeneralQuestionPropertiesRepository Class Reference
+ Collaboration diagram for ILIAS\TestQuestionPool\Questions\GeneralQuestionPropertiesRepository:

Public Member Functions

 __construct (private \ilDBInterface $db, private \ilComponentFactory $component_factory, private \ilComponentRepository $component_repository)
 
 getForQuestionId (int $question_id)
 
 getForParentObjectId (int $obj_id)
 
 getForQuestionIds (array $question_ids)
 
 getFractionOfReachedToReachablePointsTotal (int $question_id)
 
 areQuestionsAnsweredByUser (int $user_id, array $question_ids)
 Checks if an array of question ids is answered by a user or not. More...
 
 lookupResultRecordExist (int $active_id, int $question_id, int $pass)
 
 isInUse (int $question_id=0)
 
 usageCount (int $question_id=0)
 Returns the number of place the question is in use in pools or tests. More...
 
 searchQuestionIdsByTitle (string $title)
 
 questionExists (int $question_id)
 
 questionExistsInPool (int $question_id)
 
 isUsedInRandomTest (int $question_id)
 
 originalQuestionExists (int $question_id)
 
 getQuestionsMissingResultRecord (int $active_id, int $pass, array $question_ids)
 
 missingResultRecordExists (int $active_id, int $pass, array $question_ids)
 
 isInActiveTest (int $obj_id)
 
 questionTitleExistsInPool (int $questionpool_id, string $title)
 

Private Member Functions

 buildGeneralQuestionPropertyFromDBRecords (\stdClass $db_record)
 
 getForWhereClause (string $where)
 
 isQuestionTypeAvailable (?string $plugin_name)
 

Private Attributes

const MAIN_QUESTION_TABLE = 'qpl_questions'
 
const QUESTION_TYPES_TABLE = 'qpl_qst_type'
 
const TEST_FIXED_QUESTION_TABLE = 'tst_test_question'
 
const TEST_RANDOM_QUESTION_TABLE = 'tst_test_rnd_qst'
 
const TEST_RESULTS_TABLE = 'tst_test_result'
 
const TEST_TO_ACTIVE_USER_TABLE = 'tst_active'
 
const DATA_TABLE = 'object_data'
 

Detailed Description

Definition at line 23 of file GeneralQuestionPropertiesRepository.php.

Constructor & Destructor Documentation

◆ __construct()

ILIAS\TestQuestionPool\Questions\GeneralQuestionPropertiesRepository::__construct ( private \ilDBInterface  $db,
private \ilComponentFactory  $component_factory,
private \ilComponentRepository  $component_repository 
)

Definition at line 33 of file GeneralQuestionPropertiesRepository.php.

37  {
38  }

Member Function Documentation

◆ areQuestionsAnsweredByUser()

ILIAS\TestQuestionPool\Questions\GeneralQuestionPropertiesRepository::areQuestionsAnsweredByUser ( int  $user_id,
array  $question_ids 
)

Checks if an array of question ids is answered by a user or not.

Parameters
intuser_id
array<int>$question_ids

Definition at line 122 of file GeneralQuestionPropertiesRepository.php.

References $user_id, and ilDBConstants\T_INTEGER.

122  : bool
123  {
124  $result = $this->db->queryF(
125  'SELECT COUNT(DISTINCT question_fi) cnt FROM ' . self::TEST_RESULTS_TABLE . ' JOIN tst_active'
126  . ' ON (active_id = active_fi)'
127  . ' WHERE ' . $this->db->in('question_fi', $question_ids, false, \ilDBConstants::T_INTEGER)
128  . ' AND user_fi = %s',
130  [$user_id]
131  );
132 
133  $row = $this->db->fetchObject($result);
134  return $row->cnt === count($question_ids);
135  }

◆ buildGeneralQuestionPropertyFromDBRecords()

ILIAS\TestQuestionPool\Questions\GeneralQuestionPropertiesRepository::buildGeneralQuestionPropertyFromDBRecords ( \stdClass  $db_record)
private

Definition at line 353 of file GeneralQuestionPropertiesRepository.php.

353  : GeneralQuestionProperties
354  {
355  return new GeneralQuestionProperties(
356  $this->component_factory,
357  $db_record->question_id,
358  $db_record->original_id,
359  $db_record->external_id,
360  $db_record->obj_fi,
361  $db_record->oq_obj_fi,
362  $db_record->question_type_fi,
363  $db_record->type_tag,
364  $db_record->owner,
365  $db_record->title,
366  $db_record->description,
367  $db_record->question_text,
368  $db_record->points,
369  $db_record->nr_of_tries,
370  $db_record->lifecycle,
371  $db_record->author,
372  $db_record->tstamp,
373  $db_record->created,
374  (bool) $db_record->complete,
375  $db_record->add_cont_edit_mode
376  );
377  }

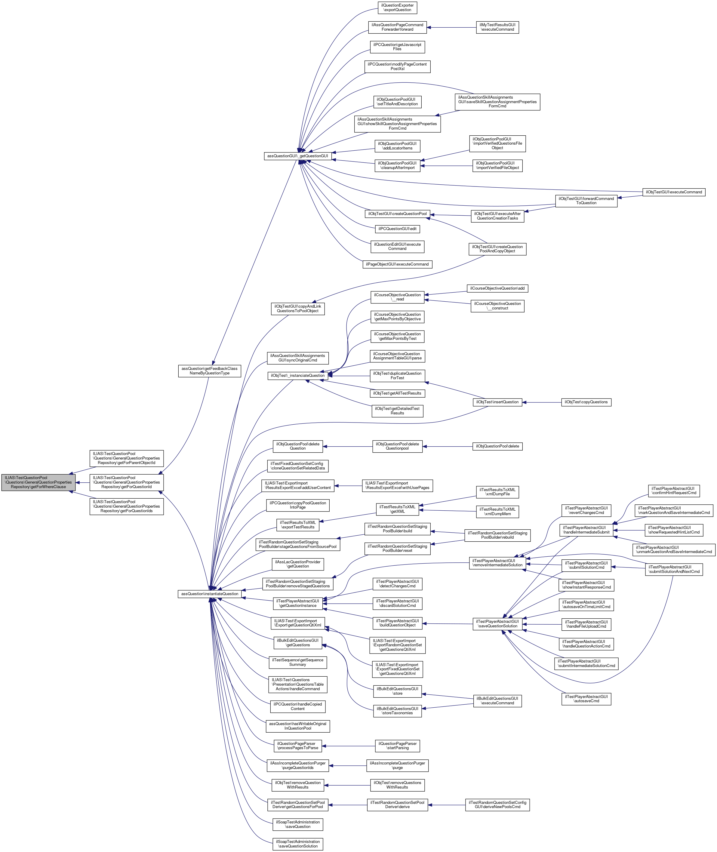
◆ getForParentObjectId()

ILIAS\TestQuestionPool\Questions\GeneralQuestionPropertiesRepository::getForParentObjectId ( int  $obj_id)
Returns
array<GeneralQuestionProperties>

Definition at line 53 of file GeneralQuestionPropertiesRepository.php.

References ILIAS\TestQuestionPool\Questions\GeneralQuestionPropertiesRepository\getForWhereClause().

53  : array
54  {
55  return $this->getForWhereClause('q.obj_fi=' . $obj_id);
56  }
+ Here is the call graph for this function:

◆ getForQuestionId()

ILIAS\TestQuestionPool\Questions\GeneralQuestionPropertiesRepository::getForQuestionId ( int  $question_id)

Definition at line 40 of file GeneralQuestionPropertiesRepository.php.

References ILIAS\TestQuestionPool\Questions\GeneralQuestionPropertiesRepository\getForWhereClause().

Referenced by assQuestion\getFeedbackClassNameByQuestionType(), and assQuestion\instantiateQuestion().

40  : ?GeneralQuestionProperties
41  {
42  if ($question_id < 1) {
43  return new GeneralQuestionProperties($this->component_factory, $question_id);
44  }
45 
46  $question_data = $this->getForWhereClause('q.question_id=' . $question_id);
47  return $question_data[$question_id] ?? null;
48  }
+ Here is the call graph for this function:
+ Here is the caller graph for this function:

◆ getForQuestionIds()

ILIAS\TestQuestionPool\Questions\GeneralQuestionPropertiesRepository::getForQuestionIds ( array  $question_ids)
Parameters
array<int>$question_ids
Returns
array<GeneralQuestionProperties>

Definition at line 63 of file GeneralQuestionPropertiesRepository.php.

References ILIAS\TestQuestionPool\Questions\GeneralQuestionPropertiesRepository\getForWhereClause(), and ilDBConstants\T_INTEGER.

63  : array
64  {
65  return $this->getForWhereClause(
66  $this->db->in(
67  'q.question_id',
68  $question_ids,
69  false,
71  )
72  );
73  }
+ Here is the call graph for this function:

◆ getForWhereClause()

ILIAS\TestQuestionPool\Questions\GeneralQuestionPropertiesRepository::getForWhereClause ( string  $where)
private
Returns
array<GeneralQuestionProperties>

Definition at line 382 of file GeneralQuestionPropertiesRepository.php.

References ILIAS\TestQuestionPool\Questions\GeneralQuestionPropertiesRepository\isQuestionTypeAvailable().

Referenced by ILIAS\TestQuestionPool\Questions\GeneralQuestionPropertiesRepository\getForParentObjectId(), ILIAS\TestQuestionPool\Questions\GeneralQuestionPropertiesRepository\getForQuestionId(), and ILIAS\TestQuestionPool\Questions\GeneralQuestionPropertiesRepository\getForQuestionIds().

382  : array
383  {
384  $query_result = $this->db->query(
385  'SELECT q.*, qt.type_tag, qt.plugin as is_plugin, qt.plugin_name, oq.obj_fi as oq_obj_fi'
386  . ' FROM ' . self::MAIN_QUESTION_TABLE . ' q'
387  . ' INNER JOIN ' . self::QUESTION_TYPES_TABLE . ' qt'
388  . ' ON q.question_type_fi = qt.question_type_id'
389  . ' LEFT JOIN ' . self::MAIN_QUESTION_TABLE . ' oq'
390  . ' ON oq.question_id = q.original_id'
391  . ' WHERE ' . $where
392  );
393 
394  $questions = [];
395  while ($db_record = $this->db->fetchObject($query_result)) {
396  if (!$this->isQuestionTypeAvailable($db_record->plugin_name)) {
397  continue;
398  }
399  $questions[$db_record->question_id] = $this
400  ->buildGeneralQuestionPropertyFromDBRecords($db_record);
401  }
402  return $questions;
403  }
+ Here is the call graph for this function:
+ Here is the caller graph for this function:

◆ getFractionOfReachedToReachablePointsTotal()

ILIAS\TestQuestionPool\Questions\GeneralQuestionPropertiesRepository::getFractionOfReachedToReachablePointsTotal ( int  $question_id)

Definition at line 75 of file GeneralQuestionPropertiesRepository.php.

References ilDBConstants\T_INTEGER.

75  : float
76  {
77  $questions_result = $this->db->queryF(
78  'SELECT question_id, points FROM ' . self::MAIN_QUESTION_TABLE . ' WHERE original_id = %s OR question_id = %s',
80  [$question_id, $question_id]
81  );
82  if ($this->db->numRows($questions_result) === 0) {
83  return 0.0;
84  }
85 
86  $found_questions = [];
87  while ($found_questions_row = $this->db->fetchObject($questions_result)) {
88  $found_questions[$found_questions_row->question_id] = $found_questions_row->points;
89  }
90 
91  $points_result = $this->db->query(
92  'SELECT question_fi, points FROM ' . self::TEST_RESULTS_TABLE
93  . ' WHERE ' . $this->db->in('question_fi', array_keys($found_questions), false, \ilDBConstants::T_INTEGER)
94  );
95 
96  $answers = [];
97  while ($points_row = $this->db->fetchObject($points_result)) {
98  $answers[] = [
99  'reached' => $points_row->points,
100  'reachable' => $found_questions[$points_row->question_fi]
101  ];
102  }
103 
104  $reachable = 0.0;
105  $reached = 0.0;
106  foreach ($answers as $points) {
107  $reachable += $points['reachable'];
108  $reached += $points['reached'];
109  }
110  if ($reachable > 0) {
111  return $reached / $reachable;
112  }
113  return 0;
114  }

◆ getQuestionsMissingResultRecord()

ILIAS\TestQuestionPool\Questions\GeneralQuestionPropertiesRepository::getQuestionsMissingResultRecord ( int  $active_id,
int  $pass,
array  $question_ids 
)

Definition at line 277 of file GeneralQuestionPropertiesRepository.php.

References ilDBConstants\T_INTEGER.

281  : array {
282  $in_question_ids = $this->db->in('question_fi', $question_ids, false, \ilDBConstants::T_INTEGER);
283 
284  $result = $this->db->queryF(
285  'SELECT question_fi'
286  . ' FROM ' . self::TEST_RESULTS_TABLE
287  . ' WHERE active_fi = %s'
288  . ' AND pass = %s'
289  . ' AND ' . $in_question_ids,
291  [$active_id, $pass]
292  );
293 
294  $questions_having_result_record = [];
295 
296  while ($row = $this->db->fetchObject($result)) {
297  $questions_having_result_record[] = $row->question_fi;
298  }
299 
300  $questions_missing_result_record = array_diff(
301  $question_ids,
302  $questions_having_result_record
303  );
304 
305  return $questions_missing_result_record;
306  }

◆ isInActiveTest()

ILIAS\TestQuestionPool\Questions\GeneralQuestionPropertiesRepository::isInActiveTest ( int  $obj_id)

Definition at line 326 of file GeneralQuestionPropertiesRepository.php.

References ilDBConstants\T_INTEGER.

326  : bool
327  {
328  $result = $this->db->query(
329  'SELECT COUNT(user_fi) cnt FROM ' . self::TEST_TO_ACTIVE_USER_TABLE
330  . ' JOIN ' . self::TEST_FIXED_QUESTION_TABLE
331  . ' ON ' . self::TEST_FIXED_QUESTION_TABLE . '.test_fi = ' . self::TEST_TO_ACTIVE_USER_TABLE . '.test_fi '
332  . ' JOIN ' . self::MAIN_QUESTION_TABLE
333  . ' ON ' . self::MAIN_QUESTION_TABLE . '.question_id = ' . self::TEST_FIXED_QUESTION_TABLE . '.question_fi '
334  . ' WHERE ' . self::MAIN_QUESTION_TABLE . '.obj_fi = ' . $this->db->quote($obj_id, \ilDBConstants::T_INTEGER)
335  );
336 
337  $row = $this->db->fetchObject($result);
338  return $row->cnt > 0;
339  }

◆ isInUse()

ILIAS\TestQuestionPool\Questions\GeneralQuestionPropertiesRepository::isInUse ( int  $question_id = 0)

Definition at line 153 of file GeneralQuestionPropertiesRepository.php.

References ILIAS\TestQuestionPool\Questions\GeneralQuestionPropertiesRepository\usageCount().

153  : bool
154  {
155  return $this->usageCount($question_id) > 0;
156  }
usageCount(int $question_id=0)
Returns the number of place the question is in use in pools or tests.
+ Here is the call graph for this function:

◆ isQuestionTypeAvailable()

ILIAS\TestQuestionPool\Questions\GeneralQuestionPropertiesRepository::isQuestionTypeAvailable ( ?string  $plugin_name)
private

Definition at line 408 of file GeneralQuestionPropertiesRepository.php.

References ilComponentInfo\TYPE_COMPONENT.

Referenced by ILIAS\TestQuestionPool\Questions\GeneralQuestionPropertiesRepository\getForWhereClause().

408  : bool
409  {
410  if ($plugin_name === null) {
411  return true;
412  }
413 
414  $plugin_slot = $this->component_repository->getComponentByTypeAndName(
416  'TestQuestionPool'
417  )->getPluginSlotById('qst');
418 
419  if (!$plugin_slot->hasPluginName($plugin_name)) {
420  return false;
421  }
422 
423  return $plugin_slot->getPluginByName($plugin_name)->isActive();
424  }
+ Here is the caller graph for this function:

◆ isUsedInRandomTest()

ILIAS\TestQuestionPool\Questions\GeneralQuestionPropertiesRepository::isUsedInRandomTest ( int  $question_id)

Definition at line 247 of file GeneralQuestionPropertiesRepository.php.

References ilDBConstants\T_INTEGER.

247  : bool
248  {
249  $result = $this->db->queryF(
250  'SELECT COUNT(test_random_question_id) cnt'
251  . ' FROM ' . self::TEST_RANDOM_QUESTION_TABLE
252  . ' WHERE question_fi = %s',
254  [$question_id]
255  );
256 
257  $row = $this->db->fetchObject($result);
258  return $row->cnt > 0;
259  }

◆ lookupResultRecordExist()

ILIAS\TestQuestionPool\Questions\GeneralQuestionPropertiesRepository::lookupResultRecordExist ( int  $active_id,
int  $question_id,
int  $pass 
)

Definition at line 137 of file GeneralQuestionPropertiesRepository.php.

References ilDBConstants\T_INTEGER.

137  : bool
138  {
139  $result = $this->db->queryF(
140  'SELECT COUNT(*) cnt '
141  . ' FROM ' . self::TEST_RESULTS_TABLE
142  . ' WHERE active_fi = %s'
143  . ' AND question_fi = %s'
144  . ' AND pass = %s',
146  [$active_id, $question_id, $pass]
147  );
148 
149  $row = $this->db->fetchObject($result);
150  return $row->cnt > 0;
151  }

◆ missingResultRecordExists()

ILIAS\TestQuestionPool\Questions\GeneralQuestionPropertiesRepository::missingResultRecordExists ( int  $active_id,
int  $pass,
array  $question_ids 
)

Definition at line 308 of file GeneralQuestionPropertiesRepository.php.

References ilDBConstants\T_INTEGER.

308  : bool
309  {
310  $in_question_ids = $this->db->in('question_fi', $question_ids, false, \ilDBConstants::T_INTEGER);
311 
312  $result = $this->db->queryF(
313  'SELECT COUNT(*) cnt'
314  . ' FROM ' . self::TEST_RESULTS_TABLE
315  . ' WHERE active_fi = %s'
316  . ' AND pass = %s'
317  . ' AND ' . $in_question_ids,
319  [$active_id, $pass]
320  );
321 
322  $row = $this->db->fetchAssoc($result);
323  return $row->cnt < count($question_ids);
324  }

◆ originalQuestionExists()

ILIAS\TestQuestionPool\Questions\GeneralQuestionPropertiesRepository::originalQuestionExists ( int  $question_id)

Definition at line 261 of file GeneralQuestionPropertiesRepository.php.

References $res, and ilDBConstants\T_INTEGER.

261  : bool
262  {
263  $res = $this->db->queryF(
264  'SELECT COUNT(dupl.question_id) cnt'
265  . ' FROM ' . self::MAIN_QUESTION_TABLE . ' dupl'
266  . ' INNER JOIN ' . self::MAIN_QUESTION_TABLE . ' orig'
267  . ' ON orig.question_id = dupl.original_id'
268  . ' WHERE dupl.question_id = %s',
270  [$question_id]
271  );
272  $row = $this->db->fetchObject($res);
273 
274  return $row->cnt > 0;
275  }
$res
Definition: ltiservices.php:69

◆ questionExists()

ILIAS\TestQuestionPool\Questions\GeneralQuestionPropertiesRepository::questionExists ( int  $question_id)

Definition at line 214 of file GeneralQuestionPropertiesRepository.php.

References ilDBConstants\T_INTEGER.

214  : bool
215  {
216  if ($question_id < 1) {
217  return false;
218  }
219 
220  $result = $this->db->queryF(
221  'SELECT COUNT(question_id) cnt FROM ' . self::MAIN_QUESTION_TABLE . ' WHERE question_id = %s',
223  [$question_id]
224  );
225 
226  $row = $this->db->fetchObject($result);
227  return $row->cnt === 1;
228  }

◆ questionExistsInPool()

ILIAS\TestQuestionPool\Questions\GeneralQuestionPropertiesRepository::questionExistsInPool ( int  $question_id)

Definition at line 230 of file GeneralQuestionPropertiesRepository.php.

References ILIAS\components\ResourceStorage\Container\View\DATA_TABLE, and ilDBConstants\T_INTEGER.

230  : bool
231  {
232  if ($question_id < 1) {
233  return false;
234  }
235 
236  $result = $this->db->queryF(
237  'SELECT COUNT(question_id) cnt FROM ' . self::MAIN_QUESTION_TABLE
238  . ' INNER JOIN ' . self::DATA_TABLE . ' ON obj_fi = obj_id WHERE question_id = %s AND type = "qpl"',
240  [$question_id]
241  );
242 
243  $row = $this->db->fetchObject($result);
244  return $row->cnt === 1;
245  }

◆ questionTitleExistsInPool()

ILIAS\TestQuestionPool\Questions\GeneralQuestionPropertiesRepository::questionTitleExistsInPool ( int  $questionpool_id,
string  $title 
)

Definition at line 341 of file GeneralQuestionPropertiesRepository.php.

References ilDBConstants\T_INTEGER, and ilDBConstants\T_TEXT.

341  : bool
342  {
343  $result = $this->db->queryF(
344  'SELECT COUNT(*) cnt FROM ' . self::MAIN_QUESTION_TABLE
345  . ' WHERE obj_fi = %s AND title = %s',
347  [$questionpool_id, $title]
348  );
349  $row = $this->db->fetchObject($result);
350  return $row->cnt > 0;
351  }

◆ searchQuestionIdsByTitle()

ILIAS\TestQuestionPool\Questions\GeneralQuestionPropertiesRepository::searchQuestionIdsByTitle ( string  $title)
Returns
array<int>

Definition at line 197 of file GeneralQuestionPropertiesRepository.php.

References $q, ilDBConstants\FETCHMODE_OBJECT, and ilDBConstants\T_TEXT.

197  : array
198  {
199  if ($title === '') {
200  return [];
201  }
202 
203  $result = $this->db->query(
204  'SELECT question_id FROM ' . self::MAIN_QUESTION_TABLE . ' WHERE '
205  . $this->db->like('title', \ilDBConstants::T_TEXT, "%{$title}%"),
206  );
207 
208  return array_map(
209  static fn(\stdClass $q): int => $q->question_id,
210  $this->db->fetchAll($result, \ilDBConstants::FETCHMODE_OBJECT)
211  );
212  }
$q
Definition: shib_logout.php:18

◆ usageCount()

ILIAS\TestQuestionPool\Questions\GeneralQuestionPropertiesRepository::usageCount ( int  $question_id = 0)

Returns the number of place the question is in use in pools or tests.

Definition at line 161 of file GeneralQuestionPropertiesRepository.php.

References ilDBConstants\T_INTEGER.

Referenced by ILIAS\TestQuestionPool\Questions\GeneralQuestionPropertiesRepository\isInUse().

161  : int
162  {
163  $result_tests_fixed = $this->db->queryF(
164  'SELECT COUNT(' . self::MAIN_QUESTION_TABLE . '.question_id) question_count'
165  . ' FROM ' . self::MAIN_QUESTION_TABLE . ', ' . self::TEST_FIXED_QUESTION_TABLE
166  . ' WHERE ' . self::MAIN_QUESTION_TABLE . '.question_id = ' . self::TEST_FIXED_QUESTION_TABLE . '.question_fi'
167  . ' AND ' . self::MAIN_QUESTION_TABLE . '.original_id = %s',
169  [$question_id]
170  );
171  $row_tests_fixed = $this->db->fetchObject($result_tests_fixed);
172  $count = $row_tests_fixed->question_count;
173 
174  $result_tests_random = $this->db->queryF(
175  'SELECT COUNT(' . self::TEST_TO_ACTIVE_USER_TABLE . '.test_fi) question_count'
176  . ' FROM ' . self::MAIN_QUESTION_TABLE
177  . ' INNER JOIN ' . self::TEST_RANDOM_QUESTION_TABLE
178  . ' ON ' . self::TEST_RANDOM_QUESTION_TABLE . '.question_fi = ' . self::MAIN_QUESTION_TABLE . '.question_id'
179  . ' INNER JOIN ' . self::TEST_TO_ACTIVE_USER_TABLE
180  . ' ON ' . self::TEST_TO_ACTIVE_USER_TABLE . '.active_id = ' . self::TEST_RANDOM_QUESTION_TABLE . '.active_fi'
181  . ' WHERE ' . self::MAIN_QUESTION_TABLE . '.original_id = %s'
182  . ' GROUP BY tst_active.test_fi',
184  [$question_id]
185  );
186  $row_tests_random = $this->db->fetchObject($result_tests_random);
187  if ($row_tests_random !== null) {
188  $count += $row_tests_random->question_count;
189  }
190 
191  return $count;
192  }
+ Here is the caller graph for this function:

Field Documentation

◆ DATA_TABLE

const ILIAS\TestQuestionPool\Questions\GeneralQuestionPropertiesRepository::DATA_TABLE = 'object_data'
private

Definition at line 31 of file GeneralQuestionPropertiesRepository.php.

◆ MAIN_QUESTION_TABLE

const ILIAS\TestQuestionPool\Questions\GeneralQuestionPropertiesRepository::MAIN_QUESTION_TABLE = 'qpl_questions'
private

Definition at line 25 of file GeneralQuestionPropertiesRepository.php.

◆ QUESTION_TYPES_TABLE

const ILIAS\TestQuestionPool\Questions\GeneralQuestionPropertiesRepository::QUESTION_TYPES_TABLE = 'qpl_qst_type'
private

Definition at line 26 of file GeneralQuestionPropertiesRepository.php.

◆ TEST_FIXED_QUESTION_TABLE

const ILIAS\TestQuestionPool\Questions\GeneralQuestionPropertiesRepository::TEST_FIXED_QUESTION_TABLE = 'tst_test_question'
private

Definition at line 27 of file GeneralQuestionPropertiesRepository.php.

◆ TEST_RANDOM_QUESTION_TABLE

const ILIAS\TestQuestionPool\Questions\GeneralQuestionPropertiesRepository::TEST_RANDOM_QUESTION_TABLE = 'tst_test_rnd_qst'
private

Definition at line 28 of file GeneralQuestionPropertiesRepository.php.

◆ TEST_RESULTS_TABLE

const ILIAS\TestQuestionPool\Questions\GeneralQuestionPropertiesRepository::TEST_RESULTS_TABLE = 'tst_test_result'
private

Definition at line 29 of file GeneralQuestionPropertiesRepository.php.

◆ TEST_TO_ACTIVE_USER_TABLE

const ILIAS\TestQuestionPool\Questions\GeneralQuestionPropertiesRepository::TEST_TO_ACTIVE_USER_TABLE = 'tst_active'
private

Definition at line 30 of file GeneralQuestionPropertiesRepository.php.


The documentation for this class was generated from the following file: