|
ILIAS
release_10 Revision v10.1-43-ga1241a92c2f
|
This file is part of ILIAS, a powerful learning management system published by ILIAS open source e-Learning e.V. More...
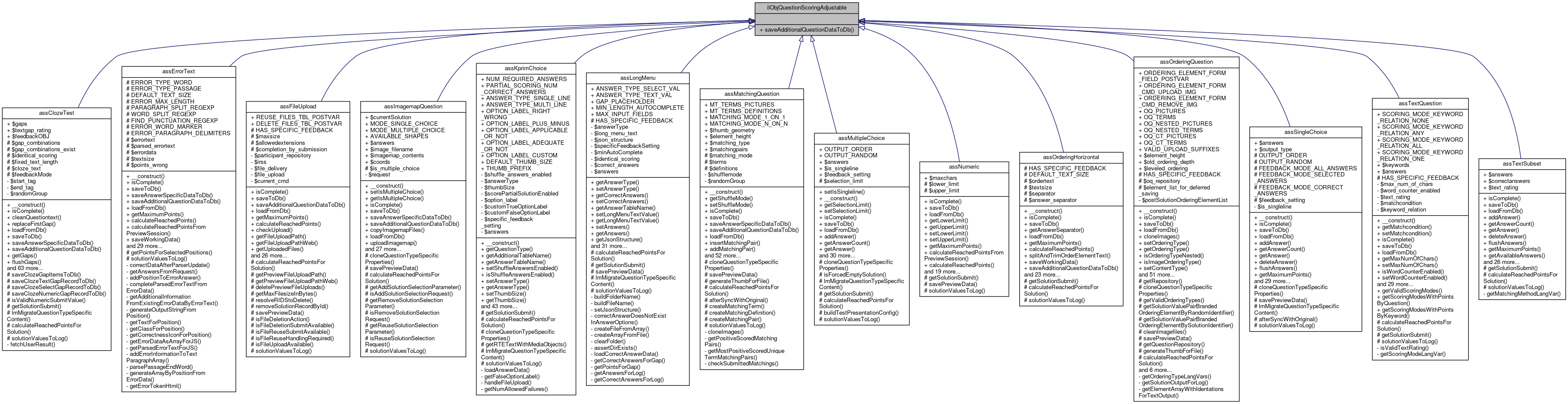
Inheritance diagram for ilObjQuestionScoringAdjustable:
Collaboration diagram for ilObjQuestionScoringAdjustable:Public Member Functions | |
| saveAdditionalQuestionDataToDb () | |
| Saves a record to the question types additional data table. More... | |
This file is part of ILIAS, a powerful learning management system published by ILIAS open source e-Learning e.V.
ILIAS is licensed with the GPL-3.0, see https://www.gnu.org/licenses/gpl-3.0.en.html You should have received a copy of said license along with the source code, too.
If this is not the case or you just want to try ILIAS, you'll find us at: https://www.ilias.de https://github.com/ILIAS-eLearning Interface ilObjQuestionScoringAdjustable
This is the extended interface for questions, which support the relevant object-class methods for post-test-scoring adjustments. This is the object-part.
Definition at line 31 of file interface.ilObjQuestionScoringAdjustable.php.
| ilObjQuestionScoringAdjustable::saveAdditionalQuestionDataToDb | ( | ) |
Saves a record to the question types additional data table.
Implemented in assOrderingQuestion, assTextQuestion, assMultipleChoice, assSingleChoice, assTextSubset, assKprimChoice, assNumeric, assClozeTest, assLongMenu, assOrderingHorizontal, assMatchingQuestion, assImagemapQuestion, assErrorText, and assFileUpload.