ILIAS  release_10 Revision v10.1-43-ga1241a92c2f
assKprimChoice Class Reference
+ Inheritance diagram for assKprimChoice:
+ Collaboration diagram for assKprimChoice:

Public Member Functions

 __construct ($title='', $comment='', $author='', $owner=-1, $question='')
 
 getQuestionType ()
 
 getAdditionalTableName ()
 
 getAnswerTableName ()
 
 setShuffleAnswersEnabled (bool $shuffle_answers_enabled)
 
 isShuffleAnswersEnabled ()
 
 setAnswerType ($answerType)
 
 getAnswerType ()
 
 setThumbSize (int $thumbSize)
 
 getThumbSize ()
 
 setScorePartialSolutionEnabled ($scorePartialSolutionEnabled)
 
 isScorePartialSolutionEnabled ()
 
 setOptionLabel (string $option_label)
 
 getOptionLabel ()
 
 setCustomTrueOptionLabel ($customTrueOptionLabel)
 
 getCustomTrueOptionLabel ()
 
 setCustomFalseOptionLabel ($customFalseOptionLabel)
 
 getCustomFalseOptionLabel ()
 
 setSpecificFeedbackSetting (int $specific_feedback_setting)
 
 getSpecificFeedbackSetting ()
 
 setAnswers ($answers)
 
 getAnswers ()
 
 getAnswer ($position)
 
 addAnswer (ilAssKprimChoiceAnswer $answer)
 
 loadFromDb ($questionId)
 
 saveToDb (?int $original_id=null)
 
 saveAdditionalQuestionDataToDb ()
 Saves a record to the question types additional data table. More...
 
 saveAnswerSpecificDataToDb ()
 Saves the answer specific records into a question types answer table. More...
 
 isComplete ()
 
 saveWorkingData (int $active_id, ?int $pass=null, bool $authorized=true)
 
 calculateReachedPoints (int $active_id, ?int $pass=null, bool $authorized_solution=true)
 
 getValidAnswerTypes ()
 
 isValidAnswerType ($answerType)
 
 isSingleLineAnswerType ($answerType)
 
 getAnswerTypeSelectOptions (ilLanguage $lng)
 
 getValidOptionLabels ()
 
 getValidOptionLabelsTranslated (ilLanguage $lng)
 
 getLangVarForOptionLabel (string $option_label)
 
 isValidOptionLabel (?string $option_label)
 
 getTrueOptionLabelTranslation (ilLanguage $lng, string $option_label)
 
 getTrueOptionLabel (string $option_label)
 
 getFalseOptionLabelTranslation (ilLanguage $lng, string $option_label)
 
 getInstructionTextTranslation (ilLanguage $lng, $option_label)
 
 isCustomOptionLabel ($labelValue)
 
 handleFileUploads ($answers, $files)
 
 removeAnswerImage ($position)
 
 toJSON ()
 Returns a JSON representation of the question. More...
 
 getSpecificFeedbackAllCorrectOptionLabel ()
 
 moveAnswerDown ($position)
 
 moveAnswerUp ($position)
 
 toLog (AdditionalInformationGenerator $additional_info)
 
 solutionValuesToText (array $solution_values)
 
 getCorrectSolutionForTextOutput (int $active_id, int $pass)
 
- Public Member Functions inherited from assQuestion
 getQuestionType ()
 
 isComplete ()
 
 saveWorkingData (int $active_id, ?int $pass=null, bool $authorized=true)
 
 calculateReachedPoints (int $active_id, ?int $pass=null, bool $authorized_solution=true)
 
 getAdditionalTableName ()
 
 getAnswerTableName ()
 
 toLog (AdditionalInformationGenerator $additional_info)
 MUST return an array of the question settings that can be stored in the log. More...
 
 getCurrentUser ()
 
 getShuffler ()
 
 setShuffler (Transformation $shuffler)
 
 setProcessLocker (ilAssQuestionProcessLocker $processLocker)
 
 getProcessLocker ()
 
 fromXML (string $importdirectory, int $user_id, ilQTIItem $item, int $questionpool_id, ?int $tst_id, ?ilObject &$tst_object, int &$question_counter, array $import_mapping, array $solutionhints=[])
 
 toXML (bool $a_include_header=true, bool $a_include_binary=true, bool $a_shuffle=false, bool $test_output=false, bool $force_image_references=false)
 Returns a QTI xml representation of the question. More...
 
 setTitle (string $title="")
 
 setId (int $id=-1)
 
 setTestId (int $id=-1)
 
 setComment (string $comment="")
 
 setShuffle (?bool $shuffle=true)
 
 setAuthor (string $author="")
 
 setOwner (int $owner=-1)
 
 getTitle ()
 
 getTitleForHTMLOutput ()
 
 getTitleFilenameCompliant ()
 
 getId ()
 
 getShuffle ()
 
 getTestId ()
 
 getComment ()
 
 getDescriptionForHTMLOutput ()
 
 getThumbSize ()
 
 setThumbSize (int $a_size)
 
 getMinimumThumbSize ()
 
 getMaximumThumbSize ()
 
 getAuthor ()
 
 getAuthorForHTMLOutput ()
 
 getOwner ()
 
 getObjId ()
 
 setObjId (int $obj_id=0)
 
 getLifecycle ()
 
 setLifecycle (ilAssQuestionLifecycle $lifecycle)
 
 setExternalId (?string $external_id)
 
 getExternalId ()
 
 getSuggestedSolutionOutput ()
 
 getSuggestedSolutions ()
 
 getReachedPoints (int $active_id, int $pass)
 
 getMaximumPoints ()
 
 getAdjustedReachedPoints (int $active_id, int $pass, bool $authorized_solution=true)
 
 calculateResultsFromSolution (int $active_id, int $pass)
 Calculates the question results from a previously saved question solution. More...
 
 persistWorkingState (int $active_id, $pass, bool $authorized=true)
 persists the working state for current testactive and testpass More...
 
 persistPreviewState (ilAssQuestionPreviewSession $preview_session)
 persists the preview state for current user and question More...
 
 validateSolutionSubmit ()
 
 getSuggestedSolutionPath ()
 
 getImagePath ($question_id=null, $object_id=null)
 Returns the image path for web accessable images of a question. More...
 
 getSuggestedSolutionPathWeb ()
 
 getImagePathWeb ()
 Returns the web image path for web accessable images of a question. More...
 
 getTestOutputSolutions (int $activeId, int $pass)
 
 getUserSolutionPreferingIntermediate (int $active_id, ?int $pass=null)
 
 getSolutionValues (int $active_id, ?int $pass=null, bool $authorized=true)
 Loads solutions of a given user from the database an returns it. More...
 
 deleteAnswers (int $question_id)
 
 deleteAdditionalTableData (int $question_id)
 
 delete (int $question_id)
 
 getTotalAnswers ()
 
 cloneXHTMLMediaObjectsOfQuestion (int $source_question_id)
 
 createPageObject ()
 
 clonePageOfQuestion (int $a_q_id)
 
 getPageOfQuestion ()
 
 setOriginalId (?int $original_id)
 
 getOriginalId ()
 
static fixSvgToPng (string $imageFilenameContainingString)
 
 fixUnavailableSkinImageSources (string $html)
 
 loadFromDb (int $question_id)
 
 createNewQuestion (bool $a_create_page=true)
 Creates a new question without an owner when a new question is created This assures that an ID is given to the question if a file upload or something else occurs. More...
 
 saveQuestionDataToDb (?int $original_id=null)
 
 duplicate (bool $for_test=true, string $title='', string $author='', int $owner=-1, $test_obj_id=null)
 
 copyObject (int $target_parent_id, string $title='')
 
 createNewOriginalFromThisDuplicate (int $target_parent_id, string $target_question_title='')
 
 saveToDb (?int $original_id=null)
 
 deleteSuggestedSolutions ()
 
 getSuggestedSolution (int $subquestion_index=0)
 
 resolveInternalLink (string $internal_link)
 
 resolveSuggestedSolutionLinks ()
 
 getInternalLinkHref (string $target)
 
 syncWithOriginal ()
 
 getPoints ()
 
 setPoints (float $points)
 
 getSolutionMaxPass (int $active_id)
 
 isWriteable ()
 
 deductHintPointsFromReachedPoints (ilAssQuestionPreviewSession $preview_session, $reached_points)
 
 calculateReachedPointsFromPreviewSession (ilAssQuestionPreviewSession $preview_session)
 
 isPreviewSolutionCorrect (ilAssQuestionPreviewSession $preview_session)
 
 adjustReachedPointsByScoringOptions (float $points, int $active_id)
 Adjust the given reached points by checks for all special scoring options in the test container. More...
 
 buildHashedImageFilename (string $plain_image_filename, bool $unique=false)
 
 getQuestion ()
 
 getQuestionForHTMLOutput ()
 
 setQuestion (string $question="")
 
 getQuestionTypeID ()
 
 cloneHints (int $source_question_id, int $target_question_id)
 
 cleanupMediaObjectUsage ()
 
 getInstances ()
 
 getActiveUserData (int $active_id)
 Returns the user id and the test id for a given active id. More...
 
 hasSpecificFeedback ()
 
 getNrOfTries ()
 
 setNrOfTries (int $a_nr_of_tries)
 
 setExportImagePath (string $path)
 
 formatSAQuestion ($a_q)
 
 setPreventRteUsage (bool $prevent_rte_usage)
 
 getPreventRteUsage ()
 
 migrateContentForLearningModule (ilAssSelfAssessmentMigrator $migrator)
 
 setSelfAssessmentEditingMode (bool $selfassessmenteditingmode)
 
 getSelfAssessmentEditingMode ()
 
 setDefaultNrOfTries (int $defaultnroftries)
 
 getDefaultNrOfTries ()
 
 syncSkillAssignments (int $srcParentId, int $srcQuestionId, int $trgParentId, int $trgQuestionId)
 
 ensureHintPageObjectExists ($pageObjectId)
 
 isAnswered (int $active_id, int $pass)
 
 getAdditionalContentEditingMode ()
 
 setAdditionalContentEditingMode (?string $additionalContentEditingMode)
 
 isAdditionalContentEditingModePageObject ()
 
 isValidAdditionalContentEditingMode (string $additionalContentEditingMode)
 
 getValidAdditionalContentEditingModes ()
 
 getHtmlUserSolutionPurifier ()
 
 getHtmlQuestionContentPurifier ()
 
 setLastChange (int $lastChange)
 
 getLastChange ()
 
 removeIntermediateSolution (int $active_id, int $pass)
 
 removeCurrentSolution (int $active_id, int $pass, bool $authorized=true)
 
 saveCurrentSolution (int $active_id, int $pass, $value1, $value2, bool $authorized=true, $tstamp=0)
 
 updateCurrentSolution (int $solutionId, $value1, $value2, bool $authorized=true)
 
 updateCurrentSolutionsAuthorization (int $activeId, int $pass, bool $authorized, bool $keepTime=false)
 
 setStep ($step)
 
 getStep ()
 
 toJSON ()
 
 intermediateSolutionExists (int $active_id, int $pass)
 
 authorizedSolutionExists (int $active_id, ?int $pass)
 
 authorizedOrIntermediateSolutionExists (int $active_id, int $pass)
 
 lookupForExistingSolutions (int $activeId, int $pass)
 Lookup if an authorized or intermediate solution exists. More...
 
 isAddableAnswerOptionValue (int $qIndex, string $answerOptionValue)
 
 addAnswerOptionValue (int $qIndex, string $answerOptionValue, float $points)
 
 removeAllExistingSolutions ()
 
 removeExistingSolutions (int $activeId, int $pass)
 
 resetUsersAnswer (int $activeId, int $pass)
 
 removeResultRecord (int $activeId, int $pass)
 
 fetchValuePairsFromIndexedValues (array $indexedValues)
 
 fetchIndexedValuesFromValuePairs (array $value_pairs)
 
 updateTimestamp ()
 
 getTestPresentationConfig ()
 
 hasWritableOriginalInQuestionPool ()
 
 answerToParticipantInteraction (AdditionalInformationGenerator $additional_info, int $test_ref_id, int $active_id, int $pass, string $source_ip, TestParticipantInteractionTypes $interaction_type)
 
 toQuestionAdministrationInteraction (AdditionalInformationGenerator $additional_info, int $test_ref_id, TestQuestionAdministrationInteractionTypes $interaction_type)
 
 getSolutionForTextOutput (int $active_id, int $pass)
 
 getCorrectSolutionForTextOutput (int $active_id, int $pass)
 
 getVariablesAsTextArray (int $active_id, int $pass)
 

Data Fields

const NUM_REQUIRED_ANSWERS = 4
 
const PARTIAL_SCORING_NUM_CORRECT_ANSWERS = 3
 
const ANSWER_TYPE_SINGLE_LINE = 'singleLine'
 
const ANSWER_TYPE_MULTI_LINE = 'multiLine'
 
const OPTION_LABEL_RIGHT_WRONG = 'right_wrong'
 
const OPTION_LABEL_PLUS_MINUS = 'plus_minus'
 
const OPTION_LABEL_APPLICABLE_OR_NOT = 'applicable_or_not'
 
const OPTION_LABEL_ADEQUATE_OR_NOT = 'adequate_or_not'
 
const OPTION_LABEL_CUSTOM = 'customlabel'
 
const DEFAULT_THUMB_SIZE = 150
 
const THUMB_PREFIX = 'thumb.'
 
- Data Fields inherited from assQuestion
const ADDITIONAL_CONTENT_EDITING_MODE_RTE = 'default'
 
const ADDITIONAL_CONTENT_EDITING_MODE_IPE = 'pageobject'
 
const TRIM_PATTERN = '/^[\p{C}\p{Z}]+|[\p{C}\p{Z}]+$/u'
 
ilAssQuestionFeedback $feedbackOBJ
 
bool $prevent_rte_usage = false
 
bool $selfassessmenteditingmode = false
 
int $defaultnroftries = 0
 
string $questionActionCmd = 'handleQuestionAction'
 
const KEY_VALUES_IMPLOSION_SEPARATOR = ':'
 

Protected Member Functions

 getSolutionSubmit ()
 
 calculateReachedPointsForSolution (?array $found_values, int $active_id=0)
 
 cloneQuestionTypeSpecificProperties (\assQuestion $target)
 
 getRTETextWithMediaObjects ()
 
 lmMigrateQuestionTypeSpecificContent (ilAssSelfAssessmentMigrator $migrator)
 
 solutionValuesToLog (AdditionalInformationGenerator $additional_info, array $solution_values)
 
- Protected Member Functions inherited from assQuestion
 solutionValuesToLog (AdditionalInformationGenerator $additional_info, array $solution_values)
 MUST convert the given solution values into an array or a string that can be stored in the log. More...
 
 solutionValuesToText (array $solution_values)
 MUST convert the given solution values into text. More...
 
 getQuestionAction ()
 
 isNonEmptyItemListPostSubmission (string $post_submission_field_name)
 
 savePreviewData (ilAssQuestionPreviewSession $preview_session)
 
 deletePageOfQuestion (int $question_id)
 
 cloneQuestionTypeSpecificProperties (self $target)
 
 removeAllImageFiles (string $image_target_path)
 
 onDuplicate (int $original_parent_id, int $original_question_id, int $duplicate_parent_id, int $duplicate_question_id)
 
 afterSyncWithOriginal (int $original_question_id, int $clone_question_id, int $original_parent_id, int $clone_parent_id)
 
 onCopy (int $sourceParentId, int $sourceQuestionId, int $targetParentId, int $targetQuestionId)
 
 duplicateComments (int $parent_source_id, int $source_id, int $parent_target_id, int $target_id)
 
 deleteComments ()
 
 getNotesManager ()
 
 getNotesDataService ()
 
 getNotesRepo ()
 
 cloneSuggestedSolutions (int $source_question_id, int $target_question_id)
 
 duplicateSuggestedSolutionFiles (int $parent_id, int $question_id)
 Duplicates the files of a suggested solution if the question is duplicated. More...
 
 cloneSuggestedSolutionFiles (int $source_question_id, int $target_question_id)
 
 copySuggestedSolutions (int $target_question_id)
 
 ensureNonNegativePoints (float $points)
 
 purifyAndPrepareTextAreaOutput (string $content)
 
 getRTETextWithMediaObjects ()
 
 getSelfAssessmentFormatter ()
 
 lmMigrateQuestionTypeGenericContent (ilAssSelfAssessmentMigrator $migrator)
 
 lmMigrateQuestionTypeSpecificContent (ilAssSelfAssessmentMigrator $migrator)
 
 duplicateQuestionHints (int $original_question_id, int $duplicate_question_id)
 
 duplicateSkillAssignments (int $srcParentId, int $srcQuestionId, int $trgParentId, int $trgQuestionId)
 
 buildQuestionDataQuery ()
 
 getCurrentSolutionResultSet (int $active_id, int $pass, bool $authorized=true)
 
 removeSolutionRecordById (int $solutionId)
 
 getSolutionRecordById (int $solutionId)
 
 deleteDummySolutionRecord (int $activeId, int $passIndex)
 
 isDummySolutionRecord (array $solutionRecord)
 
 deleteSolutionRecordByValues (int $activeId, int $passIndex, bool $authorized, array $matchValues)
 
 duplicateIntermediateSolutionAuthorized (int $activeId, int $passIndex)
 
 forceExistingIntermediateSolution (int $activeId, int $passIndex, bool $considerDummyRecordCreation)
 
 lookupMaxStep (int $active_id, int $pass)
 
 buildTestPresentationConfig ()
 
 getSuggestedSolutionsRepo ()
 
 loadSuggestedSolutions ()
 
 answerToLog (AdditionalInformationGenerator $additional_info, int $active_id, int $pass)
 

Private Member Functions

 loadAnswerData (int $question_id)
 
 getFalseOptionLabel (string $option_label)
 
 handleFileUpload (ilAssKprimChoiceAnswer $answer, $fileData)
 
 getNumAllowedFailures ()
 

Private Attributes

bool $shuffle_answers_enabled = true
 
string $answerType = self::ANSWER_TYPE_SINGLE_LINE
 
int $thumbSize = self::DEFAULT_THUMB_SIZE
 
bool $scorePartialSolutionEnabled = true
 
string $option_label = self::OPTION_LABEL_RIGHT_WRONG
 
string $customTrueOptionLabel = ''
 
string $customFalseOptionLabel = ''
 
int $specific_feedback_setting = ilAssConfigurableMultiOptionQuestionFeedback::FEEDBACK_SETTING_ALL
 
 $answers = []
 

Additional Inherited Members

- Static Public Member Functions inherited from assQuestion
static setForcePassResultUpdateEnabled (bool $force_pass_results_update_enabled)
 
static isForcePassResultUpdateEnabled ()
 
static _getSuggestedSolutionOutput (int $question_id)
 
static _getReachedPoints (int $active_id, int $question_id, int $pass)
 
static isFileAvailable (string $file)
 
static saveOriginalId (int $questionId, int $originalId)
 
static resetOriginalId (int $questionId)
 
static instantiateQuestion (int $question_id)
 
static _getSolutionMaxPass (int $question_id, int $active_id)
 Returns the maximum pass a users question solution. More...
 
static getFeedbackClassNameByQuestionType (string $questionType)
 
static _questionExistsInTest (int $question_id, int $test_id)
 
static lookupParentObjId (int $question_id)
 
static implodeKeyValues (array $keyValues)
 
static explodeKeyValues (string $keyValues)
 
static convertISO8601FormatH_i_s_ExtendedToSeconds (string $time)
 
static extendedTrim (string $value)
 Trim non-printable characters from the beginning and end of a string. More...
 
- Static Protected Member Functions inherited from assQuestion
static getNumExistingSolutionRecords (int $activeId, int $pass, int $questionId)
 
- Protected Attributes inherited from assQuestion
const HAS_SPECIFIC_FEEDBACK = true
 
GeneralQuestionPropertiesRepository $questionrepository
 
RequestDataCollector $questionpool_request
 
QuestionFiles $question_files
 
ilAssQuestionProcessLocker $processLocker
 
ilTestQuestionConfig $testQuestionConfig
 
SuggestedSolutionsDatabaseRepository $suggestedsolution_repo
 
ILIAS $ilias
 
ilGlobalPageTemplate $tpl
 
ilLanguage $lng
 
ilDBInterface $db
 
ilObjUser $current_user
 
SkillUsageService $skillUsageService
 
HTTPServices $http
 
Refinery $refinery
 
Transformation $shuffler
 
LoggingServices $log
 
Container $dic
 
ilAssQuestionLifecycle $lifecycle
 
ilAssQuestionPage $page
 
int $id
 
string $title
 
string $comment
 
int $owner
 
string $author
 
int $thumb_size
 
string $question
 
float $points = 0.0
 
bool $shuffle = true
 
int $test_id
 
int $obj_id = 0
 
int $original_id = null
 
int $lastChange = null
 
string $external_id = null
 
int $step = null
 
array $suggested_solutions
 
- Static Protected Attributes inherited from assQuestion
static $force_pass_results_update_enabled = false
 
static $imageSourceFixReplaceMap
 

Detailed Description

Definition at line 32 of file class.assKprimChoice.php.

Constructor & Destructor Documentation

◆ __construct()

assKprimChoice::__construct (   $title = '',
  $comment = '',
  $author = '',
  $owner = -1,
  $question = '' 
)

Definition at line 63 of file class.assKprimChoice.php.

References assQuestion\$author, assQuestion\$comment, assQuestion\$owner, assQuestion\$question, assQuestion\$title, and ILIAS\GlobalScreen\Provider\__construct().

64  {
66 
67  for ($i = count($this->answers); $i < self::NUM_REQUIRED_ANSWERS; $i++) {
68  $answer = new ilAssKprimChoiceAnswer();
69  $answer->setPosition($i);
70  $this->answers[$answer->getPosition()] = $answer;
71  }
72  }
__construct(Container $dic, ilPlugin $plugin)
+ Here is the call graph for this function:

Member Function Documentation

◆ addAnswer()

assKprimChoice::addAnswer ( ilAssKprimChoiceAnswer  $answer)

Definition at line 202 of file class.assKprimChoice.php.

References ilAssKprimChoiceAnswer\getAnswertext(), assQuestion\getHtmlQuestionContentPurifier(), and ilAssKprimChoiceAnswer\setAnswertext().

202  : void
203  {
204  $answer->setAnswertext(
205  $this->getHtmlQuestionContentPurifier()->purify($answer->getAnswertext())
206  );
207  $this->answers[] = $answer;
208  }
+ Here is the call graph for this function:

◆ calculateReachedPoints()

assKprimChoice::calculateReachedPoints ( int  $active_id,
?int  $pass = null,
bool  $authorized_solution = true 
)

Definition at line 404 of file class.assKprimChoice.php.

References $data, assQuestion\$points, calculateReachedPointsForSolution(), assQuestion\getCurrentSolutionResultSet(), assQuestion\getSolutionMaxPass(), and ILIAS\Repository\int().

408  : float {
409  $found_values = [];
410  if (is_null($pass)) {
411  $pass = $this->getSolutionMaxPass($active_id);
412  }
413 
414  $result = $this->getCurrentSolutionResultSet($active_id, $pass, $authorized_solution);
415 
416  while ($data = $this->db->fetchAssoc($result)) {
417  $found_values[(int) $data['value1']] = (int) $data['value2'];
418  }
419 
420  $points = $this->calculateReachedPointsForSolution($found_values, $active_id);
421 
422  return $points;
423  }
calculateReachedPointsForSolution(?array $found_values, int $active_id=0)
getSolutionMaxPass(int $active_id)
getCurrentSolutionResultSet(int $active_id, int $pass, bool $authorized=true)
+ Here is the call graph for this function:

◆ calculateReachedPointsForSolution()

assKprimChoice::calculateReachedPointsForSolution ( ?array  $found_values,
int  $active_id = 0 
)
protected

Definition at line 640 of file class.assKprimChoice.php.

References assQuestion\$points, getAnswers(), assQuestion\getPoints(), and isScorePartialSolutionEnabled().

Referenced by calculateReachedPoints().

640  : float
641  {
642  $numCorrect = 0;
643  if ($found_values === null) {
644  $found_values = [];
645  }
646  foreach ($this->getAnswers() as $answer) {
647  if (!isset($found_values[$answer->getPosition()])) {
648  continue;
649  }
650 
651  if ($found_values[$answer->getPosition()] == $answer->getCorrectness()) {
652  $numCorrect++;
653  }
654  }
655 
656  if ($numCorrect >= self::NUM_REQUIRED_ANSWERS) {
657  $points = $this->getPoints();
658  } elseif ($this->isScorePartialSolutionEnabled() && $numCorrect >= self::PARTIAL_SCORING_NUM_CORRECT_ANSWERS) {
659  $points = $this->getPoints() / 2;
660  } else {
661  $points = 0;
662  }
663 
664  if ($active_id) {
665  if (count($found_values) == 0) {
666  $points = 0;
667  }
668  }
669  return (float) $points;
670  }
+ Here is the call graph for this function:
+ Here is the caller graph for this function:

◆ cloneQuestionTypeSpecificProperties()

assKprimChoice::cloneQuestionTypeSpecificProperties ( \assQuestion  $target)
protected

Definition at line 672 of file class.assKprimChoice.php.

References getAnswers(), assQuestion\getId(), and assQuestion\getObjId().

674  : \assQuestion {
675  $this->cloneImages(
676  $this->getId(),
677  $this->getObjId(),
678  $target->getId(),
679  $target->getObjId(),
680  $this->getAnswers()
681  );
682  return $target;
683  }
+ Here is the call graph for this function:

◆ getAdditionalTableName()

assKprimChoice::getAdditionalTableName ( )

Definition at line 79 of file class.assKprimChoice.php.

Referenced by saveAdditionalQuestionDataToDb().

79  : string
80  {
81  return "qpl_qst_kprim";
82  }
+ Here is the caller graph for this function:

◆ getAnswer()

assKprimChoice::getAnswer (   $position)

Definition at line 191 of file class.assKprimChoice.php.

References getAnswers().

Referenced by removeAnswerImage().

192  {
193  foreach ($this->getAnswers() as $answer) {
194  if ($answer->getPosition() == $position) {
195  return $answer;
196  }
197  }
198 
199  return null;
200  }
+ Here is the call graph for this function:
+ Here is the caller graph for this function:

◆ getAnswers()

◆ getAnswerTableName()

assKprimChoice::getAnswerTableName ( )

Definition at line 84 of file class.assKprimChoice.php.

Referenced by saveAnswerSpecificDataToDb().

84  : string
85  {
86  return "qpl_a_kprim";
87  }
+ Here is the caller graph for this function:

◆ getAnswerType()

assKprimChoice::getAnswerType ( )

Definition at line 104 of file class.assKprimChoice.php.

References $answerType.

Referenced by saveAdditionalQuestionDataToDb().

104  : string
105  {
106  return $this->answerType;
107  }
+ Here is the caller graph for this function:

◆ getAnswerTypeSelectOptions()

assKprimChoice::getAnswerTypeSelectOptions ( ilLanguage  $lng)
Parameters
ilLanguage$lng
Returns
array

Definition at line 445 of file class.assKprimChoice.php.

References ilLanguage\txt().

445  : array
446  {
447  return [
448  self::ANSWER_TYPE_SINGLE_LINE => $lng->txt('answers_singleline'),
449  self::ANSWER_TYPE_MULTI_LINE => $lng->txt('answers_multiline')
450  ];
451  }
txt(string $a_topic, string $a_default_lang_fallback_mod="")
gets the text for a given topic if the topic is not in the list, the topic itself with "-" will be re...
+ Here is the call graph for this function:

◆ getCorrectSolutionForTextOutput()

assKprimChoice::getCorrectSolutionForTextOutput ( int  $active_id,
int  $pass 
)

Definition at line 913 of file class.assKprimChoice.php.

References getAnswers(), ilAssKprimChoiceAnswer\getAnswertext(), ilAssKprimChoiceAnswer\getCorrectness(), getFalseOptionLabelTranslation(), getOptionLabel(), getTrueOptionLabelTranslation(), and ILIAS\Repository\lng().

913  : array
914  {
915  $true_option_label = $this->getTrueOptionLabelTranslation($this->lng, $this->getOptionLabel());
916  $false_option_label = $this->getFalseOptionLabelTranslation($this->lng, $this->getOptionLabel());
917  return array_map(
918  fn(ilAssKprimChoiceAnswer $v): string => $v->getAnswertext()
919  . ' (' . $v->getCorrectness() ? $true_option_label : $false_option_label . ')',
920  $this->getAnswers()
921  );
922  }
getTrueOptionLabelTranslation(ilLanguage $lng, string $option_label)
getFalseOptionLabelTranslation(ilLanguage $lng, string $option_label)
+ Here is the call graph for this function:

◆ getCustomFalseOptionLabel()

assKprimChoice::getCustomFalseOptionLabel ( )

Definition at line 154 of file class.assKprimChoice.php.

References $customFalseOptionLabel.

Referenced by getFalseOptionLabelTranslation(), saveAdditionalQuestionDataToDb(), and solutionValuesToLog().

155  {
157  }
+ Here is the caller graph for this function:

◆ getCustomTrueOptionLabel()

assKprimChoice::getCustomTrueOptionLabel ( )

Definition at line 144 of file class.assKprimChoice.php.

References $customTrueOptionLabel.

Referenced by getTrueOptionLabelTranslation(), saveAdditionalQuestionDataToDb(), and solutionValuesToLog().

145  {
147  }
+ Here is the caller graph for this function:

◆ getFalseOptionLabel()

assKprimChoice::getFalseOptionLabel ( string  $option_label)
private

Definition at line 535 of file class.assKprimChoice.php.

Referenced by getFalseOptionLabelTranslation(), and solutionValuesToLog().

535  : string
536  {
537  switch ($option_label) {
538  case self::OPTION_LABEL_RIGHT_WRONG:
539  return 'option_label_wrong';
540 
541  case self::OPTION_LABEL_PLUS_MINUS:
542  return 'option_label_minus';
543 
544  case self::OPTION_LABEL_APPLICABLE_OR_NOT:
545  return 'option_label_not_applicable';
546 
547  case self::OPTION_LABEL_ADEQUATE_OR_NOT:
548  return 'option_label_not_adequate';
549 
550  default:
551  throw new \ErrorException('Invalide Option Label');
552  }
553  }
+ Here is the caller graph for this function:

◆ getFalseOptionLabelTranslation()

assKprimChoice::getFalseOptionLabelTranslation ( ilLanguage  $lng,
string  $option_label 
)

Definition at line 524 of file class.assKprimChoice.php.

References getCustomFalseOptionLabel(), getFalseOptionLabel(), and ilLanguage\txt().

Referenced by getCorrectSolutionForTextOutput(), getInstructionTextTranslation(), solutionValuesToText(), and toJSON().

524  : string
525  {
526  if ($option_label === self::OPTION_LABEL_CUSTOM) {
527  return $this->getCustomFalseOptionLabel();
528  }
529 
530  return $lng->txt(
532  );
533  }
txt(string $a_topic, string $a_default_lang_fallback_mod="")
gets the text for a given topic if the topic is not in the list, the topic itself with "-" will be re...
getFalseOptionLabel(string $option_label)
+ Here is the call graph for this function:
+ Here is the caller graph for this function:

◆ getInstructionTextTranslation()

assKprimChoice::getInstructionTextTranslation ( ilLanguage  $lng,
  $option_label 
)

Definition at line 555 of file class.assKprimChoice.php.

References getFalseOptionLabelTranslation(), getTrueOptionLabelTranslation(), and ilLanguage\txt().

Referenced by toJSON().

555  : string
556  {
557  return sprintf(
558  $lng->txt('kprim_instruction_text'),
561  );
562  }
txt(string $a_topic, string $a_default_lang_fallback_mod="")
gets the text for a given topic if the topic is not in the list, the topic itself with "-" will be re...
getTrueOptionLabelTranslation(ilLanguage $lng, string $option_label)
getFalseOptionLabelTranslation(ilLanguage $lng, string $option_label)
+ Here is the call graph for this function:
+ Here is the caller graph for this function:

◆ getLangVarForOptionLabel()

assKprimChoice::getLangVarForOptionLabel ( string  $option_label)

Definition at line 476 of file class.assKprimChoice.php.

Referenced by getValidOptionLabelsTranslated(), and toLog().

476  : string
477  {
478  return match ($option_label) {
479  self::OPTION_LABEL_RIGHT_WRONG => 'option_label_right_wrong',
480  self::OPTION_LABEL_PLUS_MINUS => 'option_label_plus_minus',
481  self::OPTION_LABEL_APPLICABLE_OR_NOT => 'option_label_applicable_or_not',
482  self::OPTION_LABEL_ADEQUATE_OR_NOT => 'option_label_adequate_or_not',
483  self::OPTION_LABEL_CUSTOM => 'option_label_custom'
484  };
485  }
+ Here is the caller graph for this function:

◆ getNumAllowedFailures()

assKprimChoice::getNumAllowedFailures ( )
private

Definition at line 767 of file class.assKprimChoice.php.

References isScorePartialSolutionEnabled().

Referenced by toJSON(), and toLog().

767  : int
768  {
769  if ($this->isScorePartialSolutionEnabled()) {
770  return self::NUM_REQUIRED_ANSWERS - self::PARTIAL_SCORING_NUM_CORRECT_ANSWERS;
771  }
772 
773  return 0;
774  }
+ Here is the call graph for this function:
+ Here is the caller graph for this function:

◆ getOptionLabel()

assKprimChoice::getOptionLabel ( )

Definition at line 134 of file class.assKprimChoice.php.

References $option_label.

Referenced by getCorrectSolutionForTextOutput(), saveAdditionalQuestionDataToDb(), solutionValuesToLog(), solutionValuesToText(), toJSON(), and toLog().

134  : string
135  {
136  return $this->option_label;
137  }
+ Here is the caller graph for this function:

◆ getQuestionType()

assKprimChoice::getQuestionType ( )

Definition at line 74 of file class.assKprimChoice.php.

Referenced by toJSON(), and toLog().

74  : string
75  {
76  return 'assKprimChoice';
77  }
+ Here is the caller graph for this function:

◆ getRTETextWithMediaObjects()

assKprimChoice::getRTETextWithMediaObjects ( )
protected

Definition at line 685 of file class.assKprimChoice.php.

References getAnswers().

685  : string
686  {
687  $combinedText = parent::getRTETextWithMediaObjects();
688 
689  foreach ($this->getAnswers() as $answer) {
690  $combinedText .= $answer->getAnswertext();
691  }
692 
693  return $combinedText;
694  }
+ Here is the call graph for this function:

◆ getSolutionSubmit()

assKprimChoice::getSolutionSubmit ( )
protected

Definition at line 619 of file class.assKprimChoice.php.

References Vendor\Package\$a, $post, and getAnswers().

Referenced by saveWorkingData().

619  : array
620  {
621  $solutionSubmit = [];
622  $post = $this->dic->http()->wrapper()->post();
623 
624  foreach ($this->getAnswers() as $index => $a) {
625  if ($post->has("kprim_choice_result_$index")) {
626  $value = $post->retrieve(
627  "kprim_choice_result_$index",
628  $this->dic->refinery()->kindlyTo()->string()
629  );
630  if (is_numeric($value)) {
631  $solutionSubmit[] = $value;
632  }
633  } else {
634  $solutionSubmit[] = null;
635  }
636  }
637  return $solutionSubmit;
638  }
$a
thx to https://mlocati.github.io/php-cs-fixer-configurator for the examples
$post
Definition: ltitoken.php:46
+ Here is the call graph for this function:
+ Here is the caller graph for this function:

◆ getSpecificFeedbackAllCorrectOptionLabel()

assKprimChoice::getSpecificFeedbackAllCorrectOptionLabel ( )

Implements ilAssSpecificFeedbackOptionLabelProvider.

Definition at line 776 of file class.assKprimChoice.php.

776  : string
777  {
778  return 'feedback_correct_kprim';
779  }

◆ getSpecificFeedbackSetting()

assKprimChoice::getSpecificFeedbackSetting ( )

Definition at line 164 of file class.assKprimChoice.php.

References $specific_feedback_setting.

Referenced by saveAdditionalQuestionDataToDb().

164  : int
165  {
167  }
+ Here is the caller graph for this function:

◆ getThumbSize()

assKprimChoice::getThumbSize ( )

Definition at line 114 of file class.assKprimChoice.php.

References $thumbSize.

Referenced by handleFileUpload(), saveAdditionalQuestionDataToDb(), and toJSON().

114  : int
115  {
116  return $this->thumbSize;
117  }
+ Here is the caller graph for this function:

◆ getTrueOptionLabel()

assKprimChoice::getTrueOptionLabel ( string  $option_label)

Definition at line 504 of file class.assKprimChoice.php.

Referenced by getTrueOptionLabelTranslation(), and solutionValuesToLog().

504  : string
505  {
506  switch ($option_label) {
507  case self::OPTION_LABEL_RIGHT_WRONG:
508  return 'option_label_right';
509 
510  case self::OPTION_LABEL_PLUS_MINUS:
511  return 'option_label_plus';
512 
513  case self::OPTION_LABEL_APPLICABLE_OR_NOT:
514  return 'option_label_applicable';
515 
516  case self::OPTION_LABEL_ADEQUATE_OR_NOT:
517  return 'option_label_adequate';
518 
519  default:
520  throw new \ErrorException('Invalide Option Label');
521  }
522  }
+ Here is the caller graph for this function:

◆ getTrueOptionLabelTranslation()

assKprimChoice::getTrueOptionLabelTranslation ( ilLanguage  $lng,
string  $option_label 
)

Definition at line 493 of file class.assKprimChoice.php.

References getCustomTrueOptionLabel(), getTrueOptionLabel(), and ilLanguage\txt().

Referenced by getCorrectSolutionForTextOutput(), getInstructionTextTranslation(), solutionValuesToText(), and toJSON().

493  : string
494  {
495  if ($option_label === self::OPTION_LABEL_CUSTOM) {
496  return $this->getCustomTrueOptionLabel();
497  }
498 
499  return $lng->txt(
501  );
502  }
txt(string $a_topic, string $a_default_lang_fallback_mod="")
gets the text for a given topic if the topic is not in the list, the topic itself with "-" will be re...
getTrueOptionLabel(string $option_label)
+ Here is the call graph for this function:
+ Here is the caller graph for this function:

◆ getValidAnswerTypes()

assKprimChoice::getValidAnswerTypes ( )

Definition at line 425 of file class.assKprimChoice.php.

Referenced by isValidAnswerType().

425  : array
426  {
427  return [self::ANSWER_TYPE_SINGLE_LINE, self::ANSWER_TYPE_MULTI_LINE];
428  }
+ Here is the caller graph for this function:

◆ getValidOptionLabels()

assKprimChoice::getValidOptionLabels ( )

Definition at line 453 of file class.assKprimChoice.php.

Referenced by getValidOptionLabelsTranslated(), and isValidOptionLabel().

453  : array
454  {
455  return [
456  self::OPTION_LABEL_RIGHT_WRONG,
457  self::OPTION_LABEL_PLUS_MINUS,
458  self::OPTION_LABEL_APPLICABLE_OR_NOT,
459  self::OPTION_LABEL_ADEQUATE_OR_NOT,
460  self::OPTION_LABEL_CUSTOM
461  ];
462  }
+ Here is the caller graph for this function:

◆ getValidOptionLabelsTranslated()

assKprimChoice::getValidOptionLabelsTranslated ( ilLanguage  $lng)

Definition at line 464 of file class.assKprimChoice.php.

References $c, $option_label, getLangVarForOptionLabel(), getValidOptionLabels(), and ilLanguage\txt().

464  : array
465  {
466  return array_reduce(
467  $this->getValidOptionLabels(),
468  function (array $c, string $option_label) use ($lng): array {
469  $c[$option_label] = $lng->txt($this->getLangVarForOptionLabel($option_label));
470  return $c;
471  },
472  []
473  );
474  }
txt(string $a_topic, string $a_default_lang_fallback_mod="")
gets the text for a given topic if the topic is not in the list, the topic itself with "-" will be re...
$c
Definition: deliver.php:9
getLangVarForOptionLabel(string $option_label)
+ Here is the call graph for this function:

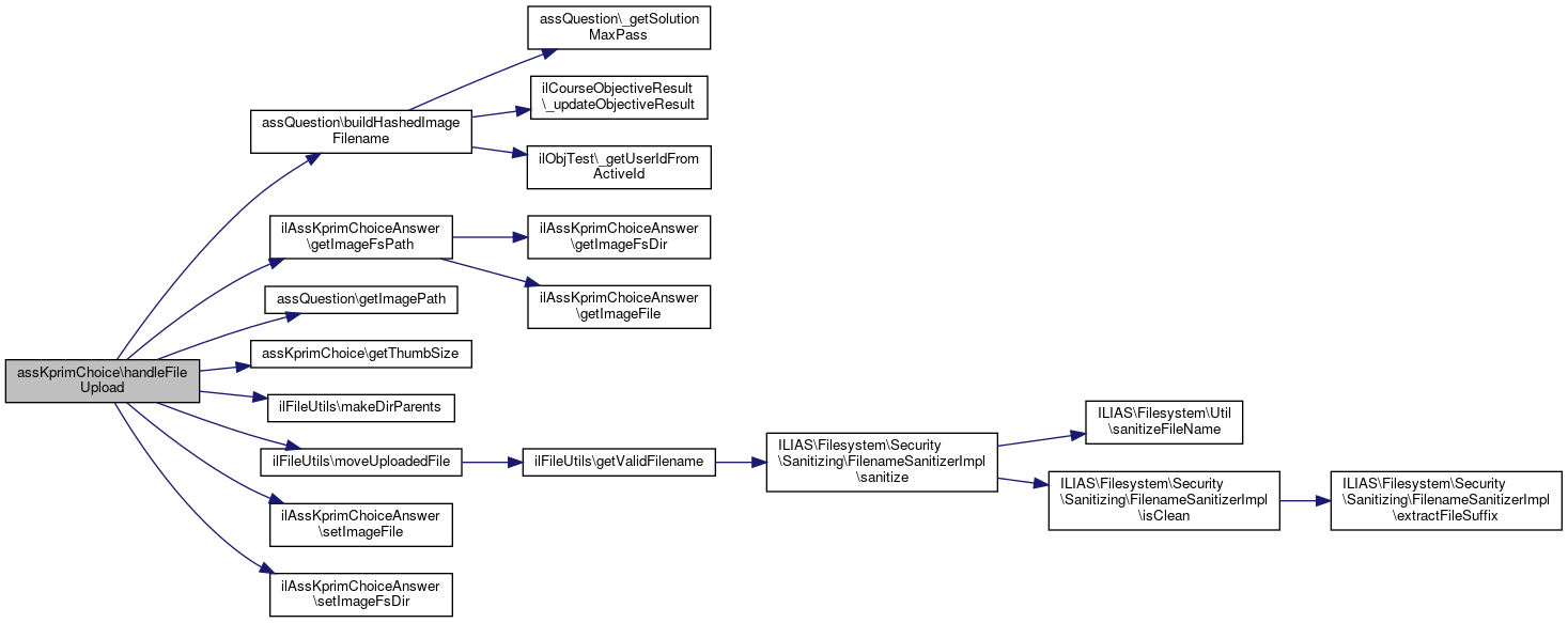
◆ handleFileUpload()

assKprimChoice::handleFileUpload ( ilAssKprimChoiceAnswer  $answer,
  $fileData 
)
private

Definition at line 582 of file class.assKprimChoice.php.

References $filename, assQuestion\buildHashedImageFilename(), ilAssKprimChoiceAnswer\getImageFsPath(), assQuestion\getImagePath(), getThumbSize(), ilFileUtils\makeDirParents(), ilFileUtils\moveUploadedFile(), ilAssKprimChoiceAnswer\setImageFile(), and ilAssKprimChoiceAnswer\setImageFsDir().

Referenced by handleFileUploads().

582  : int
583  {
584  $imagePath = $this->getImagePath();
585 
586  if (!file_exists($imagePath)) {
587  ilFileUtils::makeDirParents($imagePath);
588  }
589 
590  $filename = $this->buildHashedImageFilename($fileData['name'], true);
591 
592  $answer->setImageFsDir($imagePath);
593  $answer->setImageFile($filename);
594 
595  if (!ilFileUtils::moveUploadedFile($fileData['tmp_name'], $filename, $answer->getImageFsPath())) {
596  return 2;
597  }
598 
599  $this->generateThumbForFile($filename, $this->getImagePath(), $this->getThumbSize());
600 
601  return 0;
602  }
static makeDirParents(string $a_dir)
Create a new directory and all parent directories.
getImagePath($question_id=null, $object_id=null)
Returns the image path for web accessable images of a question.
buildHashedImageFilename(string $plain_image_filename, bool $unique=false)
static moveUploadedFile(string $a_file, string $a_name, string $a_target, bool $a_raise_errors=true, string $a_mode="move_uploaded")
move uploaded file
$filename
Definition: buildRTE.php:78
+ Here is the call graph for this function:
+ Here is the caller graph for this function:

◆ handleFileUploads()

assKprimChoice::handleFileUploads (   $answers,
  $files 
)

Definition at line 569 of file class.assKprimChoice.php.

References $answers, and handleFileUpload().

569  : void
570  {
571  foreach ($answers as $answer) {
572  /* @var ilAssKprimChoiceAnswer $answer */
573 
574  if (!isset($files[$answer->getPosition()])) {
575  continue;
576  }
577 
578  $this->handleFileUpload($answer, $files[$answer->getPosition()]);
579  }
580  }
handleFileUpload(ilAssKprimChoiceAnswer $answer, $fileData)
+ Here is the call graph for this function:

◆ isComplete()

assKprimChoice::isComplete ( )

Definition at line 350 of file class.assKprimChoice.php.

References $text, and getAnswers().

350  : bool
351  {
352  foreach ([$this->title, $this->author, $this->question] as $text) {
353  if (!strlen($text)) {
354  return false;
355  }
356  }
357 
358  if (!isset($this->points)) {
359  return false;
360  }
361 
362  foreach ($this->getAnswers() as $answer) {
363  /* @var ilAssKprimChoiceAnswer $answer */
364 
365  if (is_null($answer->getCorrectness())) {
366  return false;
367  }
368 
369  if (
370  (!is_string($answer->getAnswertext()) || $answer->getAnswertext() === '') &&
371  (!is_string($answer->getImageFile()) || $answer->getImageFile() === '')
372  ) {
373  return false;
374  }
375  }
376 
377  return true;
378  }
$text
Definition: xapiexit.php:21
+ Here is the call graph for this function:

◆ isCustomOptionLabel()

assKprimChoice::isCustomOptionLabel (   $labelValue)

Definition at line 564 of file class.assKprimChoice.php.

564  : bool
565  {
566  return $labelValue == self::OPTION_LABEL_CUSTOM;
567  }

◆ isScorePartialSolutionEnabled()

assKprimChoice::isScorePartialSolutionEnabled ( )

Definition at line 124 of file class.assKprimChoice.php.

References $scorePartialSolutionEnabled.

Referenced by calculateReachedPointsForSolution(), getNumAllowedFailures(), and saveAdditionalQuestionDataToDb().

124  : bool
125  {
127  }
+ Here is the caller graph for this function:

◆ isShuffleAnswersEnabled()

assKprimChoice::isShuffleAnswersEnabled ( )

Definition at line 94 of file class.assKprimChoice.php.

References $shuffle_answers_enabled.

Referenced by saveAdditionalQuestionDataToDb(), and toJSON().

94  : bool
95  {
97  }
+ Here is the caller graph for this function:

◆ isSingleLineAnswerType()

assKprimChoice::isSingleLineAnswerType (   $answerType)

Definition at line 436 of file class.assKprimChoice.php.

References ANSWER_TYPE_SINGLE_LINE.

436  : bool
437  {
439  }

◆ isValidAnswerType()

assKprimChoice::isValidAnswerType (   $answerType)

Definition at line 430 of file class.assKprimChoice.php.

References getValidAnswerTypes().

Referenced by loadFromDb().

430  : bool
431  {
432  $validTypes = $this->getValidAnswerTypes();
433  return in_array($answerType, $validTypes);
434  }
+ Here is the call graph for this function:
+ Here is the caller graph for this function:

◆ isValidOptionLabel()

assKprimChoice::isValidOptionLabel ( ?string  $option_label)

Definition at line 487 of file class.assKprimChoice.php.

References getValidOptionLabels().

Referenced by loadFromDb().

487  : bool
488  {
489  $valid_labels = $this->getValidOptionLabels();
490  return in_array($option_label, $valid_labels);
491  }
+ Here is the call graph for this function:
+ Here is the caller graph for this function:

◆ lmMigrateQuestionTypeSpecificContent()

assKprimChoice::lmMigrateQuestionTypeSpecificContent ( ilAssSelfAssessmentMigrator  $migrator)
protected
Parameters
ilAssSelfAssessmentMigrator$migrator

Definition at line 699 of file class.assKprimChoice.php.

References getAnswers(), and ilAssSelfAssessmentMigrator\migrateToLmContent().

699  : void
700  {
701  foreach ($this->getAnswers() as $answer) {
702  /* @var ilAssKprimChoiceAnswer $answer */
703  $answer->setAnswertext($migrator->migrateToLmContent($answer->getAnswertext()));
704  }
705  }
+ Here is the call graph for this function:

◆ loadAnswerData()

assKprimChoice::loadAnswerData ( int  $question_id)
private

Definition at line 277 of file class.assKprimChoice.php.

References $data, $res, ilRTE\_replaceMediaObjectImageSrc(), assQuestion\getImagePath(), and assQuestion\getImagePathWeb().

Referenced by loadFromDb().

277  : void
278  {
279  $res = $this->db->queryF(
280  "SELECT * FROM {$this->getAnswerTableName()} WHERE question_fi = %s ORDER BY position ASC",
281  ['integer'],
282  [$question_id]
283  );
284 
285  while ($data = $this->db->fetchAssoc($res)) {
286  $answer = new ilAssKprimChoiceAnswer();
287 
288  $answer->setPosition($data['position']);
289 
290  $answer->setAnswertext(ilRTE::_replaceMediaObjectImageSrc($data['answertext'] ?? '', 1));
291 
292  $answer->setImageFile($data['imagefile']);
293  $answer->setThumbPrefix($this->getThumbPrefix());
294  $answer->setImageFsDir($this->getImagePath());
295  $answer->setImageWebDir($this->getImagePathWeb());
296 
297  $answer->setCorrectness($data['correctness']);
298 
299  $this->answers[$answer->getPosition()] = $answer;
300  }
301  }
static _replaceMediaObjectImageSrc(string $a_text, int $a_direction=0, string $nic='')
Replaces image source from mob image urls with the mob id or replaces mob id with the correct image s...
$res
Definition: ltiservices.php:69
getImagePathWeb()
Returns the web image path for web accessable images of a question.
getImagePath($question_id=null, $object_id=null)
Returns the image path for web accessable images of a question.
+ Here is the call graph for this function:
+ Here is the caller graph for this function:

◆ loadFromDb()

assKprimChoice::loadFromDb (   $questionId)

Definition at line 210 of file class.assKprimChoice.php.

References $data, Vendor\Package\$e, $res, ilRTE\_replaceMediaObjectImageSrc(), assQuestion\buildQuestionDataQuery(), ilAssQuestionLifecycle\getDraftInstance(), ilAssQuestionLifecycle\getInstance(), isValidAnswerType(), isValidOptionLabel(), loadAnswerData(), assQuestion\setAdditionalContentEditingMode(), setAnswerType(), assQuestion\setAuthor(), assQuestion\setComment(), setCustomFalseOptionLabel(), setCustomTrueOptionLabel(), assQuestion\setId(), assQuestion\setLastChange(), assQuestion\setLifecycle(), assQuestion\setNrOfTries(), assQuestion\setObjId(), setOptionLabel(), assQuestion\setOriginalId(), assQuestion\setOwner(), assQuestion\setPoints(), assQuestion\setQuestion(), setScorePartialSolutionEnabled(), setShuffleAnswersEnabled(), setSpecificFeedbackSetting(), setThumbSize(), and assQuestion\setTitle().

210  : void
211  {
212  $res = $this->db->queryF($this->buildQuestionDataQuery(), ['integer'], [$questionId]);
213 
214  while ($data = $this->db->fetchAssoc($res)) {
215  $this->setId($questionId);
216 
217  $this->setOriginalId($data['original_id']);
218 
219  $this->setObjId($data['obj_fi']);
220 
221  $this->setTitle($data['title'] ?? '');
222  $this->setNrOfTries($data['nr_of_tries']);
223  $this->setComment($data['description'] ?? '');
224  $this->setAuthor($data['author']);
225  $this->setPoints($data['points']);
226  $this->setOwner($data['owner']);
227  $this->setLastChange($data['tstamp']);
228  $this->setQuestion(ilRTE::_replaceMediaObjectImageSrc($data['question_text'] ?? '', 1));
229 
230  $this->setShuffleAnswersEnabled((bool) $data['shuffle_answers']);
231 
232  if ($this->isValidAnswerType($data['answer_type'])) {
233  $this->setAnswerType($data['answer_type']);
234  }
235 
236  if (is_numeric($data['thumb_size'])) {
237  $this->setThumbSize((int) $data['thumb_size']);
238  }
239 
240  if ($this->isValidOptionLabel($data['opt_label'])) {
241  $this->setOptionLabel($data['opt_label']);
242  }
243 
244  if ($data['custom_true'] !== null) {
245  $this->setCustomTrueOptionLabel($data['custom_true']);
246  }
247 
248  if ($data['custom_false'] !== null) {
249  $this->setCustomFalseOptionLabel($data['custom_false']);
250  }
251 
252  if ($data['score_partsol'] !== null) {
253  $this->setScorePartialSolutionEnabled((bool) $data['score_partsol']);
254  }
255 
256  if (isset($data['feedback_setting'])) {
257  $this->setSpecificFeedbackSetting((int) $data['feedback_setting']);
258  }
259 
260  try {
264  }
265 
266  try {
267  $this->setAdditionalContentEditingMode($data['add_cont_edit_mode']);
268  } catch (ilTestQuestionPoolException $e) {
269  }
270  }
271 
272  $this->loadAnswerData($questionId);
273 
274  parent::loadFromDb($questionId);
275  }
static _replaceMediaObjectImageSrc(string $a_text, int $a_direction=0, string $nic='')
Replaces image source from mob image urls with the mob id or replaces mob id with the correct image s...
setNrOfTries(int $a_nr_of_tries)
$res
Definition: ltiservices.php:69
isValidAnswerType($answerType)
setScorePartialSolutionEnabled($scorePartialSolutionEnabled)
loadAnswerData(int $question_id)
isValidOptionLabel(?string $option_label)
setOwner(int $owner=-1)
setOptionLabel(string $option_label)
setCustomTrueOptionLabel($customTrueOptionLabel)
setComment(string $comment="")
setLastChange(int $lastChange)
setSpecificFeedbackSetting(int $specific_feedback_setting)
setPoints(float $points)
setObjId(int $obj_id=0)
setShuffleAnswersEnabled(bool $shuffle_answers_enabled)
setCustomFalseOptionLabel($customFalseOptionLabel)
setId(int $id=-1)
setOriginalId(?int $original_id)
setTitle(string $title="")
setThumbSize(int $thumbSize)
setLifecycle(ilAssQuestionLifecycle $lifecycle)
setAuthor(string $author="")
setAdditionalContentEditingMode(?string $additionalContentEditingMode)
setAnswerType($answerType)
setQuestion(string $question="")
+ Here is the call graph for this function:

◆ moveAnswerDown()

assKprimChoice::moveAnswerDown (   $position)

Definition at line 781 of file class.assKprimChoice.php.

781  : bool
782  {
783  if ($position < 0 || $position >= (self::NUM_REQUIRED_ANSWERS - 1)) {
784  return false;
785  }
786 
787  for ($i = 0, $max = count($this->answers); $i < $max; $i++) {
788  if ($i == $position) {
789  $movingAnswer = $this->answers[$i];
790  $targetAnswer = $this->answers[ $i + 1 ];
791 
792  $movingAnswer->setPosition($position + 1);
793  $targetAnswer->setPosition($position);
794 
795  $this->answers[ $i + 1 ] = $movingAnswer;
796  $this->answers[$i] = $targetAnswer;
797  }
798  }
799  return true;
800  }

◆ moveAnswerUp()

assKprimChoice::moveAnswerUp (   $position)

Definition at line 802 of file class.assKprimChoice.php.

802  : bool
803  {
804  if ($position <= 0 || $position > (self::NUM_REQUIRED_ANSWERS - 1)) {
805  return false;
806  }
807 
808  for ($i = 0, $max = count($this->answers); $i < $max; $i++) {
809  if ($i == $position) {
810  $movingAnswer = $this->answers[$i];
811  $targetAnswer = $this->answers[ $i - 1 ];
812 
813  $movingAnswer->setPosition($position - 1);
814  $targetAnswer->setPosition($position);
815 
816  $this->answers[ $i - 1 ] = $movingAnswer;
817  $this->answers[$i] = $targetAnswer;
818  }
819  }
820 
821  return true;
822  }

◆ removeAnswerImage()

assKprimChoice::removeAnswerImage (   $position)

Definition at line 604 of file class.assKprimChoice.php.

References ilFileUtils\delDir(), and getAnswer().

604  : void
605  {
606  $answer = $this->getAnswer($position);
607 
608  if (file_exists($answer->getImageFsPath())) {
609  ilFileUtils::delDir($answer->getImageFsPath());
610  }
611 
612  if (file_exists($answer->getThumbFsPath())) {
613  ilFileUtils::delDir($answer->getThumbFsPath());
614  }
615 
616  $answer->setImageFile(null);
617  }
static delDir(string $a_dir, bool $a_clean_only=false)
removes a dir and all its content (subdirs and files) recursively
+ Here is the call graph for this function:

◆ saveAdditionalQuestionDataToDb()

assKprimChoice::saveAdditionalQuestionDataToDb ( )

Saves a record to the question types additional data table.

Returns
mixed

Implements ilObjQuestionScoringAdjustable.

Definition at line 312 of file class.assKprimChoice.php.

References getAdditionalTableName(), getAnswerType(), getCustomFalseOptionLabel(), getCustomTrueOptionLabel(), assQuestion\getId(), getOptionLabel(), getSpecificFeedbackSetting(), getThumbSize(), isScorePartialSolutionEnabled(), and isShuffleAnswersEnabled().

Referenced by saveToDb().

313  {
314  $this->db->replace(
315  $this->getAdditionalTableName(),
316  [
317  'question_fi' => ['integer', $this->getId()]
318  ],
319  [
320  'shuffle_answers' => ['integer', (int) $this->isShuffleAnswersEnabled()],
321  'answer_type' => ['text', $this->getAnswerType()],
322  'thumb_size' => ['integer', $this->getThumbSize()],
323  'opt_label' => ['text', $this->getOptionLabel()],
324  'custom_true' => ['text', $this->getCustomTrueOptionLabel()],
325  'custom_false' => ['text', $this->getCustomFalseOptionLabel()],
326  'score_partsol' => ['integer', (int) $this->isScorePartialSolutionEnabled()],
327  'feedback_setting' => ['integer', $this->getSpecificFeedbackSetting()]
328  ]
329  );
330  }
+ Here is the call graph for this function:
+ Here is the caller graph for this function:

◆ saveAnswerSpecificDataToDb()

assKprimChoice::saveAnswerSpecificDataToDb ( )

Saves the answer specific records into a question types answer table.

Returns
mixed

Implements ilObjAnswerScoringAdjustable.

Definition at line 332 of file class.assKprimChoice.php.

References getAnswers(), getAnswerTableName(), assQuestion\getId(), and ILIAS\Repository\int().

Referenced by saveToDb().

333  {
334  foreach ($this->getAnswers() as $answer) {
335  $this->db->replace(
336  $this->getAnswerTableName(),
337  [
338  'question_fi' => ['integer', $this->getId()],
339  'position' => ['integer', (int) $answer->getPosition()]
340  ],
341  [
342  'answertext' => ['text', $answer->getAnswertext()],
343  'imagefile' => ['text', $answer->getImageFile()],
344  'correctness' => ['integer', (int) $answer->getCorrectness()]
345  ]
346  );
347  }
348  }
+ Here is the call graph for this function:
+ Here is the caller graph for this function:

◆ saveToDb()

assKprimChoice::saveToDb ( ?int  $original_id = null)

Definition at line 303 of file class.assKprimChoice.php.

References assQuestion\$original_id, saveAdditionalQuestionDataToDb(), saveAnswerSpecificDataToDb(), and assQuestion\saveQuestionDataToDb().

303  : void
304  {
308 
309  parent::saveToDb();
310  }
saveAnswerSpecificDataToDb()
Saves the answer specific records into a question types answer table.
saveQuestionDataToDb(?int $original_id=null)
saveAdditionalQuestionDataToDb()
Saves a record to the question types additional data table.
+ Here is the call graph for this function:

◆ saveWorkingData()

assKprimChoice::saveWorkingData ( int  $active_id,
?int  $pass = null,
bool  $authorized = true 
)

Definition at line 380 of file class.assKprimChoice.php.

References ilObjTest\_getPass(), assQuestion\getProcessLocker(), getSolutionSubmit(), assQuestion\removeCurrentSolution(), and assQuestion\saveCurrentSolution().

384  : bool {
385  if ($pass === null) {
386  $pass = ilObjTest::_getPass($active_id);
387  }
388 
389  $answer = $this->getSolutionSubmit();
390  $this->getProcessLocker()->executeUserSolutionUpdateLockOperation(
391  function () use ($answer, $active_id, $pass, $authorized) {
392  $this->removeCurrentSolution($active_id, $pass, $authorized);
393  foreach ($answer as $index => $value) {
394  if ($value !== null) {
395  $this->saveCurrentSolution($active_id, $pass, (int) $index, (int) $value, $authorized);
396  }
397  }
398  }
399  );
400 
401  return true;
402  }
static _getPass($active_id)
Retrieves the actual pass of a given user for a given test.
saveCurrentSolution(int $active_id, int $pass, $value1, $value2, bool $authorized=true, $tstamp=0)
removeCurrentSolution(int $active_id, int $pass, bool $authorized=true)
+ Here is the call graph for this function:

◆ setAnswers()

assKprimChoice::setAnswers (   $answers)

Definition at line 169 of file class.assKprimChoice.php.

References $answers, and assQuestion\getHtmlQuestionContentPurifier().

169  : void
170  {
171  if (is_null($answers)) {
172  return;
173  }
174  $clean_answer_text = function (ilAssKprimChoiceAnswer $answer) {
175  $answer->setAnswertext(
176  $this->getHtmlQuestionContentPurifier()->purify($answer->getAnswertext())
177  );
178  return $answer;
179  };
180  $this->answers = array_map($clean_answer_text, $answers);
181  }
+ Here is the call graph for this function:

◆ setAnswerType()

assKprimChoice::setAnswerType (   $answerType)

Definition at line 99 of file class.assKprimChoice.php.

References $answerType.

Referenced by loadFromDb().

99  : void
100  {
101  $this->answerType = $answerType;
102  }
+ Here is the caller graph for this function:

◆ setCustomFalseOptionLabel()

assKprimChoice::setCustomFalseOptionLabel (   $customFalseOptionLabel)

Definition at line 149 of file class.assKprimChoice.php.

References $customFalseOptionLabel.

Referenced by loadFromDb().

149  : void
150  {
151  $this->customFalseOptionLabel = $customFalseOptionLabel;
152  }
+ Here is the caller graph for this function:

◆ setCustomTrueOptionLabel()

assKprimChoice::setCustomTrueOptionLabel (   $customTrueOptionLabel)

Definition at line 139 of file class.assKprimChoice.php.

References $customTrueOptionLabel.

Referenced by loadFromDb().

139  : void
140  {
141  $this->customTrueOptionLabel = $customTrueOptionLabel;
142  }
+ Here is the caller graph for this function:

◆ setOptionLabel()

assKprimChoice::setOptionLabel ( string  $option_label)

Definition at line 129 of file class.assKprimChoice.php.

References $option_label.

Referenced by loadFromDb().

129  : void
130  {
131  $this->option_label = $option_label;
132  }
+ Here is the caller graph for this function:

◆ setScorePartialSolutionEnabled()

assKprimChoice::setScorePartialSolutionEnabled (   $scorePartialSolutionEnabled)

Definition at line 119 of file class.assKprimChoice.php.

References $scorePartialSolutionEnabled.

Referenced by loadFromDb().

119  : void
120  {
121  $this->scorePartialSolutionEnabled = $scorePartialSolutionEnabled;
122  }
+ Here is the caller graph for this function:

◆ setShuffleAnswersEnabled()

assKprimChoice::setShuffleAnswersEnabled ( bool  $shuffle_answers_enabled)

Definition at line 89 of file class.assKprimChoice.php.

References $shuffle_answers_enabled.

Referenced by loadFromDb().

89  : void
90  {
91  $this->shuffle_answers_enabled = $shuffle_answers_enabled;
92  }
+ Here is the caller graph for this function:

◆ setSpecificFeedbackSetting()

assKprimChoice::setSpecificFeedbackSetting ( int  $specific_feedback_setting)

Definition at line 159 of file class.assKprimChoice.php.

References $specific_feedback_setting.

Referenced by loadFromDb().

159  : void
160  {
161  $this->specific_feedback_setting = $specific_feedback_setting;
162  }
+ Here is the caller graph for this function:

◆ setThumbSize()

assKprimChoice::setThumbSize ( int  $thumbSize)

Definition at line 109 of file class.assKprimChoice.php.

References $thumbSize.

Referenced by loadFromDb().

109  : void
110  {
111  $this->thumbSize = $thumbSize;
112  }
+ Here is the caller graph for this function:

◆ solutionValuesToLog()

assKprimChoice::solutionValuesToLog ( AdditionalInformationGenerator  $additional_info,
array  $solution_values 
)
protected

Definition at line 861 of file class.assKprimChoice.php.

References assQuestion\$id, getAnswers(), getCustomFalseOptionLabel(), getCustomTrueOptionLabel(), getFalseOptionLabel(), ILIAS\Test\Logging\AdditionalInformationGenerator\getNoneTag(), getOptionLabel(), and getTrueOptionLabel().

864  : array {
865  $parsed_solution = [];
866  $true_option_label = $this->getOptionLabel() === self::OPTION_LABEL_CUSTOM
867  ? $this->getCustomTrueOptionLabel()
868  : $this->getTrueOptionLabel($this->getOptionLabel());
869  $false_option_label = $this->getOptionLabel() === self::OPTION_LABEL_CUSTOM
870  ? $this->getCustomFalseOptionLabel()
871  : $this->getFalseOptionLabel($this->getOptionLabel());
872  foreach ($this->getAnswers() as $id => $answer) {
873  $value = $additional_info->getNoneTag();
874  foreach ($solution_values as $solution) {
875  if ($solution['value1'] !== (string) $id) {
876  continue;
877  }
878 
879  $value = $false_option_label;
880  if ($solution['value2'] === '1') {
881  $value = $true_option_label;
882  }
883  break;
884  }
885  $parsed_solution[$answer->getAnswertext()] = $value;
886  }
887  return $parsed_solution;
888  }
getTrueOptionLabel(string $option_label)
getFalseOptionLabel(string $option_label)
+ Here is the call graph for this function:

◆ solutionValuesToText()

assKprimChoice::solutionValuesToText ( array  $solution_values)

Definition at line 890 of file class.assKprimChoice.php.

References assQuestion\$id, getAnswers(), getFalseOptionLabelTranslation(), getOptionLabel(), getTrueOptionLabelTranslation(), and ILIAS\Repository\lng().

890  : array
891  {
892  $parsed_solution = [];
893  $true_option_label = $this->getTrueOptionLabelTranslation($this->lng, $this->getOptionLabel());
894  $false_option_label = $this->getFalseOptionLabelTranslation($this->lng, $this->getOptionLabel());
895  foreach ($this->getAnswers() as $id => $answer) {
896  $value = $this->lng->txt('none');
897  foreach ($solution_values as $solution) {
898  if ($solution['value1'] !== (string) $id) {
899  continue;
900  }
901 
902  $value = $false_option_label;
903  if ($solution['value2'] === '1') {
904  $value = $true_option_label;
905  }
906  break;
907  }
908  $parsed_solution[] = "{$answer->getAnswertext()} ({$value})";
909  }
910  return $parsed_solution;
911  }
getTrueOptionLabelTranslation(ilLanguage $lng, string $option_label)
getFalseOptionLabelTranslation(ilLanguage $lng, string $option_label)
+ Here is the call graph for this function:

◆ toJSON()

assKprimChoice::toJSON ( )

Returns a JSON representation of the question.

Implements ILIAS\TestQuestionPool\Questions\QuestionLMExportable.

Definition at line 710 of file class.assKprimChoice.php.

References $answers, ilObjMediaObject\_getMobsOfObject(), assQuestion\formatSAQuestion(), getAnswers(), getFalseOptionLabelTranslation(), assQuestion\getId(), assQuestion\getImagePathWeb(), getInstructionTextTranslation(), assQuestion\getNrOfTries(), getNumAllowedFailures(), getOptionLabel(), assQuestion\getQuestion(), getQuestionType(), getThumbSize(), assQuestion\getTitleForHTMLOutput(), getTrueOptionLabelTranslation(), ILIAS\Repository\int(), isShuffleAnswersEnabled(), and ILIAS\Repository\lng().

710  : string
711  {
712  $this->lng->loadLanguageModule('assessment');
713 
714  $result = [];
715  $result['id'] = $this->getId();
716  $result['type'] = $this->getQuestionType();
717  $result['title'] = $this->getTitleForHTMLOutput();
718  $result['question'] = $this->formatSAQuestion($this->getQuestion());
719  $result['instruction'] = $this->getInstructionTextTranslation(
720  $this->lng,
721  $this->getOptionLabel()
722  );
723  $result['nr_of_tries'] = $this->getNrOfTries();
724  $result['shuffle'] = $this->isShuffleAnswersEnabled();
725  $result['feedback'] = [
726  'onenotcorrect' => $this->formatSAQuestion($this->feedbackOBJ->getGenericFeedbackTestPresentation($this->getId(), false)),
727  'allcorrect' => $this->formatSAQuestion($this->feedbackOBJ->getGenericFeedbackTestPresentation($this->getId(), true))
728  ];
729 
730  $result['trueOptionLabel'] = $this->getTrueOptionLabelTranslation($this->lng, $this->getOptionLabel());
731  $result['falseOptionLabel'] = $this->getFalseOptionLabelTranslation($this->lng, $this->getOptionLabel());
732 
733  $result['num_allowed_failures'] = $this->getNumAllowedFailures();
734 
735  $answers = [];
736  $has_image = false;
737 
738  foreach ($this->getAnswers() as $key => $answer) {
739  if (strlen((string) $answer->getImageFile())) {
740  $has_image = true;
741  }
742 
743  $answers[] = [
744  'answertext' => $this->formatSAQuestion($answer->getAnswertext() ?? ''),
745  'correctness' => (bool) $answer->getCorrectness(),
746  'order' => (int) $answer->getPosition(),
747  'image' => (string) $answer->getImageFile(),
748  'feedback' => $this->formatSAQuestion(
749  $this->feedbackOBJ->getSpecificAnswerFeedbackExportPresentation($this->getId(), 0, $key)
750  )
751  ];
752  }
753 
754  $result['answers'] = $answers;
755 
756  if ($has_image) {
757  $result['path'] = $this->getImagePathWeb();
758  $result['thumb'] = $this->getThumbSize();
759  }
760 
761  $mobs = ilObjMediaObject::_getMobsOfObject("qpl:html", $this->getId());
762  $result['mobs'] = $mobs;
763 
764  return json_encode($result);
765  }
getImagePathWeb()
Returns the web image path for web accessable images of a question.
getTrueOptionLabelTranslation(ilLanguage $lng, string $option_label)
static _getMobsOfObject(string $a_type, int $a_id, int $a_usage_hist_nr=0, string $a_lang="-")
getInstructionTextTranslation(ilLanguage $lng, $option_label)
getFalseOptionLabelTranslation(ilLanguage $lng, string $option_label)
+ Here is the call graph for this function:

◆ toLog()

assKprimChoice::toLog ( AdditionalInformationGenerator  $additional_info)

Implements ILIAS\TestQuestionPool\Questions\Question.

Definition at line 824 of file class.assKprimChoice.php.

References $answers, assQuestion\formatSAQuestion(), getAnswers(), ILIAS\Test\Logging\AdditionalInformationGenerator\getEnabledDisabledTagForBool(), getLangVarForOptionLabel(), getNumAllowedFailures(), getOptionLabel(), assQuestion\getQuestion(), getQuestionType(), assQuestion\getShuffle(), ILIAS\Test\Logging\AdditionalInformationGenerator\getTagForLangVar(), assQuestion\getTitleForHTMLOutput(), and ILIAS\Test\Logging\AdditionalInformationGenerator\getTrueFalseTagForBool().

824  : array
825  {
826  $result = [
827  AdditionalInformationGenerator::KEY_QUESTION_TYPE => (string) $this->getQuestionType(),
828  AdditionalInformationGenerator::KEY_QUESTION_TITLE => $this->getTitleForHTMLOutput(),
829  AdditionalInformationGenerator::KEY_QUESTION_TEXT => $this->formatSAQuestion($this->getQuestion()),
830  AdditionalInformationGenerator::KEY_QUESTION_KPRIM_OPTION_LABEL => $additional_info
832  AdditionalInformationGenerator::KEY_QUESTION_SHUFFLE_ANSWER_OPTIONS => $additional_info
834  AdditionalInformationGenerator::KEY_FEEDBACK => [
835  AdditionalInformationGenerator::KEY_QUESTION_FEEDBACK_ON_INCOMPLETE => $this->formatSAQuestion($this->feedbackOBJ->getGenericFeedbackTestPresentation($this->getId(), false)),
836  AdditionalInformationGenerator::KEY_QUESTION_FEEDBACK_ON_COMPLETE => $this->formatSAQuestion($this->feedbackOBJ->getGenericFeedbackTestPresentation($this->getId(), true))
837  ]
838  ];
839 
840  $result[AdditionalInformationGenerator::KEY_QUESTION_KPRIM_SCORE_PARTIAL_SOLUTION_ENABLED] = $additional_info
842 
843  $answers = [];
844  foreach ($this->getAnswers() as $key => $answer) {
845  $answers[$key + 1] = [
846  AdditionalInformationGenerator::KEY_QUESTION_ANSWER_OPTION => $this->formatSAQuestion($answer->getAnswertext() ?? ''),
847  AdditionalInformationGenerator::KEY_QUESTION_ANSWER_OPTION_CORRECTNESS => $additional_info->getTrueFalseTagForBool((bool) $answer->getCorrectness()),
848  AdditionalInformationGenerator::KEY_QUESTION_ANSWER_OPTION_ORDER => (int) $answer->getPosition(),
849  AdditionalInformationGenerator::KEY_QUESTION_ANSWER_OPTION_IMAGE => (string) $answer->getImageFile(),
850  AdditionalInformationGenerator::KEY_FEEDBACK => $this->formatSAQuestion(
851  $this->feedbackOBJ->getSpecificAnswerFeedbackExportPresentation($this->getId(), 0, $key)
852  )
853  ];
854  }
855 
856  $result[AdditionalInformationGenerator::KEY_QUESTION_ANSWER_OPTIONS] = $answers;
857 
858  return $result;
859  }
getLangVarForOptionLabel(string $option_label)
+ Here is the call graph for this function:

Field Documentation

◆ $answers

assKprimChoice::$answers = []
private

Definition at line 61 of file class.assKprimChoice.php.

Referenced by getAnswers(), handleFileUploads(), setAnswers(), toJSON(), and toLog().

◆ $answerType

string assKprimChoice::$answerType = self::ANSWER_TYPE_SINGLE_LINE
private

Definition at line 53 of file class.assKprimChoice.php.

Referenced by getAnswerType(), and setAnswerType().

◆ $customFalseOptionLabel

string assKprimChoice::$customFalseOptionLabel = ''
private

◆ $customTrueOptionLabel

string assKprimChoice::$customTrueOptionLabel = ''
private

Definition at line 57 of file class.assKprimChoice.php.

Referenced by getCustomTrueOptionLabel(), and setCustomTrueOptionLabel().

◆ $option_label

string assKprimChoice::$option_label = self::OPTION_LABEL_RIGHT_WRONG
private

◆ $scorePartialSolutionEnabled

bool assKprimChoice::$scorePartialSolutionEnabled = true
private

◆ $shuffle_answers_enabled

bool assKprimChoice::$shuffle_answers_enabled = true
private

Definition at line 52 of file class.assKprimChoice.php.

Referenced by isShuffleAnswersEnabled(), and setShuffleAnswersEnabled().

◆ $specific_feedback_setting

int assKprimChoice::$specific_feedback_setting = ilAssConfigurableMultiOptionQuestionFeedback::FEEDBACK_SETTING_ALL
private

◆ $thumbSize

int assKprimChoice::$thumbSize = self::DEFAULT_THUMB_SIZE
private

Definition at line 54 of file class.assKprimChoice.php.

Referenced by getThumbSize(), and setThumbSize().

◆ ANSWER_TYPE_MULTI_LINE

const assKprimChoice::ANSWER_TYPE_MULTI_LINE = 'multiLine'

Definition at line 41 of file class.assKprimChoice.php.

Referenced by assKprimChoiceGUI\handleAnswerTextsSubmit().

◆ ANSWER_TYPE_SINGLE_LINE

const assKprimChoice::ANSWER_TYPE_SINGLE_LINE = 'singleLine'

Definition at line 40 of file class.assKprimChoice.php.

Referenced by isSingleLineAnswerType().

◆ DEFAULT_THUMB_SIZE

const assKprimChoice::DEFAULT_THUMB_SIZE = 150

Definition at line 49 of file class.assKprimChoice.php.

◆ NUM_REQUIRED_ANSWERS

const assKprimChoice::NUM_REQUIRED_ANSWERS = 4

Definition at line 36 of file class.assKprimChoice.php.

◆ OPTION_LABEL_ADEQUATE_OR_NOT

const assKprimChoice::OPTION_LABEL_ADEQUATE_OR_NOT = 'adequate_or_not'

Definition at line 46 of file class.assKprimChoice.php.

◆ OPTION_LABEL_APPLICABLE_OR_NOT

const assKprimChoice::OPTION_LABEL_APPLICABLE_OR_NOT = 'applicable_or_not'

Definition at line 45 of file class.assKprimChoice.php.

◆ OPTION_LABEL_CUSTOM

const assKprimChoice::OPTION_LABEL_CUSTOM = 'customlabel'

Definition at line 47 of file class.assKprimChoice.php.

◆ OPTION_LABEL_PLUS_MINUS

const assKprimChoice::OPTION_LABEL_PLUS_MINUS = 'plus_minus'

Definition at line 44 of file class.assKprimChoice.php.

◆ OPTION_LABEL_RIGHT_WRONG

const assKprimChoice::OPTION_LABEL_RIGHT_WRONG = 'right_wrong'

Definition at line 43 of file class.assKprimChoice.php.

◆ PARTIAL_SCORING_NUM_CORRECT_ANSWERS

const assKprimChoice::PARTIAL_SCORING_NUM_CORRECT_ANSWERS = 3

Definition at line 38 of file class.assKprimChoice.php.

◆ THUMB_PREFIX

const assKprimChoice::THUMB_PREFIX = 'thumb.'

Definition at line 50 of file class.assKprimChoice.php.


The documentation for this class was generated from the following file: