ILIAS  release_10 Revision v10.1-43-ga1241a92c2f
iljQueryUtil Class Reference

This file is part of ILIAS, a powerful learning management system published by ILIAS open source e-Learning e.V. More...

+ Collaboration diagram for iljQueryUtil:

Static Public Member Functions

static initjQuery (ilGlobalTemplateInterface $a_tpl=null)
 inits and adds the jQuery JS-File to the global or a passed template More...
 
static initjQueryUI (ilGlobalTemplateInterface $a_tpl=null)
 inits and adds the jQuery-UI JS-File to the global template (see included_components.txt for included components) More...
 
static getLocaljQueryPath ()
 
static getLocaljQueryUIPath ()
 
static initMaphilight ()
 Inits and add maphilight to the general template. More...
 
static getLocalMaphilightPath ()
 Get local path of maphilight file. More...
 

Static Private Attributes

static $min = ".min"
 

Detailed Description

This file is part of ILIAS, a powerful learning management system published by ILIAS open source e-Learning e.V.

ILIAS is licensed with the GPL-3.0, see https://www.gnu.org/licenses/gpl-3.0.en.html You should have received a copy of said license along with the source code, too.

If this is not the case or you just want to try ILIAS, you'll find us at: https://www.ilias.de https://github.com/ILIAS-eLearning jQuery utilities

Author
Alex Killing alex..nosp@m.kill.nosp@m.ing@g.nosp@m.mx.d.nosp@m.e

Definition at line 24 of file class.iljQueryUtil.php.

Member Function Documentation

◆ getLocaljQueryPath()

static iljQueryUtil::getLocaljQueryPath ( )
static
Returns
string local path of jQuery file

Definition at line 71 of file class.iljQueryUtil.php.

Referenced by ILIAS\COPage\ResourcesCollector\__construct(), ilSCORM13PlayerGUI\getPlayer(), ILIAS\UI\Implementation\Component\Layout\Page\Renderer\setHeaderVars(), and PathTest\testPath().

71  : string
72  {
73  return "assets/js/jquery" . self::$min . ".js";
74  }
+ Here is the caller graph for this function:

◆ getLocaljQueryUIPath()

static iljQueryUtil::getLocaljQueryUIPath ( )
static
Returns
string local path of jQuery UI file

Definition at line 80 of file class.iljQueryUtil.php.

Referenced by ILIAS\COPage\ResourcesCollector\__construct(), and PathTest\testPath().

80  : string
81  {
82  return "./assets/js/jquery-ui" . self::$min . ".js";
83  }
+ Here is the caller graph for this function:

◆ getLocalMaphilightPath()

static iljQueryUtil::getLocalMaphilightPath ( )
static

Get local path of maphilight file.

Definition at line 105 of file class.iljQueryUtil.php.

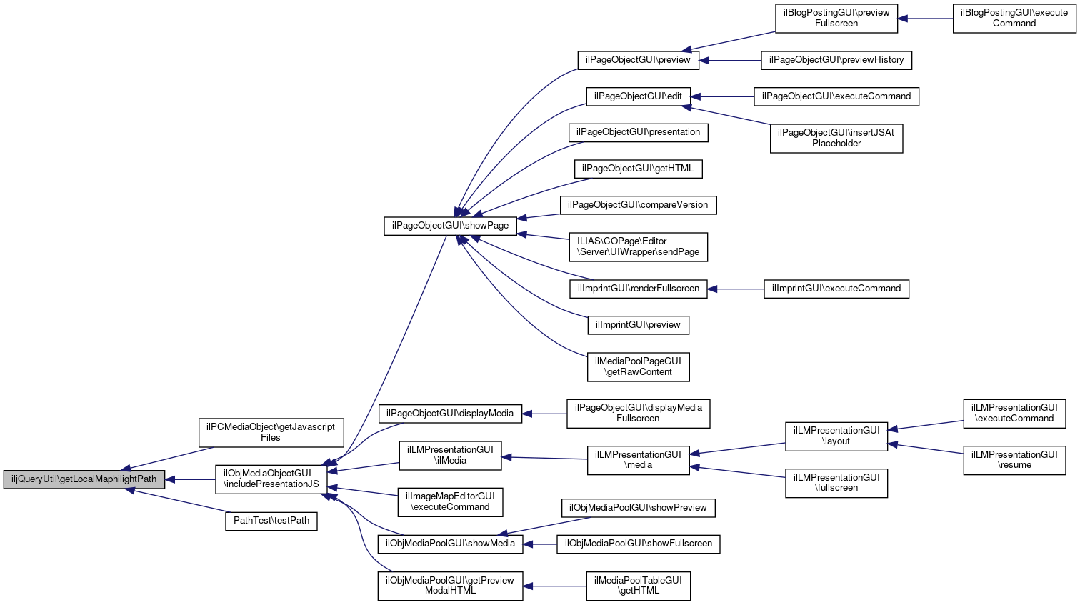
Referenced by ilPCMediaObject\getJavascriptFiles(), ilObjMediaObjectGUI\includePresentationJS(), and PathTest\testPath().

105  : string
106  {
107  return "./assets/js/jquery.maphilight.min.js";
108  }
+ Here is the caller graph for this function:

◆ initjQuery()

static iljQueryUtil::initjQuery ( ilGlobalTemplateInterface  $a_tpl = null)
static

inits and adds the jQuery JS-File to the global or a passed template

Parameters
\ilTemplate$a_tplglobal $tpl is used when null

Definition at line 37 of file class.iljQueryUtil.php.

References $DIC.

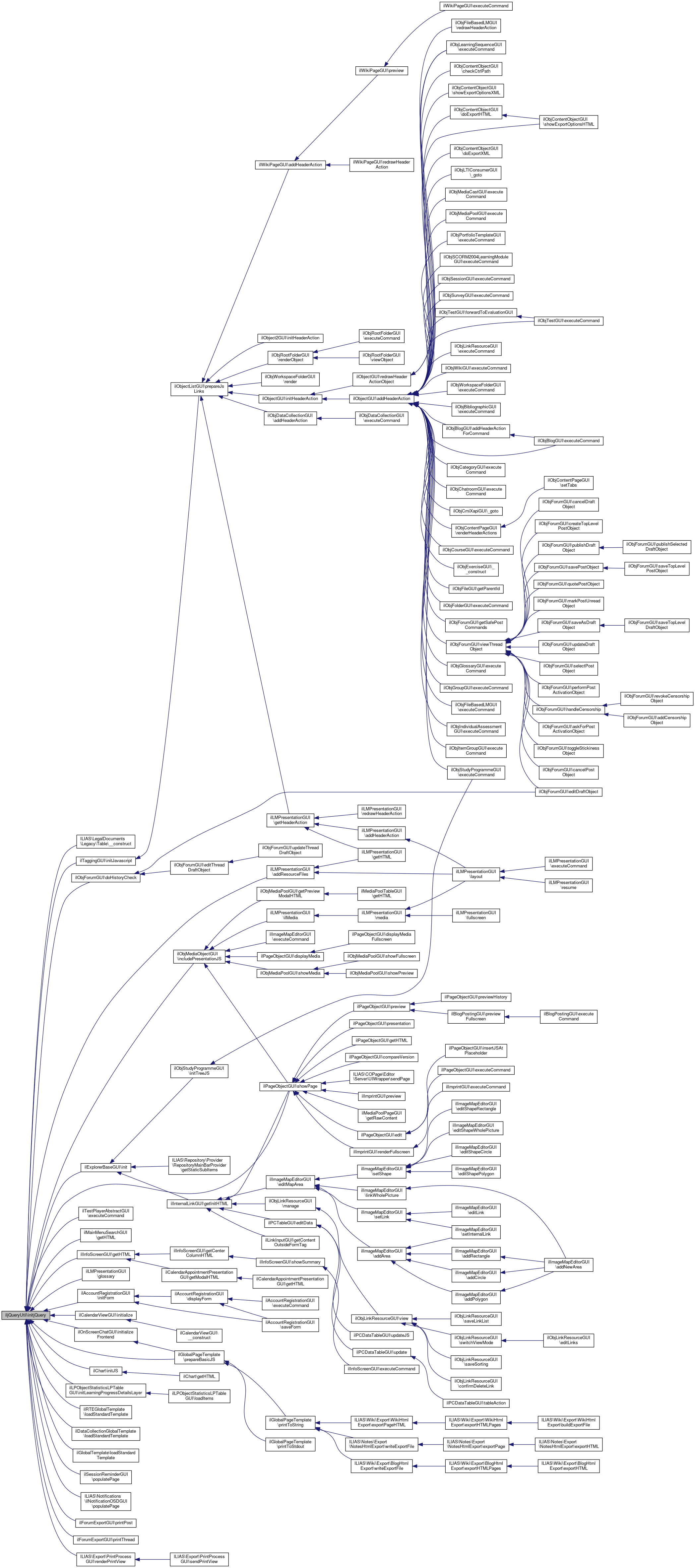
Referenced by ILIAS\LegalDocuments\Legacy\Table\__construct(), ilLMPresentationGUI\addResourceFiles(), ilObjForumGUI\doHistoryCheck(), ilTestPlayerAbstractGUI\executeCommand(), ilMainMenuSearchGUI\getHTML(), ilInfoScreenGUI\getHTML(), ilLMPresentationGUI\glossary(), ilObjMediaObjectGUI\includePresentationJS(), ilExplorerBaseGUI\init(), ilAccountRegistrationGUI\initForm(), ilCalendarViewGUI\initialize(), ilOnScreenChatGUI\initializeFrontend(), ilTaggingGUI\initJavascript(), ilChart\initJS(), ilLPObjectStatisticsLPTableGUI\initLearningProgressDetailsLayer(), ilRTEGlobalTemplate\loadStandardTemplate(), ilDataCollectionGlobalTemplate\loadStandardTemplate(), ilGlobalTemplate\loadStandardTemplate(), ilSessionReminderGUI\populatePage(), ILIAS\Notifications\ilNotificationOSDGUI\populatePage(), ilGlobalPageTemplate\prepareBasicJS(), ilForumExportGUI\printPost(), ilForumExportGUI\printThread(), ILIAS\Export\PrintProcessGUI\renderPrintView(), and ilPageObjectGUI\showPage().

37  : void
38  {
39  global $DIC;
40 
41  self::$min = "";
42  if ($a_tpl === null) {
43  $a_tpl = $DIC["tpl"];
44  }
45 
46  $a_tpl->addJavaScript(self::getLocaljQueryPath(), true, 0);
47  $a_tpl->addJavaScript('assets/js/jquery-migrate.min.js', true, 0);
48  }
global $DIC
Definition: shib_login.php:25
addJavaScript(string $a_js_file, bool $a_add_version_parameter=true, int $a_batch=2)
Add a javascript file that should be included in the header.
+ Here is the caller graph for this function:

◆ initjQueryUI()

static iljQueryUtil::initjQueryUI ( ilGlobalTemplateInterface  $a_tpl = null)
static

inits and adds the jQuery-UI JS-File to the global template (see included_components.txt for included components)

Definition at line 55 of file class.iljQueryUtil.php.

References $DIC.

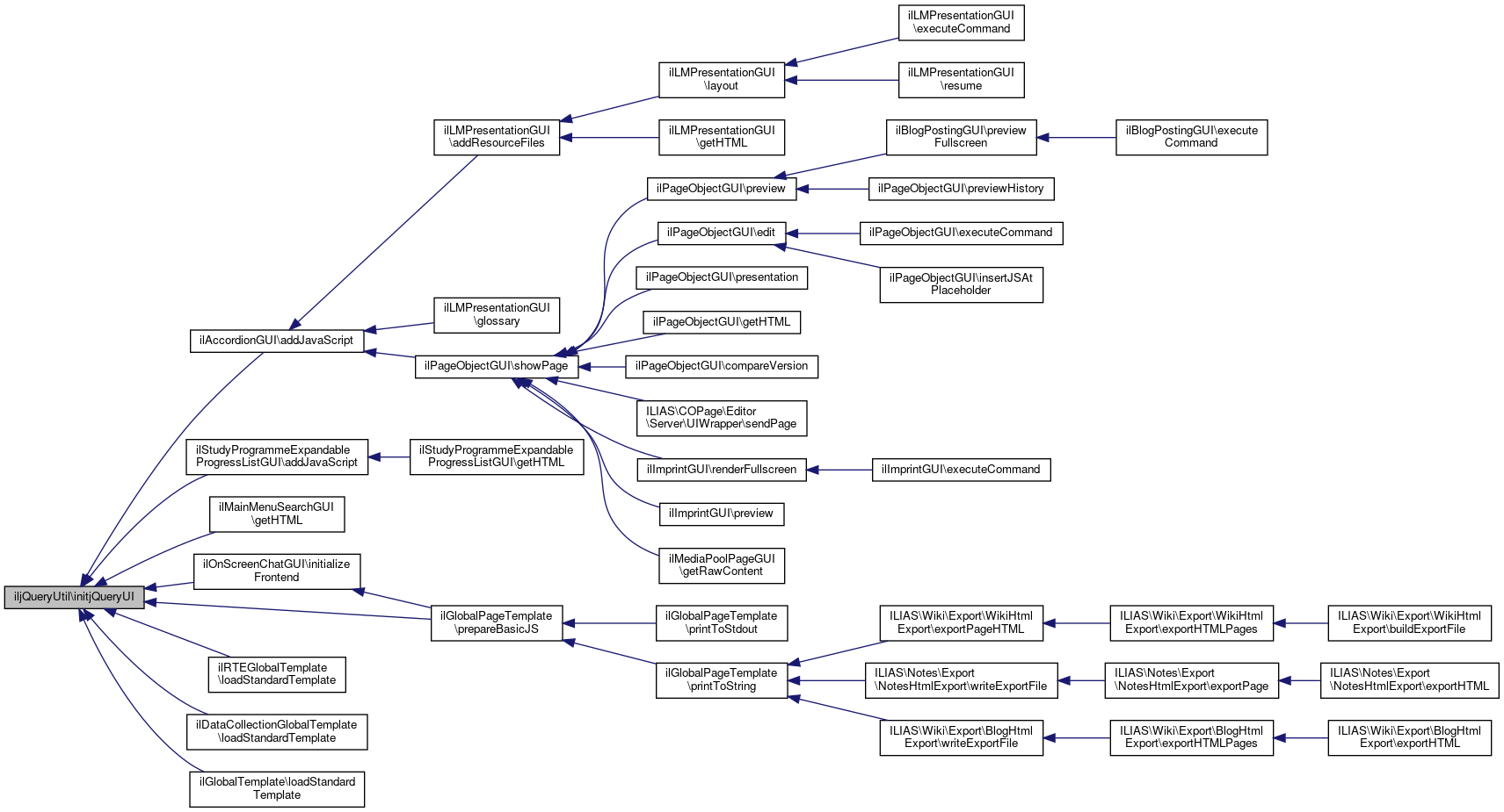
Referenced by ilAccordionGUI\addJavaScript(), ilStudyProgrammeExpandableProgressListGUI\addJavaScript(), ilMainMenuSearchGUI\getHTML(), ilOnScreenChatGUI\initializeFrontend(), ilRTEGlobalTemplate\loadStandardTemplate(), ilDataCollectionGlobalTemplate\loadStandardTemplate(), ilGlobalTemplate\loadStandardTemplate(), and ilGlobalPageTemplate\prepareBasicJS().

55  : void
56  {
57  global $DIC;
58 
59  if ($a_tpl === null) {
60  $a_tpl = $DIC["tpl"];
61  }
62 
63  // Important: jQueryUI has to be included before(!) the bootstrap JS file
64  $a_tpl->addJavaScript(self::getLocaljQueryUIPath(), true, 0);
65  }
global $DIC
Definition: shib_login.php:25
addJavaScript(string $a_js_file, bool $a_add_version_parameter=true, int $a_batch=2)
Add a javascript file that should be included in the header.
+ Here is the caller graph for this function:

◆ initMaphilight()

static iljQueryUtil::initMaphilight ( )
static

Inits and add maphilight to the general template.

Definition at line 92 of file class.iljQueryUtil.php.

References $DIC.

Referenced by ilHelpGUI\initHelp().

92  : void
93  {
94  global $DIC;
95 
96  $tpl = $DIC["tpl"];
97 
98  $tpl->addJavaScript(self::getLocalMaphilightPath(), true, 1);
99  }
global $DIC
Definition: shib_login.php:25
+ Here is the caller graph for this function:

Field Documentation

◆ $min

iljQueryUtil::$min = ".min"
staticprivate

Definition at line 29 of file class.iljQueryUtil.php.


The documentation for this class was generated from the following file: