ILIAS  release_10 Revision v10.1-43-ga1241a92c2f
assSingleChoiceExport Class Reference

This file is part of ILIAS, a powerful learning management system published by ILIAS open source e-Learning e.V. More...

+ Inheritance diagram for assSingleChoiceExport:
+ Collaboration diagram for assSingleChoiceExport:

Public Member Functions

 toXML ($a_include_header=true, $a_include_binary=true, $a_shuffle=false, $test_output=false, $force_image_references=false)
 Returns a QTI xml representation of the question Returns a QTI xml representation of the question and sets the internal domxml variable with the DOM XML representation of the QTI xml representation. More...
 
- Public Member Functions inherited from assQuestionExport
 __construct ($a_object)
 assQuestionExport constructor More...
 
 exportFeedbackOnly ($a_xml_writer)
 
 toXML ($a_include_header=true, $a_include_binary=true, $a_shuffle=false, $test_output=false, $force_image_references=false)
 Returns a QTI xml representation of the question Returns a QTI xml representation of the question and sets the internal domxml variable with the DOM XML representation of the QTI xml representation. More...
 
 addQTIMaterial (ilXmlWriter $a_xml_writer, string $a_material, bool $close_material_tag=true, bool $add_mobs=true)
 

Additional Inherited Members

- Data Fields inherited from assQuestionExport
 $object
 
const ITEM_SOLUTIONHINT = 'solutionhint'
 
- Protected Member Functions inherited from assQuestionExport
 addAnswerSpecificFeedback (ilXmlWriter $a_xml_writer, $answers)
 
 addGenericFeedback (ilXmlWriter $a_xml_writer)
 
 addQtiMetaDataField (ilXmlWriter $a_xml_writer, $fieldLabel, $fieldValue)
 adds a qti meta data field with given name and value to the passed xml writer (xml writer must be in context of opened "qtimetadata" tag) More...
 
 addAdditionalContentEditingModeInformation (ilXmlWriter $a_xml_writer)
 adds a qti meta data field for ilias specific information of "additional content editing mode" (xml writer must be in context of opened "qtimetadata" tag) More...
 
 addGeneralMetadata (ilXmlWriter $xmlwriter)
 
 addSolutionHints (ilXmlWriter $writer)
 
 addSuggestedSolution (ilXmlWriter $writer)
 

Detailed Description

This file is part of ILIAS, a powerful learning management system published by ILIAS open source e-Learning e.V.

ILIAS is licensed with the GPL-3.0, see https://www.gnu.org/licenses/gpl-3.0.en.html You should have received a copy of said license along with the source code, too.

If this is not the case or you just want to try ILIAS, you'll find us at: https://www.ilias.de https://github.com/ILIAS-eLearning Class for single choice question exports

assSingleChoiceExport is a class for single choice question exports

Author
Helmut Schottmüller helmu.nosp@m.t.sc.nosp@m.hottm.nosp@m.uell.nosp@m.er@ma.nosp@m.c.co.nosp@m.m
Version
$Id$ \

Definition at line 28 of file class.assSingleChoiceExport.php.

Member Function Documentation

◆ toXML()

assSingleChoiceExport::toXML (   $a_include_header = true,
  $a_include_binary = true,
  $a_shuffle = false,
  $test_output = false,
  $force_image_references = false 
)

Returns a QTI xml representation of the question Returns a QTI xml representation of the question and sets the internal domxml variable with the DOM XML representation of the QTI xml representation.

Definition at line 35 of file class.assSingleChoiceExport.php.

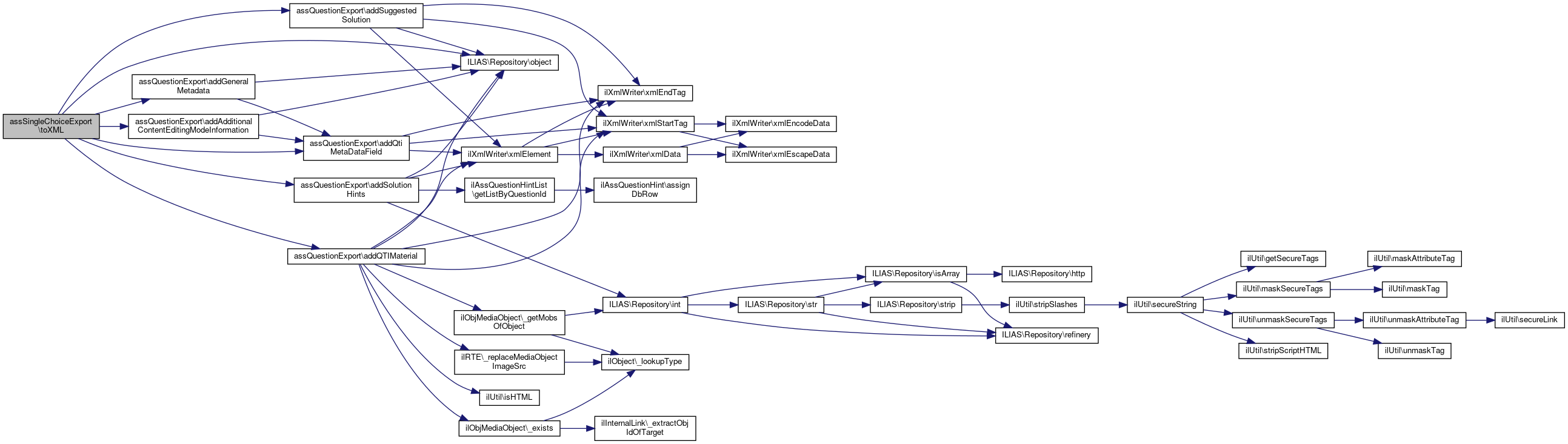
References $DIC, assQuestionExport\addAdditionalContentEditingModeInformation(), assQuestionExport\addGeneralMetadata(), assQuestionExport\addQTIMaterial(), assQuestionExport\addQtiMetaDataField(), assQuestionExport\addSolutionHints(), assQuestionExport\addSuggestedSolution(), IL_INST_ID, and ILIAS\Repository\object().

35  : string
36  {
37  global $DIC;
38  $ilias = $DIC['ilias'];
39 
40  $a_xml_writer = new ilXmlWriter();
41  // set xml header
42  $a_xml_writer->xmlHeader();
43  $a_xml_writer->xmlStartTag("questestinterop");
44  $attrs = [
45  "ident" => "il_" . IL_INST_ID . "_qst_" . $this->object->getId(),
46  "title" => $this->object->getTitle(),
47  "maxattempts" => $this->object->getNrOfTries()
48  ];
49  $a_xml_writer->xmlStartTag("item", $attrs);
50  // add question description
51  $a_xml_writer->xmlElement("qticomment", null, $this->object->getComment());
52  $a_xml_writer->xmlStartTag("itemmetadata");
53  $a_xml_writer->xmlStartTag("qtimetadata");
54  $a_xml_writer->xmlStartTag("qtimetadatafield");
55  $a_xml_writer->xmlElement("fieldlabel", null, "ILIAS_VERSION");
56  $a_xml_writer->xmlElement("fieldentry", null, $ilias->getSetting("ilias_version"));
57  $a_xml_writer->xmlEndTag("qtimetadatafield");
58  $a_xml_writer->xmlStartTag("qtimetadatafield");
59  $a_xml_writer->xmlElement("fieldlabel", null, "QUESTIONTYPE");
60  $a_xml_writer->xmlElement("fieldentry", null, $this->object->getQuestionType());
61  $a_xml_writer->xmlEndTag("qtimetadatafield");
62  $a_xml_writer->xmlStartTag("qtimetadatafield");
63  $a_xml_writer->xmlElement("fieldlabel", null, "AUTHOR");
64  $a_xml_writer->xmlElement("fieldentry", null, $this->object->getAuthor());
65  $a_xml_writer->xmlEndTag("qtimetadatafield");
66 
67  // additional content editing information
68  $this->addAdditionalContentEditingModeInformation($a_xml_writer);
69  $this->addGeneralMetadata($a_xml_writer);
70 
71  $a_xml_writer->xmlStartTag("qtimetadatafield");
72  $a_xml_writer->xmlElement("fieldlabel", null, "thumb_size");
73  $a_xml_writer->xmlElement("fieldentry", null, $this->object->getThumbSize());
74  $a_xml_writer->xmlEndTag("qtimetadatafield");
75 
76  $a_xml_writer->xmlStartTag("qtimetadatafield");
77  $a_xml_writer->xmlElement("fieldlabel", null, "feedback_setting");
78  $a_xml_writer->xmlElement("fieldentry", null, $this->object->getSpecificFeedbackSetting());
79  $a_xml_writer->xmlEndTag("qtimetadatafield");
80 
81  $this->addQtiMetaDataField($a_xml_writer, 'singleline', $this->object->isSingleline() ? 1 : 0);
82 
83  $a_xml_writer->xmlEndTag("qtimetadata");
84  $a_xml_writer->xmlEndTag("itemmetadata");
85 
86  // PART I: qti presentation
87  $attrs = [
88  "label" => $this->object->getTitle()
89  ];
90  $a_xml_writer->xmlStartTag("presentation", $attrs);
91  // add flow to presentation
92  $a_xml_writer->xmlStartTag("flow");
93  // add material with question text to presentation
94  $this->addQTIMaterial($a_xml_writer, $this->object->getQuestion());
95  // add answers to presentation
96  $attrs = [
97  "ident" => "MCSR",
98  "rcardinality" => "Single"
99  ];
100  $a_xml_writer->xmlStartTag("response_lid", $attrs);
101  $a_xml_writer = $this->addSuggestedSolution($a_xml_writer);
102  // shuffle output
103  $attrs = [];
104  if ($this->object->getShuffle()) {
105  $attrs = [
106  "shuffle" => "Yes"
107  ];
108  } else {
109  $attrs = [
110  "shuffle" => "No"
111  ];
112  }
113  $a_xml_writer->xmlStartTag("render_choice", $attrs);
114  $answers = $this->object->getAnswers();
115  $akeys = array_keys($answers);
116  if ($this->object->getShuffle() && $a_shuffle) {
117  $akeys = shuffle($akeys);
118  }
119  // add answers
120  foreach ($akeys as $index) {
121  $answer = $answers[$index];
122  $attrs = [
123  "ident" => $index
124  ];
125  $a_xml_writer->xmlStartTag("response_label", $attrs);
126 
127  if ($answer->hasImage()) {
128  $this->addQTIMaterial($a_xml_writer, $answer->getAnswertext(), false, false);
129  $imagetype = "image/jpeg";
130  if (preg_match("/.*\.(png|gif)$/", $answer->getImage(), $matches)) {
131  $imagetype = "image/" . $matches[1];
132  }
133  if ($force_image_references) {
134  $attrs = [
135  "imagtype" => $imagetype,
136  "label" => $answer->getImage(),
137  "uri" => $this->object->getImagePathWeb() . $answer->getImage()
138  ];
139  $a_xml_writer->xmlElement("matimage", $attrs);
140  } else {
141  $imagepath = $this->object->getImagePath() . $answer->getImage();
142  $fh = @fopen($imagepath, "rb");
143  if ($fh != false) {
144  $imagefile = fread($fh, filesize($imagepath));
145  fclose($fh);
146  $base64 = base64_encode($imagefile);
147  $attrs = [
148  "imagtype" => $imagetype,
149  "label" => $answer->getImage(),
150  "embedded" => "base64"
151  ];
152  $a_xml_writer->xmlElement("matimage", $attrs, $base64, false, false);
153  }
154  }
155  $a_xml_writer->xmlEndTag("material");
156  } else {
157  $this->addQTIMaterial($a_xml_writer, $answer->getAnswertext());
158  }
159  $a_xml_writer->xmlEndTag("response_label");
160  }
161  $a_xml_writer->xmlEndTag("render_choice");
162  $a_xml_writer->xmlEndTag("response_lid");
163  $a_xml_writer->xmlEndTag("flow");
164  $a_xml_writer->xmlEndTag("presentation");
165 
166  // PART II: qti resprocessing
167  $a_xml_writer->xmlStartTag("resprocessing");
168  $a_xml_writer->xmlStartTag("outcomes");
169  $a_xml_writer->xmlStartTag("decvar");
170  $a_xml_writer->xmlEndTag("decvar");
171  $a_xml_writer->xmlEndTag("outcomes");
172  // add response conditions
173  foreach ($answers as $index => $answer) {
174  $attrs = [
175  "continue" => "Yes"
176  ];
177  $a_xml_writer->xmlStartTag("respcondition", $attrs);
178  // qti conditionvar
179  $a_xml_writer->xmlStartTag("conditionvar");
180  $attrs = [
181  "respident" => "MCSR"
182  ];
183  $a_xml_writer->xmlElement("varequal", $attrs, $index);
184  $a_xml_writer->xmlEndTag("conditionvar");
185  // qti setvar
186  $attrs = [
187  "action" => "Add"
188  ];
189  $a_xml_writer->xmlElement("setvar", $attrs, $answer->getPoints());
190  // qti displayfeedback
191  $linkrefid = "response_$index";
192  $attrs = [
193  "feedbacktype" => "Response",
194  "linkrefid" => $linkrefid
195  ];
196  $a_xml_writer->xmlElement("displayfeedback", $attrs);
197  $a_xml_writer->xmlEndTag("respcondition");
198  }
199 
200  $feedback_allcorrect = $this->object->feedbackOBJ->getGenericFeedbackExportPresentation(
201  $this->object->getId(),
202  true
203  );
204  if (strlen($feedback_allcorrect)) {
205  $attrs = [
206  "continue" => "Yes"
207  ];
208  $a_xml_writer->xmlStartTag("respcondition", $attrs);
209  // qti conditionvar
210  $a_xml_writer->xmlStartTag("conditionvar");
211  $bestindex = 0;
212  $maxpoints = 0;
213  foreach ($answers as $index => $answer) {
214  if ($answer->getPoints() > $maxpoints) {
215  $maxpoints = $answer->getPoints();
216  $bestindex = $index;
217  }
218  }
219  $attrs = [
220  "respident" => "MCSR"
221  ];
222  $a_xml_writer->xmlElement("varequal", $attrs, $bestindex);
223  $a_xml_writer->xmlEndTag("conditionvar");
224  // qti displayfeedback
225  $attrs = [
226  "feedbacktype" => "Response",
227  "linkrefid" => "response_allcorrect"
228  ];
229  $a_xml_writer->xmlElement("displayfeedback", $attrs);
230  $a_xml_writer->xmlEndTag("respcondition");
231  }
232 
233  $feedback_onenotcorrect = $this->object->feedbackOBJ->getGenericFeedbackExportPresentation(
234  $this->object->getId(),
235  false
236  );
237  if (strlen($feedback_onenotcorrect)) {
238  $attrs = [
239  "continue" => "Yes"
240  ];
241  $a_xml_writer->xmlStartTag("respcondition", $attrs);
242  // qti conditionvar
243  $a_xml_writer->xmlStartTag("conditionvar");
244  $bestindex = 0;
245  $maxpoints = 0;
246  foreach ($answers as $index => $answer) {
247  if ($answer->getPoints() > $maxpoints) {
248  $maxpoints = $answer->getPoints();
249  $bestindex = $index;
250  }
251  }
252  $attrs = [
253  "respident" => "MCSR"
254  ];
255  $a_xml_writer->xmlStartTag("not");
256  $a_xml_writer->xmlElement("varequal", $attrs, $bestindex);
257  $a_xml_writer->xmlEndTag("not");
258  $a_xml_writer->xmlEndTag("conditionvar");
259  // qti displayfeedback
260  $attrs = [
261  "feedbacktype" => "Response",
262  "linkrefid" => "response_onenotcorrect"
263  ];
264  $a_xml_writer->xmlElement("displayfeedback", $attrs);
265  $a_xml_writer->xmlEndTag("respcondition");
266  }
267 
268  $a_xml_writer->xmlEndTag("resprocessing");
269 
270  // PART III: qti itemfeedback
271  foreach ($answers as $index => $answer) {
272  $linkrefid = "response_$index";
273  $attrs = [
274  "ident" => $linkrefid,
275  "view" => "All"
276  ];
277  $a_xml_writer->xmlStartTag("itemfeedback", $attrs);
278  // qti flow_mat
279  $a_xml_writer->xmlStartTag("flow_mat");
280  $fb = $this->object->feedbackOBJ->getSpecificAnswerFeedbackExportPresentation(
281  $this->object->getId(),
282  0,
283  $index
284  );
285  $this->addQTIMaterial($a_xml_writer, $fb);
286  $a_xml_writer->xmlEndTag("flow_mat");
287  $a_xml_writer->xmlEndTag("itemfeedback");
288  }
289  if (strlen($feedback_allcorrect)) {
290  $attrs = [
291  "ident" => "response_allcorrect",
292  "view" => "All"
293  ];
294  $a_xml_writer->xmlStartTag("itemfeedback", $attrs);
295  // qti flow_mat
296  $a_xml_writer->xmlStartTag("flow_mat");
297  $this->addQTIMaterial($a_xml_writer, $feedback_allcorrect);
298  $a_xml_writer->xmlEndTag("flow_mat");
299  $a_xml_writer->xmlEndTag("itemfeedback");
300  }
301  if (strlen($feedback_onenotcorrect)) {
302  $attrs = [
303  "ident" => "response_onenotcorrect",
304  "view" => "All"
305  ];
306  $a_xml_writer->xmlStartTag("itemfeedback", $attrs);
307  // qti flow_mat
308  $a_xml_writer->xmlStartTag("flow_mat");
309  $this->addQTIMaterial($a_xml_writer, $feedback_onenotcorrect);
310  $a_xml_writer->xmlEndTag("flow_mat");
311  $a_xml_writer->xmlEndTag("itemfeedback");
312  }
313 
314  $a_xml_writer = $this->addSolutionHints($a_xml_writer);
315 
316  $a_xml_writer->xmlEndTag("item");
317  $a_xml_writer->xmlEndTag("questestinterop");
318  $xml = $a_xml_writer->xmlDumpMem(false);
319  if (!$a_include_header) {
320  $pos = strpos($xml, "?>");
321  $xml = substr($xml, $pos + 2);
322  }
323  return $xml;
324  }
const IL_INST_ID
Definition: constants.php:40
addQTIMaterial(ilXmlWriter $a_xml_writer, string $a_material, bool $close_material_tag=true, bool $add_mobs=true)
addGeneralMetadata(ilXmlWriter $xmlwriter)
addQtiMetaDataField(ilXmlWriter $a_xml_writer, $fieldLabel, $fieldValue)
adds a qti meta data field with given name and value to the passed xml writer (xml writer must be in ...
global $DIC
Definition: shib_login.php:25
addAdditionalContentEditingModeInformation(ilXmlWriter $a_xml_writer)
adds a qti meta data field for ilias specific information of "additional content editing mode" (xml w...
addSuggestedSolution(ilXmlWriter $writer)
addSolutionHints(ilXmlWriter $writer)
+ Here is the call graph for this function:

The documentation for this class was generated from the following file: