ILIAS  release_10 Revision v10.1-43-ga1241a92c2f
ilSessionTest Class Reference
+ Inheritance diagram for ilSessionTest:
+ Collaboration diagram for ilSessionTest:

Public Member Functions

 testPasswordAssisstanceSession ()
 

Protected Member Functions

 setUp ()
 
 tearDown ()
 
 setGlobalVariable (string $name, $value)
 

Private Attributes

Container $dic_backup = null
 

Detailed Description

Definition at line 24 of file ilSessionTest.php.

Member Function Documentation

◆ setGlobalVariable()

ilSessionTest::setGlobalVariable ( string  $name,
  $value 
)
protected
Parameters
string$name
mixed$value

Definition at line 59 of file ilSessionTest.php.

References $c, $DIC, $GLOBALS, $ilDB, ilSession\_destroy(), ilSession\_destroyByUserId(), ilSession\_destroyExpiredSessions(), ilSession\_duplicate(), ilSession\_exists(), and ilSession\_getData().

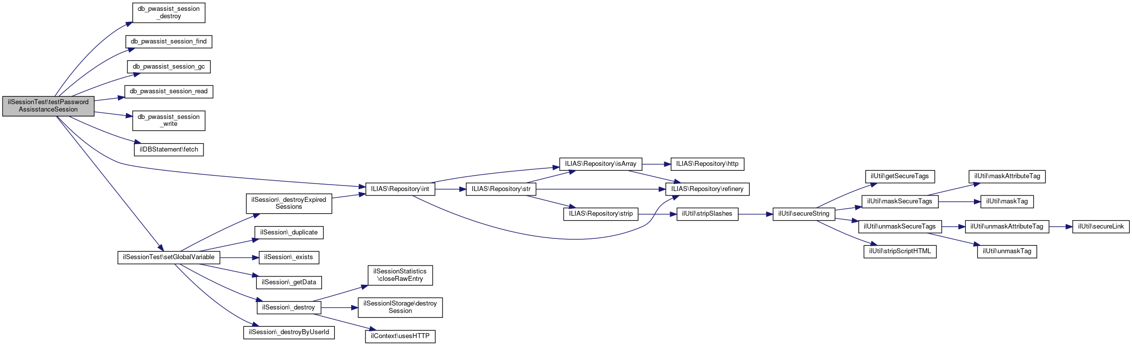
Referenced by setUp(), and testPasswordAssisstanceSession().

59  : void
60  {
61  global $DIC;
62 
63  $GLOBALS[$name] = $value;
64 
65  unset($DIC[$name]);
66  $DIC[$name] = static function (Container $c) use ($name) {
67  return $GLOBALS[$name];
68  };
69  }
$c
Definition: deliver.php:9
Customizing of pimple-DIC for ILIAS.
Definition: Container.php:35
$GLOBALS["DIC"]
Definition: wac.php:30
global $DIC
Definition: shib_login.php:25
+ Here is the call graph for this function:
+ Here is the caller graph for this function:

◆ setUp()

ilSessionTest::setUp ( )
protected

Definition at line 28 of file ilSessionTest.php.

References $DIC, and setGlobalVariable().

28  : void
29  {
30  global $DIC;
31 
32  $this->dic_backup = $DIC;
33 
34  if (!isset($DIC)) {
35  $DIC = new Container();
36  }
37 
38  $this->setGlobalVariable(
39  'ilDB',
40  $this->createMock(ilDBInterface::class)
41  );
42 
43  parent::setUp();
44  }
setGlobalVariable(string $name, $value)
Customizing of pimple-DIC for ILIAS.
Definition: Container.php:35
global $DIC
Definition: shib_login.php:25
+ Here is the call graph for this function:

◆ tearDown()

ilSessionTest::tearDown ( )
protected

Definition at line 46 of file ilSessionTest.php.

References $DIC, and $dic_backup.

46  : void
47  {
48  global $DIC;
49 
50  $DIC = $this->dic_backup;
51 
52  parent::tearDown();
53  }
Container $dic_backup
global $DIC
Definition: shib_login.php:25

◆ testPasswordAssisstanceSession()

ilSessionTest::testPasswordAssisstanceSession ( )

Definition at line 245 of file ilSessionTest.php.

References Vendor\Package\$e, $res, db_pwassist_session_destroy(), db_pwassist_session_find(), db_pwassist_session_gc(), db_pwassist_session_read(), db_pwassist_session_write(), ilDBStatement\fetch(), ILIAS\Repository\int(), setGlobalVariable(), ilDBConstants\T_DATE, ilDBConstants\T_DATETIME, ilDBConstants\T_FLOAT, ilDBConstants\T_INTEGER, ilDBConstants\T_TEXT, and ilDBConstants\T_TIMESTAMP.

245  : void
246  {
247  $result = '';
248  $usr_id = 4711;
249 
250  try {
251  $sqlite = new PDO('sqlite::memory:');
252  $create_table = <<<SQL
253 create table usr_pwassist
254 (
255  pwassist_id char(180) default '' not null primary key,
256  expires int default 0 not null,
257  ctime int default 0 not null,
258  user_id int default 0 not null,
259  constraint c1_idx
260  unique (user_id)
261 );
262 SQL;
263 
264  $sqlite->query($create_table);
265  } catch (Exception $e) {
266  $this->markTestIncomplete(
267  'Cannot test the password assistance session storage because of missing sqlite: ' . $e->getMessage()
268  );
269  }
270 
271  $db = $this->createMock(ilDBInterface::class);
272  $db->method('quote')->willReturnCallback(static function ($value, ?string $type = null) use ($sqlite): string {
273  if ($value === null) {
274  return 'NULL';
275  }
276 
277  $pdo_type = PDO::PARAM_STR;
278  switch ($type) {
282  if ($value === '') {
283  return 'NULL';
284  }
285  if ($value === 'NOW()') {
286  return $value;
287  }
288  $value = (string) $value;
289  break;
291  return (string) (int) $value;
293  $pdo_type = PDO::PARAM_INT;
294  $value = (string) $value;
295  break;
297  default:
298  $value = (string) $value;
299  $pdo_type = PDO::PARAM_STR;
300  break;
301  }
302 
303  return $sqlite->quote((string) $value, $pdo_type);
304  });
305  $db->method('query')->willReturnCallback(static function (string $query) use ($sqlite): ilDBStatement {
306  return new ilPDOStatement($sqlite->query($query));
307  });
308  $db->method('manipulate')->willReturnCallback(static function (string $query) use ($sqlite): int {
309  return (int) $sqlite->exec($query);
310  });
311  $db->method('manipulateF')->willReturnCallback(static function (...$args) use ($db): int {
312  $query = $args[0];
313 
314  $quoted_values = [];
315  foreach ($args[1] as $k => $t) {
316  $quoted_values[] = $db->quote($args[2][$k], $t);
317  }
318  $query = vsprintf($query, $quoted_values);
319 
320  return $db->manipulate($query);
321  });
322  $db->method('fetchAssoc')->willReturnCallback(static function (ilDBStatement $statement): ?array {
323  $res = $statement->fetch(PDO::FETCH_ASSOC);
324  if ($res === null || $res === false) {
325  $statement->closeCursor();
326 
327  return null;
328  }
329 
330  return $res;
331  });
332 
333  $this->setGlobalVariable(
334  'ilDB',
335  $db
336  );
337 
338  require_once __DIR__ . '/../../../../cli/inc.pwassist_session_handler.php';
339 
340  // write session
341  db_pwassist_session_write('12345', 60, $usr_id);
342 
343  // find
344  $res = db_pwassist_session_find($usr_id);
345  if ($res['pwassist_id'] === '12345') {
346  $result .= 'find-';
347  }
348 
349  // read
350  $res = db_pwassist_session_read('12345');
351  if ((int) $res['user_id'] === $usr_id) {
352  $result .= 'read-';
353  }
354 
355  // destroy
357  $res = db_pwassist_session_read('12345');
358  if (!$res) {
359  $result .= 'destroy-';
360  }
361 
363 
364  $this->assertEquals('find-read-destroy-', $result);
365 
366  $sqlite = null;
367  }
setGlobalVariable(string $name, $value)
$res
Definition: ltiservices.php:69
db_pwassist_session_destroy(string $pwassist_id)
Class ilPDOStatement is a Wrapper Class for PDOStatement.
fetch(int $fetch_mode=ilDBConstants::FETCHMODE_ASSOC)
db_pwassist_session_read(string $pwassist_id)
db_pwassist_session_write(string $pwassist_id, int $maxlifetime, int $user_id)
db_pwassist_session_find(int $user_id)
+ Here is the call graph for this function:

Field Documentation

◆ $dic_backup

Container ilSessionTest::$dic_backup = null
private

Definition at line 26 of file ilSessionTest.php.

Referenced by tearDown().


The documentation for this class was generated from the following file: