ILIAS  release_10 Revision v10.1-43-ga1241a92c2f
ilErrorHandling Class Reference

Error Handling & global info handling. More...

+ Collaboration diagram for ilErrorHandling:

Public Member Functions

 __construct ()
 
 getHandler ()
 Get a handler for an error or exception. More...
 
 raiseError (string $message, ?int $code)
 
 getMessage ()
 
 setMessage (string $a_message)
 
 appendMessage (string $a_message)
 
 handlePreWhoops (int $level, string $message, string $file, int $line)
 Parameter types according to PHP doc: set_error_handler. More...
 

Data Fields

int $FATAL = 1
 Error level 1: exit application immedietly. More...
 
int $WARNING = 2
 Error level 2: show warning page. More...
 
int $MESSAGE = 3
 Error level 3: show message in recent page. More...
 

Protected Member Functions

 initWhoopsHandlers ()
 Initialize Error and Exception Handlers. More...
 
 getIlRuntime ()
 
 getWhoops ()
 
 isDevmodeActive ()
 
 defaultHandler ()
 
 devmodeHandler ()
 
 addEditorSupport (PrettyPageHandler $handler)
 
 applyEditorPathTranslations (string &$file, array $pathTranslations)
 
 parseEditorPathTranslation (string $pathTranslationConfig)
 

Protected Attributes

RunInterface $whoops
 
string $message
 
bool $DEBUG_ENV
 

Static Protected Attributes

static bool $whoops_handlers_registered = false
 

Private Member Functions

 errorHandler (string $message, int $code, array $backtrace)
 

Private Attributes

const SENSTIVE_PARAMETER_NAMES
 

Detailed Description

Error Handling & global info handling.

Author
Stefan Meyer meyer.nosp@m.@lei.nosp@m.fos.c.nosp@m.om
Sascha Hofmann shofm.nosp@m.ann@.nosp@m.datab.nosp@m.ay.d.nosp@m.e
Richard Klees richa.nosp@m.rd.k.nosp@m.lees@.nosp@m.conc.nosp@m.epts-.nosp@m.and-.nosp@m.train.nosp@m.ing..nosp@m.de
Stefan Hecken stefa.nosp@m.n.he.nosp@m.cken@.nosp@m.conc.nosp@m.epts-.nosp@m.and-.nosp@m.train.nosp@m.ing..nosp@m.de
Todo:

when an error occured and clicking the back button to return to previous page the referer-var in session is deleted -> server error

This class is a candidate for a singleton. initHandlers could only be called once per process anyways, as it checks for static $handlers_registered.

Definition at line 37 of file class.ilErrorHandling.php.

Constructor & Destructor Documentation

◆ __construct()

ilErrorHandling::__construct ( )

Definition at line 76 of file class.ilErrorHandling.php.

References initWhoopsHandlers().

77  {
78  $this->DEBUG_ENV = true;
79  $this->FATAL = 1;
80  $this->WARNING = 2;
81  $this->MESSAGE = 3;
82 
83  $this->initWhoopsHandlers();
84 
85  // somehow we need to get rid of the whoops error handler
86  restore_error_handler();
87  set_error_handler([$this, 'handlePreWhoops']);
88  }
initWhoopsHandlers()
Initialize Error and Exception Handlers.
+ Here is the call graph for this function:

Member Function Documentation

◆ addEditorSupport()

ilErrorHandling::addEditorSupport ( PrettyPageHandler  $handler)
protected

Definition at line 350 of file class.ilErrorHandling.php.

References applyEditorPathTranslations(), and parseEditorPathTranslation().

Referenced by devmodeHandler().

350  : void
351  {
352  $editorUrl = defined('ERROR_EDITOR_URL') ? ERROR_EDITOR_URL : '';
353  if (!is_string($editorUrl) || $editorUrl === '') {
354  return;
355  }
356 
357  $pathTranslationConfig = defined('ERROR_EDITOR_PATH_TRANSLATIONS') ? ERROR_EDITOR_PATH_TRANSLATIONS : '';
358 
359  $pathTranslations = $this->parseEditorPathTranslation($pathTranslationConfig);
360 
361  $handler->setEditor(function ($file, $line) use ($editorUrl, $pathTranslations) {
362  $this->applyEditorPathTranslations($file, $pathTranslations);
363 
364  return str_ireplace(
365  ['[FILE]', '[LINE]'],
366  [$file, $line],
367  $editorUrl
368  );
369  });
370  }
parseEditorPathTranslation(string $pathTranslationConfig)
$handler
Definition: oai.php:14
applyEditorPathTranslations(string &$file, array $pathTranslations)
+ Here is the call graph for this function:
+ Here is the caller graph for this function:

◆ appendMessage()

ilErrorHandling::appendMessage ( string  $a_message)

Definition at line 246 of file class.ilErrorHandling.php.

References getMessage().

246  : void
247  {
248  if ($this->getMessage()) {
249  $this->message .= '<br /> ';
250  }
251  $this->message .= $a_message;
252  }
+ Here is the call graph for this function:

◆ applyEditorPathTranslations()

ilErrorHandling::applyEditorPathTranslations ( string &  $file,
array  $pathTranslations 
)
protected

Definition at line 372 of file class.ilErrorHandling.php.

Referenced by addEditorSupport().

372  : void
373  {
374  foreach ($pathTranslations as $from => $to) {
375  $file = preg_replace('@' . $from . '@', $to, $file);
376  }
377  }
+ Here is the caller graph for this function:

◆ defaultHandler()

ilErrorHandling::defaultHandler ( )
protected

Definition at line 269 of file class.ilErrorHandling.php.

References $DIC, $r, exit, ilLoggingErrorSettings\getInstance(), ILIAS\UI\examples\Symbol\Glyph\Header\header(), ilSession\set(), ilLoggingErrorFileStorage\withExclusionList(), and ilLoggingErrorFileStorage\write().

Referenced by getHandler().

269  : HandlerInterface
270  {
271  return new CallbackHandler(function ($exception, Inspector $inspector, Run $run) {
272  global $DIC;
273 
274  $session_id = substr(session_id(), 0, 5);
275  $r = new \Random\Randomizer();
276  $err_num = $r->getInt(1, 9999);
277  $file_name = $session_id . '_' . $err_num;
278 
280  if (!empty($logger->folder())) {
281  $lwriter = new ilLoggingErrorFileStorage($inspector, $logger->folder(), $file_name);
282  $lwriter = $lwriter->withExclusionList(self::SENSTIVE_PARAMETER_NAMES);
283  $lwriter->write();
284  }
285 
286  //Use $lng if defined or fallback to english
287  if ($DIC->isDependencyAvailable('language')) {
288  $DIC->language()->loadLanguageModule('logging');
289  $message = sprintf($DIC->language()->txt('log_error_message'), $file_name);
290 
291  if ($logger->mail()) {
292  $message .= ' ' . sprintf(
293  $DIC->language()->txt('log_error_message_send_mail'),
294  $logger->mail(),
295  $file_name,
296  $logger->mail()
297  );
298  }
299  } else {
300  $message = 'Sorry, an error occured. A logfile has been created which can be identified via the code "' . $file_name . '"';
301 
302  if ($logger->mail()) {
303  $message .= ' ' . 'Please send a mail to <a href="mailto:' . $logger->mail() . '?subject=code: ' . $file_name . '">' . $logger->mail() . '</a>';
304  }
305  }
306  if ($DIC->isDependencyAvailable('ui') && isset($DIC['tpl']) && $DIC->isDependencyAvailable('ctrl')) {
307  $DIC->ui()->mainTemplate()->setOnScreenMessage('failure', $message, true);
308  $DIC->ctrl()->redirectToURL('error.php');
309  } else {
310  ilSession::set('failure', $message);
311  header('Location: error.php');
312  exit;
313  }
314  });
315  }
global $DIC
Definition: shib_login.php:25
header()
expected output: > ILIAS shows the rendered Component.
Definition: header.php:13
static set(string $a_var, $a_val)
Set a value.
$r
+ Here is the call graph for this function:
+ Here is the caller graph for this function:

◆ devmodeHandler()

ilErrorHandling::devmodeHandler ( )
protected

Definition at line 317 of file class.ilErrorHandling.php.

References $param, and addEditorSupport().

Referenced by getHandler().

317  : HandlerInterface
318  {
319  global $ilLog;
320 
321  switch (ERROR_HANDLER) {
322  case 'TESTING':
323  return (new ilTestingHandler())->withExclusionList(self::SENSTIVE_PARAMETER_NAMES);
324 
325  case 'PLAIN_TEXT':
326  return (new ilPlainTextHandler())->withExclusionList(self::SENSTIVE_PARAMETER_NAMES);
327 
328  case 'PRETTY_PAGE':
329  // fallthrough
330  default:
331  if ((!defined('ERROR_HANDLER') || ERROR_HANDLER !== 'PRETTY_PAGE') && $ilLog) {
332  $ilLog->write(
333  "Unknown or undefined error handler '" . ERROR_HANDLER . "'. " .
334  'Falling back to PrettyPageHandler.'
335  );
336  }
337 
338  $prettyPageHandler = new PrettyPageHandler();
339 
340  $this->addEditorSupport($prettyPageHandler);
341 
342  foreach (self::SENSTIVE_PARAMETER_NAMES as $param) {
343  $prettyPageHandler->blacklist('_POST', $param);
344  }
345 
346  return $prettyPageHandler;
347  }
348  }
addEditorSupport(PrettyPageHandler $handler)
$param
Definition: xapitoken.php:44
A Whoops error handler that prints the same content as the PrettyPageHandler but as plain text...
A Whoops error handler for testing.
+ Here is the call graph for this function:
+ Here is the caller graph for this function:

◆ errorHandler()

ilErrorHandling::errorHandler ( string  $message,
int  $code,
array  $backtrace 
)
private
Parameters
list<array{"function"string, "line"?: int, "file"?: string, "class"?: class-string,"type"?: "->"|"::", "object"?: object, "args"?: list<mixed>}> $backtrace

Definition at line 148 of file class.ilErrorHandling.php.

References $_POST, $_SERVER, Vendor\Package\$b, $log, $message, ilUtil\_getHttpPath(), ilSession\clear(), exit, ilSession\get(), ilUtil\redirect(), and ilSession\set().

Referenced by raiseError().

148  : void
149  {
150  global $log;
151 
152  $session_failure = ilSession::get('failure');
153  if ($session_failure && strpos($message, 'Cannot find this block') !== 0) {
154  $m = 'Fatal Error: Called raise error two times.<br>' .
155  'First error: ' . $session_failure . '<br>' .
156  'Last Error:' . $message;
157  $log->write($m);
158  ilSession::clear('failure');
159  die($m);
160  }
161 
162  if (strpos($message, 'Cannot find this block') === 0) {
163  if (defined('DEVMODE') && DEVMODE) {
164  echo '<b>DEVMODE</b><br><br>';
165  echo '<b>Template Block not found.</b><br>';
166  echo 'You used a template block in your code that is not available.<br>';
167  echo 'Native Messge: <b>' . $message . '</b><br>';
168  echo 'Backtrace:<br>';
169  foreach ($backtrace as $b) {
170  if ($b['function'] === 'setCurrentBlock' &&
171  basename($b['file']) !== 'class.ilTemplate.php') {
172  echo '<b>';
173  }
174  echo 'File: ' . $b['file'] . ', ';
175  echo 'Line: ' . $b['line'] . ', ';
176  echo $b['function'] . '()<br>';
177  if ($b['function'] === 'setCurrentBlock' &&
178  basename($b['file']) !== 'class.ilTemplate.php') {
179  echo '</b>';
180  }
181  }
182  exit;
183  }
184  return;
185  }
186 
187  if ($log instanceof ilLogger) {
188  $log->write($message);
189  }
190  if ($code === $this->FATAL) {
191  trigger_error(stripslashes($message), E_USER_ERROR);
192  exit();
193  }
194 
195  if ($code === $this->WARNING) {
196  if (!$this->DEBUG_ENV) {
197  $message = 'Under Construction';
198  }
199 
200  ilSession::set('failure', $message);
201 
202  if (!defined('ILIAS_MODULE')) {
203  ilUtil::redirect('error.php');
204  } else {
205  ilUtil::redirect('../error.php');
206  }
207  }
208  $updir = '';
209  if ($code === $this->MESSAGE) {
210  ilSession::set('failure', $message);
211  // save post vars to session in case of error
212  $_SESSION['error_post_vars'] = $_POST;
213 
214  if (empty($_SESSION['referer'])) {
215  $dirname = dirname($_SERVER['PHP_SELF']);
216  $ilurl = parse_url(ilUtil::_getHttpPath());
217 
218  $subdir = '';
219  if (is_array($ilurl) && array_key_exists('path', $ilurl) && $ilurl['path'] !== '') {
220  $subdir = substr(strstr($dirname, (string) $ilurl['path']), strlen((string) $ilurl['path']));
221  $updir = '';
222  }
223  if ($subdir) {
224  $num_subdirs = substr_count($subdir, '/');
225 
226  for ($i = 1; $i <= $num_subdirs; $i++) {
227  $updir .= '../';
228  }
229  }
230  ilUtil::redirect($updir . 'index.php');
231  }
232  ilUtil::redirect($_SESSION['referer']);
233  }
234  }
static get(string $a_var)
$_POST['cmd']
Definition: lti.php:27
$_SERVER['HTTP_HOST']
Definition: raiseError.php:10
$log
Definition: ltiresult.php:34
static redirect(string $a_script)
static _getHttpPath()
static clear(string $a_var)
static set(string $a_var, $a_val)
Set a value.
+ Here is the call graph for this function:
+ Here is the caller graph for this function:

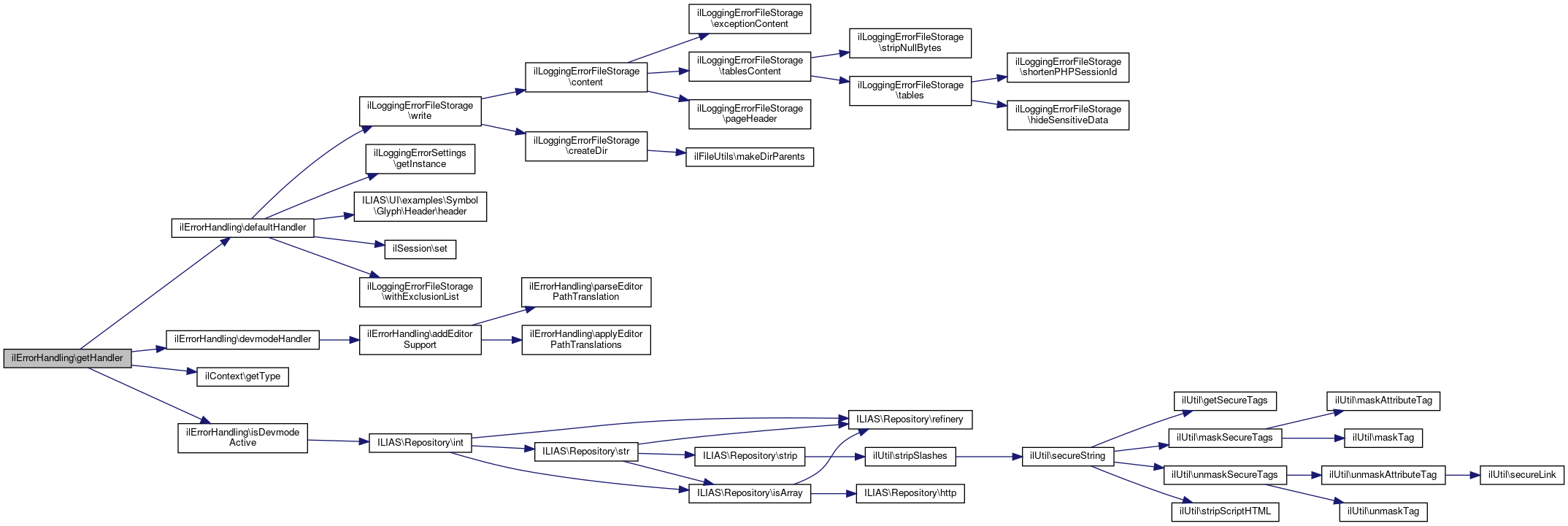
◆ getHandler()

ilErrorHandling::getHandler ( )

Get a handler for an error or exception.

Uses Whoops Pretty Page Handler in DEVMODE and the legacy ILIAS-Error handlers otherwise.

Definition at line 115 of file class.ilErrorHandling.php.

References $_SERVER, ilContext\CONTEXT_SOAP, defaultHandler(), devmodeHandler(), ilContext\getType(), and isDevmodeActive().

115  : HandlerInterface
116  {
118  strcasecmp($_SERVER['REQUEST_METHOD'] ?? '', 'post') === 0) {
119  return new ilSoapExceptionHandler();
120  }
121 
122  // TODO: There might be more specific execution contexts (WebDAV, REST, etc.) that need specific error handling.
123 
124  if ($this->isDevmodeActive()) {
125  return $this->devmodeHandler();
126  }
127 
128  return $this->defaultHandler();
129  }
$_SERVER['HTTP_HOST']
Definition: raiseError.php:10
static getType()
Get context type.
const CONTEXT_SOAP
+ Here is the call graph for this function:

◆ getIlRuntime()

ilErrorHandling::getIlRuntime ( )
protected

Definition at line 254 of file class.ilErrorHandling.php.

References ilRuntime\getInstance().

Referenced by initWhoopsHandlers().

254  : ilRuntime
255  {
256  return ilRuntime::getInstance();
257  }
static getInstance()
+ Here is the call graph for this function:
+ Here is the caller graph for this function:

◆ getMessage()

ilErrorHandling::getMessage ( )

Definition at line 236 of file class.ilErrorHandling.php.

References $message.

Referenced by appendMessage(), and ilObjCourseGUI\updateInfoObject().

236  : string
237  {
238  return $this->message;
239  }
+ Here is the caller graph for this function:

◆ getWhoops()

ilErrorHandling::getWhoops ( )
protected

Definition at line 259 of file class.ilErrorHandling.php.

Referenced by initWhoopsHandlers().

259  : RunInterface
260  {
261  return new Run();
262  }
+ Here is the caller graph for this function:

◆ handlePreWhoops()

ilErrorHandling::handlePreWhoops ( int  $level,
string  $message,
string  $file,
int  $line 
)

Parameter types according to PHP doc: set_error_handler.

Exceptions

Definition at line 431 of file class.ilErrorHandling.php.

References isDevmodeActive().

431  : bool
432  {
433  global $ilLog;
434 
435  if ($level & error_reporting()) {
436  if (!$this->isDevmodeActive()) {
437  // log E_USER_NOTICE, E_STRICT, E_DEPRECATED, E_USER_DEPRECATED only
438  if ($level >= E_USER_NOTICE) {
439  if ($ilLog) {
440  $severity = Whoops\Util\Misc::translateErrorCode($level);
441  $ilLog->write("\n\n" . $severity . ' - ' . $message . "\n" . $file . ' - line ' . $line . "\n");
442  }
443  return true;
444  }
445  }
446 
447  if ($this->whoops instanceof RunInterface) {
448  return $this->whoops->handleError($level, $message, $file, $line);
449  }
450  }
451 
452  return true;
453  }
+ Here is the call graph for this function:

◆ initWhoopsHandlers()

ilErrorHandling::initWhoopsHandlers ( )
protected

Initialize Error and Exception Handlers.

Initializes Whoops, a logging handler and a delegate handler for the late initialisation of an appropriate error handler.

Definition at line 95 of file class.ilErrorHandling.php.

References getIlRuntime(), and getWhoops().

Referenced by __construct().

95  : void
96  {
97  if (self::$whoops_handlers_registered) {
98  // Only register whoops error handlers once.
99  return;
100  }
101  $ilRuntime = $this->getIlRuntime();
102  $this->whoops = $this->getWhoops();
103  $this->whoops->pushHandler(new ilDelegatingHandler($this, self::SENSTIVE_PARAMETER_NAMES));
104  if ($ilRuntime->shouldLogErrors()) {
105  $this->whoops->pushHandler($this->loggingHandler());
106  }
107  $this->whoops->register();
108  self::$whoops_handlers_registered = true;
109  }
A Whoops error handler that delegates calls on it self to another handler that is created only in the...
+ Here is the call graph for this function:
+ Here is the caller graph for this function:

◆ isDevmodeActive()

ilErrorHandling::isDevmodeActive ( )
protected

Definition at line 264 of file class.ilErrorHandling.php.

References ILIAS\Repository\int().

Referenced by getHandler(), and handlePreWhoops().

264  : bool
265  {
266  return defined('DEVMODE') && (int) DEVMODE === 1;
267  }
+ Here is the call graph for this function:
+ Here is the caller graph for this function:

◆ parseEditorPathTranslation()

ilErrorHandling::parseEditorPathTranslation ( string  $pathTranslationConfig)
protected

Definition at line 379 of file class.ilErrorHandling.php.

References $message, and $parts.

Referenced by addEditorSupport().

379  : array
380  {
381  $pathTranslations = [];
382 
383  $mappings = explode('|', $pathTranslationConfig);
384  foreach ($mappings as $mapping) {
385  $parts = explode(',', $mapping);
386  if (count($parts) === 2) {
387  $pathTranslations[trim($parts[0])] = trim($parts[1]);
388  }
389  }
390 
391  return $pathTranslations;
392  }
if($clientAssertionType !='urn:ietf:params:oauth:client-assertion-type:jwt-bearer'|| $grantType !='client_credentials') $parts
Definition: ltitoken.php:61
+ Here is the caller graph for this function:

◆ raiseError()

ilErrorHandling::raiseError ( string  $message,
?int  $code 
)

Definition at line 131 of file class.ilErrorHandling.php.

References errorHandler().

134  : void {
135  $backtrace = debug_backtrace();
136  if (isset($backtrace[0], $backtrace[0]['object'])) {
137  unset($backtrace[0]['object']);
138  }
139 
140  // see bug 18499 (some calls to raiseError do not pass a code, which leads to security issues, if these calls
141  // are done due to permission checks)
142  $this->errorHandler($message, $code ?? $this->WARNING, $backtrace);
143  }
errorHandler(string $message, int $code, array $backtrace)
+ Here is the call graph for this function:

◆ setMessage()

ilErrorHandling::setMessage ( string  $a_message)

Definition at line 241 of file class.ilErrorHandling.php.

Referenced by ilObjCourseGUI\updateInfoObject().

241  : void
242  {
243  $this->message = $a_message;
244  }
+ Here is the caller graph for this function:

Field Documentation

◆ $DEBUG_ENV

bool ilErrorHandling::$DEBUG_ENV
protected

Definition at line 53 of file class.ilErrorHandling.php.

◆ $FATAL

int ilErrorHandling::$FATAL = 1

Error level 1: exit application immedietly.

Definition at line 58 of file class.ilErrorHandling.php.

◆ $message

string ilErrorHandling::$message
protected

Definition at line 52 of file class.ilErrorHandling.php.

Referenced by errorHandler(), getMessage(), and parseEditorPathTranslation().

◆ $MESSAGE

int ilErrorHandling::$MESSAGE = 3

Error level 3: show message in recent page.

Definition at line 68 of file class.ilErrorHandling.php.

◆ $WARNING

int ilErrorHandling::$WARNING = 2

Error level 2: show warning page.

Definition at line 63 of file class.ilErrorHandling.php.

◆ $whoops

RunInterface ilErrorHandling::$whoops
protected

Definition at line 50 of file class.ilErrorHandling.php.

◆ $whoops_handlers_registered

bool ilErrorHandling::$whoops_handlers_registered = false
staticprotected

Definition at line 74 of file class.ilErrorHandling.php.

◆ SENSTIVE_PARAMETER_NAMES

const ilErrorHandling::SENSTIVE_PARAMETER_NAMES
private
Initial value:
= [
'password',
'passwd',
'passwd_retype',
'current_password',
'usr_password',
'usr_password_retype',
'new_password',
'new_password_retype',
]

Definition at line 39 of file class.ilErrorHandling.php.


The documentation for this class was generated from the following file: