ILIAS  release_10 Revision v10.1-43-ga1241a92c2f
ilAppointmentPresentationPublicGUI Class Reference

ilAppointmentPresentationPublicGUI class presents modal information for public appointments. More...

+ Inheritance diagram for ilAppointmentPresentationPublicGUI:
+ Collaboration diagram for ilAppointmentPresentationPublicGUI:

Public Member Functions

 collectPropertiesAndActions ()
 
- Public Member Functions inherited from ilAppointmentPresentationGUI
 __construct (array $a_appointment, ?ilInfoScreenGUI $a_info_screen, ?ilToolbarGUI $a_toolbar, ?Item $a_list_item)
 
 getObjIdForAppointment ()
 
 getToolbar ()
 
 getListItem ()
 Get list item. More...
 
 getInfoScreen ()
 
 getCatId (int $a_entry_id)
 
 getCatInfo ()
 
 executeCommand ()
 
 getHTML ()
 
 addContainerInfo (int $a_obj_id)
 Add course/group container info. More...
 
 addInfoSection (string $a_txt)
 Add info section. More...
 
 addInfoProperty (string $a_txt, string $a_val)
 Add info property. More...
 
 addListItemProperty (string $a_txt, string $a_val)
 Add list item property. More...
 
 addAction (string $a_txt, string $a_link)
 Add action. More...
 
 collectPropertiesAndActions ()
 Collect properties and actions. More...
 
 collectStandardPropertiesAndActions ()
 Collect standard properties and actions. More...
 
 addObjectLinks (int $obj_id, ?array $a_appointment=null)
 Add object link. More...
 
 getReadableRefIds (int $a_obj_id)
 
 addEventDescription (array $a_app)
 Add event description. More...
 
 addEventLocation (array $a_app)
 Add event location. More...
 
 addLastUpdate (array $a_app)
 Add last update. More...
 
 addCalendarInfo (array $cat_info)
 
 addCommonSection (array $a_app, int $a_obj_id=0, ?array $cat_info=null, bool $a_container_info=false)
 
 addMetaData (string $a_obj_type, int $a_obj_id, ?string $a_sub_obj_type=null, ?int $a_sub_obj_id=null)
 
 getUserName (int $a_user_id, bool $a_force_name=false)
 Get (linked if possible) user name. More...
 
 downloadFiles ()
 Download files from an appointment ( Modals ) More...
 

Additional Inherited Members

- Static Public Member Functions inherited from ilAppointmentPresentationGUI
static getInstance (array $a_appointment, ?ilInfoScreenGUI $a_info_screen, ?ilToolbarGUI $a_toolbar, ?Item $a_list_item)
 
- Protected Member Functions inherited from ilAppointmentPresentationGUI
 readObjIdForAppointment ()
 read obj_id for appointment More...
 
 buildDirectLinkForAppointment (int $a_ref_id, ?array $a_appointment=null)
 Build direct link for appointment. More...
 
- Protected Attributes inherited from ilAppointmentPresentationGUI
array $appointment
 
ilToolbarGUI $toolbar
 
ilInfoScreenGUI $infoscreen
 
ilLanguage $lng
 
ilTree $tree
 
UIServices $ui
 
ilCtrlInterface $ctrl
 
ilAccessHandler $access
 
ilRbacSystem $rbacsystem
 
ilObjUser $user
 
RefineryFactory $refinery
 
HttpServices $http
 
Item $list_item = null
 
array $info_items = []
 
array $list_properties = []
 
array $actions = []
 
array $readable_ref_ids
 
bool $has_files = false
 
int $obj_id = 0
 
- Static Protected Attributes inherited from ilAppointmentPresentationGUI
static self $instance
 

Detailed Description

ilAppointmentPresentationPublicGUI class presents modal information for public appointments.

Author
Jesús López Reyes lopez.nosp@m.@lei.nosp@m.fos.c.nosp@m.om
Version
$Id$ ilAppointmentPresentationPublicGUI: ilCalendarAppointmentPresentationGUI

Definition at line 12 of file class.ilAppointmentPresentationPublicGUI.php.

Member Function Documentation

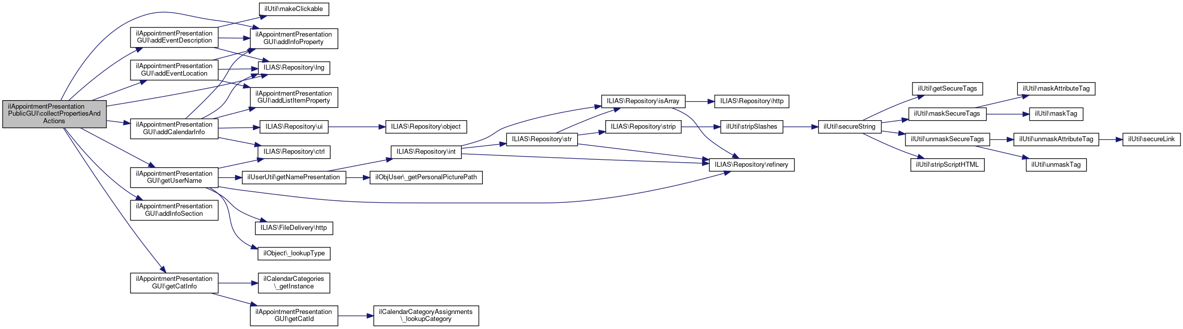
◆ collectPropertiesAndActions()

ilAppointmentPresentationPublicGUI::collectPropertiesAndActions ( )

Definition at line 14 of file class.ilAppointmentPresentationPublicGUI.php.

References ilAppointmentPresentationGUI\$appointment, ilAppointmentPresentationGUI\addCalendarInfo(), ilAppointmentPresentationGUI\addEventDescription(), ilAppointmentPresentationGUI\addEventLocation(), ilAppointmentPresentationGUI\addInfoProperty(), ilAppointmentPresentationGUI\addInfoSection(), ilAppointmentPresentationGUI\getCatInfo(), ilAppointmentPresentationGUI\getUserName(), ILIAS\Repository\lng(), ilCalendarUserNotification\TYPE_EMAIL, and ilCalendarUserNotification\TYPE_USER.

14  : void
15  {
16  $a_app = $this->appointment;
17  $cat_info = $this->getCatInfo();
18 
19  // event title
20  $this->addInfoSection($a_app["event"]->getPresentationTitle());
21 
22  // event description
23  $this->addEventDescription($a_app);
24 
25  // calendar info
26  if ($cat_info != null) {
27  $this->addCalendarInfo($cat_info);
28  }
29 
30  $this->addInfoSection($this->lng->txt("cal_app_info"));
31 
32  // event location
33  $this->addEventLocation($a_app);
34 
35  //user notifications
36  $notification = new ilCalendarUserNotification($a_app['event']->getEntryId());
37  $recipients = $notification->getRecipients();
38  if (count($recipients) > 0) {
39  $str_notification = "";
40  foreach ($recipients as $rcp) {
41  switch ($rcp['type']) {
43  $str_notification .= $this->getUserName($rcp['usr_id']) . "<br>";
44  break;
46  $str_notification .= $rcp['email'] . "<br>";
47  break;
48  }
49  }
50  $this->addInfoProperty($this->lng->txt("cal_user_notification"), $str_notification);
51  }
52  }
addEventDescription(array $a_app)
Add event description.
addInfoSection(string $a_txt)
Add info section.
addInfoProperty(string $a_txt, string $a_val)
Add info property.
addEventLocation(array $a_app)
Add event location.
getUserName(int $a_user_id, bool $a_force_name=false)
Get (linked if possible) user name.
+ Here is the call graph for this function:

The documentation for this class was generated from the following file: