ILIAS  release_10 Revision v10.1-43-ga1241a92c2f
assMatchingQuestionImportTest Class Reference

This file is part of ILIAS, a powerful learning management system published by ILIAS open source e-Learning e.V. More...

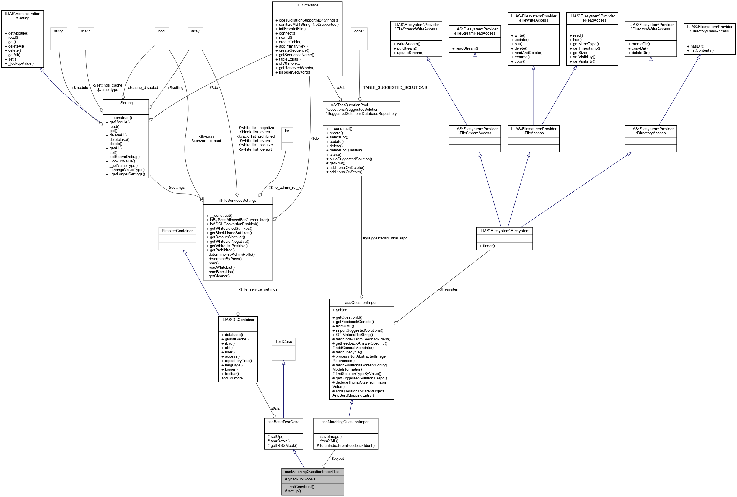
+ Inheritance diagram for assMatchingQuestionImportTest:
+ Collaboration diagram for assMatchingQuestionImportTest:

Public Member Functions

 testConstruct ()
 

Protected Member Functions

 setUp ()
 
- Protected Member Functions inherited from assBaseTestCase
 setUp ()
 
 tearDown ()
 
 getIRSSMock ()
 

Protected Attributes

 $backupGlobals = false
 
- Protected Attributes inherited from assBaseTestCase
Container $dic = null
 

Private Attributes

assMatchingQuestionImport $object
 

Detailed Description

This file is part of ILIAS, a powerful learning management system published by ILIAS open source e-Learning e.V.

ILIAS is licensed with the GPL-3.0, see https://www.gnu.org/licenses/gpl-3.0.en.html You should have received a copy of said license along with the source code, too.

If this is not the case or you just want to try ILIAS, you'll find us at: https://www.ilias.de https://github.com/ILIAS-eLearning Unit tests

Author
Matheus Zych mzych.nosp@m.@dat.nosp@m.abay..nosp@m.de

\

This test was automatically generated.

Definition at line 28 of file assMatchingQuestionImportTest.php.

Member Function Documentation

◆ setUp()

assMatchingQuestionImportTest::setUp ( )
protected

Definition at line 34 of file assMatchingQuestionImportTest.php.

34  : void
35  {
36  parent::setUp();
37 
38  $this->object = new assMatchingQuestionImport($this->createMock(assQuestion::class));
39  }
This file is part of ILIAS, a powerful learning management system published by ILIAS open source e-Le...

◆ testConstruct()

assMatchingQuestionImportTest::testConstruct ( )

Definition at line 41 of file assMatchingQuestionImportTest.php.

41  : void
42  {
43  $this->assertInstanceOf(assMatchingQuestionImport::class, $this->object);
44  }

Field Documentation

◆ $backupGlobals

assMatchingQuestionImportTest::$backupGlobals = false
protected

Definition at line 30 of file assMatchingQuestionImportTest.php.

◆ $object

assMatchingQuestionImport assMatchingQuestionImportTest::$object
private

Definition at line 32 of file assMatchingQuestionImportTest.php.


The documentation for this class was generated from the following file: