ILIAS  release_10 Revision v10.1-43-ga1241a92c2f
ilConsultationHourUtils Class Reference
+ Collaboration diagram for ilConsultationHourUtils:

Static Public Member Functions

static getConsultationHourLinksForRepositoryObject (int $ref_id, int $current_user_id, array $ctrl_class_structure)
 
static findCalendarAppointmentsForBooking (ilBookingEntry $booking, ilDateTime $start, ilDateTime $end)
 
static bookAppointment (int $a_usr_id, int $a_app_id, string $comment='')
 Book an appointment. More...
 
static cancelBooking (int $a_usr_id, int $a_app_id, bool $a_send_notification=true)
 Cancel a booking. More...
 
static lookupManagedUsers ($a_usr_id)
 Lookup managed users. More...
 

Detailed Description

Member Function Documentation

◆ bookAppointment()

static ilConsultationHourUtils::bookAppointment ( int  $a_usr_id,
int  $a_app_id,
string  $comment = '' 
)
static

Book an appointment.

All checks (assignment possible, max booking) must be done before

Parameters
int$a_usr_id
int$a_app_id
Returns
bool

Definition at line 135 of file class.ilConsultationHourUtils.php.

References $comment, $DIC, $lng, ilLanguageFactory\_getLanguage(), ilCalendarCategoryAssignments\addAssignment(), ilConsultationHourAppointments\getManager(), ilCalendarUtil\initDefaultCalendarByType(), ilCalendarMailNotification\TYPE_BOOKING_CONFIRMATION, ilCalendarMailNotification\TYPE_BOOKING_CONFIRMATION_MANAGER, ilCalendarCategory\TYPE_CH, and ilBookingEntry\writeBookingMessage().

Referenced by ilConsultationHoursGUI\assignUsersToAppointment(), and ilCalendarAppointmentGUI\bookconfirmed().

135  : bool
136  {
137  global $DIC;
138 
139  $lng = $DIC->language();
140 
141  // Create new default consultation hour calendar
142  $cal_lang = ilLanguageFactory::_getLanguage($lng->getDefaultLanguage());
143  $cal_lang->loadLanguageModule('dateplaner');
144 
147  $a_usr_id,
148  $cal_lang->txt('cal_ch_personal_ch'),
149  true
150  );
151 
152  // duplicate appointment
153  $app = new ilCalendarEntry($a_app_id);
154  $personal_app = clone $app;
155  $personal_app->save();
156 
157  // assign appointment to category
158  $assignment = new ilCalendarCategoryAssignments($personal_app->getEntryId());
159  $assignment->addAssignment($ch->getCategoryID());
160 
161  // book appointment
162  $booking = new ilBookingEntry($app->getContextId());
163  $booking->book($app->getEntryId(), $a_usr_id);
165  $app->getEntryId(),
166  $a_usr_id,
167  $comment
168  );
169 
170  $mail = new ilCalendarMailNotification();
171  $mail->setAppointmentId($app->getEntryId());
172  $mail->setRecipients([$a_usr_id]);
174  $mail->send();
175 
176  $recipients = [$booking->getObjId()];
177  $mail = new ilCalendarMailNotification();
178  $mail->setAppointmentId($app->getEntryId());
179  $mail->setBookerID($a_usr_id);
180  $mail->setRecipients($recipients);
182  $mail->send();
183 
185  false,
186  false,
187  $booking->getObjId()
188  );
189  if ($manager > 0) {
190  $recipients = [$manager];
191  $mail = new ilCalendarMailNotification();
192  $mail->setAppointmentId($app->getEntryId());
193  $mail->setBookerID($a_usr_id);
194  $mail->setRecipients($recipients);
196  $mail->send();
197  }
198  return true;
199  }
static getManager(bool $a_as_name=false, bool $a_full_name=false, int $a_user_id=null)
Get consultation hour manager for current user or specific user.
Distributes calendar mail notifications.
static writeBookingMessage(int $a_entry_id, int $a_usr_id, string $a_message)
Write booking message.
static initDefaultCalendarByType(int $a_type_id, int $a_usr_id, string $a_title, bool $a_create=false)
Init the default calendar for given type and user.
global $DIC
Definition: shib_login.php:25
static _getLanguage(string $a_lang_key='')
Get language object.
$comment
Definition: buildRTE.php:72
global $lng
Definition: privfeed.php:32
+ Here is the call graph for this function:
+ Here is the caller graph for this function:

◆ cancelBooking()

static ilConsultationHourUtils::cancelBooking ( int  $a_usr_id,
int  $a_app_id,
bool  $a_send_notification = true 
)
static

Cancel a booking.

Definition at line 204 of file class.ilConsultationHourUtils.php.

References ilCalendarCategoryAssignments\_deleteByAppointmentId(), ilConsultationHourAppointments\getAppointmentIds(), and ilCalendarCategory\TYPE_CH.

Referenced by ilConsultationHoursGUI\cancelBooking(), ilCalendarAppointmentGUI\cancelConfirmed(), and ilConsultationHoursGUI\deleteAppointments().

204  : bool
205  {
206  // Delete personal copy of appointment
207  $app = new ilCalendarEntry($a_app_id);
208 
210  $a_usr_id,
211  $app->getContextId(),
212  $app->getStart(),
214  false
215  );
216 
217  // Delete booking entries
218  // Send notification
219  $booking = new ilBookingEntry($app->getContextId());
220  if ($a_send_notification) {
221  $booking->cancelBooking($a_app_id, $a_usr_id);
222  } else {
223  $booking->deleteBooking($a_app_id, $a_usr_id);
224  }
225 
226  foreach ($user_apps as $uapp_id) {
227  $uapp = new ilCalendarEntry($uapp_id);
228  $uapp->delete();
229 
231 
232  break;
233  }
234 
235  return true;
236  }
static getAppointmentIds(int $a_user_id, int $a_context_id=null, ?ilDateTime $a_start=null, ?int $a_type=null, bool $a_check_owner=true)
static _deleteByAppointmentId(int $a_app_id)
Delete appointment assignment.
+ Here is the call graph for this function:
+ Here is the caller graph for this function:

◆ findCalendarAppointmentsForBooking()

static ilConsultationHourUtils::findCalendarAppointmentsForBooking ( ilBookingEntry  $booking,
ilDateTime  $start,
ilDateTime  $end 
)
static
Returns
int[]

Definition at line 98 of file class.ilConsultationHourUtils.php.

References $DIC, $res, ilDBConstants\FETCHMODE_OBJECT, ilDateTime\get(), ilBookingEntry\getId(), IL_CAL_DATETIME, ILIAS\Repository\int(), ilDBConstants\T_TIMESTAMP, ilCalendarCategory\TYPE_CH, and ilTimeZone\UTC.

Referenced by ilConsultationHoursGUI\rewriteBookingIdsForAppointments().

102  : array {
103  global $DIC;
104 
105  $db = $DIC->database();
106 
107  $query = 'select ce.cal_id from cal_entries ce ' .
108  'join cal_cat_assignments cca on ce.cal_id = cca.cal_id ' .
109  'join cal_categories cc on cca.cat_id = cc.cat_id ' .
110  'where context_id = ' . $db->quote($booking->getId(), 'integer') . ' ' .
111  'and starta = ' . $db->quote(
112  $start->get(IL_CAL_DATETIME, '', \ilTimeZone::UTC),
114  ) . ' ' .
115  'and enda = ' . $db->quote(
116  $end->get(IL_CAL_DATETIME, '', \ilTimeZone::UTC),
118  ) . ' ' .
119  'and type = ' . $db->quote(\ilCalendarCategory::TYPE_CH, 'integer');
120  $res = $db->query($query);
121 
122  $calendar_apppointments = [];
123  while ($row = $res->fetchRow(\ilDBConstants::FETCHMODE_OBJECT)) {
124  $calendar_apppointments[] = (int) $row->cal_id;
125  }
126  return $calendar_apppointments;
127  }
get(int $a_format, string $a_format_str='', string $a_tz='')
get formatted date
$res
Definition: ltiservices.php:69
const IL_CAL_DATETIME
global $DIC
Definition: shib_login.php:25
+ Here is the call graph for this function:
+ Here is the caller graph for this function:

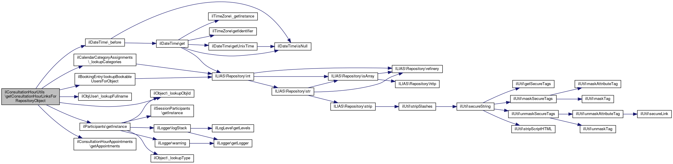
◆ getConsultationHourLinksForRepositoryObject()

static ilConsultationHourUtils::getConsultationHourLinksForRepositoryObject ( int  $ref_id,
int  $current_user_id,
array  $ctrl_class_structure 
)
static

Definition at line 26 of file class.ilConsultationHourUtils.php.

References $DIC, $user_id, ilDateTime\_before(), ilCalendarCategoryAssignments\_lookupCategories(), ilObjUser\_lookupFullname(), ilObject\_lookupObjId(), ilConsultationHourAppointments\getAppointments(), ilParticipants\getInstance(), IL_CAL_DATE, IL_CAL_DAY, IL_CAL_UNIX, and ilBookingEntry\lookupBookableUsersForObject().

Referenced by ilConsultationHoursCalendarBlockGUI\getData().

30  : array {
31  global $DIC;
32 
33  $ctrl = $DIC->ctrl();
34  $logger = $DIC->logger()->cal();
35  $ctrl->setParameterByClass(end($ctrl_class_structure), 'seed', '');
36  $ctrl->setParameterByClass(end($ctrl_class_structure), 'category_id', '');
37 
39  $participants = \ilParticipants::getInstance($ref_id);
40  $candidates = array_unique(array_merge(
41  $participants->getAdmins(),
42  $participants->getTutors()
43  ));
44  $users = \ilBookingEntry::lookupBookableUsersForObject([$obj_id], $candidates);
45  $now = new \ilDateTime(time(), IL_CAL_UNIX);
46  $links = [];
47  foreach ($users as $user_id) {
48  $next_entry = null;
49  $appointments = \ilConsultationHourAppointments::getAppointments($user_id);
50  $category_id = 0;
51  foreach ($appointments as $entry) {
52  // find next entry
53  if (ilDateTime::_before($entry->getStart(), $now, IL_CAL_DAY)) {
54  continue;
55  }
56  $category_id = ilCalendarCategoryAssignments::_lookupCategories($entry->getEntryId())[0] ?? 0;
57  $booking_entry = new ilBookingEntry($entry->getContextId());
58  if (count($booking_entry->getTargetObjIds()) > 0 && !in_array($obj_id, $booking_entry->getTargetObjIds())) {
59  continue;
60  }
61  if (!$booking_entry->isAppointmentBookableForUser($entry->getEntryId(), $current_user_id)) {
62  continue;
63  }
64  $next_entry = $entry;
65  break;
66  }
67 
68  $ctrl->setParameterByClass(end($ctrl_class_structure), 'ch_user_id', $user_id);
69  if ($category_id > 0) {
70  $ctrl->setParameterByClass(end($ctrl_class_structure), 'category_id', $category_id);
71  }
72  if ($next_entry instanceof \ilCalendarEntry) {
73  $arr = explode("-", $next_entry->getStart()->get(IL_CAL_DATE));
74  $arr[2] = "01";
75  $seed = implode("-", $arr);
76  $ctrl->setParameterByClass(
77  end($ctrl_class_structure),
78  'seed',
79  $seed
80  );
81  }
82  $current_link = [
83  'link' => $ctrl->getLinkTargetByClass($ctrl_class_structure, 'selectCHCalendarOfUser'),
84  'txt' => ilObjUser::_lookupFullname($user_id)
85  ];
86  $links[] = $current_link;
87  }
88  // Reset control structure links
89  $ctrl->setParameterByClass(end($ctrl_class_structure), 'seed', '');
90  $ctrl->setParameterByClass(end($ctrl_class_structure), 'ch_user_id', '');
91  $ctrl->setParameterByClass(end($ctrl_class_structure), 'category_id', '');
92  return $links;
93  }
static _before(ilDateTime $start, ilDateTime $end, string $a_compare_field='', string $a_tz='')
compare two dates and check start is before end This method does not consider tz offsets.
static _lookupFullname(int $a_user_id)
static getInstance(int $a_ref_id)
const IL_CAL_UNIX
static _lookupObjId(int $ref_id)
const IL_CAL_DAY
$ref_id
Definition: ltiauth.php:66
global $DIC
Definition: shib_login.php:25
static getAppointments(int $a_user_id)
Get all appointments.
const IL_CAL_DATE
static lookupBookableUsersForObject(array $a_obj_id, array $a_user_ids)
Consultation hours are offered if 1) consultation hour owner is admin or tutor and no object assignme...
+ Here is the call graph for this function:
+ Here is the caller graph for this function:

◆ lookupManagedUsers()

static ilConsultationHourUtils::lookupManagedUsers (   $a_usr_id)
static

Lookup managed users.

Returns
int[]

Definition at line 242 of file class.ilConsultationHourUtils.php.

References $DIC, $ilDB, $res, ilDBConstants\FETCHMODE_OBJECT, and ILIAS\Repository\int().

Referenced by ilBookingEntry\lookupManagedBookingsForObject().

242  : array
243  {
244  global $DIC;
245 
246  $ilDB = $DIC->database();
247  $query = 'SELECT user_id FROM cal_ch_settings ' .
248  'WHERE admin_id = ' . $ilDB->quote($a_usr_id, 'integer');
249  $res = $ilDB->query($query);
250 
251  $users = array();
252  while ($row = $res->fetchRow(ilDBConstants::FETCHMODE_OBJECT)) {
253  $users[] = (int) $row->user_id;
254  }
255  return $users;
256  }
$res
Definition: ltiservices.php:69
global $DIC
Definition: shib_login.php:25
+ Here is the call graph for this function:
+ Here is the caller graph for this function:

The documentation for this class was generated from the following file: