ILIAS  release_10 Revision v10.1-43-ga1241a92c2f
ilObject Class Reference

Class ilObject Basic functions for all objects. More...

+ Inheritance diagram for ilObject:
+ Collaboration diagram for ilObject:

Public Member Functions

 getObjectProperties ()
 
 flushObjectProperties ()
 
 withReferences ()
 determines whether objects are referenced or not (got ref ids or not) More...
 
 processAutoRating ()
 
 read ()
 
 getId ()
 
 setId (int $id)
 
 setRefId (int $ref_id)
 
 getRefId ()
 
 getType ()
 
 setType (string $type)
 
 getPresentationTitle ()
 get presentation title Normally same as title Overwritten for sessions More...
 
 getTitle ()
 
 getUntranslatedTitle ()
 Get untranslated object title WebDAV needs to access the untranslated title of an object. More...
 
 setTitle (string $title)
 
 getDescription ()
 
 setDescription (string $description)
 
 getLongDescription ()
 get object long description (stored in object_description) More...
 
 getImportId ()
 
 setImportId (string $import_id)
 
 setOfflineStatus (bool $status)
 
 getOfflineStatus ()
 
 supportsOfflineHandling ()
 
 getOwner ()
 
 getOwnerName ()
 get full name of object owner More...
 
 setOwner (int $usr_id)
 
 getCreateDate ()
 Get create date in YYYY-MM-DD HH-MM-SS format. More...
 
 getLastUpdateDate ()
 Get last update date in YYYY-MM-DD HH-MM-SS format. More...
 
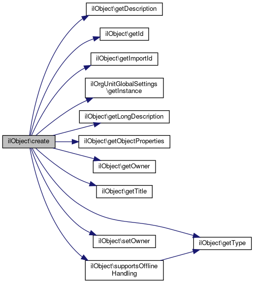
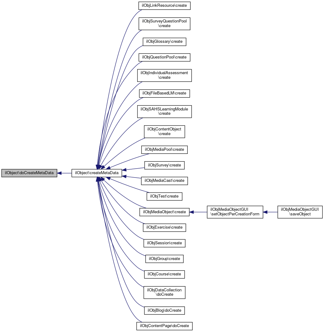
 create ()
 note: title, description and type should be set when this function is called More...
 
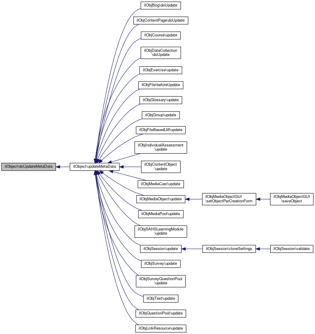
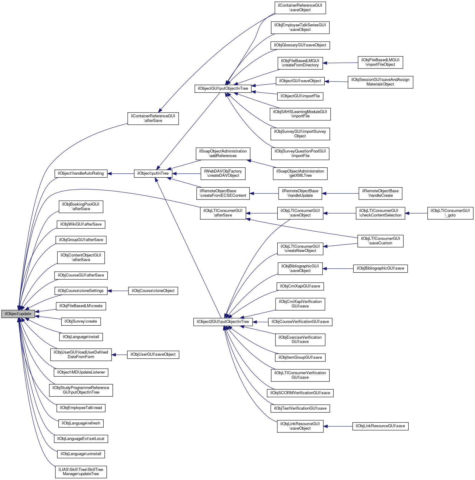
 update ()
 
 MDUpdateListener (string $element)
 Metadata update listener. More...
 
 createMetaData ()
 
 updateMetaData ()
 
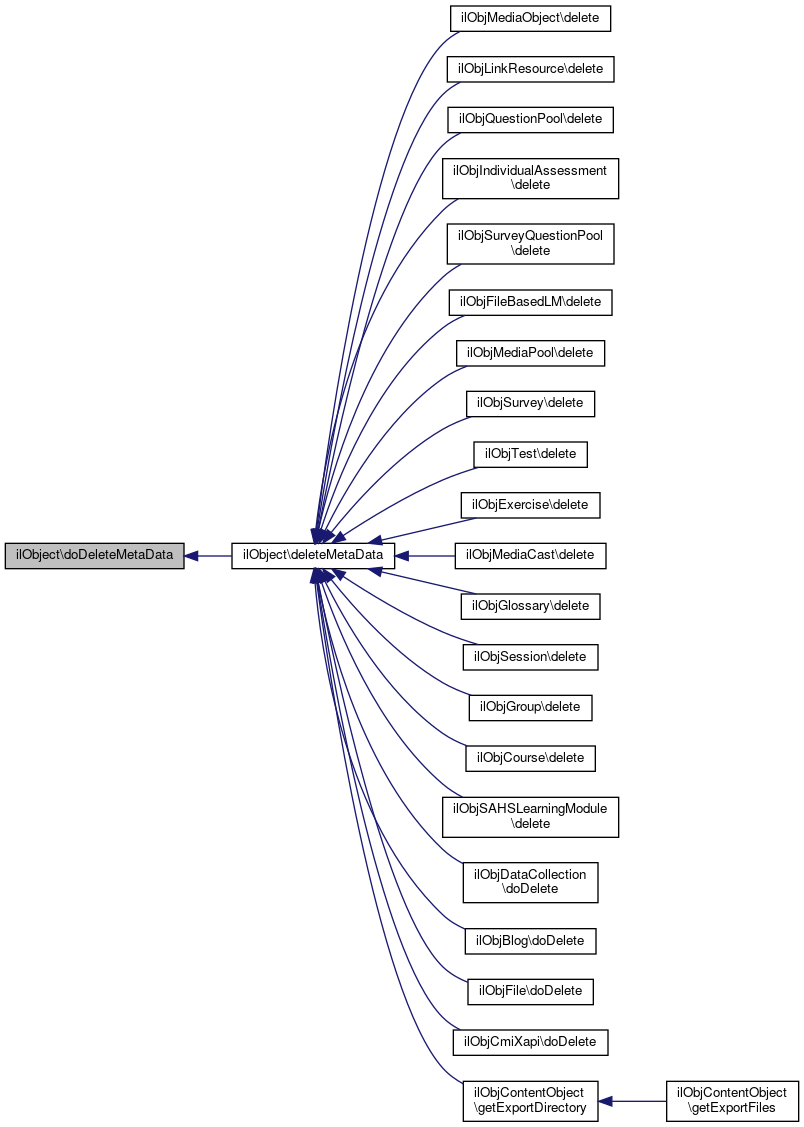
 deleteMetaData ()
 
 updateOwner ()
 update owner of object in db More...
 
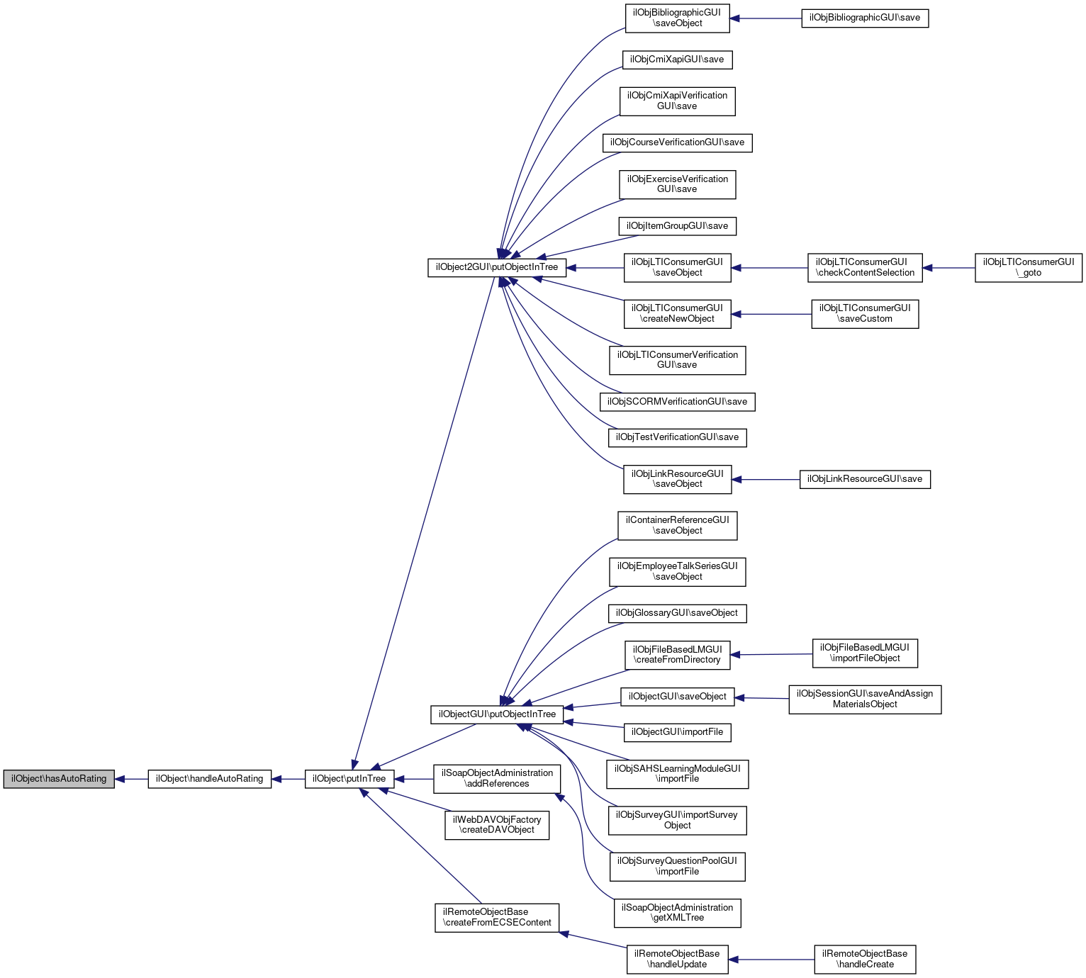
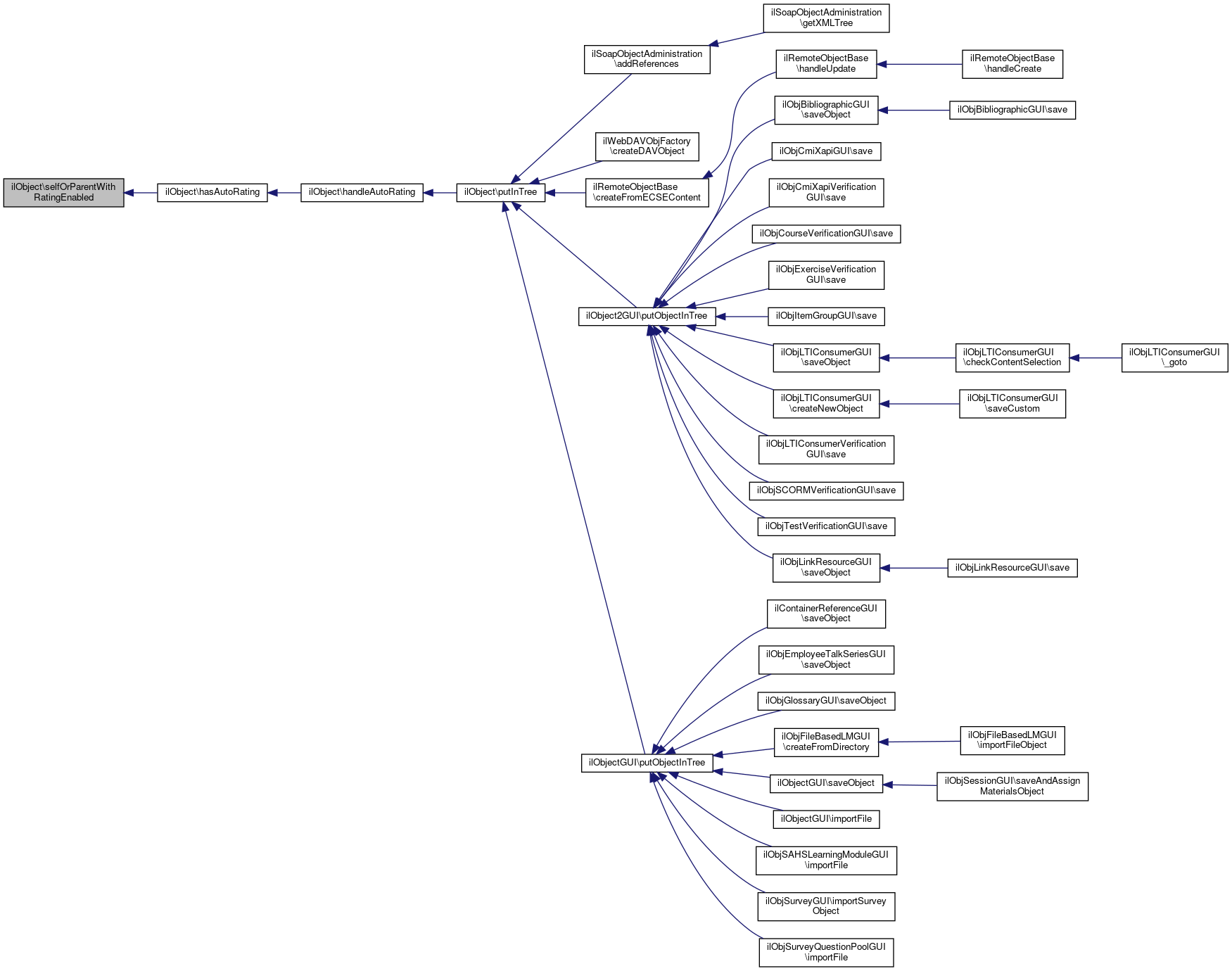
 putInTree (int $parent_ref_id)
 maybe this method should be in tree object!? More...
 
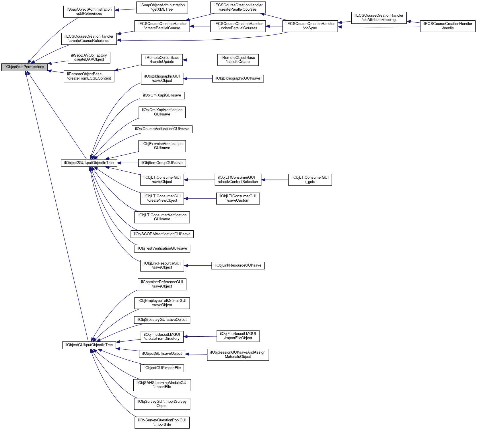
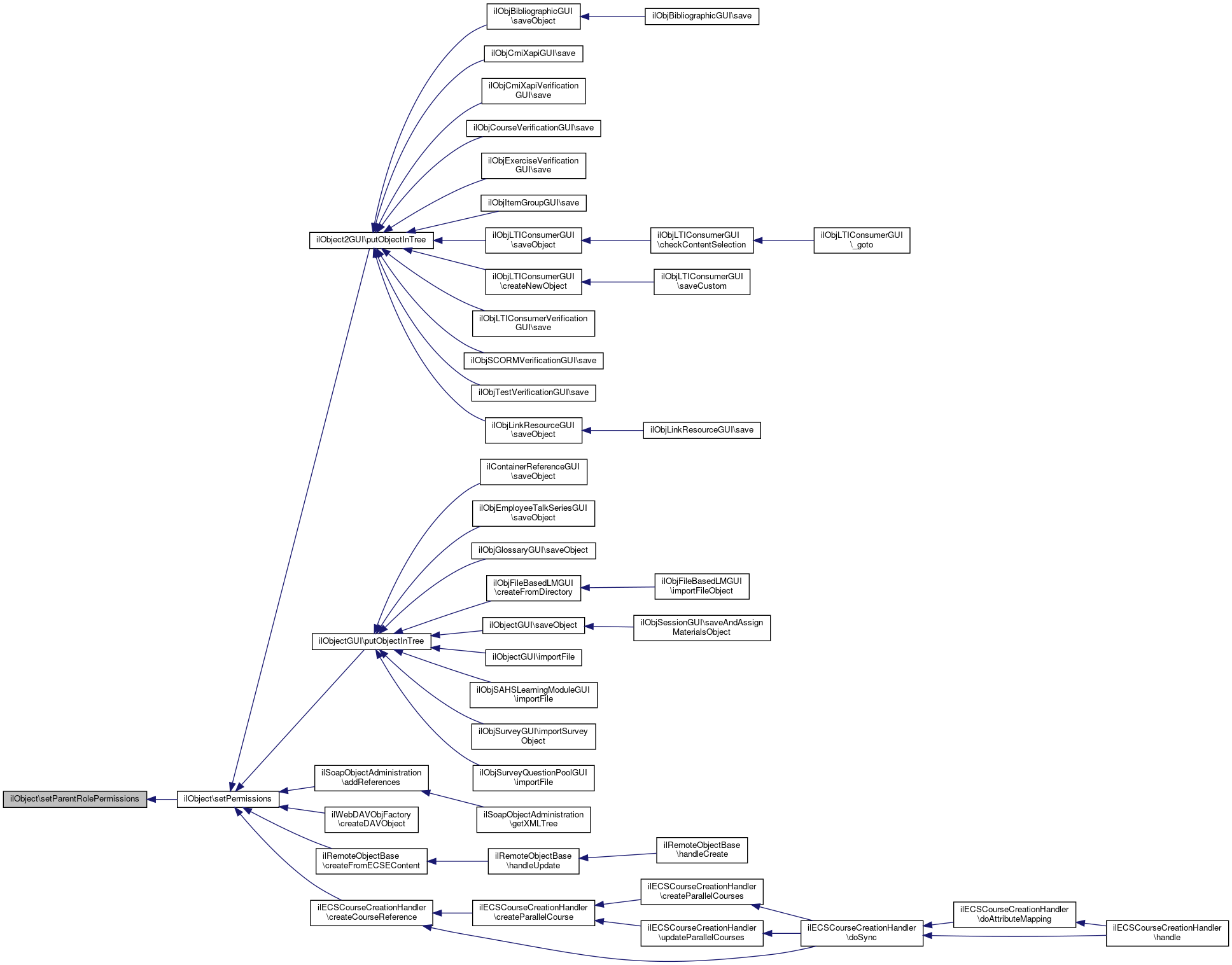
 setPermissions (int $parent_ref_id)
 
 setParentRolePermissions (int $parent_ref_id)
 Initialize the permissions of parent roles (local roles of categories, global roles...) This method is overwritten in e.g. More...
 
 createReference ()
 creates reference for object More...
 
 countReferences ()
 
 delete ()
 delete object or referenced object (in the case of a referenced object, object data is only deleted if last reference is deleted) This function removes an object entirely from system!! More...
 
 initDefaultRoles ()
 init default roles settings Purpose of this function is to create a local role folder and local roles, that are needed depending on the object type. More...
 
 applyDidacticTemplate (int $tpl_id)
 
 getXMLZip ()
 
 getHTMLDirectory ()
 
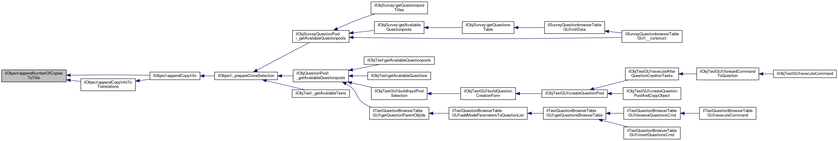
 appendCopyInfo (int $target_id, int $copy_id)
 Prepend Copy info if object with same name exists in that container. More...
 
 cloneDependencies (int $target_id, int $copy_id)
 Clone object dependencies. More...
 
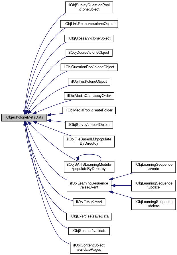
 cloneMetaData (ilObject $target_obj)
 Copy meta data. More...
 
 selfOrParentWithRatingEnabled ()
 
 getPossibleSubObjects (bool $filter=true)
 get all possible sub objects of this type the object can decide which types of sub objects are possible jut in time overwrite if the decision distinguish from standard model More...
 

Static Public Member Functions

static _lookupObjIdByImportId (string $import_id)
 Get (latest) object id for an import id. More...
 
static _lookupImportId (int $obj_id)
 
static _lookupOwnerName (int $owner_id)
 Lookup owner name for owner id. More...
 
static _getIdForImportId (string $import_id)
 
static _getAllReferences (int $id)
 get all reference ids for object ID More...
 
static _lookupTitle (int $obj_id)
 
static lookupOfflineStatus (int $obj_id)
 Lookup offline status using objectDataCache. More...
 
static _lookupOwner (int $obj_id)
 Lookup owner user ID for object ID. More...
 
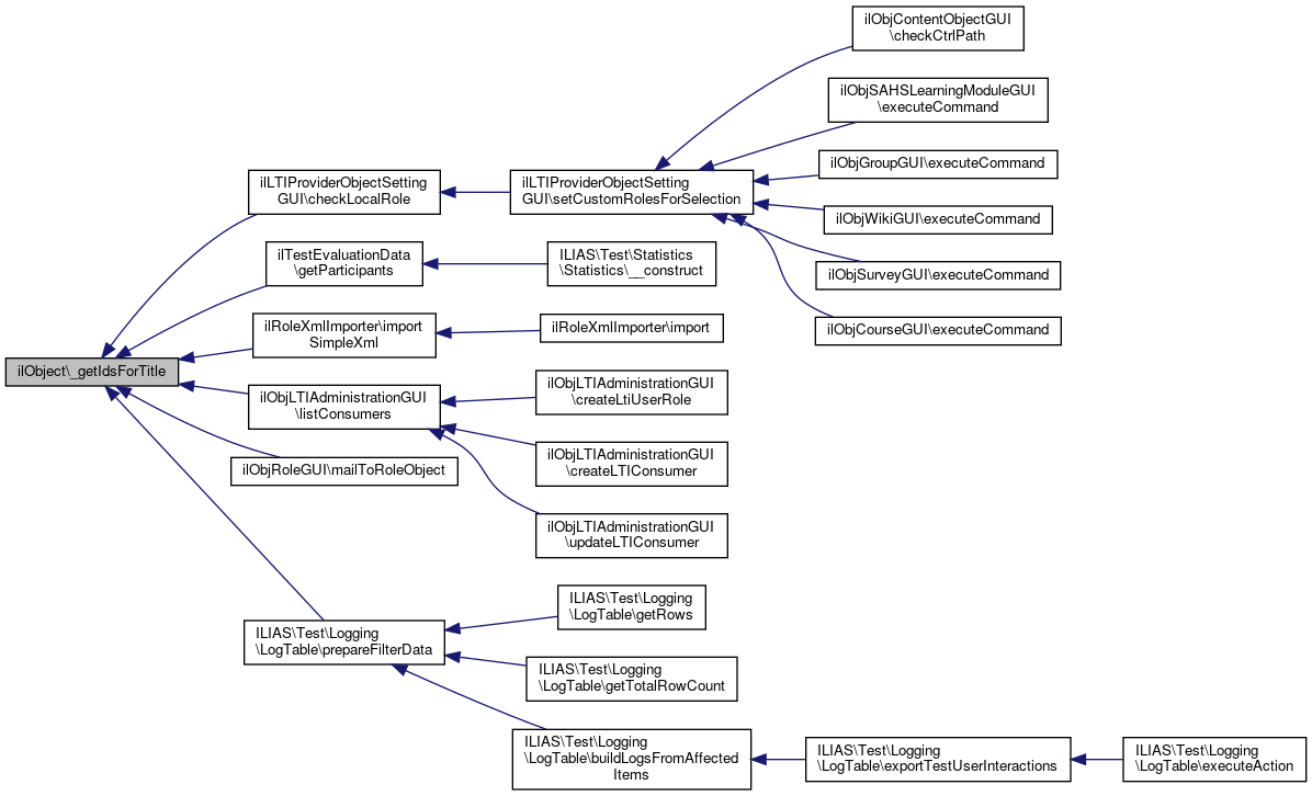
static _getIdsForTitle (string $title, string $type='', bool $partial_match=false)
 
static _lookupDescription (int $obj_id)
 
static _lookupLastUpdate (int $obj_id, bool $formatted=false)
 
static _getLastUpdateOfObjects (array $obj_ids)
 
static _lookupObjId (int $ref_id)
 
static _setDeletedDate (int $ref_id, int $deleted_by)
 
static setDeletedDates (array $ref_ids, int $user_id)
 
static _resetDeletedDate (int $ref_id)
 
static _lookupDeletedDate (int $ref_id)
 
static _writeTitle (int $obj_id, string $title)
 write title to db (static) More...
 
static _writeDescription (int $obj_id, string $desc)
 write description to db (static) More...
 
static _writeImportId (int $obj_id, string $import_id)
 write import id to db (static) More...
 
static _lookupType (int $id, bool $reference=false)
 
static _isInTrash (int $ref_id)
 
static _hasUntrashedReference (int $obj_id)
 checks whether an object has at least one reference that is not in trash More...
 
static _lookupObjectId (int $ref_id)
 
static _getObjectsDataForType (string $type, bool $omit_trash=false)
 get all objects of a certain type More...
 
static _exists (int $id, bool $reference=false, ?string $type=null)
 checks if an object exists in object_data More...
 
static _getObjectsByType (string $obj_type="", int $owner=null)
 
static _prepareCloneSelection (array $ref_ids, string $new_type, bool $show_path=true)
 Prepare copy wizard object selection. More...
 
static getIconForType (string $type)
 
static _getIcon (int $obj_id=0, string $size="big", string $type="", bool $offline=false)
 Get icon for repository item. More...
 
static collectDeletionDependencies (array &$deps, int $ref_id, int $obj_id, string $type, int $depth=0)
 Collect deletion dependencies. More...
 
static getDeletionDependencies (int $obj_id)
 Get deletion dependencies. More...
 
static getLongDescriptions (array $obj_ids)
 
static getAllOwnedRepositoryObjects (int $user_id)
 
static fixMissingTitles ($type, array &$obj_title_map)
 Try to fix missing object titles. More...
 
static _lookupCreationDate (int $obj_id)
 
static _getObjectTypeIdByTitle (string $type, \ilDBInterface $ilDB=null)
 

Data Fields

const TITLE_LENGTH = 255
 
const DESC_LENGTH = 128
 
const LONG_DESC_LENGTH = 4000
 
const TABLE_OBJECT_DATA = "object_data"
 
array $objectList
 
string $untranslatedTitle
 

Protected Member Functions

 doMDUpdateListener (string $a_element)
 
 beforeMDUpdateListener (string $a_element)
 
 doCreateMetaData ()
 
 beforeCreateMetaData ()
 
 doUpdateMetaData ()
 
 beforeUpdateMetaData ()
 
 doDeleteMetaData ()
 
 beforeDeleteMetaData ()
 
 handleAutoRating ()
 
 hasAutoRating ()
 

Protected Attributes

ilLogger $obj_log
 
ILIAS $ilias
 
ilObjectDefinition $obj_definition
 
ilDBInterface $db
 
ilLogger $log
 
ilErrorHandling $error
 
ilTree $tree
 
ilAppEventHandler $app_event_handler
 
ilRbacAdmin $rbac_admin
 
ilRbacReview $rbac_review
 
ilObjUser $user
 
ilLanguage $lng
 
LOMServices $lom_services
 
bool $call_by_reference
 
int $max_title = self::TITLE_LENGTH
 
int $max_desc = self::DESC_LENGTH
 
bool $add_dots = true
 
int $ref_id = null
 
string $type = ""
 
string $title = ""
 
string $desc = ""
 
string $long_desc = ""
 
int $owner = 0
 
string $create_date = ""
 
string $last_update = ""
 
string $import_id = ""
 
bool $register = false
 

Private Member Functions

 appendCopyInfoToTranslations (ilObjectTranslation $obj_translations, array $other_children_of_same_type)
 
 getCallbackForTitlesPerLanguageTransformation ()
 
 appendNumberOfCopiesToTitle (string $copy_suffix, string $copy_n_suffix, string $title, array $other_titles_for_lang)
 
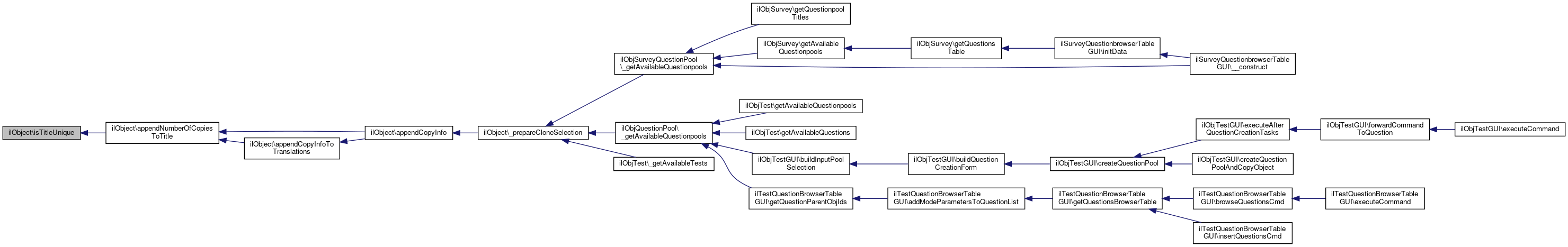
 isTitleUnique (string $title, array $nodes)
 
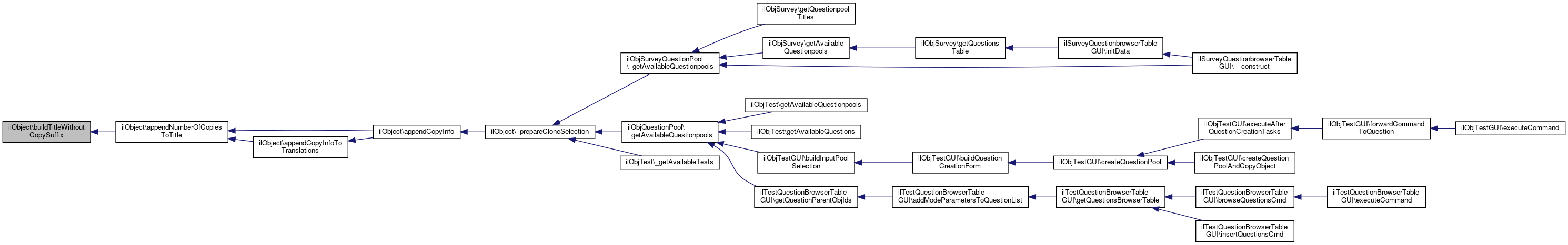
 buildTitleWithoutCopySuffix (string $copy_suffix, string $copy_n_suffix, string $title)
 

Private Attributes

ilObjectProperties $object_properties = null
 
ilObjectDIC $object_dic
 
bool $process_auto_reating = false
 

Detailed Description

Member Function Documentation

◆ _exists()

static ilObject::_exists ( int  $id,
bool  $reference = false,
?string  $type = null 
)
static

checks if an object exists in object_data

Parameters
integer$idobject id or reference id
bool$referencetrue if id is a reference, else false (default)
string | null$typestring restrict on a certain type.
Returns
bool true if object exists

Definition at line 1434 of file class.ilObject.php.

References $DIC, ilDBInterface\numRows(), ilDBInterface\query(), and ilDBInterface\quote().

Referenced by ilObjectFeedWriter\__construct(), ilBookingParticipant\__construct(), ilBookingAssignObjectsTableGUI\__construct(), _lookupOwnerName(), ilObjTalkTemplateGUI\addAdminLocatorItems(), ilNavigationHistory\addItem(), ilPCFileList\afterPageUpdate(), ilPCMediaObject\afterPageUpdate(), ilPCFileList\beforePageDelete(), ilPCMediaObject\beforePageDelete(), ilExAssTypePortfolioGUI\buildSubmissionPropertiesAndActions(), ilExAssTypeWikiTeamGUI\buildSubmissionPropertiesAndActions(), ilSoapAdministration\checkObjectAccess(), ilPersonalSettingsGUI\checkPersonalStartingPoint(), ILIAS\COPage\PC\MediaObject\MediaObjectManager\collectMediaObjects(), ILIAS\Survey\Participants\ParticipantsManager\createIfNotExisting(), ilExAssTypeWikiTeamGUI\createWiki(), ilNewsItem\delete(), ilPageObject\delete(), ilDclBaseRecordModel\deleteFile(), ilObjSCORMLearningModuleGUI\deleteTrackingForUser(), ilPublicUserProfileGUI\deliverVCard(), ilCOPageHTMLExport\exportPageElements(), ilForum\fetchPostNodeData(), ilLinksTableGUI\fillRow(), ilAdvancedMDRecordTableGUI\fillRow(), ilWikiContributorsTableGUI\fillRow(), ilPageHistoryTableGUI\fillRow(), ilMediaCastTableGUI\fillRow(), ilPDNewsTableGUI\fillRow(), ilMediaCastManageTableGUI\fillRow(), ilSearchResult\filter(), ilCronFinishUnfinishedTestPasses\finishPassForUser(), ilCronFinishUnfinishedTestPasses\finishPassOnProcessingTime(), ilStudyProgrammeExpandableProgressListGUI\getAccordionContentCoursesHTML(), ilObjEmployeeTalkGUI\getAdminTabs(), ilObjStudyProgramme\getCompletedCourses(), ilObjStyleSheet\getContentStylePath(), ilSoapCourseAdministration\getCoursesForUser(), ilPublicUserProfileGUI\getEmbeddable(), ilPersonalSkillsGUI\getEvalItem(), ilSoapGroupAdministration\getGroupsForUser(), ilGoogleMapGUI\getHtml(), ilOpenLayersMapGUI\getHtml(), ilObjMediaObject\getLinkedMediaObjects(), ilExAssignment\getMemberListData(), ilTagging\getObjectsForTagAndUser(), ilExSubmissionObjectGUI\getOverviewContentPortfolio(), ilStudyProgrammeMailTemplateContext\getSpecificPlaceholders(), ilGoogleMapGUI\getUserListHtml(), ilOpenLayersMapGUI\getUserListHtml(), ilUserStartingPointRepository\getValidAndAccessibleStartingPointAsUrl(), ilSoapObjectAdministration\getXMLTree(), ilSurveySkill\handleQuestionDeletion(), ilAdvancedMDRecordParser\handlerBeginTag(), ilAdvancedMDFieldDefinitionInternalLink\importValueFromXML(), ilCalendarRemoteAccessHandler\initUser(), ILIAS\components\Authentication\Logout\ConfigurableLogoutTarget\isInRepository(), ilWikiExportOptionHTMLWithComments\isObjectSupported(), ilIndividualAssessmentSettingsStorageDB\loadInfoSettings(), ilIndividualAssessmentSettingsStorageDB\loadSettings(), ilWebDAVRepositoryHelper\objectWithRefIdExists(), ilSCORMTrackingItemsPerUserFilterGUI\parse(), ilSCORM2004TrackingItemsPerUserFilterGUI\parse(), ilDclMobRecordRepresentation\parseFormInput(), ilNewsTimelineItemGUI\render(), ilExAssTypeWikiTeamGUI\renderOverviewContent(), ilPortfolioPageGUI\renderVerification(), ILIAS\OrgUnit\Webservices\SOAP\AddUserIdToPositionInOrgUnit\run(), ILIAS\OrgUnit\Webservices\SOAP\RemoveUserIdFromPositionInOrgUnit\run(), ilEmployeeTalkTableGUI\setTalkData(), ilNewsForContextBlockGUI\showNews(), ilPageObjectGUI\showPage(), ilObjSCORM2004LearningModuleGUI\showTrackingItems(), ilObjSCORMLearningModuleGUI\showTrackingItems(), ilSCORMTrackingItems\userDataArrayForExport(), and ilIndividualAssessmentMembers\userExists().

1434  : bool
1435  {
1436  global $DIC;
1437  $db = $DIC->database();
1438 
1439  if ($reference) {
1440  $sql =
1441  "SELECT object_data.obj_id" . PHP_EOL
1442  . "FROM " . self::TABLE_OBJECT_DATA . PHP_EOL
1443  . "LEFT JOIN object_reference ON object_reference.obj_id = object_data.obj_id " . PHP_EOL
1444  . "WHERE object_reference.ref_id= " . $db->quote($id, "integer") . PHP_EOL
1445  ;
1446  } else {
1447  $sql =
1448  "SELECT object_data.obj_id" . PHP_EOL
1449  . "FROM " . self::TABLE_OBJECT_DATA . PHP_EOL
1450  . "WHERE obj_id = " . $db->quote($id, "integer") . PHP_EOL
1451  ;
1452  }
1453 
1454  if ($type) {
1455  $sql .= " AND object_data.type = " . $db->quote($type, "text") . PHP_EOL;
1456  }
1457 
1458  $result = $db->query($sql);
1459 
1460  return (bool) $db->numRows($result);
1461  }
string $type
numRows(ilDBStatement $statement)
quote($value, string $type)
ilDBInterface $db
global $DIC
Definition: shib_login.php:25
query(string $query)
Run a (read-only) Query on the database.
$id
plugin.php for ilComponentBuildPluginInfoObjectiveTest::testAddPlugins
Definition: plugin.php:24
+ Here is the call graph for this function:
+ Here is the caller graph for this function:

◆ _getAllReferences()

static ilObject::_getAllReferences ( int  $id)
staticfinal

get all reference ids for object ID

Returns
array<int, int>

Definition at line 810 of file class.ilObject.php.

References $DIC, ilDBInterface\fetchAssoc(), ILIAS\Repository\int(), ilDBInterface\query(), and ilDBInterface\quote().

Referenced by ilCourseParticipants\__construct(), ilLearningSequenceParticipants\__construct(), ilTimingsUser\__construct(), ILIAS\Skill\Service\SkillService\__construct(), ilGroupParticipants\__construct(), ilObjectCustomUserFieldsGUI\__construct(), ilParticipant\__construct(), ilAdvancedMDRecordGUI\__construct(), ilLPListOfProgressGUI\__initDetails(), ilCourseObjectiveMaterials\__read(), ilEventParticipants\__read(), ilCourseObjectiveQuestion\__read(), ilObjWikiAccess\_checkGoto(), ilObjGlossaryAccess\_checkGoto(), ilObjContentObjectAccess\_checkGoto(), ilObjStyleSheet\_getClonableContentStyles(), ilObjLearningModuleAccess\_getCommands(), ilGlossaryTerm\_getIdForImportId(), ilInternalLink\_getIdForImportId(), ilLMObject\_getIdForImportId(), ilSessionParticipants\_getInstanceByObjId(), ilObjGroup\_getMembers(), ilNewsItem\_getNewsItemsOfUser(), ilLPStatusCollectionManual\_getStatusInfo(), ilLPStatusCollectionTLT\_getStatusInfo(), ilLPStatusEvent\_getStatusInfo(), ilStructureObjectGUI\_goto(), ilLMPageObjectGUI\_goto(), ilGlossaryTermGUI\_goto(), ilObjWikiGUI\_goto(), ilObjForumGUI\_goto(), ilObjUserTracking\_hasLearningProgressOtherUsers(), _hasUntrashedReference(), ilContainerReferenceAccess\_isAccessible(), ilObjCourseAccess\_isActivated(), ilObjSurveyQuestionPool\_isWriteable(), ilObjQuestionPool\_isWriteable(), ilCalendarScheduleFilterTimings\addCustomEvents(), ilSoapExerciseAdministration\addExercise(), ilSoapFileAdministration\addFile(), ilLPXmlWriter\addLPInformation(), ilStudyProgrammeAppEventListener\addMemberToProgrammes(), ilCalendarCategoryGUI\addReferenceLinks(), ilRepositorySearchGUI\addRole(), ilECSCourseCreationHandler\addUrlEntry(), ilObjGlossaryGUI\addUsagesToInfo(), ilLMPage\afterUpdate(), ilRegistrationCode\applyRoleAssignments(), ilSoapCourseAdministration\assignCourseMember(), ilUserImportParser\assignToRole(), ilPCParagraph\autoLinkGlossaries(), ilCalendarExport\buildAppointmentUrl(), ilObjFileGUI\buildInfoScreen(), ilObjectGUI\buildInputsForAdditionalDeletionReferences(), ILIAS\Test\Utilities\TitleColumnsBuilder\buildPossiblyLinkedTitle(), ilInfoScreenGUI\buildPublicAccessExportButton(), ilOrgUnitImporter\buildRef(), ILIAS\Certificate\Overview\CertificateOverviewTable\buildTableRows(), ilBookBookingInfoStakeholder\canBeAccessedByCurrentUser(), ilBookObjectInfoStakeholder\canBeAccessedByCurrentUser(), ilExcSubmissionStakeholder\canBeAccessedByCurrentUser(), ilExcTutorFeedbackFileStakeholder\canBeAccessedByCurrentUser(), ilExcSampleSolutionStakeholder\canBeAccessedByCurrentUser(), ilExcTutorFeedbackZipStakeholder\canBeAccessedByCurrentUser(), ilExcTutorTeamFeedbackFileStakeholder\canBeAccessedByCurrentUser(), ilExportHTMLStakeholder\canBeAccessedByCurrentUser(), ilExcPeerReviewFileStakeholder\canBeAccessedByCurrentUser(), ilExcInstructionFilesStakeholder\canBeAccessedByCurrentUser(), ilObjFileStakeholder\canBeAccessedByCurrentUser(), ilBadgeWAC\canBeDelivered(), ilContainerAccess\canBeDelivered(), ilObjBlogAccess\canBeDelivered(), ilObjPollAccess\canBeDelivered(), ilObjectAccess\canBeDelivered(), ilPortfolioAccessHandler\canBeDelivered(), ilMailSearchObjectGUI\cancel(), ILIAS\Notes\AccessManager\canDelete(), ilParticipants\canSendMailToMembers(), ilMDEditorGUI\checkAccess(), ilObjDataCollectionAccess\checkAccessForDataCollectionId(), ilMobStakeholder\checkAccessObject(), ilObjMediaObjectAccess\checkAccessObject(), ilObjDataCollectionAccess\checkActionForObjId(), ilSearchAutoComplete\checkObjectPermission(), ilGlossaryTermPermission\checkPermission(), ilContainerSorting\cloneSorting(), ilMDCopyrightUsageTableGUI\collectData(), ilAppointmentPresentationGroupGUI\collectPropertiesAndActions(), ilAppointmentPresentationCourseGUI\collectPropertiesAndActions(), ilAppointmentPresentationSessionGUI\collectPropertiesAndActions(), ilAppointmentPresentationEmployeeTalkGUI\collectPropertiesAndActions(), ilLORandomTestQuestionPools\copy(), ilECSCourseCreationHandler\createCourseReference(), ilAccountRegistrationGUI\createUser(), ilSoapCourseAdministration\deleteCourse(), ilContainerReferenceAppEventListener\deleteReferences(), ilUserImportParser\detachFromRole(), ilCalendarAppointmentGUI\distributeNotifications(), ilECSCourseCreationHandler\doAttributeMapping(), ilGroupAppEventListener\doAutoFill(), ilCourseAppEventListener\doAutoFill(), ilECSCourseCreationHandler\doSync(), ilECSEnrolmentStatusCommandQueueHandler\doUpdate(), ilConsultationHoursGUI\edit(), ilBadgePersonalTableGUI\enrichRecord(), ILIAS\Badge\ilObjectBadgeTableGUI\enrichRecord(), ilSoapCourseAdministration\excludeCourseMember(), ilECSImportedContentTableGUI\fillRow(), ilMediaObjectUsagesTableGUI\fillRow(), ilLuceneSearchResultFilter\filter(), ilSearchResult\filter(), ilContainerImporter\finalProcessing(), ilObjCourse\findCoursesWithNotEnoughMembers(), ilObjGroup\findGroupsWithNotEnoughMembers(), ilSoapUtils\findMappedReferenceForNode(), ilLPTableBaseGUI\findReferencesForObjId(), ilLPObjectStatisticsTableGUI\findReferencesForObjId(), ilSessionClassificationPathGUI\findSessionContainerForItem(), ilLPCronObjectStatistics\gatherCourseLPData(), ilGlossaryExporter\getActiveAdvMDRecords(), ILIAS\Skill\Profile\SkillProfileCompletionManager\getActualMaxLevels(), ilChatroomTabGUIFactory\getAdminTabsForCommand(), ilObjGlossary\getAllGlossaryIds(), ilMailAddressTypeHelperImpl\getAllRefIdsForObjId(), ILIAS\Skill\Usage\SkillUsageManager\getAssignedObjectsForSkillProfile(), ilExerciseGSToolProvider\getAssignmentInfo(), ILIAS\Exercise\BlogExercise\getAssignmentsOfBlog(), ilPortfolioExercise\getAssignmentsOfPortfolio(), ilObjAuthSettings\getAuthSettingsRefId(), ilObjPortfolioTemplate\getAvailablePortfolioTemplates(), ilForumAppEventListener\getCachedReferences(), ilCalendarSelectionBlockGUI\getCalendars(), ilAppointmentBaseFileHandler\getCatInfo(), ilTestRandomQuestionSetConfig\getCommaSeparatedSourceQuestionPoolLinks(), ilStudyProgrammeMembersTableGUI\getCompletionLink(), ilSoapCourseAdministration\getCoursesForUser(), ilPortfolioPageGUI\getCoursesOfUser(), ILIAS\components\ILIAS\Glossary\Table\TermUsagesTable\getDataRetrieval(), ILIAS\Bibliographic\Field\Table\AssignedObjectsTable\getDataRetrieval(), ilItemGroupDataSet\getDependencies(), ilPortfolioExerciseGUI\getExerciseInfo(), ilAppointmentCourseFileHandler\getFiles(), ilTestQuestionSetConfig\getFirstQuestionPoolRefIdByObjId(), ilBlogDraftsDerivedTaskProvider\getFirstRefIdWithPermission(), ilForumDraftsDerivedTaskProvider\getFirstRefIdWithPermission(), ilExerciseDerivedTaskProvider\getFirstRefIdWithPermission(), ILIAS\Survey\Tasks\DerivedTaskProvider\getFirstRefIdWithPermission(), ilMediaPoolPageUsagesTableGUI\getFirstWritableRefId(), ilMediaObjectUsagesTableGUI\getFirstWritableRefId(), ilSoapGroupAdministration\getGroupsForUser(), ilCalendarAppointmentPanelGUI\getHTML(), ilDidacticTemplateIconFactory\getIconPathForObject(), ilSoapSCORMAdministration\getIMSManifestXML(), ilExcRepoObjAssignmentInfo\getInfo(), ilContainerSortingSettings\getInheritedSettings(), assQuestion\getInstances(), ilAdvancedMDValues\getInstancesForObjectId(), ILIAS\Test\Settings\MainSettings\SettingsMainGUI\getIsOnlineSettingInput(), ilMediaPoolPageUsagesTableGUI\getItems(), ilMediaObjectUsagesTableGUI\getItems(), ilObjBibliographicStakeholder\getLocationURIForResourceUsage(), ilBookBookingInfoStakeholder\getLocationURIForResourceUsage(), ilBookObjectInfoStakeholder\getLocationURIForResourceUsage(), ilExcSampleSolutionStakeholder\getLocationURIForResourceUsage(), ilExcTutorFeedbackZipStakeholder\getLocationURIForResourceUsage(), ilExportHTMLStakeholder\getLocationURIForResourceUsage(), ilExcSubmissionStakeholder\getLocationURIForResourceUsage(), ilExcInstructionFilesStakeholder\getLocationURIForResourceUsage(), ilExcPeerReviewFileStakeholder\getLocationURIForResourceUsage(), ilExcTutorFeedbackFileStakeholder\getLocationURIForResourceUsage(), ilExcTutorTeamFeedbackFileStakeholder\getLocationURIForResourceUsage(), ilObjFileStakeholder\getLocationURIForResourceUsage(), ilMobStakeholder\getLocationURIForResourceUsage(), ilLPStatusEvent\getMembers(), ilObjectLP\getMembers(), ilLPStatusCollection\getMembers(), ilNotification\getNotificationsForObject(), ILIAS\MetaData\OERHarvester\RepositoryObjects\Handler\getObjectReferenceIDInContainer(), ilOrgUnitType\getOrgUnits(), ilObjStudyProgramme\getProgrammesMonitoringCategory(), ilObjStudyProgramme\getProgrammesMonitoringMemberSource(), ilTestQuestionSetConfig\getQuestionPoolPathString(), ilAppointmentPresentationGUI\getReadableRefIds(), ilContainerReferenceImporter\getReference(), ilObjStudyProgramme\getReferencesTo(), getRefIdFor(), ilObjStudyProgramme\getRefIdFor(), ilPRGAssignmentDBRepository\getRefIdFor(), ilSoapObjectAdministration\getRefIdsByImportId(), ilSoapObjectAdministration\getRefIdsByObjId(), ilForumCronNotification\getRefIdsByObjId(), ilForumNotificationDataProvider\getRefIdsByObjId(), ilLSLPEventHandler\getRefIdsOfObjId(), ilLSEventHandler\getRefIdsOfObjId(), ilExAssignmentReminder\getReminders(), ilTrQuery\getSubItemsStatusForUser(), ilPersonalSkillsGUI\getSuggestedResourcesForProfile(), ilNoteGUI\getTarget(), ilSoapTestAdministration\getTestResults(), ILIAS\Skill\Tree\SkillTreeManager\getTree(), ILIAS\News\Dashboard\DashboardNewsManager\getUserNewsObjectRefIds(), ilObjectXMLWriter\getXML(), ilGlossaryExporter\getXmlExportTailDependencies(), ilLearningSequenceExporter\getXmlRepresentation(), ilContainerReferenceExporter\getXmlRepresentation(), ilCategoryExporter\getXmlRepresentation(), ilGroupExporter\getXmlRepresentation(), ilContainerExporter\getXmlRepresentation(), ilCourseExporter\getXmlRepresentation(), ilSoapGroupAdministration\groupExists(), ilObjSession\handleAutoFill(), ilRemoteObjectBase\handleDelete(), ilSkillAppEventListener\handleEvent(), ilTaggingAppEventListener\handleEvent(), ilTrackingAppEventListener\handleEvent(), ilCertificateAppEventListener\handleLPUpdate(), ilECSAppEventListener\handleMembership(), ilObjectLP\handleMove(), ilRepositoryTrashGUI\handleMultiReferences(), ilExAssTypeWikiTeam\handleNewUpload(), ilLTIAppEventListener\handleOutcomeWithoutLP(), ilCourseReferenceAppEventListener\handleReferences(), ilECSCmsTreeSynchronizer\handleTreeUpdate(), ilECSCategoryMapping\handleUpdate(), ilLTIAppEventListener\handleUpdateStatus(), ilBadgeWAC\hasAccessToBadgeParentIdNode(), ilNotification\hasNotification(), ilParticipants\hasParticipantListAccess(), ILIAS\BookingManager\Access\AccessManager\hasPermissionOnAnyReference(), ilSoapTestAdministration\hasWritePermissionForTest(), ilSurveySyncTableGUI\importData(), ilObjectGUI\importFile(), ilObjTestXMLParser\importRandomQuestionSourcePoolDefinition(), ilSessionDataSet\importRecord(), ilGroupImporter\importXmlRepresentation(), ilCategoryImporter\importXmlRepresentation(), ilCourseImporter\importXmlRepresentation(), ilLSLocalDI\init(), ilCourseReferencePathInfo\init(), ilObjPollGUI\initEditCustomForm(), ilContainerNewsSettingsGUI\initForm(), ilExSubmissionObjectGUI\initGUIForSubmit(), ilObjStudyProgrammeReferenceListGUI\initItem(), ilObjCategoryReferenceListGUI\initItem(), ilObjGroupReferenceListGUI\initItem(), ilObjCourseReferenceListGUI\initItem(), ilObjectOwnershipManagementTableGUI\initItems(), ilObjectServiceSettingsGUI\initServiceSettingsForm(), ilDashboardLearningSequenceGUI\initViewSettings(), ilObjFilePreviewRendererGUI\isAccessGranted(), ilLPStatusCollection\isMember(), ILIAS\MetaData\OERHarvester\RepositoryObjects\Handler\isObjectDeleted(), ilLOTestQuestionAdapter\isQualifiedStartRun(), ilAssQuestionSkillAssignmentsGUI\isSyncOriginalPossibleAndAllowed(), ilObjDataCollectionAccess\isTableInDataCollection(), ilUserCertificateGUI\listCertificates(), ilGlossaryPresentationGUI\listDefinitions(), ilRepositorySearchGUI\listUsers(), ilEmployeeTalkMyStaffBaseGUI\loadActionBar(), ilStudyProgrammeUserTable\lookupTitle(), ilMailSearchObjectGUI\mailObjects(), ilCalendarScheduleFilterTimings\modifyEvent(), ilPCContentInclude\modifyPageContentPostXsl(), ilStudyProgrammeAppEventListener\onServiceTrackingUpdateStatus(), ilECSExportedContentTableGUI\parse(), ilConsultationHoursTableGUI\parse(), ilCalendarManageTableGUI\parse(), ilExAssignmentReminder\parseGradeReminders(), ilExAssignmentReminder\parsePeerReminders(), ilSearchResultPresentation\parseResultReferences(), ILIAS\Test\Logging\LogTable\prepareFilterData(), ilSkillObjDeletionHandler\processDeletion(), ilStartUpGUI\processIndexPHP(), ilGlossaryObjDeletionHandler\processObjectDeletion(), ILIAS\Calendar\ConsultationHours\BookingDataProvider\read(), ilContainerReference\read(), ilLPCollectionOfRepositoryObjects\read(), ilSkillDataSet\readData(), ilSessionDataSet\readDidacticTemplateType(), ilCalendarCategoryGUI\readPermissions(), ilCalendarCategories\readSelectedCategories(), ilSoapWebLinkAdministration\readWebLink(), ilSoapObjectAdministration\removeFromSystemByImportId(), ilStudyProgrammeAppEventListener\removeMemberFromProgrammes(), ilCmiXapiAppEventListener\removeMembers(), ilTaggingSlateContentGUI\removeTagsWithoutAccess(), ilLearningHistoryTimelineItem\render(), ilTaggingSlateContentGUI\renderResourcesForTag(), ilContainerNewsSettingsGUI\save(), ilObjStudyProgrammeAutoMembershipsGUI\save(), ilTrQuery\searchObjects(), ilSystemNotification\sendMailAndReturnRecipients(), ilMembershipCronMinMembers\sendMessage(), ILIAS\Exercise\TutorFeedbackFile\TutorFeedbackFileManager\sendNotification(), ILIAS\Notes\NotificationsManager\sendNotifications(), ilObjectCopyCourseGroupSelectionTableGUI\setObjects(), ilObjStudyProgramme\setProgressesCompletedFor(), ilEmployeeTalkTableGUI\setTalkData(), ilCalendarAppointmentGUI\showInfoScreen(), ilObjGlossaryGUI\showSelectedGlossariesForCollection(), ilPageEditorGUI\showSnippetInfo(), ilECSCmsTreeSynchronizer\syncCategory(), SurveyQuestionGUI\syncCopies(), ilECSCourseCreationHandler\syncNodeToTop(), ILIAS\Data\ObjectId\toReferenceIds(), ilObjGroup\translateViewMode(), ilObjStudyProgrammeReferenceGUI\tryingToCreateCircularReference(), ilStudyProgrammeType\updateAssignedStudyProgrammesIcons(), ilECSCourseCreationHandler\updateCourseData(), ilECSCourseCreationHandler\updateParallelCourses(), ilECSCourseCreationHandler\updateParallelGroups(), ilObjectServiceSettingsGUI\updateServiceSettingsForm(), ilSoapWebLinkAdministration\updateWebLink(), ilPDNotesGUI\view(), and ILIAS\Survey\Settings\SettingsFormGUI\withActivation().

810  : array
811  {
812  global $DIC;
813  $db = $DIC->database();
814 
815  $sql =
816  "SELECT ref_id" . PHP_EOL
817  . "FROM object_reference" . PHP_EOL
818  . "WHERE obj_id = " . $db->quote($id, 'integer') . PHP_EOL
819  ;
820 
821  $result = $db->query($sql);
822 
823  $ref = [];
824  while ($row = $db->fetchAssoc($result)) {
825  $ref[(int) $row["ref_id"]] = (int) $row["ref_id"];
826  }
827 
828  return $ref;
829  }
fetchAssoc(ilDBStatement $statement)
quote($value, string $type)
ilDBInterface $db
global $DIC
Definition: shib_login.php:25
query(string $query)
Run a (read-only) Query on the database.
$id
plugin.php for ilComponentBuildPluginInfoObjectiveTest::testAddPlugins
Definition: plugin.php:24
+ Here is the call graph for this function:
+ Here is the caller graph for this function:

◆ _getIcon()

static ilObject::_getIcon ( int  $obj_id = 0,
string  $size = "big",
string  $type = "",
bool  $offline = false 
)
staticfinal

Get icon for repository item.

Parameters
intobject id
stringsize (big, small, tiny)
stringobject type
booltrue: offline, false: online

Definition at line 1921 of file class.ilObject.php.

Referenced by ILIAS\Badge\ilBadgeUserTableGUI\__construct(), ilCourseContentGUI\__renderUserItem(), ilContainerStartObjectsGUI\askDeleteStarterObject(), ilObjFileComponentBuilder\buildConfirmDeleteAllVersionsModal(), ilObjFileComponentBuilder\buildConfirmDeleteSpecificVersionsModal(), ilObjWorkspaceFolderGUI\buildObjectType(), ilTestLearningObjectivesStatusGUI\buildStatusItems(), ilObjUserFolderGUI\confirmDeleteExportFileObject(), ilLTIConsumerAdministrationGUI\confirmDeleteProviders(), ilObjForumGUI\confirmDeleteThreadDraftsObject(), ilRepositoryTrashGUI\confirmRemoveFromSystemObject(), ilAdministrationCommandGUI\delete(), ilObjWorkspaceFolderGUI\deleteConfirmation(), ilFileVersionsGUI\deleteVersions(), ILIAS\Badge\ilObjectBadgeTableGUI\enrichRecord(), ilObjectPluginGUI\executeCommand(), ilRegistrationGUI\fillMembershipLimitation(), ilSCTreeDuplicatesTableGUI\fillObjectRow(), ilObjClipboardTableGUI\fillRow(), ilDashObjectsTableGUI\fillRow(), ilCourseObjectiveMaterialAssignmentTableGUI\fillRow(), ilECSImportedContentTableGUI\fillRow(), ilSubItemSelectionTableGUI\fillRow(), ilObjectCopyProgressTableGUI\fillRow(), ilLTIConsumerProviderUsageTableGUI\fillRow(), ilExportSelectionTableGUI\fillRow(), ilCourseObjectivesTableGUI\fillRow(), ilCourseObjectiveQuestionAssignmentTableGUI\fillRow(), ilItemGroupItemsTableGUI\fillRow(), ilLPCollectionSettingsTableGUI\fillRow(), ilSearchResultTableGUI\fillRow(), ilObjectTableGUI\fillRow(), ilObjectCopySelectionTableGUI\fillRow(), ilPDNewsTableGUI\fillRow(), ilAdminSubItemsTableGUI\fillRow(), ilTrashTableGUI\fillRow(), ilModulesTableGUI\fillRow(), ilSessionMaterialsTableGUI\fillRow(), ilLPProgressTableGUI\fillRow(), ilTrUserObjectsPropsTableGUI\fillRow(), ilLPObjectStatisticsDailyTableGUI\fillRow(), ilLPObjectStatisticsTableGUI\fillRow(), ilLTIConsumerProviderTableGUI\fillRow(), ilLPObjectStatisticsLPTableGUI\fillRow(), ilTrSummaryTableGUI\fillRow(), ilECSNodeMappingLocalExplorer\formatHeader(), ilECSNodeMappingCmsExplorer\formatHeader(), ilPasteIntoMultipleItemsExplorer\formatHeader(), ilRepositoryExplorer\formatHeader(), ilPasteIntoMultipleItemsExplorer\formatObject(), ILIAS\Bibliographic\Field\Table\LevelResourcesTable\getComponent(), ilTrackingLearningHistoryProvider\getEntries(), ILIAS\Repository\Provider\RepositoryMainBarProvider\getHomeItem(), ilPathGUI\getHTML(), ilLocatorGUI\getHTML(), ilTaggingGUI\getHTML(), ilObjLTIConsumerListGUI\getIconHref(), ilStudyProgrammeProgressListGUI\getIconPath(), ilLSItemsDB\getIconPathForType(), ilRepositoryExplorer\getImage(), ilUtil\getImageTagByType(), ilNewsForContextBlockGUI\getInfoForData(), ilContainerContentGUI\getIntroduction(), ilLPObjectStatisticsTypesTableGUI\getItems(), ilDashboardBlockGUI\getManageFields(), ilOrgUnitExplorerGUI\getNodeIcon(), ilAdministrationExplorerGUI\getNodeIcon(), ilRepositoryExplorerGUI\getNodeIcon(), ilRepositorySelectorExplorerGUI\getNodeIcon(), ilForumExplorerGUI\getNodeIcon(), ilNoteGUI\getOriginHeader(), ilCourseStartObjectsTableGUI\getPossibleObjects(), ilContainerStartObjectsTableGUI\getPossibleObjects(), ilTrMatrixTableGUI\getSelectableColumns(), ilCourseStartObjectsTableGUI\getStartObjects(), ilContainerStartObjectsTableGUI\getStartObjects(), ilObjGroupReferenceListGUI\getTypeIcon(), ilObjStudyProgrammeReferenceListGUI\getTypeIcon(), ilObjCourseReferenceListGUI\getTypeIcon(), ilObjCategoryReferenceListGUI\getTypeIcon(), ilLPListOfSettingsGUI\handleLPUsageInfo(), ilCourseObjectivesGUI\initFormLimits(), ilPCResourcesGUI\insertResourcesIntoPageContent(), ilSearchBaseGUI\prepareOutput(), ilFavouritesListGUI\render(), ilNewsTimelineItemGUI\render(), ILIAS\Repository\Provider\RepositoryMainBarProvider\renderLastVisited(), ilPortfolioPageGUI\renderMyCourses(), ilTaggingSlateContentGUI\renderResourcesForTag(), ilConditionHandlerTableGUI\setConditions(), ilObjectGUI\setTitleAndDescription(), ilObjContentPageGUI\setTitleAndDescription(), ilObjQuestionPoolGUI\setTitleAndDescription(), ilRepositoryTrashGUI\showDeleteConfirmation(), ilNewsForContextBlockGUI\showNews(), and ilObjGlossaryGUI\showSelectedGlossariesForCollection().

1926  : string {
1927  return self::getIconForReference(0, $obj_id, $size, $type, $offline);
1928  }
string $type
+ Here is the caller graph for this function:

◆ _getIdForImportId()

static ilObject::_getIdForImportId ( string  $import_id)
staticfinal

Definition at line 784 of file class.ilObject.php.

References $DIC, ilDBInterface\fetchAssoc(), ilDBInterface\query(), ilDBInterface\quote(), and ilDBInterface\setLimit().

Referenced by ilInternalLink\_getIdForImportId(), and ilDataSet\parseObjectExportId().

784  : int
785  {
786  global $DIC;
787  $db = $DIC->database();
788  $db->setLimit(1, 0);
789 
790  $sql =
791  "SELECT obj_id" . PHP_EOL
792  . "FROM " . self::TABLE_OBJECT_DATA . PHP_EOL
793  . "WHERE import_id = " . $db->quote($import_id, "text") . PHP_EOL
794  . "ORDER BY create_date DESC" . PHP_EOL
795  ;
796 
797  $result = $db->query($sql);
798 
799  if ($row = $db->fetchAssoc($result)) {
800  return (int) $row["obj_id"];
801  }
802 
803  return 0;
804  }
fetchAssoc(ilDBStatement $statement)
quote($value, string $type)
setLimit(int $limit, int $offset=0)
ilDBInterface $db
global $DIC
Definition: shib_login.php:25
query(string $query)
Run a (read-only) Query on the database.
string $import_id
+ Here is the call graph for this function:
+ Here is the caller graph for this function:

◆ _getIdsForTitle()

static ilObject::_getIdsForTitle ( string  $title,
string  $type = '',
bool  $partial_match = false 
)
staticfinal
Returns
int[]

Definition at line 858 of file class.ilObject.php.

References $DIC, ilDBInterface\fetchAssoc(), ILIAS\Repository\int(), ilDBInterface\like(), ilDBInterface\query(), and ilDBInterface\quote().

Referenced by ilLTIProviderObjectSettingGUI\checkLocalRole(), ilTestEvaluationData\getParticipants(), ilRoleXmlImporter\importSimpleXml(), ilObjLTIAdministrationGUI\listConsumers(), ilObjRoleGUI\mailToRoleObject(), and ILIAS\Test\Logging\LogTable\prepareFilterData().

858  : array
859  {
860  global $DIC;
861  $db = $DIC->database();
862 
863  $where = "title = " . $db->quote($title, "text");
864  if ($partial_match) {
865  $where = $db->like("title", "text", '%' . $title . '%');
866  }
867 
868  $sql =
869  "SELECT obj_id" . PHP_EOL
870  . "FROM " . self::TABLE_OBJECT_DATA . PHP_EOL
871  . "WHERE " . $where . PHP_EOL
872  ;
873 
874  if ($type != '') {
875  $sql .= " AND type = " . $db->quote($type, "text");
876  }
877 
878  $result = $db->query($sql);
879 
880  $object_ids = [];
881  while ($row = $db->fetchAssoc($result)) {
882  $object_ids[] = (int) $row['obj_id'];
883  }
884 
885  return $object_ids;
886  }
string $title
string $type
fetchAssoc(ilDBStatement $statement)
like(string $column, string $type, string $value="?", bool $case_insensitive=true)
Generate a like subquery.
quote($value, string $type)
ilDBInterface $db
global $DIC
Definition: shib_login.php:25
query(string $query)
Run a (read-only) Query on the database.
+ Here is the call graph for this function:
+ Here is the caller graph for this function:

◆ _getLastUpdateOfObjects()

static ilObject::_getLastUpdateOfObjects ( array  $obj_ids)
staticfinal

Definition at line 907 of file class.ilObject.php.

References $DIC, ilDBInterface\fetchAssoc(), ilDBInterface\in(), and ilDBInterface\query().

Referenced by ilPageObject\getLastUpdateOfIncludedElements().

907  : string
908  {
909  global $DIC;
910  $db = $DIC->database();
911 
912  $sql =
913  "SELECT MAX(last_update) as last_update" . PHP_EOL
914  . "FROM " . self::TABLE_OBJECT_DATA . PHP_EOL
915  . "WHERE " . $db->in("obj_id", $obj_ids, false, "integer") . PHP_EOL
916  ;
917 
918  $result = $db->query($sql);
919  $row = $db->fetchAssoc($result);
920 
921  return (string) $row["last_update"];
922  }
fetchAssoc(ilDBStatement $statement)
ilDBInterface $db
global $DIC
Definition: shib_login.php:25
query(string $query)
Run a (read-only) Query on the database.
in(string $field, array $values, bool $negate=false, string $type="")
+ Here is the call graph for this function:
+ Here is the caller graph for this function:

◆ _getObjectsByType()

static ilObject::_getObjectsByType ( string  $obj_type = "",
int  $owner = null 
)
staticfinal

Definition at line 1472 of file class.ilObject.php.

References $DIC, ilDBInterface\fetchAssoc(), ilDBInterface\numRows(), ilDBInterface\query(), and ilDBInterface\quote().

Referenced by ILIAS\Skill\Service\SkillService\__construct(), ilLanguage\_getInstalledLanguages(), ilObjUserTracking\_hasLearningProgressOtherUsers(), ilChatroomServerConfigStoredObjective\achieve(), ilDashboardPage\afterConstructor(), ilBadgeWAC\canBeDelivered(), ilChatroomMetricsCollectedObjective\collectFrom(), ilObjLanguageFolderGUI\confirmRefreshObject(), ilObjLanguageFolderGUI\executeCommand(), ilLPCronObjectStatistics\gatherCourseLPData(), ilChatroomTabGUIFactory\getAdminTabsForCommand(), ilObjAuthSettings\getAuthSettingsRefId(), ilObjPortfolioTemplate\getAvailablePortfolioTemplates(), ilObjLanguage\getInstalledLanguages(), ilObjLanguageFolder\getLanguages(), ilEmployeeTalkMyStaffBaseGUI\loadActionBar(), ilAdvancedMDRecordLanguageTableGUI\readLanguages(), and ilObjLanguage\refreshAll().

1472  : array
1473  {
1474  global $DIC;
1475  $db = $DIC->database();
1476 
1477  $order = " ORDER BY title";
1478 
1479  $where = "";
1480  if ($obj_type) {
1481  $where = "WHERE type = " . $db->quote($obj_type, "text");
1482 
1483  if (!is_null($owner)) {
1484  $where .= " AND owner = " . $db->quote($owner, "integer");
1485  }
1486  }
1487 
1488  $sql =
1489  "SELECT obj_id, type, title, description, owner, create_date, last_update, import_id, offline" . PHP_EOL
1490  . "FROM " . self::TABLE_OBJECT_DATA . PHP_EOL
1491  . $where . PHP_EOL
1492  . $order . PHP_EOL
1493  ;
1494  $result = $db->query($sql);
1495 
1496  $arr = [];
1497  if ($db->numRows($result) > 0) {
1498  while ($row = $db->fetchAssoc($result)) {
1499  $row["desc"] = $row["description"];
1500  $arr[$row["obj_id"]] = $row;
1501  }
1502  }
1503 
1504  return $arr;
1505  }
numRows(ilDBStatement $statement)
fetchAssoc(ilDBStatement $statement)
quote($value, string $type)
ilDBInterface $db
global $DIC
Definition: shib_login.php:25
query(string $query)
Run a (read-only) Query on the database.
+ Here is the call graph for this function:
+ Here is the caller graph for this function:

◆ _getObjectsDataForType()

static ilObject::_getObjectsDataForType ( string  $type,
bool  $omit_trash = false 
)
staticfinal

get all objects of a certain type

Parameters
string$typedesired object type
boolean$omit_trashomit objects, that are in trash only
Returns
array of object data arrays ("id", "title", "type", "description")

Definition at line 1130 of file class.ilObject.php.

References $DIC, _hasUntrashedReference(), ilDBInterface\fetchAssoc(), ilDBInterface\query(), and ilDBInterface\quote().

Referenced by ilObjStyleSheet\_addMissingStyleClassesToAllStyles().

1130  : array
1131  {
1132  global $DIC;
1133  $db = $DIC->database();
1134 
1135  $sql =
1136  "SELECT obj_id, type, title, description, owner, create_date, last_update, import_id, offline" . PHP_EOL
1137  . "FROM " . self::TABLE_OBJECT_DATA . PHP_EOL
1138  . "WHERE type = " . $db->quote($type, "text") . PHP_EOL
1139  ;
1140  $result = $db->query($sql);
1141 
1142  $objects = [];
1143  while ($row = $db->fetchAssoc($result)) {
1144  if ((!$omit_trash) || ilObject::_hasUntrashedReference((int) $row["obj_id"])) {
1145  $objects[$row["title"] . "." . $row["obj_id"]] = [
1146  "id" => $row["obj_id"],
1147  "type" => $row["type"],
1148  "title" => $row["title"],
1149  "description" => $row["description"]
1150  ];
1151  }
1152  }
1153  ksort($objects);
1154  return $objects;
1155  }
string $type
fetchAssoc(ilDBStatement $statement)
static _hasUntrashedReference(int $obj_id)
checks whether an object has at least one reference that is not in trash
quote($value, string $type)
ilDBInterface $db
global $DIC
Definition: shib_login.php:25
query(string $query)
Run a (read-only) Query on the database.
+ Here is the call graph for this function:
+ Here is the caller graph for this function:

◆ _getObjectTypeIdByTitle()

static ilObject::_getObjectTypeIdByTitle ( string  $type,
\ilDBInterface  $ilDB = null 
)
static

Definition at line 2165 of file class.ilObject.php.

References $DIC, $ilDB, and $res.

Referenced by ilAccessRBACOperationDeletedObjective\achieve(), ilAccessCustomRBACOperationAddedObjective\achieve(), ilAccessRbacStandardOperationsAddedObjective\achieve(), ilDBUpdateNewObjectType\addAdminNode(), ilDBUpdateNewObjectType\addNewType(), ilDBUpdateNewObjectType\addRBACCreate(), ilDBUpdateNewObjectType\applyInitialPermissionGuideline(), ilDBUpdateNewObjectType\deleteRBACOperation(), ilObjectNewTypeAddedObjective\isApplicable(), ilAccessRbacStandardOperationsAddedObjective\isApplicable(), ilAccessCustomRBACOperationAddedObjective\isApplicable(), ilTreeAdminNodeAddedObjective\isApplicable(), and ilAccessInitialPermissionGuidelineAppliedObjective\isApplicable().

2165  : ?int
2166  {
2167  if (!$ilDB) {
2168  global $DIC;
2169  $ilDB = $DIC->database();
2170  }
2171 
2172  $sql =
2173  "SELECT obj_id FROM object_data" . PHP_EOL
2174  . "WHERE type = 'typ'" . PHP_EOL
2175  . "AND title = " . $ilDB->quote($type, 'text') . PHP_EOL
2176  ;
2177 
2178  $res = $ilDB->query($sql);
2179  if ($ilDB->numRows($res) == 0) {
2180  return null;
2181  }
2182 
2183  $row = $ilDB->fetchAssoc($res);
2184  return (int) $row['obj_id'] ?? null;
2185  }
$res
Definition: ltiservices.php:69
string $type
global $DIC
Definition: shib_login.php:25
+ Here is the caller graph for this function:

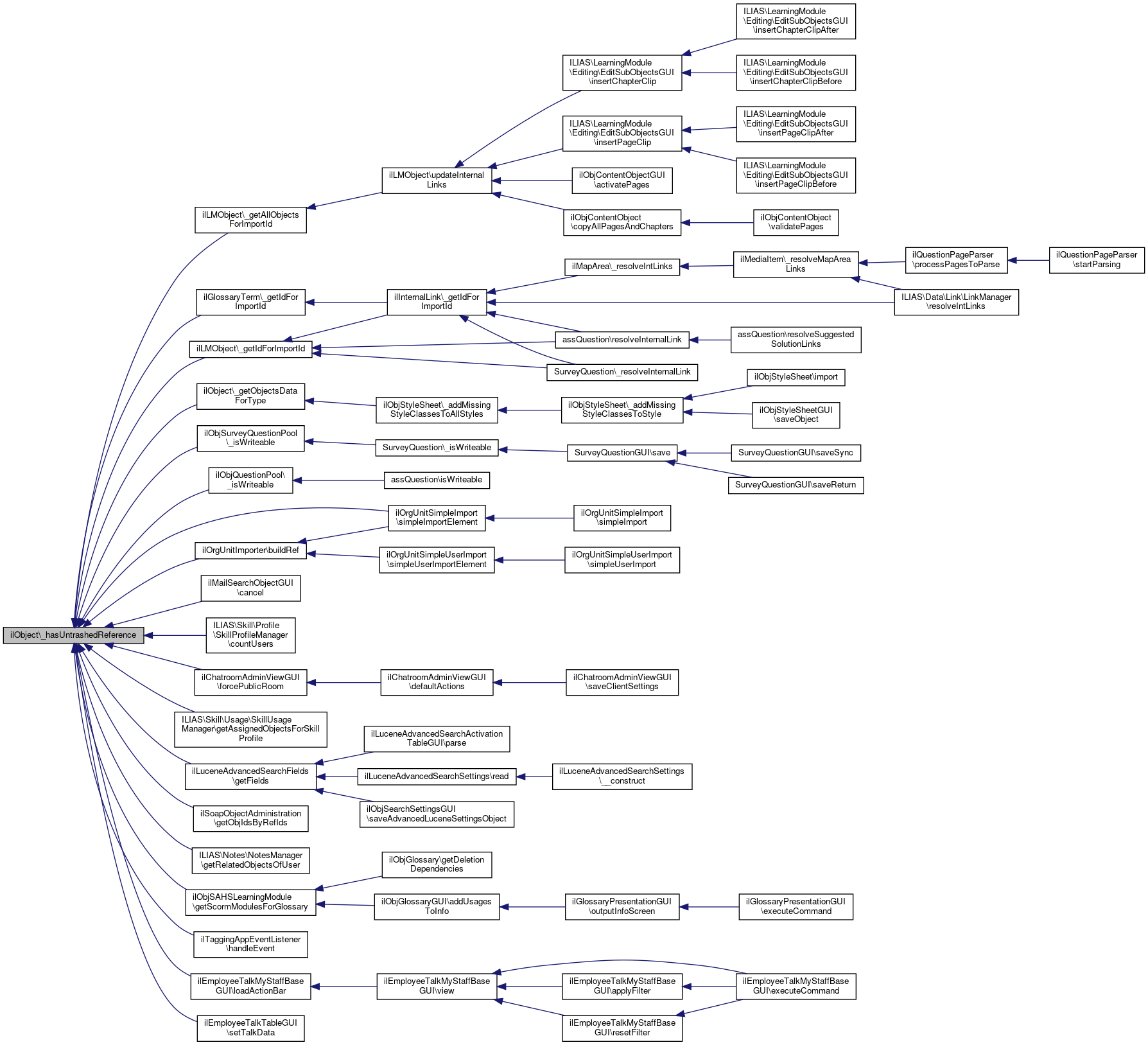
◆ _hasUntrashedReference()

static ilObject::_hasUntrashedReference ( int  $obj_id)
staticfinal

checks whether an object has at least one reference that is not in trash

Definition at line 1105 of file class.ilObject.php.

References _getAllReferences(), and _isInTrash().

Referenced by ilLMObject\_getAllObjectsForImportId(), ilGlossaryTerm\_getIdForImportId(), ilLMObject\_getIdForImportId(), _getObjectsDataForType(), ilObjSurveyQuestionPool\_isWriteable(), ilObjQuestionPool\_isWriteable(), ilOrgUnitImporter\buildRef(), ilMailSearchObjectGUI\cancel(), ILIAS\Skill\Profile\SkillProfileManager\countUsers(), ilChatroomAdminViewGUI\forcePublicRoom(), ILIAS\Skill\Usage\SkillUsageManager\getAssignedObjectsForSkillProfile(), ilLuceneAdvancedSearchFields\getFields(), ilSoapObjectAdministration\getObjIdsByRefIds(), ILIAS\Notes\NotesManager\getRelatedObjectsOfUser(), ilObjSAHSLearningModule\getScormModulesForGlossary(), ilTaggingAppEventListener\handleEvent(), ilEmployeeTalkMyStaffBaseGUI\loadActionBar(), ilEmployeeTalkTableGUI\setTalkData(), and ilOrgUnitSimpleImport\simpleImportElement().

1105  : bool
1106  {
1107  $ref_ids = ilObject::_getAllReferences($obj_id);
1108  foreach ($ref_ids as $ref_id) {
1109  if (!ilObject::_isInTrash($ref_id)) {
1110  return true;
1111  }
1112  }
1113 
1114  return false;
1115  }
static _getAllReferences(int $id)
get all reference ids for object ID
static _isInTrash(int $ref_id)
+ Here is the call graph for this function:
+ Here is the caller graph for this function:

◆ _isInTrash()

static ilObject::_isInTrash ( int  $ref_id)
staticfinal

Definition at line 1096 of file class.ilObject.php.

References $DIC.

Referenced by _hasUntrashedReference(), ilSoapCourseAdministration\addCourse(), ilSoapExerciseAdministration\addExercise(), ilSoapFileAdministration\addFile(), ilSoapGroupAdministration\addGroup(), ilSoapRBACAdministration\addRole(), ilSoapRBACAdministration\addRoleFromTemplate(), ilOrgUnitImporter\buildRef(), ILIAS\Test\Utilities\TitleColumnsBuilder\buildTestTitleAsLink(), ilSoapAdministration\checkObjectAccess(), ilSoapWebLinkAdministration\createWebLink(), ilSoapDataCollectionAdministration\exportDataCollectionContent(), ilMStShowUserCoursesTableGUI\fillRow(), ilMStListCoursesTableGUI\fillRow(), ilStudyProgrammeMembersTableGUI\getCompletionLink(), ilSoapCourseAdministration\getCoursesForUser(), ilSoapGroupAdministration\getGroupsForUser(), ilSoapSCORMAdministration\getIMSManifestXML(), ilSoapObjectAdministration\getObjectByReference(), ilSoapRBACAdministration\getObjectTreeOperations(), ilOrgUnitType\getOrgUnits(), ilSoapObjectAdministration\getPathForRefId(), ilSoapTestAdministration\getTestResults(), ilSoapObjectAdministration\getXMLTree(), ilSoapGroupAdministration\groupExists(), ilCopyWizardSettingsXMLParser\handlerBeginTag(), ilSoapSCORMAdministration\hasSCORMCertificate(), ILIAS\components\Authentication\Logout\ConfigurableLogoutTarget\isInRepository(), ilStudyProgrammeUserTable\lookupTitle(), ilSoapObjectAdministration\moveObject(), ilSoapWebLinkAdministration\readWebLink(), ilCollectFilesJob\recurseFolder(), ilSoapObjectAdministration\removeFromSystemByImportId(), ilSoapTestAdministration\removeTestResults(), ilSoapWebLinkAdministration\updateWebLink(), and ilCheckSumOfFileSizesJob\validateAccess().

1096  : bool
1097  {
1098  global $DIC;
1099  return $DIC->repositoryTree()->isDeleted($ref_id);
1100  }
global $DIC
Definition: shib_login.php:25
+ Here is the caller graph for this function:

◆ _lookupCreationDate()

static ilObject::_lookupCreationDate ( int  $obj_id)
static

Definition at line 2137 of file class.ilObject.php.

References $DIC, ilDBInterface\fetchAssoc(), ilDBInterface\query(), and ilDBInterface\quote().

Referenced by ilSearchResult\filter(), ILIAS\Help\Module\ModuleDBRepository\getHelpModules(), ilSearchResultPresentation\renderItemList(), and ilSearchResultTableGUI\setDataAndApplySortation().

2137  : string
2138  {
2139  global $DIC;
2140  $db = $DIC->database();
2141 
2142  $sql =
2143  "SELECT create_date" . PHP_EOL
2144  . "FROM " . self::TABLE_OBJECT_DATA . PHP_EOL
2145  . "WHERE obj_id = " . $db->quote($obj_id, "integer") . PHP_EOL
2146  ;
2147  $result = $db->query($sql);
2148  $rec = $db->fetchAssoc($result);
2149  return $rec["create_date"];
2150  }
fetchAssoc(ilDBStatement $statement)
quote($value, string $type)
ilDBInterface $db
global $DIC
Definition: shib_login.php:25
query(string $query)
Run a (read-only) Query on the database.
+ Here is the call graph for this function:
+ Here is the caller graph for this function:

◆ _lookupDeletedDate()

static ilObject::_lookupDeletedDate ( int  $ref_id)
staticfinal

Definition at line 981 of file class.ilObject.php.

References $DIC, ilDBInterface\fetchAssoc(), ilDBInterface\query(), and ilDBInterface\quote().

Referenced by ilStudyProgrammeExpandableProgressListGUI\getAccordionContentCoursesHTML(), ilObjStudyProgramme\getCompletedCourses(), and ilStudyProgrammeMailTemplateContext\getSpecificPlaceholders().

981  : ?string
982  {
983  global $DIC;
984  $db = $DIC->database();
985 
986  $sql =
987  "SELECT deleted" . PHP_EOL
988  . "FROM object_reference" . PHP_EOL
989  . "WHERE ref_id = " . $db->quote($ref_id, "integer") . PHP_EOL
990  ;
991  $result = $db->query($sql);
992  $row = $db->fetchAssoc($result);
993 
994  return $row["deleted"] ?? null;
995  }
fetchAssoc(ilDBStatement $statement)
quote($value, string $type)
ilDBInterface $db
global $DIC
Definition: shib_login.php:25
query(string $query)
Run a (read-only) Query on the database.
+ Here is the call graph for this function:
+ Here is the caller graph for this function:

◆ _lookupDescription()

static ilObject::_lookupDescription ( int  $obj_id)
staticfinal

Definition at line 888 of file class.ilObject.php.

References $DIC.

Referenced by ilLPStatusEvent\_getStatusInfo(), ilDidacticTemplateLocalRoleAction\apply(), ilMDCopyrightUsageTableGUI\collectData(), ilECSSettingsGUI\exportImported(), ilECSSettingsGUI\exportReleased(), ilTaxonomyListTableGUI\fillRow(), ilObjectTranslation\getDefaultDescription(), ilFavouritesDBRepository\getFavouritesOfUser(), ilObjTest\getGroupData(), ilCourseGroupingAssignmentTableGUI\getItems(), ilObjTest\getRoleData(), ilObjStudyProgrammeAutoMembershipsGUI\getSelectionForm(), ilDashboardRecommendedContentGUI\initData(), ilCourseObjectivesGUI\initFormLimits(), ilObjStudyProgrammeReferenceListGUI\initItem(), ilObjCategoryReferenceListGUI\initItem(), ilObjGroupReferenceListGUI\initItem(), ilObjCourseReferenceListGUI\initItem(), ilSearchResultPresentation\lookupDescription(), ilCalendarSharedRoleListTableGUI\parse(), ilCalendarSharedListTableGUI\parse(), ilObjectCopyProgressTableGUI\parse(), ilCourseObjectiveQuestionsTableGUI\parse(), ilRepositoryObjectResultTableGUI\parseObjectIds(), ilObjectCopySearchResultTableGUI\parseSearchResults(), ilDclRecordEditGUI\parseSearchResults(), ilScorm2004DataSet\readData(), ilMediaObjectDataSet\readData(), ilConditionHandlerTableGUI\setConditions(), ilObjTaxonomyGUI\setTabs(), and ilRoleXmlExport\writeRole().

888  : string
889  {
890  global $DIC;
891  return (string) $DIC["ilObjDataCache"]->lookupDescription($obj_id);
892  }
global $DIC
Definition: shib_login.php:25
+ Here is the caller graph for this function:

◆ _lookupImportId()

static ilObject::_lookupImportId ( int  $obj_id)
static

Definition at line 455 of file class.ilObject.php.

References $DIC, $res, ilDBConstants\FETCHMODE_OBJECT, ilDBInterface\query(), and ilDBInterface\quote().

Referenced by ilMediaObjectDataSet\readData(), and ILIAS\COPage\PC\MediaObject\MediaObjectManager\resolveMediaAliases().

455  : string
456  {
457  global $DIC;
458 
459  $db = $DIC->database();
460 
461  $sql =
462  "SELECT import_id" . PHP_EOL
463  . "FROM " . self::TABLE_OBJECT_DATA . PHP_EOL
464  . "WHERE obj_id = " . $db->quote($obj_id, "integer") . PHP_EOL
465  ;
466 
467  $res = $db->query($sql);
468  while ($row = $res->fetchRow(ilDBConstants::FETCHMODE_OBJECT)) {
469  return (string) $row->import_id;
470  }
471  return '';
472  }
$res
Definition: ltiservices.php:69
quote($value, string $type)
ilDBInterface $db
global $DIC
Definition: shib_login.php:25
query(string $query)
Run a (read-only) Query on the database.
+ Here is the call graph for this function:
+ Here is the caller graph for this function:

◆ _lookupLastUpdate()

static ilObject::_lookupLastUpdate ( int  $obj_id,
bool  $formatted = false 
)
staticfinal

Definition at line 894 of file class.ilObject.php.

References $DIC, $last_update, ilDatePresentation\formatDate(), and IL_CAL_DATETIME.

894  : string
895  {
896  global $DIC;
897 
898  $last_update = $DIC["ilObjDataCache"]->lookupLastUpdate($obj_id);
899 
900  if ($formatted) {
902  }
903 
904  return (string) $last_update;
905  }
static formatDate(ilDateTime $date, bool $a_skip_day=false, bool $a_include_wd=false, bool $include_seconds=false, ilObjUser $user=null,)
const IL_CAL_DATETIME
string $last_update
global $DIC
Definition: shib_login.php:25
+ Here is the call graph for this function:

◆ _lookupObjectId()

static ilObject::_lookupObjectId ( int  $ref_id)
staticfinal

Definition at line 1117 of file class.ilObject.php.

References $DIC.

Referenced by ILIAS\Exercise\Object\ObjectManager\__construct(), ilGlossaryAdvMetaDataAdapter\__construct(), ilWebDAVObjectMountInstructions\__construct(), ilDclDetailedViewDefinitionGUI\__construct(), ilLOXmlWriter\__construct(), ilGlossaryTermGUI\__construct(), ilMMItemInformation\__construct(), ILIAS\Glossary\Flashcard\FlashcardManager\__construct(), ilObject2GUI\__construct(), ilSCORM13PlayerGUI\__construct(), ilObjSurveyQuestionPool\_getAvailableQuestionpools(), ilObjForumGUI\_goto(), ilAppointmentPresentationGUI\addContainerInfo(), ilObjStudyProgramme\addCrsToProgrammes(), ilSoapExerciseAdministration\addExercise(), ilSoapFileAdministration\addFile(), ilBookingGatewayGUI\checkBookingPoolsForSchedules(), ilLTIProviderObjectSettingGUI\checkLocalRole(), ilContainerSorting\cloneSorting(), ILIAS\MediaCast\Comments\GUIService\commentGUI(), ilRecommendedContentRoleConfigGUI\confirmRemoveItems(), ILIAS\Glossary\Term\TermManager\copyTermFromOtherGlossary(), ILIAS\Skill\Profile\SkillProfileManager\countUsers(), ilObjPortfolioGUI\createPortfolioFromAssignment(), ilExSubmissionObjectGUI\createPortfolioFromAssignmentObject(), ilLPListOfProgressGUI\details(), ilSAHSPresentationGUI\executeCommand(), ilSAHSEditGUI\executeCommand(), ilObjSAHSLearningModuleGUI\exportModule(), ilLPCollectionSettingsTableGUI\fillRow(), ilMStShowUserCoursesTableGUI\fillRow(), ilMStListCoursesTableGUI\fillRow(), ILIAS\Skill\Profile\SkillProfileCompletionManager\getActualMaxLevels(), ilContainerPageGUI\getAdditionalPageActions(), ilObjFileInfoRepository\getByRefId(), ILIAS\Bibliographic\Field\Table\ProfileTable\getDataRetrieval(), ilExAssTypeWikiTeam\getExportObjIdForResourceId(), ilOrgUnitExporter\getExternalId(), ilNewsForContextBlockGUI\getHTML(), ilSoapSCORMAdministration\getIMSManifestXML(), ilDclReferenceFieldRepresentation\getInputField(), ilRecommendedContentRoleTableGUI\getItems(), ilBookingReservationsTableGUI\getItems(), ilNotification\getNotificationsForObject(), ilWebDAVRepositoryHelper\getObjectIdFromRefId(), ilPRGAssignmentDBRepository\getObjIdFor(), ilOrgUnitPositionAccess\getObjIdForRefId(), ilSoapObjectAdministration\getObjIdsByRefIds(), ilTrQuery\getParticipantsForObject(), ilLPCollectionOfLMChapters\getPossibleItems(), ilSoapSCORMAdministration\getSCORMCompletionStatus(), ilBookingReservationsTableGUI\getSelectableUserColumns(), ilDclIliasReferenceRecordFieldModel\getStatus(), ilTrQuery\getSummaryDataForObject(), ilObjEmployeeTalkSeriesGUI\getTemplateRefId(), ilGlossaryTerm\getTermList(), ilSoapTestAdministration\getTestAccess(), ilSoapTestAdministration\getTestResults(), ilOrgUnitPathStorage\getTextRepresentationOfOrgUnits(), ilTrQuery\getUserDataForObject(), ilBadgeHandler\getUserIds(), ilTrQuery\getUserObjectMatrix(), ilMembershipRegistrationCodeUtils\handleCode(), ilDclTable\hasPermissionToDeleteRecord(), ilDclTable\hasPermissionToDeleteRecords(), ilDclTable\hasPermissionToEditRecord(), ilDclTable\hasPermissionToViewRecord(), ilSoapSCORMAdministration\hasSCORMCertificate(), ilDashboardRecommendedContentGUI\initData(), ilObjContentObjectGUI\initMenuEntryForm(), ilRepositoryExplorer\isClickable(), ilObjEmployeeTalkSeriesGUI\loadRecurrenceSettings(), ilPollCommentsHandler\lookupObjectId(), ilObjForum\lookupStatisticsByRefId(), ilObjSCORMLearningModuleGUI\newModuleVersion(), ILIAS\AccessControl\Log\Table\parseChangesFaPa(), ilSoapWebLinkAdministration\readWebLink(), ilContainerGUI\redrawListItemObject(), ILIAS\Glossary\Term\TermManager\referenceTermsFromOtherGlossary(), ilSoapObjectAdministration\removeFromSystemByImportId(), ilCmiXapiAppEventListener\removeMembers(), ilObjGlossary\removeOfflineGlossaries(), ILIAS\Repository\Provider\RepositoryMainBarProvider\renderLastVisited(), ilNewsTimelineGUI\save(), ilLPTableBaseGUI\sendMail(), ilSAHSPresentationGUI\setInfoTabs(), ilBookingGatewayGUI\showPoolSelector(), ILIAS\Data\ReferenceId\toObjectId(), ilNewsTimelineGUI\update(), ilSoapWebLinkAdministration\updateWebLink(), and ilLearningSequenceXMLWriter\writeLSItems().

1117  : int
1118  {
1119  global $DIC;
1120  return $DIC["ilObjDataCache"]->lookupObjId($ref_id);
1121  }
global $DIC
Definition: shib_login.php:25
+ Here is the caller graph for this function:

◆ _lookupObjId()

static ilObject::_lookupObjId ( int  $ref_id)
staticfinal

Definition at line 924 of file class.ilObject.php.

References $DIC.

Referenced by ilObjectFeedWriter\__construct(), ilUserFeedWriter\__construct(), ilBookingObjectServiceGUI\__construct(), ilObjNotificationSettingsGUI\__construct(), ilCopySelfAssQuestionTableGUI\__construct(), ilPRGMembersExportGUI\__construct(), ilTimingCache\__construct(), ilItemGroupItems\__construct(), ilBookingScheduleGUI\__construct(), ilSessionParticipants\__construct(), ilCourseParticipantsGroupsTableGUI\__construct(), ILIAS\Style\Content\Object\ObjectFacade\__construct(), ilClassificationBlockGUI\__construct(), ilCalendarVisibility\__construct(), ilObjectContentStyleSettingsGUI\__construct(), ilTrSummaryTableGUI\__construct(), ilSessionOverviewGUI\__construct(), ilForumNotificationDataProvider\__construct(), ILIAS\Style\Content\Object\ObjectManager\__construct(), ilMemberAgreementGUI\__construct(), ilRegistrationGUI\__construct(), ILIAS\Style\Content\ItemSetManager\__construct(), ilMemberExportGUI\__construct(), ilTrMatrixTableGUI\__construct(), ilInternalLinkGUI\__construct(), ilBadgeManagementGUI\__construct(), ilLMTracker\__construct(), ilTrObjectUsersPropsTableGUI\__construct(), ilCalendarSelectionBlockGUI\__construct(), ilCalendarPresentationGUI\__construct(), ilCalendarCategoryGUI\__construct(), ilParticipants\__construct(), ILIAS\Badge\ilBadgeUserTableGUI\__construct(), ilLearningProgressGUI\__getNextClass(), ilCourseContentGUI\__renderUserItem(), ilLearningProgressBaseGUI\__showEditUser(), ilObjSurveyQuestionPoolAccess\_checkAccess(), ilCourseObjectiveMaterials\_getAssignableMaterials(), ilObjQuestionPool\_getAvailableQuestionpools(), ilObjTest\_getAvailableTests(), ilObjStudyProgrammeReferenceAccess\_getCommands(), ilLPStatusCollection\_getInProgress(), ilObjContentObjectAccess\_getLastAccessedPage(), ilNewsItem\_getNewsItemsOfUser(), ilConditionHandler\_getPersistedConditionsOfTrigger(), ilAdvancedMDRecord\_getSelectedRecordsByObject(), ilLPStatusEvent\_getStatusInfo(), ilObjStudyProgrammeReferenceGUI\_goto(), ilObjChatroomGUI\_goto(), ilObjCategoryReferenceGUI\_goto(), ilObjGroupReferenceGUI\_goto(), ilObjContentPageGUI\_goto(), ilObjLearningSequenceGUI\_goto(), ilObjCourseReferenceGUI\_goto(), ilObjCmiXapiGUI\_goto(), ilObjDataCollectionGUI\_goto(), ilObjItemGroupGUI\_goto(), ilObjectPluginGUI\_goto(), ilObjLearningSequence\_goto(), ilObjSessionGUI\_goto(), ilObjBookingPoolGUI\_goto(), ilObjFileBasedLMGUI\_goto(), ilObjPollGUI\_goto(), ilObjLTIConsumerGUI\_goto(), ilObjSAHSLearningModuleGUI\_goto(), ilObjMailGUI\_goto(), ilObjSurveyGUI\_goto(), ilObjSurveyQuestionPoolGUI\_goto(), ilObjWikiGUI\_goto(), ilObjGlossaryGUI\_goto(), ilObjFileGUI\_goto(), ilObjMediaCastGUI\_goto(), ilObjMediaPoolGUI\_goto(), ilObjCategoryGUI\_goto(), ilObjSystemFolderGUI\_goto(), ilObjGroupGUI\_goto(), ilObjLinkResourceGUI\_goto(), ilObjForumGUI\_goto(), ilObjContentObjectGUI\_goto(), ilObjTestGUI\_goto(), ilObjCourseGUI\_goto(), ilObjUserFolderGUI\_goto(), ilContainerReferenceAccess\_isAccessible(), ilObjGroup\_isMember(), ilSessionParticipants\_isParticipant(), ilConditionHandler\_isReferenceHandlingOptional(), ilChangeEvent\_recordReadEvent(), ilObjectActivation\addAdditionalSubItemInformation(), ilObjTalkTemplateGUI\addAdminLocatorItems(), ilObjRoleTemplateGUI\addAdminLocatorItems(), ilObjUserGUI\addAdminLocatorItems(), ilNavigationHistory\addItem(), ilForumModeratorsGUI\addModerator(), ilAppointmentPresentationGUI\addObjectLinks(), ilCalendarCategoryGUI\addReferenceLinks(), ilLocatorGUI\addRepositoryItems(), ilCalendarPresentationGUI\addStandardTabs(), ilExportContainer\addSubitems(), ILIAS\Repository\Deletion\EventStandardAdapter\afterMoveToTrash(), ilContainerReferenceGUI\afterSave(), ilContainerStartObjectsGUI\askDeleteStarterObject(), ilSoapCourseAdministration\assignCourseMember(), ilRbacAdmin\assignUser(), ILIAS\Test\Utilities\TitleColumnsBuilder\buildAccessCheckedQuestionpoolTitleAsLink(), ilObjectGUI\buildDeletionModalItems(), ilObjectGUI\buildInputsForAdditionalDeletionReferences(), ILIAS\Test\Utilities\TitleColumnsBuilder\buildTestTitleAsLink(), ILIAS\Test\Utilities\TitleColumnsBuilder\buildTestTitleAsText(), ilLearningProgressAccess\checkAccess(), ilAccess\checkAccessOfUser(), ilSurveyEvaluationGUI\checkAnonymizedEvaluationAccess(), ilSoapAdministration\checkObjectAccess(), ilChatroom\checkPermissions(), ILIAS\Wiki\Wiki\DomainService\checkRefId(), ilLOEditorStatus\checkTestOnline(), ilECSMappingSettingsGUI\cInitMappingForm(), ilLPCollectionOfMediaObjects\cloneCollection(), ilLPCollection\cloneCollection(), ilLPCollectionOfSCOs\cloneCollection(), ilLPCollectionOfRepositoryObjects\cloneCollection(), ilObjCategory\cloneDependencies(), ilObjCourse\cloneDependencies(), ilConditionHandler\cloneDependencies(), ilObjCourseGrouping\cloneGrouping(), ilContainerSorting\cloneSorting(), ilAppointmentPresentationConsultationHoursGUI\collectPropertiesAndActions(), ilGroupAddToGroupActionGUI\confirmAddUser(), ilPortfolioRoleAssignmentGUI\confirmAssignmentDeletion(), ilLOEditorGUI\confirmDeleteTest(), ilLOEditorGUI\confirmDeleteTests(), ilMembershipBlockGUI\confirmedRemove(), ilRepositoryTrashGUI\confirmRemoveFromSystemObject(), ilContainerGUI\copyObject(), ILIAS\Exercise\Submission\SubmissionManager\copySubmissionsToDir(), ilECSCourseCreationHandler\createCourseReferenceObjects(), ilGroupAddToGroupActionGUI\createGroup(), ilConsultationHoursGUI\createNewBookingEntry(), ilECSCourseCreationHandler\createParallelCourse(), ilObjRole\createPermissionIntersection(), ilObjectRolePermissionTableGUI\createTooltip(), ilExportGUI\createXMLContainerExport(), ilContainerGUI\cutObject(), ilRbacAdmin\deassignUser(), ilAdministrationCommandGUI\delete(), ilSoapCourseAdministration\deleteCourse(), ilObjRole\deleteLocalPolicies(), ilDclBaseRecordModel\deleteMob(), ilObjBlog\deliverRSS(), ilForumModeratorsGUI\detachModeratorRole(), ILIAS\Style\Content\ItemBlock\ItemBlockSequenceGenerator\determineBlockItems(), ilObjTestGUI\determineObjectiveOrientedContainer(), ilECSMappingSettingsGUI\dMap(), ilECSCourseCreationHandler\doAttributeMapping(), ilLTIAppEventListener\doCronUpdate(), ilSCORMPresentationGUI\downloadCertificate(), ilLearningProgressGUI\editManual(), ilCalendarScheduleFilterTimings\enabledCourseTimings(), ilCourseLPBadge\evaluate(), ilSoapCourseAdministration\excludeCourseMember(), ilObjectPluginGUI\executeCommand(), ilWikiHandlerGUI\executeCommand(), ilWikiPageGUI\executeCommand(), ilSurveyEditorGUI\executeCopyQuestionsToPoolObject(), ilObjectCopyGUI\executeNextStepAfterSourceSelection(), ilStudyProgrammeRepositorySearchGUI\fillAutoCompleteToolbar(), ilRepositorySearchGUI\fillAutoCompleteToolbar(), ilRegistrationGUI\fillMembershipLimitation(), ilECSImportedContentTableGUI\fillRow(), ilLinksTableGUI\fillRow(), ilAdvancedMDRecordTableGUI\fillRow(), ilSysStyleCatAssignmentTableGUI\fillRow(), ilExportSelectionTableGUI\fillRow(), ilContentStylesTableGUI\fillRow(), ilCourseObjectivesTableGUI\fillRow(), ilRoleAssignmentTableGUI\fillRow(), ilObjectCopySelectionTableGUI\fillRow(), ilSystemStylesTableGUI\fillRow(), ilPDNewsTableGUI\fillRow(), ilSkillLevelTableGUI\fillRow(), ilUserTableGUI\fillRow(), ilObjectLP\findMembershipsByPath(), ilObjItemGroup\fixContainerItemGroupRefsAfterCloning(), ilChatroomAdminViewGUI\forcePublicRoom(), ilContainerContentGUI\forwardToColumnGUI(), ilObjFolderGUI\forwardToTimingsView(), ilMailMemberSearchGUI\generateContextArray(), ILIAS\Portfolio\Administration\PortfolioRoleAssignmentDBRepository\getAllAssignmentData(), ilCourseObjectiveMaterialAssignmentTableGUI\getAllSubObjects(), ilPersonalSkillsGUI\getAllSuggestedResources(), ILIAS\Help\Module\ModuleManager\getAuthoringLMId(), ilObjectGUI\getCenterColumnHTML(), ilRepositoryExplorerGUI\getChildsOfNode(), ilContainer\getCompleteDescriptions(), ILIAS\Bibliographic\Field\Table\LevelResourcesTable\getComponent(), ilConsultationHourUtils\getConsultationHourLinksForRepositoryObject(), ILIAS\News\Dashboard\DashboardNewsManager\getContextOptions(), ILIAS\Bibliographic\Field\Table\LevelResourcesTable\getDataRetrieval(), ilParticipants\getDefaultMemberRole(), ilScormMailTemplateLPContext\getDescription(), ilObjWikiGUI\getGotoLink(), ilObjTest\getGroupData(), ILIAS\GlobalScreen\Scope\MainMenu\Collector\Map\Map\MapManager\getHelpSectionsForId(), ILIAS\Repository\Provider\RepositoryMainBarProvider\getHomeItem(), ilADTInternalLinkPresentationBridge\getHTML(), ilCalendarAppointmentPanelGUI\getHTML(), ilPathGUI\getHTML(), ilLocatorGUI\getHTML(), ilDidacticTemplateIconFactory\getIconPathForReference(), ilNewsForContextBlockGUI\getInfoForData(), ilContainerSortingSettings\getInheritedSettings(), ilParticipants\getInstance(), ILIAS\Style\Content\ItemBlock\ItemBlockSequenceGenerator\getItemGroupItemRefIds(), ilUserRoleStartingPointTableGUI\getItems(), ilCourseGroupingAssignmentTableGUI\getItems(), ilNavigationHistory\getItems(), ilTrSummaryTableGUI\getItems(), ilPageLinker\getLinkXML(), ilLMPageObjectGUI\getLinkXML(), ilLMPresentationLinker\getLinkXML(), ilPDTasksBlockGUI\getListItemForData(), ilImageMapEditorGUI\getMapAreaLinkString(), ilLPStatusEvent\getMembers(), ilObjectLP\getMembers(), ilLPStatusCollection\getMembers(), ilObjStudyProgrammeMembersGUI\getMembersTableGUI(), ILIAS\Container\Screen\MemberViewLayoutProvider\getMemberViewModeInfo(), ilCalendarSubscriptionGUI\getModalForSubscription(), ilNewsItem\getNewsForRefId(), ilOrgUnitExplorerGUI\getNodeIcon(), ilAdministrationExplorerGUI\getNodeIcon(), ilRepositoryExplorerGUI\getNodeIcon(), ilRepositorySelectorExplorerGUI\getNodeIcon(), ilObjSurvey\getNotificationTargetUserIds(), ilTrQuery\getObjectIds(), ilOrgUnitPermissionTableGUI\getObjId(), ilObjectRolePermissionTableGUI\getObjId(), ilObjectRoleTemplatePermissionTableGUI\getObjId(), ilObjLearningSequenceContentTableGUI\getObjIdFor(), ilNewsObjectAdapter\getObjIdForRefId(), ilSkillObjectAdapter\getObjIdForRefId(), ilConditionObjectAdapter\getObjIdForRefId(), ilLearnerProgressDB\getObjIdForRefId(), LSItemOnlineStatus\getOnlineStatus(), ilBlogPostingGUI\getParentObjId(), ilAdvancedMDSettingsGUI\getParsedRecordObjects(), ilMembershipNotifications\getParticipants(), ilBookingInfoScreenAdapter\getPoolIds(), ilTestRandomQuestionSetSourcePoolDefinition\getPoolInfoLabel(), ilObjSurvey\getQuestionblocksTable(), ilDidacticTemplateSettingsTableDataRetrieval\getRecords(), ilUserStartingPointGUI\getRepositoryObjectInput(), ilContainerContentGUI\getRightColumnHTML(), ilObjectGUI\getRightColumnHTML(), ILIAS\Style\Content\Object\ObjectManager\getSelectableStyles(), ILIAS\Wiki\WikiPrintViewProviderGUI\getSelectionForm(), ilPersonalSkillsGUI\getSuggestedResourcesForProfile(), ilObjSessionGUI\getTabs(), ilLOUtils\getTestResultLinkForUser(), ilLearningSequenceParticipantsTableGUI\getTitleFor(), ilUserRoleStartingPointTableGUI\getTitleForCriterium(), ilRepositorySelector2InputGUI\getTitleForNodeId(), ilRoleAssignmentTableGUI\getTitleForReference(), ilObjOrgUnitTree\getTitles(), ilRepositoryExplorerGUI\getTopNodeForRefId(), ilLinkInputGUI\getTranslatedValue(), ilTutorialSupportBlockGUI\getTutorIds(), ilObjGroupReferenceListGUI\getTypeIcon(), ilObjStudyProgrammeReferenceListGUI\getTypeIcon(), ilObjCourseReferenceListGUI\getTypeIcon(), ilObjCategoryReferenceListGUI\getTypeIcon(), ilSoapUserAdministration\getUsersForContainer(), ilObjFolder\getViewMode(), ilObjGroup\getViewMode(), ilItemGroupDataSet\getXmlRecord(), ilSessionDataSet\getXmlRecord(), ilSoapGroupAdministration\groupExists(), ILIAS\StaticURL\Handler\LegacyGotoHandler\handle(), ilECSCourseCreationHandler\handle(), ilLPListOfSettingsGUI\handleLPUsageInfo(), ilECSCategoryMapping\handleUpdate(), ilObjQuestionPoolGUI\infoScreenForward(), ILIAS\Style\Content\Object\ObjectManager\inheritFromParent(), ilTrashTableGUI\init(), ilSubItemListGUI\init(), ilObjectCopyGUI\init(), ilCourseReferencePathInfo\init(), ilConditionHandlerGUI\initConditionTriggerForm(), ilCourseLPBadgeGUI\initConfigForm(), ilObjSessionGUI\initContainer(), ilAdvancedMDSettingsGUI\initContextParameters(), ILIAS\Cache\Services\SubObjectModes\DataTable\Supplier\initData(), ilSessionParticipantsTableGUI\initFilter(), ilUserTableGUI\initFilter(), ilLOTestAssignmentForm\initForm(), ilPCResourcesGUI\initForm(), ilCalendarAppointmentGUI\initForm(), ilObjGroupGUI\initForm(), ilConditionHandlerGUI\initFormCondition(), ilCourseObjectivesGUI\initFormRandom(), ilPersonalSettingsGUI\initGeneralSettingsForm(), ilCalendarCategories\initialize(), ilContainerXmlParser\initItem(), ilGroupMembershipMailNotification\initMail(), ilCourseMembershipMailNotification\initMail(), ilBookingGatewayGUI\initPool(), ILIAS\Cache\Services\ObjectModes\Custom\Custom\initSets(), ilLOTestQuestionAdapter\initTestRun(), ilPCContentIncludeGUI\insertFromPool(), ilPCMediaObjectGUI\insertFromPool(), ilPCQuestionGUI\insertFromPool(), ILIAS\UI\Implementation\Component\Layout\Page\PageContentManager\insertInstIntoIDs(), ilPCResourcesGUI\insertResourcesIntoPageContent(), ilObjectListGUI\insertSubscribeCommand(), ilPRGAssignmentDBRepository\interimOrguLookup(), ilContSkillPresentationGUI\isAccessible(), ilMembershipNotifications\isActiveForRefId(), ilRepositoryExplorer\isClickable(), ilLOUtils\isCompleted(), ilADTInternalLinkSearchBridgeSingle\isInCondition(), ilLPStatusCollection\isMember(), ilObjContentObject\isOnlineHelpModule(), ilTestAccess\isParticipantAllowed(), ilLOSettings\isRandomTestType(), ilCourseObjectivesGUI\isRandomTestType(), ilBookingEntry\isTargetObjectVisible(), ilAdministrationGUI\jump(), ilMediaCreationGUI\listPoolItems(), ilContainerReferenceGUI\loadPropertiesFromSettingsForm(), ilLOUtils\lookupMaxAttempts(), ilLOUtils\lookupObjectiveRequiredPercentage(), ilCertificateObjectHelper\lookupObjId(), ilObjectPluginGUI\lookupParentTitleInCreationMode(), ilLOEditorStatus\lookupQuestionsAssigned(), ilCalendarScheduleFilterTimings\modifyEvent(), ilObjGroupGUI\modifyItemGUI(), ilObjFolderGUI\modifyItemGUI(), ilObjSessionGUI\modifyItemGUI(), ilLPCollectionSettingsTableGUI\parse(), ilLTIProviderReleasedObjectsTableGUI\parse(), ilECSCategoryMappingTableGUI\parse(), ilObjectCopyProgressTableGUI\parse(), ilObjectTableGUI\parse(), ilCourseObjectivesTableGUI\parse(), ilLOXmlParser\parseMaterials(), ilLOXmlParser\parseTests(), ilTimingsPersonalTableGUI\parseTitle(), ilTimingsManageTableGUI\parseTitle(), ilDclIliasReferenceFieldRepresentation\passThroughFilter(), ilAdministrationCommandGUI\paste(), ilContainerGUI\pasteObject(), ilAdministrationCommandGUI\performPasteIntoMultipleObjects(), ilObjWorkspaceFolderGUI\performPasteIntoMultipleObjects(), ilRepositoryObjectSearchGUI\performSearch(), ilRepositorySearchGUI\performSearch(), ilStartUpGUI\processIndexPHP(), ilContainer\putInTree(), ilObjStudyProgrammeReferenceGUI\putObjectInTree(), ilCalendarCategories\readAllConsultationHoursCalendarOfContainer(), ilCalendarCategories\readConsultationHoursCalendar(), ilMediaObjectDataSet\readData(), ilLPStatusCourseReference\readTargetObjId(), ilLearningHistoryTimelineItem\render(), ilBookingScheduleGUI\render(), ilContainerRenderer\renderItemBlockSequence(), ILIAS\Containter\Content\ObjectiveRenderer\renderObjective(), ILIAS\Containter\Content\ObjectiveRenderer\renderObjectives(), ilObjWikiGUI\renderSideBlock(), ILIAS\Containter\Content\ObjectiveRenderer\renderTest(), ilAccountMail\replacePlaceholders(), ilObjectLP\resetLPDataForUserIds(), ilRepUtil\restoreObjects(), ILIAS\MediaObjects\Tracking\TrackingManager\saveCompletion(), ilCourseObjectivesGUI\saveRandom(), ilConsultationHoursGUI\saveSequence(), ilUserStartingPointGUI\saveStartingPoint(), ilObjectCopyGUI\saveTarget(), ilObjGlossaryGUI\selectGlossary(), ilObjContentObjectGUI\selectLMGlossary(), selfOrParentWithRatingEnabled(), ilMembershipCronNotifications\sendMail(), ilObjBlog\sendNotification(), ilUserStartingPointRepository\setCurrentUserPersonalStartingPoint(), ilContainerContentGUI\setOutput(), ilQuestionEditGUI\setPoolRefId(), ilMailNotification\setRefId(), ILIAS\Skill\Resource\SkillResourcesManager\setResourceAsTrigger(), ilObjItemGroupGUI\setTabs(), ilObjectGUI\setTitleAndDescription(), ilCalendarSubscriptionGUI\show(), ilDerivedTasksGUI\show(), ilObjBibliographicGUI\showContent(), ilRepositoryTrashGUI\showDeleteConfirmation(), ilObjSessionGUI\showJoinRequestButton(), ilInternalLinkGUI\showLinkHelp(), ilAdministrationCommandGUI\showLinkIntoMultipleObjectsTree(), ilMemberViewGUI\showMemberViewSwitch(), ilAdministrationCommandGUI\showMoveIntoObjectTree(), ilNewsForContextBlockGUI\showNews(), ilBookingGatewayGUI\showPoolSelector(), ilAdministrationExplorerGUI\sortChilds(), ilRepositorySelectorExplorerGUI\sortChilds(), ilRepositoryExplorerGUI\sortChilds(), ilBadgeManagementGUI\splitBadgeAndUserIdsFromString(), ilAdvancedMDRecord\toXML(), ilObjGroup\translateViewMode(), ilObjStudyProgrammeReferenceGUI\tryingToCreateCircularReference(), ilLOTestQuestionAdapter\updateFixedQuestions(), ilLearningProgressGUI\updateManual(), ilLOTestQuestionAdapter\updateRandomQuestions(), ilMembershipRegistrationCodeUtils\useCode(), ilECSCategoryMappingRule\validate(), ilLPCollectionOfRepositoryObjects\validateEntry(), ilCourseLPBadgeGUI\validateForm(), ilSoapObjectAdministration\validateReferences(), and ilContainerXmlWriter\writeSubitems().

924  : int
925  {
926  global $DIC;
927  return $DIC["ilObjDataCache"]->lookupObjId($ref_id);
928  }
global $DIC
Definition: shib_login.php:25
+ Here is the caller graph for this function:

◆ _lookupObjIdByImportId()

static ilObject::_lookupObjIdByImportId ( string  $import_id)
staticfinal

Get (latest) object id for an import id.

Definition at line 410 of file class.ilObject.php.

References $DIC, ilDBInterface\fetchObject(), ilDBInterface\numRows(), ilDBInterface\query(), and ilDBInterface\quote().

Referenced by ilOrgUnitImporter\buildRef(), ilOrgUnitSimpleUserImport\buildUserId(), ilSoapObjectAdministration\getObjIdByImportId(), ilSoapObjectAdministration\getRefIdsByImportId(), ilSoapObjectAdministration\getXMLTree(), ilAuthProviderECS\handleLogin(), ilGlossaryDataSet\importRecord(), ilRoleXmlImporter\initRole(), ilSoapObjectAdministration\removeFromSystemByImportId(), and ilOrgUnitSimpleImport\simpleImportElement().

410  : int
411  {
412  global $DIC;
413  $db = $DIC->database();
414 
415  $sql =
416  "SELECT obj_id" . PHP_EOL
417  . "FROM " . self::TABLE_OBJECT_DATA . PHP_EOL
418  . "WHERE import_id = " . $db->quote($import_id, "text") . PHP_EOL
419  . "ORDER BY create_date DESC" . PHP_EOL
420  ;
421  $result = $db->query($sql);
422 
423  if ($db->numRows($result) == 0) {
424  return 0;
425  }
426 
427  $row = $db->fetchObject($result);
428 
429  return (int) $row->obj_id;
430  }
numRows(ilDBStatement $statement)
quote($value, string $type)
ilDBInterface $db
global $DIC
Definition: shib_login.php:25
fetchObject(ilDBStatement $query_result)
query(string $query)
Run a (read-only) Query on the database.
string $import_id
+ Here is the call graph for this function:
+ Here is the caller graph for this function:

◆ _lookupOwner()

static ilObject::_lookupOwner ( int  $obj_id)
staticfinal

◆ _lookupOwnerName()

static ilObject::_lookupOwnerName ( int  $owner_id)
staticfinal

Lookup owner name for owner id.

Definition at line 490 of file class.ilObject.php.

References $DIC, _exists(), and ilLanguage\txt().

Referenced by getOwnerName(), and ilNoteGUI\getTarget().

490  : string
491  {
492  global $DIC;
493  $lng = $DIC->language();
494 
495  $owner = null;
496  if ($owner_id != -1) {
497  if (ilObject::_exists($owner_id)) {
498  $owner = new ilObjUser($owner_id);
499  }
500  }
501 
502  $own_name = $lng->txt("unknown");
503  if (is_object($owner)) {
504  $own_name = $owner->getFullname();
505  }
506 
507  return $own_name;
508  }
txt(string $a_topic, string $a_default_lang_fallback_mod="")
gets the text for a given topic if the topic is not in the list, the topic itself with "-" will be re...
static _exists(int $id, bool $reference=false, ?string $type=null)
checks if an object exists in object_data
ilLanguage $lng
global $DIC
Definition: shib_login.php:25
+ Here is the call graph for this function:
+ Here is the caller graph for this function:

◆ _lookupTitle()

static ilObject::_lookupTitle ( int  $obj_id)
static

Definition at line 831 of file class.ilObject.php.

References $DIC.

Referenced by ilLearningProgressBaseGUI\__appendLPDetails(), ilObjectFeedWriter\__construct(), ilUserFeedWriter\__construct(), ilLMGlossaryTableGUI\__construct(), ilTaxSelectInputGUI\__construct(), ilWebDAVObjectMountInstructions\__construct(), ilCopySelfAssQuestionTableGUI\__construct(), ilRecommendedContentRoleTableGUI\__construct(), ilMMItemInformation\__construct(), ilMediaPoolTableGUI\__construct(), ilAttendanceList\__construct(), ilExport\_generateIndexFile(), ilObjStyleSheet\_getClonableContentStyles(), ilForum\_getModerators(), ilObjStyleSheet\_getStandardStyles(), ilLPStatusEvent\_getStatusInfo(), ilObjChatroomGUI\_goto(), ilObjContentPageGUI\_goto(), ilObjLearningSequenceGUI\_goto(), ilStructureObjectGUI\_goto(), ilObjCmiXapiGUI\_goto(), ilObjItemGroupGUI\_goto(), ilObjDataCollectionGUI\_goto(), ilLMPageObjectGUI\_goto(), ilObjectPluginGUI\_goto(), ilGlossaryTermGUI\_goto(), ilObjLearningSequence\_goto(), ilObjSessionGUI\_goto(), ilObjBookingPoolGUI\_goto(), ilObjFileBasedLMGUI\_goto(), ilObjLTIConsumerGUI\_goto(), ilObjSAHSLearningModuleGUI\_goto(), ilObjMailGUI\_goto(), ilObjSurveyGUI\_goto(), ilObjSurveyQuestionPoolGUI\_goto(), ilObjWikiGUI\_goto(), ilObjGlossaryGUI\_goto(), ilObjFileGUI\_goto(), ilObjMediaCastGUI\_goto(), ilObjMediaPoolGUI\_goto(), ilObjCategoryGUI\_goto(), ilObjSystemFolderGUI\_goto(), ilObjGroupGUI\_goto(), ilObjLinkResourceGUI\_goto(), ilObjForumGUI\_goto(), ilObjContentObjectGUI\_goto(), ilObjTestGUI\_goto(), ilObjCourseGUI\_goto(), ilObjUserFolderGUI\_goto(), ilBookingInfoScreenAdapter\add(), ilObjTalkTemplateGUI\addAdminLocatorItems(), ilAppointmentPresentationGUI\addContainerInfo(), ilNavigationHistory\addItem(), ilAppointmentPresentationGUI\addObjectLinks(), ilInfoScreenGUI\addPreconditions(), ilInfoScreenGUI\addPreconditionSection(), ilCalendarCategoryGUI\addReferenceLinks(), ilContentStyleSettings\addStyle(), ilECSCourseCreationHandler\addUrlEntry(), ilObjGlossaryGUI\addUsagesToInfo(), ilObjRoleTemplateGUI\adoptPermSaveObject(), ilObjRoleGUI\adoptPermSaveObject(), ilContainerReferenceGUI\afterSave(), ILIAS\Portfolio\Notification\SharedNotification\appendObjectInformation(), ilBookingInfoListItemPropertiesAdapter\appendProperties(), ilDidacticTemplateLocalRoleAction\apply(), ilContainerStartObjectsGUI\askDeleteStarterObject(), ILIAS\Test\Utilities\TitleColumnsBuilder\buildAccessCheckedQuestionpoolTitleAsLink(), ilObjLanguageFolderGUI\buildConfirmModal(), ilObjectGUI\buildDeletionModalItems(), ILIAS\Certificate\Overview\CertificateOverviewTable\buildTableRows(), ilObjRoleFolderGUI\buildTargetNamesString(), ILIAS\Test\Utilities\TitleColumnsBuilder\buildTestTitleAsLink(), ilSessionClassificationPathGUI\buildTitle(), ilPathGUI\buildTitle(), ilECSMappingSettingsGUI\cInitMappingForm(), ilMDCopyrightUsageTableGUI\collectData(), ilCOPageHTMLExport\collectPageElements(), ilAppointmentPresentationConsultationHoursGUI\collectPropertiesAndActions(), ilGroupAddToGroupActionGUI\confirmAddUser(), ilPortfolioRoleAssignmentGUI\confirmAssignmentDeletion(), ilConditionHandlerGUI\confirmDeleteConditionTrigger(), ilContentStyleSettingsGUI\confirmDeleteIndividualStyles(), ilObjRoleFolderGUI\confirmDeleteObject(), ilAuthShibbolethSettingsGUI\confirmDeleteRules(), ilLOEditorGUI\confirmDeleteTest(), ilLOEditorGUI\confirmDeleteTests(), ilPortfolioRepositoryGUI\confirmPortfolioDeletion(), ilRecommendedContentRoleConfigGUI\confirmRemoveItems(), ILIAS\MediaPool\MediaPoolManager\copyItemFromEditClipboard(), ilPageEditorGUI\copyLinkedMediaToClipboard(), ilRbacAdmin\copyLocalRoles(), ilContainerGUI\copyObject(), ILIAS\Skill\Profile\SkillProfileManager\countUsers(), ilECSCourseCreationHandler\createCourseReferenceObjects(), ilObjPortfolioGUI\createFromTemplateDirect(), ilGroupAddToGroupActionGUI\createGroup(), ilObjectRolePermissionTableGUI\createTooltip(), ilContainerGUI\cutObject(), ilDidacticTemplateBlockRoleAction\deleteLocalPolicy(), ilObjStyleSheetGUI\deleteObject(), ilContentStyleSettingsGUI\deleteStyle(), ilObjUser\deleteUserDefinedFieldEntries(), ilUserImportParser\detachFromRole(), ilObjLTIConsumer\determineLTIRole(), ilShibbolethRoleAssignmentRules\doAssignments(), ilAccess\doConditionCheck(), ilBlogExerciseGUI\downloadExcAssFile(), ilPortfolioExerciseGUI\downloadExcSubFile(), ilWikiPageGUI\downloadExcSubFile(), ilWikiHandlerGUI\executeCommand(), ilSharedResourceGUI\executeCommand(), ilWikiPageGUI\executeCommand(), ilBlogPostingGUI\executeCommand(), ilPageEditorGUI\executeCommand(), ilWikiStatGUI\export(), ilRatingCategoryGUI\export(), ilECSSettingsGUI\exportImported(), ilExport\exportObject(), ilECSSettingsGUI\exportReleased(), ilRegistrationGUI\fillMembershipLimitation(), ilLMGlossaryTableGUI\fillRow(), ilECSImportedContentTableGUI\fillRow(), ilLinksTableGUI\fillRow(), ilHistoryTableGUI\fillRow(), ilAdvancedMDRecordTableGUI\fillRow(), ilSysStyleCatAssignmentTableGUI\fillRow(), ilNewsForContextTableGUI\fillRow(), ilRepDependenciesTableGUI\fillRow(), ilContentStylesTableGUI\fillRow(), ilCourseObjectivesTableGUI\fillRow(), ilMediaPoolPageUsagesTableGUI\fillRow(), ilMediaObjectUsagesTableGUI\fillRow(), ilSystemStylesTableGUI\fillRow(), ilPDNewsTableGUI\fillRow(), ilSkillLevelTableGUI\fillRow(), ilSubscriberTableGUI\fillRow(), ilWaitingListTableGUI\fillRow(), ilMStShowUserCoursesTableGUI\fillRow(), ilWorkspaceShareTableGUI\fillRow(), ilMStListCoursesTableGUI\fillRow(), ilUserTableGUI\fillRow(), ilLPObjectStatisticsDailyTableGUI\fillRowCSV(), ilLPObjectStatisticsTableGUI\fillRowCSV(), ilLPObjectStatisticsDailyTableGUI\fillRowExcel(), ilLPObjectStatisticsTableGUI\fillRowExcel(), ilDidacticTemplateAction\filterRoles(), ILIAS\Bibliographic\Field\Table\AssignMaterialsTable\getActions(), ilTaxonomyClassificationProvider\getActiveTaxonomiesForParentRefId(), ilPersonalSkillsGUI\getActualGapItem(), ILIAS\Portfolio\Administration\PortfolioRoleAssignmentDBRepository\getAllAssignmentData(), ilObjBlog\getAllLocalRoles(), ilPersonalSkillsGUI\getAllSuggestedResources(), ilObjAuthSettingsGUI\getApacheAuthSettingsForm(), ilExerciseGSToolProvider\getAssignmentInfo(), ilLDAPRoleAssignmentRules\getAssignmentsForCreation(), ilLDAPRoleAssignmentRules\getAssignmentsForUpdate(), ILIAS\Bibliographic\Field\Table\ProfileUserAssignmentTable\getAssignmentTitle(), ilObjUser\getClipboardChilds(), ilObjUser\getClipboardObjects(), ILIAS\components\ILIAS\Glossary\Table\GlossaryAutoLinkTable\getComponent(), ILIAS\Bibliographic\Field\Table\LevelResourcesTable\getComponent(), ILIAS\News\Dashboard\DashboardNewsManager\getContextOptions(), ilPortfolioPageGUI\getCoursesOfUser(), ILIAS\components\ILIAS\Glossary\Table\TermUsagesTable\getDataRetrieval(), ILIAS\Bibliographic\Field\Table\AssignedObjectsTable\getDataRetrieval(), ILIAS\components\ILIAS\Glossary\Table\GlossaryAutoLinkTable\getDataRetrieval(), ILIAS\Bibliographic\Field\Table\AssignMaterialsTable\getDataRetrieval(), ILIAS\Bibliographic\Field\Table\ProfileTable\getDataRetrieval(), ILIAS\Bibliographic\Field\Table\LevelResourcesTable\getDataRetrieval(), ILIAS\components\ILIAS\Glossary\Table\TermListTable\getDataRetrieval(), ilParticipants\getDefaultMemberRole(), ilObjCourse\getDefaultMemberRole(), ilObjSessionGUI\getDefaultMemberRole(), ilObjectTranslation\getDefaultTitle(), ilPersonalSkillsGUI\getEvalItem(), ilPortfolioExerciseGUI\getExerciseInfo(), ilFavouritesDBRepository\getFavouritesOfUser(), ilPDNotesGUI\getFilter(), ILIAS\Style\Content\Object\ObjectManager\getGlobalDefaultTitle(), ILIAS\Style\Content\Object\ObjectManager\getGlobalFixedTitle(), ilLPObjectStatisticsDailyTableGUI\getGraph(), ilLPObjectStatisticsTableGUI\getGraph(), ilObjTest\getGroupData(), ilExAssignmentTeam\getGroupMembersMap(), ilObjectListGUI\getHeaderAction(), ILIAS\Help\Module\ModuleDBRepository\getHelpModules(), ilObjLearningModuleSubItemListGUI\getHTML(), ilObjWikiSubItemListGUI\getHTML(), ilADTInternalLinkPresentationBridge\getHTML(), ilCalendarAppointmentPanelGUI\getHTML(), ilTaggingGUI\getHTML(), ilExcRepoObjAssignmentInfo\getInfo(), ilNewsForContextBlockGUI\getInfoForData(), ilDclReferenceFieldRepresentation\getInputField(), assQuestion\getInstances(), ilNoteGUI\getItemGroupTitle(), ilObjStudyProgrammeAutoCategoriesGUI\getItemPath(), ilCourseGroupingTableGUI\getItems(), ilCourseGroupingAssignmentTableGUI\getItems(), ilRecommendedContentRoleTableGUI\getItems(), ilRegistrationCodesTableGUI\getItems(), ilNavigationHistory\getItems(), ilLPObjectStatisticsTableGUI\getItems(), ilLPObjectStatisticsDailyTableGUI\getItems(), ilLPObjectStatisticsLPTableGUI\getItems(), ilBookingReservationsTableGUI\getItems(), ilExSubmission\getLastDownloadTime(), ilRoleAutoComplete\getListByObject(), ilPDTasksBlockGUI\getListItemForData(), ilObjBlog\getLocalContributorRole(), ilObjBlog\getLocalEditorRole(), ilSearchAutoComplete\getLuceneList(), ilMailMemberLearningSequenceRoles\getMailRoles(), ilMailMemberCourseRoles\getMailRoles(), ilMailMemberGroupRoles\getMailRoles(), ilMailMemberSessionRoles\getMailRoles(), ilImageMapEditorGUI\getMapAreaLinkString(), ilPersonalSkillsGUI\getMaterialInfo(), ilCourseParticipants\getMemberRoles(), ilGroupParticipants\getMemberRoles(), ilLearningSequenceParticipants\getMemberRoles(), ilParticipant\getMembershipRoleType(), ilTaxonomyClassificationExplorerGUI\getNodeContent(), ilTaxonomyExplorerGUI\getNodeContent(), ilMailNotification\getObjectTitle(), ilNoteGUI\getOriginHeader(), ilSessionParticipantsTableGUI\getParentLocalRoles(), ilBadge\getParentMeta(), ilAdvancedMDSettingsGUI\getParsedRecordObjects(), ilObjSurvey\getQuestionblocksTable(), ilWebDAVRepositoryHelper\getRawObjectTitleFromObjId(), ilDidacticTemplateSettingsTableDataRetrieval\getRecords(), ilUserStartingPointGUI\getRepositoryObjectInput(), ilObjTest\getRoleData(), ilLTIProviderObjectSettingGUI\getRoleSelection(), ilAuthShibbolethSettingsGUI\getRuleValues(), ILIAS\Style\Content\Object\ObjectManager\getSelectableStyles(), ilObjStudyProgrammeAutoMembershipsGUI\getSelectionForm(), ilPersonalSkillsGUI\getSuggestedResourcesForProfile(), ilNoteGUI\getTarget(), ILIAS\Survey\Tasks\DerivedTaskProvider\getTasks(), ilLearningSequenceParticipantsTableGUI\getTitleFor(), ilUserRoleStartingPointTableGUI\getTitleForCriterium(), ilRepositorySelector2InputGUI\getTitleForNodeId(), ilSkillObjectAdapter\getTitleForObjId(), ilRoleAssignmentTableGUI\getTitleForReference(), ilObjStudyProgrammeAutoMembershipsGUI\getTitleRepresentation(), ilObjOrgUnitTree\getTitles(), ilLinkInputGUI\getTranslatedValue(), ILIAS\Skill\Usage\UsageDBRepository\getUsageOfObject(), ilNewsItemGUI\getValuesNewsItem(), ILIAS\Export\ExportHandler\Part\ContainerManifest\Handler\getXML(), ILIAS\Export\ExportHandler\Part\Manifest\Handler\getXML(), ILIAS\StaticURL\Handler\LegacyGotoHandler\handle(), ilECSCourseCreationHandler\handle(), ilMembershipRegistrationCodeUtils\handleCode(), ilLPListOfSettingsGUI\handleLPUsageInfo(), ilCourseReferenceAppEventListener\handleReferences(), ilSurveySyncTableGUI\importData(), ilWorkspaceAccessTableGUI\importData(), ilSoapUserAdministration\importUsers(), ilObjQuestionPoolGUI\infoScreenForward(), ilTrashTableGUI\init(), ilRegistrationSettingsGUI\initAddCodesForm(), ilConditionHandlerGUI\initConditionTriggerForm(), ilCourseLPBadgeGUI\initConfigForm(), ilECSUserConsentModalGUI\initConsentForm(), ilObjRoleFolderGUI\initCopyBehaviourForm(), ilObjPortfolioGUI\initCreatePortfolioFromTemplateForm(), ilDashboardRecommendedContentGUI\initData(), ILIAS\Cache\Services\SubObjectModes\DataTable\Supplier\initData(), ilLearningProgressBaseGUI\initEditUserForm(), ilRegistrationSettingsGUI\initEmailAssignmentForm(), ilWorkspaceShareTableGUI\initFilter(), ilRegistrationCodesTableGUI\initFilter(), ilUserTableGUI\initFilter(), ilLOTestAssignmentForm\initForm(), ilPCBlogGUI\initForm(), ilObjCourseGroupingGUI\initForm(), ilAttendanceList\initForm(), ilConditionHandlerGUI\initFormCondition(), ilCourseObjectivesGUI\initFormLimits(), ilAttendanceList\initFromForm(), ilAttendanceList\initFromSettings(), ilPersonalSettingsGUI\initGeneralSettingsForm(), ilObjContentObjectGUI\initMenuEntryForm(), ilSharedResourceGUI\initPasswordForm(), ilRegistrationSettingsGUI\initRolesForm(), ilObjectContentStyleSettingsGUI\initStylePropertiesForm(), ilObjectListGUI\insertPreconditions(), ilPCResourcesGUI\insertResourcesIntoPageContent(), ilPRGAssignmentDBRepository\interimOrguLookup(), ilRbacReview\isDeleteable(), ilADTInternalLinkSearchBridgeSingle\isInCondition(), ilRbacReview\isSystemGeneratedRole(), ilGlossaryPresentationGUI\listDefinitions(), ilMStShowUserCoursesGUI\listUsers(), ilContainerReferenceGUI\loadPropertiesFromSettingsForm(), ilObjectPluginGUI\lookupParentTitleInCreationMode(), ilCertificateObjectHelper\lookupTitle(), ilSearchResultPresentation\lookupTitle(), ilStudyProgrammeUserTable\lookupTitle(), ilExportContainer\manifestWriterBegin(), ilLDAPRoleAssignmentRule\matches(), ilCalendarScheduleFilterTimings\modifyEvent(), ilPCContentInclude\modifyPageContentPostXsl(), ilLearningSequenceAppEventListener\onServiceTrackingUpdateStatus(), ilRoleSelectionTableGUI\parse(), ilLTIProviderReleasedObjectsTableGUI\parse(), ilCalendarSharedRoleListTableGUI\parse(), ilECSCategoryMappingTableGUI\parse(), ilShibbolethRoleAssignmentTableGUI\parse(), ilCalendarSharedListTableGUI\parse(), ilLDAPRoleAssignmentTableGUI\parse(), ilObjectCopyProgressTableGUI\parse(), ilCourseObjectiveQuestionsTableGUI\parse(), ilObjectTableGUI\parse(), ilConsultationHoursTableGUI\parse(), ILIAS\AccessControl\Log\Table\parseChangesFaPa(), ilObjectListGUI\parseConditions(), ilRepositoryObjectResultTableGUI\parseObjectIds(), ilObjectCopySearchResultTableGUI\parseSearchResults(), ilDclRecordEditGUI\parseSearchResults(), ilDclIliasReferenceFieldRepresentation\passThroughFilter(), ilContainerGUI\pasteObject(), ilRegistrationSettingsGUI\prepareAutomaticRoleList(), ilAdvancedMDFieldDefinitionSelect\prepareCustomDefinitionFormConfirmation(), ilLDAPSettingsGUI\prepareGlobalRoleSelection(), ilAuthShibbolethSettingsGUI\prepareRoleSelect(), ilECSSettingsGUI\prepareRoleSelect(), ilCASSettingsGUI\prepareRoleSelection(), ilOpenIdConnectSettingsGUI\prepareRoleSelection(), ilSamlSettingsGUI\prepareRoleSelection(), ILIAS\Conditions\Configuration\ConditionTriggerProvider\read(), ILIAS\Calendar\ConsultationHours\BookingDataProvider\read(), ilContentStyleSettings\read(), ilContainerReference\read(), ilCalendarCategory\read(), ilScorm2004DataSet\readData(), ilMediaObjectDataSet\readData(), ilCalendarCategories\readSelectedCategories(), ilECSCmsCourseMemberCommandQueueHandler\refreshAssignmentStatus(), ilTaxonomyClassificationProvider\render(), ilLearningHistoryTimelineItem\render(), ilNewsTimelineItemGUI\render(), ilMediaPoolTableGUI\render(), ilPortfolioPageGUI\renderBlogTeaser(), ilSearchResultPresentation\renderItemList(), ilLMContentRendererGUI\renderPreconditionsOfPage(), ilTaggingSlateContentGUI\renderResourcesForTag(), ILIAS\Badge\ilBadgeUserTableGUI\renderTable(), ILIAS\Containter\Content\ObjectiveRenderer\renderTest(), ilAccountMail\replacePlaceholders(), ILIAS\Test\Questions\Presentation\QuestionsBrowserTable\resolveTaxonomiesRowData(), ilRepUtil\restoreObjects(), ilObjRoleFolderGUI\roleSearchListObject(), ilObjRoleFolderGUI\roleSearchObject(), ILIAS\MediaCast\BackgroundTasks\DownloadAllBackgroundTask\run(), ilCollectWorkspaceFilesJob\run(), ilMembershipCronNotifications\run(), ilObjectCopyGUI\saveTarget(), ilDataCollectionMailNotification\send(), ilMembershipCronNotifications\sendMail(), ilBookCronNotification\sendMails(), ilMembershipCronMinMembers\sendMessage(), ILIAS\Notes\NotificationsManager\sendNotifications(), ilBookCronNotification\sendNotifications(), ilExAssignmentReminder\sendReminders(), ilConditionHandlerTableGUI\setConditions(), ilPersonalSkillsGUI\setGapAnalysisActualStatusModePerObject(), ilWorkspaceAccessGUI\setObjectTitle(), ilObjTaxonomyGUI\setTabs(), ilObjectGUI\setTitleAndDescription(), ilLDAPSettingsGUI\setValuesByArray(), ilDerivedTasksGUI\show(), ilPermissionGUI\showConfirmBlockRole(), ilObjBibliographicGUI\showContent(), ilNewsForContextBlockGUI\showFeedUrl(), ilInternalLinkGUI\showLinkHelp(), ilPageObjectGUI\showMediaFullscreen(), ilNewsForContextBlockGUI\showNews(), ilPageObjectGUI\showPage(), ilBookingGatewayGUI\showPoolSelector(), ilPageEditorGUI\showSnippetInfo(), ILIAS\TestQuestionPool\Questions\Presentation\QuestionTable\singleTaxonomyRepresentation(), ilShibbolethRoleAssignmentRules\updateAssignments(), ilMediaPoolItem\updateObjectTitle(), ilCourseLPBadgeGUI\validateForm(), ilRoleXmlExport\writeRole(), and ilContainerXmlWriter\writeSubitems().

831  : string
832  {
833  global $DIC;
834  return (string) $DIC["ilObjDataCache"]->lookupTitle($obj_id);
835  }
global $DIC
Definition: shib_login.php:25
+ Here is the caller graph for this function:

◆ _lookupType()

static ilObject::_lookupType ( int  $id,
bool  $reference = false 
)
staticfinal

Definition at line 1085 of file class.ilObject.php.

References $DIC.

Referenced by ilObjCourseGrouping\__addCondition(), ilCourseGroupingTableGUI\__construct(), ilRepositoryObjectDetailSearch\__construct(), ilObjectFeedWriter\__construct(), ilUserFeedWriter\__construct(), ilObjectCustomUserFieldsTableGUI\__construct(), ilUserCertificateZip\__construct(), ilCourseGroupingAssignmentTableGUI\__construct(), ilMemberAgreement\__construct(), ILIAS\Skill\Access\SkillTreeAccess\__construct(), ilTrUserObjectsPropsTableGUI\__construct(), ilClassificationBlockGUI\__construct(), ilTrSummaryTableGUI\__construct(), ilObjCourseGroupingGUI\__construct(), ilMemberAgreementGUI\__construct(), ilObjectCustomUserFieldsGUI\__construct(), ilRegistrationGUI\__construct(), ilCmiXapiStatementsReport\__construct(), ILIAS\Style\Content\ItemSetManager\__construct(), ilMemberExportGUI\__construct(), ilTrMatrixTableGUI\__construct(), ilInternalLinkGUI\__construct(), ilMemberExport\__construct(), ilBadgeManagementGUI\__construct(), ilParticipant\__construct(), ilTrObjectUsersPropsTableGUI\__construct(), ilParticipants\__construct(), ILIAS\Badge\ilBadgeUserTableGUI\__construct(), ilNoteGUI\__construct(), ilAdvancedMDValues\_appendXMLByObjId(), ilHistory\_createEntry(), ilExport\_createExportDirectory(), ilObjMediaObject\_exists(), ilExport\_generateIndexFile(), ilPCParagraphGUI\_getCharacteristics(), ilPCSectionGUI\_getCharacteristics(), ilPCMediaObjectGUI\_getCharacteristics(), ilHistory\_getEntriesForObject(), ilExport\_getExportDirectory(), ilExport\_getExportFiles(), ilPCListGUI\_getListCharacteristics(), ilObjMediaObject\_getMobsOfObject(), ilNewsItem\_getNewsItemsOfUser(), ilConditionHandler\_getPersistedConditionsOfTarget(), ilConditionHandler\_getPersistedConditionsOfTrigger(), ilLMPageObject\_getPresentationTitle(), ilObjLearningSequence\_goto(), ilObjGroupGUI\_goto(), ilObjCourseGUI\_goto(), ilObjectAccess\_isOffline(), ilConditionHandler\_isReferenceHandlingOptional(), ilIndividualAssessmentDataSet\_readData(), ilBibliographicDataSet\_readData(), ilDataCollectionDataSet\_readData(), ilChangeEvent\_recordObjStats(), ilChangeEvent\_recordReadEvent(), ilRTE\_replaceMediaObjectImageSrc(), _writeDescription(), ILIAS\Notes\NotesManager\activateComments(), ilFavouritesDBRepository\add(), ilObjectActivation\addAdditionalSubItemInformation(), ilObjRoleTemplateGUI\addAdminLocatorItems(), ilObjUserGUI\addAdminLocatorItems(), ilObjGlossary\addAutoGlossary(), assQuestionGUI\addBackTab(), ilCalendarPresentationGUI\addCategoryTabs(), SurveyQuestionGUI\addCommandButtons(), ilAppointmentPresentationGUI\addContainerInfo(), ilMemberAgreementGUI\addExportFieldInfo(), ilLPXmlWriter\addLPInformation(), ilAppointmentPresentationGUI\addObjectLinks(), ilBookingParticipantGUI\addParticipantObject(), ilCalendarCategoryGUI\addReferenceLinks(), ilBlockGUI\addRepoCommands(), ilRepositorySearchGUI\addRole(), ilSoapRBACAdministration\addRoleFromTemplate(), ilCalendarPresentationGUI\addStandardTabs(), ilExportContainer\addSubitems(), ilPCFileList\afterPageUpdate(), ilPCMediaObject\afterPageUpdate(), ILIAS\Portfolio\Notification\SharedNotification\appendObjectInformation(), ilRegistrationCode\applyRoleAssignments(), ilContainerStartObjectsGUI\askDeleteStarterObject(), ilSoapCourseAdministration\assignCourseMember(), ILIAS\Portfolio\Administration\PortfolioRoleAssignmentManager\assignPortfoliosOnLogin(), ilUserImportParser\assignToRole(), ilRbacAdmin\assignUser(), ilPCParagraph\autoLinkGlossaries(), ilPCMediaObject\beforePageDelete(), ILIAS\Test\Utilities\TitleColumnsBuilder\buildAccessCheckedQuestionpoolTitleAsLink(), ilCmiXapiHighscoreReportLinkBuilder\buildFilterStage(), ilCmiXapiStatementsReportLinkBuilder\buildOrderingStage(), ilCalendarSelectionBlockGUI\buildPath(), ilCmiXapiHighscoreReportLinkBuilder\buildPipeline(), ilOrgUnitImporter\buildRef(), ilSessionClassificationPathGUI\buildTitle(), ilPathGUI\buildTitle(), ilCheckSumOfWorkspaceFileSizesJob\calculateRecursive(), ilCheckSumOfFileSizesJob\calculateRecursive(), ilPortfolioAccessHandler\canBeDelivered(), ilInternalLinkGUI\changeLinkType(), ilMobStakeholder\checkAccessMobUsage(), ilMobStakeholder\checkAccessObject(), ilObjMediaObjectAccess\checkAccessObject(), ilPortfolioAccessHandler\checkAccessOfUser(), ilWorkspaceAccessHandler\checkAccessOfUser(), ilAccess\checkAccessOfUser(), ilMobStakeholder\checkAccessTestQuestion(), ilObjMediaObjectAccess\checkAccessTestQuestion(), ilPrivacySettings\checkExportAccess(), ilLTIProviderObjectSettingGUI\checkLocalRole(), ilObjLearningSequenceGUI\checkLPAccess(), ilSoapAdministration\checkObjectAccess(), ILIAS\Test\Questions\Presentation\QuestionsTableActions\checkQuestionParametersForCopyToPool(), ILIAS\Wiki\Wiki\DomainService\checkRefId(), ilObjCategory\cloneDependencies(), ilConditionHandler\cloneDependencies(), ilObjCourseGrouping\cloneGrouping(), cloneMetaData(), ilObjPortfolioBase\clonePagesAndSettings(), ilMDCopyrightUsageTableGUI\collectData(), ilCOPageHTMLExport\collectPageElements(), ilMembershipBlockGUI\confirmedRemove(), ilDashboardLearningSequenceGUI\confirmedRemove(), ilRepositoryTrashGUI\confirmRemoveFromSystemObject(), ilObjWorkspaceFolderGUI\copy(), ilObjectCopyGUI\copyMultipleNonContainer(), ilMDKeywordExposer\copyrightReader(), ILIAS\Exercise\Submission\SubmissionManager\copySubmissionsToDir(), ILIAS\Skill\Profile\SkillProfileManager\countUsers(), ilUserCertificateZip\createArchiveDirectory(), ilObjRole\createDefaultRole(), ilPRGAssignmentDBRepository\createFor(), ilAdvancedMDParser\createLocalRecord(), ilConsultationHoursGUI\createNewBookingEntry(), ilObjectRolePermissionTableGUI\createTitle(), ilObjectRolePermissionTableGUI\createTooltip(), ilAccountRegistrationGUI\createUser(), ilExportGUI\createXMLContainerExport(), ilObjWorkspaceFolderGUI\cut(), ilRbacAdmin\deassignUser(), ilAdministrationCommandGUI\delete(), ilObjMediaPool\delete(), delete(), ilPageObject\delete(), ilObjMediaPool\deleteChild(), ilObjWorkspaceFolderGUI\deleteConfirmation(), ilSoapCourseAdministration\deleteCourse(), ilPCFileList\deleteHistoryLowerEqualThan(), ilPCMediaObject\deleteHistoryLowerEqualThan(), ilObjRole\deleteLocalPolicies(), ILIAS\Help\Module\ModuleManager\deleteModule(), ilCalendarSharedStatus\deleteStatus(), ILIAS\Style\Content\ItemBlock\ItemBlockSequenceGenerator\determineBlockItems(), ilObjLTIConsumer\determineLTIRole(), ilLPStatusVisitedPages\determineStatus(), ilAssQuestionSkillAssignmentsGUI\doesObjectTypeMatch(), ilImport\doImportObject(), ilStartUpGUI\doLTIAuthentication(), ilSoapCourseAdministration\excludeCourseMember(), ilLearningProgressGUI\executeCommand(), ilObjectPluginGUI\executeCommand(), ilExportGUI\executeCommand(), ilRepositoryGUI\executeCommand(), ilAdministrationGUI\executeCommand(), ilRatingCategoryGUI\export(), ilCOPageHTMLExport\exportPageElements(), ilObjContentObject\exportXMLMediaObjects(), ilRegistrationGUI\fillAgreement(), ilRegistrationGUI\fillMembershipLimitation(), ilECSImportedContentTableGUI\fillRow(), ilLinksTableGUI\fillRow(), ilRepDependenciesTableGUI\fillRow(), ilCalendarManageTableGUI\fillRow(), ilUnitCategoryTableGUI\fillRow(), ilRoleAssignmentTableGUI\fillRow(), ilMediaObjectUsagesTableGUI\fillRow(), ilPDNewsTableGUI\fillRow(), ilSkillLevelTableGUI\fillRow(), ilStudyProgrammeMembersTableGUI\fillRow(), ilLPObjectStatisticsDailyTableGUI\fillRow(), ilWorkspaceShareTableGUI\fillRow(), ilLPObjectStatisticsTableGUI\fillRow(), ilMediaPoolTableGUI\fillRow(), ilLPObjectStatisticsLPTableGUI\fillRow(), ilSearchResult\filter(), ilOrgUnitOperationContextQueries\findByObjId(), ilOrgUnitOperationContextQueries\findByRefId(), ilAuthProviderLTI\findGlobalRole(), ilObjectLP\findMembershipsByPath(), ilObjPluginDispatchGUI\forward(), ilAdministrationGUI\forward(), ilContainerContentGUI\forwardToColumnGUI(), ilMDKeywordExposer\generalReader(), ilMailMemberSearchGUI\generateContextArray(), ilStudyProgrammeMailMemberSearchGUI\generateContextArray(), ilStudyProgrammeSettingsDBRepository\get(), ilTaxonomyClassificationProvider\getActiveTaxonomiesForParentRefId(), ILIAS\Skill\Profile\SkillProfileCompletionManager\getActualMaxLevels(), ilContainerPageGUI\getAdditionalPageActions(), ilPersonalSkillsGUI\getAllSuggestedResources(), ILIAS\Bibliographic\Field\Table\ProfileUserAssignmentTable\getAssignmentTitle(), ilBadgeHandler\getAvailableManualBadges(), ILIAS\COPage\PC\PCFactory\getByNode(), ilOrgUnitOperationContextDBRepository\getByObjId(), ilOrgUnitOperationContextDBRepository\getByRefId(), ilCalendarSelectionBlockGUI\getCalendars(), ilAppointmentBaseFileHandler\getCatInfo(), ilPCTableGUI\getCellContent(), ilObjectGUI\getCenterColumnHTML(), ilPageContentGUI\getCharacteristicsOfCurrentStyle(), ilCalendarAppointmentBaseFactory\getClassBaseName(), ilObjUser\getClipboardObjects(), ilContainer\getCompleteDescriptions(), ILIAS\Bibliographic\Field\Table\LevelResourcesTable\getComponent(), ilLTIViewGUI\getContextId(), ilObjItemGroupGUI\getCreatableObjectTypes(), ilObjSessionGUI\getCreatableObjectTypes(), ilObjStudyProgramme\getCreatableSubObjects(), ilObjectLP\getCurrentMode(), ILIAS\Bibliographic\Field\Table\AssignedObjectsTable\getDataRetrieval(), ILIAS\Bibliographic\Field\Table\LevelResourcesTable\getDataRetrieval(), ilParticipants\getDefaultMemberRole(), ilObjectDataSet\getDependencies(), ilStyleDataSet\getDependencies(), ilObjStyleSheet\getEffectiveContentStyleId(), ILIAS\Style\Content\Object\ObjectManager\getEffectiveStyleId(), ilTrackingLearningHistoryProvider\getEntries(), ilObjectCopyGUI\getErrorMessageOnDisallowedObjectTypeForTarget(), ILIAS\Exercise\GUIRequest\getExercise(), ilUserDefinedFields\getExportableFields(), ilExportFilesToIRSSMigration\getExportDirectory(), ilLPTableBaseGUI\getExportMeta(), ILIAS\Export\ExportHandler\Info\Export\Container\Handler\getExportTarget(), ILIAS\Export\ExportHandler\Manager\Handler\getExportTarget(), ilObjectAdditionalPropertiesLegacyRepository\getFor(), ilNoteGUI\getGlyph(), ilPortfolioPage\getGotoForPortfolioPageTarget(), ilWorkspaceAccessHandler\getGotoLink(), ilPDNotesGUI\getGui(), ilObjectListGUI\getHeaderAction(), ILIAS\Help\Module\ModuleDBRepository\getHelpModules(), ilRepositorySelectorInputGUI\getHighlightedNode(), ilObjLearningModuleSubItemListGUI\getHTML(), ilCalendarAppointmentPanelGUI\getHTML(), ilPathGUI\getHTML(), ilNewsForContextBlockGUI\getHTML(), ilLocatorGUI\getHTML(), ilDidacticTemplateIconFactory\getIconPathForObject(), ilDidacticTemplateIconFactory\getIconPathForReference(), ilNewsForContextBlockGUI\getInfoForData(), ilObjectLP\getInstance(), ilParticipants\getInstance(), ilParticipants\getInstanceByObjId(), ilObjStudyProgrammeCache\getInstanceByRefId(), ilAdvancedMDValues\getInstancesForObjectId(), ilBookingReservationsTableGUI\getItems(), ilCalendarSelectionBlockGUI\getLegacyContent(), ilPageLinker\getLinkXML(), ilLMPageObjectGUI\getLinkXML(), ilLMPresentationLinker\getLinkXML(), ilPDTasksBlockGUI\getListItemForData(), ilPersonalSkillsGUI\getMaterialInfo(), ilPersonalSkillsGUI\getMaterials(), ILIAS\Container\Screen\MemberViewLayoutProvider\getMemberViewModeInfo(), ILIAS\FileDelivery\Init\Provider\StartUpMetaBarProvider\getMetaBarItems(), ILIAS\COPage\PC\MediaObject\MediaObjectManager\getMultimediaXML(), ilNewsItem\getNewsForRefId(), ilCalendarCategories\getNotificationCalendars(), ilNoteGUI\getNumber(), ilCmiXapiAbstractReportLinkBuilder\getObj(), ilTrQuery\getObjectIds(), ilWebDAVRepositoryHelper\getObjectTitleFromObjId(), ilWebDAVRepositoryHelper\getObjectTypeFromObjId(), ilWebDAVRepositoryHelper\getObjectTypeFromRefId(), ilOrgUnitPermissionTableGUI\getObjType(), ilObjectRolePermissionTableGUI\getObjType(), ilObjectRoleTemplatePermissionTableGUI\getObjType(), ilHistoryTableGUI\getObjType(), ilMemberExport\getOrderedExportableFields(), ilAppointmentPresentationSessionGUI\getOtherMaterials(), ilSessionParticipantsTableGUI\getParentLocalRoles(), ilBadge\getParentMeta(), ilPageObject\getParentObjectContributors(), ilObjMediaObject\getParentObjectIdForUsage(), ilTrQuery\getParticipantsForObject(), ilExPeerReviewGUI\getPeerReviewReceiverPanel(), ilObjFileAbstractZipProcessor\getPossibleContainerObj(), ilPCTableGUI\getPropertiesFormValues(), ilDidacticTemplateSettingsTableDataRetrieval\getRecords(), ilExerciseManagementGUI\getReportPanel(), ilUserStartingPointGUI\getRepositoryObjectInput(), ilContainerContentGUI\getRightColumnHTML(), ilObjectGUI\getRightColumnHTML(), ilRegistrationRoleAssignments\getRoleByEmail(), ilRbacReview\getRoleFolderOfRole(), ilAdministrationSettingsFormHandler\getSettingsGUIInstance(), ilAdvancedMDRecord\getSharedRecords(), ilWorkspaceFolderUserSettings\getSortation(), ilPageContentGUI\getStyle(), ilClassificationBlockGUI\getSubItemIds(), ilTrQuery\getSubItemsStatusForUser(), ilTrQuery\getSubItemType(), ilNoteGUI\getSubObjectTitle(), ilTaggingClassificationProvider\getSubTreeTags(), ilPersonalSkillsGUI\getSuggestedResourcesForProfile(), ilLPCollectionOfLMChapters\getTableGUIData(), ilObjSessionGUI\getTabs(), ilNoteGUI\getTarget(), ilConsultationHoursCalendarBlockGUI\getTargetGUIClassPath(), ilCalendarBlockGUI\getTargetGUIClassPath(), ilUserRoleStartingPointTableGUI\getTitleForCriterium(), ilRoleAssignmentTableGUI\getTitleForReference(), ilObjStudyProgrammeAutoMembershipsGUI\getTitleRepresentation(), ilRepositoryExplorerGUI\getTopNodeForRefId(), ilContainerGUI\getTreeSelectorGUI(), ilNoteGUI\getTriggerShyButton(), ilNewsObjectAdapter\getTypeForObjId(), ilConditionObjectAdapter\getTypeForObjId(), ilSkillObjectAdapter\getTypeForObjId(), ilOrgUnitPositionAccess\getTypeForRefId(), ilObjectDataSet\getTypes(), ilSoapUserAdministration\getUserForRole(), ilBadgeHandler\getUserIds(), ilAppointmentPresentationGUI\getUserName(), ilAdvancedMDFieldDefinitionInternalLink\getValueForXML(), ilNoteGUI\getWidget(), ILIAS\Export\ExportHandler\Part\ContainerManifest\Handler\getXML(), ilCOPageExporter\getXmlExportHeadDependencies(), ilLearningSequenceExporter\getXmlRepresentation(), ilForumExporter\getXmlRepresentation(), ilFileExporter\getXmlRepresentation(), ilSoapGroupAdministration\groupExists(), ilObject2GUI\handleAfterSaveCallback(), ilOrgUnitAppEventListener\handleEvent(), ilTaggingAppEventListener\handleEvent(), ilSearchAppEventListener\handleEvent(), ilCourseAppEventListener\handleEvent(), ilECSEventQueueReader\handleImportReset(), ilECSAppEventListener\handleMembership(), ilObjectLP\handleMove(), ilSurveySkill\handleQuestionDeletion(), ilLTIProviderObjectSettingGUI\hasSettingsAccess(), ilWorkspaceAccessTableGUI\importData(), ilCalendarDataSet\importRecord(), ilGlossaryDataSet\importRecord(), ilUserDataSet\importRecord(), ilRoleXmlImporter\importSimpleXml(), ilCategoryImporter\importXmlRepresentation(), ilOrgUnitImporter\importXmlRepresentation(), ILIAS\components\Export\HTML\ExportCollector\init(), ilInternalLinkGUI\init(), ilSubItemListGUI\init(), ilObjectCopyGUI\init(), ilLearningProgressGUI\initCollectionManualForm(), ilConditionHandlerGUI\initConditionTriggerForm(), ilDashboardRecommendedContentGUI\initData(), ILIAS\Cache\Services\SubObjectModes\DataTable\Supplier\initData(), ilPageObjectGUI\initEditing(), ilLearningProgressBaseGUI\initEditUserForm(), ilSessionParticipantsTableGUI\initFilter(), ilContainerNewsSettingsGUI\initForm(), ilPCResourcesGUI\initForm(), ilCalendarAppointmentGUI\initForm(), ilConditionHandlerGUI\initFormCondition(), ilPersonalSettingsGUI\initGeneralSettingsForm(), ilRbacAdmin\initIntersectionPermissions(), ilObjectOwnershipManagementTableGUI\initItems(), ILIAS\Notes\InternalGUIService\initJavascript(), ilObjectCustomUserFieldsGUI\initMemberForm(), ilObjContentObjectGUI\initMenuEntryForm(), ilLTIProviderObjectSettingGUI\initObjectSettingsForm(), ilPluginLP\initPlugin(), ilConditionHandlerGUI\initRangeConditionInputItem(), ilObjectServiceSettingsGUI\initServiceSettingsForm(), ilCmiXapiHighscoreReport\initTableData(), ilPCContentIncludeGUI\insertFromPool(), ilPCMediaObjectGUI\insertFromPool(), ilPCQuestionGUI\insertFromPool(), ILIAS\UI\Implementation\Component\Layout\Page\PageContentManager\insertInstIntoIDs(), ilObjectListGUI\insertMultiDownloadCommand(), ilObjectListGUI\insertPasteCommand(), ilObjectListGUI\insertSubscribeCommand(), ilObjectContentStyleSettingsGUI\isContainer(), ilPluginLP\isLPMember(), ilBadgeHandler\isObjectActive(), ilOrgUnitGlobalSettings\isPositionAccessActiveForObject(), ilAssQuestionPreviewSettings\isTestRefId(), ilAdministrationGUI\jump(), ilObjUserFolderGUI\jumpToUserObject(), ilObjItemGroupGUI\listMaterials(), ilMediaCreationGUI\listPoolItems(), ilObjectTranslationGUI\listTranslations(), ilRepositorySearchGUI\listUsers(), ilContainerReferenceGUI\loadPropertiesFromSettingsForm(), ilObjSAHSLearningModule\lookupAssignedGlossary(), ilCalendarSettings\lookupCalendarActivated(), ilCalendarSettings\lookupCalendarContentPresentationEnabled(), ILIAS\Help\Module\ModuleDBRepository\lookupModuleTitle(), ilObjStyleSheet\lookupObjectForStyle(), ilObjStyleSheet\lookupObjectStyle(), ilStudyProgrammeUserTable\lookupTitle(), ilCertificateObjectHelper\lookupType(), ilObjSessionGUI\materialsObject(), ilMediaPoolExportOptionXMLMaster\onDownloadWithLink(), ilMediaPoolExportOptionXMLMasterNoMedia\onDownloadWithLink(), ILIAS\Export\ExportHandler\Consumer\ExportOption\BasicLegacyHandler\onDownloadWithLink(), ilTestExportOptionARC\onDownloadWithLink(), ilCmiXapiAppEventListener\onServiceObjectDeleteOrToTrash(), ilStudyProgrammeAppEventListener\onServiceObjectDeleteOrToTrash(), ilLearningSequenceAppEventListener\onServiceTrackingUpdateStatus(), ilStudyProgrammeAppEventListener\onServiceTreeInsertNode(), ilStudyProgrammeAppEventListener\onServiceTreeMoveTree(), ilLTIProviderReleasedObjectsTableGUI\parse(), ilObjectCopyProgressTableGUI\parse(), ilObjectTableGUI\parse(), ilCalendarManageTableGUI\parse(), ilCourseObjectivesTableGUI\parse(), ilDclMobRecordRepresentation\parseFormInput(), ilObjMediaPoolSubItemListGUI\parseImage(), ilDataSet\parseObjectExportId(), ilRepositoryObjectResultTableGUI\parseObjectIds(), ilAdministrationCommandGUI\paste(), ilAdministrationCommandGUI\performPasteIntoMultipleObjects(), assQuestionGUI\populateTaxonomyFormSection(), ilObjectPropertiesAgregator\preload(), ilAdvancedMDFieldDefinitionSelect\prepareCustomDefinitionFormConfirmation(), ilObjectGUI\prepareOutput(), ilSkillObjDeletionHandler\processDeletion(), ilStartUpGUI\processIndexPHP(), ilGlossaryObjDeletionHandler\processObjectDeletion(), ilObjStudyProgrammeReference\putInTree(), ilObjStudyProgramme\putInTree(), ilUserQuery\query(), ILIAS\Conditions\Configuration\ConditionTriggerProvider\read(), ILIAS\Calendar\ConsultationHours\BookingDataProvider\read(), ilObjSAHSLearningModule\read(), ilExerciseMembers\read(), ilCalendarCategory\read(), ilScorm2004DataSet\readData(), ilContentPageDataSet\readData(), ilMediaObjectDataSet\readData(), ilCalendarCategories\readReposCalendars(), ilCalendarCategories\readSelectedCategories(), ilObjSessionGUI\redirectToParentContentPageObject(), ilObjOrgUnitGUI\redirectToRefId(), ilObjectGUI\redirectToRefId(), ilSharedResourceGUI\redirectToResource(), ilContainerGUI\redrawListItemObject(), ilECSCmsCourseMemberCommandQueueHandler\refreshAssignmentStatus(), ilLPStatusManualByTutor\refreshStatus(), ilCmiXapiAppEventListener\removeMembers(), ilSkillProfileGUI\removeUsers(), ilLearningHistoryTimelineItem\render(), ilLMContentRendererGUI\renderFocusMessage(), ilCalendarSelectionBlockGUI\renderItem(), ilSearchResultPresentation\renderItemList(), ilObjBlogGUI\renderNavigationByAuthors(), ilAccountMail\replacePlaceholders(), ILIAS\COPage\PC\MediaObject\MediaObjectManager\resolveMediaAliases(), ILIAS\OrgUnit\Webservices\SOAP\AddUserIdToPositionInOrgUnit\run(), ILIAS\OrgUnit\Webservices\SOAP\RemoveUserIdFromPositionInOrgUnit\run(), ilCollectWorkspaceFilesJob\run(), ilObjStudyProgrammeAutoCategoriesGUI\save(), ilContainerNewsSettingsGUI\save(), ilNewsTimelineGUI\save(), ilCertificateGUI\saveCertificate(), ilOrgUnitGlobalSettings\saveDefaultPositionActivationStatus(), ilPCMediaObject\saveMobUsage(), ilObjStyleSheetGUI\saveObject(), ilInfoScreenGUI\saveProgress(), ilConsultationHoursGUI\saveSequence(), ilObjectCopyGUI\saveSource(), ilObjectCopyGUI\saveSourceMembership(), ilObjectCopyGUI\saveTarget(), ilMembershipCronNotifications\sendMail(), ilObjContentObject\setAutoGlossaries(), ilPersonalSkillsGUI\setGapAnalysisActualStatusModePerObject(), ilMailNotification\setObjId(), ilObjStudyProgramme\setProgressesCompletedFor(), ilConditionSelector\setRefId(), ILIAS\Skill\Resource\SkillResourcesManager\setResourceAsTrigger(), ilObjItemGroupGUI\setTabs(), ilLinkInputGUI\setValueByIntLinkAttributes(), ilDerivedTasksGUI\show(), ilRepositoryTrashGUI\showDeleteConfirmation(), ilCalendarAppointmentGUI\showInfoScreen(), ilInternalLinkGUI\showLinkHelp(), ilAdministrationCommandGUI\showLinkIntoMultipleObjectsTree(), ilMemberViewGUI\showMemberViewSwitch(), ilAdministrationCommandGUI\showMoveIntoObjectTree(), ilNewsForContextBlockGUI\showNews(), ilPageObjectGUI\showPage(), ilExerciseManagementGUI\showParticipantObject(), ilAdvancedMDSettingsGUI\showRecords(), ilOrgUnitSimpleImport\simpleImportElement(), ilAdministrationExplorerGUI\sortChilds(), ilRepositorySelectorExplorerGUI\sortChilds(), ilRepositoryExplorerGUI\sortChilds(), ilRepositoryExplorer\sortNodes(), ilSearchAppEventListener\storeElement(), ilBulkEditQuestionsGUI\storeTaxonomies(), ilPCCurriculum\supportsCurriculum(), ilPCLauncher\supportsLauncher(), ilPCPRGStatusInfo\supportsType(), ilPCPRGActionNote\supportsType(), ilDidacticTemplateLocalRoleAction\toXml(), ilDidacticTemplateLocalPolicyAction\toXml(), ilAdvancedMDRecord\toXML(), ilConditionHandlerGUI\translateOperator(), ilObjStudyProgrammeReferenceGUI\tryingToCreateCircularReference(), ilNewsTimelineGUI\update(), ilECSAppEventListener\updateEnrolmentStatus(), ilPortfolioPage\updateInternalLinks(), ilLMObject\updateInternalLinks(), ilNewsItemGUI\updateNewsItem(), ilMediaPoolItem\updateObjectTitle(), ilObjectLP\updateParentCollections(), ilObjectServiceSettingsGUI\updateServiceSettingsForm(), ilLTIProviderObjectSettingGUI\updateSettings(), ilECSCategoryMappingRule\validate(), ilLPCollectionOfRepositoryObjects\validateEntry(), ilSoapObjectAdministration\validateReferences(), ilPublicUserProfileGUI\validateUser(), ilObjStudyProgrammeAutoCategoriesGUI\view(), ilRoleXmlExport\writeRole(), ilLPStatus\writeStatus(), ilContainerXmlWriter\writeSubitems(), and ilPCParagraph\xml2output().

1085  : string
1086  {
1087  global $DIC;
1088 
1089  if ($reference) {
1090  return $DIC["ilObjDataCache"]->lookupType($DIC["ilObjDataCache"]->lookupObjId($id));
1091  }
1092 
1093  return $DIC["ilObjDataCache"]->lookupType($id);
1094  }
global $DIC
Definition: shib_login.php:25
$id
plugin.php for ilComponentBuildPluginInfoObjectiveTest::testAddPlugins
Definition: plugin.php:24
+ Here is the caller graph for this function:

◆ _prepareCloneSelection()

static ilObject::_prepareCloneSelection ( array  $ref_ids,
string  $new_type,
bool  $show_path = true 
)
staticfinal

Prepare copy wizard object selection.

This method should be renamed. Currently, used in ilObjSurvey and ilObjTest

Deprecated:
since version 5.2

Definition at line 1513 of file class.ilObject.php.

References $DIC, $path, $res, $title, ilAdvancedMDValues\_cloneValues(), ilCopyWizardOptions\_getInstance(), appendCopyInfo(), ilRbacAdmin\copyLocalRoles(), ilDBInterface\fetchObject(), getDescription(), getId(), ilLoggerFactory\getLogger(), getLongDescription(), getObjectProperties(), getRefId(), getTitle(), getType(), ilDBInterface\in(), ilObjectDefinition\isPlugin(), ilObjectPlugin\lookupTxtById(), ilDBInterface\query(), supportsOfflineHandling(), and ilLanguage\txt().

Referenced by ilObjSurveyQuestionPool\_getAvailableQuestionpools(), ilObjQuestionPool\_getAvailableQuestionpools(), and ilObjTest\_getAvailableTests().

1517  : array {
1518  global $DIC;
1519 
1520  $db = $DIC->database();
1521  $lng = $DIC->language();
1522  $obj_definition = $DIC["objDefinition"];
1523 
1524  $sql =
1525  "SELECT obj_data.title obj_title, path_data.title path_title, child" . PHP_EOL
1526  . "FROM tree " . PHP_EOL
1527  . "JOIN object_reference obj_ref ON child = obj_ref.ref_id " . PHP_EOL
1528  . "JOIN object_data obj_data ON obj_ref.obj_id = obj_data.obj_id " . PHP_EOL
1529  . "JOIN object_reference path_ref ON parent = path_ref.ref_id " . PHP_EOL
1530  . "JOIN object_data path_data ON path_ref.obj_id = path_data.obj_id " . PHP_EOL
1531  . "WHERE " . $db->in("child", $ref_ids, false, "integer") . PHP_EOL
1532  . "ORDER BY obj_data.title" . PHP_EOL
1533  ;
1534  $res = $db->query($sql);
1535 
1536  if (!$obj_definition->isPlugin($new_type)) {
1537  $options[0] = $lng->txt('obj_' . $new_type . '_select');
1538  } else {
1539  $options[0] = ilObjectPlugin::lookupTxtById($new_type, "obj_" . $new_type . "_select");
1540  }
1541 
1542  while ($row = $db->fetchObject($res)) {
1543  if (strlen($title = $row->obj_title) > 40) {
1544  $title = substr($title, 0, 40) . '...';
1545  }
1546 
1547  if ($show_path) {
1548  if (strlen($path = $row->path_title) > 40) {
1549  $path = substr($path, 0, 40) . '...';
1550  }
1551 
1552  $title .= ' (' . $lng->txt('path') . ': ' . $path . ')';
1553  }
1554 
1555  $options[$row->child] = $title;
1556  }
1557  return $options ?: [];
1558  }
string $title
$res
Definition: ltiservices.php:69
txt(string $a_topic, string $a_default_lang_fallback_mod="")
gets the text for a given topic if the topic is not in the list, the topic itself with "-" will be re...
$path
Definition: ltiservices.php:30
ilLanguage $lng
ilDBInterface $db
global $DIC
Definition: shib_login.php:25
fetchObject(ilDBStatement $query_result)
query(string $query)
Run a (read-only) Query on the database.
ilObjectDefinition $obj_definition
static lookupTxtById(string $plugin_id, string $lang_var)
in(string $field, array $values, bool $negate=false, string $type="")
isPlugin(string $obj_name)
get RBAC status by type returns true if object type is an (activated) plugin type ...
+ Here is the call graph for this function:
+ Here is the caller graph for this function:

◆ _resetDeletedDate()

static ilObject::_resetDeletedDate ( int  $ref_id)
staticfinal

Definition at line 964 of file class.ilObject.php.

References $DIC, $ref_id, and ilDBInterface\update().

Referenced by ilTree\insertNode().

964  : void
965  {
966  global $DIC;
967  $db = $DIC->database();
968 
969  $values = [
970  "deleted" => ["timestamp", null],
971  "deleted_by" => ["integer", 0]
972  ];
973 
974  $where = [
975  "ref_id" => ["integer", $ref_id]
976  ];
977 
978  $db->update("object_reference", $values, $where);
979  }
update(string $table_name, array $values, array $where)
$where MUST contain existing columns only.
ilDBInterface $db
global $DIC
Definition: shib_login.php:25
+ Here is the call graph for this function:
+ Here is the caller graph for this function:

◆ _setDeletedDate()

static ilObject::_setDeletedDate ( int  $ref_id,
int  $deleted_by 
)
staticfinal

Definition at line 930 of file class.ilObject.php.

References $DIC, $ref_id, ilDBInterface\now(), and ilDBInterface\update().

930  : void
931  {
932  global $DIC;
933  $db = $DIC->database();
934 
935  $values = [
936  "deleted" => ["date", $db->now()],
937  "deleted_by" => ["integer", $deleted_by]
938  ];
939 
940  $where = [
941  "ref_id" => ["integer", $ref_id]
942  ];
943 
944  $db->update("object_reference", $values, $where);
945  }
update(string $table_name, array $values, array $where)
$where MUST contain existing columns only.
ilDBInterface $db
global $DIC
Definition: shib_login.php:25
+ Here is the call graph for this function:

◆ _writeDescription()

static ilObject::_writeDescription ( int  $obj_id,
string  $desc 
)
staticfinal

write description to db (static)

Definition at line 1020 of file class.ilObject.php.

References $desc, $DIC, _lookupType(), ilDBInterface\insert(), ilObjectDefinition\isRBACObject(), ilDBInterface\now(), ilDBInterface\query(), ilDBInterface\quote(), ilStr\shortenTextExtended(), and ilDBInterface\update().

Referenced by ilObjMediaObject\beforeMDUpdateListener().

1020  : void
1021  {
1022  global $DIC;
1023 
1024  $db = $DIC->database();
1025  $obj_definition = $DIC["objDefinition"];
1026 
1027  $desc = ilStr::shortenTextExtended($desc, self::DESC_LENGTH, true);
1028 
1029  $values = [
1030  "description" => ["text", $desc],
1031  "last_update" => ["date", $db->now()]
1032  ];
1033 
1034  $where = [
1035  "obj_id" => ["integer", $obj_id]
1036  ];
1037 
1038  $db->update(self::TABLE_OBJECT_DATA, $values, $where);
1039 
1040 
1042  // Update long description
1043  $sql =
1044  "SELECT obj_id, description" . PHP_EOL
1045  . "FROM object_description" . PHP_EOL
1046  . "WHERE obj_id = " . $db->quote($obj_id, 'integer') . PHP_EOL
1047  ;
1048  $result = $db->query($sql);
1049 
1050  if ($result->numRows()) {
1051  $values = [
1052  "description" => ["clob", $desc]
1053  ];
1054  $db->update("object_description", $values, $where);
1055  } else {
1056  $values = [
1057  "description" => ["clob",$desc],
1058  "obj_id" => ["integer",$obj_id]
1059  ];
1060  $db->insert("object_description", $values);
1061  }
1062  }
1063  }
insert(string $table_name, array $values)
string $desc
update(string $table_name, array $values, array $where)
$where MUST contain existing columns only.
isRBACObject(string $obj_name)
get RBAC status by type returns true if object type is a RBAC object type
quote($value, string $type)
ilDBInterface $db
global $DIC
Definition: shib_login.php:25
query(string $query)
Run a (read-only) Query on the database.
ilObjectDefinition $obj_definition
static shortenTextExtended(string $a_str, int $a_len, bool $a_dots=false, bool $a_next_blank=false, bool $a_keep_extension=false)
static _lookupType(int $id, bool $reference=false)
+ Here is the call graph for this function:
+ Here is the caller graph for this function:

◆ _writeImportId()

static ilObject::_writeImportId ( int  $obj_id,
string  $import_id 
)
staticfinal

write import id to db (static)

Definition at line 1068 of file class.ilObject.php.

References $DIC, $import_id, ilDBInterface\now(), and ilDBInterface\update().

Referenced by ilAuthProviderECS\createUser(), ilImport\doImportObject(), and ilCourseXMLParser\handlerBeginTag().

1068  : void
1069  {
1070  global $DIC;
1071  $db = $DIC->database();
1072 
1073  $values = [
1074  "import_id" => ["text", $import_id],
1075  "last_update" => ["date", $db->now()]
1076  ];
1077 
1078  $where = [
1079  "obj_id" => ["integer", $obj_id]
1080  ];
1081 
1082  $db->update(self::TABLE_OBJECT_DATA, $values, $where);
1083  }
update(string $table_name, array $values, array $where)
$where MUST contain existing columns only.
ilDBInterface $db
global $DIC
Definition: shib_login.php:25
string $import_id
+ Here is the call graph for this function:
+ Here is the caller graph for this function:

◆ _writeTitle()

static ilObject::_writeTitle ( int  $obj_id,
string  $title 
)
staticfinal

write title to db (static)

Definition at line 1000 of file class.ilObject.php.

References $DIC, $title, ilDBInterface\now(), and ilDBInterface\update().

Referenced by ilObjMediaObject\beforeMDUpdateListener(), and ilObjSAHSLearningModuleGUI\uploadObject().

1000  : void
1001  {
1002  global $DIC;
1003  $db = $DIC->database();
1004 
1005  $values = [
1006  "title" => ["text", $title],
1007  "last_update" => ["date", $db->now()]
1008  ];
1009 
1010  $where = [
1011  "obj_id" => ["integer", $obj_id]
1012  ];
1013 
1014  $db->update(self::TABLE_OBJECT_DATA, $values, $where);
1015  }
string $title
update(string $table_name, array $values, array $where)
$where MUST contain existing columns only.
ilDBInterface $db
global $DIC
Definition: shib_login.php:25
+ Here is the call graph for this function:
+ Here is the caller graph for this function:

◆ appendCopyInfo()

ilObject::appendCopyInfo ( int  $target_id,
int  $copy_id 
)
final

Prepend Copy info if object with same name exists in that container.

Definition at line 1663 of file class.ilObject.php.

References ilCopyWizardOptions\_getInstance(), appendCopyInfoToTranslations(), appendNumberOfCopiesToTitle(), getId(), ilObjectTranslation\getInstance(), getTitle(), and ILIAS\Repository\lng().

Referenced by _prepareCloneSelection().

1663  : string
1664  {
1665  $cp_options = ilCopyWizardOptions::_getInstance($copy_id);
1666  if (!$cp_options->isRootNode($this->getRefId())) {
1667  return $this->getTitle();
1668  }
1669 
1670  $obj_translations = ilObjectTranslation::getInstance($this->getId());
1671 
1672  $other_children_of_same_type = $this->tree->getChildsByType($target_id, $this->type);
1673 
1674  if ($obj_translations->getLanguages() === []) {
1675  $existing_titles = array_map(
1676  fn(array $child): string => $child['title'],
1677  $other_children_of_same_type
1678  );
1679 
1680  return $this->appendNumberOfCopiesToTitle(
1681  $this->lng->txt('copy_of_suffix'),
1682  $this->lng->txt('copy_n_of_suffix'),
1683  $this->getTitle(),
1684  $existing_titles
1685  );
1686  }
1687 
1688  return $this->appendCopyInfoToTranslations($obj_translations, $other_children_of_same_type);
1689  }
appendNumberOfCopiesToTitle(string $copy_suffix, string $copy_n_suffix, string $title, array $other_titles_for_lang)
appendCopyInfoToTranslations(ilObjectTranslation $obj_translations, array $other_children_of_same_type)
static getInstance(int $obj_id)
static _getInstance(int $a_copy_id)
+ Here is the call graph for this function:
+ Here is the caller graph for this function:

◆ appendCopyInfoToTranslations()

ilObject::appendCopyInfoToTranslations ( ilObjectTranslation  $obj_translations,
array  $other_children_of_same_type 
)
private

Definition at line 1691 of file class.ilObject.php.

References appendNumberOfCopiesToTitle(), getCallbackForTitlesPerLanguageTransformation(), ilObjectTranslation\getDefaultTitle(), ilObjectTranslation\getInstance(), ilObjectTranslation\getLanguages(), ILIAS\Repository\lng(), and ilObjectTranslation\setLanguages().

Referenced by appendCopyInfo().

1694  : string {
1695  $nodes_translations = array_map(
1696  fn(array $child): ilObjectTranslation =>
1697  ilObjectTranslation::getInstance($child['obj_id']),
1698  $other_children_of_same_type
1699  );
1700 
1701  $title_translations_per_lang = array_reduce(
1702  $nodes_translations,
1704  []
1705  );
1706 
1707  $new_languages = [];
1708  $installed_langs = $this->lng->getInstalledLanguages();
1709  foreach ($obj_translations->getLanguages() as $language) {
1710  $lang_code = $language->getLanguageCode();
1711  $suffix_lang = $lang_code;
1712  if (!in_array($suffix_lang, $installed_langs)) {
1713  $suffix_lang = $this->lng->getDefaultLanguage();
1714  }
1715  $language->setTitle(
1717  $this->lng->txtlng('common', 'copy_of_suffix', $suffix_lang),
1718  $this->lng->txtlng('common', 'copy_n_of_suffix', $suffix_lang),
1719  $language->getTitle(),
1720  $title_translations_per_lang[$lang_code] ?? []
1721  )
1722  );
1723  $new_languages[$lang_code] = $language;
1724  }
1725  $obj_translations->setLanguages($new_languages);
1726 
1727  return $obj_translations->getDefaultTitle();
1728  }
getCallbackForTitlesPerLanguageTransformation()
appendNumberOfCopiesToTitle(string $copy_suffix, string $copy_n_suffix, string $title, array $other_titles_for_lang)
static getInstance(int $obj_id)
+ Here is the call graph for this function:
+ Here is the caller graph for this function:

◆ appendNumberOfCopiesToTitle()

ilObject::appendNumberOfCopiesToTitle ( string  $copy_suffix,
string  $copy_n_suffix,
string  $title,
array  $other_titles_for_lang 
)
private

Definition at line 1744 of file class.ilObject.php.

References buildTitleWithoutCopySuffix(), and isTitleUnique().

Referenced by appendCopyInfo(), and appendCopyInfoToTranslations().

1749  : string {
1750  $title_without_suffix = $this->buildTitleWithoutCopySuffix($copy_suffix, $copy_n_suffix, $title);
1751  $title_with_suffix = "{$title_without_suffix} {$copy_suffix}";
1752  if ($other_titles_for_lang === []
1753  || $this->isTitleUnique($title_with_suffix, $other_titles_for_lang)) {
1754  return $title_with_suffix;
1755  }
1756 
1757  for ($i = 2;true;$i++) {
1758  $title_with_suffix = $title_without_suffix . ' ' . sprintf($copy_n_suffix, $i);
1759  if ($this->isTitleUnique($title_with_suffix, $other_titles_for_lang)) {
1760  return $title_with_suffix;
1761  }
1762  }
1763  }
string $title
isTitleUnique(string $title, array $nodes)
buildTitleWithoutCopySuffix(string $copy_suffix, string $copy_n_suffix, string $title)
+ Here is the call graph for this function:
+ Here is the caller graph for this function:

◆ applyDidacticTemplate()

ilObject::applyDidacticTemplate ( int  $tpl_id)

Definition at line 1413 of file class.ilObject.php.

References ilDidacticTemplateObjSettings\assignTemplate(), ilDidacticTemplateActionFactory\getActionsByTemplateId(), getId(), ilLoggerFactory\getLogger(), and getRefId().

Referenced by ilSessionDataSet\applyDidacticTemplate().

1413  : void
1414  {
1415  ilLoggerFactory::getLogger('obj')->debug('Applying didactic template with id: ' . $tpl_id);
1416  if ($tpl_id) {
1417  foreach (ilDidacticTemplateActionFactory::getActionsByTemplateId($tpl_id) as $action) {
1418  $action->setRefId($this->getRefId());
1419  $action->apply();
1420  }
1421  }
1422 
1423  ilDidacticTemplateObjSettings::assignTemplate($this->getRefId(), $this->getId(), $tpl_id);
1424  }
static assignTemplate(int $a_ref_id, int $a_obj_id, int $a_tpl_id)
static getLogger(string $a_component_id)
Get component logger.
static getActionsByTemplateId(int $a_tpl_id)
Get actions of one template.
+ Here is the call graph for this function:
+ Here is the caller graph for this function:

◆ beforeCreateMetaData()

ilObject::beforeCreateMetaData ( )
protected

Definition at line 711 of file class.ilObject.php.

Referenced by createMetaData().

711  : bool
712  {
713  return true;
714  }
+ Here is the caller graph for this function:

◆ beforeDeleteMetaData()

ilObject::beforeDeleteMetaData ( )
protected

Definition at line 759 of file class.ilObject.php.

Referenced by deleteMetaData().

759  : bool
760  {
761  return true;
762  }
+ Here is the caller graph for this function:

◆ beforeMDUpdateListener()

ilObject::beforeMDUpdateListener ( string  $a_element)
protected

Definition at line 686 of file class.ilObject.php.

Referenced by MDUpdateListener().

686  : bool
687  {
688  return true;
689  }
+ Here is the caller graph for this function:

◆ beforeUpdateMetaData()

ilObject::beforeUpdateMetaData ( )
protected

Definition at line 742 of file class.ilObject.php.

Referenced by updateMetaData().

742  : bool
743  {
744  return true;
745  }
+ Here is the caller graph for this function:

◆ buildTitleWithoutCopySuffix()

ilObject::buildTitleWithoutCopySuffix ( string  $copy_suffix,
string  $copy_n_suffix,
string  $title 
)
private

Definition at line 1775 of file class.ilObject.php.

References $title.

Referenced by appendNumberOfCopiesToTitle().

1775  : string
1776  {
1777  /*
1778  * create a regular expression from the language text copy_n_of_suffix, so that
1779  * we can match it against $filenameWithoutExtension, and retrieve the number of the copy.
1780  * for example, if copy_n_of_suffix is 'Copy (%1s)', this creates the regular
1781  * expression '/ Copy \\([0-9]+)\\)$/'.
1782  */
1783  $regexp_for_suffix = preg_replace(
1784  '/([\^$.\[\]|()?*+{}])/',
1785  '\\\\${1}',
1786  ' '
1787  . $copy_n_suffix
1788  );
1789  $regexp_for_file_name = '/' . preg_replace('/%1\\\\\$s/', '([0-9]+)', $regexp_for_suffix) . '$/';
1790 
1791  if (preg_match($regexp_for_file_name, $title, $matches)) {
1792  return substr($title, 0, -strlen($matches[0]));
1793  }
1794 
1795  if (str_ends_with($title, " {$copy_suffix}")) {
1796  return substr(
1797  $title,
1798  0,
1799  -strlen(
1800  " {$copy_suffix}"
1801  )
1802  );
1803  }
1804 
1805  return $title;
1806  }
string $title
+ Here is the caller graph for this function:

◆ cloneDependencies()

ilObject::cloneDependencies ( int  $target_id,
int  $copy_id 
)

Clone object dependencies.

This method allows to refresh any ref id references to other objects that are affected in the same copy process. Ask ilCopyWizardOptions for the mappings.

Definition at line 1815 of file class.ilObject.php.

References ilConditionHandler\cloneDependencies(), getRefId(), and ilDidacticTemplateObjSettings\lookupTemplateId().

1815  : bool
1816  {
1817  ilConditionHandler::cloneDependencies($this->getRefId(), $target_id, $copy_id);
1818 
1820  if ($tpl_id) {
1821  $factory = new ilObjectFactory();
1822  $obj = $factory->getInstanceByRefId($target_id, false);
1823  if ($obj instanceof ilObject) {
1824  $obj->applyDidacticTemplate($tpl_id);
1825  }
1826  }
1827  return true;
1828  }
static cloneDependencies(int $a_src_ref_id, int $a_target_ref_id, int $a_copy_id)
+ Here is the call graph for this function:

◆ cloneMetaData()

ilObject::cloneMetaData ( ilObject  $target_obj)

◆ collectDeletionDependencies()

static ilObject::collectDeletionDependencies ( array &  $deps,
int  $ref_id,
int  $obj_id,
string  $type,
int  $depth = 0 
)
static

Collect deletion dependencies.

E.g.

Definition at line 1975 of file class.ilObject.php.

References $c, $DIC, $id, and ilTree\getChilds().

Referenced by ilRepositoryTrashGUI\showDeleteConfirmation().

1981  : void {
1982  global $DIC;
1983 
1984  $objDefinition = $DIC["objDefinition"];
1985  $tree = $DIC->repositoryTree();
1986 
1987  if ($depth == 0) {
1988  $deps["dep"] = [];
1989  }
1990 
1991  $deps["del_ids"][$obj_id] = $obj_id;
1992 
1993  if (!$objDefinition->isPluginTypeName($type)) {
1994  $class_name = "ilObj" . $objDefinition->getClassName($type);
1995  $odeps = call_user_func([$class_name, "getDeletionDependencies"], $obj_id);
1996  if (is_array($odeps)) {
1997  foreach ($odeps as $id => $message) {
1998  $deps["dep"][$id][$obj_id][] = $message;
1999  }
2000  }
2001 
2002  // get deletion dependency of children
2003  foreach ($tree->getChilds($ref_id) as $c) {
2004  ilObject::collectDeletionDependencies($deps, (int) $c["child"], (int) $c["obj_id"], (string) $c["type"], $depth + 1);
2005  }
2006  }
2007 
2008  // delete all dependencies to objects that will be deleted, too
2009  if ($depth == 0) {
2010  foreach ($deps["del_ids"] as $obj_id) {
2011  unset($deps["dep"][$obj_id]);
2012  }
2013  $deps = $deps["dep"];
2014  }
2015  }
string $type
static collectDeletionDependencies(array &$deps, int $ref_id, int $obj_id, string $type, int $depth=0)
Collect deletion dependencies.
getChilds(int $a_node_id, string $a_order="", string $a_direction="ASC")
get child nodes of given node
ilTree $tree
$c
Definition: deliver.php:9
global $DIC
Definition: shib_login.php:25
$id
plugin.php for ilComponentBuildPluginInfoObjectiveTest::testAddPlugins
Definition: plugin.php:24
+ Here is the call graph for this function:
+ Here is the caller graph for this function:

◆ countReferences()

ilObject::countReferences ( )
final

Definition at line 1248 of file class.ilObject.php.

References $res.

Referenced by ilObjSurvey\delete(), and delete().

1248  : int
1249  {
1250  if (!isset($this->id)) {
1251  $message = "ilObject::countReferences(): No obj_id given!";
1252  $this->error->raiseError($message, $this->error->WARNING);
1253  }
1254 
1255  $sql =
1256  "SELECT COUNT(ref_id) num" . PHP_EOL
1257  . "FROM object_reference" . PHP_EOL
1258  . "WHERE obj_id = " . $this->db->quote($this->id, 'integer') . PHP_EOL
1259  ;
1260 
1261  $res = $this->db->query($sql);
1262  $row = $this->db->fetchObject($res);
1263 
1264  return (int) $row->num;
1265  }
$res
Definition: ltiservices.php:69
+ Here is the caller graph for this function:

◆ create()

ilObject::create ( )

note: title, description and type should be set when this function is called

Definition at line 535 of file class.ilObject.php.

References $DIC, $id, $owner, getDescription(), getId(), getImportId(), ilOrgUnitGlobalSettings\getInstance(), getLongDescription(), getObjectProperties(), getOwner(), getTitle(), getType(), setOwner(), and supportsOfflineHandling().

Referenced by ilWebDAVObjFactory\createDAVObject(), ilRemoteObjectBase\createFromECSEContent(), and ilObjEmployeeTalk\read().

535  : int
536  {
537  global $DIC;
538  $user = $DIC["ilUser"];
539 
540  if (!isset($this->type)) {
541  $message = sprintf("%s::create(): No object type given!", get_class($this));
542  $this->error->raiseError($message, $this->error->WARNING);
543  }
544 
545  $this->log->write("ilObject::create(), start");
546 
547  // determine owner
548  $owner = 0;
549  if ($this->getOwner() > 0) {
550  $owner = $this->getOwner();
551  } elseif (is_object($user)) {
552  $owner = $user->getId();
553  }
554 
555  $this->id = $this->db->nextId(self::TABLE_OBJECT_DATA);
556  $values = [
557  "obj_id" => ["integer", $this->getId()],
558  "type" => ["text", $this->getType()],
559  "title" => ["text", $this->getTitle()],
560  "description" => ["text", $this->getDescription()],
561  "owner" => ["integer", $owner],
562  "create_date" => ["date", $this->db->now()],
563  "last_update" => ["date", $this->db->now()],
564  "import_id" => ["text", $this->getImportId()],
565  ];
566 
567  $this->db->insert(self::TABLE_OBJECT_DATA, $values);
568  $this->object_properties = null;
569 
570  // Save long form of description if is rbac object
571  if ($this->obj_definition->isRBACObject($this->getType())) {
572  $values = [
573  'obj_id' => ['integer',$this->id],
574  'description' => ['clob', $this->getLongDescription()]
575  ];
576  $this->db->insert('object_description', $values);
577  }
578 
579  if ($this->supportsOfflineHandling()) {
580  $property_is_online = $this->getObjectProperties()->getPropertyIsOnline()->withOffline();
581  $this->getObjectProperties()->storePropertyIsOnline($property_is_online);
582  }
583 
584  if ($this->obj_definition->isOrgUnitPermissionType($this->type)) {
585  ilOrgUnitGlobalSettings::getInstance()->saveDefaultPositionActivationStatus($this->id);
586  }
587 
588  // the line ($this->read();) messes up meta data handling: meta data,
589  // that is not saved at this time, gets lost, so we query for the dates alone
590  $sql =
591  "SELECT last_update, create_date" . PHP_EOL
592  . "FROM " . self::TABLE_OBJECT_DATA . PHP_EOL
593  . "WHERE obj_id = " . $this->db->quote($this->id, "integer") . PHP_EOL
594  ;
595  $obj_set = $this->db->query($sql);
596  $obj_rec = $this->db->fetchAssoc($obj_set);
597  $this->last_update = $obj_rec["last_update"];
598  $this->create_date = $obj_rec["create_date"];
599 
600  // set owner for new objects
601  $this->setOwner($owner);
602 
603  // write log entry
604  $this->log->write(
605  sprintf(
606  "ilObject::create(), finished, obj_id: %s, type: %s, title: %s",
607  $this->getId(),
608  $this->getType(),
609  $this->getTitle()
610  )
611  );
612 
613  $this->app_event_handler->raise(
614  'components/ILIAS/ILIASObject',
615  'create',
616  [
617  'obj_id' => $this->id,
618  'obj_type' => $this->type
619  ]
620  );
621 
622  return $this->id;
623  }
supportsOfflineHandling()
global $DIC
Definition: shib_login.php:25
$id
plugin.php for ilComponentBuildPluginInfoObjectiveTest::testAddPlugins
Definition: plugin.php:24
getLongDescription()
get object long description (stored in object_description)
setOwner(int $usr_id)
ilObjUser $user
+ Here is the call graph for this function:
+ Here is the caller graph for this function:

◆ createMetaData()

ilObject::createMetaData ( )
final

Definition at line 691 of file class.ilObject.php.

References $DIC, beforeCreateMetaData(), doCreateMetaData(), getId(), getLongDescription(), getTitle(), and getType().

Referenced by ilObjLinkResource\create(), ilObjSurveyQuestionPool\create(), ilObjGlossary\create(), ilObjQuestionPool\create(), ilObjIndividualAssessment\create(), ilObjFileBasedLM\create(), ilObjSAHSLearningModule\create(), ilObjContentObject\create(), ilObjMediaPool\create(), ilObjSurvey\create(), ilObjMediaCast\create(), ilObjTest\create(), ilObjMediaObject\create(), ilObjExercise\create(), ilObjSession\create(), ilObjGroup\create(), ilObjCourse\create(), ilObjDataCollection\doCreate(), ilObjBlog\doCreate(), and ilObjContentPage\doCreate().

691  : void
692  {
693  if ($this->beforeCreateMetaData()) {
694  global $DIC;
695  $ilUser = $DIC["ilUser"];
696 
697  $this->lom_services->derive()->fromBasicProperties(
698  $this->getTitle(),
699  $this->getLongDescription(),
700  $ilUser->getPref('language')
701  )->forObject($this->getId(), 0, $this->getType());
702 
703  $this->doCreateMetaData();
704  }
705  }
global $DIC
Definition: shib_login.php:25
getLongDescription()
get object long description (stored in object_description)
beforeCreateMetaData()
+ Here is the call graph for this function:
+ Here is the caller graph for this function:

◆ createReference()

ilObject::createReference ( )

creates reference for object

Definition at line 1226 of file class.ilObject.php.

References $ref_id, and getId().

Referenced by ilObjStudyProgramme\addNode(), ilSoapObjectAdministration\addReferences(), ilECSCourseCreationHandler\createCourseReference(), ilWebDAVObjFactory\createDAVObject(), ilRemoteObjectBase\createFromECSEContent(), ilObject2GUI\putObjectInTree(), and ilObjectGUI\putObjectInTree().

1226  : int
1227  {
1228  if (!isset($this->id)) {
1229  $message = "ilObject::createNewReference(): No obj_id given!";
1230  $this->error->raiseError($message, $this->error->WARNING);
1231  }
1232 
1233  $next_id = $this->db->nextId('object_reference');
1234 
1235  $values = [
1236  "ref_id" => ["integer", $next_id],
1237  "obj_id" => ["integer", $this->getId()]
1238  ];
1239 
1240  $this->db->insert("object_reference", $values);
1241 
1242  $this->ref_id = $next_id;
1243  $this->referenced = true;
1244 
1245  return $this->ref_id;
1246  }
+ Here is the call graph for this function:
+ Here is the caller graph for this function:

◆ delete()

ilObject::delete ( )

delete object or referenced object (in the case of a referenced object, object data is only deleted if last reference is deleted) This function removes an object entirely from system!!

Returns
bool true if object was removed completely; false if only a references was removed

Definition at line 1275 of file class.ilObject.php.

References $DIC, ilAdvancedMDValues\_deleteByObjId(), ilLPObjSettings\_deleteByObjId(), ilBlockSetting\_deleteSettingsOfBlock(), _lookupType(), ilObjectDataDeletionLog\add(), countReferences(), ilRbacLog\delete(), ilObjectActivation\deleteAllEntries(), ilDidacticTemplateObjSettings\deleteByObjId(), ilDidacticTemplateObjSettings\deleteByRefId(), getId(), ilECSImportManager\getInstance(), getRefId(), getTitle(), getType(), and ilRbacAdmin\revokePermission().

Referenced by ilObject2GUI\deleteConfirmedObjects(), and ILIAS\Skill\Tree\SkillTreeManager\deleteTree().

1275  : bool
1276  {
1277  global $DIC;
1278  $rbac_admin = $DIC["rbacadmin"];
1279 
1280  $remove = false;
1281 
1282  // delete object_data entry
1283  if ((!$this->referenced) || ($this->countReferences() == 1)) {
1284  $type = ilObject::_lookupType($this->getId());
1285  if ($this->type != $type) {
1286  $log_entry = sprintf(
1287  "ilObject::delete(): Type mismatch. Object with obj_id: %s was instantiated by type '%s'. DB type is: %s",
1288  $this->id,
1289  $this->type,
1290  $type
1291  );
1292 
1293  $this->log->write($log_entry);
1294  $this->error->raiseError(
1295  sprintf("ilObject::delete(): Type mismatch. (%s/%s)", $this->type, $this->id),
1296  $this->error->WARNING
1297  );
1298  }
1299 
1300  $this->app_event_handler->raise('components/ILIAS/ILIASObject', 'beforeDeletion', ['object' => $this]);
1301 
1302  $sql =
1303  "DELETE FROM " . self::TABLE_OBJECT_DATA . PHP_EOL
1304  . "WHERE obj_id = " . $this->db->quote($this->getId(), "integer") . PHP_EOL
1305  ;
1306  $this->db->manipulate($sql);
1307 
1308  $sql =
1309  "DELETE FROM object_description" . PHP_EOL
1310  . "WHERE obj_id = " . $this->db->quote($this->getId(), "integer") . PHP_EOL
1311  ;
1312  $this->db->manipulate($sql);
1313 
1314  $this->log->write(
1315  sprintf(
1316  "ilObject::delete(), deleted object, obj_id: %s, type: %s, title: %s",
1317  $this->getId(),
1318  $this->getType(),
1319  $this->getTitle()
1320  )
1321  );
1322 
1323  // keep log of core object data
1325 
1326  // remove news
1327  $news_item = new ilNewsItem();
1328  $news_item->deleteNewsOfContext($this->getId(), $this->getType());
1330 
1332 
1333  // BEGIN WebDAV: Delete WebDAV properties
1334  $sql =
1335  "DELETE FROM dav_property" . PHP_EOL
1336  . "WHERE obj_id = " . $this->db->quote($this->getId(), 'integer') . PHP_EOL
1337  ;
1338  $this->db->manipulate($sql);
1339  // END WebDAV: Delete WebDAV properties
1340 
1341  ilECSImportManager::getInstance()->_deleteByObjId($this->getId());
1344 
1345  $remove = true;
1346  } else {
1347  $this->log->write(
1348  sprintf(
1349  "ilObject::delete(), object not deleted, number of references: %s, obj_id: %s, type: %s, title: %s",
1350  $this->countReferences(),
1351  $this->getId(),
1352  $this->getType(),
1353  $this->getTitle()
1354  )
1355  );
1356  }
1357 
1358  // delete object_reference entry
1359  if ($this->referenced) {
1361 
1362  $this->app_event_handler->raise('components/ILIAS/ILIASObject', 'deleteReference', ['ref_id' => $this->getRefId()]);
1363 
1364  $sql =
1365  "DELETE FROM object_reference" . PHP_EOL
1366  . "WHERE ref_id = " . $this->db->quote($this->getRefId(), 'integer') . PHP_EOL
1367  ;
1368  $this->db->manipulate($sql);
1369 
1370  $this->log->write(
1371  sprintf(
1372  "ilObject::delete(), reference deleted, ref_id: %s, obj_id: %s, type: %s, title: %s",
1373  $this->getRefId(),
1374  $this->getId(),
1375  $this->getType(),
1376  $this->getTitle()
1377  )
1378  );
1379 
1380  // DELETE PERMISSION ENTRIES IN RBAC_PA
1381  // DONE: method overwritten in ilObjRole & ilObjUser.
1382  // this call only applies for objects in rbac (not usr,role,rolt)
1383  // TODO: Do this for role templates too
1384  $rbac_admin->revokePermission($this->getRefId(), 0, false);
1385 
1386  ilRbacLog::delete($this->getRefId());
1387 
1388  // Remove applied didactic template setting
1390  }
1391 
1392  // remove conditions
1393  if ($this->referenced) {
1394  $ch = new ilConditionHandler();
1395  $ch->delete($this->getRefId());
1396  unset($ch);
1397  }
1398 
1399  return $remove;
1400  }
static deleteAllEntries(int $ref_id)
Delete all db entries for ref id.
string $type
static delete(int $ref_id)
revokePermission(int $a_ref_id, int $a_rol_id=0, bool $a_keep_protected=true)
Revokes permissions of an object of one role.
static getInstance()
Get the singleton instance of this ilECSImportManager.
ilRbacAdmin $rbac_admin
global $DIC
Definition: shib_login.php:25
static _deleteSettingsOfBlock(int $a_block_id, string $a_block_type)
static _deleteByObjId(int $a_obj_id)
Delete by objekt id.
A news item can be created by different sources.
static _lookupType(int $id, bool $reference=false)
static _deleteByObjId(int $a_obj_id)
+ Here is the call graph for this function:
+ Here is the caller graph for this function:

◆ deleteMetaData()

◆ doCreateMetaData()

ilObject::doCreateMetaData ( )
protected

Definition at line 707 of file class.ilObject.php.

Referenced by createMetaData().

707  : void
708  {
709  }
+ Here is the caller graph for this function:

◆ doDeleteMetaData()

ilObject::doDeleteMetaData ( )
protected

Definition at line 755 of file class.ilObject.php.

Referenced by deleteMetaData().

755  : void
756  {
757  }
+ Here is the caller graph for this function:

◆ doMDUpdateListener()

ilObject::doMDUpdateListener ( string  $a_element)
protected

Definition at line 682 of file class.ilObject.php.

Referenced by MDUpdateListener().

682  : void
683  {
684  }
+ Here is the caller graph for this function:

◆ doUpdateMetaData()

ilObject::doUpdateMetaData ( )
protected

Definition at line 738 of file class.ilObject.php.

Referenced by updateMetaData().

738  : void
739  {
740  }
+ Here is the caller graph for this function:

◆ fixMissingTitles()

static ilObject::fixMissingTitles (   $type,
array &  $obj_title_map 
)
static

Try to fix missing object titles.

Definition at line 2090 of file class.ilObject.php.

References $DIC, ilDBInterface\fetchAssoc(), ilDBInterface\in(), and ilDBInterface\query().

Referenced by ilObjectOwnershipManagementGUI\listObjects().

2091  {
2092  global $DIC;
2093  $db = $DIC->database();
2094 
2095  if (!in_array($type, ["catr", "crsr", "sess", "grpr", "prgr"])) {
2096  return;
2097  }
2098 
2099  // any missing titles?
2100  $missing_obj_ids = [];
2101  foreach ($obj_title_map as $obj_id => $title) {
2102  if (!trim($title)) {
2103  $missing_obj_ids[] = $obj_id;
2104  }
2105  }
2106 
2107  if (!sizeof($missing_obj_ids)) {
2108  return;
2109  }
2110 
2111  switch ($type) {
2112  case "grpr":
2113  case "catr":
2114  case "crsr":
2115  case "prgr":
2116  $sql =
2117  "SELECT oref.obj_id, od.type, od.title" . PHP_EOL
2118  . "FROM object_data od" . PHP_EOL
2119  . "JOIN container_reference oref ON (od.obj_id = oref.target_obj_id)" . PHP_EOL
2120  . "AND " . $db->in("oref.obj_id", $missing_obj_ids, false, "integer") . PHP_EOL
2121  ;
2122  $result = $db->query($sql);
2123 
2124  while ($row = $db->fetchAssoc($result)) {
2125  $obj_title_map[$row["obj_id"]] = $row["title"];
2126  }
2127  break;
2128  case "sess":
2129  foreach ($missing_obj_ids as $obj_id) {
2130  $sess = new ilObjSession($obj_id, false);
2131  $obj_title_map[$obj_id] = $sess->getFirstAppointment()->appointmentToString();
2132  }
2133  break;
2134  }
2135  }
string $title
string $type
fetchAssoc(ilDBStatement $statement)
ilDBInterface $db
global $DIC
Definition: shib_login.php:25
query(string $query)
Run a (read-only) Query on the database.
in(string $field, array $values, bool $negate=false, string $type="")
+ Here is the call graph for this function:
+ Here is the caller graph for this function:

◆ flushObjectProperties()

ilObject::flushObjectProperties ( )
Deprecated:
11: Do absolutely not use this! I will NOT check any usages before removal.

Definition at line 150 of file class.ilObject.php.

150  : void
151  {
152  $this->object_properties = null;
153  }

◆ getAllOwnedRepositoryObjects()

static ilObject::getAllOwnedRepositoryObjects ( int  $user_id)
static

Definition at line 2044 of file class.ilObject.php.

References $DIC, $res, ilDBInterface\fetchAssoc(), ilObjectDefinition\getSubObjectsRecursively(), ilDBInterface\in(), ilDBInterface\query(), and ilDBInterface\quote().

Referenced by ilObjectOwnershipManagementGUI\listObjects().

2044  : array
2045  {
2046  global $DIC;
2047 
2048  $db = $DIC->database();
2049  $obj_definition = $DIC["objDefinition"];
2050 
2051  // restrict to repository
2052  $types = array_keys($obj_definition->getSubObjectsRecursively("root"));
2053 
2054  $sql =
2055  "SELECT od.obj_id, od.type, od.title" . PHP_EOL
2056  . "FROM object_data od" . PHP_EOL
2057  . "JOIN object_reference oref ON(oref.obj_id = od.obj_id)" . PHP_EOL
2058  . "JOIN tree ON (tree.child = oref.ref_id)" . PHP_EOL
2059  ;
2060 
2061  if ($user_id) {
2062  $sql .= "WHERE od.owner = " . $db->quote($user_id, "integer") . PHP_EOL;
2063  } else {
2064  $sql .=
2065  "LEFT JOIN usr_data ud ON (ud.usr_id = od.owner)" . PHP_EOL
2066  . "WHERE (od.owner < " . $db->quote(1, "integer") . PHP_EOL
2067  . "OR od.owner IS NULL OR ud.login IS NULL)" . PHP_EOL
2068  . "AND od.owner <> " . $db->quote(-1, "integer") . PHP_EOL
2069  ;
2070  }
2071 
2072  $sql .=
2073  "AND " . $db->in("od.type", $types, false, "text") . PHP_EOL
2074  . "AND tree.tree > " . $db->quote(0, "integer") . PHP_EOL
2075  ;
2076 
2077  $res = $db->query($sql);
2078 
2079  $all = [];
2080  while ($row = $db->fetchAssoc($res)) {
2081  $all[$row["type"]][$row["obj_id"]] = $row["title"];
2082  }
2083 
2084  return $all;
2085  }
$res
Definition: ltiservices.php:69
fetchAssoc(ilDBStatement $statement)
quote($value, string $type)
ilDBInterface $db
global $DIC
Definition: shib_login.php:25
query(string $query)
Run a (read-only) Query on the database.
getSubObjectsRecursively(string $obj_type, bool $include_source_obj=true, bool $add_admin_objects=false)
Get all sub objects by type.
ilObjectDefinition $obj_definition
in(string $field, array $values, bool $negate=false, string $type="")
+ Here is the call graph for this function:
+ Here is the caller graph for this function:

◆ getCallbackForTitlesPerLanguageTransformation()

ilObject::getCallbackForTitlesPerLanguageTransformation ( )
private

Definition at line 1730 of file class.ilObject.php.

Referenced by appendCopyInfoToTranslations().

1730  : callable
1731  {
1732  return function (array $npl, ?ilObjectTranslation $nt): array {
1733  $langs = $nt->getLanguages();
1734  foreach ($langs as $lang) {
1735  if (!array_key_exists($lang->getLanguageCode(), $npl)) {
1736  $npl[$lang->getLanguageCode()] = [];
1737  }
1738  $npl[$lang->getLanguageCode()][] = $lang->getTitle();
1739  }
1740  return $npl;
1741  };
1742  }
+ Here is the caller graph for this function:

◆ getCreateDate()

ilObject::getCreateDate ( )
final

Get create date in YYYY-MM-DD HH-MM-SS format.

Definition at line 518 of file class.ilObject.php.

References $create_date.

Referenced by ilObjUser\deleteUserDefinedFieldEntries(), ilCmiXapiUser\getIdent(), ilCmiXapiUser\getIdentAsId(), and ilObjectXMLWriter\getXML().

518  : string
519  {
520  return $this->create_date;
521  }
string $create_date
+ Here is the caller graph for this function:

◆ getDeletionDependencies()

static ilObject::getDeletionDependencies ( int  $obj_id)
static

Get deletion dependencies.

Definition at line 2020 of file class.ilObject.php.

2020  : array
2021  {
2022  return [];
2023  }

◆ getDescription()

◆ getHTMLDirectory()

ilObject::getHTMLDirectory ( )

Definition at line 1467 of file class.ilObject.php.

1467  : bool
1468  {
1469  return false;
1470  }

◆ getIconForType()

static ilObject::getIconForType ( string  $type)
static

Definition at line 1895 of file class.ilObject.php.

References $DIC, $location, and ilUtil\getImagePath().

Referenced by ilObjectGUI\buildSubItemsForGroup(), and ilObjectGUI\createObject().

1895  : string
1896  {
1897  global $DIC;
1898  $objDefinition = $DIC['objDefinition'];
1899  if (!$objDefinition->isPluginTypeName($type)) {
1900  return ilUtil::getImagePath("standard/icon_{$type}.svg");
1901  }
1902 
1903  if ($objDefinition->getClassName($type) !== '') {
1904  $class_name = "il{$objDefinition->getClassName($type)}Plugin";
1905  $location = $objDefinition->getLocation($type);
1906  if (is_file($location . "/class.{$class_name}.php")) {
1907  return call_user_func([$class_name, '_getIcon'], $type);
1908  }
1909  }
1910  return ilUtil::getImagePath('standard/icon_cmps.svg');
1911  }
string $type
$location
This file is part of ILIAS, a powerful learning management system published by ILIAS open source e-Le...
Definition: buildRTE.php:22
global $DIC
Definition: shib_login.php:25
static getImagePath(string $image_name, string $module_path="", string $mode="output", bool $offline=false)
get image path (for images located in a template directory)
+ Here is the call graph for this function:
+ Here is the caller graph for this function:

◆ getId()

ilObject::getId ( )

Definition at line 295 of file class.ilObject.php.

References $id.

Referenced by ilCourseGroupingTableGUI\__construct(), ilCourseStartObjectsTableGUI\__construct(), ilSCORMExplorer\__construct(), ilLOMemberTestResultTableGUI\__construct(), ILIAS\StudyProgramme\Certificate\ilCertificateSettingsStudyProgrammeFormRepository\__construct(), ilBookBulkCreationGUI\__construct(), ilCourseGroupingAssignmentTableGUI\__construct(), ilBiblAdminLibraryFacade\__construct(), ilCertificateSettingsCmiXapiFormRepository\__construct(), ilPollAnswersHandler\__construct(), ilCertificateCloneAction\__construct(), ilCertificateSettingsLTIConsumerFormRepository\__construct(), ilExerciseMembers\__construct(), ilBiblAdminFactoryFacade\__construct(), ilContainerStartObjectsContentGUI\__construct(), ilContSkillTableGUI\__construct(), ILIAS\LearningModule\Editing\EditSubObjectsGUI\__construct(), ilObjBlog\__construct(), ilMailingList\__construct(), ILIAS\BookingManager\BookingProcess\ProcessUtilGUI\__construct(), ilDAVMountPoint\__construct(), ilIndividualAssessmentMembersTableGUI\__construct(), ilLMPresentationStatus\__construct(), ilAssignmentPresentationGUI\__construct(), ILIAS\Exercise\Assignment\Mandatory\RandomAssignmentsManager\__construct(), ilBookingPreferencesGUI\__construct(), ilStyleImportParser\__construct(), ILIAS\Glossary\Export\GlossaryHtmlExport\__construct(), ilBiblFactoryFacade\__construct(), ilExerciseXMLParser\__construct(), ilCmiXapiRegistrationGUI\__construct(), ILIAS\Exercise\Certificate\CertificateSettingsExerciseRepository\__construct(), ILIAS\LearningModule\Export\LMHtmlExport\__construct(), ilBookingProcessWithScheduleGUI\__construct(), ilObjOrgUnit\__construct(), ilBookingReservationsTableGUI\__construct(), ilLMObject\__construct(), ILIAS\Style\Content\ItemBlock\ItemBlockSequenceGenerator\__construct(), ilExcAssMemberState\__construct(), ilConditionHandlerGUI\__construct(), ilObjectMetaDataGUI\__construct(), ilObjCourse\__createDefaultSettings(), ilObjCourse\__deleteSettings(), ilObjCourse\__readSettings(), ilObjSessionAccess\_checkAccess(), ilObjCourseGrouping\_checkGroupingDependencies(), ilLMObject\_deleteAllObjectData(), ilObjEmployeeTalkSeries\_exists(), ilObjEmployeeTalk\_exists(), ilContainer\_exportContainerSettings(), ilObjCourseGrouping\_getGroupingItems(), ilMediaItem\_getMediaItemsOfMOb(), ilObjSurveyGUI\_goto(), _prepareCloneSelection(), ilObjUser\_uploadPersonalPicture(), ILIAS\LegalDocuments\Repository\DatabaseHistoryRepository\acceptDocument(), ILIAS\LegalDocuments\Repository\DatabaseHistoryRepository\acceptedVersion(), ilObjectDataDeletionLog\add(), ilObjMediaObject\addAdditionalFileFromUpload(), ilObjStyleSheet\addCharacteristic(), ilObjTest\addConcludingRemarksToSettingsFromImport(), ilQuestionPoolDuplicatedTaxonomiesKeysMap\addDuplicatedTaxonomy(), ilObjGlossary\addGlossaryForCollection(), ilObjSystemFolder\addHeaderTitleTranslation(), ilObjTest\addIntroductionToSettingsFromImport(), ilObjSurvey\addMaterialTag(), ilObjMediaObject\addMediaItemFromLegacyUpload(), ilObjMediaObject\addMediaItemFromLocalFile(), ilObjMediaObject\addMediaItemFromUpload(), ilObjStyleSheet\addMediaQuery(), ilObjMediaCastGUI\addMobsToCast(), ilObjMediaPoolGUI\addMobsToPool(), ilObjMediaCast\addMobToCast(), ilObjUser\addObjectToClipboard(), ilObjStyleSheet\addParameter(), ilInfoScreenGUI\addPreconditionSection(), ilObjTest\addQTIMaterial(), assQuestionImport\addQuestionToParentObjectAndBuildMappingEntry(), ilObjStyleSheet\addTemplate(), ilObjTest\addToNewsOnOnline(), ilObjUser\addToPCClipboard(), ilObjWorkspaceRootFolder\addTranslation(), ilObjRootFolder\addTranslation(), ilObjOrgUnit\addTranslation(), ilObjRole\adjustPermissions(), ilDclMobRecordFieldModel\afterClone(), ilObjCourseGUI\afterImport(), ilObjChatroomGUI\afterImport(), ilObjLinkResourceGUI\afterSave(), ilObjTaxonomyGUI\afterSave(), ilObjChatroomGUI\afterSave(), ilObjFolderGUI\afterSave(), ilObjStudyProgrammeGUI\afterSave(), ilObjPortfolioGUI\afterSave(), ilObjBibliographicGUI\afterSave(), ilObjGroupGUI\afterSave(), ilObjCategoryGUI\afterSave(), ilObjLearningSequenceGUI\afterSave(), ilObjCourseGUI\afterSave(), ILIAS\LegalDocuments\Repository\DatabaseHistoryRepository\alreadyAccepted(), appendCopyInfo(), ilObjQuestionPool\appendCounterToQuestionTitleIfNecessary(), ilContainer\applyContainerUserFilter(), applyDidacticTemplate(), ilRegistrationCode\applyRoleAssignments(), ilUserImportParser\assignToRole(), ilObjStudyProgramme\assignUser(), ilObjOrgUnit\assignUsersToEmployeeRole(), ilObjOrgUnit\assignUsersToSuperiorRole(), ilObjOrgUnit\assignUserToLocalRole(), ilIndividualAssessmentAccessHandler\assignUserToMemberRole(), ilMediaObjectsPlayerWrapperGUI\audio(), ilObjContentObject\autoLinkGlossaryTerms(), ilObjMediaObject\beforeCreateMetaData(), ilObjMediaObject\beforeDeleteMetaData(), ilObjMediaObject\beforeMDUpdateListener(), ilObjMediaObject\beforeUpdateMetaData(), ilObjFileComponentBuilder\buildConfirmDeleteAllVersionsModal(), ilObjFileComponentBuilder\buildConfirmDeleteSpecificVersionsModal(), ilObjLTIConsumer\buildLaunchParameters(), ilObjLTIConsumer\buildLaunchParametersLTI13(), ilIndividualAssessmentMembers\buildNewRecordOfUser(), ILIAS\Test\Questions\Properties\DatabaseRepository\buildQuestionPropertiesForFixedTest(), ilMailSearchObjectGUI\cancel(), ilParticipants\canSendMailToMembers(), ilObjStudyProgramme\changeAmountOfPoints(), ilObjRole\changeExistingObjects(), ilObjStudyProgramme\changeProgressDeadline(), ilObjStudyProgramme\changeProgressValidityDate(), ilObjStyleSheet\characteristicExists(), ilAuthFrontend\checkExceededLoginAttempts(), ilObjCourse\checkLPStatusSync(), ilObjSurvey\checkReminder(), ilAuthFrontend\checkSimultaneousLogins(), ilObjContentObject\checkStructure(), ilObjContentObject\checkTree(), ilObjStyleSheet\cleanExportDirectory(), ilLMObject\clipboardCopy(), ilObjUser\clipboardDeleteAll(), ilObjUser\clipboardDeleteObjectsOfType(), ilObjUser\clipboardHasObjectsOfType(), ilObjPortfolioBase\cloneBasics(), ilObjCategory\cloneDependencies(), ilObjSession\cloneDependencies(), ilContainer\cloneDependencies(), ilObjGroup\cloneDependencies(), ilObjCourse\cloneDependencies(), ilObjLearningSequence\cloneLPSettings(), cloneMetaData(), ilObjTaxonomy\cloneNodes(), ilObjFolder\cloneObject(), ilObjChatroom\cloneObject(), ilObjBookingPool\cloneObject(), ilObjWiki\cloneObject(), ilObjGlossary\cloneObject(), ilObjCourse\cloneObject(), ilObjQuestionPool\cloneObject(), ilObjTest\cloneObject(), ilObjTest\clonePage(), ilObjPortfolioBase\clonePagesAndSettings(), ilTestFixedQuestionSetConfig\cloneQuestionSetRelatedData(), ilObjSession\cloneSettings(), ilObjDataCollection\cloneStructure(), ilObjBibliographic\cloneStructure(), ilObjSurvey\closeAppraisee(), ilObjForumGUI\confirmDeleteThreadDraftsObject(), ilStructureObject\copy(), ilLMPageObject\copy(), ilObjContentObject\copyAllPagesAndChapters(), ilObjMediaCast\copyItems(), ilObjMediaCast\copyOrder(), ilObjSurveyQuestionPool\copyQuestion(), ilObjQuestionPool\copyQuestion(), ilObjTest\copyQuestions(), ilTestRandomQuestionSetPoolDeriver\copyQuestionsToPool(), ilObjTestGUI\copyQuestionToPool(), ilObjEmployeeTalkSeriesGUI\copyTemplateValues(), ilLMPageObject\copyToOtherContObject(), ilObjMediaPool\copyTreeContent(), ilExPeerReview\countGivenFeedback(), ilObjPoll\countVotes(), ilCertificatePathFactory\create(), ilObjTalkTemplate\create(), ilObjForum\create(), ilCertificateGUIFactory\create(), ilObjGlossary\create(), ilObjIndividualAssessment\create(), ilObjFileBasedLM\create(), ilObjLearningSequence\create(), ilObjOrgUnit\create(), ilObjSAHSLearningModule\create(), ilObjWiki\create(), ilObjMediaCast\create(), ilObjMediaObject\create(), ilObjSession\create(), ilObjGroup\create(), create(), ilObjCourse\create(), ilObjStyleSheet\create(), ilContainer\create(), ilCalendarAppEventListener\createAppointments(), ilRemoteObjectBase\createAuthResource(), ilCalendarAppEventListener\createCategory(), ilContainer\createContainerDirectory(), ilObjLearningSequence\createContentPage(), ilObjStudyProgramme\createContentPage(), ilECSCourseCreationHandler\createCourseReference(), ilObjChatroom\createDefaultRole(), ilObjMediaObject\createDirectory(), ilObjTest\createExportDirectory(), ilObjContentObject\createExportDirectory(), ilObjSurveyQuestionPool\createExportDirectory(), ilObjGlossary\createExportDirectory(), ilObjQuestionPool\createExportDirectory(), ilObjStyleSheet\createExportDirectory(), ilObjSurvey\createExportDirectory(), ilObjStyleSheet\createFromXMLFile(), ilObjStyleSheet\createImagesDirectory(), ilObjContentObject\createImportDirectory(), ilObjSurveyQuestionPool\createImportDirectory(), ilObjStyleSheet\createImportDirectory(), ilObjSurvey\createImportDirectory(), ilObjContentObject\createLMTree(), ilObjMediaPool\createMepTree(), createMetaData(), ilObjRole\createPermissionIntersection(), ilObjContentObject\createProperties(), createReference(), ilObjForum\createSettings(), ilObjWiki\createWikiPage(), ILIAS\LegalDocuments\Repository\DatabaseHistoryRepository\currentDocumentOfAcceptedVersion(), ilCronJobRepositoryImpl\deactivateJob(), ilObjOrgUnit\deassignUserFromEmployeeRole(), ilObjOrgUnit\deassignUserFromLocalRole(), ilIndividualAssessmentAccessHandler\deassignUserFromMemberRole(), ilObjOrgUnit\deassignUserFromSuperiorRole(), ilObjWiki\decorateAdvMDValue(), ilObjCategory\delete(), ilObjRoleTemplate\delete(), ilObjSystemFolder\delete(), ilObjMediaObject\delete(), ilObjChatroom\delete(), ilObjLearningSequence\delete(), ilObjQuestionPool\delete(), ilObjCourseReference\delete(), ilObjBookingPool\delete(), ilObjFileBasedLM\delete(), ilContainerReference\delete(), ilObjSurvey\delete(), ilObjTest\delete(), ilObjStudyProgramme\delete(), ilObjRole\delete(), ilObjWiki\delete(), ilObjExercise\delete(), ilObjMediaCast\delete(), ilObjOrgUnit\delete(), ilObjGlossary\delete(), ilObjForum\delete(), ilObjSession\delete(), ilObjGroup\delete(), ilObjCourse\delete(), ilObjSAHSLearningModule\delete(), ilObjUser\delete(), ilObjStyleSheet\delete(), delete(), ilObjPoll\deleteAllAnswers(), ilObjStudyProgramme\deleteAllAutomaticContentCategories(), ilObjStudyProgramme\deleteAllAutomaticMembershipSources(), ilObjSurveyQuestionPool\deleteAllData(), ilObjSurvey\deleteAllUserData(), ilObjPoll\deleteAllVotes(), ilObjStudyProgramme\deleteAssignmentsAndProgresses(), ilObjStudyProgramme\deleteAutomaticContentCategories(), ilObjStudyProgramme\deleteAutomaticMembershipSource(), ilObjStyleSheet\deleteCustomStylePars(), ilObjRole\deleteLocalPolicies(), ilIndividualAssessmentMembersStorageDB\deleteMembers(), deleteMetaData(), ilObjUser\deleteMultiTextFields(), ilObjMediaCast\deleteOrder(), ilObjPortfolioBaseGUI\deletePortfolioPages(), ilObjUser\deletePref(), ilObjQuestionPool\deleteQuestionpool(), ilIndividualAssessmentSettingsStorageDB\deleteSettings(), ilObjStyleSheet\deleteStyleParOfChar(), ilObjSurvey\deleteSurveyRecord(), ilObjTest\deleteTest(), ilObjSCORM2004LearningModule\deleteTrackingDataOfUsers(), ilObjSCORMLearningModule\deleteTrackingDataOfUsers(), ilObjRootFolder\deleteTranslation(), ilObjOrgUnit\deleteTranslation(), ilObjUser\deleteUserDefinedFieldEntries(), ilUserImportParser\detachFromRole(), ilLMNavigationStatus\determineStatus(), ilObjStudyProgramme\disableAutomaticMembershipSource(), ilADNDismiss\dismiss(), ilObjStyleSheet\do_3_10_Migration(), ilObjContentPage\doCloneObject(), ilObjPortfolioTemplate\doCloneObject(), ilObjBlog\doCloneObject(), ilObjItemGroup\doCloneObject(), ilObjBibliographic\doCloneObject(), ilObjPoll\doCloneObject(), ilObjFile\doCloneObject(), ilObjDataCollection\doCreate(), ilObjTaxonomy\doCreate(), ilObjItemGroup\doCreate(), ilObjBibliographic\doCreate(), ilObjContentPage\doCreate(), ilRemoteObjectBase\doCreate(), ilObjPoll\doCreate(), ilObjFile\doCreate(), ilObjDataCollection\doDelete(), ilObjItemGroup\doDelete(), ilObjTaxonomy\doDelete(), ilObjContentPage\doDelete(), ilObjBibliographic\doDelete(), ilRemoteObjectBase\doDelete(), ilObjPoll\doDelete(), ilObjFile\doDelete(), ilObjCmiXapi\doDelete(), ilObjLinkResource\doMDUpdateListener(), ilObjContentObject\doMDUpdateListener(), ilObjDataCollection\doRead(), ilObjBlog\doRead(), ilObjItemGroup\doRead(), ilObjPoll\doRead(), ilRemoteObjectBase\doRead(), ilObjFile\doRead(), ilObjDataCollection\doUpdate(), ilObjItemGroup\doUpdate(), ilObjBibliographic\doUpdate(), ilRemoteObjectBase\doUpdate(), ilObjPoll\doUpdate(), ilObjFile\doUpdate(), ilObjMediaObject\duplicate(), ilObjSurvey\duplicateQuestionForSurvey(), ilObjTest\duplicateQuestionForTest(), ilTestRandomQuestionSetPoolDeriver\duplicateTaxonomies(), ilObjStudyProgramme\enableAutomaticMembershipSource(), ILIAS\LegalDocuments\Condition\Role\eval(), ilObjCourseReferenceGUI\executeCommand(), ilGroupAddToGroupActionGUI\executeCommand(), ilObjMediaPoolGUI\executeCommand(), ilObjContentObject\executeDragDrop(), ilObjMediaObject\exportFiles(), ilObjExercise\exportGradesExcel(), ilObjSCORMLearningModule\exportSelected(), ilObjContentObject\exportXMLPageObjects(), ILIAS\Repository\Provider\RepositoryOpenGraphExposer\exposeObjectOpenGraphMetaData(), ilRepositorySearchGUI\fillAutoCompleteToolbar(), ilObjPortfolioBase\fixLinksOnTitleChange(), ilObjContentObject\fixTree(), ILIAS\EmployeeTalk\Notification\Calendar\VCalendarGenerator\fromTalkSeries(), ilCmiXapiUser\generateRegistration(), ilObjectXMLWriter\getAccessInfo(), ilStudyProgrammeExpandableProgressListGUI\getAccordionContentCoursesHTML(), ilUsersGalleryGUI\getActionsSection(), ilObjStudyProgramme\getAllChildren(), ilObjGlossary\getAllGlossaryIds(), ilObjStudyProgramme\getAllPrgChildren(), ilObjQuestionPool\getAllQuestionIds(), ilObjQuestionPool\getAllQuestions(), ilObjSCORMLearningModule\getAllScoIds(), ilObjPoll\getAnswers(), ilObjSAHSLearningModule\getApiStudentId(), ilObjFile\getArrayForDatabase(), ilObjStudyProgramme\getAssignments(), ilObjStudyProgramme\getAssignmentsOf(), ilObjStudyProgramme\getAssignmentsOfSingleProgramForUser(), ILIAS\Test\Results\Presentation\Factory\getAttemptResultsSettings(), ilObjSCORMLearningModule\getAttemptsForUser(), ilObjSCORM2004LearningModule\getAttemptsForUser(), ilObjSCORMLearningModule\getAttemptsForUsers(), ilObjSurvey\getAuthor(), ilObjTest\getAuthor(), ilObjStudyProgramme\getAutomaticContentCategories(), ilObjStudyProgramme\getAutomaticMembershipSources(), ilObjUser\getAvatar(), ilObjStudyProgramme\getCertificateRelevantAssignmentIds(), ilObjStudyProgramme\getChildren(), ilObjUser\getClipboardObjects(), ilObjTest\getConcludingRemarksPageId(), ilContainer\getContainerDirectory(), ilObjLearningSequence\getContentPageId(), ilObjForum\getCountUnread(), ilObjCmiXapi\getCurrentCmixUser(), ilObjEmployeeTalkAccess\getCurrentUsersId(), ilObjFileBasedLM\getDataDirectory(), ilObjSAHSLearningModule\getDataDirectory(), ilObjContentObject\getDataDirectory(), ilObjMediaObject\getDataDirectory(), ilObjCmiXapi\getDataSetMapping(), ilPageObject\getEditLock(), ILIAS\EmployeeTalk\Notification\Calendar\VCalendarGenerator\getEventfromTalk(), ilObjTest\getExportDirectory(), ilObjContentObject\getExportDirectory(), ilObjSurveyQuestionPool\getExportDirectory(), ilObjGlossary\getExportDirectory(), ilObjQuestionPool\getExportDirectory(), ilObjSurvey\getExportDirectory(), ilObjStyleSheet\getExportSubDir(), ILIAS\Export\ExportHandler\Manager\Handler\getExportTargetWithObject(), ilObjMediaObject\getExternalMetadata(), ilVerificationObject\getFilePath(), ilObjMediaObject\getFilesOfDirectory(), ilPersonalSkillsGUI\getFilteredEntriesForSkill(), ilPDSelectedItemsBlockMembershipsObjectDatabaseRepository\getForUser(), ilRemoteObjectBase\getFullRemoteLink(), ilCalendarBlockGUI\getHTML(), ilCmiXapiUser\getIdent(), ilCmiXapiUser\getIdentAsId(), ilObjSCORMInitData\getIliasScormVars(), ilUserProfile\getImageInput(), ilObjTest\getImagePath(), ilObjTest\getImagePathWeb(), ilObjStyleSheet\getImagesDirectory(), ilObjContentObject\getImportDirectory(), ilObjSurveyQuestionPool\getImportDirectory(), ilObjSurvey\getImportDirectory(), ilSoapStructureObjectFactory\getInstanceForObject(), ilObjTest\getIntroductionPageId(), ilCourseGroupingTableGUI\getItems(), ilExerciseVerificationTableGUI\getItems(), ilWorkspaceContentGUI\getItems(), ilPersonalSkillsGUI\getLatestEntriesForSkillHTML(), ilPDMailBlockGUI\getListItemForData(), ilObjStudyProgramme\getLocalMembers(), ilObjStudyProgramme\getLPChildren(), ilObjCmiXapi\getLPMode(), ilObjFile\getLPMode(), ilObjLearningSequence\getLSSettings(), ilObjSAHSLearningModule\getMaxPoints(), ilExAssignment\getMemberStatus(), ilObjSCORMLearningModule\getModuleVersionForUser(), ilObjSCORM2004LearningModule\getModuleVersionForUser(), ilObjSCORMLearningModule\getModuleVersionForUsers(), ilObjMediaObject\getMultiSrtUploadDir(), ilMailGlobalServices\getNewMailsData(), ILIAS\User\Profile\ChangeMailTokenDBRepository\getNewTokenForUser(), ilPersonalSkillsGUI\getNonLatestEntriesForSkillHTML(), ilObjUser\getOrgUnitsRepresentation(), ILIAS\COPage\PC\InteractiveImage\IIMManager\getOverlayThumbnailPath(), ILIAS\COPage\PC\InteractiveImage\IIMManager\getOverlayWebPath(), ILIAS\Test\Results\Data\Factory\getOverviewDataForTest(), ilPortfolioTemplatePageGUI\getPageContentUserId(), ilObjContentPage\getPageObjIds(), ilObjForum\getPageObjIds(), ilObjUser\getPCClipboardContent(), ilObjUser\getPersonalDataExportFile(), ilObjUser\getPersonalPicturePath(), ilObjSAHSLearningModule\getPointsInPercent(), ilObjMediaPool\getPoolTree(), ilAbstractUsersGalleryCollectionProvider\getPopulatedGroup(), ilObjQuestionPool\getPrintviewQuestions(), ilObjQuestionPool\getQplQuestions(), ilObjQuestionPool\getQuestionList(), ilObjSurveyQuestionPool\getQuestions(), ilObjSurveyQuestionPool\getQuestionsData(), ilLTIConsumerPlaceholderValues\getReachedScore(), ilObjStudyProgramme\getReferencesTo(), ilUserProfile\getRolesInput(), ilObjCmiXapi\getSessionId(), ilObjStudyProgramme\getSettings(), ilObjMediaObject\getSrtFiles(), ilContainer\getSubItems(), ilObjDataCollection\getTables(), ilObjGlossary\getTaxonomyId(), ilObjQuestionPool\getTaxonomyIds(), ilObjWiki\getTemplateSelectionOnCreation(), ILIAS\User\Profile\ChangeMailTokenDBRepository\getTokenForTokenString(), ilObjSCORMLearningModule\getTrackedItems(), ilObjSCORM2004LearningModule\getTrackedItems(), ilObjSCORMLearningModule\getTrackedUsers(), ilObjSCORM2004LearningModule\getTrackingDataAgg(), ilObjSCORMLearningModule\getTrackingDataAgg(), ilObjSCORMLearningModule\getTrackingDataAggSco(), ilObjSCORMLearningModule\getTrackingDataPerUser(), ilObjSCORMLearningModule\getTrackingItems(), ilObjWorkspaceRootFolder\getTranslations(), ilObjRootFolder\getTranslations(), ilObjOrgUnit\getTranslations(), ilObjTaxonomy\getTree(), ilTutorialSupportBlockGUI\getTutorData(), ilObjMediaObject\getUsages(), ilObjMediaPool\getUsedFormats(), ilMembershipNotifications\getUser(), ilObjMediaObject\getVideoPreviewPic(), ilObjSAHSLearningModule\getViewButton(), ilObjGroup\getViewMode(), ilObjPoll\getVotePercentages(), ilObjPoll\getVotesByUsers(), ilObjLinkResource\getWebLinkRepo(), ilXapiResultsCronjob\getXapiStatementsReport(), ilObjectXMLWriter\getXML(), ilObjMediaObject\getXML(), ilObjSession\handleAutoFill(), ilObjGroup\handleAutoFill(), ilObjCourse\handleAutoFill(), ilExAssignment\handleCalendarEntries(), ilECSAppEventListener\handleMembership(), ILIAS\COPage\PC\InteractiveImage\IIMManager\handleOverlayUpload(), ilRemoteObjectBase\handleUpdate(), ilObjStudyProgramme\hasAssignments(), ilObjStudyProgramme\hasContentPage(), ilADNDismiss\hasDimissed(), ilObjUser\hasProfilePicture(), ilObjStudyProgramme\hasRelevantProgresses(), ILIAS\User\Profile\ChangeMailTokenDBRepository\hasUserValidEmailConfirmationToken(), ilObjPoll\hasUserVoted(), ilObjStyleSheet\ilClone(), ilMediaObjectsPlayerWrapperGUI\image(), ilObjStyleSheet\import(), ilRemoteObjectBase\importMetadataFromJson(), ilObjSurveyQuestionPool\importObject(), ilObjSurvey\importObject(), ilObjQuestionPoolGUI\importQuestionPoolWithValidManifest(), ilObjQuestionPoolGUI\importQuestionsFromQtiFile(), ilTestImporter\importQuestionSkillAssignments(), ilObjSCORMLearningModule\importRaw(), ilTestImporter\importSkillLevelThresholds(), ilObjSCORM2004LearningModule\importSuccess(), ilObjSCORMLearningModule\importSuccess(), ilLSLocalDI\init(), ilObjSession\initAppointments(), ilObjCourse\initCourseMemberObject(), ilObjCourse\initCourseMembersObject(), ilObjSession\initDefaultRoles(), ilObjBlog\initDefaultRoles(), ilObjForum\initDefaultRoles(), ilObjGroup\initDefaultRoles(), ilObjCourse\initDefaultRoles(), ilIndividualAssessmentAccessHandler\initDefaultRolesForObject(), ilObjPortfolioTemplateGUI\initDidacticTemplate(), ilObjBookingPoolGUI\initHeaderAction(), ilObjFile\initImplementation(), ilLTIConsumeProviderSettingsGUI\initMetadata(), ilObjCmiXapiGUI\initMetadata(), ilObjLTIConsumerGUI\initMetadata(), ilObjSession\initParticipants(), ilObjGroup\initParticipants(), ilLMContentRendererGUI\initSearchHighlighting(), ilObjRoleFolderGUI\initSettingsForm(), ilObjContentPage\initTranslationService(), ilObjCourse\initWaitingList(), ilIndividualAssessmentMembersStorageDB\insertMembersRecord(), ilObjIndividualAssessment\isActiveLP(), ilObjUser\isAnonymous(), ilObjStudyProgramme\isCertificateActive(), ilContainer\isClassificationFilterActive(), ilObjTest\isExecutable(), ilObjFileBasedLM\isInfoEnabled(), ilObjContentObject\isInfoEnabled(), ilExSubmission\isInTeam(), ilRemoteObjectBase\isLocalObject(), shibUser\isNew(), ilStudyProgrammeDashboardViewGUI\isReadable(), ilADNNotification\isUserAllowedToDismiss(), ilADNNotification\isVisibleForUser(), ilADNNotification\isVisibleRoleUserRoles(), ILIAS\Survey\Execution\GUIService\launchGUI(), ILIAS\MediaCast\InternalDomainService\learningProgress(), ilObjLTIConsumer\load(), ilObjCmiXapi\load(), ilObjQuestionPool\loadFromDb(), ilObjTest\loadFromDb(), ilObjSurvey\loadFromDb(), ilIndividualAssessmentSettingsStorageDB\loadInfoSettings(), ilIndividualAssessmentMembersStorageDB\loadMember(), ilIndividualAssessmentMembersStorageDB\loadMembers(), ilIndividualAssessmentMembersStorageDB\loadMembersAsSingleObjects(), ilIndividualAssessmentSettingsStorageDB\loadSettings(), ilExSubmission\lookupNewFiles(), ilCalendarCategories\lookupRelevantTalkSeriesIds(), ilObjMediaObject\makeThumbnail(), ILIAS\Exercise\Assignment\DomainService\mandatoryAssignments(), ilObjStudyProgramme\markAccredited(), ilObjForum\markAllThreadsRead(), ilObjStudyProgramme\markNotRelevant(), ilObjForum\markPostRead(), ilObjStudyProgramme\markRelevant(), MDUpdateListener(), ILIAS\MediaCast\InternalDomainService\mediaCast(), ILIAS\Style\Content\DomainService\mode(), ilForum\moveThreads(), ilUserStartingPointRepository\onRoleDeleted(), ilObjExerciseGUI\outCertificateObject(), ilBiblFileReaderBase\parseContentToEntries(), ilObjSurveyQuestionPool\paste(), ilObjQuestionPool\pasteFromClipboard(), ilObjSurveyQuestionPool\pasteFromClipboard(), ilObjSAHSLearningModule\populateByDirectoy(), ilObjQuestionPool\populateQuestionSkillAssignmentsXml(), ILIAS\BookingManager\InternalDomainService\preferences(), ilObjExercise\processExerciseStatus(), ilObjFolder\putInTree(), ilContainer\putInTree(), putInTree(), ilObject2GUI\putObjectInTree(), ilObjectGUI\putObjectInTree(), ilObjLearningSequence\raiseEvent(), ILIAS\Exercise\Assignment\DomainService\randomAssignments(), ilObjRoleFolder\read(), ilObjEmployeeTalkSeries\read(), ilObjFileBasedLM\read(), ilObjEmployeeTalk\read(), ilObjGlossary\read(), ilObjMediaPool\read(), ilObjBookingPool\read(), ilObjCourseReference\read(), ilObjContentObject\read(), ilObjFolder\read(), ilObjSAHSLearningModule\read(), ilContainerReference\read(), ilObjWiki\read(), ilObjMediaCast\read(), ilObjExercise\read(), ilObjCourse\read(), ilObjSession\read(), ilObjGroup\read(), ilContainer\read(), ilObjStyleSheet\read(), ilContainer\readContainerSettings(), ilObjMediaCast\readItems(), ilObjUser\readMultiTextFields(), ilObjSCORM2004LearningModule\readObject(), ilObjMediaCast\readOrder(), ilObjContentObject\readProperties(), ilObjUser\readUserDefinedFields(), ilObjStudyProgramme\refreshLPStatus(), ilObjGroup\register(), ilObjCourse\register(), ilPageObject\releasePageLock(), ilObjMediaObject\removeAdditionalFile(), ilObjStudyProgramme\removeAssignment(), ilObjContentObject\removeAutoGlossary(), ilObjSystemFolder\removeHeaderTitleTranslations(), ilObjMediaObject\removeMediaItem(), ilIndividualAssessmentMembersStorageDB\removeMembersRecord(), ilObjStudyProgramme\removeNode(), ilObjUser\removeObjectFromClipboard(), ilObjTest\removeQuestionWithResults(), ilObjSurvey\removeSelectedSurveyResults(), ilObjTest\removeTestResults(), ilObjWorkspaceRootFolder\removeTranslations(), ilObjRootFolder\removeTranslations(), ilObjOrgUnit\removeTranslations(), ilPollContentRenderer\render(), ilObjPortfolioBaseGUI\renderFullscreenHeader(), ilContainerGUI\renderObject(), ilPersonalSkillsGUI\renderSkillHTML(), ilObjMediaObject\replaceMediaItemFromUpload(), ilObjTest\replaceMobsInPageImports(), ilObjUser\resetLastPasswordChange(), ilObjUser\resetOwner(), ilObjUser\resetPassword(), ilCourseObjectiveResult\resetTestForUser(), ilObjTest\retrieveMobsFromLegacyImports(), ILIAS\Test\Results\Data\Factory\retrieveResultData(), shibUser\returnNewLoginName(), ILIAS\Survey\Execution\DomainService\run(), ilObjLTIConsumer\save(), ilObjCmiXapi\save(), ilObjPoll\saveAnswer(), ilObjSurvey\saveAuthorToMetadata(), ilObjTest\saveAuthorToMetadata(), ilObjExercise\saveCertificateVisibility(), ilObjExercise\saveData(), ilObjForum\saveData(), ilObjStyleSheet\saveHideStatus(), ilObjBookingPoolGUI\saveNotificationObject(), ilObjMediaCast\saveOrder(), ilObjRoleFolderGUI\saveSettingsObject(), ilObjSurveyQuestionPool\saveToDb(), ilObjQuestionPool\saveToDb(), ilObjTest\saveToDb(), ilObjSurvey\saveToDb(), ilObjPoll\saveVote(), ilObjFile\sendFile(), ilAccountRegistrationMail\sendLanguageVariableBasedAccountMail(), ilECSAppEventListener\sendNotification(), ilObjUser\sendPersonalDataFile(), ilObjDataCollection\sendRecordNotification(), ilCronDeleteInactiveUserReminderMail\sendReminder(), ilCronDeleteInactiveUserReminderMail\sendReminderMailIfNeeded(), ilGlossaryTerm\setGlossary(), ilObjSCORMLearningModule\setLearningProgressSettingsAtUpload(), ilObjOrgUnit\setOrgUnitTypeId(), ilQTIParser\setTestObject(), ilAccountMail\setUser(), ilObjExerciseGUI\showOverviewObject(), ilUserPrivacySettingsGUI\showPrivacySettings(), ilStudyProgrammeDIC\specificDicFor(), ilObjExerciseGUI\startAssignmentObject(), ILIAS\Survey\Participants\DomainService\status(), ilObjStudyProgramme\storeAutomaticContentCategory(), ilObjStudyProgramme\storeAutomaticMembershipSource(), ilPasswordAssistanceGUI\submitAssistanceForm(), ilObjStudyProgramme\succeed(), ilObjCourse\syncMembersStatusWithLP(), ilMembershipNotifications\toggleUser(), ilObjLinkResource\toXML(), ilObjSurveyQuestionPool\toXML(), ilObjSurvey\toXML(), ilObjSurveyQuestionPool\toXmlForExport(), ilObjContentPage\trackProgress(), ilAccountRegistrationMail\trySendingUserDefinedAccountMail(), ilObjStudyProgramme\unmarkAccredited(), ilObjFileBasedLM\update(), ilObjBookingPool\update(), ilObjOrgUnit\update(), ilObjCourseReference\update(), ilContainerReference\update(), ilObjWiki\update(), ilObjStudyProgramme\update(), ilObjMediaCast\update(), ilObjForum\update(), ilObjGlossary\update(), ilObjMediaObject\update(), ilObjExercise\update(), ilObjSession\update(), ilObjGroup\update(), update(), ilObjSAHSLearningModule\update(), ilContainer\update(), ilObjCourse\update(), ilObjStyleSheet\update(), ilOnlineTracking\updateAccess(), ilObjGlossary\updateAutoGlossaries(), ilCalendarAppEventListener\updateCategory(), ilObjRemoteCourse\updateCustomFromECSContent(), ilObjStudyProgramme\updateCustomIcon(), ilECSAppEventListener\updateEnrolmentStatus(), ilRemoteObjectBase\updateFromECSContent(), ilCronJobRepositoryImpl\updateJobResult(), ilObjUser\updateLogin(), ilObjMediaCastGUI\updateMediaItem(), updateMetaData(), ilObjForum\updateModeratorRole(), ilObjForum\updateModificationUserId(), ilObjUser\updateMultiTextFields(), ilObjFile\updateObjectFromRevision(), ilObjRole\updateOperationStack(), updateOwner(), ilObjContentObject\updateProperties(), ilObjStudyProgramme\updateSettings(), ilObjCourse\updateSettings(), ilObjOrgUnit\updateTranslation(), ilObjUser\updateUserDefinedFields(), ilObjExercise\updateUserStatus(), ilObjMediaObject\uploadAdditionalFile(), ilObjPoll\uploadImage(), ilObjMediaObject\uploadVideoPreviewPic(), ilIndividualAssessmentMembers\userAllreadyMember(), ilObjSession\validate(), ilObjContentObject\validatePages(), ilMediaObjectsPlayerWrapperGUI\video(), ilIndividualAssessmentMembers\withAdditionalUser(), ilIndividualAssessmentMembers\withoutPresentUser(), ilObjUser\writeAccepted(), ilObjStyleSheet\writeCSSFile(), and ilObjOrgUnit\writePath().

295  : int
296  {
297  return $this->id;
298  }
$id
plugin.php for ilComponentBuildPluginInfoObjectiveTest::testAddPlugins
Definition: plugin.php:24
+ Here is the caller graph for this function:

◆ getImportId()

ilObject::getImportId ( )
final

Definition at line 396 of file class.ilObject.php.

References $import_id.

Referenced by create(), and ilObjectXMLWriter\getXML().

396  : string
397  {
398  return $this->import_id;
399  }
string $import_id
+ Here is the caller graph for this function:

◆ getLastUpdateDate()

ilObject::getLastUpdateDate ( )
final

Get last update date in YYYY-MM-DD HH-MM-SS format.

Definition at line 526 of file class.ilObject.php.

References $last_update.

Referenced by ilObjectXMLWriter\getXML().

526  : string
527  {
528  return $this->last_update;
529  }
string $last_update
+ Here is the caller graph for this function:

◆ getLongDescription()

◆ getLongDescriptions()

static ilObject::getLongDescriptions ( array  $obj_ids)
static

Definition at line 2025 of file class.ilObject.php.

References $DIC, ilDBInterface\fetchAssoc(), ilDBInterface\in(), and ilDBInterface\query().

Referenced by ILIAS\Style\Content\ItemSetManager\getCompleteDescriptions(), and ilContainer\getCompleteDescriptions().

2025  : array
2026  {
2027  global $DIC;
2028  $db = $DIC->database();
2029 
2030  $sql =
2031  "SELECT obj_id, description" . PHP_EOL
2032  . "FROM object_description" . PHP_EOL
2033  . "WHERE " . $db->in("obj_id", $obj_ids, false, "integer") . PHP_EOL
2034  ;
2035  $result = $db->query($sql);
2036 
2037  $all = [];
2038  while ($row = $db->fetchAssoc($result)) {
2039  $all[$row["obj_id"]] = $row["description"];
2040  }
2041  return $all;
2042  }
fetchAssoc(ilDBStatement $statement)
ilDBInterface $db
global $DIC
Definition: shib_login.php:25
query(string $query)
Run a (read-only) Query on the database.
in(string $field, array $values, bool $negate=false, string $type="")
+ Here is the call graph for this function:
+ Here is the caller graph for this function:

◆ getObjectProperties()

◆ getOfflineStatus()

◆ getOwner()

◆ getOwnerName()

ilObject::getOwnerName ( )
final

get full name of object owner

Definition at line 482 of file class.ilObject.php.

References _lookupOwnerName(), and getOwner().

482  : string
483  {
484  return ilObject::_lookupOwnerName($this->getOwner());
485  }
static _lookupOwnerName(int $owner_id)
Lookup owner name for owner id.
+ Here is the call graph for this function:

◆ getPossibleSubObjects()

ilObject::getPossibleSubObjects ( bool  $filter = true)

get all possible sub objects of this type the object can decide which types of sub objects are possible jut in time overwrite if the decision distinguish from standard model

Parameters
boolfilter disabled objects? ($a_filter = true)
Returns
array list of allowed object types

Definition at line 2160 of file class.ilObject.php.

2160  : array
2161  {
2162  return $this->obj_definition->getSubObjects($this->type, $filter);
2163  }

◆ getPresentationTitle()

ilObject::getPresentationTitle ( )

get presentation title Normally same as title Overwritten for sessions

Definition at line 331 of file class.ilObject.php.

References getTitle().

Referenced by ILIAS\Repository\Provider\RepositoryOpenGraphExposer\exposeObjectOpenGraphMetaData().

331  : string
332  {
333  return $this->getTitle();
334  }
+ Here is the call graph for this function:
+ Here is the caller graph for this function:

◆ getRefId()

ilObject::getRefId ( )
final

Definition at line 311 of file class.ilObject.php.

Referenced by ilCourseStartObjectsTableGUI\__construct(), ilContainerFilterTableGUI\__construct(), ilBiblAdminLibraryFacade\__construct(), ilBiblAdminFactoryFacade\__construct(), ilExerciseMembers\__construct(), ilContSkillTableGUI\__construct(), ilContainerStartObjectsContentGUI\__construct(), ILIAS\Survey\Code\CodeManager\__construct(), ILIAS\Survey\Participants\StatusManager\__construct(), ilContainerStartObjectsGUI\__construct(), ILIAS\Glossary\Export\GlossaryHtmlExport\__construct(), ILIAS\Survey\Evaluation\EvaluationManager\__construct(), ilBiblFactoryFacade\__construct(), ilBookingReservationsGUI\__construct(), ilRegistrationGUI\__construct(), ILIAS\LearningModule\Export\LMHtmlExport\__construct(), ilSurveyExecutionGUI\__construct(), ILIAS\Wiki\Export\WikiHtmlExport\__construct(), ilIndividualAssessmentMembersGUI\__construct(), ilConditionHandlerGUI\__construct(), ilObjectMetaDataGUI\__construct(), ilObjCourse\__getLocalRoles(), ilObjCourseGrouping\_checkGroupingDependencies(), ilObjEmployeeTalkSeries\_exists(), ilContainer\_exportContainerSettings(), ilObjCourseGrouping\_getGroupingItems(), _prepareCloneSelection(), ILIAS\Survey\Mode\AbstractUIModifier\addExportAndPrintButton(), ilObjStudyProgrammeCache\addInstance(), ilObjStudyProgramme\addNode(), ilInfoScreenGUI\addPreconditionSection(), ilSoapObjectAdministration\addReferences(), ilObjFileBasedLMGUI\afterImport(), ilContainerReferenceGUI\afterSave(), ilObjMediaCastGUI\afterSave(), ilObjLinkResourceGUI\afterSave(), ilObjBookingPoolGUI\afterSave(), ilObjectPluginGUI\afterSave(), ilObjExerciseGUI\afterSave(), ilObjChatroomGUI\afterSave(), ilObjFolderGUI\afterSave(), ilObjSurveyGUI\afterSave(), ilObjWikiGUI\afterSave(), ilObjOrgUnitGUI\afterSave(), ilObjStudyProgrammeGUI\afterSave(), ilObjIndividualAssessmentGUI\afterSave(), ilObjSurveyQuestionPoolGUI\afterSave(), ilObjMediaPoolGUI\afterSave(), ilObjGroupGUI\afterSave(), ilObjCategoryGUI\afterSave(), ilObjLearningSequenceGUI\afterSave(), ilObjQuestionPoolGUI\afterSave(), ilObjContentObjectGUI\afterSave(), ilObjTestGUI\afterSave(), ilObjCourseGUI\afterSave(), ilObjForumGUI\afterSave(), ilObjItemGroupGUI\afterSaveCallback(), ilObjSessionGUI\afterSaveCallback(), ilObjLearningSequence\announceLSOOnline(), ilObjGroup\applyDidacticTemplate(), applyDidacticTemplate(), ilObjOrgUnit\assignUsersToEmployeeRole(), ilObjOrgUnit\assignUsersToSuperiorRole(), ilObjOrgUnit\assignUserToLocalRole(), ilObjGlossary\autoLinkGlossaryTerms(), ilDidacticTemplateBlockRoleAction\blockRole(), ilObjFileComponentBuilder\buildConfirmDeleteAllVersionsModal(), ilObjLTIConsumer\buildLaunchParameters(), ilObjLTIConsumer\buildLaunchParametersLTI13(), ilMailSearchObjectGUI\cancel(), ilParticipants\canSendMailToMembers(), ilObjSurvey\checkReminder(), ilObjLearningSequence\cloneAutoGeneratedRoles(), ilObjForum\cloneAutoGeneratedRoles(), ilObjGroup\cloneAutoGeneratedRoles(), ilObjCourse\cloneAutoGeneratedRoles(), ilObjFolder\cloneDependencies(), ilObjItemGroup\cloneDependencies(), ilContainer\cloneDependencies(), ilObjGroup\cloneDependencies(), ilObjCourse\cloneDependencies(), cloneDependencies(), ilObjWiki\cloneObject(), ilObjGlossary\cloneObject(), ilTestFixedQuestionSetConfig\cloneQuestionSetRelatedData(), ilObjContentObject\copyAllPagesAndChapters(), ilObjEmployeeTalkSeriesGUI\copyTemplateValues(), ilECSCourseCreationHandler\createCourseReference(), ilWebDAVObjFactory\createDAVObject(), ilObjChatroom\createDefaultRole(), ilDidacticTemplateLocalPolicyAction\createLocalPolicy(), ilObjRoleFolder\createRole(), ilTestArchiver\createUserResultsForArchive(), ilObjWiki\createWikiPage(), ilObjOrgUnit\deassignUserFromEmployeeRole(), ilObjOrgUnit\deassignUserFromLocalRole(), ilObjOrgUnit\deassignUserFromSuperiorRole(), ilObjWiki\decorateAdvMDValue(), ilObjRoleFolder\delete(), ilObjLearningSequence\delete(), ilObjBookingPool\delete(), ilObjSurvey\delete(), ilObjTest\delete(), ilObjOrgUnit\delete(), delete(), ilDidacticTemplateBlockRoleAction\deleteLocalPolicy(), ilObjLearningSequence\deletePostConditionsForSubObjects(), ilObjDataCollection\doCloneObject(), ilMailSearchGroupsGUI\doesExposeMembers(), ilMailSearchCoursesGUI\doesExposeMembers(), ilObjPoll\doUpdate(), ilObjExercise\exportGradesExcel(), ILIAS\Repository\Provider\RepositoryOpenGraphExposer\exposeObjectOpenGraphMetaData(), ilDidacticTemplateAction\filterRoles(), ilObjItemGroup\fixContainerItemGroupRefsAfterCloning(), ilCmiXapiUser\generateRegistration(), ilStudyProgrammeExpandableProgressListGUI\getAccordionContentCoursesHTML(), ILIAS\Bibliographic\Field\Table\TreeTable\getActions(), ilObjForum\getAllForumParticipants(), ilObjGlossary\getAllGlossaryIds(), ilObjSAHSLearningModule\getApiStudentId(), ilOrgUnitExporter\getAttributesForOrgu(), ilObjStudyProgramme\getChildren(), ilObjEmployeeTalkSeries\getChildTalks(), ilObjGroup\getDefaultAdminRole(), ilObjCourse\getDefaultAdminRole(), ilObjCourse\getDefaultCourseRoles(), ilObjGroup\getDefaultGroupRoles(), ilObjGroup\getDefaultMemberRole(), ilObjCourse\getDefaultTutorRole(), ILIAS\Test\Results\Toplist\TestTopListRepository\getGeneralToplist(), ilObjGroup\getGroupAdminIds(), ilContainer\getInitialSubitems(), ilSoapStructureObjectFactory\getInstanceForObject(), ilObjCmiXapi\getLaunchData(), ilObjCourse\getLocalCourseRoles(), ilObjGroup\getLocalGroupRoles(), ilObjStudyProgramme\getLPChildren(), ilObjLearningSequence\getLSActivation(), ilObjLearningSequence\getLSItems(), ilObjLearningSequence\getLSLearnerItems(), ilIndividualAssessmentAccessHandler\getMemberRoleIdForObj(), ILIAS\Exercise\TutorFeedbackFile\TutorFeedbackZipManager\getMultiFeedbackStructureFile(), ilObjSurvey\getNotificationTargetUserIds(), ilObjStudyProgrammeReference\getParent(), ilObjStudyProgramme\getParent(), ilIndividualAssessmentAccessHandler\getRoleTitleByObj(), ilObjCmiXapi\getSessionId(), ilContainer\getSubItems(), ilObjSurvey\getSurveyCodesForExport(), ilObjSurvey\getSurveyCodesTableData(), ilObjGlossary\getTermList(), ILIAS\Test\Results\Toplist\TestTopListRepository\getUserToplistByPercentage(), ILIAS\Test\Results\Toplist\TestTopListRepository\getUserToplistByWorkingtime(), ilObjectXMLWriter\getXML(), ilObjGroup\handleAutoFill(), ilObjCourse\handleAutoFill(), ilLSEventHandler\handleClonedObject(), ilObjMediaCast\handleLPUpdate(), hasAutoRating(), ilObjEmployeeTalkSeries\hasChildren(), ilLSLocalDI\init(), ilObjSession\initDefaultRoles(), ilObjBlog\initDefaultRoles(), ilObjForum\initDefaultRoles(), ilObjGroup\initDefaultRoles(), ilObjCourse\initDefaultRoles(), ilIndividualAssessmentAccessHandler\initDefaultRolesForObject(), ilObjSurvey\initServices(), ilObjTest\insertManualFeedback(), ilObjTest\insertQuestion(), ilContainer\isClassificationFilterActive(), ilObjForum\isParentMembershipEnabledContainer(), ilStudyProgrammeDashboardViewGUI\isReadable(), ilObjGroup\leaveGroup(), ilEmployeeTalkAppointmentGUI\loadRecurrenceSettings(), MDUpdateListener(), ilObjTest\moveQuestions(), ilObjStudyProgramme\moveTo(), ILIAS\Wiki\Content\DomainService\navigation(), ilObjForum\parentParticipants(), ilObjSAHSLearningModule\populateByDirectoy(), ilObjCourse\prepareAppointments(), ilObjFolder\putInTree(), putInTree(), ilObject2GUI\putObjectInTree(), ilObjectGUI\putObjectInTree(), ilObjLearningSequence\read(), ilObjGroup\read(), ilObjGroup\readGroupStatus(), ilObjCourse\register(), ilTestRandomQuestionSetConfig\registerClonedSourcePoolDefinitionIdMapping(), ilObjStudyProgramme\removeNode(), ilObjTest\removeQuestion(), ilObjTest\removeQuestionWithResults(), ilObjTest\removeTestResults(), ilObjTest\removeTestResultsFromSoapLpAdministration(), ilObjPortfolioBaseGUI\renderFullscreenHeader(), ilDidacticTemplateLocalPolicyAction\revertLocalPolicy(), ILIAS\Exercise\TutorFeedbackFile\TutorFeedbackZipManager\saveMultiFeedbackFiles(), selfOrParentWithRatingEnabled(), ilObjSurvey\send360ReminderToUser(), ilObjSurvey\sendAppraiseeCloseNotification(), ilObjSurvey\sendAppraiseeNotification(), ilObjSurvey\sendCodes(), ilObjSCORMLearningModule\sendExportFile(), ilRemoteObjectBase\sendNewContentNotification(), ilObjSurvey\sendNotificationMail(), ilObjSurvey\sendRaterNotification(), ilObjDataCollection\sendRecordNotification(), ilObjSurvey\sendTutorNotification(), ilObjLearningSequence\setEffectiveOnlineStatus(), ilContentPageKioskModeView\setObject(), ilObjGroup\setParentRolePermissions(), setParentRolePermissions(), ilObjCourse\setParentRolePermissions(), ilObjForum\setPermissions(), ilObjTest\setQuestionOrder(), ilObjContentPage\trackProgress(), ilObjWiki\update(), ilObjForum\update(), ilObjExercise\update(), update(), ilLOEditorGUI\updateMaterialAssignments(), ilObjSession\validate(), and ilObjOrgUnit\writePath().

311  : int
312  {
313  return $this->ref_id ?? 0;
314  }
+ Here is the caller graph for this function:

◆ getTitle()

ilObject::getTitle ( )

Definition at line 336 of file class.ilObject.php.

References $title.

Referenced by ilConditionHandlerGUI\__construct(), _prepareCloneSelection(), ilObjectDataDeletionLog\add(), ilObjMediaPoolGUI\addMobsToPool(), ilObjChatroomGUI\afterImport(), ilObjChatroomGUI\afterSave(), ilObjContentPageGUI\afterSave(), ilObjLTIConsumerGUI\afterSave(), appendCopyInfo(), ilObjMediaObject\beforeCreateMetaData(), ilObjFile\beforeUpdate(), ilObjMediaObject\beforeUpdateMetaData(), ilObjFileComponentBuilder\buildConfirmDeleteAllVersionsModal(), ilObjFileComponentBuilder\buildConfirmDeleteSpecificVersionsModal(), ilObjLearningSequenceSettingsGUI\buildFormElements(), ilObjLTIConsumer\buildLaunchParameters(), ilObjLTIConsumer\buildLaunchParametersLTI13(), ilMailSearchObjectGUI\cancel(), ilObjSurvey\checkReminder(), ilObjFileBasedLM\create(), ilObjMediaObject\create(), create(), ilContainer\create(), ilCalendarAppEventListener\createCategory(), ilWebDAVObjFactory\createDAVObject(), createMetaData(), ilObjBlogGUI\createPosting(), ilObjSurvey\delete(), delete(), ilObjTest\deliverPDFfromFO(), ilObjTest\deliverPDFfromHTML(), ilObjTaxonomy\doCloneObject(), ilObjFile\doCloneObject(), ilObjDataCollection\doCreate(), ilObjItemGroup\doCreate(), ilObjItemGroup\doUpdate(), ilObjContentPage\doUpdate(), ilObjMediaObject\duplicate(), ilObjMediaPoolGUI\executeCommand(), ilObjExercise\exportGradesExcel(), ilObjSCORMLearningModule\exportSelected(), ilObjQuestionPool\exportTitleAndDescription(), ilMediaPoolPageUsagesTableGUI\fillRow(), ilMediaObjectUsagesTableGUI\fillRow(), ILIAS\EmployeeTalk\Notification\Calendar\VCalendarGenerator\fromTalkSeries(), ilStudyProgrammeExpandableProgressListGUI\getAccordionContentCoursesHTML(), ilObjMediaCastGUI\getCastItemValues(), ILIAS\EmployeeTalk\Notification\Calendar\VCalendarGenerator\getEventfromTalk(), ilObjRoleTemplate\getFilterOfInternalTemplate(), ilDclReferenceFieldRepresentation\getInputField(), ilSoapStructureObjectFactory\getInstanceForObject(), ilVerificationObject\getOfflineFilename(), ilObjRoleTemplate\getPresentationTitle(), ilObjSession\getPresentationTitle(), ilObjRole\getPresentationTitle(), ilContainerReference\getPresentationTitle(), getPresentationTitle(), ilObjSession\getPresentationTitleAppointmentPeriod(), ilObjCmiXapi\getStatementContextActivities(), ilObjCmiXapi\getStatementObject(), ilObjTest\getTitleFilenameCompliant(), ilStudyProgrammeIndividualPlanProgressListGUI\getTitleForItem(), ilStudyProgrammeProgressListGUI\getTitleForItem(), ilObjectXMLWriter\getXML(), ilObjMediaObject\getXML(), ilObjStyleSheet\getXML(), ilObjCourse\handleAutoFill(), ilObjStyleSheet\ilClone(), ilMediaObjectsPlayerWrapperGUI\image(), ilLTIConsumeProviderSettingsGUI\initMetadata(), ilObjCmiXapiGUI\initMetadata(), ilObjLTIConsumerGUI\initMetadata(), ilObjSurvey\isComplete(), ilObjFile\isHidden(), ilObjRoleTemplate\isInternalTemplate(), ilIndividualAssessmentSettingsStorageDB\loadSettings(), ilObjGroup\prepareAppointments(), ilObjCourse\prepareAppointments(), ilObjSession\prepareCalendarAppointments(), putInTree(), ilObjRoleFolder\read(), ilObjEmployeeTalk\read(), ilObjGroup\register(), ilObjPortfolioBaseGUI\renderFullscreenHeader(), ilObjForum\saveData(), ilObjSurvey\send360ReminderToUser(), ilObjTest\sendAdvancedNotification(), ilObjSurvey\sendAppraiseeCloseNotification(), ilObjSurvey\sendAppraiseeNotification(), ilPRGMail\sendMail(), ilRemoteObjectBase\sendNewContentNotification(), ilObjSurvey\sendRaterNotification(), ilObjTest\sendSimpleNotification(), ilObjSurvey\sendTutorNotification(), ilObjLinkResource\toXML(), ilObjSurveyQuestionPool\toXML(), ilObjSurvey\toXML(), ilObjTest\toXML(), ilObjSurveyQuestionPool\toXmlForExport(), ilObjForum\update(), ilObjExercise\update(), ilContainer\update(), ilCalendarAppEventListener\updateCategory(), updateMetaData(), ilObjRole\validate(), ilObjGroup\validate(), and ilObjCourse\validate().

336  : string
337  {
338  return $this->title;
339  }
string $title
+ Here is the caller graph for this function:

◆ getType()

ilObject::getType ( )

Definition at line 316 of file class.ilObject.php.

References $type.

Referenced by ilCertificateCloneAction\__construct(), ilConditionHandlerGUI\__construct(), ilObjectMetaDataGUI\__construct(), ilObjCourseGrouping\_checkGroupingDependencies(), ilObjCourseGrouping\_getGroupingItems(), _prepareCloneSelection(), ilObjectDataDeletionLog\add(), ilObjMediaCast\addMobToCast(), ilObjCmiXapiGUI\afterSave(), ilObjLTIConsumerGUI\afterSave(), ilObjectXMLWriter\appendObjectProperties(), ilObjContentObject\autoLinkGlossaryTerms(), ilObjMediaObject\beforeCreateMetaData(), ilObjMediaObject\beforeDeleteMetaData(), ilObjMediaObject\beforeMDUpdateListener(), ilObjMediaObject\beforeUpdateMetaData(), ilObjFileComponentBuilder\buildConfirmDeleteAllVersionsModal(), ilObjFileComponentBuilder\buildConfirmDeleteSpecificVersionsModal(), cloneMetaData(), ilObjQuestionPool\cloneObject(), ilObjMediaCast\copyItems(), ilObjEmployeeTalkSeriesGUI\copyTemplateValues(), ilCertificatePathFactory\create(), ilCertificateGUIFactory\create(), create(), ilCalendarAppEventListener\createCategory(), ilWebDAVObjFactory\createDAVObject(), ilObjGlossary\createExportDirectory(), createMetaData(), ilObjForum\delete(), delete(), deleteMetaData(), ilObjContentPage\doCloneObject(), ilObjContentPage\doDelete(), ilObjLinkResource\doMDUpdateListener(), ilObjContentObject\doMDUpdateListener(), ilContainerGUI\downloadObject(), ilTestRandomQuestionSetPoolDeriver\duplicateTaxonomies(), ilObjContentObject\exportXML(), ilObjContentObject\exportXMLPageObjects(), ILIAS\Repository\Provider\RepositoryOpenGraphExposer\exposeObjectOpenGraphMetaData(), ilContainer\filteredSubtree(), ilObjItemGroup\fixContainerItemGroupRefsAfterCloning(), ilObjPortfolioBase\fixLinksOnTitleChange(), ILIAS\EmployeeTalk\Notification\Calendar\VCalendarGenerator\fromTalkSeries(), ilObjectXMLWriter\getAccessInfo(), ilObjSurvey\getAuthor(), ilObjTest\getAuthor(), ILIAS\EmployeeTalk\Notification\Calendar\VCalendarGenerator\getEventfromTalk(), ilObjGlossary\getExportDirectory(), ilObjQuestionPool\getExportDirectory(), ILIAS\Export\ExportHandler\Manager\Handler\getExportTargetWithObject(), ilContainer\getGroupedObjTypes(), ilECSObjectSettings\getInstanceByObject(), ilSoapStructureObjectFactory\getInstanceForObject(), ilObjCmiXapi\getLaunchData(), ilObjContentPage\getPageObjIds(), ilObjForum\getPageObjIds(), ilObjectPlugin\getPlugin(), ilContainer\getSubItems(), ilObjectPermissionStatusGUI\getUser(), ilKioskModeService\getViewFor(), ilObjectXMLWriter\getXML(), ilObjMediaObject\getXML(), ilObjStyleSheet\ilClone(), ilRemoteObjectBase\importMetadataFromJson(), ilLTIConsumeProviderSettingsGUI\initMetadata(), ilObjCmiXapiGUI\initMetadata(), ilObjLTIConsumerGUI\initMetadata(), ilContainer\isClassificationFilterActive(), ilContainerGUI\linkObject(), MDUpdateListener(), putInTree(), ilObjMediaCast\readItems(), ilObjPortfolioBaseGUI\renderFullscreenHeader(), ilObjSurvey\saveAuthorToMetadata(), ilObjTest\saveAuthorToMetadata(), ilRemoteObjectBase\sendNewContentNotification(), ilObjGroup\setParentRolePermissions(), setParentRolePermissions(), supportsOfflineHandling(), ilObjSurveyQuestionPool\toXML(), ilObjContentPage\trackProgress(), ilObjForum\update(), update(), ilObjStudyProgramme\updateCustomIcon(), ilObjGroup\updateGroupType(), ilPortfolioPage\updateInternalLinks(), updateMetaData(), and ilObjContentObject\validatePages().

316  : string
317  {
318  return $this->type;
319  }
string $type
+ Here is the caller graph for this function:

◆ getUntranslatedTitle()

ilObject::getUntranslatedTitle ( )
final

Get untranslated object title WebDAV needs to access the untranslated title of an object.

Definition at line 345 of file class.ilObject.php.

References $untranslatedTitle.

Referenced by ilObjRoleTemplate\getPresentationTitle(), and ilObjRole\getPresentationTitle().

345  : string
346  {
348  }
string $untranslatedTitle
+ Here is the caller graph for this function:

◆ getXMLZip()

ilObject::getXMLZip ( )

Definition at line 1463 of file class.ilObject.php.

1463  : string
1464  {
1465  return "";
1466  }

◆ handleAutoRating()

ilObject::handleAutoRating ( )
protected

Definition at line 1930 of file class.ilObject.php.

References hasAutoRating(), and update().

Referenced by putInTree().

1930  : void
1931  {
1932  if ($this->process_auto_reating
1933  && $this->hasAutoRating()
1934  && method_exists($this, "setRating")
1935  ) {
1936  $this->setRating(true);
1937  $this->update();
1938  }
1939  }
+ Here is the call graph for this function:
+ Here is the caller graph for this function:

◆ hasAutoRating()

ilObject::hasAutoRating ( )
protected

Definition at line 1941 of file class.ilObject.php.

References $type, getRefId(), and selfOrParentWithRatingEnabled().

Referenced by handleAutoRating().

1941  : bool
1942  {
1943  $ref_id = $this->getRefId();
1944  $type = $this->type;
1945 
1946  if (!$ref_id || !in_array($type, ["file", "lm", "wiki"])) {
1947  return false;
1948  }
1949 
1950  return $this->selfOrParentWithRatingEnabled();
1951  }
string $type
selfOrParentWithRatingEnabled()
+ Here is the call graph for this function:
+ Here is the caller graph for this function:

◆ initDefaultRoles()

ilObject::initDefaultRoles ( )

init default roles settings Purpose of this function is to create a local role folder and local roles, that are needed depending on the object type.

If you want to set up default local roles you MUST overwrite this method in derived object classes (see ilObjForum for an example).

Definition at line 1409 of file class.ilObject.php.

Referenced by setPermissions().

1409  : void
1410  {
1411  }
+ Here is the caller graph for this function:

◆ isTitleUnique()

ilObject::isTitleUnique ( string  $title,
array  $nodes 
)
private

Definition at line 1765 of file class.ilObject.php.

Referenced by appendNumberOfCopiesToTitle().

1765  : bool
1766  {
1767  foreach ($nodes as $node) {
1768  if (($title === $node)) {
1769  return false;
1770  }
1771  }
1772  return true;
1773  }
string $title
+ Here is the caller graph for this function:

◆ lookupOfflineStatus()

◆ MDUpdateListener()

ilObject::MDUpdateListener ( string  $element)
final

Metadata update listener.

Important note: Do never call create() or update() method of ilObject here. It would result in an endless loop: update object -> update meta -> update object -> ... Use static _writeTitle() ... methods instead.

Definition at line 651 of file class.ilObject.php.

References beforeMDUpdateListener(), doMDUpdateListener(), getId(), getRefId(), getType(), setDescription(), setTitle(), and update().

651  : void
652  {
653  if ($this->beforeMDUpdateListener($element)) {
654  $this->app_event_handler->raise(
655  'components/ILIAS/ILIASObject',
656  'update',
657  ['obj_id' => $this->getId(),
658  'obj_type' => $this->getType(),
659  'ref_id' => $this->getRefId()
660  ]
661  );
662 
663  // Update Title and description
664  if ($element == 'General') {
665  $paths = $this->lom_services->paths();
666  $reader = $this->lom_services->read(
667  $this->getId(),
668  0,
669  $this->getType(),
670  $paths->custom()->withNextStep('general')->get()
671  );
672 
673  $this->setTitle($reader->firstData($paths->title())->value());
674  $this->setDescription($reader->firstData($paths->descriptions())->value());
675 
676  $this->update();
677  }
678  $this->doMDUpdateListener($element);
679  }
680  }
beforeMDUpdateListener(string $a_element)
setTitle(string $title)
doMDUpdateListener(string $a_element)
setDescription(string $description)
+ Here is the call graph for this function:

◆ processAutoRating()

ilObject::processAutoRating ( )
Deprecated:
: This function will be removed asap.

Definition at line 168 of file class.ilObject.php.

168  : void
169  {
170  $this->process_auto_reating = true;
171  }

◆ putInTree()

ilObject::putInTree ( int  $parent_ref_id)

maybe this method should be in tree object!?

Todo:
role/rbac stuff

Definition at line 1163 of file class.ilObject.php.

References getId(), getRefId(), getTitle(), getType(), and handleAutoRating().

Referenced by ilSoapObjectAdministration\addReferences(), ilWebDAVObjFactory\createDAVObject(), ilRemoteObjectBase\createFromECSEContent(), ilObject2GUI\putObjectInTree(), and ilObjectGUI\putObjectInTree().

1163  : void
1164  {
1165  $this->tree->insertNode($this->getRefId(), $parent_ref_id);
1166  $this->handleAutoRating();
1167 
1168  $log_entry = sprintf(
1169  "ilObject::putInTree(), parent_ref: %s, ref_id: %s, obj_id: %s, type: %s, title: %s",
1170  $parent_ref_id,
1171  $this->getRefId(),
1172  $this->getId(),
1173  $this->getType(),
1174  $this->getTitle()
1175  );
1176 
1177  $this->log->write($log_entry);
1178 
1179  $this->app_event_handler->raise(
1180  'components/ILIAS/ILIASObject',
1181  'putObjectInTree',
1182  [
1183  'object' => $this,
1184  'obj_type' => $this->getType(),
1185  'obj_id' => $this->getId(),
1186  'parent_ref_id' => $parent_ref_id
1187  ]
1188  );
1189  }
+ Here is the call graph for this function:
+ Here is the caller graph for this function:

◆ read()

ilObject::read ( )

Definition at line 173 of file class.ilObject.php.

References $DIC, Vendor\Package\$e, $r, $res, ilDBConstants\FETCHMODE_OBJECT, ILIAS\Repository\int(), ILIAS\Repository\lng(), and setDescription().

Referenced by updateOwner().

173  : void
174  {
175  global $DIC;
176  try {
177  $ilUser = $DIC["ilUser"];
178  } catch (InvalidArgumentException $e) {
179  }
180 
181  if ($this->referenced) {
182  if (!isset($this->ref_id)) {
183  $message = "ilObject::read(): No ref_id given! (" . $this->type . ")";
184  $this->error->raiseError($message, $this->error->WARNING);
185  }
186 
187  // read object data
188  $sql =
189  "SELECT od.obj_id, od.type, od.title, od.description, od.owner, od.create_date," . PHP_EOL
190  . "od.last_update, od.import_id, ore.ref_id, ore.obj_id, ore.deleted, ore.deleted_by" . PHP_EOL
191  . "FROM " . self::TABLE_OBJECT_DATA . " od" . PHP_EOL
192  . "JOIN object_reference ore ON od.obj_id = ore.obj_id" . PHP_EOL
193  . "WHERE ore.ref_id = " . $this->db->quote($this->ref_id, "integer") . PHP_EOL
194  ;
195 
196  $result = $this->db->query($sql);
197 
198  // check number of records
199  if ($this->db->numRows($result) === 0) {
200  $message = sprintf(
201  "ilObject::read(): Object with ref_id %s not found! (%s)",
202  $this->ref_id,
203  $this->type
204  );
205  $this->error->raiseError($message, $this->error->WARNING);
206  }
207  } else {
208  if (!isset($this->id)) {
209  $message = sprintf("ilObject::read(): No obj_id given! (%s)", $this->type);
210  $this->error->raiseError($message, $this->error->WARNING);
211  }
212 
213  $sql =
214  "SELECT obj_id, type, title, description, owner, create_date, last_update, import_id, offline" . PHP_EOL
215  . "FROM " . self::TABLE_OBJECT_DATA . PHP_EOL
216  . "WHERE obj_id = " . $this->db->quote($this->id, "integer") . PHP_EOL
217  ;
218  $result = $this->db->query($sql);
219 
220  if ($this->db->numRows($result) === 0) {
221  $message = sprintf("ilObject::read(): Object with obj_id: %s (%s) not found!", $this->id, $this->type);
222  throw new ilObjectNotFoundException($message);
223  }
224  }
225  $obj = $this->db->fetchAssoc($result);
226 
227  $this->id = (int) $obj["obj_id"];
228 
229  // check type match (the "xxx" type is used for the unit test)
230  if ($this->type != $obj["type"] && $obj["type"] != "xxx") {
231  $message = sprintf(
232  "ilObject::read(): Type mismatch. Object with obj_id: %s was instantiated by type '%s'. DB type is: %s",
233  $this->id,
234  $this->type,
235  $obj["type"]
236  );
237 
238  $this->log->write($message);
239  throw new ilObjectTypeMismatchException($message);
240  }
241 
242  $this->type = (string) $obj["type"];
243  $this->title = (string) $obj["title"];
244  // BEGIN WebDAV: WebDAV needs to access the untranslated title of an object
245  $this->untranslatedTitle = (string) $obj["title"];
246  // END WebDAV: WebDAV needs to access the untranslated title of an object
247 
248  $this->desc = (string) $obj["description"];
249  $this->owner = (int) $obj["owner"];
250  $this->create_date = (string) $obj["create_date"];
251  $this->last_update = (string) $obj["last_update"];
252  $this->import_id = (string) $obj["import_id"];
253 
254  if ($this->obj_definition->isRBACObject($this->getType())) {
255  $sql =
256  "SELECT obj_id, description" . PHP_EOL
257  . "FROM object_description" . PHP_EOL
258  . "WHERE obj_id = " . $this->db->quote($this->id, 'integer') . PHP_EOL
259  ;
260 
261  $res = $this->db->query($sql);
262 
263  $this->long_desc = '';
264  while ($row = $res->fetchRow(ilDBConstants::FETCHMODE_OBJECT)) {
265  if (($row->description ?? '') !== '') {
266  $this->setDescription($row->description);
267  }
268  }
269  }
270 
271  // multilingual support system objects (sys) & categories (db)
272  $translation_type = $this->obj_definition->getTranslationType($this->type);
273 
274  if ($translation_type == "sys") {
275  $this->title = $this->lng->txt("obj_" . $this->type);
276  $this->setDescription($this->lng->txt("obj_" . $this->type . "_desc"));
277  } elseif ($translation_type == "db") {
278  $sql =
279  "SELECT title, description" . PHP_EOL
280  . "FROM object_translation" . PHP_EOL
281  . "WHERE obj_id = " . $this->db->quote($this->id, 'integer') . PHP_EOL
282  . "AND lang_code = " . $this->db->quote($ilUser->getCurrentLanguage(), 'text') . PHP_EOL
283  ;
284  $r = $this->db->query($sql);
285  $row = $r->fetchRow(ilDBConstants::FETCHMODE_OBJECT);
286  if ($row) {
287  $this->title = (string) $row->title;
288  $this->setDescription((string) $row->description);
289  }
290  }
291 
292  $this->object_properties = null;
293  }
$res
Definition: ltiservices.php:69
global $DIC
Definition: shib_login.php:25
This file is part of ILIAS, a powerful learning management system published by ILIAS open source e-Le...
setDescription(string $description)
$r
+ Here is the call graph for this function:
+ Here is the caller graph for this function:

◆ selfOrParentWithRatingEnabled()

ilObject::selfOrParentWithRatingEnabled ( )

Definition at line 1953 of file class.ilObject.php.

References $tree, ilContainer\_lookupContainerSetting(), _lookupObjId(), ilObjectServiceSettingsGUI\AUTO_RATING_NEW_OBJECTS, ilTree\checkForParentType(), and getRefId().

Referenced by hasAutoRating().

1953  : bool
1954  {
1955  $tree = $this->tree;
1956  $ref_id = $this->getRefId();
1957  $parent_ref_id = $tree->checkForParentType($ref_id, "grp");
1958  if (!$parent_ref_id) {
1959  $parent_ref_id = $tree->checkForParentType($ref_id, "crs");
1960  }
1961  if ($parent_ref_id) {
1962  // get auto rate setting
1963  $parent_obj_id = ilObject::_lookupObjId($parent_ref_id);
1965  $parent_obj_id,
1967  );
1968  }
1969  return false;
1970  }
ilTree $tree
static _lookupContainerSetting(int $a_id, string $a_keyword, string $a_default_value=null)
static _lookupObjId(int $ref_id)
checkForParentType(int $a_ref_id, string $a_type, bool $a_exclude_source_check=false)
Check for parent type e.g check if a folder (ref_id 3) is in a parent course obj => checkForParentTyp...
+ Here is the call graph for this function:
+ Here is the caller graph for this function:

◆ setDeletedDates()

static ilObject::setDeletedDates ( array  $ref_ids,
int  $user_id 
)
static
Parameters
int[]$ref_ids

Definition at line 950 of file class.ilObject.php.

References $DIC, ilDBInterface\in(), ilDBInterface\manipulate(), ilDBInterface\now(), and ilDBInterface\quote().

Referenced by ilTree\moveToTrash().

950  : void
951  {
952  global $DIC;
953  $db = $DIC->database();
954 
955  $sql =
956  "UPDATE object_reference" . PHP_EOL
957  . "SET deleted = " . $db->now() . ", " . PHP_EOL
958  . "deleted_by = " . $db->quote($user_id, "integer") . PHP_EOL
959  . "WHERE " . $db->in("ref_id", $ref_ids, false, "integer") . PHP_EOL;
960 
961  $db->manipulate($sql);
962  }
quote($value, string $type)
ilDBInterface $db
global $DIC
Definition: shib_login.php:25
in(string $field, array $values, bool $negate=false, string $type="")
manipulate(string $query)
Run a (write) Query on the database.
+ Here is the call graph for this function:
+ Here is the caller graph for this function:

◆ setDescription()

ilObject::setDescription ( string  $description)
final

Definition at line 369 of file class.ilObject.php.

References getObjectProperties().

Referenced by ilObjStudyProgrammeSettingsGUI\buildForm(), ilObjBibliographic\cloneStructure(), ilObjEmployeeTalkSeriesGUI\copyTemplateValues(), shibUser\createFields(), ilObjTaxonomy\doCloneObject(), ilObjItemGroup\doCloneObject(), ilObjMediaObject\getExternalMetadata(), ilLTIConsumerSettingsFormGUI\initObject(), ilObjLanguage\install(), MDUpdateListener(), ilObjRoleFolder\read(), read(), ilObjLanguage\refresh(), ilObjLanguageExt\setLocal(), ilObjMediaObjectGUI\setObjectPerCreationForm(), ilObjIndividualAssessment\setSettings(), ilObjLanguage\uninstall(), shibUser\updateFields(), ilRemoteObjectBase\updateFromECSContent(), and ILIAS\Skill\Tree\SkillTreeManager\updateTree().

369  : void
370  {
371  $property = $this->getObjectProperties()
372  ->getPropertyTitleAndDescription()->withDescription($description);
373 
374  $this->object_properties = $this->getObjectProperties()->withPropertyTitleAndDescription($property);
375 
376  // Shortened form is storted in object_data. Long form is stored in object_description
377  $this->desc = $property->getDescription();
378  $this->long_desc = $property->getLongDescription();
379  }
+ Here is the call graph for this function:
+ Here is the caller graph for this function:

◆ setId()

ilObject::setId ( int  $id)

Definition at line 300 of file class.ilObject.php.

References $id.

Referenced by ilObjBibliographic\__construct(), ilObjUser\__construct(), and ilSessionReminder\byLoggedInUser().

300  : void
301  {
302  $this->id = $id;
303  }
$id
plugin.php for ilComponentBuildPluginInfoObjectiveTest::testAddPlugins
Definition: plugin.php:24
+ Here is the caller graph for this function:

◆ setImportId()

ilObject::setImportId ( string  $import_id)
final

Definition at line 401 of file class.ilObject.php.

References $import_id, and getObjectProperties().

401  : void
402  {
403  $this->object_properties = $this->getObjectProperties()->withImportId($import_id);
404  $this->import_id = $import_id;
405  }
string $import_id
+ Here is the call graph for this function:

◆ setOfflineStatus()

ilObject::setOfflineStatus ( bool  $status)
Deprecated:
11

Definition at line 435 of file class.ilObject.php.

References getObjectProperties().

Referenced by ilObjCourse\cloneObject(), ilObjCourse\cloneSettings(), ilObjForum\create(), ilObjSurvey\create(), ilObjContentPage\doCloneObject(), ilObjPoll\doCloneObject(), ilObjContentPage\doCreate(), ilTestImporter\importSkillLevelThresholds(), and ilLTIConsumerSettingsFormGUI\initObject().

435  : void
436  {
437  $property_is_online = $this->getObjectProperties()->getPropertyIsOnline()->withOnline();
438  if ($status) {
439  $property_is_online = $property_is_online->withOffline();
440  }
441 
442  $this->object_properties = $this->getObjectProperties()->withPropertyIsOnline($property_is_online);
443  }
+ Here is the call graph for this function:
+ Here is the caller graph for this function:

◆ setOwner()

ilObject::setOwner ( int  $usr_id)
final

Definition at line 510 of file class.ilObject.php.

Referenced by ilRemoteObjectBase\beforeCreate(), create(), and ilObjUser\setActive().

510  : void
511  {
512  $this->owner = $usr_id;
513  }
+ Here is the caller graph for this function:

◆ setParentRolePermissions()

ilObject::setParentRolePermissions ( int  $parent_ref_id)

Initialize the permissions of parent roles (local roles of categories, global roles...) This method is overwritten in e.g.

courses, groups for building permission intersections with non_member templates.

Definition at line 1202 of file class.ilObject.php.

References getRefId(), getType(), and SYSTEM_ROLE_ID.

Referenced by setPermissions().

1202  : bool
1203  {
1204  $parent_roles = $this->rbac_review->getParentRoleIds($parent_ref_id);
1205  foreach ($parent_roles as $parent_role) {
1206  if ($parent_role['obj_id'] == SYSTEM_ROLE_ID) {
1207  continue;
1208  }
1209  $operations = $this->rbac_review->getOperationsOfRole(
1210  (int) $parent_role['obj_id'],
1211  $this->getType(),
1212  (int) $parent_role['parent']
1213  );
1214  $this->rbac_admin->grantPermission(
1215  (int) $parent_role['obj_id'],
1216  $operations,
1217  $this->getRefId()
1218  );
1219  }
1220  return true;
1221  }
const SYSTEM_ROLE_ID
Definition: constants.php:29
+ Here is the call graph for this function:
+ Here is the caller graph for this function:

◆ setPermissions()

ilObject::setPermissions ( int  $parent_ref_id)

Definition at line 1191 of file class.ilObject.php.

References initDefaultRoles(), and setParentRolePermissions().

Referenced by ilSoapObjectAdministration\addReferences(), ilECSCourseCreationHandler\createCourseReference(), ilWebDAVObjFactory\createDAVObject(), ilRemoteObjectBase\createFromECSEContent(), ilObject2GUI\putObjectInTree(), and ilObjectGUI\putObjectInTree().

1191  : void
1192  {
1193  $this->setParentRolePermissions($parent_ref_id);
1194  $this->initDefaultRoles();
1195  }
initDefaultRoles()
init default roles settings Purpose of this function is to create a local role folder and local roles...
setParentRolePermissions(int $parent_ref_id)
Initialize the permissions of parent roles (local roles of categories, global roles...) This method is overwritten in e.g.
+ Here is the call graph for this function:
+ Here is the caller graph for this function:

◆ setRefId()

ilObject::setRefId ( int  $ref_id)
final

Definition at line 305 of file class.ilObject.php.

References $ref_id.

Referenced by ilMailSearchObjectGUI\cancel().

305  : void
306  {
307  $this->ref_id = $ref_id;
308  $this->referenced = true;
309  }
+ Here is the caller graph for this function:

◆ setTitle()

ilObject::setTitle ( string  $title)
final

Definition at line 350 of file class.ilObject.php.

References $title, getObjectProperties(), and ilStr\shortenTextExtended().

Referenced by ilObjEmployeeTalkGUI\addChangeDateButtonsToToolbar(), ilContainerReferenceGUI\afterSave(), ilObjCmiXapiGUI\afterSave(), ilObjLTIConsumerGUI\afterSave(), ilObjFile\beforeUpdate(), ilObjStudyProgrammeSettingsGUI\buildForm(), ilObjBibliographic\cloneStructure(), shibUser\createFields(), ilObjTaxonomy\doCloneObject(), ilObjItemGroup\doCloneObject(), ilObjFile\doCloneObject(), ilObjMediaObject\getExternalMetadata(), ilObjFile\handleChangedObjectTitle(), ilLTIConsumerSettingsFormGUI\initObject(), MDUpdateListener(), ilObjRoleFolder\read(), ilObjLanguage\refresh(), ilObjMediaObjectGUI\setObjectPerCreationForm(), ilObjIndividualAssessment\setSettings(), ilObjLanguage\uninstall(), ilRemoteObjectBase\updateFromECSContent(), ilObjMediaCastGUI\updateMediaItem(), ilObjFile\updateObjectFromRevision(), and ILIAS\Skill\Tree\SkillTreeManager\updateTree().

350  : void
351  {
352  $property = $this->getObjectProperties()->getPropertyTitleAndDescription()->withTitle(
353  ilStr::shortenTextExtended($title, $this->max_title ?? self::TITLE_LENGTH, $this->add_dots)
354  );
355 
356  $this->object_properties = $this->getObjectProperties()->withPropertyTitleAndDescription($property);
357 
358  $this->title = $property->getTitle();
359 
360  // WebDAV needs to access the untranslated title of an object
361  $this->untranslatedTitle = $this->title;
362  }
string $title
static shortenTextExtended(string $a_str, int $a_len, bool $a_dots=false, bool $a_next_blank=false, bool $a_keep_extension=false)
+ Here is the call graph for this function:
+ Here is the caller graph for this function:

◆ setType()

ilObject::setType ( string  $type)
final

Definition at line 321 of file class.ilObject.php.

References $type.

Referenced by ilObjTalkTemplate\__construct(), ilObjEmployeeTalkSeries\__construct(), ilObjEmployeeTalk\__construct(), and ilObjBibliographic\cloneStructure().

321  : void
322  {
323  $this->type = $type;
324  }
string $type
+ Here is the caller graph for this function:

◆ supportsOfflineHandling()

ilObject::supportsOfflineHandling ( )

Definition at line 450 of file class.ilObject.php.

References getType().

Referenced by _prepareCloneSelection(), and create().

450  : bool
451  {
452  return $this->obj_definition->supportsOfflineHandling($this->getType());
453  }
+ Here is the call graph for this function:
+ Here is the caller graph for this function:

◆ update()

ilObject::update ( )

Definition at line 625 of file class.ilObject.php.

References getId(), getObjectProperties(), getRefId(), and getType().

Referenced by ilContainerReferenceGUI\afterSave(), ilObjBookingPoolGUI\afterSave(), ilObjWikiGUI\afterSave(), ilObjGroupGUI\afterSave(), ilObjLTIConsumerGUI\afterSave(), ilObjContentObjectGUI\afterSave(), ilObjCourseGUI\afterSave(), ilObjCourse\cloneSettings(), ilObjFileBasedLM\create(), ilObjSurvey\create(), handleAutoRating(), ilObjLanguage\install(), ilObjUserGUI\loadUserDefinedDataFromForm(), MDUpdateListener(), ilObjStudyProgrammeReferenceGUI\putObjectInTree(), ilObjEmployeeTalk\read(), ilObjLanguage\refresh(), ilObjLanguageExt\setLocal(), ilObjLanguage\uninstall(), and ILIAS\Skill\Tree\SkillTreeManager\updateTree().

625  : bool
626  {
627  $this->getObjectProperties()->storeCoreProperties();
628 
629  $this->app_event_handler->raise(
630  'components/ILIAS/ILIASObject',
631  'update',
632  [
633  'obj_id' => $this->getId(),
634  'obj_type' => $this->getType(),
635  'ref_id' => $this->getRefId()
636  ]
637  );
638 
639  return true;
640  }
+ Here is the call graph for this function:
+ Here is the caller graph for this function:

◆ updateMetaData()

ilObject::updateMetaData ( )
final

Definition at line 716 of file class.ilObject.php.

References beforeUpdateMetaData(), doUpdateMetaData(), getDescription(), getId(), getLongDescription(), getTitle(), and getType().

Referenced by ilObjFile\beforeUpdate(), ilObjDataCollection\doUpdate(), ilObjBlog\doUpdate(), ilObjContentPage\doUpdate(), ilObjFileBasedLM\update(), ilObjLinkResource\update(), ilObjSurveyQuestionPool\update(), ilObjQuestionPool\update(), ilObjMediaPool\update(), ilObjIndividualAssessment\update(), ilObjContentObject\update(), ilObjSurvey\update(), ilObjTest\update(), ilObjMediaCast\update(), ilObjGlossary\update(), ilObjMediaObject\update(), ilObjExercise\update(), ilObjSession\update(), ilObjGroup\update(), ilObjSAHSLearningModule\update(), and ilObjCourse\update().

716  : void
717  {
718  if ($this->beforeUpdateMetaData()) {
719  $paths = $this->lom_services->paths();
720 
721  $manipulator = $this->lom_services->manipulate($this->getId(), 0, $this->getType())
722  ->prepareCreateOrUpdate($paths->title(), $this->getTitle());
723 
724  if ($this->getDescription() !== '') {
725  $manipulator = $manipulator->prepareCreateOrUpdate(
726  $paths->firstDescription(),
727  $this->getLongDescription()
728  );
729  } else {
730  $manipulator = $manipulator->prepareDelete($paths->firstDescription());
731  }
732 
733  $manipulator->execute();
734  $this->doUpdateMetaData();
735  }
736  }
getLongDescription()
get object long description (stored in object_description)
beforeUpdateMetaData()
+ Here is the call graph for this function:
+ Here is the caller graph for this function:

◆ updateOwner()

ilObject::updateOwner ( )
final

update owner of object in db

Definition at line 767 of file class.ilObject.php.

References getId(), getOwner(), and read().

Referenced by ilObjUser\update().

767  : void
768  {
769  $values = [
770  "owner" => ["integer", $this->getOwner()],
771  "last_update" => ["date", $this->db->now()]
772  ];
773 
774  $where = [
775  "obj_id" => ["integer", $this->getId()]
776  ];
777 
778  $this->db->update(self::TABLE_OBJECT_DATA, $values, $where);
779 
780  // get current values from database so last_update is updated as well
781  $this->read();
782  }
+ Here is the call graph for this function:
+ Here is the caller graph for this function:

◆ withReferences()

ilObject::withReferences ( )
final

determines whether objects are referenced or not (got ref ids or not)

Definition at line 158 of file class.ilObject.php.

Referenced by ilObjectMetaDataGUI\__construct(), and ilObjFolder\putInTree().

158  : bool
159  {
160  // both vars could differ. this method should always return true if one of them is true without changing their status
161  return ($this->call_by_reference) ? true : $this->referenced;
162  }
+ Here is the caller graph for this function:

Field Documentation

◆ $add_dots

bool ilObject::$add_dots = true
protected

Definition at line 59 of file class.ilObject.php.

◆ $app_event_handler

◆ $call_by_reference

◆ $create_date

string ilObject::$create_date = ""
protected

Definition at line 66 of file class.ilObject.php.

Referenced by getCreateDate().

◆ $db

ilDBInterface ilObject::$db
protected

Definition at line 44 of file class.ilObject.php.

Referenced by ilObjUser\_checkExternalAuthAccount(), ilObjSystemFolder\_getHeaderTitleDescription(), ilObjGlossary\_lookupOnline(), ilObjStyleSheet\addCharacteristic(), ilObjSurvey\addConstraint(), ilObjSurvey\addConstraintToQuestion(), ilObjSystemFolder\addHeaderTitleTranslation(), ilObjStyleSheet\addMediaQuery(), ilObjStyleSheet\addParameter(), ilObjSurvey\addQuestionToBlock(), ilObjStyleSheet\addTemplate(), ilObjStyleSheet\addTemplateClass(), ilObjUser\addToPCClipboard(), ilObjWorkspaceRootFolder\addTranslation(), ilObjStyleSheet\characteristicExists(), ilObjSurvey\checkReminder(), ilObjContentObject\checkStructure(), ilObjSurvey\checkTutorNotification(), ilObjUser\clipboardDeleteObjectsOfType(), ilObjSCORM2004LearningModule\convert_1_2_to_2004(), ilObjBookingPool\create(), ilObjMediaPool\create(), ilObjWiki\create(), ilObjMediaCast\create(), ilObjSession\create(), ilObjStyleSheet\create(), ilObjStyleSheet\createFromXMLFile(), ilObjContentObject\createProperties(), ilObjSurvey\createQuestionblock(), ilObjCategory\delete(), ilObjSystemFolder\delete(), ilObjBookingPool\delete(), ilContainerReference\delete(), ilObjWiki\delete(), ilObjExercise\delete(), ilObjMediaCast\delete(), ilObjSession\delete(), ilObjUser\delete(), ilObjStyleSheet\delete(), ilObjPoll\deleteAllAnswers(), ilObjSurveyQuestionPool\deleteAllData(), ilObjSurvey\deleteAllUserData(), ilObjPoll\deleteAllVotes(), ilObjPoll\deleteAnswer(), ilObjSurvey\deleteAppraisee(), ilObjSurvey\deleteConstraint(), ilObjSurvey\deleteConstraints(), ilObjStyleSheet\deleteCustomStylePars(), ilObjStyleSheet\deleteMediaQuery(), ilObjMediaCast\deleteOrder(), ilObjStyleSheet\deleteParameter(), ilObjLearningSequence\deletePostConditionsForSubObjects(), ilObjSurvey\deleteRater(), ilObjStyleSheet\deleteStyleParOfChar(), ilObjSurvey\deleteSurveyCode(), ilObjSurvey\deleteSurveyRecord(), ilObjSCORM2004LearningModule\deleteTrackingDataOfUsers(), ilObjSurvey\deleteUserSettings(), ilObjSurvey\deleteWorkingData(), ilObjWiki\deliverUserHTMLExport(), ilObjStyleSheet\do_3_10_CharMigration(), ilObjStyleSheet\do_3_10_Migration(), ilObjStyleSheet\do_3_9_Migration(), ilObjBlog\doCreate(), ilObjTaxonomy\doCreate(), ilObjPortfolioBase\doCreate(), ilObjPoll\doCreate(), ilObjBlog\doDelete(), ilObjTaxonomy\doDelete(), ilObjPortfolioBase\doDelete(), ilVerificationObject\doDelete(), ilObjPoll\doDelete(), ilObjPortfolioBase\doRead(), ilObjTaxonomy\doRead(), ilVerificationObject\doRead(), ilObjPoll\doRead(), ilObjPortfolioBase\doUpdate(), ilObjTaxonomy\doUpdate(), ilObjPoll\doUpdate(), ilObjSurvey\findCodeForUser(), ilObjSurvey\finishSurvey(), ilObjContentObject\fixTree(), ilObjSurvey\getActiveID(), ilObjLTIAdministration\getActiveObjectTypes(), ilObjSurvey\getAllRelations(), ilObjSurvey\getAnonymousIdByCode(), ilObjPoll\getAnswer(), ilObjPoll\getAnswers(), ilObjSurvey\getAppraiseesData(), ilObjSurvey\getAppraiseesToRate(), ilObjSCORM2004LearningModule\getAttemptsForUser(), ilObjStyleSheet\getColorCodeForName(), ilObjStyleSheet\getColors(), ilObjSurvey\getConstraints(), ilObjSurvey\getEvaluationByUser(), ilObjSurvey\getExistingQuestions(), ilObjContentObject\getExportDirectory(), ilObjSurvey\getExternalCodeRecipients(), ilObjSurvey\getFinishedIdForAppraiseeIdAndRaterId(), ilObjSurvey\getFinishedIdsForAppraiseeId(), ilObjStyleSheet\getHideStatus(), ilObjSurvey\getLastAccess(), ilObjSurvey\getLastActivePage(), ilObjLearningSequence\getLSItems(), ilObjLearningSequence\getLSLearnerItems(), ilObjStyleSheet\getMaxMQueryOrderNr(), ilObjStyleSheet\getMediaQueries(), ilObjStyleSheet\getMediaQueryForId(), ilObjSCORM2004LearningModule\getModuleVersionForUser(), ilObjUser\getPCClipboardContent(), ilObjBookingPool\getPoolsWithReminders(), ilObjSurvey\getPrecondition(), ilObjStudyProgramme\getProgrammesMonitoringCategory(), ilObjStudyProgramme\getProgrammesMonitoringMemberSource(), ilObjSurvey\getQuestionblockQuestionIds(), ilObjSurvey\getQuestionblockQuestions(), ilObjSurvey\getQuestionblocksTable(), ilObjSurveyQuestionPool\getQuestionInfos(), ilObjSurveyQuestionPool\getQuestions(), ilObjSurveyQuestionPool\getQuestionsData(), ilObjSurveyQuestionPool\getQuestionsInfo(), ilObjSurvey\getQuestionsTable(), ilObjSurveyQuestionPool\getQuestiontype(), ilObjSurvey\getQuestionType(), ilObjSurvey\getRatersData(), ilObjTaxonomyAdministration\getRepositoryTaxonomies(), ilObjSurvey\getSurveyCodesForExport(), ilObjSurvey\getSurveyCodesTableData(), ilObjSurvey\getSurveyFinishedIds(), ilObjSurvey\getSurveyPages(), ilObjSurvey\getSurveyParticipants(), ilObjSurvey\getSurveyQuestions(), ilObjStyleSheet\getTemplate(), ilObjStyleSheet\getTemplateClasses(), ilObjStyleSheet\getTemplates(), ilObjStyleSheet\getTemplateXML(), ilObjSurvey\getTextblock(), ilObjSCORM2004LearningModule\getTrackedItems(), ilObjSCORM2004LearningModule\getTrackingDataAgg(), ilObjWorkspaceRootFolder\getTranslations(), ilObjMediaPool\getUsedFormats(), ilObjSurvey\getUserAccessCode(), ilObjSurvey\getUserData(), ilObjSurvey\getUserDataFromActiveId(), ilObjWiki\getUserHTMLExportProgress(), ilObjSurvey\getUserSettings(), ilObjSurvey\getUserSurveyExecutionStatus(), shibUser\getUsrIdByExtId(), ilObjSurvey\getVariables(), ilObjPoll\getVotesByUsers(), ilObjSurvey\getWorkingtimeForParticipant(), ilObjSurvey\importObject(), ilObjSCORM2004LearningModule\importSuccess(), ilObjSurvey\importSurveyCode(), ilObjWiki\initUserHTMLExport(), ilObjSurvey\insertQuestion(), ilObjSurvey\insertQuestionblock(), ilObjSurvey\is360SurveyStarted(), ilObjSurvey\isAnonymizedParticipant(), ilObjSurvey\isAppraisee(), ilObjSurvey\isAppraiseeClosed(), ilObjUser\isCurrentUserActive(), ilObjWiki\isImportantPage(), ilObjSurveyQuestionPool\isInUse(), ilObjSurvey\isRater(), ilObjSurvey\isSurveyCodeUnique(), ilObjSurvey\isSurveyCodeUsed(), ilObjSurvey\isUnusedCode(), ilObjSurvey\loadFromDb(), ilObjSurvey\loadQuestionsFromDb(), ilObjSurvey\loadWorkingData(), shibUser\loginExists(), ilObjGlossary\lookup(), ilObjGlossary\lookupAutoGlossaries(), ilObjCourseReference\lookupMemberUpdateEnabled(), ilObjStyleSheet\lookupStyleSetting(), ilObjStyleSheet\lookupTemplatePreview(), ilObjSurvey\modifyQuestionblock(), ilObjSurvey\openAllAppraisees(), ilObjSurveyQuestionPool\pasteFromClipboard(), ilObjSurveyQuestionPool\purgeQuestions(), ilObjSkillManagement\read(), ilObjMediaPool\read(), ilObjBookingPool\read(), ilObjContentObject\read(), ilObjUser\read(), ilContainerReference\read(), ilObjWiki\read(), ilObjMediaCast\read(), ilObjExercise\read(), ilObjStyleSheet\read(), ilObjMediaCast\readOrder(), ilObjContentObject\readProperties(), ilObjLTIAdministration\readReleaseObjects(), ilObjUser\refreshLogin(), ilObjStyleSheet\removeColor(), ilObjSurvey\removeConstraintsConcerningQuestion(), ilObjSystemFolder\removeHeaderTitleTranslations(), ilObjUser\removeObjectFromClipboard(), ilObjSurvey\removeQuestionFromBlock(), ilObjSurvey\removeQuestions(), ilObjSurvey\removeSelectedSurveyResults(), ilObjStyleSheet\removeTemplate(), ilObjWorkspaceRootFolder\removeTranslations(), ilObjUser\resetLastPasswordChange(), ilObjUser\resetOwner(), ilObjUser\resetPassword(), ilObjPoll\saveAnswer(), ilObjUser\saveAsNew(), ilObjExercise\saveCertificateVisibility(), ilObjSurvey\saveCompletionStatus(), ilObjExercise\saveData(), ilObjSurvey\saveHeading(), ilObjStyleSheet\saveHideStatus(), ilObjStyleSheet\saveMediaQueryOrder(), ilObjMediaCast\saveOrder(), ilVerificationObject\saveProperties(), ilObjSurvey\saveQuestionsToDb(), ilObjSurveyQuestionPool\saveToDb(), ilObjSurvey\saveToDb(), ilObjSurvey\saveUserAccessCode(), ilObjSurvey\saveUserSettings(), ilObjSurvey\sendCodes(), ilObjSurvey\set360RaterSent(), ilObjSurveyQuestionPool\setObligatoryStates(), ilObjSurvey\setObligatoryStates(), ilObjSurvey\setPage(), ilObjWiki\startUserHTMLExport(), ilObjLearningSequence\storeLSItems(), ilObjStyleSheet\templateExists(), ilObjSurvey\unfoldQuestionblocks(), ilObjSkillManagement\update(), ilObjBookingPool\update(), ilObjMediaPool\update(), ilContainerReference\update(), ilObjWiki\update(), ilObjMediaCast\update(), ilObjExercise\update(), ilObjUser\update(), ilObjSession\update(), ilObjStyleSheet\update(), ilObjPoll\updateAnswer(), ilObjPoll\updateAnswerPositions(), ilObjContentObject\updateAutoGlossaries(), ilObjSurvey\updateCode(), ilObjSurvey\updateConjunctionForQuestions(), ilObjSurvey\updateConstraint(), ilObjUser\updateLogin(), ilObjStyleSheet\updateMediaQuery(), ilObjContentObject\updateProperties(), ilObjStyleSheet\updateStyleParameter(), ilObjStyleSheet\updateTemplate(), ilObjUser\writeAccepted(), ilObjBookingPool\writeLastReminderTimestamp(), ilObjStyleSheet\writeStyleSetting(), and ilObjStyleSheet\writeTemplatePreview().

◆ $desc

◆ $error

◆ $ilias

ILIAS ilObject::$ilias
protected

Definition at line 42 of file class.ilObject.php.

Referenced by ilObjTest\_createImportDirectory().

◆ $import_id

string ilObject::$import_id = ""
protected

Definition at line 68 of file class.ilObject.php.

Referenced by _writeImportId(), getImportId(), and setImportId().

◆ $last_update

string ilObject::$last_update = ""
protected

◆ $lng

ilLanguage ilObject::$lng
protected

Definition at line 52 of file class.ilObject.php.

Referenced by ilObjLanguage\__construct(), ilObjSurvey\__construct(), ilObjLanguageExt\_deleteValues(), ilObjMediaObject\_determineWidthHeight(), ilObjQuestionPool\_getAvailableQuestionpools(), ilObjSurveyQuestionPool\_getQuestiontypes(), ilObjQuestionPool\_getQuestionTypes(), ilObjSurveyQuestionPool\_getQuestionTypeTranslations(), ilObjLanguageExt\_getRemarks(), ilObjSCORMLearningModule\_getStatusForUser(), ilObjRole\_getTranslation(), ilObjLanguageExt\_getValues(), ilObjLearningSequence\_goto(), ilObjUser\_lookupLanguage(), ilObjRole\_removeObjectId(), ilObjLanguageExt\_saveValues(), ilObjUserFolder\buildExportFile(), ilObjPortfolioBase\clonePagesAndSettings(), ilObjLanguage\countUsers(), ilContainer\create(), ilObjItemGroup\doCreate(), ilObjGlossary\getAdvMDSubItemTitle(), ilObjWiki\getAdvMDSubItemTitle(), ilObjSAHSLearningModule\getAffectiveLocalization(), ilObjSAHSLearningModule\getApiStudentName(), ilObjRepositorySettings\getDefaultNewItemGrouping(), ilObjGlossary\getDeletionDependencies(), ilObjRepositorySettings\getNewItemGroups(), ilObjQuestionPool\getQuestionTypeTranslations(), ilObjSurvey\getSurveyCodesForExport(), ilObjSurvey\getSurveySkippedValue(), ilContainer\getTileSizes(), ilObjMediaPool\getUsedFormats(), ilObjStyleSheet\ilClone(), ilObjSCORMLearningModule\importRaw(), ilObjectPlugin\langExitsById(), ilObjTaxonomy\loadLanguageModule(), ilObjSAHSLearningModule\populateByDirectoy(), ilObjSCORM2004LearningModule\readObject(), ilObjContentObject\removeAutoGlossary(), ilObjSurvey\send360ReminderToUser(), ilObjSurvey\sendAppraiseeCloseNotification(), ilObjSurvey\sendAppraiseeNotification(), ilObjSurvey\sendRaterNotification(), ilObjAdvancedEditing\setUsedHTMLTags(), ilObjStudyProgramme\statusToRepr(), ilObjExercise\update(), ilObjUser\updateLogin(), and ilObjMediaObject\uploadMultipleSubtitleFile().

◆ $log

◆ $lom_services

LOMServices ilObject::$lom_services
protected

Definition at line 53 of file class.ilObject.php.

◆ $long_desc

string ilObject::$long_desc = ""
protected

◆ $max_desc

int ilObject::$max_desc = self::DESC_LENGTH
protected

Definition at line 58 of file class.ilObject.php.

◆ $max_title

int ilObject::$max_title = self::TITLE_LENGTH
protected

Definition at line 57 of file class.ilObject.php.

◆ $obj_definition

ilObjectDefinition ilObject::$obj_definition
protected

Definition at line 43 of file class.ilObject.php.

◆ $obj_log

ilLogger ilObject::$obj_log
protected

Definition at line 41 of file class.ilObject.php.

◆ $object_dic

ilObjectDIC ilObject::$object_dic
private

Definition at line 54 of file class.ilObject.php.

◆ $object_properties

ilObjectProperties ilObject::$object_properties = null
private

◆ $objectList

array ilObject::$objectList

Definition at line 77 of file class.ilObject.php.

◆ $owner

int ilObject::$owner = 0
protected

Definition at line 65 of file class.ilObject.php.

Referenced by ilObjSurvey\_addQuestionblock(), create(), and getOwner().

◆ $process_auto_reating

bool ilObject::$process_auto_reating = false
private

Definition at line 71 of file class.ilObject.php.

◆ $rbac_admin

ilRbacAdmin ilObject::$rbac_admin
protected

Definition at line 49 of file class.ilObject.php.

◆ $rbac_review

ilRbacReview ilObject::$rbac_review
protected

Definition at line 50 of file class.ilObject.php.

◆ $ref_id

◆ $register

bool ilObject::$register = false
protected

Definition at line 69 of file class.ilObject.php.

◆ $title

◆ $tree

◆ $type

◆ $untranslatedTitle

string ilObject::$untranslatedTitle

Definition at line 81 of file class.ilObject.php.

Referenced by getUntranslatedTitle().

◆ $user

◆ DESC_LENGTH

◆ LONG_DESC_LENGTH

◆ TABLE_OBJECT_DATA

const ilObject::TABLE_OBJECT_DATA = "object_data"

Definition at line 37 of file class.ilObject.php.

Referenced by ilObjectTest\testCreationDeletion().

◆ TITLE_LENGTH


The documentation for this class was generated from the following file: