ILIAS  release_10 Revision v10.1-43-ga1241a92c2f
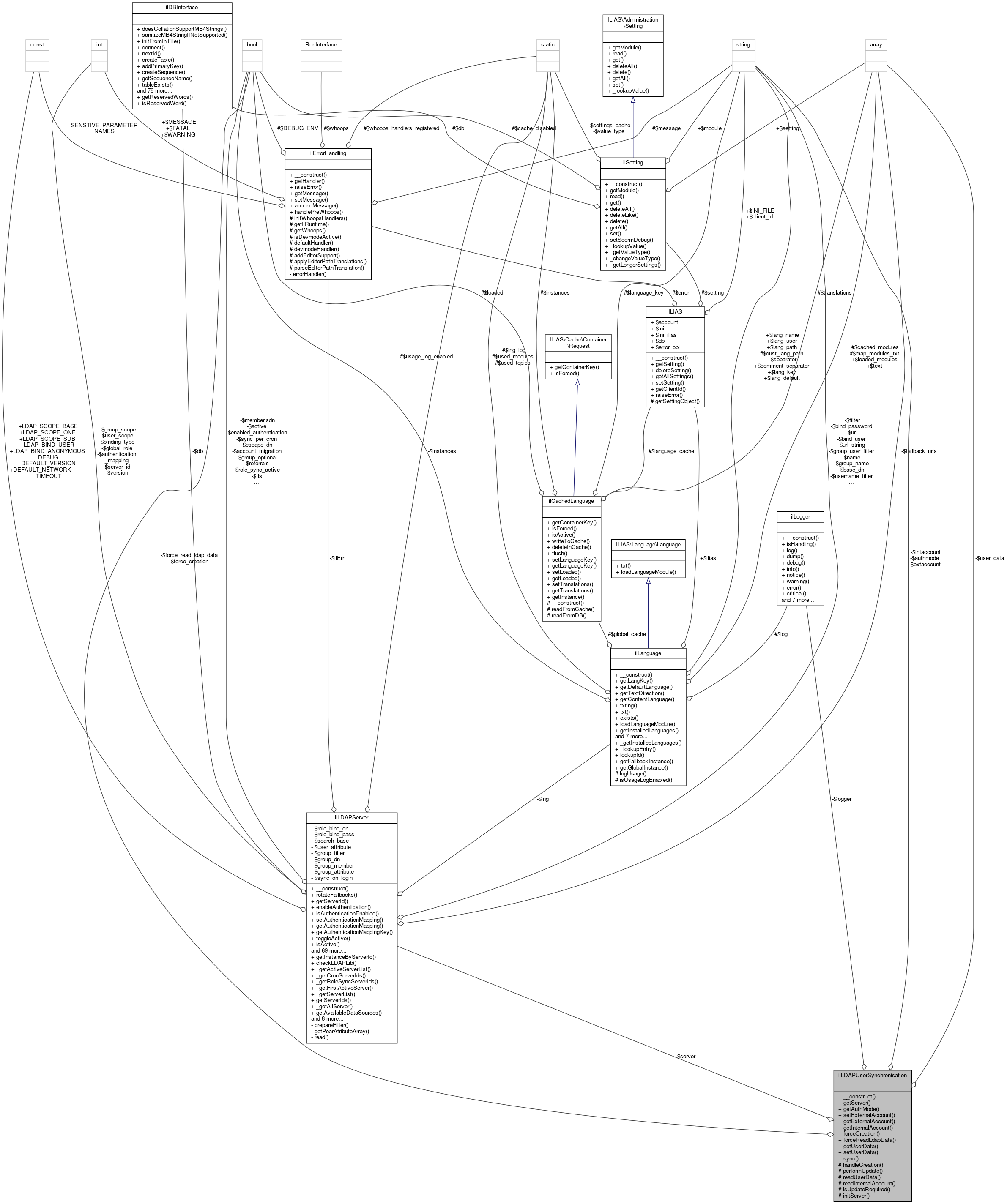
ilLDAPUserSynchronisation Class Reference

Synchronization of user accounts used in auth container ldap, cas,... More...

+ Collaboration diagram for ilLDAPUserSynchronisation:

Public Member Functions

 __construct (string $a_authmode, int $a_server_id)
 
 getServer ()
 Get current ldap server. More...
 
 getAuthMode ()
 Get Auth Mode. More...
 
 setExternalAccount (string $a_ext)
 Set external account (unique for each auth mode) More...
 
 getExternalAccount ()
 Get external accocunt. More...
 
 getInternalAccount ()
 Get ILIAS unique internal account name. More...
 
 forceCreation (bool $a_force)
 Force cration of user accounts (Account migration enabled) More...
 
 forceReadLdapData (bool $a_status)
 
 getUserData ()
 Get user data. More...
 
 setUserData (array $a_data)
 Set user data. More...
 
 sync ()
 Synchronize user account. More...
 

Protected Member Functions

 handleCreation ()
 Handle creation of user accounts. More...
 
 performUpdate ()
 Update user account and role assignments. More...
 
 readUserData ()
 Read user data. More...
 
 readInternalAccount ()
 Read internal account of user. More...
 
 isUpdateRequired ()
 Check if an update is required. More...
 
 initServer (string $a_auth_mode, int $a_server_id)
 Init LDAP server. More...
 

Private Attributes

string $authmode
 
ilLDAPServer $server
 
string $extaccount
 
string $intaccount
 
array $user_data = array()
 
bool $force_creation = false
 
bool $force_read_ldap_data = false
 
ilLogger $logger
 

Detailed Description

Synchronization of user accounts used in auth container ldap, cas,...

Author
Stefan Meyer meyer.nosp@m.@lei.nosp@m.fos.c.nosp@m.om

Definition at line 26 of file class.ilLDAPUserSynchronisation.php.

Constructor & Destructor Documentation

◆ __construct()

ilLDAPUserSynchronisation::__construct ( string  $a_authmode,
int  $a_server_id 
)

Definition at line 38 of file class.ilLDAPUserSynchronisation.php.

References $DIC, initServer(), and ILIAS\Repository\logger().

39  {
40  global $DIC;
41 
42  $this->logger = $DIC->logger()->auth();
43  $this->initServer($a_authmode, $a_server_id);
44  }
initServer(string $a_auth_mode, int $a_server_id)
Init LDAP server.
global $DIC
Definition: shib_login.php:25
+ Here is the call graph for this function:

Member Function Documentation

◆ forceCreation()

ilLDAPUserSynchronisation::forceCreation ( bool  $a_force)

Force cration of user accounts (Account migration enabled)

Definition at line 91 of file class.ilLDAPUserSynchronisation.php.

91  : void
92  {
93  $this->force_creation = $a_force;
94  }

◆ forceReadLdapData()

ilLDAPUserSynchronisation::forceReadLdapData ( bool  $a_status)

Definition at line 96 of file class.ilLDAPUserSynchronisation.php.

96  : void
97  {
98  $this->force_read_ldap_data = $a_status;
99  }

◆ getAuthMode()

ilLDAPUserSynchronisation::getAuthMode ( )

Get Auth Mode.

Definition at line 58 of file class.ilLDAPUserSynchronisation.php.

References $authmode.

Referenced by performUpdate(), readInternalAccount(), and readUserData().

58  : string
59  {
60  return $this->authmode;
61  }
+ Here is the caller graph for this function:

◆ getExternalAccount()

ilLDAPUserSynchronisation::getExternalAccount ( )

Get external accocunt.

Definition at line 74 of file class.ilLDAPUserSynchronisation.php.

References $extaccount.

Referenced by performUpdate(), readInternalAccount(), and readUserData().

74  : ?string
75  {
76  return $this->extaccount;
77  }
+ Here is the caller graph for this function:

◆ getInternalAccount()

ilLDAPUserSynchronisation::getInternalAccount ( )

Get ILIAS unique internal account name.

Returns
string internal account

Definition at line 83 of file class.ilLDAPUserSynchronisation.php.

References $intaccount.

Referenced by isUpdateRequired(), readUserData(), and sync().

83  : ?string
84  {
85  return $this->intaccount;
86  }
+ Here is the caller graph for this function:

◆ getServer()

ilLDAPUserSynchronisation::getServer ( )

Get current ldap server.

Returns
ilLDAPServer $server

Definition at line 50 of file class.ilLDAPUserSynchronisation.php.

References $server.

Referenced by handleCreation(), isUpdateRequired(), performUpdate(), readUserData(), and sync().

+ Here is the caller graph for this function:

◆ getUserData()

ilLDAPUserSynchronisation::getUserData ( )

Get user data.

Returns
array $user_data

Definition at line 105 of file class.ilLDAPUserSynchronisation.php.

References $user_data.

Referenced by performUpdate().

105  : array
106  {
107  return $this->user_data;
108  }
+ Here is the caller graph for this function:

◆ handleCreation()

ilLDAPUserSynchronisation::handleCreation ( )
protected

Handle creation of user accounts.

Exceptions
ilLDAPSynchronisationForbiddenException
ilLDAPAccountMigrationRequiredException

Definition at line 153 of file class.ilLDAPUserSynchronisation.php.

References getServer(), and readUserData().

Referenced by sync().

153  : void
154  {
155  // Disabled sync on login
156  if (!$this->getServer()->enabledSyncOnLogin()) {
157  throw new ilLDAPSynchronisationForbiddenException('User synchronisation forbidden.');
158  }
159  // Account migration
160  if (!$this->force_creation && $this->getServer()->isAccountMigrationEnabled()) {
161  $this->readUserData();
162  throw new ilLDAPAccountMigrationRequiredException('Account migration check required.');
163  }
164  }
+ Here is the call graph for this function:
+ Here is the caller graph for this function:

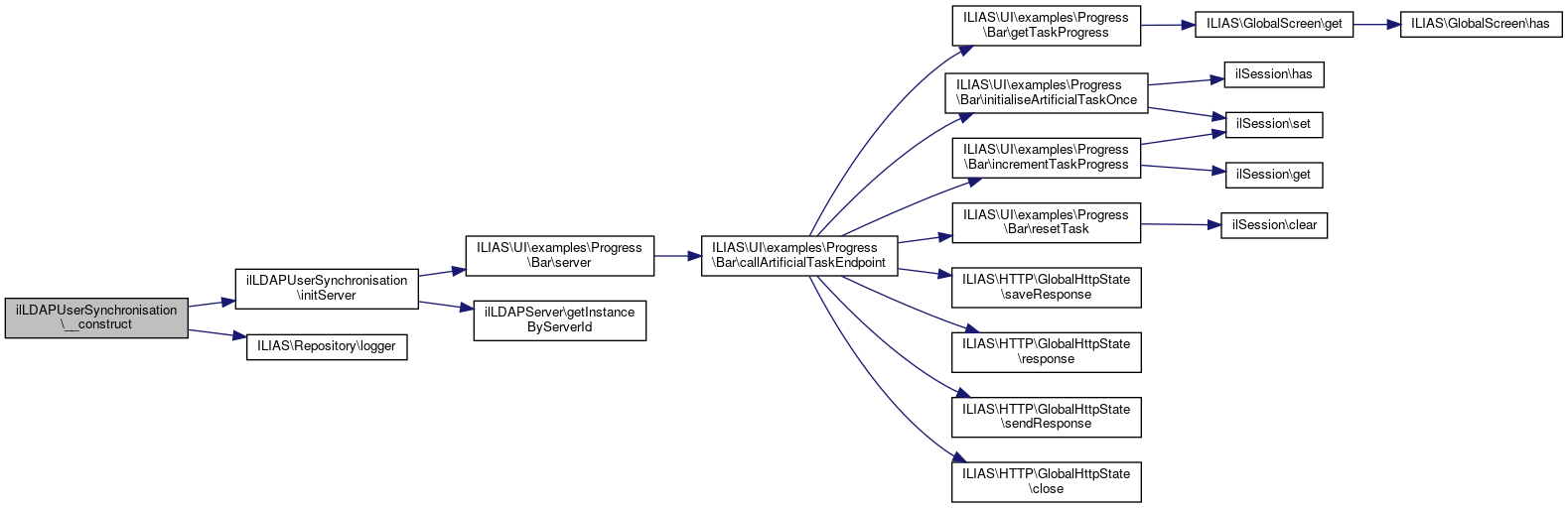
◆ initServer()

ilLDAPUserSynchronisation::initServer ( string  $a_auth_mode,
int  $a_server_id 
)
protected

Init LDAP server.

Definition at line 262 of file class.ilLDAPUserSynchronisation.php.

References ilLDAPServer\getInstanceByServerId(), and ILIAS\UI\examples\Progress\Bar\server().

Referenced by __construct().

262  : void
263  {
264  $this->authmode = $a_auth_mode;
265  $this->server = ilLDAPServer::getInstanceByServerId($a_server_id);
266  }
static getInstanceByServerId(int $a_server_id)
Get instance by server id.
server()
description: > This example shows how a Progress Bar can be rendered and updated by the server...
Definition: server.php:27
+ Here is the call graph for this function:
+ Here is the caller graph for this function:

◆ isUpdateRequired()

ilLDAPUserSynchronisation::isUpdateRequired ( )
protected

Check if an update is required.

Definition at line 237 of file class.ilLDAPUserSynchronisation.php.

References getInternalAccount(), getServer(), ilLDAPRoleAssignmentRule\hasRulesForUpdate(), and ilLDAPAttributeMapping\hasRulesForUpdate().

Referenced by sync().

237  : bool
238  {
239  if ($this->force_creation) {
240  return true;
241  }
242  if (!$this->getInternalAccount()) {
243  return true;
244  }
245 
246  // Check attribute mapping on login
247  if (ilLDAPAttributeMapping::hasRulesForUpdate($this->getServer()->getServerId())) {
248  return true;
249  }
250 
251  // Check if there is any change in role assignments
253  return true;
254  }
255  return false;
256  }
static hasRulesForUpdate()
Check if there any rule for updates.
getInternalAccount()
Get ILIAS unique internal account name.
static hasRulesForUpdate(int $a_server_id)
Check if there is ldap attribute -> user data mapping which which is updated on login.
+ Here is the call graph for this function:
+ Here is the caller graph for this function:

◆ performUpdate()

ilLDAPUserSynchronisation::performUpdate ( )
protected

Update user account and role assignments.

Definition at line 169 of file class.ilLDAPUserSynchronisation.php.

References ilUserCreationContext\CONTEXT_LDAP, getAuthMode(), getExternalAccount(), ilUserCreationContext\getInstance(), getServer(), getUserData(), ilLDAPAttributeToUser\MODE_INITIALIZE_ROLES, and readInternalAccount().

Referenced by sync().

169  : bool
170  {
172 
173  $update = new ilLDAPAttributeToUser($this->getServer());
174  if ($this->force_creation) {
176  }
177  $update->setNewUserAuthMode($this->getAuthMode());
178  $update->setUserData(
179  array(
180  $this->getExternalAccount() => $this->getUserData()
181  )
182  );
183 
184  $update->refresh();
185 
186  // User has been created, now read internal account again
187  $this->readInternalAccount();
188  return true;
189  }
readInternalAccount()
Read internal account of user.
Update/create ILIAS user account by given LDAP attributes according to user attribute mapping setting...
getExternalAccount()
Get external accocunt.
+ Here is the call graph for this function:
+ Here is the caller graph for this function:

◆ readInternalAccount()

ilLDAPUserSynchronisation::readInternalAccount ( )
protected

Read internal account of user.

Exceptions
UnexpectedValueException

Definition at line 223 of file class.ilLDAPUserSynchronisation.php.

References ilObjUser\_checkExternalAuthAccount(), getAuthMode(), and getExternalAccount().

Referenced by performUpdate(), and sync().

223  : void
224  {
225  if (!$this->getExternalAccount()) {
226  throw new UnexpectedValueException('No external account given.');
227  }
228  $this->intaccount = ilObjUser::_checkExternalAuthAccount(
229  $this->getAuthMode(),
230  $this->getExternalAccount()
231  );
232  }
static _checkExternalAuthAccount(string $a_auth, string $a_account, bool $tryFallback=true)
check whether external account and authentication method matches with a user
getExternalAccount()
Get external accocunt.
+ Here is the call graph for this function:
+ Here is the caller graph for this function:

◆ readUserData()

ilLDAPUserSynchronisation::readUserData ( )
protected

Read user data.

In case of auth mode != 'ldap' start a query with external account name against ldap server

Exceptions
ilLDAPSynchronisationFailedException

Definition at line 196 of file class.ilLDAPUserSynchronisation.php.

References Vendor\Package\$e, ilLogLevel\DEBUG, getAuthMode(), getExternalAccount(), getInternalAccount(), getServer(), ilLDAPQuery\LDAP_BIND_DEFAULT, and ILIAS\Repository\logger().

Referenced by handleCreation(), and sync().

196  : bool
197  {
198  // Add internal account to user data
199  $this->user_data['ilInternalAccount'] = $this->getInternalAccount();
200  if (!$this->force_read_ldap_data && strpos($this->getAuthMode(), 'ldap') === 0) {
201  return true;
202  }
203 
204  try {
205  $query = new ilLDAPQuery($this->getServer());
206  $query->bind(ilLDAPQuery::LDAP_BIND_DEFAULT);
207  $user = $query->fetchUser($this->getExternalAccount());
208  $this->logger->dump($user, ilLogLevel::DEBUG);
209  $this->user_data = (array) $user[strtolower($this->getExternalAccount())];
210  } catch (ilLDAPQueryException $e) {
211  $this->logger->error('LDAP bind failed with message: ' . $e->getMessage());
212  throw new ilLDAPSynchronisationFailedException($e->getMessage());
213  }
214 
215  return true;
216  }
Thrown in case of failed synchronisation settings.
getInternalAccount()
Get ILIAS unique internal account name.
getExternalAccount()
Get external accocunt.
+ Here is the call graph for this function:
+ Here is the caller graph for this function:

◆ setExternalAccount()

ilLDAPUserSynchronisation::setExternalAccount ( string  $a_ext)

Set external account (unique for each auth mode)

Definition at line 66 of file class.ilLDAPUserSynchronisation.php.

Referenced by ilAuthProviderCAS\handleLDAPDataSource(), and ilAuthProviderApache\handleLDAPDataSource().

66  : void
67  {
68  $this->extaccount = $a_ext;
69  }
+ Here is the caller graph for this function:

◆ setUserData()

ilLDAPUserSynchronisation::setUserData ( array  $a_data)

Set user data.

Definition at line 113 of file class.ilLDAPUserSynchronisation.php.

113  : void
114  {
115  $this->user_data = $a_data;
116  }

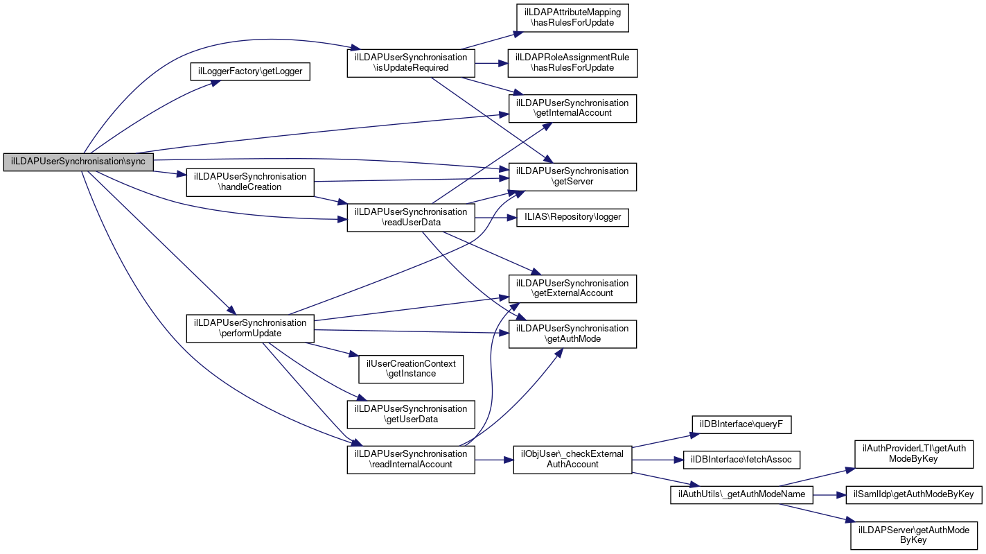
◆ sync()

ilLDAPUserSynchronisation::sync ( )

Synchronize user account.

Todo:
Redirects to account migration if required
Exceptions
UnexpectedValueExceptionmissing or wrong external account given
ilLDAPSynchronisationForbiddenExceptionif user synchronisation is disabled
ilLDAPSynchronisationFailedExceptionbind failure

Definition at line 125 of file class.ilLDAPUserSynchronisation.php.

References getInternalAccount(), ilLoggerFactory\getLogger(), getServer(), handleCreation(), isUpdateRequired(), performUpdate(), readInternalAccount(), and readUserData().

125  : string
126  {
127  $this->readInternalAccount();
128 
129  if (!$this->getInternalAccount()) {
130  ilLoggerFactory::getLogger('auth')->debug('Creating new account');
131  $this->handleCreation();
132  }
133 
134  // Nothing to do if sync on login is disabled
135  if (!$this->getServer()->enabledSyncOnLogin()) {
136  return $this->getInternalAccount();
137  }
138 
139  // For performance reasons, check if (an update is required)
140  if ($this->isUpdateRequired()) {
141  ilLoggerFactory::getLogger('auth')->debug('Perform update of user data');
142  $this->readUserData();
143  $this->performUpdate();
144  }
145  return $this->getInternalAccount();
146  }
performUpdate()
Update user account and role assignments.
static getLogger(string $a_component_id)
Get component logger.
isUpdateRequired()
Check if an update is required.
getInternalAccount()
Get ILIAS unique internal account name.
handleCreation()
Handle creation of user accounts.
readInternalAccount()
Read internal account of user.
+ Here is the call graph for this function:

Field Documentation

◆ $authmode

string ilLDAPUserSynchronisation::$authmode
private

Definition at line 28 of file class.ilLDAPUserSynchronisation.php.

Referenced by getAuthMode().

◆ $extaccount

string ilLDAPUserSynchronisation::$extaccount
private

Definition at line 30 of file class.ilLDAPUserSynchronisation.php.

Referenced by getExternalAccount().

◆ $force_creation

bool ilLDAPUserSynchronisation::$force_creation = false
private

Definition at line 34 of file class.ilLDAPUserSynchronisation.php.

◆ $force_read_ldap_data

bool ilLDAPUserSynchronisation::$force_read_ldap_data = false
private

Definition at line 35 of file class.ilLDAPUserSynchronisation.php.

◆ $intaccount

string ilLDAPUserSynchronisation::$intaccount
private

Definition at line 31 of file class.ilLDAPUserSynchronisation.php.

Referenced by getInternalAccount().

◆ $logger

ilLogger ilLDAPUserSynchronisation::$logger
private

Definition at line 36 of file class.ilLDAPUserSynchronisation.php.

◆ $server

ilLDAPServer ilLDAPUserSynchronisation::$server
private

Definition at line 29 of file class.ilLDAPUserSynchronisation.php.

Referenced by getServer().

◆ $user_data

array ilLDAPUserSynchronisation::$user_data = array()
private

Definition at line 33 of file class.ilLDAPUserSynchronisation.php.

Referenced by getUserData().


The documentation for this class was generated from the following file: