ILIAS  release_10 Revision v10.1-43-ga1241a92c2f
ilDBPdoFieldDefinition Class Reference

This file is part of ILIAS, a powerful learning management system published by ILIAS open source e-Learning e.V. More...

+ Inheritance diagram for ilDBPdoFieldDefinition:
+ Collaboration diagram for ilDBPdoFieldDefinition:

Public Member Functions

 __construct (\ilDBInterface $ilDBInterface)
 ilDBPdoFieldDefinition constructor. More...
 
array checkTableName (string $table_name)
 
 isReserved (string $table_name)
 
 getAllReserved ()
 
 getReservedMysql ()
 
 setReservedMysql (array $reserved_mysql)
 
 checkColumnName (string $column_name)
 
 checkIndexName (string $a_name)
 
 checkColumnDefinition (array $a_def)
 
 isAllowedAttribute (string $attribute, string $type)
 
 getAvailableTypes ()
 
 setAvailableTypes (array $available_types)
 
 getAllowedAttributes ()
 
 setAllowedAttributes (array $allowed_attributes)
 
 getMaxLength ()
 
 setMaxLength (array $max_length)
 
 getValidTypes ()
 
 getDeclaration (string $type, string $name, $field)
 
 getTypeDeclaration (array $field)
 
 compareDefinition (array $current, array $previous)
 
 quote ($value, ?string $type=null, bool $quote=true, bool $escape_wildcards=false)
 
 writeLOBToFile ($lob, string $file)
 
 destroyLOB ($lob)
 
 matchPattern (array $pattern, $operator=null, $field=null)
 
 patternEscapeString ()
 
 mapNativeDatatype (array $field)
 
 mapPrepareDatatype (string $type)
 

Data Fields

array $lobs
 
const DEFAULT_DECIMAL_PLACES = 2
 
const DEFAULT_TEXT_LENGTH = 4000
 
const DEFINITION_COLUMN_NAME = "/^[a-z]+[_a-z0-9]*$/"
 
const DEFINITION_TABLE_NAME = "/^[a-z]+[_a-z0-9]*$/"
 
const INDEX_FORMAT = '%s_idx'
 
const SEQUENCE_COLUMNS_NAME = 'sequence'
 
const SEQUENCE_FORMAT = '%s_seq'
 
const T_BLOB = 'blob'
 
const T_CLOB = 'clob'
 
const T_DATE = 'date'
 
const T_DATETIME = 'datetime'
 
const T_FLOAT = 'float'
 
const T_INTEGER = 'integer'
 
const T_TEXT = 'text'
 
const T_TIME = 'time'
 
const T_TIMESTAMP = 'timestamp'
 
array $allowed_attributes_old
 
array $allowed_attributes
 
array integer => ["length"
 
array notnull
 
array default
 
array unsigned
 
array float => ["notnull"
 
array date => ["notnull"
 
array time => ["notnull"
 
array timestamp => ["notnull"
 
array clob => ["length"
 
array blob => ["length"
 

Protected Member Functions

 getQueryUtils ()
 
 getDBInstance ()
 
 getInternalDeclaration (string $name, array $field)
 
 getDeclarationOptions (array $field)
 
 getCharsetFieldDeclaration (string $charset)
 
 getCollationFieldDeclaration (string $collation)
 
 getIntegerDeclaration (string $name, array $field)
 
 getTextDeclaration (string $name, array $field)
 
 getCLOBDeclaration (string $name, array $field)
 
 getBLOBDeclaration (string $name, array $field)
 
 getBooleanDeclaration (string $name, array $field)
 
 getDateDeclaration (string $name, array $field)
 
 getTimestampDeclaration (string $name, array $field)
 
 getTimeDeclaration (string $name, array $field)
 
 getFloatDeclaration (string $name, array $field)
 
 getDecimalDeclaration (string $name, array $field)
 
 compareIntegerDefinition (array $current, array $previous)
 
 compareTextDefinition (array $current, array $previous)
 
 compareCLOBDefinition (array $current, array $previous)
 
 compareBLOBDefinition (array $current, array $previous)
 
 compareDateDefinition (array $current, array $previous)
 
 compareTimeDefinition (array $current, array $previous)
 
 compareTimestampDefinition (array $current, array $previous)
 
 compareBooleanDefinition (array $current, array $previous)
 
 compareFloatDefinition (array $current, array $previous)
 
 compareDecimalDefinition (array $current, array $previous)
 
 quoteInteger ($value, bool $quote, bool $escape_wildcards)
 
 quoteText (string $value, bool $quote, bool $escape_wildcards)
 
 readFile ($value)
 
 quoteLOB ($value, bool $quote, bool $escape_wildcards)
 
 quoteCLOB ($value, bool $quote, bool $escape_wildcards)
 
 quoteBLOB ($value, bool $quote, bool $escape_wildcards)
 
 quoteBoolean (bool $value, bool $quote, bool $escape_wildcards)
 
 quoteDate (string $value, bool $quote, bool $escape_wildcards)
 
 quoteTimestamp (int $value, bool $quote, bool $escape_wildcards)
 
 quoteTime (int $value, bool $quote, bool $escape_wildcards)
 
 quoteFloat (string $value, bool $quote, bool $escape_wildcards)
 
 quoteDecimal (string $value, bool $quote, bool $escape_wildcards)
 
 retrieveLOB (array &$lob)
 
 readLOB (array $lob, int $length)
 
 endOfLOB (array $lob)
 
 mapNativeDatatypeInternal (array $field)
 

Protected Attributes

array ilDBInterface $db_instance
 
array $max_length
 
array $available_types
 
array $reserved_mysql
 
array $reserved_postgres
 
ilMySQLQueryUtils $query_utils = null
 
array $valid_default_values
 

Static Protected Attributes

static ilDBPdoFieldDefinition $instance
 

Detailed Description

This file is part of ILIAS, a powerful learning management system published by ILIAS open source e-Learning e.V.

ILIAS is licensed with the GPL-3.0, see https://www.gnu.org/licenses/gpl-3.0.en.html You should have received a copy of said license along with the source code, too.

If this is not the case or you just want to try ILIAS, you'll find us at: https://www.ilias.de https://github.com/ILIAS-eLearning Class ilDBPdoFieldDefinition

Author
Fabian Schmid fs@st.nosp@m.uder.nosp@m.-raim.nosp@m.ann..nosp@m.ch

Definition at line 25 of file class.ilDBPdoFieldDefinition.php.

Constructor & Destructor Documentation

◆ __construct()

ilDBPdoFieldDefinition::__construct ( \ilDBInterface  $ilDBInterface)

ilDBPdoFieldDefinition constructor.

Definition at line 827 of file class.ilDBPdoFieldDefinition.php.

828  {
829  $this->db_instance = $ilDBInterface;
830  }

Member Function Documentation

◆ checkColumnDefinition()

ilDBPdoFieldDefinition::checkColumnDefinition ( array  $a_def)
Exceptions

Definition at line 956 of file class.ilDBPdoFieldDefinition.php.

References getAllowedAttributes(), getAvailableTypes(), and getMaxLength().

956  : bool
957  {
958  // check valid type
959  if (!in_array($a_def["type"], $this->getAvailableTypes(), true)) {
960  switch ($a_def["type"]) {
961  case "boolean":
962  throw new ilDatabaseException("Invalid column type '" . $a_def["type"] . "'. Use integer(1) instead.");
963 
964  case "decimal":
965  throw new ilDatabaseException("Invalid column type '" . $a_def["type"] . "'. Use float or integer instead.");
966 
967  default:
968  throw new ilDatabaseException("Invalid column type '" . $a_def["type"] . "'. Allowed types are: "
969  . implode(', ', $this->getAvailableTypes()));
970  }
971  }
972 
973  // check used attributes
975  foreach (array_keys($a_def) as $k) {
976  if ($k !== "type" && !in_array($k, $allowed_attributes[$a_def["type"]], true)) {
977  throw new ilDatabaseException("Attribute '" . $k . "' is not allowed for column type '" . $a_def["type"] . "'.");
978  }
979  }
980 
981  // type specific checks
982  $max_length = $this->getMaxLength();
983  switch ($a_def["type"]) {
984  case self::T_TEXT:
985  if ((!isset($a_def["length"]) || $a_def["length"] < 1 || $a_def["length"] > $max_length[self::T_TEXT]) && isset($a_def["length"])) {
986  throw new ilDatabaseException("Invalid length '" . $a_def["length"] . "' for type text." . " Length must be >=1 and <= "
987  . $max_length[self::T_TEXT] . ".");
988  }
989  break;
990 
991  case self::T_INTEGER:
992  if (isset($a_def["length"]) && !in_array((int) $a_def["length"], $max_length[self::T_INTEGER], true)) {
993  throw new ilDatabaseException("Invalid length '" . $a_def["length"] . "' for type integer." . " Length must be "
994  . implode(', ', $max_length[self::T_INTEGER]) . " (bytes).");
995  }
996  if ($a_def["unsigned"] ?? null) {
997  throw new ilDatabaseException("Unsigned attribut must not be true for type integer.");
998  }
999  break;
1000  }
1001 
1002  return true;
1003  }
+ Here is the call graph for this function:

◆ checkColumnName()

ilDBPdoFieldDefinition::checkColumnName ( string  $column_name)
Exceptions

Definition at line 911 of file class.ilDBPdoFieldDefinition.php.

References isReserved().

911  : bool
912  {
913  if (!preg_match("/^[a-z]+[_a-z0-9]*$/", $column_name)) {
914  throw new ilDatabaseException("Invalid column name '" . $column_name
915  . "'. Column name must only contain _a-z0-9 and must start with a-z.");
916  }
917 
918  if ($this->isReserved($column_name)) {
919  throw new ilDatabaseException("Invalid column name '" . $column_name . "' (Reserved Word).");
920  }
921 
922  if (stripos($column_name, "sys_") === 0) {
923  throw new ilDatabaseException("Invalid column name '" . $column_name . "'. Name must not start with 'sys_'.");
924  }
925 
926  if (strlen($column_name) > 30) {
927  throw new ilDatabaseException("Invalid column name '" . $column_name . "'. Maximum column identifer length is 30 bytes.");
928  }
929 
930  return true;
931  }
+ Here is the call graph for this function:

◆ checkIndexName()

ilDBPdoFieldDefinition::checkIndexName ( string  $a_name)
Exceptions

Definition at line 936 of file class.ilDBPdoFieldDefinition.php.

References isReserved().

936  : bool
937  {
938  if (!preg_match("/^[a-z]+[_a-z0-9]*$/", $a_name)) {
939  throw new ilDatabaseException("Invalid column name '" . $a_name . "'. Column name must only contain _a-z0-9 and must start with a-z.");
940  }
941 
942  if ($this->isReserved($a_name)) {
943  throw new ilDatabaseException("Invalid column name '" . $a_name . "' (Reserved Word).");
944  }
945 
946  if (strlen($a_name) > 3) {
947  throw new ilDatabaseException("Invalid index name '" . $a_name . "'. Maximum index identifer length is 3 bytes.");
948  }
949 
950  return true;
951  }
+ Here is the call graph for this function:

◆ checkTableName()

array ilDBPdoFieldDefinition::checkTableName ( string  $table_name)
Exceptions

Definition at line 857 of file class.ilDBPdoFieldDefinition.php.

References isReserved().

857  : bool
858  {
859  if (!preg_match(self::DEFINITION_TABLE_NAME, $table_name)) {
860  throw new ilDatabaseException('Table name must only contain _a-z0-9 and must start with a-z.');
861  }
862 
863  if ($this->isReserved($table_name)) {
864  throw new ilDatabaseException("Invalid table name '" . $table_name . "' (Reserved Word).");
865  }
866 
867  if (stripos($table_name, "sys_") === 0) {
868  throw new ilDatabaseException("Invalid table name '" . $table_name . "'. Name must not start with 'sys_'.");
869  }
870 
871  if (strlen($table_name) > 22) {
872  throw new ilDatabaseException("Invalid table name '" . $table_name . "'. Maximum table identifer length is 22 bytes.");
873  }
874 
875  return true;
876  }
+ Here is the call graph for this function:

◆ compareBLOBDefinition()

ilDBPdoFieldDefinition::compareBLOBDefinition ( array  $current,
array  $previous 
)
protected
Returns
array<string, bool>

Definition at line 1382 of file class.ilDBPdoFieldDefinition.php.

References compareTextDefinition().

1382  : array
1383  {
1384  return $this->compareTextDefinition($current, $previous);
1385  }
compareTextDefinition(array $current, array $previous)
+ Here is the call graph for this function:

◆ compareBooleanDefinition()

ilDBPdoFieldDefinition::compareBooleanDefinition ( array  $current,
array  $previous 
)
protected

Definition at line 1402 of file class.ilDBPdoFieldDefinition.php.

1402  : array
1403  {
1404  return array();
1405  }

◆ compareCLOBDefinition()

ilDBPdoFieldDefinition::compareCLOBDefinition ( array  $current,
array  $previous 
)
protected
Returns
array<string, bool>

Definition at line 1374 of file class.ilDBPdoFieldDefinition.php.

References compareTextDefinition().

1374  : array
1375  {
1376  return $this->compareTextDefinition($current, $previous);
1377  }
compareTextDefinition(array $current, array $previous)
+ Here is the call graph for this function:

◆ compareDateDefinition()

ilDBPdoFieldDefinition::compareDateDefinition ( array  $current,
array  $previous 
)
protected

Definition at line 1387 of file class.ilDBPdoFieldDefinition.php.

1387  : array
1388  {
1389  return array();
1390  }

◆ compareDecimalDefinition()

ilDBPdoFieldDefinition::compareDecimalDefinition ( array  $current,
array  $previous 
)
protected

Definition at line 1412 of file class.ilDBPdoFieldDefinition.php.

1412  : array
1413  {
1414  return array();
1415  }

◆ compareDefinition()

ilDBPdoFieldDefinition::compareDefinition ( array  $current,
array  $previous 
)
Exceptions

Definition at line 1282 of file class.ilDBPdoFieldDefinition.php.

References getDBInstance().

1282  : array
1283  {
1284  $type = empty($current['type']) ? null : $current['type'];
1285 
1286  if (!method_exists($this, "compare{$type}Definition")) {
1287  $db = $this->getDBInstance();
1288 
1289  if (!empty($db->options['datatype_map_callback'][$type])) {
1290  $parameter = array('current' => $current, 'previous' => $previous);
1291 
1292  return call_user_func_array(
1293  $db->options['datatype_map_callback'][$type],
1294  array(&$db, __FUNCTION__, $parameter)
1295  );
1296  }
1297 
1298  throw new ilDatabaseException('type "' . $current['type'] . '" is not yet supported');
1299  }
1300 
1301  if (empty($previous['type']) || $previous['type'] != $type) {
1302  return $current;
1303  }
1304 
1305  $change = $this->{"compare{$type}Definition"}($current, $previous);
1306 
1307  if ($previous['type'] != $type) {
1308  $change['type'] = true;
1309  }
1310 
1311  $previous_notnull = empty($previous['notnull']) ? false : $previous['notnull'];
1312  $notnull = empty($current['notnull']) ? false : $current['notnull'];
1313  if ($previous_notnull !== $notnull) {
1314  $change['notnull'] = true;
1315  }
1316 
1317  $alt = $previous_notnull ? '' : null;
1318  $previous_default = array_key_exists(
1319  'default',
1320  $previous
1321  ) ? $previous['default'] : $alt;
1322  $alt = $notnull ? '' : null;
1323  $default = array_key_exists('default', $current) ? $current['default'] : $alt;
1324  if ($previous_default !== $default) {
1325  $change['default'] = true;
1326  }
1327 
1328  return $change;
1329  }
+ Here is the call graph for this function:

◆ compareFloatDefinition()

ilDBPdoFieldDefinition::compareFloatDefinition ( array  $current,
array  $previous 
)
protected

Definition at line 1407 of file class.ilDBPdoFieldDefinition.php.

1407  : array
1408  {
1409  return array();
1410  }

◆ compareIntegerDefinition()

ilDBPdoFieldDefinition::compareIntegerDefinition ( array  $current,
array  $previous 
)
protected
Returns
array<string, bool>

Definition at line 1334 of file class.ilDBPdoFieldDefinition.php.

1334  : array
1335  {
1336  $change = array();
1337  $previous_unsigned = empty($previous['unsigned']) ? false : $previous['unsigned'];
1338  $unsigned = empty($current['unsigned']) ? false : $current['unsigned'];
1339  if ($previous_unsigned != $unsigned) {
1340  $change['unsigned'] = true;
1341  }
1342  $previous_autoincrement = empty($previous['autoincrement']) ? false : $previous['autoincrement'];
1343  $autoincrement = empty($current['autoincrement']) ? false : $current['autoincrement'];
1344  if ($previous_autoincrement != $autoincrement) {
1345  $change['autoincrement'] = true;
1346  }
1347 
1348  return $change;
1349  }

◆ compareTextDefinition()

ilDBPdoFieldDefinition::compareTextDefinition ( array  $current,
array  $previous 
)
protected
Returns
array<string, bool>

Definition at line 1354 of file class.ilDBPdoFieldDefinition.php.

Referenced by compareBLOBDefinition(), and compareCLOBDefinition().

1354  : array
1355  {
1356  $change = array();
1357  $previous_length = empty($previous['length']) ? 0 : $previous['length'];
1358  $length = empty($current['length']) ? 0 : $current['length'];
1359  if ($previous_length != $length) {
1360  $change['length'] = true;
1361  }
1362  $previous_fixed = empty($previous['fixed']) ? 0 : $previous['fixed'];
1363  $fixed = empty($current['fixed']) ? 0 : $current['fixed'];
1364  if ($previous_fixed != $fixed) {
1365  $change['fixed'] = true;
1366  }
1367 
1368  return $change;
1369  }
+ Here is the caller graph for this function:

◆ compareTimeDefinition()

ilDBPdoFieldDefinition::compareTimeDefinition ( array  $current,
array  $previous 
)
protected

Definition at line 1392 of file class.ilDBPdoFieldDefinition.php.

1392  : array
1393  {
1394  return array();
1395  }

◆ compareTimestampDefinition()

ilDBPdoFieldDefinition::compareTimestampDefinition ( array  $current,
array  $previous 
)
protected

Definition at line 1397 of file class.ilDBPdoFieldDefinition.php.

1397  : array
1398  {
1399  return array();
1400  }

◆ destroyLOB()

ilDBPdoFieldDefinition::destroyLOB (   $lob)
Parameters
resource$lob

Definition at line 1621 of file class.ilDBPdoFieldDefinition.php.

1621  : bool
1622  {
1623  $lob_data = stream_get_meta_data($lob);
1624  $lob_index = $lob_data['wrapper_data']->lob_index;
1625  fclose($lob);
1626  if (isset($this->lobs[$lob_index])) {
1627  unset($this->lobs[$lob_index]);
1628  }
1629 
1630  return true;
1631  }

◆ endOfLOB()

ilDBPdoFieldDefinition::endOfLOB ( array  $lob)
protected
Returns
mixed

Definition at line 1613 of file class.ilDBPdoFieldDefinition.php.

1614  {
1615  return $lob['endOfLOB'];
1616  }

◆ getAllowedAttributes()

ilDBPdoFieldDefinition::getAllowedAttributes ( )
Returns
string[]

Definition at line 1029 of file class.ilDBPdoFieldDefinition.php.

References $allowed_attributes.

Referenced by checkColumnDefinition().

1029  : array
1030  {
1032  }
+ Here is the caller graph for this function:

◆ getAllReserved()

ilDBPdoFieldDefinition::getAllReserved ( )
Returns
string[]

Definition at line 886 of file class.ilDBPdoFieldDefinition.php.

References getReservedMysql().

886  : array
887  {
888  return $this->getReservedMysql();
889  }
+ Here is the call graph for this function:

◆ getAvailableTypes()

ilDBPdoFieldDefinition::getAvailableTypes ( )
Returns
string[]

Definition at line 1013 of file class.ilDBPdoFieldDefinition.php.

References $available_types.

Referenced by checkColumnDefinition().

1013  : array
1014  {
1015  return $this->available_types;
1016  }
+ Here is the caller graph for this function:

◆ getBLOBDeclaration()

ilDBPdoFieldDefinition::getBLOBDeclaration ( string  $name,
array  $field 
)
protected

Definition at line 1237 of file class.ilDBPdoFieldDefinition.php.

References getDBInstance(), and getTypeDeclaration().

1237  : string
1238  {
1239  $db = $this->getDBInstance();
1240 
1241  $notnull = empty($field['notnull']) ? '' : ' NOT NULL';
1242  $name = $db->quoteIdentifier($name, true);
1243 
1244  return $name . ' ' . $this->getTypeDeclaration($field) . $notnull;
1245  }
+ Here is the call graph for this function:

◆ getBooleanDeclaration()

ilDBPdoFieldDefinition::getBooleanDeclaration ( string  $name,
array  $field 
)
protected

Definition at line 1247 of file class.ilDBPdoFieldDefinition.php.

References getInternalDeclaration().

1247  : string
1248  {
1249  return $this->getInternalDeclaration($name, $field);
1250  }
getInternalDeclaration(string $name, array $field)
+ Here is the call graph for this function:

◆ getCharsetFieldDeclaration()

ilDBPdoFieldDefinition::getCharsetFieldDeclaration ( string  $charset)
protected

Definition at line 1201 of file class.ilDBPdoFieldDefinition.php.

Referenced by getDeclarationOptions().

1201  : string
1202  {
1203  return '';
1204  }
+ Here is the caller graph for this function:

◆ getCLOBDeclaration()

ilDBPdoFieldDefinition::getCLOBDeclaration ( string  $name,
array  $field 
)
protected

Definition at line 1227 of file class.ilDBPdoFieldDefinition.php.

References getDBInstance(), and getTypeDeclaration().

1227  : string
1228  {
1229  $db = $this->getDBInstance();
1230 
1231  $notnull = empty($field['notnull']) ? '' : ' NOT NULL';
1232  $name = $db->quoteIdentifier($name, true);
1233 
1234  return $name . ' ' . $this->getTypeDeclaration($field) . $notnull;
1235  }
+ Here is the call graph for this function:

◆ getCollationFieldDeclaration()

ilDBPdoFieldDefinition::getCollationFieldDeclaration ( string  $collation)
protected

Definition at line 1206 of file class.ilDBPdoFieldDefinition.php.

Referenced by getDeclarationOptions().

1206  : string
1207  {
1208  return '';
1209  }
+ Here is the caller graph for this function:

◆ getDateDeclaration()

ilDBPdoFieldDefinition::getDateDeclaration ( string  $name,
array  $field 
)
protected

Definition at line 1252 of file class.ilDBPdoFieldDefinition.php.

References getInternalDeclaration().

1252  : string
1253  {
1254  return $this->getInternalDeclaration($name, $field);
1255  }
getInternalDeclaration(string $name, array $field)
+ Here is the call graph for this function:

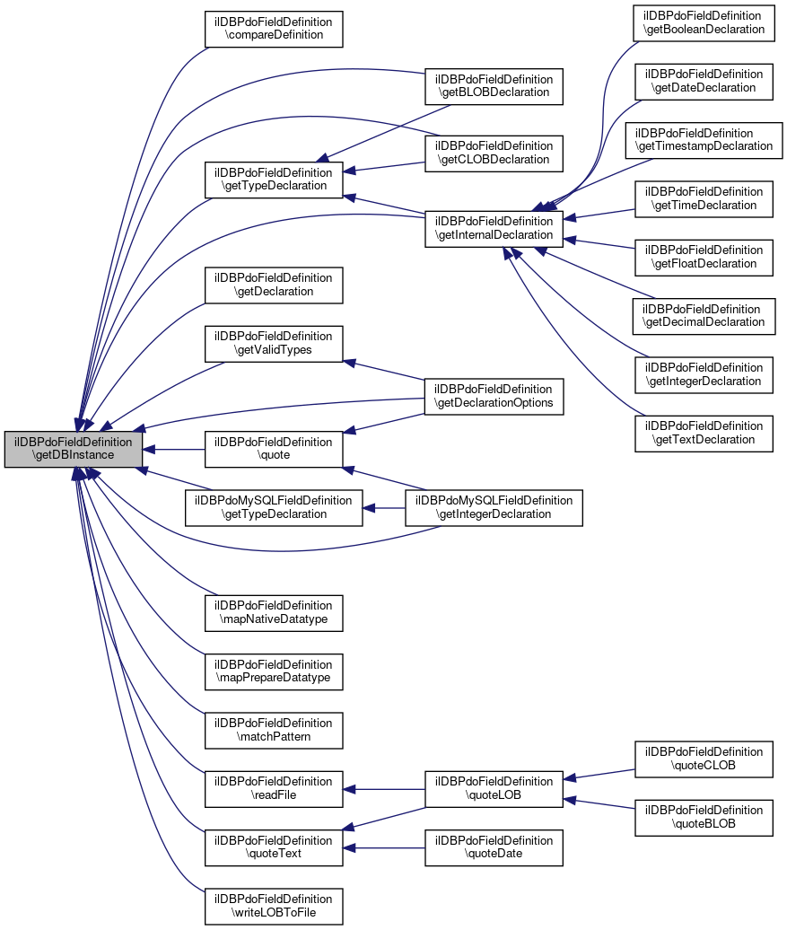
◆ getDBInstance()

◆ getDecimalDeclaration()

ilDBPdoFieldDefinition::getDecimalDeclaration ( string  $name,
array  $field 
)
protected

Definition at line 1272 of file class.ilDBPdoFieldDefinition.php.

References getInternalDeclaration().

1272  : string
1273  {
1274  return $this->getInternalDeclaration($name, $field);
1275  }
getInternalDeclaration(string $name, array $field)
+ Here is the call graph for this function:

◆ getDeclaration()

ilDBPdoFieldDefinition::getDeclaration ( string  $type,
string  $name,
  $field 
)
Returns
mixed
Exceptions

Definition at line 1089 of file class.ilDBPdoFieldDefinition.php.

References getDBInstance().

1090  {
1091  $db = $this->getDBInstance();
1092 
1093  if (!empty($db->options['datatype_map'][$type])) {
1094  $type = $db->options['datatype_map'][$type];
1095  if (!empty($db->options['datatype_map_callback'][$type])) {
1096  $parameter = array('type' => $type, 'name' => $name, 'field' => $field);
1097 
1098  return call_user_func_array(
1099  $db->options['datatype_map_callback'][$type],
1100  array(&$db, __FUNCTION__, $parameter)
1101  );
1102  }
1103  $field['type'] = $type;
1104  }
1105 
1106  if (!method_exists($this, "get{$type}Declaration")) {
1107  throw new ilDatabaseException('type not defined: ' . $type);
1108  }
1109 
1110  return $this->{"get{$type}Declaration"}($name, $field);
1111  }
+ Here is the call graph for this function:

◆ getDeclarationOptions()

ilDBPdoFieldDefinition::getDeclarationOptions ( array  $field)
protected
Exceptions

Definition at line 1162 of file class.ilDBPdoFieldDefinition.php.

References getCharsetFieldDeclaration(), getCollationFieldDeclaration(), getDBInstance(), getValidTypes(), and quote().

1162  : string
1163  {
1164  $charset = empty($field['charset']) ? '' : ' ' . $this->getCharsetFieldDeclaration($field['charset']);
1165 
1166  $default = '';
1167  if (array_key_exists('default', $field)) {
1168  if ($field['default'] === '') {
1169  $db = $this->getDBInstance();
1170 
1171  if (empty($field['notnull'])) {
1172  $field['default'] = null;
1173  } else {
1175  $field['default'] = $valid_default_values[$field['type']];
1176  }
1177  if ($field['default'] === ''
1178  && isset($db->options["portability"])
1179  && ($db->options['portability'] & 32)
1180  ) {
1181  $field['default'] = ' ';
1182  }
1183  }
1184  $default = ' DEFAULT ' . $this->quote($field['default'], $field['type']);
1185  } elseif (empty($field['notnull'])) {
1186  $default = ' DEFAULT NULL';
1187  }
1188 
1189  $notnull = empty($field['notnull']) ? '' : ' NOT NULL';
1190  // alex patch 28 Nov 2011 start
1191  if (isset($field["notnull"]) && $field['notnull'] === false) {
1192  $notnull = " NULL";
1193  }
1194  // alex patch 28 Nov 2011 end
1195 
1196  $collation = empty($field['collation']) ? '' : ' ' . $this->getCollationFieldDeclaration($field['collation']);
1197 
1198  return $charset . $default . $notnull . $collation;
1199  }
quote($value, ?string $type=null, bool $quote=true, bool $escape_wildcards=false)
getCollationFieldDeclaration(string $collation)
+ Here is the call graph for this function:

◆ getFloatDeclaration()

ilDBPdoFieldDefinition::getFloatDeclaration ( string  $name,
array  $field 
)
protected

Definition at line 1267 of file class.ilDBPdoFieldDefinition.php.

References getInternalDeclaration().

1267  : string
1268  {
1269  return $this->getInternalDeclaration($name, $field);
1270  }
getInternalDeclaration(string $name, array $field)
+ Here is the call graph for this function:

◆ getIntegerDeclaration()

ilDBPdoFieldDefinition::getIntegerDeclaration ( string  $name,
array  $field 
)
protected
Exceptions

Definition at line 1214 of file class.ilDBPdoFieldDefinition.php.

References getInternalDeclaration().

1214  : string
1215  {
1216  return $this->getInternalDeclaration($name, $field);
1217  }
getInternalDeclaration(string $name, array $field)
+ Here is the call graph for this function:

◆ getInternalDeclaration()

ilDBPdoFieldDefinition::getInternalDeclaration ( string  $name,
array  $field 
)
protected

Definition at line 1145 of file class.ilDBPdoFieldDefinition.php.

References getDBInstance(), and getTypeDeclaration().

Referenced by getBooleanDeclaration(), getDateDeclaration(), getDecimalDeclaration(), getFloatDeclaration(), getIntegerDeclaration(), getTextDeclaration(), getTimeDeclaration(), and getTimestampDeclaration().

1145  : string
1146  {
1147  $db = $this->getDBInstance();
1148 
1149  $name = $db->quoteIdentifier($name, true);
1150  $declaration_options = '';
1151  $fd = $db->getFieldDefinition();
1152  if ($fd !== null) {
1153  $declaration_options = $fd->getDeclarationOptions($field);
1154  }
1155 
1156  return $name . ' ' . $this->getTypeDeclaration($field) . $declaration_options;
1157  }
+ Here is the call graph for this function:
+ Here is the caller graph for this function:

◆ getMaxLength()

ilDBPdoFieldDefinition::getMaxLength ( )

Definition at line 1042 of file class.ilDBPdoFieldDefinition.php.

References $max_length.

Referenced by checkColumnDefinition().

1042  : array
1043  {
1044  return $this->max_length;
1045  }
+ Here is the caller graph for this function:

◆ getQueryUtils()

ilDBPdoFieldDefinition::getQueryUtils ( )
protected

Definition at line 832 of file class.ilDBPdoFieldDefinition.php.

References $query_utils.

833  {
834  if ($this->query_utils === null) {
835  $this->query_utils = new ilMySQLQueryUtils($this->db_instance);
836  }
837 
838  return $this->query_utils;
839  }
This file is part of ILIAS, a powerful learning management system published by ILIAS open source e-Le...

◆ getReservedMysql()

ilDBPdoFieldDefinition::getReservedMysql ( )
Returns
string[]

Definition at line 894 of file class.ilDBPdoFieldDefinition.php.

References $reserved_mysql.

Referenced by getAllReserved().

894  : array
895  {
896  return $this->reserved_mysql;
897  }
+ Here is the caller graph for this function:

◆ getTextDeclaration()

ilDBPdoFieldDefinition::getTextDeclaration ( string  $name,
array  $field 
)
protected
Exceptions

Definition at line 1222 of file class.ilDBPdoFieldDefinition.php.

References getInternalDeclaration().

1222  : string
1223  {
1224  return $this->getInternalDeclaration($name, $field);
1225  }
getInternalDeclaration(string $name, array $field)
+ Here is the call graph for this function:

◆ getTimeDeclaration()

ilDBPdoFieldDefinition::getTimeDeclaration ( string  $name,
array  $field 
)
protected

Definition at line 1262 of file class.ilDBPdoFieldDefinition.php.

References getInternalDeclaration().

1262  : string
1263  {
1264  return $this->getInternalDeclaration($name, $field);
1265  }
getInternalDeclaration(string $name, array $field)
+ Here is the call graph for this function:

◆ getTimestampDeclaration()

ilDBPdoFieldDefinition::getTimestampDeclaration ( string  $name,
array  $field 
)
protected

Definition at line 1257 of file class.ilDBPdoFieldDefinition.php.

References getInternalDeclaration().

1257  : string
1258  {
1259  return $this->getInternalDeclaration($name, $field);
1260  }
getInternalDeclaration(string $name, array $field)
+ Here is the call graph for this function:

◆ getTypeDeclaration()

ilDBPdoFieldDefinition::getTypeDeclaration ( array  $field)

Definition at line 1113 of file class.ilDBPdoFieldDefinition.php.

References getDBInstance().

Referenced by getBLOBDeclaration(), getCLOBDeclaration(), and getInternalDeclaration().

1113  : string
1114  {
1115  $db = $this->getDBInstance();
1116 
1117  switch ($field['type']) {
1118  case 'text':
1119  $length = empty($field['length']) ? $db->options['default_text_field_length'] : $field['length'];
1120  $fixed = empty($field['fixed']) ? false : $field['fixed'];
1121  if ($fixed) {
1122  return $length ? 'CHAR(' . $length . ')' : 'CHAR(' . $db->options['default_text_field_length'] . ')';
1123  }
1124 
1125  return $length ? 'VARCHAR(' . $length . ')' : 'TEXT';
1126  case 'clob':
1127  case 'decimal':
1128  case 'float':
1129  case 'blob':
1130  return 'TEXT';
1131  case 'integer':
1132  case 'boolean':
1133  return 'INT';
1134  case 'date':
1135  return 'CHAR (' . strlen('YYYY-MM-DD') . ')';
1136  case 'time':
1137  return 'CHAR (' . strlen('HH:MM:SS') . ')';
1138  case 'timestamp':
1139  return 'CHAR (' . strlen('YYYY-MM-DD HH:MM:SS') . ')';
1140  }
1141 
1142  return '';
1143  }
+ Here is the call graph for this function:
+ Here is the caller graph for this function:

◆ getValidTypes()

ilDBPdoFieldDefinition::getValidTypes ( )
Returns
string[]

Definition at line 1060 of file class.ilDBPdoFieldDefinition.php.

References $valid_default_values, and getDBInstance().

Referenced by getDeclarationOptions().

1060  : array
1061  {
1062  $types = $this->valid_default_values;
1063  $db = $this->getDBInstance();
1064 
1065  if (!empty($db->options['datatype_map'])) {
1066  foreach ($db->options['datatype_map'] as $type => $mapped_type) {
1067  if (array_key_exists($mapped_type, $types)) {
1068  $types[$type] = $types[$mapped_type];
1069  } elseif (!empty($db->options['datatype_map_callback'][$type])) {
1070  $parameter = array('type' => $type, 'mapped_type' => $mapped_type);
1071  $default = call_user_func_array(
1072  $db->options['datatype_map_callback'][$type],
1073  array(&$db, __FUNCTION__, $parameter)
1074  );
1075  $types[$type] = $default;
1076  }
1077  }
1078  }
1079 
1080  return $types;
1081  }
+ Here is the call graph for this function:
+ Here is the caller graph for this function:

◆ isAllowedAttribute()

ilDBPdoFieldDefinition::isAllowedAttribute ( string  $attribute,
string  $type 
)

Definition at line 1005 of file class.ilDBPdoFieldDefinition.php.

1005  : bool
1006  {
1007  return in_array($attribute, $this->allowed_attributes[$type], true);
1008  }

◆ isReserved()

ilDBPdoFieldDefinition::isReserved ( string  $table_name)

Definition at line 878 of file class.ilDBPdoFieldDefinition.php.

Referenced by checkColumnName(), checkIndexName(), and checkTableName().

878  : bool
879  {
880  return false;
881  }
+ Here is the caller graph for this function:

◆ mapNativeDatatype()

ilDBPdoFieldDefinition::mapNativeDatatype ( array  $field)
Returns
mixed

Definition at line 1687 of file class.ilDBPdoFieldDefinition.php.

References getDBInstance(), and mapNativeDatatypeInternal().

1688  {
1689  $db = $this->getDBInstance();
1690  $db_type = strtok($field['type'], '(), ');
1691  if (!empty($db->options['nativetype_map_callback'][$db_type])) {
1692  return call_user_func_array($db->options['nativetype_map_callback'][$db_type], array($db, $field));
1693  }
1694 
1695  return $this->mapNativeDatatypeInternal($field);
1696  }
mapNativeDatatypeInternal(array $field)
+ Here is the call graph for this function:

◆ mapNativeDatatypeInternal()

ilDBPdoFieldDefinition::mapNativeDatatypeInternal ( array  $field)
abstractprotected
Exceptions

Referenced by mapNativeDatatype().

+ Here is the caller graph for this function:

◆ mapPrepareDatatype()

ilDBPdoFieldDefinition::mapPrepareDatatype ( string  $type)
Returns
mixed

Definition at line 1706 of file class.ilDBPdoFieldDefinition.php.

References getDBInstance().

1707  {
1708  $db = $this->getDBInstance();
1709 
1710  if (!empty($db->options['datatype_map'][$type])) {
1711  $type = $db->options['datatype_map'][$type];
1712  if (!empty($db->options['datatype_map_callback'][$type])) {
1713  $parameter = array('type' => $type);
1714 
1715  return call_user_func_array(
1716  $db->options['datatype_map_callback'][$type],
1717  array(&$db, __FUNCTION__, $parameter)
1718  );
1719  }
1720  }
1721 
1722  return $type;
1723  }
+ Here is the call graph for this function:

◆ matchPattern()

ilDBPdoFieldDefinition::matchPattern ( array  $pattern,
  $operator = null,
  $field = null 
)
Exceptions

Definition at line 1637 of file class.ilDBPdoFieldDefinition.php.

References getDBInstance(), and patternEscapeString().

1637  : string
1638  {
1639  $db = $this->getDBInstance();
1640 
1641  $match = '';
1642  if (!is_null($operator)) {
1643  $operator = strtoupper($operator);
1644  switch ($operator) {
1645  // case insensitive
1646  case 'ILIKE':
1647  if (is_null($field)) {
1648  throw new ilDatabaseException('case insensitive LIKE matching requires passing the field name');
1649  }
1650  $db->loadModule('Function');
1651  $match = $db->lower($field) . ' LIKE ';
1652  break;
1653  // case sensitive
1654  case 'LIKE':
1655  $match = is_null($field) ? 'LIKE ' : $field . ' LIKE ';
1656  break;
1657  default:
1658  throw new ilDatabaseException('not a supported operator type:' . $operator);
1659  }
1660  }
1661  $match .= "'";
1662  foreach ($pattern as $key => $value) {
1663  if ($key % 2 !== 0) {
1664  $match .= $value;
1665  } else {
1666  if ($operator === 'ILIKE') {
1667  $value = strtolower($value);
1668  }
1669  $escaped = $db->escape($value);
1670  $match .= $db->escapePattern($escaped);
1671  }
1672  }
1673  $match .= "'";
1674  $match .= $this->patternEscapeString();
1675 
1676  return $match;
1677  }
+ Here is the call graph for this function:

◆ patternEscapeString()

ilDBPdoFieldDefinition::patternEscapeString ( )

Definition at line 1679 of file class.ilDBPdoFieldDefinition.php.

Referenced by matchPattern().

1679  : string
1680  {
1681  return '';
1682  }
+ Here is the caller graph for this function:

◆ quote()

ilDBPdoFieldDefinition::quote (   $value,
?string  $type = null,
bool  $quote = true,
bool  $escape_wildcards = false 
)
Parameters
mixed$value

Definition at line 1420 of file class.ilDBPdoFieldDefinition.php.

References getDBInstance().

Referenced by getDeclarationOptions(), and ilDBPdoMySQLFieldDefinition\getIntegerDeclaration().

1420  : string
1421  {
1422  return $this->getDBInstance()->quote($value, $type ?? '');
1423  }
+ Here is the call graph for this function:
+ Here is the caller graph for this function:

◆ quoteBLOB()

ilDBPdoFieldDefinition::quoteBLOB (   $value,
bool  $quote,
bool  $escape_wildcards 
)
protected
Parameters
string | resource$value

Definition at line 1496 of file class.ilDBPdoFieldDefinition.php.

References quoteLOB().

1496  : string
1497  {
1498  return $this->quoteLOB($value, $quote, $escape_wildcards);
1499  }
quoteLOB($value, bool $quote, bool $escape_wildcards)
+ Here is the call graph for this function:

◆ quoteBoolean()

ilDBPdoFieldDefinition::quoteBoolean ( bool  $value,
bool  $quote,
bool  $escape_wildcards 
)
protected

Definition at line 1501 of file class.ilDBPdoFieldDefinition.php.

1501  : int
1502  {
1503  return ($value ? 1 : 0);
1504  }

◆ quoteCLOB()

ilDBPdoFieldDefinition::quoteCLOB (   $value,
bool  $quote,
bool  $escape_wildcards 
)
protected
Parameters
string | resource$value

Definition at line 1489 of file class.ilDBPdoFieldDefinition.php.

References quoteLOB().

1489  : string
1490  {
1491  return $this->quoteLOB($value, $quote, $escape_wildcards);
1492  }
quoteLOB($value, bool $quote, bool $escape_wildcards)
+ Here is the call graph for this function:

◆ quoteDate()

ilDBPdoFieldDefinition::quoteDate ( string  $value,
bool  $quote,
bool  $escape_wildcards 
)
protected

Definition at line 1506 of file class.ilDBPdoFieldDefinition.php.

References quoteText().

1506  : string
1507  {
1508  if ($value === 'CURRENT_DATE') {
1509  return 'CURRENT_DATE';
1510  }
1511 
1512  return $this->quoteText($value, $quote, $escape_wildcards);
1513  }
quoteText(string $value, bool $quote, bool $escape_wildcards)
+ Here is the call graph for this function:

◆ quoteDecimal()

ilDBPdoFieldDefinition::quoteDecimal ( string  $value,
bool  $quote,
bool  $escape_wildcards 
)
protected

Definition at line 1545 of file class.ilDBPdoFieldDefinition.php.

Referenced by quoteFloat().

1545  : ?string
1546  {
1547  $value = preg_replace('/[^\d\.,\-+eE]/', '', $value);
1548  if (preg_match('/[^.0-9]/', $value) && strpos($value, ',')) {
1549  // 1000,00
1550  if (!strpos($value, '.')) {
1551  // convert the last "," to a "."
1552  $value = strrev(str_replace(',', '.', strrev($value)));
1553  // 1.000,00
1554  } elseif (strpos($value, '.') && strpos($value, '.') < strpos($value, ',')) {
1555  $value = str_replace('.', '', $value);
1556  // convert the last "," to a "."
1557  $value = strrev(str_replace(',', '.', strrev($value)));
1558  // 1,000.00
1559  } else {
1560  $value = str_replace(',', '', $value);
1561  }
1562  }
1563 
1564  return $value;
1565  }
+ Here is the caller graph for this function:

◆ quoteFloat()

ilDBPdoFieldDefinition::quoteFloat ( string  $value,
bool  $quote,
bool  $escape_wildcards 
)
protected

Definition at line 1531 of file class.ilDBPdoFieldDefinition.php.

References quoteDecimal().

1531  : ?string
1532  {
1533  if (preg_match('/^(.*)e([-+])(\d+)$/i', $value, $matches)) {
1534  $decimal = $this->quoteDecimal($matches[1], $quote, $escape_wildcards);
1535  $sign = $matches[2];
1536  $exponent = str_pad($matches[3], 2, '0', STR_PAD_LEFT);
1537  $value = $decimal . 'E' . $sign . $exponent;
1538  } else {
1539  $value = $this->quoteDecimal($value, $quote, $escape_wildcards);
1540  }
1541 
1542  return $value;
1543  }
quoteDecimal(string $value, bool $quote, bool $escape_wildcards)
+ Here is the call graph for this function:

◆ quoteInteger()

ilDBPdoFieldDefinition::quoteInteger (   $value,
bool  $quote,
bool  $escape_wildcards 
)
protected
Parameters
mixed$value

Definition at line 1428 of file class.ilDBPdoFieldDefinition.php.

1428  : int
1429  {
1430  return (int) $value;
1431  }

◆ quoteLOB()

ilDBPdoFieldDefinition::quoteLOB (   $value,
bool  $quote,
bool  $escape_wildcards 
)
protected
Parameters
string | resource$value

Definition at line 1480 of file class.ilDBPdoFieldDefinition.php.

References quoteText(), and readFile().

Referenced by quoteBLOB(), and quoteCLOB().

1480  : string
1481  {
1482  $value = $this->readFile($value);
1483 
1484  return $this->quoteText($value, $quote, $escape_wildcards);
1485  }
quoteText(string $value, bool $quote, bool $escape_wildcards)
+ Here is the call graph for this function:
+ Here is the caller graph for this function:

◆ quoteText()

ilDBPdoFieldDefinition::quoteText ( string  $value,
bool  $quote,
bool  $escape_wildcards 
)
protected

Definition at line 1433 of file class.ilDBPdoFieldDefinition.php.

References getDBInstance().

Referenced by quoteDate(), and quoteLOB().

1433  : string
1434  {
1435  if (!$quote) {
1436  return $value;
1437  }
1438 
1439  $db = $this->getDBInstance();
1440 
1441  $value = $db->escape($value, $escape_wildcards);
1442 
1443  return "'" . $value . "'";
1444  }
+ Here is the call graph for this function:
+ Here is the caller graph for this function:

◆ quoteTime()

ilDBPdoFieldDefinition::quoteTime ( int  $value,
bool  $quote,
bool  $escape_wildcards 
)
protected
Deprecated:

Definition at line 1526 of file class.ilDBPdoFieldDefinition.php.

1526  : string
1527  {
1528  throw new ilDatabaseException("deprecated");
1529  }

◆ quoteTimestamp()

ilDBPdoFieldDefinition::quoteTimestamp ( int  $value,
bool  $quote,
bool  $escape_wildcards 
)
protected
Deprecated:

Definition at line 1518 of file class.ilDBPdoFieldDefinition.php.

1518  : string
1519  {
1520  throw new ilDatabaseException("deprecated");
1521  }

◆ readFile()

ilDBPdoFieldDefinition::readFile (   $value)
protected
Parameters
string | resource$value

Definition at line 1449 of file class.ilDBPdoFieldDefinition.php.

References getDBInstance().

Referenced by quoteLOB().

1449  : string
1450  {
1451  $close = false;
1452  if (is_string($value) && preg_match('/^(\w+:\/\/)(.*)$/', $value, $match)) {
1453  $close = true;
1454  if ($match[1] === 'file://') {
1455  $value = $match[2];
1456  }
1457  // do not try to open urls
1458  #$value = @fopen($value, 'r');
1459  }
1460 
1461  if (is_resource($value)) {
1462  $db = $this->getDBInstance();
1463 
1464  $fp = $value;
1465  $value = '';
1466  while (!@feof($fp)) {
1467  $value .= @fread($fp, $db->options['lob_buffer_length']);
1468  }
1469  if ($close) {
1470  @fclose($fp);
1471  }
1472  }
1473 
1474  return $value;
1475  }
+ Here is the call graph for this function:
+ Here is the caller graph for this function:

◆ readLOB()

ilDBPdoFieldDefinition::readLOB ( array  $lob,
int  $length 
)
protected

Definition at line 1605 of file class.ilDBPdoFieldDefinition.php.

1605  : string
1606  {
1607  return substr($lob['value'], $lob['position'], $length);
1608  }

◆ retrieveLOB()

ilDBPdoFieldDefinition::retrieveLOB ( array &  $lob)
protected

Definition at line 1595 of file class.ilDBPdoFieldDefinition.php.

1595  : bool
1596  {
1597  if (is_null($lob['value'])) {
1598  $lob['value'] = $lob['resource'];
1599  }
1600  $lob['loaded'] = true;
1601 
1602  return true;
1603  }

◆ setAllowedAttributes()

ilDBPdoFieldDefinition::setAllowedAttributes ( array  $allowed_attributes)
Parameters
string[]$allowed_attributes

Definition at line 1037 of file class.ilDBPdoFieldDefinition.php.

References $allowed_attributes.

1037  : void
1038  {
1039  $this->allowed_attributes = $allowed_attributes;
1040  }

◆ setAvailableTypes()

ilDBPdoFieldDefinition::setAvailableTypes ( array  $available_types)
Parameters
string[]$available_types

Definition at line 1021 of file class.ilDBPdoFieldDefinition.php.

References $available_types.

1021  : void
1022  {
1023  $this->available_types = $available_types;
1024  }

◆ setMaxLength()

ilDBPdoFieldDefinition::setMaxLength ( array  $max_length)

Definition at line 1047 of file class.ilDBPdoFieldDefinition.php.

References $max_length.

1047  : void
1048  {
1049  $this->max_length = $max_length;
1050  }

◆ setReservedMysql()

ilDBPdoFieldDefinition::setReservedMysql ( array  $reserved_mysql)
Parameters
string[]$reserved_mysql

Definition at line 902 of file class.ilDBPdoFieldDefinition.php.

References $reserved_mysql.

902  : void
903  {
904  $this->reserved_mysql = $reserved_mysql;
905  }

◆ writeLOBToFile()

ilDBPdoFieldDefinition::writeLOBToFile (   $lob,
string  $file 
)
Parameters
resource$lob
Exceptions

Definition at line 1572 of file class.ilDBPdoFieldDefinition.php.

References getDBInstance().

1572  : bool
1573  {
1574  $db = $this->getDBInstance();
1575 
1576  if (preg_match('/^(\w+:\/\/)(.*)$/', $file, $match) && $match[1] === 'file://') {
1577  $file = $match[2];
1578  }
1579 
1580  $fp = @fopen($file, 'wb');
1581  while (!@feof($lob)) {
1582  $result = @fread($lob, $db->options['lob_buffer_length']);
1583  $read = strlen($result);
1584  if (@fwrite($fp, $result, $read) !== $read) {
1585  @fclose($fp);
1586 
1587  throw new ilDatabaseException('could not write to the output file');
1588  }
1589  }
1590  @fclose($fp);
1591 
1592  return true;
1593  }
+ Here is the call graph for this function:

Field Documentation

◆ $allowed_attributes

array ilDBPdoFieldDefinition::$allowed_attributes
Initial value:
= [
"text" => ["length", "notnull", "default", "fixed"]

Definition at line 61 of file class.ilDBPdoFieldDefinition.php.

Referenced by getAllowedAttributes(), and setAllowedAttributes().

◆ $allowed_attributes_old

array ilDBPdoFieldDefinition::$allowed_attributes_old
Initial value:
= [
self::T_TEXT => ['length', 'notnull', 'default', 'fixed']

Definition at line 48 of file class.ilDBPdoFieldDefinition.php.

◆ $available_types

array ilDBPdoFieldDefinition::$available_types
protected
Initial value:
= [
self::T_TEXT,
self::T_INTEGER,
self::T_FLOAT,
self::T_DATE,
self::T_TIME,
self::T_TIMESTAMP,
self::T_CLOB,
self::T_BLOB,
]

Definition at line 79 of file class.ilDBPdoFieldDefinition.php.

Referenced by getAvailableTypes(), and setAvailableTypes().

◆ $db_instance

array ilDBInterface ilDBPdoFieldDefinition::$db_instance
protected

Definition at line 69 of file class.ilDBPdoFieldDefinition.php.

Referenced by getDBInstance().

◆ $instance

ilDBPdoFieldDefinition ilDBPdoFieldDefinition::$instance
staticprotected

Definition at line 44 of file class.ilDBPdoFieldDefinition.php.

◆ $lobs

array ilDBPdoFieldDefinition::$lobs

Definition at line 27 of file class.ilDBPdoFieldDefinition.php.

◆ $max_length

array ilDBPdoFieldDefinition::$max_length
protected
Initial value:
= [
self::T_INTEGER => [1, 2, 3, 4, 8]

Definition at line 72 of file class.ilDBPdoFieldDefinition.php.

Referenced by getMaxLength(), and setMaxLength().

◆ $query_utils

ilMySQLQueryUtils ilDBPdoFieldDefinition::$query_utils = null
protected

Definition at line 822 of file class.ilDBPdoFieldDefinition.php.

Referenced by getQueryUtils().

◆ $reserved_mysql

array ilDBPdoFieldDefinition::$reserved_mysql
protected

Definition at line 92 of file class.ilDBPdoFieldDefinition.php.

Referenced by getReservedMysql(), and setReservedMysql().

◆ $reserved_postgres

array ilDBPdoFieldDefinition::$reserved_postgres
protected

Definition at line 722 of file class.ilDBPdoFieldDefinition.php.

◆ $valid_default_values

array ilDBPdoFieldDefinition::$valid_default_values
protected
Initial value:
= [
'text' => ''

Definition at line 841 of file class.ilDBPdoFieldDefinition.php.

Referenced by getValidTypes().

◆ blob

array ilDBPdoFieldDefinition::blob => ["length"

Definition at line 69 of file class.ilDBPdoFieldDefinition.php.

◆ clob

array ilDBPdoFieldDefinition::clob => ["length"

Definition at line 68 of file class.ilDBPdoFieldDefinition.php.

◆ date

array ilDBPdoFieldDefinition::date => ["notnull"

Definition at line 65 of file class.ilDBPdoFieldDefinition.php.

◆ default

array ilDBPdoFieldDefinition::default

Definition at line 63 of file class.ilDBPdoFieldDefinition.php.

◆ DEFAULT_DECIMAL_PLACES

const ilDBPdoFieldDefinition::DEFAULT_DECIMAL_PLACES = 2

Definition at line 28 of file class.ilDBPdoFieldDefinition.php.

◆ DEFAULT_TEXT_LENGTH

const ilDBPdoFieldDefinition::DEFAULT_TEXT_LENGTH = 4000

Definition at line 29 of file class.ilDBPdoFieldDefinition.php.

◆ DEFINITION_COLUMN_NAME

const ilDBPdoFieldDefinition::DEFINITION_COLUMN_NAME = "/^[a-z]+[_a-z0-9]*$/"

Definition at line 30 of file class.ilDBPdoFieldDefinition.php.

◆ DEFINITION_TABLE_NAME

const ilDBPdoFieldDefinition::DEFINITION_TABLE_NAME = "/^[a-z]+[_a-z0-9]*$/"

Definition at line 31 of file class.ilDBPdoFieldDefinition.php.

◆ float

array ilDBPdoFieldDefinition::float => ["notnull"

Definition at line 64 of file class.ilDBPdoFieldDefinition.php.

◆ INDEX_FORMAT

const ilDBPdoFieldDefinition::INDEX_FORMAT = '%s_idx'

◆ integer

array ilDBPdoFieldDefinition::integer => ["length"

Definition at line 63 of file class.ilDBPdoFieldDefinition.php.

◆ notnull

array ilDBPdoFieldDefinition::notnull

Definition at line 63 of file class.ilDBPdoFieldDefinition.php.

◆ SEQUENCE_COLUMNS_NAME

const ilDBPdoFieldDefinition::SEQUENCE_COLUMNS_NAME = 'sequence'

Definition at line 33 of file class.ilDBPdoFieldDefinition.php.

◆ SEQUENCE_FORMAT

const ilDBPdoFieldDefinition::SEQUENCE_FORMAT = '%s_seq'

Definition at line 34 of file class.ilDBPdoFieldDefinition.php.

Referenced by ilDBPdo\getSequenceName().

◆ T_BLOB

const ilDBPdoFieldDefinition::T_BLOB = 'blob'

Definition at line 35 of file class.ilDBPdoFieldDefinition.php.

◆ T_CLOB

const ilDBPdoFieldDefinition::T_CLOB = 'clob'

Definition at line 36 of file class.ilDBPdoFieldDefinition.php.

◆ T_DATE

const ilDBPdoFieldDefinition::T_DATE = 'date'

Definition at line 37 of file class.ilDBPdoFieldDefinition.php.

◆ T_DATETIME

const ilDBPdoFieldDefinition::T_DATETIME = 'datetime'

Definition at line 38 of file class.ilDBPdoFieldDefinition.php.

◆ T_FLOAT

const ilDBPdoFieldDefinition::T_FLOAT = 'float'

Definition at line 39 of file class.ilDBPdoFieldDefinition.php.

◆ T_INTEGER

const ilDBPdoFieldDefinition::T_INTEGER = 'integer'

Definition at line 40 of file class.ilDBPdoFieldDefinition.php.

◆ T_TEXT

const ilDBPdoFieldDefinition::T_TEXT = 'text'

Definition at line 41 of file class.ilDBPdoFieldDefinition.php.

◆ T_TIME

const ilDBPdoFieldDefinition::T_TIME = 'time'

Definition at line 42 of file class.ilDBPdoFieldDefinition.php.

◆ T_TIMESTAMP

const ilDBPdoFieldDefinition::T_TIMESTAMP = 'timestamp'

Definition at line 43 of file class.ilDBPdoFieldDefinition.php.

◆ time

array ilDBPdoFieldDefinition::time => ["notnull"

Definition at line 66 of file class.ilDBPdoFieldDefinition.php.

◆ timestamp

array ilDBPdoFieldDefinition::timestamp => ["notnull"

Definition at line 67 of file class.ilDBPdoFieldDefinition.php.

◆ unsigned

array ilDBPdoFieldDefinition::unsigned

Definition at line 63 of file class.ilDBPdoFieldDefinition.php.


The documentation for this class was generated from the following file: