ILIAS  release_10 Revision v10.1-43-ga1241a92c2f
ilMDTechnical Class Reference
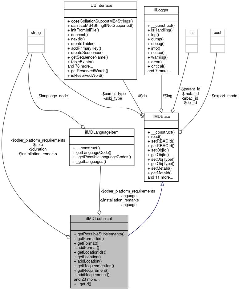
+ Inheritance diagram for ilMDTechnical:
+ Collaboration diagram for ilMDTechnical:

Public Member Functions

 getPossibleSubelements ()
 
 getFormatIds ()
 
 getFormat (int $a_format_id)
 
 addFormat ()
 
 getLocationIds ()
 
 getLocation (int $a_location_id)
 
 addLocation ()
 
 getRequirementIds ()
 
 getRequirement (int $a_requirement_id)
 
 addRequirement ()
 
 getOrCompositeIds ()
 
 getOrComposite (int $a_or_composite_id)
 
 addOrComposite ()
 
 setSize (string $a_size)
 
 getSize ()
 
 setInstallationRemarks (string $a_val)
 
 getInstallationRemarks ()
 
 setInstallationRemarksLanguage (ilMDLanguageItem $lng_obj)
 
 getInstallationRemarksLanguage ()
 
 getInstallationRemarksLanguageCode ()
 
 setOtherPlatformRequirements (string $a_val)
 
 getOtherPlatformRequirements ()
 
 setOtherPlatformRequirementsLanguage (ilMDLanguageItem $lng_obj)
 
 getOtherPlatformRequirementsLanguage ()
 
 getOtherPlatformRequirementsLanguageCode ()
 
 setDuration (string $a_val)
 
 getDuration ()
 
 save ()
 
 update ()
 
 delete ()
 
 __getFields ()
 
 read ()
 
 toXML (ilXmlWriter $writer)
 
- Public Member Functions inherited from ilMDBase
 __construct (int $a_rbac_id=0, int $a_obj_id=0, string $a_type='')
 constructor More...
 
 read ()
 
 setRBACId (int $a_id)
 
 getRBACId ()
 
 setObjId (int $a_id)
 
 getObjId ()
 
 setObjType (string $a_type)
 
 getObjType ()
 
 setMetaId (int $a_meta_id, bool $a_read_data=true)
 
 getMetaId ()
 
 setParentType (string $a_parent_type)
 
 getParentType ()
 
 setParentId (int $a_id)
 
 getParentId ()
 
 setExportMode (bool $a_export_mode=true)
 
 getExportMode ()
 
 validate ()
 
 update ()
 
 save ()
 
 delete ()
 
 toXML (ilXmlWriter $writer)
 

Static Public Member Functions

static _getId (int $a_rbac_id, int $a_obj_id)
 

Private Attributes

string $size = ''
 
string $installation_remarks = ''
 
ilMDLanguageItem $installation_remarks_language = null
 
string $other_platform_requirements = ''
 
ilMDLanguageItem $other_platform_requirements_language = null
 
string $duration = ''
 

Additional Inherited Members

- Protected Attributes inherited from ilMDBase
ilLogger $log
 
ilDBInterface $db
 

Detailed Description

Definition at line 27 of file class.ilMDTechnical.php.

Member Function Documentation

◆ __getFields()

ilMDTechnical::__getFields ( )
Returns
array<string, array<string, mixed>>

Definition at line 294 of file class.ilMDTechnical.php.

References getDuration(), getInstallationRemarks(), getInstallationRemarksLanguageCode(), ilMDBase\getObjId(), ilMDBase\getObjType(), getOtherPlatformRequirements(), getOtherPlatformRequirementsLanguageCode(), ilMDBase\getRBACId(), and getSize().

Referenced by save(), and update().

294  : array
295  {
296  return array(
297  'rbac_id' => array('integer', $this->getRBACId()),
298  'obj_id' => array('integer', $this->getObjId()),
299  'obj_type' => array('text', $this->getObjType()),
300  't_size' => array('text', $this->getSize()),
301  'ir' => array('text', $this->getInstallationRemarks()),
302  'ir_language' => array('text', $this->getInstallationRemarksLanguageCode()),
303  'opr' => array('text', $this->getOtherPlatformRequirements()),
304  'opr_language' => array('text', $this->getOtherPlatformRequirementsLanguageCode()),
305  'duration' => array('text', $this->getDuration())
306  );
307  }
getOtherPlatformRequirementsLanguageCode()
+ Here is the call graph for this function:
+ Here is the caller graph for this function:

◆ _getId()

static ilMDTechnical::_getId ( int  $a_rbac_id,
int  $a_obj_id 
)
static

Definition at line 394 of file class.ilMDTechnical.php.

References $DIC, $ilDB, $res, and ilDBConstants\FETCHMODE_OBJECT.

Referenced by ilMD\getTechnical().

394  : int
395  {
396  global $DIC;
397 
398  $ilDB = $DIC->database();
399 
400  $query = "SELECT meta_technical_id FROM il_meta_technical " .
401  "WHERE rbac_id = " . $ilDB->quote($a_rbac_id, 'integer') . " " .
402  "AND obj_id = " . $ilDB->quote($a_obj_id, 'integer');
403 
404  $res = $ilDB->query($query);
405  while ($row = $res->fetchRow(ilDBConstants::FETCHMODE_OBJECT)) {
406  return (int) $row->meta_technical_id;
407  }
408  return 0;
409  }
$res
Definition: ltiservices.php:69
global $DIC
Definition: shib_login.php:25
+ Here is the caller graph for this function:

◆ addFormat()

ilMDTechnical::addFormat ( )

Definition at line 74 of file class.ilMDTechnical.php.

References ilMDBase\getObjId(), ilMDBase\getObjType(), and ilMDBase\getRBACId().

74  : ilMDFormat
75  {
76  $for = new ilMDFormat($this->getRBACId(), $this->getObjId(), $this->getObjType());
77 
78  return $for;
79  }
+ Here is the call graph for this function:

◆ addLocation()

ilMDTechnical::addLocation ( )

Definition at line 100 of file class.ilMDTechnical.php.

References ilMDBase\getMetaId(), ilMDBase\getObjId(), ilMDBase\getObjType(), and ilMDBase\getRBACId().

100  : ilMDLocation
101  {
102  $loc = new ilMDLocation($this->getRBACId(), $this->getObjId(), $this->getObjType());
103  $loc->setParentId($this->getMetaId());
104  $loc->setParentType('meta_technical');
105 
106  return $loc;
107  }
+ Here is the call graph for this function:

◆ addOrComposite()

ilMDTechnical::addOrComposite ( )

Definition at line 158 of file class.ilMDTechnical.php.

References ilMDBase\getMetaId(), ilMDBase\getObjId(), ilMDBase\getObjType(), and ilMDBase\getRBACId().

159  {
160  $orc = new ilMDOrComposite($this->getRBACId(), $this->getObjId(), $this->getObjType());
161  $orc->setParentId($this->getMetaId());
162  $orc->setParentType('meta_technical');
163 
164  return $orc;
165  }
+ Here is the call graph for this function:

◆ addRequirement()

ilMDTechnical::addRequirement ( )

Definition at line 128 of file class.ilMDTechnical.php.

References ilMDBase\getMetaId(), ilMDBase\getObjId(), ilMDBase\getObjType(), and ilMDBase\getRBACId().

129  {
130  $rec = new ilMDRequirement($this->getRBACId(), $this->getObjId(), $this->getObjType());
131  $rec->setParentId($this->getMetaId());
132  $rec->setParentType('meta_technical');
133 
134  return $rec;
135  }
+ Here is the call graph for this function:

◆ delete()

ilMDTechnical::delete ( )

Definition at line 261 of file class.ilMDTechnical.php.

References $id, XapiProxy\$req, $res, getFormat(), getFormatIds(), getLocation(), getLocationIds(), ilMDBase\getMetaId(), getOrComposite(), getOrCompositeIds(), getRequirement(), and getRequirementIds().

261  : bool
262  {
263  if ($this->getMetaId()) {
264  $query = "DELETE FROM il_meta_technical " .
265  "WHERE meta_technical_id = " . $this->db->quote($this->getMetaId(), 'integer');
266  $res = $this->db->manipulate($query);
267 
268  foreach ($this->getFormatIds() as $id) {
269  $for = $this->getFormat($id);
270  $for->delete();
271  }
272 
273  foreach ($this->getLocationIds() as $id) {
274  $loc = $this->getLocation($id);
275  $loc->delete();
276  }
277  foreach ($this->getRequirementIds() as $id) {
278  $req = $this->getRequirement($id);
279  $req->delete();
280  }
281  foreach ($this->getOrCompositeIds() as $id) {
282  $orc = $this->getOrComposite($id);
283  $orc->delete();
284  }
285 
286  return true;
287  }
288  return false;
289  }
$res
Definition: ltiservices.php:69
getOrComposite(int $a_or_composite_id)
getFormat(int $a_format_id)
catch(\Exception $e) $req
Definition: xapiproxy.php:78
getLocation(int $a_location_id)
getRequirement(int $a_requirement_id)
$id
plugin.php for ilComponentBuildPluginInfoObjectiveTest::testAddPlugins
Definition: plugin.php:24
+ Here is the call graph for this function:

◆ getDuration()

ilMDTechnical::getDuration ( )

Definition at line 235 of file class.ilMDTechnical.php.

References $duration.

Referenced by __getFields(), and toXML().

235  : string
236  {
237  return $this->duration;
238  }
+ Here is the caller graph for this function:

◆ getFormat()

ilMDTechnical::getFormat ( int  $a_format_id)

Definition at line 63 of file class.ilMDTechnical.php.

References ilMDBase\getRBACId().

Referenced by delete(), and toXML().

63  : ?ilMDFormat
64  {
65  if (!$a_format_id) {
66  return null;
67  }
68  $for = new ilMDFormat($this->getRBACId(), $a_format_id);
69  $for->setMetaId($a_format_id);
70 
71  return $for;
72  }
+ Here is the call graph for this function:
+ Here is the caller graph for this function:

◆ getFormatIds()

ilMDTechnical::getFormatIds ( )
Returns
int[]

Definition at line 58 of file class.ilMDTechnical.php.

References ilMDFormat\_getIds(), ilMDBase\getObjId(), and ilMDBase\getRBACId().

Referenced by delete(), and toXML().

58  : array
59  {
60  return ilMDFormat::_getIds($this->getRBACId(), $this->getObjId());
61  }
static _getIds(int $a_rbac_id, int $a_obj_id)
+ Here is the call graph for this function:
+ Here is the caller graph for this function:

◆ getInstallationRemarks()

ilMDTechnical::getInstallationRemarks ( )

Definition at line 183 of file class.ilMDTechnical.php.

References $installation_remarks.

Referenced by __getFields(), and toXML().

183  : string
184  {
186  }
+ Here is the caller graph for this function:

◆ getInstallationRemarksLanguage()

ilMDTechnical::getInstallationRemarksLanguage ( )

Definition at line 193 of file class.ilMDTechnical.php.

194  {
195  return is_object($this->installation_remarks_language) ? $this->installation_remarks_language : null;
196  }

◆ getInstallationRemarksLanguageCode()

ilMDTechnical::getInstallationRemarksLanguageCode ( )

Definition at line 198 of file class.ilMDTechnical.php.

Referenced by __getFields(), and toXML().

198  : string
199  {
200  return is_object($this->installation_remarks_language) ? $this->installation_remarks_language->getLanguageCode() : '';
201  }
+ Here is the caller graph for this function:

◆ getLocation()

ilMDTechnical::getLocation ( int  $a_location_id)

Definition at line 89 of file class.ilMDTechnical.php.

Referenced by delete(), and toXML().

89  : ?ilMDLocation
90  {
91  if (!$a_location_id) {
92  return null;
93  }
94  $loc = new ilMDLocation();
95  $loc->setMetaId($a_location_id);
96 
97  return $loc;
98  }
+ Here is the caller graph for this function:

◆ getLocationIds()

ilMDTechnical::getLocationIds ( )
Returns
int[]

Definition at line 84 of file class.ilMDTechnical.php.

References ilMDLocation\_getIds(), ilMDBase\getMetaId(), ilMDBase\getObjId(), and ilMDBase\getRBACId().

Referenced by delete(), and toXML().

84  : array
85  {
86  return ilMDLocation::_getIds($this->getRBACId(), $this->getObjId(), $this->getMetaId(), 'meta_technical');
87  }
static _getIds(int $a_rbac_id, int $a_obj_id, int $a_parent_id, string $a_parent_type)
+ Here is the call graph for this function:
+ Here is the caller graph for this function:

◆ getOrComposite()

ilMDTechnical::getOrComposite ( int  $a_or_composite_id)

Definition at line 145 of file class.ilMDTechnical.php.

References ilMDBase\getMetaId(), ilMDBase\getObjId(), ilMDBase\getObjType(), and ilMDBase\getRBACId().

Referenced by delete(), and toXML().

145  : ?ilMDOrComposite
146  {
147  if (!$a_or_composite_id) {
148  return null;
149  }
150  $orc = new ilMDOrComposite($this->getRBACId(), $this->getObjId(), $this->getObjType());
151  $orc->setOrCompositeId($a_or_composite_id);
152  $orc->setParentId($this->getMetaId());
153  $orc->setParentType('meta_technical');
154 
155  return $orc;
156  }
+ Here is the call graph for this function:
+ Here is the caller graph for this function:

◆ getOrCompositeIds()

ilMDTechnical::getOrCompositeIds ( )
Returns
int[]

Definition at line 140 of file class.ilMDTechnical.php.

References ilMDOrComposite\_getIds(), ilMDBase\getMetaId(), ilMDBase\getObjId(), and ilMDBase\getRBACId().

Referenced by delete(), getPossibleSubelements(), and toXML().

140  : array
141  {
142  return ilMDOrComposite::_getIds($this->getRBACId(), $this->getObjId(), $this->getMetaId(), 'meta_technical');
143  }
static _getIds(int $a_rbac_id, int $a_obj_id, int $a_parent_id, string $a_parent_type, int $a_or_composite_id=0)
+ Here is the call graph for this function:
+ Here is the caller graph for this function:

◆ getOtherPlatformRequirements()

ilMDTechnical::getOtherPlatformRequirements ( )

Definition at line 208 of file class.ilMDTechnical.php.

References $other_platform_requirements.

Referenced by __getFields(), and toXML().

208  : string
209  {
211  }
string $other_platform_requirements
+ Here is the caller graph for this function:

◆ getOtherPlatformRequirementsLanguage()

ilMDTechnical::getOtherPlatformRequirementsLanguage ( )

Definition at line 218 of file class.ilMDTechnical.php.

219  {
220  return is_object($this->other_platform_requirements_language) ? $this->other_platform_requirements_language : null;
221  }

◆ getOtherPlatformRequirementsLanguageCode()

ilMDTechnical::getOtherPlatformRequirementsLanguageCode ( )

Definition at line 223 of file class.ilMDTechnical.php.

Referenced by __getFields(), and toXML().

223  : string
224  {
225  return is_object($this->other_platform_requirements_language)
226  ? $this->other_platform_requirements_language->getLanguageCode()
227  : '';
228  }
+ Here is the caller graph for this function:

◆ getPossibleSubelements()

ilMDTechnical::getPossibleSubelements ( )
Returns
array<string, string>

Definition at line 39 of file class.ilMDTechnical.php.

References getOrCompositeIds(), and getRequirementIds().

39  : array
40  {
41  $subs['Format'] = 'meta_format';
42  $subs['Location'] = 'meta_location';
43  if (!$this->getOrCompositeIds()) {
44  $subs['Requirement'] = 'meta_requirement';
45  }
46  if (!$this->getRequirementIds()) {
47  $subs['OrComposite'] = 'meta_or_composite';
48  }
49 
50  return $subs;
51  }
+ Here is the call graph for this function:

◆ getRequirement()

ilMDTechnical::getRequirement ( int  $a_requirement_id)

Definition at line 117 of file class.ilMDTechnical.php.

Referenced by delete(), and toXML().

117  : ?ilMDRequirement
118  {
119  if (!$a_requirement_id) {
120  return null;
121  }
122  $rec = new ilMDRequirement();
123  $rec->setMetaId($a_requirement_id);
124 
125  return $rec;
126  }
+ Here is the caller graph for this function:

◆ getRequirementIds()

ilMDTechnical::getRequirementIds ( )
Returns
int[]

Definition at line 112 of file class.ilMDTechnical.php.

References ilMDRequirement\_getIds(), ilMDBase\getMetaId(), ilMDBase\getObjId(), and ilMDBase\getRBACId().

Referenced by delete(), getPossibleSubelements(), and toXML().

112  : array
113  {
114  return ilMDRequirement::_getIds($this->getRBACId(), $this->getObjId(), $this->getMetaId(), 'meta_technical');
115  }
static _getIds(int $a_rbac_id, int $a_obj_id, int $a_parent_id, string $a_parent_type, int $a_or_composite_id=0)
+ Here is the call graph for this function:
+ Here is the caller graph for this function:

◆ getSize()

ilMDTechnical::getSize ( )

Definition at line 173 of file class.ilMDTechnical.php.

References $size.

Referenced by __getFields(), and toXML().

173  : string
174  {
175  return $this->size;
176  }
+ Here is the caller graph for this function:

◆ read()

ilMDTechnical::read ( )

Definition at line 309 of file class.ilMDTechnical.php.

References $res, ilDBConstants\FETCHMODE_OBJECT, ilMDBase\getMetaId(), setDuration(), setInstallationRemarks(), setInstallationRemarksLanguage(), ilMDBase\setObjId(), ilMDBase\setObjType(), setOtherPlatformRequirements(), setOtherPlatformRequirementsLanguage(), ilMDBase\setRBACId(), and setSize().

309  : bool
310  {
311  if ($this->getMetaId()) {
312  $query = "SELECT * FROM il_meta_technical " .
313  "WHERE meta_technical_id = " . $this->db->quote($this->getMetaId(), 'integer') . " ";
314 
315  $res = $this->db->query($query);
316  while ($row = $res->fetchRow(ilDBConstants::FETCHMODE_OBJECT)) {
317  $this->setRBACId((int) $row->rbac_id);
318  $this->setObjId((int) $row->obj_id);
319  $this->setObjType($row->obj_type);
320  $this->setSize($row->t_size ?? '');
321  $this->setInstallationRemarks($row->ir ?? '');
322  $this->setInstallationRemarksLanguage(new ilMDLanguageItem($row->ir_language ?? ''));
323  $this->setOtherPlatformRequirements($row->opr ?? '');
324  $this->setOtherPlatformRequirementsLanguage(new ilMDLanguageItem($row->opr_language ?? ''));
325  $this->setDuration($row->duration ?? '');
326  }
327  return true;
328  }
329  return false;
330  }
setDuration(string $a_val)
$res
Definition: ltiservices.php:69
setOtherPlatformRequirementsLanguage(ilMDLanguageItem $lng_obj)
setRBACId(int $a_id)
setOtherPlatformRequirements(string $a_val)
setSize(string $a_size)
setInstallationRemarksLanguage(ilMDLanguageItem $lng_obj)
setObjId(int $a_id)
setInstallationRemarks(string $a_val)
setObjType(string $a_type)
+ Here is the call graph for this function:

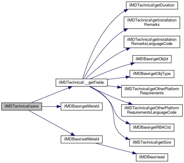
◆ save()

ilMDTechnical::save ( )

Definition at line 240 of file class.ilMDTechnical.php.

References __getFields(), ilMDBase\getMetaId(), and ilMDBase\setMetaId().

240  : int
241  {
242  $fields = $this->__getFields();
243  $fields['meta_technical_id'] = array('integer', $next_id = $this->db->nextId('il_meta_technical'));
244 
245  if ($this->db->insert('il_meta_technical', $fields)) {
246  $this->setMetaId($next_id);
247  return $this->getMetaId();
248  }
249  return 0;
250  }
setMetaId(int $a_meta_id, bool $a_read_data=true)
+ Here is the call graph for this function:

◆ setDuration()

ilMDTechnical::setDuration ( string  $a_val)

Definition at line 230 of file class.ilMDTechnical.php.

Referenced by read().

230  : void
231  {
232  $this->duration = $a_val;
233  }
+ Here is the caller graph for this function:

◆ setInstallationRemarks()

ilMDTechnical::setInstallationRemarks ( string  $a_val)

Definition at line 178 of file class.ilMDTechnical.php.

Referenced by read().

178  : void
179  {
180  $this->installation_remarks = $a_val;
181  }
+ Here is the caller graph for this function:

◆ setInstallationRemarksLanguage()

ilMDTechnical::setInstallationRemarksLanguage ( ilMDLanguageItem  $lng_obj)

Definition at line 188 of file class.ilMDTechnical.php.

Referenced by read().

188  : void
189  {
190  $this->installation_remarks_language = $lng_obj;
191  }
+ Here is the caller graph for this function:

◆ setOtherPlatformRequirements()

ilMDTechnical::setOtherPlatformRequirements ( string  $a_val)

Definition at line 203 of file class.ilMDTechnical.php.

Referenced by read().

203  : void
204  {
205  $this->other_platform_requirements = $a_val;
206  }
+ Here is the caller graph for this function:

◆ setOtherPlatformRequirementsLanguage()

ilMDTechnical::setOtherPlatformRequirementsLanguage ( ilMDLanguageItem  $lng_obj)

Definition at line 213 of file class.ilMDTechnical.php.

Referenced by read().

213  : void
214  {
215  $this->other_platform_requirements_language = $lng_obj;
216  }
+ Here is the caller graph for this function:

◆ setSize()

ilMDTechnical::setSize ( string  $a_size)

Definition at line 168 of file class.ilMDTechnical.php.

Referenced by read().

168  : void
169  {
170  $this->size = $a_size;
171  }
+ Here is the caller graph for this function:

◆ toXML()

ilMDTechnical::toXML ( ilXmlWriter  $writer)

Definition at line 332 of file class.ilMDTechnical.php.

References $id, XapiProxy\$req, getDuration(), getFormat(), getFormatIds(), getInstallationRemarks(), getInstallationRemarksLanguageCode(), getLocation(), getLocationIds(), getOrComposite(), getOrCompositeIds(), getOtherPlatformRequirements(), getOtherPlatformRequirementsLanguageCode(), getRequirement(), getRequirementIds(), getSize(), ilXmlWriter\xmlElement(), ilXmlWriter\xmlEndTag(), and ilXmlWriter\xmlStartTag().

332  : void
333  {
334  $writer->xmlStartTag('Technical');
335 
336  // Format
337  foreach ($this->getFormatIds() as $id) {
338  $for = $this->getFormat($id);
339  $for->toXML($writer);
340  }
341 
342  // Size
343  if ($this->getSize() !== '') {
344  $writer->xmlElement('Size', null, $this->getSize());
345  }
346 
347  // Location
348  foreach ($this->getLocationIds() as $id) {
349  $loc = $this->getLocation($id);
350  $loc->toXML($writer);
351  }
352 
353  // Requirement
354  foreach ($this->getRequirementIds() as $id) {
355  $req = $this->getRequirement($id);
356  $req->toXML($writer);
357  }
358 
359  // OrComposite
360  foreach ($this->getOrCompositeIds() as $id) {
361  $orc = $this->getOrComposite($id);
362  $orc->toXML($writer);
363  }
364 
365  // InstallationRemarks
366  if ($this->getInstallationRemarks() !== '') {
367  $writer->xmlElement(
368  'InstallationRemarks',
369  array(
370  'Language' => $this->getInstallationRemarksLanguageCode() ?: 'en'
371  ),
372  $this->getInstallationRemarks()
373  );
374  }
375 
376  // OtherPlatformRequirements
377  if ($this->getOtherPlatformRequirements() !== '') {
378  $writer->xmlElement(
379  'OtherPlatformRequirements',
380  array(
381  'Language' => $this->getOtherPlatformRequirementsLanguageCode() ?: 'en'
382  ),
384  );
385  }
386  // Duration
387  if ($this->getDuration() !== '') {
388  $writer->xmlElement('Duration', null, $this->getDuration());
389  }
390 
391  $writer->xmlEndTag('Technical');
392  }
getOrComposite(int $a_or_composite_id)
getOtherPlatformRequirementsLanguageCode()
getFormat(int $a_format_id)
catch(\Exception $e) $req
Definition: xapiproxy.php:78
xmlEndTag(string $tag)
Writes an endtag.
getLocation(int $a_location_id)
getRequirement(int $a_requirement_id)
$id
plugin.php for ilComponentBuildPluginInfoObjectiveTest::testAddPlugins
Definition: plugin.php:24
xmlStartTag(string $tag, ?array $attrs=null, bool $empty=false, bool $encode=true, bool $escape=true)
Writes a starttag.
xmlElement(string $tag, $attrs=null, $data=null, $encode=true, $escape=true)
Writes a basic element (no children, just textual content)
+ Here is the call graph for this function:

◆ update()

ilMDTechnical::update ( )

Definition at line 252 of file class.ilMDTechnical.php.

References __getFields(), and ilMDBase\getMetaId().

252  : bool
253  {
254  return $this->getMetaId() && $this->db->update(
255  'il_meta_technical',
256  $this->__getFields(),
257  array("meta_technical_id" => array('integer', $this->getMetaId()))
258  );
259  }
+ Here is the call graph for this function:

Field Documentation

◆ $duration

string ilMDTechnical::$duration = ''
private

Definition at line 34 of file class.ilMDTechnical.php.

Referenced by getDuration().

◆ $installation_remarks

string ilMDTechnical::$installation_remarks = ''
private

Definition at line 30 of file class.ilMDTechnical.php.

Referenced by getInstallationRemarks().

◆ $installation_remarks_language

ilMDLanguageItem ilMDTechnical::$installation_remarks_language = null
private

Definition at line 31 of file class.ilMDTechnical.php.

◆ $other_platform_requirements

string ilMDTechnical::$other_platform_requirements = ''
private

Definition at line 32 of file class.ilMDTechnical.php.

Referenced by getOtherPlatformRequirements().

◆ $other_platform_requirements_language

ilMDLanguageItem ilMDTechnical::$other_platform_requirements_language = null
private

Definition at line 33 of file class.ilMDTechnical.php.

◆ $size

string ilMDTechnical::$size = ''
private

Definition at line 29 of file class.ilMDTechnical.php.

Referenced by getSize().


The documentation for this class was generated from the following file: