ILIAS  release_10 Revision v10.1-43-ga1241a92c2f
ilScormLP Class Reference
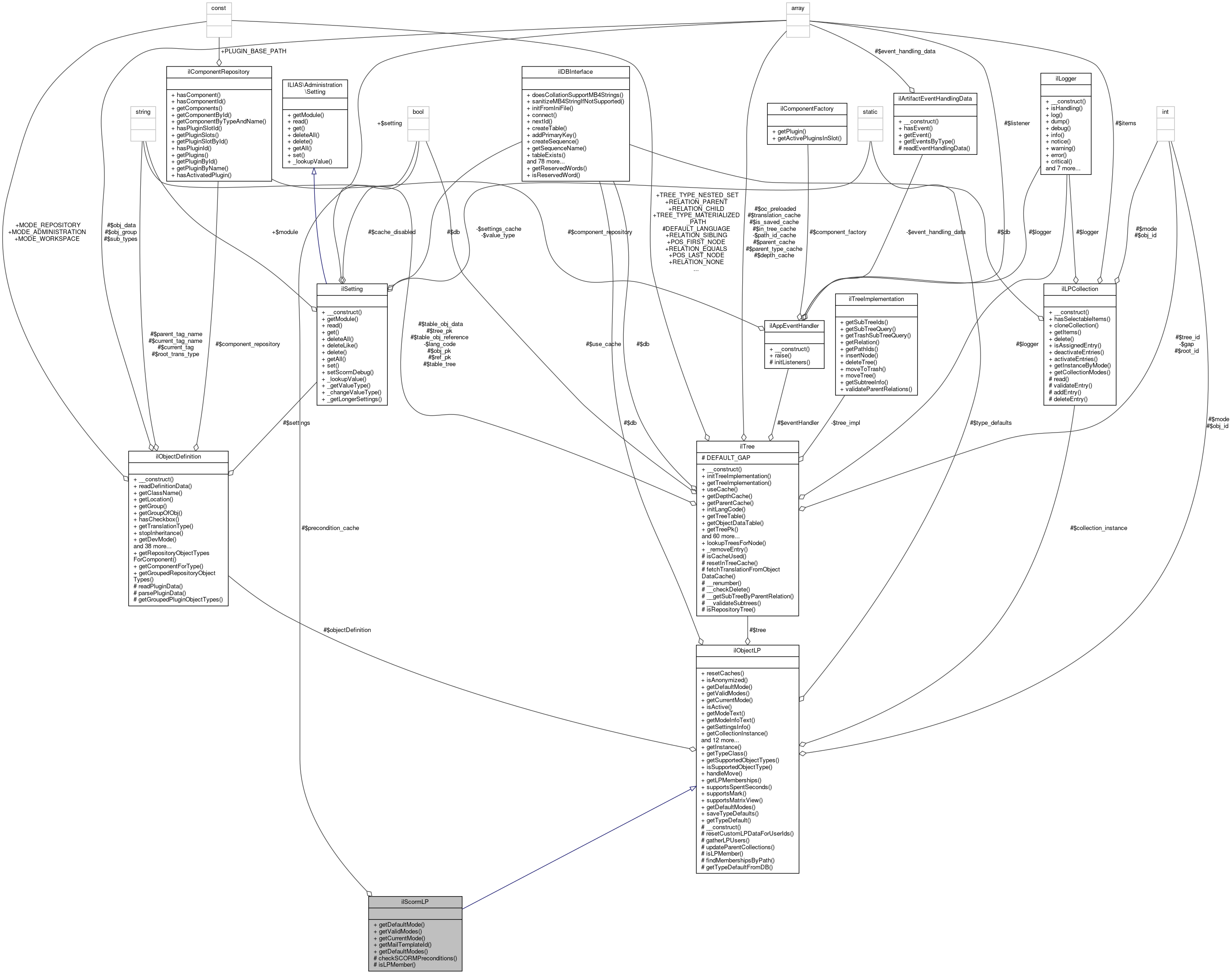
+ Inheritance diagram for ilScormLP:
+ Collaboration diagram for ilScormLP:

Public Member Functions

 getDefaultMode ()
 
 getValidModes ()
 
 getCurrentMode ()
 AK, 14Sep2018: This looks strange, the mode is auto-activated if this object is used as a precondition trigger? This is not implemented for any other object type. More...
 
 getMailTemplateId ()
 
- Public Member Functions inherited from ilObjectLP
 resetCaches ()
 
 isAnonymized ()
 
 getDefaultMode ()
 
 getValidModes ()
 
 getCurrentMode ()
 
 isActive ()
 
 getModeText (int $mode)
 
 getModeInfoText (int $mode)
 
 getSettingsInfo ()
 
 getCollectionInstance ()
 
 getMembers (bool $search=true)
 
 resetLPDataForCompleteObject (bool $recursive=true)
 
 resetLPDataForUserIds (array $user_ids, bool $recursive=true)
 
 handleToTrash ()
 
 handleDelete ()
 
 getMailTemplateId ()
 
 hasIndividualModeOptions ()
 
 initInvidualModeOptions (ilRadioGroupInputGUI $modeRadio)
 
 shouldFetchIndividualModeFromFormSubmission ()
 
 fetchIndividualModeFromFormSubmission (ilPropertyFormGUI $form)
 
 appendModeConfiguration (int $mode, ilRadioOption $modeElement)
 
 saveModeConfiguration (ilPropertyFormGUI $form, bool &$modeChanged)
 

Static Public Member Functions

static getDefaultModes (bool $a_lp_active)
 
- Static Public Member Functions inherited from ilObjectLP
static getInstance (int $obj_id)
 
static getTypeClass (string $type)
 
static getSupportedObjectTypes ()
 
static isSupportedObjectType (string $type)
 
static handleMove (int $source_ref_id)
 
static getLPMemberships (int $usr_id, array $obj_ids, ?int $parent_ref_id=null, bool $mapped_ref_ids=false)
 Get all objects where given user is member (from LP POV) More...
 
static supportsSpentSeconds (string $obj_type)
 
static supportsMark (string $obj_type)
 
static supportsMatrixView (string $obj_type)
 
static getDefaultModes (bool $lp_active)
 Get available type-specific default modes (no administration needed) More...
 
static saveTypeDefaults (array $data)
 
static getTypeDefault (string $type)
 

Protected Member Functions

 checkSCORMPreconditions ()
 
- Protected Member Functions inherited from ilObjectLP
 __construct (int $obj_id)
 
 resetCustomLPDataForUserIds (array $user_ids, bool $recursive=true)
 
 gatherLPUsers ()
 
 updateParentCollections ()
 

Static Protected Member Functions

static isLPMember (array &$a_res, int $a_usr_id, array $a_obj_ids)
 
- Static Protected Member Functions inherited from ilObjectLP
static isLPMember (array &$res, int $usr_id, array $obj_ids)
 Find (lp-relevant) members for given object ids. More...
 
static findMembershipsByPath (array &$res, int $usr_id, int $parent_ref_id, array $obj_ids, bool $mapped_ref_ids=false)
 Find (lp-relevant) memberships by path. More...
 
static getTypeDefaultFromDB (string $type)
 

Protected Attributes

bool $precondition_cache = null
 
- Protected Attributes inherited from ilObjectLP
ilTree $tree
 
ilDBInterface $db
 
ilObjectDefinition $objectDefinition
 
int $obj_id
 
ilLPCollection $collection_instance = null
 
int $mode = null
 

Additional Inherited Members

- Static Protected Attributes inherited from ilObjectLP
static array $type_defaults = null
 

Detailed Description

Definition at line 27 of file class.ilScormLP.php.

Member Function Documentation

◆ checkSCORMPreconditions()

ilScormLP::checkSCORMPreconditions ( )
protected

Definition at line 100 of file class.ilScormLP.php.

References $precondition_cache, and ilConditionHandler\getNumberOfConditionsOfTrigger().

Referenced by getValidModes().

100  : bool
101  {
102  if (is_bool($this->precondition_cache)) {
104  }
105 
106  $this->precondition_cache = ilConditionHandler::getNumberOfConditionsOfTrigger(
107  'sahs',
108  $this->obj_id
109  ) > 0;
110 
112  }
bool $precondition_cache
static getNumberOfConditionsOfTrigger(string $a_trigger_obj_type, int $a_trigger_id)
get all conditions of trigger object
+ Here is the call graph for this function:
+ Here is the caller graph for this function:

◆ getCurrentMode()

ilScormLP::getCurrentMode ( )

AK, 14Sep2018: This looks strange, the mode is auto-activated if this object is used as a precondition trigger? This is not implemented for any other object type.

Definition at line 92 of file class.ilScormLP.php.

92  : int
93  {
94  // if ($this->checkSCORMPreconditions()) {
95  // return ilLPObjSettings::LP_MODE_SCORM;
96  // }
97  return parent::getCurrentMode();
98  }

◆ getDefaultMode()

ilScormLP::getDefaultMode ( )

Definition at line 42 of file class.ilScormLP.php.

References ilLPObjSettings\LP_MODE_DEACTIVATED.

42  : int
43  {
45  }

◆ getDefaultModes()

static ilScormLP::getDefaultModes ( bool  $a_lp_active)
static
Returns
int[]

Definition at line 34 of file class.ilScormLP.php.

References ilLPObjSettings\LP_MODE_DEACTIVATED, and ilLPObjSettings\LP_MODE_SCORM_PACKAGE.

34  : array
35  {
36  return array(
39  );
40  }

◆ getMailTemplateId()

ilScormLP::getMailTemplateId ( )

Definition at line 154 of file class.ilScormLP.php.

References ilScormMailTemplateLPContext\ID.

◆ getValidModes()

ilScormLP::getValidModes ( )

Definition at line 47 of file class.ilScormLP.php.

References ilObjSAHSLearningModule\_lookupSubType(), checkSCORMPreconditions(), ilLPObjSettings\LP_MODE_DEACTIVATED, ilLPObjSettings\LP_MODE_SCORM, and ilLPObjSettings\LP_MODE_SCORM_PACKAGE.

47  : array
48  {
49  $subtype = ilObjSAHSLearningModule::_lookupSubType($this->obj_id);
50  if ($subtype !== 'scorm2004') {
51  if ($this->checkSCORMPreconditions()) {
53  }
54 
55  $collection = new ilLPCollectionOfSCOs($this->obj_id, ilLPObjSettings::LP_MODE_SCORM);
56  if (count($collection->getPossibleItems()) > 0) {
57  return [
60  ];
61  }
62 
64  }
65 
66  if ($this->checkSCORMPreconditions()) {
67  return [
70  ];
71  }
72 
73  $collection = new ilLPCollectionOfSCOs($this->obj_id, ilLPObjSettings::LP_MODE_SCORM);
74  if (count($collection->getPossibleItems()) > 0) {
75  return [
79  ];
80  }
81 
82  return [
85  ];
86  }
static _lookupSubType(int $a_obj_id)
lookup subtype id (scorm, )
+ Here is the call graph for this function:

◆ isLPMember()

static ilScormLP::isLPMember ( array &  $a_res,
int  $a_usr_id,
array  $a_obj_ids 
)
staticprotected

Definition at line 114 of file class.ilScormLP.php.

References $DIC, and $ilDB.

114  : bool
115  {
116  global $DIC;
117 
118  $ilDB = $DIC->database();
119 
120  // subtype
121  $types = array();
122  $set = $ilDB->query("SELECT id,c_type" .
123  " FROM sahs_lm" .
124  " WHERE " . $ilDB->in("id", $a_obj_ids, false, "integer"));
125  while ($row = $ilDB->fetchAssoc($set)) {
126  $types[$row["c_type"]][] = $row["id"];
127  }
128 
129  // 2004
130  if (isset($types["scorm2004"])) {
131  $set = $ilDB->query("SELECT obj_id" .
132  " FROM sahs_user" .
133  " WHERE " . $ilDB->in("obj_id", $types["scorm2004"], false, "integer") .
134  " AND user_id = " . $ilDB->quote($a_usr_id, "integer"));
135  while ($row = $ilDB->fetchAssoc($set)) {
136  return true;
137  }
138  }
139 
140  // 1.2
141  if (isset($types["scorm"])) {
142  $set = $ilDB->query("SELECT obj_id" .
143  " FROM scorm_tracking" .
144  " WHERE " . $ilDB->in("obj_id", $types["scorm"], false, "integer") .
145  " AND user_id = " . $ilDB->quote($a_usr_id, "integer") .
146  " AND lvalue = " . $ilDB->quote("cmi.core.lesson_status", "text"));
147  while ($row = $ilDB->fetchAssoc($set)) {
148  return true;
149  }
150  }
151  return false;
152  }
global $DIC
Definition: shib_login.php:25

Field Documentation

◆ $precondition_cache

bool ilScormLP::$precondition_cache = null
protected

Definition at line 29 of file class.ilScormLP.php.

Referenced by checkSCORMPreconditions().


The documentation for this class was generated from the following file: