ILIAS  release_10 Revision v10.1-43-ga1241a92c2f
ilWebDAVMountInstructionsGUI Class Reference
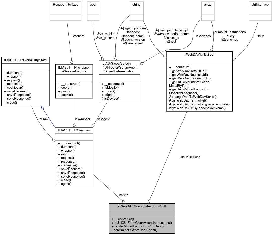
+ Collaboration diagram for ilWebDAVMountInstructionsGUI:

Public Member Functions

 __construct (protected ilWebDAVBaseMountInstructions $mount_instruction, protected ilLanguage $lang, protected UIServices $ui, Services $http)
 
 buildGUIFromGivenMountInstructions (array $mount_instructions, bool $render_async=false)
 
 renderMountInstructionsContent ()
 

Protected Attributes

ilWebDAVUriBuilder $uri_builder
 
Services $http
 

Private Member Functions

 determineOSfromUserAgent ()
 

Detailed Description

Constructor & Destructor Documentation

◆ __construct()

ilWebDAVMountInstructionsGUI::__construct ( protected ilWebDAVBaseMountInstructions  $mount_instruction,
protected ilLanguage  $lang,
protected UIServices  $ui,
Services  $http 
)

Definition at line 33 of file class.ilWebDAVMountInstructionsGUI.php.

References $http, ILIAS\FileDelivery\http(), and ILIAS\HTTP\Services\request().

38  {
39  $this->uri_builder = new ilWebDAVUriBuilder($http->request());
40  $this->http = $http;
41  }
static http()
Fetches the global http state from ILIAS.
+ Here is the call graph for this function:

Member Function Documentation

◆ buildGUIFromGivenMountInstructions()

ilWebDAVMountInstructionsGUI::buildGUIFromGivenMountInstructions ( array  $mount_instructions,
bool  $render_async = false 
)
Parameters
mixed[]$mount_instructions

Definition at line 46 of file class.ilWebDAVMountInstructionsGUI.php.

References $components, Vendor\Package\$f, $r, $text, determineOSfromUserAgent(), and ILIAS\Repository\ui().

Referenced by renderMountInstructionsContent().

46  : string
47  {
48  $os = $this->determineOSfromUserAgent();
49 
50  $f = $this->ui->factory();
51  $r = $this->ui->renderer();
52 
53  $components = [];
54 
55  $js_function_legacy = $f->legacy(
56  '<script>'
57  . 'il.UI.showMountInstructions = function (e, id){'
58  . "obj = $(e['target']);"
59  . "obj.siblings().removeClass('engaged disabled ilSubmitInactive').attr('aria-pressed', 'false');"
60  . "obj.siblings().removeAttr('disabled');"
61  . "obj.addClass('engaged ilSubmitInactive').attr('aria-pressed', 'true');"
62  . '$(".instructions").hide();'
63  . '$("#"+id).show();}</script>'
64  );
65 
66  if (count($mount_instructions) === 1) {
67  $content = $f->legacy("<div class='instructions'>" . array_shift($mount_instructions) . "</div>");
68 
69  return $render_async ? $r->renderAsync($content) : $r->render($content);
70  }
71 
72  $view_control_actions = [];
73 
74  $selected = array_key_first($mount_instructions);
75 
76  foreach ($mount_instructions as $title => $text) {
77  foreach ($os as $os_string) {
78  if (stristr($title, (string) $os_string) !== false) {
79  $selected = $title;
80  break 2;
81  }
82  }
83  }
84 
85  foreach ($mount_instructions as $title => $text) {
86  $hidden = $title == $selected ? '' : 'style="display: none;"';
87 
88  $legacy = $f->legacy("<div id='$title' class='instructions' $hidden>$text</div>")
89  ->withCustomSignal($title, "il.UI.showMountInstructions(event, '$title');");
90 
91  $view_control_actions[$title] = $legacy->getCustomSignal($title);
92 
93  $components[] = $legacy;
94  }
95 
96  $view_control = $f->viewControl()->mode($view_control_actions, "mount-instruction-buttons")->withActive(
97  $selected
98  );
99 
100  // Add view control and legacy add the beginning of the array (so they will be rendered first)
101  $header_components = [
102  $f->legacy("<div class='webdav-view-control'>"),
103  $view_control,
104  $f->legacy("</div>"),
105  $js_function_legacy
106  ];
107 
108  $components = array_merge($header_components, $components);
109 
110  return $render_async ? $r->renderAsync($components) : $r->render($components);
111  }
$components
$text
Definition: xapiexit.php:21
$r
+ Here is the call graph for this function:
+ Here is the caller graph for this function:

◆ determineOSfromUserAgent()

ilWebDAVMountInstructionsGUI::determineOSfromUserAgent ( )
private

Definition at line 138 of file class.ilWebDAVMountInstructionsGUI.php.

References ILIAS\FileDelivery\http().

Referenced by buildGUIFromGivenMountInstructions().

138  : array
139  {
140  $ua = $this->http->request()->getHeader('User-Agent')[0];
141 
142  if (stristr($ua, 'windows') !== false
143  || str_contains($ua, 'microsoft')) {
144  return ['win'];
145  }
146 
147  if (stristr($ua, 'darwin') !== false
148  || stristr($ua, 'macintosh') !== false) {
149  return ['mac', 'osx'];
150  }
151 
152  if (stristr($ua, 'linux') !== false
153  || stristr($ua, 'solaris') !== false
154  || stristr($ua, 'aix') !== false
155  || stristr($ua, 'unix') !== false
156  || stristr($ua, 'gvfs') !== false // nautilus browser uses this ID
157  ) {
158  return ['linux'];
159  }
160 
161  return ['unknown'];
162  }
static http()
Fetches the global http state from ILIAS.
+ Here is the call graph for this function:
+ Here is the caller graph for this function:

◆ renderMountInstructionsContent()

ilWebDAVMountInstructionsGUI::renderMountInstructionsContent ( )

Definition at line 113 of file class.ilWebDAVMountInstructionsGUI.php.

References buildGUIFromGivenMountInstructions(), and exit.

113  : void
114  {
115  try {
116  $instructions = $this->mount_instruction->getMountInstructionsAsArray();
117  } catch (InvalidArgumentException) {
118  $document_processor = new ilWebDAVMountInstructionsHtmlDocumentProcessor(
120  );
121  $instructions = $document_processor->processMountInstructions(
122  $this->lang->txt('webfolder_instructions_text')
123  );
124  $instructions = $this->mount_instruction->getMountInstructionsAsArray($instructions);
125  if ($instructions == '' || $instructions == '-webfolder_instructions_text-') {
126  $instructions = [
127  "<div class='alert alert-danger'>" . $this->lang->txt(
128  'error'
129  ) . ": " . $this->lang->txt('webdav_missing_lang') . "</div>"
130  ];
131  }
132  }
133 
134  echo $this->buildGUIFromGivenMountInstructions($instructions, true);
135  exit;
136  }
buildGUIFromGivenMountInstructions(array $mount_instructions, bool $render_async=false)
+ Here is the call graph for this function:

Field Documentation

◆ $http

Services ilWebDAVMountInstructionsGUI::$http
protected

Definition at line 31 of file class.ilWebDAVMountInstructionsGUI.php.

Referenced by __construct().

◆ $uri_builder

ilWebDAVUriBuilder ilWebDAVMountInstructionsGUI::$uri_builder
protected

Definition at line 30 of file class.ilWebDAVMountInstructionsGUI.php.


The documentation for this class was generated from the following file: