ILIAS  release_10 Revision v10.1-43-ga1241a92c2f
ilFileDataForumRCImplementation Class Reference
+ Inheritance diagram for ilFileDataForumRCImplementation:
+ Collaboration diagram for ilFileDataForumRCImplementation:

Public Member Functions

 __construct (private readonly int $obj_id=0, private int $pos_id=0)
 
 getObjId ()
 
 getPosId ()
 
 setPosId (int $posting_id)
 
 getForumPath ()
 
 getFilesOfPost ()
 
 moveFilesOfPost (int $new_frm_id=0)
 
 ilClone (int $new_obj_id, int $new_posting_id)
 
 delete (array $posting_ids_to_delete=null)
 
 storeUploadedFiles ()
 
 unlinkFile (string $filename)
 
 getFileDataByMD5Filename (string $hashed_filename)
 
 unlinkFilesByMD5Filenames ($hashed_filename_or_filenames)
 
 deliverFile (string $file)
 
 deliverZipFile ()
 
 importFileToCollection (string $path_to_file, ilForumPost $post)
 

Data Fields

const FORUM_PATH_RCID = 'RCID'
 

Private Member Functions

 getCurrentPosting (bool $use_cache=true)
 
 getPostingById (int $posting_id, bool $use_cache=true)
 
 getCurrentCollection ()
 
 getResourceIdByHash (string $hash)
 

Private Attributes

readonly ILIAS ResourceStorage Services $irss
 
readonly ILIAS FileUpload FileUpload $upload
 
array $collection_cache = []
 
array $posting_cache = []
 
readonly ilForumPostingFileStakeholder $stakeholder
 

Detailed Description

Definition at line 25 of file class.ilFileDataForumRCImplementation.php.

Constructor & Destructor Documentation

◆ __construct()

ilFileDataForumRCImplementation::__construct ( private readonly int  $obj_id = 0,
private int  $pos_id = 0 
)

Definition at line 37 of file class.ilFileDataForumRCImplementation.php.

References $DIC, and ILIAS\Repository\upload().

38  {
39  global $DIC;
40  $this->irss = $DIC->resourceStorage();
41  $this->upload = $DIC->upload();
42  $this->stakeholder = new ilForumPostingFileStakeholder();
43  }
global $DIC
Definition: shib_login.php:25
+ Here is the call graph for this function:

Member Function Documentation

◆ delete()

ilFileDataForumRCImplementation::delete ( array  $posting_ids_to_delete = null)
Parameters
list<int>|null$posting_ids_to_delete

Implements ilFileDataForumInterface.

Definition at line 139 of file class.ilFileDataForumRCImplementation.php.

References $stakeholder, and getPostingById().

139  : bool
140  {
141  if ($posting_ids_to_delete === null) {
142  return true;
143  }
144 
145  foreach ($posting_ids_to_delete as $post_id) {
146  $this->irss->collection()->remove(
147  $this->irss->collection()->id(
148  $this->getPostingById($post_id)->getRCID()
149  ),
151  true
152  );
153  }
154 
155  return true;
156  }
readonly ilForumPostingFileStakeholder $stakeholder
getPostingById(int $posting_id, bool $use_cache=true)
+ Here is the call graph for this function:

◆ deliverFile()

ilFileDataForumRCImplementation::deliverFile ( string  $file)

Implements ilFileDataForumInterface.

Definition at line 235 of file class.ilFileDataForumRCImplementation.php.

References getResourceIdByHash().

235  : void
236  {
237  $rid = $this->getResourceIdByHash($file);
238  if ($rid !== null) {
239  $this->irss->consume()->download($rid)->run();
240  }
241  }
+ Here is the call graph for this function:

◆ deliverZipFile()

ilFileDataForumRCImplementation::deliverZipFile ( )

Implements ilFileDataForumInterface.

Definition at line 243 of file class.ilFileDataForumRCImplementation.php.

References getCurrentCollection(), getCurrentPosting(), and ILIAS\FileDelivery\Delivery\returnASCIIFileName().

243  : bool
244  {
245  // https://mantis.ilias.de/view.php?id=39910
247  $this->getCurrentPosting()->getSubject() . '.zip'
248  );
249  $rcid = $this->getCurrentCollection()->getIdentification();
250 
251  $this->irss
252  ->consume()
253  ->downloadCollection($rcid, $zip_filename)
254  ->useRevisionTitlesForFileNames(false)
255  ->run();
256 
257  return true;
258  }
static returnASCIIFileName(string $original_filename)
Converts a UTF-8 filename to ASCII.
Definition: Delivery.php:502
+ Here is the call graph for this function:

◆ getCurrentCollection()

ilFileDataForumRCImplementation::getCurrentCollection ( )
private

Definition at line 59 of file class.ilFileDataForumRCImplementation.php.

References getCurrentPosting().

Referenced by deliverZipFile(), getFileDataByMD5Filename(), getFilesOfPost(), getResourceIdByHash(), ilClone(), storeUploadedFiles(), and unlinkFile().

60  {
61  return $this->collection_cache[$this->pos_id] ?? ($this->collection_cache[$this->pos_id] = $this->irss->collection(
62  )->get(
63  $this->irss->collection()->id(
64  $this->getCurrentPosting()->getRCID()
65  )
66  ));
67  }
+ Here is the call graph for this function:
+ Here is the caller graph for this function:

◆ getCurrentPosting()

ilFileDataForumRCImplementation::getCurrentPosting ( bool  $use_cache = true)
private

Definition at line 45 of file class.ilFileDataForumRCImplementation.php.

References getPostingById().

Referenced by deliverZipFile(), getCurrentCollection(), and storeUploadedFiles().

45  : ilForumPost
46  {
47  return $this->getPostingById($this->pos_id, $use_cache);
48  }
getPostingById(int $posting_id, bool $use_cache=true)
+ Here is the call graph for this function:
+ Here is the caller graph for this function:

◆ getFileDataByMD5Filename()

ilFileDataForumRCImplementation::getFileDataByMD5Filename ( string  $hashed_filename)
Returns
array{path: string, filename: string, clean_filename: string}|null

Implements ilFileDataForumInterface.

Definition at line 199 of file class.ilFileDataForumRCImplementation.php.

References getCurrentCollection().

199  : ?array
200  {
201  foreach ($this->getCurrentCollection()->getResourceIdentifications() as $identification) {
202  $revision = $this->irss->manage()->getCurrentRevision($identification);
203  if ($revision->getTitle() === $hashed_filename) {
204  $info = $revision->getInformation();
205  return [
206  'path' => '',
207  'filename' => $info->getTitle(),
208  'clean_filename' => $info->getTitle()
209  ];
210  }
211  }
212 
213  return null;
214  }
+ Here is the call graph for this function:

◆ getFilesOfPost()

ilFileDataForumRCImplementation::getFilesOfPost ( )
Returns
array<string, array{path: string, md5: string, name: string, size: int, ctime: string}>

Implements ilFileDataForumInterface.

Definition at line 104 of file class.ilFileDataForumRCImplementation.php.

References getCurrentCollection().

104  : array
105  {
106  $files = [];
107  foreach ($this->getCurrentCollection()->getResourceIdentifications() as $identification) {
108  $revision = $this->irss->manage()->getCurrentRevision($identification);
109  $info = $revision->getInformation();
110  $files[$info->getTitle()] = [
111  'path' => $this->irss->consume()->stream($identification)->getStream()->getMetadata('uri'),
112  'md5' => $revision->getTitle(),
113  'name' => $info->getTitle(),
114  'size' => $info->getSize(),
115  'ctime' => $info->getCreationDate()->format('Y-m-d H:i:s')
116  ];
117  }
118 
119  return $files;
120  }
+ Here is the call graph for this function:

◆ getForumPath()

ilFileDataForumRCImplementation::getForumPath ( )

Implements ilFileDataForumInterface.

Definition at line 96 of file class.ilFileDataForumRCImplementation.php.

96  : string
97  {
98  return self::FORUM_PATH_RCID;
99  }

◆ getObjId()

ilFileDataForumRCImplementation::getObjId ( )

Implements ilFileDataForumInterface.

Definition at line 81 of file class.ilFileDataForumRCImplementation.php.

81  : int
82  {
83  return $this->obj_id;
84  }

◆ getPosId()

ilFileDataForumRCImplementation::getPosId ( )

Implements ilFileDataForumInterface.

Definition at line 86 of file class.ilFileDataForumRCImplementation.php.

86  : int
87  {
88  return $this->pos_id;
89  }

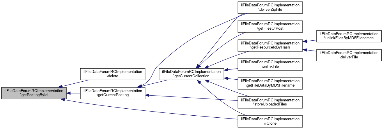
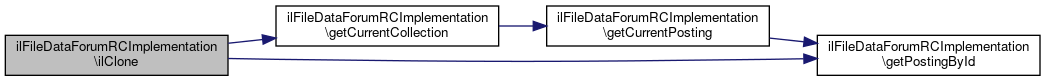
◆ getPostingById()

ilFileDataForumRCImplementation::getPostingById ( int  $posting_id,
bool  $use_cache = true 
)
private

Definition at line 50 of file class.ilFileDataForumRCImplementation.php.

Referenced by delete(), getCurrentPosting(), and ilClone().

50  : ilForumPost
51  {
52  if ($use_cache && isset($this->posting_cache[$posting_id])) {
53  return $this->posting_cache[$posting_id];
54  }
55 
56  return $this->posting_cache[$posting_id] = new ilForumPost($posting_id);
57  }
+ Here is the caller graph for this function:

◆ getResourceIdByHash()

ilFileDataForumRCImplementation::getResourceIdByHash ( string  $hash)
private

Definition at line 69 of file class.ilFileDataForumRCImplementation.php.

References getCurrentCollection().

Referenced by deliverFile(), and unlinkFilesByMD5Filenames().

70  {
71  foreach ($this->getCurrentCollection()->getResourceIdentifications() as $identification) {
72  $revision = $this->irss->manage()->getCurrentRevision($identification);
73  if ($revision->getTitle() === $hash) {
74  return $identification;
75  }
76  }
77 
78  return null;
79  }
+ Here is the call graph for this function:
+ Here is the caller graph for this function:

◆ ilClone()

ilFileDataForumRCImplementation::ilClone ( int  $new_obj_id,
int  $new_posting_id 
)

Implements ilFileDataForumInterface.

Definition at line 128 of file class.ilFileDataForumRCImplementation.php.

References getCurrentCollection(), and getPostingById().

128  : bool
129  {
130  $current_collection_id = $this->getCurrentCollection()->getIdentification();
131  $new_collection_id = $this->irss->collection()->clone($current_collection_id);
132  $new_posting = $this->getPostingById($new_posting_id);
133  $new_posting->setRCID($new_collection_id->serialize());
134  $new_posting->update();
135 
136  return true;
137  }
getPostingById(int $posting_id, bool $use_cache=true)
+ Here is the call graph for this function:

◆ importFileToCollection()

ilFileDataForumRCImplementation::importFileToCollection ( string  $path_to_file,
ilForumPost  $post 
)

Definition at line 260 of file class.ilFileDataForumRCImplementation.php.

References ilForumPost\getRCID(), ilForumPost\NO_RCID, ilForumPost\setRCID(), and ilForumPost\update().

260  : void
261  {
262  if ($post->getRCID() === ilForumPost::NO_RCID || empty($post->getRCID())) {
263  $rcid = $this->irss->collection()->id();
264  $post->setRCID($rcid->serialize());
265  $post->update();
266  } else {
267  $rcid = $this->irss->collection()->id($post->getRCID());
268  }
269 
270  $collection = $this->irss->collection()->get($rcid);
271  $rid = $this->irss->manage()->stream(
272  Streams::ofResource(fopen($path_to_file, 'rb')),
273  $this->stakeholder,
274  md5(basename($path_to_file))
275  );
276  $collection->add($rid);
277  $this->irss->collection()->store($collection);
278  }
setRCID(string $rcid)
+ Here is the call graph for this function:

◆ moveFilesOfPost()

ilFileDataForumRCImplementation::moveFilesOfPost ( int  $new_frm_id = 0)

Implements ilFileDataForumInterface.

Definition at line 122 of file class.ilFileDataForumRCImplementation.php.

122  : bool
123  {
124  // nothing to do here since collections are related to the post
125  return true;
126  }

◆ setPosId()

ilFileDataForumRCImplementation::setPosId ( int  $posting_id)

Implements ilFileDataForumInterface.

Definition at line 91 of file class.ilFileDataForumRCImplementation.php.

91  : void
92  {
93  $this->pos_id = $posting_id;
94  }

◆ storeUploadedFiles()

ilFileDataForumRCImplementation::storeUploadedFiles ( )

Implements ilFileDataForumInterface.

Definition at line 158 of file class.ilFileDataForumRCImplementation.php.

References getCurrentCollection(), getCurrentPosting(), and ILIAS\Repository\upload().

158  : bool
159  {
160  if (!$this->upload->hasBeenProcessed()) {
161  $this->upload->process();
162  }
163  $collection = $this->getCurrentCollection();
164 
165  foreach ($this->upload->getResults() as $result) {
166  if (!$result->isOK()) {
167  continue;
168  }
169  $rid = $this->irss->manage()->upload(
170  $result,
171  $this->stakeholder,
172  md5($result->getName())
173  );
174  $collection->add($rid);
175  }
176  $this->irss->collection()->store($collection);
177  $posting = $this->getCurrentPosting(false);
178  $posting->setRCID($collection->getIdentification()->serialize());
179  $posting->update();
180 
181  return true;
182  }
+ Here is the call graph for this function:

◆ unlinkFile()

ilFileDataForumRCImplementation::unlinkFile ( string  $filename)

Implements ilFileDataForumInterface.

Definition at line 184 of file class.ilFileDataForumRCImplementation.php.

References getCurrentCollection().

184  : bool
185  {
186  foreach ($this->getCurrentCollection()->getResourceIdentifications() as $identification) {
187  $revision = $this->irss->manage()->getCurrentRevision($identification);
188  if ($revision->getTitle() === md5($filename)) {
189  $this->irss->manage()->remove($identification, $this->stakeholder);
190  }
191  }
192 
193  return true;
194  }
$filename
Definition: buildRTE.php:78
+ Here is the call graph for this function:

◆ unlinkFilesByMD5Filenames()

ilFileDataForumRCImplementation::unlinkFilesByMD5Filenames (   $hashed_filename_or_filenames)
Parameters
string|string[]$hashed_filename_or_filenames

Implements ilFileDataForumInterface.

Definition at line 219 of file class.ilFileDataForumRCImplementation.php.

References getResourceIdByHash().

219  : bool
220  {
221  $hashes = is_array($hashed_filename_or_filenames)
222  ? $hashed_filename_or_filenames
223  : [$hashed_filename_or_filenames];
224 
225  foreach ($hashes as $hash) {
226  $identification = $this->getResourceIdByHash($hash);
227  if ($identification !== null) {
228  $this->irss->manage()->remove($identification, $this->stakeholder);
229  }
230  }
231 
232  return true;
233  }
+ Here is the call graph for this function:

Field Documentation

◆ $collection_cache

array ilFileDataForumRCImplementation::$collection_cache = []
private

Definition at line 32 of file class.ilFileDataForumRCImplementation.php.

◆ $irss

readonly ILIAS ResourceStorage Services ilFileDataForumRCImplementation::$irss
private

Definition at line 29 of file class.ilFileDataForumRCImplementation.php.

◆ $posting_cache

array ilFileDataForumRCImplementation::$posting_cache = []
private

Definition at line 34 of file class.ilFileDataForumRCImplementation.php.

◆ $stakeholder

readonly ilForumPostingFileStakeholder ilFileDataForumRCImplementation::$stakeholder
private

Definition at line 35 of file class.ilFileDataForumRCImplementation.php.

Referenced by delete().

◆ $upload

readonly ILIAS FileUpload FileUpload ilFileDataForumRCImplementation::$upload
private

Definition at line 30 of file class.ilFileDataForumRCImplementation.php.

◆ FORUM_PATH_RCID

const ilFileDataForumRCImplementation::FORUM_PATH_RCID = 'RCID'

Definition at line 27 of file class.ilFileDataForumRCImplementation.php.


The documentation for this class was generated from the following file: