ILIAS  release_4-4 Revision
Spreadsheet_Excel_Writer_Worksheet Class Reference
+ Inheritance diagram for Spreadsheet_Excel_Writer_Worksheet:
+ Collaboration diagram for Spreadsheet_Excel_Writer_Worksheet:

Public Member Functions

 Spreadsheet_Excel_Writer_Worksheet ($BIFF_version, $name, $index, &$activesheet, &$firstsheet, &$str_total, &$str_unique, &$str_table, &$url_format, &$parser, $tmp_dir)
 Constructor. More...
 
 _initialize ()
 Open a tmp file to store the majority of the Worksheet data. More...
 
 close ($sheetnames)
 Add data to the beginning of the workbook (note the reverse order) and to the end of the workbook. More...
 
 getName ()
 Retrieve the worksheet name. More...
 
 getData ()
 Retrieves data from memory in one chunk, or from disk in $buffer sized chunks. More...
 
 setMerge ($first_row, $first_col, $last_row, $last_col)
 Sets a merged cell range. More...
 
 select ()
 Set this worksheet as a selected worksheet, i.e. More...
 
 activate ()
 Set this worksheet as the active worksheet, i.e. More...
 
 setFirstSheet ()
 Set this worksheet as the first visible sheet. More...
 
 protect ($password)
 Set the worksheet protection flag to prevent accidental modification and to hide formulas if the locked and hidden format properties have been set. More...
 
 setColumn ($firstcol, $lastcol, $width, $format=null, $hidden=0, $level=0)
 Set the width of a single column or a range of columns. More...
 
 setSelection ($first_row, $first_column, $last_row, $last_column)
 Set which cell or cells are selected in a worksheet. More...
 
 freezePanes ($panes)
 Set panes and mark them as frozen. More...
 
 thawPanes ($panes)
 Set panes and mark them as unfrozen. More...
 
 setPortrait ()
 Set the page orientation as portrait. More...
 
 setLandscape ()
 Set the page orientation as landscape. More...
 
 setPaper ($size=0)
 Set the paper type. More...
 
 setHeader ($string, $margin=0.50)
 Set the page header caption and optional margin. More...
 
 setFooter ($string, $margin=0.50)
 Set the page footer caption and optional margin. More...
 
 centerHorizontally ($center=1)
 Center the page horinzontally. More...
 
 centerVertically ($center=1)
 Center the page vertically. More...
 
 setMargins ($margin)
 Set all the page margins to the same value in inches. More...
 
 setMargins_LR ($margin)
 Set the left and right margins to the same value in inches. More...
 
 setMargins_TB ($margin)
 Set the top and bottom margins to the same value in inches. More...
 
 setMarginLeft ($margin=0.75)
 Set the left margin in inches. More...
 
 setMarginRight ($margin=0.75)
 Set the right margin in inches. More...
 
 setMarginTop ($margin=1.00)
 Set the top margin in inches. More...
 
 setMarginBottom ($margin=1.00)
 Set the bottom margin in inches. More...
 
 repeatRows ($first_row, $last_row=null)
 Set the rows to repeat at the top of each printed page. More...
 
 repeatColumns ($first_col, $last_col=null)
 Set the columns to repeat at the left hand side of each printed page. More...
 
 printArea ($first_row, $first_col, $last_row, $last_col)
 Set the area of each worksheet that will be printed. More...
 
 hideGridlines ()
 Set the option to hide gridlines on the printed page. More...
 
 hideScreenGridlines ()
 Set the option to hide gridlines on the worksheet (as seen on the screen). More...
 
 printRowColHeaders ($print=1)
 Set the option to print the row and column headers on the printed page. More...
 
 fitToPages ($width, $height)
 Set the vertical and horizontal number of pages that will define the maximum area printed. More...
 
 setHPagebreaks ($breaks)
 Store the horizontal page breaks on a worksheet (for printing). More...
 
 setVPagebreaks ($breaks)
 Store the vertical page breaks on a worksheet (for printing). More...
 
 setZoom ($scale=100)
 Set the worksheet zoom factor. More...
 
 setPrintScale ($scale=100)
 Set the scale factor for the printed page. More...
 
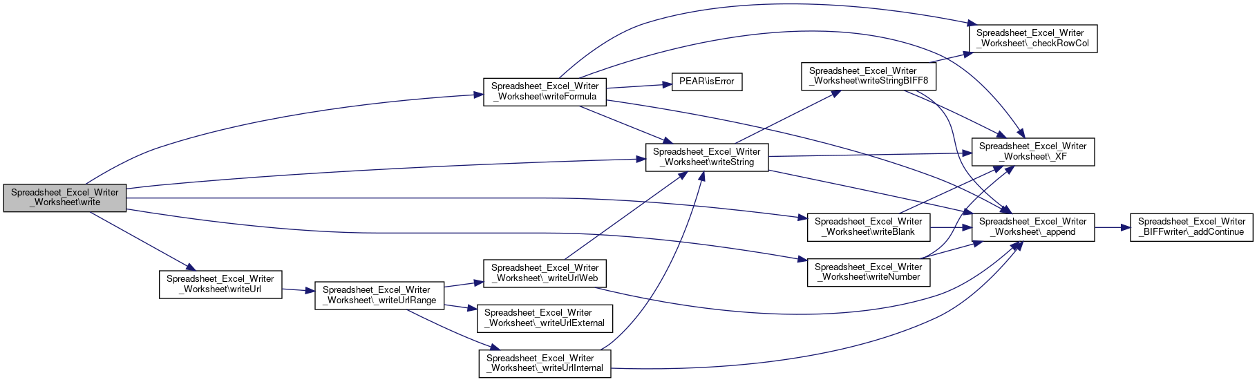
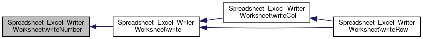
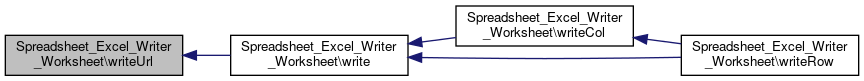
 write ($row, $col, $token, $format=null)
 Map to the appropriate write method acording to the token recieved. More...
 
 writeRow ($row, $col, $val, $format=null)
 Write an array of values as a row. More...
 
 writeCol ($row, $col, $val, $format=null)
 Write an array of values as a column. More...
 
 _XF (&$format)
 Returns an index to the XF record in the workbook. More...
 
 _append ($data)
 Store Worksheet data in memory using the parent's class append() or to a temporary file, the default. More...
 
 _substituteCellref ($cell)
 Substitute an Excel cell reference in A1 notation for zero based row and column values in an argument list. More...
 
 _cellToRowcol ($cell)
 Convert an Excel cell reference in A1 notation to a zero based row and column reference; converts C1 to (0, 2). More...
 
 _encodePassword ($plaintext)
 Based on the algorithm provided by Daniel Rentz of OpenOffice. More...
 
 setOutline ($visible=true, $symbols_below=true, $symbols_right=true, $auto_style=false)
 This method sets the properties for outlining and grouping. More...
 
 writeNumber ($row, $col, $num, $format=null)
 Write a double to the specified row and column (zero indexed). More...
 
 writeString ($row, $col, $str, $format=null)
 Write a string to the specified row and column (zero indexed). More...
 
 setInputEncoding ($encoding)
 Sets Input Encoding for writing strings. More...
 
 writeStringBIFF8 ($row, $col, $str, $format=null)
 Write a string to the specified row and column (zero indexed). More...
 
 _checkRowCol ($row, $col)
 Check row and col before writing to a cell, and update the sheet's dimensions accordingly. More...
 
 writeNote ($row, $col, $note)
 Writes a note associated with the cell given by the row and column. More...
 
 writeBlank ($row, $col, $format)
 Write a blank cell to the specified row and column (zero indexed). More...
 
 writeFormula ($row, $col, $formula, $format=null)
 Write a formula to the specified row and column (zero indexed). More...
 
 writeUrl ($row, $col, $url, $string='', $format=null)
 Write a hyperlink. More...
 
 _writeUrlRange ($row1, $col1, $row2, $col2, $url, $string='', $format=null)
 This is the more general form of writeUrl(). More...
 
 _writeUrlWeb ($row1, $col1, $row2, $col2, $url, $str, $format=null)
 Used to write http, ftp and mailto hyperlinks. More...
 
 _writeUrlInternal ($row1, $col1, $row2, $col2, $url, $str, $format=null)
 Used to write internal reference hyperlinks such as "Sheet1!A1". More...
 
 _writeUrlExternal ($row1, $col1, $row2, $col2, $url, $str, $format=null)
 Write links to external directory names such as 'c:.xls', c:.xls::Sheet1!A1', '../../foo.xls'. More...
 
 setRow ($row, $height, $format=null, $hidden=false, $level=0)
 This method is used to set the height and format for a row. More...
 
 _storeDimensions ()
 Writes Excel DIMENSIONS to define the area in which there is data. More...
 
 _storeWindow2 ()
 Write BIFF record Window2. More...
 
 _storeDefcol ()
 Write BIFF record DEFCOLWIDTH if COLINFO records are in use. More...
 
 _storeColinfo ($col_array)
 Write BIFF record COLINFO to define column widths. More...
 
 _storeSelection ($array)
 Write BIFF record SELECTION. More...
 
 _storeMergedCells ()
 Store the MERGEDCELLS record for all ranges of merged cells. More...
 
 _storeExterncount ($count)
 Write BIFF record EXTERNCOUNT to indicate the number of external sheet references in a worksheet. More...
 
 _storeExternsheet ($sheetname)
 Writes the Excel BIFF EXTERNSHEET record. More...
 
 _storePanes ($panes)
 Writes the Excel BIFF PANE record. More...
 
 _storeSetup ()
 Store the page setup SETUP BIFF record. More...
 
 _storeHeader ()
 Store the header caption BIFF record. More...
 
 _storeFooter ()
 Store the footer caption BIFF record. More...
 
 _storeHcenter ()
 Store the horizontal centering HCENTER BIFF record. More...
 
 _storeVcenter ()
 Store the vertical centering VCENTER BIFF record. More...
 
 _storeMarginLeft ()
 Store the LEFTMARGIN BIFF record. More...
 
 _storeMarginRight ()
 Store the RIGHTMARGIN BIFF record. More...
 
 _storeMarginTop ()
 Store the TOPMARGIN BIFF record. More...
 
 _storeMarginBottom ()
 Store the BOTTOMMARGIN BIFF record. More...
 
 mergeCells ($first_row, $first_col, $last_row, $last_col)
 Merges the area given by its arguments. More...
 
 _storePrintHeaders ()
 Write the PRINTHEADERS BIFF record. More...
 
 _storePrintGridlines ()
 Write the PRINTGRIDLINES BIFF record. More...
 
 _storeGridset ()
 Write the GRIDSET BIFF record. More...
 
 _storeGuts ()
 Write the GUTS BIFF record. More...
 
 _storeWsbool ()
 Write the WSBOOL BIFF record, mainly for fit-to-page. More...
 
 _storeHbreak ()
 Write the HORIZONTALPAGEBREAKS BIFF record. More...
 
 _storeVbreak ()
 Write the VERTICALPAGEBREAKS BIFF record. More...
 
 _storeProtect ()
 Set the Biff PROTECT record to indicate that the worksheet is protected. More...
 
 _storePassword ()
 Write the worksheet PASSWORD record. More...
 
 insertBitmap ($row, $col, $bitmap, $x=0, $y=0, $scale_x=1, $scale_y=1)
 Insert a 24bit bitmap image in a worksheet. More...
 
 _positionImage ($col_start, $row_start, $x1, $y1, $width, $height)
 Calculate the vertices that define the position of the image as required by the OBJ record. More...
 
 _sizeCol ($col)
 Convert the width of a cell from user's units to pixels. More...
 
 _sizeRow ($row)
 Convert the height of a cell from user's units to pixels. More...
 
 _storeObjPicture ($colL, $dxL, $rwT, $dyT, $colR, $dxR, $rwB, $dyB)
 Store the OBJ record that precedes an IMDATA record. More...
 
 _processBitmap ($bitmap)
 Convert a 24 bit bitmap into the modified internal format used by Windows. More...
 
 _storeZoom ()
 Store the window zoom factor. More...
 
 setValidation ($row1, $col1, $row2, $col2, &$validator)
 FIXME: add comments. More...
 
 _storeDataValidity ()
 Store the DVAL and DV records. More...
 
- Public Member Functions inherited from Spreadsheet_Excel_Writer_BIFFwriter
 Spreadsheet_Excel_Writer_BIFFwriter ()
 Constructor. More...
 
 _setByteOrder ()
 Determine the byte order and store it as class data to avoid recalculating it for each call to new(). More...
 
 _prepend ($data)
 General storage function. More...
 
 _append ($data)
 General storage function. More...
 
 _storeBof ($type)
 Writes Excel BOF record to indicate the beginning of a stream or sub-stream in the BIFF file. More...
 
 _storeEof ()
 Writes Excel EOF record to indicate the end of a BIFF stream. More...
 
 _addContinue ($data)
 Excel limits the size of BIFF records. More...
 
 setTempDir ($dir)
 Sets the temp dir used for storing the OLE file. More...
 
- Public Member Functions inherited from PEAR
 PEAR ($error_class=null)
 Constructor. More...
 
 _PEAR ()
 Destructor (the emulated type of...). More...
 
getStaticProperty ($class, $var)
 If you have a class that's mostly/entirely static, and you need static properties, you can use this method to simulate them. More...
 
 registerShutdownFunc ($func, $args=array())
 Use this function to register a shutdown method for static classes. More...
 
 isError ($data, $code=null)
 Tell whether a value is a PEAR error. More...
 
 setErrorHandling ($mode=null, $options=null)
 Sets how errors generated by this object should be handled. More...
 
 expectError ($code=' *')
 This method is used to tell which errors you expect to get. More...
 
 popExpect ()
 This method pops one element off the expected error codes stack. More...
 
 _checkDelExpect ($error_code)
 This method checks unsets an error code if available. More...
 
 delExpect ($error_code)
 This method deletes all occurences of the specified element from the expected error codes stack. More...
 
raiseError ($message=null, $code=null, $mode=null, $options=null, $userinfo=null, $error_class=null, $skipmsg=false)
 This method is a wrapper that returns an instance of the configured error class with this object's default error handling applied. More...
 
throwError ($message=null, $code=null, $userinfo=null)
 Simpler form of raiseError with fewer options. More...
 
 staticPushErrorHandling ($mode, $options=null)
 
 staticPopErrorHandling ()
 
 pushErrorHandling ($mode, $options=null)
 Push a new error handler on top of the error handler options stack. More...
 
 popErrorHandling ()
 Pop the last error handler used. More...
 
 loadExtension ($ext)
 OS independant PHP extension load. More...
 

Data Fields

 $name
 
 $index
 
 $_url_format
 
 $_parser
 
 $_filehandle
 
 $_using_tmpfile
 
 $_xls_rowmax
 
 $_xls_colmax
 
 $_xls_strmax
 
 $_dim_rowmin
 
 $_dim_rowmax
 
 $_dim_colmin
 
 $_dim_colmax
 
 $_colinfo
 
 $_selection
 
 $_panes
 
 $_active_pane
 
 $_frozen
 
 $selected
 
 $_paper_size
 
 $_orientation
 
 $_header
 
 $_footer
 
 $_hcenter
 
 $_vcenter
 
 $_margin_head
 
 $_margin_foot
 
 $_margin_left
 
 $_margin_right
 
 $_margin_top
 
 $_margin_bottom
 
 $title_rowmin
 
 $title_rowmax
 
 $title_colmin
 
 $print_rowmin
 
 $print_rowmax
 
 $print_colmin
 
 $print_colmax
 
 $_outline_on
 
 $_outline_style
 
 $_outline_below
 
 $_outline_right
 
 $_outline_row_level
 
 $_fit_page
 
 $_fit_width
 
 $_fit_height
 
 $_str_total
 
 $_str_unique
 
 $_str_table
 
 $_merged_ranges
 
 $_input_encoding
 
 $record = 0x01B8
 
 $length = 0x00000
 
if(! $format) $url = preg_replace('/^external:/', '', $url)
 
 $url = preg_replace('/\//', "\\", $url)
 
if($str=='') $str_error = $this->writeString($row1, $col1, $str, $format)
 
if(($str_error==-2) or($str_error==-3)) $absolute = 0x02
 
if(!preg_match("/\", $url)) if(preg_match("/^\\", $url) $link_type ) = 0x01 | $absolute
 
 $dir_long = $url
 
if(preg_match("/\", $url)) $link_type = pack("V", $link_type)
 
 $up_count = preg_match_all("/\.\.\\\/", $dir_long, $useless)
 
 $dir_short = preg_replace("/\.\.\\\/", '', $dir_long) . "\0"
 
 $dir_short_len = pack("V", strlen($dir_short) )
 
 $dir_long_len = pack("V", strlen($dir_long) )
 
 $stream_len = pack("V", 0)
 
 $unknown1 = pack("H*",'D0C9EA79F9BACE118C8200AA004BA90B02000000' )
 
 $unknown2 = pack("H*",'0303000000000000C000000000000046' )
 
 $unknown3 = pack("H*",'FFFFADDE000000000000000000000000000000000000000')
 
 $unknown4 = pack("v", 0x03 )
 
 $data
 
 $header = pack("vv", $record, $length)
 
- Data Fields inherited from Spreadsheet_Excel_Writer_BIFFwriter
 $_BIFF_version = 0x0500
 
 $_byte_order
 
 $_data
 
 $_datasize
 
 $_limit
 
 $_tmp_dir
 
- Data Fields inherited from PEAR
 $_debug = false
 
 $_default_error_mode = null
 
 $_default_error_options = null
 
 $_default_error_handler = ''
 
 $_error_class = 'PEAR_Error'
 
 $_expected_errors = array()
 

Detailed Description

Definition at line 46 of file Worksheet.php.

Member Function Documentation

◆ _append()

Spreadsheet_Excel_Writer_Worksheet::_append (   $data)

Store Worksheet data in memory using the parent's class append() or to a temporary file, the default.

private

Parameters
string$dataThe binary data to append

Definition at line 1274 of file Worksheet.php.

References $data, and Spreadsheet_Excel_Writer_BIFFwriter\_addContinue().

Referenced by _storeDataValidity(), _storeMergedCells(), _storeObjPicture(), _storePanes(), _storeSelection(), _storeWindow2(), _storeZoom(), _writeUrlInternal(), _writeUrlWeb(), insertBitmap(), mergeCells(), setRow(), writeBlank(), writeFormula(), writeNote(), writeNumber(), writeString(), and writeStringBIFF8().

1275  {
1276  if ($this->_using_tmpfile) {
1277  // Add CONTINUE records if necessary
1278  if (strlen($data) > $this->_limit) {
1279  $data = $this->_addContinue($data);
1280  }
1281  fwrite($this->_filehandle, $data);
1282  $this->_datasize += strlen($data);
1283  } else {
1284  parent::_append($data);
1285  }
1286  }
_addContinue($data)
Excel limits the size of BIFF records.
Definition: BIFFwriter.php:219
+ Here is the call graph for this function:
+ Here is the caller graph for this function:

◆ _cellToRowcol()

Spreadsheet_Excel_Writer_Worksheet::_cellToRowcol (   $cell)

Convert an Excel cell reference in A1 notation to a zero based row and column reference; converts C1 to (0, 2).

private

Parameters
string$cellThe cell reference.
Returns
array containing (row, column)

Definition at line 1334 of file Worksheet.php.

References $row.

Referenced by _substituteCellref().

1335  {
1336  preg_match("/\$?([A-I]?[A-Z])\$?(\d+)/",$cell,$match);
1337  $col = $match[1];
1338  $row = $match[2];
1339 
1340  // Convert base26 column string to number
1341  $chars = split('', $col);
1342  $expn = 0;
1343  $col = 0;
1344 
1345  while ($chars) {
1346  $char = array_pop($chars); // LS char first
1347  $col += (ord($char) -ord('A') +1) * pow(26,$expn);
1348  $expn++;
1349  }
1350 
1351  // Convert 1-index to zero-index
1352  $row--;
1353  $col--;
1354 
1355  return(array($row, $col));
1356  }
+ Here is the caller graph for this function:

◆ _checkRowCol()

Spreadsheet_Excel_Writer_Worksheet::_checkRowCol (   $row,
  $col 
)

Check row and col before writing to a cell, and update the sheet's dimensions accordingly.

private

Parameters
integer$rowZero indexed row
integer$colZero indexed column
Returns
boolean true for success, false if row and/or col are grester then maximums allowed.

Definition at line 1610 of file Worksheet.php.

References $row.

Referenced by writeFormula(), and writeStringBIFF8().

1611  {
1612  if ($row >= $this->_xls_rowmax) {
1613  return false;
1614  }
1615  if ($col >= $this->_xls_colmax) {
1616  return false;
1617  }
1618  if ($row < $this->_dim_rowmin) {
1619  $this->_dim_rowmin = $row;
1620  }
1621  if ($row > $this->_dim_rowmax) {
1622  $this->_dim_rowmax = $row;
1623  }
1624  if ($col < $this->_dim_colmin) {
1625  $this->_dim_colmin = $col;
1626  }
1627  if ($col > $this->_dim_colmax) {
1628  $this->_dim_colmax = $col;
1629  }
1630  return true;
1631  }
+ Here is the caller graph for this function:

◆ _encodePassword()

Spreadsheet_Excel_Writer_Worksheet::_encodePassword (   $plaintext)

Based on the algorithm provided by Daniel Rentz of OpenOffice.

private

Parameters
string$plaintextThe password to be encoded in plaintext.
Returns
string The encoded password

Definition at line 1365 of file Worksheet.php.

Referenced by protect().

1366  {
1367  $password = 0x0000;
1368  $i = 1; // char position
1369 
1370  // split the plain text password in its component characters
1371  $chars = preg_split('//', $plaintext, -1, PREG_SPLIT_NO_EMPTY);
1372  foreach ($chars as $char) {
1373  $value = ord($char) << $i; // shifted ASCII value
1374  $rotated_bits = $value >> 15; // rotated bits beyond bit 15
1375  $value &= 0x7fff; // first 15 bits
1376  $password ^= ($value | $rotated_bits);
1377  $i++;
1378  }
1379 
1380  $password ^= strlen($plaintext);
1381  $password ^= 0xCE4B;
1382 
1383  return($password);
1384  }
+ Here is the caller graph for this function:

◆ _initialize()

Spreadsheet_Excel_Writer_Worksheet::_initialize ( )

Open a tmp file to store the majority of the Worksheet data.

If this fails, for example due to write permissions, store the data in memory. This can be slow for large files.

private

Definition at line 478 of file Worksheet.php.

Referenced by Spreadsheet_Excel_Writer_Worksheet().

479  {
480  if ($this->_using_tmpfile == false) {
481  return;
482  }
483 
484  if ($this->_tmp_dir === '' && ini_get('open_basedir') === false) {
485  // open_basedir restriction in effect - store data in memory
486  // ToDo: Let the error actually have an effect somewhere
487  $this->_using_tmpfile = false;
488  return new PEAR_Error('Temp file could not be opened since open_basedir restriction in effect - please use setTmpDir() - using memory storage instead');
489  }
490 
491  // Open tmp file for storing Worksheet data
492  if ($this->_tmp_dir === '') {
493  $fh = tmpfile();
494  } else {
495  // For people with open base dir restriction
496  $tmpfilename = tempnam($this->_tmp_dir, "Spreadsheet_Excel_Writer");
497  $fh = @fopen($tmpfilename, "w+b");
498  }
499 
500  if ($fh === false) {
501  // If tmpfile() fails store data in memory
502  $this->_using_tmpfile = false;
503  } else {
504  // Store filehandle
505  $this->_filehandle = $fh;
506  }
507  }
+ Here is the caller graph for this function:

◆ _positionImage()

Spreadsheet_Excel_Writer_Worksheet::_positionImage (   $col_start,
  $row_start,
  $x1,
  $y1,
  $width,
  $height 
)

Calculate the vertices that define the position of the image as required by the OBJ record.

+---------—+---------—+ | A | B | +--—+---------—+---------—+ | |(x1,y1) | | | 1 |(A1)._______|______ | | | | | | | | | | | +--—+-—| BITMAP |--—+ | | | | | | 2 | |______________. | | | | (B2)| | | | (x2,y2)| +-— +---------—+---------—+

Example of a bitmap that covers some of the area from cell A1 to cell B2.

Based on the width and height of the bitmap we need to calculate 8 vars: $col_start, $row_start, $col_end, $row_end, $x1, $y1, $x2, $y2. The width and height of the cells are also variable and have to be taken into account. The values of $col_start and $row_start are passed in from the calling function. The values of $col_end and $row_end are calculated by subtracting the width and height of the bitmap from the width and height of the underlying cells. The vertices are expressed as a percentage of the underlying cell width as follows (rhs values are in pixels):

  x1 = X / W *1024
  y1 = Y / H *256
  x2 = (X-1) / W *1024
  y2 = (Y-1) / H *256

  Where:  X is distance from the left side of the underlying cell
          Y is distance from the top of the underlying cell
          W is the width of the cell
          H is the height of the cell

private

Note
the SDK incorrectly states that the height should be expressed as a percentage of 1024.
Parameters
integer$col_startCol containing upper left corner of object
integer$row_startRow containing top left corner of object
integer$x1Distance to left side of object
integer$y1Distance to top of object
integer$widthWidth of image frame
integer$heightHeight of image frame

Definition at line 3192 of file Worksheet.php.

References _sizeCol(), _sizeRow(), and _storeObjPicture().

Referenced by insertBitmap().

3193  {
3194  // Initialise end cell to the same as the start cell
3195  $col_end = $col_start; // Col containing lower right corner of object
3196  $row_end = $row_start; // Row containing bottom right corner of object
3197 
3198  // Zero the specified offset if greater than the cell dimensions
3199  if ($x1 >= $this->_sizeCol($col_start)) {
3200  $x1 = 0;
3201  }
3202  if ($y1 >= $this->_sizeRow($row_start)) {
3203  $y1 = 0;
3204  }
3205 
3206  $width = $width + $x1 -1;
3207  $height = $height + $y1 -1;
3208 
3209  // Subtract the underlying cell widths to find the end cell of the image
3210  while ($width >= $this->_sizeCol($col_end)) {
3211  $width -= $this->_sizeCol($col_end);
3212  $col_end++;
3213  }
3214 
3215  // Subtract the underlying cell heights to find the end cell of the image
3216  while ($height >= $this->_sizeRow($row_end)) {
3217  $height -= $this->_sizeRow($row_end);
3218  $row_end++;
3219  }
3220 
3221  // Bitmap isn't allowed to start or finish in a hidden cell, i.e. a cell
3222  // with zero eight or width.
3223  //
3224  if ($this->_sizeCol($col_start) == 0) {
3225  return;
3226  }
3227  if ($this->_sizeCol($col_end) == 0) {
3228  return;
3229  }
3230  if ($this->_sizeRow($row_start) == 0) {
3231  return;
3232  }
3233  if ($this->_sizeRow($row_end) == 0) {
3234  return;
3235  }
3236 
3237  // Convert the pixel values to the percentage value expected by Excel
3238  $x1 = $x1 / $this->_sizeCol($col_start) * 1024;
3239  $y1 = $y1 / $this->_sizeRow($row_start) * 256;
3240  $x2 = $width / $this->_sizeCol($col_end) * 1024; // Distance to right side of object
3241  $y2 = $height / $this->_sizeRow($row_end) * 256; // Distance to bottom of object
3242 
3243  $this->_storeObjPicture($col_start, $x1,
3244  $row_start, $y1,
3245  $col_end, $x2,
3246  $row_end, $y2);
3247  }
_sizeRow($row)
Convert the height of a cell from user&#39;s units to pixels.
Definition: Worksheet.php:3282
_sizeCol($col)
Convert the width of a cell from user&#39;s units to pixels.
Definition: Worksheet.php:3258
_storeObjPicture($colL, $dxL, $rwT, $dyT, $colR, $dxR, $rwB, $dyB)
Store the OBJ record that precedes an IMDATA record.
Definition: Worksheet.php:3310
+ Here is the call graph for this function:
+ Here is the caller graph for this function:

◆ _processBitmap()

Spreadsheet_Excel_Writer_Worksheet::_processBitmap (   $bitmap)

Convert a 24 bit bitmap into the modified internal format used by Windows.

This is described in BITMAPCOREHEADER and BITMAPCOREINFO structures in the MSDN library.

private

Parameters
string$bitmapThe bitmap to process
Returns
array Array with data and properties of the bitmap

Definition at line 3385 of file Worksheet.php.

References $data, $header, $size, and PEAR\raiseError().

Referenced by insertBitmap().

3386  {
3387  // Open file.
3388  $bmp_fd = @fopen($bitmap,"rb");
3389  if (!$bmp_fd) {
3390  $this->raiseError("Couldn't import $bitmap");
3391  }
3392 
3393  // Slurp the file into a string.
3394  $data = fread($bmp_fd, filesize($bitmap));
3395 
3396  // Check that the file is big enough to be a bitmap.
3397  if (strlen($data) <= 0x36) {
3398  $this->raiseError("$bitmap doesn't contain enough data.\n");
3399  }
3400 
3401  // The first 2 bytes are used to identify the bitmap.
3402  $identity = unpack("A2ident", $data);
3403  if ($identity['ident'] != "BM") {
3404  $this->raiseError("$bitmap doesn't appear to be a valid bitmap image.\n");
3405  }
3406 
3407  // Remove bitmap data: ID.
3408  $data = substr($data, 2);
3409 
3410  // Read and remove the bitmap size. This is more reliable than reading
3411  // the data size at offset 0x22.
3412  //
3413  $size_array = unpack("Vsa", substr($data, 0, 4));
3414  $size = $size_array['sa'];
3415  $data = substr($data, 4);
3416  $size -= 0x36; // Subtract size of bitmap header.
3417  $size += 0x0C; // Add size of BIFF header.
3418 
3419  // Remove bitmap data: reserved, offset, header length.
3420  $data = substr($data, 12);
3421 
3422  // Read and remove the bitmap width and height. Verify the sizes.
3423  $width_and_height = unpack("V2", substr($data, 0, 8));
3424  $width = $width_and_height[1];
3425  $height = $width_and_height[2];
3426  $data = substr($data, 8);
3427  if ($width > 0xFFFF) {
3428  $this->raiseError("$bitmap: largest image width supported is 65k.\n");
3429  }
3430  if ($height > 0xFFFF) {
3431  $this->raiseError("$bitmap: largest image height supported is 65k.\n");
3432  }
3433 
3434  // Read and remove the bitmap planes and bpp data. Verify them.
3435  $planes_and_bitcount = unpack("v2", substr($data, 0, 4));
3436  $data = substr($data, 4);
3437  if ($planes_and_bitcount[2] != 24) { // Bitcount
3438  $this->raiseError("$bitmap isn't a 24bit true color bitmap.\n");
3439  }
3440  if ($planes_and_bitcount[1] != 1) {
3441  $this->raiseError("$bitmap: only 1 plane supported in bitmap image.\n");
3442  }
3443 
3444  // Read and remove the bitmap compression. Verify compression.
3445  $compression = unpack("Vcomp", substr($data, 0, 4));
3446  $data = substr($data, 4);
3447 
3448  //$compression = 0;
3449  if ($compression['comp'] != 0) {
3450  $this->raiseError("$bitmap: compression not supported in bitmap image.\n");
3451  }
3452 
3453  // Remove bitmap data: data size, hres, vres, colours, imp. colours.
3454  $data = substr($data, 20);
3455 
3456  // Add the BITMAPCOREHEADER data
3457  $header = pack("Vvvvv", 0x000c, $width, $height, 0x01, 0x18);
3458  $data = $header . $data;
3459 
3460  return (array($width, $height, $size, $data));
3461  }
$size
Definition: RandomTest.php:79
& raiseError($message=null, $code=null, $mode=null, $options=null, $userinfo=null, $error_class=null, $skipmsg=false)
This method is a wrapper that returns an instance of the configured error class with this object&#39;s de...
Definition: PEAR.php:524
+ Here is the call graph for this function:
+ Here is the caller graph for this function:

◆ _sizeCol()

Spreadsheet_Excel_Writer_Worksheet::_sizeCol (   $col)

Convert the width of a cell from user's units to pixels.

By interpolation the relationship is: y = 7x +5. If the width hasn't been set by the user we use the default value. If the col is hidden we use a value of zero.

private

Parameters
integer$colThe column
Returns
integer The width in pixels

Definition at line 3258 of file Worksheet.php.

Referenced by _positionImage().

3259  {
3260  // Look up the cell value to see if it has been changed
3261  if (isset($this->col_sizes[$col])) {
3262  if ($this->col_sizes[$col] == 0) {
3263  return(0);
3264  } else {
3265  return(floor(7 * $this->col_sizes[$col] + 5));
3266  }
3267  } else {
3268  return(64);
3269  }
3270  }
+ Here is the caller graph for this function:

◆ _sizeRow()

Spreadsheet_Excel_Writer_Worksheet::_sizeRow (   $row)

Convert the height of a cell from user's units to pixels.

By interpolation the relationship is: y = 4/3x. If the height hasn't been set by the user we use the default value. If the row is hidden we use a value of zero. (Not possible to hide row yet).

private

Parameters
integer$rowThe row
Returns
integer The width in pixels

Definition at line 3282 of file Worksheet.php.

References $row.

Referenced by _positionImage().

3283  {
3284  // Look up the cell value to see if it has been changed
3285  if (isset($this->_row_sizes[$row])) {
3286  if ($this->_row_sizes[$row] == 0) {
3287  return(0);
3288  } else {
3289  return(floor(4/3 * $this->_row_sizes[$row]));
3290  }
3291  } else {
3292  return(17);
3293  }
3294  }
+ Here is the caller graph for this function:

◆ _storeColinfo()

Spreadsheet_Excel_Writer_Worksheet::_storeColinfo (   $col_array)

Write BIFF record COLINFO to define column widths.

Note: The SDK says the record length is 0x0B but Excel writes a 0x0C length record.

private

Parameters
array$col_arrayThis is the only parameter received and is composed of the following: 0 => First formatted column, 1 => Last formatted column, 2 => Col width (8.43 is Excel default), 3 => The optional XF format of the column, 4 => Option flags. 5 => Optional outline level

Definition at line 2308 of file Worksheet.php.

References $data, $header, $length, $record, Spreadsheet_Excel_Writer_BIFFwriter\_prepend(), and _XF().

Referenced by close().

2309  {
2310  if (isset($col_array[0])) {
2311  $colFirst = $col_array[0];
2312  }
2313  if (isset($col_array[1])) {
2314  $colLast = $col_array[1];
2315  }
2316  if (isset($col_array[2])) {
2317  $coldx = $col_array[2];
2318  } else {
2319  $coldx = 8.43;
2320  }
2321  if (isset($col_array[3])) {
2322  $format = $col_array[3];
2323  } else {
2324  $format = 0;
2325  }
2326  if (isset($col_array[4])) {
2327  $grbit = $col_array[4];
2328  } else {
2329  $grbit = 0;
2330  }
2331  if (isset($col_array[5])) {
2332  $level = $col_array[5];
2333  } else {
2334  $level = 0;
2335  }
2336  $record = 0x007D; // Record identifier
2337  $length = 0x000B; // Number of bytes to follow
2338 
2339  $coldx += 0.72; // Fudge. Excel subtracts 0.72 !?
2340  $coldx *= 256; // Convert to units of 1/256 of a char
2341 
2342  $ixfe = $this->_XF($format);
2343  $reserved = 0x00; // Reserved
2344 
2345  $level = max(0, min($level, 7));
2346  $grbit |= $level << 8;
2347 
2348  $header = pack("vv", $record, $length);
2349  $data = pack("vvvvvC", $colFirst, $colLast, $coldx,
2350  $ixfe, $grbit, $reserved);
2351  $this->_prepend($header.$data);
2352  }
_prepend($data)
General storage function.
Definition: BIFFwriter.php:138
_XF(&$format)
Returns an index to the XF record in the workbook.
Definition: Worksheet.php:1250
+ Here is the call graph for this function:
+ Here is the caller graph for this function:

◆ _storeDataValidity()

Spreadsheet_Excel_Writer_Worksheet::_storeDataValidity ( )

Store the DVAL and DV records.

private

Definition at line 3498 of file Worksheet.php.

References $data, $header, $length, $record, and _append().

3499  {
3500  $record = 0x01b2; // Record identifier
3501  $length = 0x0012; // Bytes to follow
3502 
3503  $grbit = 0x0002; // Prompt box at cell, no cached validity data at DV records
3504  $horPos = 0x00000000; // Horizontal position of prompt box, if fixed position
3505  $verPos = 0x00000000; // Vertical position of prompt box, if fixed position
3506  $objId = 0xffffffff; // Object identifier of drop down arrow object, or -1 if not visible
3507 
3508  $header = pack('vv', $record, $length);
3509  $data = pack('vVVVV', $grbit, $horPos, $verPos, $objId,
3510  count($this->_dv));
3511  $this->_append($header.$data);
3512 
3513  $record = 0x01be; // Record identifier
3514  foreach ($this->_dv as $dv) {
3515  $length = strlen($dv); // Bytes to follow
3516  $header = pack("vv", $record, $length);
3517  $this->_append($header . $dv);
3518  }
3519  }
_append($data)
Store Worksheet data in memory using the parent&#39;s class append() or to a temporary file...
Definition: Worksheet.php:1274
+ Here is the call graph for this function:

◆ _storeDefcol()

Spreadsheet_Excel_Writer_Worksheet::_storeDefcol ( )

Write BIFF record DEFCOLWIDTH if COLINFO records are in use.

private

Definition at line 2282 of file Worksheet.php.

References $data, $header, $length, $record, and Spreadsheet_Excel_Writer_BIFFwriter\_prepend().

Referenced by close().

2283  {
2284  $record = 0x0055; // Record identifier
2285  $length = 0x0002; // Number of bytes to follow
2286  $colwidth = 0x0008; // Default column width
2287 
2288  $header = pack("vv", $record, $length);
2289  $data = pack("v", $colwidth);
2290  $this->_prepend($header . $data);
2291  }
_prepend($data)
General storage function.
Definition: BIFFwriter.php:138
+ Here is the call graph for this function:
+ Here is the caller graph for this function:

◆ _storeDimensions()

Spreadsheet_Excel_Writer_Worksheet::_storeDimensions ( )

Writes Excel DIMENSIONS to define the area in which there is data.

private

Definition at line 2196 of file Worksheet.php.

References $_dim_colmin, $_dim_rowmin, $data, $header, $length, $record, and Spreadsheet_Excel_Writer_BIFFwriter\_prepend().

Referenced by close().

2197  {
2198  $record = 0x0200; // Record identifier
2199  $row_min = $this->_dim_rowmin; // First row
2200  $row_max = $this->_dim_rowmax + 1; // Last row plus 1
2201  $col_min = $this->_dim_colmin; // First column
2202  $col_max = $this->_dim_colmax + 1; // Last column plus 1
2203  $reserved = 0x0000; // Reserved by Excel
2204 
2205  if ($this->_BIFF_version == 0x0500) {
2206  $length = 0x000A; // Number of bytes to follow
2207  $data = pack("vvvvv", $row_min, $row_max,
2208  $col_min, $col_max, $reserved);
2209  } elseif ($this->_BIFF_version == 0x0600) {
2210  $length = 0x000E;
2211  $data = pack("VVvvv", $row_min, $row_max,
2212  $col_min, $col_max, $reserved);
2213  }
2214  $header = pack("vv", $record, $length);
2215  $this->_prepend($header.$data);
2216  }
_prepend($data)
General storage function.
Definition: BIFFwriter.php:138
+ Here is the call graph for this function:
+ Here is the caller graph for this function:

◆ _storeExterncount()

Spreadsheet_Excel_Writer_Worksheet::_storeExterncount (   $count)

Write BIFF record EXTERNCOUNT to indicate the number of external sheet references in a worksheet.

Excel only stores references to external sheets that are used in formulas. For simplicity we store references to all the sheets in the workbook regardless of whether they are used or not. This reduces the overall complexity and eliminates the need for a two way dialogue between the formula parser the worksheet objects.

private

Parameters
integer$countThe number of external sheet references in this worksheet

Definition at line 2432 of file Worksheet.php.

References $data, $header, $length, $record, and Spreadsheet_Excel_Writer_BIFFwriter\_prepend().

Referenced by close().

2433  {
2434  $record = 0x0016; // Record identifier
2435  $length = 0x0002; // Number of bytes to follow
2436 
2437  $header = pack("vv", $record, $length);
2438  $data = pack("v", $count);
2439  $this->_prepend($header . $data);
2440  }
_prepend($data)
General storage function.
Definition: BIFFwriter.php:138
+ Here is the call graph for this function:
+ Here is the caller graph for this function:

◆ _storeExternsheet()

Spreadsheet_Excel_Writer_Worksheet::_storeExternsheet (   $sheetname)

Writes the Excel BIFF EXTERNSHEET record.

These references are used by formulas. A formula references a sheet name via an index. Since we store a reference to all of the external worksheets the EXTERNSHEET index is the same as the worksheet index.

private

Parameters
string$sheetnameThe name of a external worksheet

Definition at line 2451 of file Worksheet.php.

References $data, $header, $length, $record, and Spreadsheet_Excel_Writer_BIFFwriter\_prepend().

Referenced by close().

2452  {
2453  $record = 0x0017; // Record identifier
2454 
2455  // References to the current sheet are encoded differently to references to
2456  // external sheets.
2457  //
2458  if ($this->name == $sheetname) {
2459  $sheetname = '';
2460  $length = 0x02; // The following 2 bytes
2461  $cch = 1; // The following byte
2462  $rgch = 0x02; // Self reference
2463  } else {
2464  $length = 0x02 + strlen($sheetname);
2465  $cch = strlen($sheetname);
2466  $rgch = 0x03; // Reference to a sheet in the current workbook
2467  }
2468 
2469  $header = pack("vv", $record, $length);
2470  $data = pack("CC", $cch, $rgch);
2471  $this->_prepend($header . $data . $sheetname);
2472  }
_prepend($data)
General storage function.
Definition: BIFFwriter.php:138
+ Here is the call graph for this function:
+ Here is the caller graph for this function:

◆ _storeFooter()

Spreadsheet_Excel_Writer_Worksheet::_storeFooter ( )

Store the footer caption BIFF record.

private

Definition at line 2649 of file Worksheet.php.

References $_footer, $data, $header, $length, $record, and Spreadsheet_Excel_Writer_BIFFwriter\_prepend().

Referenced by close().

2650  {
2651  $record = 0x0015; // Record identifier
2652 
2653  $str = $this->_footer; // Footer string
2654  $cch = strlen($str); // Length of footer string
2655  if ($this->_BIFF_version == 0x0600) {
2656  $encoding = 0x0; // TODO: Unicode support
2657  $length = 3 + $cch; // Bytes to follow
2658  } else {
2659  $length = 1 + $cch;
2660  }
2661 
2662  $header = pack("vv", $record, $length);
2663  if ($this->_BIFF_version == 0x0600) {
2664  $data = pack("vC", $cch, $encoding);
2665  } else {
2666  $data = pack("C", $cch);
2667  }
2668 
2669  $this->_prepend($header . $data . $str);
2670  }
_prepend($data)
General storage function.
Definition: BIFFwriter.php:138
+ Here is the call graph for this function:
+ Here is the caller graph for this function:

◆ _storeGridset()

Spreadsheet_Excel_Writer_Worksheet::_storeGridset ( )

Write the GRIDSET BIFF record.

Must be used in conjunction with the PRINTGRIDLINES record.

private

Definition at line 2865 of file Worksheet.php.

References $data, $header, $length, $record, and Spreadsheet_Excel_Writer_BIFFwriter\_prepend().

Referenced by close().

2866  {
2867  $record = 0x0082; // Record identifier
2868  $length = 0x0002; // Bytes to follow
2869 
2870  $fGridSet = !($this->_print_gridlines); // Boolean flag
2871 
2872  $header = pack("vv", $record, $length);
2873  $data = pack("v", $fGridSet);
2874  $this->_prepend($header . $data);
2875  }
_prepend($data)
General storage function.
Definition: BIFFwriter.php:138
+ Here is the call graph for this function:
+ Here is the caller graph for this function:

◆ _storeGuts()

Spreadsheet_Excel_Writer_Worksheet::_storeGuts ( )

Write the GUTS BIFF record.

This is used to configure the gutter margins where Excel outline symbols are displayed. The visibility of the gutters is controlled by a flag in WSBOOL.

See also
_storeWsbool() private

Definition at line 2885 of file Worksheet.php.

References $_outline_row_level, $data, $header, $length, $record, and Spreadsheet_Excel_Writer_BIFFwriter\_prepend().

Referenced by close().

2886  {
2887  $record = 0x0080; // Record identifier
2888  $length = 0x0008; // Bytes to follow
2889 
2890  $dxRwGut = 0x0000; // Size of row gutter
2891  $dxColGut = 0x0000; // Size of col gutter
2892 
2893  $row_level = $this->_outline_row_level;
2894  $col_level = 0;
2895 
2896  // Calculate the maximum column outline level. The equivalent calculation
2897  // for the row outline level is carried out in setRow().
2898  $colcount = count($this->_colinfo);
2899  for ($i = 0; $i < $colcount; $i++) {
2900  // Skip cols without outline level info.
2901  if (count($this->_colinfo[$i]) >= 6) {
2902  $col_level = max($this->_colinfo[$i][5], $col_level);
2903  }
2904  }
2905 
2906  // Set the limits for the outline levels (0 <= x <= 7).
2907  $col_level = max(0, min($col_level, 7));
2908 
2909  // The displayed level is one greater than the max outline levels
2910  if ($row_level) {
2911  $row_level++;
2912  }
2913  if ($col_level) {
2914  $col_level++;
2915  }
2916 
2917  $header = pack("vv", $record, $length);
2918  $data = pack("vvvv", $dxRwGut, $dxColGut, $row_level, $col_level);
2919 
2920  $this->_prepend($header.$data);
2921  }
_prepend($data)
General storage function.
Definition: BIFFwriter.php:138
+ Here is the call graph for this function:
+ Here is the caller graph for this function:

◆ _storeHbreak()

Spreadsheet_Excel_Writer_Worksheet::_storeHbreak ( )

Write the HORIZONTALPAGEBREAKS BIFF record.

private

Definition at line 2972 of file Worksheet.php.

References $data, $header, $length, $record, and Spreadsheet_Excel_Writer_BIFFwriter\_prepend().

Referenced by close().

2973  {
2974  // Return if the user hasn't specified pagebreaks
2975  if (empty($this->_hbreaks)) {
2976  return;
2977  }
2978 
2979  // Sort and filter array of page breaks
2980  $breaks = $this->_hbreaks;
2981  sort($breaks, SORT_NUMERIC);
2982  if ($breaks[0] == 0) { // don't use first break if it's 0
2983  array_shift($breaks);
2984  }
2985 
2986  $record = 0x001b; // Record identifier
2987  $cbrk = count($breaks); // Number of page breaks
2988  if ($this->_BIFF_version == 0x0600) {
2989  $length = 2 + 6*$cbrk; // Bytes to follow
2990  } else {
2991  $length = 2 + 2*$cbrk; // Bytes to follow
2992  }
2993 
2994  $header = pack("vv", $record, $length);
2995  $data = pack("v", $cbrk);
2996 
2997  // Append each page break
2998  foreach ($breaks as $break) {
2999  if ($this->_BIFF_version == 0x0600) {
3000  $data .= pack("vvv", $break, 0x0000, 0x00ff);
3001  } else {
3002  $data .= pack("v", $break);
3003  }
3004  }
3005 
3006  $this->_prepend($header.$data);
3007  }
_prepend($data)
General storage function.
Definition: BIFFwriter.php:138
+ Here is the call graph for this function:
+ Here is the caller graph for this function:

◆ _storeHcenter()

Spreadsheet_Excel_Writer_Worksheet::_storeHcenter ( )

Store the horizontal centering HCENTER BIFF record.

private

Definition at line 2677 of file Worksheet.php.

References $_hcenter, $data, $header, $length, $record, and Spreadsheet_Excel_Writer_BIFFwriter\_prepend().

Referenced by close().

2678  {
2679  $record = 0x0083; // Record identifier
2680  $length = 0x0002; // Bytes to follow
2681 
2682  $fHCenter = $this->_hcenter; // Horizontal centering
2683 
2684  $header = pack("vv", $record, $length);
2685  $data = pack("v", $fHCenter);
2686 
2687  $this->_prepend($header.$data);
2688  }
_prepend($data)
General storage function.
Definition: BIFFwriter.php:138
+ Here is the call graph for this function:
+ Here is the caller graph for this function:

◆ _storeHeader()

Spreadsheet_Excel_Writer_Worksheet::_storeHeader ( )

Store the header caption BIFF record.

private

Definition at line 2621 of file Worksheet.php.

References $_header, $data, $header, $length, $record, and Spreadsheet_Excel_Writer_BIFFwriter\_prepend().

Referenced by close().

2622  {
2623  $record = 0x0014; // Record identifier
2624 
2625  $str = $this->_header; // header string
2626  $cch = strlen($str); // Length of header string
2627  if ($this->_BIFF_version == 0x0600) {
2628  $encoding = 0x0; // TODO: Unicode support
2629  $length = 3 + $cch; // Bytes to follow
2630  } else {
2631  $length = 1 + $cch; // Bytes to follow
2632  }
2633 
2634  $header = pack("vv", $record, $length);
2635  if ($this->_BIFF_version == 0x0600) {
2636  $data = pack("vC", $cch, $encoding);
2637  } else {
2638  $data = pack("C", $cch);
2639  }
2640 
2641  $this->_prepend($header.$data.$str);
2642  }
_prepend($data)
General storage function.
Definition: BIFFwriter.php:138
+ Here is the call graph for this function:
+ Here is the caller graph for this function:

◆ _storeMarginBottom()

Spreadsheet_Excel_Writer_Worksheet::_storeMarginBottom ( )

Store the BOTTOMMARGIN BIFF record.

private

Definition at line 2775 of file Worksheet.php.

References $_margin_bottom, $data, $header, $length, $record, and Spreadsheet_Excel_Writer_BIFFwriter\_prepend().

Referenced by close().

2776  {
2777  $record = 0x0029; // Record identifier
2778  $length = 0x0008; // Bytes to follow
2779 
2780  $margin = $this->_margin_bottom; // Margin in inches
2781 
2782  $header = pack("vv", $record, $length);
2783  $data = pack("d", $margin);
2784  if ($this->_byte_order) { // if it's Big Endian
2785  $data = strrev($data);
2786  }
2787 
2788  $this->_prepend($header . $data);
2789  }
_prepend($data)
General storage function.
Definition: BIFFwriter.php:138
+ Here is the call graph for this function:
+ Here is the caller graph for this function:

◆ _storeMarginLeft()

Spreadsheet_Excel_Writer_Worksheet::_storeMarginLeft ( )

Store the LEFTMARGIN BIFF record.

private

Definition at line 2712 of file Worksheet.php.

References $_margin_left, $data, $header, $length, $record, and Spreadsheet_Excel_Writer_BIFFwriter\_prepend().

Referenced by close().

2713  {
2714  $record = 0x0026; // Record identifier
2715  $length = 0x0008; // Bytes to follow
2716 
2717  $margin = $this->_margin_left; // Margin in inches
2718 
2719  $header = pack("vv", $record, $length);
2720  $data = pack("d", $margin);
2721  if ($this->_byte_order) { // if it's Big Endian
2722  $data = strrev($data);
2723  }
2724 
2725  $this->_prepend($header . $data);
2726  }
_prepend($data)
General storage function.
Definition: BIFFwriter.php:138
+ Here is the call graph for this function:
+ Here is the caller graph for this function:

◆ _storeMarginRight()

Spreadsheet_Excel_Writer_Worksheet::_storeMarginRight ( )

Store the RIGHTMARGIN BIFF record.

private

Definition at line 2733 of file Worksheet.php.

References $_margin_right, $data, $header, $length, $record, and Spreadsheet_Excel_Writer_BIFFwriter\_prepend().

Referenced by close().

2734  {
2735  $record = 0x0027; // Record identifier
2736  $length = 0x0008; // Bytes to follow
2737 
2738  $margin = $this->_margin_right; // Margin in inches
2739 
2740  $header = pack("vv", $record, $length);
2741  $data = pack("d", $margin);
2742  if ($this->_byte_order) { // if it's Big Endian
2743  $data = strrev($data);
2744  }
2745 
2746  $this->_prepend($header . $data);
2747  }
_prepend($data)
General storage function.
Definition: BIFFwriter.php:138
+ Here is the call graph for this function:
+ Here is the caller graph for this function:

◆ _storeMarginTop()

Spreadsheet_Excel_Writer_Worksheet::_storeMarginTop ( )

Store the TOPMARGIN BIFF record.

private

Definition at line 2754 of file Worksheet.php.

References $_margin_top, $data, $header, $length, $record, and Spreadsheet_Excel_Writer_BIFFwriter\_prepend().

Referenced by close().

2755  {
2756  $record = 0x0028; // Record identifier
2757  $length = 0x0008; // Bytes to follow
2758 
2759  $margin = $this->_margin_top; // Margin in inches
2760 
2761  $header = pack("vv", $record, $length);
2762  $data = pack("d", $margin);
2763  if ($this->_byte_order) { // if it's Big Endian
2764  $data = strrev($data);
2765  }
2766 
2767  $this->_prepend($header . $data);
2768  }
_prepend($data)
General storage function.
Definition: BIFFwriter.php:138
+ Here is the call graph for this function:
+ Here is the caller graph for this function:

◆ _storeMergedCells()

Spreadsheet_Excel_Writer_Worksheet::_storeMergedCells ( )

Store the MERGEDCELLS record for all ranges of merged cells.

private

Definition at line 2402 of file Worksheet.php.

References $data, $header, $length, $record, and _append().

Referenced by close().

2403  {
2404  // if there are no merged cell ranges set, return
2405  if (count($this->_merged_ranges) == 0) {
2406  return;
2407  }
2408  $record = 0x00E5;
2409  $length = 2 + count($this->_merged_ranges) * 8;
2410 
2411  $header = pack('vv', $record, $length);
2412  $data = pack('v', count($this->_merged_ranges));
2413  foreach ($this->_merged_ranges as $range) {
2414  $data .= pack('vvvv', $range[0], $range[2], $range[1], $range[3]);
2415  }
2416  $this->_append($header . $data);
2417  }
_append($data)
Store Worksheet data in memory using the parent&#39;s class append() or to a temporary file...
Definition: Worksheet.php:1274
+ Here is the call graph for this function:
+ Here is the caller graph for this function:

◆ _storeObjPicture()

Spreadsheet_Excel_Writer_Worksheet::_storeObjPicture (   $colL,
  $dxL,
  $rwT,
  $dyT,
  $colR,
  $dxR,
  $rwB,
  $dyB 
)

Store the OBJ record that precedes an IMDATA record.

This could be generalise to support other Excel objects.

private

Parameters
integer$colLColumn containing upper left corner of object
integer$dxLDistance from left side of cell
integer$rwTRow containing top left corner of object
integer$dyTDistance from top of cell
integer$colRColumn containing lower right corner of object
integer$dxRDistance from right of cell
integer$rwBRow containing bottom right corner of object
integer$dyBDistance from bottom of cell

Definition at line 3310 of file Worksheet.php.

References $data, $header, $length, $record, and _append().

Referenced by _positionImage().

3311  {
3312  $record = 0x005d; // Record identifier
3313  $length = 0x003c; // Bytes to follow
3314 
3315  $cObj = 0x0001; // Count of objects in file (set to 1)
3316  $OT = 0x0008; // Object type. 8 = Picture
3317  $id = 0x0001; // Object ID
3318  $grbit = 0x0614; // Option flags
3319 
3320  $cbMacro = 0x0000; // Length of FMLA structure
3321  $Reserved1 = 0x0000; // Reserved
3322  $Reserved2 = 0x0000; // Reserved
3323 
3324  $icvBack = 0x09; // Background colour
3325  $icvFore = 0x09; // Foreground colour
3326  $fls = 0x00; // Fill pattern
3327  $fAuto = 0x00; // Automatic fill
3328  $icv = 0x08; // Line colour
3329  $lns = 0xff; // Line style
3330  $lnw = 0x01; // Line weight
3331  $fAutoB = 0x00; // Automatic border
3332  $frs = 0x0000; // Frame style
3333  $cf = 0x0009; // Image format, 9 = bitmap
3334  $Reserved3 = 0x0000; // Reserved
3335  $cbPictFmla = 0x0000; // Length of FMLA structure
3336  $Reserved4 = 0x0000; // Reserved
3337  $grbit2 = 0x0001; // Option flags
3338  $Reserved5 = 0x0000; // Reserved
3339 
3340 
3341  $header = pack("vv", $record, $length);
3342  $data = pack("V", $cObj);
3343  $data .= pack("v", $OT);
3344  $data .= pack("v", $id);
3345  $data .= pack("v", $grbit);
3346  $data .= pack("v", $colL);
3347  $data .= pack("v", $dxL);
3348  $data .= pack("v", $rwT);
3349  $data .= pack("v", $dyT);
3350  $data .= pack("v", $colR);
3351  $data .= pack("v", $dxR);
3352  $data .= pack("v", $rwB);
3353  $data .= pack("v", $dyB);
3354  $data .= pack("v", $cbMacro);
3355  $data .= pack("V", $Reserved1);
3356  $data .= pack("v", $Reserved2);
3357  $data .= pack("C", $icvBack);
3358  $data .= pack("C", $icvFore);
3359  $data .= pack("C", $fls);
3360  $data .= pack("C", $fAuto);
3361  $data .= pack("C", $icv);
3362  $data .= pack("C", $lns);
3363  $data .= pack("C", $lnw);
3364  $data .= pack("C", $fAutoB);
3365  $data .= pack("v", $frs);
3366  $data .= pack("V", $cf);
3367  $data .= pack("v", $Reserved3);
3368  $data .= pack("v", $cbPictFmla);
3369  $data .= pack("v", $Reserved4);
3370  $data .= pack("v", $grbit2);
3371  $data .= pack("V", $Reserved5);
3372 
3373  $this->_append($header . $data);
3374  }
_append($data)
Store Worksheet data in memory using the parent&#39;s class append() or to a temporary file...
Definition: Worksheet.php:1274
+ Here is the call graph for this function:
+ Here is the caller graph for this function:

◆ _storePanes()

Spreadsheet_Excel_Writer_Worksheet::_storePanes (   $panes)

Writes the Excel BIFF PANE record.

The panes can either be frozen or thawed (unfrozen). Frozen panes are specified in terms of an integer number of rows and columns. Thawed panes are specified in terms of Excel's units for rows and columns.

private

Parameters
array$panesThis is the only parameter received and is composed of the following: 0 => Vertical split position, 1 => Horizontal split position 2 => Top row visible 3 => Leftmost column visible 4 => Active pane

Definition at line 2488 of file Worksheet.php.

References $data, $header, $length, $record, and _append().

Referenced by close().

2489  {
2490  $y = $panes[0];
2491  $x = $panes[1];
2492  $rwTop = $panes[2];
2493  $colLeft = $panes[3];
2494  if (count($panes) > 4) { // if Active pane was received
2495  $pnnAct = $panes[4];
2496  } else {
2497  $pnnAct = null;
2498  }
2499  $record = 0x0041; // Record identifier
2500  $length = 0x000A; // Number of bytes to follow
2501 
2502  // Code specific to frozen or thawed panes.
2503  if ($this->_frozen) {
2504  // Set default values for $rwTop and $colLeft
2505  if (!isset($rwTop)) {
2506  $rwTop = $y;
2507  }
2508  if (!isset($colLeft)) {
2509  $colLeft = $x;
2510  }
2511  } else {
2512  // Set default values for $rwTop and $colLeft
2513  if (!isset($rwTop)) {
2514  $rwTop = 0;
2515  }
2516  if (!isset($colLeft)) {
2517  $colLeft = 0;
2518  }
2519 
2520  // Convert Excel's row and column units to the internal units.
2521  // The default row height is 12.75
2522  // The default column width is 8.43
2523  // The following slope and intersection values were interpolated.
2524  //
2525  $y = 20*$y + 255;
2526  $x = 113.879*$x + 390;
2527  }
2528 
2529 
2530  // Determine which pane should be active. There is also the undocumented
2531  // option to override this should it be necessary: may be removed later.
2532  //
2533  if (!isset($pnnAct)) {
2534  if ($x != 0 && $y != 0) {
2535  $pnnAct = 0; // Bottom right
2536  }
2537  if ($x != 0 && $y == 0) {
2538  $pnnAct = 1; // Top right
2539  }
2540  if ($x == 0 && $y != 0) {
2541  $pnnAct = 2; // Bottom left
2542  }
2543  if ($x == 0 && $y == 0) {
2544  $pnnAct = 3; // Top left
2545  }
2546  }
2547 
2548  $this->_active_pane = $pnnAct; // Used in _storeSelection
2549 
2550  $header = pack("vv", $record, $length);
2551  $data = pack("vvvvv", $x, $y, $rwTop, $colLeft, $pnnAct);
2552  $this->_append($header . $data);
2553  }
_append($data)
Store Worksheet data in memory using the parent&#39;s class append() or to a temporary file...
Definition: Worksheet.php:1274
+ Here is the call graph for this function:
+ Here is the caller graph for this function:

◆ _storePassword()

Spreadsheet_Excel_Writer_Worksheet::_storePassword ( )

Write the worksheet PASSWORD record.

private

Definition at line 3083 of file Worksheet.php.

References $data, $header, $length, $record, and Spreadsheet_Excel_Writer_BIFFwriter\_prepend().

Referenced by close().

3084  {
3085  // Exit unless sheet protection and password have been specified
3086  if (($this->_protect == 0) || (!isset($this->_password))) {
3087  return;
3088  }
3089 
3090  $record = 0x0013; // Record identifier
3091  $length = 0x0002; // Bytes to follow
3092 
3093  $wPassword = $this->_password; // Encoded password
3094 
3095  $header = pack("vv", $record, $length);
3096  $data = pack("v", $wPassword);
3097 
3098  $this->_prepend($header . $data);
3099  }
_prepend($data)
General storage function.
Definition: BIFFwriter.php:138
+ Here is the call graph for this function:
+ Here is the caller graph for this function:

◆ _storePrintGridlines()

Spreadsheet_Excel_Writer_Worksheet::_storePrintGridlines ( )

Write the PRINTGRIDLINES BIFF record.

Must be used in conjunction with the GRIDSET record.

private

Definition at line 2847 of file Worksheet.php.

References $data, $header, $length, $record, and Spreadsheet_Excel_Writer_BIFFwriter\_prepend().

Referenced by close().

2848  {
2849  $record = 0x002b; // Record identifier
2850  $length = 0x0002; // Bytes to follow
2851 
2852  $fPrintGrid = $this->_print_gridlines; // Boolean flag
2853 
2854  $header = pack("vv", $record, $length);
2855  $data = pack("v", $fPrintGrid);
2856  $this->_prepend($header . $data);
2857  }
_prepend($data)
General storage function.
Definition: BIFFwriter.php:138
+ Here is the call graph for this function:
+ Here is the caller graph for this function:

◆ _storePrintHeaders()

Spreadsheet_Excel_Writer_Worksheet::_storePrintHeaders ( )

Write the PRINTHEADERS BIFF record.

private

Definition at line 2829 of file Worksheet.php.

References $data, $header, $length, $record, and Spreadsheet_Excel_Writer_BIFFwriter\_prepend().

Referenced by close().

2830  {
2831  $record = 0x002a; // Record identifier
2832  $length = 0x0002; // Bytes to follow
2833 
2834  $fPrintRwCol = $this->_print_headers; // Boolean flag
2835 
2836  $header = pack("vv", $record, $length);
2837  $data = pack("v", $fPrintRwCol);
2838  $this->_prepend($header . $data);
2839  }
_prepend($data)
General storage function.
Definition: BIFFwriter.php:138
+ Here is the call graph for this function:
+ Here is the caller graph for this function:

◆ _storeProtect()

Spreadsheet_Excel_Writer_Worksheet::_storeProtect ( )

Set the Biff PROTECT record to indicate that the worksheet is protected.

private

Definition at line 3060 of file Worksheet.php.

References $data, $header, $length, $record, and Spreadsheet_Excel_Writer_BIFFwriter\_prepend().

Referenced by close().

3061  {
3062  // Exit unless sheet protection has been specified
3063  if ($this->_protect == 0) {
3064  return;
3065  }
3066 
3067  $record = 0x0012; // Record identifier
3068  $length = 0x0002; // Bytes to follow
3069 
3070  $fLock = $this->_protect; // Worksheet is protected
3071 
3072  $header = pack("vv", $record, $length);
3073  $data = pack("v", $fLock);
3074 
3075  $this->_prepend($header.$data);
3076  }
_prepend($data)
General storage function.
Definition: BIFFwriter.php:138
+ Here is the call graph for this function:
+ Here is the caller graph for this function:

◆ _storeSelection()

Spreadsheet_Excel_Writer_Worksheet::_storeSelection (   $array)

Write BIFF record SELECTION.

private

Parameters
array$arrayarray containing ($rwFirst,$colFirst,$rwLast,$colLast)
See also
setSelection()

Definition at line 2361 of file Worksheet.php.

References $_active_pane, $data, $header, $length, $record, and _append().

Referenced by close().

2362  {
2363  list($rwFirst,$colFirst,$rwLast,$colLast) = $array;
2364  $record = 0x001D; // Record identifier
2365  $length = 0x000F; // Number of bytes to follow
2366 
2367  $pnn = $this->_active_pane; // Pane position
2368  $rwAct = $rwFirst; // Active row
2369  $colAct = $colFirst; // Active column
2370  $irefAct = 0; // Active cell ref
2371  $cref = 1; // Number of refs
2372 
2373  if (!isset($rwLast)) {
2374  $rwLast = $rwFirst; // Last row in reference
2375  }
2376  if (!isset($colLast)) {
2377  $colLast = $colFirst; // Last col in reference
2378  }
2379 
2380  // Swap last row/col for first row/col as necessary
2381  if ($rwFirst > $rwLast) {
2382  list($rwFirst, $rwLast) = array($rwLast, $rwFirst);
2383  }
2384 
2385  if ($colFirst > $colLast) {
2386  list($colFirst, $colLast) = array($colLast, $colFirst);
2387  }
2388 
2389  $header = pack("vv", $record, $length);
2390  $data = pack("CvvvvvvCC", $pnn, $rwAct, $colAct,
2391  $irefAct, $cref,
2392  $rwFirst, $rwLast,
2393  $colFirst, $colLast);
2394  $this->_append($header . $data);
2395  }
_append($data)
Store Worksheet data in memory using the parent&#39;s class append() or to a temporary file...
Definition: Worksheet.php:1274
+ Here is the call graph for this function:
+ Here is the caller graph for this function:

◆ _storeSetup()

Spreadsheet_Excel_Writer_Worksheet::_storeSetup ( )

Store the page setup SETUP BIFF record.

private

Definition at line 2560 of file Worksheet.php.

References $_fit_height, $_fit_width, $_margin_foot, $_margin_head, $_orientation, $_paper_size, $header, $length, $record, and Spreadsheet_Excel_Writer_BIFFwriter\_prepend().

Referenced by close().

2561  {
2562  $record = 0x00A1; // Record identifier
2563  $length = 0x0022; // Number of bytes to follow
2564 
2565  $iPaperSize = $this->_paper_size; // Paper size
2566  $iScale = $this->_print_scale; // Print scaling factor
2567  $iPageStart = 0x01; // Starting page number
2568  $iFitWidth = $this->_fit_width; // Fit to number of pages wide
2569  $iFitHeight = $this->_fit_height; // Fit to number of pages high
2570  $grbit = 0x00; // Option flags
2571  $iRes = 0x0258; // Print resolution
2572  $iVRes = 0x0258; // Vertical print resolution
2573  $numHdr = $this->_margin_head; // Header Margin
2574  $numFtr = $this->_margin_foot; // Footer Margin
2575  $iCopies = 0x01; // Number of copies
2576 
2577  $fLeftToRight = 0x0; // Print over then down
2578  $fLandscape = $this->_orientation; // Page orientation
2579  $fNoPls = 0x0; // Setup not read from printer
2580  $fNoColor = 0x0; // Print black and white
2581  $fDraft = 0x0; // Print draft quality
2582  $fNotes = 0x0; // Print notes
2583  $fNoOrient = 0x0; // Orientation not set
2584  $fUsePage = 0x0; // Use custom starting page
2585 
2586  $grbit = $fLeftToRight;
2587  $grbit |= $fLandscape << 1;
2588  $grbit |= $fNoPls << 2;
2589  $grbit |= $fNoColor << 3;
2590  $grbit |= $fDraft << 4;
2591  $grbit |= $fNotes << 5;
2592  $grbit |= $fNoOrient << 6;
2593  $grbit |= $fUsePage << 7;
2594 
2595  $numHdr = pack("d", $numHdr);
2596  $numFtr = pack("d", $numFtr);
2597  if ($this->_byte_order) { // if it's Big Endian
2598  $numHdr = strrev($numHdr);
2599  $numFtr = strrev($numFtr);
2600  }
2601 
2602  $header = pack("vv", $record, $length);
2603  $data1 = pack("vvvvvvvv", $iPaperSize,
2604  $iScale,
2605  $iPageStart,
2606  $iFitWidth,
2607  $iFitHeight,
2608  $grbit,
2609  $iRes,
2610  $iVRes);
2611  $data2 = $numHdr.$numFtr;
2612  $data3 = pack("v", $iCopies);
2613  $this->_prepend($header . $data1 . $data2 . $data3);
2614  }
_prepend($data)
General storage function.
Definition: BIFFwriter.php:138
+ Here is the call graph for this function:
+ Here is the caller graph for this function:

◆ _storeVbreak()

Spreadsheet_Excel_Writer_Worksheet::_storeVbreak ( )

Write the VERTICALPAGEBREAKS BIFF record.

private

Definition at line 3015 of file Worksheet.php.

References $data, $header, $length, $record, and Spreadsheet_Excel_Writer_BIFFwriter\_prepend().

Referenced by close().

3016  {
3017  // Return if the user hasn't specified pagebreaks
3018  if (empty($this->_vbreaks)) {
3019  return;
3020  }
3021 
3022  // 1000 vertical pagebreaks appears to be an internal Excel 5 limit.
3023  // It is slightly higher in Excel 97/200, approx. 1026
3024  $breaks = array_slice($this->_vbreaks,0,1000);
3025 
3026  // Sort and filter array of page breaks
3027  sort($breaks, SORT_NUMERIC);
3028  if ($breaks[0] == 0) { // don't use first break if it's 0
3029  array_shift($breaks);
3030  }
3031 
3032  $record = 0x001a; // Record identifier
3033  $cbrk = count($breaks); // Number of page breaks
3034  if ($this->_BIFF_version == 0x0600) {
3035  $length = 2 + 6*$cbrk; // Bytes to follow
3036  } else {
3037  $length = 2 + 2*$cbrk; // Bytes to follow
3038  }
3039 
3040  $header = pack("vv", $record, $length);
3041  $data = pack("v", $cbrk);
3042 
3043  // Append each page break
3044  foreach ($breaks as $break) {
3045  if ($this->_BIFF_version == 0x0600) {
3046  $data .= pack("vvv", $break, 0x0000, 0xffff);
3047  } else {
3048  $data .= pack("v", $break);
3049  }
3050  }
3051 
3052  $this->_prepend($header . $data);
3053  }
_prepend($data)
General storage function.
Definition: BIFFwriter.php:138
+ Here is the call graph for this function:
+ Here is the caller graph for this function:

◆ _storeVcenter()

Spreadsheet_Excel_Writer_Worksheet::_storeVcenter ( )

Store the vertical centering VCENTER BIFF record.

private

Definition at line 2695 of file Worksheet.php.

References $_vcenter, $data, $header, $length, $record, and Spreadsheet_Excel_Writer_BIFFwriter\_prepend().

Referenced by close().

2696  {
2697  $record = 0x0084; // Record identifier
2698  $length = 0x0002; // Bytes to follow
2699 
2700  $fVCenter = $this->_vcenter; // Horizontal centering
2701 
2702  $header = pack("vv", $record, $length);
2703  $data = pack("v", $fVCenter);
2704  $this->_prepend($header . $data);
2705  }
_prepend($data)
General storage function.
Definition: BIFFwriter.php:138
+ Here is the call graph for this function:
+ Here is the caller graph for this function:

◆ _storeWindow2()

Spreadsheet_Excel_Writer_Worksheet::_storeWindow2 ( )

Write BIFF record Window2.

private

Definition at line 2223 of file Worksheet.php.

References $_frozen, $_outline_on, $data, $header, $length, $record, $selected, and _append().

Referenced by close().

2224  {
2225  $record = 0x023E; // Record identifier
2226  if ($this->_BIFF_version == 0x0500) {
2227  $length = 0x000A; // Number of bytes to follow
2228  } elseif ($this->_BIFF_version == 0x0600) {
2229  $length = 0x0012;
2230  }
2231 
2232  $grbit = 0x00B6; // Option flags
2233  $rwTop = 0x0000; // Top row visible in window
2234  $colLeft = 0x0000; // Leftmost column visible in window
2235 
2236 
2237  // The options flags that comprise $grbit
2238  $fDspFmla = 0; // 0 - bit
2239  $fDspGrid = $this->_screen_gridlines; // 1
2240  $fDspRwCol = 1; // 2
2241  $fFrozen = $this->_frozen; // 3
2242  $fDspZeros = 1; // 4
2243  $fDefaultHdr = 1; // 5
2244  $fArabic = 0; // 6
2245  $fDspGuts = $this->_outline_on; // 7
2246  $fFrozenNoSplit = 0; // 0 - bit
2247  $fSelected = $this->selected; // 1
2248  $fPaged = 1; // 2
2249 
2250  $grbit = $fDspFmla;
2251  $grbit |= $fDspGrid << 1;
2252  $grbit |= $fDspRwCol << 2;
2253  $grbit |= $fFrozen << 3;
2254  $grbit |= $fDspZeros << 4;
2255  $grbit |= $fDefaultHdr << 5;
2256  $grbit |= $fArabic << 6;
2257  $grbit |= $fDspGuts << 7;
2258  $grbit |= $fFrozenNoSplit << 8;
2259  $grbit |= $fSelected << 9;
2260  $grbit |= $fPaged << 10;
2261 
2262  $header = pack("vv", $record, $length);
2263  $data = pack("vvv", $grbit, $rwTop, $colLeft);
2264  // FIXME !!!
2265  if ($this->_BIFF_version == 0x0500) {
2266  $rgbHdr = 0x00000000; // Row/column heading and gridline color
2267  $data .= pack("V", $rgbHdr);
2268  } elseif ($this->_BIFF_version == 0x0600) {
2269  $rgbHdr = 0x0040; // Row/column heading and gridline color index
2270  $zoom_factor_page_break = 0x0000;
2271  $zoom_factor_normal = 0x0000;
2272  $data .= pack("vvvvV", $rgbHdr, 0x0000, $zoom_factor_page_break, $zoom_factor_normal, 0x00000000);
2273  }
2274  $this->_append($header.$data);
2275  }
_append($data)
Store Worksheet data in memory using the parent&#39;s class append() or to a temporary file...
Definition: Worksheet.php:1274
+ Here is the call graph for this function:
+ Here is the caller graph for this function:

◆ _storeWsbool()

Spreadsheet_Excel_Writer_Worksheet::_storeWsbool ( )

Write the WSBOOL BIFF record, mainly for fit-to-page.

Used in conjunction with the SETUP record.

private

Definition at line 2930 of file Worksheet.php.

References $data, $header, $length, $record, and Spreadsheet_Excel_Writer_BIFFwriter\_prepend().

Referenced by close().

2931  {
2932  $record = 0x0081; // Record identifier
2933  $length = 0x0002; // Bytes to follow
2934  $grbit = 0x0000;
2935 
2936  // The only option that is of interest is the flag for fit to page. So we
2937  // set all the options in one go.
2938  //
2939  /*if ($this->_fit_page) {
2940  $grbit = 0x05c1;
2941  } else {
2942  $grbit = 0x04c1;
2943  }*/
2944  // Set the option flags
2945  $grbit |= 0x0001; // Auto page breaks visible
2946  if ($this->_outline_style) {
2947  $grbit |= 0x0020; // Auto outline styles
2948  }
2949  if ($this->_outline_below) {
2950  $grbit |= 0x0040; // Outline summary below
2951  }
2952  if ($this->_outline_right) {
2953  $grbit |= 0x0080; // Outline summary right
2954  }
2955  if ($this->_fit_page) {
2956  $grbit |= 0x0100; // Page setup fit to page
2957  }
2958  if ($this->_outline_on) {
2959  $grbit |= 0x0400; // Outline symbols displayed
2960  }
2961 
2962  $header = pack("vv", $record, $length);
2963  $data = pack("v", $grbit);
2964  $this->_prepend($header . $data);
2965  }
_prepend($data)
General storage function.
Definition: BIFFwriter.php:138
+ Here is the call graph for this function:
+ Here is the caller graph for this function:

◆ _storeZoom()

Spreadsheet_Excel_Writer_Worksheet::_storeZoom ( )

Store the window zoom factor.

This should be a reduced fraction but for simplicity we will store all fractions with a numerator of 100.

private

Definition at line 3469 of file Worksheet.php.

References $data, $header, $length, $record, and _append().

Referenced by close().

3470  {
3471  // If scale is 100 we don't need to write a record
3472  if ($this->_zoom == 100) {
3473  return;
3474  }
3475 
3476  $record = 0x00A0; // Record identifier
3477  $length = 0x0004; // Bytes to follow
3478 
3479  $header = pack("vv", $record, $length);
3480  $data = pack("vv", $this->_zoom, 100);
3481  $this->_append($header . $data);
3482  }
_append($data)
Store Worksheet data in memory using the parent&#39;s class append() or to a temporary file...
Definition: Worksheet.php:1274
+ Here is the call graph for this function:
+ Here is the caller graph for this function:

◆ _substituteCellref()

Spreadsheet_Excel_Writer_Worksheet::_substituteCellref (   $cell)

Substitute an Excel cell reference in A1 notation for zero based row and column values in an argument list.

Ex: ("A4", "Hello") is converted to (3, 0, "Hello").

private

Parameters
string$cellThe cell reference. Or range of cells.
Returns
array

Definition at line 1298 of file Worksheet.php.

References _cellToRowcol(), PEAR_ERROR_DIE, and PEAR\raiseError().

1299  {
1300  $cell = strtoupper($cell);
1301 
1302  // Convert a column range: 'A:A' or 'B:G'
1303  if (preg_match("/([A-I]?[A-Z]):([A-I]?[A-Z])/", $cell, $match)) {
1304  list($no_use, $col1) = $this->_cellToRowcol($match[1] .'1'); // Add a dummy row
1305  list($no_use, $col2) = $this->_cellToRowcol($match[2] .'1'); // Add a dummy row
1306  return(array($col1, $col2));
1307  }
1308 
1309  // Convert a cell range: 'A1:B7'
1310  if (preg_match("/\$?([A-I]?[A-Z]\$?\d+):\$?([A-I]?[A-Z]\$?\d+)/", $cell, $match)) {
1311  list($row1, $col1) = $this->_cellToRowcol($match[1]);
1312  list($row2, $col2) = $this->_cellToRowcol($match[2]);
1313  return(array($row1, $col1, $row2, $col2));
1314  }
1315 
1316  // Convert a cell reference: 'A1' or 'AD2000'
1317  if (preg_match("/\$?([A-I]?[A-Z]\$?\d+)/", $cell)) {
1318  list($row1, $col1) = $this->_cellToRowcol($match[1]);
1319  return(array($row1, $col1));
1320  }
1321 
1322  // TODO use real error codes
1323  $this->raiseError("Unknown cell reference $cell", 0, PEAR_ERROR_DIE);
1324  }
_cellToRowcol($cell)
Convert an Excel cell reference in A1 notation to a zero based row and column reference; converts C1 ...
Definition: Worksheet.php:1334
const PEAR_ERROR_DIE
Definition: PEAR.php:34
& raiseError($message=null, $code=null, $mode=null, $options=null, $userinfo=null, $error_class=null, $skipmsg=false)
This method is a wrapper that returns an instance of the configured error class with this object&#39;s de...
Definition: PEAR.php:524
+ Here is the call graph for this function:

◆ _writeUrlExternal()

Spreadsheet_Excel_Writer_Worksheet::_writeUrlExternal (   $row1,
  $col1,
  $row2,
  $col2,
  $url,
  $str,
  $format = null 
)

Write links to external directory names such as 'c:.xls', c:.xls::Sheet1!A1', '../../foo.xls'.

and '../../foo.xls::Sheet1!A1'.

Note: Excel writes some relative links with the $dir_long string. We ignore these cases for the sake of simpler code.

private

See also
writeUrl()
Parameters
integer$row1Start row
integer$col1Start column
integer$row2End row
integer$col2End column
string$urlURL string
string$strAlternative label
mixed$formatThe cell format
Returns
integer

Definition at line 2013 of file Worksheet.php.

Referenced by _writeUrlRange().

2014  {
2015  // Network drives are different. We will handle them separately
2016  // MS/Novell network drives and shares start with \\
2017  if (preg_match('[^external:\\\\]', $url)) {
2018  return; //($this->_writeUrlExternal_net($row1, $col1, $row2, $col2, $url, $str, $format));
2019  }
2020 
2021  $record = 0x01B8; // Record identifier
2022  $length = 0x00000; // Bytes to follow
2023 
2024  if (!$format) {
2025  $format = $this->_url_format;
2026  }
2027 
2028  // Strip URL type and change Unix dir separator to Dos style (if needed)
2029  //
2030  $url = preg_replace('/^external:/', '', $url);
2031  $url = preg_replace('/\//', "\\", $url);
2032 
2033  // Write the visible label
2034  if ($str == '') {
2035  $str = preg_replace('/\#/', ' - ', $url);
2036  }
2037  $str_error = $this->writeString($row1, $col1, $str, $format);
2038  if (($str_error == -2) or ($str_error == -3)) {
2039  return $str_error;
2040  }
2041 
2042  // Determine if the link is relative or absolute:
2043  // relative if link contains no dir separator, "somefile.xls"
2044  // relative if link starts with up-dir, "..\..\somefile.xls"
2045  // otherwise, absolute
2046 
2047  $absolute = 0x02; // Bit mask
2048  if (!preg_match("/\\\/", $url)) {
2049  $absolute = 0x00;
2050  }
2051  if (preg_match("/^\.\.\\\/", $url)) {
2052  $absolute = 0x00;
2053  }
2054  $link_type = 0x01 | $absolute;
2055 
2056  // Determine if the link contains a sheet reference and change some of the
2057  // parameters accordingly.
2058  // Split the dir name and sheet name (if it exists)
2059  /*if (preg_match("/\#/", $url)) {
2060  list($dir_long, $sheet) = split("\#", $url);
2061  } else {
2062  $dir_long = $url;
2063  }
2064 
2065  if (isset($sheet)) {
2066  $link_type |= 0x08;
2067  $sheet_len = pack("V", strlen($sheet) + 0x01);
2068  $sheet = join("\0", split('', $sheet));
2069  $sheet .= "\0\0\0";
2070  } else {
2071  $sheet_len = '';
2072  $sheet = '';
2073  }*/
2074  $dir_long = $url;
2075  if (preg_match("/\#/", $url)) {
2076  $link_type |= 0x08;
2077  }
if(!preg_match("/\", $url)) if(preg_match("/^\\", $url) $link_type)
Definition: Worksheet.php:2054
if(($str_error==-2) or($str_error==-3)) $absolute
Definition: Worksheet.php:2047
writeString($row, $col, $str, $format=null)
Write a string to the specified row and column (zero indexed).
Definition: Worksheet.php:1483
+ Here is the caller graph for this function:

◆ _writeUrlInternal()

Spreadsheet_Excel_Writer_Worksheet::_writeUrlInternal (   $row1,
  $col1,
  $row2,
  $col2,
  $url,
  $str,
  $format = null 
)

Used to write internal reference hyperlinks such as "Sheet1!A1".

private

See also
writeUrl()
Parameters
integer$row1Start row
integer$col1Start column
integer$row2End row
integer$col2End column
string$urlURL string
string$strAlternative label
mixed$formatThe cell format
Returns
integer

Definition at line 1947 of file Worksheet.php.

References $_url_format, $data, $header, $length, $options, $record, $str_error, $unknown1, $url, _append(), and writeString().

Referenced by _writeUrlRange().

1948  {
1949  $record = 0x01B8; // Record identifier
1950  $length = 0x00000; // Bytes to follow
1951 
1952  if (!$format) {
1953  $format = $this->_url_format;
1954  }
1955 
1956  // Strip URL type
1957  $url = preg_replace('/^internal:/', '', $url);
1958 
1959  // Write the visible label
1960  if ($str == '') {
1961  $str = $url;
1962  }
1963  $str_error = $this->writeString($row1, $col1, $str, $format);
1964  if (($str_error == -2) || ($str_error == -3)) {
1965  return $str_error;
1966  }
1967 
1968  // Pack the undocumented parts of the hyperlink stream
1969  $unknown1 = pack("H*", "D0C9EA79F9BACE118C8200AA004BA90B02000000");
1970 
1971  // Pack the option flags
1972  $options = pack("V", 0x08);
1973 
1974  // Convert the URL type and to a null terminated wchar string
1975  $url = join("\0", preg_split("''", $url, -1, PREG_SPLIT_NO_EMPTY));
1976  $url = $url . "\0\0\0";
1977 
1978  // Pack the length of the URL as chars (not wchars)
1979  $url_len = pack("V", floor(strlen($url)/2));
1980 
1981  // Calculate the data length
1982  $length = 0x24 + strlen($url);
1983 
1984  // Pack the header data
1985  $header = pack("vv", $record, $length);
1986  $data = pack("vvvv", $row1, $row2, $col1, $col2);
1987 
1988  // Write the packed data
1989  $this->_append($header . $data .
1990  $unknown1 . $options .
1991  $url_len . $url);
1992  return($str_error);
1993  }
_append($data)
Store Worksheet data in memory using the parent&#39;s class append() or to a temporary file...
Definition: Worksheet.php:1274
if(!is_array($argv)) $options
writeString($row, $col, $str, $format=null)
Write a string to the specified row and column (zero indexed).
Definition: Worksheet.php:1483
+ Here is the call graph for this function:
+ Here is the caller graph for this function:

◆ _writeUrlRange()

Spreadsheet_Excel_Writer_Worksheet::_writeUrlRange (   $row1,
  $col1,
  $row2,
  $col2,
  $url,
  $string = '',
  $format = null 
)

This is the more general form of writeUrl().

It allows a hyperlink to be written to a range of cells. This function also decides the type of hyperlink to be written. These are either, Web (http, ftp, mailto), Internal (Sheet1!A1) or external ('c:.xls::Sheet1!A1').

private

See also
writeUrl()
Parameters
integer$row1Start row
integer$col1Start column
integer$row2End row
integer$col2End column
string$urlURL string
string$stringAlternative label
mixed$formatThe cell format
Returns
integer

Definition at line 1857 of file Worksheet.php.

References $url, _writeUrlExternal(), _writeUrlInternal(), and _writeUrlWeb().

Referenced by writeUrl().

1858  {
1859 
1860  // Check for internal/external sheet links or default to web link
1861  if (preg_match('[^internal:]', $url)) {
1862  return($this->_writeUrlInternal($row1, $col1, $row2, $col2, $url, $string, $format));
1863  }
1864  if (preg_match('[^external:]', $url)) {
1865  return($this->_writeUrlExternal($row1, $col1, $row2, $col2, $url, $string, $format));
1866  }
1867  return($this->_writeUrlWeb($row1, $col1, $row2, $col2, $url, $string, $format));
1868  }
_writeUrlExternal($row1, $col1, $row2, $col2, $url, $str, $format=null)
Write links to external directory names such as &#39;c:.xls&#39;, c:.xls::Sheet1!A1&#39;, &#39;../../foo.xls&#39;.
Definition: Worksheet.php:2013
_writeUrlWeb($row1, $col1, $row2, $col2, $url, $str, $format=null)
Used to write http, ftp and mailto hyperlinks.
Definition: Worksheet.php:1887
_writeUrlInternal($row1, $col1, $row2, $col2, $url, $str, $format=null)
Used to write internal reference hyperlinks such as "Sheet1!A1".
Definition: Worksheet.php:1947
+ Here is the call graph for this function:
+ Here is the caller graph for this function:

◆ _writeUrlWeb()

Spreadsheet_Excel_Writer_Worksheet::_writeUrlWeb (   $row1,
  $col1,
  $row2,
  $col2,
  $url,
  $str,
  $format = null 
)

Used to write http, ftp and mailto hyperlinks.

The link type ($options) is 0x03 is the same as absolute dir ref without sheet. However it is differentiated by the $unknown2 data stream.

private

See also
writeUrl()
Parameters
integer$row1Start row
integer$col1Start column
integer$row2End row
integer$col2End column
string$urlURL string
string$strAlternative label
mixed$formatThe cell format
Returns
integer

Definition at line 1887 of file Worksheet.php.

References $_url_format, $data, $header, $length, $options, $record, $str_error, $unknown1, $unknown2, $url, _append(), and writeString().

Referenced by _writeUrlRange().

1888  {
1889  $record = 0x01B8; // Record identifier
1890  $length = 0x00000; // Bytes to follow
1891 
1892  if (!$format) {
1893  $format = $this->_url_format;
1894  }
1895 
1896  // Write the visible label using the writeString() method.
1897  if ($str == '') {
1898  $str = $url;
1899  }
1900  $str_error = $this->writeString($row1, $col1, $str, $format);
1901  if (($str_error == -2) || ($str_error == -3)) {
1902  return $str_error;
1903  }
1904 
1905  // Pack the undocumented parts of the hyperlink stream
1906  $unknown1 = pack("H*", "D0C9EA79F9BACE118C8200AA004BA90B02000000");
1907  $unknown2 = pack("H*", "E0C9EA79F9BACE118C8200AA004BA90B");
1908 
1909  // Pack the option flags
1910  $options = pack("V", 0x03);
1911 
1912  // Convert URL to a null terminated wchar string
1913  $url = join("\0", preg_split("''", $url, -1, PREG_SPLIT_NO_EMPTY));
1914  $url = $url . "\0\0\0";
1915 
1916  // Pack the length of the URL
1917  $url_len = pack("V", strlen($url));
1918 
1919  // Calculate the data length
1920  $length = 0x34 + strlen($url);
1921 
1922  // Pack the header data
1923  $header = pack("vv", $record, $length);
1924  $data = pack("vvvv", $row1, $row2, $col1, $col2);
1925 
1926  // Write the packed data
1927  $this->_append($header . $data .
1928  $unknown1 . $options .
1929  $unknown2 . $url_len . $url);
1930  return($str_error);
1931  }
_append($data)
Store Worksheet data in memory using the parent&#39;s class append() or to a temporary file...
Definition: Worksheet.php:1274
if(!is_array($argv)) $options
writeString($row, $col, $str, $format=null)
Write a string to the specified row and column (zero indexed).
Definition: Worksheet.php:1483
+ Here is the call graph for this function:
+ Here is the caller graph for this function:

◆ _XF()

Spreadsheet_Excel_Writer_Worksheet::_XF ( $format)

Returns an index to the XF record in the workbook.

private

Parameters
mixed&$formatThe optional XF format
Returns
integer The XF record index

Definition at line 1250 of file Worksheet.php.

Referenced by _storeColinfo(), setRow(), writeBlank(), writeFormula(), writeNumber(), writeString(), and writeStringBIFF8().

1251  {
1252  if ($format) {
1253  return($format->getXfIndex());
1254  } else {
1255  return(0x0F);
1256  }
1257  }
+ Here is the caller graph for this function:

◆ activate()

Spreadsheet_Excel_Writer_Worksheet::activate ( )

Set this worksheet as the active worksheet, i.e.

the worksheet that is displayed when the workbook is opened. Also set it as selected.

public

Definition at line 710 of file Worksheet.php.

References $index.

711  {
712  $this->selected = 1;
713  $this->activesheet = $this->index;
714  }

◆ centerHorizontally()

Spreadsheet_Excel_Writer_Worksheet::centerHorizontally (   $center = 1)

Center the page horinzontally.

public

Parameters
integer$centerthe optional value for centering. Defaults to 1 (center).

Definition at line 885 of file Worksheet.php.

886  {
887  $this->_hcenter = $center;
888  }

◆ centerVertically()

Spreadsheet_Excel_Writer_Worksheet::centerVertically (   $center = 1)

Center the page vertically.

public

Parameters
integer$centerthe optional value for centering. Defaults to 1 (center).

Definition at line 896 of file Worksheet.php.

897  {
898  $this->_vcenter = $center;
899  }

◆ close()

Spreadsheet_Excel_Writer_Worksheet::close (   $sheetnames)

Add data to the beginning of the workbook (note the reverse order) and to the end of the workbook.

public

See also
Spreadsheet_Excel_Writer_Workbook::storeWorkbook()
Parameters
array$sheetnamesThe array of sheetnames from the Workbook this worksheet belongs to

Definition at line 518 of file Worksheet.php.

References Spreadsheet_Excel_Writer_BIFFwriter\_storeBof(), _storeColinfo(), _storeDefcol(), _storeDimensions(), Spreadsheet_Excel_Writer_BIFFwriter\_storeEof(), _storeExterncount(), _storeExternsheet(), _storeFooter(), _storeGridset(), _storeGuts(), _storeHbreak(), _storeHcenter(), _storeHeader(), _storeMarginBottom(), _storeMarginLeft(), _storeMarginRight(), _storeMarginTop(), _storeMergedCells(), _storePanes(), _storePassword(), _storePrintGridlines(), _storePrintHeaders(), _storeProtect(), _storeSelection(), _storeSetup(), _storeVbreak(), _storeVcenter(), _storeWindow2(), _storeWsbool(), and _storeZoom().

519  {
520  $num_sheets = count($sheetnames);
521 
522  /***********************************************
523  * Prepend in reverse order!!
524  */
525 
526  // Prepend the sheet dimensions
527  $this->_storeDimensions();
528 
529  // Prepend the sheet password
530  $this->_storePassword();
531 
532  // Prepend the sheet protection
533  $this->_storeProtect();
534 
535  // Prepend the page setup
536  $this->_storeSetup();
537 
538  /* FIXME: margins are actually appended */
539  // Prepend the bottom margin
540  $this->_storeMarginBottom();
541 
542  // Prepend the top margin
543  $this->_storeMarginTop();
544 
545  // Prepend the right margin
546  $this->_storeMarginRight();
547 
548  // Prepend the left margin
549  $this->_storeMarginLeft();
550 
551  // Prepend the page vertical centering
552  $this->_storeVcenter();
553 
554  // Prepend the page horizontal centering
555  $this->_storeHcenter();
556 
557  // Prepend the page footer
558  $this->_storeFooter();
559 
560  // Prepend the page header
561  $this->_storeHeader();
562 
563  // Prepend the vertical page breaks
564  $this->_storeVbreak();
565 
566  // Prepend the horizontal page breaks
567  $this->_storeHbreak();
568 
569  // Prepend WSBOOL
570  $this->_storeWsbool();
571 
572  // Prepend GRIDSET
573  $this->_storeGridset();
574 
575  // Prepend GUTS
576  if ($this->_BIFF_version == 0x0500) {
577  $this->_storeGuts();
578  }
579 
580  // Prepend PRINTGRIDLINES
581  $this->_storePrintGridlines();
582 
583  // Prepend PRINTHEADERS
584  $this->_storePrintHeaders();
585 
586  // Prepend EXTERNSHEET references
587  if ($this->_BIFF_version == 0x0500) {
588  for ($i = $num_sheets; $i > 0; $i--) {
589  $sheetname = $sheetnames[$i-1];
590  $this->_storeExternsheet($sheetname);
591  }
592  }
593 
594  // Prepend the EXTERNCOUNT of external references.
595  if ($this->_BIFF_version == 0x0500) {
596  $this->_storeExterncount($num_sheets);
597  }
598 
599  // Prepend the COLINFO records if they exist
600  if (!empty($this->_colinfo)) {
601  $colcount = count($this->_colinfo);
602  for ($i = 0; $i < $colcount; $i++) {
603  $this->_storeColinfo($this->_colinfo[$i]);
604  }
605  $this->_storeDefcol();
606  }
607 
608  // Prepend the BOF record
609  $this->_storeBof(0x0010);
610 
611  /*
612  * End of prepend. Read upwards from here.
613  ***********************************************/
614 
615  // Append
616  $this->_storeWindow2();
617  $this->_storeZoom();
618  if (!empty($this->_panes)) {
619  $this->_storePanes($this->_panes);
620  }
621  $this->_storeSelection($this->_selection);
622  $this->_storeMergedCells();
623  /* TODO: add data validity */
624  /*if ($this->_BIFF_version == 0x0600) {
625  $this->_storeDataValidity();
626  }*/
627  $this->_storeEof();
628  }
_storeVcenter()
Store the vertical centering VCENTER BIFF record.
Definition: Worksheet.php:2695
_storeZoom()
Store the window zoom factor.
Definition: Worksheet.php:3469
_storeSelection($array)
Write BIFF record SELECTION.
Definition: Worksheet.php:2361
_storeWsbool()
Write the WSBOOL BIFF record, mainly for fit-to-page.
Definition: Worksheet.php:2930
_storeMarginTop()
Store the TOPMARGIN BIFF record.
Definition: Worksheet.php:2754
_storePrintGridlines()
Write the PRINTGRIDLINES BIFF record.
Definition: Worksheet.php:2847
_storeMergedCells()
Store the MERGEDCELLS record for all ranges of merged cells.
Definition: Worksheet.php:2402
_storeEof()
Writes Excel EOF record to indicate the end of a BIFF stream.
Definition: BIFFwriter.php:199
_storeGuts()
Write the GUTS BIFF record.
Definition: Worksheet.php:2885
_storePanes($panes)
Writes the Excel BIFF PANE record.
Definition: Worksheet.php:2488
_storeHcenter()
Store the horizontal centering HCENTER BIFF record.
Definition: Worksheet.php:2677
_storeExternsheet($sheetname)
Writes the Excel BIFF EXTERNSHEET record.
Definition: Worksheet.php:2451
_storePrintHeaders()
Write the PRINTHEADERS BIFF record.
Definition: Worksheet.php:2829
_storeExterncount($count)
Write BIFF record EXTERNCOUNT to indicate the number of external sheet references in a worksheet...
Definition: Worksheet.php:2432
_storeDimensions()
Writes Excel DIMENSIONS to define the area in which there is data.
Definition: Worksheet.php:2196
_storeColinfo($col_array)
Write BIFF record COLINFO to define column widths.
Definition: Worksheet.php:2308
_storeDefcol()
Write BIFF record DEFCOLWIDTH if COLINFO records are in use.
Definition: Worksheet.php:2282
_storeVbreak()
Write the VERTICALPAGEBREAKS BIFF record.
Definition: Worksheet.php:3015
_storeGridset()
Write the GRIDSET BIFF record.
Definition: Worksheet.php:2865
_storeHbreak()
Write the HORIZONTALPAGEBREAKS BIFF record.
Definition: Worksheet.php:2972
_storeMarginLeft()
Store the LEFTMARGIN BIFF record.
Definition: Worksheet.php:2712
_storeFooter()
Store the footer caption BIFF record.
Definition: Worksheet.php:2649
_storeMarginRight()
Store the RIGHTMARGIN BIFF record.
Definition: Worksheet.php:2733
_storeHeader()
Store the header caption BIFF record.
Definition: Worksheet.php:2621
_storeProtect()
Set the Biff PROTECT record to indicate that the worksheet is protected.
Definition: Worksheet.php:3060
_storeBof($type)
Writes Excel BOF record to indicate the beginning of a stream or sub-stream in the BIFF file...
Definition: BIFFwriter.php:170
_storePassword()
Write the worksheet PASSWORD record.
Definition: Worksheet.php:3083
_storeSetup()
Store the page setup SETUP BIFF record.
Definition: Worksheet.php:2560
_storeWindow2()
Write BIFF record Window2.
Definition: Worksheet.php:2223
_storeMarginBottom()
Store the BOTTOMMARGIN BIFF record.
Definition: Worksheet.php:2775
+ Here is the call graph for this function:

◆ fitToPages()

Spreadsheet_Excel_Writer_Worksheet::fitToPages (   $width,
  $height 
)

Set the vertical and horizontal number of pages that will define the maximum area printed.

It doesn't seem to work with OpenOffice.

public

Parameters
integer$widthMaximun width of printed area in pages
integer$heightMaximun heigth of printed area in pages
See also
setPrintScale()

Definition at line 1075 of file Worksheet.php.

1076  {
1077  $this->_fit_page = 1;
1078  $this->_fit_width = $width;
1079  $this->_fit_height = $height;
1080  }

◆ freezePanes()

Spreadsheet_Excel_Writer_Worksheet::freezePanes (   $panes)

Set panes and mark them as frozen.

public

Parameters
array$panesThis is the only parameter received and is composed of the following: 0 => Vertical split position, 1 => Horizontal split position 2 => Top row visible 3 => Leftmost column visible 4 => Active pane

Definition at line 790 of file Worksheet.php.

791  {
792  $this->_frozen = 1;
793  $this->_panes = $panes;
794  }

◆ getData()

Spreadsheet_Excel_Writer_Worksheet::getData ( )

Retrieves data from memory in one chunk, or from disk in $buffer sized chunks.

Returns
string The data

Definition at line 648 of file Worksheet.php.

References Spreadsheet_Excel_Writer_BIFFwriter\$_data, and $_filehandle.

649  {
650  $buffer = 4096;
651 
652  // Return data stored in memory
653  if (isset($this->_data)) {
654  $tmp = $this->_data;
655  unset($this->_data);
656  $fh = $this->_filehandle;
657  if ($this->_using_tmpfile) {
658  fseek($fh, 0);
659  }
660  return $tmp;
661  }
662  // Return data stored on disk
663  if ($this->_using_tmpfile) {
664  if ($tmp = fread($this->_filehandle, $buffer)) {
665  return $tmp;
666  }
667  }
668 
669  // No data to return
670  return '';
671  }

◆ getName()

Spreadsheet_Excel_Writer_Worksheet::getName ( )

Retrieve the worksheet name.

This is usefull when creating worksheets without a name.

public

Returns
string The worksheet's name

Definition at line 637 of file Worksheet.php.

References $name.

638  {
639  return $this->name;
640  }

◆ hideGridlines()

Spreadsheet_Excel_Writer_Worksheet::hideGridlines ( )

Set the option to hide gridlines on the printed page.

public

Definition at line 1040 of file Worksheet.php.

1041  {
1042  $this->_print_gridlines = 0;
1043  }

◆ hideScreenGridlines()

Spreadsheet_Excel_Writer_Worksheet::hideScreenGridlines ( )

Set the option to hide gridlines on the worksheet (as seen on the screen).

public

Definition at line 1050 of file Worksheet.php.

1051  {
1052  $this->_screen_gridlines = 0;
1053  }

◆ insertBitmap()

Spreadsheet_Excel_Writer_Worksheet::insertBitmap (   $row,
  $col,
  $bitmap,
  $x = 0,
  $y = 0,
  $scale_x = 1,
  $scale_y = 1 
)

Insert a 24bit bitmap image in a worksheet.

public

Parameters
integer$rowThe row we are going to insert the bitmap into
integer$colThe column we are going to insert the bitmap into
string$bitmapThe bitmap filename
integer$xThe horizontal position (offset) of the image inside the cell.
integer$yThe vertical position (offset) of the image inside the cell.
integer$scale_xThe horizontal scale
integer$scale_yThe vertical scale

Definition at line 3114 of file Worksheet.php.

References $data, $header, $length, $record, $row, $size, _append(), _positionImage(), _processBitmap(), PEAR\isError(), and writeString().

3115  {
3116  $bitmap_array = $this->_processBitmap($bitmap);
3117  if ($this->isError($bitmap_array)) {
3118  $this->writeString($row, $col, $bitmap_array->getMessage());
3119  return;
3120  }
3121  list($width, $height, $size, $data) = $bitmap_array; //$this->_processBitmap($bitmap);
3122 
3123  // Scale the frame of the image.
3124  $width *= $scale_x;
3125  $height *= $scale_y;
3126 
3127  // Calculate the vertices of the image and write the OBJ record
3128  $this->_positionImage($col, $row, $x, $y, $width, $height);
3129 
3130  // Write the IMDATA record to store the bitmap data
3131  $record = 0x007f;
3132  $length = 8 + $size;
3133  $cf = 0x09;
3134  $env = 0x01;
3135  $lcb = $size;
3136 
3137  $header = pack("vvvvV", $record, $length, $cf, $env, $lcb);
3138  $this->_append($header.$data);
3139  }
$size
Definition: RandomTest.php:79
_processBitmap($bitmap)
Convert a 24 bit bitmap into the modified internal format used by Windows.
Definition: Worksheet.php:3385
_append($data)
Store Worksheet data in memory using the parent&#39;s class append() or to a temporary file...
Definition: Worksheet.php:1274
_positionImage($col_start, $row_start, $x1, $y1, $width, $height)
Calculate the vertices that define the position of the image as required by the OBJ record...
Definition: Worksheet.php:3192
writeString($row, $col, $str, $format=null)
Write a string to the specified row and column (zero indexed).
Definition: Worksheet.php:1483
isError($data, $code=null)
Tell whether a value is a PEAR error.
Definition: PEAR.php:279
+ Here is the call graph for this function:

◆ mergeCells()

Spreadsheet_Excel_Writer_Worksheet::mergeCells (   $first_row,
  $first_col,
  $last_row,
  $last_col 
)

Merges the area given by its arguments.

This is an Excel97/2000 method. It is required to perform more complicated merging than the normal setAlign('merge').

public

Parameters
integer$first_rowFirst row of the area to merge
integer$first_colFirst column of the area to merge
integer$last_rowLast row of the area to merge
integer$last_colLast column of the area to merge

Definition at line 2802 of file Worksheet.php.

References $data, $header, $length, $record, and _append().

2803  {
2804  $record = 0x00E5; // Record identifier
2805  $length = 0x000A; // Bytes to follow
2806  $cref = 1; // Number of refs
2807 
2808  // Swap last row/col for first row/col as necessary
2809  if ($first_row > $last_row) {
2810  list($first_row, $last_row) = array($last_row, $first_row);
2811  }
2812 
2813  if ($first_col > $last_col) {
2814  list($first_col, $last_col) = array($last_col, $first_col);
2815  }
2816 
2817  $header = pack("vv", $record, $length);
2818  $data = pack("vvvvv", $cref, $first_row, $last_row,
2819  $first_col, $last_col);
2820 
2821  $this->_append($header.$data);
2822  }
_append($data)
Store Worksheet data in memory using the parent&#39;s class append() or to a temporary file...
Definition: Worksheet.php:1274
+ Here is the call graph for this function:

◆ printArea()

Spreadsheet_Excel_Writer_Worksheet::printArea (   $first_row,
  $first_col,
  $last_row,
  $last_col 
)

Set the area of each worksheet that will be printed.

public

Parameters
integer$first_rowFirst row of the area to print
integer$first_colFirst column of the area to print
integer$last_rowLast row of the area to print
integer$last_colLast column of the area to print

Definition at line 1026 of file Worksheet.php.

1027  {
1028  $this->print_rowmin = $first_row;
1029  $this->print_colmin = $first_col;
1030  $this->print_rowmax = $last_row;
1031  $this->print_colmax = $last_col;
1032  }

◆ printRowColHeaders()

Spreadsheet_Excel_Writer_Worksheet::printRowColHeaders (   $print = 1)

Set the option to print the row and column headers on the printed page.

public

Parameters
integer$printWhether to print the headers or not. Defaults to 1 (print).

Definition at line 1061 of file Worksheet.php.

1062  {
1063  $this->_print_headers = $print;
1064  }

◆ protect()

Spreadsheet_Excel_Writer_Worksheet::protect (   $password)

Set the worksheet protection flag to prevent accidental modification and to hide formulas if the locked and hidden format properties have been set.

public

Parameters
string$passwordThe password to use for protecting the sheet.

Definition at line 736 of file Worksheet.php.

References _encodePassword().

737  {
738  $this->_protect = 1;
739  $this->_password = $this->_encodePassword($password);
740  }
_encodePassword($plaintext)
Based on the algorithm provided by Daniel Rentz of OpenOffice.
Definition: Worksheet.php:1365
+ Here is the call graph for this function:

◆ repeatColumns()

Spreadsheet_Excel_Writer_Worksheet::repeatColumns (   $first_col,
  $last_col = null 
)

Set the columns to repeat at the left hand side of each printed page.

public

Parameters
integer$first_colFirst column to repeat
integer$last_colLast column to repeat. Optional.

Definition at line 1007 of file Worksheet.php.

1008  {
1009  $this->title_colmin = $first_col;
1010  if (isset($last_col)) { // Second col is optional
1011  $this->title_colmax = $last_col;
1012  } else {
1013  $this->title_colmax = $first_col;
1014  }
1015  }

◆ repeatRows()

Spreadsheet_Excel_Writer_Worksheet::repeatRows (   $first_row,
  $last_row = null 
)

Set the rows to repeat at the top of each printed page.

public

Parameters
integer$first_rowFirst row to repeat
integer$last_rowLast row to repeat. Optional.

Definition at line 990 of file Worksheet.php.

991  {
992  $this->title_rowmin = $first_row;
993  if (isset($last_row)) { //Second row is optional
994  $this->title_rowmax = $last_row;
995  } else {
996  $this->title_rowmax = $first_row;
997  }
998  }

◆ select()

Spreadsheet_Excel_Writer_Worksheet::select ( )

Set this worksheet as a selected worksheet, i.e.

the worksheet has its tab highlighted.

public

Definition at line 698 of file Worksheet.php.

699  {
700  $this->selected = 1;
701  }

◆ setColumn()

Spreadsheet_Excel_Writer_Worksheet::setColumn (   $firstcol,
  $lastcol,
  $width,
  $format = null,
  $hidden = 0,
  $level = 0 
)

Set the width of a single column or a range of columns.

public

Parameters
integer$firstcolfirst column on the range
integer$lastcollast column on the range
integer$widthwidth to set
mixed$formatThe optional XF format to apply to the columns
integer$hiddenThe optional hidden atribute
integer$levelThe optional outline level

Definition at line 753 of file Worksheet.php.

754  {
755  $this->_colinfo[] = array($firstcol, $lastcol, $width, &$format, $hidden, $level);
756 
757  // Set width to zero if column is hidden
758  $width = ($hidden) ? 0 : $width;
759 
760  for ($col = $firstcol; $col <= $lastcol; $col++) {
761  $this->col_sizes[$col] = $width;
762  }
763  }

◆ setFirstSheet()

Spreadsheet_Excel_Writer_Worksheet::setFirstSheet ( )

Set this worksheet as the first visible sheet.

This is necessary when there are a large number of worksheets and the activated worksheet is not visible on the screen.

public

Definition at line 723 of file Worksheet.php.

References $index.

724  {
725  $this->firstsheet = $this->index;
726  }

◆ setFooter()

Spreadsheet_Excel_Writer_Worksheet::setFooter (   $string,
  $margin = 0.50 
)

Set the page footer caption and optional margin.

public

Parameters
string$stringThe footer text
float$marginoptional foot margin in inches.

Definition at line 869 of file Worksheet.php.

870  {
871  if (strlen($string) >= 255) {
872  //carp 'Footer string must be less than 255 characters';
873  return;
874  }
875  $this->_footer = $string;
876  $this->_margin_foot = $margin;
877  }

◆ setHeader()

Spreadsheet_Excel_Writer_Worksheet::setHeader (   $string,
  $margin = 0.50 
)

Set the page header caption and optional margin.

public

Parameters
string$stringThe header text
float$marginoptional head margin in inches.

Definition at line 852 of file Worksheet.php.

853  {
854  if (strlen($string) >= 255) {
855  //carp 'Header string must be less than 255 characters';
856  return;
857  }
858  $this->_header = $string;
859  $this->_margin_head = $margin;
860  }

◆ setHPagebreaks()

Spreadsheet_Excel_Writer_Worksheet::setHPagebreaks (   $breaks)

Store the horizontal page breaks on a worksheet (for printing).

The breaks represent the row after which the break is inserted.

public

Parameters
array$breaksArray containing the horizontal page breaks

Definition at line 1089 of file Worksheet.php.

1090  {
1091  foreach ($breaks as $break) {
1092  array_push($this->_hbreaks, $break);
1093  }
1094  }

◆ setInputEncoding()

Spreadsheet_Excel_Writer_Worksheet::setInputEncoding (   $encoding)

Sets Input Encoding for writing strings.

public

Parameters
string$encodingThe encoding. Ex: 'UTF-16LE', 'utf-8', 'ISO-859-7'

Definition at line 1534 of file Worksheet.php.

References PEAR\raiseError().

1535  {
1536  if ($encoding != 'UTF-16LE' && !function_exists('iconv')) {
1537  $this->raiseError("Using an input encoding other than UTF-16LE requires PHP support for iconv");
1538  }
1539  $this->_input_encoding = $encoding;
1540  }
& raiseError($message=null, $code=null, $mode=null, $options=null, $userinfo=null, $error_class=null, $skipmsg=false)
This method is a wrapper that returns an instance of the configured error class with this object&#39;s de...
Definition: PEAR.php:524
+ Here is the call graph for this function:

◆ setLandscape()

Spreadsheet_Excel_Writer_Worksheet::setLandscape ( )

Set the page orientation as landscape.

public

Definition at line 828 of file Worksheet.php.

829  {
830  $this->_orientation = 0;
831  }

◆ setMarginBottom()

Spreadsheet_Excel_Writer_Worksheet::setMarginBottom (   $margin = 1.00)

Set the bottom margin in inches.

public

Parameters
float$marginThe margin to set in inches

Definition at line 978 of file Worksheet.php.

Referenced by setMargins(), and setMargins_TB().

979  {
980  $this->_margin_bottom = $margin;
981  }
+ Here is the caller graph for this function:

◆ setMarginLeft()

Spreadsheet_Excel_Writer_Worksheet::setMarginLeft (   $margin = 0.75)

Set the left margin in inches.

public

Parameters
float$marginThe margin to set in inches

Definition at line 945 of file Worksheet.php.

Referenced by setMargins(), and setMargins_LR().

946  {
947  $this->_margin_left = $margin;
948  }
+ Here is the caller graph for this function:

◆ setMarginRight()

Spreadsheet_Excel_Writer_Worksheet::setMarginRight (   $margin = 0.75)

Set the right margin in inches.

public

Parameters
float$marginThe margin to set in inches

Definition at line 956 of file Worksheet.php.

Referenced by setMargins(), and setMargins_LR().

957  {
958  $this->_margin_right = $margin;
959  }
+ Here is the caller graph for this function:

◆ setMargins()

Spreadsheet_Excel_Writer_Worksheet::setMargins (   $margin)

Set all the page margins to the same value in inches.

public

Parameters
float$marginThe margin to set in inches

Definition at line 907 of file Worksheet.php.

References setMarginBottom(), setMarginLeft(), setMarginRight(), and setMarginTop().

908  {
909  $this->setMarginLeft($margin);
910  $this->setMarginRight($margin);
911  $this->setMarginTop($margin);
912  $this->setMarginBottom($margin);
913  }
setMarginTop($margin=1.00)
Set the top margin in inches.
Definition: Worksheet.php:967
setMarginBottom($margin=1.00)
Set the bottom margin in inches.
Definition: Worksheet.php:978
setMarginRight($margin=0.75)
Set the right margin in inches.
Definition: Worksheet.php:956
setMarginLeft($margin=0.75)
Set the left margin in inches.
Definition: Worksheet.php:945
+ Here is the call graph for this function:

◆ setMargins_LR()

Spreadsheet_Excel_Writer_Worksheet::setMargins_LR (   $margin)

Set the left and right margins to the same value in inches.

public

Parameters
float$marginThe margin to set in inches

Definition at line 921 of file Worksheet.php.

References setMarginLeft(), and setMarginRight().

922  {
923  $this->setMarginLeft($margin);
924  $this->setMarginRight($margin);
925  }
setMarginRight($margin=0.75)
Set the right margin in inches.
Definition: Worksheet.php:956
setMarginLeft($margin=0.75)
Set the left margin in inches.
Definition: Worksheet.php:945
+ Here is the call graph for this function:

◆ setMargins_TB()

Spreadsheet_Excel_Writer_Worksheet::setMargins_TB (   $margin)

Set the top and bottom margins to the same value in inches.

public

Parameters
float$marginThe margin to set in inches

Definition at line 933 of file Worksheet.php.

References setMarginBottom(), and setMarginTop().

934  {
935  $this->setMarginTop($margin);
936  $this->setMarginBottom($margin);
937  }
setMarginTop($margin=1.00)
Set the top margin in inches.
Definition: Worksheet.php:967
setMarginBottom($margin=1.00)
Set the bottom margin in inches.
Definition: Worksheet.php:978
+ Here is the call graph for this function:

◆ setMarginTop()

Spreadsheet_Excel_Writer_Worksheet::setMarginTop (   $margin = 1.00)

Set the top margin in inches.

public

Parameters
float$marginThe margin to set in inches

Definition at line 967 of file Worksheet.php.

Referenced by setMargins(), and setMargins_TB().

968  {
969  $this->_margin_top = $margin;
970  }
+ Here is the caller graph for this function:

◆ setMerge()

Spreadsheet_Excel_Writer_Worksheet::setMerge (   $first_row,
  $first_col,
  $last_row,
  $last_col 
)

Sets a merged cell range.

public

Parameters
integer$first_rowFirst row of the area to merge
integer$first_colFirst column of the area to merge
integer$last_rowLast row of the area to merge
integer$last_colLast column of the area to merge

Definition at line 682 of file Worksheet.php.

683  {
684  if (($last_row < $first_row) || ($last_col < $first_col)) {
685  return;
686  }
687  // don't check rowmin, rowmax, etc... because we don't know when this
688  // is going to be called
689  $this->_merged_ranges[] = array($first_row, $first_col, $last_row, $last_col);
690  }

◆ setOutline()

Spreadsheet_Excel_Writer_Worksheet::setOutline (   $visible = true,
  $symbols_below = true,
  $symbols_right = true,
  $auto_style = false 
)

This method sets the properties for outlining and grouping.

The defaults correspond to Excel's defaults.

Parameters
bool$visible
bool$symbols_below
bool$symbols_right
bool$auto_style

Definition at line 1395 of file Worksheet.php.

1396  {
1397  $this->_outline_on = $visible;
1398  $this->_outline_below = $symbols_below;
1399  $this->_outline_right = $symbols_right;
1400  $this->_outline_style = $auto_style;
1401 
1402  // Ensure this is a boolean vale for Window2
1403  if ($this->_outline_on) {
1404  $this->_outline_on = 1;
1405  }
1406  }

◆ setPaper()

Spreadsheet_Excel_Writer_Worksheet::setPaper (   $size = 0)

Set the paper type.

Ex. 1 = US Letter, 9 = A4

public

Parameters
integer$sizeThe type of paper size to use

Definition at line 839 of file Worksheet.php.

References $size.

840  {
841  $this->_paper_size = $size;
842  }
$size
Definition: RandomTest.php:79

◆ setPortrait()

Spreadsheet_Excel_Writer_Worksheet::setPortrait ( )

Set the page orientation as portrait.

public

Definition at line 818 of file Worksheet.php.

819  {
820  $this->_orientation = 1;
821  }

◆ setPrintScale()

Spreadsheet_Excel_Writer_Worksheet::setPrintScale (   $scale = 100)

Set the scale factor for the printed page.

It turns off the "fit to page" option

public

Parameters
integer$scaleThe optional scale factor. Defaults to 100

Definition at line 1135 of file Worksheet.php.

References PEAR\raiseError().

1136  {
1137  // Confine the scale to Excel's range
1138  if ($scale < 10 || $scale > 400) {
1139  $this->raiseError("Print scale $scale outside range: 10 <= zoom <= 400");
1140  $scale = 100;
1141  }
1142 
1143  // Turn off "fit to page" option
1144  $this->_fit_page = 0;
1145 
1146  $this->_print_scale = floor($scale);
1147  }
& raiseError($message=null, $code=null, $mode=null, $options=null, $userinfo=null, $error_class=null, $skipmsg=false)
This method is a wrapper that returns an instance of the configured error class with this object&#39;s de...
Definition: PEAR.php:524
+ Here is the call graph for this function:

◆ setRow()

Spreadsheet_Excel_Writer_Worksheet::setRow (   $row,
  $height,
  $format = null,
  $hidden = false,
  $level = 0 
)

This method is used to set the height and format for a row.

public

Parameters
integer$rowThe row to set
integer$heightHeight we are giving to the row. Use null to set XF without setting height
mixed$formatXF format we are giving to the row
bool$hiddenThe optional hidden attribute
integer$levelThe optional outline level for row, in range [0,7]

Definition at line 2143 of file Worksheet.php.

References $data, $header, $length, $record, $row, _append(), and _XF().

2144  {
2145  $record = 0x0208; // Record identifier
2146  $length = 0x0010; // Number of bytes to follow
2147 
2148  $colMic = 0x0000; // First defined column
2149  $colMac = 0x0000; // Last defined column
2150  $irwMac = 0x0000; // Used by Excel to optimise loading
2151  $reserved = 0x0000; // Reserved
2152  $grbit = 0x0000; // Option flags
2153  $ixfe = $this->_XF($format); // XF index
2154 
2155  // set _row_sizes so _sizeRow() can use it
2156  $this->_row_sizes[$row] = $height;
2157 
2158  // Use setRow($row, null, $XF) to set XF format without setting height
2159  if ($height != null) {
2160  $miyRw = $height * 20; // row height
2161  } else {
2162  $miyRw = 0xff; // default row height is 256
2163  }
2164 
2165  $level = max(0, min($level, 7)); // level should be between 0 and 7
2166  $this->_outline_row_level = max($level, $this->_outline_row_level);
2167 
2168 
2169  // Set the options flags. fUnsynced is used to show that the font and row
2170  // heights are not compatible. This is usually the case for WriteExcel.
2171  // The collapsed flag 0x10 doesn't seem to be used to indicate that a row
2172  // is collapsed. Instead it is used to indicate that the previous row is
2173  // collapsed. The zero height flag, 0x20, is used to collapse a row.
2174 
2175  $grbit |= $level;
2176  if ($hidden) {
2177  $grbit |= 0x0020;
2178  }
2179  $grbit |= 0x0040; // fUnsynced
2180  if ($format) {
2181  $grbit |= 0x0080;
2182  }
2183  $grbit |= 0x0100;
2184 
2185  $header = pack("vv", $record, $length);
2186  $data = pack("vvvvvvvv", $row, $colMic, $colMac, $miyRw,
2187  $irwMac,$reserved, $grbit, $ixfe);
2188  $this->_append($header.$data);
2189  }
_XF(&$format)
Returns an index to the XF record in the workbook.
Definition: Worksheet.php:1250
_append($data)
Store Worksheet data in memory using the parent&#39;s class append() or to a temporary file...
Definition: Worksheet.php:1274
+ Here is the call graph for this function:

◆ setSelection()

Spreadsheet_Excel_Writer_Worksheet::setSelection (   $first_row,
  $first_column,
  $last_row,
  $last_column 
)

Set which cell or cells are selected in a worksheet.

public

Parameters
integer$first_rowfirst row in the selected quadrant
integer$first_columnfirst column in the selected quadrant
integer$last_rowlast row in the selected quadrant
integer$last_columnlast column in the selected quadrant

Definition at line 774 of file Worksheet.php.

775  {
776  $this->_selection = array($first_row,$first_column,$last_row,$last_column);
777  }

◆ setValidation()

Spreadsheet_Excel_Writer_Worksheet::setValidation (   $row1,
  $col1,
  $row2,
  $col2,
$validator 
)

FIXME: add comments.

Definition at line 3487 of file Worksheet.php.

3488  {
3489  $this->_dv[] = $validator->_getData() .
3490  pack("vvvvv", 1, $row1, $row2, $col1, $col2);
3491  }

◆ setVPagebreaks()

Spreadsheet_Excel_Writer_Worksheet::setVPagebreaks (   $breaks)

Store the vertical page breaks on a worksheet (for printing).

The breaks represent the column after which the break is inserted.

public

Parameters
array$breaksArray containing the vertical page breaks

Definition at line 1103 of file Worksheet.php.

1104  {
1105  foreach ($breaks as $break) {
1106  array_push($this->_vbreaks, $break);
1107  }
1108  }

◆ setZoom()

Spreadsheet_Excel_Writer_Worksheet::setZoom (   $scale = 100)

Set the worksheet zoom factor.

public

Parameters
integer$scaleThe zoom factor

Definition at line 1117 of file Worksheet.php.

References PEAR\raiseError().

1118  {
1119  // Confine the scale to Excel's range
1120  if ($scale < 10 || $scale > 400) {
1121  $this->raiseError("Zoom factor $scale outside range: 10 <= zoom <= 400");
1122  $scale = 100;
1123  }
1124 
1125  $this->_zoom = floor($scale);
1126  }
& raiseError($message=null, $code=null, $mode=null, $options=null, $userinfo=null, $error_class=null, $skipmsg=false)
This method is a wrapper that returns an instance of the configured error class with this object&#39;s de...
Definition: PEAR.php:524
+ Here is the call graph for this function:

◆ Spreadsheet_Excel_Writer_Worksheet()

Spreadsheet_Excel_Writer_Worksheet::Spreadsheet_Excel_Writer_Worksheet (   $BIFF_version,
  $name,
  $index,
$activesheet,
$firstsheet,
$str_total,
$str_unique,
$str_table,
$url_format,
$parser,
  $tmp_dir 
)

Constructor.

Parameters
string$nameThe name of the new worksheet
integer$indexThe index of the new worksheet
mixed&$activesheetThe current activesheet of the workbook we belong to
mixed&$firstsheetThe first worksheet in the workbook we belong to
mixed&$url_formatThe default format for hyperlinks
mixed&$parserThe formula parser created for the Workbook
string$tmp_dirThe path to the directory for temporary files private

Definition at line 370 of file Worksheet.php.

References $index, $name, _initialize(), and Spreadsheet_Excel_Writer_BIFFwriter\Spreadsheet_Excel_Writer_BIFFwriter().

376  {
377  // It needs to call its parent's constructor explicitly
379  $this->_BIFF_version = $BIFF_version;
380  $rowmax = 65536; // 16384 in Excel 5
381  $colmax = 256;
382 
383  $this->name = $name;
384  $this->index = $index;
385  $this->activesheet = &$activesheet;
386  $this->firstsheet = &$firstsheet;
387  $this->_str_total = &$str_total;
388  $this->_str_unique = &$str_unique;
389  $this->_str_table = &$str_table;
390  $this->_url_format = &$url_format;
391  $this->_parser = &$parser;
392 
393  //$this->ext_sheets = array();
394  $this->_filehandle = '';
395  $this->_using_tmpfile = true;
396  //$this->fileclosed = 0;
397  //$this->offset = 0;
398  $this->_xls_rowmax = $rowmax;
399  $this->_xls_colmax = $colmax;
400  $this->_xls_strmax = 255;
401  $this->_dim_rowmin = $rowmax + 1;
402  $this->_dim_rowmax = 0;
403  $this->_dim_colmin = $colmax + 1;
404  $this->_dim_colmax = 0;
405  $this->_colinfo = array();
406  $this->_selection = array(0,0,0,0);
407  $this->_panes = array();
408  $this->_active_pane = 3;
409  $this->_frozen = 0;
410  $this->selected = 0;
411 
412  $this->_paper_size = 0x0;
413  $this->_orientation = 0x1;
414  $this->_header = '';
415  $this->_footer = '';
416  $this->_hcenter = 0;
417  $this->_vcenter = 0;
418  $this->_margin_head = 0.50;
419  $this->_margin_foot = 0.50;
420  $this->_margin_left = 0.75;
421  $this->_margin_right = 0.75;
422  $this->_margin_top = 1.00;
423  $this->_margin_bottom = 1.00;
424 
425  $this->title_rowmin = null;
426  $this->title_rowmax = null;
427  $this->title_colmin = null;
428  $this->title_colmax = null;
429  $this->print_rowmin = null;
430  $this->print_rowmax = null;
431  $this->print_colmin = null;
432  $this->print_colmax = null;
433 
434  $this->_print_gridlines = 1;
435  $this->_screen_gridlines = 1;
436  $this->_print_headers = 0;
437 
438  $this->_fit_page = 0;
439  $this->_fit_width = 0;
440  $this->_fit_height = 0;
441 
442  $this->_hbreaks = array();
443  $this->_vbreaks = array();
444 
445  $this->_protect = 0;
446  $this->_password = null;
447 
448  $this->col_sizes = array();
449  $this->_row_sizes = array();
450 
451  $this->_zoom = 100;
452  $this->_print_scale = 100;
453 
454  $this->_outline_row_level = 0;
455  $this->_outline_style = 0;
456  $this->_outline_below = 1;
457  $this->_outline_right = 1;
458  $this->_outline_on = 1;
459 
460  $this->_merged_ranges = array();
461 
462  $this->_input_encoding = '';
463 
464  $this->_dv = array();
465 
466  $this->_tmp_dir = $tmp_dir;
467 
468  $this->_initialize();
469  }
_initialize()
Open a tmp file to store the majority of the Worksheet data.
Definition: Worksheet.php:478
Spreadsheet_Excel_Writer_BIFFwriter()
Constructor.
Definition: BIFFwriter.php:98
+ Here is the call graph for this function:

◆ thawPanes()

Spreadsheet_Excel_Writer_Worksheet::thawPanes (   $panes)

Set panes and mark them as unfrozen.

public

Parameters
array$panesThis is the only parameter received and is composed of the following: 0 => Vertical split position, 1 => Horizontal split position 2 => Top row visible 3 => Leftmost column visible 4 => Active pane

Definition at line 807 of file Worksheet.php.

808  {
809  $this->_frozen = 0;
810  $this->_panes = $panes;
811  }

◆ write()

Spreadsheet_Excel_Writer_Worksheet::write (   $row,
  $col,
  $token,
  $format = null 
)

Map to the appropriate write method acording to the token recieved.

public

Parameters
integer$rowThe row of the cell we are writing to
integer$colThe column of the cell we are writing to
mixed$tokenWhat we are writing
mixed$formatThe optional format to apply to the cell

Definition at line 1158 of file Worksheet.php.

References $row, writeBlank(), writeFormula(), writeNumber(), writeString(), and writeUrl().

Referenced by writeCol(), and writeRow().

1159  {
1160  // Check for a cell reference in A1 notation and substitute row and column
1161  /*if ($_[0] =~ /^\D/) {
1162  @_ = $this->_substituteCellref(@_);
1163  }*/
1164 
1165  if (preg_match("/^([+-]?)(?=\d|\.\d)\d*(\.\d*)?([Ee]([+-]?\d+))?$/", $token)) {
1166  // Match number
1167  return $this->writeNumber($row, $col, $token, $format);
1168  } elseif (preg_match("/^[fh]tt?p:\/\//", $token)) {
1169  // Match http or ftp URL
1170  return $this->writeUrl($row, $col, $token, '', $format);
1171  } elseif (preg_match("/^mailto:/", $token)) {
1172  // Match mailto:
1173  return $this->writeUrl($row, $col, $token, '', $format);
1174  } elseif (preg_match("/^(?:in|ex)ternal:/", $token)) {
1175  // Match internal or external sheet link
1176  return $this->writeUrl($row, $col, $token, '', $format);
1177  } elseif (preg_match("/^=/", $token)) {
1178  // Match formula
1179  return $this->writeFormula($row, $col, $token, $format);
1180  } elseif ($token == '') {
1181  // Match blank
1182  return $this->writeBlank($row, $col, $format);
1183  } else {
1184  // Default: match string
1185  return $this->writeString($row, $col, $token, $format);
1186  }
1187  }
writeUrl($row, $col, $url, $string='', $format=null)
Write a hyperlink.
Definition: Worksheet.php:1833
writeNumber($row, $col, $num, $format=null)
Write a double to the specified row and column (zero indexed).
Definition: Worksheet.php:1430
writeFormula($row, $col, $formula, $format=null)
Write a formula to the specified row and column (zero indexed).
Definition: Worksheet.php:1755
writeString($row, $col, $str, $format=null)
Write a string to the specified row and column (zero indexed).
Definition: Worksheet.php:1483
writeBlank($row, $col, $format)
Write a blank cell to the specified row and column (zero indexed).
Definition: Worksheet.php:1702
+ Here is the call graph for this function:
+ Here is the caller graph for this function:

◆ writeBlank()

Spreadsheet_Excel_Writer_Worksheet::writeBlank (   $row,
  $col,
  $format 
)

Write a blank cell to the specified row and column (zero indexed).

A blank cell is used to specify formatting without adding a string or a number.

A blank cell without a format serves no purpose. Therefore, we don't write a BLANK record unless a format is specified.

Returns 0 : normal termination (including no format) -1 : insufficient number of arguments -2 : row or column out of range

public

Parameters
integer$rowZero indexed row
integer$colZero indexed column
mixed$formatThe XF format

Definition at line 1702 of file Worksheet.php.

References $data, $header, $length, $record, $row, _append(), and _XF().

Referenced by write().

1703  {
1704  // Don't write a blank cell unless it has a format
1705  if (!$format) {
1706  return(0);
1707  }
1708 
1709  $record = 0x0201; // Record identifier
1710  $length = 0x0006; // Number of bytes to follow
1711  $xf = $this->_XF($format); // The cell format
1712 
1713  // Check that row and col are valid and store max and min values
1714  if ($row >= $this->_xls_rowmax) {
1715  return(-2);
1716  }
1717  if ($col >= $this->_xls_colmax) {
1718  return(-2);
1719  }
1720  if ($row < $this->_dim_rowmin) {
1721  $this->_dim_rowmin = $row;
1722  }
1723  if ($row > $this->_dim_rowmax) {
1724  $this->_dim_rowmax = $row;
1725  }
1726  if ($col < $this->_dim_colmin) {
1727  $this->_dim_colmin = $col;
1728  }
1729  if ($col > $this->_dim_colmax) {
1730  $this->_dim_colmax = $col;
1731  }
1732 
1733  $header = pack("vv", $record, $length);
1734  $data = pack("vvv", $row, $col, $xf);
1735  $this->_append($header . $data);
1736  return 0;
1737  }
_XF(&$format)
Returns an index to the XF record in the workbook.
Definition: Worksheet.php:1250
_append($data)
Store Worksheet data in memory using the parent&#39;s class append() or to a temporary file...
Definition: Worksheet.php:1274
+ Here is the call graph for this function:
+ Here is the caller graph for this function:

◆ writeCol()

Spreadsheet_Excel_Writer_Worksheet::writeCol (   $row,
  $col,
  $val,
  $format = null 
)

Write an array of values as a column.

public

Parameters
integer$rowThe first row (uppermost row) we are writing to
integer$colThe col we are writing to
array$valThe array of values to write
mixed$formatThe optional format to apply to the cell
Returns
mixed PEAR_Error on failure

Definition at line 1229 of file Worksheet.php.

References $row, and write().

Referenced by writeRow().

1230  {
1231  $retval = '';
1232  if (is_array($val)) {
1233  foreach ($val as $v) {
1234  $this->write($row, $col, $v, $format);
1235  $row++;
1236  }
1237  } else {
1238  $retval = new PEAR_Error('$val needs to be an array');
1239  }
1240  return($retval);
1241  }
write($row, $col, $token, $format=null)
Map to the appropriate write method acording to the token recieved.
Definition: Worksheet.php:1158
+ Here is the call graph for this function:
+ Here is the caller graph for this function:

◆ writeFormula()

Spreadsheet_Excel_Writer_Worksheet::writeFormula (   $row,
  $col,
  $formula,
  $format = null 
)

Write a formula to the specified row and column (zero indexed).

The textual representation of the formula is passed to the parser in Parser.php which returns a packed binary string.

Returns 0 : normal termination -1 : formula errors (bad formula) -2 : row or column out of range

public

Parameters
integer$rowZero indexed row
integer$colZero indexed column
string$formulaThe formula text string
mixed$formatThe optional XF format
Returns
integer

Definition at line 1755 of file Worksheet.php.

References $data, $header, $length, $record, $row, _append(), _checkRowCol(), _XF(), PEAR\isError(), and writeString().

Referenced by write().

1756  {
1757  $record = 0x0006; // Record identifier
1758 
1759  // Excel normally stores the last calculated value of the formula in $num.
1760  // Clearly we are not in a position to calculate this a priori. Instead
1761  // we set $num to zero and set the option flags in $grbit to ensure
1762  // automatic calculation of the formula when the file is opened.
1763  //
1764  $xf = $this->_XF($format); // The cell format
1765  $num = 0x00; // Current value of formula
1766  $grbit = 0x03; // Option flags
1767  $unknown = 0x0000; // Must be zero
1768 
1769 
1770  // Check that row and col are valid and store max and min values
1771  if ($this->_checkRowCol($row, $col) == false) {
1772  return -2;
1773  }
1774 
1775  // Strip the '=' or '@' sign at the beginning of the formula string
1776  if (preg_match("/^=/", $formula)) {
1777  $formula = preg_replace("/(^=)/", "", $formula);
1778  } elseif (preg_match("/^@/", $formula)) {
1779  $formula = preg_replace("/(^@)/", "", $formula);
1780  } else {
1781  // Error handling
1782  $this->writeString($row, $col, 'Unrecognised character for formula');
1783  return -1;
1784  }
1785 
1786  // Parse the formula using the parser in Parser.php
1787  $error = $this->_parser->parse($formula);
1788  if ($this->isError($error)) {
1789  $this->writeString($row, $col, $error->getMessage());
1790  return -1;
1791  }
1792 
1793  $formula = $this->_parser->toReversePolish();
1794  if ($this->isError($formula)) {
1795  $this->writeString($row, $col, $formula->getMessage());
1796  return -1;
1797  }
1798 
1799  $formlen = strlen($formula); // Length of the binary string
1800  $length = 0x16 + $formlen; // Length of the record data
1801 
1802  $header = pack("vv", $record, $length);
1803  $data = pack("vvvdvVv", $row, $col, $xf, $num,
1804  $grbit, $unknown, $formlen);
1805 
1806  $this->_append($header . $data . $formula);
1807  return 0;
1808  }
_XF(&$format)
Returns an index to the XF record in the workbook.
Definition: Worksheet.php:1250
_append($data)
Store Worksheet data in memory using the parent&#39;s class append() or to a temporary file...
Definition: Worksheet.php:1274
writeString($row, $col, $str, $format=null)
Write a string to the specified row and column (zero indexed).
Definition: Worksheet.php:1483
_checkRowCol($row, $col)
Check row and col before writing to a cell, and update the sheet&#39;s dimensions accordingly.
Definition: Worksheet.php:1610
isError($data, $code=null)
Tell whether a value is a PEAR error.
Definition: PEAR.php:279
+ Here is the call graph for this function:
+ Here is the caller graph for this function:

◆ writeNote()

Spreadsheet_Excel_Writer_Worksheet::writeNote (   $row,
  $col,
  $note 
)

Writes a note associated with the cell given by the row and column.

NOTE records don't have a length limit.

public

Parameters
integer$rowZero indexed row
integer$colZero indexed column
string$noteThe note to write

Definition at line 1642 of file Worksheet.php.

References $data, $header, $length, $record, $row, and _append().

1643  {
1644  $note_length = strlen($note);
1645  $record = 0x001C; // Record identifier
1646  $max_length = 2048; // Maximun length for a NOTE record
1647  //$length = 0x0006 + $note_length; // Bytes to follow
1648 
1649  // Check that row and col are valid and store max and min values
1650  if ($row >= $this->_xls_rowmax) {
1651  return(-2);
1652  }
1653  if ($col >= $this->_xls_colmax) {
1654  return(-2);
1655  }
1656  if ($row < $this->_dim_rowmin) {
1657  $this->_dim_rowmin = $row;
1658  }
1659  if ($row > $this->_dim_rowmax) {
1660  $this->_dim_rowmax = $row;
1661  }
1662  if ($col < $this->_dim_colmin) {
1663  $this->_dim_colmin = $col;
1664  }
1665  if ($col > $this->_dim_colmax) {
1666  $this->_dim_colmax = $col;
1667  }
1668 
1669  // Length for this record is no more than 2048 + 6
1670  $length = 0x0006 + min($note_length, 2048);
1671  $header = pack("vv", $record, $length);
1672  $data = pack("vvv", $row, $col, $note_length);
1673  $this->_append($header . $data . substr($note, 0, 2048));
1674 
1675  for ($i = $max_length; $i < $note_length; $i += $max_length) {
1676  $chunk = substr($note, $i, $max_length);
1677  $length = 0x0006 + strlen($chunk);
1678  $header = pack("vv", $record, $length);
1679  $data = pack("vvv", -1, 0, strlen($chunk));
1680  $this->_append($header.$data.$chunk);
1681  }
1682  return(0);
1683  }
_append($data)
Store Worksheet data in memory using the parent&#39;s class append() or to a temporary file...
Definition: Worksheet.php:1274
+ Here is the call graph for this function:

◆ writeNumber()

Spreadsheet_Excel_Writer_Worksheet::writeNumber (   $row,
  $col,
  $num,
  $format = null 
)

Write a double to the specified row and column (zero indexed).

An integer can be written as a double. Excel will display an integer. $format is optional.

Returns 0 : normal termination -2 : row or column out of range

public

Parameters
integer$rowZero indexed row
integer$colZero indexed column
float$numThe number to write
mixed$formatThe optional XF format
Returns
integer

Definition at line 1430 of file Worksheet.php.

References $data, $header, $length, $record, $row, _append(), and _XF().

Referenced by write().

1431  {
1432  $record = 0x0203; // Record identifier
1433  $length = 0x000E; // Number of bytes to follow
1434 
1435  $xf = $this->_XF($format); // The cell format
1436 
1437  // Check that row and col are valid and store max and min values
1438  if ($row >= $this->_xls_rowmax) {
1439  return(-2);
1440  }
1441  if ($col >= $this->_xls_colmax) {
1442  return(-2);
1443  }
1444  if ($row < $this->_dim_rowmin) {
1445  $this->_dim_rowmin = $row;
1446  }
1447  if ($row > $this->_dim_rowmax) {
1448  $this->_dim_rowmax = $row;
1449  }
1450  if ($col < $this->_dim_colmin) {
1451  $this->_dim_colmin = $col;
1452  }
1453  if ($col > $this->_dim_colmax) {
1454  $this->_dim_colmax = $col;
1455  }
1456 
1457  $header = pack("vv", $record, $length);
1458  $data = pack("vvv", $row, $col, $xf);
1459  $xl_double = pack("d", $num);
1460  if ($this->_byte_order) { // if it's Big Endian
1461  $xl_double = strrev($xl_double);
1462  }
1463 
1464  $this->_append($header.$data.$xl_double);
1465  return(0);
1466  }
_XF(&$format)
Returns an index to the XF record in the workbook.
Definition: Worksheet.php:1250
_append($data)
Store Worksheet data in memory using the parent&#39;s class append() or to a temporary file...
Definition: Worksheet.php:1274
+ Here is the call graph for this function:
+ Here is the caller graph for this function:

◆ writeRow()

Spreadsheet_Excel_Writer_Worksheet::writeRow (   $row,
  $col,
  $val,
  $format = null 
)

Write an array of values as a row.

public

Parameters
integer$rowThe row we are writing to
integer$colThe first col (leftmost col) we are writing to
array$valThe array of values to write
mixed$formatThe optional format to apply to the cell
Returns
mixed PEAR_Error on failure

Definition at line 1200 of file Worksheet.php.

References $row, write(), and writeCol().

1201  {
1202  $retval = '';
1203  if (is_array($val)) {
1204  foreach ($val as $v) {
1205  if (is_array($v)) {
1206  $this->writeCol($row, $col, $v, $format);
1207  } else {
1208  $this->write($row, $col, $v, $format);
1209  }
1210  $col++;
1211  }
1212  } else {
1213  $retval = new PEAR_Error('$val needs to be an array');
1214  }
1215  return($retval);
1216  }
write($row, $col, $token, $format=null)
Map to the appropriate write method acording to the token recieved.
Definition: Worksheet.php:1158
writeCol($row, $col, $val, $format=null)
Write an array of values as a column.
Definition: Worksheet.php:1229
+ Here is the call graph for this function:

◆ writeString()

Spreadsheet_Excel_Writer_Worksheet::writeString (   $row,
  $col,
  $str,
  $format = null 
)

Write a string to the specified row and column (zero indexed).

NOTE: there is an Excel 5 defined limit of 255 characters. $format is optional. Returns 0 : normal termination -2 : row or column out of range -3 : long string truncated to 255 chars

public

Parameters
integer$rowZero indexed row
integer$colZero indexed column
string$strThe string to write
mixed$formatThe XF format for the cell
Returns
integer

Definition at line 1483 of file Worksheet.php.

References $_xls_strmax, $data, $header, $length, $record, $row, $str_error, _append(), _XF(), and writeStringBIFF8().

Referenced by _writeUrlInternal(), _writeUrlWeb(), insertBitmap(), write(), and writeFormula().

1484  {
1485  if ($this->_BIFF_version == 0x0600) {
1486  return $this->writeStringBIFF8($row, $col, $str, $format);
1487  }
1488  $strlen = strlen($str);
1489  $record = 0x0204; // Record identifier
1490  $length = 0x0008 + $strlen; // Bytes to follow
1491  $xf = $this->_XF($format); // The cell format
1492 
1493  $str_error = 0;
1494 
1495  // Check that row and col are valid and store max and min values
1496  if ($row >= $this->_xls_rowmax) {
1497  return(-2);
1498  }
1499  if ($col >= $this->_xls_colmax) {
1500  return(-2);
1501  }
1502  if ($row < $this->_dim_rowmin) {
1503  $this->_dim_rowmin = $row;
1504  }
1505  if ($row > $this->_dim_rowmax) {
1506  $this->_dim_rowmax = $row;
1507  }
1508  if ($col < $this->_dim_colmin) {
1509  $this->_dim_colmin = $col;
1510  }
1511  if ($col > $this->_dim_colmax) {
1512  $this->_dim_colmax = $col;
1513  }
1514 
1515  if ($strlen > $this->_xls_strmax) { // LABEL must be < 255 chars
1516  $str = substr($str, 0, $this->_xls_strmax);
1517  $length = 0x0008 + $this->_xls_strmax;
1518  $strlen = $this->_xls_strmax;
1519  $str_error = -3;
1520  }
1521 
1522  $header = pack("vv", $record, $length);
1523  $data = pack("vvvv", $row, $col, $xf, $strlen);
1524  $this->_append($header . $data . $str);
1525  return($str_error);
1526  }
_XF(&$format)
Returns an index to the XF record in the workbook.
Definition: Worksheet.php:1250
writeStringBIFF8($row, $col, $str, $format=null)
Write a string to the specified row and column (zero indexed).
Definition: Worksheet.php:1557
_append($data)
Store Worksheet data in memory using the parent&#39;s class append() or to a temporary file...
Definition: Worksheet.php:1274
+ Here is the call graph for this function:
+ Here is the caller graph for this function:

◆ writeStringBIFF8()

Spreadsheet_Excel_Writer_Worksheet::writeStringBIFF8 (   $row,
  $col,
  $str,
  $format = null 
)

Write a string to the specified row and column (zero indexed).

This is the BIFF8 version (no 255 chars limit). $format is optional. Returns 0 : normal termination -2 : row or column out of range -3 : long string truncated to 255 chars

public

Parameters
integer$rowZero indexed row
integer$colZero indexed column
string$strThe string to write
mixed$formatThe XF format for the cell
Returns
integer

Definition at line 1557 of file Worksheet.php.

References $data, $header, $length, $record, $row, $str_error, _append(), _checkRowCol(), and _XF().

Referenced by writeString().

1558  {
1559  if ($this->_input_encoding == 'UTF-16LE')
1560  {
1561  $strlen = function_exists('mb_strlen') ? mb_strlen($str, 'UTF-16LE') : (strlen($str) / 2);
1562  $encoding = 0x1;
1563  }
1564  elseif ($this->_input_encoding != '')
1565  {
1566  $str = iconv($this->_input_encoding, 'UTF-16LE', $str);
1567  $strlen = function_exists('mb_strlen') ? mb_strlen($str, 'UTF-16LE') : (strlen($str) / 2);
1568  $encoding = 0x1;
1569  }
1570  else
1571  {
1572  $strlen = strlen($str);
1573  $encoding = 0x0;
1574  }
1575  $record = 0x00FD; // Record identifier
1576  $length = 0x000A; // Bytes to follow
1577  $xf = $this->_XF($format); // The cell format
1578 
1579  $str_error = 0;
1580 
1581  // Check that row and col are valid and store max and min values
1582  if ($this->_checkRowCol($row, $col) == false) {
1583  return -2;
1584  }
1585 
1586  $str = pack('vC', $strlen, $encoding).$str;
1587 
1588  /* check if string is already present */
1589  if (!isset($this->_str_table[$str])) {
1590  $this->_str_table[$str] = $this->_str_unique++;
1591  }
1592  $this->_str_total++;
1593 
1594  $header = pack('vv', $record, $length);
1595  $data = pack('vvvV', $row, $col, $xf, $this->_str_table[$str]);
1596  $this->_append($header.$data);
1597  return $str_error;
1598  }
_XF(&$format)
Returns an index to the XF record in the workbook.
Definition: Worksheet.php:1250
_append($data)
Store Worksheet data in memory using the parent&#39;s class append() or to a temporary file...
Definition: Worksheet.php:1274
_checkRowCol($row, $col)
Check row and col before writing to a cell, and update the sheet&#39;s dimensions accordingly.
Definition: Worksheet.php:1610
+ Here is the call graph for this function:
+ Here is the caller graph for this function:

◆ writeUrl()

Spreadsheet_Excel_Writer_Worksheet::writeUrl (   $row,
  $col,
  $url,
  $string = '',
  $format = null 
)

Write a hyperlink.

This is comprised of two elements: the visible label and the invisible link. The visible label is the same as the link unless an alternative string is specified. The label is written using the writeString() method. Therefore the 255 characters string limit applies. $string and $format are optional.

The hyperlink can be to a http, ftp, mail, internal sheet (not yet), or external directory url.

Returns 0 : normal termination -2 : row or column out of range -3 : long string truncated to 255 chars

public

Parameters
integer$rowRow
integer$colColumn
string$urlURL string
string$stringAlternative label
mixed$formatThe cell format
Returns
integer

Definition at line 1833 of file Worksheet.php.

References $row, $url, and _writeUrlRange().

Referenced by write().

1834  {
1835  // Add start row and col to arg list
1836  return($this->_writeUrlRange($row, $col, $row, $col, $url, $string, $format));
1837  }
_writeUrlRange($row1, $col1, $row2, $col2, $url, $string='', $format=null)
This is the more general form of writeUrl().
Definition: Worksheet.php:1857
+ Here is the call graph for this function:
+ Here is the caller graph for this function:

Field Documentation

◆ $_active_pane

Spreadsheet_Excel_Writer_Worksheet::$_active_pane

Definition at line 152 of file Worksheet.php.

Referenced by _storeSelection().

◆ $_colinfo

Spreadsheet_Excel_Writer_Worksheet::$_colinfo

Definition at line 134 of file Worksheet.php.

◆ $_dim_colmax

Spreadsheet_Excel_Writer_Worksheet::$_dim_colmax

Definition at line 128 of file Worksheet.php.

◆ $_dim_colmin

Spreadsheet_Excel_Writer_Worksheet::$_dim_colmin

Definition at line 121 of file Worksheet.php.

Referenced by _storeDimensions().

◆ $_dim_rowmax

Spreadsheet_Excel_Writer_Worksheet::$_dim_rowmax

Definition at line 114 of file Worksheet.php.

◆ $_dim_rowmin

Spreadsheet_Excel_Writer_Worksheet::$_dim_rowmin

Definition at line 107 of file Worksheet.php.

Referenced by _storeDimensions().

◆ $_filehandle

Spreadsheet_Excel_Writer_Worksheet::$_filehandle

Definition at line 76 of file Worksheet.php.

Referenced by getData().

◆ $_fit_height

Spreadsheet_Excel_Writer_Worksheet::$_fit_height

Definition at line 326 of file Worksheet.php.

Referenced by _storeSetup().

◆ $_fit_page

Spreadsheet_Excel_Writer_Worksheet::$_fit_page

Definition at line 314 of file Worksheet.php.

◆ $_fit_width

Spreadsheet_Excel_Writer_Worksheet::$_fit_width

Definition at line 320 of file Worksheet.php.

Referenced by _storeSetup().

◆ $_footer

Spreadsheet_Excel_Writer_Worksheet::$_footer

Definition at line 188 of file Worksheet.php.

Referenced by _storeFooter().

◆ $_frozen

Spreadsheet_Excel_Writer_Worksheet::$_frozen

Definition at line 158 of file Worksheet.php.

Referenced by _storeWindow2().

◆ $_hcenter

Spreadsheet_Excel_Writer_Worksheet::$_hcenter

Definition at line 194 of file Worksheet.php.

Referenced by _storeHcenter().

◆ $_header

Spreadsheet_Excel_Writer_Worksheet::$_header

Definition at line 182 of file Worksheet.php.

Referenced by _storeHeader().

◆ $_input_encoding

Spreadsheet_Excel_Writer_Worksheet::$_input_encoding

Definition at line 356 of file Worksheet.php.

◆ $_margin_bottom

Spreadsheet_Excel_Writer_Worksheet::$_margin_bottom

Definition at line 236 of file Worksheet.php.

Referenced by _storeMarginBottom().

◆ $_margin_foot

Spreadsheet_Excel_Writer_Worksheet::$_margin_foot

Definition at line 212 of file Worksheet.php.

Referenced by _storeSetup().

◆ $_margin_head

Spreadsheet_Excel_Writer_Worksheet::$_margin_head

Definition at line 206 of file Worksheet.php.

Referenced by _storeSetup().

◆ $_margin_left

Spreadsheet_Excel_Writer_Worksheet::$_margin_left

Definition at line 218 of file Worksheet.php.

Referenced by _storeMarginLeft().

◆ $_margin_right

Spreadsheet_Excel_Writer_Worksheet::$_margin_right

Definition at line 224 of file Worksheet.php.

Referenced by _storeMarginRight().

◆ $_margin_top

Spreadsheet_Excel_Writer_Worksheet::$_margin_top

Definition at line 230 of file Worksheet.php.

Referenced by _storeMarginTop().

◆ $_merged_ranges

Spreadsheet_Excel_Writer_Worksheet::$_merged_ranges

Definition at line 350 of file Worksheet.php.

◆ $_orientation

Spreadsheet_Excel_Writer_Worksheet::$_orientation

Definition at line 176 of file Worksheet.php.

Referenced by _storeSetup().

◆ $_outline_below

Spreadsheet_Excel_Writer_Worksheet::$_outline_below

Definition at line 296 of file Worksheet.php.

◆ $_outline_on

Spreadsheet_Excel_Writer_Worksheet::$_outline_on

Definition at line 284 of file Worksheet.php.

Referenced by _storeWindow2().

◆ $_outline_right

Spreadsheet_Excel_Writer_Worksheet::$_outline_right

Definition at line 302 of file Worksheet.php.

◆ $_outline_row_level

Spreadsheet_Excel_Writer_Worksheet::$_outline_row_level

Definition at line 308 of file Worksheet.php.

Referenced by _storeGuts().

◆ $_outline_style

Spreadsheet_Excel_Writer_Worksheet::$_outline_style

Definition at line 290 of file Worksheet.php.

◆ $_panes

Spreadsheet_Excel_Writer_Worksheet::$_panes

Definition at line 146 of file Worksheet.php.

◆ $_paper_size

Spreadsheet_Excel_Writer_Worksheet::$_paper_size

Definition at line 170 of file Worksheet.php.

Referenced by _storeSetup().

◆ $_parser

Spreadsheet_Excel_Writer_Worksheet::$_parser

Definition at line 70 of file Worksheet.php.

◆ $_selection

Spreadsheet_Excel_Writer_Worksheet::$_selection

Definition at line 140 of file Worksheet.php.

◆ $_str_table

Spreadsheet_Excel_Writer_Worksheet::$_str_table

Definition at line 344 of file Worksheet.php.

◆ $_str_total

Spreadsheet_Excel_Writer_Worksheet::$_str_total

Definition at line 332 of file Worksheet.php.

◆ $_str_unique

Spreadsheet_Excel_Writer_Worksheet::$_str_unique

Definition at line 338 of file Worksheet.php.

◆ $_url_format

Spreadsheet_Excel_Writer_Worksheet::$_url_format

Definition at line 64 of file Worksheet.php.

Referenced by _writeUrlInternal(), and _writeUrlWeb().

◆ $_using_tmpfile

Spreadsheet_Excel_Writer_Worksheet::$_using_tmpfile

Definition at line 82 of file Worksheet.php.

◆ $_vcenter

Spreadsheet_Excel_Writer_Worksheet::$_vcenter

Definition at line 200 of file Worksheet.php.

Referenced by _storeVcenter().

◆ $_xls_colmax

Spreadsheet_Excel_Writer_Worksheet::$_xls_colmax

Definition at line 94 of file Worksheet.php.

◆ $_xls_rowmax

Spreadsheet_Excel_Writer_Worksheet::$_xls_rowmax

Definition at line 88 of file Worksheet.php.

◆ $_xls_strmax

Spreadsheet_Excel_Writer_Worksheet::$_xls_strmax

Definition at line 100 of file Worksheet.php.

Referenced by writeString().

◆ $absolute

if (( $str_error==-2) or( $str_error==-3)) Spreadsheet_Excel_Writer_Worksheet::$absolute = 0x02

Definition at line 2047 of file Worksheet.php.

◆ $data

◆ $dir_long

Spreadsheet_Excel_Writer_Worksheet::$dir_long = $url

Definition at line 2074 of file Worksheet.php.

◆ $dir_long_len

Spreadsheet_Excel_Writer_Worksheet::$dir_long_len = pack("V", strlen($dir_long) )

Definition at line 2097 of file Worksheet.php.

◆ $dir_short

Spreadsheet_Excel_Writer_Worksheet::$dir_short = preg_replace("/\.\.\\\/", '', $dir_long) . "\0"

Definition at line 2089 of file Worksheet.php.

◆ $dir_short_len

Spreadsheet_Excel_Writer_Worksheet::$dir_short_len = pack("V", strlen($dir_short) )

Definition at line 2096 of file Worksheet.php.

◆ $header

◆ $index

Spreadsheet_Excel_Writer_Worksheet::$index

Definition at line 58 of file Worksheet.php.

Referenced by activate(), setFirstSheet(), and Spreadsheet_Excel_Writer_Worksheet().

◆ $length

◆ $link_type [1/2]

if (!preg_match("/\\", $url)) if (preg_match("/^\\\\", $url) Spreadsheet_Excel_Writer_Worksheet::$link_type) = 0x01 | $absolute

Definition at line 2054 of file Worksheet.php.

◆ $link_type [2/2]

if (preg_match("/\/", $url)) Spreadsheet_Excel_Writer_Worksheet::$link_type = pack("V", $link_type)

Definition at line 2082 of file Worksheet.php.

◆ $name

Spreadsheet_Excel_Writer_Worksheet::$name

Definition at line 52 of file Worksheet.php.

Referenced by getName(), and Spreadsheet_Excel_Writer_Worksheet().

◆ $print_colmax

Spreadsheet_Excel_Writer_Worksheet::$print_colmax

Definition at line 278 of file Worksheet.php.

◆ $print_colmin

Spreadsheet_Excel_Writer_Worksheet::$print_colmin

Definition at line 272 of file Worksheet.php.

◆ $print_rowmax

Spreadsheet_Excel_Writer_Worksheet::$print_rowmax

Definition at line 266 of file Worksheet.php.

◆ $print_rowmin

Spreadsheet_Excel_Writer_Worksheet::$print_rowmin

Definition at line 260 of file Worksheet.php.

◆ $record

◆ $selected

Spreadsheet_Excel_Writer_Worksheet::$selected

Definition at line 164 of file Worksheet.php.

Referenced by _storeWindow2().

◆ $str_error

if ( $str=='') Spreadsheet_Excel_Writer_Worksheet::$str_error = $this->writeString($row1, $col1, $str, $format)

Definition at line 2037 of file Worksheet.php.

Referenced by _writeUrlInternal(), _writeUrlWeb(), writeString(), and writeStringBIFF8().

◆ $stream_len

Spreadsheet_Excel_Writer_Worksheet::$stream_len = pack("V", 0)

Definition at line 2098 of file Worksheet.php.

◆ $title_colmin

Spreadsheet_Excel_Writer_Worksheet::$title_colmin

Definition at line 254 of file Worksheet.php.

◆ $title_rowmax

Spreadsheet_Excel_Writer_Worksheet::$title_rowmax

Definition at line 248 of file Worksheet.php.

◆ $title_rowmin

Spreadsheet_Excel_Writer_Worksheet::$title_rowmin

Definition at line 242 of file Worksheet.php.

◆ $unknown1

Spreadsheet_Excel_Writer_Worksheet::$unknown1 = pack("H*",'D0C9EA79F9BACE118C8200AA004BA90B02000000' )

Definition at line 2101 of file Worksheet.php.

Referenced by _writeUrlInternal(), and _writeUrlWeb().

◆ $unknown2

Spreadsheet_Excel_Writer_Worksheet::$unknown2 = pack("H*",'0303000000000000C000000000000046' )

Definition at line 2102 of file Worksheet.php.

Referenced by _writeUrlWeb().

◆ $unknown3

Spreadsheet_Excel_Writer_Worksheet::$unknown3 = pack("H*",'FFFFADDE000000000000000000000000000000000000000')

Definition at line 2103 of file Worksheet.php.

◆ $unknown4

Spreadsheet_Excel_Writer_Worksheet::$unknown4 = pack("v", 0x03 )

Definition at line 2104 of file Worksheet.php.

◆ $up_count

Spreadsheet_Excel_Writer_Worksheet::$up_count = preg_match_all("/\.\.\\\/", $dir_long, $useless)

Definition at line 2085 of file Worksheet.php.

◆ $url [1/2]

if (! $format) Spreadsheet_Excel_Writer_Worksheet::$url = preg_replace('/^external:/', '', $url)

Definition at line 2030 of file Worksheet.php.

Referenced by _writeUrlInternal(), _writeUrlRange(), _writeUrlWeb(), and writeUrl().

◆ $url [2/2]

Spreadsheet_Excel_Writer_Worksheet::$url = preg_replace('/\//', "\\", $url)

Definition at line 2031 of file Worksheet.php.


The documentation for this class was generated from the following file: