ILIAS  release_4-4 Revision
ilWorkspaceAccessHandler Class Reference

Access handler for personal workspace. More...

+ Collaboration diagram for ilWorkspaceAccessHandler:

Public Member Functions

 __construct (ilTree $a_tree=null)
 
 getTree ()
 Get workspace tree. More...
 
 checkAccess ($a_permission, $a_cmd, $a_node_id, $a_type="")
 check access for an object More...
 
 checkAccessOfUser (ilTree $a_tree, $a_user_id, $a_permission, $a_cmd, $a_node_id, $a_type="")
 check access for an object More...
 
 setPermissions ($a_parent_node_id, $a_node_id)
 Set permissions after creating node/object. More...
 
 addPermission ($a_node_id, $a_object_id, $a_extended_data=null)
 Add permission to node for object. More...
 
 removePermission ($a_node_id, $a_object_id=null)
 Remove permission[s] (for object) to node. More...
 
 hasRegisteredPermission ($a_node_id)
 
 hasGlobalPermission ($a_node_id)
 
 hasGlobalPasswordPermission ($a_node_id)
 
 getSharedOwners ()
 
 getSharedObjects ($a_owner_id)
 
 findSharedObjects (array $a_filter=null, array $a_crs_ids=null, array $a_grp_ids=null)
 
 getObjectsIShare ()
 

Static Public Member Functions

static getPermissions ($a_node_id)
 Get all permissions to node. More...
 
static getPossibleSharedTargets ()
 
static getSharedNodePassword ($a_node_id)
 
static keepSharedSessionPassword ($a_node_id, $a_password)
 
static getSharedSessionPassword ($a_node_id)
 
static getGotoLink ($a_node_id, $a_obj_id, $a_additional=null)
 
static getObjectDataFromNode ($a_node_id)
 

Protected Attributes

 $tree
 

Detailed Description

Access handler for personal workspace.

Author
Jörg Lützenkirchen luetz.nosp@m.enki.nosp@m.rchen.nosp@m.@lei.nosp@m.fos.c.nosp@m.om
Version
Id
class.ilPersonalDesktopGUI.php 26976 2010-12-16 13:24:38Z akill

Definition at line 17 of file class.ilWorkspaceAccessHandler.php.

Constructor & Destructor Documentation

◆ __construct()

ilWorkspaceAccessHandler::__construct ( ilTree  $a_tree = null)

Definition at line 21 of file class.ilWorkspaceAccessHandler.php.

References $ilUser, and $lng.

22  {
23  global $ilUser, $lng;
24 
25  $lng->loadLanguageModule("wsp");
26 
27  if(!$a_tree)
28  {
29  include_once "Services/PersonalWorkspace/classes/class.ilWorkspaceTree.php";
30  $a_tree = new ilWorkspaceTree($ilUser->getId());
31  }
32  $this->tree = $a_tree;
33  }
Tree handler for personal workspace.
global $ilUser
Definition: imgupload.php:15
global $lng
Definition: privfeed.php:40

Member Function Documentation

◆ addPermission()

ilWorkspaceAccessHandler::addPermission (   $a_node_id,
  $a_object_id,
  $a_extended_data = null 
)

Add permission to node for object.

Parameters
int$a_node_id
int$a_object_id
string$a_extended_data
Returns
bool

Definition at line 187 of file class.ilWorkspaceAccessHandler.php.

References $ilUser.

188  {
189  global $ilDB, $ilUser;
190 
191  // tree owner must not be added
192  if($this->tree->getTreeId() == $ilUser->getId() &&
193  $a_object_id == $ilUser->getId())
194  {
195  return false;
196  }
197 
198  $ilDB->manipulate("INSERT INTO acl_ws (node_id, object_id, extended_data, tstamp)".
199  " VALUES (".$ilDB->quote($a_node_id, "integer").", ".
200  $ilDB->quote($a_object_id, "integer").",".
201  $ilDB->quote($a_extended_data, "text").",".
202  $ilDB->quote(time(), "integer").")");
203  return true;
204  }
global $ilUser
Definition: imgupload.php:15

◆ checkAccess()

ilWorkspaceAccessHandler::checkAccess (   $a_permission,
  $a_cmd,
  $a_node_id,
  $a_type = "" 
)

check access for an object

Parameters
string$a_permission
string$a_cmd
int$a_node_id
string$a_type(optional)
Returns
bool

Definition at line 54 of file class.ilWorkspaceAccessHandler.php.

References $ilUser, and checkAccessOfUser().

55  {
56  global $ilUser;
57 
58  return $this->checkAccessOfUser($this->tree, $ilUser->getId(),$a_permission, $a_cmd, $a_node_id, $a_type);
59  }
global $ilUser
Definition: imgupload.php:15
checkAccessOfUser(ilTree $a_tree, $a_user_id, $a_permission, $a_cmd, $a_node_id, $a_type="")
check access for an object
+ Here is the call graph for this function:

◆ checkAccessOfUser()

ilWorkspaceAccessHandler::checkAccessOfUser ( ilTree  $a_tree,
  $a_user_id,
  $a_permission,
  $a_cmd,
  $a_node_id,
  $a_type = "" 
)

check access for an object

Parameters
ilTree$a_tree
integer$a_user_id
string$a_permission
string$a_cmd
int$a_node_id
string$a_type(optional)
Returns
bool

Definition at line 72 of file class.ilWorkspaceAccessHandler.php.

References $ilUser, ilGroupParticipants\_getInstanceByObjId(), ilCourseParticipants\_getInstanceByObjId(), ilObject\_lookupType(), getPermissions(), ilWorkspaceAccessGUI\PERMISSION_ALL, ilWorkspaceAccessGUI\PERMISSION_ALL_PASSWORD, ilWorkspaceAccessGUI\PERMISSION_REGISTERED, and ilTree\readRootId().

Referenced by checkAccess().

73  {
74  global $rbacreview, $ilUser;
75 
76  // :TODO: create permission for parent node with type ?!
77 
78  // tree root is read-only
79  if($a_permission == "write")
80  {
81  if($a_tree->readRootId() == $a_node_id)
82  {
83  return false;
84  }
85  }
86 
87  // node owner has all rights
88  if($a_tree->lookupOwner($a_node_id) == $a_user_id)
89  {
90  return true;
91  }
92 
93  // other users can only read
94  if($a_permission == "read" || $a_permission == "visible")
95  {
96  // get all objects with explicit permission
97  $objects = $this->getPermissions($a_node_id);
98  if($objects)
99  {
100  // check if given user is member of object or has role
101  foreach($objects as $obj_id)
102  {
103  switch($obj_id)
104  {
106  return true;
107 
109  // check against input kept in session
110  if(self::getSharedNodePassword($a_node_id) == self::getSharedSessionPassword($a_node_id) ||
111  $a_permission == "visible")
112  {
113  return true;
114  }
115  break;
116 
118  if($ilUser->getId() != ANONYMOUS_USER_ID)
119  {
120  return true;
121  }
122  break;
123 
124  default:
125  switch(ilObject::_lookupType($obj_id))
126  {
127  case "grp":
128  // member of group?
129  if(ilGroupParticipants::_getInstanceByObjId($obj_id)->isAssigned($a_user_id))
130  {
131  return true;
132  }
133  break;
134 
135  case "crs":
136  // member of course?
137  if(ilCourseParticipants::_getInstanceByObjId($obj_id)->isAssigned($a_user_id))
138  {
139  return true;
140  }
141  break;
142 
143  case "role":
144  // has role?
145  if($rbacreview->isAssigned($a_user_id, $obj_id))
146  {
147  return true;
148  }
149  break;
150 
151  case "usr":
152  // direct assignment
153  if($a_user_id == $obj_id)
154  {
155  return true;
156  }
157  break;
158  }
159  break;
160  }
161  }
162  }
163  }
164 
165  return false;
166  }
static _getInstanceByObjId($a_obj_id)
Get singleton instance.
static getPermissions($a_node_id)
Get all permissions to node.
static _getInstanceByObjId($a_obj_id)
Get singleton instance.
static _lookupType($a_id, $a_reference=false)
lookup object type
global $ilUser
Definition: imgupload.php:15
readRootId()
read root id from database
+ Here is the call graph for this function:
+ Here is the caller graph for this function:

◆ findSharedObjects()

ilWorkspaceAccessHandler::findSharedObjects ( array  $a_filter = null,
array  $a_crs_ids = null,
array  $a_grp_ids = null 
)

Definition at line 366 of file class.ilWorkspaceAccessHandler.php.

References $ilUser, $res, $row, getPossibleSharedTargets(), IL_CAL_DATE, IL_CAL_DATETIME, IL_CAL_UNIX, ilWorkspaceAccessGUI\PERMISSION_ALL, ilWorkspaceAccessGUI\PERMISSION_ALL_PASSWORD, and ilWorkspaceAccessGUI\PERMISSION_REGISTERED.

367  {
368  global $ilDB, $ilUser;
369 
370  if(!$a_filter["acl_type"])
371  {
372  $obj_ids = $this->getPossibleSharedTargets();
373  }
374  else
375  {
376  include_once "Services/PersonalWorkspace/classes/class.ilWorkspaceAccessGUI.php";
377 
378  switch($a_filter["acl_type"])
379  {
380  case "all":
381  $obj_ids = array(ilWorkspaceAccessGUI::PERMISSION_ALL);
382  break;
383 
384  case "password":
386  break;
387 
388  case "registered":
390  break;
391 
392  case "course":
393  $obj_ids = $a_crs_ids;
394  break;
395 
396  case "group":
397  $obj_ids = $a_grp_ids;
398  break;
399 
400  case "user":
401  $obj_ids = array($ilUser->getId());
402  break;
403  }
404  }
405 
406  $res = array();
407 
408  $sql = "SELECT ref.wsp_id,obj.obj_id,obj.type,obj.title,obj.owner,".
409  "acl.object_id acl_type, acl.tstamp acl_date".
410  " FROM object_data obj".
411  " JOIN object_reference_ws ref ON (obj.obj_id = ref.obj_id)".
412  " JOIN tree_workspace tree ON (tree.child = ref.wsp_id)".
413  " JOIN acl_ws acl ON (acl.node_id = tree.child)".
414  " WHERE ".$ilDB->in("acl.object_id", $obj_ids, "", "integer").
415  " AND obj.owner <> ".$ilDB->quote($ilUser->getId(), "integer");
416 
417  if($a_filter["obj_type"])
418  {
419  $sql .= " AND obj.type = ".$ilDB->quote($a_filter["obj_type"], "text");
420  }
421  if($a_filter["title"] && strlen($a_filter["title"]) >= 3)
422  {
423  $sql .= " AND ".$ilDB->like("obj.title", "text", "%".$a_filter["title"]."%");
424  }
425  if($a_filter["user"] && strlen($a_filter["user"]) >= 3)
426  {
427  $usr_ids = array();
428  $set = $ilDB->query("SELECT usr_id FROM usr_data".
429  " WHERE (".$ilDB->like("login", "text", "%".$a_filter["user"]."%")." ".
430  "OR ".$ilDB->like("firstname", "text", "%".$a_filter["user"]."%")." ".
431  "OR ".$ilDB->like("lastname", "text", "%".$a_filter["user"]."%")." ".
432  "OR ".$ilDB->like("email", "text", "%".$a_filter["user"]."%").")");
433  while($row = $ilDB->fetchAssoc($set))
434  {
435  $usr_ids[] = $row["usr_id"];
436  }
437  if(!sizeof($usr_ids))
438  {
439  return;
440  }
441  $sql .= " AND ".$ilDB->in("obj.owner", $usr_ids, "", "integer");
442  }
443 
444  if($a_filter["acl_date"])
445  {
446  $dt = $a_filter["acl_date"]->get(IL_CAL_DATE);
447  $dt = new ilDateTime($dt." 00:00:00", IL_CAL_DATETIME);
448  $sql .= " AND acl.tstamp > ".$ilDB->quote($dt->get(IL_CAL_UNIX), "integer");
449  }
450 
451  if($a_filter["crsgrp"])
452  {
453  include_once "Services/Membership/classes/class.ilParticipants.php";
454  $part = new ilParticipants($a_filter["crsgrp"]);
455  $part = $part->getParticipants();
456  if(!sizeof($part))
457  {
458  return;
459  }
460  $sql .= " AND ".$ilDB->in("obj.owner", $part, "", "integer");
461  }
462 
463  // we use the oldest share date
464  $sql .= " ORDER BY acl.tstamp";
465 
466  $set = $ilDB->query($sql);
467  while ($row = $ilDB->fetchAssoc($set))
468  {
469  if(!isset($res[$row["wsp_id"]]))
470  {
471  $row["acl_type"] = array($row["acl_type"]);
472  $res[$row["wsp_id"]] = $row;
473  }
474  else
475  {
476  $res[$row["wsp_id"]]["acl_type"][] = $row["acl_type"];
477  }
478  }
479 
480  return $res;
481  }
const IL_CAL_DATETIME
const IL_CAL_UNIX
Date and time handling
const IL_CAL_DATE
global $ilUser
Definition: imgupload.php:15
+ Here is the call graph for this function:

◆ getGotoLink()

static ilWorkspaceAccessHandler::getGotoLink (   $a_node_id,
  $a_obj_id,
  $a_additional = null 
)
static

Definition at line 509 of file class.ilWorkspaceAccessHandler.php.

References ilLink\_getStaticLink(), and ilObject\_lookupType().

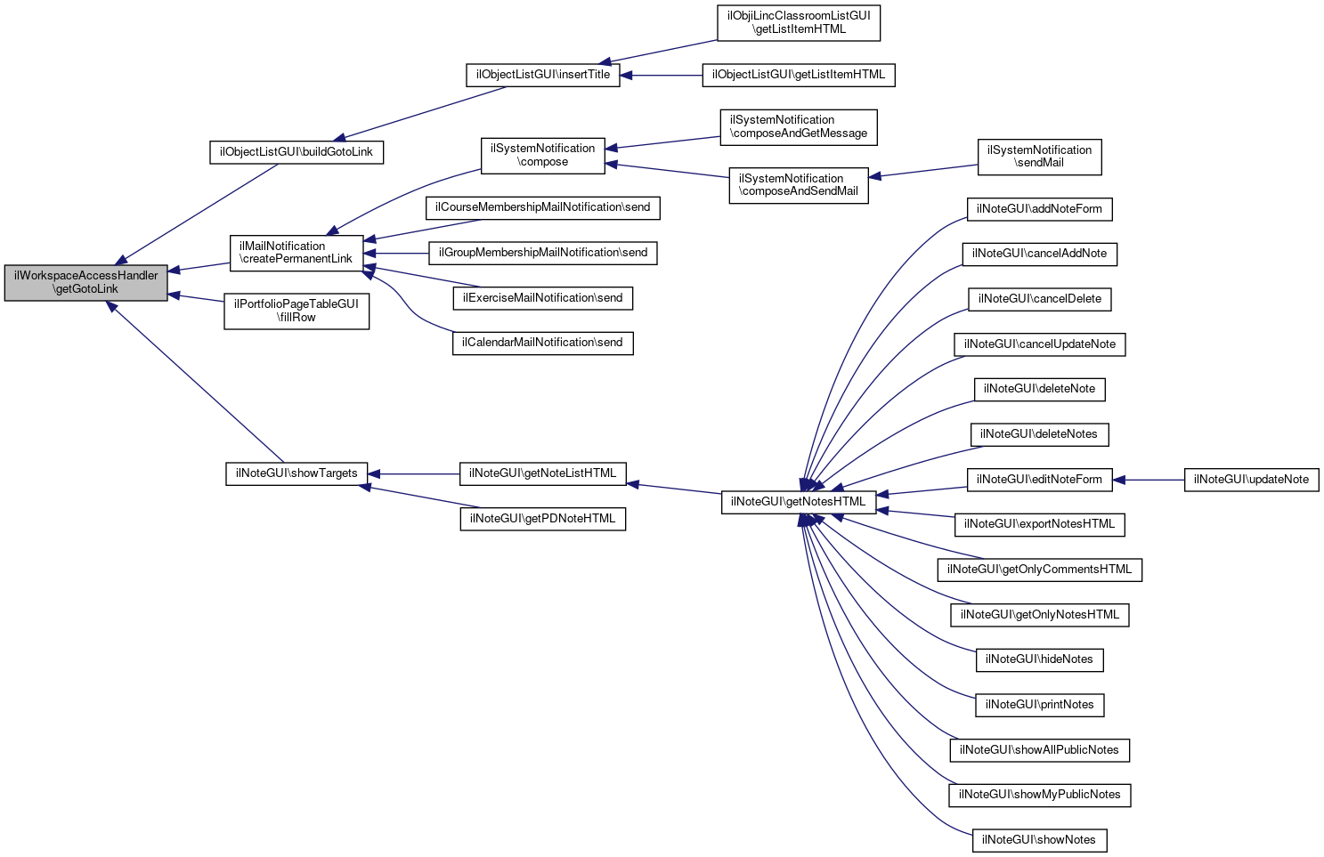
Referenced by ilObjectListGUI\buildGotoLink(), ilMailNotification\createPermanentLink(), ilPortfolioPageTableGUI\fillRow(), and ilNoteGUI\showTargets().

510  {
511  include_once('./Services/Link/classes/class.ilLink.php');
512  return ilLink::_getStaticLink($a_node_id, ilObject::_lookupType($a_obj_id), true, $a_additional."_wsp");
513  }
static _lookupType($a_id, $a_reference=false)
lookup object type
+ Here is the call graph for this function:
+ Here is the caller graph for this function:

◆ getObjectDataFromNode()

static ilWorkspaceAccessHandler::getObjectDataFromNode (   $a_node_id)
static

Definition at line 534 of file class.ilWorkspaceAccessHandler.php.

Referenced by ilSharedResourceGUI\initPasswordForm(), and ilSharedResourceGUI\redirectToResource().

535  {
536  global $ilDB;
537 
538  $set = $ilDB->query("SELECT obj.obj_id, obj.type, obj.title".
539  " FROM object_reference_ws ref".
540  " JOIN tree_workspace tree ON (tree.child = ref.wsp_id)".
541  " JOIN object_data obj ON (ref.obj_id = obj.obj_id)".
542  " WHERE ref.wsp_id = ".$ilDB->quote($a_node_id, "integer"));
543  return $ilDB->fetchAssoc($set);
544  }
+ Here is the caller graph for this function:

◆ getObjectsIShare()

ilWorkspaceAccessHandler::getObjectsIShare ( )

Definition at line 515 of file class.ilWorkspaceAccessHandler.php.

References $ilUser, $res, and $row.

516  {
517  global $ilDB, $ilUser;
518 
519  $res = array();
520  $set = $ilDB->query("SELECT ref.wsp_id,obj.obj_id".
521  " FROM object_data obj".
522  " JOIN object_reference_ws ref ON (obj.obj_id = ref.obj_id)".
523  " JOIN tree_workspace tree ON (tree.child = ref.wsp_id)".
524  " JOIN acl_ws acl ON (acl.node_id = tree.child)".
525  " WHERE obj.owner = ".$ilDB->quote($ilUser->getId(), "integer"));
526  while ($row = $ilDB->fetchAssoc($set))
527  {
528  $res[$row["wsp_id"]] = $row["obj_id"];
529  }
530 
531  return $res;
532  }
global $ilUser
Definition: imgupload.php:15

◆ getPermissions()

static ilWorkspaceAccessHandler::getPermissions (   $a_node_id)
static

Get all permissions to node.

Parameters
int$a_node_id
Returns
array

Definition at line 233 of file class.ilWorkspaceAccessHandler.php.

References $ilSetting, $res, $row, ilWorkspaceAccessGUI\PERMISSION_ALL, and ilWorkspaceAccessGUI\PERMISSION_ALL_PASSWORD.

Referenced by checkAccessOfUser(), and ilSharedResourceGUI\hasAccess().

234  {
235  global $ilDB, $ilSetting;
236 
237  $publish_enabled = $ilSetting->get("enable_global_profiles");
238  $publish_perm = array(ilWorkspaceAccessGUI::PERMISSION_ALL,
240 
241  $set = $ilDB->query("SELECT object_id FROM acl_ws".
242  " WHERE node_id = ".$ilDB->quote($a_node_id, "integer"));
243  $res = array();
244  while($row = $ilDB->fetchAssoc($set))
245  {
246  if($publish_enabled || !in_array($row["object_id"], $publish_perm))
247  {
248  $res[] = $row["object_id"];
249  }
250  }
251  return $res;
252  }
global $ilSetting
Definition: privfeed.php:40
+ Here is the caller graph for this function:

◆ getPossibleSharedTargets()

static ilWorkspaceAccessHandler::getPossibleSharedTargets ( )
static

Definition at line 294 of file class.ilWorkspaceAccessHandler.php.

References $ilSetting, $ilUser, ilParticipants\_getMembershipByType(), ilWorkspaceAccessGUI\PERMISSION_ALL, ilWorkspaceAccessGUI\PERMISSION_ALL_PASSWORD, and ilWorkspaceAccessGUI\PERMISSION_REGISTERED.

Referenced by findSharedObjects(), getSharedObjects(), and getSharedOwners().

295  {
296  global $ilUser, $ilSetting;
297 
298  include_once "Services/PersonalWorkspace/classes/class.ilWorkspaceAccessGUI.php";
299  include_once "Services/Membership/classes/class.ilParticipants.php";
300  $grp_ids = ilParticipants::_getMembershipByType($ilUser->getId(), "grp");
301  $crs_ids = ilParticipants::_getMembershipByType($ilUser->getId(), "crs");
302 
303  $obj_ids = array_merge($grp_ids, $crs_ids);
304  $obj_ids[] = $ilUser->getId();
306 
307  if($ilSetting->get("enable_global_profiles"))
308  {
311  }
312 
313  return $obj_ids;
314  }
static _getMembershipByType($a_usr_id, $a_type, $a_only_member_role=false)
get membership by type Get course or group membership
global $ilUser
Definition: imgupload.php:15
global $ilSetting
Definition: privfeed.php:40
+ Here is the call graph for this function:
+ Here is the caller graph for this function:

◆ getSharedNodePassword()

static ilWorkspaceAccessHandler::getSharedNodePassword (   $a_node_id)
static

Definition at line 483 of file class.ilWorkspaceAccessHandler.php.

References $res, and ilWorkspaceAccessGUI\PERMISSION_ALL_PASSWORD.

Referenced by ilSharedResourceGUI\checkPassword(), and ilObjWorkspaceFolderGUI\checkPassword().

484  {
485  global $ilDB;
486 
487  include_once "Services/PersonalWorkspace/classes/class.ilWorkspaceAccessGUI.php";
488 
489  $set = $ilDB->query("SELECT * FROM acl_ws".
490  " WHERE node_id = ".$ilDB->quote($a_node_id, "integer").
491  " AND object_id = ".$ilDB->quote(ilWorkspaceAccessGUI::PERMISSION_ALL_PASSWORD, "integer"));
492  $res = $ilDB->fetchAssoc($set);
493  if($res)
494  {
495  return $res["extended_data"];
496  }
497  }
+ Here is the caller graph for this function:

◆ getSharedObjects()

ilWorkspaceAccessHandler::getSharedObjects (   $a_owner_id)

Definition at line 344 of file class.ilWorkspaceAccessHandler.php.

References $res, $row, and getPossibleSharedTargets().

345  {
346  global $ilDB;
347 
348  $obj_ids = $this->getPossibleSharedTargets();
349 
350  $res = array();
351  $set = $ilDB->query("SELECT ref.wsp_id,obj.obj_id".
352  " FROM object_data obj".
353  " JOIN object_reference_ws ref ON (obj.obj_id = ref.obj_id)".
354  " JOIN tree_workspace tree ON (tree.child = ref.wsp_id)".
355  " JOIN acl_ws acl ON (acl.node_id = tree.child)".
356  " WHERE ".$ilDB->in("acl.object_id", $obj_ids, "", "integer").
357  " AND obj.owner = ".$ilDB->quote($a_owner_id, "integer"));
358  while ($row = $ilDB->fetchAssoc($set))
359  {
360  $res[$row["wsp_id"]] = $row["obj_id"];
361  }
362 
363  return $res;
364  }
+ Here is the call graph for this function:

◆ getSharedOwners()

ilWorkspaceAccessHandler::getSharedOwners ( )

Definition at line 316 of file class.ilWorkspaceAccessHandler.php.

References $ilUser, $row, and getPossibleSharedTargets().

317  {
318  global $ilUser, $ilDB;
319 
320  $obj_ids = $this->getPossibleSharedTargets();
321 
322  $user_ids = array();
323  $set = $ilDB->query("SELECT DISTINCT(obj.owner), u.lastname, u.firstname, u.title".
324  " FROM object_data obj".
325  " JOIN object_reference_ws ref ON (obj.obj_id = ref.obj_id)".
326  " JOIN tree_workspace tree ON (tree.child = ref.wsp_id)".
327  " JOIN acl_ws acl ON (acl.node_id = tree.child)".
328  " JOIN usr_data u on (u.usr_id = obj.owner)".
329  " WHERE ".$ilDB->in("acl.object_id", $obj_ids, "", "integer").
330  " AND obj.owner <> ".$ilDB->quote($ilUser->getId(), "integer").
331  " ORDER BY u.lastname, u.firstname, u.title");
332  while ($row = $ilDB->fetchAssoc($set))
333  {
334  $user_ids[$row["owner"]] = $row["lastname"].", ".$row["firstname"];
335  if($row["title"])
336  {
337  $user_ids[$row["owner"]] .= ", ".$row["title"];
338  }
339  }
340 
341  return $user_ids;
342  }
global $ilUser
Definition: imgupload.php:15
+ Here is the call graph for this function:

◆ getSharedSessionPassword()

static ilWorkspaceAccessHandler::getSharedSessionPassword (   $a_node_id)
static

Definition at line 504 of file class.ilWorkspaceAccessHandler.php.

References $_SESSION.

505  {
506  return $_SESSION["ilshpw_".$a_node_id];
507  }
< a tabindex="-1" style="border-style: none;" href="#" title="Refresh Image" onclick="document.getElementById('siimage').src = './securimage_show.php?sid=' + Math.random(); this.blur(); return false">< img src="./images/refresh.png" alt="Reload Image" height="32" width="32" onclick="this.blur()" align="bottom" border="0"/></a >< br/>< strong > Enter Code *if($_SERVER['REQUEST_METHOD']=='POST' &&@ $_POST['do']=='contact') $_SESSION['ctform']['success']

◆ getTree()

ilWorkspaceAccessHandler::getTree ( )

Get workspace tree.

Returns
ilWorkspaceTree

Definition at line 40 of file class.ilWorkspaceAccessHandler.php.

References $tree.

◆ hasGlobalPasswordPermission()

ilWorkspaceAccessHandler::hasGlobalPasswordPermission (   $a_node_id)

Definition at line 279 of file class.ilWorkspaceAccessHandler.php.

References $ilSetting, and ilWorkspaceAccessGUI\PERMISSION_ALL_PASSWORD.

280  {
281  global $ilDB, $ilSetting;
282 
283  if(!$ilSetting->get("enable_global_profiles"))
284  {
285  return false;
286  }
287 
288  $set = $ilDB->query("SELECT object_id FROM acl_ws".
289  " WHERE node_id = ".$ilDB->quote($a_node_id, "integer").
290  " AND object_id = ".$ilDB->quote(ilWorkspaceAccessGUI::PERMISSION_ALL_PASSWORD, "integer"));
291  return (bool)$ilDB->numRows($set);
292  }
global $ilSetting
Definition: privfeed.php:40

◆ hasGlobalPermission()

ilWorkspaceAccessHandler::hasGlobalPermission (   $a_node_id)

Definition at line 264 of file class.ilWorkspaceAccessHandler.php.

References $ilSetting, and ilWorkspaceAccessGUI\PERMISSION_ALL.

265  {
266  global $ilDB, $ilSetting;
267 
268  if(!$ilSetting->get("enable_global_profiles"))
269  {
270  return false;
271  }
272 
273  $set = $ilDB->query("SELECT object_id FROM acl_ws".
274  " WHERE node_id = ".$ilDB->quote($a_node_id, "integer").
275  " AND object_id = ".$ilDB->quote(ilWorkspaceAccessGUI::PERMISSION_ALL, "integer"));
276  return (bool)$ilDB->numRows($set);
277  }
global $ilSetting
Definition: privfeed.php:40

◆ hasRegisteredPermission()

ilWorkspaceAccessHandler::hasRegisteredPermission (   $a_node_id)

Definition at line 254 of file class.ilWorkspaceAccessHandler.php.

References ilWorkspaceAccessGUI\PERMISSION_REGISTERED.

255  {
256  global $ilDB;
257 
258  $set = $ilDB->query("SELECT object_id FROM acl_ws".
259  " WHERE node_id = ".$ilDB->quote($a_node_id, "integer").
260  " AND object_id = ".$ilDB->quote(ilWorkspaceAccessGUI::PERMISSION_REGISTERED, "integer"));
261  return (bool)$ilDB->numRows($set);
262  }

◆ keepSharedSessionPassword()

static ilWorkspaceAccessHandler::keepSharedSessionPassword (   $a_node_id,
  $a_password 
)
static

Definition at line 499 of file class.ilWorkspaceAccessHandler.php.

References $_SESSION.

Referenced by ilSharedResourceGUI\checkPassword(), and ilObjWorkspaceFolderGUI\checkPassword().

500  {
501  $_SESSION["ilshpw_".$a_node_id] = $a_password;
502  }
< a tabindex="-1" style="border-style: none;" href="#" title="Refresh Image" onclick="document.getElementById('siimage').src = './securimage_show.php?sid=' + Math.random(); this.blur(); return false">< img src="./images/refresh.png" alt="Reload Image" height="32" width="32" onclick="this.blur()" align="bottom" border="0"/></a >< br/>< strong > Enter Code *if($_SERVER['REQUEST_METHOD']=='POST' &&@ $_POST['do']=='contact') $_SESSION['ctform']['success']
+ Here is the caller graph for this function:

◆ removePermission()

ilWorkspaceAccessHandler::removePermission (   $a_node_id,
  $a_object_id = null 
)

Remove permission[s] (for object) to node.

Parameters
int$a_node_id
int$a_object_id

Definition at line 212 of file class.ilWorkspaceAccessHandler.php.

References $query.

213  {
214  global $ilDB;
215 
216  $query = "DELETE FROM acl_ws".
217  " WHERE node_id = ".$ilDB->quote($a_node_id, "integer");
218 
219  if($a_object_id)
220  {
221  $query .= " AND object_id = ".$ilDB->quote($a_object_id, "integer");
222  }
223 
224  return $ilDB->manipulate($query);
225  }

◆ setPermissions()

ilWorkspaceAccessHandler::setPermissions (   $a_parent_node_id,
  $a_node_id 
)

Set permissions after creating node/object.

Parameters
int$a_parent_node_id
int$a_node_id

Definition at line 174 of file class.ilWorkspaceAccessHandler.php.

175  {
176  // nothing to do as owner has irrefutable rights to any workspace object
177  }

Field Documentation

◆ $tree

ilWorkspaceAccessHandler::$tree
protected

Definition at line 19 of file class.ilWorkspaceAccessHandler.php.

Referenced by getTree().


The documentation for this class was generated from the following file: