ILIAS  release_4-4 Revision
ilSetupGUI Class Reference

Setup GUI class. More...

+ Collaboration diagram for ilSetupGUI:

Public Member Functions

 ilSetupGUI ()
 Constructor. More...
 
 cmdInstall ()
 process valid commands for pre-installation status More...
 
 cmdAdmin ()
 process valid commands for admins More...
 
 cmdClient ()
 process valid commands for all clients More...
 
 setDisplayMode ($a_mode)
 set display mode to 'view' or 'setup' 'setup' -> show status panel and (prev/next) navigation buttons 'view' -> show overall status and tabs under title bar More...
 
 displayHeader ()
 display header with admin links and language flags More...
 
 displayFooter ()
 page output and set title More...
 
 displayNavButtons ()
 display navigation buttons More...
 
 SetButtonPrev ($a_cmd=0, $a_lng=0)
 set previous navigation button More...
 
 SetButtonNext ($a_cmd, $a_lng=0)
 set next navigation button More...
 
 displayClientOverview ()
 display client overview panel More...
 
 initClientOverviewForm ()
 Init client overview form. More...
 
 displayPreliminaries ()
 display preliminaries page More...
 
 displayMasterSetup ($a_omit_init=false)
 display master setup form & process form input More...
 
 changeMasterSettings ($a_omit_init=false)
 display master settings and process form input More...
 
 initBasicSettingsForm ($a_install=false)
 Init basic settings form. More...
 
 getBasicSettingsValues ()
 Get current values for basic settings from. More...
 
 saveBasicSettings ()
 Save basic settings form. More...
 
 updateBasicSettings ()
 Update basic settings form. More...
 
 loginClient ()
 login to a client More...
 
 displayLogin ($a_omit_minit=false, $a_omit_cinit=false)
 display login form and process form More...
 
 performMLogin ()
 Master Login. More...
 
 performLogin ()
 Login. More...
 
 initClientLoginForm ()
 Init client login form. More...
 
 initMasterLoginForm ()
 Init master login form. More...
 
 displayClientList ()
 display client list and process form input More...
 
 determineToolsPath ()
 Determine tools paths. More...
 
 determineToolsPathInstall ()
 Determine tools paths. More...
 
 determineTools ($a_tools="")
 Determine Tools. More...
 
 selectDBType ()
 Select database type. More...
 
 initDBSelectionForm ()
 Init db selection form. More...
 
 displayIni ($a_omit_form_init=false)
 display setup in step More...
 
 initClientIniForm ()
 Init client ini form. More...
 
 getClientIniValues ()
 Get current values for client ini from. More...
 
 saveClientIni ()
 Save client ini form. More...
 
 displayError ($a_message)
 display error page More...
 
 displayLogout ()
 display logout page More...
 
 displayProcessPanel ()
 display process panel More...
 
 displayStatusPanel ()
 display status panel More...
 
 checkDisplayMode ($a_title="")
 determine display mode and load according html layout More...
 
 displaySubTabs ()
 Show subtabs. More...
 
 checkPanelMode ()
 determine display mode and load correct panel More...
 
 displayStartup ()
 display intro page for the first client installation More...
 
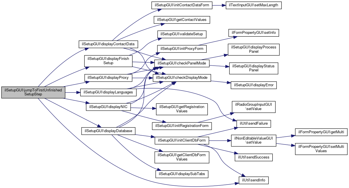
 displayDatabase ()
 display database form and process form input More...
 
 displayDatabaseSlave ($a_from_save=false)
 Display database slave. More...
 
 initDbSlaveForm ()
 Init db slave form. More...
 
 saveDbSlave ()
 Save db slave form. More...
 
 setDbSubtabs ($a_subtab_id="db")
 Set db subtabs. More...
 
 initClientDbForm ($a_install=true, $dbupdate=null, $db_status=false, $hotfix_available=false, $custom_updates_available=false)
 Init client db form. More...
 
 getClientDbFormValues ($dbupdate=null)
 Get current values for client db from. More...
 
 installDatabase ()
 Install the database. More...
 
 updateDatabase ()
 Update database. More...
 
 showHotfixSteps ()
 Show hotfix steps. More...
 
 showUpdateSteps ($a_hotfix=false)
 Update database. More...
 
 applyHotfix ()
 Apply hotfixes. More...
 
 displaySessions ()
 display sessions form and process form input More...
 
 displayLanguages ()
 display language form and process form input More...
 
 saveLanguages ()
 Save languages. More...
 
 displayContactData ($a_omit_init=false)
 display contact data form and process form input More...
 
 initContactDataForm ()
 Init contact data form. More...
 
 getContactValues ()
 Get current values for contact from. More...
 
 saveContact ()
 Save contact form. More...
 
 displayNIC ($a_omit_init=false)
 display nic registration form and process form input More...
 
 initRegistrationForm ($a_mode="edit")
 Init registration form. More...
 
 getRegistrationValues ()
 Get current values for registration from. More...
 
 saveRegistration ()
 Save registration form. More...
 
 displayTools ()
 display tools More...
 
 initTreeImplementationForm ()
 
 switchTree ()
 
 initControlStructureForm ()
 Init the form to reload the control structure. More...
 
 reloadControlStructure ()
 reload control structure More...
 
 initSettingsTypeForm ()
 Init the form to change the settings value type. More...
 
 changeSettingsType ()
 change the type of the value field in settings table More...
 
 showLongerSettings ()
 show a list of setting values that are loger than 4000 characters More...
 
 changeMasterPassword ()
 display change password form and process form input More...
 
 displayFinishSetup ()
 display finish setup page More...
 
 displayDeleteConfirmation ()
 display delete client confirmation form and process form input More...
 
 changeAccessMode ($a_back)
 enable/disable access to a client More...
 
 changeDefaultClient ()
 set defualt client More...
 
 validateSetup ()
 validatesetup status again and set access mode of the first client to online More...
 
 jumpToFirstUnfinishedSetupStep ()
 if setting up a client was not finished, jump back to the first uncompleted setup step More...
 
 toggleClientList ()
 enable/disable client list on index page More...
 
 applyCustomUpdates ()
 
 cloneInitForm ()
 Initialize clone form. More...
 
 cloneSelectSource ()
 
 cloneSaveSource ()
 
 displayProxy ($a_omit_init=false)
 
 saveProxy ()
 Save proxy settings. More...
 

Data Fields

 $tpl
 
 $lng
 
 $log
 
 $btn_prev_on = false
 
 $btn_prev_cmd
 
 $btn_prev_lng
 
 $btn_next_on = false
 
 $btn_next_cmd
 
 $btn_next_lng
 
 $revision
 
 $version
 
 $lang
 
 $cmd
 
 $display_mode = "view"
 

Private Member Functions

 initProxyForm ()
 

Detailed Description

Setup GUI class.

class to setup ILIAS first and maintain the ini-settings and the database

Author
Sascha Hofmann shofm.nosp@m.ann@.nosp@m.datab.nosp@m.ay.d.nosp@m.e
Version
$Id$

Definition at line 14 of file class.ilSetupGUI.php.

Member Function Documentation

◆ applyCustomUpdates()

ilSetupGUI::applyCustomUpdates ( )

Definition at line 3893 of file class.ilSetupGUI.php.

References $ilCtrlStructureReader, $row, ilUtil\redirect(), and ilUtil\sendInfo().

3894  {
3895  global $ilCtrlStructureReader;
3896 
3897  $ilCtrlStructureReader->setIniFile($this->setup->getClient()->ini);
3898 
3899  include_once "./Services/Database/classes/class.ilDBUpdate.php";
3900  include_once "./Services/AccessControl/classes/class.ilRbacAdmin.php";
3901  include_once "./Services/AccessControl/classes/class.ilRbacReview.php";
3902  include_once "./Services/AccessControl/classes/class.ilRbacSystem.php";
3903  include_once "./Services/Tree/classes/class.ilTree.php";
3904  include_once "./Services/Xml/classes/class.ilSaxParser.php";
3905  include_once "./Services/Object/classes/class.ilObjectDefinition.php";
3906 
3907  // referencing db handler in language class
3908  $ilDB = $this->setup->getClient()->db;
3909  $this->lng->setDbHandler($ilDB);
3910 
3911  // run dbupdate
3912  $dbupdate = new ilDBUpdate($ilDB);
3913  $dbupdate->applyCustomUpdates();
3914 
3915  if ($dbupdate->updateMsg == "no_changes")
3916  {
3917  $message = $this->lng->txt("no_changes").". ".$this->lng->txt("database_is_uptodate");
3918  }
3919  else
3920  {
3921  $sep = "";
3922  foreach ($dbupdate->updateMsg as $row)
3923  {
3924  if ($row["msg"] == "update_applied")
3925  {
3926  $a_message.= $sep.$row["nr"];
3927  $sep = ", ";
3928  }
3929  else
3930  {
3931  $e_message.= "<br/>".$this->lng->txt($row["msg"]).": ".$row["nr"];
3932  }
3933  }
3934  if ($a_message != "")
3935  {
3936  $a_message = $this->lng->txt("update_applied").": ".$a_message;
3937  }
3938  }
3939 
3940  ilUtil::sendInfo($a_message.$e_message, true);
3941  ilUtil::redirect("setup.php?cmd=displayDatabase");
3942  }
$ilCtrlStructureReader
static sendInfo($a_info="", $a_keep=false)
Send Info Message to Screen.
Database Update class.
static redirect($a_script)
http redirect to other script
+ Here is the call graph for this function:

◆ applyHotfix()

ilSetupGUI::applyHotfix ( )

Apply hotfixes.

Definition at line 2646 of file class.ilSetupGUI.php.

References $ilCtrlStructureReader, $row, ilUtil\redirect(), and ilUtil\sendInfo().

2647  {
2648  global $ilCtrlStructureReader;
2649 
2650  $ilCtrlStructureReader->setIniFile($this->setup->getClient()->ini);
2651 
2652  include_once "./Services/Database/classes/class.ilDBUpdate.php";
2653  include_once "./Services/AccessControl/classes/class.ilRbacAdmin.php";
2654  include_once "./Services/AccessControl/classes/class.ilRbacReview.php";
2655  include_once "./Services/AccessControl/classes/class.ilRbacSystem.php";
2656  include_once "./Services/Tree/classes/class.ilTree.php";
2657  include_once "./Services/Xml/classes/class.ilSaxParser.php";
2658  include_once "./Services/Object/classes/class.ilObjectDefinition.php";
2659 
2660  // referencing db handler in language class
2661  $ilDB = $this->setup->getClient()->db;
2662  $this->lng->setDbHandler($ilDB);
2663 
2664  // run dbupdate
2665  $dbupdate = new ilDBUpdate($ilDB);
2666  $dbupdate->applyHotfix();
2667 
2668  if ($dbupdate->updateMsg == "no_changes")
2669  {
2670  $message = $this->lng->txt("no_changes").". ".$this->lng->txt("database_is_uptodate");
2671  }
2672  else
2673  {
2674  $sep = "";
2675  foreach ($dbupdate->updateMsg as $row)
2676  {
2677  if ($row["msg"] == "update_applied")
2678  {
2679  $a_message.= $sep.$row["nr"];
2680  $sep = ", ";
2681  }
2682  else
2683  {
2684  $e_message.= "<br/>".$this->lng->txt($row["msg"]).": ".$row["nr"];
2685  }
2686  }
2687  if ($a_message != "")
2688  {
2689  $a_message = $this->lng->txt("update_applied").": ".$a_message;
2690  }
2691  }
2692 
2693  ilUtil::sendInfo($a_message.$e_message, true);
2694  ilUtil::redirect("setup.php?cmd=displayDatabase");
2695  }
$ilCtrlStructureReader
static sendInfo($a_info="", $a_keep=false)
Send Info Message to Screen.
Database Update class.
static redirect($a_script)
http redirect to other script
+ Here is the call graph for this function:

◆ changeAccessMode()

ilSetupGUI::changeAccessMode (   $a_back)

enable/disable access to a client

Parameters
stringjump back to this script

Definition at line 3735 of file class.ilSetupGUI.php.

References ilUtil\redirect(), and ilUtil\sendInfo().

Referenced by cmdClient().

3736  {
3737  if ($this->setup->getClient()->status["finish"]["status"])
3738  {
3739  $val = ($this->setup->getClient()->ini->readVariable("client","access")) ? "0" : true;
3740  $this->setup->getClient()->ini->setVariable("client","access",$val);
3741  $this->setup->getClient()->ini->write();
3742  $message = "client_access_mode_changed";
3743  }
3744  else
3745  {
3746  $message = "client_setup_not_finished";
3747  }
3748 
3749  ilUtil::sendInfo($this->lng->txt($message),true);
3750 
3751  ilUtil::redirect("setup.php?cmd=".$a_back);
3752  }
static sendInfo($a_info="", $a_keep=false)
Send Info Message to Screen.
static redirect($a_script)
http redirect to other script
+ Here is the call graph for this function:
+ Here is the caller graph for this function:

◆ changeDefaultClient()

ilSetupGUI::changeDefaultClient ( )

set defualt client

Definition at line 3757 of file class.ilSetupGUI.php.

References $_POST, $client, ilUtil\redirect(), and ilUtil\sendInfo().

Referenced by cmdAdmin().

3758  {
3759  if ($_POST["form"])
3760  {
3761  $client = new ilClient($_POST["form"]["default"], $this->setup->db_connections);
3762 
3763  if (!$client->init())
3764  {
3765  $this->setup->raiseError($this->lng->txt("no_valid_client_id"),$this->setup->error_obj->MESSAGE);
3766  }
3767 
3768  $status = $this->setup->getStatus($client);
3769 
3770  if ($status["finish"]["status"])
3771  {
3772  $this->setup->ini->setVariable("clients","default",$client->getId());
3773  $this->setup->ini->write();
3774  $message = "default_client_changed";
3775  }
3776  else
3777  {
3778  $message = "client_setup_not_finished";
3779  }
3780  }
3781 
3782  ilUtil::sendInfo($this->lng->txt($message),true);
3783 
3784  ilUtil::redirect("setup.php");
3785  }
$_POST['username']
Definition: cron.php:12
static sendInfo($a_info="", $a_keep=false)
Send Info Message to Screen.
Client Management.
static redirect($a_script)
http redirect to other script
+ Here is the call graph for this function:
+ Here is the caller graph for this function:

◆ changeMasterPassword()

ilSetupGUI::changeMasterPassword ( )

display change password form and process form input

Definition at line 3570 of file class.ilSetupGUI.php.

References $_POST, ilUtil\redirect(), and ilUtil\sendInfo().

Referenced by cmdAdmin().

3571  {
3572  $this->tpl->addBlockFile("CONTENT","content","tpl.std_layout.html", "setup");
3573 
3574  $this->tpl->setVariable("TXT_INFO", $this->lng->txt("info_text_password"));
3575 
3576  // formular sent
3577  if ($_POST["form"])
3578  {
3579  $pass_old = $this->setup->getPassword();
3580 
3581  if (empty($_POST["form"]["pass_old"]))
3582  {
3583  $message = $this->lng->txt("password_enter_old");
3584  $this->setup->raiseError($message,$this->setup->error_obj->MESSAGE);
3585  }
3586 
3587  if (md5($_POST["form"]["pass_old"]) != $pass_old)
3588  {
3589  $message = $this->lng->txt("password_old_wrong");
3590  $this->setup->raiseError($message,$this->setup->error_obj->MESSAGE);
3591  }
3592 
3593  if (empty($_POST["form"]["pass"]))
3594  {
3595  $message = $this->lng->txt("password_empty");
3596  $this->setup->raiseError($message,$this->setup->error_obj->MESSAGE);
3597  }
3598 
3599  if ($_POST["form"]["pass"] != $_POST["form"]["pass2"])
3600  {
3601  $message = $this->lng->txt("password_not_match");
3602  $this->setup->raiseError($message,$this->setup->error_obj->MESSAGE);
3603  }
3604 
3605  if (md5($_POST["form"]["pass"]) == $pass_old)
3606  {
3607  $message = $this->lng->txt("password_same");
3608  $this->setup->raiseError($message,$this->setup->error_obj->MESSAGE);
3609  }
3610 
3611  if (!$this->setup->setPassword($_POST["form"]["pass"]))
3612  {
3613  $message = $this->lng->txt("save_error");
3614  $this->setup->raiseError($message,$this->setup->error_obj->MESSAGE);
3615  }
3616 
3617  ilUtil::sendInfo($this->lng->txt("password_changed"),true);
3618  ilUtil::redirect("setup.php");
3619  }
3620 
3621  // output
3622  $this->tpl->addBlockFile("SETUP_CONTENT","setup_content","tpl.form_change_admin_password.html", "setup");
3623 
3624  $this->tpl->setVariable("TXT_HEADER",$this->lng->txt("password_new_master"));
3625 
3626  // pass form
3627  $this->tpl->setVariable("FORMACTION", "setup.php?cmd=gateway");
3628  $this->tpl->setVariable("TXT_REQUIRED_FIELDS", $this->lng->txt("required_field"));
3629  $this->tpl->setVariable("TXT_PASS_TITLE",$this->lng->txt("change_password"));
3630  $this->tpl->setVariable("TXT_PASS_OLD",$this->lng->txt("set_oldpasswd"));
3631  $this->tpl->setVariable("TXT_PASS",$this->lng->txt("set_newpasswd"));
3632  $this->tpl->setVariable("TXT_PASS2",$this->lng->txt("password_retype"));
3633  $this->tpl->setVariable("TXT_SAVE", $this->lng->txt("save"));
3634  }
$_POST['username']
Definition: cron.php:12
static sendInfo($a_info="", $a_keep=false)
Send Info Message to Screen.
static redirect($a_script)
http redirect to other script
+ Here is the call graph for this function:
+ Here is the caller graph for this function:

◆ changeMasterSettings()

ilSetupGUI::changeMasterSettings (   $a_omit_init = false)

display master settings and process form input

Definition at line 949 of file class.ilSetupGUI.php.

References getBasicSettingsValues(), and initBasicSettingsForm().

Referenced by cmdAdmin(), and updateBasicSettings().

950  {
951  $this->tpl->addBlockFile("CONTENT","content","tpl.std_layout.html", "setup");
952  $this->tpl->setVariable("TXT_HEADER", $this->lng->txt("basic_settings"));
953  $this->tpl->setVariable("TXT_INFO", $this->lng->txt("info_text_pathes"));
954 
955  $this->btn_next_on = true;
956  $this->btn_next_lng = $this->lng->txt("create_new_client")."...";
957  $this->btn_next_cmd = "newclient";
958 
959  if (!$a_omit_init)
960  {
961  $this->initBasicSettingsForm();
962  $this->getBasicSettingsValues();
963  }
964  $this->tpl->setVariable("SETUP_CONTENT", "<br>".$this->form->getHTML()."<br>");
965  }
initBasicSettingsForm($a_install=false)
Init basic settings form.
getBasicSettingsValues()
Get current values for basic settings from.
+ Here is the call graph for this function:
+ Here is the caller graph for this function:

◆ changeSettingsType()

ilSetupGUI::changeSettingsType ( )

change the type of the value field in settings table

Definition at line 3524 of file class.ilSetupGUI.php.

References $changed, ilSetting\_changeValueType(), ilSetting\_getLongerSettings(), ilSetting\_getValueType(), displayTools(), ilUtil\sendFailure(), and ilUtil\sendInfo().

3525  {
3526  include_once("./Services/Administration/classes/class.ilSetting.php");
3527  $old_type = ilSetting::_getValueType();
3528 
3529  if ($old_type == "clob")
3530  {
3531  $longer_settings = ilSetting::_getLongerSettings();
3532  if (count($longer_settings))
3533  {
3534  $this->longer_settings = $longer_settings;
3535  ilUtil::sendFailure($this->lng->txt("settings_too_long"));
3536  }
3537  else
3538  {
3540  }
3541  }
3542  else
3543  {
3545  }
3546 
3547  if ($changed)
3548  {
3549  ilUtil::sendInfo($this->lng->txt("settings_type_changed"));
3550  }
3551 
3552  $this->displayTools();
3553  }
static _getLongerSettings($a_limit='4000')
get a list of setting records with values loger than a limit
static _changeValueType($a_new_type='text')
change the type of the value column in the database
static _getValueType()
get the type of the value column in the database
displayTools()
display tools
static sendInfo($a_info="", $a_keep=false)
Send Info Message to Screen.
static sendFailure($a_info="", $a_keep=false)
Send Failure Message to Screen.
+ Here is the call graph for this function:

◆ checkDisplayMode()

ilSetupGUI::checkDisplayMode (   $a_title = "")

determine display mode and load according html layout

Parameters
stringset title for display mode 'setup'

Definition at line 1962 of file class.ilSetupGUI.php.

References displayError(), and exit.

Referenced by cloneInitForm(), displayClientOverview(), displayContactData(), displayDatabase(), displayDatabaseSlave(), displayDeleteConfirmation(), displayFinishSetup(), displayIni(), displayLanguages(), displayNIC(), displayProxy(), displaySessions(), displayTools(), selectDBType(), and showUpdateSteps().

1963  {
1964  switch ($this->display_mode)
1965  {
1966  case "view":
1967  $this->tpl->addBlockFile("CONTENT","content","tpl.clientview.html", "setup");
1968  // display tabs
1969  include "./setup/include/inc.client_tabs.php";
1970  $client_name = ($this->setup->getClient()->getName()) ? $this->setup->getClient()->getName() : $this->lng->txt("no_client_name");
1971  $this->tpl->setVariable("TXT_HEADER",$client_name." (".$this->lng->txt("client_id").": ".$this->setup->getClient()->getId().")");
1972  break;
1973 
1974  case "setup":
1975  $this->tpl->addBlockFile("CONTENT","content","tpl.clientsetup.html", "setup");
1976  $this->tpl->setVariable("TXT_HEADER",$this->lng->txt($a_title));
1977  break;
1978 
1979  default:
1980  $this->displayError($this->lng->txt("unknown_display_mode"));
1981  exit();
1982  break;
1983  }
1984  }
exit
Definition: login.php:54
displayError($a_message)
display error page
+ Here is the call graph for this function:
+ Here is the caller graph for this function:

◆ checkPanelMode()

ilSetupGUI::checkPanelMode ( )

determine display mode and load correct panel

Definition at line 2006 of file class.ilSetupGUI.php.

References displayProcessPanel(), and displayStatusPanel().

Referenced by displayContactData(), displayDatabase(), displayDatabaseSlave(), displayDeleteConfirmation(), displayFinishSetup(), displayIni(), displayLanguages(), displayNIC(), displayProxy(), displaySessions(), and selectDBType().

2007  {
2008  switch ($this->display_mode)
2009  {
2010  case "view":
2011  $this->displayStatusPanel();
2012  break;
2013 
2014  case "setup":
2015  $this->displayProcessPanel();
2016  break;
2017  }
2018  }
displayProcessPanel()
display process panel
displayStatusPanel()
display status panel
+ Here is the call graph for this function:
+ Here is the caller graph for this function:

◆ cloneInitForm()

ilSetupGUI::cloneInitForm ( )

Initialize clone form.

Definition at line 3947 of file class.ilSetupGUI.php.

References $client, $ilCtrl, $lng, $si, checkDisplayMode(), and ilFormPropertyGUI\setRequired().

Referenced by cloneSaveSource(), and cloneSelectSource().

3948  {
3949  global $lng, $ilCtrl;
3950 
3951  $this->checkDisplayMode();
3952 
3953  include_once("Services/Form/classes/class.ilPropertyFormGUI.php");
3954  $this->form = new ilPropertyFormGUI();
3955 
3956  $this->form->setId("clone_form");
3957  $this->form->setFormAction("setup.php?cmd=gateway");
3958 
3959  if ($this->setup->getClient()->status["access"]["status"] === false and stripos($this->setup->getClient()->getName(),"master") === false and $this->setup->getClient()->getdbType() == "mysql" and $this->setup->getClient()->db_exists )
3960  {
3961  $this->form->setTitle($this->lng->txt("clone_source"));
3962  $clients = array();
3963  $clientlist = new ilClientList($this->setup->db_connections);
3964  $list = $clientlist->getClients();
3965  $clientlistarray = array();
3966 
3967  foreach ($list as $key => $client){
3968  if ((strcmp($key, $this->setup->getClient()->getId()) != '0') && ($client->getDbType() == 'mysql')) { // You cannot clone yourself
3969  $clientlistarray[$client->id] = $client->id;
3970  }
3971  }
3972 
3973  $si = new ilSelectInputGUI($lng->txt("clone_selectsource"), "source");
3974 
3975  $si->setOptions(array_merge(
3976  array("" => "-- ".$lng->txt("please_select")." --"),
3977  $clientlistarray));
3978  $si->setRequired(true);
3979  $this->form->addItem($si);
3980 
3981  $cb = new ilCheckboxInputGUI($lng->txt("clone_areyousure"), "iamsure");
3982  $cb->setRequired(true);
3983  $this->form->addItem($cb);
3984 
3985  $this->form->addCommandButton("cloneSaveSource", $lng->txt("cloneit"));
3986  } else {
3987  $disabledmessage = "<h1>" . $this->lng->txt("clone_disabledmessage") ."</h1><br>";
3988  if (!$this->setup->getClient()->status["access"]["status"] === false) {
3989  $disabledmessage .= $this->lng->txt("clone_clientnotdisabled") . "<br>";
3990  }
3991  if (!stripos($this->setup->getClient()->getName(),"aster") === false) {
3992  $disabledmessage .= $this->lng->txt("clone_clientismaster") . "<br>";
3993  }
3994  if ($this->setup->getClient()->getdbType() != "mysql") {
3995  $disabledmessage .= $this->lng->txt("clone_clientisnotmysql") . "<br>";
3996  }
3997  if (!$this->setup->getClient()->db_exists) {
3998  $disabledmessage .= $this->lng->txt("clone_clientnodatabase") . "<br>";
3999  }
4000  $this->form->setTitle($disabledmessage);
4001  }
4002  }
checkDisplayMode($a_title="")
determine display mode and load according html layout
This class represents a selection list property in a property form.
This class represents a property form user interface.
This class represents a checkbox property in a property form.
global $ilCtrl
Definition: ilias.php:18
client management
setRequired($a_required)
Set Required.
+ Here is the call graph for this function:
+ Here is the caller graph for this function:

◆ cloneSaveSource()

ilSetupGUI::cloneSaveSource ( )

Definition at line 4017 of file class.ilSetupGUI.php.

References $ilCtrl, $lng, cloneInitForm(), and ilUtil\sendInfo().

4018  {
4019  global $lng, $ilCtrl;
4020 
4021  if (!$this->setup->isAdmin())
4022  {
4023  return;
4024  }
4025 
4026  $this->cloneInitForm();
4027 
4028  if ($this->form->checkInput())
4029  {
4030  if ($this->form->getInput("iamsure") != "1")
4031  {
4032  $message = $this->lng->txt("clone_youmustcheckiamsure");
4033  $this->setup->raiseError($message,$this->setup->error_obj->MESSAGE);
4034  }
4035  if (!$this->setup->cloneFromSource($this->form->getInput("source")))
4036  {
4037  $message = $this->lng->txt("clone_error");
4038  $this->setup->raiseError($message . " -> " . $this->setup->error,$this->setup->error_obj->MESSAGE);
4039  }
4040 
4041  ilUtil::sendInfo($this->lng->txt("client_cloned"),true);
4042  // ilUtil::redirect("setup.php");
4043  }
4044  $this->form->setValuesByPost();
4045  $this->tpl->setVariable("TXT_INFO", $this->lng->txt("info_text_clone"));
4046  $this->tpl->setVariable("SETUP_CONTENT", $this->form->getHTML());
4047  }
global $ilCtrl
Definition: ilias.php:18
static sendInfo($a_info="", $a_keep=false)
Send Info Message to Screen.
cloneInitForm()
Initialize clone form.
+ Here is the call graph for this function:

◆ cloneSelectSource()

ilSetupGUI::cloneSelectSource ( )

Definition at line 4004 of file class.ilSetupGUI.php.

References cloneInitForm().

4004  {
4005 
4006  if (!$this->setup->isAdmin())
4007  {
4008  return;
4009  }
4010 
4011  $this->cloneInitForm();
4012  $this->form->setValuesByPost();
4013  $this->tpl->setVariable("TXT_INFO", $this->lng->txt("info_text_clone"));
4014  $this->tpl->setVariable("SETUP_CONTENT", $this->form->getHTML());
4015  }
cloneInitForm()
Initialize clone form.
+ Here is the call graph for this function:

◆ cmdAdmin()

ilSetupGUI::cmdAdmin ( )

process valid commands for admins

Definition at line 200 of file class.ilSetupGUI.php.

References $cmd, changeDefaultClient(), changeMasterPassword(), changeMasterSettings(), cmdClient(), determineToolsPath(), displayClientList(), displayDeleteConfirmation(), displayIni(), displayPreliminaries(), displayStartup(), selectDBType(), setDisplayMode(), and toggleClientList().

Referenced by ilSetupGUI().

201  {
202  $cmd = $this->cmd;
203 
204  switch ($this->cmd)
205  {
206  case NULL:
207  case "clientlist":
208  $this->setDisplayMode("view");
209  $this->displayClientList();
210  $this->active_tab = "clientlist";
211  break;
212 
213  case "changepassword":
214  $this->setDisplayMode("view");
215  $this->changeMasterPassword();
216  $this->active_tab = "password";
217  break;
218 
219  case "mastersettings":
220  $this->setDisplayMode("view");
221  $this->changeMasterSettings();
222  $this->active_tab = "basicsettings";
223  break;
224 
225  case "determineToolsPath":
226  $this->setDisplayMode("view");
227  $this->determineToolsPath();
228  break;
229 
230  case "changedefault":
231  $this->changeDefaultClient();
232  break;
233 
234  case "newclient":
235  $this->cmd = "selectdb";
236  $this->setDisplayMode("setup");
237  $this->setup->ini_client_exists = $this->setup->newClient();
238  $this->selectDBType();
239  break;
240 
241  case "selectdbtype":
242  case "displayIni":
243  $this->cmd = "ini";
244  $this->setDisplayMode("setup");
245  //$this->setup->ini_client_exists = $this->setup->newClient($this->client_id);
246  $this->displayIni();
247  break;
248 
249  case "startup":
250  $this->setDisplayMode("setup");
251  $this->setup->ini_client_exists = $this->setup->newClient();
252  $this->displayStartup();
253  break;
254 
255  case "delete":
256  $this->setDisplayMode("view");
257  $this->displayDeleteConfirmation();
258  break;
259 
260  case "togglelist":
261  $this->setDisplayMode("view");
262  $this->toggleClientList();
263  break;
264 
265  case "preliminaries":
266  $this->setup->checkPreliminaries();
267  $this->displayPreliminaries();
268  $this->active_tab = "preliminaries";
269  break;
270 
271  case "updateBasicSettings":
272  case "performLogin":
273  case "performMLogin":
274  $this->$cmd();
275  break;
276 
277  default:
278  $this->cmdClient();
279  break;
280  }
281  }
changeDefaultClient()
set defualt client
displayPreliminaries()
display preliminaries page
setDisplayMode($a_mode)
set display mode to &#39;view&#39; or &#39;setup&#39; &#39;setup&#39; -> show status panel and (prev/next) navigation buttons...
displayIni($a_omit_form_init=false)
display setup in step
toggleClientList()
enable/disable client list on index page
determineToolsPath()
Determine tools paths.
changeMasterSettings($a_omit_init=false)
display master settings and process form input
displayDeleteConfirmation()
display delete client confirmation form and process form input
cmdClient()
process valid commands for all clients
displayStartup()
display intro page for the first client installation
changeMasterPassword()
display change password form and process form input
displayClientList()
display client list and process form input
selectDBType()
Select database type.
+ Here is the call graph for this function:
+ Here is the caller graph for this function:

◆ cmdClient()

ilSetupGUI::cmdClient ( )

process valid commands for all clients

Definition at line 286 of file class.ilSetupGUI.php.

References $_GET, $cmd, changeAccessMode(), displayClientOverview(), displayContactData(), displayDatabase(), displayDatabaseSlave(), displayError(), displayFinishSetup(), displayIni(), displayLanguages(), displayLogout(), displayNIC(), displayProxy(), displaySessions(), displayTools(), jumpToFirstUnfinishedSetupStep(), ilUtil\redirect(), reloadControlStructure(), setDisplayMode(), and switchTree().

Referenced by cmdAdmin(), and ilSetupGUI().

287  {
288  $cmd = $this->cmd;
289  switch ($this->cmd)
290  {
291  case NULL:
292  case "view":
293  if ($this->setup->getClient()->db_installed)
294  {
295  $this->setDisplayMode("view");
296  $this->displayClientOverview();
297  }
298  else
299  {
300  $this->cmd = "db";
301  $this->displayDatabase();
302  }
303  break;
304 
305  case "ini":
306  // only allow access to ini if db does not exist yet
307  //if ($this->setup->getClient()->db_installed)
308  //{
309  // $this->cmd = "db";
310  // $this->displayDatabase();
311  //}
312  //else
313  //{
314  $this->displayIni();
315  //}
316  break;
317 
318  case "db":
319  $this->displayDatabase();
320  break;
321 
322  case "dbslave":
323  $this->displayDatabaseSlave();
324  break;
325 
326  case "sess":
327  if (!isset($_GET["lang"]) and !$this->setup->getClient()->status["finish"]["status"] and $_GET["cmd"] == "sess" and $this->setup->error === true)
328  {
330  }
331  else
332  {
333  $this->displaySessions();
334  }
335  break;
336 
337  case "lang":
338  if (!isset($_GET["lang"]) and !$this->setup->getClient()->status["finish"]["status"] and $_GET["cmd"] == "lang" and $this->setup->error === true)
339  {
341  }
342  else
343  {
344  $this->displayLanguages();
345  }
346  break;
347 
348  case "contact":
349  if (!isset($_GET["lang"]) and !$this->setup->getClient()->status["finish"]["status"] and $_GET["cmd"] == "contact")
350  {
352  }
353  else
354  {
355  $this->displayContactData();
356  }
357  break;
358 
359  case "proxy":
360  if (!isset($_GET["lang"]) and !$this->setup->getClient()->status["finish"]["status"] and $_GET["cmd"] == "proxy")
361  {
363  }
364  else
365  {
366  $this->displayProxy();
367  }
368  break;
369 
370  case "nic":
371  if (!isset($_GET["lang"]) and !$this->setup->getClient()->status["finish"]["status"] and $_GET["cmd"] == "nic")
372  {
374  }
375  else
376  {
377  $this->displayNIC();
378  }
379  break;
380 
381  case "finish":
382  if (!isset($_GET["lang"]) and !$this->setup->getClient()->status["finish"]["status"] and $_GET["cmd"] == "finish")
383  {
385  }
386  else
387  {
388  $this->displayFinishSetup();
389  }
390  break;
391 
392  case "changeaccess":
393  $this->changeAccessMode($_GET["back"]);
394  break;
395 
396  case "logout":
397  $this->displayLogout();
398  break;
399 
400  case "login":
401  session_destroy();
402  ilUtil::redirect(ILIAS_HTTP_PATH."/login.php?client_id=".$this->setup->getClient()->getId());
403  break;
404 
405  case "login_new":
406  if ($this->setup->getClient()->ini->readVariable("client","access") != "1")
407  {
408  $this->setup->getClient()->ini->setVariable("client","access","1");
409  $this->setup->getClient()->ini->write();
410  }
411 
412  session_destroy();
413  ilUtil::redirect(ILIAS_HTTP_PATH."/login.php?client_id=".$this->setup->getClient()->getId());
414  break;
415 
416  case "tools":
417  $this->displayTools();
418  break;
419 
420  case "reloadStructure":
421  $this->reloadControlStructure();
422  break;
423 
424  case 'switchTree':
425  $this->switchTree();
426  break;
427 
428  case "saveClientIni":
429  case "installDatabase":
430  case "displayDatabase":
431  case "updateDatabase":
432  case "showUpdateSteps":
433  case "saveLanguages":
434  case "saveContact":
435  case "displayContactData":
436  case "displayNIC":
437  case "saveRegistration":
438  case "applyHotfix":
439  case "showHotfixSteps":
440  case "applyCustomUpdates":
441  case "changeSettingsType":
442  case "showLongerSettings":
443  case "cloneSelectSource":
444  case "cloneSaveSource":
445  case "saveProxy":
446  case "saveDbSlave":
447  $this->$cmd();
448  break;
449 
450  default:
451  $this->displayError($this->lng->txt("unknown_command"));
452  break;
453  }
454  }
displayError($a_message)
display error page
jumpToFirstUnfinishedSetupStep()
if setting up a client was not finished, jump back to the first uncompleted setup step ...
setDisplayMode($a_mode)
set display mode to &#39;view&#39; or &#39;setup&#39; &#39;setup&#39; -> show status panel and (prev/next) navigation buttons...
displayIni($a_omit_form_init=false)
display setup in step
$_GET["client_id"]
displayClientOverview()
display client overview panel
displayFinishSetup()
display finish setup page
displayDatabaseSlave($a_from_save=false)
Display database slave.
displaySessions()
display sessions form and process form input
displayTools()
display tools
displayLanguages()
display language form and process form input
displayDatabase()
display database form and process form input
displayLogout()
display logout page
changeAccessMode($a_back)
enable/disable access to a client
displayProxy($a_omit_init=false)
displayContactData($a_omit_init=false)
display contact data form and process form input
reloadControlStructure()
reload control structure
displayNIC($a_omit_init=false)
display nic registration form and process form input
static redirect($a_script)
http redirect to other script
+ Here is the call graph for this function:
+ Here is the caller graph for this function:

◆ cmdInstall()

ilSetupGUI::cmdInstall ( )

process valid commands for pre-installation status

Definition at line 168 of file class.ilSetupGUI.php.

References $cmd, determineToolsPathInstall(), displayError(), displayMasterSetup(), and displayPreliminaries().

Referenced by ilSetupGUI().

169  {
170  $cmd = $this->cmd;
171  switch ($this->cmd)
172  {
173  case NULL:
174  case "preliminaries":
175  $this->setup->checkPreliminaries();
176  $this->displayPreliminaries();
177  break;
178 
179  case "install":
180  $this->displayMasterSetup();
181  break;
182 
183  case "determineToolsPathInstall":
184  $this->determineToolsPathInstall();
185  break;
186 
187  case "saveBasicSettings":
188  $this->$cmd();
189  break;
190 
191  default:
192  $this->displayError($this->lng->txt("unknown_command"));
193  break;
194  }
195  }
determineToolsPathInstall()
Determine tools paths.
displayError($a_message)
display error page
displayPreliminaries()
display preliminaries page
displayMasterSetup($a_omit_init=false)
display master setup form & process form input
+ Here is the call graph for this function:
+ Here is the caller graph for this function:

◆ determineTools()

ilSetupGUI::determineTools (   $a_tools = "")

Determine Tools.

Definition at line 1472 of file class.ilSetupGUI.php.

References $dirs, $ret, and ilUtil\isWindows().

Referenced by determineToolsPath(), and initBasicSettingsForm().

1473  {
1474  $cwd = ilUtil::isWindows()
1475  ? str_replace("\\", "/", getcwd())
1476  : getcwd();
1477  if (!ilUtil::isWindows())
1478  {
1479  $tools = array("convert" => "convert",
1480  "zip" => "zip", "unzip" => "unzip", "ghostscript" => "gs",
1481  "java" => "java", "htmldoc" => "htmldoc", "ffmpeg" => "ffmpeg");
1482  $dirs = array("/usr/local", "/usr/local/bin", "/usr/bin", "/bin", "/sw/bin", "/usr/bin");
1483  }
1484  else
1485  {
1486  $tools = array("convert" => "convert.exe",
1487  "zip" => "zip.exe", "unzip" => "unzip.exe");
1488  $dirs = array($cwd."/Services/Windows/bin32/zip",
1489  $cwd."/Services/Windows/bin32/unzip",
1490  $cwd."/Services/Windows/bin32/convert");
1491  }
1492  foreach($tools as $k => $tool)
1493  {
1494  // try which command
1495  unset($ret);
1496  @exec("which ".$tool, $ret);
1497  if (substr($ret[0], 0, 3) != "no " && substr($ret[0], 0, 1) == "/")
1498  {
1499  $a_tools[$k."_path"] = $ret[0];
1500  continue;
1501  }
1502 
1503  // try common directories
1504  foreach($dirs as $dir)
1505  {
1506  if (@is_file($dir."/".$tool))
1507  {
1508  $a_tools[$k."_path"] = $dir."/".$tool;
1509  continue;
1510  }
1511  }
1512  }
1513  return $a_tools;
1514  }
static isWindows()
check wether the current client system is a windows system
$dirs
+ Here is the call graph for this function:
+ Here is the caller graph for this function:

◆ determineToolsPath()

ilSetupGUI::determineToolsPath ( )

Determine tools paths.

Definition at line 1455 of file class.ilSetupGUI.php.

References $_POST, determineTools(), and updateBasicSettings().

Referenced by cmdAdmin().

1456  {
1457  $_POST = $this->determineTools($_POST);
1458  $this->updateBasicSettings();
1459  }
$_POST['username']
Definition: cron.php:12
updateBasicSettings()
Update basic settings form.
determineTools($a_tools="")
Determine Tools.
+ Here is the call graph for this function:
+ Here is the caller graph for this function:

◆ determineToolsPathInstall()

ilSetupGUI::determineToolsPathInstall ( )

Determine tools paths.

Definition at line 1464 of file class.ilSetupGUI.php.

References displayMasterSetup().

Referenced by cmdInstall().

1465  {
1466  $this->displayMasterSetup(true);
1467  }
displayMasterSetup($a_omit_init=false)
display master setup form & process form input
+ Here is the call graph for this function:
+ Here is the caller graph for this function:

◆ displayClientList()

ilSetupGUI::displayClientList ( )

display client list and process form input

Definition at line 1429 of file class.ilSetupGUI.php.

References $_SESSION, $tab, and ilUtil\sendInfo().

Referenced by cmdAdmin().

1430  {
1431  $_SESSION["ClientId"] = "";
1432 
1433  $this->tpl->addBlockFile("CONTENT","content","tpl.clientlist.html", "setup");
1434  $this->tpl->setVariable("TXT_INFO", $this->lng->txt("info_text_list"));
1435  ilUtil::sendInfo();
1436 
1437  // common
1438  $this->tpl->setVariable("TXT_HEADER",$this->lng->txt("list_clients"));
1439  $this->tpl->setVariable("TXT_LISTSTATUS",($this->setup->ini->readVariable("clients","list")) ? $this->lng->txt("display_clientlist") : $this->lng->txt("hide_clientlist"));
1440  $this->tpl->setVariable("TXT_TOGGLELIST",($this->setup->ini->readVariable("clients","list")) ? $this->lng->txt("disable") : $this->lng->txt("enable"));
1441 
1442  include_once("./setup/classes/class.ilClientListTableGUI.php");
1443  $tab = new ilClientListTableGUI($this->setup);
1444  $this->tpl->setVariable("CLIENT_LIST", $tab->getHTML());
1445 
1446  // create new client button
1447  $this->btn_next_on = true;
1448  $this->btn_next_lng = $this->lng->txt("create_new_client")."...";
1449  $this->btn_next_cmd = "newclient";
1450  }
< a tabindex="-1" style="border-style: none;" href="#" title="Refresh Image" onclick="document.getElementById('siimage').src = './securimage_show.php?sid=' + Math.random(); this.blur(); return false">< img src="./images/refresh.png" alt="Reload Image" height="32" width="32" onclick="this.blur()" align="bottom" border="0"/></a >< br/>< strong > Enter Code *if($_SERVER['REQUEST_METHOD']=='POST' &&@ $_POST['do']=='contact') $_SESSION['ctform']['success']
static sendInfo($a_info="", $a_keep=false)
Send Info Message to Screen.
+ Here is the call graph for this function:
+ Here is the caller graph for this function:

◆ displayClientOverview()

ilSetupGUI::displayClientOverview ( )

display client overview panel

Definition at line 688 of file class.ilSetupGUI.php.

References checkDisplayMode(), displayStatusPanel(), and initClientOverviewForm().

Referenced by cmdClient().

689  {
690  $this->checkDisplayMode();
691 
692  // disable/enable button
693  $btpl = new ilTemplate("tpl.buttons.html", true, true, "setup");
694  $btpl->setCurrentBlock("btn");
695  $btpl->setVariable("CMD", "changeaccess");
696  $access_button = ($this->setup->getClient()->status["access"]["status"]) ? "disable" : "enable";
697  $btpl->setVariable("TXT", $this->lng->txt($access_button));
698  $btpl->setVariable("FORMACTION", "setup.php?cmd=gateway");
699  $btpl->parseCurrentBlock();
700  $this->tpl->setVariable("BUTTONS", $btpl->get());
701 
702  $this->initClientOverviewForm();
703  $this->tpl->setVariable("SETUP_CONTENT", $this->form->getHTML());
704 
705  $this->displayStatusPanel();
706  }
checkDisplayMode($a_title="")
determine display mode and load according html layout
special template class to simplify handling of ITX/PEAR
initClientOverviewForm()
Init client overview form.
displayStatusPanel()
display status panel
+ Here is the call graph for this function:
+ Here is the caller graph for this function:

◆ displayContactData()

ilSetupGUI::displayContactData (   $a_omit_init = false)

display contact data form and process form input

Definition at line 2940 of file class.ilSetupGUI.php.

References checkDisplayMode(), checkPanelMode(), getContactValues(), and initContactDataForm().

Referenced by cmdClient(), jumpToFirstUnfinishedSetupStep(), and saveContact().

2941  {
2942  $this->checkDisplayMode("setup_contact_data");
2943  $settings = $this->setup->getClient()->getAllSettings();
2944 
2945  if (!$a_omit_init)
2946  {
2947  $this->initContactDataForm();
2948  $this->getContactValues();
2949  }
2950  $this->tpl->setVariable("SETUP_CONTENT", $this->form->getHTML());
2951  $this->tpl->setVariable("TXT_INFO", $this->lng->txt("info_text_contact"));
2952  $this->setButtonPrev("lang");
2953 
2954  $check = $this->setup->checkClientContact($this->setup->client);
2955 
2956  $this->setup->getClient()->status["contact"]["status"] = $check["status"];
2957  $this->setup->getClient()->status["contact"]["comment"] = $check["comment"];
2958 
2959  if ($check["status"])
2960  {
2961  $this->setButtonNext("proxy");
2962  }
2963 
2964  $this->checkPanelMode();
2965  }
checkDisplayMode($a_title="")
determine display mode and load according html layout
initContactDataForm()
Init contact data form.
checkPanelMode()
determine display mode and load correct panel
getContactValues()
Get current values for contact from.
+ Here is the call graph for this function:
+ Here is the caller graph for this function:

◆ displayDatabase()

ilSetupGUI::displayDatabase ( )

display database form and process form input

Definition at line 2042 of file class.ilSetupGUI.php.

References $ilErr, $ilLog, checkDisplayMode(), checkPanelMode(), displaySubTabs(), getClientDbFormValues(), and initClientDbForm().

Referenced by cmdClient(), and jumpToFirstUnfinishedSetupStep().

2043  {
2044  global $ilErr,$ilDB,$ilLog;
2045 
2046  $this->checkDisplayMode("setup_database");
2047 
2048  //$this->tpl->addBlockFile("SETUP_CONTENT","setup_content","tpl.clientsetup_db.html", "setup");
2049 
2050  // database is intalled
2051  if ($this->setup->getClient()->db_installed)
2052  {
2053  $this->setDbSubTabs("db");
2054 
2055  $ilDB = $this->setup->getClient()->db;
2056  $this->lng->setDbHandler($ilDB);
2057  include_once "./Services/Database/classes/class.ilDBUpdate.php";
2058  $dbupdate = new ilDBUpdate($ilDB);
2059  $db_status = $dbupdate->getDBVersionStatus();
2060  $hotfix_available = $dbupdate->hotfixAvailable();
2061  $custom_updates_available = $dbupdate->customUpdatesAvailable();
2062  $this->initClientDbForm(false, $dbupdate, $db_status, $hotfix_available, $custom_updates_available);
2063  $this->getClientDbFormValues($dbupdate);
2064  $this->tpl->setVariable("SETUP_CONTENT", $this->form->getHTML());
2065 
2066  if ($db_status)
2067  {
2068  $this->setButtonNext("lang");
2069  }
2070  }
2071  else // database is not installed
2072  {
2073  $this->tpl->setVariable("TXT_INFO", $this->lng->txt("info_text_db")."<br />".
2074  "<p><code>CREATE DATABASE &lt;your_db&gt; CHARACTER SET utf8 COLLATE &lt;your_collation&gt;</code></p>".
2075  "<p><b>".$this->lng->txt("info_text_db2")."</b></p><br/>");
2076 
2077  $this->initClientDbForm();
2078  $this->getClientDbFormValues();
2079  $this->tpl->setVariable("SETUP_CONTENT", $this->form->getHTML());
2080  $this->setButtonPrev("ini");
2081  }
2082 
2083  $this->checkPanelMode();
2084 
2085  $this->displaySubTabs();
2086  }
checkDisplayMode($a_title="")
determine display mode and load according html layout
getClientDbFormValues($dbupdate=null)
Get current values for client db from.
checkPanelMode()
determine display mode and load correct panel
Database Update class.
displaySubTabs()
Show subtabs.
initClientDbForm($a_install=true, $dbupdate=null, $db_status=false, $hotfix_available=false, $custom_updates_available=false)
Init client db form.
+ Here is the call graph for this function:
+ Here is the caller graph for this function:

◆ displayDatabaseSlave()

ilSetupGUI::displayDatabaseSlave (   $a_from_save = false)

Display database slave.

Definition at line 2091 of file class.ilSetupGUI.php.

References $ilErr, $ilLog, checkDisplayMode(), checkPanelMode(), displaySubTabs(), initDbSlaveForm(), and ilUtil\sendInfo().

Referenced by cmdClient(), and saveDbSlave().

2092  {
2093  global $ilErr,$ilDB,$ilLog;
2094 
2095  $this->checkDisplayMode("setup_database");
2096 
2097  //$this->tpl->addBlockFile("SETUP_CONTENT","setup_content","tpl.clientsetup_db.html", "setup");
2098 
2099  // database is intalled
2100  if (!$this->setup->getClient()->db_installed)
2101  {
2102  return;
2103  }
2104 
2105  $this->setDbSubTabs("repl");
2106 
2107  if (!$a_from_save)
2108  {
2109  $ilDB = $this->setup->getClient()->db;
2110  $this->lng->setDbHandler($ilDB);
2111  }
2112 
2113  ilUtil::sendInfo($this->lng->txt("mysql_replication_info_alpha"));
2114 
2115  if (!$a_from_save)
2116  {
2117  $this->initDbSlaveForm();
2118  }
2119 
2120  $this->tpl->setVariable("SETUP_CONTENT", $this->form->getHTML());
2121 
2122  $this->checkPanelMode();
2123 
2124  $this->displaySubTabs();
2125  }
checkDisplayMode($a_title="")
determine display mode and load according html layout
initDbSlaveForm()
Init db slave form.
static sendInfo($a_info="", $a_keep=false)
Send Info Message to Screen.
checkPanelMode()
determine display mode and load correct panel
displaySubTabs()
Show subtabs.
+ Here is the call graph for this function:
+ Here is the caller graph for this function:

◆ displayDeleteConfirmation()

ilSetupGUI::displayDeleteConfirmation ( )

display delete client confirmation form and process form input

Definition at line 3679 of file class.ilSetupGUI.php.

References $_POST, $ini, checkDisplayMode(), checkPanelMode(), ilUtil\redirect(), and ilUtil\sendInfo().

Referenced by cmdAdmin().

3680  {
3681  $this->checkDisplayMode();
3682 
3683  // formular sent
3684  if ($_POST["form"]["delete"])
3685  {
3686  $ini = true;
3687  $db = false;
3688  $files = false;
3689 
3690  /* disabled
3691  switch ($_POST["form"]["delete"])
3692  {
3693  case 1:
3694  $ini = true;
3695  break;
3696 
3697  case 2:
3698  $ini = true;
3699  $db = true;
3700  break;
3701 
3702  case 3:
3703  $ini = true;
3704  $db = true;
3705  $files = true;
3706  break;
3707  }
3708  */
3709 
3710  $msg = $this->setup->getClient()->delete($ini,$db,$files);
3711 
3712  ilUtil::sendInfo($this->lng->txt("client_deleted"),true);
3713  ilUtil::redirect("setup.php");
3714  }
3715 
3716  $this->tpl->setVariable("TXT_INFO", $this->lng->txt("info_text_delete"));
3717 
3718  // output
3719  $this->tpl->addBlockFile("SETUP_CONTENT","setup_content","tpl.form_delete_client.html", "setup");
3720 
3721  // delete panel
3722  $this->tpl->setVariable("FORMACTION", "setup.php?cmd=gateway");
3723  $this->tpl->setVariable("TXT_DELETE", $this->lng->txt("delete"));
3724  $this->tpl->setVariable("TXT_DELETE_CONFIRM", $this->lng->txt("delete_confirm"));
3725  $this->tpl->setVariable("TXT_DELETE_INFO", $this->lng->txt("delete_info"));
3726 
3727  $this->checkPanelMode();
3728  }
checkDisplayMode($a_title="")
determine display mode and load according html layout
$_POST['username']
Definition: cron.php:12
static sendInfo($a_info="", $a_keep=false)
Send Info Message to Screen.
checkPanelMode()
determine display mode and load correct panel
$ini
static redirect($a_script)
http redirect to other script
+ Here is the call graph for this function:
+ Here is the caller graph for this function:

◆ displayError()

ilSetupGUI::displayError (   $a_message)

display error page

Parameters
stringerror message

Definition at line 1847 of file class.ilSetupGUI.php.

References $_SESSION, and exit.

Referenced by checkDisplayMode(), cmdClient(), and cmdInstall().

1848  {
1849  $this->tpl->addBlockFile("CONTENT", "content", "tpl.error.html", "setup");
1850 
1851  $this->tpl->setCurrentBlock("content");
1852  $this->tpl->setVariable("FORMACTION", $_SESSION["referer"]);
1853  $this->tpl->setVariable("TXT_BACK", $this->lng->txt("back"));
1854  $this->tpl->setVariable("ERROR_MESSAGE",($a_message));
1855  $this->tpl->parseCurrentBlock();
1856 
1857  $this->tpl->show();
1858  exit();
1859  }
< a tabindex="-1" style="border-style: none;" href="#" title="Refresh Image" onclick="document.getElementById('siimage').src = './securimage_show.php?sid=' + Math.random(); this.blur(); return false">< img src="./images/refresh.png" alt="Reload Image" height="32" width="32" onclick="this.blur()" align="bottom" border="0"/></a >< br/>< strong > Enter Code *if($_SERVER['REQUEST_METHOD']=='POST' &&@ $_POST['do']=='contact') $_SESSION['ctform']['success']
exit
Definition: login.php:54
+ Here is the caller graph for this function:

◆ displayFinishSetup()

ilSetupGUI::displayFinishSetup ( )

display finish setup page

Definition at line 3639 of file class.ilSetupGUI.php.

References checkDisplayMode(), checkPanelMode(), and validateSetup().

Referenced by cmdClient(), and jumpToFirstUnfinishedSetupStep().

3640  {
3641  $this->checkDisplayMode("finish_setup");
3642  $this->no_second_nav = true;
3643 //echo "<b>1</b>";
3644  if ($this->validateSetup())
3645  {
3646  $txt_info = $this->lng->txt("info_text_finish1")."<br /><br />".
3647  "<p>".$this->lng->txt("user").": <b>root</b><br />".
3648  $this->lng->txt("password").": <b>homer</b></p>";
3649  $this->setButtonNext("login_new","login");
3650 //echo "<b>2</b>";
3651  $this->setup->getClient()->reconnect(); // if this is not done, the writing of
3652  // the setup_ok fails (with MDB2 and a larger
3653  // client list), alex 17.1.2008
3654  $this->setup->getClient()->setSetting("setup_ok",1);
3655 //$this->setup->getClient()->setSetting("zzz", "Z");
3656 //echo "<b>3</b>";
3657  $this->setup->getClient()->status["finish"]["status"] = true;
3658 //echo "<b>4</b>";
3659  }
3660  else
3661  {
3662  $txt_info = $this->lng->txt("info_text_finish2");
3663  }
3664 
3665 //echo "<b>5</b>";
3666  // output
3667  $this->tpl->addBlockFile("SETUP_CONTENT","setup_content","tpl.clientsetup_finish.html", "setup");
3668  $this->tpl->setVariable("TXT_INFO",$txt_info);
3669 
3670  $this->setButtonPrev("nic");
3671 //echo "<b>6</b>";
3672  $this->checkPanelMode();
3673 //echo "<b>7</b>";
3674  }
checkDisplayMode($a_title="")
determine display mode and load according html layout
checkPanelMode()
determine display mode and load correct panel
validateSetup()
validatesetup status again and set access mode of the first client to online
+ Here is the call graph for this function:
+ Here is the caller graph for this function:

◆ displayFooter()

ilSetupGUI::displayFooter ( )

page output and set title

Definition at line 593 of file class.ilSetupGUI.php.

References displayNavButtons().

Referenced by ilSetupGUI().

594  {
595  // footer (not really)
596  if ($this->cmd != "logout")
597  {
598  if ($this->setup->ini_ilias_exists and $this->display_mode == "setup" and $this->setup->getClient()->getId() != "")
599  {
600  $this->tpl->setVariable("TXT_ACCESS_MODE","(".$this->lng->txt("client_id").": ".$this->setup->getClient()->getId().")");
601  }
602  elseif ($this->setup->isAdmin())
603  {
604  $this->tpl->setVariable("TXT_ACCESS_MODE","(".$this->lng->txt("root_access").")");
605  }
606 
607  $this->displayNavButtons();
608  }
609 
610  $this->tpl->show();
611  }
displayNavButtons()
display navigation buttons
+ Here is the call graph for this function:
+ Here is the caller graph for this function:

◆ displayHeader()

ilSetupGUI::displayHeader ( )

display header with admin links and language flags

Definition at line 487 of file class.ilSetupGUI.php.

References $_GET, and ILIAS_VERSION.

Referenced by ilSetupGUI().

488  {
489  $languages = $this->lng->getLanguages();
490 
491  $count = (int) round(count($languages) / 2);
492  $num = 1;
493 
494  foreach ($languages as $lang_key)
495  {
496  if ($num === $count)
497  {
498  $this->tpl->touchBlock("lng_new_row");
499  }
500 
501  $this->tpl->setCurrentBlock("languages");
502  $this->tpl->setVariable("LINK_LANG", "./setup.php?cmd=".$this->cmd."&amp;lang=".$lang_key);
503  $this->tpl->setVariable("LANG_NAME", $this->lng->txt("meta_l_".$lang_key));
504  $this->tpl->setVariable("LANG_ICON", $lang_key);
505  $this->tpl->setVariable("LANG_KEY", $lang_key);
506  $this->tpl->setVariable("BORDER", 0);
507  $this->tpl->setVariable("VSPACE", 0);
508  $this->tpl->parseCurrentBlock();
509 
510  $num++;
511  }
512 
513  if (count($languages) % 2)
514  {
515  $this->tpl->touchBlock("lng_empty_cell");
516  }
517 
518  if ($this->cmd != "logout" and $this->setup->isInstalled())
519  {
520  // add client link
521  if ($this->setup->isAdmin())
522  {
523  if ($this->display_mode == "view" or $this->cmd == "clientlist" or $this->cmd == "changepassword" or $this->cmd == "mastersettings")
524  {
525  $this->tpl->setCurrentBlock("add_client");
526  $this->tpl->setVariable("TXT_ADD_CLIENT",ucfirst($this->lng->txt("new_client")));
527  $this->tpl->parseCurrentBlock();
528  }
529 
530  // client list link
531  $class = ($this->active_tab == "clientlist")
532  ? "ilSMActive"
533  : "ilSMInactive";
534  $this->tpl->setCurrentBlock("display_list");
535  $this->tpl->setVariable("TXT_LIST",ucfirst($this->lng->txt("list_clients")));
536  $this->tpl->setVariable("TAB_CLASS", $class);
537  $this->tpl->parseCurrentBlock();
538 
539  // edit paths link
540  $class = ($this->active_tab == "basicsettings")
541  ? "ilSMActive"
542  : "ilSMInactive";
543  $this->tpl->setCurrentBlock("edit_pathes");
544  $this->tpl->setVariable("TXT_EDIT_PATHES",$this->lng->txt("basic_settings"));
545  $this->tpl->setVariable("TAB_CLASS", $class);
546  $this->tpl->parseCurrentBlock();
547 
548  // preliminaries
549  $class = ($this->active_tab == "preliminaries")
550  ? "ilSMActive"
551  : "ilSMInactive";
552  $this->tpl->setCurrentBlock("preliminaries");
553  $this->tpl->setVariable("TXT_PRELIMINARIES",$this->lng->txt("preliminaries"));
554  $this->tpl->setVariable("TAB_CLASS", $class);
555  $this->tpl->parseCurrentBlock();
556 
557  // change password link
558  $class = ($this->active_tab == "password")
559  ? "ilSMActive"
560  : "ilSMInactive";
561  $this->tpl->setCurrentBlock("change_password");
562  $this->tpl->setVariable("TXT_CHANGE_PASSWORD",ucfirst($this->lng->txt("password")));
563  $this->tpl->setVariable("TAB_CLASS", $class);
564  $this->tpl->parseCurrentBlock();
565  }
566 
567  // logout link
568  if ($this->setup->isAuthenticated())
569  {
570  $this->tpl->setCurrentBlock("logout");
571  $this->tpl->setVariable("TXT_LOGOUT",$this->lng->txt("logout"));
572  $this->tpl->parseCurrentBlock();
573  }
574  }
575 
576  $this->tpl->setVariable("VAL_CMD", $_GET["cmd"]);
577  $this->tpl->setVariable("TXT_OK",$this->lng->txt("change"));
578  $this->tpl->setVariable("TXT_CHOOSE_LANGUAGE",$this->lng->txt("choose_language"));
579  $this->tpl->setVariable("PAGETITLE","Setup");
580  //$this->tpl->setVariable("LOCATION_STYLESHEET","./templates/blueshadow.css");
581  $this->tpl->setVariable("LOCATION_STYLESHEET","../templates/default/delos.css");
582  $this->tpl->setVariable("LOCATION_CONTENT_STYLESHEET","./css/setup.css");
583  $this->tpl->setVariable("TXT_ILIAS_VERSION", "ILIAS ".ILIAS_VERSION);
584  $this->tpl->setVariable("TXT_SETUP",$this->lng->txt("setup"));
585  $this->tpl->setVariable("VERSION", $this->version);
586  $this->tpl->setVariable("TXT_VERSION", $this->lng->txt("version"));
587  $this->tpl->setVariable("LANG", $this->lang);
588  }
const ILIAS_VERSION
$_GET["client_id"]
+ Here is the caller graph for this function:

◆ displayIni()

ilSetupGUI::displayIni (   $a_omit_form_init = false)

display setup in step

Definition at line 1590 of file class.ilSetupGUI.php.

References $_POST, $_SESSION, checkDisplayMode(), checkPanelMode(), getClientIniValues(), and initClientIniForm().

Referenced by cmdAdmin(), cmdClient(), and saveClientIni().

1591  {
1592  $this->checkDisplayMode("create_new_client");
1593 
1594  if ($_POST["db_type"] != "")
1595  {
1596  $_SESSION["db_type"] = $_POST["db_type"];
1597  }
1598  else
1599  {
1600  $_POST["db_type"] = $_SESSION["db_type"];
1601  }
1602 
1603  $this->tpl->setVariable("TXT_INFO", $this->lng->txt("info_text_ini"));
1604  if (!$a_omit_form_init)
1605  {
1606  $this->initClientIniForm();
1607  $this->getClientIniValues();
1608  }
1609  $this->tpl->setVariable("SETUP_CONTENT",
1610  $this->form->getHTML());
1611 
1612  if ($this->setup->getClient()->status["ini"]["status"])
1613  {
1614  $this->setButtonNext("db");
1615  }
1616 
1617  $this->checkPanelMode();
1618  }
< a tabindex="-1" style="border-style: none;" href="#" title="Refresh Image" onclick="document.getElementById('siimage').src = './securimage_show.php?sid=' + Math.random(); this.blur(); return false">< img src="./images/refresh.png" alt="Reload Image" height="32" width="32" onclick="this.blur()" align="bottom" border="0"/></a >< br/>< strong > Enter Code *if($_SERVER['REQUEST_METHOD']=='POST' &&@ $_POST['do']=='contact') $_SESSION['ctform']['success']
checkDisplayMode($a_title="")
determine display mode and load according html layout
$_POST['username']
Definition: cron.php:12
getClientIniValues()
Get current values for client ini from.
checkPanelMode()
determine display mode and load correct panel
initClientIniForm()
Init client ini form.
+ Here is the call graph for this function:
+ Here is the caller graph for this function:

◆ displayLanguages()

ilSetupGUI::displayLanguages ( )

display language form and process form input

Definition at line 2843 of file class.ilSetupGUI.php.

References $tab, checkDisplayMode(), checkPanelMode(), and ilUtil\sendFailure().

Referenced by cmdClient(), and jumpToFirstUnfinishedSetupStep().

2844  {
2845  $this->checkDisplayMode("setup_languages");
2846 
2847  if (!$this->setup->getClient()->db_installed)
2848  {
2849  // program should never come to this place
2850  $message = "No database found! Please install database first.";
2851  ilUtil::sendFailure($message);
2852  }
2853 
2854  include_once("./setup/classes/class.ilSetupLanguageTableGUI.php");
2855  $tab = new ilSetupLanguageTableGUI($this->setup->getClient());
2856  $this->tpl->setVariable("SETUP_CONTENT", $tab->getHTML());
2857 
2858  $this->tpl->setVariable("TXT_SETUP_TITLE",ucfirst(trim($this->lng->txt("setup_languages"))));
2859  $this->tpl->setVariable("TXT_INFO", $this->lng->txt("info_text_lang"));
2860 
2861  $installed_langs = $this->lng->getInstalledLanguages();
2862  $lang_count = count($installed_langs);
2863  if ($lang_count > 0)
2864  {
2865  $this->setup->getClient()->status["lang"]["status"] = true;
2866  $this->setup->getClient()->status["lang"]["comment"] = $lang_count." ".$this->lng->txt("languages_installed");
2867  }
2868  else
2869  {
2870  $this->setup->getClient()->status["lang"]["status"] = false;
2871  $this->setup->getClient()->status["lang"]["comment"] = $this->lng->txt("lang_none_installed");
2872  }
2873 
2874  $this->setButtonPrev("lang");
2875 
2876  if ($lang_count > 0)
2877  {
2878  $this->setButtonNext("contact");
2879  }
2880 
2881  $this->checkPanelMode();
2882  }
checkDisplayMode($a_title="")
determine display mode and load according html layout
checkPanelMode()
determine display mode and load correct panel
static sendFailure($a_info="", $a_keep=false)
Send Failure Message to Screen.
+ Here is the call graph for this function:
+ Here is the caller graph for this function:

◆ displayLogin()

ilSetupGUI::displayLogin (   $a_omit_minit = false,
  $a_omit_cinit = false 
)

display login form and process form

Definition at line 1288 of file class.ilSetupGUI.php.

References $lng, initClientLoginForm(), and initMasterLoginForm().

Referenced by ilSetupGUI(), performLogin(), and performMLogin().

1289  {
1290  global $lng;
1291 
1292  $this->tpl->addBlockFile("CONTENT","content","tpl.std_layout.html", "setup");
1293 
1294  if ($a_omit_minit)
1295  {
1296  $m_form = $this->form->getHTML();
1297  }
1298  if (!$a_omit_cinit)
1299  {
1300  $this->initClientLoginForm();
1301  }
1302  $cl_form = $this->form->getHTML();
1303  if (!$a_omit_minit)
1304  {
1305  $this->initMasterLoginForm();
1306  $m_form = $this->form->getHTML();
1307  }
1308  $this->tpl->setVariable("SETUP_CONTENT", $cl_form."<br>".$m_form);
1309  $this->tpl->setVariable("TXT_HEADER", $lng->txt("login"));
1310  }
initClientLoginForm()
Init client login form.
initMasterLoginForm()
Init master login form.
+ Here is the call graph for this function:
+ Here is the caller graph for this function:

◆ displayLogout()

ilSetupGUI::displayLogout ( )

display logout page

Definition at line 1864 of file class.ilSetupGUI.php.

Referenced by cmdClient().

1865  {
1866  $this->tpl->addBlockFile("CONTENT","content","tpl.logout.html", "setup");
1867 
1868  session_destroy();
1869 
1870  $this->logged_out = true;
1871  $this->tpl->setVariable("TXT_HEADER",$this->lng->txt("logged_out"));
1872  $this->tpl->setCurrentBlock("home_link");
1873  $this->tpl->setVariable("TXT_INDEX",$this->lng->txt("ilias_homepage"));
1874  $this->tpl->setVariable("LNK_INDEX",ILIAS_HTTP_PATH."/index.php");
1875  $this->tpl->parseCurrentBlock();
1876  }
+ Here is the caller graph for this function:

◆ displayMasterSetup()

ilSetupGUI::displayMasterSetup (   $a_omit_init = false)

display master setup form & process form input

Definition at line 925 of file class.ilSetupGUI.php.

References initBasicSettingsForm().

Referenced by cmdInstall(), determineToolsPathInstall(), and saveBasicSettings().

926  {
927  $this->tpl->addBlockFile("CONTENT","content","tpl.std_layout.html", "setup");
928  $this->tpl->setVariable("TXT_HEADER", $this->lng->txt("basic_settings"));
929  $this->tpl->setVariable("TXT_INFO",
930  $this->lng->txt("info_text_first_install")."<br/>".$this->lng->txt("info_text_pathes"));
931 
932  $this->setButtonPrev("preliminaries");
933 
934  if ($this->setup->isInstalled())
935  {
936  $this->setButtonNext("list");
937  }
938 
939  if (!$a_omit_init)
940  {
941  $this->initBasicSettingsForm(true);
942  }
943  $this->tpl->setVariable("SETUP_CONTENT", "<br>".$this->form->getHTML()."<br>");
944  }
initBasicSettingsForm($a_install=false)
Init basic settings form.
+ Here is the call graph for this function:
+ Here is the caller graph for this function:

◆ displayNavButtons()

ilSetupGUI::displayNavButtons ( )

display navigation buttons

Returns
boolean false if both buttons are deactivated

Definition at line 618 of file class.ilSetupGUI.php.

Referenced by displayFooter().

619  {
620  if (!$this->btn_prev_on and !$this->btn_next_on)
621  {
622  return false;
623  }
624 
625  $ntpl = new ilTemplate("tpl.navbuttons.html", true, true, "setup");
626  //$this->tpl->addBlockFile("NAVBUTTONS","navbuttons","tpl.navbuttons.html", "setup");
627 
628  $ntpl->setVariable("FORMACTION_BUTTONS","setup.php?cmd=gateway");
629 
630  if ($this->btn_prev_on)
631  {
632  $ntpl->setCurrentBlock("btn_back");
633  $ntpl->setVariable("TXT_PREV", $this->btn_prev_lng);
634  $ntpl->setVariable("CMD_PREV", $this->btn_prev_cmd);
635  $ntpl->parseCurrentBlock();
636  }
637 
638  if ($this->btn_next_on)
639  {
640  $ntpl->setCurrentBlock("btn_forward");
641  $ntpl->setVariable("TXT_NEXT", $this->btn_next_lng);
642  $ntpl->setVariable("CMD_NEXT", $this->btn_next_cmd);
643  $ntpl->parseCurrentBlock();
644  }
645 
646  $nav_html = $ntpl->get();
647  $this->tpl->setVariable("NAVBUTTONS", $nav_html);
648  if (!$this->no_second_nav)
649  {
650  $this->tpl->setVariable("NAVBUTTONS2", $nav_html);
651  }
652  return true;
653  }
special template class to simplify handling of ITX/PEAR
+ Here is the caller graph for this function:

◆ displayNIC()

ilSetupGUI::displayNIC (   $a_omit_init = false)

display nic registration form and process form input

Definition at line 3122 of file class.ilSetupGUI.php.

References checkDisplayMode(), checkPanelMode(), getRegistrationValues(), and initRegistrationForm().

Referenced by cmdClient(), jumpToFirstUnfinishedSetupStep(), and saveRegistration().

3123  {
3124  $this->checkDisplayMode("nic_registration");
3125  $settings = $this->setup->getClient()->getAllSettings();
3126  $nic_key = $this->setup->getClient()->getNICkey();
3127 
3128  // reload settings
3129  $settings = $this->setup->getClient()->getAllSettings();
3130 //var_dump($settings);
3131  if ($settings["nic_enabled"] == "1" && $settings["inst_id"] > 0)
3132  {
3133  $this->no_second_nav = true;
3134  $this->tpl->setVariable("TXT_INFO",$this->lng->txt("info_text_nic3")." ".$settings["inst_id"].".");
3135  }
3136  else
3137  {
3138  // reload settings
3139  $settings = $this->setup->getClient()->getAllSettings();
3140 
3141  $this->tpl->setVariable("TXT_INFO", $this->lng->txt("info_text_nic"));
3142  if (!$a_omit_init)
3143  {
3144  $this->initRegistrationForm();
3145  $this->getRegistrationValues();
3146  }
3147  $this->tpl->setVariable("SETUP_CONTENT", $this->form->getHTML());
3148 
3149  if (isset($settings["nic_enabled"]))
3150  {
3151  $this->setup->getClient()->status["nic"]["status"] = true;
3152  }
3153 
3154  }
3155 
3156  $this->setButtonPrev("proxy");
3157 
3158  if ($this->setup->getClient()->status["nic"]["status"])
3159  {
3160  $this->setButtonNext("finish","finish");
3161  }
3162 
3163  $this->checkPanelMode();
3164  }
checkDisplayMode($a_title="")
determine display mode and load according html layout
getRegistrationValues()
Get current values for registration from.
checkPanelMode()
determine display mode and load correct panel
initRegistrationForm($a_mode="edit")
Init registration form.
+ Here is the call graph for this function:
+ Here is the caller graph for this function:

◆ displayPreliminaries()

ilSetupGUI::displayPreliminaries ( )

display preliminaries page

Definition at line 841 of file class.ilSetupGUI.php.

Referenced by cmdAdmin(), and cmdInstall().

842  {
843  $OK = "<font color=\"green\"><strong>OK</strong></font>";
844  $FAILED = "<strong><font color=\"red\">FAILED</font></strong>";
845 
846  $this->tpl->addBlockFile("CONTENT","content","tpl.preliminaries.html", "setup");
847 
848  $this->tpl->setVariable("TXT_SETUP_TITLE",$this->lng->txt("ilias_setup"));
849  $this->tpl->setVariable("TXT_SETUP_WELCOME", $this->lng->txt("setup_welcome"));
850  $this->tpl->setVariable("TXT_SETUP_INIFILE_DESC", $this->lng->txt("setup_inifile_desc"));
851  $this->tpl->setVariable("TXT_SETUP_DATABASE_DESC", $this->lng->txt("setup_database_desc"));
852  $this->tpl->setVariable("TXT_SETUP_LANGUAGES_DESC", $this->lng->txt("setup_languages_desc"));
853  $this->tpl->setVariable("TXT_SETUP_PASSWORD_DESC", $this->lng->txt("setup_password_desc"));
854  $this->tpl->setVariable("TXT_SETUP_NIC_DESC", $this->lng->txt("setup_nic_desc"));
855 
856  $server_os = php_uname();
857  $server_web = $_SERVER["SERVER_SOFTWARE"];
858  $environment = $this->lng->txt("env_using")." ".$server_os." <br/>".$this->lng->txt("with")." ".$server_web;
859 
860  if ((stristr($server_os,"linux") || stristr($server_os,"windows")) && stristr($server_web,"apache"))
861  {
862  $env_comment = $this->lng->txt("env_ok");
863  }
864  else
865  {
866  $env_comment = "<font color=\"red\">".$this->lng->txt("env_warning")."</font>";
867  }
868 
869  $this->tpl->setVariable("TXT_ENV_TITLE", $this->lng->txt("environment"));
870  $this->tpl->setVariable("TXT_ENV_INTRO", $environment);
871  $this->tpl->setVariable("TXT_ENV_COMMENT", $env_comment);
872 
873  $this->tpl->setVariable("TXT_PRE_TITLE", $this->lng->txt("preliminaries"));
874  $this->tpl->setVariable("TXT_PRE_INTRO", $this->lng->txt("pre_intro"));
875 
876  $preliminaries = array("php", "root", "folder_create",
877  "cookies_enabled", "dom", "xsl", "gd", "memory");
878  foreach ($preliminaries as $preliminary)
879  {
880  $this->tpl->setCurrentBlock("preliminary");
881  $this->tpl->setVariable("TXT_PRE", $this->lng->txt("pre_".$preliminary));
882  if ($this->setup->preliminaries_result[$preliminary]["status"] == true)
883  {
884  $this->tpl->setVariable("STATUS_PRE", $OK);
885  }
886  else
887  {
888  $this->tpl->setVariable("STATUS_PRE", $FAILED);
889  }
890  $this->tpl->setVariable("COMMENT_PRE", $this->setup->preliminaries_result[$preliminary]["comment"]);
891  $this->tpl->parseCurrentBlock();
892  }
893 
894  // summary
895  if ($this->setup->preliminaries === true)
896  {
897  if ($this->setup->isInstalled())
898  {
899  $cmd = "mastersettings";
900  }
901  else
902  {
903  $cmd = "install";
904  }
905  $btn_text = ($this->cmd == "preliminaries") ? "" : "installation";
906 //echo "-".$this->display_mode."-";
907  $this->setButtonNext($cmd,$btn_text);
908  }
909  else
910  {
911  $this->tpl->setCurrentBlock("premessage");
912  $this->tpl->setVariable("TXT_PRE_ERR", sprintf($this->lng->txt("pre_error"),
913  "http://www.ilias.de/docu/goto.php?target=pg_6531_367&client_id=docu"));
914  $this->tpl->parseCurrentBlock();
915  }
916  }
+ Here is the caller graph for this function:

◆ displayProcessPanel()

ilSetupGUI::displayProcessPanel ( )

display process panel

Definition at line 1881 of file class.ilSetupGUI.php.

References $steps.

Referenced by checkPanelMode(), and displayStartup().

1882  {
1883  $OK = "<font color=\"green\"><strong>OK</strong></font>";
1884 
1885  $steps = array();
1886  $steps = $this->setup->getStatus();
1887 
1888  // remove access step
1889  unset($steps["access"]);
1890 
1891  $steps["ini"]["text"] = $this->lng->txt("setup_process_step_ini");
1892  $steps["db"]["text"] = $this->lng->txt("setup_process_step_db");
1893  //$steps["sess"]["text"] = $this->lng->txt("setup_process_step_sess");
1894  $steps["lang"]["text"] = $this->lng->txt("setup_process_step_lang");
1895  $steps["contact"]["text"] = $this->lng->txt("setup_process_step_contact");
1896  $steps["proxy"]["text"] = $this->lng->txt("setup_process_step_proxy");
1897  $steps["nic"]["text"] = $this->lng->txt("setup_process_step_nic");
1898  $steps["finish"]["text"] = $this->lng->txt("setup_process_step_finish");
1899 
1900  $stpl = new ilTemplate("tpl.process_panel.html", true, true, "setup");
1901 
1902  $num = 1;
1903 
1904  foreach ($steps as $key => $val)
1905  {
1906  $stpl->setCurrentBlock("menu_row");
1907  $stpl->setVariable("TXT_STEP",$this->lng->txt("step")." ".$num.": &nbsp;");
1908  $stpl->setVariable("TXT_ACTION",$val["text"]);
1909  $stpl->setVariable("IMG_ARROW", "spacer.png");
1910 
1911  $num++;
1912 
1913  if ($this->cmd == $key and isset($this->cmd))
1914  {
1915  $stpl->setVariable("HIGHLIGHT", " style=\"font-weight:bold;\"");
1916  $stpl->setVariable("IMG_ARROW", "arrow_right.png");
1917  }
1918 
1919  $status = ($val["status"]) ? $OK : "";
1920 
1921  $stpl->setVariable("TXT_STATUS",$status);
1922  $stpl->parseCurrentBlock();
1923  }
1924 
1925  $stpl->setVariable("TXT_SETUP_PROCESS_STATUS",$this->lng->txt("setup_process_status"));
1926 
1927  $this->tpl->setVariable("PROCESS_MENU", $stpl->get());
1928  }
special template class to simplify handling of ITX/PEAR
$steps
Definition: latex.php:3
+ Here is the caller graph for this function:

◆ displayProxy()

ilSetupGUI::displayProxy (   $a_omit_init = false)

Definition at line 4049 of file class.ilSetupGUI.php.

References checkDisplayMode(), checkPanelMode(), and initProxyForm().

Referenced by cmdClient(), jumpToFirstUnfinishedSetupStep(), and saveProxy().

4050  {
4051  $this->checkDisplayMode("proxy");
4052  $settings = $this->setup->getClient()->getAllSettings();
4053 
4054  if (!$a_omit_init)
4055  {
4056  include_once("./Services/Administration/classes/class.ilSetting.php");
4057  $this->initProxyForm();
4058  $this->form->setValuesByArray(array(
4059  'proxy_status' => (bool)$settings['proxy_status'],
4060  'proxy_host' => $settings['proxy_host'],
4061  'proxy_port' => $settings['proxy_port']
4062  ));
4063  if((bool)$settings['proxy_status'])
4064  {
4065  $this->setup->printProxyStatus($this->setup->client);
4066  }
4067  }
4068  $this->tpl->setVariable("SETUP_CONTENT", $this->form->getHTML());
4069  $this->tpl->setVariable("TXT_INFO", $this->lng->txt("info_text_proxy"));
4070 
4071 
4072  $check = $this->setup->checkClientProxySettings($this->setup->client);
4073 
4074  $this->setup->getClient()->status["proxy"]["status"] = $check["status"];
4075  $this->setup->getClient()->status["proxy"]["comment"] = $check["comment"];
4076  $this->setup->getClient()->status["proxy"]["text"] = $check["comment"];
4077 
4078  if ($check["status"])
4079  {
4080  $this->setButtonNext("nic");
4081  }
4082 
4083  $this->setButtonPrev("contact");
4084  $this->checkPanelMode();
4085  }
checkDisplayMode($a_title="")
determine display mode and load according html layout
checkPanelMode()
determine display mode and load correct panel
+ Here is the call graph for this function:
+ Here is the caller graph for this function:

◆ displaySessions()

ilSetupGUI::displaySessions ( )

display sessions form and process form input

Definition at line 2704 of file class.ilSetupGUI.php.

References $_POST, $valid, checkDisplayMode(), checkPanelMode(), ilSessionControl\getSettingFields(), ilUtil\sendInfo(), ilSession\SESSION_HANDLING_FIXED, ilSession\SESSION_HANDLING_LOAD_DEPENDENT, ilRadioOption\setInfo(), ilFormPropertyGUI\setInfo(), ilRadioGroupInputGUI\setValue(), and ilRadioOption\setValue().

Referenced by cmdClient().

2705  {
2706  require_once('Services/Authentication/classes/class.ilSessionControl.php');
2707 
2708  $this->checkDisplayMode("setup_sessions");
2709 
2710  if (!$this->setup->getClient()->db_installed)
2711  {
2712  // program should never come to this place
2713  $message = "No database found! Please install database first.";
2714  ilUtil::sendInfo($message);
2715  }
2716 
2717  $setting_fields = ilSessionControl::getSettingFields();
2718 
2719  $valid = true;
2720  $settings = array();
2721 
2722  foreach( $setting_fields as $field )
2723  {
2724  if( $field == 'session_allow_client_maintenance' )
2725  {
2726  if( isset($_POST[$field]) ) $_POST[$field] = '1';
2727  else $_POST[$field] = '0';
2728  }
2729 
2730  if( isset($_POST[$field]) && $_POST[$field] != '' )
2731  {
2732  $settings[$field] = $_POST[$field];
2733  }
2734  else
2735  {
2736  $valid = false;
2737  break;
2738  }
2739 
2740  }
2741 
2742  if($valid) $this->setup->setSessionSettings($settings);
2743 
2744  $settings = $this->setup->getSessionSettings();
2745 
2746  include_once("Services/Form/classes/class.ilPropertyFormGUI.php");
2747  $form = new ilPropertyFormGUI();
2748 
2749  include_once 'Services/Authentication/classes/class.ilSession.php';
2750 
2751  // BEGIN SESSION SETTINGS
2752  // create session handling radio group
2753  $ssettings = new ilRadioGroupInputGUI($this->lng->txt('sess_mode'), 'session_handling_type');
2754  $ssettings->setValue($settings['session_handling_type'], ilSession::SESSION_HANDLING_FIXED);
2755 
2756  // first option, fixed session duration
2757  $fixed = new ilRadioOption($this->lng->txt('sess_fixed_duration'), ilSession::SESSION_HANDLING_FIXED);
2758 
2759  // add session handling to radio group
2760  $ssettings->addOption($fixed);
2761 
2762  // second option, session control
2763  $ldsh = new ilRadioOption($this->lng->txt('sess_load_dependent_session_handling'), ilSession::SESSION_HANDLING_LOAD_DEPENDENT);
2764 
2765  // this is the max count of active sessions
2766  // that are getting started simlutanously
2767  $ti = new ilTextInputGUI($this->lng->txt('sess_max_session_count'), "session_max_count");
2768  $ti->setInfo($this->lng->txt('sess_max_session_count_info'));
2769  $ti->setMaxLength(5);
2770  $ti->setSize(5);
2771  $ti->setValue($settings['session_max_count']);
2772  $ldsh->addSubItem($ti);
2773 
2774  // after this (min) idle time the session can be deleted,
2775  // if there are further requests for new sessions,
2776  // but max session count is reached yet
2777  $ti = new ilTextInputGUI($this->lng->txt('sess_min_session_idle'), "session_min_idle");
2778  $ti->setInfo($this->lng->txt('sess_min_session_idle_info'));
2779  $ti->setMaxLength(5);
2780  $ti->setSize(5);
2781  $ti->setValue($settings['session_min_idle']);
2782  $ldsh->addSubItem($ti);
2783 
2784  // after this (max) idle timeout the session expires
2785  // and become invalid, so it is not considered anymore
2786  // when calculating current count of active sessions
2787  $ti = new ilTextInputGUI($this->lng->txt('sess_max_session_idle'), "session_max_idle");
2788  $ti->setInfo($this->lng->txt('sess_max_session_idle_info'));
2789  $ti->setMaxLength(5);
2790  $ti->setSize(5);
2791  $ti->setValue($settings['session_max_idle']);
2792  $ldsh->addSubItem($ti);
2793 
2794  // this is the max duration that can elapse between the first and the secnd
2795  // request to the system before the session is immidietly deleted
2796  $ti = new ilTextInputGUI($this->lng->txt('sess_max_session_idle_after_first_request'), "session_max_idle_after_first_request");
2797  $ti->setInfo($this->lng->txt('sess_max_session_idle_after_first_request_info'));
2798  $ti->setMaxLength(5);
2799  $ti->setSize(5);
2800  $ti->setValue($settings['session_max_idle_after_first_request']);
2801  $ldsh->addSubItem($ti);
2802 
2803  // add session control to radio group
2804  $ssettings->addOption($ldsh);
2805 
2806  $form->addItem($ssettings);
2807 
2808  // controls the ability t maintenance the following
2809  // settings in client administration
2810  $chkb = new ilCheckboxInputGUI($this->lng->txt('sess_allow_client_maintenance'), "session_allow_client_maintenance");
2811  $chkb->setInfo($this->lng->txt('sess_allow_client_maintenance_info'));
2812  $chkb->setChecked($settings['session_allow_client_maintenance'] ? true : false);
2813  $form->addItem($chkb);
2814  // END SESSION SETTINGS
2815 
2816  // save and cancel commands
2817  $form->addCommandButton("sess", $this->lng->txt('save'));
2818 
2819  $form->setTitle($this->lng->txt("sess_sessions"));
2820  $form->setFormAction('setup.php?client_id='.$this->client_id.'&cmd=sess');
2821 
2822  $this->tpl->setVariable("TXT_SETUP_TITLE",ucfirst(trim($this->lng->txt('sess_sessions'))));
2823  $this->tpl->setVariable("TXT_INFO", '');
2824  $this->tpl->setVariable("SETUP_CONTENT", $form->getHTML());
2825 
2826  /*$this->setButtonPrev("db");
2827 
2828  if($this->setup->checkClientSessionSettings($this->client,true))
2829  {
2830  $this->setButtonNext("lang");
2831  }*/
2832 
2833  $this->checkPanelMode();
2834  }
checkDisplayMode($a_title="")
determine display mode and load according html layout
This class represents an option in a radio group.
$_POST['username']
Definition: cron.php:12
This class represents a property form user interface.
$valid
This class represents a checkbox property in a property form.
static getSettingFields()
returns the array of setting fields
const SESSION_HANDLING_FIXED
setInfo($a_info)
Set Info.
setInfo($a_info)
Set Information Text.
static sendInfo($a_info="", $a_keep=false)
Send Info Message to Screen.
This class represents a property in a property form.
setValue($a_value)
Set Value.
checkPanelMode()
determine display mode and load correct panel
This class represents a text property in a property form.
const SESSION_HANDLING_LOAD_DEPENDENT
+ Here is the call graph for this function:
+ Here is the caller graph for this function:

◆ displayStartup()

ilSetupGUI::displayStartup ( )

display intro page for the first client installation

Definition at line 2023 of file class.ilSetupGUI.php.

References displayProcessPanel().

Referenced by cmdAdmin().

2024  {
2025  $this->tpl->addBlockFile("CONTENT","content","tpl.clientsetup.html", "setup");
2026 
2027  $this->tpl->setVariable("TXT_INFO",$this->lng->txt("info_text_first_client"));
2028  $this->tpl->setVariable("TXT_HEADER",$this->lng->txt("setup_first_client"));
2029 
2030  $this->displayProcessPanel();
2031 
2032  $this->setButtonNext("ini");
2033  }
displayProcessPanel()
display process panel
+ Here is the call graph for this function:
+ Here is the caller graph for this function:

◆ displayStatusPanel()

ilSetupGUI::displayStatusPanel ( )

display status panel

Definition at line 1933 of file class.ilSetupGUI.php.

Referenced by checkPanelMode(), and displayClientOverview().

1934  {
1935  $OK = "<font color=\"green\"><strong>OK</strong></font>";
1936 
1937  $this->tpl->addBlockFile("STATUS_PANEL","status_panel","tpl.status_panel.html", "setup");
1938 
1939  $this->tpl->setVariable("TXT_OVERALL_STATUS", $this->lng->txt("overall_status"));
1940  // display status
1941  if ($this->setup->getClient()->status)
1942  {
1943  foreach ($this->setup->getClient()->status as $key => $val)
1944  {
1945  $status = ($val["status"]) ? $OK : "&nbsp;";
1946  $this->tpl->setCurrentBlock("status_row");
1947  $this->tpl->setVariable("TXT_STEP", $this->lng->txt("step_".$key));
1948  $this->tpl->setVariable("TXT_STATUS",$status);
1949 
1950 
1951  $this->tpl->setVariable("TXT_COMMENT",$val["comment"]);
1952  $this->tpl->parseCurrentBlock();
1953  }
1954  }
1955  }
+ Here is the caller graph for this function:

◆ displaySubTabs()

ilSetupGUI::displaySubTabs ( )

Show subtabs.

Parameters

Definition at line 1992 of file class.ilSetupGUI.php.

Referenced by displayDatabase(), and displayDatabaseSlave().

1993  {
1994  $sub_tab_html = $this->tabs->getSubTabHTML();
1995  if ($sub_tab_html != "")
1996  {
1997  $this->tpl->setVariable("SUBTABS", $sub_tab_html);
1998  }
1999 
2000  }
+ Here is the caller graph for this function:

◆ displayTools()

ilSetupGUI::displayTools ( )

display tools

Definition at line 3287 of file class.ilSetupGUI.php.

References checkDisplayMode(), initControlStructureForm(), initSettingsTypeForm(), initTreeImplementationForm(), and ilUtil\sendInfo().

Referenced by changeSettingsType(), cmdClient(), reloadControlStructure(), showLongerSettings(), and switchTree().

3288  {
3289  $this->checkDisplayMode();
3290 
3291  // output
3292  ilUtil::sendInfo();
3293 
3294  // use property forms and add the settings type switch
3295  $ctrl_structure_form = $this->initControlStructureForm();
3296  $settings_type_form = $this->initSettingsTypeForm();
3297  $mp_ns_form = $this->initTreeImplementationForm();
3298 
3299  $this->tpl->setVariable("SETUP_CONTENT",
3300  $ctrl_structure_form->getHTML() . "<br />" .
3301  $settings_type_form->getHTML().'<br />'.
3302  $mp_ns_form->getHTML());
3303 
3304  }
checkDisplayMode($a_title="")
determine display mode and load according html layout
initSettingsTypeForm()
Init the form to change the settings value type.
static sendInfo($a_info="", $a_keep=false)
Send Info Message to Screen.
initControlStructureForm()
Init the form to reload the control structure.
+ Here is the call graph for this function:
+ Here is the caller graph for this function:

◆ getBasicSettingsValues()

ilSetupGUI::getBasicSettingsValues ( )

Get current values for basic settings from.

Definition at line 1147 of file class.ilSetupGUI.php.

Referenced by changeMasterSettings().

1148  {
1149  $values = array();
1150 
1151  $values["webspace_dir"] = getcwd()."/data";
1152  $values["data_dir"] = $this->setup->ini->readVariable("clients","datadir");
1153  $values["convert_path"] = $this->setup->ini->readVariable("tools","convert");
1154  $values["zip_path"] = $this->setup->ini->readVariable("tools","zip");
1155  $values["unzip_path"] = $this->setup->ini->readVariable("tools","unzip");
1156  $values["ghostscript_path"] = $this->setup->ini->readVariable("tools","ghostscript");
1157  $values["java_path"] = $this->setup->ini->readVariable("tools","java");
1158  $values["htmldoc_path"] = $this->setup->ini->readVariable("tools","htmldoc");
1159  //$values["mkisofs_path"] = $this->setup->ini->readVariable("tools","mkisofs");
1160  $values["ffmpeg_path"] = $this->setup->ini->readVariable("tools","ffmpeg");
1161  $values["latex_url"] = $this->setup->ini->readVariable("tools","latex");
1162  $values["fop_path"] = $this->setup->ini->readVariable("tools","fop");
1163  $values["vscanner_type"] = $this->setup->ini->readVariable("tools", "vscantype");
1164  $values["scan_command"] = $this->setup->ini->readVariable("tools", "scancommand");
1165  $values["clean_command"] = $this->setup->ini->readVariable("tools", "cleancommand");
1166  $values["log_path"] = $this->setup->ini->readVariable("log","path")."/".
1167  $this->setup->ini->readVariable("log","file");
1168  $values["chk_log_status"] = !$this->setup->ini->readVariable("log","enabled");
1169  $values["time_zone"] = $this->setup->ini->readVariable("server", "timezone");
1170 
1171  $this->form->setValuesByArray($values);
1172  }
+ Here is the caller graph for this function:

◆ getClientDbFormValues()

ilSetupGUI::getClientDbFormValues (   $dbupdate = null)

Get current values for client db from.

Definition at line 2452 of file class.ilSetupGUI.php.

References $lng.

Referenced by displayDatabase().

2453  {
2454  global $lng;
2455 
2456  $values = array();
2457 
2458  $values["db_host"] = $this->setup->getClient()->getDbHost();
2459  $values["db_name"] = $this->setup->getClient()->getDbName();
2460  $values["db_user"] = $this->setup->getClient()->getDbUser();
2461  $values["db_port"] = $this->setup->getClient()->getDbPort();
2462  $values["db_type"] = $lng->txt("db_".$this->setup->getClient()->getDbType());
2463  if (is_object($dbupdate))
2464  {
2465  $values["update_break"] = $dbupdate->fileVersion;
2466  if (($dbupdate->fileVersion - $dbupdate->currentVersion) >= 200)
2467  {
2468  $values["update_break"] = $dbupdate->currentVersion + 200 -
2469  ($dbupdate->currentVersion % 100);
2470  }
2471  }
2472 
2473  $this->form->setValuesByArray($values);
2474  }
+ Here is the caller graph for this function:

◆ getClientIniValues()

ilSetupGUI::getClientIniValues ( )

Get current values for client ini from.

Definition at line 1703 of file class.ilSetupGUI.php.

Referenced by displayIni().

1704  {
1705  $values = array();
1706 
1707  $values["db_host"] = $this->setup->getClient()->getDbHost();
1708  $values["db_user"] = $this->setup->getClient()->getDbUser();
1709  $values["db_port"] = $this->setup->getClient()->getDbPort();
1710  $values["db_pass"] = $this->setup->getClient()->getDbPass();
1711  $values["db_name"] = $this->setup->getClient()->getDbName();
1712  $values["client_id"] = $this->setup->getClient()->getId();
1713 
1714  $this->form->setValuesByArray($values);
1715  }
+ Here is the caller graph for this function:

◆ getContactValues()

ilSetupGUI::getContactValues ( )

Get current values for contact from.

Definition at line 3061 of file class.ilSetupGUI.php.

Referenced by displayContactData().

3062  {
3063 
3064  $settings = $this->setup->getClient()->getAllSettings();
3065 
3066  $values = $settings;
3067 
3068  $values["inst_name"] = ($this->setup->getClient()->getName())
3069  ? $this->setup->getClient()->getName()
3070  : $this->setup->getClient()->getId();
3071  $values["inst_info"] = $this->setup->getClient()->getDescription();
3072 
3073  $this->form->setValuesByArray($values);
3074  }
+ Here is the caller graph for this function:

◆ getRegistrationValues()

ilSetupGUI::getRegistrationValues ( )

Get current values for registration from.

Definition at line 3194 of file class.ilSetupGUI.php.

Referenced by displayNIC().

3195  {
3196  $settings = $this->setup->getClient()->getAllSettings();
3197  $nic_key = $this->setup->getClient()->getNICkey();
3198 
3199 
3200  $values = array();
3201 
3202  if (!isset($settings["nic_enabled"]) or $settings["nic_enabled"] == "1")
3203  {
3204  $values["register"] = 1;
3205  }
3206  /*elseif ($settings["nic_enabled"] == "2")
3207  {
3208  $this->tpl->setVariable("EMAIL",$checked);
3209  }*/
3210  else
3211  {
3212  $values["register"] = 0;
3213  }
3214 
3215  $this->form->setValuesByArray($values);
3216  }
+ Here is the caller graph for this function:

◆ ilSetupGUI()

ilSetupGUI::ilSetupGUI ( )

Constructor.

Definition at line 39 of file class.ilSetupGUI.php.

References $_GET, $_POST, $_SESSION, $client_id, $cmd, $display_mode, $lng, $tpl, cmdAdmin(), cmdClient(), cmdInstall(), DEBUG, displayFooter(), displayHeader(), displayLogin(), ilYuiUtil\initDomEvent(), iljQueryUtil\initjQuery(), and setDisplayMode().

40  {
41  global $tpl, $lng;
42 
43  $this->tpl = $tpl;
44  $this->lng = $lng;
45 
46  // note: this is currently only used for subtabs, alex 8.1.2012
47  include_once("./Services/UIComponent/Tabs/classes/class.ilTabsGUI.php");
48  $this->tabs = new ilTabsGUI();
49  $this->tabs->setSetupMode(true);
50 
51  include_once("./Services/jQuery/classes/class.iljQueryUtil.php");
52  iljQueryUtil::initjQuery($this->tpl);
53  include_once("./Services/YUI/classes/class.ilYuiUtil.php");
55 
56  // CVS - REVISION - DO NOT MODIFY
57  $this->revision = '$Revision$';
58  $this->version = "2 ".substr(substr($this->revision,1),0,-2);
59  $this->lang = $this->lng->lang_key;
60 
61  // init setup
62  $this->setup = new ilSetup($_SESSION["auth"],$_SESSION["access_mode"]);
63 
64  // init client object if exists
65  $client_id = ($_GET["client_id"]) ? $_GET["client_id"] : $_SESSION["ClientId"];
66  if ($_POST["client_id"] != "")
67  {
68  $client_id = $_POST["client_id"];
69  }
70 
71 /*if ($_POST["client_id"] == "")
72 {
73 echo "<br>+".$_GET["client_id"];
74 echo "<br>+".$_POST["client_id"];
75 echo "<br>+".$_SESSION["ClientId"];
76 echo "<br>+".$client_id;
77 }*/
78  // for security
79  if (!$this->setup->isAdmin() and $client_id != $_SESSION["ClientId"])
80  {
81  $client_id = $_SESSION["ClientId"];
82  }
83 
84  $this->client_id = $client_id;
85 
86  $this->setup->ini_client_exists = $this->setup->newClient($client_id);
87  if (is_object($this->setup->getClient()))
88  {
89  $this->setup->getClient()->status = $this->setup->getStatus($client_id);
90  }
91 
92  // determine command
93  if (($this->cmd = $_GET["cmd"]) == "gateway")
94  {
95  // surpress warning if POST is not set
96  @$this->cmd = key($_POST["cmd"]);
97  }
98 
99  // determine display mode here
100  // TODO: depending on previous setting (session)
101  // OR switch to 'setup'-mode if someone logs in as client and client's setup wasn't finished (-> entry in settings table does not exist)
102  if ($this->setup->isAuthenticated() and !$this->setup->getClient()->status["finish"]["status"] and $this->cmd != "clientlist" and $this->cmd != "")
103  {
104  $this->setDisplayMode("setup");
105  }
106  else
107  {
108  $this->setDisplayMode($_SESSION["display_mode"]);
109  }
110 
111  // output starts here
112 
113 
114  // main cmd handling
115  if (!$this->setup->isAuthenticated() or !$this->setup->isInstalled())
116  {
117  // check for first time installation or migrate an old one first
118  if (!$this->setup->isInstalled() or !($this->setup->ini->readVariable("clients","path")))
119  {
120  $this->cmdInstall();
121  }
122  else
123  {
124  if ($this->cmd == "performLogin" || $this->cmd == "performMLogin")
125  {
126  $cmd = $this->cmd;
127  $this->$cmd();
128  }
129  else
130  {
131  $this->displayLogin();
132  }
133  }
134  }
135  else
136  {
137  if ($this->setup->isAdmin())
138  {
139  $this->cmdAdmin();
140  }
141  else
142  {
143  $this->cmdClient();
144  }
145  }
146 
147  // display header
148  $this->displayHeader();
149 
150  if (DEBUG)
151  {
152  echo "cmd: ".$this->cmd." | access: ".$this->setup->access_mode." | display: ".$this->display_mode;
153  var_dump($this->setup->getClient()->status);
154  }
155 
156  // display footer
157  $this->displayFooter();
158 
159  // end output
160 
161  } // end constructor
< a tabindex="-1" style="border-style: none;" href="#" title="Refresh Image" onclick="document.getElementById('siimage').src = './securimage_show.php?sid=' + Math.random(); this.blur(); return false">< img src="./images/refresh.png" alt="Reload Image" height="32" width="32" onclick="this.blur()" align="bottom" border="0"/></a >< br/>< strong > Enter Code *if($_SERVER['REQUEST_METHOD']=='POST' &&@ $_POST['do']=='contact') $_SESSION['ctform']['success']
$_POST['username']
Definition: cron.php:12
Tabs GUI.
setDisplayMode($a_mode)
set display mode to &#39;view&#39; or &#39;setup&#39; &#39;setup&#39; -> show status panel and (prev/next) navigation buttons...
$_GET["client_id"]
const DEBUG
displayFooter()
page output and set title
displayHeader()
display header with admin links and language flags
static initDomEvent()
Init YUI DomEvent.
cmdAdmin()
process valid commands for admins
cmdClient()
process valid commands for all clients
cmdInstall()
process valid commands for pre-installation status
static initjQuery($a_tpl=null)
Init jQuery.
$client_id
displayLogin($a_omit_minit=false, $a_omit_cinit=false)
display login form and process form
Setup class.
+ Here is the call graph for this function:

◆ initBasicSettingsForm()

ilSetupGUI::initBasicSettingsForm (   $a_install = false)

Init basic settings form.

Definition at line 970 of file class.ilSetupGUI.php.

References $ilCtrl, $lng, $options, $si, ilCalendarUtil\_getShortTimeZoneList(), determineTools(), ilUtil\isWindows(), ilNonEditableValueGUI\setInfo(), ilFormPropertyGUI\setInfo(), ilSelectInputGUI\setOptions(), and ilFormPropertyGUI\setRequired().

Referenced by changeMasterSettings(), displayMasterSetup(), saveBasicSettings(), and updateBasicSettings().

971  {
972  global $lng, $ilCtrl;
973 
974  include_once("Services/Form/classes/class.ilPropertyFormGUI.php");
975  $this->form = new ilPropertyFormGUI();
976 
977  // webspace dir
978  $ne = new ilNonEditableValueGUI($lng->txt("data_directory_in_ws"), "webspace_dir");
979  if ($a_install)
980  {
981  $ne->setInfo($this->lng->txt("data_directory_in_ws_info"));
982  }
983  $cwd = ilUtil::isWindows()
984  ? str_replace("\\", "/", getcwd())
985  : getcwd();
986 
987  $ne->setValue($cwd."/data");
988  $this->form->addItem($ne);
989 
990  // data dir
991  if ($a_install)
992  {
993  $ti = new ilTextInputGUI($lng->txt("data_directory_outside_ws"), "datadir_path");
994  $ti->setInfo($lng->txt("data_directory_info"));
995  $ti->setRequired(true);
996  $this->form->addItem($ti);
997  }
998  else
999  {
1000  $ne = new ilNonEditableValueGUI($lng->txt("data_directory_outside_ws"), "data_dir");
1001  $this->form->addItem($ne);
1002  }
1003 
1004  $lvext = (ilUtil::isWindows())
1005  ? "_win"
1006  : "";
1007 
1008 
1009  // logging
1010  $sh = new ilFormSectionHeaderGUI();
1011  $sh->setTitle($lng->txt("logging"));
1012  $this->form->addItem($sh);
1013 
1014  // path to log file
1015  $ti = new ilTextInputGUI($lng->txt("log_path"), "log_path");
1016  $ti->setInfo($lng->txt("log_path_comment".$lvext));
1017  $this->form->addItem($ti);
1018 
1019  // disable logging
1020  $cb = new ilCheckboxInputGUI($lng->txt("disable_logging"), "chk_log_status");
1021  $this->form->addItem($cb);
1022 
1023  // server settings
1024  $sh = new ilFormSectionHeaderGUI();
1025  $sh->setTitle($lng->txt("server_settings"));
1026  $this->form->addItem($sh);
1027 
1028  // time zone
1029  include_once("./Services/Calendar/classes/class.ilCalendarUtil.php");
1030  $si = new ilSelectInputGUI($lng->txt("time_zone"), "time_zone");
1031  $si->setOptions(array_merge(
1032  array("" => "-- ".$lng->txt("please_select")." --"),
1034  $si->setRequired(true);
1035  $this->form->addItem($si);
1036 
1037  // required 3rd party tools
1038  $sh = new ilFormSectionHeaderGUI();
1039  $sh->setTitle($lng->txt("3rd_party_software_req"));
1040  $this->form->addItem($sh);
1041 
1042  // convert path
1043  $ti = new ilTextInputGUI($lng->txt("convert_path"), "convert_path");
1044  $ti->setInfo($lng->txt("convert_path_comment".$lvext));
1045  $ti->setRequired(true);
1046  $this->form->addItem($ti);
1047 
1048  // zip path
1049  $ti = new ilTextInputGUI($lng->txt("zip_path"), "zip_path");
1050  $ti->setInfo($lng->txt("zip_path_comment".$lvext));
1051  $ti->setRequired(true);
1052  $this->form->addItem($ti);
1053 
1054  // unzip path
1055  $ti = new ilTextInputGUI($lng->txt("unzip_path"), "unzip_path");
1056  $ti->setInfo($lng->txt("unzip_path_comment".$lvext));
1057  $ti->setRequired(true);
1058  $this->form->addItem($ti);
1059 
1060  // optional 3rd party tools
1061  $sh = new ilFormSectionHeaderGUI();
1062  $sh->setTitle($lng->txt("3rd_party_software_opt"));
1063  $this->form->addItem($sh);
1064 
1065  // ghostscript path
1066  $ti = new ilTextInputGUI($lng->txt("ghostscript_path"), "ghostscript_path");
1067  $ti->setInfo($lng->txt("ghostscript_path_comment".$lvext));
1068  $this->form->addItem($ti);
1069 
1070  // java path
1071  $ti = new ilTextInputGUI($lng->txt("java_path"), "java_path");
1072  $ti->setInfo($lng->txt("java_path_comment".$lvext));
1073  $this->form->addItem($ti);
1074 
1075  // htmldoc path
1076  $ti = new ilTextInputGUI($lng->txt("htmldoc_path"), "htmldoc_path");
1077  $ti->setInfo($lng->txt("htmldoc_path_comment".$lvext));
1078  $this->form->addItem($ti);
1079 
1080  // ffmpeg path
1081  $ti = new ilTextInputGUI($lng->txt("ffmpeg_path"), "ffmpeg_path");
1082  $ti->setInfo($lng->txt("ffmpeg_path_comment"));
1083  $this->form->addItem($ti);
1084 
1085  // latex
1086  $ti = new ilTextInputGUI($lng->txt("url_to_latex"), "latex_url");
1087  $ti->setInfo($lng->txt("latex_url_comment"));
1088  $this->form->addItem($ti);
1089 
1090  // virus scanner
1091  $options = array(
1092  "none" => $lng->txt("none"),
1093  "sophos" => $lng->txt("sophos"),
1094  "antivir" => $lng->txt("antivir"),
1095  "clamav" => $lng->txt("clamav")
1096  );
1097  $si = new ilSelectInputGUI($lng->txt("virus_scanner"), "vscanner_type");
1098  $si->setOptions($options);
1099  $this->form->addItem($si);
1100 
1101  // scan command
1102  $ti = new ilTextInputGUI($lng->txt("scan_command"), "scan_command");
1103  $this->form->addItem($ti);
1104 
1105  // clean command
1106  $ti = new ilTextInputGUI($lng->txt("clean_command"), "clean_command");
1107  $this->form->addItem($ti);
1108 
1109  if ($a_install)
1110  {
1111  $sh = new ilFormSectionHeaderGUI();
1112  $sh->setTitle($lng->txt("master_password"));
1113  $this->form->addItem($sh);
1114 
1115  // password
1116  $pi = new ilPasswordInputGUI($lng->txt("password"), "password");
1117  $pi->setRequired(true);
1118  $pi->setSkipSyntaxCheck(true);
1119  $pi->setInfo($lng->txt("password_info"));
1120  $this->form->addItem($pi);
1121  }
1122 
1123  if ($a_install)
1124  {
1125  $this->form->addCommandButton("saveBasicSettings", $lng->txt("save"));
1126  }
1127  else
1128  {
1129  $this->form->addCommandButton("updateBasicSettings", $lng->txt("save"));
1130  $this->form->addCommandButton("determineToolsPath", $lng->txt("determine_tools_paths"));
1131  }
1132 
1133  $this->form->setTitle($lng->txt("data_directories"));
1134  $this->form->setFormAction("setup.php?cmd=gateway");
1135 
1136  if ($a_install)
1137  {
1138  $det = $this->determineTools();
1139  $this->form->setValuesByArray($det);
1140  }
1141 
1142  }
This class represents a selection list property in a property form.
This class represents a property form user interface.
This class represents a section header in a property form.
setInfo($a_info)
Set Information Text.
This class represents a checkbox property in a property form.
static _getShortTimeZoneList()
get short timezone list
static isWindows()
check wether the current client system is a windows system
global $ilCtrl
Definition: ilias.php:18
setInfo($a_info)
Set Information Text.
if(!is_array($argv)) $options
This class represents a text property in a property form.
This class represents a password property in a property form.
setOptions($a_options)
Set Options.
This class represents a non editable value in a property form.
determineTools($a_tools="")
Determine Tools.
setRequired($a_required)
Set Required.
+ Here is the call graph for this function:
+ Here is the caller graph for this function:

◆ initClientDbForm()

ilSetupGUI::initClientDbForm (   $a_install = true,
  $dbupdate = null,
  $db_status = false,
  $hotfix_available = false,
  $custom_updates_available = false 
)

Init client db form.

Definition at line 2255 of file class.ilSetupGUI.php.

References $ilCtrl, $lng, $options, $si, ilUtil\sendFailure(), ilUtil\sendInfo(), ilUtil\sendSuccess(), and ilNonEditableValueGUI\setValue().

Referenced by displayDatabase().

2256  {
2257  global $lng, $ilCtrl;
2258 
2259  include_once("Services/Form/classes/class.ilPropertyFormGUI.php");
2260  $this->form = new ilPropertyFormGUI();
2261 
2262  // type
2263  $ne = new ilNonEditableValueGUI($lng->txt("db_type"), "db_type");
2264  $this->form->addItem($ne);
2265 
2266  // version
2267  if ($this->setup->getClient()->getDBType() == "mysql" ||
2268  $this->setup->getClient()->getDBType() == "innodb")
2269  {
2270  $ne = new ilNonEditableValueGUI($lng->txt("version"), "db_version");
2271  $ilDB = $this->setup->getClient()->db;
2272  $ne->setValue($ilDB->getDBVersion());
2273  $this->form->addItem($ne);
2274  }
2275 
2276  // host
2277  $ne = new ilNonEditableValueGUI($lng->txt("host"), "db_host");
2278  $this->form->addItem($ne);
2279 
2280  // name
2281  $ne = new ilNonEditableValueGUI($lng->txt("name"), "db_name");
2282  $this->form->addItem($ne);
2283 
2284  // user
2285  $ne = new ilNonEditableValueGUI($lng->txt("user"), "db_user");
2286  $this->form->addItem($ne);
2287 
2288  // port
2289  $ne = new ilNonEditableValueGUI($lng->txt("port"), "db_port");
2290  $this->form->addItem($ne);
2291 
2292  // creation / collation for mysql
2293  if (($this->setup->getClient()->getDBType() == "mysql" ||
2294  $this->setup->getClient()->getDBType() == "innodb") && $a_install)
2295  {
2296  // create database
2297  $cb = new ilCheckboxInputGUI($lng->txt("database_create"), "chk_db_create");
2298 
2299  // collation
2300  $collations = array
2301  (
2302  "utf8_unicode_ci",
2303  "utf8_general_ci",
2304  "utf8_czech_ci",
2305  "utf8_danish_ci",
2306  "utf8_estonian_ci",
2307  "utf8_icelandic_ci",
2308  "utf8_latvian_ci",
2309  "utf8_lithuanian_ci",
2310  "utf8_persian_ci",
2311  "utf8_polish_ci",
2312  "utf8_roman_ci",
2313  "utf8_romanian_ci",
2314  "utf8_slovak_ci",
2315  "utf8_slovenian_ci",
2316  "utf8_spanish2_ci",
2317  "utf8_spanish_ci",
2318  "utf8_swedish_ci",
2319  "utf8_turkish_ci"
2320  );
2321  foreach($collations as $collation)
2322  {
2323  $options[$collation] = $collation;
2324  }
2325  $si = new ilSelectInputGUI($lng->txt("collation"), "collation");
2326  $si->setOptions($options);
2327  $si->setInfo($this->lng->txt("info_text_db_collation2")." ".
2328  "<a target=\"_new\" href=\"http://dev.mysql.com/doc/mysql/en/charset-unicode-sets.html\">".
2329  " MySQL Reference Manual :: 10.11.1 Unicode Character Sets</a>");
2330  $cb->addSubItem($si);
2331 
2332  $this->form->addItem($cb);
2333  }
2334 
2335  if ($a_install)
2336  {
2337  $this->form->addCommandButton("installDatabase", $lng->txt("database_install"));
2338  }
2339  else
2340  {
2341  $ilDB = $this->setup->getClient()->db;
2342  $this->lng->setDbHandler($ilDB);
2343  $dbupdate = new ilDBUpdate($ilDB);
2344 
2345  // database version
2346  $ne = new ilNonEditableValueGUI($lng->txt("database_version"), "curv");
2347  $ne->setValue($dbupdate->currentVersion);
2348  $this->form->addItem($ne);
2349 
2350  // file version
2351  $ne = new ilNonEditableValueGUI($lng->txt("file_version"), "filev");
2352  $ne->setValue($dbupdate->fileVersion);
2353  $this->form->addItem($ne);
2354 
2355  if (!$db_status = $dbupdate->getDBVersionStatus())
2356  {
2357  // next update step
2358  $options = array();
2359  for ($i = $dbupdate->currentVersion + 1; $i <= $dbupdate->fileVersion; $i++)
2360  {
2361  $options[$i] = $i;
2362  }
2363  if (count($options) > 1)
2364  {
2365  $si = new ilSelectInputGUI($lng->txt("next_update_break"), "update_break");
2366  $si->setOptions($options);
2367  $si->setInfo($lng->txt("next_update_break_info"));
2368  $this->form->addItem($si);
2369  }
2370 
2371  if ($dbupdate->getRunningStatus() > 0)
2372  {
2373  ilUtil::sendFailure($this->lng->txt("db_update_interrupted")."<br /><br />".
2374  $this->lng->txt("db_update_interrupted_avoid"));
2375  }
2376  else
2377  {
2378  ilUtil::sendInfo($this->lng->txt("database_needs_update"));
2379  }
2380  $this->form->addCommandButton("updateDatabase", $lng->txt("database_update"));
2381  $this->form->addCommandButton("showUpdateSteps", $lng->txt("show_update_steps"));
2382  }
2383  else if ($hotfix_available)
2384  {
2385  // hotfix current version
2386  $ne = new ilNonEditableValueGUI($lng->txt("applied_hotfixes"), "curhf");
2387  $ne->setValue($dbupdate->getHotfixCurrentVersion());
2388  $this->form->addItem($ne);
2389 
2390  // hotfix file version
2391  $ne = new ilNonEditableValueGUI($lng->txt("available_hotfixes"), "filehf");
2392  $ne->setValue($dbupdate->getHotfixFileVersion());
2393  $this->form->addItem($ne);
2394 
2395  $this->form->addCommandButton("applyHotfix", $lng->txt("apply_hotfixes"));
2396  $this->form->addCommandButton("showHotfixSteps", $lng->txt("show_update_steps"));
2397  ilUtil::sendInfo($this->lng->txt("database_needs_update"));
2398  }
2399  elseif($custom_updates_available)
2400  {
2401  // custom updates current version
2402  $ne = new ilNonEditableValueGUI($lng->txt("applied_custom_updates"), "curcu");
2403  $ne->setValue($dbupdate->getCustomUpdatesCurrentVersion());
2404  $this->form->addItem($ne);
2405 
2406  // custom updates file version
2407  $ne = new ilNonEditableValueGUI($lng->txt("available_custom_updates"), "filecu");
2408  $ne->setValue($dbupdate->getCustomUpdatesFileVersion());
2409  $this->form->addItem($ne);
2410 
2411  $this->form->addCommandButton("applyCustomUpdates", $lng->txt("apply_custom_updates"));
2412  ilUtil::sendInfo($this->lng->txt("database_needs_update"));
2413  }
2414  else
2415  {
2416  if ($dbupdate->getHotfixFileVersion() > 0)
2417  {
2418  // hotfix current version
2419  $ne = new ilNonEditableValueGUI($lng->txt("applied_hotfixes"), "curhf");
2420  $ne->setValue($dbupdate->getHotfixCurrentVersion());
2421  $this->form->addItem($ne);
2422 
2423  // hotfix file version
2424  $ne = new ilNonEditableValueGUI($lng->txt("available_hotfixes"), "filehf");
2425  $ne->setValue($dbupdate->getHotfixFileVersion());
2426  $this->form->addItem($ne);
2427  }
2428  if ($dbupdate->getCustomUpdatesFileVersion() > 0)
2429  {
2430  // custom updates current version
2431  $ne = new ilNonEditableValueGUI($lng->txt("applied_custom_updates"), "curcu");
2432  $ne->setValue($dbupdate->getCustomUpdatesCurrentVersion());
2433  $this->form->addItem($ne);
2434 
2435  // custom updates file version
2436  $ne = new ilNonEditableValueGUI($lng->txt("available_custom_updates"), "filecu");
2437  $ne->setValue($dbupdate->getCustomUpdatesFileVersion());
2438  $this->form->addItem($ne);
2439  }
2440  ilUtil::sendSuccess($this->lng->txt("database_is_uptodate"));
2441  }
2442  }
2443 
2444  $this->form->setTitle($lng->txt("database"));
2445  $this->form->setFormAction("setup.php?cmd=gateway");
2446  }
static sendSuccess($a_info="", $a_keep=false)
Send Success Message to Screen.
This class represents a selection list property in a property form.
This class represents a property form user interface.
This class represents a checkbox property in a property form.
global $ilCtrl
Definition: ilias.php:18
static sendInfo($a_info="", $a_keep=false)
Send Info Message to Screen.
if(!is_array($argv)) $options
Database Update class.
static sendFailure($a_info="", $a_keep=false)
Send Failure Message to Screen.
This class represents a non editable value in a property form.
+ Here is the call graph for this function:
+ Here is the caller graph for this function:

◆ initClientIniForm()

ilSetupGUI::initClientIniForm ( )

Init client ini form.

Definition at line 1623 of file class.ilSetupGUI.php.

References $_SESSION, $ilCtrl, $lng, ilTextInputGUI\setMaxLength(), ilFormPropertyGUI\setRequired(), and ilNonEditableValueGUI\setValue().

Referenced by displayIni(), and saveClientIni().

1624  {
1625  global $lng, $ilCtrl;
1626 
1627  include_once("Services/Form/classes/class.ilPropertyFormGUI.php");
1628  $this->form = new ilPropertyFormGUI();
1629 
1630  // client id
1631  if ($this->setup->ini_client_exists)
1632  {
1633  $hi = new ilHiddenInputGUI("client_id");
1634  $hi->setValue($this->client_id);
1635  $this->form->addItem($hi);
1636 
1637  $ne = new ilNonEditableValueGUI($lng->txt("client_id"), "hh");
1638  $ne->setValue($this->client_id);
1639  $this->form->addItem($ne);
1640  }
1641  else
1642  {
1643  $ti = new ilTextInputGUI($lng->txt("client_id"), "client_id");
1644  $ti->setMaxLength(32);
1645  $ti->setRequired(true);
1646  $this->form->addItem($ti);
1647  }
1648 
1649  // database connection
1650  $sh = new ilFormSectionHeaderGUI();
1651  $sh->setTitle($lng->txt("db_conn"));
1652  $this->form->addItem($sh);
1653 
1654  // db type
1655  $ne = new ilNonEditableValueGUI($lng->txt("db_type"), "dbt");
1656  $ne->setValue($lng->txt("db_".$_SESSION["db_type"]));
1657  $this->form->addItem($ne);
1658 
1659  // db host
1660  $ti = new ilTextInputGUI($lng->txt("db_host"), "db_host");
1661  $ti->setMaxLength(120);
1662  $ti->setRequired(true);
1663  $this->form->addItem($ti);
1664 
1665  // db name
1666  if (in_array($_SESSION["db_type"], array("mysql", "postgres", "innodb")))
1667  {
1668  $ti = new ilTextInputGUI($lng->txt("db_name"), "db_name");
1669  $ti->setRequired(true);
1670  }
1671  else
1672  {
1673  $ti = new ilTextInputGUI($lng->txt("db_service_name"), "db_name");
1674  }
1675  $ti->setMaxLength(40);
1676  $this->form->addItem($ti);
1677 
1678  // db user
1679  $ti = new ilTextInputGUI($lng->txt("db_user"), "db_user");
1680  $ti->setMaxLength(40);
1681  $ti->setRequired(true);
1682  $this->form->addItem($ti);
1683 
1684  // db port
1685  $ti = new ilTextInputGUI($lng->txt("db_port"), "db_port");
1686  $ti->setMaxLength(8);
1687  $this->form->addItem($ti);
1688 
1689  // db password
1690  $ti = new ilTextInputGUI($lng->txt("db_pass"), "db_pass");
1691  $ti->setMaxLength(40);
1692  $this->form->addItem($ti);
1693 
1694  $this->form->addCommandButton("saveClientIni", $lng->txt("save"));
1695 
1696  $this->form->setTitle($lng->txt("inst_identification"));
1697  $this->form->setFormAction("setup.php?cmd=gateway");
1698  }
< a tabindex="-1" style="border-style: none;" href="#" title="Refresh Image" onclick="document.getElementById('siimage').src = './securimage_show.php?sid=' + Math.random(); this.blur(); return false">< img src="./images/refresh.png" alt="Reload Image" height="32" width="32" onclick="this.blur()" align="bottom" border="0"/></a >< br/>< strong > Enter Code *if($_SERVER['REQUEST_METHOD']=='POST' &&@ $_POST['do']=='contact') $_SESSION['ctform']['success']
This class represents a property form user interface.
This class represents a section header in a property form.
global $ilCtrl
Definition: ilias.php:18
This class represents a hidden form property in a property form.
This class represents a text property in a property form.
setMaxLength($a_maxlength)
Set Max Length.
This class represents a non editable value in a property form.
setRequired($a_required)
Set Required.
+ Here is the call graph for this function:
+ Here is the caller graph for this function:

◆ initClientLoginForm()

ilSetupGUI::initClientLoginForm ( )

Init client login form.

Definition at line 1367 of file class.ilSetupGUI.php.

References $ilCtrl, $lng, ilTextInputGUI\setMaxLength(), ilPasswordInputGUI\setSize(), and ilTextInputGUI\setSize().

Referenced by displayLogin(), and performLogin().

1368  {
1369  global $lng, $ilCtrl;
1370 
1371  include_once("Services/Form/classes/class.ilPropertyFormGUI.php");
1372  $this->form = new ilPropertyFormGUI();
1373 
1374  // client id
1375  $ti = new ilTextInputGUI($lng->txt("client_id"), "client_id");
1376  $ti->setMaxLength(32);
1377  $ti->setSize(20);
1378  $this->form->addItem($ti);
1379 
1380  // username
1381  $ti = new ilTextInputGUI($lng->txt("username"), "username");
1382  $ti->setSize(20);
1383  $this->form->addItem($ti);
1384 
1385  // password
1386  $pi = new ilPasswordInputGUI($lng->txt("password"), "password");
1387  $pi->setSize(20);
1388  $pi->setRetype(false);
1389  $pi->setSkipSyntaxCheck(true);
1390  $this->form->addItem($pi);
1391 
1392  $this->form->addCommandButton("performLogin", $lng->txt("login"));
1393 
1394  $this->form->setTitle($lng->txt("client_login"));
1395  $this->form->setFormAction("setup.php?cmd=gateway");
1396  }
This class represents a property form user interface.
global $ilCtrl
Definition: ilias.php:18
setSize($a_size)
Set Size.
This class represents a text property in a property form.
This class represents a password property in a property form.
setMaxLength($a_maxlength)
Set Max Length.
+ Here is the call graph for this function:
+ Here is the caller graph for this function:

◆ initClientOverviewForm()

ilSetupGUI::initClientOverviewForm ( )

Init client overview form.

Definition at line 711 of file class.ilSetupGUI.php.

References $ilCtrl, $lng, ILIAS_ABSOLUTE_PATH, ILIAS_VERSION, and ilNonEditableValueGUI\setValue().

Referenced by displayClientOverview().

712  {
713  global $lng, $ilCtrl;
714 
715  $settings = $this->setup->getClient()->getAllSettings();
716 
717  include_once("Services/Form/classes/class.ilPropertyFormGUI.php");
718  $this->form = new ilPropertyFormGUI();
719 
720  $this->form->setTitle($lng->txt("client_info"));
721 
722  // installation name
723  $ne = new ilNonEditableValueGUI($lng->txt("inst_name"), "inst_name");
724  $ne->setValue(($this->setup->getClient()->getName())
725  ? $this->setup->getClient()->getName()
726  : "&lt;".$this->lng->txt("no_client_name")."&gt;");
727  $ne->setInfo($this->setup->getClient()->getDescription());
728  $this->form->addItem($ne);
729 
730  // client id
731  $ne = new ilNonEditableValueGUI($lng->txt("client_id"), "client_id");
732  $ne->setValue($this->setup->getClient()->getId());
733  $this->form->addItem($ne);
734 
735  // nic id
736  $ne = new ilNonEditableValueGUI($lng->txt("ilias_nic_id"), "nic_id");
737  $ne->setValue(($this->setup->getClient()->db_installed)
738  ? $settings["inst_id"]
739  : $txt_no_database);
740  $this->form->addItem($ne);
741 
742  // database version
743  $ne = new ilNonEditableValueGUI($lng->txt("db_version"), "db_vers");
744  $ne->setValue(($this->setup->getClient()->db_installed)
745  ? $settings["db_version"]
746  : $txt_no_database);
747  $this->form->addItem($ne);
748 
749  // access status
750  $ne = new ilNonEditableValueGUI($lng->txt("access_status"), "status");
751  //$access_link = "&nbsp;&nbsp;[<a href=\"setup.php?cmd=changeaccess&client_id=".$this->setup->getClient()->getId()."&back=view\">".$this->lng->txt($access_button)."</a>]";
752  $access_status = ($this->setup->getClient()->status["access"]["status"]) ? "online" : "disabled";
753  $ne->setValue($this->lng->txt($access_status).$access_link);
754  $this->form->addItem($ne);
755 
756  // server information
757  $sh = new ilFormSectionHeaderGUI();
758  $sh->setTitle($this->lng->txt("server_info"));
759  $this->form->addItem($sh);
760 
761  // ilias version
762  $ne = new ilNonEditableValueGUI($lng->txt("ilias_version"), "il_vers");
763  $ne->setValue(ILIAS_VERSION);
764  $this->form->addItem($ne);
765 
766  // host
767  $ne = new ilNonEditableValueGUI($lng->txt("host"), "host");
768  $ne->setValue($_SERVER["SERVER_NAME"]);
769  $this->form->addItem($ne);
770 
771  // ip address and port
772  $ne = new ilNonEditableValueGUI($lng->txt("ip_address")." & ".
773  $lng->txt("port"));
774  $ne->setValue($_SERVER["SERVER_ADDR"].":".$_SERVER["SERVER_PORT"]);
775  $this->form->addItem($ne);
776 
777  // server software
778  $ne = new ilNonEditableValueGUI($lng->txt("server_software"), "server_softw");
779  $ne->setValue($_SERVER["SERVER_SOFTWARE"]);
780  $this->form->addItem($ne);
781 
782  // http path
783  $ne = new ilNonEditableValueGUI($lng->txt("http_path"), "http_path");
784  $ne->setValue(ILIAS_HTTP_PATH);
785  $this->form->addItem($ne);
786 
787  // absolute path
788  $ne = new ilNonEditableValueGUI($lng->txt("absolute_path"), "absolute_path");
790  $this->form->addItem($ne);
791 
792  // third party tools
793  $sh = new ilFormSectionHeaderGUI();
794  $sh->setTitle($this->lng->txt("3rd_party_software"));
795  $this->form->addItem($sh);
796 
797  $tools = array("convert", "zip", "unzip", "ghostscript", "java", "htmldoc", "ffmpeg");
798 
799  foreach ($tools as $tool)
800  {
801  // tool
802  $ne = new ilNonEditableValueGUI($lng->txt($tool."_path"), $tool."_path");
803  $p = $this->setup->ini->readVariable("tools", $tool);
804  $ne->setValue($p ? $p : $this->lng->txt("not_configured"));
805  $this->form->addItem($ne);
806  }
807 
808  // latex
809  $ne = new ilNonEditableValueGUI($lng->txt("url_to_latex"), "latex_url");
810  $p = $this->setup->ini->readVariable("tools", "latex"); // #13109
811  $ne->setValue($p ? $p : $this->lng->txt("not_configured"));
812  $this->form->addItem($ne);
813 
814  // virus scanner
815  $ne = new ilNonEditableValueGUI($lng->txt("virus_scanner"), "vscan");
816  $ne->setValue($this->setup->ini->readVariable("tools","vscantype"));
817  $this->form->addItem($ne);
818 
819  // scan command
820  $ne = new ilNonEditableValueGUI($lng->txt("scan_command"), "scan");
821  $p = $this->setup->ini->readVariable("tools","scancommand");
822  $ne->setValue($p ? $p : $this->lng->txt("not_configured"));
823  $this->form->addItem($ne);
824 
825  // clean command
826  $ne = new ilNonEditableValueGUI($lng->txt("clean_command"), "clean");
827  $p = $this->setup->ini->readVariable("tools","cleancommand");
828  $ne->setValue($p ? $p : $this->lng->txt("not_configured"));
829  $this->form->addItem($ne);
830 
831  $this->form->setFormAction("setup.php?cmd=gateway");
832  }
const ILIAS_VERSION
This class represents a property form user interface.
This class represents a section header in a property form.
global $ilCtrl
Definition: ilias.php:18
const ILIAS_ABSOLUTE_PATH
This class represents a non editable value in a property form.
+ Here is the call graph for this function:
+ Here is the caller graph for this function:

◆ initContactDataForm()

ilSetupGUI::initContactDataForm ( )

Init contact data form.

Parameters
int$a_modeEdit Mode

Definition at line 2972 of file class.ilSetupGUI.php.

References $ilCtrl, $lng, and ilTextInputGUI\setMaxLength().

Referenced by displayContactData(), and saveContact().

2973  {
2974  global $lng, $ilCtrl;
2975 
2976  include_once("Services/Form/classes/class.ilPropertyFormGUI.php");
2977  $this->form = new ilPropertyFormGUI();
2978 
2979  // name
2980  $ti = new ilTextInputGUI($lng->txt("name"), "inst_name");
2981  $ti->setMaxLength(64);
2982  $ti->setSize(30);
2983  $ti->setRequired(true);
2984  $this->form->addItem($ti);
2985 
2986  // description
2987  $ti = new ilTextInputGUI($lng->txt("client_info"), "inst_info");
2988  $ti->setMaxLength(64);
2989  $ti->setSize(30);
2990  $this->form->addItem($ti);
2991 
2992  // institution
2993  $ti = new ilTextInputGUI($lng->txt("client_institution"), "inst_institution");
2994  $ti->setMaxLength(64);
2995  $ti->setSize(30);
2996  $this->form->addItem($ti);
2997 
2998  // contact data
2999  $sh = new ilFormSectionHeaderGUI();
3000  $sh->setTitle($lng->txt("contact_data"));
3001  $this->form->addItem($sh);
3002 
3003  // first name
3004  $ti = new ilTextInputGUI($lng->txt("firstname"), "admin_firstname");
3005  $ti->setMaxLength(64);
3006  $ti->setSize(30);
3007  $ti->setRequired(true);
3008  $this->form->addItem($ti);
3009 
3010  // last name
3011  $ti = new ilTextInputGUI($lng->txt("lastname"), "admin_lastname");
3012  $ti->setMaxLength(64);
3013  $ti->setSize(30);
3014  $ti->setRequired(true);
3015  $this->form->addItem($ti);
3016 
3017  $fs = array (
3018  "title" => array("max" => 64, "size" => 30),
3019  "position" => array("max" => 64, "size" => 30),
3020  "institution" => array("max" => 200, "size" => 30),
3021  "street" => array("max" => 64, "size" => 30),
3022  "zipcode" => array("max" => 10, "size" => 5),
3023  "city" => array("max" => 64, "size" => 30),
3024  "country" => array("max" => 64, "size" => 30),
3025  "phone" => array("max" => 64, "size" => 30)
3026  );
3027  foreach ($fs as $f => $op)
3028  {
3029  // field
3030  $ti = new ilTextInputGUI($lng->txt($f), "admin_".$f);
3031  $ti->setMaxLength($op["max"]);
3032  $ti->setSize($op["size"]);
3033  $ti->setInfo($lng->txt(""));
3034  $this->form->addItem($ti);
3035  }
3036 
3037  // email
3038  $ti = new ilEmailInputGUI($lng->txt("email"), "admin_email");
3039  $ti->setRequired(true);
3040  $this->form->addItem($ti);
3041 
3042  // feedback recipient
3043  $ti = new ilEmailInputGUI($lng->txt("feedback_recipient"), "feedback_recipient");
3044  $ti->setInfo($lng->txt("feedback_recipient_info"));
3045  $ti->setRequired(true);
3046  $this->form->addItem($ti);
3047 
3048  // error recipient
3049  $ti = new ilEmailInputGUI($lng->txt("error_recipient"), "error_recipient");
3050  $this->form->addItem($ti);
3051 
3052  $this->form->addCommandButton("saveContact", $lng->txt("save"));
3053 
3054  $this->form->setTitle($lng->txt("client_data"));
3055  $this->form->setFormAction("setup.php?cmd=gateway");
3056  }
This class represents a property form user interface.
This class represents a section header in a property form.
global $ilCtrl
Definition: ilias.php:18
This class represents a text property in a property form.
setMaxLength($a_maxlength)
Set Max Length.
+ Here is the call graph for this function:
+ Here is the caller graph for this function:

◆ initControlStructureForm()

ilSetupGUI::initControlStructureForm ( )

Init the form to reload the control structure.

Returns
object property form to reload control structure

Definition at line 3380 of file class.ilSetupGUI.php.

References ilFormPropertyGUI\setInfo().

Referenced by displayTools().

3381  {
3382  include_once ("Services/Form/classes/class.ilPropertyFormGUI.php");
3383  $form = new ilPropertyFormGUI();
3384 
3385  $form->setId("control_structure");
3386  $form->setTitle($this->lng->txt("ctrl_structure"));
3387  $form->setFormAction("setup.php?cmd=gateway");
3388 
3389  $ilDB = $this->setup->getClient()->db;
3390  $cset = $ilDB->query("SELECT count(*) as cnt FROM ctrl_calls");
3391  $crec = $ilDB->fetchAssoc($cset);
3392 
3393  $item = new ilCustomInputGUI($this->lng->txt("ctrl_structure_reload"));
3394  if ($crec["cnt"] == 0)
3395  {
3396  $item->setInfo($this->lng->txt("ctrl_missing_desc"));
3397  }
3398  else
3399  {
3400  $item->setInfo($this->lng->txt("ctrl_structure_desc"));
3401  }
3402  $form->addItem($item);
3403 
3404  $form->addCommandButton("reloadStructure", $this->lng->txt("reload"));
3405  return $form;
3406  }
This class represents a property form user interface.
setInfo($a_info)
Set Information Text.
This class represents a custom property in a property form.
+ Here is the call graph for this function:
+ Here is the caller graph for this function:

◆ initDBSelectionForm()

ilSetupGUI::initDBSelectionForm ( )

Init db selection form.

Definition at line 1558 of file class.ilSetupGUI.php.

References $ilCtrl, $lng, $options, and $si.

Referenced by selectDBType().

1559  {
1560  global $lng, $ilCtrl;
1561 
1562  include_once("Services/Form/classes/class.ilPropertyFormGUI.php");
1563  $this->form = new ilPropertyFormGUI();
1564 
1565  // db type
1566  $options = array(
1567  "mysql" => "MySQL 5.0.x or higher (MyISAM engine)",
1568  "innodb" => "MySQL 5.0.x or higher (InnoDB engine)",
1569  "oracle" => "Oracle 10g or higher",
1570  "postgres" => "Postgres (experimental)"
1571  );
1572  $si = new ilSelectInputGUI($lng->txt("db_type"), "db_type");
1573  $si->setOptions($options);
1574  $si->setInfo($lng->txt(""));
1575  $this->form->addItem($si);
1576 
1577  $this->form->addCommandButton("selectdbtype", $lng->txt("save"));
1578 
1579  $this->form->setTitle($lng->txt("db_selection"));
1580  $this->form->setFormAction("setup.php?cmd=gateway");
1581  }
This class represents a selection list property in a property form.
This class represents a property form user interface.
global $ilCtrl
Definition: ilias.php:18
if(!is_array($argv)) $options
+ Here is the caller graph for this function:

◆ initDbSlaveForm()

ilSetupGUI::initDbSlaveForm ( )

Init db slave form.

Definition at line 2130 of file class.ilSetupGUI.php.

References $client, $ilCtrl, $lng, ilSubEnabledFormPropertyGUI\addSubItem(), ilCheckboxInputGUI\setChecked(), ilTextInputGUI\setMaxLength(), ilTextInputGUI\setValue(), and ilNonEditableValueGUI\setValue().

Referenced by displayDatabaseSlave(), and saveDbSlave().

2131  {
2132  global $lng, $ilCtrl, $ilDB;
2133 
2134  $client = $this->setup->getClient();
2135 
2136  include_once("Services/Form/classes/class.ilPropertyFormGUI.php");
2137  $this->form = new ilPropertyFormGUI();
2138 
2139  // db type
2140  $ne = new ilNonEditableValueGUI($lng->txt("db_type"), "slave_type");
2141  $ne->setValue($lng->txt("db_".$ilDB->getDbType()));
2142  $this->form->addItem($ne);
2143 
2144  // activate slave
2145  $act = new ilCheckboxInputGUI($this->lng->txt("db_active"), "slave_active");
2146  $act->setChecked($client->getDbSlaveActive());
2147  $this->form->addItem($act);
2148 
2149  // slave host
2150  $ti = new ilTextInputGUI($lng->txt("db_host"), "slave_host");
2151  $ti->setValue($client->getDbSlaveHost());
2152  $ti->setMaxLength(120);
2153  $ti->setRequired(true);
2154  $act->addSubItem($ti);
2155 
2156  // slave name
2157  $ti = new ilTextInputGUI($lng->txt("db_name"), "slave_name");
2158  $ti->setValue($client->getDbSlaveName());
2159  $ti->setRequired(true);
2160  $ti->setMaxLength(40);
2161  $act->addSubItem($ti);
2162 
2163  // slave user
2164  $ti = new ilTextInputGUI($lng->txt("db_user"), "slave_user");
2165  $ti->setValue($client->getDbSlaveUser());
2166  $ti->setMaxLength(40);
2167  $ti->setRequired(true);
2168  $act->addSubItem($ti);
2169 
2170  // slave port
2171  $ti = new ilTextInputGUI($lng->txt("db_port"), "slave_port");
2172  $ti->setValue($client->getDbSlavePort());
2173  $ti->setMaxLength(8);
2174  $act->addSubItem($ti);
2175 
2176  // set password
2177  $set_pw = new ilCheckboxInputGUI($this->lng->txt("db_set_password"), "set_slave_password");
2178  $act->addSubItem($set_pw);
2179 
2180  // slave password
2181  $ti = new ilTextInputGUI($lng->txt("db_pass"), "slave_pass");
2182  $ti->setMaxLength(40);
2183  $set_pw->addSubItem($ti);
2184 
2185  $this->form->addCommandButton("saveDbSlave", $lng->txt("save"));
2186 
2187  $this->form->setTitle($lng->txt("db_slave_settings"));
2188  $this->form->setFormAction("setup.php?cmd=gateway");
2189  }
This class represents a property form user interface.
This class represents a checkbox property in a property form.
global $ilCtrl
Definition: ilias.php:18
setChecked($a_checked)
Set Checked.
This class represents a text property in a property form.
setMaxLength($a_maxlength)
Set Max Length.
This class represents a non editable value in a property form.
setValue($a_value)
Set Value.
+ Here is the call graph for this function:
+ Here is the caller graph for this function:

◆ initMasterLoginForm()

ilSetupGUI::initMasterLoginForm ( )

Init master login form.

Definition at line 1401 of file class.ilSetupGUI.php.

References $ilCtrl, $lng, and ilPasswordInputGUI\setSize().

Referenced by displayLogin(), and performMLogin().

1402  {
1403  global $lng, $ilCtrl;
1404 
1405  include_once("Services/Form/classes/class.ilPropertyFormGUI.php");
1406  $this->form = new ilPropertyFormGUI();
1407 
1408  // password
1409  $pi = new ilPasswordInputGUI($lng->txt("password"), "mpassword");
1410  $pi->setSize(20);
1411  $pi->setRetype(false);
1412  $pi->setSkipSyntaxCheck(true);
1413  $this->form->addItem($pi);
1414 
1415  $this->form->addCommandButton("performMLogin", $lng->txt("login"));
1416 
1417  $this->form->setTitle($lng->txt("admin_login"));
1418  $this->form->setFormAction("setup.php?cmd=gateway");
1419 
1420  }
This class represents a property form user interface.
global $ilCtrl
Definition: ilias.php:18
This class represents a password property in a property form.
+ Here is the call graph for this function:
+ Here is the caller graph for this function:

◆ initProxyForm()

ilSetupGUI::initProxyForm ( )
private

Definition at line 4086 of file class.ilSetupGUI.php.

References $lng, and ilFormPropertyGUI\setInfo().

Referenced by displayProxy(), and saveProxy().

4087  {
4088  global $lng;
4089 
4090  include_once('Services/Form/classes/class.ilPropertyFormGUI.php');
4091  $this->form = new ilPropertyFormGUI();
4092  $this->form->setFormAction("setup.php?cmd=gateway");
4093 
4094  // Proxy status
4095  $proxs = new ilCheckboxInputGUI($lng->txt('proxy_status'), 'proxy_status');
4096  $proxs->setInfo($lng->txt('proxy_status_info'));
4097  $proxs->setValue(1);
4098  $this->form->addItem($proxs);
4099 
4100  // Proxy availability
4101  $proxa = new ilCustomInputGUI('', 'proxy_availability');
4102  $proxs->addSubItem($proxa);
4103 
4104  // Proxy
4105  $prox = new ilTextInputGUI($lng->txt('proxy_host'), 'proxy_host');
4106  $prox->setInfo($lng->txt('proxy_host_info'));
4107  $proxs->addSubItem($prox);
4108 
4109  // Proxy Port
4110  $proxp = new ilTextInputGUI($lng->txt('proxy_port'), 'proxy_port');
4111  $proxp->setInfo($lng->txt('proxy_port_info'));
4112  $proxp->setSize(10);
4113  $proxp->setMaxLength(10);
4114  $proxs->addSubItem($proxp);
4115 
4116  // save and cancel commands
4117  $this->form->addCommandButton('saveProxy', $lng->txt('save'));
4118  }
This class represents a property form user interface.
This class represents a checkbox property in a property form.
setInfo($a_info)
Set Information Text.
This class represents a text property in a property form.
This class represents a custom property in a property form.
+ Here is the call graph for this function:
+ Here is the caller graph for this function:

◆ initRegistrationForm()

ilSetupGUI::initRegistrationForm (   $a_mode = "edit")

Init registration form.

Parameters
int$a_modeEdit Mode

Definition at line 3171 of file class.ilSetupGUI.php.

References $ilCtrl, $lng, and ilRadioGroupInputGUI\setValue().

Referenced by displayNIC(), and saveRegistration().

3172  {
3173  global $lng, $ilCtrl;
3174 
3175  include_once("Services/Form/classes/class.ilPropertyFormGUI.php");
3176  $this->form = new ilPropertyFormGUI();
3177 
3178  // registration type
3179  $radg = new ilRadioGroupInputGUI($lng->txt("nic_registration"), "register");
3180  $radg->setValue(1);
3181  $op1 = new ilRadioOption($lng->txt("nic_reg_online"), 1);
3182  $radg->addOption($op1);
3183  $op1 = new ilRadioOption($lng->txt("nic_reg_disable"), 0, $lng->txt("nic_reg_disable_info"));
3184  $radg->addOption($op1);
3185  $this->form->addItem($radg);
3186 
3187  $this->form->addCommandButton("saveRegistration", $lng->txt("save"));
3188  $this->form->setFormAction("setup.php?cmd=gateway");
3189  }
This class represents an option in a radio group.
This class represents a property form user interface.
global $ilCtrl
Definition: ilias.php:18
This class represents a property in a property form.
+ Here is the call graph for this function:
+ Here is the caller graph for this function:

◆ initSettingsTypeForm()

ilSetupGUI::initSettingsTypeForm ( )

Init the form to change the settings value type.

Returns
object property form to change settings type

Definition at line 3469 of file class.ilSetupGUI.php.

References $row, ilSetting\_getValueType(), and ilNonEditableValueGUI\setValue().

Referenced by displayTools().

3470  {
3471  include_once("./Services/Administration/classes/class.ilSetting.php");
3472  $type = ilSetting::_getValueType();
3473 
3474  include_once ("Services/Form/classes/class.ilPropertyFormGUI.php");
3475  $form = new ilPropertyFormGUI();
3476 
3477  $form->setId("settings_type");
3478  $form->setTitle($this->lng->txt("settings_type"));
3479  $form->setFormAction("setup.php?cmd=gateway");
3480 
3481  $item = new ilNonEditableValueGUI($this->lng->txt('settings_type_current'));
3482  $item->setValue(strtoupper($type));
3483 
3484  if ($type == "clob")
3485  {
3486  $item->setInfo($this->lng->txt('settings_info_clob'));
3487  $form->addCommandButton("showLongerSettings", $this->lng->txt("settings_show_longer"));
3488  $form->addCommandButton("changeSettingsType", $this->lng->txt("settings_change_text"));
3489  }
3490  else
3491  {
3492  $item->setInfo($this->lng->txt('settings_info_text'));
3493  $form->addCommandButton("changeSettingsType", $this->lng->txt("settings_change_clob"));
3494  }
3495  $form->addItem($item);
3496 
3497  if (is_array($this->longer_settings))
3498  {
3499  $item = new ilCustomInputGUI($this->lng->txt('settings_longer_values'));
3500 
3501  if (count($this->longer_settings))
3502  {
3503  foreach ($this->longer_settings as $row)
3504  {
3505  $subitem = new ilCustomInputGUI(sprintf($this->lng->txt('settings_key_info'), $row['module'], $row['keyword']));
3506  $subitem->setInfo($row['value']);
3507  $item->addSubItem($subitem);
3508  }
3509  }
3510  else
3511  {
3512  $item->setHTML($this->lng->txt('settings_no_longer_values'));
3513  }
3514  $form->addItem($item);
3515  }
3516 
3517  return $form;
3518  }
This class represents a property form user interface.
static _getValueType()
get the type of the value column in the database
This class represents a custom property in a property form.
This class represents a non editable value in a property form.
+ Here is the call graph for this function:
+ Here is the caller graph for this function:

◆ initTreeImplementationForm()

ilSetupGUI::initTreeImplementationForm ( )

Definition at line 3306 of file class.ilSetupGUI.php.

References $options.

Referenced by displayTools().

3307  {
3308  include_once ("Services/Form/classes/class.ilPropertyFormGUI.php");
3309  $form = new ilPropertyFormGUI();
3310 
3311  $form->setId('tree_impl');
3312  $form->setTitle($this->lng->txt('tree_implementation'));
3313  $form->setFormAction('setup.php?cmd=gateway');
3314 
3315 
3316  $options = new ilRadioGroupInputGUI('', 'tree_impl_type');
3317  #$options->setRequired(true);
3318 
3319  $set = new ilSetting('common');
3320  $type = ($set->get('main_tree_impl','ns') == 'ns' ? 'ns' : 'mp');
3321 
3322 
3323  $options->setValue($type);
3324 
3325  $ns = new ilRadioOption($this->lng->txt('tree_implementation_ns'), 'ns');
3326  $options->addOption($ns);
3327 
3328  $mp = new ilRadioOption($this->lng->txt('tree_implementation_mp'),'mp');
3329  $options->addOption($mp);
3330 
3331  $form->addItem($options);
3332  $form->addCommandButton('switchTree', $this->lng->txt('tree_implementation_switch_btn'));
3333  $form->setShowTopButtons(false);
3334 
3335  return $form;
3336 
3337  }
This class represents an option in a radio group.
ILIAS Setting Class.
This class represents a property form user interface.
This class represents a property in a property form.
if(!is_array($argv)) $options
+ Here is the caller graph for this function:

◆ installDatabase()

ilSetupGUI::installDatabase ( )

Install the database.

Parameters

Definition at line 2486 of file class.ilSetupGUI.php.

References $_POST, ilUtil\redirect(), ilUtil\sendFailure(), and ilUtil\sendSuccess().

2487  {
2488  if (!$this->setup->getClient()->db_exists)
2489  {
2490  if ($_POST["chk_db_create"])
2491  {
2492  if (!$this->setup->createDatabase($_POST["collation"]))
2493  {
2494  ilUtil::sendFailure($this->lng->txt($this->setup->getError()), true);
2495  ilUtil::redirect("setup.php?cmd=displayDatabase");
2496  }
2497  }
2498  else
2499  {
2500  ilUtil::sendFailure($this->lng->txt("database_not_exists_create_first"), true);
2501  ilUtil::redirect("setup.php?cmd=displayDatabase");
2502  }
2503  }
2504  if (!$this->setup->installDatabase())
2505  {
2506  ilUtil::sendFailure($this->lng->txt($this->setup->getError()), true);
2507  }
2508  else
2509  {
2510  ilUtil::sendSuccess($this->lng->txt("database_installed"), true);
2511  }
2512  ilUtil::redirect("setup.php?cmd=displayDatabase");
2513  }
static sendSuccess($a_info="", $a_keep=false)
Send Success Message to Screen.
$_POST['username']
Definition: cron.php:12
static sendFailure($a_info="", $a_keep=false)
Send Failure Message to Screen.
static redirect($a_script)
http redirect to other script
+ Here is the call graph for this function:

◆ jumpToFirstUnfinishedSetupStep()

ilSetupGUI::jumpToFirstUnfinishedSetupStep ( )

if setting up a client was not finished, jump back to the first uncompleted setup step

Definition at line 3824 of file class.ilSetupGUI.php.

References displayContactData(), displayDatabase(), displayFinishSetup(), displayLanguages(), displayNIC(), displayProxy(), and ilUtil\sendInfo().

Referenced by cmdClient().

3825  {
3826  if (!$this->setup->getClient()->status["db"]["status"])
3827  {
3828  $this->cmd = "db";
3829  ilUtil::sendInfo($this->lng->txt("finish_initial_setup_first"),true);
3830  $this->displayDatabase();
3831  }
3832  elseif (!$this->setup->getClient()->status["lang"]["status"])
3833  {
3834  $this->cmd = "lang";
3835  ilUtil::sendInfo($this->lng->txt("finish_initial_setup_first"),true);
3836  $this->displayLanguages();
3837  }
3838  elseif (!$this->setup->getClient()->status["contact"]["status"])
3839  {
3840  $this->cmd = "contact";
3841  ilUtil::sendInfo($this->lng->txt("finish_initial_setup_first"),true);
3842  $this->displayContactData();
3843  }
3844  elseif(!$this->setup->getClient()->status['proxy']['status'])
3845  {
3846  $this->cmd = "proxy";
3847  ilUtil::sendInfo($this->lng->txt("finish_initial_setup_first"),true);
3848  $this->displayProxy();
3849  }
3850  elseif (!$this->setup->getClient()->status["nic"]["status"])
3851  {
3852  $this->cmd = "nic";
3853  ilUtil::sendInfo($this->lng->txt("finish_initial_setup_first"),true);
3854  $this->displayNIC();
3855  }
3856  elseif (!$this->setup->getClient()->status["finish"]["status"])
3857  {
3858  $this->cmd = "finish";
3859  ilUtil::sendInfo($this->lng->txt("finish_initial_setup_first"),true);
3860  $this->displayFinishSetup();
3861  }
3862  else
3863  {
3864  return false;
3865  }
3866  }
displayFinishSetup()
display finish setup page
displayLanguages()
display language form and process form input
displayDatabase()
display database form and process form input
static sendInfo($a_info="", $a_keep=false)
Send Info Message to Screen.
displayProxy($a_omit_init=false)
displayContactData($a_omit_init=false)
display contact data form and process form input
displayNIC($a_omit_init=false)
display nic registration form and process form input
+ Here is the call graph for this function:
+ Here is the caller graph for this function:

◆ loginClient()

ilSetupGUI::loginClient ( )

login to a client

Definition at line 1278 of file class.ilSetupGUI.php.

References ilUtil\redirect().

1279  {
1280  session_destroy();
1281 
1282  ilUtil::redirect(ILIAS_HTTP_PATH."/login.php?client_id=".$this->setup->getClient()->getId());
1283  }
static redirect($a_script)
http redirect to other script
+ Here is the call graph for this function:

◆ performLogin()

ilSetupGUI::performLogin ( )

Login.

Definition at line 1340 of file class.ilSetupGUI.php.

References $_POST, displayLogin(), initClientLoginForm(), and ilUtil\redirect().

1341  {
1342  $this->initClientLoginForm();
1343  if ($this->form->checkInput())
1344  {
1345  $i = $this->form->getItemByPostVar("password");
1346  if (!$this->setup->loginAsClient(
1347  array("client_id" => $_POST["client_id"],
1348  "username" => $_POST["username"], "password" => $_POST["password"])))
1349  {
1350  $i->setAlert($this->setup->getError());
1351  }
1352  else
1353  {
1354  // everything ok -> we are authenticated
1355  ilUtil::redirect("setup.php");
1356  }
1357  }
1358 
1359  // something wrong -> display login again
1360  $this->form->setValuesByPost();
1361  $this->displayLogin(false, true);
1362  }
$_POST['username']
Definition: cron.php:12
initClientLoginForm()
Init client login form.
static redirect($a_script)
http redirect to other script
displayLogin($a_omit_minit=false, $a_omit_cinit=false)
display login form and process form
+ Here is the call graph for this function:

◆ performMLogin()

ilSetupGUI::performMLogin ( )

Master Login.

Definition at line 1315 of file class.ilSetupGUI.php.

References $_POST, displayLogin(), initMasterLoginForm(), and ilUtil\redirect().

1316  {
1317  $this->initMasterLoginForm();
1318  if ($this->form->checkInput())
1319  {
1320  $i = $this->form->getItemByPostVar("mpassword");
1321  if (!$this->setup->loginAsAdmin($_POST["mpassword"]))
1322  {
1323  $i->setAlert($this->lng->txt("login_invalid"));
1324  }
1325  else
1326  {
1327  // everything ok -> we are authenticated
1328  ilUtil::redirect("setup.php");
1329  }
1330  }
1331 
1332  // something wrong -> display login again
1333  $this->form->setValuesByPost();
1334  $this->displayLogin(true);
1335  }
$_POST['username']
Definition: cron.php:12
initMasterLoginForm()
Init master login form.
static redirect($a_script)
http redirect to other script
displayLogin($a_omit_minit=false, $a_omit_cinit=false)
display login form and process form
+ Here is the call graph for this function:

◆ reloadControlStructure()

ilSetupGUI::reloadControlStructure ( )

reload control structure

Definition at line 3412 of file class.ilSetupGUI.php.

References $GLOBALS, $ilCtrlStructureReader, displayTools(), ilModule\getAvailableCoreModules(), ilService\getAvailableCoreServices(), ILIAS_ABSOLUTE_PATH, and ilUtil\sendInfo().

Referenced by cmdClient().

3413  {
3414  global $ilCtrlStructureReader;
3415 
3416  if (!$this->setup->getClient()->db_installed)
3417  {
3418  ilUtil::sendInfo($this->lng->txt("no_db"), true);
3419  $this->displayTools();
3420  return;
3421  }
3422 
3423  // referencing does not work in dbupdate-script
3424  $GLOBALS["ilDB"] = $this->setup->getClient()->getDB();
3425 // BEGIN WebDAV
3426  // read module and service information into db
3427  require_once "./setup/classes/class.ilModuleReader.php";
3428  require_once "./setup/classes/class.ilServiceReader.php";
3429  require_once "./setup/classes/class.ilCtrlStructureReader.php";
3430 
3431  require_once "./Services/Component/classes/class.ilModule.php";
3432  require_once "./Services/Component/classes/class.ilService.php";
3433  $modules = ilModule::getAvailableCoreModules();
3435 
3436  // clear tables
3437  $mr = new ilModuleReader("", "", "");
3438  $mr->clearTables();
3439  foreach($modules as $module)
3440  {
3441  $mr = new ilModuleReader(ILIAS_ABSOLUTE_PATH."/Modules/".$module["subdir"]."/module.xml",
3442  $module["subdir"], "Modules");
3443  $mr->getModules();
3444  unset($mr);
3445  }
3446 
3447  // clear tables
3448  $sr = new ilServiceReader("", "", "");
3449  $sr->clearTables();
3450  foreach($services as $service)
3451  {
3452  $sr = new ilServiceReader(ILIAS_ABSOLUTE_PATH."/Services/".$service["subdir"]."/service.xml",
3453  $service["subdir"], "Services");
3454  $sr->getServices();
3455  unset($sr);
3456  }
3457 // END WebDAV
3458 
3459  $ilCtrlStructureReader->readStructure(true);
3460  ilUtil::sendInfo($this->lng->txt("ctrl_structure_reloaded"), true);
3461  $this->displayTools();
3462  }
Class ilServiceReader.
$ilCtrlStructureReader
displayTools()
display tools
static sendInfo($a_info="", $a_keep=false)
Send Info Message to Screen.
$GLOBALS['ct_recipient']
const ILIAS_ABSOLUTE_PATH
static getAvailableCoreServices()
Get all available core services.
Class ilModuleReader.
static getAvailableCoreModules()
Get all available core modules.
+ Here is the call graph for this function:
+ Here is the caller graph for this function:

◆ saveBasicSettings()

ilSetupGUI::saveBasicSettings ( )

Save basic settings form.

Definition at line 1177 of file class.ilSetupGUI.php.

References $_POST, $ilCtrl, $lng, $tpl, displayMasterSetup(), initBasicSettingsForm(), ilUtil\isWindows(), ilUtil\redirect(), ilUtil\sendFailure(), and ilUtil\sendSuccess().

1178  {
1179  global $tpl, $lng, $ilCtrl;
1180 
1181  $this->initBasicSettingsForm(true);
1182 
1183  if ($this->form->checkInput())
1184  {
1185  // correct paths on windows
1186  if (ilUtil::isWindows())
1187  {
1188  $fs = array("datadir_path", "log_path", "convert_path", "zip_path",
1189  "unzip_path", "ghostscript_path", "java_path", "htmldoc_path", "ffmpeg_path");
1190  foreach ($fs as $f)
1191  {
1192  $_POST[$f] = str_replace("\\", "/", $_POST[$f]);
1193  }
1194  }
1195 
1196  $_POST["setup_pass"] = $_POST["password"];
1197  $_POST["setup_pass2"] = $_POST["password_retype"];
1198  if (!$this->setup->checkDataDirSetup($_POST))
1199  {
1200  $i = $this->form->getItemByPostVar("datadir_path");
1201  $i->setAlert($this->lng->txt($this->setup->getError()));
1202  ilUtil::sendFailure($this->lng->txt("form_input_not_valid"),true);
1203  }
1204  else if (!$this->setup->checkLogSetup($_POST))
1205  {
1206  $i = $this->form->getItemByPostVar("log_path");
1207  $i->setAlert($this->lng->txt($this->setup->getError()));
1208  ilUtil::sendFailure($this->lng->txt("form_input_not_valid"),true);
1209  }
1210  else if (!$this->setup->checkPasswordSetup($_POST))
1211  {
1212  ilUtil::sendFailure($this->lng->txt($this->setup->getError()),true);
1213  }
1214  else if (!$this->setup->saveMasterSetup($_POST))
1215  {
1216  ilUtil::sendFailure($this->lng->txt($this->setup->getError()),true);
1217  }
1218  else
1219  {
1220  ilUtil::sendSuccess($this->lng->txt("settings_saved"),true);
1221  ilUtil::redirect("setup.php?cmd=mastersettings");
1222  }
1223  }
1224 
1225  $this->form->setValuesByPost();
1226  $this->displayMasterSetup(true);
1227  }
static sendSuccess($a_info="", $a_keep=false)
Send Success Message to Screen.
$_POST['username']
Definition: cron.php:12
static isWindows()
check wether the current client system is a windows system
global $ilCtrl
Definition: ilias.php:18
displayMasterSetup($a_omit_init=false)
display master setup form & process form input
initBasicSettingsForm($a_install=false)
Init basic settings form.
static sendFailure($a_info="", $a_keep=false)
Send Failure Message to Screen.
static redirect($a_script)
http redirect to other script
+ Here is the call graph for this function:

◆ saveClientIni()

ilSetupGUI::saveClientIni ( )

Save client ini form.

Definition at line 1720 of file class.ilSetupGUI.php.

References $_POST, $_SESSION, $client_id, $ilCtrl, $lng, $tpl, displayIni(), ILIAS_ABSOLUTE_PATH, ILIAS_WEB_DIR, initClientIniForm(), ilUtil\redirect(), ilUtil\sendFailure(), and ilUtil\sendSuccess().

1721  {
1722  global $tpl, $lng, $ilCtrl;
1723 
1724  $this->initClientIniForm();
1725  if ($this->form->checkInput())
1726  {
1727  if (strlen($_POST["client_id"]) != strlen(urlencode(($_POST["client_id"])))
1728  || is_int(strpos($_POST["client_id"], "_")))
1729  {
1730  $i = $this->form->getItemByPostVar("client_id");
1731  $i->setAlert($this->lng->txt("ini_client_id_invalid"));
1732  ilUtil::sendFailure($this->lng->txt("ini_client_id_invalid"),true);
1733  }
1734  else if (strlen($_POST["client_id"]) < 4)
1735  {
1736  $i = $this->form->getItemByPostVar("client_id");
1737  $i->setAlert($this->lng->txt("ini_client_id_too_short"));
1738  ilUtil::sendFailure($this->lng->txt("ini_client_id_too_short"),true);
1739  }
1740  else if (strlen($_POST["client_id"]) > 32)
1741  {
1742  $i = $this->form->getItemByPostVar("client_id");
1743  $i->setAlert($this->lng->txt("ini_client_id_too_long"));
1744  ilUtil::sendFailure($this->lng->txt("ini_client_id_too_long"),true);
1745  }
1746  else if (!$this->setup->ini_client_exists && file_exists(ILIAS_ABSOLUTE_PATH."/".ILIAS_WEB_DIR."/".$_POST["client_id"]))
1747  {
1748  $i = $this->form->getItemByPostVar("client_id");
1749  $i->setAlert($this->lng->txt("ini_client_id_exists"));
1750  ilUtil::sendFailure($this->lng->txt("ini_client_id_exists"),true);
1751  }
1752  else
1753  {
1754 
1755  // save some old values
1756  $old_db_name = $this->setup->getClient()->getDbName();
1757  $old_db_type = $this->setup->getClient()->getDbType();
1758  $old_client_id = $this->setup->getClient()->getId();
1759 
1760  // create new client object if it does not exist
1761  if (!$this->setup->ini_client_exists)
1762  {
1763  $client_id = $_POST["client_id"];
1764  $this->setup->newClient($client_id);
1765  }
1766 
1767  // set client data
1768  $this->setup->getClient()->setId($_POST["client_id"]);
1769  $this->setup->getClient()->setDbHost($_POST["db_host"]);
1770  $this->setup->getClient()->setDbName($_POST["db_name"]);
1771  $this->setup->getClient()->setDbUser($_POST["db_user"]);
1772  $this->setup->getClient()->setDbPort($_POST["db_port"]);
1773  $this->setup->getClient()->setDbPass($_POST["db_pass"]);
1774  $this->setup->getClient()->setDbType($_SESSION["db_type"]);
1775  $this->setup->getClient()->setDSN();
1776 
1777  // try to connect to database
1778  if (!$this->setup->getClient()->checkDatabaseHost())
1779  {
1780  $i = $this->form->getItemByPostVar("db_host");
1781  $i->setAlert($this->lng->txt($this->setup->getClient()->getError()));
1782  ilUtil::sendFailure($this->setup->getClient()->getError(),true);
1783  }
1784  else
1785  {
1786  // check if db exists
1787  $db_installed = $this->setup->getClient()->checkDatabaseExists();
1788 
1789  if ($db_installed and (!$this->setup->ini_ilias_exists or ($this->setup->getClient()->getDbName() != $old_db_name)))
1790  {
1791  $_POST["db_name"] = $old_db_name;
1792  $message = ucfirst($this->lng->txt("database"))." \"".$this->setup->getClient()->getDbName()."\" ".$this->lng->txt("ini_db_name_exists");
1793  $i = $this->form->getItemByPostVar("db_name");
1794  $i->setAlert($message);
1795  ilUtil::sendFailure($message, true);
1796  }
1797  else
1798  {
1799  // all ok. create client.ini and save posted data
1800  if (!$this->setup->ini_client_exists)
1801  {
1802  if ($this->setup->saveNewClient())
1803  {
1804  ilUtil::sendSuccess($this->lng->txt("settings_saved"), true);
1805  $this->setup->getClient()->status["ini"]["status"] = true;
1806  $_SESSION["ClientId"] = $client_id;
1807  ilUtil::redirect("setup.php?cmd=displayIni&client_id=".$client_id);
1808  }
1809  else
1810  {
1811  $err = $this->setup->getError();
1812  ilUtil::sendFailure($this->lng->txt("save_error").": ".$err, true);
1813  $this->setup->getClient()->status["ini"]["status"] = false;
1814  $this->setup->getClient()->status["ini"]["comment"] = $err;
1815  }
1816  }
1817  else
1818  {
1819  if ($this->setup->getClient()->ini->write())
1820  {
1821  ilUtil::sendSuccess($this->lng->txt("settings_changed"));
1822  $this->setup->getClient()->status["ini"]["status"] = true;
1823  ilUtil::redirect("setup.php?cmd=displayIni");
1824  }
1825  else
1826  {
1827  $err = $this->setup->getClient()->ini->getError();
1828  ilUtil::sendFailure($this->lng->txt("save_error").": ".$err, true);
1829  $this->setup->getClient()->status["ini"]["status"] = false;
1830  $this->setup->getClient()->status["ini"]["comment"] = $err;
1831  }
1832  }
1833  }
1834  }
1835  }
1836  }
1837 
1838  $this->form->setValuesByPost();
1839  $this->displayIni(true);
1840  }
< a tabindex="-1" style="border-style: none;" href="#" title="Refresh Image" onclick="document.getElementById('siimage').src = './securimage_show.php?sid=' + Math.random(); this.blur(); return false">< img src="./images/refresh.png" alt="Reload Image" height="32" width="32" onclick="this.blur()" align="bottom" border="0"/></a >< br/>< strong > Enter Code *if($_SERVER['REQUEST_METHOD']=='POST' &&@ $_POST['do']=='contact') $_SESSION['ctform']['success']
static sendSuccess($a_info="", $a_keep=false)
Send Success Message to Screen.
$_POST['username']
Definition: cron.php:12
displayIni($a_omit_form_init=false)
display setup in step
global $ilCtrl
Definition: ilias.php:18
const ILIAS_WEB_DIR
const ILIAS_ABSOLUTE_PATH
static sendFailure($a_info="", $a_keep=false)
Send Failure Message to Screen.
$client_id
static redirect($a_script)
http redirect to other script
initClientIniForm()
Init client ini form.
+ Here is the call graph for this function:

◆ saveContact()

ilSetupGUI::saveContact ( )

Save contact form.

Definition at line 3079 of file class.ilSetupGUI.php.

References $_POST, $ilCtrl, $lng, $tpl, displayContactData(), initContactDataForm(), ilUtil\redirect(), and ilUtil\sendSuccess().

3080  {
3081  global $tpl, $lng, $ilCtrl;
3082 
3083  $this->initContactDataForm();
3084  if ($this->form->checkInput())
3085  {
3086  $this->setup->getClient()->setSetting("admin_firstname", $_POST["admin_firstname"]);
3087  $this->setup->getClient()->setSetting("admin_lastname", $_POST["admin_lastname"]);
3088  $this->setup->getClient()->setSetting("admin_title", $_POST["admin_title"]);
3089  $this->setup->getClient()->setSetting("admin_position", $_POST["admin_position"]);
3090  $this->setup->getClient()->setSetting("admin_institution", $_POST["admin_institution"]);
3091  $this->setup->getClient()->setSetting("admin_street", $_POST["admin_street"]);
3092  $this->setup->getClient()->setSetting("admin_zipcode", $_POST["admin_zipcode"]);
3093  $this->setup->getClient()->setSetting("admin_city", $_POST["admin_city"]);
3094  $this->setup->getClient()->setSetting("admin_country", $_POST["admin_country"]);
3095  $this->setup->getClient()->setSetting("admin_phone", $_POST["admin_phone"]);
3096  $this->setup->getClient()->setSetting("admin_email", $_POST["admin_email"]);
3097  $this->setup->getClient()->setSetting("inst_institution", $_POST["inst_institution"]);
3098  $this->setup->getClient()->setSetting("inst_name", $_POST["inst_name"]);
3099  $this->setup->getClient()->setSetting("feedback_recipient", $_POST["feedback_recipient"]);
3100  $this->setup->getClient()->setSetting("error_recipient", $_POST["error_recipient"]);
3101 
3102  // update client.ini
3103  $this->setup->getClient()->setName($_POST["inst_name"]);
3104  $this->setup->getClient()->setDescription($_POST["inst_info"]);
3105  $this->setup->getClient()->ini->write();
3106 
3107  ilUtil::sendSuccess($this->lng->txt("settings_saved"), true);
3108  ilUtil::redirect("setup.php?cmd=displayContactData");
3109  }
3110 
3111  $this->form->setValuesByPost();
3112  $this->displayContactData(true);
3113  }
static sendSuccess($a_info="", $a_keep=false)
Send Success Message to Screen.
$_POST['username']
Definition: cron.php:12
initContactDataForm()
Init contact data form.
global $ilCtrl
Definition: ilias.php:18
displayContactData($a_omit_init=false)
display contact data form and process form input
static redirect($a_script)
http redirect to other script
+ Here is the call graph for this function:

◆ saveDbSlave()

ilSetupGUI::saveDbSlave ( )

Save db slave form.

Definition at line 2194 of file class.ilSetupGUI.php.

References $client, $ilCtrl, $lng, $tpl, displayDatabaseSlave(), initDbSlaveForm(), ilUtil\redirect(), and ilUtil\sendSuccess().

2195  {
2196  global $tpl, $lng, $ilCtrl, $ilDB;
2197 
2198  $client = $this->setup->getClient();
2199 
2200  $ilDB = $this->setup->getClient()->db;
2201  $this->lng->setDbHandler($ilDB);
2202 
2203  $this->initDbSlaveForm();
2204  if ($this->form->checkInput())
2205  {
2206  $client->setDbSlaveActive($this->form->getInput("slave_active"));
2207  if ($this->form->getInput("slave_active"))
2208  {
2209  $client->setDbSlaveHost($this->form->getInput("slave_host"));
2210  $client->setDbSlaveUser($this->form->getInput("slave_user"));
2211  $client->setDbSlavePort($this->form->getInput("slave_port"));
2212  $client->setDbSlaveName($this->form->getInput("slave_name"));
2213  if ($this->form->getInput("set_slave_password"))
2214  {
2215  $client->setDbSlavePass($this->form->getInput("slave_pass"));
2216  }
2217  }
2218  $client->writeIni();
2219 
2220  ilUtil::sendSuccess($lng->txt("saved_successfully"), true);
2221  ilUtil::redirect("setup.php?cmd=dbslave");
2222  }
2223  else
2224  {
2225  $this->form->setValuesByPost();
2226  $this->displayDatabaseSlave(true);
2227  }
2228  }
static sendSuccess($a_info="", $a_keep=false)
Send Success Message to Screen.
initDbSlaveForm()
Init db slave form.
displayDatabaseSlave($a_from_save=false)
Display database slave.
global $ilCtrl
Definition: ilias.php:18
static redirect($a_script)
http redirect to other script
+ Here is the call graph for this function:

◆ saveLanguages()

ilSetupGUI::saveLanguages ( )

Save languages.

Parameters

Definition at line 2890 of file class.ilSetupGUI.php.

References $_POST, $result, ilUtil\redirect(), ilUtil\sendFailure(), and ilUtil\sendInfo().

2891  {
2892  if (empty($_POST["form"]["lang_id"]))
2893  {
2894  ilUtil::sendFailure($this->lng->txt("lang_min_one_language"), true);
2895  ilUtil::redirect("setup.php?cmd=lang");
2896  }
2897 
2898  if (!in_array($_POST["form"]["lang_default"],$_POST["form"]["lang_id"]))
2899  {
2900  ilUtil::sendFailure($this->lng->txt("lang_not_installed_default"), true);
2901  ilUtil::redirect("setup.php?cmd=lang");
2902  }
2903 
2904  $result = $this->lng->installLanguages($_POST["form"]["lang_id"], $_POST["form"]["lang_local"]);
2905 
2906  if (is_array($result))
2907  {
2908  $count = count($result);
2909  $txt = "tet";
2910 
2911  foreach ($result as $key => $lang_key)
2912  {
2913  $list .= $this->lng->txt("lang_".$lang_key);
2914 
2915  if ($count > $key + 1)
2916  {
2917  $list .= ", ";
2918  }
2919  }
2920  }
2921 
2922  $this->setup->getClient()->setDefaultLanguage($_POST["form"]["lang_default"]);
2923  $message = $this->lng->txt("languages_installed");
2924 
2925  if ($result !== true)
2926  {
2927  $message .= "<br/>(".$this->lng->txt("langs_not_valid_not_installed").": ".$list.")";
2928  }
2929  ilUtil::sendInfo($message, true);
2930  ilUtil::redirect("setup.php?cmd=lang");
2931  }
$_POST['username']
Definition: cron.php:12
$result
static sendInfo($a_info="", $a_keep=false)
Send Info Message to Screen.
static sendFailure($a_info="", $a_keep=false)
Send Failure Message to Screen.
static redirect($a_script)
http redirect to other script
+ Here is the call graph for this function:

◆ saveProxy()

ilSetupGUI::saveProxy ( )

Save proxy settings.

public

Definition at line 4127 of file class.ilSetupGUI.php.

References $lng, displayProxy(), initProxyForm(), ilUtil\sendFailure(), and ilUtil\sendSuccess().

4128  {
4129  global $lng;
4130 
4131  $this->initProxyForm();
4132  $isFormValid = $this->form->checkInput();
4133 
4134  $new_settings['proxy_status'] = (int)$this->form->getInput('proxy_status');
4135  $new_settings['proxy_host'] = trim($this->form->getInput('proxy_host'));
4136  $new_settings['proxy_port'] = trim($this->form->getInput('proxy_port'));
4137 
4138  if($isFormValid)
4139  {
4140  if($new_settings['proxy_status'] == true)
4141  {
4142  if(!strlen($new_settings['proxy_host']))
4143  {
4144  $isFormValid = false;
4145  $this->form->getItemByPostVar('proxy_host')->setAlert($lng->txt('msg_input_is_required'));
4146  }
4147  if(!strlen($new_settings['proxy_port']))
4148  {
4149  $isFormValid = false;
4150  $this->form->getItemByPostVar('proxy_port')->setAlert($lng->txt('msg_input_is_required'));
4151  }
4152  if(!preg_match('/[0-9]{1,}/', $new_settings['proxy_port']) ||
4153  $new_settings['proxy_port'] < 0 ||
4154  $new_settings['proxy_port'] > 65535)
4155  {
4156  $isFormValid = false;
4157  $this->form->getItemByPostVar('proxy_port')->setAlert($lng->txt('proxy_port_numeric'));
4158  }
4159  }
4160 
4161  if($isFormValid)
4162  {
4163  $this->setup->saveProxySettings($new_settings);
4164 
4165  ilUtil::sendSuccess($lng->txt('saved_successfully'));
4166  $settings = $this->setup->getClient()->getAllSettings();
4167  if($settings['proxy_status'] == true)
4168  {
4169  $this->setup->printProxyStatus($this->setup->client);
4170  }
4171  }
4172  else
4173  {
4174  ilUtil::sendFailure($lng->txt('form_input_not_valid'));
4175  }
4176  }
4177 
4178  $this->form->setValuesByPost();
4179  $this->tpl->setVariable("SETUP_CONTENT", $this->form->getHTML());
4180 
4181 
4182  $this->displayProxy(true);
4183  }
static sendSuccess($a_info="", $a_keep=false)
Send Success Message to Screen.
displayProxy($a_omit_init=false)
static sendFailure($a_info="", $a_keep=false)
Send Failure Message to Screen.
+ Here is the call graph for this function:

◆ saveRegistration()

ilSetupGUI::saveRegistration ( )

Save registration form.

Definition at line 3221 of file class.ilSetupGUI.php.

References $_POST, $ilCtrl, $lng, $tpl, displayNIC(), initRegistrationForm(), ilUtil\redirect(), ilUtil\sendFailure(), and ilUtil\sendSuccess().

3222  {
3223  global $tpl, $lng, $ilCtrl;
3224 
3225  $this->initRegistrationForm();
3226  if ($this->form->checkInput())
3227  {
3228  // check register option
3229  if ($_POST["register"] == 1)
3230  {
3231  // update nic
3232  $this->setup->getClient()->updateNIC($this->setup->ilias_nic_server);
3233 //var_dump($this->setup->getClient()->nic_status);
3234  // online registration failed
3235  if (empty($this->setup->getClient()->nic_status[2]))
3236  {
3237  $this->setup->getClient()->setSetting("nic_enabled","-1");
3238  ilUtil::sendFailure($this->lng->txt("nic_reg_failed"), true);
3239  ilUtil::redirect("setup.php?cmd=displayNIC");
3240  }
3241  else
3242  {
3243  $this->setup->getClient()->setSetting("inst_id",$this->setup->getClient()->nic_status[2]);
3244  $this->setup->getClient()->setSetting("nic_enabled","1");
3245  $this->setup->getClient()->status["nic"]["status"] = true;
3246  ilUtil::sendSuccess($this->lng->txt("nic_reg_enabled"), true);
3247  ilUtil::redirect("setup.php?cmd=displayNIC");
3248  }
3249  }
3250  /*elseif ($_POST["form"]["register"] == 2)
3251  {
3252  $nic_by_email = (int) $_POST["form"]["nic_id"];
3253 
3254  $checksum = md5($nic_key.$nic_by_email);
3255 
3256  if (!$nic_by_email or $_POST["form"]["nic_checksum"] != $checksum)
3257  {
3258  $message = $this->lng->txt("nic_reg_enter_correct_id");
3259  }
3260  else
3261  {
3262  $this->setup->getClient()->setSetting("inst_id",$nic_by_email);
3263  $this->setup->getClient()->setSetting("nic_enabled","1");
3264  $message = $this->lng->txt("nic_reg_enabled");
3265  }
3266  }*/
3267  else
3268  {
3269  $this->setup->getClient()->setSetting("inst_id","0");
3270  $this->setup->getClient()->setSetting("nic_enabled","0");
3271  ilUtil::sendSuccess($this->lng->txt("nic_reg_disabled"), true);
3272  ilUtil::redirect("setup.php?cmd=displayNIC");
3273  }
3274  }
3275 
3276  $this->form->setValuesByPost();
3277  $this->displayNIC(true);
3278  }
static sendSuccess($a_info="", $a_keep=false)
Send Success Message to Screen.
$_POST['username']
Definition: cron.php:12
global $ilCtrl
Definition: ilias.php:18
static sendFailure($a_info="", $a_keep=false)
Send Failure Message to Screen.
displayNIC($a_omit_init=false)
display nic registration form and process form input
static redirect($a_script)
http redirect to other script
initRegistrationForm($a_mode="edit")
Init registration form.
+ Here is the call graph for this function:

◆ selectDBType()

ilSetupGUI::selectDBType ( )

Select database type.

Definition at line 1525 of file class.ilSetupGUI.php.

References checkDisplayMode(), checkPanelMode(), and initDBSelectionForm().

Referenced by cmdAdmin().

1526  {
1527  $this->checkDisplayMode("create_new_client");
1528 
1529 
1530 if (true)
1531 {
1532  $this->initDBSelectionForm();
1533  $this->tpl->setVariable("SETUP_CONTENT", $this->form->getHTML());
1534 }
1535 else
1536 {
1537  // output
1538 
1539  $this->tpl->addBlockFile("SETUP_CONTENT","setup_content","tpl.clientsetup_select_db.html", "setup");
1540 
1541  $this->tpl->setVariable("FORMACTION", "setup.php?cmd=gateway");
1542  $this->tpl->setVariable("TXT_SAVE", $this->lng->txt("save"));
1543 
1544  $this->tpl->setVariable("TXT_DB_TYPE", $this->lng->txt("db_type"));
1545  $this->tpl->setVariable("TXT_DB_SELECTION", $this->lng->txt("db_selection"));
1546 }
1547  if ($this->setup->getClient()->status["ini"]["status"])
1548  {
1549  $this->setButtonNext("db");
1550  }
1551 
1552  $this->checkPanelMode();
1553  }
checkDisplayMode($a_title="")
determine display mode and load according html layout
initDBSelectionForm()
Init db selection form.
checkPanelMode()
determine display mode and load correct panel
+ Here is the call graph for this function:
+ Here is the caller graph for this function:

◆ SetButtonNext()

ilSetupGUI::SetButtonNext (   $a_cmd,
  $a_lng = 0 
)

set next navigation button

Parameters
stringcommand to process on click
stringbutton label

Definition at line 674 of file class.ilSetupGUI.php.

675  {
676  $this->btn_next_on = true;
677  $this->btn_next_cmd = ($a_cmd) ? $a_cmd : "gateway";
678  $this->btn_next_lng = ($a_lng) ? $this->lng->txt($a_lng) : $this->lng->txt("next");
679  }

◆ SetButtonPrev()

ilSetupGUI::SetButtonPrev (   $a_cmd = 0,
  $a_lng = 0 
)

set previous navigation button

Parameters
stringcommand to process on click
stringbutton label

Definition at line 661 of file class.ilSetupGUI.php.

662  {
663  $this->btn_prev_on = true;
664  $this->btn_prev_cmd = ($a_cmd) ? $a_cmd : "gateway";
665  $this->btn_prev_lng = ($a_lng) ? $this->lng->txt($a_lng) : $this->lng->txt("prev");
666  }

◆ setDbSubtabs()

ilSetupGUI::setDbSubtabs (   $a_subtab_id = "db")

Set db subtabs.

Parameters

Definition at line 2237 of file class.ilSetupGUI.php.

2238  {
2239  global $ilDB;
2240 
2241  if ($ilDB->getDbType() == "mysql")
2242  {
2243  $this->tabs->addSubTab("db", $this->lng->txt("db_master"), "setup.php?client_id=".$this->client_id."&cmd=db");
2244  $this->tabs->addSubTab("repl", $this->lng->txt("db_slave"), "setup.php?client_id=".$this->client_id."&cmd=dbslave");
2245  }
2246 
2247  $this->tabs->activateSubTab($a_subtab_id);
2248  }

◆ setDisplayMode()

ilSetupGUI::setDisplayMode (   $a_mode)

set display mode to 'view' or 'setup' 'setup' -> show status panel and (prev/next) navigation buttons 'view' -> show overall status and tabs under title bar

Parameters
stringdisplay mode
Returns
boolean true if display mode was successfully set

Definition at line 470 of file class.ilSetupGUI.php.

References $_SESSION, and $display_mode.

Referenced by cmdAdmin(), cmdClient(), and ilSetupGUI().

471  {
472  // security
473  if ($a_mode != "view" and $a_mode != "setup")
474  {
475  return false;
476  }
477 
478  $this->display_mode = $a_mode;
479  $_SESSION["display_mode"] = $this->display_mode;
480 
481  return true;
482  }
< a tabindex="-1" style="border-style: none;" href="#" title="Refresh Image" onclick="document.getElementById('siimage').src = './securimage_show.php?sid=' + Math.random(); this.blur(); return false">< img src="./images/refresh.png" alt="Reload Image" height="32" width="32" onclick="this.blur()" align="bottom" border="0"/></a >< br/>< strong > Enter Code *if($_SERVER['REQUEST_METHOD']=='POST' &&@ $_POST['do']=='contact') $_SESSION['ctform']['success']
+ Here is the caller graph for this function:

◆ showHotfixSteps()

ilSetupGUI::showHotfixSteps ( )

Show hotfix steps.

Parameters

Definition at line 2594 of file class.ilSetupGUI.php.

References showUpdateSteps().

2595  {
2596  $this->showUpdateSteps(true);
2597  }
showUpdateSteps($a_hotfix=false)
Update database.
+ Here is the call graph for this function:

◆ showLongerSettings()

ilSetupGUI::showLongerSettings ( )

show a list of setting values that are loger than 4000 characters

Definition at line 3560 of file class.ilSetupGUI.php.

References ilSetting\_getLongerSettings(), and displayTools().

3561  {
3562  include_once("./Services/Administration/classes/class.ilSetting.php");
3563  $this->longer_settings = ilSetting::_getLongerSettings();
3564  $this->displayTools();
3565  }
static _getLongerSettings($a_limit='4000')
get a list of setting records with values loger than a limit
displayTools()
display tools
+ Here is the call graph for this function:

◆ showUpdateSteps()

ilSetupGUI::showUpdateSteps (   $a_hotfix = false)

Update database.

Definition at line 2603 of file class.ilSetupGUI.php.

References $_POST, $ilCtrlStructureReader, and checkDisplayMode().

Referenced by showHotfixSteps().

2604  {
2605  global $ilCtrlStructureReader;
2606 
2607  $this->checkDisplayMode("setup_database");
2608 
2609  //$this->tpl->addBlockFile("SETUP_CONTENT","setup_content","tpl.clientsetup_db.html", "setup");
2610 
2611  // database is intalled
2612  if ($this->setup->getClient()->db_installed)
2613  {
2614  $ilDB = $this->setup->getClient()->db;
2615  $this->lng->setDbHandler($ilDB);
2616  $dbupdate = new ilDBUpdate($ilDB);
2617  $db_status = $dbupdate->getDBVersionStatus();
2618  $hotfix_available = $dbupdate->hotfixAvailable();
2619  $custom_updates_available = $dbupdate->customUpdatesAvailable();
2620 // $this->initClientDbForm(false, $dbupdate, $db_status, $hotfix_available, $custom_updates_available);
2621 // $this->getClientDbFormValues($dbupdate);
2622 
2623  $ntpl = new ilTemplate("tpl.setup_steps.html", true, true, "setup");
2624  if ($a_hotfix)
2625  {
2626  $ntpl->setVariable("CONTENT", $dbupdate->getHotfixSteps());
2627  }
2628  else
2629  {
2630  $ntpl->setVariable("CONTENT", $dbupdate->getUpdateSteps($_POST["update_break"]));
2631  }
2632  $ntpl->setVariable("BACK", $this->lng->txt("back"));
2633  $ntpl->setVariable("HREF_BACK", "./setup.php?client_id=&cmd=db");
2634  $this->tpl->setVariable("SETUP_CONTENT", $ntpl->get());
2635  }
2636  }
checkDisplayMode($a_title="")
determine display mode and load according html layout
$_POST['username']
Definition: cron.php:12
$ilCtrlStructureReader
special template class to simplify handling of ITX/PEAR
Database Update class.
+ Here is the call graph for this function:
+ Here is the caller graph for this function:

◆ switchTree()

ilSetupGUI::switchTree ( )

Definition at line 3339 of file class.ilSetupGUI.php.

References $_POST, $GLOBALS, ilMaterializedPathTree\createFromParentReleation(), displayTools(), and ilUtil\sendInfo().

Referenced by cmdClient().

3340  {
3341  $set = new ilSetting('common');
3342  $type = ($set->get('main_tree_impl','ns') == 'ns' ? 'ns' : 'mp');
3343 
3344  if($type == 'ns' and $_POST['tree_impl_type'] == 'mp')
3345  {
3346  // To mp
3347  include_once './Services/Tree/classes/class.ilMaterializedPathTree.php';
3349 
3350  $GLOBALS['ilDB']->dropIndexByFields('tree',array('lft'));
3351  $GLOBALS['ilDB']->dropIndexByFields('tree',array('path'));
3352  $GLOBALS['ilDB']->addIndex('tree',array('path'),'i4');
3353 
3354  $set->set('main_tree_impl', 'mp');
3355 
3356  }
3357  elseif($type == 'mp' and $_POST['tree_impl_type'] == 'ns')
3358  {
3359  include_once './Services/Tree/classes/class.ilTree.php';
3360  $GLOBALS['ilSetting'] = $set;
3361  $tree = new ilTree(1);
3362  $tree->renumber(1);
3363 
3364  $GLOBALS['ilDB']->dropIndexByFields('tree',array('lft'));
3365  $GLOBALS['ilDB']->dropIndexByFields('tree',array('path'));
3366  $GLOBALS['ilDB']->addIndex('tree',array('lft'),'i4');
3367 
3368  $set->set('main_tree_impl', 'ns');
3369  }
3370 
3371  ilUtil::sendInfo($this->lng->txt("tree_implementation_switched"), true);
3372  $this->displayTools();
3373  }
ILIAS Setting Class.
$_POST['username']
Definition: cron.php:12
displayTools()
display tools
static sendInfo($a_info="", $a_keep=false)
Send Info Message to Screen.
$GLOBALS['ct_recipient']
Tree class data representation in hierachical trees using the Nested Set Model with Gaps by Joe Celco...
+ Here is the call graph for this function:
+ Here is the caller graph for this function:

◆ toggleClientList()

ilSetupGUI::toggleClientList ( )

enable/disable client list on index page

Definition at line 3871 of file class.ilSetupGUI.php.

References ilUtil\redirect(), and ilUtil\sendInfo().

Referenced by cmdAdmin().

3872  {
3873  if ($this->setup->ini->readVariable("clients","list"))
3874  {
3875  $this->setup->ini->setVariable("clients","list","0");
3876  $this->setup->ini->write();
3877  ilUtil::sendInfo($this->lng->txt("list_disabled"),true);
3878  }
3879  else
3880  {
3881  $this->setup->ini->setVariable("clients","list","1");
3882  $this->setup->ini->write();
3883  ilUtil::sendInfo($this->lng->txt("list_enabled"),true);
3884  }
3885 
3886  ilUtil::redirect("setup.php");
3887  }
static sendInfo($a_info="", $a_keep=false)
Send Info Message to Screen.
static redirect($a_script)
http redirect to other script
+ Here is the call graph for this function:
+ Here is the caller graph for this function:

◆ updateBasicSettings()

ilSetupGUI::updateBasicSettings ( )

Update basic settings form.

Definition at line 1232 of file class.ilSetupGUI.php.

References $_POST, $ilCtrl, $lng, $tpl, changeMasterSettings(), initBasicSettingsForm(), ilUtil\isWindows(), ilUtil\redirect(), ilUtil\sendFailure(), and ilUtil\sendSuccess().

Referenced by determineToolsPath().

1233  {
1234  global $tpl, $lng, $ilCtrl;
1235 
1236  $this->initBasicSettingsForm();
1237 
1238  if ($this->form->checkInput())
1239  {
1240  if (ilUtil::isWindows())
1241  {
1242  $fs = array("datadir_path", "log_path", "convert_path", "zip_path",
1243  "unzip_path", "ghostscript_path", "java_path", "htmldoc_path", "ffmpeg_path");
1244  foreach ($fs as $f)
1245  {
1246  $_POST[$f] = str_replace("\\", "/", $_POST[$f]);
1247  }
1248  }
1249 
1250  if (!$this->setup->checkLogSetup($_POST))
1251  {
1252  $i = $this->form->getItemByPostVar("log_path");
1253  $i->setAlert($this->lng->txt($this->setup->getError()));
1254  ilUtil::sendFailure($this->lng->txt("form_input_not_valid"),true);
1255  }
1256  else if (!$this->setup->updateMasterSettings($_POST))
1257  {
1258  ilUtil::sendFailure($this->lng->txt($this->setup->getError()),true);
1259  }
1260  else
1261  {
1262  ilUtil::sendSuccess($this->lng->txt("settings_saved"),true);
1263  ilUtil::redirect("setup.php?cmd=mastersettings");
1264  }
1265  }
1266 
1267  $this->form->setValuesByPost();
1268  $this->changeMasterSettings(true);
1269  }
static sendSuccess($a_info="", $a_keep=false)
Send Success Message to Screen.
$_POST['username']
Definition: cron.php:12
static isWindows()
check wether the current client system is a windows system
global $ilCtrl
Definition: ilias.php:18
initBasicSettingsForm($a_install=false)
Init basic settings form.
changeMasterSettings($a_omit_init=false)
display master settings and process form input
static sendFailure($a_info="", $a_keep=false)
Send Failure Message to Screen.
static redirect($a_script)
http redirect to other script
+ Here is the call graph for this function:
+ Here is the caller graph for this function:

◆ updateDatabase()

ilSetupGUI::updateDatabase ( )

Update database.

Definition at line 2522 of file class.ilSetupGUI.php.

References $_POST, $ilCtrlStructureReader, $row, ilUtil\redirect(), and ilUtil\sendInfo().

2523  {
2524  global $ilCtrlStructureReader;
2525 
2526  $ilCtrlStructureReader->setIniFile($this->setup->getClient()->ini);
2527 
2528  include_once "./Services/Database/classes/class.ilDBUpdate.php";
2529  include_once "./Services/AccessControl/classes/class.ilRbacAdmin.php";
2530  include_once "./Services/AccessControl/classes/class.ilRbacReview.php";
2531  include_once "./Services/AccessControl/classes/class.ilRbacSystem.php";
2532  include_once "./Services/Tree/classes/class.ilTree.php";
2533  include_once "./Services/Xml/classes/class.ilSaxParser.php";
2534  include_once "./Services/Object/classes/class.ilObjectDefinition.php";
2535 
2536  // #9019: init timezone
2537  $tz = $this->setup->ini->readVariable("server","timezone");
2538  if ($tz != "")
2539  {
2540  if (function_exists('date_default_timezone_set'))
2541  {
2542  date_default_timezone_set($tz);
2543  }
2544  define ("IL_TIMEZONE", $tz);
2545  }
2546 
2547  // referencing db handler in language class
2548  $ilDB = $this->setup->getClient()->db;
2549  $this->lng->setDbHandler($ilDB);
2550 
2551  // run dbupdate
2552  $dbupdate = new ilDBUpdate($ilDB);
2553  $dbupdate->applyUpdate((int) $_POST["update_break"]);
2554 
2555  if ($dbupdate->updateMsg == "no_changes")
2556  {
2557  $message = $this->lng->txt("no_changes").". ".$this->lng->txt("database_is_uptodate");
2558  }
2559  else
2560  {
2561  $sep = "";
2562  foreach ($dbupdate->updateMsg as $row)
2563  {
2564  if ($row["msg"] == "update_applied")
2565  {
2566  $a_message.= $sep.$row["nr"];
2567  $sep = ", ";
2568  }
2569  else
2570  {
2571  $e_message.= "<br/>".$this->lng->txt($row["msg"]).": ".$row["nr"];
2572  }
2573  }
2574  if ($a_message != "")
2575  {
2576  $a_message = $this->lng->txt("update_applied").": ".$a_message;
2577  }
2578  }
2579 
2580  ilUtil::sendInfo($a_message.$e_message, true);
2581  ilUtil::redirect("setup.php?cmd=displayDatabase");
2582  }
$_POST['username']
Definition: cron.php:12
$ilCtrlStructureReader
static sendInfo($a_info="", $a_keep=false)
Send Info Message to Screen.
Database Update class.
static redirect($a_script)
http redirect to other script
+ Here is the call graph for this function:

◆ validateSetup()

ilSetupGUI::validateSetup ( )

validatesetup status again and set access mode of the first client to online

Definition at line 3791 of file class.ilSetupGUI.php.

Referenced by displayFinishSetup().

3792  {
3793  foreach ($this->setup->getClient()->status as $key => $val)
3794  {
3795  if ($key != "finish" and $key != "access")
3796  {
3797  if ($val["status"] != true)
3798  {
3799  return false;
3800  }
3801  }
3802  }
3803 
3804 //$this->setup->getClient()->setSetting("zzz", "V");
3805  $clientlist = new ilClientList($this->setup->db_connections);
3806 //$this->setup->getClient()->setSetting("zzz", "W");
3807  $list = $clientlist->getClients();
3808 //$this->setup->getClient()->setSetting("zzz", "X");
3809  if (count($list) == 1)
3810  {
3811  $this->setup->ini->setVariable("clients","default",$this->setup->getClient()->getId());
3812  $this->setup->ini->write();
3813 
3814  $this->setup->getClient()->ini->setVariable("client","access",1);
3815  $this->setup->getClient()->ini->write();
3816  }
3817 //$this->setup->getClient()->setSetting("zzz", "Y");
3818  return true;
3819  }
client management
+ Here is the caller graph for this function:

Field Documentation

◆ $btn_next_cmd

ilSetupGUI::$btn_next_cmd

Definition at line 25 of file class.ilSetupGUI.php.

◆ $btn_next_lng

ilSetupGUI::$btn_next_lng

Definition at line 26 of file class.ilSetupGUI.php.

◆ $btn_next_on

ilSetupGUI::$btn_next_on = false

Definition at line 24 of file class.ilSetupGUI.php.

◆ $btn_prev_cmd

ilSetupGUI::$btn_prev_cmd

Definition at line 21 of file class.ilSetupGUI.php.

◆ $btn_prev_lng

ilSetupGUI::$btn_prev_lng

Definition at line 22 of file class.ilSetupGUI.php.

◆ $btn_prev_on

ilSetupGUI::$btn_prev_on = false

Definition at line 20 of file class.ilSetupGUI.php.

◆ $cmd

ilSetupGUI::$cmd

Definition at line 32 of file class.ilSetupGUI.php.

Referenced by cmdAdmin(), cmdClient(), cmdInstall(), and ilSetupGUI().

◆ $display_mode

ilSetupGUI::$display_mode = "view"

Definition at line 33 of file class.ilSetupGUI.php.

Referenced by ilSetupGUI(), and setDisplayMode().

◆ $lang

ilSetupGUI::$lang

Definition at line 30 of file class.ilSetupGUI.php.

◆ $lng

◆ $log

ilSetupGUI::$log

Definition at line 18 of file class.ilSetupGUI.php.

◆ $revision

ilSetupGUI::$revision

Definition at line 28 of file class.ilSetupGUI.php.

◆ $tpl

◆ $version

ilSetupGUI::$version

Definition at line 29 of file class.ilSetupGUI.php.


The documentation for this class was generated from the following file: