ILIAS  release_4-4 Revision
ilObjTest Class Reference
+ Inheritance diagram for ilObjTest:
+ Collaboration diagram for ilObjTest:

Public Member Functions

 __construct ($a_id=0, $a_call_by_reference=true)
 Constructor. More...
 
 create ($a_upload=false)
 create test object More...
 
 update ()
 update object data More...
 
 read ($a_force_db=false)
 read object data from db into object More...
 
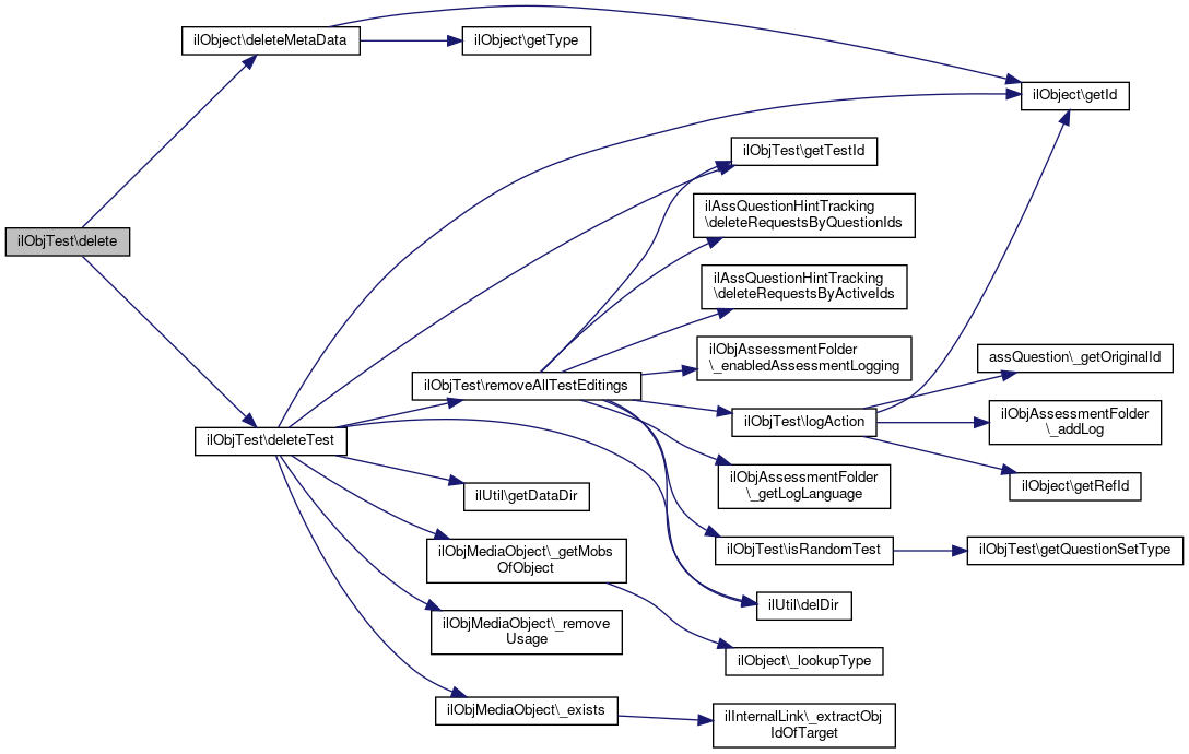
 delete ()
 delete object and all related data More...
 
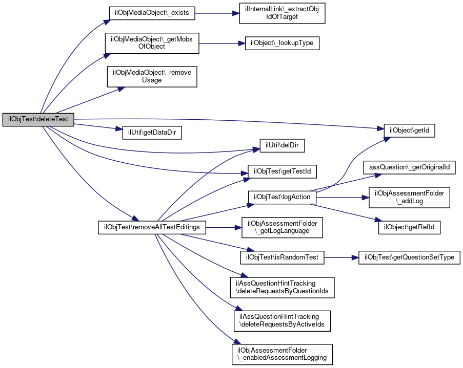
 deleteTest ()
 Deletes the test and all related objects, files and database entries. More...
 
 initDefaultRoles ()
 init default roles settings More...
 
 notify ($a_event, $a_ref_id, $a_parent_non_rbac_id, $a_node_id, $a_params=0)
 notifys an object about an event occured Based on the event happend, each object may decide how it reacts. More...
 
 createExportDirectory ()
 creates data directory for export files (data_dir/tst_data/tst_<id>/export, depending on data directory that is set in ILIAS setup/ini) More...
 
 getExportDirectory ()
 Get the location of the export directory for the test. More...
 
 _setImportDirectory ($a_import_dir=null)
 set import directory More...
 
 _getImportDirectory ()
 Get the import directory location of the test. More...
 
 getImportDirectory ()
 
 _createImportDirectory ()
 creates data directory for import files (data_dir/tst_data/tst_<id>/import, depending on data directory that is set in ILIAS setup/ini) More...
 
 hasSingleChoiceQuestions ()
 Returns TRUE if the test contains single choice results. More...
 
 isSingleChoiceTest ()
 Returns TRUE if the test contains single choice results only. More...
 
 isSingleChoiceTestWithoutShuffle ()
 Returns TRUE if the test contains single choice results and no shuffle only. More...
 
 isComplete (ilTestQuestionSetConfig $testQuestionSetConfig)
 Returns true, if a test is complete for use and can be set online. More...
 
 _isComplete ($obj_id)
 Returns true, if a test is complete for use. More...
 
 saveECTSStatus ($ects_output=0, $fx_support="", $ects_a=90, $ects_b=65, $ects_c=35, $ects_d=10, $ects_e=0)
 Saves the ECTS status (output of ECTS grades in a test) to the database. More...
 
 saveCompleteStatus (ilTestQuestionSetConfig $testQuestionSetConfig)
 Checks if the test is complete and saves the status in the database. More...
 
 getAllRTEContent ()
 Returns the content of all RTE enabled text areas in the test. More...
 
 cleanupMediaobjectUsage ()
 Cleans up the media objects for all text fields in a test which are using an RTE field. More...
 
 saveToDb ($properties_only=FALSE)
 Saves a ilObjTest object to a database. More...
 
 saveQuestionsToDb ()
 Saves the test questions to the database. More...
 
 randomSelectQuestions ($nr_of_questions, $questionpool, $use_obj_id=0, $qpls="", $pass=NULL)
 Returns a random selection of questions. More...
 
 getNrOfResultsForPass ($active_id, $pass)
 Calculates the number of user results for a specific test pass. More...
 
 hasRandomQuestionsForPass ($active_id, $pass)
 Checkes wheather a random test has already created questions for a given pass or not. More...
 
 loadFromDb ()
 Loads a ilObjTest object from a database. More...
 
 loadQuestions ($active_id="", $pass=NULL)
 Load the test question id's from the database. More...
 
 setIntroduction ($introduction="")
 Sets the introduction text of the ilObjTest object. More...
 
 setFinalStatement ($a_statement="")
 Sets the final statement text of the ilObjTest object. More...
 
 setShowInfo ($a_info=1)
 Set whether the complete information page is shown or the required data only. More...
 
 setForceJS ($a_js=1)
 Set whether JavaScript should be forced for tests. More...
 
 setCustomStyle ($a_customStyle=NULL)
 Set the custom style. More...
 
 getCustomStyle ()
 Get the custom style. More...
 
 getCustomStyles ()
 Return the available custom styles. More...
 
 getTestStyleLocation ($mode="output")
 get full style sheet file name (path inclusive) of current user More...
 
 setShowFinalStatement ($show=0)
 Sets whether the final statement should be shown or not. More...
 
 getIntroduction ()
 Gets the introduction text of the ilObjTest object. More...
 
 getFinalStatement ()
 Gets the final statement. More...
 
 getShowInfo ()
 Gets whether the complete information page is shown or the required data only. More...
 
 getForceJS ()
 Gets whether JavaScript should be forced for tests. More...
 
 getShowFinalStatement ()
 Returns whether the final statement should be shown or not. More...
 
 getTestId ()
 Gets the database id of the additional test data. More...
 
 getECTSOutput ()
 Indicates if ECTS grades output is presented in this test. More...
 
 setECTSOutput ($a_ects_output)
 Enables/Disables ECTS grades output for this test. More...
 
 getECTSFX ()
 Returns the ECTS FX grade. More...
 
 setECTSFX ($a_ects_fx)
 Sets the ECTS FX grade. More...
 
getECTSGrades ()
 Returns the ECTS grades. More...
 
 setECTSGrades ($a_ects_grades)
 Sets the ECTS grades. More...
 
 setSequenceSettings ($sequence_settings=0)
 Sets the sequence settings of the ilObjTest object. More...
 
 setScoreReporting ($score_reporting=0)
 Sets the score reporting of the ilObjTest object. More...
 
 setInstantFeedbackSolution ($instant_feedback=0)
 Sets the instant feedback for the solution. More...
 
 setAnswerFeedback ($answer_feedback=0)
 Sets the generic feedback for the test Use setGenericAnswerFeedback instead. More...
 
 setGenericAnswerFeedback ($generic_answer_feedback=0)
 Sets if the generic feedback is to be shown in the test. More...
 
 setAnswerFeedbackPoints ($answer_feedback_points=0)
 Sets the answer specific feedback of reached points for the test. More...
 
 setReportingDate ($reporting_date)
 Sets the reporting date of the ilObjTest object. More...
 
 getSequenceSettings ()
 Gets the sequence settings of the ilObjTest object SEQUENCE SETTING = POSTPONING ENABLED !! More...
 
 getScoreReporting ()
 Gets the score reporting of the ilObjTest object. More...
 
 getInstantFeedbackSolution ()
 Returns 1 if the correct solution will be shown after answering a question. More...
 
 getAnswerFeedback ()
 Returns 1 if generic answer feedback is activated. More...
 
 getGenericAnswerFeedback ()
 Returns 1 if generic answer feedback is to be shown. More...
 
 getAnswerFeedbackPoints ()
 Returns 1 if answer specific feedback as reached points is activated. More...
 
 getCountSystem ()
 Gets the count system for the calculation of points. More...
 
 _getCountSystem ($active_id)
 Gets the count system for the calculation of points. More...
 
 getMCScoring ()
 Gets the scoring type for multiple choice questions. More...
 
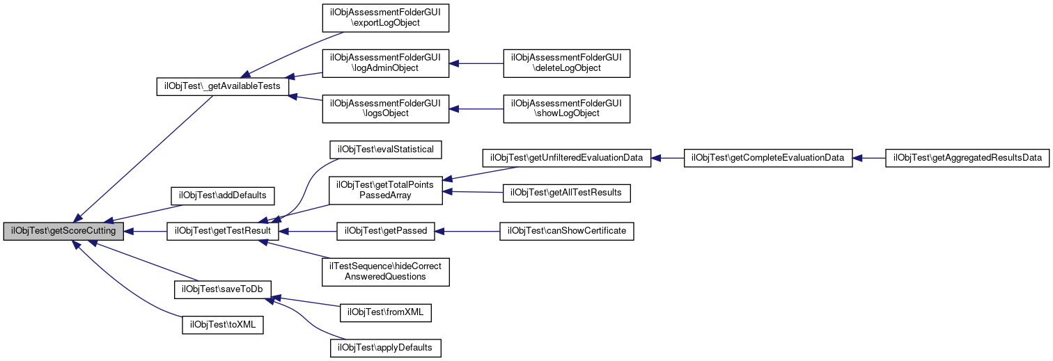
 getScoreCutting ()
 Determines if the score of a question should be cut at 0 points or the score of the whole test. More...
 
 getPassword ()
 Returns the password for test access. More...
 
 getPassScoring ()
 Gets the pass scoring type. More...
 
 _getPassScoring ($active_id)
 Gets the pass scoring type. More...
 
 _getMCScoring ($active_id)
 Gets the scoring type for multiple choice questions. More...
 
 _getScoreCutting ($active_id)
 Determines if the score of a question should be cut at 0 points or the score of the whole test. More...
 
 getReportingDate ()
 Gets the reporting date of the ilObjTest object. More...
 
 getNrOfTries ()
 Returns the nr of tries for the test. More...
 
 getKiosk ()
 Returns the kiosk mode. More...
 
 setKiosk ($kiosk=0)
 Sets the kiosk mode for the test. More...
 
 getKioskMode ()
 Returns the kiosk mode. More...
 
 setKioskMode ($a_kiosk=FALSE)
 Sets the kiosk mode for the test. More...
 
 getShowKioskModeTitle ()
 Returns the status of the kiosk mode title. More...
 
 setShowKioskModeTitle ($a_title=FALSE)
 Set to true, if the full test title should be shown in kiosk mode. More...
 
 getShowKioskModeParticipant ()
 Returns the status of the kiosk mode participant. More...
 
 setShowKioskModeParticipant ($a_participant=FALSE)
 Set to true, if the participant's name should be shown in kiosk mode. More...
 
 getUsePreviousAnswers ()
 Returns if the previous answers should be shown for a learner. More...
 
 getTitleOutput ()
 Returns the value of the title_output status. More...
 
 _getTitleOutput ($active_id)
 Returns the value of the title_output status. More...
 
 _getUsePreviousAnswers ($active_id, $user_active_user_setting=false)
 Returns if the previous results should be hidden for a learner. More...
 
 getProcessingTime ()
 Returns the processing time for the test. More...
 
 getProcessingTimeAsArray ()
 Returns the processing time for the test. More...
 
 getProcessingTimeInSeconds ($active_id="")
 Returns the processing time for the test in seconds. More...
 
 getSecondsUntilEndingTime ()
 Returns the seconds left from the actual time until the ending time. More...
 
 getEnableProcessingTime ()
 Returns the state of the processing time (enabled/disabled) More...
 
 getResetProcessingTime ()
 Returns wheather the processing time should be reset or not. More...
 
 getStartingTime ()
 Returns the starting time of the test. More...
 
 getEndingTime ()
 Returns the ending time of the test. More...
 
 setNrOfTries ($nr_of_tries=0)
 Sets the nr of tries for the test. More...
 
 setUsePreviousAnswers ($use_previous_answers=1)
 Sets the status of the visibility of previous learner answers. More...
 
 setRedirectionMode ($redirection_mode=0)
 
 getRedirectionMode ()
 
 setRedirectionUrl ($redirection_url=NULL)
 
 getRedirectionUrl ()
 
 setTitleOutput ($title_output=0)
 Sets the status of the title output. More...
 
 setProcessingTime ($processing_time="00:00:00")
 Sets the processing time for the test. More...
 
 setEnableProcessingTime ($enable=0)
 Sets the processing time enabled or disabled. More...
 
 setResetProcessingTime ($reset=0)
 Sets wheather the processing time should be reset or not. More...
 
 setStartingTime ($starting_time=NULL)
 Sets the starting time in database timestamp format for the test. More...
 
 setEndingTime ($ending_time=NULL)
 Sets the ending time in database timestamp format for the test. More...
 
 setCountSystem ($a_count_system=COUNT_PARTIAL_SOLUTIONS)
 Sets the count system for the calculation of points. More...
 
 setPassword ($a_password=NULL)
 Sets the password for test access. More...
 
 setScoreCutting ($a_score_cutting=SCORE_CUT_QUESTION)
 Sets the type of score cutting. More...
 
 setMCScoring ($a_mc_scoring=SCORE_ZERO_POINTS_WHEN_UNANSWERED)
 Sets the multiple choice scoring. More...
 
 setPassScoring ($a_pass_scoring=SCORE_LAST_PASS)
 Sets the pass scoring. More...
 
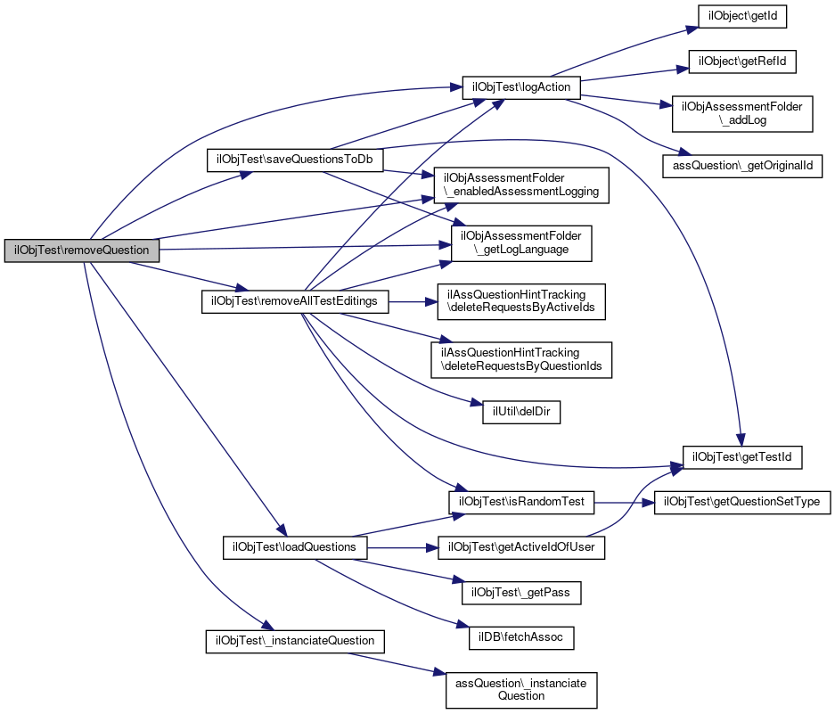
 removeQuestion ($question_id)
 Removes a question from the test object. More...
 
 removeAllTestEditings ($question_id="")
 Removes all references to the question in executed tests in case the question has been changed. More...
 
 removeTestResults (ilTestParticipantData $participantData)
 
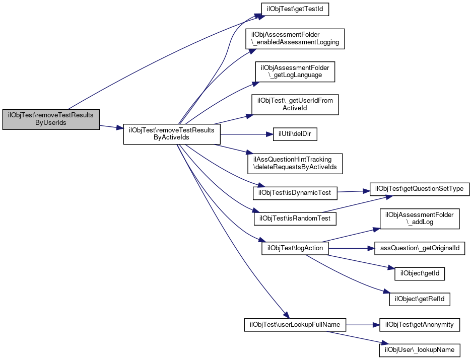
 removeTestResultsByUserIds ($userIds)
 
 removeTestResultsByActiveIds ($activeIds)
 
 removeTestActives ($activeIds)
 
 removeTestResultsForUser ($user_id)
 
 questionMoveUp ($question_id)
 Moves a question up in order. More...
 
 questionMoveDown ($question_id)
 Moves a question down in order. More...
 
 duplicateQuestionForTest ($question_id)
 Takes a question and creates a copy of the question for use in the test. More...
 
 insertQuestion (ilTestQuestionSetConfig $testQuestionSetConfig, $question_id, $linkOnly=false)
 Insert a question in the list of questions. More...
 
getQuestionTitles ()
 Returns the titles of the test questions in question sequence. More...
 
getQuestionTitlesAndIndexes ()
 Returns the titles of the test questions in question sequence. More...
 
 getQuestionTitle ($title)
 Returns the title of a test question and checks if the title output is allowed. More...
 
 getQuestionDataset ($question_id)
 Returns the dataset for a given question id. More...
 
getExistingQuestions ($pass=NULL)
 Get the id's of the questions which are already part of the test. More...
 
 getQuestionType ($question_id)
 Returns the question type of a question with a given id. More...
 
 startWorkingTime ($active_id, $pass)
 Write the initial entry for the tests working time to the database. More...
 
 updateWorkingTime ($times_id)
 Update the working time of a test when a question is answered. More...
 
getWorkedQuestions ($active_id, $pass=NULL)
 Gets the id's of all questions a user already worked through. More...
 
 isTestFinishedToViewResults ($active_id, $currentpass)
 Returns true if an active user completed a test pass and did not start a new pass. More...
 
getAllQuestions ($pass=NULL)
 Returns all questions of a test in test order. More...
 
 getActiveIdOfUser ($user_id="", $anonymous_id="")
 Gets the active id of a given user. More...
 
 _getActiveIdOfUser ($user_id="", $test_id="")
 Gets the active id of the tst_active table for the active user. More...
 
 pcArrayShuffle ($array)
 Shuffles the values of a given array. More...
 
getTestResult ($active_id, $pass=NULL, $ordered_sequence=FALSE)
 Calculates the results of a test for a given user and returns an array with all test results. More...
 
 evalTotalPersons ()
 Returns the number of persons who started the test. More...
 
 getCompleteWorkingTime ($user_id)
 Returns the complete working time in seconds a user worked on the test. More...
 
getCompleteWorkingTimeOfParticipants ()
 Returns the complete working time in seconds for all test participants. More...
 
_getCompleteWorkingTimeOfParticipants ($test_id)
 Returns the complete working time in seconds for all test participants. More...
 
 getCompleteWorkingTimeOfParticipant ($active_id)
 Returns the complete working time in seconds for a test participant. More...
 
 _getWorkingTimeOfParticipantForPass ($active_id, $pass)
 Returns the complete working time in seconds for a test participant. More...
 
 getVisitTimeOfParticipant ($active_id)
 Returns the first and last visit of a participant. More...
 
 _getVisitTimeOfParticipant ($test_id, $active_id)
 Returns the first and last visit of a participant. More...
 
evalStatistical ($active_id)
 Returns the statistical evaluation of the test for a specified user. More...
 
getTotalPointsPassedArray ()
 Returns an array with the total points of all users who passed the test This array could be used for statistics. More...
 
getParticipants ()
 Returns all persons who started the test. More...
 
evalTotalPersonsArray ($name_sort_order="asc")
 Returns all persons who started the test. More...
 
evalTotalParticipantsArray ($name_sort_order="asc")
 Returns all participants who started the test. More...
 
 evalTotalFinished ()
 Returns the number of total finished tests. More...
 
getQuestionsOfTest ($active_id)
 Retrieves all the assigned questions for all test passes of a test participant. More...
 
getQuestionsOfPass ($active_id, $pass)
 Retrieves all the assigned questions for a test participant in a given test pass. More...
 
 getUnfilteredEvaluationData ()
 
 _getQuestionCountAndPointsForPassOfParticipant ($active_id, $pass)
 
getCompleteEvaluationData ($withStatistics=TRUE, $filterby="", $filtertext="")
 
evalResultsOverview ()
 Creates an associated array with the results of all participants of a test. More...
 
_evalResultsOverview ($test_id)
 Creates an associated array with the results of all participants of a test. More...
 
evalResultsOverviewOfParticipant ($active_id)
 Creates an associated array with the results for a given participant of a test. More...
 
 buildName ($user_id, $firstname, $lastname, $title)
 Builds a user name for the output depending on test type and existence of the user. More...
 
 _buildName ($is_anonymous, $user_id, $firstname, $lastname, $title)
 Builds a user name for the output depending on test type and existence of the user. More...
 
 evalTotalStartedAverageTime ()
 Returns the average processing time for all started tests. More...
 
getAvailableQuestionpools ($use_object_id=false, $equal_points=false, $could_be_offline=false, $show_path=FALSE, $with_questioncount=FALSE, $permission="read")
 Returns the available question pools for the active user. More...
 
 getEstimatedWorkingTime ()
 Returns the estimated working time for the test calculated from the working time of the contained questions. More...
 
 getImagePath ()
 Returns the image path for web accessable images of a test The image path is under the CLIENT_WEB_DIR in assessment/REFERENCE_ID_OF_TEST/images. More...
 
 getImagePathWeb ()
 Returns the web image path for web accessable images of a test The image path is under the web accessable data dir in assessment/REFERENCE_ID_OF_TEST/images. More...
 
createQuestionGUI ($question_type, $question_id=-1)
 Creates a question GUI instance of a given question type. More...
 
_instanciateQuestion ($question_id)
 Creates an instance of a question with a given question id. More...
 
 moveQuestions ($move_questions, $target_index, $insert_mode)
 Move questions to another position. More...
 
 startingTimeReached ()
 Returns true if the starting time of a test is reached A starting time is not available for self assessment tests. More...
 
 endingTimeReached ()
 Returns true if the ending time of a test is reached An ending time is not available for self assessment tests. More...
 
 getAvailableQuestions ($arrFilter, $completeonly=0)
 Calculates the available questions for a test. More...
 
getQuestionTypeTranslations ()
 
 fromXML (ilQTIAssessment $assessment)
 Receives parameters from a QTI parser and creates a valid ILIAS test object. More...
 
 toXML ()
 Returns a QTI xml representation of the test. More...
 
 exportPagesXML (&$a_xml_writer, $a_inst, $a_target_dir, &$expLog)
 export pages of test to xml (see ilias_co.dtd) More...
 
 exportXMLMetaData (&$a_xml_writer)
 export content objects meta data to xml (see ilias_co.dtd) More...
 
 modifyExportIdentifier ($a_tag, $a_param, $a_value)
 Returns the installation id for a given identifier. More...
 
 exportXMLPageObjects (&$a_xml_writer, $a_inst, &$expLog)
 export page objects to xml (see ilias_co.dtd) More...
 
 exportXMLMediaObjects (&$a_xml_writer, $a_inst, $a_target_dir, &$expLog)
 export media objects to xml (see ilias_co.dtd) More...
 
 exportFileItems ($a_target_dir, &$expLog)
 export files of file itmes More...
 
 getImportMapping ()
 get array of (two) new created questions for import id More...
 
 getECTSGrade ($passed_array, $reached_points, $max_points)
 Returns the ECTS grade for a number of reached points. More...
 
 _getECTSGrade ($points_passed, $reached_points, $max_points, $a, $b, $c, $d, $e, $fx)
 Returns the ECTS grade for a number of reached points. More...
 
 checkMarks ()
 
 getMarkSchema ()
 
 setAuthor ($author="")
 Sets the authors name of the ilObjTest object. More...
 
 saveAuthorToMetadata ($a_author="")
 Saves an authors name into the lifecycle metadata if no lifecycle metadata exists This will only be called for conversion of "old" tests where the author hasn't been stored in the lifecycle metadata. More...
 
 createMetaData ()
 Create meta data entry. More...
 
 getAuthor ()
 Gets the authors name of the ilObjTest object. More...
 
 _lookupAuthor ($obj_id)
 Gets the authors name of the ilObjTest object. More...
 
_getAvailableTests ($use_object_id=FALSE)
 Returns the available tests for the active user. More...
 
 getQuestionCount ()
 Returns the number of questions in the test. More...
 
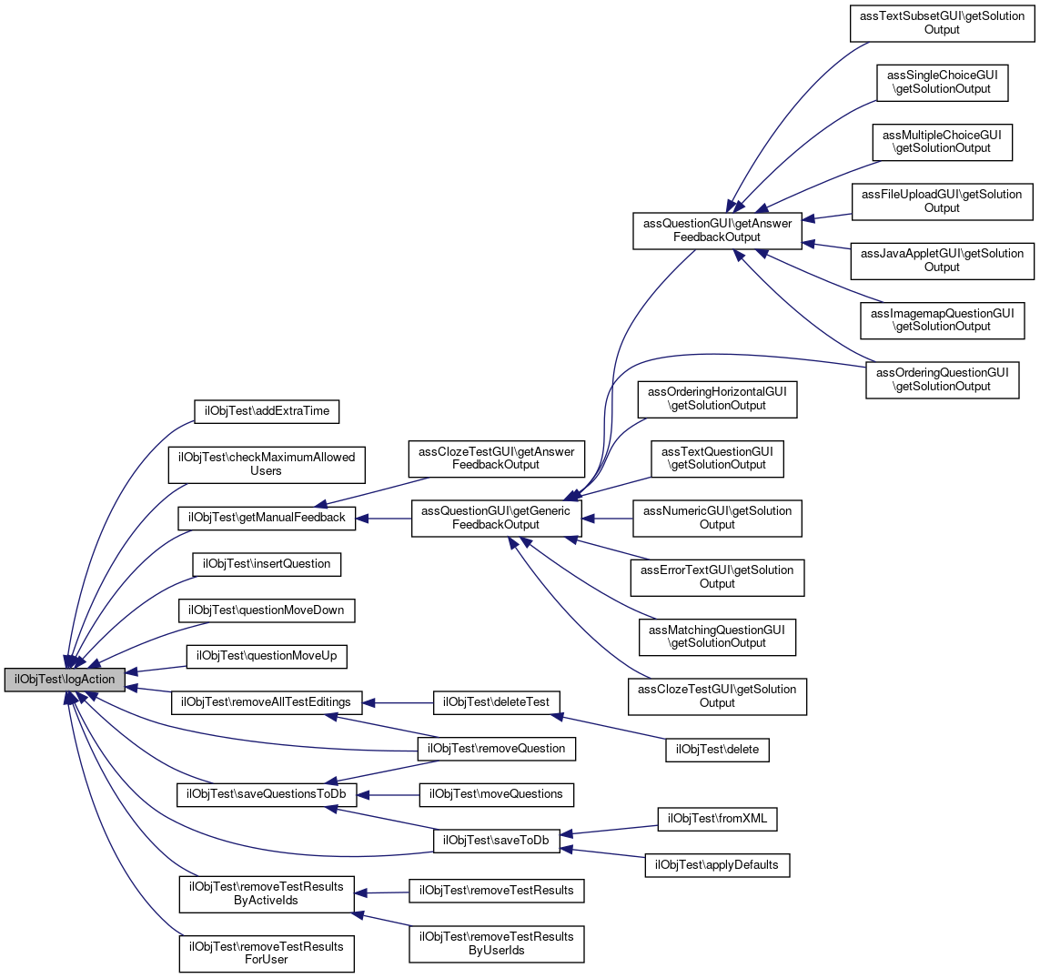
 logAction ($logtext="", $question_id="")
 Logs an action into the Test&Assessment log. More...
 
 _getObjectIDFromTestID ($test_id)
 Returns the ILIAS test object id for a given test id. More...
 
 _getObjectIDFromActiveID ($active_id)
 Returns the ILIAS test object id for a given active id. More...
 
 _getTestIDFromObjectID ($object_id)
 Returns the ILIAS test id for a given object id. More...
 
 getTextAnswer ($active_id, $question_id, $pass=NULL)
 Returns the text answer of a given user for a given question. More...
 
 getQuestiontext ($question_id)
 Returns the question text for a given question. More...
 
getInvitedUsers ($user_id="", $order="login, lastname, firstname")
 Returns a list of all invited users in a test. More...
 
getTestParticipants ()
 Returns a list of all participants in a test. More...
 
 getTestParticipantsForManualScoring ($filter=NULL)
 
getUserData ($ids)
 Returns a data of all users specified by id list. More...
 
getGroupData ($ids)
 
getRoleData ($ids)
 
 inviteGroup ($group_id)
 Invites all users of a group to a test. More...
 
 inviteRole ($role_id)
 Invites all users of a role to a test. More...
 
 disinviteUser ($user_id)
 Disinvites a user from a test. More...
 
 inviteUser ($user_id, $client_ip="")
 Invites a user to a test. More...
 
 setClientIP ($user_id, $client_ip)
 
 _getSolvedQuestions ($active_id, $question_fi=null)
 get solved questions More...
 
 setQuestionSetSolved ($value, $question_id, $user_id)
 sets question solved state to value for given user_id More...
 
 isTestFinished ($active_id)
 returns if the active for user_id has been submitted More...
 
 isActiveTestSubmitted ($user_id=null)
 returns if the active for user_id has been submitted More...
 
 hasNrOfTriesRestriction ()
 returns if the numbers of tries have to be checked More...
 
 isNrOfTriesReached ($tries)
 returns if number of tries are reached More...
 
 getAllTestResults ($participants, $prepareForCSV=true)
 returns all test results for all participants More...
 
processCSVRow ($row, $quoteAll=FALSE, $separator=";")
 Processes an array as a CSV row and converts the array values to correct CSV values. More...
 
 _getPass ($active_id)
 Retrieves the actual pass of a given user for a given test. More...
 
 _getMaxPass ($active_id)
 Retrieves the maximum pass of a given user for a given test in which the user answered at least one question. More...
 
 _getBestPass ($active_id)
 Retrieves the best pass of a given user for a given test. More...
 
 _getResultPass ($active_id)
 Retrieves the pass number that should be counted for a given user. More...
 
 getAnsweredQuestionCount ($active_id, $pass=NULL)
 Retrieves the number of answered questions for a given user in a given test. More...
 
 getPassFinishDate ($active_id, $pass)
 Retrieves the number of answered questions for a given user in a given test. More...
 
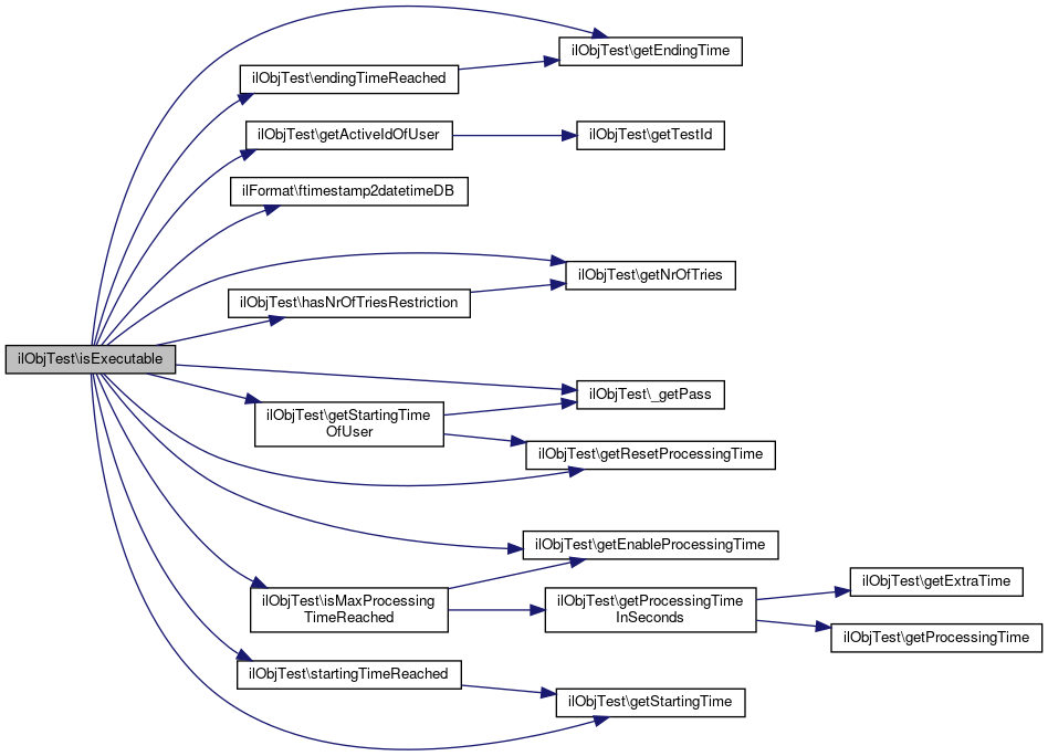
 isExecutable ($testSession, $user_id, $allowPassIncrease=FALSE)
 Checks if the test is executable by the given user. More...
 
 canViewResults ()
 Returns true, if the test results can be viewed. More...
 
 canShowTestResults ($testSession, $user_id)
 
 canEditMarks ()
 
 getStartingTimeOfUser ($active_id, $pass=null)
 Returns the unix timestamp of the time a user started a test. More...
 
 isMaxProcessingTimeReached ($starting_time, $active_id)
 Returns whether the maximum processing time for a test is reached or not. More...
 
getTestQuestions ()
 
 getShuffleQuestions ()
 Returns the status of the shuffle_questions variable. More...
 
 setShuffleQuestions ($a_shuffle)
 Sets the status of the shuffle_questions variable. More...
 
 getListOfQuestionsSettings ()
 Returns the settings for the list of questions options in the test properties This could contain one of the following values: 0 = No list of questions offered 1 = A list of questions is offered 3 = A list of questions is offered and the list of questions is shown as first page of the test 5 = A list of questions is offered and the list of questions is shown as last page of the test 7 = A list of questions is offered and the list of questions is shown as first and last page of the test. More...
 
 setListOfQuestionsSettings ($a_value=0)
 Sets the settings for the list of questions options in the test properties This could contain one of the following values: 0 = No list of questions offered 1 = A list of questions is offered 3 = A list of questions is offered and the list of questions is shown as first page of the test 5 = A list of questions is offered and the list of questions is shown as last page of the test 7 = A list of questions is offered and the list of questions is shown as first and last page of the test. More...
 
 getListOfQuestions ()
 Returns if the list of questions should be presented to the user or not. More...
 
 setListOfQuestions ($a_value=TRUE)
 Sets if the the list of questions should be presented to the user or not. More...
 
 getListOfQuestionsStart ()
 Returns if the list of questions should be presented as the first page of the test. More...
 
 setListOfQuestionsStart ($a_value=TRUE)
 Sets if the the list of questions as the start page of the test. More...
 
 getListOfQuestionsEnd ()
 Returns if the list of questions should be presented as the last page of the test. More...
 
 setListOfQuestionsEnd ($a_value=TRUE)
 Sets if the the list of questions as the end page of the test. More...
 
 getListOfQuestionsDescription ()
 Returns TRUE if the list of questions should be presented with the question descriptions. More...
 
 setListOfQuestionsDescription ($a_value=TRUE)
 Sets the show_summary attribute to TRUE if the list of questions should be presented with the question descriptions. More...
 
 getResultsPresentation ()
 Returns the combined results presentation value. More...
 
 getShowPassDetails ()
 Returns if the pass details should be shown when a test is not finished. More...
 
 getShowSolutionDetails ()
 Returns if the solution details should be presented to the user or not. More...
 
 getShowSolutionPrintview ()
 Returns if the solution printview should be presented to the user or not. More...
 
 getShowSolutionFeedback ()
 Returns if the feedback should be presented to the solution or not. More...
 
 getShowSolutionAnswersOnly ()
 Returns if the full solution (including ILIAS content) should be presented to the solution or not. More...
 
 getShowSolutionSignature ()
 Returns if the signature field should be shown in the test results. More...
 
 getShowSolutionSuggested ()
 
 getShowSolutionListComparison ()
 
 setResultsPresentation ($a_results_presentation=3)
 Sets the combined results presentation value. More...
 
 setShowPassDetails ($a_details=1)
 Sets if the pass details should be shown when a test is not finished. More...
 
 setShowSolutionDetails ($a_details=1)
 Sets if the the solution details should be presented to the user or not. More...
 
 canShowSolutionPrintview ($user_id=NULL)
 Calculates if a user may see the solution printview of his/her test results. More...
 
 setShowSolutionPrintview ($a_printview=1)
 Sets if the the solution printview should be presented to the user or not. More...
 
 setShowSolutionFeedback ($a_feedback=TRUE)
 Sets if the the feedback should be presented to the user in the solution or not. More...
 
 setShowSolutionAnswersOnly ($a_full=TRUE)
 Set to true, if the full solution (including the ILIAS content pages) should be shown in the solution output. More...
 
 setShowSolutionSignature ($a_signature=FALSE)
 Set to TRUE, if the signature field should be shown in the solution. More...
 
 setShowSolutionSuggested ($a_solution=FALSE)
 Set to TRUE, if the suggested solution should be shown in the solution. More...
 
 setShowSolutionListComparison ($a_comparison=FALSE)
 Set to TRUE, if the list of answers should be shown prior to finish the test. More...
 
 getAllowedUsers ()
 
 setAllowedUsers ($a_allowed_users)
 
 getAllowedUsersTimeGap ()
 
 setAllowedUsersTimeGap ($a_allowed_users_time_gap)
 
 checkMaximumAllowedUsers ()
 
 _getLastAccess ($active_id)
 
 isHTML ($a_text)
 Checks if a given string contains HTML or not. More...
 
 QTIMaterialToString ($a_material)
 Reads an QTI material tag an creates a text string. More...
 
 addQTIMaterial (&$a_xml_writer, $a_material)
 Creates a QTI material tag from a plain text or xhtml text. More...
 
 prepareTextareaOutput ($txt_output, $prepare_for_latex_output=FALSE)
 Prepares a string for a text area output in tests. More...
 
 saveCertificateVisibility ($a_value)
 Saves the visibility settings of the certificate. More...
 
 getCertificateVisibility ()
 Returns the visibility settings of the certificate. More...
 
 setCertificateVisibility ($a_value)
 Sets the visibility settings of the certificate. More...
 
 getAnonymity ()
 Returns the anonymity status of the test. More...
 
 setAnonymity ($a_value=0)
 Sets the anonymity status of the test. More...
 
 getShowCancel ()
 Returns wheather the cancel test button is shown or not. More...
 
 setShowCancel ($a_value=1)
 Sets the cancel test button status. More...
 
 getShowMarker ()
 Returns wheather the marker button is shown or not. More...
 
 setShowMarker ($a_value=1)
 Sets the marker button status. More...
 
 getFixedParticipants ()
 Returns the fixed participants status. More...
 
 setFixedParticipants ($a_value=1)
 Sets the fixed participants status. More...
 
 _lookupAnonymity ($a_obj_id)
 Returns the anonymity status of a test with a given object id. More...
 
 _lookupRandomTestFromActiveId ($active_id)
 Returns the random status of a test with a given object id. More...
 
 userLookupFullName ($user_id, $overwrite_anonymity=FALSE, $sorted_order=FALSE, $suffix="")
 Returns the full name of a test user according to the anonymity status. More...
 
 getStartTestLabel ($active_id)
 Returns the "Start the Test" label for the Info page. More...
 
getTestDefaults ($test_defaults_id)
 Returns the test defaults for a given id. More...
 
 deleteDefaults ($test_default_id)
 Deletes the defaults for a test. More...
 
 addDefaults ($a_name)
 Adds the defaults of this test to the test defaults. More...
 
 applyDefaults ($test_defaults)
 Applies given test defaults to this test. More...
 
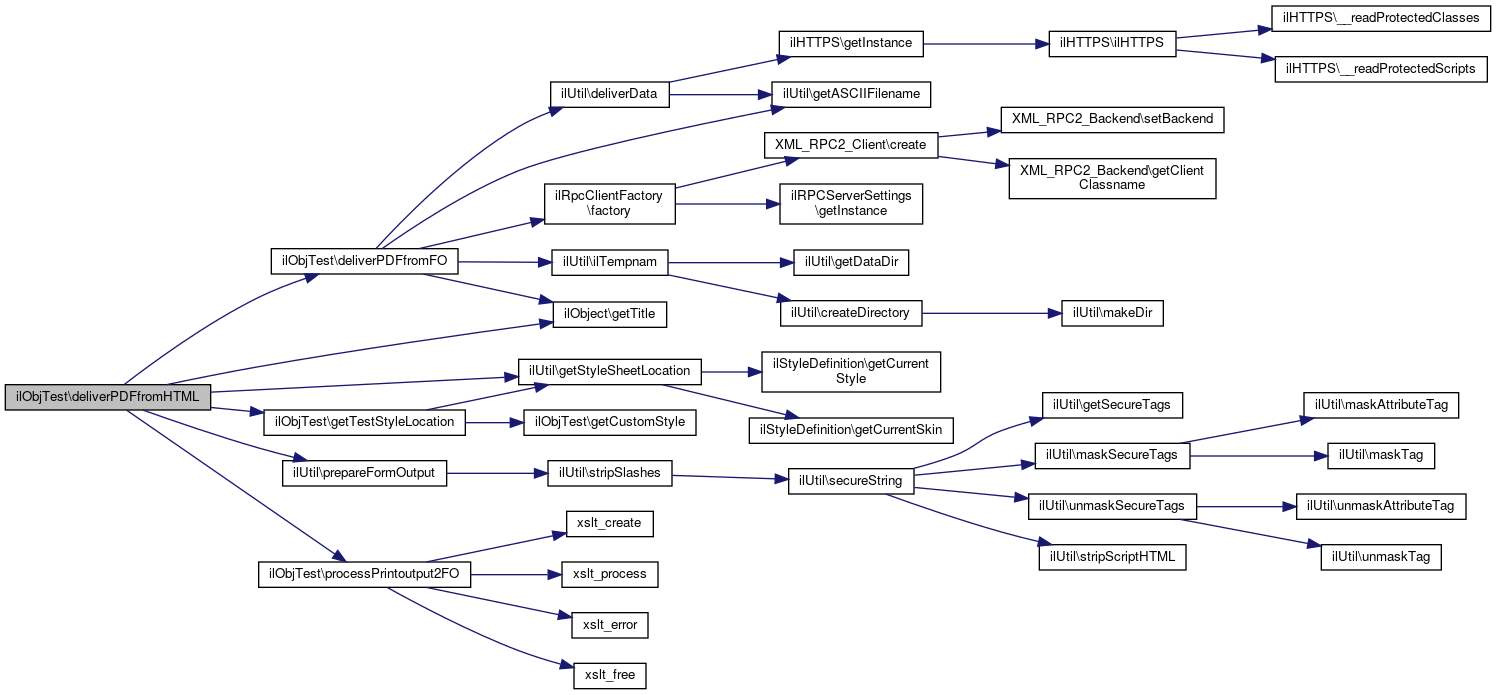
 processPrintoutput2FO ($print_output)
 Convert a print output to XSL-FO. More...
 
 deliverPDFfromHTML ($content, $title=NULL)
 Delivers a PDF file from XHTML. More...
 
 deliverPDFfromFO ($fo, $title=null)
 Delivers a PDF file from a XSL-FO string. More...
 
 getJavaScriptOutput ()
 Returns if Javascript should be chosen for drag & drop actions for the active user. More...
 
createTestSequence ($active_id, $pass, $shuffle)
 
 setTestId ($a_id)
 Sets the test ID. More...
 
 getDetailedTestResults ($participants)
 returns all test results for all participants More...
 
 _lookupTestObjIdForQuestionId ($a_q_id)
 Get test Object ID for question ID. More...
 
 isPluginActive ($a_pname)
 Checks wheather or not a question plugin with a given name is active. More...
 
 getPassed ($active_id)
 
 canShowCertificate ($testSession, $user_id, $active_id)
 Checks whether the certificate button could be shown on the info page or not. More...
 
 getAggregatedResultsData ()
 Returns the aggregated test results. More...
 
 getXMLZip ()
 Get zipped xml file for test. More...
 
 getMailNotification ()
 Get mail notification settings. More...
 
 setMailNotification ($a_notification)
 Set mail notification settings. More...
 
 sendSimpleNotification ($active_id)
 
 getEvaluationAdditionalFields ()
 Gets additional user fields that should be shown in the user evaluation. More...
 
 sendAdvancedNotification ($active_id)
 
 createRandomSolutions ($number)
 
 getResultsForActiveId ($active_id)
 
 getMailNotificationType ()
 
 setMailNotificationType ($a_type)
 
 getExportSettings ()
 
 setExportSettings ($a_settings)
 
 getExportSettingsSingleChoiceShort ()
 
 setExportSettingsSingleChoiceShort ($a_settings)
 
 getEnabledViewMode ()
 
 setEnabledViewMode ($mode)
 
 setTemplate ($template_id)
 
 getTemplate ()
 
 moveQuestionAfterOLD ($previous_question_id, $new_question_id)
 
 setScoringFeedbackOptionsByArray ($options)
 
 setResultsPresentationOptionsByArray ($options)
 
 getPoolUsage ()
 
 setPoolUsage ($usage)
 
 setQuestionOrderAndObligations ($orders, $obligations)
 
 moveQuestionAfter ($question_to_move, $question_before)
 
 hasQuestionsWithoutQuestionpool ()
 
 getQuestions ()
 
 isOnline ()
 
 setOnline ($a_online=true)
 
 setPrintBestSolutionWithResult ($status)
 
 isBestSolutionPrintedWithResult ()
 
 isOfferingQuestionHintsEnabled ()
 returns the fact wether offering hints is enabled or not More...
 
 setOfferingQuestionHintsEnabled ($offeringQuestionHintsEnabled)
 sets offering question hints enabled/disabled More...
 
 setActivationVisibility ($a_value)
 
 getActivationVisibility ()
 
 isActivationLimited ()
 
 setActivationLimited ($a_value)
 
 setHighscoreEnabled ($a_enabled)
 Sets if the highscore feature should be enabled. More...
 
 getHighscoreEnabled ()
 Gets the setting which determines if the highscore feature is enabled. More...
 
 setHighscoreAnon ($a_anon)
 Sets if the highscores should be anonymized. More...
 
 getHighscoreAnon ()
 Gets if the highscores should be anonymized per setting. More...
 
 isHighscoreAnon ()
 Gets if the highscores should be displayed anonymized. More...
 
 setHighscoreAchievedTS ($a_achieved_ts)
 Sets if the date and time of the scores achievement should be displayed. More...
 
 getHighscoreAchievedTS ()
 Returns if date and time of the scores achievement should be displayed. More...
 
 setHighscoreScore ($a_score)
 Sets if the actual score should be displayed. More...
 
 getHighscoreScore ()
 Gets if the score column should be shown. More...
 
 setHighscorePercentage ($a_percentage)
 Sets if the percentages of the scores pass should be shown. More...
 
 getHighscorePercentage ()
 Gets if the percentage column should be shown. More...
 
 setHighscoreHints ($a_hints)
 Sets if the number of requested hints should be shown. More...
 
 getHighscoreHints ()
 Gets, if the column with the number of requested hints should be shown. More...
 
 setHighscoreWTime ($a_wtime)
 Sets if the workingtime of the scores should be shown. More...
 
 getHighscoreWTime ()
 Gets if the column with the workingtime should be shown. More...
 
 setHighscoreOwnTable ($a_own_table)
 Sets if the table with the own ranking should be shown. More...
 
 getHighscoreOwnTable ()
 Gets if the own rankings table should be shown. More...
 
 setHighscoreTopTable ($a_top_table)
 Sets if the top-rankings table should be shown. More...
 
 getHighscoreTopTable ()
 Gets, if the top-rankings table should be shown. More...
 
 setHighscoreTopNum ($a_top_num)
 Sets the number of entries which are to be shown in the top-rankings table. More...
 
 getHighscoreTopNum ($a_retval=10)
 Gets the number of entries which are to be shown in the top-rankings table. More...
 
 setSpecificAnswerFeedback ($specific_answer_feedback)
 
 getSpecificAnswerFeedback ()
 
 setObligationsEnabled ($obligationsEnabled=true)
 sets obligations enabled/disabled More...
 
 areObligationsEnabled ()
 returns the fact wether obligations are enabled or not More...
 
 setAutosave ($autosave)
 
 getAutosave ()
 
 setAutosaveIval ($autosave_ival)
 
 getAutosaveIval ()
 
 isPassDeletionAllowed ()
 getter for the test setting passDeletionAllowed More...
 
 setPassDeletionAllowed ($passDeletionAllowed)
 setter for the test setting passDeletionAllowed More...
 
 setShowExamviewHtml ($show_examview_html)
 
 getShowExamviewHtml ()
 
 setShowExamviewPdf ($show_examview_pdf)
 
 getShowExamviewPdf ()
 
 setEnableExamview ($enable_examview)
 
 getEnableExamview ()
 
 setActivationStartingTime ($starting_time=NULL)
 
 setActivationEndingTime ($ending_time=NULL)
 
 getActivationStartingTime ()
 
 getActivationEndingTime ()
 
 getStartingTimeOfParticipants ()
 
 getTimeExtensionsOfParticipants ()
 
 getExtraTime ($active_id)
 
 addExtraTime ($active_id, $minutes)
 
 setEnableArchiving ($enable_archiving)
 
 getEnableArchiving ()
 
 lookupExamId ($active_id, $pass)
 
 setShowExamIdInTestPassEnabled ($show_exam_id_in_test_pass_enabled)
 
 isShowExamIdInTestPassEnabled ()
 
 setShowExamIdInTestResultsEnabled ($show_exam_id_in_test_results_enabled)
 
 isShowExamIdInTestResultsEnabled ()
 
 setSignSubmission ($sign_submission)
 
 getSignSubmission ()
 
 setCharSelectorAvailability ($availability)
 
 getCharSelectorAvailability ()
 
 setCharSelectorDefinition ($definition='')
 
 getCharSelectorDefinition ()
 
 setQuestionSetType ($questionSetType)
 setter for question set type More...
 
 getQuestionSetType ()
 getter for question set type More...
 
 isRandomTest ()
 Returns the fact wether this test is a random questions test or not. More...
 
 isDynamicTest ()
 Returns the fact wether this test is a dynamic question set test or not. More...
 
 getQuestionSetTypeTranslation (ilLanguage $lng, $questionSetType)
 
 participantDataExist ()
 
 recalculateScores ($preserve_manscoring=false)
 
 isTestFinalBroken ()
 
 setTestFinalBroken ($testFinalBroken)
 
- Public Member Functions inherited from ilObject
 ilObject ($a_id=0, $a_reference=true)
 Constructor public. More...
 
 withReferences ()
 determines wehter objects are referenced or not (got ref ids or not) More...
 
 read ($a_force_db=false)
 read object data from db into object More...
 
 getId ()
 get object id public More...
 
 setId ($a_id)
 set object id public More...
 
 setRefId ($a_id)
 set reference id public More...
 
 getRefId ()
 get reference id public More...
 
 getType ()
 get object type public More...
 
 setType ($a_type)
 set object type public More...
 
 getPresentationTitle ()
 get presentation title Normally same as title Overwritten for sessions More...
 
 getTitle ()
 get object title public More...
 
 getUntranslatedTitle ()
 get untranslated object title public More...
 
 setTitle ($a_title)
 set object title More...
 
 getDescription ()
 get object description More...
 
 setDescription ($a_desc)
 set object description More...
 
 getLongDescription ()
 get object long description (stored in object_description) More...
 
 getImportId ()
 get import id More...
 
 setImportId ($a_import_id)
 set import id More...
 
 getOwner ()
 get object owner More...
 
 getOwnerName ()
 
 _lookupOwnerName ($a_owner_id)
 lookup owner name for owner id More...
 
 setOwner ($a_owner)
 set object owner More...
 
 getCreateDate ()
 get create date public More...
 
 getLastUpdateDate ()
 get last update date public More...
 
 getDiskUsage ()
 Gets the disk usage of the object in bytes. More...
 
 setObjDataRecord ($a_record)
 set object_data record (note: this method should only be called from the ilObjectFactory class) More...
 
 create ()
 create More...
 
 update ()
 update object in db More...
 
 MDUpdateListener ($a_element)
 Meta data update listener. More...
 
 createMetaData ()
 create meta data entry More...
 
 updateMetaData ()
 update meta data entry More...
 
 deleteMetaData ()
 delete meta data entry More...
 
 updateOwner ()
 update owner of object in db More...
 
 _getIdForImportId ($a_import_id)
 get current object id for import id (static) More...
 
 _lookupOwner ($a_id)
 lookup object owner More...
 
 _lookupLastUpdate ($a_id, $a_as_string=false)
 lookup last update More...
 
 _getLastUpdateOfObjects ($a_objs)
 Get last update for a set of media objects. More...
 
 _setDeletedDate ($a_ref_id)
 only called in ilTree::saveSubTree More...
 
 _resetDeletedDate ($a_ref_id)
 only called in ilObjectGUI::insertSavedNodes More...
 
 _lookupDeletedDate ($a_ref_id)
 only called in ilObjectGUI::insertSavedNodes More...
 
 _writeTitle ($a_obj_id, $a_title)
 write title to db (static) More...
 
 _writeDescription ($a_obj_id, $a_desc)
 write description to db (static) More...
 
 _writeImportId ($a_obj_id, $a_import_id)
 write import id to db (static) More...
 
 _isInTrash ($a_ref_id)
 checks wether object is in trash More...
 
 _hasUntrashedReference ($a_obj_id)
 checks wether an object has at least one reference that is not in trash More...
 
 _getObjectsDataForType ($a_type, $a_omit_trash=false)
 get all objects of a certain type More...
 
 putInTree ($a_parent_ref)
 maybe this method should be in tree object!? More...
 
 setPermissions ($a_parent_ref)
 set permissions of object More...
 
 createReference ()
 creates reference for object More...
 
 countReferences ()
 count references of object More...
 
 delete ()
 delete object or referenced object (in the case of a referenced object, object data is only deleted if last reference is deleted) This function removes an object entirely from system!! More...
 
 initDefaultRoles ()
 init default roles settings Purpose of this function is to create a local role folder and local roles, that are needed depending on the object type If you want to setup default local roles you MUST overwrite this method in derived object classes (see ilObjForum for an example) public More...
 
 createRoleFolder ()
 creates a local role folder More...
 
 applyDidacticTemplate ($a_tpl_id)
 Apply template. More...
 
 notify ($a_event, $a_ref_id, $a_parent_non_rbac_id, $a_node_id, $a_params=0)
 notifys an object about an event occured Based on the event passed, each object may decide how it reacts. More...
 
 setRegisterMode ($a_bool)
 
 isUserRegistered ($a_user_id=0)
 
 requireRegistration ()
 
 getXMLZip ()
 
 getHTMLDirectory ()
 
 cloneObject ($a_target_id, $a_copy_id=0, $a_omit_tree=false)
 Clone object permissions, put in tree ... More...
 
 appendCopyInfo ($a_target_id, $a_copy_id)
 Prepend Copy info if object with same name exists in that container. More...
 
 cloneDependencies ($a_target_id, $a_copy_id)
 Clone object dependencies. More...
 
 cloneMetaData ($target_obj)
 Copy meta data. More...
 
 _lookupCreationDate ($a_id)
 Lookup creation date. More...
 

Static Public Member Functions

static _getUserIdFromActiveId ($active_id)
 
static lookupQuestionSetTypeByActiveId ($active_id)
 returns the question set type of test relating to passed active id More...
 
static _getTestDefaults ($test_defaults_id)
 
static getManualFeedback ($active_id, $question_id, $pass)
 Retrieves the manual feedback for a question in a test. More...
 
static _lookupFinishedUserTests ($a_user_id)
 Gather all finished tests for user. More...
 
static isQuestionObligationPossible ($questionId)
 checks wether the obligation for question with given id is possible or not More...
 
static isQuestionObligatory ($question_id)
 checks wether the question with given id is marked as obligatory or not More...
 
static allObligationsAnswered ($test_id, $active_id, $pass)
 checks wether all questions marked as obligatory were answered within the test pass with given testId, activeId and pass index More...
 
static hasObligations ($test_id)
 returns the fact wether the test with given test id contains questions markes as obligatory or not More...
 
static buildExamId ($active_id, $pass)
 
static lookupQuestionSetType ($objId)
 lookup-er for question set type More...
 
static _lookupRandomTest ($a_obj_id)
 Returns the fact wether the test with passed obj id is a random questions test or not. More...
 
static getPoolQuestionChangeListeners (ilDB $db, $poolObjId)
 
static getTestObjIdsWithActiveForUserId ($userId)
 
- Static Public Member Functions inherited from ilObject
static _lookupObjIdByImportId ($a_import_id)
 
static _getAllReferences ($a_id)
 get all reference ids of object More...
 
static _lookupTitle ($a_id)
 lookup object title More...
 
static _getIdsForTitle ($title, $type='', $partialmatch=false)
 
static _lookupDescription ($a_id)
 lookup object description More...
 
static _lookupObjId ($a_id)
 
static setDeletedDates ($a_ref_ids)
 Set deleted date type $ilDB. More...
 
static _lookupType ($a_id, $a_reference=false)
 lookup object type More...
 
static _lookupObjectId ($a_ref_id)
 lookup object id More...
 
static _exists ($a_id, $a_reference=false, $a_type=null)
 checks if an object exists in object_data More...
 
static _getObjectsByType ($a_obj_type="", $a_owner="")
 Get objects by type. More...
 
static _prepareCloneSelection ($a_ref_ids, $new_type, $show_path=true)
 Prepare copy wizard object selection. More...
 
static _getIcon ($a_obj_id="", $a_size="big", $a_type="", $a_offline=false)
 Get icon for repository item. More...
 
static collectDeletionDependencies (&$deps, $a_ref_id, $a_obj_id, $a_type, $a_depth=0)
 Collect deletion dependencies. More...
 
static getDeletionDependencies ($a_obj_id)
 Get deletion dependencies. More...
 
static getLongDescriptions (array $a_obj_ids)
 Get long description data. More...
 
static getAllOwnedRepositoryObjects ($a_user_id)
 Get all ids of objects user owns. More...
 
static hasAutoRating ($a_type, $a_ref_id)
 Check if auto rating is active for parent group/course. More...
 

Data Fields

const QUESTION_SET_TYPE_FIXED = 'FIXED_QUEST_SET'
 type setting value for fixed question set More...
 
const QUESTION_SET_TYPE_RANDOM = 'RANDOM_QUEST_SET'
 type setting value for random question set More...
 
const QUESTION_SET_TYPE_DYNAMIC = 'DYNAMIC_QUEST_SET'
 type setting value for dynamic question set (continues testing mode) More...
 
 $test_id
 
 $invitation = INVITATION_OFF
 
 $author
 
 $metadata
 
 $questions
 
 $introduction
 
 $mark_schema
 
 $sequence_settings
 
 $score_reporting
 
 $instant_verification
 
 $answer_feedback_points
 
 $reporting_date
 
 $evaluation_data
 
 $nr_of_tries
 
 $use_previous_answers
 
 $title_output
 
 $processing_time
 
 $enable_processing_time
 
 $reset_processing_time
 
 $starting_time
 
 $ending_time
 
 $ects_output
 
 $ects_fx
 
 $ects_grades
 
 $count_system
 
 $mc_scoring
 
 $pass_scoring
 
 $shuffle_questions
 
 $results_presentation
 
 $show_summary
 
 $score_cutting
 
 $password
 
 $allowedUsers
 
 $allowedUsersTimeGap
 
 $certificate_visibility
 
 $anonymity
 
 $show_cancel
 
 $show_marker
 
 $fixed_participants
 
 $answer_feedback
 
 $testSession
 
 $testSequence
 
- Data Fields inherited from ilObject
const TITLE_LENGTH = 255
 max length of object title More...
 
const DESC_LENGTH = 128
 
 $ilias
 
 $lng
 
 $id
 
 $ref_id
 
 $type
 
 $title
 
 $untranslatedTitle
 
 $desc
 
 $long_desc
 
 $owner
 
 $create_date
 
 $last_update
 
 $import_id
 
 $register = false
 
 $referenced
 
 $objectList
 
 $max_title
 
 $max_desc
 
 $add_dots
 
 $obj_data_record
 object_data record More...
 

Protected Member Functions

 isNewRandomTest ()
 Checks wheather the test is a new random test (using tst_rnd_cpy) or an old one. More...
 

Protected Attributes

 $_kiosk
 
 $mailnotification
 
 $mailnottype
 
 $exportsettings
 
 $poolUsage
 
 $print_best_solution_with_result = true
 
 $activation_visibility
 
 $activation_starting_time
 
 $activation_ending_time
 
 $autosave
 
 $autosave_ival
 
 $enable_examview
 
 $show_examview_html
 
 $show_examview_pdf
 
 $enable_archiving
 
 $show_exam_id_in_test_pass_enabled
 
 $show_exam_id_in_test_results_enabled
 
 $sign_submission
 
 $char_selector_availability
 
 $char_selector_definition
 
 $testFinalBroken
 

Private Attributes

 $questionSetType = self::QUESTION_SET_TYPE_FIXED
 
 $_showfinalstatement
 
 $_finalstatement
 
 $_showinfo
 
 $_forcejs
 
 $_customStyle
 
 $template_id
 
 $online = null
 the object's online status More...
 
 $offeringQuestionHintsEnabled = null
 
 $obligationsEnabled = null
 
 $passDeletionAllowed = null
 
 $participantDataExist = null
 holds the fact wether participant data exists or not DO NOT USE TIS PROPERTY DRIRECTLY ALWAYS USE ilObjTest::paricipantDataExist() since this method initialises this property More...
 
 $redirection_mode = 0
 
 $redirection_url = NULL
 

Detailed Description

Definition at line 17 of file class.ilObjTest.php.

Constructor & Destructor Documentation

◆ __construct()

ilObjTest::__construct (   $a_id = 0,
  $a_call_by_reference = true 
)

Constructor.

Parameters
$a_idinteger Reference_id or object_id.
$a_call_by_referenceboolean Treat the id as reference_id (true) or object_id (false).
Returns

Definition at line 515 of file class.ilObjTest.php.

References $ilUser, ilObject\$lng, COUNT_PARTIAL_SOLUTIONS, ilObject\ilObject(), REPORT_AFTER_TEST, SCORE_CUT_QUESTION, SCORE_LAST_PASS, SCORE_ZERO_POINTS_WHEN_UNANSWERED, setShowPassDetails(), setShowSolutionAnswersOnly(), setShowSolutionDetails(), setShowSolutionSignature(), and TEST_FIXED_SEQUENCE.

516  {
517  global $ilUser, $lng;
518  $this->type = "tst";
519 
520  $lng->loadLanguageModule("assessment");
521  // Defaults:
522  include_once "./Modules/Test/classes/class.assMarkSchema.php";
523  $this->mark_schema = new ASS_MarkSchema();
524  $this->mark_schema->createSimpleSchema(
525  $lng->txt("failed_short"),
526  $lng->txt("failed_official"),
527  0,
528  0,
529  $lng->txt("passed_short"),
530  $lng->txt("passed_official"),
531  50,
532  1
533  );
534 
535  $this->test_id = -1;
536  $this->author = $ilUser->fullname;
537  $this->introduction = "";
538  $this->questions = array();
539  $this->sequence_settings = TEST_FIXED_SEQUENCE;
540  $this->score_reporting = REPORT_AFTER_TEST;
541  $this->instant_verification = 0;
542  $this->answer_feedback_points = 0;
543  $this->reporting_date = "";
544  $this->nr_of_tries = 0;
545  $this->_kiosk = 0;
546  $this->use_previous_answers = 1;
547  $this->title_output = 0;
548  $this->starting_time = "";
549  $this->ending_time = "";
550  $this->processing_time = "00:00:00";
551  $this->enable_processing_time = "0";
552  $this->reset_processing_time = 0;
553  $this->ects_output = 0;
554  $this->ects_fx = NULL;
555  $this->shuffle_questions = FALSE;
556  $this->mailnottype = 0;
557  $this->exportsettings = 0;
558  $this->show_summary = 8;
559  $this->count_system = COUNT_PARTIAL_SOLUTIONS;
560  $this->mc_scoring = SCORE_ZERO_POINTS_WHEN_UNANSWERED;
561  $this->score_cutting = SCORE_CUT_QUESTION;
562  $this->pass_scoring = SCORE_LAST_PASS;
563  $this->answer_feedback = 0;
564  $this->password = "";
565  $this->certificate_visibility = 0;
566  $this->allowedUsers = "";
567  $this->_showfinalstatement = FALSE;
568  $this->_finalstatement = "";
569  $this->_showinfo = TRUE;
570  $this->_forcejs = FALSE;
571  $this->_customStyle = "";
572  $this->allowedUsersTimeGap = "";
573  $this->anonymity = 0;
574  $this->show_cancel = 0;
575  $this->show_marker = 0;
576  $this->fixed_participants = 0;
577  $this->setShowPassDetails(TRUE);
578  $this->setShowSolutionDetails(TRUE);
579  $this->setShowSolutionAnswersOnly(FALSE);
580  $this->setShowSolutionSignature(FALSE);
581  $this->testSession = FALSE;
582  $this->testSequence = FALSE;
583  $this->mailnotification = 0;
584  $this->poolUsage = 1;
585 
586  $this->ects_grades = array(
587  "A" => 90,
588  "B" => 65,
589  "C" => 35,
590  "D" => 10,
591  "E" => 0
592  );
593 
594  $this->autosave = FALSE;
595  $this->autosave_ival = 30000;
596 
597  $this->enable_examview = false;
598  $this->show_examview_html = false;
599  $this->show_examview_pdf = false;
600  $this->enable_archiving = false;
601 
602  $this->express_mode = false;
603  $this->template_id = '';
604  $this->redirection_mode = 0;
605  $this->redirection_url = NULL;
606  $this->show_exam_id_in_test_pass_enabled = false;
607  $this->show_exam_id_in_test_results_enabled = false;
608  $this->sign_submission = false;
609  $this->char_selector_availability = 0;
610  $this->char_selector_definition = null;
611 
612  $this->testFinalBroken = false;
613 
614  $this->ilObject($a_id, $a_call_by_reference);
615  }
const REPORT_AFTER_TEST
setShowPassDetails($a_details=1)
Sets if the pass details should be shown when a test is not finished.
setShowSolutionDetails($a_details=1)
Sets if the the solution details should be presented to the user or not.
const SCORE_LAST_PASS
setShowSolutionAnswersOnly($a_full=TRUE)
Set to true, if the full solution (including the ILIAS content pages) should be shown in the solution...
setShowSolutionSignature($a_signature=FALSE)
Set to TRUE, if the signature field should be shown in the solution.
ilObject($a_id=0, $a_reference=true)
Constructor public.
const SCORE_ZERO_POINTS_WHEN_UNANSWERED
const COUNT_PARTIAL_SOLUTIONS
const SCORE_CUT_QUESTION
const TEST_FIXED_SEQUENCE
Test constants.
global $ilUser
Definition: imgupload.php:15
A class defining mark schemas for assessment test objects.
+ Here is the call graph for this function:

Member Function Documentation

◆ _buildName()

ilObjTest::_buildName (   $is_anonymous,
  $user_id,
  $firstname,
  $lastname,
  $title 
)

Builds a user name for the output depending on test type and existence of the user.

Parameters
boolean$is_anonymousIndicates if it is an anonymized test or not
int$user_idThe database ID of the user
string$firstnameThe first name of the user
string$lastnameThe last name of the user
string$titleThe title of the user
Returns
string The output name of the user public

Definition at line 5252 of file class.ilObjTest.php.

References ilObject\$lng, and ilObject\$title.

5253  {
5254  global $lng;
5255  $name = "";
5256  if (strlen($firstname.$lastname.$title) == 0)
5257  {
5258  $name = $lng->txt("deleted_user");
5259  }
5260  else
5261  {
5262  if ($user_id == ANONYMOUS_USER_ID)
5263  {
5264  $name = $lastname;
5265  }
5266  else
5267  {
5268  $name = trim($lastname . ", " . $firstname . " " . $title);
5269  }
5270  if ($is_anonymous)
5271  {
5272  $name = $lng->txt("anonymous");
5273  }
5274  }
5275  return $name;
5276  }

◆ _createImportDirectory()

ilObjTest::_createImportDirectory ( )

creates data directory for import files (data_dir/tst_data/tst_<id>/import, depending on data directory that is set in ILIAS setup/ini)

Definition at line 967 of file class.ilObjTest.php.

References ilObject\$ilias, ilUtil\getDataDir(), and ilUtil\makeDir().

Referenced by ilObjTestGUI\uploadTstObject().

968  {
969  global $ilias;
970  include_once "./Services/Utilities/classes/class.ilUtil.php";
971  $tst_data_dir = ilUtil::getDataDir()."/tst_data";
972  ilUtil::makeDir($tst_data_dir);
973 
974  if (!is_writable($tst_data_dir))
975  {
976  $this->ilias->raiseError("Test Data Directory (".$tst_data_dir
977  .") not writeable.",$this->ilias->error_obj->FATAL);
978  }
979 
980  // create test directory (data_dir/tst_data/tst_import)
981  $tst_dir = $tst_data_dir."/tst_import";
982  ilUtil::makeDir($tst_dir);
983  if (!@is_dir($tst_dir))
984  {
985  $ilias->raiseError("Creation of test import directory failed.",$ilias->error_obj->FATAL);
986  }
987  return $tst_dir;
988  }
redirection script todo: (a better solution should control the processing via a xml file) ...
static makeDir($a_dir)
creates a new directory and inherits all filesystem permissions of the parent directory You may pass ...
static getDataDir()
get data directory (outside webspace)
+ Here is the call graph for this function:
+ Here is the caller graph for this function:

◆ _evalResultsOverview()

& ilObjTest::_evalResultsOverview (   $test_id)

Creates an associated array with the results of all participants of a test.

Returns
array An associated array containing the results public

Definition at line 5113 of file class.ilObjTest.php.

References $result, and $row.

Referenced by evalResultsOverview().

5114  {
5115  global $ilDB;
5116 
5117  $result = $ilDB->queryF("SELECT usr_data.usr_id, usr_data.firstname, usr_data.lastname, usr_data.title, usr_data.login, " .
5118  "tst_test_result.*, qpl_questions.original_id, qpl_questions.title questiontitle, " .
5119  "qpl_questions.points maxpoints " .
5120  "FROM tst_test_result, qpl_questions, tst_active " .
5121  "LEFT JOIN usr_data ON tst_active.user_fi = usr_data.usr_id " .
5122  "WHERE tst_active.active_id = tst_test_result.active_fi " .
5123  "AND qpl_questions.question_id = tst_test_result.question_fi " .
5124  "AND tst_active.test_fi = %s " .
5125  "ORDER BY tst_active.active_id, tst_test_result.pass, tst_test_result.tstamp",
5126  array('integer'),
5127  array($test_id)
5128  );
5129  $overview = array();
5130  while ($row = $ilDB->fetchAssoc($result))
5131  {
5132  if (!array_key_exists($row["active_fi"], $overview))
5133  {
5134  $overview[$row["active_fi"]] = array();
5135  $overview[$row["active_fi"]]["firstname"] = $row["firstname"];
5136  $overview[$row["active_fi"]]["lastname"] = $row["lastname"];
5137  $overview[$row["active_fi"]]["title"] = $row["title"];
5138  $overview[$row["active_fi"]]["login"] = $row["login"];
5139  $overview[$row["active_fi"]]["usr_id"] = $row["usr_id"];
5140  $overview[$row["active_fi"]]["started"] = $row["started"];
5141  $overview[$row["active_fi"]]["finished"] = $row["finished"];
5142  }
5143  if (!array_key_exists($row["pass"], $overview[$row["active_fi"]]))
5144  {
5145  $overview[$row["active_fi"]][$row["pass"]] = array();
5146  $overview[$row["active_fi"]][$row["pass"]]["reached"] = 0;
5147  $overview[$row["active_fi"]][$row["pass"]]["maxpoints"] = $row["maxpoints"];
5148  }
5149  array_push($overview[$row["active_fi"]][$row["pass"]], $row);
5150  $overview[$row["active_fi"]][$row["pass"]]["reached"] += $row["points"];
5151  }
5152  return $overview;
5153  }
$result
+ Here is the caller graph for this function:

◆ _getActiveIdOfUser()

ilObjTest::_getActiveIdOfUser (   $user_id = "",
  $test_id = "" 
)

Gets the active id of the tst_active table for the active user.

Parameters
integer$user_idThe database id of the user
integer$test_idThe database id of the test
Returns
object The database row of the tst_active table public

Definition at line 4003 of file class.ilObjTest.php.

References $ilUser, $result, and $row.

4004  {
4005  global $ilDB;
4006  global $ilUser;
4007 
4008  if (!$user_id) {
4009  $user_id = $ilUser->id;
4010  }
4011  if (!$test_id)
4012  {
4013  return "";
4014  }
4015  $result = $ilDB->queryF("SELECT tst_active.active_id FROM tst_active WHERE user_fi = %s AND test_fi = %s",
4016  array('integer', 'integer'),
4017  array($user_id, $test_id)
4018  );
4019  if ($result->numRows())
4020  {
4021  $row = $ilDB->fetchAssoc($result);
4022  return $row["active_id"];
4023  }
4024  else
4025  {
4026  return "";
4027  }
4028  }
$result
global $ilUser
Definition: imgupload.php:15

◆ _getAvailableTests()

& ilObjTest::_getAvailableTests (   $use_object_id = FALSE)

Returns the available tests for the active user.

Returns
array The available tests public

Definition at line 6922 of file class.ilObjTest.php.

References $ilLog, $ilUser, $mark_schema, ilObject\$ref_id, $tests, ilUtil\_getObjectsByOperations(), ilObject\_lookupObjId(), ilObject\_prepareCloneSelection(), ilObject\cloneMetaData(), ilObject\cloneObject(), getAllowedUsers(), getAllowedUsersTimeGap(), getAnonymity(), getAnswerFeedback(), getAnswerFeedbackPoints(), getAuthor(), getCertificateVisibility(), getCharSelectorAvailability(), getCharSelectorDefinition(), getCountSystem(), getCustomStyle(), getECTSFX(), getECTSGrades(), getECTSOutput(), getEnableArchiving(), getEnabledViewMode(), getEnableExamview(), getEnableProcessingTime(), getEndingTime(), getFinalStatement(), getFixedParticipants(), getForceJS(), getInstantFeedbackSolution(), getIntroduction(), getKiosk(), getListOfQuestionsSettings(), getMailNotification(), getMailNotificationType(), getMCScoring(), getNrOfTries(), getPassScoring(), getPassword(), getPoolUsage(), getProcessingTime(), getQuestionSetType(), getRedirectionMode(), getRedirectionUrl(), getReportingDate(), getResetProcessingTime(), getResultsPresentation(), getScoreCutting(), getScoreReporting(), getSequenceSettings(), getShowCancel(), getShowExamviewHtml(), getShowExamviewPdf(), getShowFinalStatement(), getShowInfo(), getShowMarker(), getShuffleQuestions(), getSignSubmission(), getStartingTime(), getTemplate(), getTitleOutput(), getUsePreviousAnswers(), isBestSolutionPrintedWithResult(), isShowExamIdInTestPassEnabled(), isShowExamIdInTestResultsEnabled(), and loadFromDb().

Referenced by ilObjAssessmentFolderGUI\exportLogObject(), ilObjAssessmentFolderGUI\logAdminObject(), and ilObjAssessmentFolderGUI\logsObject().

6923  {
6924  global $ilUser;
6925  global $ilDB;
6926 
6927  $result_array = array();
6928  $tests = ilUtil::_getObjectsByOperations("tst","write", $ilUser->getId(), -1);
6929  if (count($tests))
6930  {
6931  $titles = ilObject::_prepareCloneSelection($tests, "tst");
6932  foreach ($tests as $ref_id)
6933  {
6934  if ($use_object_id)
6935  {
6936  $obj_id = ilObject::_lookupObjId($ref_id);
6937  $result_array[$obj_id] = $titles[$ref_id];
6938  }
6939  else
6940  {
6941  $result_array[$ref_id] = $titles[$ref_id];
6942  }
6943  }
6944  }
6945  return $result_array;
6946  }
static _prepareCloneSelection($a_ref_ids, $new_type, $show_path=true)
Prepare copy wizard object selection.
static _getObjectsByOperations($a_obj_type, $a_operation, $a_usr_id=0, $limit=0)
Get all objects of a specific type and check access This function is not recursive, instead it parses the serialized rbac_pa entries.
static _lookupObjId($a_id)
global $ilUser
Definition: imgupload.php:15
+ Here is the call graph for this function:
+ Here is the caller graph for this function:

◆ _getBestPass()

ilObjTest::_getBestPass (   $active_id)

Retrieves the best pass of a given user for a given test.

ilLog $ilLog ILIAS $ilias

Parameters
integer$user_idThe user id
integer$test_idThe test id
Returns
integer The best pass of the user for the given test public

Definition at line 7874 of file class.ilObjTest.php.

References $result, and $row.

Referenced by _getResultPass().

7875  {
7876  global $ilDB;
7877 
7878  $result = $ilDB->queryF("SELECT * FROM tst_pass_result WHERE active_fi = %s",
7879  array('integer'),
7880  array($active_id)
7881  );
7882  if ($result->numRows())
7883  {
7884  $bestrow = null;
7885  $bestfactor = 0;
7886  while ($row = $ilDB->fetchAssoc($result))
7887  {
7888  if($row["maxpoints"] > 0)
7889  {
7890  $factor = $row["points"] / $row["maxpoints"];
7891  }
7892  else
7893  {
7894  $factor = 0;
7895  }
7896 
7897  if($factor > $bestfactor)
7898  {
7899  $bestrow = $row;
7900  $bestfactor = $factor;
7901  }
7902  }
7903  if (is_array($bestrow))
7904  {
7905  return $bestrow["pass"];
7906  }
7907  else
7908  {
7909  return 0;
7910  }
7911  }
7912  else
7913  {
7914  return 0;
7915  }
7916  }
$result
+ Here is the caller graph for this function:

◆ _getCompleteWorkingTimeOfParticipants()

& ilObjTest::_getCompleteWorkingTimeOfParticipants (   $test_id)

Returns the complete working time in seconds for all test participants.

Parameters
integer$test_idThe database ID of the test
Returns
array An array containing the working time in seconds for all test participants public

Definition at line 4322 of file class.ilObjTest.php.

References $result, and $row.

Referenced by getCompleteWorkingTimeOfParticipants().

4323  {
4324  global $ilDB;
4325 
4326  $result = $ilDB->queryF("SELECT tst_times.* FROM tst_active, tst_times WHERE tst_active.test_fi = %s AND tst_active.active_id = tst_times.active_fi ORDER BY tst_times.active_fi, tst_times.started",
4327  array('integer'),
4328  array($test_id)
4329  );
4330  $time = 0;
4331  $times = array();
4332  while ($row = $ilDB->fetchAssoc($result))
4333  {
4334  if (!array_key_exists($row["active_fi"], $times))
4335  {
4336  $times[$row["active_fi"]] = 0;
4337  }
4338  preg_match("/(\d{4})-(\d{2})-(\d{2}) (\d{2}):(\d{2}):(\d{2})/", $row["started"], $matches);
4339  $epoch_1 = mktime($matches[4], $matches[5], $matches[6], $matches[2], $matches[3], $matches[1]);
4340  preg_match("/(\d{4})-(\d{2})-(\d{2}) (\d{2}):(\d{2}):(\d{2})/", $row["finished"], $matches);
4341  $epoch_2 = mktime($matches[4], $matches[5], $matches[6], $matches[2], $matches[3], $matches[1]);
4342  $times[$row["active_fi"]] += ($epoch_2 - $epoch_1);
4343  }
4344  return $times;
4345  }
$result
+ Here is the caller graph for this function:

◆ _getCountSystem()

ilObjTest::_getCountSystem (   $active_id)

Gets the count system for the calculation of points.

Returns
integer The count system for the calculation of points public
See also
$count_system

Definition at line 2492 of file class.ilObjTest.php.

References $result, and $row.

Referenced by assQuestion\adjustReachedPointsByScoringOptions().

2493  {
2494  global $ilDB;
2495  $result = $ilDB->queryF("SELECT tst_tests.count_system FROM tst_tests, tst_active WHERE tst_active.active_id = %s AND tst_active.test_fi = tst_tests.test_id",
2496  array('integer'),
2497  array($active_id)
2498  );
2499  if ($result->numRows())
2500  {
2501  $row = $ilDB->fetchAssoc($result);
2502  return $row["count_system"];
2503  }
2504  return FALSE;
2505  }
$result
+ Here is the caller graph for this function:

◆ _getECTSGrade()

ilObjTest::_getECTSGrade (   $points_passed,
  $reached_points,
  $max_points,
  $a,
  $b,
  $c,
  $d,
  $e,
  $fx 
)

Returns the ECTS grade for a number of reached points.

Parameters
double$reached_pointsThe points reached in the test
double$max_pointsThe maximum number of points for the test
Returns
string The ECTS grade short description public

Definition at line 6725 of file class.ilObjTest.php.

References $d.

Referenced by getECTSGrade().

6726  {
6727  include_once "./Modules/Test/classes/class.ilStatistics.php";
6728  // calculate the median
6729  $passed_statistics = new ilStatistics();
6730  $passed_statistics->setData($points_passed);
6731  $ects_percentiles = array
6732  (
6733  "A" => $passed_statistics->quantile($a),
6734  "B" => $passed_statistics->quantile($b),
6735  "C" => $passed_statistics->quantile($c),
6736  "D" => $passed_statistics->quantile($d),
6737  "E" => $passed_statistics->quantile($e)
6738  );
6739  if (count($points_passed) && ($reached_points >= $ects_percentiles["A"]))
6740  {
6741  return "A";
6742  }
6743  else if (count($points_passed) && ($reached_points >= $ects_percentiles["B"]))
6744  {
6745  return "B";
6746  }
6747  else if (count($points_passed) && ($reached_points >= $ects_percentiles["C"]))
6748  {
6749  return "C";
6750  }
6751  else if (count($points_passed) && ($reached_points >= $ects_percentiles["D"]))
6752  {
6753  return "D";
6754  }
6755  else if (count($points_passed) && ($reached_points >= $ects_percentiles["E"]))
6756  {
6757  return "E";
6758  }
6759  else if (strcmp($fx, "") != 0)
6760  {
6761  if ($max_points > 0)
6762  {
6763  $percentage = ($reached_points / $max_points) * 100.0;
6764  if ($percentage < 0) $percentage = 0.0;
6765  }
6766  else
6767  {
6768  $percentage = 0.0;
6769  }
6770  if ($percentage >= $fx)
6771  {
6772  return "FX";
6773  }
6774  else
6775  {
6776  return "F";
6777  }
6778  }
6779  else
6780  {
6781  return "F";
6782  }
6783  }
+ Here is the caller graph for this function:

◆ _getImportDirectory()

ilObjTest::_getImportDirectory ( )

Get the import directory location of the test.

Returns
string The location of the import directory or false if the directory doesn't exist public

Definition at line 948 of file class.ilObjTest.php.

References $_SESSION.

Referenced by assFormulaQuestionImport\fromXML(), fromXML(), getImportDirectory(), assQuestionImport\getTstImportArchivDirectory(), ilObjTestGUI\importVerifiedFileObject(), and ilObjTestGUI\uploadTstObject().

949  {
950  if (strlen($_SESSION["tst_import_dir"]))
951  {
952  return $_SESSION["tst_import_dir"];
953  }
954  return null;
955  }
< a tabindex="-1" style="border-style: none;" href="#" title="Refresh Image" onclick="document.getElementById('siimage').src = './securimage_show.php?sid=' + Math.random(); this.blur(); return false">< img src="./images/refresh.png" alt="Reload Image" height="32" width="32" onclick="this.blur()" align="bottom" border="0"/></a >< br/>< strong > Enter Code *if($_SERVER['REQUEST_METHOD']=='POST' &&@ $_POST['do']=='contact') $_SESSION['ctform']['success']
+ Here is the caller graph for this function:

◆ _getLastAccess()

ilObjTest::_getLastAccess (   $active_id)

Definition at line 8952 of file class.ilObjTest.php.

References $result, and $row.

8953  {
8954  global $ilDB;
8955 
8956  $result = $ilDB->queryF("SELECT finished FROM tst_times WHERE active_fi = %s ORDER BY finished DESC",
8957  array('integer'),
8958  array($active_id)
8959  );
8960  if ($result->numRows())
8961  {
8962  $row = $ilDB->fetchAssoc($result);
8963  return $row["finished"];
8964  }
8965  return "";
8966  }
$result

◆ _getMaxPass()

ilObjTest::_getMaxPass (   $active_id)

Retrieves the maximum pass of a given user for a given test in which the user answered at least one question.

Parameters
integer$user_idThe user id
integer$test_idThe test id
Returns
integer The pass of the user for the given test public

Definition at line 7845 of file class.ilObjTest.php.

References $result, and $row.

Referenced by _getResultPass().

7846  {
7847  global $ilDB;
7848  $result = $ilDB->queryF("SELECT MAX(pass) maxpass FROM tst_test_result WHERE active_fi = %s",
7849  array('integer'),
7850  array($active_id)
7851  );
7852  if ($result->numRows())
7853  {
7854  $row = $ilDB->fetchAssoc($result);
7855  $max = $row["maxpass"];
7856  }
7857  else
7858  {
7859  $max = NULL;
7860  }
7861  return $max;
7862  }
$result
+ Here is the caller graph for this function:

◆ _getMCScoring()

ilObjTest::_getMCScoring (   $active_id)

Gets the scoring type for multiple choice questions.

Returns
mixed The scoring type for multiple choice questions public
See also
$mc_scoring

Definition at line 2584 of file class.ilObjTest.php.

References $result, and $row.

Referenced by assMultipleChoice\calculateReachedPoints().

2585  {
2586  global $ilDB;
2587  $result = $ilDB->queryF("SELECT tst_tests.mc_scoring FROM tst_tests, tst_active WHERE tst_active.active_id = %s AND tst_active.test_fi = tst_tests.test_id",
2588  array('integer'),
2589  array($active_id)
2590  );
2591  if ($result->numRows())
2592  {
2593  $row = $ilDB->fetchAssoc($result);
2594  return $row["mc_scoring"];
2595  }
2596  return FALSE;
2597  }
$result
+ Here is the caller graph for this function:

◆ _getObjectIDFromActiveID()

ilObjTest::_getObjectIDFromActiveID (   $active_id)

Returns the ILIAS test object id for a given active id.

Parameters
integer$active_idThe active id
Returns
mixed The ILIAS test object id or FALSE if the query was not successful public

Definition at line 7138 of file class.ilObjTest.php.

References $result, and $row.

Referenced by assQuestion\_logAction(), assFileUpload\handleSubmission(), and assQuestion\logAction().

7139  {
7140  global $ilDB;
7141  $object_id = FALSE;
7142  $result = $ilDB->queryF("SELECT tst_tests.obj_fi FROM tst_tests, tst_active WHERE tst_tests.test_id = tst_active.test_fi AND tst_active.active_id = %s",
7143  array('integer'),
7144  array($active_id)
7145  );
7146  if ($result->numRows())
7147  {
7148  $row = $ilDB->fetchAssoc($result);
7149  $object_id = $row["obj_fi"];
7150  }
7151  return $object_id;
7152  }
$result
+ Here is the caller graph for this function:

◆ _getObjectIDFromTestID()

ilObjTest::_getObjectIDFromTestID (   $test_id)

Returns the ILIAS test object id for a given test id.

Parameters
integer$test_idThe test id
Returns
mixed The ILIAS test object id or FALSE if the query was not successful public

Definition at line 7115 of file class.ilObjTest.php.

References $result, and $row.

Referenced by ASS_MarkSchema\checkMarks(), assJavaAppletGUI\getSolutionOutput(), and assJavaAppletGUI\getTestOutput().

7116  {
7117  global $ilDB;
7118  $object_id = FALSE;
7119  $result = $ilDB->queryF("SELECT obj_fi FROM tst_tests WHERE test_id = %s",
7120  array('integer'),
7121  array($test_id)
7122  );
7123  if ($result->numRows())
7124  {
7125  $row = $ilDB->fetchAssoc($result);
7126  $object_id = $row["obj_fi"];
7127  }
7128  return $object_id;
7129  }
$result
+ Here is the caller graph for this function:

◆ _getPass()

ilObjTest::_getPass (   $active_id)

Retrieves the actual pass of a given user for a given test.

Parameters
integer$user_idThe user id
integer$test_idThe test id
Returns
integer The pass of the user for the given test public

Definition at line 7818 of file class.ilObjTest.php.

References $result, and $row.

Referenced by assMultipleChoice\calculateReachedPoints(), assQuestion\calculateResultsFromSolution(), assNumeric\contains(), assQuestion\getAdjustedReachedPoints(), getAllQuestions(), assFileUploadGUI\getSolutionOutput(), assFlashQuestionGUI\getSolutionOutput(), assJavaAppletGUI\getSolutionOutput(), assImagemapQuestionGUI\getSolutionOutput(), assFormulaQuestionGUI\getSolutionOutput(), getStartingTimeOfUser(), getStartTestLabel(), assOrderingHorizontalGUI\getTestOutput(), assTextSubsetGUI\getTestOutput(), assNumericGUI\getTestOutput(), assErrorTextGUI\getTestOutput(), assTextQuestionGUI\getTestOutput(), assFileUploadGUI\getTestOutput(), assFlashQuestionGUI\getTestOutput(), assSingleChoiceGUI\getTestOutput(), assMultipleChoiceGUI\getTestOutput(), assJavaAppletGUI\getTestOutput(), assImagemapQuestionGUI\getTestOutput(), assClozeTestGUI\getTestOutput(), assOrderingQuestionGUI\getTestOutput(), assMatchingQuestionGUI\getTestOutput(), assFormulaQuestionGUI\getTestOutput(), assMatchingQuestionGUI\getTestOutputJS(), isExecutable(), loadQuestions(), assOrderingHorizontal\moveRight(), assImagemapQuestionGUI\outQuestionForTest(), assQuestion\persistWorkingState(), assOrderingHorizontal\saveWorkingData(), assErrorText\saveWorkingData(), assFileUpload\saveWorkingData(), assTextSubset\saveWorkingData(), assSingleChoice\saveWorkingData(), assTextQuestion\saveWorkingData(), assImagemapQuestion\saveWorkingData(), assOrderingQuestion\saveWorkingData(), assFormulaQuestion\saveWorkingData(), assMatchingQuestion\saveWorkingData(), assClozeTest\saveWorkingData(), and assErrorText\toggleSelection().

7819  {
7820  global $ilDB;
7821  $result = $ilDB->queryF("SELECT tries FROM tst_active WHERE active_id = %s",
7822  array('integer'),
7823  array($active_id)
7824  );
7825  if ($result->numRows())
7826  {
7827  $row = $ilDB->fetchAssoc($result);
7828  return $row["tries"];
7829  }
7830  else
7831  {
7832  return 0;
7833  }
7834  }
$result
+ Here is the caller graph for this function:

◆ _getPassScoring()

ilObjTest::_getPassScoring (   $active_id)

Gets the pass scoring type.

Returns
integer The pass scoring type public
See also
$pass_scoring

Definition at line 2562 of file class.ilObjTest.php.

References $result, and $row.

Referenced by _getResultPass().

2563  {
2564  global $ilDB;
2565  $result = $ilDB->queryF("SELECT tst_tests.pass_scoring FROM tst_tests, tst_active WHERE tst_tests.test_id = tst_active.test_fi AND tst_active.active_id = %s",
2566  array('integer'),
2567  array($active_id)
2568  );
2569  if ($result->numRows())
2570  {
2571  $row = $ilDB->fetchAssoc($result);
2572  return $row["pass_scoring"];
2573  }
2574  return 0;
2575  }
$result
+ Here is the caller graph for this function:

◆ _getQuestionCountAndPointsForPassOfParticipant()

ilObjTest::_getQuestionCountAndPointsForPassOfParticipant (   $active_id,
  $pass 
)

Definition at line 4992 of file class.ilObjTest.php.

References $pass, $questionSetType, $res, $row, lookupQuestionSetTypeByActiveId(), QUESTION_SET_TYPE_DYNAMIC, QUESTION_SET_TYPE_FIXED, and QUESTION_SET_TYPE_RANDOM.

Referenced by assQuestion\_updateTestResultCache(), and ilTestEvaluationData\generateOverview().

4993  {
4994  global $ilDB;
4995 
4997 
4998  switch( $questionSetType )
4999  {
5001 
5002  $res = $ilDB->queryF("
5003  SELECT COUNT(qpl_questions.question_id) qcount,
5004  SUM(qpl_questions.points) qsum
5005  FROM tst_active
5006  INNER JOIN tst_tests
5007  ON tst_tests.test_id = tst_active.test_fi
5008  INNER JOIN tst_dyn_quest_set_cfg
5009  ON tst_dyn_quest_set_cfg.test_fi = tst_tests.test_id
5010  INNER JOIN qpl_questions
5011  ON qpl_questions.obj_fi = tst_dyn_quest_set_cfg.source_qpl_fi
5012  AND qpl_questions.original_id IS NULL
5013  AND qpl_questions.complete = %s
5014  WHERE tst_active.active_id = %s
5015  ",
5016  array('integer', 'integer'),
5017  array(1, $active_id)
5018  );
5019 
5020  break;
5021 
5023 
5024  $res = $ilDB->queryF("
5025  SELECT tst_test_rnd_qst.pass,
5026  COUNT(tst_test_rnd_qst.question_fi) qcount,
5027  SUM(qpl_questions.points) qsum
5028 
5029  FROM tst_test_rnd_qst,
5030  qpl_questions
5031 
5032  WHERE tst_test_rnd_qst.question_fi = qpl_questions.question_id
5033  AND tst_test_rnd_qst.active_fi = %s
5034  AND pass = %s
5035 
5036  GROUP BY tst_test_rnd_qst.active_fi,
5037  tst_test_rnd_qst.pass
5038  ",
5039  array('integer', 'integer'),
5040  array($active_id, $pass)
5041  );
5042 
5043  break;
5044 
5046 
5047  $res = $ilDB->queryF("
5048  SELECT COUNT(tst_test_question.question_fi) qcount,
5049  SUM(qpl_questions.points) qsum
5050 
5051  FROM tst_test_question,
5052  qpl_questions,
5053  tst_active
5054 
5055  WHERE tst_test_question.question_fi = qpl_questions.question_id
5056  AND tst_test_question.test_fi = tst_active.test_fi
5057  AND tst_active.active_id = %s
5058 
5059  GROUP BY tst_test_question.test_fi
5060  ",
5061  array('integer'),
5062  array($active_id)
5063  );
5064 
5065  break;
5066 
5067  default:
5068 
5069  throw new ilTestException("not supported question set type: $questionSetType");
5070  }
5071 
5072  $row = $ilDB->fetchAssoc($res);
5073 
5074  if( is_array($row) )
5075  {
5076  return array("count" => $row["qcount"], "points" => $row["qsum"]);
5077  }
5078 
5079  return array("count" => 0, "points" => 0);
5080  }
const QUESTION_SET_TYPE_RANDOM
type setting value for random question set
Base Exception for all Exceptions relating to Modules/Test.
const QUESTION_SET_TYPE_FIXED
type setting value for fixed question set
static lookupQuestionSetTypeByActiveId($active_id)
returns the question set type of test relating to passed active id
const QUESTION_SET_TYPE_DYNAMIC
type setting value for dynamic question set (continues testing mode)
+ Here is the call graph for this function:
+ Here is the caller graph for this function:

◆ _getResultPass()

ilObjTest::_getResultPass (   $active_id)

Retrieves the pass number that should be counted for a given user.

Parameters
integer$user_idThe user id
integer$test_idThe test id
Returns
integer The result pass of the user for the given test public

Definition at line 7926 of file class.ilObjTest.php.

References _getBestPass(), _getMaxPass(), _getPassScoring(), and SCORE_BEST_PASS.

Referenced by assQuestion\_updateTestResultCache(), ilObjTestVerification\createFromTest(), evalStatistical(), getPassed(), ilTestEvaluationGUI\outCertificate(), and ilTestEvaluationGUI\outParticipantsResultsOverview().

7927  {
7928  $counted_pass = NULL;
7929  if (ilObjTest::_getPassScoring($active_id) == SCORE_BEST_PASS)
7930  {
7931  $counted_pass = ilObjTest::_getBestPass($active_id);
7932  }
7933  else
7934  {
7935  $counted_pass = ilObjTest::_getMaxPass($active_id);
7936  }
7937  return $counted_pass;
7938  }
_getPassScoring($active_id)
Gets the pass scoring type.
_getBestPass($active_id)
Retrieves the best pass of a given user for a given test.
_getMaxPass($active_id)
Retrieves the maximum pass of a given user for a given test in which the user answered at least one q...
const SCORE_BEST_PASS
+ Here is the call graph for this function:
+ Here is the caller graph for this function:

◆ _getScoreCutting()

ilObjTest::_getScoreCutting (   $active_id)

Determines if the score of a question should be cut at 0 points or the score of the whole test.

Returns
boolean The score cutting type. 0 for question cutting, 1 for test cutting public
See also
$score_cutting

Definition at line 2606 of file class.ilObjTest.php.

References $result, and $row.

Referenced by assQuestion\adjustReachedPointsByScoringOptions().

2607  {
2608  global $ilDB;
2609  $result = $ilDB->queryF("SELECT tst_tests.score_cutting FROM tst_tests, tst_active WHERE tst_active.active_id = %s AND tst_tests.test_id = tst_active.test_fi",
2610  array('integer'),
2611  array($active_id)
2612  );
2613  if ($result->numRows())
2614  {
2615  $row = $ilDB->fetchAssoc($result);
2616  return $row["score_cutting"];
2617  }
2618  return FALSE;
2619  }
$result
+ Here is the caller graph for this function:

◆ _getSolvedQuestions()

ilObjTest::_getSolvedQuestions (   $active_id,
  $question_fi = null 
)

get solved questions

Returns
array of int containing all question ids which have been set solved for the given user and test

Definition at line 7589 of file class.ilObjTest.php.

References $result, and $row.

Referenced by ilTestPlayerAbstractGUI\getMarkedQuestions(), ilTestSequence\getSequenceSummary(), ilTestPlayerAbstractGUI\outQuestionSummaryCmd(), ilTestOutputGUI\outWorkingForm(), and ilTestPlayerDynamicQuestionSetGUI\outWorkingForm().

7590  {
7591  global $ilDB;
7592  if (is_numeric($question_fi))
7593  {
7594  $result = $ilDB->queryF("SELECT question_fi, solved FROM tst_qst_solved WHERE active_fi = %s AND question_fi=%s",
7595  array('integer', 'integer'),
7596  array($active_id, $question_fi)
7597  );
7598  }
7599  else
7600  {
7601  $result = $ilDB->queryF("SELECT question_fi, solved FROM tst_qst_solved WHERE active_fi = %s",
7602  array('integer'),
7603  array($active_id)
7604  );
7605  }
7606  $result_array = array();
7607  while ($row = $ilDB->fetchAssoc($result))
7608  {
7609  $result_array[$row["question_fi"]]= $row;
7610  }
7611  return $result_array;
7612  }
$result
+ Here is the caller graph for this function:

◆ _getTestDefaults()

static ilObjTest::_getTestDefaults (   $test_defaults_id)
static

Definition at line 9408 of file class.ilObjTest.php.

References $result, and $row.

Referenced by ilObjTestGUI\afterSave().

9409  {
9410  global $ilDB;
9411 
9412  $result = $ilDB->queryF("SELECT * FROM tst_test_defaults WHERE test_defaults_id = %s",
9413  array('integer'),
9414  array($test_defaults_id)
9415  );
9416  if ($result->numRows() == 1)
9417  {
9418  $row = $ilDB->fetchAssoc($result);
9419  return $row;
9420  }
9421  else
9422  {
9423  return NULL;
9424  }
9425  }
$result
+ Here is the caller graph for this function:

◆ _getTestIDFromObjectID()

ilObjTest::_getTestIDFromObjectID (   $object_id)

Returns the ILIAS test id for a given object id.

Parameters
integer$object_idThe object id
Returns
mixed The ILIAS test id or FALSE if the query was not successful public

Definition at line 7161 of file class.ilObjTest.php.

References $result, $row, and $test_id.

7162  {
7163  global $ilDB;
7164  $test_id = FALSE;
7165  $result = $ilDB->queryF("SELECT test_id FROM tst_tests WHERE obj_fi = %s",
7166  array('integer'),
7167  array($object_id)
7168  );
7169  if ($result->numRows())
7170  {
7171  $row = $ilDB->fetchAssoc($result);
7172  $test_id = $row["test_id"];
7173  }
7174  return $test_id;
7175  }
$result

◆ _getTitleOutput()

ilObjTest::_getTitleOutput (   $active_id)

Returns the value of the title_output status.

Parameters
integer$active_idThe active id of a user
Returns
integer 0 for full title, 1 for title without points, 2 for no title public
See also
$title_output

Definition at line 2823 of file class.ilObjTest.php.

References $result, and $row.

Referenced by assQuestionGUI\outQuestionPage().

2824  {
2825  global $ilDB;
2826 
2827  $result = $ilDB->queryF("SELECT tst_tests.title_output FROM tst_tests, tst_active WHERE tst_tests.test_id = tst_active.test_fi AND tst_active.active_id = %s",
2828  array('integer'),
2829  array($active_id)
2830  );
2831  if ($result->numRows())
2832  {
2833  $row = $ilDB->fetchAssoc($result);
2834  return $row["title_output"];
2835  }
2836  return 0;
2837  }
$result
+ Here is the caller graph for this function:

◆ _getUsePreviousAnswers()

ilObjTest::_getUsePreviousAnswers (   $active_id,
  $user_active_user_setting = false 
)

Returns if the previous results should be hidden for a learner.

Parameters
integer$test_idThe test id
boolean$use_active_user_settingIf true, the tst_use_previous_answers- of the active user should be used as well
Returns
integer 1 if the previous results should be hidden, 0 otherwise public
See also
$use_previous_answers

Definition at line 2848 of file class.ilObjTest.php.

References $ilUser, $res, $result, $row, and $use_previous_answers.

Referenced by assFileUploadGUI\getSolutionOutput(), assImagemapQuestionGUI\getSolutionOutput(), assFormulaQuestionGUI\getSolutionOutput(), assOrderingHorizontalGUI\getTestOutput(), assTextSubsetGUI\getTestOutput(), assNumericGUI\getTestOutput(), assErrorTextGUI\getTestOutput(), assTextQuestionGUI\getTestOutput(), assFileUploadGUI\getTestOutput(), assSingleChoiceGUI\getTestOutput(), assMultipleChoiceGUI\getTestOutput(), assJavaAppletGUI\getTestOutput(), assImagemapQuestionGUI\getTestOutput(), assClozeTestGUI\getTestOutput(), assOrderingQuestionGUI\getTestOutput(), assMatchingQuestionGUI\getTestOutput(), assMatchingQuestionGUI\getTestOutputJS(), and assImagemapQuestionGUI\outQuestionForTest().

2849  {
2850  global $ilDB;
2851  global $ilUser;
2852 
2854 
2855  $result = $ilDB->queryF("SELECT tst_tests.use_previous_answers FROM tst_tests, tst_active WHERE tst_tests.test_id = tst_active.test_fi AND tst_active.active_id = %s",
2856  array("integer"),
2857  array($active_id)
2858  );
2859  if ($result->numRows())
2860  {
2861  $row = $ilDB->fetchAssoc($result);
2862  $use_previous_answers = $row["use_previous_answers"];
2863  }
2864 
2865  if ($use_previous_answers == 1)
2866  {
2867  if ($user_active_user_setting)
2868  {
2869  $res = $ilUser->getPref("tst_use_previous_answers");
2870  if ($res !== FALSE)
2871  {
2873  }
2874  }
2875  }
2876  return $use_previous_answers;
2877  }
$result
global $ilUser
Definition: imgupload.php:15
+ Here is the caller graph for this function:

◆ _getUserIdFromActiveId()

static ilObjTest::_getUserIdFromActiveId (   $active_id)
static

Definition at line 8882 of file class.ilObjTest.php.

References $result, and $row.

Referenced by assQuestion\_setReachedPoints(), removeTestResultsByActiveIds(), removeTestResultsForUser(), sendAdvancedNotification(), and sendSimpleNotification().

8883  {
8884  global $ilDB;
8885  $result = $ilDB->queryF("SELECT user_fi FROM tst_active WHERE active_id = %s",
8886  array('integer'),
8887  array($active_id)
8888  );
8889  if ($result->numRows())
8890  {
8891  $row = $ilDB->fetchAssoc($result);
8892  return $row["user_fi"];
8893  }
8894  else
8895  {
8896  return -1;
8897  }
8898  }
$result
+ Here is the caller graph for this function:

◆ _getVisitTimeOfParticipant()

ilObjTest::_getVisitTimeOfParticipant (   $test_id,
  $active_id 
)

Returns the first and last visit of a participant.

Parameters
integer$test_idThe database ID of the test
integer$active_idThe active ID of the participant
Returns
array The first and last visit of a participant public

Definition at line 4419 of file class.ilObjTest.php.

References $result, and $row.

Referenced by getVisitTimeOfParticipant().

4420  {
4421  global $ilDB;
4422 
4423  $result = $ilDB->queryF("SELECT tst_times.* FROM tst_active, tst_times WHERE tst_active.test_fi = %s AND tst_active.active_id = tst_times.active_fi AND tst_active.active_id = %s ORDER BY tst_times.started",
4424  array('integer','integer'),
4425  array($test_id, $active_id)
4426  );
4427  $firstvisit = 0;
4428  $lastvisit = 0;
4429  while ($row = $ilDB->fetchAssoc($result))
4430  {
4431  preg_match("/(\d{4})-(\d{2})-(\d{2}) (\d{2}):(\d{2}):(\d{2})/", $row["started"], $matches);
4432  $epoch_1 = mktime($matches[4], $matches[5], $matches[6], $matches[2], $matches[3], $matches[1]);
4433  if ($firstvisit == 0 || $epoch_1 < $firstvisit) $firstvisit = $epoch_1;
4434  preg_match("/(\d{4})-(\d{2})-(\d{2}) (\d{2}):(\d{2}):(\d{2})/", $row["finished"], $matches);
4435  $epoch_2 = mktime($matches[4], $matches[5], $matches[6], $matches[2], $matches[3], $matches[1]);
4436  if ($epoch_2 > $lastvisit) $lastvisit = $epoch_2;
4437  }
4438  return array("firstvisit" => $firstvisit, "lastvisit" => $lastvisit);
4439  }
$result
+ Here is the caller graph for this function:

◆ _getWorkingTimeOfParticipantForPass()

ilObjTest::_getWorkingTimeOfParticipantForPass (   $active_id,
  $pass 
)

Returns the complete working time in seconds for a test participant.

Returns
integer The working time in seconds for the test participant public

Definition at line 4379 of file class.ilObjTest.php.

References $pass, $result, and $row.

Referenced by assQuestion\_updateTestResultCache().

4380  {
4381  global $ilDB;
4382 
4383  $result = $ilDB->queryF("SELECT * FROM tst_times WHERE active_fi = %s AND pass = %s ORDER BY started",
4384  array('integer','integer'),
4385  array($active_id, $pass)
4386  );
4387  $time = 0;
4388  while ($row = $ilDB->fetchAssoc($result))
4389  {
4390  preg_match("/(\d{4})-(\d{2})-(\d{2}) (\d{2}):(\d{2}):(\d{2})/", $row["started"], $matches);
4391  $epoch_1 = mktime($matches[4], $matches[5], $matches[6], $matches[2], $matches[3], $matches[1]);
4392  preg_match("/(\d{4})-(\d{2})-(\d{2}) (\d{2}):(\d{2}):(\d{2})/", $row["finished"], $matches);
4393  $epoch_2 = mktime($matches[4], $matches[5], $matches[6], $matches[2], $matches[3], $matches[1]);
4394  $time += ($epoch_2 - $epoch_1);
4395  }
4396  return $time;
4397  }
$result
+ Here is the caller graph for this function:

◆ _instanciateQuestion()

& ilObjTest::_instanciateQuestion (   $question_id)

Creates an instance of a question with a given question id.

Parameters
integer$question_idThe question id
Returns
object The question instance public
Deprecated:
use assQuestion::_instanciateQuestion($question_id) instead

Definition at line 5434 of file class.ilObjTest.php.

References assQuestion\_instanciateQuestion().

Referenced by ilCourseObjectiveQuestion\__read(), createRandomSolutions(), duplicateQuestionForTest(), getAllTestResults(), getDetailedTestResults(), getEstimatedWorkingTime(), ilCourseObjectiveQuestion\getMaxPointsByObjective(), ilCourseObjectiveQuestion\getMaxPointsByTest(), ilTestSequence\getSequenceSummary(), ilCourseObjectiveQuestionAssignmentTableGUI\parse(), removeQuestion(), and toXML().

5435  {
5436  if (strcmp($question_id, "") != 0)
5437  {
5438  include_once "./Modules/TestQuestionPool/classes/class.assQuestion.php";
5439  return assQuestion::_instanciateQuestion($question_id);
5440  }
5441  }
static _instanciateQuestion($question_id)
Creates an instance of a question with a given question id.
+ Here is the call graph for this function:
+ Here is the caller graph for this function:

◆ _isComplete()

ilObjTest::_isComplete (   $obj_id)

Returns true, if a test is complete for use.

Returns
boolean True, if the test is complete for use, otherwise false public

Definition at line 1108 of file class.ilObjTest.php.

References $test.

1109  {
1110  global $tree, $ilDB, $ilPluginAdmin;
1111 
1112  $test = new ilObjTest($obj_id, false);
1113  $test->loadFromDb();
1114 
1115  require_once 'Modules/Test/classes/class.ilTestQuestionSetConfigFactory.php';
1116  $testQuestionSetConfigFactory = new ilTestQuestionSetConfigFactory($tree, $ilDB, $ilPluginAdmin, $test);
1117 
1118  return $test->isComplete( $testQuestionSetConfigFactory->getQuestionSetConfig() );
1119  }
$test
Definition: Utf8Test.php:85

◆ _lookupAnonymity()

ilObjTest::_lookupAnonymity (   $a_obj_id)

Returns the anonymity status of a test with a given object id.

Parameters
int$a_obj_idThe object id of the test object
Returns
integer The value for the anonymity status (0 = personalized, 1 = anonymized) public

Definition at line 9240 of file class.ilObjTest.php.

References $result, and $row.

Referenced by ilObjTestAccess\_getParticipantData(), assJavaAppletGUI\getSolutionOutput(), assJavaAppletGUI\getTestOutput(), and ilTestLP\isAnonymized().

9241  {
9242  global $ilDB;
9243 
9244  $result = $ilDB->queryF("SELECT anonymity FROM tst_tests WHERE obj_fi = %s",
9245  array('integer'),
9246  array($a_obj_id)
9247  );
9248  while($row = $ilDB->fetchAssoc($result))
9249  {
9250  return $row['anonymity'];
9251  }
9252  return 0;
9253  }
$result
+ Here is the caller graph for this function:

◆ _lookupAuthor()

ilObjTest::_lookupAuthor (   $obj_id)

Gets the authors name of the ilObjTest object.

Returns
string The string containing the name of the test author public
See also
$author

Definition at line 6890 of file class.ilObjTest.php.

References ilObject\$id.

Referenced by assQuestion\getInstances().

6891  {
6892  $author = array();
6893  include_once "./Services/MetaData/classes/class.ilMD.php";
6894  $md =& new ilMD($obj_id, 0, "tst");
6895  $md_life =& $md->getLifecycle();
6896  if ($md_life)
6897  {
6898  $ids =& $md_life->getContributeIds();
6899  foreach ($ids as $id)
6900  {
6901  $md_cont =& $md_life->getContribute($id);
6902  if (strcmp($md_cont->getRole(), "Author") == 0)
6903  {
6904  $entids =& $md_cont->getEntityIds();
6905  foreach ($entids as $entid)
6906  {
6907  $md_ent =& $md_cont->getEntity($entid);
6908  array_push($author, $md_ent->getEntity());
6909  }
6910  }
6911  }
6912  }
6913  return join($author, ",");
6914  }
+ Here is the caller graph for this function:

◆ _lookupFinishedUserTests()

static ilObjTest::_lookupFinishedUserTests (   $a_user_id)
static

Gather all finished tests for user.

Parameters
int$a_user_id
Returns
array(test id => passed)

Definition at line 10649 of file class.ilObjTest.php.

References $result, and $row.

10650  {
10651  global $ilDB;
10652 
10653  $result = $ilDB->queryF("SELECT test_fi,MAX(pass) AS pass FROM tst_active".
10654  " JOIN tst_pass_result ON (tst_pass_result.active_fi = tst_active.active_id)".
10655  " WHERE user_fi=%s".
10656  " GROUP BY test_fi",
10657  array('integer', 'integer'),
10658  array($a_user_id, 1)
10659  );
10660  $all = array();
10661  while($row = $ilDB->fetchAssoc($result))
10662  {
10663  $obj_id = self::_getObjectIDFromTestID($row["test_fi"]);
10664  $all[$obj_id] = (bool)$row["pass"];
10665  }
10666  return $all;
10667  }
$result

◆ _lookupRandomTest()

static ilObjTest::_lookupRandomTest (   $a_obj_id)
static

Returns the fact wether the test with passed obj id is a random questions test or not.

Parameters
integer$a_obj_id
Returns
boolean $isRandomTest
Deprecated:

Definition at line 11546 of file class.ilObjTest.php.

Referenced by ilCourseObjectiveQuestionAssignmentTableGUI\parse().

11547  {
11548  return self::lookupQuestionSetType($a_obj_id) == self::QUESTION_SET_TYPE_RANDOM;
11549  }
+ Here is the caller graph for this function:

◆ _lookupRandomTestFromActiveId()

ilObjTest::_lookupRandomTestFromActiveId (   $active_id)

Returns the random status of a test with a given object id.

Parameters
int$a_obj_idThe object id of the test object
Returns
integer The value for the anonymity status (0 = no random, 1 = random) public
Deprecated:

Definition at line 9291 of file class.ilObjTest.php.

References $result, and $row.

9292  {
9293  throw new Exception(__METHOD__.' is deprecated ... use ilObjTest::lookupQuestionSetTypeByActiveId() instead!');
9294 
9295  global $ilDB;
9296 
9297  $result = $ilDB->queryF("SELECT tst_tests.random_test FROM tst_tests, tst_active WHERE tst_active.active_id = %s AND tst_active.test_fi = tst_tests.test_id",
9298  array('integer'),
9299  array($active_id)
9300  );
9301  while($row = $ilDB->fetchAssoc($result))
9302  {
9303  return $row['random_test'];
9304  }
9305  return 0;
9306  }
$result

◆ _lookupTestObjIdForQuestionId()

ilObjTest::_lookupTestObjIdForQuestionId (   $a_q_id)

Get test Object ID for question ID.

Definition at line 9976 of file class.ilObjTest.php.

References $result.

Referenced by ilObjMediaObject\getParentObjectIdForUsage().

9977  {
9978  global $ilDB;
9979 
9980  $result = $ilDB->queryF("SELECT t.obj_fi obj_id FROM tst_test_question q, tst_tests t WHERE q.test_fi = t.test_id AND q.question_fi = %s",
9981  array('integer'),
9982  array($a_q_id)
9983  );
9984  $rec = $ilDB->fetchAssoc($result);
9985  return $rec["obj_id"];
9986  }
$result
+ Here is the caller graph for this function:

◆ _setImportDirectory()

ilObjTest::_setImportDirectory (   $a_import_dir = null)

set import directory

Definition at line 930 of file class.ilObjTest.php.

References $_SESSION.

Referenced by ilTestImporter\importXmlRepresentation(), ilObjQuestionPoolGUI\uploadQplObject(), and ilObjTestGUI\uploadTstObject().

931  {
932  if (strlen($a_import_dir))
933  {
934  $_SESSION["tst_import_dir"] = $a_import_dir;
935  }
936  else
937  {
938  unset($_SESSION["tst_import_dir"]);
939  }
940  }
< a tabindex="-1" style="border-style: none;" href="#" title="Refresh Image" onclick="document.getElementById('siimage').src = './securimage_show.php?sid=' + Math.random(); this.blur(); return false">< img src="./images/refresh.png" alt="Reload Image" height="32" width="32" onclick="this.blur()" align="bottom" border="0"/></a >< br/>< strong > Enter Code *if($_SERVER['REQUEST_METHOD']=='POST' &&@ $_POST['do']=='contact') $_SESSION['ctform']['success']
+ Here is the caller graph for this function:

◆ addDefaults()

ilObjTest::addDefaults (   $a_name)

Adds the defaults of this test to the test defaults.

Parameters
string$a_nameThe name of the test defaults public

Definition at line 9448 of file class.ilObjTest.php.

References $ilUser, areObligationsEnabled(), getActivationEndingTime(), getActivationStartingTime(), getActivationVisibility(), getAllowedUsers(), getAllowedUsersTimeGap(), getAnonymity(), getAnswerFeedback(), getAnswerFeedbackPoints(), getAutosave(), getAutosaveIval(), getCharSelectorAvailability(), getCharSelectorDefinition(), getCountSystem(), getCustomStyle(), getECTSFX(), getECTSGrades(), getECTSOutput(), getEnableArchiving(), getEnableExamview(), getEnableProcessingTime(), getEndingTime(), getExportSettings(), getFinalStatement(), getFixedParticipants(), getForceJS(), getHighscoreAchievedTS(), getHighscoreAnon(), getHighscoreEnabled(), getHighscoreHints(), getHighscoreOwnTable(), getHighscorePercentage(), getHighscoreScore(), getHighscoreTopNum(), getHighscoreTopTable(), getHighscoreWTime(), getInstantFeedbackSolution(), getIntroduction(), getKiosk(), getListOfQuestionsSettings(), getMailNotification(), getMailNotificationType(), getMCScoring(), getNrOfTries(), getPassScoring(), getPassword(), getPoolUsage(), getProcessingTime(), getQuestionSetType(), getRedirectionMode(), getRedirectionUrl(), getReportingDate(), getResetProcessingTime(), getResultsPresentation(), getScoreCutting(), getScoreReporting(), getSequenceSettings(), getShowCancel(), getShowExamviewHtml(), getShowExamviewPdf(), getShowFinalStatement(), getShowInfo(), getShowMarker(), getShuffleQuestions(), getSignSubmission(), getSpecificAnswerFeedback(), getStartingTime(), getTitleOutput(), getUsePreviousAnswers(), isActivationLimited(), isBestSolutionPrintedWithResult(), isOfferingQuestionHintsEnabled(), isPassDeletionAllowed(), isShowExamIdInTestPassEnabled(), and isShowExamIdInTestResultsEnabled().

9449  {
9450  global $ilDB;
9451  global $ilUser;
9452  $testsettings = array(
9453  "TitleOutput" => $this->getTitleOutput(),
9454  "PassScoring" => $this->getPassScoring(),
9455  "Introduction" => $this->getIntroduction(),
9456  "FinalStatement" => $this->getFinalStatement(),
9457  "ShowInfo" => $this->getShowInfo(),
9458  "ForceJS" => $this->getForceJS(),
9459  "CustomStyle" => $this->getCustomStyle(),
9460  "ShowFinalStatement" => $this->getShowFinalStatement(),
9461  "SequenceSettings" => $this->getSequenceSettings(),
9462  "ScoreReporting" => $this->getScoreReporting(),
9463  "ScoreCutting" => $this->getScoreCutting(),
9464  'SpecificAnswerFeedback' => $this->getSpecificAnswerFeedback(),
9465  'PrintBsWithRes' => (int)$this->isBestSolutionPrintedWithResult(),
9466  "InstantFeedbackSolution" => $this->getInstantFeedbackSolution(),
9467  "AnswerFeedback" => $this->getAnswerFeedback(),
9468  "AnswerFeedbackPoints" => $this->getAnswerFeedbackPoints(),
9469  "ResultsPresentation" => $this->getResultsPresentation(),
9470  "Anonymity" => $this->getAnonymity(),
9471  "ShowCancel" => $this->getShowCancel(),
9472  "ShowMarker" => $this->getShowMarker(),
9473  "ReportingDate" => $this->getReportingDate(),
9474  "NrOfTries" => $this->getNrOfTries(),
9475  "Shuffle" => $this->getShuffleQuestions(),
9476  "Kiosk" => $this->getKiosk(),
9477  "UsePreviousAnswers" => $this->getUsePreviousAnswers(),
9478  "ProcessingTime" => $this->getProcessingTime(),
9479  "EnableProcessingTime" => $this->getEnableProcessingTime(),
9480  "ResetProcessingTime" => $this->getResetProcessingTime(),
9481  "StartingTime" => $this->getStartingTime(),
9482  "EndingTime" => $this->getEndingTime(),
9483  "ECTSOutput" => $this->getECTSOutput(),
9484  "ECTSFX" => $this->getECTSFX(),
9485  "ECTSGrades" => $this->getECTSGrades(),
9486  "questionSetType" => $this->getQuestionSetType(),
9487  "CountSystem" => $this->getCountSystem(),
9488  "MCScoring" => $this->getMCScoring(),
9489  "mailnotification" => $this->getMailNotification(),
9490  "mailnottype" => $this->getMailNotificationType(),
9491  "exportsettings" => $this->getExportSettings(),
9492  "ListOfQuestionsSettings" => $this->getListOfQuestionsSettings(),
9493  'obligations_enabled' => (int)$this->areObligationsEnabled(),
9494  'offer_question_hints' => (int)$this->isOfferingQuestionHintsEnabled(),
9495  'pass_deletion_allowed' => (int)$this->isPassDeletionAllowed(),
9496  'enable_examview' => $this->getEnableExamview(),
9497  'show_examview_html' => $this->getShowExamviewHtml(),
9498  'show_examview_pdf' => $this->getShowExamviewPdf(),
9499  'char_selector_availability' => $this->getCharSelectorAvailability(),
9500  'char_selector_definition' => $this->getCharSelectorDefinition(),
9501  'redirection_mode' => $this->getRedirectionMode(),
9502  'redirection_url' => $this->getRedirectionUrl(),
9503  'sign_submission' => $this->getSignSubmission(),
9504  'autosave' => (int)$this->getAutosave(),
9505  'autosave_ival' => (int)$this->getAutosaveIval(),
9506  'examid_in_test_pass' => (int)$this->isShowExamIdInTestPassEnabled(),
9507  'examid_in_test_res' => (int)$this->isShowExamIdInTestResultsEnabled(),
9508 
9509  'enable_archiving' => (int)$this->getEnableArchiving(),
9510  'password' => (string)$this->getPassword(),
9511  'fixed_participants' => $this->getFixedParticipants(),
9512  'allowedusers' => $this->getAllowedUsers(),
9513  'alloweduserstimegap' => $this->getAllowedUsersTimeGap(),
9514  'pool_usage' => $this->getPoolUsage(),
9515  'activation_limited' => $this->isActivationLimited(),
9516  'activation_start_time' => $this->getActivationStartingTime(),
9517  'activation_end_time' => $this->getActivationEndingTime(),
9518  'activation_visibility' => $this->getActivationVisibility(),
9519  'highscore_enabled' => $this->getHighscoreEnabled(),
9520  'highscore_anon' => $this->getHighscoreAnon(),
9521  'highscore_achieved_ts' => $this->getHighscoreAchievedTS(),
9522  'highscore_score' => $this->getHighscoreScore(),
9523  'highscore_percentage' => $this->getHighscorePercentage(),
9524  'highscore_hints' => $this->getHighscoreHints(),
9525  'highscore_wtime' => $this->getHighscoreWTime(),
9526  'highscore_own_table' => $this->getHighscoreOwnTable(),
9527  'highscore_top_table' => $this->getHighscoreTopTable(),
9528  'highscore_top_num' => $this->getHighscoreTopNum(),
9529  'use_previous_answers' => (string)$this->getUsePreviousAnswers()
9530  );
9531  $next_id = $ilDB->nextId('tst_test_defaults');
9532  $ilDB->insert(
9533  'tst_test_defaults',
9534  array(
9535  'test_defaults_id' => array('integer', $next_id),
9536  'name' => array('text', $a_name),
9537  'user_fi' => array('integer', $ilUser->getId()),
9538  'defaults' => array('clob', serialize($testsettings)),
9539  'marks' => array('clob', serialize($this->mark_schema)),
9540  'tstamp' => array('integer', time())
9541  )
9542  );
9543  }
getScoreReporting()
Gets the score reporting of the ilObjTest object.
getHighscoreOwnTable()
Gets if the own rankings table should be shown.
getECTSOutput()
Indicates if ECTS grades output is presented in this test.
getFixedParticipants()
Returns the fixed participants status.
getReportingDate()
Gets the reporting date of the ilObjTest object.
getCustomStyle()
Get the custom style.
getResultsPresentation()
Returns the combined results presentation value.
isPassDeletionAllowed()
getter for the test setting passDeletionAllowed
isShowExamIdInTestPassEnabled()
getMailNotification()
Get mail notification settings.
getEnableProcessingTime()
Returns the state of the processing time (enabled/disabled)
getHighscoreAchievedTS()
Returns if date and time of the scores achievement should be displayed.
getListOfQuestionsSettings()
Returns the settings for the list of questions options in the test properties This could contain one ...
getShowInfo()
Gets whether the complete information page is shown or the required data only.
getAnonymity()
Returns the anonymity status of the test.
getShuffleQuestions()
Returns the status of the shuffle_questions variable.
isShowExamIdInTestResultsEnabled()
getHighscoreWTime()
Gets if the column with the workingtime should be shown.
getHighscoreTopTable()
Gets, if the top-rankings table should be shown.
areObligationsEnabled()
returns the fact wether obligations are enabled or not
getSequenceSettings()
Gets the sequence settings of the ilObjTest object SEQUENCE SETTING = POSTPONING ENABLED !! ...
getHighscorePercentage()
Gets if the percentage column should be shown.
getCountSystem()
Gets the count system for the calculation of points.
getIntroduction()
Gets the introduction text of the ilObjTest object.
getHighscoreHints()
Gets, if the column with the number of requested hints should be shown.
getResetProcessingTime()
Returns wheather the processing time should be reset or not.
getHighscoreAnon()
Gets if the highscores should be anonymized per setting.
getShowMarker()
Returns wheather the marker button is shown or not.
getAnswerFeedback()
Returns 1 if generic answer feedback is activated.
getTitleOutput()
Returns the value of the title_output status.
getUsePreviousAnswers()
Returns if the previous answers should be shown for a learner.
getShowFinalStatement()
Returns whether the final statement should be shown or not.
getProcessingTime()
Returns the processing time for the test.
isOfferingQuestionHintsEnabled()
returns the fact wether offering hints is enabled or not
isBestSolutionPrintedWithResult()
getAnswerFeedbackPoints()
Returns 1 if answer specific feedback as reached points is activated.
getStartingTime()
Returns the starting time of the test.
getInstantFeedbackSolution()
Returns 1 if the correct solution will be shown after answering a question.
getFinalStatement()
Gets the final statement.
getPassword()
Returns the password for test access.
getNrOfTries()
Returns the nr of tries for the test.
getQuestionSetType()
getter for question set type
& getECTSGrades()
Returns the ECTS grades.
getEndingTime()
Returns the ending time of the test.
global $ilUser
Definition: imgupload.php:15
getScoreCutting()
Determines if the score of a question should be cut at 0 points or the score of the whole test...
getECTSFX()
Returns the ECTS FX grade.
getShowCancel()
Returns wheather the cancel test button is shown or not.
getHighscoreScore()
Gets if the score column should be shown.
getMCScoring()
Gets the scoring type for multiple choice questions.
getHighscoreEnabled()
Gets the setting which determines if the highscore feature is enabled.
getKiosk()
Returns the kiosk mode.
getForceJS()
Gets whether JavaScript should be forced for tests.
getHighscoreTopNum($a_retval=10)
Gets the number of entries which are to be shown in the top-rankings table.
getPassScoring()
Gets the pass scoring type.
+ Here is the call graph for this function:

◆ addExtraTime()

ilObjTest::addExtraTime (   $active_id,
  $minutes 
)

Definition at line 11265 of file class.ilObjTest.php.

References $result, $row, ilObjAssessmentFolder\_enabledAssessmentLogging(), ilObjAssessmentFolder\_getLogLanguage(), getTestId(), and logAction().

11266  {
11267  global $ilDB;
11268 
11269  $participants = array();
11270  if ($active_id == 0)
11271  {
11272  $result = $ilDB->queryF("SELECT active_id FROM tst_active WHERE test_fi = %s",
11273  array('integer'),
11274  array($this->getTestId())
11275  );
11276  while ($row = $ilDB->fetchAssoc($result))
11277  {
11278  array_push($participants, $row['active_id']);
11279  }
11280  }
11281  else
11282  {
11283  array_push($participants, $active_id);
11284  }
11285  foreach ($participants as $active_id)
11286  {
11287  $result = $ilDB->queryF("SELECT active_fi FROM tst_addtime WHERE active_fi = %s",
11288  array('integer'),
11289  array($active_id)
11290  );
11291  if ($result->numRows() > 0)
11292  {
11293  $ilDB->manipulateF("DELETE FROM tst_addtime WHERE active_fi = %s",
11294  array('integer'),
11295  array($active_id)
11296  );
11297  }
11298 
11299  $ilDB->manipulateF("UPDATE tst_active SET tries = %s, submitted = %s, submittimestamp = %s WHERE active_id = %s",
11300  array('integer','integer','timestamp','integer'),
11301  array(0, 0, NULL, $active_id)
11302  );
11303 
11304  $ilDB->manipulateF("INSERT INTO tst_addtime (active_fi, additionaltime, tstamp) VALUES (%s, %s, %s)",
11305  array('integer','integer','integer'),
11306  array($active_id, $minutes, time())
11307  );
11308 
11309  require_once 'Modules/Test/classes/class.ilObjAssessmentFolder.php';
11311  {
11312  $this->logAction(sprintf($this->lng->txtlng("assessment", "log_added_extratime", ilObjAssessmentFolder::_getLogLanguage()), $minutes, $active_id));
11313  }
11314  }
11315  }
logAction($logtext="", $question_id="")
Logs an action into the Test&Assessment log.
$result
getTestId()
Gets the database id of the additional test data.
_enabledAssessmentLogging()
check wether assessment logging is enabled or not
_getLogLanguage()
retrieve the log language for assessment logging
+ Here is the call graph for this function:

◆ addQTIMaterial()

ilObjTest::addQTIMaterial ( $a_xml_writer,
  $a_material 
)

Creates a QTI material tag from a plain text or xhtml text.

Parameters
object$a_xml_writerReference to the ILIAS XML writer
string$a_materialplain text or html text containing the material
Returns
string QTI material tag public

Definition at line 9028 of file class.ilObjTest.php.

References $mobs, ilObjMediaObject\_exists(), ilObjMediaObject\_getMobsOfObject(), ilRTE\_replaceMediaObjectImageSrc(), ilObject\getId(), and isHTML().

Referenced by toXML().

9029  {
9030  include_once "./Services/RTE/classes/class.ilRTE.php";
9031  include_once("./Services/MediaObjects/classes/class.ilObjMediaObject.php");
9032 
9033  $a_xml_writer->xmlStartTag("material");
9034  $attrs = array(
9035  "texttype" => "text/plain"
9036  );
9037  if ($this->isHTML($a_material))
9038  {
9039  $attrs["texttype"] = "text/xhtml";
9040  }
9041  $a_xml_writer->xmlElement("mattext", $attrs, ilRTE::_replaceMediaObjectImageSrc($a_material, 0));
9042 
9043  $mobs = ilObjMediaObject::_getMobsOfObject("tst:html", $this->getId());
9044  foreach ($mobs as $mob)
9045  {
9046  $moblabel = "il_" . IL_INST_ID . "_mob_" . $mob;
9047  if (strpos($a_material, "mm_$mob") !== FALSE)
9048  {
9049  if (ilObjMediaObject::_exists($mob))
9050  {
9051  $mob_obj =& new ilObjMediaObject($mob);
9052  $imgattrs = array(
9053  "label" => $moblabel,
9054  "uri" => "objects/" . "il_" . IL_INST_ID . "_mob_" . $mob . "/" . $mob_obj->getTitle()
9055  );
9056  }
9057  $a_xml_writer->xmlElement("matimage", $imgattrs, NULL);
9058  }
9059  }
9060  $a_xml_writer->xmlEndTag("material");
9061  }
isHTML($a_text)
Checks if a given string contains HTML or not.
$mobs
getId()
get object id public
static _exists($a_id)
checks wether a lm content object with specified id exists or not
Class ilObjMediaObject.
_getMobsOfObject($a_type, $a_id, $a_usage_hist_nr=0, $a_lang="-")
get mobs of object
static _replaceMediaObjectImageSrc($a_text, $a_direction=0)
replaces image source from mob image urls with the mob id or replaces mob id with the correct image s...
+ Here is the call graph for this function:
+ Here is the caller graph for this function:

◆ allObligationsAnswered()

static ilObjTest::allObligationsAnswered (   $test_id,
  $active_id,
  $pass 
)
static

checks wether all questions marked as obligatory were answered within the test pass with given testId, activeId and pass index

public ilDB $ilDB

Parameters
integer$test_id
integer$active_id
integer$pass
Returns
boolean $allObligationsAnswered

Definition at line 11069 of file class.ilObjTest.php.

References $pass, and $row.

Referenced by ilTestPlayerAbstractGUI\finishTestCmd(), and ilTestOutputGUI\redirectQuestionCmd().

11070  {
11071  global $ilDB;
11072 
11073  $rset = $ilDB->queryF(
11074  'SELECT obligations_answered FROM tst_pass_result WHERE active_fi = %s AND pass = %s',
11075  array('integer', 'integer'),
11076  array($active_id, $pass)
11077  );
11078 
11079  if( $row = $ilDB->fetchAssoc($rset) )
11080  {
11081  return (bool)$row['obligations_answered'];
11082  }
11083 
11084  return !self::hasObligations($test_id);
11085  }
+ Here is the caller graph for this function:

◆ applyDefaults()

ilObjTest::applyDefaults (   $test_defaults)

Applies given test defaults to this test.

Parameters
array$test_defaultThe test defaults database id.
Returns
boolean TRUE if the application succeeds, FALSE otherwise

Definition at line 9552 of file class.ilObjTest.php.

References saveToDb(), setActivationEndingTime(), setActivationLimited(), setActivationStartingTime(), setActivationVisibility(), setAllowedUsers(), setAllowedUsersTimeGap(), setAnonymity(), setAnswerFeedback(), setAnswerFeedbackPoints(), setAutosave(), setAutosaveIval(), setCharSelectorAvailability(), setCharSelectorDefinition(), setCountSystem(), setCustomStyle(), setECTSFX(), setECTSGrades(), setECTSOutput(), setEnableArchiving(), setEnableExamview(), setEnableProcessingTime(), setEndingTime(), setExportSettings(), setFinalStatement(), setFixedParticipants(), setForceJS(), setHighscoreAchievedTS(), setHighscoreAnon(), setHighscoreEnabled(), setHighscoreHints(), setHighscoreOwnTable(), setHighscorePercentage(), setHighscoreScore(), setHighscoreTopNum(), setHighscoreTopTable(), setHighscoreWTime(), setInstantFeedbackSolution(), setIntroduction(), setKiosk(), setListOfQuestionsSettings(), setMailNotification(), setMailNotificationType(), setMCScoring(), setNrOfTries(), setObligationsEnabled(), setOfferingQuestionHintsEnabled(), setPassDeletionAllowed(), setPassScoring(), setPassword(), setPoolUsage(), setPrintBestSolutionWithResult(), setProcessingTime(), setQuestionSetType(), setRedirectionMode(), setRedirectionUrl(), setReportingDate(), setResetProcessingTime(), setResultsPresentation(), setScoreCutting(), setScoreReporting(), setSequenceSettings(), setShowCancel(), setShowExamIdInTestPassEnabled(), setShowExamIdInTestResultsEnabled(), setShowExamviewHtml(), setShowExamviewPdf(), setShowFinalStatement(), setShowInfo(), setShowMarker(), setShuffleQuestions(), setSignSubmission(), setSpecificAnswerFeedback(), setStartingTime(), setTitleOutput(), and setUsePreviousAnswers().

9553  {
9554  $testsettings = unserialize($test_defaults["defaults"]);
9555  include_once "./Modules/Test/classes/class.assMarkSchema.php";
9556  $this->mark_schema = unserialize($test_defaults["marks"]);
9557 
9558  $this->setTitleOutput($testsettings["TitleOutput"]);
9559  $this->setPassScoring($testsettings["PassScoring"]);
9560  $this->setIntroduction($testsettings["Introduction"]);
9561  $this->setFinalStatement($testsettings["FinalStatement"]);
9562  $this->setShowInfo($testsettings["ShowInfo"]);
9563  $this->setForceJS($testsettings["ForceJS"]);
9564  $this->setCustomStyle($testsettings["CustomStyle"]);
9565  $this->setShowFinalStatement($testsettings["ShowFinalStatement"]);
9566  $this->setSequenceSettings($testsettings["SequenceSettings"]);
9567  $this->setScoreReporting($testsettings["ScoreReporting"]);
9568  $this->setScoreCutting($testsettings['ScoreCutting']);
9569  $this->setSpecificAnswerFeedback($testsettings['SpecificAnswerFeedback']);
9570  $this->setPrintBestSolutionWithResult((bool)$testsettings['PrintBsWithRes']);
9571  $this->setInstantFeedbackSolution($testsettings["InstantFeedbackSolution"]);
9572  $this->setAnswerFeedback($testsettings["AnswerFeedback"]);
9573  $this->setAnswerFeedbackPoints($testsettings["AnswerFeedbackPoints"]);
9574  $this->setResultsPresentation($testsettings["ResultsPresentation"]);
9575  $this->setAnonymity($testsettings["Anonymity"]);
9576  $this->setShowCancel($testsettings["ShowCancel"]);
9577  $this->setShuffleQuestions($testsettings["Shuffle"]);
9578  $this->setShowMarker($testsettings["ShowMarker"]);
9579  $this->setReportingDate($testsettings["ReportingDate"]);
9580  $this->setNrOfTries($testsettings["NrOfTries"]);
9581  $this->setUsePreviousAnswers($testsettings["UsePreviousAnswers"]);
9582  $this->setRedirectionMode($testsettings['redirection_mode']);
9583  $this->setRedirectionUrl($testsettings['redirection_url']);
9584  $this->setProcessingTime($testsettings["ProcessingTime"]);
9585  $this->setResetProcessingTime($testsettings["ResetProcessingTime"]);
9586  $this->setEnableProcessingTime($testsettings["EnableProcessingTime"]);
9587  $this->setStartingTime($testsettings["StartingTime"]);
9588  $this->setKiosk($testsettings["Kiosk"]);
9589  $this->setEndingTime($testsettings["EndingTime"]);
9590  $this->setECTSOutput($testsettings["ECTSOutput"]);
9591  $this->setECTSFX($testsettings["ECTSFX"]);
9592  $this->setECTSGrades($testsettings["ECTSGrades"]);
9593  if( isset($testsettings["isRandomTest"]) )
9594  {
9595  if( $testsettings["isRandomTest"] )
9596  {
9597  $this->setQuestionSetType(self::QUESTION_SET_TYPE_RANDOM);
9598  }
9599  else
9600  {
9601  $this->setQuestionSetType(self::QUESTION_SET_TYPE_FIXED);
9602  }
9603  }
9604  elseif( isset($testsettings["questionSetType"]) )
9605  {
9606  $this->setQuestionSetType($testsettings["questionSetType"]);
9607  }
9608  $this->setCountSystem($testsettings["CountSystem"]);
9609  $this->setMCScoring($testsettings["MCScoring"]);
9610  $this->setMailNotification($testsettings["mailnotification"]);
9611  $this->setMailNotificationType($testsettings["mailnottype"]);
9612  $this->setExportSettings($testsettings['exportsettings']);
9613  $this->setListOfQuestionsSettings($testsettings["ListOfQuestionsSettings"]);
9614  $this->setObligationsEnabled($testsettings["obligations_enabled"]);
9615  $this->setOfferingQuestionHintsEnabled($testsettings["offer_question_hints"]);
9616  $this->setHighscoreEnabled($testsettings['highscore_enabled']);
9617  $this->setHighscoreAnon($testsettings['highscore_anon']);
9618  $this->setHighscoreAchievedTS($testsettings['highscore_achieved_ts']);
9619  $this->setHighscoreScore($testsettings['highscore_score']);
9620  $this->setHighscorePercentage($testsettings['highscore_percentage']);
9621  $this->setHighscoreHints($testsettings['highscore_hints']);
9622  $this->setHighscoreWTime($testsettings['highscore_wtime']);
9623  $this->setHighscoreOwnTable($testsettings['highscore_own_table']);
9624  $this->setHighscoreTopTable($testsettings['highscore_top_table']);
9625  $this->setHighscoreTopNum($testsettings['highscore_top_num']);
9626  $this->setPassDeletionAllowed($testsettings['pass_deletion_allowed']);
9627  if( isset($testsettings['examid_in_kiosk']) )
9628  {
9629  $this->setShowExamIdInTestPassEnabled($testsettings['examid_in_kiosk']);
9630  }
9631  else
9632  {
9633  $this->setShowExamIdInTestPassEnabled($testsettings['examid_in_test_pass']);
9634  }
9635  if( isset($testsettings['show_exam_id']) )
9636  {
9637  $this->setShowExamIdInTestResultsEnabled($testsettings['show_exam_id']);
9638  }
9639  else
9640  {
9641  $this->setShowExamIdInTestResultsEnabled($testsettings['examid_in_test_res']);
9642  }
9643  $this->setEnableExamview($testsettings['enable_examview']);
9644  $this->setShowExamviewHtml($testsettings['show_examview_html']);
9645  $this->setShowExamviewPdf($testsettings['show_examview_pdf']);
9646  $this->setEnableArchiving($testsettings['enable_archiving']);
9647  $this->setSignSubmission($testsettings['sign_submission']);
9648  $this->setCharSelectorAvailability($testsettings['char_selector_availability']);
9649  $this->setCharSelectorDefinition($testsettings['char_selector_definition']);
9650 
9651  $this->setRedirectionMode($testsettings['redirection_mode']);
9652  $this->setRedirectionUrl($testsettings['redirection_url']);
9653 
9654  $this->setAutosave($testsettings['autosave']);
9655  $this->setAutosaveIval($testsettings['autosave_ival']);
9656  $this->setShowExamIdInTestResultsEnabled((int)$testsettings['examid_in_test_res']);
9657  $this->setPassword($testsettings['password']);
9658  $this->setFixedParticipants($testsettings['fixed_participants'] );
9659  $this->setAllowedUsers($testsettings['allowedusers']);
9660  $this->setAllowedUsersTimeGap($testsettings['alloweduserstimegap']);
9661  $this->setUsePreviousAnswers($testsettings['use_previous_answers']);
9662  $this->setPoolUsage($testsettings['pool_usage']);
9663  $this->setActivationLimited($testsettings['activation_limited']);
9664  $this->setActivationStartingTime($testsettings['activation_start_time']);
9665  $this->setActivationEndingTime($testsettings['activation_end_time']);
9666  $this->setActivationVisibility($testsettings['activation_visibility']);
9667 
9668  $this->saveToDb();
9669 
9670  return true;
9671  }
setStartingTime($starting_time=NULL)
Sets the starting time in database timestamp format for the test.
setAllowedUsers($a_allowed_users)
setAnswerFeedback($answer_feedback=0)
Sets the generic feedback for the test Use setGenericAnswerFeedback instead.
setECTSFX($a_ects_fx)
Sets the ECTS FX grade.
setHighscoreTopTable($a_top_table)
Sets if the top-rankings table should be shown.
setPassScoring($a_pass_scoring=SCORE_LAST_PASS)
Sets the pass scoring.
setRedirectionUrl($redirection_url=NULL)
setMailNotification($a_notification)
Set mail notification settings.
saveToDb($properties_only=FALSE)
Saves a ilObjTest object to a database.
setAutosave($autosave)
setEnableExamview($enable_examview)
setPassDeletionAllowed($passDeletionAllowed)
setter for the test setting passDeletionAllowed
setShowExamIdInTestPassEnabled($show_exam_id_in_test_pass_enabled)
setShowExamviewPdf($show_examview_pdf)
setRedirectionMode($redirection_mode=0)
setQuestionSetType($questionSetType)
setter for question set type
setECTSOutput($a_ects_output)
Enables/Disables ECTS grades output for this test.
setReportingDate($reporting_date)
Sets the reporting date of the ilObjTest object.
setShuffleQuestions($a_shuffle)
Sets the status of the shuffle_questions variable.
setFixedParticipants($a_value=1)
Sets the fixed participants status.
setCharSelectorDefinition($definition='')
setHighscoreScore($a_score)
Sets if the actual score should be displayed.
setHighscoreWTime($a_wtime)
Sets if the workingtime of the scores should be shown.
setFinalStatement($a_statement="")
Sets the final statement text of the ilObjTest object.
setScoreCutting($a_score_cutting=SCORE_CUT_QUESTION)
Sets the type of score cutting.
setEndingTime($ending_time=NULL)
Sets the ending time in database timestamp format for the test.
setResetProcessingTime($reset=0)
Sets wheather the processing time should be reset or not.
setCharSelectorAvailability($availability)
setShowMarker($a_value=1)
Sets the marker button status.
setActivationLimited($a_value)
setSpecificAnswerFeedback($specific_answer_feedback)
setMailNotificationType($a_type)
setObligationsEnabled($obligationsEnabled=true)
sets obligations enabled/disabled
setHighscoreOwnTable($a_own_table)
Sets if the table with the own ranking should be shown.
setTitleOutput($title_output=0)
Sets the status of the title output.
setPoolUsage($usage)
setCustomStyle($a_customStyle=NULL)
Set the custom style.
setSignSubmission($sign_submission)
setNrOfTries($nr_of_tries=0)
Sets the nr of tries for the test.
setScoreReporting($score_reporting=0)
Sets the score reporting of the ilObjTest object.
setAnswerFeedbackPoints($answer_feedback_points=0)
Sets the answer specific feedback of reached points for the test.
setShowCancel($a_value=1)
Sets the cancel test button status.
setAutosaveIval($autosave_ival)
setProcessingTime($processing_time="00:00:00")
Sets the processing time for the test.
setCountSystem($a_count_system=COUNT_PARTIAL_SOLUTIONS)
Sets the count system for the calculation of points.
setExportSettings($a_settings)
setHighscoreTopNum($a_top_num)
Sets the number of entries which are to be shown in the top-rankings table.
setActivationVisibility($a_value)
setShowInfo($a_info=1)
Set whether the complete information page is shown or the required data only.
setInstantFeedbackSolution($instant_feedback=0)
Sets the instant feedback for the solution.
setAllowedUsersTimeGap($a_allowed_users_time_gap)
setECTSGrades($a_ects_grades)
Sets the ECTS grades.
setAnonymity($a_value=0)
Sets the anonymity status of the test.
setKiosk($kiosk=0)
Sets the kiosk mode for the test.
setUsePreviousAnswers($use_previous_answers=1)
Sets the status of the visibility of previous learner answers.
setResultsPresentation($a_results_presentation=3)
Sets the combined results presentation value.
setForceJS($a_js=1)
Set whether JavaScript should be forced for tests.
setHighscoreHints($a_hints)
Sets if the number of requested hints should be shown.
setEnableProcessingTime($enable=0)
Sets the processing time enabled or disabled.
setHighscoreAchievedTS($a_achieved_ts)
Sets if the date and time of the scores achievement should be displayed.
setEnableArchiving($enable_archiving)
setShowExamviewHtml($show_examview_html)
setOfferingQuestionHintsEnabled($offeringQuestionHintsEnabled)
sets offering question hints enabled/disabled
setPrintBestSolutionWithResult($status)
setMCScoring($a_mc_scoring=SCORE_ZERO_POINTS_WHEN_UNANSWERED)
Sets the multiple choice scoring.
setHighscoreAnon($a_anon)
Sets if the highscores should be anonymized.
setActivationStartingTime($starting_time=NULL)
setShowExamIdInTestResultsEnabled($show_exam_id_in_test_results_enabled)
setIntroduction($introduction="")
Sets the introduction text of the ilObjTest object.
setHighscoreEnabled($a_enabled)
Sets if the highscore feature should be enabled.
setHighscorePercentage($a_percentage)
Sets if the percentages of the scores pass should be shown.
setActivationEndingTime($ending_time=NULL)
setShowFinalStatement($show=0)
Sets whether the final statement should be shown or not.
setSequenceSettings($sequence_settings=0)
Sets the sequence settings of the ilObjTest object.
setPassword($a_password=NULL)
Sets the password for test access.
setListOfQuestionsSettings($a_value=0)
Sets the settings for the list of questions options in the test properties This could contain one of ...
+ Here is the call graph for this function:

◆ areObligationsEnabled()

ilObjTest::areObligationsEnabled ( )

returns the fact wether obligations are enabled or not

Returns
boolean

Definition at line 11011 of file class.ilObjTest.php.

References $obligationsEnabled.

Referenced by addDefaults(), createQuestionGUI(), saveToDb(), and toXML().

11012  {
11013  return (bool)$this->obligationsEnabled;
11014  }
+ Here is the caller graph for this function:

◆ buildExamId()

static ilObjTest::buildExamId (   $active_id,
  $pass 
)
static
Parameters
$active_id
$pass
$test_obj_id
Returns
array

Move this to a proper place.

Definition at line 11385 of file class.ilObjTest.php.

References $ilSetting, and $pass.

Referenced by assQuestion\_updateTestResultCache(), and ilTestPlayerAbstractGUI\getKioskHead().

11386  {
11388  global $ilSetting;
11389 
11390  $inst_id = $ilSetting->get( 'inst_id', null );
11391 
11392  $obj_id = self::_getObjectIDFromActiveID($active_id);
11393 
11394  $examId = 'I' . $inst_id . '_T' . $obj_id . '_A' . $active_id . '_P' . $pass;
11395 
11396  return $examId;
11397  }
global $ilSetting
Definition: privfeed.php:40
+ Here is the caller graph for this function:

◆ buildName()

ilObjTest::buildName (   $user_id,
  $firstname,
  $lastname,
  $title 
)

Builds a user name for the output depending on test type and existence of the user.

Parameters
int$user_idThe database ID of the user
string$firstnameThe first name of the user
string$lastnameThe last name of the user
string$titleThe title of the user
Returns
string The output name of the user public

Definition at line 5215 of file class.ilObjTest.php.

References ilObject\$title, and getAnonymity().

5216  {
5217  $name = "";
5218  if (strlen($firstname.$lastname.$title) == 0)
5219  {
5220  $name = $this->lng->txt("deleted_user");
5221  }
5222  else
5223  {
5224  if ($user_id == ANONYMOUS_USER_ID)
5225  {
5226  $name = $lastname;
5227  }
5228  else
5229  {
5230  $name = trim($lastname . ", " . $firstname . " " . $title);
5231  }
5232  if ($this->getAnonymity())
5233  {
5234  $name = $this->lng->txt("anonymous");
5235  }
5236  }
5237  return $name;
5238  }
getAnonymity()
Returns the anonymity status of the test.
+ Here is the call graph for this function:

◆ canEditMarks()

ilObjTest::canEditMarks ( )

Definition at line 8147 of file class.ilObjTest.php.

References $total, evalTotalPersons(), and getReportingDate().

8148  {
8149  $total = $this->evalTotalPersons();
8150  if ($total > 0)
8151  {
8152  if ($this->getReportingDate())
8153  {
8154  if (preg_match("/(\d{4})(\d{2})(\d{2})(\d{2})(\d{2})(\d{2})/", $this->getReportingDate(), $matches))
8155  {
8156  $epoch_time = mktime($matches[4], $matches[5], $matches[6], $matches[2], $matches[3], $matches[1]);
8157  $now = mktime();
8158  if ($now < $epoch_time)
8159  {
8160  return true;
8161  }
8162  }
8163  }
8164  return false;
8165  }
8166  else
8167  {
8168  return true;
8169  }
8170  }
getReportingDate()
Gets the reporting date of the ilObjTest object.
evalTotalPersons()
Returns the number of persons who started the test.
+ Here is the call graph for this function:

◆ canShowCertificate()

ilObjTest::canShowCertificate (   $testSession,
  $user_id,
  $active_id 
)

Checks whether the certificate button could be shown on the info page or not.

public

Definition at line 10033 of file class.ilObjTest.php.

References $query, $result, $row, canShowTestResults(), getCertificateVisibility(), and getPassed().

10034  {
10035  if ($this->canShowTestResults($testSession, $user_id))
10036  {
10037  include_once "./Services/Certificate/classes/class.ilCertificate.php";
10038  include_once "./Modules/Test/classes/class.ilTestCertificateAdapter.php";
10039  $cert = new ilCertificate(new ilTestCertificateAdapter($this));
10040  if ($cert->isComplete())
10041  {
10042  $vis = $this->getCertificateVisibility();
10043  $showcert = FALSE;
10044  switch ($vis)
10045  {
10046  case 0:
10047  $showcert = TRUE;
10048  break;
10049  case 1:
10050  if ($this->getPassed($active_id))
10051  {
10052  $showcert = TRUE;
10053  }
10054  break;
10055  case 2:
10056  $showcert = FALSE;
10057  break;
10058  }
10059  if ($showcert)
10060  {
10061  return TRUE;
10062  }
10063  else
10064  {
10065  return FALSE;
10066  }
10067  }
10068  else
10069  {
10070  return FALSE;
10071  }
10072  }
10073  else
10074  {
10075  return FALSE;
10076  }
10077  }
getCertificateVisibility()
Returns the visibility settings of the certificate.
canShowTestResults($testSession, $user_id)
getPassed($active_id)
Create PDF certificates.
+ Here is the call graph for this function:

◆ canShowSolutionPrintview()

ilObjTest::canShowSolutionPrintview (   $user_id = NULL)

Calculates if a user may see the solution printview of his/her test results.

Returns
boolean TRUE if the user may see the printview, FALSE otherwise public

Definition at line 8752 of file class.ilObjTest.php.

References getShowSolutionPrintview().

8753  {
8754  return $this->getShowSolutionPrintview();
8755  }
getShowSolutionPrintview()
Returns if the solution printview should be presented to the user or not.
+ Here is the call graph for this function:

◆ canShowTestResults()

ilObjTest::canShowTestResults (   $testSession,
  $user_id 
)

Definition at line 8122 of file class.ilObjTest.php.

References $result, canViewResults(), endingTimeReached(), getActiveIdOfUser(), getScoreReporting(), getStartingTimeOfUser(), isMaxProcessingTimeReached(), isTestFinishedToViewResults(), and REPORT_AFTER_TEST.

Referenced by canShowCertificate().

8123  {
8124  $active_id = $this->getActiveIdOfUser($user_id);
8125  if ($active_id > 0)
8126  {
8127  $starting_time = $this->getStartingTimeOfUser($active_id);
8128  }
8129  $notimeleft = FALSE;
8130  if ($starting_time !== FALSE)
8131  {
8132  if ($this->isMaxProcessingTimeReached($starting_time, $active_id))
8133  {
8134  $notimeleft = TRUE;
8135  }
8136  }
8137  $result = TRUE;
8138  if (!$this->isTestFinishedToViewResults($active_id, $testSession->getPass()) && ($this->getScoreReporting() == REPORT_AFTER_TEST))
8139  {
8140  $result = FALSE;
8141  }
8142  if (($this->endingTimeReached()) || $notimeleft) $result = TRUE;
8143  $result = $result & $this->canViewResults();
8144  return $result;
8145  }
getScoreReporting()
Gets the score reporting of the ilObjTest object.
const REPORT_AFTER_TEST
$result
getActiveIdOfUser($user_id="", $anonymous_id="")
Gets the active id of a given user.
isMaxProcessingTimeReached($starting_time, $active_id)
Returns whether the maximum processing time for a test is reached or not.
canViewResults()
Returns true, if the test results can be viewed.
getStartingTimeOfUser($active_id, $pass=null)
Returns the unix timestamp of the time a user started a test.
isTestFinishedToViewResults($active_id, $currentpass)
Returns true if an active user completed a test pass and did not start a new pass.
endingTimeReached()
Returns true if the ending time of a test is reached An ending time is not available for self assessm...
+ Here is the call graph for this function:
+ Here is the caller graph for this function:

◆ canViewResults()

ilObjTest::canViewResults ( )

Returns true, if the test results can be viewed.

Returns
boolean True, if the test results can be viewed, else false public

Definition at line 8103 of file class.ilObjTest.php.

References $result, getReportingDate(), and getScoreReporting().

Referenced by canShowTestResults().

8104  {
8105  $result = true;
8106  if ($this->getScoreReporting() == 4) return false;
8107  if ($this->getReportingDate())
8108  {
8109  if (preg_match("/(\d{4})(\d{2})(\d{2})(\d{2})(\d{2})(\d{2})/", $this->getReportingDate(), $matches))
8110  {
8111  $epoch_time = mktime($matches[4], $matches[5], $matches[6], $matches[2], $matches[3], $matches[1]);
8112  $now = mktime();
8113  if ($now < $epoch_time)
8114  {
8115  $result = false;
8116  }
8117  }
8118  }
8119  return $result;
8120  }
getScoreReporting()
Gets the score reporting of the ilObjTest object.
getReportingDate()
Gets the reporting date of the ilObjTest object.
$result
+ Here is the call graph for this function:
+ Here is the caller graph for this function:

◆ checkMarks()

ilObjTest::checkMarks ( )

Definition at line 6785 of file class.ilObjTest.php.

6786  {
6787  return $this->mark_schema->checkMarks();
6788  }

◆ checkMaximumAllowedUsers()

ilObjTest::checkMaximumAllowedUsers ( )

Definition at line 8920 of file class.ilObjTest.php.

References $result, ilObjAssessmentFolder\_enabledAssessmentLogging(), ilObjAssessmentFolder\_getLogLanguage(), getAllowedUsers(), getAllowedUsersTimeGap(), getTestId(), and logAction().

8921  {
8922  global $ilDB;
8923 
8924  $nr_of_users = $this->getAllowedUsers();
8925  $time_gap = ($this->getAllowedUsersTimeGap()) ? $this->getAllowedUsersTimeGap() : 60;
8926  if (($nr_of_users > 0) && ($time_gap > 0))
8927  {
8928  $now = mktime();
8929  $time_border = $now - $time_gap;
8930  $str_time_border = strftime("%Y%m%d%H%M%S", $time_border);
8931  $result = $ilDB->queryF("SELECT DISTINCT tst_times.active_fi FROM tst_times, tst_active WHERE tst_times.tstamp > %s AND tst_times.active_fi = tst_active.active_id AND tst_active.test_fi = %s",
8932  array('integer', 'integer'),
8933  array($time_border, $this->getTestId())
8934  );
8935  if ($result->numRows() >= $nr_of_users)
8936  {
8937  include_once "./Modules/Test/classes/class.ilObjAssessmentFolder.php";
8939  {
8940  $this->logAction($this->lng->txtlng("assessment", "log_could_not_enter_test_due_to_simultaneous_users", ilObjAssessmentFolder::_getLogLanguage()));
8941  }
8942  return FALSE;
8943  }
8944  else
8945  {
8946  return TRUE;
8947  }
8948  }
8949  return TRUE;
8950  }
logAction($logtext="", $question_id="")
Logs an action into the Test&Assessment log.
$result
getTestId()
Gets the database id of the additional test data.
_enabledAssessmentLogging()
check wether assessment logging is enabled or not
_getLogLanguage()
retrieve the log language for assessment logging
+ Here is the call graph for this function:

◆ cleanupMediaobjectUsage()

ilObjTest::cleanupMediaobjectUsage ( )

Cleans up the media objects for all text fields in a test which are using an RTE field.

private

Definition at line 1190 of file class.ilObjTest.php.

References ilRTE\_cleanupMediaObjectUsage(), getAllRTEContent(), ilObject\getId(), and ilObject\getType().

Referenced by saveToDb().

1191  {
1192  include_once("./Services/RTE/classes/class.ilRTE.php");
1193  $completecontent = "";
1194  foreach ($this->getAllRTEContent() as $content)
1195  {
1196  $completecontent .= $content;
1197  }
1198  ilRTE::_cleanupMediaObjectUsage($completecontent, $this->getType() . ":html",
1199  $this->getId());
1200  }
_cleanupMediaObjectUsage($a_text, $a_usage_type, $a_usage_id)
synchronises appearances of media objects in $a_text with media object usage table ...
getId()
get object id public
getAllRTEContent()
Returns the content of all RTE enabled text areas in the test.
getType()
get object type public
+ Here is the call graph for this function:
+ Here is the caller graph for this function:

◆ create()

ilObjTest::create (   $a_upload = false)

create test object

Definition at line 620 of file class.ilObjTest.php.

References createMetaData().

621  {
622  parent::create();
623 
624  // meta data will be created by
625  // import parser
626  if (!$a_upload)
627  {
628  $this->createMetaData();
629  }
630  }
createMetaData()
Create meta data entry.
+ Here is the call graph for this function:

◆ createExportDirectory()

ilObjTest::createExportDirectory ( )

creates data directory for export files (data_dir/tst_data/tst_<id>/export, depending on data directory that is set in ILIAS setup/ini)

Definition at line 855 of file class.ilObjTest.php.

References ilUtil\getDataDir(), ilObject\getId(), and ilUtil\makeDir().

856  {
857  include_once "./Services/Utilities/classes/class.ilUtil.php";
858  $tst_data_dir = ilUtil::getDataDir()."/tst_data";
859  ilUtil::makeDir($tst_data_dir);
860  if (!is_writable($tst_data_dir))
861  {
862  $this->ilias->raiseError("Test Data Directory (".$tst_data_dir
863  .") not writeable.",$this->ilias->error_obj->MESSAGE);
864  }
865 
866  // create learning module directory (data_dir/lm_data/lm_<id>)
867  $tst_dir = $tst_data_dir."/tst_".$this->getId();
868  ilUtil::makeDir($tst_dir);
869  if (!@is_dir($tst_dir))
870  {
871  $this->ilias->raiseError("Creation of Test Directory failed.",$this->ilias->error_obj->MESSAGE);
872  }
873  // create Export subdirectory (data_dir/lm_data/lm_<id>/Export)
874  $export_dir = $tst_dir."/export";
875  ilUtil::makeDir($export_dir);
876  if (!@is_dir($export_dir))
877  {
878  $this->ilias->raiseError("Creation of Export Directory failed.",$this->ilias->error_obj->MESSAGE);
879  }
880  }
getId()
get object id public
redirection script todo: (a better solution should control the processing via a xml file) ...
static makeDir($a_dir)
creates a new directory and inherits all filesystem permissions of the parent directory You may pass ...
static getDataDir()
get data directory (outside webspace)
+ Here is the call graph for this function:

◆ createMetaData()

ilObjTest::createMetaData ( )

Create meta data entry.

public

Definition at line 6844 of file class.ilObjTest.php.

References saveAuthorToMetadata().

Referenced by create().

6845  {
6846  parent::createMetaData();
6847  $this->saveAuthorToMetadata();
6848  }
saveAuthorToMetadata($a_author="")
Saves an authors name into the lifecycle metadata if no lifecycle metadata exists This will only be c...
+ Here is the call graph for this function:
+ Here is the caller graph for this function:

◆ createQuestionGUI()

& ilObjTest::createQuestionGUI (   $question_type,
  $question_id = -1 
)

Creates a question GUI instance of a given question type.

Parameters
integer$question_typeThe question type of the question
integer$question_idThe question id of the question, if available
Returns
object The question GUI instance public

Definition at line 5386 of file class.ilObjTest.php.

References $ilCtrl, $ilUser, ilObject\$lng, ilObjAssessmentFolder\_enabledAssessmentLogging(), assQuestion\_includeClass(), areObligationsEnabled(), assQuestion\getFeedbackClassNameByQuestionType(), assQuestion\getGuiClassNameByQuestionType(), and getQuestionType().

5387  {
5388  if ((!$question_type) and ($question_id > 0))
5389  {
5390  $question_type = $this->getQuestionType($question_id);
5391  }
5392 
5393  if (!strlen($question_type)) return null;
5394 
5395  include_once "./Modules/TestQuestionPool/classes/class.assQuestion.php";
5396  assQuestion::_includeClass($question_type, 1);
5397 
5398  $question_type_gui = assQuestion::getGuiClassNameByQuestionType($question_type);
5399  $question = new $question_type_gui();
5400 
5401  $question->object->setObligationsToBeConsidered( $this->areObligationsEnabled() );
5402 
5403  if ($question_id > 0)
5404  {
5405  $question->object->loadFromDb($question_id);
5406 
5407  global $ilCtrl, $ilDB, $ilUser, $lng;
5408 
5409  $feedbackObjectClassname = assQuestion::getFeedbackClassNameByQuestionType($question_type);
5410  $question->object->feedbackOBJ = new $feedbackObjectClassname($question->object, $ilCtrl, $ilDB, $lng);
5411 
5412  $assSettings = new ilSetting('assessment');
5413  require_once 'Modules/TestQuestionPool/classes/class.ilAssQuestionProcessLockerFactory.php';
5414  $processLockerFactory = new ilAssQuestionProcessLockerFactory($assSettings, $ilDB);
5415  $processLockerFactory->setQuestionId($question->object->getId());
5416  $processLockerFactory->setUserId($ilUser->getId());
5417  include_once ("./Modules/Test/classes/class.ilObjAssessmentFolder.php");
5418  $processLockerFactory->setAssessmentLogEnabled(ilObjAssessmentFolder::_enabledAssessmentLogging());
5419  $question->object->setProcessLocker($processLockerFactory->getLocker());
5420  }
5421 
5422  return $question;
5423  }
ILIAS Setting Class.
static _includeClass($question_type, $gui=0)
Include the php class file for a given question type.
_enabledAssessmentLogging()
check wether assessment logging is enabled or not
areObligationsEnabled()
returns the fact wether obligations are enabled or not
global $ilCtrl
Definition: ilias.php:18
global $ilUser
Definition: imgupload.php:15
getQuestionType($question_id)
Returns the question type of a question with a given id.
static getGuiClassNameByQuestionType($questionType)
static getFeedbackClassNameByQuestionType($questionType)
+ Here is the call graph for this function:

◆ createRandomSolutions()

ilObjTest::createRandomSolutions (   $number)

Definition at line 10275 of file class.ilObjTest.php.

References $data, $pass, $query, $result, _instanciateQuestion(), ilDB\fetchAssoc(), getNrOfTries(), getQuestionCount(), ilObject\getRefId(), getTestId(), and isRandomTest().

10276  {
10277  global $ilDB;
10278 
10279  // 1. get a user
10280  $query = "SELECT usr_id FROM usr_data";
10281  $result = $ilDB->query($query);
10282  while ($data = $ilDB->fetchAssoc($result))
10283  {
10284  $activequery = sprintf("SELECT user_fi FROM tst_active WHERE test_fi = %s AND user_fi = %s",
10285  $ilDB->quote($this->getTestId()),
10286  $ilDB->quote($data['usr_id'])
10287  );
10288  $activeresult = $ilDB->query($activequery);
10289  if ($activeresult->numRows() == 0)
10290  {
10291  $user_id = $data['usr_id'];
10292  if ($user_id != 13)
10293  {
10294  include_once "./Modules/Test/classes/class.ilTestSession.php";
10295  $testSession = FALSE;
10296  $testSession = new ilTestSession();
10297  $testSession->setRefId($this->getRefId());
10298  $testSession->setTestId($this->getTestId());
10299  $testSession->setUserId($user_id);
10300  $testSession->saveToDb();
10301  $passes = ($this->getNrOfTries()) ? $this->getNrOfTries() : 10;
10302  $nr_of_passes = rand(1, $passes);
10303  $active_id = $testSession->getActiveId();
10304  for ($pass = 0; $pass < $nr_of_passes; $pass++)
10305  {
10306  include_once "./Modules/Test/classes/class.ilTestSequence.php";
10307  $testSequence = new ilTestSequence($active_id, $pass, $this->isRandomTest());
10308  if (!$testSequence->hasSequence())
10309  {
10310  $testSequence->createNewSequence($this->getQuestionCount(), $shuffle);
10311  $testSequence->saveToDb();
10312  }
10313  for ($seq = 1; $seq <= count($this->questions); $seq++)
10314  {
10315  $question_id = $testSequence->getQuestionForSequence($seq);
10316  $objQuestion = ilObjTest::_instanciateQuestion($question_id);
10317  $objQuestion->createRandomSolution($testSession->getActiveId(), $pass);
10318  }
10319  if ($pass < $nr_of_passes - 1)
10320  {
10321  $testSession->increasePass();
10322  $testSession->setLastSequence(0);
10323  $testSession->saveToDb();
10324  }
10325  else
10326  {
10327  $testSession->setSubmitted(1);
10328  $testSession->setSubmittedTimestamp(date('Y-m-d H:i:s'));
10329  $testSession->saveToDb();
10330  }
10331  }
10332  $number--;
10333  if ($number == 0) return;
10334  }
10335  }
10336  }
10337  }
$result
getTestId()
Gets the database id of the additional test data.
& _instanciateQuestion($question_id)
Creates an instance of a question with a given question id.
getQuestionCount()
Returns the number of questions in the test.
Test sequence handler.
isRandomTest()
Returns the fact wether this test is a random questions test or not.
fetchAssoc($a_set)
Fetch row as associative array from result set.
Test session handler.
getNrOfTries()
Returns the nr of tries for the test.
while($lm_rec=$ilDB->fetchAssoc($lm_set)) $data
getRefId()
get reference id public
+ Here is the call graph for this function:

◆ createTestSequence()

& ilObjTest::createTestSequence (   $active_id,
  $pass,
  $shuffle 
)

Definition at line 9899 of file class.ilObjTest.php.

References $pass, and isRandomTest().

9900  {
9901  include_once "./Modules/Test/classes/class.ilTestSequence.php";
9902  $this->testSequence = new ilTestSequence($active_id, $pass, $this->isRandomTest());
9903  }
Test sequence handler.
isRandomTest()
Returns the fact wether this test is a random questions test or not.
+ Here is the call graph for this function:

◆ delete()

ilObjTest::delete ( )

delete object and all related data

public

Returns
boolean true if all object data were removed; false if only a references were removed

Definition at line 668 of file class.ilObjTest.php.

References ilObject\deleteMetaData(), and deleteTest().

669  {
670  // always call parent delete function first!!
671  if (!parent::delete())
672  {
673  return false;
674  }
675 
676  // delet meta data
677  $this->deleteMetaData();
678 
679  //put here your module specific stuff
680  $this->deleteTest();
681 
682  return true;
683  }
deleteTest()
Deletes the test and all related objects, files and database entries.
deleteMetaData()
delete meta data entry
+ Here is the call graph for this function:

◆ deleteDefaults()

ilObjTest::deleteDefaults (   $test_default_id)

Deletes the defaults for a test.

Parameters
integer$test_default_idThe database ID of the test defaults public

Definition at line 9433 of file class.ilObjTest.php.

9434  {
9435  global $ilDB;
9436  $affectedRows = $ilDB->manipulateF("DELETE FROM tst_test_defaults WHERE test_defaults_id = %s",
9437  array('integer'),
9438  array($test_default_id)
9439  );
9440  }

◆ deleteTest()

ilObjTest::deleteTest ( )

Deletes the test and all related objects, files and database entries.

public

Definition at line 690 of file class.ilObjTest.php.

References $mobs, $result, $row, ilObjMediaObject\_exists(), ilObjMediaObject\_getMobsOfObject(), ilObjMediaObject\_removeUsage(), ilUtil\delDir(), ilUtil\getDataDir(), ilObject\getId(), getTestId(), and removeAllTestEditings().

Referenced by delete().

691  {
692  global $tree, $ilDB, $ilPluginAdmin;
693 
694  // first of all remove all test editings, because the delete statements used for this
695  // contain a subquery for active ids, that are deleted in the next steps
696  $this->removeAllTestEditings();
697 
698  $result = $ilDB->queryF("SELECT active_id FROM tst_active WHERE test_fi = %s",
699  array('integer'),
700  array($this->getTestId())
701  );
702  $active_array = array();
703  while ($row = $ilDB->fetchAssoc($result))
704  {
705  array_push($active_array, $row["active_id"]);
706  }
707 
708  $affectedRows = $ilDB->manipulateF("DELETE FROM tst_active WHERE test_fi = %s",
709  array('integer'),
710  array($this->getTestId())
711  );
712 
713  if (count($active_array))
714  {
715  foreach ($active_array as $active_id)
716  {
717  $affectedRows = $ilDB->manipulateF("DELETE FROM tst_times WHERE active_fi = %s",
718  array('integer'),
719  array($active_id)
720  );
721 
722  $affectedRows = $ilDB->manipulateF("DELETE FROM tst_sequence WHERE active_fi = %s",
723  array('integer'),
724  array($active_id)
725  );
726  }
727  }
728 
729  $affectedRows = $ilDB->manipulateF("DELETE FROM tst_mark WHERE test_fi = %s",
730  array('integer'),
731  array($this->getTestId())
732  );
733 
734  $affectedRows = $ilDB->manipulateF("DELETE FROM tst_tests WHERE test_id = %s",
735  array('integer'),
736  array($this->getTestId())
737  );
738 
739  require_once 'Modules/Test/classes/class.ilTestQuestionSetConfigFactory.php';
740  $testQuestionSetConfigFactory = new ilTestQuestionSetConfigFactory($tree, $ilDB, $ilPluginAdmin, $this);
741  $testQuestionSetConfigFactory->getQuestionSetConfig()->removeQuestionSetRelatedData();
742 
743  // delete export files
744  include_once "./Services/Utilities/classes/class.ilUtil.php";
745  $tst_data_dir = ilUtil::getDataDir()."/tst_data";
746  $directory = $tst_data_dir."/tst_".$this->getId();
747  if (is_dir($directory))
748  {
749  include_once "./Services/Utilities/classes/class.ilUtil.php";
750  ilUtil::delDir($directory);
751  }
752  include_once("./Services/MediaObjects/classes/class.ilObjMediaObject.php");
753  $mobs = ilObjMediaObject::_getMobsOfObject("tst:html", $this->getId());
754  // remaining usages are not in text anymore -> delete them
755  // and media objects (note: delete method of ilObjMediaObject
756  // checks whether object is used in another context; if yes,
757  // the object is not deleted!)
758  foreach($mobs as $mob)
759  {
760  ilObjMediaObject::_removeUsage($mob, "tst:html", $this->getId());
761  if (ilObjMediaObject::_exists($mob))
762  {
763  $mob_obj =& new ilObjMediaObject($mob);
764  $mob_obj->delete();
765  }
766  }
767  }
$result
removeAllTestEditings($question_id="")
Removes all references to the question in executed tests in case the question has been changed...
getTestId()
Gets the database id of the additional test data.
_removeUsage($a_mob_id, $a_type, $a_id, $a_usage_hist_nr=0, $a_lang="-")
Remove usage of mob in another container.
$mobs
getId()
get object id public
static _exists($a_id)
checks wether a lm content object with specified id exists or not
Class ilObjMediaObject.
_getMobsOfObject($a_type, $a_id, $a_usage_hist_nr=0, $a_lang="-")
get mobs of object
static getDataDir()
get data directory (outside webspace)
static delDir($a_dir, $a_clean_only=false)
removes a dir and all its content (subdirs and files) recursively
+ Here is the call graph for this function:
+ Here is the caller graph for this function:

◆ deliverPDFfromFO()

ilObjTest::deliverPDFfromFO (   $fo,
  $title = null 
)

Delivers a PDF file from a XSL-FO string.

Parameters
string$foThe XSL-FO string public

Definition at line 9767 of file class.ilObjTest.php.

References $filename, $ilLog, ilObject\$title, ilUtil\deliverData(), ilRpcClientFactory\factory(), ilUtil\getASCIIFilename(), ilObject\getTitle(), and ilUtil\ilTempnam().

Referenced by deliverPDFfromHTML().

9768  {
9769  global $ilLog;
9770 
9771  include_once "./Services/Utilities/classes/class.ilUtil.php";
9772  $fo_file = ilUtil::ilTempnam() . ".fo";
9773  $fp = fopen($fo_file, "w"); fwrite($fp, $fo); fclose($fp);
9774 
9775  include_once './Services/WebServices/RPC/classes/class.ilRpcClientFactory.php';
9776  try
9777  {
9778  $pdf_base64 = ilRpcClientFactory::factory('RPCTransformationHandler')->ilFO2PDF($fo);
9779  $filename = (strlen($title)) ? $title : $this->getTitle();
9780  ilUtil::deliverData($pdf_base64->scalar, ilUtil::getASCIIFilename($filename) . ".pdf", "application/pdf", false, true);
9781  return true;
9782  }
9783  catch(XML_RPC2_FaultException $e)
9784  {
9785  $ilLog->write(__METHOD__.': '.$e->getMessage());
9786  return false;
9787  }
9788  catch(Exception $e)
9789  {
9790  $ilLog->write(__METHOD__.': '.$e->getMessage());
9791  return false;
9792  }
9793 
9794  /*
9795  include_once "./Services/Transformation/classes/class.ilFO2PDF.php";
9796  $fo2pdf = new ilFO2PDF();
9797  $fo2pdf->setFOString($fo);
9798  $result = $fo2pdf->send();
9799  $filename = (strlen($title)) ? $title : $this->getTitle();
9800  ilUtil::deliverData($result, ilUtil::getASCIIFilename($filename) . ".pdf", "application/pdf", false, true);
9801  */
9802  }
static deliverData($a_data, $a_filename, $mime="application/octet-stream", $charset="")
deliver data for download via browser.
static getASCIIFilename($a_filename)
convert utf8 to ascii filename
getTitle()
get object title public
$filename
Definition: buildRTE.php:89
static factory($a_package)
Create an XML_RPC2 client instance.
static ilTempnam()
Create a temporary file in an ILIAS writable directory.
+ Here is the call graph for this function:
+ Here is the caller graph for this function:

◆ deliverPDFfromHTML()

ilObjTest::deliverPDFfromHTML (   $content,
  $title = NULL 
)

Delivers a PDF file from XHTML.

Parameters
string$htmlThe XHTML string public

Definition at line 9724 of file class.ilObjTest.php.

References ilObject\$title, deliverPDFfromFO(), ilUtil\getStyleSheetLocation(), getTestStyleLocation(), ilObject\getTitle(), ilUtil\prepareFormOutput(), and processPrintoutput2FO().

9725  {
9726  $content = preg_replace("/href=\".*?\"/", "", $content);
9727  $printbody = new ilTemplate("tpl.il_as_tst_print_body.html", TRUE, TRUE, "Modules/Test");
9728  $printbody->setVariable("TITLE", ilUtil::prepareFormOutput($this->getTitle()));
9729  $printbody->setVariable("ADM_CONTENT", $content);
9730  $printbody->setCurrentBlock("css_file");
9731  $printbody->setVariable("CSS_FILE", $this->getTestStyleLocation("filesystem"));
9732  $printbody->parseCurrentBlock();
9733  $printbody->setCurrentBlock("css_file");
9734  $printbody->setVariable("CSS_FILE", ilUtil::getStyleSheetLocation("filesystem", "delos.css"));
9735  $printbody->parseCurrentBlock();
9736  $printoutput = $printbody->get();
9737  $html = str_replace("href=\"./", "href=\"" . ILIAS_HTTP_PATH . "/", $printoutput);
9738  $html = preg_replace("/<div id=\"dontprint\">.*?<\\/div>/ims", "", $html);
9739  if (extension_loaded("tidy"))
9740  {
9741  $config = array(
9742  "indent" => false,
9743  "output-xml" => true,
9744  "numeric-entities" => true
9745  );
9746  $tidy = new tidy();
9747  $tidy->parseString($html, $config, 'utf8');
9748  $tidy->cleanRepair();
9749  $html = tidy_get_output($tidy);
9750  $html = preg_replace("/^.*?(<html)/", "\\1", $html);
9751  }
9752  else
9753  {
9754  $html = str_replace("&nbsp;", "&#160;", $html);
9755  $html = str_replace("&otimes;", "X", $html);
9756  }
9757  $html = preg_replace("/src=\".\\//ims", "src=\"" . ILIAS_HTTP_PATH . "/", $html);
9758  $this->deliverPDFfromFO($this->processPrintoutput2FO($html), $title);
9759  }
static prepareFormOutput($a_str, $a_strip=false)
prepares string output for html forms public
deliverPDFfromFO($fo, $title=null)
Delivers a PDF file from a XSL-FO string.
processPrintoutput2FO($print_output)
Convert a print output to XSL-FO.
getTestStyleLocation($mode="output")
get full style sheet file name (path inclusive) of current user
static getStyleSheetLocation($mode="output", $a_css_name="", $a_css_location="")
get full style sheet file name (path inclusive) of current user
special template class to simplify handling of ITX/PEAR
getTitle()
get object title public
+ Here is the call graph for this function:

◆ disinviteUser()

ilObjTest::disinviteUser (   $user_id)

Disinvites a user from a test.

Parameters
integer$user_idThe database id of the disinvited user public

Definition at line 7543 of file class.ilObjTest.php.

References getTestId().

7544  {
7545  global $ilDB;
7546 
7547  $affectedRows = $ilDB->manipulateF("DELETE FROM tst_invited_user WHERE test_fi = %s AND user_fi = %s",
7548  array('integer', 'integer'),
7549  array($this->getTestId(), $user_id)
7550  );
7551  }
getTestId()
Gets the database id of the additional test data.
+ Here is the call graph for this function:

◆ duplicateQuestionForTest()

ilObjTest::duplicateQuestionForTest (   $question_id)

Takes a question and creates a copy of the question for use in the test.

Parameters
integer$question_idThe database id of the question
Returns
integer The database id of the copied question public

Definition at line 3603 of file class.ilObjTest.php.

References $ilUser, _instanciateQuestion(), and ilObject\getId().

Referenced by insertQuestion().

3604  {
3605  global $ilUser;
3606  $question =& ilObjTest::_instanciateQuestion($question_id);
3607  $duplicate_id = $question->duplicate(true, null, null, null, $this->getId());
3608 
3609  return $duplicate_id;
3610  }
& _instanciateQuestion($question_id)
Creates an instance of a question with a given question id.
getId()
get object id public
global $ilUser
Definition: imgupload.php:15
+ Here is the call graph for this function:
+ Here is the caller graph for this function:

◆ endingTimeReached()

ilObjTest::endingTimeReached ( )

Returns true if the ending time of a test is reached An ending time is not available for self assessment tests.

Returns
boolean true if the ending time is reached, otherwise false public

Definition at line 5522 of file class.ilObjTest.php.

References getEndingTime().

Referenced by canShowTestResults(), and isExecutable().

5523  {
5524  if ($this->getEndingTime())
5525  {
5526  if (preg_match("/(\d{4})(\d{2})(\d{2})(\d{2})(\d{2})(\d{2})/", $this->getEndingTime(), $matches))
5527  {
5528  $epoch_time = mktime($matches[4], $matches[5], $matches[6], $matches[2], $matches[3], $matches[1]);
5529  $now = mktime();
5530  if ($now > $epoch_time)
5531  {
5532  // ending time reached
5533  return true;
5534  }
5535  }
5536  }
5537  return false;
5538  }
getEndingTime()
Returns the ending time of the test.
+ Here is the call graph for this function:
+ Here is the caller graph for this function:

◆ evalResultsOverview()

& ilObjTest::evalResultsOverview ( )

Creates an associated array with the results of all participants of a test.

Returns
array An associated array containing the results public

Definition at line 5102 of file class.ilObjTest.php.

References _evalResultsOverview(), and getTestId().

5103  {
5104  return $this->_evalResultsOverview($this->getTestId());
5105  }
getTestId()
Gets the database id of the additional test data.
& _evalResultsOverview($test_id)
Creates an associated array with the results of all participants of a test.
+ Here is the call graph for this function:

◆ evalResultsOverviewOfParticipant()

& ilObjTest::evalResultsOverviewOfParticipant (   $active_id)

Creates an associated array with the results for a given participant of a test.

Parameters
integer$active_idThe active id of the participant
Returns
array An associated array containing the results public

Definition at line 5162 of file class.ilObjTest.php.

References $result, $row, and getTestId().

5163  {
5164  global $ilDB;
5165 
5166  $result = $ilDB->queryF("SELECT usr_data.usr_id, usr_data.firstname, usr_data.lastname, usr_data.title, usr_data.login, " .
5167  "tst_test_result.*, qpl_questions.original_id, qpl_questions.title questiontitle, " .
5168  "qpl_questions.points maxpoints " .
5169  "FROM tst_test_result, qpl_questions, tst_active " .
5170  "LEFT JOIN usr_data ON tst_active.user_fi = usr_data.usr_id " .
5171  "WHERE tst_active.active_id = tst_test_result.active_fi " .
5172  "AND qpl_questions.question_id = tst_test_result.question_fi " .
5173  "AND tst_active.test_fi = %s AND tst_active.active_id = %s" .
5174  "ORDER BY tst_active.active_id, tst_test_result.pass, tst_test_result.tstamp",
5175  array('integer', 'integer'),
5176  array($this->getTestId(), $active_id)
5177  );
5178  $overview = array();
5179  while ($row = $ilDB->fetchAssoc($result))
5180  {
5181  if (!array_key_exists($row["active_fi"], $overview))
5182  {
5183  $overview[$row["active_fi"]] = array();
5184  $overview[$row["active_fi"]]["firstname"] = $row["firstname"];
5185  $overview[$row["active_fi"]]["lastname"] = $row["lastname"];
5186  $overview[$row["active_fi"]]["title"] = $row["title"];
5187  $overview[$row["active_fi"]]["login"] = $row["login"];
5188  $overview[$row["active_fi"]]["usr_id"] = $row["usr_id"];
5189  $overview[$row["active_fi"]]["started"] = $row["started"];
5190  $overview[$row["active_fi"]]["finished"] = $row["finished"];
5191  }
5192  if (!array_key_exists($row["pass"], $overview[$row["active_fi"]]))
5193  {
5194  $overview[$row["active_fi"]][$row["pass"]] = array();
5195  $overview[$row["active_fi"]][$row["pass"]]["reached"] = 0;
5196  $overview[$row["active_fi"]][$row["pass"]]["maxpoints"] = $row["maxpoints"];
5197  }
5198  array_push($overview[$row["active_fi"]][$row["pass"]], $row);
5199  $overview[$row["active_fi"]][$row["pass"]]["reached"] += $row["points"];
5200  }
5201  return $overview;
5202  }
$result
getTestId()
Gets the database id of the additional test data.
+ Here is the call graph for this function:

◆ evalStatistical()

& ilObjTest::evalStatistical (   $active_id)

Returns the statistical evaluation of the test for a specified user.

Returns
arrary The statistical evaluation array of the test public

Definition at line 4447 of file class.ilObjTest.php.

References $pass, $result, $row, _getResultPass(), and getTestResult().

4448  {
4449  global $ilDB;
4450 // global $ilBench;
4451  $pass = ilObjTest::_getResultPass($active_id);
4452  $test_result =& $this->getTestResult($active_id, $pass);
4453  $result = $ilDB->queryF("SELECT tst_times.* FROM tst_active, tst_times WHERE tst_active.active_id = %s AND tst_active.active_id = tst_times.active_fi",
4454  array('integer'),
4455  array($active_id)
4456  );
4457  $times = array();
4458  $first_visit = 0;
4459  $last_visit = 0;
4460  while ($row = $ilDB->fetchObject($result))
4461  {
4462  preg_match("/(\d{4})-(\d{2})-(\d{2}) (\d{2}):(\d{2}):(\d{2})/", $row->started, $matches);
4463  $epoch_1 = mktime($matches[4], $matches[5], $matches[6], $matches[2], $matches[3], $matches[1]);
4464  if (!$first_visit) {
4465  $first_visit = $epoch_1;
4466  }
4467  if ($epoch_1 < $first_visit) {
4468  $first_visit = $epoch_1;
4469  }
4470  preg_match("/(\d{4})-(\d{2})-(\d{2}) (\d{2}):(\d{2}):(\d{2})/", $row->finished, $matches);
4471  $epoch_2 = mktime($matches[4], $matches[5], $matches[6], $matches[2], $matches[3], $matches[1]);
4472  if (!$last_visit) {
4473  $last_visit = $epoch_2;
4474  }
4475  if ($epoch_2 > $last_visit) {
4476  $last_visit = $epoch_2;
4477  }
4478  $times[$row->active_fi] += ($epoch_2 - $epoch_1);
4479  }
4480  $max_time = 0;
4481  foreach ($times as $key => $value) {
4482  $max_time += $value;
4483  }
4484  if ((!$test_result["test"]["total_reached_points"]) or (!$test_result["test"]["total_max_points"]))
4485  {
4486  $percentage = 0.0;
4487  }
4488  else
4489  {
4490  $percentage = ($test_result["test"]["total_reached_points"] / $test_result["test"]["total_max_points"]) * 100.0;
4491  if ($percentage < 0) $percentage = 0.0;
4492  }
4493  $mark_obj = $this->mark_schema->getMatchingMark($percentage);
4494  $first_date = getdate($first_visit);
4495  $last_date = getdate($last_visit);
4496  $qworkedthrough = 0;
4497  foreach ($test_result as $key => $value)
4498  {
4499  if (preg_match("/\d+/", $key))
4500  {
4501  $qworkedthrough += $value["workedthrough"];
4502  }
4503  }
4504  if (!$qworkedthrough)
4505  {
4506  $atimeofwork = 0;
4507  }
4508  else
4509  {
4510  $atimeofwork = $max_time / $qworkedthrough;
4511  }
4512 
4513  $obligationsAnswered = $test_result["test"]["obligations_answered"];
4514 
4515  $result_mark = "";
4516  $passed = "";
4517 
4518  if ($mark_obj)
4519  {
4520  $result_mark = $mark_obj->getShortName();
4521 
4522  if( $mark_obj->getPassed() && $obligationsAnswered )
4523  {
4524  $passed = 1;
4525  }
4526  else
4527  {
4528  $passed = 0;
4529  }
4530  }
4531  $percent_worked_through = 0;
4532  if (count($this->questions))
4533  {
4534  $percent_worked_through = $qworkedthrough / count($this->questions);
4535  }
4536  $result_array = array(
4537  "qworkedthrough" => $qworkedthrough,
4538  "qmax" => count($this->questions),
4539  "pworkedthrough" => $percent_worked_through,
4540  "timeofwork" => $max_time,
4541  "atimeofwork" => $atimeofwork,
4542  "firstvisit" => $first_date,
4543  "lastvisit" => $last_date,
4544  "resultspoints" => $test_result["test"]["total_reached_points"],
4545  "maxpoints" => $test_result["test"]["total_max_points"],
4546  "resultsmarks" => $result_mark,
4547  "passed" => $passed,
4548  "distancemedian" => "0"
4549  );
4550  foreach ($test_result as $key => $value)
4551  {
4552  if (preg_match("/\d+/", $key))
4553  {
4554  $result_array[$key] = $value;
4555  }
4556  }
4557  return $result_array;
4558  }
$result
_getResultPass($active_id)
Retrieves the pass number that should be counted for a given user.
& getTestResult($active_id, $pass=NULL, $ordered_sequence=FALSE)
Calculates the results of a test for a given user and returns an array with all test results...
+ Here is the call graph for this function:

◆ evalTotalFinished()

ilObjTest::evalTotalFinished ( )

Returns the number of total finished tests.

Returns
integer The number of total finished tests public

Definition at line 4732 of file class.ilObjTest.php.

References $result, $row, and getTestId().

Referenced by getAggregatedResultsData().

4733  {
4734  global $ilDB;
4735 
4736  $result = $ilDB->queryF("SELECT COUNT(active_id) total FROM tst_active WHERE test_fi = %s AND submitted = %s",
4737  array('integer', 'integer'),
4738  array($this->getTestId(), 1)
4739  );
4740  $row = $ilDB->fetchAssoc($result);
4741  return $row["total"];
4742  }
$result
getTestId()
Gets the database id of the additional test data.
+ Here is the call graph for this function:
+ Here is the caller graph for this function:

◆ evalTotalParticipantsArray()

& ilObjTest::evalTotalParticipantsArray (   $name_sort_order = "asc")

Returns all participants who started the test.

Returns
arrary The active user id's and names of the persons who started the test public

Definition at line 4690 of file class.ilObjTest.php.

References $result, $row, getAnonymity(), and getTestId().

Referenced by getTotalPointsPassedArray().

4691  {
4692  global $ilDB;
4693  $result = $ilDB->queryF("SELECT tst_active.active_id, usr_data.login, usr_data.firstname, usr_data.lastname, usr_data.title FROM tst_active LEFT JOIN usr_data ON tst_active.user_fi = usr_data.usr_id WHERE tst_active.test_fi = %s ORDER BY usr_data.lastname " . strtoupper($name_sort_order),
4694  array('integer'),
4695  array($this->getTestId())
4696  );
4697  $persons_array = array();
4698  while ($row = $ilDB->fetchAssoc($result))
4699  {
4700  if ($this->getAnonymity())
4701  {
4702  $persons_array[$row["active_id"]] = array("name" => $this->lng->txt("unknown"));
4703  }
4704  else
4705  {
4706  if (strlen($row["firstname"].$row["lastname"].$row["title"]) == 0)
4707  {
4708  $persons_array[$row["active_id"]] = array("name" => $this->lng->txt("deleted_user"));
4709  }
4710  else
4711  {
4712  if ($row["user_fi"] == ANONYMOUS_USER_ID)
4713  {
4714  $persons_array[$row["active_id"]] = array("name" => $row["lastname"]);
4715  }
4716  else
4717  {
4718  $persons_array[$row["active_id"]] = array("name" => trim($row["lastname"] . ", " . $row["firstname"] . " " . $row["title"]), "login" => $row["login"]);
4719  }
4720  }
4721  }
4722  }
4723  return $persons_array;
4724  }
$result
getTestId()
Gets the database id of the additional test data.
getAnonymity()
Returns the anonymity status of the test.
+ Here is the call graph for this function:
+ Here is the caller graph for this function:

◆ evalTotalPersons()

ilObjTest::evalTotalPersons ( )

Returns the number of persons who started the test.

Returns
integer The number of persons who started the test public

Definition at line 4266 of file class.ilObjTest.php.

References $result, $row, and getTestId().

Referenced by canEditMarks(), participantDataExist(), and saveToDb().

4267  {
4268  global $ilDB;
4269 
4270  $result = $ilDB->queryF("SELECT COUNT(active_id) total FROM tst_active WHERE test_fi = %s",
4271  array('integer'),
4272  array($this->getTestId())
4273  );
4274  $row = $ilDB->fetchAssoc($result);
4275  return $row["total"];
4276  }
$result
getTestId()
Gets the database id of the additional test data.
+ Here is the call graph for this function:
+ Here is the caller graph for this function:

◆ evalTotalPersonsArray()

& ilObjTest::evalTotalPersonsArray (   $name_sort_order = "asc")

Returns all persons who started the test.

Returns
arrary The user id's and names of the persons who started the test public

Definition at line 4648 of file class.ilObjTest.php.

References $result, $row, getAnonymity(), and getTestId().

4649  {
4650  global $ilDB;
4651  $result = $ilDB->queryF("SELECT tst_active.active_id, usr_data.firstname, usr_data.lastname, usr_data.title FROM tst_active LEFT JOIN usr_data ON tst_active.user_fi = usr_data.usr_id WHERE tst_active.test_fi = %s ORDER BY usr_data.lastname " . strtoupper($name_sort_order),
4652  array('integer'),
4653  array($this->getTestId())
4654  );
4655  $persons_array = array();
4656  while ($row = $ilDB->fetchAssoc($result))
4657  {
4658  if ($this->getAnonymity())
4659  {
4660  $persons_array[$row["active_id"]] = $this->lng->txt("unknown");
4661  }
4662  else
4663  {
4664  if (strlen($row["firstname"].$row["lastname"].$row["title"]) == 0)
4665  {
4666  $persons_array[$row["active_id"]] = $this->lng->txt("deleted_user");
4667  }
4668  else
4669  {
4670  if ($row["user_fi"] == ANONYMOUS_USER_ID)
4671  {
4672  $persons_array[$row["active_id"]] = $row["lastname"];
4673  }
4674  else
4675  {
4676  $persons_array[$row["active_id"]] = trim($row["lastname"] . ", " . $row["firstname"] . " " . $row["title"]);
4677  }
4678  }
4679  }
4680  }
4681  return $persons_array;
4682  }
$result
getTestId()
Gets the database id of the additional test data.
getAnonymity()
Returns the anonymity status of the test.
+ Here is the call graph for this function:

◆ evalTotalStartedAverageTime()

ilObjTest::evalTotalStartedAverageTime ( )

Returns the average processing time for all started tests.

Returns
integer The average processing time for all started tests public

Definition at line 5284 of file class.ilObjTest.php.

References $result, $row, and getTestId().

Referenced by getAggregatedResultsData().

5285  {
5286  global $ilDB;
5287 
5288  $result = $ilDB->queryF("SELECT tst_times.* FROM tst_active, tst_times WHERE tst_active.test_fi = %s AND tst_active.active_id = tst_times.active_fi",
5289  array('integer'),
5290  array($this->getTestId())
5291  );
5292  $times = array();
5293  while ($row = $ilDB->fetchObject($result))
5294  {
5295  preg_match("/(\d{4})-(\d{2})-(\d{2}) (\d{2}):(\d{2}):(\d{2})/", $row->started, $matches);
5296  $epoch_1 = mktime($matches[4], $matches[5], $matches[6], $matches[2], $matches[3], $matches[1]);
5297  preg_match("/(\d{4})-(\d{2})-(\d{2}) (\d{2}):(\d{2}):(\d{2})/", $row->finished, $matches);
5298  $epoch_2 = mktime($matches[4], $matches[5], $matches[6], $matches[2], $matches[3], $matches[1]);
5299  $times[$row->active_fi] += ($epoch_2 - $epoch_1);
5300  }
5301  $max_time = 0;
5302  $counter = 0;
5303  foreach ($times as $key => $value)
5304  {
5305  $max_time += $value;
5306  $counter++;
5307  }
5308  if ($counter)
5309  {
5310  $average_time = round($max_time / $counter);
5311  }
5312  else
5313  {
5314  $average_time = 0;
5315  }
5316  return $average_time;
5317  }
$result
getTestId()
Gets the database id of the additional test data.
+ Here is the call graph for this function:
+ Here is the caller graph for this function:

◆ exportFileItems()

ilObjTest::exportFileItems (   $a_target_dir,
$expLog 
)

export files of file itmes

Definition at line 6674 of file class.ilObjTest.php.

Referenced by exportPagesXML().

6675  {
6676  include_once "./Modules/File/classes/class.ilObjFile.php";
6677 
6678  foreach ($this->file_ids as $file_id)
6679  {
6680  $expLog->write(date("[y-m-d H:i:s] ")."File Item ".$file_id);
6681  $file_obj = new ilObjFile($file_id, false);
6682  $file_obj->export($a_target_dir);
6683  unset($file_obj);
6684  }
6685  }
Class ilObjFile.
+ Here is the caller graph for this function:

◆ exportPagesXML()

ilObjTest::exportPagesXML ( $a_xml_writer,
  $a_inst,
  $a_target_dir,
$expLog 
)

export pages of test to xml (see ilias_co.dtd)

Parameters
object$a_xml_writerilXmlWriter object that receives the xml data

Definition at line 6512 of file class.ilObjTest.php.

References $ilBench, exportFileItems(), exportXMLMediaObjects(), exportXMLMetaData(), and exportXMLPageObjects().

6513  {
6514  global $ilBench;
6515 
6516  $this->mob_ids = array();
6517  $this->file_ids = array();
6518 
6519  $attrs = array();
6520  $attrs["Type"] = "Test";
6521  $a_xml_writer->xmlStartTag("ContentObject", $attrs);
6522 
6523  // MetaData
6524  $this->exportXMLMetaData($a_xml_writer);
6525 
6526  // PageObjects
6527  $expLog->write(date("[y-m-d H:i:s] ")."Start Export Page Objects");
6528  $ilBench->start("ContentObjectExport", "exportPageObjects");
6529  $this->exportXMLPageObjects($a_xml_writer, $a_inst, $expLog);
6530  $ilBench->stop("ContentObjectExport", "exportPageObjects");
6531  $expLog->write(date("[y-m-d H:i:s] ")."Finished Export Page Objects");
6532 
6533  // MediaObjects
6534  $expLog->write(date("[y-m-d H:i:s] ")."Start Export Media Objects");
6535  $ilBench->start("ContentObjectExport", "exportMediaObjects");
6536  $this->exportXMLMediaObjects($a_xml_writer, $a_inst, $a_target_dir, $expLog);
6537  $ilBench->stop("ContentObjectExport", "exportMediaObjects");
6538  $expLog->write(date("[y-m-d H:i:s] ")."Finished Export Media Objects");
6539 
6540  // FileItems
6541  $expLog->write(date("[y-m-d H:i:s] ")."Start Export File Items");
6542  $ilBench->start("ContentObjectExport", "exportFileItems");
6543  $this->exportFileItems($a_target_dir, $expLog);
6544  $ilBench->stop("ContentObjectExport", "exportFileItems");
6545  $expLog->write(date("[y-m-d H:i:s] ")."Finished Export File Items");
6546 
6547  $a_xml_writer->xmlEndTag("ContentObject");
6548  }
exportFileItems($a_target_dir, &$expLog)
export files of file itmes
exportXMLMetaData(&$a_xml_writer)
export content objects meta data to xml (see ilias_co.dtd)
exportXMLMediaObjects(&$a_xml_writer, $a_inst, $a_target_dir, &$expLog)
export media objects to xml (see ilias_co.dtd)
global $ilBench
Definition: ilias.php:18
exportXMLPageObjects(&$a_xml_writer, $a_inst, &$expLog)
export page objects to xml (see ilias_co.dtd)
+ Here is the call graph for this function:

◆ exportXMLMediaObjects()

ilObjTest::exportXMLMediaObjects ( $a_xml_writer,
  $a_inst,
  $a_target_dir,
$expLog 
)

export media objects to xml (see ilias_co.dtd)

Parameters
object$a_xml_writerilXmlWriter object that receives the xml data

Definition at line 6653 of file class.ilObjTest.php.

References ilObjMediaObject\_exists().

Referenced by exportPagesXML().

6654  {
6655  include_once "./Services/MediaObjects/classes/class.ilObjMediaObject.php";
6656 
6657  foreach ($this->mob_ids as $mob_id)
6658  {
6659  $expLog->write(date("[y-m-d H:i:s] ")."Media Object ".$mob_id);
6660  if (ilObjMediaObject::_exists($mob_id))
6661  {
6662  $media_obj = new ilObjMediaObject($mob_id);
6663  $media_obj->exportXML($a_xml_writer, $a_inst);
6664  $media_obj->exportFiles($a_target_dir);
6665  unset($media_obj);
6666  }
6667  }
6668  }
static _exists($a_id)
checks wether a lm content object with specified id exists or not
Class ilObjMediaObject.
+ Here is the call graph for this function:
+ Here is the caller graph for this function:

◆ exportXMLMetaData()

ilObjTest::exportXMLMetaData ( $a_xml_writer)

export content objects meta data to xml (see ilias_co.dtd)

Parameters
object$a_xml_writerilXmlWriter object that receives the xml data

Definition at line 6556 of file class.ilObjTest.php.

References ilObject\getId(), and ilObject\getType().

Referenced by exportPagesXML().

6557  {
6558  include_once "./Services/MetaData/classes/class.ilMD2XML.php";
6559  $md2xml = new ilMD2XML($this->getId(), 0, $this->getType());
6560  $md2xml->setExportMode(true);
6561  $md2xml->startExport();
6562  $a_xml_writer->appendXML($md2xml->getXML());
6563  }
getId()
get object id public
getType()
get object type public
+ Here is the call graph for this function:
+ Here is the caller graph for this function:

◆ exportXMLPageObjects()

ilObjTest::exportXMLPageObjects ( $a_xml_writer,
  $a_inst,
$expLog 
)

export page objects to xml (see ilias_co.dtd)

Parameters
object$a_xml_writerilXmlWriter object that receives the xml data

Definition at line 6588 of file class.ilObjTest.php.

References $ilBench, and ilPCFileList\collectFileItems().

Referenced by exportPagesXML().

6589  {
6590  global $ilBench;
6591 
6592  include_once "./Modules/LearningModule/classes/class.ilLMPageObject.php";
6593 
6594  foreach ($this->questions as $question_id)
6595  {
6596  $ilBench->start("ContentObjectExport", "exportPageObject");
6597  $expLog->write(date("[y-m-d H:i:s] ")."Page Object ".$question_id);
6598 
6599  $attrs = array();
6600  $a_xml_writer->xmlStartTag("PageObject", $attrs);
6601 
6602 
6603  // export xml to writer object
6604  $ilBench->start("ContentObjectExport", "exportPageObject_XML");
6605  include_once "./Modules/TestQuestionPool/classes/class.ilAssQuestionPage.php";
6606  $page_object = new ilAssQuestionPage($question_id);
6607  $page_object->buildDom();
6608  $page_object->insertInstIntoIDs($a_inst);
6609  $mob_ids = $page_object->collectMediaObjects(false);
6610  require_once 'Services/COPage/classes/class.ilPCFileList.php';
6611  $file_ids = ilPCFileList::collectFileItems($page_object, $page_object->getDomDoc());
6612  $xml = $page_object->getXMLFromDom(false, false, false, "", true);
6613  $xml = str_replace("&","&amp;", $xml);
6614  $a_xml_writer->appendXML($xml);
6615  $page_object->freeDom();
6616  unset ($page_object);
6617 
6618  $ilBench->stop("ContentObjectExport", "exportPageObject_XML");
6619 
6620  // collect media objects
6621  $ilBench->start("ContentObjectExport", "exportPageObject_CollectMedia");
6622  //$mob_ids = $page_obj->getMediaObjectIDs();
6623  foreach($mob_ids as $mob_id)
6624  {
6625  $this->mob_ids[$mob_id] = $mob_id;
6626  }
6627  $ilBench->stop("ContentObjectExport", "exportPageObject_CollectMedia");
6628 
6629  // collect all file items
6630  $ilBench->start("ContentObjectExport", "exportPageObject_CollectFileItems");
6631  //$file_ids = $page_obj->getFileItemIds();
6632  foreach($file_ids as $file_id)
6633  {
6634  $this->file_ids[$file_id] = $file_id;
6635  }
6636  $ilBench->stop("ContentObjectExport", "exportPageObject_CollectFileItems");
6637 
6638  $a_xml_writer->xmlEndTag("PageObject");
6639  //unset($page_obj);
6640 
6641  $ilBench->stop("ContentObjectExport", "exportPageObject");
6642 
6643 
6644  }
6645  }
Question page object.
static collectFileItems($a_page, $a_domdoc)
Get all file items that are used within the page.
global $ilBench
Definition: ilias.php:18
+ Here is the call graph for this function:
+ Here is the caller graph for this function:

◆ fromXML()

ilObjTest::fromXML ( ilQTIAssessment  $assessment)

Receives parameters from a QTI parser and creates a valid ILIAS test object.

Parameters
ilQTIAssessment$assessment

Definition at line 5663 of file class.ilObjTest.php.

References $_SESSION, $ilLog, ilObject\$type, _getImportDirectory(), ilRTE\_replaceMediaObjectImageSrc(), ilObjMediaObject\_saveTempFileAsMediaObject(), ilObjMediaObject\_saveUsage(), ilQTIAssessment\getComment(), getFinalStatement(), ilObject\getId(), getIntroduction(), ilQTIAssessment\getPresentationMaterial(), ilQTIAssessment\getTitle(), QTIMaterialToString(), saveToDb(), setActivationEndingTime(), setActivationLimited(), setActivationStartingTime(), setActivationVisibility(), setAllowedUsers(), setAllowedUsersTimeGap(), setAnonymity(), setAnswerFeedback(), setAnswerFeedbackPoints(), setAuthor(), setAutosave(), setAutosaveIval(), setCharSelectorAvailability(), setCharSelectorDefinition(), setCountSystem(), setCustomStyle(), ilObject\setDescription(), setEnableArchiving(), setEnableExamview(), setEnableProcessingTime(), setEndingTime(), setExportSettings(), setFinalStatement(), setFixedParticipants(), setForceJS(), setHighscoreAchievedTS(), setHighscoreAnon(), setHighscoreEnabled(), setHighscoreHints(), setHighscoreOwnTable(), setHighscorePercentage(), setHighscoreScore(), setHighscoreTopNum(), setHighscoreTopTable(), setHighscoreWTime(), setInstantFeedbackSolution(), setIntroduction(), setKiosk(), setListOfQuestionsSettings(), setMailNotification(), setMailNotificationType(), setMCScoring(), setNrOfTries(), setObligationsEnabled(), setOfferingQuestionHintsEnabled(), setPassScoring(), setPassword(), setProcessingTime(), setQuestionSetType(), setRedirectionMode(), setRedirectionUrl(), setReportingDate(), setResetProcessingTime(), setResultsPresentation(), setScoreCutting(), setScoreReporting(), setSequenceSettings(), setShowCancel(), setShowExamIdInTestPassEnabled(), setShowExamIdInTestResultsEnabled(), setShowExamviewHtml(), setShowExamviewPdf(), setShowFinalStatement(), setShowInfo(), setShowMarker(), setShowSolutionPrintview(), setShuffleQuestions(), setSignSubmission(), setSpecificAnswerFeedback(), setStartingTime(), ilObject\setTitle(), setTitleOutput(), and setUsePreviousAnswers().

5664  {
5665  unset($_SESSION["import_mob_xhtml"]);
5666 
5667  $this->setDescription($assessment->getComment());
5668  $this->setTitle($assessment->getTitle());
5669 
5670  foreach ($assessment->objectives as $objectives)
5671  {
5672  foreach ($objectives->materials as $material)
5673  {
5674  $this->setIntroduction($this->QTIMaterialToString($material));
5675  }
5676  }
5677 
5678  if(
5679  $assessment->getPresentationMaterial() &&
5680  $assessment->getPresentationMaterial()->getFlowMat(0) &&
5681  $assessment->getPresentationMaterial()->getFlowMat(0)->getMaterial(0)
5682  )
5683  {
5684  $this->setFinalStatement($this->QTIMaterialToString($assessment->getPresentationMaterial()->getFlowMat(0)->getMaterial(0)));
5685  }
5686 
5687  foreach ($assessment->assessmentcontrol as $assessmentcontrol)
5688  {
5689  switch ($assessmentcontrol->getSolutionswitch())
5690  {
5691  case "Yes":
5692  $this->setInstantFeedbackSolution(1);
5693  break;
5694  default:
5695  $this->setInstantFeedbackSolution(0);
5696  break;
5697  }
5698  }
5699 
5700  foreach ($assessment->qtimetadata as $metadata)
5701  {
5702  switch ($metadata["label"])
5703  {
5704  case "test_type":
5705  // for old tests with a test type
5706  $type = $metadata["entry"];
5707  switch ($type)
5708  {
5709  case 1:
5710  // assessment
5711  $this->setAnonymity(1);
5712  break;
5713  case 2:
5714  // self assessment
5715  break;
5716  case 4:
5717  // online exam
5718  $this->setFixedParticipants(1);
5719  $this->setListOfQuestionsSettings(7);
5720  $this->setShowSolutionPrintview(1);
5721  break;
5722  case 5:
5723  // varying random test
5724  break;
5725  }
5726  break;
5727  case "sequence_settings":
5728  $this->setSequenceSettings($metadata["entry"]);
5729  break;
5730  case "author":
5731  $this->setAuthor($metadata["entry"]);
5732  break;
5733  case "nr_of_tries":
5734  $this->setNrOfTries($metadata["entry"]);
5735  break;
5736  case "kiosk":
5737  $this->setKiosk($metadata["entry"]);
5738  break;
5739  case "showfinalstatement":
5740  $this->setShowFinalStatement($metadata["entry"]);
5741  break;
5742  case "showinfo":
5743  $this->setShowInfo($metadata["entry"]);
5744  break;
5745  case "forcejs":
5746  $this->setForceJS($metadata["entry"]);
5747  break;
5748  case "customstyle":
5749  $this->setCustomStyle($metadata["entry"]);
5750  break;
5751 
5752  case "highscore_enabled":
5753  $this->setHighscoreEnabled($metadata["entry"]);
5754  break;
5755 
5756  case "highscore_anon":
5757  $this->setHighscoreAnon($metadata["entry"]);
5758  break;
5759 
5760  case "highscore_achieved_ts":
5761  $this->setHighscoreAchievedTS($metadata["entry"]);
5762  break;
5763 
5764  case "highscore_score":
5765  $this->setHighscoreScore($metadata["entry"]);
5766  break;
5767 
5768  case "highscore_percentage":
5769  $this->setHighscorePercentage($metadata["entry"]);
5770  break;
5771 
5772  case "highscore_hints":
5773  $this->setHighscoreHints($metadata["entry"]);
5774  break;
5775 
5776  case "highscore_wtime":
5777  $this->setHighscoreWTime($metadata["entry"]);
5778  break;
5779 
5780  case "highscore_own_table":
5781  $this->setHighscoreOwnTable($metadata["entry"]);
5782  break;
5783 
5784  case "highscore_top_table":
5785  $this->setHighscoreTopTable($metadata["entry"]);
5786  break;
5787 
5788  case "highscore_top_num":
5789  $this->setHighscoreTopNum($metadata["entry"]);
5790  break;
5791 
5792  case "hide_previous_results":
5793  if ($metadata["entry"] == 0)
5794  {
5795  $this->setUsePreviousAnswers(1);
5796  }
5797  else
5798  {
5799  $this->setUsePreviousAnswers(0);
5800  }
5801  break;
5802  case "use_previous_answers":
5803  $this->setUsePreviousAnswers($metadata["entry"]);
5804  break;
5805  case "answer_feedback":
5806  $this->setAnswerFeedback($metadata["entry"]);
5807  break;
5808  case "hide_title_points":
5809  $this->setTitleOutput($metadata["entry"]);
5810  break;
5811  case "title_output":
5812  $this->setTitleOutput($metadata["entry"]);
5813  break;
5814  case "question_set_type":
5815  $this->setQuestionSetType($metadata["entry"]);
5816  break;
5817  case "random_test":
5818  if( $metadata["entry"] )
5819  {
5820  $this->setQuestionSetType(self::QUESTION_SET_TYPE_RANDOM);
5821  }
5822  else
5823  {
5824  $this->setQuestionSetType(self::QUESTION_SET_TYPE_FIXED);
5825  }
5826  break;
5827  case "results_presentation":
5828  $this->setResultsPresentation($metadata["entry"]);
5829  break;
5830  case "reset_processing_time":
5831  $this->setResetProcessingTime($metadata["entry"]);
5832  break;
5833  case "instant_verification":
5834  $this->setInstantFeedbackSolution($metadata["entry"]);
5835  break;
5836  case "answer_feedback_points":
5837  $this->setAnswerFeedbackPoints($metadata["entry"]);
5838  break;
5839  case "anonymity":
5840  $this->setAnonymity($metadata["entry"]);
5841  break;
5842  case "show_cancel":
5843  $this->setShowCancel($metadata["entry"]);
5844  break;
5845  case "show_marker":
5846  $this->setShowMarker($metadata["entry"]);
5847  break;
5848  case "fixed_participants":
5849  $this->setFixedParticipants($metadata["entry"]);
5850  break;
5851  case "score_reporting":
5852  $this->setScoreReporting($metadata["entry"]);
5853  break;
5854  case "shuffle_questions":
5855  $this->setShuffleQuestions($metadata["entry"]);
5856  break;
5857  case "count_system":
5858  $this->setCountSystem($metadata["entry"]);
5859  break;
5860  case "mc_scoring":
5861  $this->setMCScoring($metadata["entry"]);
5862  break;
5863  case "mailnotification":
5864  $this->setMailNotification($metadata["entry"]);
5865  break;
5866  case "mailnottype":
5867  $this->setMailNotificationType($metadata["entry"]);
5868  break;
5869  case "exportsettings":
5870  $this->setExportSettings($metadata['entry']);
5871  break;
5872  case "score_cutting":
5873  $this->setScoreCutting($metadata["entry"]);
5874  break;
5875  case "password":
5876  $this->setPassword($metadata["entry"]);
5877  break;
5878  case "allowedUsers":
5879  $this->setAllowedUsers($metadata["entry"]);
5880  break;
5881  case "allowedUsersTimeGap":
5882  $this->setAllowedUsersTimeGap($metadata["entry"]);
5883  break;
5884  case "pass_scoring":
5885  $this->setPassScoring($metadata["entry"]);
5886  break;
5887  case "show_summary":
5888  $this->setListOfQuestionsSettings($metadata["entry"]);
5889  break;
5890  case "reporting_date":
5891  $iso8601period = $metadata["entry"];
5892  if (preg_match("/P(\d+)Y(\d+)M(\d+)DT(\d+)H(\d+)M(\d+)S/", $iso8601period, $matches))
5893  {
5894  $this->setReportingDate(sprintf("%02d%02d%02d%02d%02d%02d", $matches[1], $matches[2], $matches[3], $matches[4], $matches[5], $matches[6]));
5895  }
5896  break;
5897  case 'enable_processing_time':
5898  $this->setEnableProcessingTime($metadata['entry']);
5899  break;
5900  case "processing_time":
5901  $this->setProcessingTime($metadata['entry']);
5902  break;
5903  case "starting_time":
5904  $iso8601period = $metadata["entry"];
5905  if (preg_match("/P(\d+)Y(\d+)M(\d+)DT(\d+)H(\d+)M(\d+)S/", $iso8601period, $matches))
5906  {
5907  $this->setStartingTime(sprintf("%02d%02d%02d%02d%02d%02d", $matches[1], $matches[2], $matches[3], $matches[4], $matches[5], $matches[6]));
5908  }
5909  break;
5910  case "ending_time":
5911  $iso8601period = $metadata["entry"];
5912  if (preg_match("/P(\d+)Y(\d+)M(\d+)DT(\d+)H(\d+)M(\d+)S/", $iso8601period, $matches))
5913  {
5914  $this->setEndingTime(sprintf("%02d%02d%02d%02d%02d%02d", $matches[1], $matches[2], $matches[3], $matches[4], $matches[5], $matches[6]));
5915  }
5916  break;
5917  case "enable_examview":
5918  $this->setEnableExamview($metadata["entry"]);
5919  break;
5920  case 'show_examview_html':
5921  $this->setShowExamviewHtml($metadata['entry']);
5922  break;
5923  case 'show_examview_pdf':
5924  $this->setShowExamviewPdf($metadata['entry']);
5925  break;
5926  case 'redirection_mode':
5927  $this->setRedirectionMode($metadata['entry']);
5928  break;
5929  case 'redirection_url':
5930  $this->setRedirectionUrl($metadata['entry']);
5931  break;
5932  case 'examid_in_kiosk':
5933  case 'examid_in_test_pass':
5934  $this->setShowExamIdInTestPassEnabled($metadata['entry']);
5935  break;
5936  case 'show_exam_id':
5937  case 'examid_in_test_res':
5938  $this->setShowExamIdInTestResultsEnabled($metadata['entry']);
5939  break;
5940  case 'enable_archiving':
5941  $this->setEnableArchiving($metadata['entry']);
5942  break;
5943  case 'sign_submission':
5944  $this->setSignSubmission($metadata['entry']);
5945  break;
5946  case 'char_selector_availability':
5947  $this->setCharSelectorAvailability($metadata['entry']);
5948  break;
5949  case 'char_selector_definition':
5950  $this->setCharSelectorDefinition($metadata['entry']);
5951  break;
5952  case 'activation_limited':
5953  $this->setActivationLimited($metadata['entry']);
5954  break;
5955  case 'activation_start_time':
5956  $this->setActivationStartingTime($metadata['entry']);
5957  break;
5958  case 'activation_end_time':
5959  $this->setActivationEndingTime($metadata['entry']);
5960  break;
5961  case 'activation_visibility':
5962  $this->setActivationVisibility($metadata['entry']);
5963  break;
5964  case 'autosave':
5965  $this->setAutosave($metadata['entry']);
5966  break;
5967  case 'autosave_ival':
5968  $this->setAutosaveIval($metadata['entry']);
5969  break;
5970  case 'offer_question_hints':
5971  $this->setOfferingQuestionHintsEnabled($metadata['entry']);
5972  break;
5973  case 'instant_feedback_specific':
5974  $this->setSpecificAnswerFeedback($metadata['entry']);
5975  break;
5976  case 'obligations_enabled':
5977  $this->setObligationsEnabled($metadata['entry']);
5978  break;
5979  }
5980  if (preg_match("/mark_step_\d+/", $metadata["label"]))
5981  {
5982  $xmlmark = $metadata["entry"];
5983  preg_match("/<short>(.*?)<\/short>/", $xmlmark, $matches);
5984  $mark_short = $matches[1];
5985  preg_match("/<official>(.*?)<\/official>/", $xmlmark, $matches);
5986  $mark_official = $matches[1];
5987  preg_match("/<percentage>(.*?)<\/percentage>/", $xmlmark, $matches);
5988  $mark_percentage = $matches[1];
5989  preg_match("/<passed>(.*?)<\/passed>/", $xmlmark, $matches);
5990  $mark_passed = $matches[1];
5991  $this->mark_schema->addMarkStep($mark_short, $mark_official, $mark_percentage, $mark_passed);
5992  }
5993  }
5994  // handle the import of media objects in XHTML code
5995  if (is_array($_SESSION["import_mob_xhtml"]))
5996  {
5997  include_once "./Services/MediaObjects/classes/class.ilObjMediaObject.php";
5998  include_once "./Services/RTE/classes/class.ilRTE.php";
5999  include_once "./Modules/TestQuestionPool/classes/class.ilObjQuestionPool.php";
6000  foreach ($_SESSION["import_mob_xhtml"] as $mob)
6001  {
6002  $importfile = ilObjTest::_getImportDirectory() . '/' . $_SESSION["tst_import_subdir"] . '/' . $mob["uri"];
6003  if (file_exists($importfile))
6004  {
6005  $media_object =& ilObjMediaObject::_saveTempFileAsMediaObject(basename($importfile), $importfile, FALSE);
6006  ilObjMediaObject::_saveUsage($media_object->getId(), "tst:html", $this->getId());
6007  $this->setIntroduction(ilRTE::_replaceMediaObjectImageSrc(str_replace("src=\"" . $mob["mob"] . "\"", "src=\"" . "il_" . IL_INST_ID . "_mob_" . $media_object->getId() . "\"", $this->getIntroduction()), 1));
6008  $this->setFinalStatement(ilRTE::_replaceMediaObjectImageSrc(str_replace("src=\"" . $mob["mob"] . "\"", "src=\"" . "il_" . IL_INST_ID . "_mob_" . $media_object->getId() . "\"", $this->getFinalStatement()), 1));
6009  }
6010  else
6011  {
6012  global $ilLog;
6013  $ilLog->write("Error: Could not open XHTML mob file for test introduction during test import. File $importfile does not exist!");
6014  }
6015  }
6016  $this->saveToDb();
6017  }
6018  }
< a tabindex="-1" style="border-style: none;" href="#" title="Refresh Image" onclick="document.getElementById('siimage').src = './securimage_show.php?sid=' + Math.random(); this.blur(); return false">< img src="./images/refresh.png" alt="Reload Image" height="32" width="32" onclick="this.blur()" align="bottom" border="0"/></a >< br/>< strong > Enter Code *if($_SERVER['REQUEST_METHOD']=='POST' &&@ $_POST['do']=='contact') $_SESSION['ctform']['success']
setStartingTime($starting_time=NULL)
Sets the starting time in database timestamp format for the test.
setAllowedUsers($a_allowed_users)
setAnswerFeedback($answer_feedback=0)
Sets the generic feedback for the test Use setGenericAnswerFeedback instead.
setHighscoreTopTable($a_top_table)
Sets if the top-rankings table should be shown.
setPassScoring($a_pass_scoring=SCORE_LAST_PASS)
Sets the pass scoring.
setRedirectionUrl($redirection_url=NULL)
setMailNotification($a_notification)
Set mail notification settings.
saveToDb($properties_only=FALSE)
Saves a ilObjTest object to a database.
setAutosave($autosave)
setEnableExamview($enable_examview)
setShowExamIdInTestPassEnabled($show_exam_id_in_test_pass_enabled)
setShowExamviewPdf($show_examview_pdf)
setRedirectionMode($redirection_mode=0)
setQuestionSetType($questionSetType)
setter for question set type
_getImportDirectory()
Get the import directory location of the test.
setReportingDate($reporting_date)
Sets the reporting date of the ilObjTest object.
& _saveTempFileAsMediaObject($name, $tmp_name, $upload=TRUE)
Create new media object and update page in db and return new media object.
setShuffleQuestions($a_shuffle)
Sets the status of the shuffle_questions variable.
setFixedParticipants($a_value=1)
Sets the fixed participants status.
getPresentationMaterial()
{ilQTIPresentationMaterial|null}
setCharSelectorDefinition($definition='')
setHighscoreScore($a_score)
Sets if the actual score should be displayed.
setHighscoreWTime($a_wtime)
Sets if the workingtime of the scores should be shown.
setFinalStatement($a_statement="")
Sets the final statement text of the ilObjTest object.
setScoreCutting($a_score_cutting=SCORE_CUT_QUESTION)
Sets the type of score cutting.
setEndingTime($ending_time=NULL)
Sets the ending time in database timestamp format for the test.
setResetProcessingTime($reset=0)
Sets wheather the processing time should be reset or not.
setCharSelectorAvailability($availability)
setShowMarker($a_value=1)
Sets the marker button status.
setActivationLimited($a_value)
setSpecificAnswerFeedback($specific_answer_feedback)
setMailNotificationType($a_type)
setTitle($a_title)
set object title
setObligationsEnabled($obligationsEnabled=true)
sets obligations enabled/disabled
setHighscoreOwnTable($a_own_table)
Sets if the table with the own ranking should be shown.
setTitleOutput($title_output=0)
Sets the status of the title output.
setShowSolutionPrintview($a_printview=1)
Sets if the the solution printview should be presented to the user or not.
setCustomStyle($a_customStyle=NULL)
Set the custom style.
setSignSubmission($sign_submission)
getIntroduction()
Gets the introduction text of the ilObjTest object.
setNrOfTries($nr_of_tries=0)
Sets the nr of tries for the test.
setScoreReporting($score_reporting=0)
Sets the score reporting of the ilObjTest object.
setAnswerFeedbackPoints($answer_feedback_points=0)
Sets the answer specific feedback of reached points for the test.
setShowCancel($a_value=1)
Sets the cancel test button status.
_saveUsage($a_mob_id, $a_type, $a_id, $a_usage_hist_nr=0, $a_lang="-")
Save usage of mob within another container (e.g.
setAutosaveIval($autosave_ival)
QTIMaterialToString($a_material)
Reads an QTI material tag an creates a text string.
setProcessingTime($processing_time="00:00:00")
Sets the processing time for the test.
setCountSystem($a_count_system=COUNT_PARTIAL_SOLUTIONS)
Sets the count system for the calculation of points.
setExportSettings($a_settings)
getId()
get object id public
setHighscoreTopNum($a_top_num)
Sets the number of entries which are to be shown in the top-rankings table.
setActivationVisibility($a_value)
setShowInfo($a_info=1)
Set whether the complete information page is shown or the required data only.
setInstantFeedbackSolution($instant_feedback=0)
Sets the instant feedback for the solution.
setAllowedUsersTimeGap($a_allowed_users_time_gap)
setAnonymity($a_value=0)
Sets the anonymity status of the test.
getFinalStatement()
Gets the final statement.
setKiosk($kiosk=0)
Sets the kiosk mode for the test.
setUsePreviousAnswers($use_previous_answers=1)
Sets the status of the visibility of previous learner answers.
setResultsPresentation($a_results_presentation=3)
Sets the combined results presentation value.
setForceJS($a_js=1)
Set whether JavaScript should be forced for tests.
setHighscoreHints($a_hints)
Sets if the number of requested hints should be shown.
setEnableProcessingTime($enable=0)
Sets the processing time enabled or disabled.
static _replaceMediaObjectImageSrc($a_text, $a_direction=0)
replaces image source from mob image urls with the mob id or replaces mob id with the correct image s...
setHighscoreAchievedTS($a_achieved_ts)
Sets if the date and time of the scores achievement should be displayed.
setEnableArchiving($enable_archiving)
setShowExamviewHtml($show_examview_html)
setOfferingQuestionHintsEnabled($offeringQuestionHintsEnabled)
sets offering question hints enabled/disabled
setMCScoring($a_mc_scoring=SCORE_ZERO_POINTS_WHEN_UNANSWERED)
Sets the multiple choice scoring.
setHighscoreAnon($a_anon)
Sets if the highscores should be anonymized.
setActivationStartingTime($starting_time=NULL)
setShowExamIdInTestResultsEnabled($show_exam_id_in_test_results_enabled)
setDescription($a_desc)
set object description
setIntroduction($introduction="")
Sets the introduction text of the ilObjTest object.
setHighscoreEnabled($a_enabled)
Sets if the highscore feature should be enabled.
setAuthor($author="")
Sets the authors name of the ilObjTest object.
setHighscorePercentage($a_percentage)
Sets if the percentages of the scores pass should be shown.
setActivationEndingTime($ending_time=NULL)
setShowFinalStatement($show=0)
Sets whether the final statement should be shown or not.
setSequenceSettings($sequence_settings=0)
Sets the sequence settings of the ilObjTest object.
setPassword($a_password=NULL)
Sets the password for test access.
setListOfQuestionsSettings($a_value=0)
Sets the settings for the list of questions options in the test properties This could contain one of ...
+ Here is the call graph for this function:

◆ getActivationEndingTime()

ilObjTest::getActivationEndingTime ( )

Definition at line 11215 of file class.ilObjTest.php.

Referenced by addDefaults(), saveToDb(), and toXML().

11216  {
11217  return (strlen($this->activation_ending_time)) ? $this->activation_ending_time : NULL;
11218  }
+ Here is the caller graph for this function:

◆ getActivationStartingTime()

ilObjTest::getActivationStartingTime ( )

Definition at line 11210 of file class.ilObjTest.php.

Referenced by addDefaults(), saveToDb(), and toXML().

11211  {
11212  return (strlen($this->activation_starting_time)) ? $this->activation_starting_time : NULL;
11213  }
+ Here is the caller graph for this function:

◆ getActivationVisibility()

ilObjTest::getActivationVisibility ( )

Definition at line 10718 of file class.ilObjTest.php.

References $activation_visibility.

Referenced by addDefaults(), saveToDb(), and toXML().

10719  {
10721  }
+ Here is the caller graph for this function:

◆ getActiveIdOfUser()

ilObjTest::getActiveIdOfUser (   $user_id = "",
  $anonymous_id = "" 
)

Gets the active id of a given user.

Parameters
integer$user_idThe database id of the user
string$anonymous_idThe anonymous id if the test is an anonymized test
Returns
integer The active ID public

Definition at line 3953 of file class.ilObjTest.php.

References $_SESSION, $ilUser, $result, $row, and getTestId().

Referenced by canShowTestResults(), ilObjTestVerification\createFromTest(), getAllQuestions(), getExistingQuestions(), isExecutable(), loadQuestions(), removeTestResultsForUser(), and setQuestionSetSolved().

3954  {
3955  global $ilDB;
3956  global $ilUser;
3957 
3958  if (!$user_id) $user_id = $ilUser->getId();
3959  if (($_SESSION["AccountId"] == ANONYMOUS_USER_ID) && (strlen($_SESSION["tst_access_code"][$this->getTestId()])))
3960  {
3961  $result = $ilDB->queryF("SELECT active_id FROM tst_active WHERE user_fi = %s AND test_fi = %s AND anonymous_id = %s",
3962  array('integer','integer','text'),
3963  array($user_id, $this->test_id, $_SESSION["tst_access_code"][$this->getTestId()])
3964  );
3965  }
3966  else if (strlen($anonymous_id))
3967  {
3968  $result = $ilDB->queryF("SELECT active_id FROM tst_active WHERE user_fi = %s AND test_fi = %s AND anonymous_id = %s",
3969  array('integer','integer','text'),
3970  array($user_id, $this->test_id, $anonymous_id)
3971  );
3972  }
3973  else
3974  {
3975  if ($_SESSION["AccountId"] == ANONYMOUS_USER_ID)
3976  {
3977  return NULL;
3978  }
3979  $result = $ilDB->queryF("SELECT active_id FROM tst_active WHERE user_fi = %s AND test_fi = %s",
3980  array('integer','integer'),
3981  array($user_id, $this->test_id)
3982  );
3983  }
3984  if ($result->numRows())
3985  {
3986  $row = $ilDB->fetchAssoc($result);
3987  return $row["active_id"];
3988  }
3989  else
3990  {
3991  return 0;
3992  }
3993  }
< a tabindex="-1" style="border-style: none;" href="#" title="Refresh Image" onclick="document.getElementById('siimage').src = './securimage_show.php?sid=' + Math.random(); this.blur(); return false">< img src="./images/refresh.png" alt="Reload Image" height="32" width="32" onclick="this.blur()" align="bottom" border="0"/></a >< br/>< strong > Enter Code *if($_SERVER['REQUEST_METHOD']=='POST' &&@ $_POST['do']=='contact') $_SESSION['ctform']['success']
$result
getTestId()
Gets the database id of the additional test data.
global $ilUser
Definition: imgupload.php:15
+ Here is the call graph for this function:
+ Here is the caller graph for this function:

◆ getAggregatedResultsData()

ilObjTest::getAggregatedResultsData ( )

Returns the aggregated test results.

public

Definition at line 10117 of file class.ilObjTest.php.

References $data, $results, evalTotalFinished(), evalTotalStartedAverageTime(), and getCompleteEvaluationData().

10118  {
10119  $data =& $this->getCompleteEvaluationData();
10120  $foundParticipants =& $data->getParticipants();
10121  $results = array("overview" => array(), "questions" => array());
10122  if (count($foundParticipants))
10123  {
10124  $results["overview"][$this->lng->txt("tst_eval_total_persons")] = count($foundParticipants);
10125  $total_finished = $this->evalTotalFinished();
10126  $results["overview"][$this->lng->txt("tst_eval_total_finished")] = $total_finished;
10127  $average_time = $this->evalTotalStartedAverageTime();
10128  $diff_seconds = $average_time;
10129  $diff_hours = floor($diff_seconds/3600);
10130  $diff_seconds -= $diff_hours * 3600;
10131  $diff_minutes = floor($diff_seconds/60);
10132  $diff_seconds -= $diff_minutes * 60;
10133  $results["overview"][$this->lng->txt("tst_eval_total_finished_average_time")] = sprintf("%02d:%02d:%02d", $diff_hours, $diff_minutes, $diff_seconds);
10134  $total_passed = 0;
10135  $total_passed_reached = 0;
10136  $total_passed_max = 0;
10137  $total_passed_time = 0;
10138  foreach ($foundParticipants as $userdata)
10139  {
10140  if ($userdata->getPassed())
10141  {
10142  $total_passed++;
10143  $total_passed_reached += $userdata->getReached();
10144  $total_passed_max += $userdata->getMaxpoints();
10145  $total_passed_time += $userdata->getTimeOfWork();
10146  }
10147  }
10148  $average_passed_reached = $total_passed ? $total_passed_reached / $total_passed : 0;
10149  $average_passed_max = $total_passed ? $total_passed_max / $total_passed : 0;
10150  $average_passed_time = $total_passed ? $total_passed_time / $total_passed : 0;
10151  $results["overview"][$this->lng->txt("tst_eval_total_passed")] = $total_passed;
10152  $results["overview"][$this->lng->txt("tst_eval_total_passed_average_points")] = sprintf("%2.2f", $average_passed_reached) . " " . strtolower($this->lng->txt("of")) . " " . sprintf("%2.2f", $average_passed_max);
10153  $average_time = $average_passed_time;
10154  $diff_seconds = $average_time;
10155  $diff_hours = floor($diff_seconds/3600);
10156  $diff_seconds -= $diff_hours * 3600;
10157  $diff_minutes = floor($diff_seconds/60);
10158  $diff_seconds -= $diff_minutes * 60;
10159  $results["overview"][$this->lng->txt("tst_eval_total_passed_average_time")] = sprintf("%02d:%02d:%02d", $diff_hours, $diff_minutes, $diff_seconds);
10160  }
10161 
10162  foreach ($data->getQuestionTitles() as $question_id => $question_title)
10163  {
10164  $answered = 0;
10165  $reached = 0;
10166  $max = 0;
10167  foreach ($foundParticipants as $userdata)
10168  {
10169  for ($i = 0; $i <= $userdata->getLastPass(); $i++)
10170  {
10171  if (is_object($userdata->getPass($i)))
10172  {
10173  $question =& $userdata->getPass($i)->getAnsweredQuestionByQuestionId($question_id);
10174  if (is_array($question))
10175  {
10176  $answered++;
10177  $reached += $question["reached"];
10178  $max += $question["points"];
10179  }
10180  }
10181  }
10182  }
10183  $percent = $max ? $reached/$max * 100.0 : 0;
10184  $counter++;
10185  $results["questions"][$question_id] = array(
10186  $question_title,
10187  sprintf("%.2f", $answered ? $reached / $answered : 0) . " " . strtolower($this->lng->txt("of")) . " " . sprintf("%.2f", $answered ? $max / $answered : 0),
10188  sprintf("%.2f", $percent) . "%",
10189  $answered,
10190  sprintf("%.2f", $answered ? $reached / $answered : 0),
10191  sprintf("%.2f", $answered ? $max / $answered : 0),
10192  $percent / 100.0
10193  );
10194  }
10195  return $results;
10196  }
& getCompleteEvaluationData($withStatistics=TRUE, $filterby="", $filtertext="")
evalTotalFinished()
Returns the number of total finished tests.
$results
evalTotalStartedAverageTime()
Returns the average processing time for all started tests.
while($lm_rec=$ilDB->fetchAssoc($lm_set)) $data
+ Here is the call graph for this function:

◆ getAllowedUsers()

ilObjTest::getAllowedUsers ( )

Definition at line 8900 of file class.ilObjTest.php.

Referenced by _getAvailableTests(), addDefaults(), checkMaximumAllowedUsers(), saveToDb(), and toXML().

8901  {
8902  return ($this->allowedUsers) ? $this->allowedUsers : 0;
8903  }
+ Here is the caller graph for this function:

◆ getAllowedUsersTimeGap()

ilObjTest::getAllowedUsersTimeGap ( )

Definition at line 8910 of file class.ilObjTest.php.

Referenced by _getAvailableTests(), addDefaults(), checkMaximumAllowedUsers(), saveToDb(), and toXML().

8911  {
8912  return ($this->allowedUsersTimeGap) ? $this->allowedUsersTimeGap : 0;
8913  }
+ Here is the caller graph for this function:

◆ getAllQuestions()

& ilObjTest::getAllQuestions (   $pass = NULL)

Returns all questions of a test in test order.

Returns
array An array containing the id's as keys and the database row objects as values public

Definition at line 3913 of file class.ilObjTest.php.

References $ilUser, $pass, $result, $row, _getPass(), getActiveIdOfUser(), isRandomTest(), and loadQuestions().

3914  {
3915  global $ilUser;
3916  global $ilDB;
3917 
3918  $result_array = array();
3919  if ($this->isRandomTest())
3920  {
3921  $active_id = $this->getActiveIdOfUser($ilUser->getId());
3922  $this->loadQuestions($active_id, $pass);
3923  if (count($this->questions) == 0) return $result_array;
3924  if (is_null($pass))
3925  {
3926  $pass = $this->_getPass($active_id);
3927  }
3928  $result = $ilDB->queryF("SELECT qpl_questions.* FROM qpl_questions, tst_test_rnd_qst WHERE tst_test_rnd_qst.question_fi = qpl_questions.question_id AND tst_test_rnd_qst.active_fi = %s AND tst_test_rnd_qst.pass = %s AND " . $ilDB->in('qpl_questions.question_id', $this->questions, false, 'integer'),
3929  array('integer','integer'),
3930  array($active_id, $pass)
3931  );
3932  }
3933  else
3934  {
3935  if (count($this->questions) == 0) return $result_array;
3936  $result = $ilDB->query("SELECT qpl_questions.* FROM qpl_questions, tst_test_question WHERE tst_test_question.question_fi = qpl_questions.question_id AND " . $ilDB->in('qpl_questions.question_id', $this->questions, false, 'integer'));
3937  }
3938  while ($row = $ilDB->fetchAssoc($result))
3939  {
3940  $result_array[$row["question_id"]] = $row;
3941  }
3942  return $result_array;
3943  }
$result
_getPass($active_id)
Retrieves the actual pass of a given user for a given test.
getActiveIdOfUser($user_id="", $anonymous_id="")
Gets the active id of a given user.
isRandomTest()
Returns the fact wether this test is a random questions test or not.
loadQuestions($active_id="", $pass=NULL)
Load the test question id&#39;s from the database.
global $ilUser
Definition: imgupload.php:15
+ Here is the call graph for this function:

◆ getAllRTEContent()

ilObjTest::getAllRTEContent ( )

Returns the content of all RTE enabled text areas in the test.

private

Definition at line 1177 of file class.ilObjTest.php.

References $result, getFinalStatement(), and getIntroduction().

Referenced by cleanupMediaobjectUsage().

1178  {
1179  $result = array();
1180  array_push($result, $this->getIntroduction());
1181  array_push($result, $this->getFinalStatement());
1182  return $result;
1183  }
$result
getIntroduction()
Gets the introduction text of the ilObjTest object.
getFinalStatement()
Gets the final statement.
+ Here is the call graph for this function:
+ Here is the caller graph for this function:

◆ getAllTestResults()

ilObjTest::getAllTestResults (   $participants,
  $prepareForCSV = true 
)

returns all test results for all participants

Parameters
array$partipantsarray of user ids
booleanif true, the result will be prepared for csv output (see processCSVRow)
Returns
array of fields, see code for column titles

Definition at line 7693 of file class.ilObjTest.php.

References $results, $row, _instanciateQuestion(), getAnonymity(), getECTSGrade(), getTotalPointsPassedArray(), and processCSVRow().

7694  {
7695  $results = array();
7696  $row = array(
7697  "user_id" => $this->lng->txt("user_id"),
7698  "matriculation" => $this->lng->txt("matriculation"),
7699  "lastname" => $this->lng->txt("lastname"),
7700  "firstname" => $this->lng->txt("firstname"),
7701  "login" =>$this->lng->txt("login"),
7702  "reached_points" => $this->lng->txt("tst_reached_points"),
7703  "max_points" => $this->lng->txt("tst_maximum_points"),
7704  "percent_value" => $this->lng->txt("tst_percent_solved"),
7705  "mark" => $this->lng->txt("tst_mark"),
7706  "ects" => $this->lng->txt("ects_grade")
7707  );
7708  $results[] = $row;
7709  if (count($participants))
7710  {
7711  if ($this->ects_output)
7712  {
7713  $passed_array =& $this->getTotalPointsPassedArray();
7714  }
7715  foreach ($participants as $active_id => $user_rec)
7716  {
7717  $row = array();
7718  $reached_points = 0;
7719  $max_points = 0;
7720  foreach ($this->questions as $value)
7721  {
7722  $question =& ilObjTest::_instanciateQuestion($value);
7723  if (is_object($question))
7724  {
7725  $max_points += $question->getMaximumPoints();
7726  $reached_points += $question->getReachedPoints($active_id);
7727  }
7728  }
7729  if ($max_points > 0)
7730  {
7731  $percentvalue = $reached_points / $max_points;
7732  if ($percentvalue < 0) $percentvalue = 0.0;
7733  }
7734  else
7735  {
7736  $percentvalue = 0;
7737  }
7738  $mark_obj = $this->mark_schema->getMatchingMark($percentvalue * 100);
7739  $passed = "";
7740  if ($mark_obj)
7741  {
7742  $mark = $mark_obj->getOfficialName();
7743  $ects_mark = $this->getECTSGrade($passed_array, $reached_points, $max_points);
7744  }
7745  if ($this->getAnonymity())
7746  {
7747  $user_rec['firstname'] = "";
7748  $user_rec['lastname'] = $this->lng->txt("unknown");
7749  }
7750  $row = array(
7751  "user_id"=>$user_rec['usr_id'],
7752  "matriculation" => $user_rec['matriculation'],
7753  "lastname" => $user_rec['lastname'],
7754  "firstname" => $user_rec['firstname'],
7755  "login"=>$user_rec['login'],
7756  "reached_points" => $reached_points,
7757  "max_points" => $max_points,
7758  "percent_value" => $percentvalue,
7759  "mark" => $mark,
7760  "ects" => $ects_mark
7761  );
7762  $results[] = $prepareForCSV ? $this->processCSVRow ($row, true) : $row;
7763  }
7764  }
7765  return $results;
7766  }
& _instanciateQuestion($question_id)
Creates an instance of a question with a given question id.
getECTSGrade($passed_array, $reached_points, $max_points)
Returns the ECTS grade for a number of reached points.
getAnonymity()
Returns the anonymity status of the test.
& processCSVRow($row, $quoteAll=FALSE, $separator=";")
Processes an array as a CSV row and converts the array values to correct CSV values.
$results
& getTotalPointsPassedArray()
Returns an array with the total points of all users who passed the test This array could be used for ...
+ Here is the call graph for this function:

◆ getAnonymity()

ilObjTest::getAnonymity ( )

Returns the anonymity status of the test.

Returns
integer The value for the anonymity status (0 = personalized, 1 = anonymized) public

Definition at line 9119 of file class.ilObjTest.php.

Referenced by _getAvailableTests(), addDefaults(), buildName(), evalTotalParticipantsArray(), evalTotalPersonsArray(), getAllTestResults(), getDetailedTestResults(), getEvaluationAdditionalFields(), getInvitedUsers(), getParticipants(), getTestParticipants(), getUserData(), isHighscoreAnon(), saveToDb(), toXML(), and userLookupFullName().

9120  {
9121  return ($this->anonymity) ? 1 : 0;
9122  }
+ Here is the caller graph for this function:

◆ getAnsweredQuestionCount()

ilObjTest::getAnsweredQuestionCount (   $active_id,
  $pass = NULL 
)

Retrieves the number of answered questions for a given user in a given test.

Parameters
integer$user_idThe user id
integer$test_idThe test id
integer$passThe pass of the test (optional)
Returns
integer The number of answered questions public

Definition at line 7949 of file class.ilObjTest.php.

References ilObject\$lng, $pass, assQuestion\_isWorkedThrough(), isDynamicTest(), isRandomTest(), and loadQuestions().

7950  {
7951  if( $this->isDynamicTest() )
7952  {
7953  global $tree, $ilDB, $lng, $ilPluginAdmin;
7954 
7955  require_once 'Modules/Test/classes/class.ilTestSessionFactory.php';
7956  $testSessionFactory = new ilTestSessionFactory($this);
7957  $testSession = $testSessionFactory->getSession($active_id);
7958 
7959  require_once 'Modules/Test/classes/class.ilTestSequenceFactory.php';
7960  $testSequenceFactory = new ilTestSequenceFactory($ilDB, $lng, $ilPluginAdmin, $this);
7961  $testSequence = $testSequenceFactory->getSequence($testSession);
7962 
7963  require_once 'Modules/Test/classes/class.ilObjTestDynamicQuestionSetConfig.php';
7964  $dynamicQuestionSetConfig = new ilObjTestDynamicQuestionSetConfig($tree, $ilDB, $ilPluginAdmin, $this);
7965  $dynamicQuestionSetConfig->loadFromDb();
7966 
7967  $testSequence->loadFromDb($dynamicQuestionSetConfig);
7968  $testSequence->loadQuestions($dynamicQuestionSetConfig, new ilTestDynamicQuestionSetFilterSelection());
7969 
7970  return $testSequence->getTrackedQuestionCount();
7971  }
7972 
7973  if ($this->isRandomTest())
7974  {
7975  $this->loadQuestions($active_id, $pass);
7976  }
7977  include_once "./Modules/TestQuestionPool/classes/class.assQuestion.php";
7978  $workedthrough = 0;
7979  foreach ($this->questions as $value)
7980  {
7981  if (assQuestion::_isWorkedThrough($active_id, $value, $pass))
7982  {
7983  $workedthrough += 1;
7984  }
7985  }
7986  return $workedthrough;
7987  }
isDynamicTest()
Returns the fact wether this test is a dynamic question set test or not.
isRandomTest()
Returns the fact wether this test is a random questions test or not.
loadQuestions($active_id="", $pass=NULL)
Load the test question id&#39;s from the database.
static _isWorkedThrough($active_id, $question_id, $pass=NULL)
Returns true if the question was worked through in the given pass Worked through means that the user ...
+ Here is the call graph for this function:

◆ getAnswerFeedback()

ilObjTest::getAnswerFeedback ( )

Returns 1 if generic answer feedback is activated.

Deprecated:
Use getGenericAnswerFeedback instead.
Returns
integer The status of the answer specific feedback public
See also
$answer_feedback

Definition at line 2443 of file class.ilObjTest.php.

Referenced by _getAvailableTests(), addDefaults(), saveToDb(), and toXML().

2444  {
2445  return ($this->answer_feedback) ? $this->answer_feedback : 0;
2446  }
+ Here is the caller graph for this function:

◆ getAnswerFeedbackPoints()

ilObjTest::getAnswerFeedbackPoints ( )

Returns 1 if answer specific feedback as reached points is activated.

Returns
integer The status of the answer specific feedback as reached points public
See also
$answer_feedback_points

Definition at line 2468 of file class.ilObjTest.php.

Referenced by _getAvailableTests(), addDefaults(), saveToDb(), and toXML().

2469 {
2470  return ($this->answer_feedback_points) ? $this->answer_feedback_points : 0;
2471 }
+ Here is the caller graph for this function:

◆ getAuthor()

ilObjTest::getAuthor ( )

Gets the authors name of the ilObjTest object.

Returns
string The string containing the name of the test author public
See also
$author

Definition at line 6857 of file class.ilObjTest.php.

References ilObject\$id, ilObject\getId(), and ilObject\getType().

Referenced by _getAvailableTests(), loadFromDb(), saveToDb(), and toXML().

6858  {
6859  $author = array();
6860  include_once "./Services/MetaData/classes/class.ilMD.php";
6861  $md =& new ilMD($this->getId(), 0, $this->getType());
6862  $md_life =& $md->getLifecycle();
6863  if ($md_life)
6864  {
6865  $ids =& $md_life->getContributeIds();
6866  foreach ($ids as $id)
6867  {
6868  $md_cont =& $md_life->getContribute($id);
6869  if (strcmp($md_cont->getRole(), "Author") == 0)
6870  {
6871  $entids =& $md_cont->getEntityIds();
6872  foreach ($entids as $entid)
6873  {
6874  $md_ent =& $md_cont->getEntity($entid);
6875  array_push($author, $md_ent->getEntity());
6876  }
6877  }
6878  }
6879  }
6880  return join($author, ",");
6881  }
getId()
get object id public
getType()
get object type public
+ Here is the call graph for this function:
+ Here is the caller graph for this function:

◆ getAutosave()

ilObjTest::getAutosave ( )

Definition at line 11114 of file class.ilObjTest.php.

References $autosave.

Referenced by addDefaults(), saveToDb(), and toXML().

11115  {
11116  return $this->autosave;
11117  }
+ Here is the caller graph for this function:

◆ getAutosaveIval()

ilObjTest::getAutosaveIval ( )

Definition at line 11124 of file class.ilObjTest.php.

References $autosave_ival.

Referenced by addDefaults(), saveToDb(), and toXML().

11125  {
11126  return $this->autosave_ival;
11127  }
+ Here is the caller graph for this function:

◆ getAvailableQuestionpools()

& ilObjTest::getAvailableQuestionpools (   $use_object_id = false,
  $equal_points = false,
  $could_be_offline = false,
  $show_path = FALSE,
  $with_questioncount = FALSE,
  $permission = "read" 
)

Returns the available question pools for the active user.

Returns
array The available question pools public

Definition at line 5325 of file class.ilObjTest.php.

References ilObjQuestionPool\_getAvailableQuestionpools().

5326  {
5327  include_once "./Modules/TestQuestionPool/classes/class.ilObjQuestionPool.php";
5328  return ilObjQuestionPool::_getAvailableQuestionpools($use_object_id, $equal_points, $could_be_offline, $show_path, $with_questioncount, $permission);
5329  }
& _getAvailableQuestionpools($use_object_id=FALSE, $equal_points=FALSE, $could_be_offline=FALSE, $showPath=FALSE, $with_questioncount=FALSE, $permission="read", $usr_id="")
Returns the available question pools for the active user.
+ Here is the call graph for this function:

◆ getAvailableQuestions()

ilObjTest::getAvailableQuestions (   $arrFilter,
  $completeonly = 0 
)

Calculates the available questions for a test.

public

Definition at line 5545 of file class.ilObjTest.php.

References $ilUser, $row, ilObjQuestionPool\_getAvailableQuestionpools(), getExistingQuestions(), getQuestionTypeTranslations(), and isPluginActive().

5546  {
5547  global $ilUser;
5548  global $ilDB;
5549 
5550  include_once "./Modules/TestQuestionPool/classes/class.ilObjQuestionPool.php";
5551  $available_pools = array_keys(ilObjQuestionPool::_getAvailableQuestionpools($use_object_id = TRUE, $equal_points = FALSE, $could_be_offline = FALSE, $showPath = FALSE, $with_questioncount = FALSE));
5552  $available = "";
5553  if (count($available_pools))
5554  {
5555  $available = " AND " . $ilDB->in('qpl_questions.obj_fi', $available_pools, false, 'integer');
5556  }
5557  else
5558  {
5559  return array();
5560  }
5561  if ($completeonly)
5562  {
5563  $available .= " AND qpl_questions.complete = " . $ilDB->quote("1", 'text');
5564  }
5565 
5566  $where = "";
5567  if (is_array($arrFilter))
5568  {
5569  if (array_key_exists('title', $arrFilter) && strlen($arrFilter['title']))
5570  {
5571  $where .= " AND " . $ilDB->like('qpl_questions.title', 'text', "%%" . $arrFilter['title'] . "%%");
5572  }
5573  if (array_key_exists('description', $arrFilter) && strlen($arrFilter['description']))
5574  {
5575  $where .= " AND " . $ilDB->like('qpl_questions.description', 'text', "%%" . $arrFilter['description'] . "%%");
5576  }
5577  if (array_key_exists('author', $arrFilter) && strlen($arrFilter['author']))
5578  {
5579  $where .= " AND " . $ilDB->like('qpl_questions.author', 'text', "%%" . $arrFilter['author'] . "%%");
5580  }
5581  if (array_key_exists('type', $arrFilter) && strlen($arrFilter['type']))
5582  {
5583  $where .= " AND qpl_qst_type.type_tag = " . $ilDB->quote($arrFilter['type'], 'text');
5584  }
5585  if (array_key_exists('qpl', $arrFilter) && strlen($arrFilter['qpl']))
5586  {
5587  $where .= " AND " . $ilDB->like('object_data.title', 'text', "%%" . $arrFilter['qpl'] . "%%");
5588  }
5589  }
5590 
5591  $original_ids =& $this->getExistingQuestions();
5592  $original_clause = " qpl_questions.original_id IS NULL";
5593  if (count($original_ids))
5594  {
5595  $original_clause = " qpl_questions.original_id IS NULL AND " . $ilDB->in('qpl_questions.question_id', $original_ids, true, 'integer');
5596  }
5597 
5598  $query_result = $ilDB->query(
5599  "SELECT qpl_questions.*, qpl_questions.tstamp, qpl_qst_type.type_tag, qpl_qst_type.plugin, object_data.title qpl " .
5600  "FROM qpl_questions, qpl_qst_type, object_data WHERE $original_clause $available AND " .
5601  "object_data.obj_id = qpl_questions.obj_fi AND qpl_questions.tstamp > 0 AND " .
5602  "qpl_questions.question_type_fi = qpl_qst_type.question_type_id$where");
5603  $rows = array();
5604  $types = $this->getQuestionTypeTranslations();
5605  if ($query_result->numRows())
5606  {
5607  while ($row = $ilDB->fetchAssoc($query_result))
5608  {
5609  $row['ttype'] = $types[$row['type_tag']];
5610  if ($row["plugin"])
5611  {
5612  if ($this->isPluginActive($row["type_tag"]))
5613  {
5614  array_push($rows, $row);
5615  }
5616  }
5617  else
5618  {
5619  array_push($rows, $row);
5620  }
5621  }
5622  }
5623  return $rows;
5624  }
& getExistingQuestions($pass=NULL)
Get the id&#39;s of the questions which are already part of the test.
& getQuestionTypeTranslations()
global $ilUser
Definition: imgupload.php:15
& _getAvailableQuestionpools($use_object_id=FALSE, $equal_points=FALSE, $could_be_offline=FALSE, $showPath=FALSE, $with_questioncount=FALSE, $permission="read", $usr_id="")
Returns the available question pools for the active user.
isPluginActive($a_pname)
Checks wheather or not a question plugin with a given name is active.
+ Here is the call graph for this function:

◆ getCertificateVisibility()

ilObjTest::getCertificateVisibility ( )

Returns the visibility settings of the certificate.

Returns
integer The value for the visibility settings (0 = always, 1 = only passed, 2 = never) public

Definition at line 9097 of file class.ilObjTest.php.

Referenced by _getAvailableTests(), canShowCertificate(), and saveToDb().

9098  {
9099  return (strlen($this->certificate_visibility)) ? $this->certificate_visibility : 0;
9100  }
+ Here is the caller graph for this function:

◆ getCharSelectorAvailability()

ilObjTest::getCharSelectorAvailability ( )
Returns
int availability of the special character selector

Definition at line 11452 of file class.ilObjTest.php.

References $char_selector_availability.

Referenced by _getAvailableTests(), addDefaults(), saveToDb(), and toXML().

11453  {
11454  return (int) $this->char_selector_availability;
11455  }
+ Here is the caller graph for this function:

◆ getCharSelectorDefinition()

ilObjTest::getCharSelectorDefinition ( )
Returns
string definition of the special character selector

Definition at line 11468 of file class.ilObjTest.php.

References $char_selector_definition.

Referenced by _getAvailableTests(), addDefaults(), saveToDb(), and toXML().

11469  {
11471  }
+ Here is the caller graph for this function:

◆ getCompleteEvaluationData()

& ilObjTest::getCompleteEvaluationData (   $withStatistics = TRUE,
  $filterby = "",
  $filtertext = "" 
)

Definition at line 5082 of file class.ilObjTest.php.

References $data, and getUnfilteredEvaluationData().

Referenced by getAggregatedResultsData().

5083  {
5084  include_once "./Modules/Test/classes/class.ilTestEvaluationData.php";
5085  include_once "./Modules/Test/classes/class.ilTestEvaluationPassData.php";
5086  include_once "./Modules/Test/classes/class.ilTestEvaluationUserData.php";
5088  if ($withStatistics)
5089  {
5090  $data->calculateStatistics();
5091  }
5092  $data->setFilter($filterby, $filtertext);
5093  return $data;
5094  }
getUnfilteredEvaluationData()
while($lm_rec=$ilDB->fetchAssoc($lm_set)) $data
+ Here is the call graph for this function:
+ Here is the caller graph for this function:

◆ getCompleteWorkingTime()

ilObjTest::getCompleteWorkingTime (   $user_id)

Returns the complete working time in seconds a user worked on the test.

Returns
integer The working time in seconds public

Definition at line 4284 of file class.ilObjTest.php.

References $result, $row, and getTestId().

4285  {
4286  global $ilDB;
4287 
4288  $result = $ilDB->queryF("SELECT tst_times.* FROM tst_active, tst_times WHERE tst_active.test_fi = %s AND tst_active.active_id = tst_times.active_fi AND tst_active.user_fi = %s",
4289  array('integer','integer'),
4290  array($this->getTestId(), $user_id)
4291  );
4292  $time = 0;
4293  while ($row = $ilDB->fetchAssoc($result))
4294  {
4295  preg_match("/(\d{4})-(\d{2})-(\d{2}) (\d{2}):(\d{2}):(\d{2})/", $row["started"], $matches);
4296  $epoch_1 = mktime($matches[4], $matches[5], $matches[6], $matches[2], $matches[3], $matches[1]);
4297  preg_match("/(\d{4})-(\d{2})-(\d{2}) (\d{2}):(\d{2}):(\d{2})/", $row["finished"], $matches);
4298  $epoch_2 = mktime($matches[4], $matches[5], $matches[6], $matches[2], $matches[3], $matches[1]);
4299  $time += ($epoch_2 - $epoch_1);
4300  }
4301  return $time;
4302  }
$result
getTestId()
Gets the database id of the additional test data.
+ Here is the call graph for this function:

◆ getCompleteWorkingTimeOfParticipant()

ilObjTest::getCompleteWorkingTimeOfParticipant (   $active_id)

Returns the complete working time in seconds for a test participant.

Returns
integer The working time in seconds for the test participant public

Definition at line 4353 of file class.ilObjTest.php.

References $result, $row, and getTestId().

4354  {
4355  global $ilDB;
4356 
4357  $result = $ilDB->queryF("SELECT tst_times.* FROM tst_active, tst_times WHERE tst_active.test_fi = %s AND tst_active.active_id = tst_times.active_fi AND tst_active.active_id = %s ORDER BY tst_times.active_fi, tst_times.started",
4358  array('integer','integer'),
4359  array($this->getTestId(), $active_id)
4360  );
4361  $time = 0;
4362  while ($row = $ilDB->fetchAssoc($result))
4363  {
4364  preg_match("/(\d{4})-(\d{2})-(\d{2}) (\d{2}):(\d{2}):(\d{2})/", $row["started"], $matches);
4365  $epoch_1 = mktime($matches[4], $matches[5], $matches[6], $matches[2], $matches[3], $matches[1]);
4366  preg_match("/(\d{4})-(\d{2})-(\d{2}) (\d{2}):(\d{2}):(\d{2})/", $row["finished"], $matches);
4367  $epoch_2 = mktime($matches[4], $matches[5], $matches[6], $matches[2], $matches[3], $matches[1]);
4368  $time += ($epoch_2 - $epoch_1);
4369  }
4370  return $time;
4371  }
$result
getTestId()
Gets the database id of the additional test data.
+ Here is the call graph for this function:

◆ getCompleteWorkingTimeOfParticipants()

& ilObjTest::getCompleteWorkingTimeOfParticipants ( )

Returns the complete working time in seconds for all test participants.

Returns
array An array containing the working time in seconds for all test participants public

Definition at line 4310 of file class.ilObjTest.php.

References _getCompleteWorkingTimeOfParticipants(), and getTestId().

4311  {
4312  return $this->_getCompleteWorkingTimeOfParticipants($this->getTestId());
4313  }
getTestId()
Gets the database id of the additional test data.
& _getCompleteWorkingTimeOfParticipants($test_id)
Returns the complete working time in seconds for all test participants.
+ Here is the call graph for this function:

◆ getCountSystem()

ilObjTest::getCountSystem ( )

Gets the count system for the calculation of points.

Returns
integer The count system for the calculation of points public
See also
$count_system

Definition at line 2480 of file class.ilObjTest.php.

Referenced by _getAvailableTests(), addDefaults(), saveToDb(), and toXML().

2481  {
2482  return ($this->count_system) ? $this->count_system : 0;
2483  }
+ Here is the caller graph for this function:

◆ getCustomStyle()

ilObjTest::getCustomStyle ( )

Get the custom style.

Returns
mixed The custom style, NULL if empty public
See also
$_customStyle

Definition at line 2052 of file class.ilObjTest.php.

Referenced by _getAvailableTests(), addDefaults(), getTestStyleLocation(), saveToDb(), and toXML().

2053  {
2054  return (strlen($this->_customStyle)) ? $this->_customStyle : NULL;
2055  }
+ Here is the caller graph for this function:

◆ getCustomStyles()

ilObjTest::getCustomStyles ( )

Return the available custom styles.

Returns
array An array of strings containing the available custom styles public
See also
$_customStyle

Definition at line 2064 of file class.ilObjTest.php.

References $filename, $results, ilUtil\getStyleSheetLocation(), and ilFileUtils\recursive_dirscan().

2065  {
2066  $css_path = ilUtil::getStyleSheetLocation("filesystem", "ta.css", "Modules/Test");
2067  $css_path = str_replace("ta.css", "customstyles", $css_path) . "/";
2068  $customstyles = array();
2069  if (is_dir($css_path))
2070  {
2071  $results = array();
2072  include_once "./Services/Utilities/classes/class.ilFileUtils.php";
2074  if (is_array($results["file"]))
2075  {
2076  foreach ($results["file"] as $filename)
2077  {
2078  if (strpos($filename, ".css"))
2079  {
2080  array_push($customstyles, $filename);
2081  }
2082  }
2083  }
2084  }
2085  return $customstyles;
2086  }
static getStyleSheetLocation($mode="output", $a_css_name="", $a_css_location="")
get full style sheet file name (path inclusive) of current user
$results
$filename
Definition: buildRTE.php:89
recursive_dirscan($dir, &$arr)
Recursively scans a given directory and writes path and filename into referenced array.
+ Here is the call graph for this function:

◆ getDetailedTestResults()

ilObjTest::getDetailedTestResults (   $participants)

returns all test results for all participants

Parameters
array$partipantsarray of user ids
booleanif true, the result will be prepared for csv output (see processCSVRow)
Returns
array of fields, see code for column titles

Definition at line 9923 of file class.ilObjTest.php.

References $results, $row, _instanciateQuestion(), and getAnonymity().

9924  {
9925  $results = array();
9926  if (count($participants))
9927  {
9928  foreach ($participants as $active_id => $user_rec)
9929  {
9930  $row = array();
9931  $reached_points = 0;
9932  $max_points = 0;
9933  foreach ($this->questions as $value)
9934  {
9935  $question =& ilObjTest::_instanciateQuestion($value);
9936  if (is_object($question))
9937  {
9938  $max_points += $question->getMaximumPoints();
9939  $reached_points += $question->getReachedPoints($active_id);
9940  if ($max_points > 0)
9941  {
9942  $percentvalue = $reached_points / $max_points;
9943  if ($percentvalue < 0) $percentvalue = 0.0;
9944  }
9945  else
9946  {
9947  $percentvalue = 0;
9948  }
9949  if ($this->getAnonymity())
9950  {
9951  $user_rec['firstname'] = "";
9952  $user_rec['lastname'] = $this->lng->txt("unknown");
9953  }
9954  $row = array(
9955  "user_id"=>$user_rec['usr_id'],
9956  "matriculation" => $user_rec['matriculation'],
9957  "lastname" => $user_rec['lastname'],
9958  "firstname" => $user_rec['firstname'],
9959  "login"=>$user_rec['login'],
9960  "question_id" => $question->getId(),
9961  "question_title" => $question->getTitle(),
9962  "reached_points" => $reached_points,
9963  "max_points" => $max_points
9964  );
9965  $results[] = $row;
9966  }
9967  }
9968  }
9969  }
9970  return $results;
9971  }
& _instanciateQuestion($question_id)
Creates an instance of a question with a given question id.
getAnonymity()
Returns the anonymity status of the test.
$results
+ Here is the call graph for this function:

◆ getECTSFX()

ilObjTest::getECTSFX ( )

Returns the ECTS FX grade.

Returns
mixed The ECTS FX grade, NULL if empty public
See also
$ects_fx

Definition at line 2231 of file class.ilObjTest.php.

Referenced by _getAvailableTests(), addDefaults(), and saveToDb().

2232  {
2233  return (strlen($this->ects_fx)) ? $this->ects_fx : NULL;
2234  }
+ Here is the caller graph for this function:

◆ getECTSGrade()

ilObjTest::getECTSGrade (   $passed_array,
  $reached_points,
  $max_points 
)

Returns the ECTS grade for a number of reached points.

Parameters
array$passed_arrayAn array with the points of all users who passed the test
double$reached_pointsThe points reached in the test
double$max_pointsThe maximum number of points for the test
Returns
string The ECTS grade short description public

Definition at line 6712 of file class.ilObjTest.php.

References _getECTSGrade().

Referenced by getAllTestResults(), and getUnfilteredEvaluationData().

6713  {
6714  return ilObjTest::_getECTSGrade($passed_array, $reached_points, $max_points, $this->ects_grades["A"], $this->ects_grades["B"], $this->ects_grades["C"], $this->ects_grades["D"], $this->ects_grades["E"], $this->ects_fx);
6715  }
_getECTSGrade($points_passed, $reached_points, $max_points, $a, $b, $c, $d, $e, $fx)
Returns the ECTS grade for a number of reached points.
+ Here is the call graph for this function:
+ Here is the caller graph for this function:

◆ getECTSGrades()

& ilObjTest::getECTSGrades ( )

Returns the ECTS grades.

Returns
array The ECTS grades public
See also
$ects_grades

Definition at line 2255 of file class.ilObjTest.php.

References $ects_grades.

Referenced by _getAvailableTests(), and addDefaults().

2256  {
2257  return $this->ects_grades;
2258  }
+ Here is the caller graph for this function:

◆ getECTSOutput()

ilObjTest::getECTSOutput ( )

Indicates if ECTS grades output is presented in this test.

Returns
integer 0 if there is no ECTS grades output, 1 otherwise public
See also
$ects_output

Definition at line 2207 of file class.ilObjTest.php.

Referenced by _getAvailableTests(), addDefaults(), and saveToDb().

2208  {
2209  return ($this->ects_output) ? 1 : 0;
2210  }
+ Here is the caller graph for this function:

◆ getEnableArchiving()

ilObjTest::getEnableArchiving ( )
Returns
boolean

Definition at line 11331 of file class.ilObjTest.php.

References $data, $enable_archiving, $query, $res, ilDB\fetchAssoc(), and getTestId().

Referenced by _getAvailableTests(), addDefaults(), saveToDb(), and toXML().

11332  {
11333  return $this->enable_archiving;
11334  }
+ Here is the call graph for this function:
+ Here is the caller graph for this function:

◆ getEnabledViewMode()

ilObjTest::getEnabledViewMode ( )

Definition at line 10451 of file class.ilObjTest.php.

Referenced by _getAvailableTests(), and saveToDb().

10451  {
10452  return $this->enabled_view_mode;
10453  }
+ Here is the caller graph for this function:

◆ getEnableExamview()

ilObjTest::getEnableExamview ( )
Returns
boolean

Definition at line 11193 of file class.ilObjTest.php.

References $enable_examview.

Referenced by _getAvailableTests(), addDefaults(), saveToDb(), and toXML().

11194  {
11195  return $this->enable_examview;
11196  }
+ Here is the caller graph for this function:

◆ getEnableProcessingTime()

ilObjTest::getEnableProcessingTime ( )

Returns the state of the processing time (enabled/disabled)

Returns
integer The processing time state (0 for disabled, 1 for enabled) public
See also
$processing_time

Definition at line 2968 of file class.ilObjTest.php.

Referenced by _getAvailableTests(), addDefaults(), isExecutable(), isMaxProcessingTimeReached(), saveToDb(), and toXML().

2969  {
2970  return ($this->enable_processing_time) ? $this->enable_processing_time : 0;
2971  }
+ Here is the caller graph for this function:

◆ getEndingTime()

ilObjTest::getEndingTime ( )

Returns the ending time of the test.

Returns
string The ending time of the test public
See also
$ending_time

Definition at line 3004 of file class.ilObjTest.php.

Referenced by _getAvailableTests(), addDefaults(), endingTimeReached(), getSecondsUntilEndingTime(), isExecutable(), saveToDb(), and toXML().

3005  {
3006  return (strlen($this->ending_time)) ? $this->ending_time : NULL;
3007  }
+ Here is the caller graph for this function:

◆ getEstimatedWorkingTime()

ilObjTest::getEstimatedWorkingTime ( )

Returns the estimated working time for the test calculated from the working time of the contained questions.

Returns
array An associative array containing the working time. array["h"] = hours, array["m"] = minutes, array["s"] = seconds public

Definition at line 5337 of file class.ilObjTest.php.

References $result, and _instanciateQuestion().

Referenced by getProcessingTimeAsArray().

5338  {
5339  $time_in_seconds = 0;
5340  foreach ($this->questions as $question_id)
5341  {
5342  $question =& ilObjTest::_instanciateQuestion($question_id);
5343  $est_time = $question->getEstimatedWorkingTime();
5344  $time_in_seconds += $est_time["h"] * 3600 + $est_time["m"] * 60 + $est_time["s"];
5345  }
5346  $hours = (int)($time_in_seconds / 3600) ;
5347  $time_in_seconds = $time_in_seconds - ($hours * 3600);
5348  $minutes = (int)($time_in_seconds / 60);
5349  $time_in_seconds = $time_in_seconds - ($minutes * 60);
5350  $result = array("hh" => $hours, "mm" => $minutes, "ss" => $time_in_seconds);
5351  return $result;
5352  }
$result
& _instanciateQuestion($question_id)
Creates an instance of a question with a given question id.
+ Here is the call graph for this function:
+ Here is the caller graph for this function:

◆ getEvaluationAdditionalFields()

ilObjTest::getEvaluationAdditionalFields ( )

Gets additional user fields that should be shown in the user evaluation.

Returns
array An array containing the database fields that should be shown in the evaluation

Definition at line 10241 of file class.ilObjTest.php.

References getAnonymity().

10242  {
10243  include_once "./Modules/Test/classes/class.ilObjTestGUI.php";
10244  include_once "./Modules/Test/classes/tables/class.ilEvaluationAllTableGUI.php";
10245  $table_gui = new ilEvaluationAllTableGUI(new ilObjTestGUI(), 'outEvaluation', $this->getAnonymity());
10246  return $table_gui->getSelectedColumns();
10247  }
Class ilObjTestGUI.
getAnonymity()
Returns the anonymity status of the test.
TableGUI class for evaluation of all users.
+ Here is the call graph for this function:

◆ getExistingQuestions()

& ilObjTest::getExistingQuestions (   $pass = NULL)

Get the id's of the questions which are already part of the test.

Returns
array An array containing the already existing questions public

Definition at line 3765 of file class.ilObjTest.php.

References $data, $ilUser, $pass, $result, ilDB\fetchObject(), getActiveIdOfUser(), getTestId(), and isRandomTest().

Referenced by getAvailableQuestions().

3766  {
3767  global $ilUser;
3768  global $ilDB;
3769 
3770  $existing_questions = array();
3771  $active_id = $this->getActiveIdOfUser($ilUser->getId());
3772  if ($this->isRandomTest())
3773  {
3774  if (is_null($pass)) $pass = 0;
3775  $result = $ilDB->queryF("SELECT qpl_questions.original_id FROM qpl_questions, tst_test_rnd_qst WHERE tst_test_rnd_qst.active_fi = %s AND tst_test_rnd_qst.question_fi = qpl_questions.question_id AND tst_test_rnd_qst.pass = %s",
3776  array('integer','integer'),
3777  array($active_id, $pass)
3778  );
3779  }
3780  else
3781  {
3782  $result = $ilDB->queryF("SELECT qpl_questions.original_id FROM qpl_questions, tst_test_question WHERE tst_test_question.test_fi = %s AND tst_test_question.question_fi = qpl_questions.question_id",
3783  array('integer'),
3784  array($this->getTestId())
3785  );
3786  }
3787  while ($data = $ilDB->fetchObject($result))
3788  {
3789  if( $data->original_id === null )
3790  {
3791  continue;
3792  }
3793 
3794  array_push($existing_questions, $data->original_id);
3795  }
3796  return $existing_questions;
3797  }
$result
fetchObject($a_set)
Fetch row as object from result set.
getTestId()
Gets the database id of the additional test data.
getActiveIdOfUser($user_id="", $anonymous_id="")
Gets the active id of a given user.
isRandomTest()
Returns the fact wether this test is a random questions test or not.
while($lm_rec=$ilDB->fetchAssoc($lm_set)) $data
global $ilUser
Definition: imgupload.php:15
+ Here is the call graph for this function:
+ Here is the caller graph for this function:

◆ getExportDirectory()

ilObjTest::getExportDirectory ( )

Get the location of the export directory for the test.

public

Definition at line 887 of file class.ilObjTest.php.

References $file, and ilUtil\getDataDir().

888  {
889  include_once "./Services/Utilities/classes/class.ilUtil.php";
890  $export_dir = ilUtil::getDataDir()."/tst_data"."/tst_".$this->getId()."/export";
891  return $export_dir;
892  }
static getDataDir()
get data directory (outside webspace)
+ Here is the call graph for this function:

◆ getExportSettings()

ilObjTest::getExportSettings ( )

Definition at line 10400 of file class.ilObjTest.php.

References $exportsettings.

Referenced by addDefaults(), saveToDb(), and toXML().

10401  {
10402  if ($this->exportsettings)
10403  {
10404  return $this->exportsettings;
10405  }
10406  else
10407  {
10408  return 0;
10409  }
10410  }
+ Here is the caller graph for this function:

◆ getExportSettingsSingleChoiceShort()

ilObjTest::getExportSettingsSingleChoiceShort ( )

Definition at line 10424 of file class.ilObjTest.php.

Referenced by setExportSettingsSingleChoiceShort().

10425  {
10426  if (($this->exportsettings & 1) > 0)
10427  {
10428  return true;
10429  }
10430  else
10431  {
10432  return false;
10433  }
10434  }
+ Here is the caller graph for this function:

◆ getExtraTime()

ilObjTest::getExtraTime (   $active_id)

Definition at line 11249 of file class.ilObjTest.php.

References $result, and $row.

Referenced by getProcessingTimeInSeconds().

11250  {
11251  global $ilDB;
11252 
11253  $result = $ilDB->queryF("SELECT additionaltime FROM tst_addtime WHERE active_fi = %s",
11254  array('integer'),
11255  array($active_id)
11256  );
11257  if ($result->numRows() > 0)
11258  {
11259  $row = $ilDB->fetchAssoc($result);
11260  return $row['additionaltime'];
11261  }
11262  return 0;
11263  }
$result
+ Here is the caller graph for this function:

◆ getFinalStatement()

ilObjTest::getFinalStatement ( )

Gets the final statement.

Returns
mixed The final statement, NULL if empty
See also
$_finalstatement

Definition at line 2147 of file class.ilObjTest.php.

Referenced by _getAvailableTests(), addDefaults(), fromXML(), getAllRTEContent(), saveToDb(), and toXML().

2148  {
2149  return (strlen($this->_finalstatement)) ? $this->_finalstatement : NULL;
2150  }
+ Here is the caller graph for this function:

◆ getFixedParticipants()

ilObjTest::getFixedParticipants ( )

Returns the fixed participants status.

Returns
integer The value for the fixed participants status (0 = don't allow, 1 = allow) public

Definition at line 9209 of file class.ilObjTest.php.

Referenced by _getAvailableTests(), addDefaults(), saveToDb(), and toXML().

9210  {
9211  return ($this->fixed_participants) ? 1 : 0;
9212  }
+ Here is the caller graph for this function:

◆ getForceJS()

ilObjTest::getForceJS ( )

Gets whether JavaScript should be forced for tests.

Returns
integer 1 to force JavaScript, 0 otherwise public
See also
$_forcejs

Definition at line 2171 of file class.ilObjTest.php.

Referenced by _getAvailableTests(), addDefaults(), getJavaScriptOutput(), saveToDb(), and toXML().

2172  {
2173  return ($this->_forcejs) ? 1 : 0;
2174  }
+ Here is the caller graph for this function:

◆ getGenericAnswerFeedback()

ilObjTest::getGenericAnswerFeedback ( )

Returns 1 if generic answer feedback is to be shown.

Returns
integer 1, if answer specific feedback is to be shown. public
See also
$answer_feedback
Todo:
Rename $this->answer_feedback to something more meaningful.

Definition at line 2456 of file class.ilObjTest.php.

Referenced by saveToDb().

2457  {
2458  return ($this->answer_feedback) ? $this->answer_feedback : 0;
2459  }
+ Here is the caller graph for this function:

◆ getGroupData()

& ilObjTest::getGroupData (   $ids)

Definition at line 7476 of file class.ilObjTest.php.

References ilObject\$ref_id, $result, ilObject\_lookupDescription(), ilObject\_lookupObjId(), and ilObject\_lookupTitle().

7477  {
7478  if (!is_array($ids) || count($ids) ==0) return array();
7479  $result = array();
7480  foreach ($ids as $ref_id)
7481  {
7482  $obj_id = ilObject::_lookupObjId($ref_id);
7483  $result[$ref_id] = array("ref_id" => $ref_id, "title" => ilObject::_lookupTitle($obj_id), "description" => ilObject::_lookupDescription($obj_id));
7484  }
7485  return $result;
7486  }
$result
static _lookupTitle($a_id)
lookup object title
static _lookupDescription($a_id)
lookup object description
static _lookupObjId($a_id)
+ Here is the call graph for this function:

◆ getHighscoreAchievedTS()

ilObjTest::getHighscoreAchievedTS ( )

Returns if date and time of the scores achievement should be displayed.

Returns
bool True, if column should be shown.

Definition at line 10816 of file class.ilObjTest.php.

Referenced by addDefaults(), saveToDb(), and toXML().

10817  {
10818  return (bool) $this->_highscore_achieved_ts;
10819  }
+ Here is the caller graph for this function:

◆ getHighscoreAnon()

ilObjTest::getHighscoreAnon ( )

Gets if the highscores should be anonymized per setting.

Note: This method will retrieve the setting as set by the user. If you want to figure out, if the highscore is to be shown anonymized or not, with consideration of the global anon switch you should

See also
isHighscoreAnon().
Returns
bool True, if setting is to anonymize highscores.

Definition at line 10776 of file class.ilObjTest.php.

Referenced by addDefaults(), isHighscoreAnon(), saveToDb(), and toXML().

10777  {
10778  return (bool) $this->_highscore_anon;
10779  }
+ Here is the caller graph for this function:

◆ getHighscoreEnabled()

ilObjTest::getHighscoreEnabled ( )

Gets the setting which determines if the highscore feature is enabled.

Returns
bool True, if highscore is enabled.

Definition at line 10750 of file class.ilObjTest.php.

Referenced by addDefaults(), saveToDb(), and toXML().

10751  {
10752  return (bool) $this->_highscore_enabled;
10753  }
+ Here is the caller graph for this function:

◆ getHighscoreHints()

ilObjTest::getHighscoreHints ( )

Gets, if the column with the number of requested hints should be shown.

Returns
bool True, if the hints-column should be shown.

Definition at line 10876 of file class.ilObjTest.php.

Referenced by addDefaults(), saveToDb(), and toXML().

10877  {
10878  return (bool) $this->_highscore_hints;
10879  }
+ Here is the caller graph for this function:

◆ getHighscoreOwnTable()

ilObjTest::getHighscoreOwnTable ( )

Gets if the own rankings table should be shown.

Returns
bool True, if the own rankings table should be shown.

Definition at line 10916 of file class.ilObjTest.php.

Referenced by addDefaults(), saveToDb(), and toXML().

10917  {
10918  return (bool) $this->_highscore_own_table;
10919  }
+ Here is the caller graph for this function:

◆ getHighscorePercentage()

ilObjTest::getHighscorePercentage ( )

Gets if the percentage column should be shown.

Returns
bool True, if percentage column should be shown.

Definition at line 10856 of file class.ilObjTest.php.

Referenced by addDefaults(), saveToDb(), and toXML().

10857  {
10858  return (bool) $this->_highscore_percentage;
10859  }
+ Here is the caller graph for this function:

◆ getHighscoreScore()

ilObjTest::getHighscoreScore ( )

Gets if the score column should be shown.

Returns
bool True, if score column should be shown.

Definition at line 10836 of file class.ilObjTest.php.

Referenced by addDefaults(), saveToDb(), and toXML().

10837  {
10838  return (bool) $this->_highscore_score;
10839  }
+ Here is the caller graph for this function:

◆ getHighscoreTopNum()

ilObjTest::getHighscoreTopNum (   $a_retval = 10)

Gets the number of entries which are to be shown in the top-rankings table.

Default: 10 entries

Parameters
integer$a_retvalOptional return value if nothing is set, defaults to 10.
Returns
integer Number of entries to be shown in the top-rankings table.

Definition at line 10960 of file class.ilObjTest.php.

Referenced by addDefaults(), saveToDb(), and toXML().

10961  {
10962  $retval = $a_retval;
10963  if ( (int) $this->_highscore_top_num != 0)
10964  {
10965  $retval = $this->_highscore_top_num;
10966  }
10967 
10968  return $retval;
10969  }
+ Here is the caller graph for this function:

◆ getHighscoreTopTable()

ilObjTest::getHighscoreTopTable ( )

Gets, if the top-rankings table should be shown.

Returns
bool True, if top-rankings table should be shown.

Definition at line 10936 of file class.ilObjTest.php.

Referenced by addDefaults(), saveToDb(), and toXML().

10937  {
10938  return (bool) $this->_highscore_top_table;
10939  }
+ Here is the caller graph for this function:

◆ getHighscoreWTime()

ilObjTest::getHighscoreWTime ( )

Gets if the column with the workingtime should be shown.

Returns
bool True, if the workingtime column should be shown.

Definition at line 10896 of file class.ilObjTest.php.

Referenced by addDefaults(), saveToDb(), and toXML().

10897  {
10898  return (bool) $this->_highscore_wtime;
10899  }
+ Here is the caller graph for this function:

◆ getImagePath()

ilObjTest::getImagePath ( )

Returns the image path for web accessable images of a test The image path is under the CLIENT_WEB_DIR in assessment/REFERENCE_ID_OF_TEST/images.

public

Definition at line 5360 of file class.ilObjTest.php.

References ilObject\getId().

5361  {
5362  return CLIENT_WEB_DIR . "/assessment/" . $this->getId() . "/images/";
5363  }
getId()
get object id public
+ Here is the call graph for this function:

◆ getImagePathWeb()

ilObjTest::getImagePathWeb ( )

Returns the web image path for web accessable images of a test The image path is under the web accessable data dir in assessment/REFERENCE_ID_OF_TEST/images.

public

Definition at line 5371 of file class.ilObjTest.php.

References ilObject\getId(), ILIAS_ABSOLUTE_PATH, and ilUtil\removeTrailingPathSeparators().

5372  {
5373  include_once "./Services/Utilities/classes/class.ilUtil.php";
5374  $webdir = ilUtil::removeTrailingPathSeparators(CLIENT_WEB_DIR) . "/assessment/" . $this->getId() . "/images/";
5376  }
getId()
get object id public
const ILIAS_ABSOLUTE_PATH
static removeTrailingPathSeparators($path)
+ Here is the call graph for this function:

◆ getImportDirectory()

ilObjTest::getImportDirectory ( )

Definition at line 957 of file class.ilObjTest.php.

References _getImportDirectory().

958  {
960  }
_getImportDirectory()
Get the import directory location of the test.
+ Here is the call graph for this function:

◆ getImportMapping()

ilObjTest::getImportMapping ( )

get array of (two) new created questions for import id

Definition at line 6691 of file class.ilObjTest.php.

6692  {
6693  if (!is_array($this->import_mapping))
6694  {
6695  return array();
6696  }
6697  else
6698  {
6699  return $this->import_mapping;
6700  }
6701  }

◆ getInstantFeedbackSolution()

ilObjTest::getInstantFeedbackSolution ( )

Returns 1 if the correct solution will be shown after answering a question.

Returns
integer The status of the solution instant feedback public
See also
$instant_verification

Definition at line 2430 of file class.ilObjTest.php.

Referenced by _getAvailableTests(), addDefaults(), saveToDb(), and toXML().

2431  {
2432  return ($this->instant_verification) ? $this->instant_verification : 0;
2433  }
+ Here is the caller graph for this function:

◆ getIntroduction()

ilObjTest::getIntroduction ( )

Gets the introduction text of the ilObjTest object.

Returns
mixed The introduction text of the test, NULL if empty
See also
$introduction

Definition at line 2136 of file class.ilObjTest.php.

Referenced by _getAvailableTests(), addDefaults(), fromXML(), getAllRTEContent(), saveToDb(), and toXML().

2137  {
2138  return (strlen($this->introduction)) ? $this->introduction : NULL;
2139  }
+ Here is the caller graph for this function:

◆ getInvitedUsers()

& ilObjTest::getInvitedUsers (   $user_id = "",
  $order = "login, lastname, firstname" 
)

Returns a list of all invited users in a test.

Returns
array array of invited users public

Definition at line 7243 of file class.ilObjTest.php.

References $result, $row, getAnonymity(), and getTestId().

7244  {
7245  global $ilDB;
7246 
7247  $result_array = array();
7248 
7249  if ($this->getAnonymity())
7250  {
7251  if (is_numeric($user_id))
7252  {
7253  $result = $ilDB->queryF("SELECT tst_active.active_id, tst_active.tries, usr_id, %s login, %s lastname, %s firstname, tst_invited_user.clientip, " .
7254  "tst_active.submitted test_finished, matriculation FROM usr_data, tst_invited_user " .
7255  "LEFT JOIN tst_active ON tst_active.user_fi = tst_invited_user.user_fi AND tst_active.test_fi = tst_invited_user.test_fi " .
7256  "WHERE tst_invited_user.test_fi = %s and tst_invited_user.user_fi=usr_data.usr_id AND usr_data.usr_id=%s " .
7257  "ORDER BY $order",
7258  array('text', 'text', 'text', 'integer', 'integer'),
7259  array("", $this->lng->txt("unknown"), "", $this->getTestId(), $user_id)
7260  );
7261  }
7262  else
7263  {
7264  $result = $ilDB->queryF("SELECT tst_active.active_id, usr_id, %s login, %s lastname, %s firstname, tst_invited_user.clientip, " .
7265  "tst_active.submitted test_finished, matriculation FROM usr_data, tst_invited_user " .
7266  "LEFT JOIN tst_active ON tst_active.user_fi = tst_invited_user.user_fi AND tst_active.test_fi = tst_invited_user.test_fi " .
7267  "WHERE tst_invited_user.test_fi = %s and tst_invited_user.user_fi=usr_data.usr_id " .
7268  "ORDER BY $order",
7269  array('text', 'text', 'text', 'integer'),
7270  array("", $this->lng->txt("unknown"), "", $this->getTestId())
7271  );
7272  }
7273  }
7274  else
7275  {
7276  if (is_numeric($user_id))
7277  {
7278  $result = $ilDB->queryF("SELECT tst_active.active_id, tst_active.tries, usr_id, login, lastname, firstname, tst_invited_user.clientip, " .
7279  "tst_active.submitted test_finished, matriculation FROM usr_data, tst_invited_user " .
7280  "LEFT JOIN tst_active ON tst_active.user_fi = tst_invited_user.user_fi AND tst_active.test_fi = tst_invited_user.test_fi " .
7281  "WHERE tst_invited_user.test_fi = %s and tst_invited_user.user_fi=usr_data.usr_id AND usr_data.usr_id=%s " .
7282  "ORDER BY $order",
7283  array('integer', 'integer'),
7284  array($this->getTestId(), $user_id)
7285  );
7286  }
7287  else
7288  {
7289  $result = $ilDB->queryF("SELECT tst_active.active_id, tst_active.tries, usr_id, login, lastname, firstname, tst_invited_user.clientip, " .
7290  "tst_active.submitted test_finished, matriculation FROM usr_data, tst_invited_user " .
7291  "LEFT JOIN tst_active ON tst_active.user_fi = tst_invited_user.user_fi AND tst_active.test_fi = tst_invited_user.test_fi " .
7292  "WHERE tst_invited_user.test_fi = %s and tst_invited_user.user_fi=usr_data.usr_id " .
7293  "ORDER BY $order",
7294  array('integer'),
7295  array($this->getTestId())
7296  );
7297  }
7298  }
7299  $result_array = array();
7300  while ($row = $ilDB->fetchAssoc($result))
7301  {
7302  $result_array[$row['usr_id']]= $row;
7303  }
7304  return $result_array;
7305  }
$result
getTestId()
Gets the database id of the additional test data.
getAnonymity()
Returns the anonymity status of the test.
+ Here is the call graph for this function:

◆ getJavaScriptOutput()

ilObjTest::getJavaScriptOutput ( )

Returns if Javascript should be chosen for drag & drop actions for the active user.

Returns
boolean TRUE if Javascript should be chosen, FALSE otherwise public

Definition at line 9890 of file class.ilObjTest.php.

References $_GET, $ilUser, and getForceJS().

9891  {
9892  global $ilUser;
9893  if (strcmp($_GET["tst_javascript"], "0") == 0) return FALSE;
9894  if ($this->getForceJS()) return TRUE;
9895  $assessmentSetting = new ilSetting("assessment");
9896  return ($ilUser->getPref("tst_javascript") === FALSE) ? $assessmentSetting->get("use_javascript") : $ilUser->getPref("tst_javascript");
9897  }
ILIAS Setting Class.
$_GET["client_id"]
global $ilUser
Definition: imgupload.php:15
getForceJS()
Gets whether JavaScript should be forced for tests.
+ Here is the call graph for this function:

◆ getKiosk()

ilObjTest::getKiosk ( )

Returns the kiosk mode.

Returns
integer Kiosk mode public
See also
$_kiosk

Definition at line 2652 of file class.ilObjTest.php.

Referenced by _getAvailableTests(), addDefaults(), saveToDb(), and toXML().

2653  {
2654  return ($this->_kiosk) ? $this->_kiosk : 0;
2655  }
+ Here is the caller graph for this function:

◆ getKioskMode()

ilObjTest::getKioskMode ( )

Returns the kiosk mode.

Returns
boolean Kiosk mode public
See also
$_kiosk

Definition at line 2677 of file class.ilObjTest.php.

Referenced by setKioskMode().

2678  {
2679  if (($this->_kiosk & 1) > 0)
2680  {
2681  return TRUE;
2682  }
2683  else
2684  {
2685  return FALSE;
2686  }
2687  }
+ Here is the caller graph for this function:

◆ getListOfQuestions()

ilObjTest::getListOfQuestions ( )

Returns if the list of questions should be presented to the user or not.

Returns
boolean TRUE if the list of questions should be presented, FALSE otherwise public

Definition at line 8393 of file class.ilObjTest.php.

Referenced by setListOfQuestionsDescription(), setListOfQuestionsEnd(), and setListOfQuestionsStart().

8394  {
8395  if (($this->show_summary & 1) > 0)
8396  {
8397  return TRUE;
8398  }
8399  else
8400  {
8401  return FALSE;
8402  }
8403  }
+ Here is the caller graph for this function:

◆ getListOfQuestionsDescription()

ilObjTest::getListOfQuestionsDescription ( )

Returns TRUE if the list of questions should be presented with the question descriptions.

Returns
boolean TRUE if the list of questions is shown with the question descriptions, FALSE otherwise public

Definition at line 8507 of file class.ilObjTest.php.

Referenced by setListOfQuestionsDescription().

8508  {
8509  if (($this->show_summary & 8) > 0)
8510  {
8511  return TRUE;
8512  }
8513  else
8514  {
8515  return FALSE;
8516  }
8517  }
+ Here is the caller graph for this function:

◆ getListOfQuestionsEnd()

ilObjTest::getListOfQuestionsEnd ( )

Returns if the list of questions should be presented as the last page of the test.

Returns
boolean TRUE if the list of questions is shown as last page of the test, FALSE otherwise public

Definition at line 8468 of file class.ilObjTest.php.

Referenced by setListOfQuestionsEnd().

8469  {
8470  if (($this->show_summary & 4) > 0)
8471  {
8472  return TRUE;
8473  }
8474  else
8475  {
8476  return FALSE;
8477  }
8478  }
+ Here is the caller graph for this function:

◆ getListOfQuestionsSettings()

ilObjTest::getListOfQuestionsSettings ( )

Returns the settings for the list of questions options in the test properties This could contain one of the following values: 0 = No list of questions offered 1 = A list of questions is offered 3 = A list of questions is offered and the list of questions is shown as first page of the test 5 = A list of questions is offered and the list of questions is shown as last page of the test 7 = A list of questions is offered and the list of questions is shown as first and last page of the test.

Returns
integer TRUE if the list of questions should be presented, FALSE otherwise public

Definition at line 8365 of file class.ilObjTest.php.

Referenced by _getAvailableTests(), addDefaults(), saveToDb(), and toXML().

8366  {
8367  return ($this->show_summary) ? $this->show_summary : 0;
8368  }
+ Here is the caller graph for this function:

◆ getListOfQuestionsStart()

ilObjTest::getListOfQuestionsStart ( )

Returns if the list of questions should be presented as the first page of the test.

Returns
boolean TRUE if the list of questions is shown as first page of the test, FALSE otherwise public

Definition at line 8429 of file class.ilObjTest.php.

Referenced by setListOfQuestionsStart().

8430  {
8431  if (($this->show_summary & 2) > 0)
8432  {
8433  return TRUE;
8434  }
8435  else
8436  {
8437  return FALSE;
8438  }
8439  }
+ Here is the caller graph for this function:

◆ getMailNotification()

ilObjTest::getMailNotification ( )

Get mail notification settings.

Definition at line 10211 of file class.ilObjTest.php.

References $mailnotification.

Referenced by _getAvailableTests(), addDefaults(), saveToDb(), and toXML().

10212  {
10213  return $this->mailnotification;
10214  }
+ Here is the caller graph for this function:

◆ getMailNotificationType()

ilObjTest::getMailNotificationType ( )

Definition at line 10376 of file class.ilObjTest.php.

References $mailnottype.

Referenced by _getAvailableTests(), addDefaults(), saveToDb(), and toXML().

10377  {
10378  if ($this->mailnottype == 1)
10379  {
10380  return $this->mailnottype;
10381  }
10382  else
10383  {
10384  return 0;
10385  }
10386  }
+ Here is the caller graph for this function:

◆ getManualFeedback()

static ilObjTest::getManualFeedback (   $active_id,
  $question_id,
  $pass 
)
static

Retrieves the manual feedback for a question in a test.

Parameters
integer$active_idActive ID of the user
integer$question_idQuestion ID
integer$passPass number
Returns
string The feedback text public

Definition at line 9813 of file class.ilObjTest.php.

References ilObject\$ilias, $ilUser, ilObject\$lng, $pass, $result, $row, ilObjAssessmentFolder\_enabledAssessmentLogging(), ilObjAssessmentFolder\_getLogLanguage(), ilObjTestAccess\_getParticipantData(), assQuestion\_getQuestionTitle(), ilRTE\_replaceMediaObjectImageSrc(), PEAR\isError(), and logAction().

Referenced by assClozeTestGUI\getAnswerFeedbackOutput(), and assQuestionGUI\getGenericFeedbackOutput().

9814  {
9815  global $ilDB;
9816  $feedback = "";
9817  $result = $ilDB->queryF("SELECT feedback FROM tst_manual_fb WHERE active_fi = %s AND question_fi = %s AND pass = %s",
9818  array('integer', 'integer', 'integer'),
9819  array($active_id, $question_id, $pass)
9820  );
9821  if ($result->numRows())
9822  {
9823  $row = $ilDB->fetchAssoc($result);
9824  include_once("./Services/RTE/classes/class.ilRTE.php");
9825  $feedback = ilRTE::_replaceMediaObjectImageSrc($row["feedback"], 1);
9826  }
9827  return $feedback;
9828  }
$result
static _replaceMediaObjectImageSrc($a_text, $a_direction=0)
replaces image source from mob image urls with the mob id or replaces mob id with the correct image s...
+ Here is the call graph for this function:
+ Here is the caller graph for this function:

◆ getMarkSchema()

ilObjTest::getMarkSchema ( )

Definition at line 6790 of file class.ilObjTest.php.

References $mark_schema.

6791  {
6792  return $this->mark_schema;
6793  }

◆ getMCScoring()

ilObjTest::getMCScoring ( )

Gets the scoring type for multiple choice questions.

Returns
integer The scoring type for multiple choice questions public
See also
$mc_scoring

Definition at line 2514 of file class.ilObjTest.php.

Referenced by _getAvailableTests(), addDefaults(), saveToDb(), and toXML().

2515  {
2516  return ($this->mc_scoring) ? $this->mc_scoring : 0;
2517  }
+ Here is the caller graph for this function:

◆ getNrOfResultsForPass()

ilObjTest::getNrOfResultsForPass (   $active_id,
  $pass 
)

Calculates the number of user results for a specific test pass.

private

Deprecated:
: still in use?

Definition at line 1771 of file class.ilObjTest.php.

References $pass, and $result.

Referenced by getStartTestLabel().

1772  {
1773  global $ilDB;
1774 
1775  $result = $ilDB->queryF("SELECT test_result_id FROM tst_test_result WHERE active_fi = %s AND pass = %s",
1776  array('integer','integer'),
1777  array($active_id, $pass)
1778  );
1779  return $result->numRows();
1780  }
$result
+ Here is the caller graph for this function:

◆ getNrOfTries()

ilObjTest::getNrOfTries ( )

Returns the nr of tries for the test.

Returns
integer The maximum number of tries public
See also
$nr_of_tries

Definition at line 2640 of file class.ilObjTest.php.

Referenced by _getAvailableTests(), addDefaults(), createRandomSolutions(), getStartTestLabel(), hasNrOfTriesRestriction(), isExecutable(), isNrOfTriesReached(), saveToDb(), and toXML().

2641  {
2642  return ($this->nr_of_tries) ? $this->nr_of_tries : 0;
2643  }
+ Here is the caller graph for this function:

◆ getParticipants()

& ilObjTest::getParticipants ( )

Returns all persons who started the test.

Returns
array The active ids, names and logins of the persons who started the test

Definition at line 4597 of file class.ilObjTest.php.

References $result, $row, getAnonymity(), and getTestId().

4598  {
4599  global $ilDB;
4600  $result = $ilDB->queryF("SELECT tst_active.active_id, usr_data.usr_id, usr_data.firstname, usr_data.lastname, usr_data.title, usr_data.login FROM tst_active LEFT JOIN usr_data ON tst_active.user_fi = usr_data.usr_id WHERE tst_active.test_fi = %s ORDER BY usr_data.lastname ASC",
4601  array('integer'),
4602  array($this->getTestId())
4603  );
4604  $persons_array = array();
4605  while ($row = $ilDB->fetchAssoc($result))
4606  {
4607  $name = $this->lng->txt("unknown");
4608  $fullname = $this->lng->txt("unknown");
4609  $login = "";
4610  if (!$this->getAnonymity())
4611  {
4612  if (strlen($row["firstname"].$row["lastname"].$row["title"]) == 0)
4613  {
4614  $name = $this->lng->txt("deleted_user");
4615  $fullname = $this->lng->txt("deleted_user");
4616  $login = $this->lng->txt("unknown");
4617  }
4618  else
4619  {
4620  $login = $row["login"];
4621  if ($row["user_fi"] == ANONYMOUS_USER_ID)
4622  {
4623  $name = $this->lng->txt("unknown");
4624  $fullname = $this->lng->txt("unknown");
4625  }
4626  else
4627  {
4628  $name = trim($row["lastname"] . ", " . $row["firstname"] . " " . $row["title"]);
4629  $fullname = trim($row["title"] . " " . $row["firstname"] . " " . $row["lastname"]);
4630  }
4631  }
4632  }
4633  $persons_array[$row["active_id"]] = array(
4634  "name" => $name,
4635  "fullname" => $fullname,
4636  "login" => $login
4637  );
4638  }
4639  return $persons_array;
4640  }
$result
getTestId()
Gets the database id of the additional test data.
getAnonymity()
Returns the anonymity status of the test.
+ Here is the call graph for this function:

◆ getPassed()

ilObjTest::getPassed (   $active_id)

Definition at line 10007 of file class.ilObjTest.php.

References $result, $row, _getResultPass(), and getTestResult().

Referenced by canShowCertificate().

10008  {
10009  global $ilDB;
10010 
10011  $result = $ilDB->queryF("SELECT passed FROM tst_result_cache WHERE active_fi = %s",
10012  array('integer'),
10013  array($active_id)
10014  );
10015  if ($result->numRows())
10016  {
10017  $row = $ilDB->fetchAssoc($result);
10018  return $row['passed'];
10019  }
10020  else
10021  {
10022  $counted_pass = ilObjTest::_getResultPass($active_id);
10023  $result_array =& $this->getTestResult($active_id, $counted_pass);
10024  return $result_array["test"]["passed"];
10025  }
10026  }
$result
_getResultPass($active_id)
Retrieves the pass number that should be counted for a given user.
& getTestResult($active_id, $pass=NULL, $ordered_sequence=FALSE)
Calculates the results of a test for a given user and returns an array with all test results...
+ Here is the call graph for this function:
+ Here is the caller graph for this function:

◆ getPassFinishDate()

ilObjTest::getPassFinishDate (   $active_id,
  $pass 
)

Retrieves the number of answered questions for a given user in a given test.

Parameters
integer$user_idThe user id
integer$test_idThe test id
integer$passThe pass of the test
Returns
timestamp The SQL timestamp of the finished pass public

Definition at line 7998 of file class.ilObjTest.php.

References $pass, $result, and $row.

Referenced by ilObjTestVerification\createFromTest(), and isTestFinishedToViewResults().

7999  {
8000  global $ilDB;
8001  if (is_null($pass)) $pass = 0;
8002  $result = $ilDB->queryF("SELECT tst_test_result.tstamp FROM tst_test_result WHERE active_fi = %s AND pass = %s ORDER BY tst_test_result.tstamp DESC",
8003  array('integer', 'integer'),
8004  array($active_id, $pass)
8005  );
8006  if ($result->numRows())
8007  {
8008  $row = $ilDB->fetchAssoc($result);
8009  return $row["tstamp"];
8010  }
8011  else
8012  {
8013  return 0;
8014  }
8015  }
$result
+ Here is the caller graph for this function:

◆ getPassScoring()

ilObjTest::getPassScoring ( )

Gets the pass scoring type.

Returns
integer The pass scoring type public
See also
$pass_scoring

Definition at line 2550 of file class.ilObjTest.php.

Referenced by _getAvailableTests(), addDefaults(), saveToDb(), and toXML().

2551  {
2552  return ($this->pass_scoring) ? $this->pass_scoring : 0;
2553  }
+ Here is the caller graph for this function:

◆ getPassword()

ilObjTest::getPassword ( )

Returns the password for test access.

Returns
striong Password for test access public
See also
$password

Definition at line 2538 of file class.ilObjTest.php.

Referenced by _getAvailableTests(), addDefaults(), saveToDb(), and toXML().

2539  {
2540  return (strlen($this->password)) ? $this->password : NULL;
2541  }
+ Here is the caller graph for this function:

◆ getPoolQuestionChangeListeners()

static ilObjTest::getPoolQuestionChangeListeners ( ilDB  $db,
  $poolObjId 
)
static

Definition at line 11586 of file class.ilObjTest.php.

References ilObjTestDynamicQuestionSetConfig\getPoolQuestionChangeListener().

Referenced by ilObjQuestionPool\addQuestionChangeListeners().

11587  {
11588  require_once 'Modules/Test/classes/class.ilObjTestDynamicQuestionSetConfig.php';
11589 
11590  $questionChangeListeners = array(
11592  );
11593 
11594  return $questionChangeListeners;
11595  }
+ Here is the call graph for this function:
+ Here is the caller graph for this function:

◆ getPoolUsage()

ilObjTest::getPoolUsage ( )

Definition at line 10548 of file class.ilObjTest.php.

References $poolUsage.

Referenced by _getAvailableTests(), addDefaults(), and saveToDb().

10548  {
10549  return (boolean) $this->poolUsage;
10550  }
+ Here is the caller graph for this function:

◆ getProcessingTime()

ilObjTest::getProcessingTime ( )

Returns the processing time for the test.

Returns
string The processing time for the test public
See also
$processing_time

Definition at line 2886 of file class.ilObjTest.php.

Referenced by _getAvailableTests(), addDefaults(), getProcessingTimeInSeconds(), saveToDb(), and toXML().

2887  {
2888  return (strlen($this->processing_time)) ? $this->processing_time : NULL;
2889  }
+ Here is the caller graph for this function:

◆ getProcessingTimeAsArray()

ilObjTest::getProcessingTimeAsArray ( )

Returns the processing time for the test.

Returns
string The processing time for the test
See also
$processing_time

Definition at line 2897 of file class.ilObjTest.php.

References getEstimatedWorkingTime().

2898  {
2899  if (strlen($this->processing_time))
2900  {
2901  if (preg_match("/(\d{2}):(\d{2}):(\d{2})/is", $this->processing_time, $matches))
2902  {
2903  if ((int)$matches[1]+(int)$matches[2]+(int)$matches[3] == 0)
2904  {
2905  return $this->getEstimatedWorkingTime();
2906  }
2907  else
2908  {
2909  return array(
2910  'hh' => $matches[1],
2911  'mm' => $matches[2],
2912  'ss' => $matches[3],
2913  );
2914  }
2915  }
2916  }
2917  return $this->getEstimatedWorkingTime();
2918  }
getEstimatedWorkingTime()
Returns the estimated working time for the test calculated from the working time of the contained que...
+ Here is the call graph for this function:

◆ getProcessingTimeInSeconds()

ilObjTest::getProcessingTimeInSeconds (   $active_id = "")

Returns the processing time for the test in seconds.

Returns
integer The processing time for the test in seconds public
See also
$processing_time

Definition at line 2927 of file class.ilObjTest.php.

References getExtraTime(), and getProcessingTime().

Referenced by isMaxProcessingTimeReached().

2928  {
2929  if (preg_match("/(\d{2}):(\d{2}):(\d{2})/", $this->getProcessingTime(), $matches))
2930  {
2931  $extratime = $this->getExtraTime($active_id) * 60;
2932  return ($matches[1] * 3600) + ($matches[2] * 60) + $matches[3] + $extratime;
2933  }
2934  else
2935  {
2936  return 0;
2937  }
2938  }
getProcessingTime()
Returns the processing time for the test.
getExtraTime($active_id)
+ Here is the call graph for this function:
+ Here is the caller graph for this function:

◆ getQuestionCount()

ilObjTest::getQuestionCount ( )

Returns the number of questions in the test.

Returns
integer The number of questions public

Definition at line 7049 of file class.ilObjTest.php.

References isRandomTest().

Referenced by createRandomSolutions(), getQuestionsOfPass(), getQuestionsOfTest(), and getUnfilteredEvaluationData().

7050  {
7051  $num = 0;
7052 
7053  if( $this->isRandomTest() )
7054  {
7055  global $tree, $ilDB, $ilPluginAdmin;
7056 
7057  $questionSetConfig = new ilTestRandomQuestionSetConfig(
7058  $tree, $ilDB, $ilPluginAdmin, $this
7059  );
7060 
7061  $questionSetConfig->loadFromDb();
7062 
7063  if( $questionSetConfig->isQuestionAmountConfigurationModePerPool() )
7064  {
7065  require_once 'Modules/Test/classes/class.ilTestRandomQuestionSetSourcePoolDefinitionList.php';
7066  require_once 'Modules/Test/classes/class.ilTestRandomQuestionSetBuilderWithAmountPerPool.php';
7067  require_once 'Modules/Test/classes/class.ilTestRandomQuestionSetSourcePoolDefinitionFactory.php';
7068 
7069  $srcPoolDefFactory = new ilTestRandomQuestionSetSourcePoolDefinitionFactory($ilDB, $this);
7070  $srcPoolDefList = new ilTestRandomQuestionSetSourcePoolDefinitionList($ilDB, $this, $srcPoolDefFactory);
7071  $srcPoolDefList->loadDefinitions();
7072  $num = ilTestRandomQuestionSetBuilderWithAmountPerPool::getRequiredQuestionAmountForDefinitionList($srcPoolDefList);
7073  }
7074  else
7075  {
7076  $num = $questionSetConfig->getQuestionAmountPerTest();
7077  }
7078  }
7079  else
7080  {
7081  $num = count($this->questions);
7082  }
7083 
7084  return $num;
7085  }
isRandomTest()
Returns the fact wether this test is a random questions test or not.
+ Here is the call graph for this function:
+ Here is the caller graph for this function:

◆ getQuestionDataset()

ilObjTest::getQuestionDataset (   $question_id)

Returns the dataset for a given question id.

Parameters
integer$question_idThe database id of the question
Returns
object Question dataset public
See also
$questions

Definition at line 3747 of file class.ilObjTest.php.

References $result, and $row.

3748  {
3749  global $ilDB;
3750 
3751  $result = $ilDB->queryF("SELECT qpl_questions.*, qpl_qst_type.type_tag FROM qpl_questions, qpl_qst_type WHERE qpl_questions.question_id = %s AND qpl_questions.question_type_fi = qpl_qst_type.question_type_id",
3752  array('integer'),
3753  array($question_id)
3754  );
3755  $row = $ilDB->fetchObject($result);
3756  return $row;
3757  }
$result

◆ getQuestions()

ilObjTest::getQuestions ( )

Definition at line 10668 of file class.ilObjTest.php.

References $questions.

10669  {
10670  return $this->questions;
10671  }

◆ getQuestionSetType()

ilObjTest::getQuestionSetType ( )

getter for question set type

Returns
string $questionSetType

Definition at line 11489 of file class.ilObjTest.php.

References $questionSetType.

Referenced by _getAvailableTests(), addDefaults(), getQuestionTitles(), getQuestionTitlesAndIndexes(), isDynamicTest(), isRandomTest(), saveToDb(), and toXML().

11490  {
11491  return $this->questionSetType;
11492  }
+ Here is the caller graph for this function:

◆ getQuestionSetTypeTranslation()

ilObjTest::getQuestionSetTypeTranslation ( ilLanguage  $lng,
  $questionSetType 
)

Definition at line 11551 of file class.ilObjTest.php.

References $questionSetType, QUESTION_SET_TYPE_DYNAMIC, QUESTION_SET_TYPE_FIXED, QUESTION_SET_TYPE_RANDOM, and ilLanguage\txt().

11552  {
11553  switch( $questionSetType )
11554  {
11556  return $lng->txt('tst_question_set_type_fixed');
11557 
11559  return $lng->txt('tst_question_set_type_random');
11560 
11562  return $lng->txt('tst_question_set_type_dynamic');
11563  }
11564 
11565  throw new ilTestException('invalid question set type value given: '.$questionSetType);
11566  }
const QUESTION_SET_TYPE_RANDOM
type setting value for random question set
Base Exception for all Exceptions relating to Modules/Test.
const QUESTION_SET_TYPE_FIXED
type setting value for fixed question set
txt($a_topic, $a_default_lang_fallback_mod="")
gets the text for a given topic if the topic is not in the list, the topic itself with "-" will be re...
const QUESTION_SET_TYPE_DYNAMIC
type setting value for dynamic question set (continues testing mode)
+ Here is the call graph for this function:

◆ getQuestionsOfPass()

& ilObjTest::getQuestionsOfPass (   $active_id,
  $pass 
)

Retrieves all the assigned questions for a test participant in a given test pass.

Returns
array An associated array containing the questions public

Definition at line 4793 of file class.ilObjTest.php.

References $pass, $result, $row, getQuestionCount(), and isRandomTest().

4794  {
4795  global $ilDB;
4796  if ($this->isRandomTest())
4797  {
4798  $ilDB->setLimit($this->getQuestionCount(), 0);
4799  $result = $ilDB->queryF("SELECT tst_test_rnd_qst.sequence, tst_test_rnd_qst.question_fi, " .
4800  "qpl_questions.points " .
4801  "FROM tst_test_rnd_qst, qpl_questions " .
4802  "WHERE tst_test_rnd_qst.question_fi = qpl_questions.question_id " .
4803  "AND tst_test_rnd_qst.active_fi = %s AND tst_test_rnd_qst.pass = %s " .
4804  "ORDER BY tst_test_rnd_qst.sequence",
4805  array('integer', 'integer'),
4806  array($active_id, $pass)
4807  );
4808  }
4809  else
4810  {
4811  $result = $ilDB->queryF("SELECT tst_test_question.sequence, tst_test_question.question_fi, " .
4812  "qpl_questions.points " .
4813  "FROM tst_test_question, tst_active, qpl_questions " .
4814  "WHERE tst_test_question.question_fi = qpl_questions.question_id " .
4815  "AND tst_active.active_id = %s AND tst_active.test_fi = tst_test_question.test_fi",
4816  array('integer'),
4817  array($active_id)
4818  );
4819  }
4820  $qpass = array();
4821  if ($result->numRows())
4822  {
4823  while ($row = $ilDB->fetchAssoc($result))
4824  {
4825  array_push($qpass, $row);
4826  }
4827  }
4828  return $qpass;
4829  }
$result
getQuestionCount()
Returns the number of questions in the test.
isRandomTest()
Returns the fact wether this test is a random questions test or not.
+ Here is the call graph for this function:

◆ getQuestionsOfTest()

& ilObjTest::getQuestionsOfTest (   $active_id)

Retrieves all the assigned questions for all test passes of a test participant.

Returns
array An associated array containing the questions public

Definition at line 4750 of file class.ilObjTest.php.

References $result, $row, getQuestionCount(), and isRandomTest().

4751  {
4752  global $ilDB;
4753  if ($this->isRandomTest())
4754  {
4755  $ilDB->setLimit($this->getQuestionCount(), 0);
4756  $result = $ilDB->queryF("SELECT tst_test_rnd_qst.sequence, tst_test_rnd_qst.question_fi, " .
4757  "tst_test_rnd_qst.pass, qpl_questions.points " .
4758  "FROM tst_test_rnd_qst, qpl_questions " .
4759  "WHERE tst_test_rnd_qst.question_fi = qpl_questions.question_id " .
4760  "AND tst_test_rnd_qst.active_fi = %s ORDER BY tst_test_rnd_qst.sequence",
4761  array('integer'),
4762  array($active_id)
4763  );
4764  }
4765  else
4766  {
4767  $result = $ilDB->queryF("SELECT tst_test_question.sequence, tst_test_question.question_fi, " .
4768  "qpl_questions.points " .
4769  "FROM tst_test_question, tst_active, qpl_questions " .
4770  "WHERE tst_test_question.question_fi = qpl_questions.question_id " .
4771  "AND tst_active.active_id = %s AND tst_active.test_fi = tst_test_question.test_fi",
4772  array('integer'),
4773  array($active_id)
4774  );
4775  }
4776  $qtest = array();
4777  if ($result->numRows())
4778  {
4779  while ($row = $ilDB->fetchAssoc($result))
4780  {
4781  array_push($qtest, $row);
4782  }
4783  }
4784  return $qtest;
4785  }
$result
getQuestionCount()
Returns the number of questions in the test.
isRandomTest()
Returns the fact wether this test is a random questions test or not.
+ Here is the call graph for this function:

◆ getQuestiontext()

ilObjTest::getQuestiontext (   $question_id)

Returns the question text for a given question.

Parameters
integer$question_idThe question id
Returns
string The question text public

Definition at line 7217 of file class.ilObjTest.php.

References $res, $result, and $row.

7218  {
7219  global $ilDB;
7220 
7221  $res = "";
7222  if ($question_id)
7223  {
7224  $result = $ilDB->queryF("SELECT question_text FROM qpl_questions WHERE question_id = %s",
7225  array('integer'),
7226  array($question_id)
7227  );
7228  if ($result->numRows() == 1)
7229  {
7230  $row = $ilDB->fetchAssoc($result);
7231  $res = $row["question_text"];
7232  }
7233  }
7234  return $res;
7235  }
$result

◆ getQuestionTitle()

ilObjTest::getQuestionTitle (   $title)

Returns the title of a test question and checks if the title output is allowed.

If not, the localized text "question" will be returned.

Parameters
string$titleThe original title of the question
Returns
string The title for the question title output public

Definition at line 3727 of file class.ilObjTest.php.

References ilObject\$title, and getTitleOutput().

3728  {
3729  if ($this->getTitleOutput() == 2)
3730  {
3731  return $this->lng->txt("ass_question");
3732  }
3733  else
3734  {
3735  return $title;
3736  }
3737  }
getTitleOutput()
Returns the value of the title_output status.
+ Here is the call graph for this function:

◆ getQuestionTitles()

& ilObjTest::getQuestionTitles ( )

Returns the titles of the test questions in question sequence.

Returns
array The question titles public
See also
$questions

Definition at line 3676 of file class.ilObjTest.php.

References $result, $row, getQuestionSetType(), and getTestId().

3677  {
3678  $titles = array();
3679  if ($this->getQuestionSetType() == self::QUESTION_SET_TYPE_FIXED)
3680  {
3681  global $ilDB;
3682  $result = $ilDB->queryF("SELECT qpl_questions.title FROM tst_test_question, qpl_questions WHERE tst_test_question.test_fi = %s AND tst_test_question.question_fi = qpl_questions.question_id ORDER BY tst_test_question.sequence",
3683  array('integer'),
3684  array($this->getTestId())
3685  );
3686  while ($row = $ilDB->fetchAssoc($result))
3687  {
3688  array_push($titles, $row["title"]);
3689  }
3690  }
3691  return $titles;
3692  }
$result
getTestId()
Gets the database id of the additional test data.
getQuestionSetType()
getter for question set type
+ Here is the call graph for this function:

◆ getQuestionTitlesAndIndexes()

& ilObjTest::getQuestionTitlesAndIndexes ( )

Returns the titles of the test questions in question sequence.

Returns
array The question titles public
See also
$questions

Definition at line 3701 of file class.ilObjTest.php.

References $result, $row, getQuestionSetType(), and getTestId().

Referenced by hasQuestionsWithoutQuestionpool().

3702  {
3703  $titles = array();
3704  if ($this->getQuestionSetType() == self::QUESTION_SET_TYPE_FIXED)
3705  {
3706  global $ilDB;
3707  $result = $ilDB->queryF("SELECT qpl_questions.title, qpl_questions.question_id FROM tst_test_question, qpl_questions WHERE tst_test_question.test_fi = %s AND tst_test_question.question_fi = qpl_questions.question_id ORDER BY tst_test_question.sequence",
3708  array('integer'),
3709  array($this->getTestId())
3710  );
3711  while ($row = $ilDB->fetchAssoc($result))
3712  {
3713  $titles[$row['question_id']] = $row["title"];
3714  }
3715  }
3716  return $titles;
3717  }
$result
getTestId()
Gets the database id of the additional test data.
getQuestionSetType()
getter for question set type
+ Here is the call graph for this function:
+ Here is the caller graph for this function:

◆ getQuestionType()

ilObjTest::getQuestionType (   $question_id)

Returns the question type of a question with a given id.

Parameters
integer$question_idThe database id of the question
Returns
string The question type string private

Definition at line 3806 of file class.ilObjTest.php.

References $data, $result, and ilDB\fetchObject().

Referenced by createQuestionGUI().

3807  {
3808  global $ilDB;
3809 
3810  if ($question_id < 1) return -1;
3811  $result = $ilDB->queryF("SELECT type_tag FROM qpl_questions, qpl_qst_type WHERE qpl_questions.question_id = %s AND qpl_questions.question_type_fi = qpl_qst_type.question_type_id",
3812  array('integer'),
3813  array($question_id)
3814  );
3815  if ($result->numRows() == 1)
3816  {
3817  $data = $ilDB->fetchObject($result);
3818  return $data->type_tag;
3819  }
3820  else
3821  {
3822  return "";
3823  }
3824  }
$result
fetchObject($a_set)
Fetch row as object from result set.
while($lm_rec=$ilDB->fetchAssoc($lm_set)) $data
+ Here is the call graph for this function:
+ Here is the caller graph for this function:

◆ getQuestionTypeTranslations()

& ilObjTest::getQuestionTypeTranslations ( )

Definition at line 5626 of file class.ilObjTest.php.

References $ilLog, ilObject\$lng, $result, $row, ilPlugin\getPluginObject(), and IL_COMP_MODULE.

Referenced by getAvailableQuestions().

5627  {
5628  global $ilDB;
5629  global $lng;
5630  global $ilLog;
5631  global $ilPluginAdmin;
5632 
5633  $lng->loadLanguageModule("assessment");
5634  $result = $ilDB->query("SELECT * FROM qpl_qst_type");
5635  $types = array();
5636  while ($row = $ilDB->fetchAssoc($result))
5637  {
5638  if ($row["plugin"] == 0)
5639  {
5640  $types[$row['type_tag']] = $lng->txt($row["type_tag"]);
5641  }
5642  else
5643  {
5644  $pl_names = $ilPluginAdmin->getActivePluginsForSlot(IL_COMP_MODULE, "TestQuestionPool", "qst");
5645  foreach ($pl_names as $pl_name)
5646  {
5647  $pl = ilPlugin::getPluginObject(IL_COMP_MODULE, "TestQuestionPool", "qst", $pl_name);
5648  if (strcmp($pl->getQuestionType(), $row["type_tag"]) == 0)
5649  {
5650  $types[$row['type_tag']] = $pl->getQuestionTypeTranslation();
5651  }
5652  }
5653  }
5654  }
5655  ksort($types);
5656  return $types;
5657  }
static getPluginObject($a_ctype, $a_cname, $a_slot_id, $a_pname)
Get plugin object.
$result
const IL_COMP_MODULE
+ Here is the call graph for this function:
+ Here is the caller graph for this function:

◆ getRedirectionMode()

ilObjTest::getRedirectionMode ( )

Definition at line 3044 of file class.ilObjTest.php.

References $redirection_mode.

Referenced by _getAvailableTests(), addDefaults(), saveToDb(), and toXML().

3045  {
3046  return $this->redirection_mode;
3047  }
+ Here is the caller graph for this function:

◆ getRedirectionUrl()

ilObjTest::getRedirectionUrl ( )

Definition at line 3052 of file class.ilObjTest.php.

References $redirection_url.

Referenced by _getAvailableTests(), addDefaults(), saveToDb(), and toXML().

3053  {
3054  return $this->redirection_url;
3055  }
+ Here is the caller graph for this function:

◆ getReportingDate()

ilObjTest::getReportingDate ( )

Gets the reporting date of the ilObjTest object.

Returns
string The reporting date of the test of an empty string (=FALSE) if no reporting date is set public
See also
$reporting_date

Definition at line 2628 of file class.ilObjTest.php.

Referenced by _getAvailableTests(), addDefaults(), canEditMarks(), canViewResults(), saveToDb(), and toXML().

2629  {
2630  return (strlen($this->reporting_date)) ? $this->reporting_date : NULL;
2631  }
+ Here is the caller graph for this function:

◆ getResetProcessingTime()

ilObjTest::getResetProcessingTime ( )

Returns wheather the processing time should be reset or not.

Returns
integer 0 for no reset, 1 for a reset public
See also
$reset_processing_time

Definition at line 2980 of file class.ilObjTest.php.

Referenced by _getAvailableTests(), addDefaults(), getStartingTimeOfUser(), isExecutable(), saveToDb(), and toXML().

2981  {
2982  return ($this->reset_processing_time) ? $this->reset_processing_time : 0;
2983  }
+ Here is the caller graph for this function:

◆ getResultsForActiveId()

ilObjTest::getResultsForActiveId (   $active_id)

Definition at line 10339 of file class.ilObjTest.php.

References $query, $result, $row, and assQuestion\_updateTestResultCache().

Referenced by getTestResult().

10340  {
10341  global $ilDB;
10342 
10343  $query = "
10344  SELECT *
10345  FROM tst_result_cache
10346  WHERE active_fi = %s
10347  ";
10348 
10349  $result = $ilDB->queryF(
10350  $query, array('integer'), array($active_id)
10351  );
10352 
10353  if( !$result->numRows() )
10354  {
10355  include_once "./Modules/TestQuestionPool/classes/class.assQuestion.php";
10356 
10358 
10359  $query = "
10360  SELECT *
10361  FROM tst_result_cache
10362  WHERE active_fi = %s
10363  ";
10364 
10365  $result = $ilDB->queryF(
10366  $query, array('integer'), array($active_id)
10367  );
10368  }
10369 
10370  $row = $ilDB->fetchAssoc($result);
10371 
10372  return $row;
10373 
10374  }
$result
_updateTestResultCache($active_id, ilAssQuestionProcessLocker $processLocker=null)
Move this to a proper place.
+ Here is the call graph for this function:
+ Here is the caller graph for this function:

◆ getResultsPresentation()

ilObjTest::getResultsPresentation ( )

Returns the combined results presentation value.

Returns
integer The combined results presentation value public

Definition at line 8546 of file class.ilObjTest.php.

Referenced by _getAvailableTests(), addDefaults(), saveToDb(), and toXML().

8547  {
8548  return ($this->results_presentation) ? $this->results_presentation : 0;
8549  }
+ Here is the caller graph for this function:

◆ getRoleData()

& ilObjTest::getRoleData (   $ids)

Definition at line 7488 of file class.ilObjTest.php.

References $result, ilObject\_lookupDescription(), and ilObject\_lookupTitle().

7489  {
7490  if (!is_array($ids) || count($ids) ==0) return array();
7491  $result = array();
7492  foreach ($ids as $obj_id)
7493  {
7494  $result[$obj_id] = array("obj_id" => $obj_id, "title" => ilObject::_lookupTitle($obj_id), "description" => ilObject::_lookupDescription($obj_id));
7495  }
7496  return $result;
7497  }
$result
static _lookupTitle($a_id)
lookup object title
static _lookupDescription($a_id)
lookup object description
+ Here is the call graph for this function:

◆ getScoreCutting()

ilObjTest::getScoreCutting ( )

Determines if the score of a question should be cut at 0 points or the score of the whole test.

Returns
integer The score cutting type. 0 for question cutting, 1 for test cutting public
See also
$score_cutting

Definition at line 2526 of file class.ilObjTest.php.

Referenced by _getAvailableTests(), addDefaults(), getTestResult(), saveToDb(), and toXML().

2527  {
2528  return ($this->score_cutting) ? $this->score_cutting : 0;
2529  }
+ Here is the caller graph for this function:

◆ getScoreReporting()

ilObjTest::getScoreReporting ( )

Gets the score reporting of the ilObjTest object.

Returns
integer The score reporting of the test public
See also
$score_reporting

Definition at line 2418 of file class.ilObjTest.php.

Referenced by _getAvailableTests(), addDefaults(), canShowTestResults(), canViewResults(), saveToDb(), and toXML().

2419  {
2420  return ($this->score_reporting) ? $this->score_reporting : 0;
2421  }
+ Here is the caller graph for this function:

◆ getSecondsUntilEndingTime()

ilObjTest::getSecondsUntilEndingTime ( )

Returns the seconds left from the actual time until the ending time.

Returns
integer The seconds left until the ending time is reached public
See also
$ending_time

Definition at line 2947 of file class.ilObjTest.php.

References getEndingTime().

2948  {
2949  if (preg_match("/(\d{4})(\d{2})(\d{2})(\d{2})(\d{2})(\d{2})/", $this->getEndingTime(), $matches))
2950  {
2951  $ending = mktime($matches[4], $matches[5], $matches[6], $matches[2], $matches[3], $matches[1]);
2952  $now = time();
2953  return $ending - $now;
2954  }
2955  else
2956  {
2957  return 0;
2958  }
2959  }
getEndingTime()
Returns the ending time of the test.
+ Here is the call graph for this function:

◆ getSequenceSettings()

ilObjTest::getSequenceSettings ( )

Gets the sequence settings of the ilObjTest object SEQUENCE SETTING = POSTPONING ENABLED !!

Returns
integer The sequence settings of the test public
See also
$sequence_settings

Definition at line 2406 of file class.ilObjTest.php.

Referenced by _getAvailableTests(), addDefaults(), saveToDb(), and toXML().

2407  {
2408  return ($this->sequence_settings) ? $this->sequence_settings : 0;
2409  }
+ Here is the caller graph for this function:

◆ getShowCancel()

ilObjTest::getShowCancel ( )

Returns wheather the cancel test button is shown or not.

Returns
integer The value for the show cancel status (0 = don't show, 1 = show) public

Definition at line 9149 of file class.ilObjTest.php.

Referenced by _getAvailableTests(), addDefaults(), saveToDb(), and toXML().

9150  {
9151  return ($this->show_cancel) ? 1 : 0;
9152  }
+ Here is the caller graph for this function:

◆ getShowExamviewHtml()

ilObjTest::getShowExamviewHtml ( )
Returns
boolean

Definition at line 11161 of file class.ilObjTest.php.

References $show_examview_html.

Referenced by _getAvailableTests(), addDefaults(), saveToDb(), and toXML().

11162  {
11164  }
+ Here is the caller graph for this function:

◆ getShowExamviewPdf()

ilObjTest::getShowExamviewPdf ( )
Returns
boolean

Definition at line 11177 of file class.ilObjTest.php.

References $show_examview_pdf.

Referenced by _getAvailableTests(), addDefaults(), saveToDb(), and toXML().

11178  {
11179  return $this->show_examview_pdf;
11180  }
+ Here is the caller graph for this function:

◆ getShowFinalStatement()

ilObjTest::getShowFinalStatement ( )

Returns whether the final statement should be shown or not.

Returns
integer 0 if false, 1 if true public
See also
$_showfinalstatement

Definition at line 2183 of file class.ilObjTest.php.

Referenced by _getAvailableTests(), addDefaults(), saveToDb(), and toXML().

2184  {
2185  return ($this->_showfinalstatement) ? 1 : 0;
2186  }
+ Here is the caller graph for this function:

◆ getShowInfo()

ilObjTest::getShowInfo ( )

Gets whether the complete information page is shown or the required data only.

Returns
integer 1 for the complete information, 0 otherwise public
See also
$_showinfo

Definition at line 2159 of file class.ilObjTest.php.

Referenced by _getAvailableTests(), addDefaults(), saveToDb(), and toXML().

2160  {
2161  return ($this->_showinfo) ? 1 : 0;
2162  }
+ Here is the caller graph for this function:

◆ getShowKioskModeParticipant()

ilObjTest::getShowKioskModeParticipant ( )

Returns the status of the kiosk mode participant.

Returns
boolean Kiosk mode participant public
See also
$_kiosk

Definition at line 2758 of file class.ilObjTest.php.

Referenced by setShowKioskModeParticipant().

2759  {
2760  if (($this->_kiosk & 4) > 0)
2761  {
2762  return TRUE;
2763  }
2764  else
2765  {
2766  return FALSE;
2767  }
2768  }
+ Here is the caller graph for this function:

◆ getShowKioskModeTitle()

ilObjTest::getShowKioskModeTitle ( )

Returns the status of the kiosk mode title.

Returns
boolean Kiosk mode title public
See also
$_kiosk

Definition at line 2718 of file class.ilObjTest.php.

Referenced by setShowKioskModeTitle().

2719  {
2720  if (($this->_kiosk & 2) > 0)
2721  {
2722  return TRUE;
2723  }
2724  else
2725  {
2726  return FALSE;
2727  }
2728  }
+ Here is the caller graph for this function:

◆ getShowMarker()

ilObjTest::getShowMarker ( )

Returns wheather the marker button is shown or not.

Returns
integer The value for the marker status (0 = don't show, 1 = show) public

Definition at line 9179 of file class.ilObjTest.php.

Referenced by _getAvailableTests(), addDefaults(), saveToDb(), and toXML().

9180  {
9181  return ($this->show_marker) ? 1 : 0;
9182  }
+ Here is the caller graph for this function:

◆ getShowPassDetails()

ilObjTest::getShowPassDetails ( )

Returns if the pass details should be shown when a test is not finished.

Returns
boolean TRUE if the pass details should be shown, FALSE otherwise public

Definition at line 8557 of file class.ilObjTest.php.

Referenced by setShowPassDetails().

8558  {
8559  if (($this->results_presentation & 1) > 0)
8560  {
8561  return TRUE;
8562  }
8563  else
8564  {
8565  return FALSE;
8566  }
8567  }
+ Here is the caller graph for this function:

◆ getShowSolutionAnswersOnly()

ilObjTest::getShowSolutionAnswersOnly ( )

Returns if the full solution (including ILIAS content) should be presented to the solution or not.

Returns
boolean TRUE if the full solution should be presented in the solution output, FALSE otherwise public

Definition at line 8629 of file class.ilObjTest.php.

Referenced by setShowSolutionAnswersOnly().

8630  {
8631  if (($this->results_presentation & 16) > 0)
8632  {
8633  return TRUE;
8634  }
8635  else
8636  {
8637  return FALSE;
8638  }
8639  }
+ Here is the caller graph for this function:

◆ getShowSolutionDetails()

ilObjTest::getShowSolutionDetails ( )

Returns if the solution details should be presented to the user or not.

Returns
boolean TRUE if the solution details should be presented, FALSE otherwise public

Definition at line 8575 of file class.ilObjTest.php.

Referenced by setShowSolutionDetails().

8576  {
8577  if (($this->results_presentation & 2) > 0)
8578  {
8579  return TRUE;
8580  }
8581  else
8582  {
8583  return FALSE;
8584  }
8585  }
+ Here is the caller graph for this function:

◆ getShowSolutionFeedback()

ilObjTest::getShowSolutionFeedback ( )

Returns if the feedback should be presented to the solution or not.

Returns
boolean TRUE if the feedback should be presented in the solution, FALSE otherwise public

Definition at line 8611 of file class.ilObjTest.php.

Referenced by setShowSolutionFeedback().

8612  {
8613  if (($this->results_presentation & 8) > 0)
8614  {
8615  return TRUE;
8616  }
8617  else
8618  {
8619  return FALSE;
8620  }
8621  }
+ Here is the caller graph for this function:

◆ getShowSolutionListComparison()

ilObjTest::getShowSolutionListComparison ( )
Returns
boolean TRUE if the results should be compared with the correct results in the list of answers, FALSE otherwise public

Definition at line 8679 of file class.ilObjTest.php.

Referenced by setShowSolutionListComparison().

8680  {
8681  if(($this->results_presentation & 128) > 0)
8682  {
8683  return TRUE;
8684  }
8685  else
8686  {
8687  return FALSE;
8688  }
8689  }
+ Here is the caller graph for this function:

◆ getShowSolutionPrintview()

ilObjTest::getShowSolutionPrintview ( )

Returns if the solution printview should be presented to the user or not.

Returns
boolean TRUE if the solution printview should be presented, FALSE otherwise public

Definition at line 8593 of file class.ilObjTest.php.

Referenced by canShowSolutionPrintview(), and setShowSolutionPrintview().

8594  {
8595  if (($this->results_presentation & 4) > 0)
8596  {
8597  return TRUE;
8598  }
8599  else
8600  {
8601  return FALSE;
8602  }
8603  }
+ Here is the caller graph for this function:

◆ getShowSolutionSignature()

ilObjTest::getShowSolutionSignature ( )

Returns if the signature field should be shown in the test results.

Returns
boolean TRUE if the signature field should be shown, FALSE otherwise public

Definition at line 8647 of file class.ilObjTest.php.

Referenced by setShowSolutionSignature().

8648  {
8649  if (($this->results_presentation & 32) > 0)
8650  {
8651  return TRUE;
8652  }
8653  else
8654  {
8655  return FALSE;
8656  }
8657  }
+ Here is the caller graph for this function:

◆ getShowSolutionSuggested()

ilObjTest::getShowSolutionSuggested ( )
Returns
boolean TRUE if the suggested solutions should be shown, FALSE otherwise public

Definition at line 8663 of file class.ilObjTest.php.

Referenced by setShowSolutionSuggested().

8664  {
8665  if (($this->results_presentation & 64) > 0)
8666  {
8667  return TRUE;
8668  }
8669  else
8670  {
8671  return FALSE;
8672  }
8673  }
+ Here is the caller graph for this function:

◆ getShuffleQuestions()

ilObjTest::getShuffleQuestions ( )

Returns the status of the shuffle_questions variable.

Returns
integer 0 if the test questions are not shuffled, 1 if the test questions are shuffled public

Definition at line 8337 of file class.ilObjTest.php.

Referenced by _getAvailableTests(), addDefaults(), saveToDb(), and toXML().

8338  {
8339  return ($this->shuffle_questions) ? 1 : 0;
8340  }
+ Here is the caller graph for this function:

◆ getSignSubmission()

ilObjTest::getSignSubmission ( )
Returns
boolean

Definition at line 11436 of file class.ilObjTest.php.

References $sign_submission.

Referenced by _getAvailableTests(), addDefaults(), saveToDb(), and toXML().

11437  {
11438  return $this->sign_submission;
11439  }
+ Here is the caller graph for this function:

◆ getSpecificAnswerFeedback()

ilObjTest::getSpecificAnswerFeedback ( )

Definition at line 10985 of file class.ilObjTest.php.

Referenced by addDefaults(), saveToDb(), and toXML().

10986  {
10987  switch ($this->specific_answer_feedback)
10988  {
10989  case 1:
10990  return 1;
10991  default:
10992  return 0;
10993  }
10994  }
+ Here is the caller graph for this function:

◆ getStartingTime()

ilObjTest::getStartingTime ( )

Returns the starting time of the test.

Returns
string The starting time of the test public
See also
$starting_time

Definition at line 2992 of file class.ilObjTest.php.

Referenced by _getAvailableTests(), addDefaults(), isExecutable(), saveToDb(), startingTimeReached(), and toXML().

2993  {
2994  return (strlen($this->starting_time)) ? $this->starting_time : NULL;
2995  }
+ Here is the caller graph for this function:

◆ getStartingTimeOfParticipants()

ilObjTest::getStartingTimeOfParticipants ( )

Definition at line 11220 of file class.ilObjTest.php.

References $result, and $row.

11221  {
11222  global $ilDB;
11223 
11224  $times = array();
11225  $result = $ilDB->query("SELECT tst_times.active_fi, tst_times.started FROM tst_times, tst_active WHERE tst_times.active_fi = tst_active.active_id ORDER BY tst_times.tstamp DESC");
11226  while ($row = $ilDB->fetchAssoc($result))
11227  {
11228  $times[$row['active_fi']] = $row['started'];
11229  }
11230  return $times;
11231  }
$result

◆ getStartingTimeOfUser()

ilObjTest::getStartingTimeOfUser (   $active_id,
  $pass = null 
)

Returns the unix timestamp of the time a user started a test.

Parameters
integer$active_idThe active id of the user
Returns
mixed The unix timestamp if the user started the test, FALSE otherwise public

Definition at line 8179 of file class.ilObjTest.php.

References $pass, $result, $row, _getPass(), and getResetProcessingTime().

Referenced by canShowTestResults(), and isExecutable().

8180  {
8181  global $ilDB;
8182 
8183  if ($active_id < 1) return FALSE;
8184  if($pass === null)
8185  {
8186  $pass = ($this->getResetProcessingTime()) ? $this->_getPass($active_id) : 0;
8187  }
8188  $result = $ilDB->queryF("SELECT tst_times.started FROM tst_times WHERE tst_times.active_fi = %s AND tst_times.pass = %s ORDER BY tst_times.started",
8189  array('integer', 'integer'),
8190  array($active_id, $pass)
8191  );
8192  if ($result->numRows())
8193  {
8194  $row = $ilDB->fetchAssoc($result);
8195  if (preg_match("/(\d{4})-(\d{2})-(\d{2}) (\d{2}):(\d{2}):(\d{2})/", $row["started"], $matches))
8196  {
8197  return mktime($matches[4], $matches[5], $matches[6], $matches[2], $matches[3], $matches[1]);
8198  }
8199  else
8200  {
8201  return mktime();
8202  }
8203  }
8204  else
8205  {
8206  return mktime();
8207  }
8208  }
$result
_getPass($active_id)
Retrieves the actual pass of a given user for a given test.
getResetProcessingTime()
Returns wheather the processing time should be reset or not.
+ Here is the call graph for this function:
+ Here is the caller graph for this function:

◆ getStartTestLabel()

ilObjTest::getStartTestLabel (   $active_id)

Returns the "Start the Test" label for the Info page.

Parameters
int$active_idThe active id of the current user
Returns
string The "Start the Test" label public

Definition at line 9345 of file class.ilObjTest.php.

References $ilUser, $res, $result, $row, _getPass(), getNrOfResultsForPass(), and getNrOfTries().

9346  {
9347  if ($this->getNrOfTries() == 1)
9348  {
9349  return $this->lng->txt("tst_start_test");
9350  }
9351  $active_pass = $this->_getPass($active_id);
9352  $res = $this->getNrOfResultsForPass($active_id, $active_pass);
9353  if ($res == 0)
9354  {
9355  if ($active_pass == 0)
9356  {
9357  return $this->lng->txt("tst_start_test");
9358  }
9359  else
9360  {
9361  return $this->lng->txt("tst_start_new_test_pass");
9362  }
9363  }
9364  else
9365  {
9366  return $this->lng->txt("tst_resume_test");
9367  }
9368  }
_getPass($active_id)
Retrieves the actual pass of a given user for a given test.
getNrOfTries()
Returns the nr of tries for the test.
getNrOfResultsForPass($active_id, $pass)
Calculates the number of user results for a specific test pass.
+ Here is the call graph for this function:

◆ getTemplate()

ilObjTest::getTemplate ( )

Definition at line 10463 of file class.ilObjTest.php.

References $template_id.

Referenced by _getAvailableTests(), and saveToDb().

10463  {
10464  return $this->template_id;
10465  }
+ Here is the caller graph for this function:

◆ getTestDefaults()

& ilObjTest::getTestDefaults (   $test_defaults_id)

Returns the test defaults for a given id.

Parameters
integer$test_defaults_idThe database id of a test defaults dataset
Returns
array An array containing the test defaults public

Definition at line 9403 of file class.ilObjTest.php.

9404  {
9405  return self::_getTestDefaults($test_defaults_id);
9406  }

◆ getTestId()

ilObjTest::getTestId ( )

Gets the database id of the additional test data.

Returns
integer The database id of the additional test data public
See also
$test_id

Definition at line 2195 of file class.ilObjTest.php.

References $test_id.

Referenced by addExtraTime(), checkMaximumAllowedUsers(), createRandomSolutions(), deleteTest(), disinviteUser(), evalResultsOverview(), evalResultsOverviewOfParticipant(), evalTotalFinished(), evalTotalParticipantsArray(), evalTotalPersons(), evalTotalPersonsArray(), evalTotalStartedAverageTime(), getActiveIdOfUser(), getCompleteWorkingTime(), getCompleteWorkingTimeOfParticipant(), getCompleteWorkingTimeOfParticipants(), getEnableArchiving(), getExistingQuestions(), getInvitedUsers(), getParticipants(), getQuestionTitles(), getQuestionTitlesAndIndexes(), getTestParticipants(), getTestQuestions(), getTimeExtensionsOfParticipants(), getUnfilteredEvaluationData(), getVisitTimeOfParticipant(), hasSingleChoiceQuestions(), insertQuestion(), inviteUser(), isActiveTestSubmitted(), isNewRandomTest(), isSingleChoiceTest(), isSingleChoiceTestWithoutShuffle(), loadFromDb(), moveQuestionAfter(), moveQuestionAfterOLD(), questionMoveDown(), questionMoveUp(), randomSelectQuestions(), removeAllTestEditings(), removeTestResultsByActiveIds(), removeTestResultsByUserIds(), removeTestResultsForUser(), saveCertificateVisibility(), saveECTSStatus(), saveQuestionsToDb(), saveToDb(), and setClientIP().

2196  {
2197  return $this->test_id;
2198  }
+ Here is the caller graph for this function:

◆ getTestObjIdsWithActiveForUserId()

static ilObjTest::getTestObjIdsWithActiveForUserId (   $userId)
static

Definition at line 11597 of file class.ilObjTest.php.

References $query, $res, and $row.

Referenced by ilTestVerificationTableGUI\getItems().

11598  {
11599  global $ilDB;
11600 
11601  $query = "
11602  SELECT obj_fi
11603  FROM tst_active
11604  INNER JOIN tst_tests
11605  ON test_id = test_fi
11606  WHERE user_fi = %s
11607  ";
11608 
11609  $res = $ilDB->queryF($query, array('integer'), array($userId));
11610 
11611  $objIds = array();
11612 
11613  while( $row = $ilDB->fetchAssoc($res) )
11614  {
11615  $objIds[] = (int)$row['obj_fi'];
11616  }
11617 
11618  return $objIds;
11619  }
+ Here is the caller graph for this function:

◆ getTestParticipants()

& ilObjTest::getTestParticipants ( )

Returns a list of all participants in a test.

Returns
array The user id's of the participants public

Definition at line 7313 of file class.ilObjTest.php.

References $data, $result, $row, getAnonymity(), and getTestId().

Referenced by getTestParticipantsForManualScoring().

7314  {
7315  global $ilDB;
7316 
7317  if ($this->getAnonymity())
7318  {
7319  $result = $ilDB->queryF("SELECT tst_active.active_id, tst_active.tries, tst_active.user_fi usr_id, %s login, %s lastname, %s firstname, tst_active.submitted test_finished, usr_data.matriculation, usr_data.active ".
7320  "FROM tst_active LEFT JOIN usr_data ON tst_active.user_fi = usr_data.usr_id WHERE tst_active.test_fi = %s ORDER BY usr_data.lastname " . strtoupper($name_sort_order),
7321  array('text', 'text', 'text', 'integer'),
7322  array("", $this->lng->txt("unknown"), "", $this->getTestId())
7323  );
7324  }
7325  else
7326  {
7327  $result = $ilDB->queryF("SELECT tst_active.active_id, tst_active.tries, tst_active.user_fi usr_id, usr_data.login, usr_data.lastname, usr_data.firstname, tst_active.submitted test_finished, usr_data.matriculation, usr_data.active ".
7328  "FROM tst_active LEFT JOIN usr_data ON tst_active.user_fi = usr_data.usr_id WHERE tst_active.test_fi = %s ORDER BY usr_data.lastname " . strtoupper($name_sort_order),
7329  array('integer'),
7330  array($this->getTestId())
7331  );
7332  }
7333  $data = array();
7334  while ($row = $ilDB->fetchAssoc($result))
7335  {
7336  $data[$row['active_id']] = $row;
7337  }
7338  foreach ($data as $index => $participant)
7339  {
7340  if (strlen(trim($participant["firstname"].$participant["lastname"])) == 0)
7341  {
7342  $data[$index]["lastname"] = $this->lng->txt("deleted_user");
7343  }
7344  }
7345  return $data;
7346  }
$result
getTestId()
Gets the database id of the additional test data.
getAnonymity()
Returns the anonymity status of the test.
while($lm_rec=$ilDB->fetchAssoc($lm_set)) $data
+ Here is the call graph for this function:
+ Here is the caller graph for this function:

◆ getTestParticipantsForManualScoring()

ilObjTest::getTestParticipantsForManualScoring (   $filter = NULL)

Definition at line 7348 of file class.ilObjTest.php.

References $result, $row, ilObjAssessmentFolder\_getManualScoring(), and getTestParticipants().

7349  {
7350  global $ilDB;
7351 
7352  include_once "./Modules/Test/classes/class.ilObjAssessmentFolder.php";
7354  if (count($scoring) == 0) return array();
7355 
7356  $participants =& $this->getTestParticipants();
7357  $filtered_participants = array();
7358  foreach ($participants as $active_id => $participant)
7359  {
7360  $qstType_IN_manScoreableQstTypes = $ilDB->in('qpl_questions.question_type_fi', $scoring, false, 'integer');
7361 
7362  $queryString = "
7363  SELECT tst_test_result.manual
7364 
7365  FROM tst_test_result
7366 
7367  INNER JOIN qpl_questions
7368  ON tst_test_result.question_fi = qpl_questions.question_id
7369 
7370  WHERE tst_test_result.active_fi = %s
7371  AND $qstType_IN_manScoreableQstTypes
7372  ";
7373 
7374  $result = $ilDB->queryF(
7375  $queryString, array("integer"), array($active_id)
7376  );
7377 
7378  $count = $result->numRows();
7379 
7380  if ($count > 0)
7381  {
7382  switch ($filter)
7383  {
7384  case 1: // only active users
7385  if ($participant->active) $filtered_participants[$active_id] = $participant;
7386  break;
7387  case 2: // only inactive users
7388  if (!$participant->active) $filtered_participants[$active_id] = $participant;
7389  break;
7390  case 3: // all users
7391  $filtered_participants[$active_id] = $participant;
7392  break;
7393  case 4:
7394  // already scored participants
7395  //$found = 0;
7396  //while ($row = $ilDB->fetchAssoc($result))
7397  //{
7398  // if ($row["manual"]) $found++;
7399  //}
7400  //if ($found == $count)
7401  //{
7402  //$filtered_participants[$active_id] = $participant;
7403  //}
7404  //else
7405  //{
7406  $assessmentSetting = new ilSetting("assessment");
7407  $manscoring_done = $assessmentSetting->get("manscoring_done_" . $active_id);
7408  if ($manscoring_done) $filtered_participants[$active_id] = $participant;
7409  //}
7410  break;
7411  case 5:
7412  // unscored participants
7413  //$found = 0;
7414  //while ($row = $ilDB->fetchAssoc($result))
7415  //{
7416  // if ($row["manual"]) $found++;
7417  //}
7418  //if ($found == 0)
7419  //{
7420  $assessmentSetting = new ilSetting("assessment");
7421  $manscoring_done = $assessmentSetting->get("manscoring_done_" . $active_id);
7422  if (!$manscoring_done) $filtered_participants[$active_id] = $participant;
7423  //}
7424  break;
7425  case 6:
7426  // partially scored participants
7427  $found = 0;
7428  while ($row = $ilDB->fetchAssoc($result))
7429  {
7430  if ($row["manual"]) $found++;
7431  }
7432  if (($found > 0) && ($found < $count)) $filtered_participants[$active_id] = $participant;
7433  break;
7434  default:
7435  $filtered_participants[$active_id] = $participant;
7436  break;
7437  }
7438  }
7439  }
7440  return $filtered_participants;
7441  }
ILIAS Setting Class.
$result
& getTestParticipants()
Returns a list of all participants in a test.
_getManualScoring()
Retrieve the manual scoring settings.
+ Here is the call graph for this function:

◆ getTestQuestions()

& ilObjTest::getTestQuestions ( )

Definition at line 8239 of file class.ilObjTest.php.

References $query, $questions, $row, and getTestId().

8240  {
8241  global $ilDB;
8242 
8243  $query = "
8244  SELECT questions.*,
8245  questtypes.type_tag,
8246  tstquest.sequence,
8247  tstquest.obligatory,
8248  origquest.obj_fi orig_obj_fi
8249 
8250  FROM qpl_questions questions
8251 
8252  INNER JOIN qpl_qst_type questtypes
8253  ON questtypes.question_type_id = questions.question_type_fi
8254 
8255  INNER JOIN tst_test_question tstquest
8256  ON tstquest.question_fi = questions.question_id
8257 
8258  LEFT JOIN qpl_questions origquest
8259  ON origquest.question_id = questions.original_id
8260 
8261  WHERE tstquest.test_fi = %s
8262 
8263  ORDER BY tstquest.sequence
8264  ";
8265 
8266  $query_result = $ilDB->queryF(
8267  $query, array('integer'), array($this->getTestId())
8268  );
8269 
8270  $questions = array();
8271 
8272  while ($row = $ilDB->fetchAssoc($query_result))
8273  {
8274  $question = $row;
8275 
8276  $question['obligationPossible'] = self::isQuestionObligationPossible($row['question_id']);
8277 
8278  $questions[] = $question;
8279  }
8280 
8281  return $questions;
8282  }
getTestId()
Gets the database id of the additional test data.
+ Here is the call graph for this function:

◆ getTestResult()

& ilObjTest::getTestResult (   $active_id,
  $pass = NULL,
  $ordered_sequence = FALSE 
)

Calculates the results of a test for a given user and returns an array with all test results.

Returns
array An array containing the test results for the given user public

Definition at line 4055 of file class.ilObjTest.php.

References $data, ilObject\$lng, $pass, $query, $result, $results, $row, assQuestion\_getSuggestedSolutionOutput(), getResultsForActiveId(), getScoreCutting(), isDynamicTest(), and ilUtil\prepareFormOutput().

Referenced by evalStatistical(), getPassed(), getTotalPointsPassedArray(), and ilTestSequence\hideCorrectAnsweredQuestions().

4056  {
4057  global $tree, $ilDB, $lng, $ilPluginAdmin;
4058 
4059  $results = $this->getResultsForActiveId($active_id);
4060 
4061  if( is_null($pass) )
4062  {
4063  $pass = $results['pass'];
4064  }
4065 
4066  require_once 'Modules/Test/classes/class.ilTestSessionFactory.php';
4067  $testSessionFactory = new ilTestSessionFactory($this);
4068  $testSession = $testSessionFactory->getSession($active_id);
4069 
4070  require_once 'Modules/Test/classes/class.ilTestSequenceFactory.php';
4071  $testSequenceFactory = new ilTestSequenceFactory($ilDB, $lng, $ilPluginAdmin, $this);
4072  $testSequence = $testSequenceFactory->getSequenceByPass($testSession, $pass);
4073 
4074  if( $this->isDynamicTest() )
4075  {
4076  require_once 'Modules/Test/classes/class.ilObjTestDynamicQuestionSetConfig.php';
4077  $dynamicQuestionSetConfig = new ilObjTestDynamicQuestionSetConfig($tree, $ilDB, $ilPluginAdmin, $this);
4078  $dynamicQuestionSetConfig->loadFromDb();
4079 
4080  $testSequence->loadFromDb($dynamicQuestionSetConfig);
4081  $testSequence->loadQuestions($dynamicQuestionSetConfig, new ilTestDynamicQuestionSetFilterSelection());
4082 
4083  $sequence = $testSequence->getUserSequenceQuestions();
4084  }
4085  else
4086  {
4087  $testSequence->loadFromDb();
4088  $testSequence->loadQuestions();
4089 
4090  if( $ordered_sequence )
4091  {
4092  $sequence = $testSequence->getOrderedSequenceQuestions();
4093  }
4094  else
4095  {
4096  $sequence = $testSequence->getUserSequenceQuestions();
4097  }
4098  }
4099 
4100  $arrResults = array();
4101 
4102  $query = "
4103  SELECT tst_test_result.question_fi,
4104  tst_test_result.points reached,
4105  tst_test_result.hint_count requested_hints,
4106  tst_test_result.hint_points hint_points,
4107  tst_test_result.answered answered
4108 
4109  FROM tst_test_result
4110 
4111  LEFT JOIN tst_solutions
4112  ON tst_solutions.active_fi = tst_test_result.active_fi
4113  AND tst_solutions.question_fi = tst_test_result.question_fi
4114 
4115  WHERE tst_test_result.active_fi = %s
4116  AND tst_test_result.pass = %s
4117  ";
4118 
4119  $solutionresult = $ilDB->queryF(
4120  $query, array('integer', 'integer'), array($active_id, $pass)
4121  );
4122 
4123  while( $row = $ilDB->fetchAssoc($solutionresult) )
4124  {
4125  $arrResults[ $row['question_fi'] ] = $row;
4126  }
4127 
4128  $numWorkedThrough = count($arrResults);
4129 
4130  require_once "./Modules/TestQuestionPool/classes/class.assQuestion.php";
4131 
4132  $IN_question_ids = $ilDB->in('qpl_questions.question_id', $sequence, false, 'integer');
4133 
4134  $query = "
4135  SELECT qpl_questions.*,
4136  qpl_qst_type.type_tag,
4137  qpl_sol_sug.question_fi has_sug_sol
4138 
4139  FROM qpl_qst_type,
4140  qpl_questions
4141 
4142  LEFT JOIN qpl_sol_sug
4143  ON qpl_sol_sug.question_fi = qpl_questions.question_id
4144 
4145  WHERE qpl_qst_type.question_type_id = qpl_questions.question_type_fi
4146  AND $IN_question_ids
4147  ";
4148 
4149  $result = $ilDB->query($query);
4150 
4151  $unordered = array();
4152 
4153  $key = 1;
4154 
4155  $obligationsAnswered = true;
4156 
4157  while( $row = $ilDB->fetchAssoc($result) )
4158  {
4159  $percentvalue = (
4160  $row['points'] ? $arrResults[ $row['question_id'] ]['reached'] / $row['points'] : 0
4161  );
4162 
4163  if( $percentvalue < 0 ) $percentvalue = 0.0;
4164 
4165  $data = array(
4166  "nr" => "$key",
4167  "title" => ilUtil::prepareFormOutput($row['title']),
4168  "max" => round($row['points'], 2),
4169  "reached" => round($arrResults[$row['question_id']]['reached'],2),
4170  'requested_hints' => $arrResults[$row['question_id']]['requested_hints'],
4171  'hint_points' => $arrResults[$row['question_id']]['hint_points'],
4172  "percent" => sprintf("%2.2f ", ($percentvalue) * 100) . "%",
4173  "solution" => ($row['has_sug_sol']) ? assQuestion::_getSuggestedSolutionOutput($row['question_id']) : '',
4174  "type" => $row["type_tag"],
4175  "qid" => $row['question_id'],
4176  "original_id" => $row["original_id"],
4177  "workedthrough" => isset($arrResults[$row['question_id']]) ? 1 : 0,
4178  'answered' => $arrResults[$row['question_id']]['answered']
4179  );
4180 
4181  if( !$arrResults[ $row['question_id'] ]['answered'] )
4182  {
4183  $obligationsAnswered = false;
4184  }
4185 
4186  $unordered[ $row['question_id'] ] = $data;
4187 
4188  $key++;
4189  }
4190 
4191  $pass_max = 0;
4192  $pass_reached = 0;
4193  $pass_requested_hints = 0;
4194  $pass_hint_points = 0;
4195  $key = 1;
4196 
4197  $found = array();
4198 
4199  foreach( $sequence as $qid )
4200  {
4201  // building pass point sums based on prepared data
4202  // for question that exists in users qst sequence
4203  $pass_max += round($unordered[$qid]['max'], 2);
4204  $pass_reached += round($unordered[$qid]['reached'], 2);
4205  $pass_requested_hints += $unordered[$qid]['requested_hints'];
4206  $pass_hint_points += $unordered[$qid]['hint_points'];
4207 
4208  // pickup prepared data for question
4209  // that exists in users qst sequence
4210  $unordered[$qid]['nr'] = $key;
4211  array_push($found, $unordered[$qid]);
4212 
4213  // increment key counter
4214  $key++;
4215  }
4216 
4217  $unordered = null;
4218 
4219  if( $this->getScoreCutting() == 1 )
4220  {
4221  if( $results['reached_points'] < 0 )
4222  {
4223  $results['reached_points'] = 0;
4224  }
4225 
4226  if( $pass_reached < 0 ) $pass_reached = 0;
4227  }
4228 
4229  $found['pass']['total_max_points'] = $pass_max;
4230  $found['pass']['total_reached_points'] = $pass_reached;
4231  $found['pass']['total_requested_hints'] = $pass_requested_hints;
4232  $found['pass']['total_hint_points'] = $pass_hint_points;
4233  $found['pass']['percent'] = ($pass_max > 0) ? $pass_reached / $pass_max : 0;
4234  $found['pass']['obligationsAnswered'] = $obligationsAnswered;
4235  $found['pass']['num_workedthrough'] = $numWorkedThrough;
4236 
4237  $found["test"]["total_max_points"] = $results['max_points'];
4238  $found["test"]["total_reached_points"] = $results['reached_points'];
4239  $found["test"]["total_requested_hints"] = $results['hint_count'];
4240  $found["test"]["total_hint_points"] = $results['hint_points'];
4241  $found["test"]["result_pass"] = $results['pass'];
4242  $found['test']['obligations_answered'] = $results['obligations_answered'];
4243 
4244  if( (!$total_reached_points) or (!$total_max_points) )
4245  {
4246  $percentage = 0.0;
4247  }
4248  else
4249  {
4250  $percentage = ($total_reached_points / $total_max_points) * 100.0;
4251 
4252  if( $percentage < 0 ) $percentage = 0.0;
4253  }
4254 
4255  $found["test"]["passed"] = $results['passed'];
4256 
4257  return $found;
4258  }
static prepareFormOutput($a_str, $a_strip=false)
prepares string output for html forms public
isDynamicTest()
Returns the fact wether this test is a dynamic question set test or not.
$result
$results
static _getSuggestedSolutionOutput($question_id)
Returns the output of the suggested solution.
getResultsForActiveId($active_id)
while($lm_rec=$ilDB->fetchAssoc($lm_set)) $data
getScoreCutting()
Determines if the score of a question should be cut at 0 points or the score of the whole test...
+ Here is the call graph for this function:
+ Here is the caller graph for this function:

◆ getTestStyleLocation()

ilObjTest::getTestStyleLocation (   $mode = "output")

get full style sheet file name (path inclusive) of current user

Parameters
$modestring Output mode of the style sheet ("output" or "filesystem"). !"filesystem" generates the ILIAS version number as attribute to force the reload of the style sheet in a different ILIAS version public

Definition at line 2095 of file class.ilObjTest.php.

References getCustomStyle(), and ilUtil\getStyleSheetLocation().

Referenced by deliverPDFfromHTML().

2096  {
2097  if (strlen($this->getCustomStyle()))
2098  {
2099  $default = ilUtil::getStyleSheetLocation("filesystem", "ta.css", "Modules/Test");
2100  $custom = str_replace("ta.css", "customstyles/" . $this->getCustomStyle(), $default);
2101  if (file_exists($custom))
2102  {
2103  $custom = ilUtil::getStyleSheetLocation($mode, "ta.css", "Modules/Test");
2104  $custom = str_replace("ta.css", "customstyles/" . $this->getCustomStyle(), $custom);
2105  return $custom;
2106  }
2107  else
2108  {
2109  return ilUtil::getStyleSheetLocation($mode, "ta.css", "Modules/Test");
2110  }
2111  }
2112  else
2113  {
2114  return ilUtil::getStyleSheetLocation($mode, "ta.css", "Modules/Test");
2115  }
2116  }
getCustomStyle()
Get the custom style.
static getStyleSheetLocation($mode="output", $a_css_name="", $a_css_location="")
get full style sheet file name (path inclusive) of current user
+ Here is the call graph for this function:
+ Here is the caller graph for this function:

◆ getTextAnswer()

ilObjTest::getTextAnswer (   $active_id,
  $question_id,
  $pass = NULL 
)

Returns the text answer of a given user for a given question.

Parameters
integer$user_idThe user id
integer$question_idThe question id
Returns
string The answer text public

Definition at line 7185 of file class.ilObjTest.php.

References $pass, $res, $result, $row, and assQuestion\_getSolutionMaxPass().

7186  {
7187  global $ilDB;
7188 
7189  $res = "";
7190  if (($active_id) && ($question_id))
7191  {
7192  if (is_null($pass))
7193  {
7194  include_once "./Modules/TestQuestionPool/classes/class.assQuestion.php";
7195  $pass = assQuestion::_getSolutionMaxPass($question_id, $active_id);
7196  }
7197  $result = $ilDB->queryF("SELECT value1 FROM tst_solutions WHERE active_fi = %s AND question_fi = %s AND pass = %s",
7198  array('integer', 'integer', 'integer'),
7199  array($active_id, $question_id, $pass)
7200  );
7201  if ($result->numRows() == 1)
7202  {
7203  $row = $ilDB->fetchAssoc($result);
7204  $res = $row["value1"];
7205  }
7206  }
7207  return $res;
7208  }
$result
_getSolutionMaxPass($question_id, $active_id)
Returns the maximum pass a users question solution.
+ Here is the call graph for this function:

◆ getTimeExtensionsOfParticipants()

ilObjTest::getTimeExtensionsOfParticipants ( )

Definition at line 11233 of file class.ilObjTest.php.

References $result, $row, and getTestId().

11234  {
11235  global $ilDB;
11236 
11237  $times = array();
11238  $result = $ilDB->queryF("SELECT tst_addtime.active_fi, tst_addtime.additionaltime FROM tst_addtime, tst_active WHERE tst_addtime.active_fi = tst_active.active_id AND tst_active.test_fi = %s",
11239  array('integer'),
11240  array($this->getTestId())
11241  );
11242  while ($row = $ilDB->fetchAssoc($result))
11243  {
11244  $times[$row['active_fi']] = $row['additionaltime'];
11245  }
11246  return $times;
11247  }
$result
getTestId()
Gets the database id of the additional test data.
+ Here is the call graph for this function:

◆ getTitleOutput()

ilObjTest::getTitleOutput ( )

Returns the value of the title_output status.

Returns
integer 0 for full title, 1 for title without points, 2 for no title public
See also
$title_output

Definition at line 2810 of file class.ilObjTest.php.

Referenced by _getAvailableTests(), addDefaults(), getQuestionTitle(), saveToDb(), and toXML().

2811  {
2812  return ($this->title_output) ? $this->title_output : 0;
2813  }
+ Here is the caller graph for this function:

◆ getTotalPointsPassedArray()

& ilObjTest::getTotalPointsPassedArray ( )

Returns an array with the total points of all users who passed the test This array could be used for statistics.

Returns
array The total point values public

Definition at line 4567 of file class.ilObjTest.php.

References $total, evalTotalParticipantsArray(), and getTestResult().

Referenced by getAllTestResults(), and getUnfilteredEvaluationData().

4568  {
4569  $totalpoints_array = array();
4570  $all_users =& $this->evalTotalParticipantsArray();
4571  foreach ($all_users as $active_id => $user_name)
4572  {
4573  $test_result =& $this->getTestResult($active_id);
4574  $reached = $test_result["test"]["total_reached_points"];
4575  $total = $test_result["test"]["total_max_points"];
4576  $percentage = $total != 0 ? $reached/$total : 0;
4577  $mark = $this->mark_schema->getMatchingMark($percentage*100.0);
4578 
4579  $obligationsAnswered = $test_result["test"]["obligations_answered"];
4580 
4581  if ($mark)
4582  {
4583  if( $mark->getPassed() && $obligationsAnswered )
4584  {
4585  array_push($totalpoints_array, $test_result["test"]["total_reached_points"]);
4586  }
4587  }
4588  }
4589  return $totalpoints_array;
4590  }
& evalTotalParticipantsArray($name_sort_order="asc")
Returns all participants who started the test.
& getTestResult($active_id, $pass=NULL, $ordered_sequence=FALSE)
Calculates the results of a test for a given user and returns an array with all test results...
+ Here is the call graph for this function:
+ Here is the caller graph for this function:

◆ getUnfilteredEvaluationData()

ilObjTest::getUnfilteredEvaluationData ( )

Definition at line 4831 of file class.ilObjTest.php.

References $data, $pass, $query, $result, $row, getECTSGrade(), getQuestionCount(), getTestId(), getTotalPointsPassedArray(), getVisitTimeOfParticipant(), isRandomTest(), and ilDB\setLimit().

Referenced by getCompleteEvaluationData().

4832  {
4833  global $ilDB;
4834 
4835  include_once "./Modules/Test/classes/class.ilTestEvaluationPassData.php";
4836  include_once "./Modules/Test/classes/class.ilTestEvaluationUserData.php";
4837  include_once "./Modules/Test/classes/class.ilTestEvaluationData.php";
4838 
4839  $data = new ilTestEvaluationData($this);
4840 
4841  $query = "
4842  SELECT tst_test_result.*,
4843  qpl_questions.original_id,
4844  qpl_questions.title questiontitle,
4845  qpl_questions.points maxpoints
4846 
4847  FROM tst_test_result, qpl_questions, tst_active
4848 
4849  WHERE tst_active.active_id = tst_test_result.active_fi
4850  AND qpl_questions.question_id = tst_test_result.question_fi
4851  AND tst_active.test_fi = %s
4852 
4853  ORDER BY tst_active.active_id ASC, tst_test_result.pass ASC, tst_test_result.tstamp DESC
4854  ";
4855 
4856  $result = $ilDB->queryF(
4857  $query, array('integer'), array($this->getTestId())
4858  );
4859 
4860  $pass = NULL;
4861  $checked = array();
4862  $datasets = 0;
4863 
4864  while( $row = $ilDB->fetchAssoc($result) )
4865  {
4866  $participantObject = $data->getParticipant($row["active_fi"]);
4867 
4868  if( !($participantObject instanceof ilTestEvaluationUserData) )
4869  {
4870  continue;
4871  }
4872 
4873  $passObject = $participantObject->getPass($row["pass"]);
4874 
4875  if( !($passObject instanceof ilTestEvaluationPassData) )
4876  {
4877  continue;
4878  }
4879 
4880  $passObject->addAnsweredQuestion(
4881  $row["question_fi"], $row["maxpoints"], $row["points"], $row['answered'], null, $row['manual']
4882  );
4883  }
4884 
4885  foreach( array_keys($data->getParticipants()) as $active_id )
4886  {
4887  if( $this->isRandomTest() )
4888  {
4889  for( $testpass = 0; $testpass <= $data->getParticipant($active_id)->getLastPass(); $testpass++ )
4890  {
4891  $ilDB->setLimit($this->getQuestionCount(), 0);
4892  $result = $ilDB->queryF("SELECT tst_test_rnd_qst.sequence, tst_test_rnd_qst.question_fi, qpl_questions.original_id, " .
4893  "tst_test_rnd_qst.pass, qpl_questions.points, qpl_questions.title " .
4894  "FROM tst_test_rnd_qst, qpl_questions " .
4895  "WHERE tst_test_rnd_qst.question_fi = qpl_questions.question_id " .
4896  "AND tst_test_rnd_qst.pass = %s " .
4897  "AND tst_test_rnd_qst.active_fi = %s ORDER BY tst_test_rnd_qst.sequence",
4898  array('integer','integer'),
4899  array($testpass, $active_id)
4900  );
4901  if ($result->numRows())
4902  {
4903  while ($row = $ilDB->fetchAssoc($result))
4904  {
4905  $tpass = array_key_exists("pass", $row) ? $row["pass"] : 0;
4906  $data->getParticipant($active_id)->addQuestion($row["original_id"], $row["question_fi"], $row["points"], $row["sequence"], $tpass);
4907  $data->addQuestionTitle($row["question_fi"], $row["title"]);
4908  }
4909  }
4910  }
4911  }
4912  else
4913  {
4914  $result = $ilDB->queryF("SELECT tst_test_question.sequence, tst_test_question.question_fi, " .
4915  "qpl_questions.points, qpl_questions.title, qpl_questions.original_id " .
4916  "FROM tst_test_question, tst_active, qpl_questions " .
4917  "WHERE tst_test_question.question_fi = qpl_questions.question_id " .
4918  "AND tst_active.active_id = %s AND tst_active.test_fi = tst_test_question.test_fi ORDER BY tst_test_question.sequence",
4919  array('integer'),
4920  array($active_id)
4921  );
4922  if ($result->numRows())
4923  {
4924  $questionsbysequence = array();
4925 
4926  while ($row = $ilDB->fetchAssoc($result))
4927  {
4928  $questionsbysequence[$row["sequence"]] = $row;
4929  }
4930 
4931  $seqresult = $ilDB->queryF("SELECT * FROM tst_sequence WHERE active_fi = %s",
4932  array('integer'),
4933  array($active_id)
4934  );
4935 
4936  while ($seqrow = $ilDB->fetchAssoc($seqresult))
4937  {
4938  $questionsequence = unserialize($seqrow["sequence"]);
4939  foreach ($questionsequence as $sidx => $seq)
4940  {
4941  $data->getParticipant($active_id)->addQuestion($questionsbysequence[$seq]["original_id"], $questionsbysequence[$seq]["question_fi"], $questionsbysequence[$seq]["points"], $sidx + 1, $seqrow["pass"]);
4942  $data->addQuestionTitle($questionsbysequence[$seq]["question_fi"], $questionsbysequence[$seq]["title"]);
4943  }
4944  }
4945  }
4946  }
4947  }
4948 
4949  if ($this->ects_output)
4950  {
4951  $passed_array =& $this->getTotalPointsPassedArray();
4952  }
4953 
4954  foreach( array_keys($data->getParticipants()) as $active_id )
4955  {
4956  $tstUserData = $data->getParticipant($active_id);
4957 
4958  $percentage = $tstUserData->getReachedPointsInPercent();
4959 
4960  $obligationsAnswered = $tstUserData->areObligationsAnswered();
4961 
4962  $mark = $this->mark_schema->getMatchingMark($percentage);
4963 
4964  if (is_object($mark))
4965  {
4966  $tstUserData->setMark($mark->getShortName());
4967  $tstUserData->setMarkOfficial($mark->getOfficialName());
4968 
4969  $tstUserData->setPassed(
4970  $mark->getPassed() && $tstUserData->areObligationsAnswered()
4971  );
4972  }
4973 
4974  if ($this->ects_output)
4975  {
4976  $ects_mark = $this->getECTSGrade(
4977  $passed_array, $tstUserData->getReached(), $tstUserData->getMaxPoints()
4978  );
4979 
4980  $tstUserData->setECTSMark($ects_mark);
4981  }
4982 
4983  $visitingTime =& $this->getVisitTimeOfParticipant($active_id);
4984 
4985  $tstUserData->setFirstVisit($visitingTime["firstvisit"]);
4986  $tstUserData->setLastVisit($visitingTime["lastvisit"]);
4987  }
4988 
4989  return $data;
4990  }
$result
getTestId()
Gets the database id of the additional test data.
getECTSGrade($passed_array, $reached_points, $max_points)
Returns the ECTS grade for a number of reached points.
getQuestionCount()
Returns the number of questions in the test.
isRandomTest()
Returns the fact wether this test is a random questions test or not.
getVisitTimeOfParticipant($active_id)
Returns the first and last visit of a participant.
setLimit($a_limit, $a_offset=0)
Set limit and offset for a query.
& getTotalPointsPassedArray()
Returns an array with the total points of all users who passed the test This array could be used for ...
while($lm_rec=$ilDB->fetchAssoc($lm_set)) $data
+ Here is the call graph for this function:
+ Here is the caller graph for this function:

◆ getUsePreviousAnswers()

ilObjTest::getUsePreviousAnswers ( )

Returns if the previous answers should be shown for a learner.

Returns
integer 1 if the previous answers should be shown, 0 otherwise public
See also
$use_previous_answers

Definition at line 2798 of file class.ilObjTest.php.

Referenced by _getAvailableTests(), addDefaults(), saveToDb(), and toXML().

2799  {
2800  return ($this->use_previous_answers) ? $this->use_previous_answers : 0;
2801  }
+ Here is the caller graph for this function:

◆ getUserData()

& ilObjTest::getUserData (   $ids)

Returns a data of all users specified by id list.

Parameters
$usr_idskommaseparated list of ids
Returns
array The user data "usr_id, login, lastname, firstname, clientip" of the users with id as key public

Definition at line 7450 of file class.ilObjTest.php.

References $result, $row, and getAnonymity().

7451  {
7452  global $ilDB;
7453 
7454  if (!is_array($ids) || count($ids) ==0) return array();
7455 
7456  if ($this->getAnonymity())
7457  {
7458  $result = $ilDB->queryF("SELECT usr_id, %s login, %s lastname, %s firstname, client_ip clientip FROM usr_data WHERE " . $ilDB->in('usr_id', $ids, false, 'integer') . " ORDER BY login",
7459  array('text', 'text', 'text'),
7460  array("", $this->lng->txt("unknown"), "")
7461  );
7462  }
7463  else
7464  {
7465  $result = $ilDB->query("SELECT usr_id, login, lastname, firstname, client_ip clientip FROM usr_data WHERE " . $ilDB->in('usr_id', $ids, false, 'integer') . " ORDER BY login");
7466  }
7467 
7468  $result_array = array();
7469  while ($row = $ilDB->fetchAssoc($result))
7470  {
7471  $result_array[$row["usr_id"]]= $row;
7472  }
7473  return $result_array;
7474  }
$result
getAnonymity()
Returns the anonymity status of the test.
+ Here is the call graph for this function:

◆ getVisitTimeOfParticipant()

ilObjTest::getVisitTimeOfParticipant (   $active_id)

Returns the first and last visit of a participant.

Parameters
integer$active_idThe active ID of the participant
Returns
array The first and last visit of a participant public

Definition at line 4406 of file class.ilObjTest.php.

References _getVisitTimeOfParticipant(), and getTestId().

Referenced by getUnfilteredEvaluationData().

4407  {
4408  return ilObjTest::_getVisitTimeOfParticipant($this->getTestId(), $active_id);
4409  }
getTestId()
Gets the database id of the additional test data.
_getVisitTimeOfParticipant($test_id, $active_id)
Returns the first and last visit of a participant.
+ Here is the call graph for this function:
+ Here is the caller graph for this function:

◆ getWorkedQuestions()

& ilObjTest::getWorkedQuestions (   $active_id,
  $pass = NULL 
)

Gets the id's of all questions a user already worked through.

Returns
array The question id's of the questions already worked through public

Definition at line 3866 of file class.ilObjTest.php.

References $ilUser, $pass, $result, and $row.

3867  {
3868  global $ilUser;
3869  global $ilDB;
3870 
3871  if (is_null($pass))
3872  {
3873  $result = $ilDB->queryF("SELECT question_fi FROM tst_solutions WHERE active_fi = %s AND pass = %s GROUP BY question_fi",
3874  array('integer','integer'),
3875  array($active_id, 0)
3876  );
3877  }
3878  else
3879  {
3880  $result = $ilDB->queryF("SELECT question_fi FROM tst_solutions WHERE active_fi = %s AND pass = %s GROUP BY question_fi",
3881  array('integer','integer'),
3882  array($active_id, $pass)
3883  );
3884  }
3885  $result_array = array();
3886  while ($row = $ilDB->fetchAssoc($result))
3887  {
3888  array_push($result_array, $row["question_fi"]);
3889  }
3890  return $result_array;
3891  }
$result
global $ilUser
Definition: imgupload.php:15

◆ getXMLZip()

ilObjTest::getXMLZip ( )

Get zipped xml file for test.

Definition at line 10201 of file class.ilObjTest.php.

10202  {
10203  include_once("./Modules/Test/classes/class.ilTestExport.php");
10204  $test_exp = new ilTestExport($this, "xml");
10205  return $test_exp->buildExportFile();
10206  }
Export class for tests.

◆ hasNrOfTriesRestriction()

ilObjTest::hasNrOfTriesRestriction ( )

returns if the numbers of tries have to be checked

Definition at line 7668 of file class.ilObjTest.php.

References getNrOfTries().

Referenced by isExecutable().

7669  {
7670  return $this->getNrOfTries() != 0;
7671  }
getNrOfTries()
Returns the nr of tries for the test.
+ Here is the call graph for this function:
+ Here is the caller graph for this function:

◆ hasObligations()

static ilObjTest::hasObligations (   $test_id)
static

returns the fact wether the test with given test id contains questions markes as obligatory or not

ilDB $ilDB

Parameters
integer$test_id
Returns
boolean $hasObligations

Definition at line 11095 of file class.ilObjTest.php.

References $row.

11096  {
11097  global $ilDB;
11098 
11099  $rset = $ilDB->queryF(
11100  'SELECT count(*) cnt FROM tst_test_question WHERE test_fi = %s AND obligatory = 1',
11101  array('integer'), array($test_id)
11102  );
11103 
11104  $row = $ilDB->fetchAssoc($rset);
11105 
11106  return (bool)$row['cnt'] > 0;
11107  }

◆ hasQuestionsWithoutQuestionpool()

ilObjTest::hasQuestionsWithoutQuestionpool ( )

Definition at line 10616 of file class.ilObjTest.php.

References $query, $row, and getQuestionTitlesAndIndexes().

10617  {
10618  global $ilDB;
10619 
10621 
10622  $IN_questions = $ilDB->in('q1.question_id', array_keys($questions), false, 'integer');
10623 
10624  $query = "
10625  SELECT count(q1.question_id) cnt
10626 
10627  FROM qpl_questions q1
10628 
10629  INNER JOIN qpl_questions q2
10630  ON q2.question_id = q1.original_id
10631 
10632  WHERE $IN_questions
10633  AND q1.obj_fi = q2.obj_fi
10634  ";
10635 
10636  $rset = $ilDB->query($query);
10637 
10638  $row = $ilDB->fetchAssoc($rset);
10639 
10640  return $row['cnt'] > 0;
10641  }
& getQuestionTitlesAndIndexes()
Returns the titles of the test questions in question sequence.
+ Here is the call graph for this function:

◆ hasRandomQuestionsForPass()

ilObjTest::hasRandomQuestionsForPass (   $active_id,
  $pass 
)

Checkes wheather a random test has already created questions for a given pass or not.

private

Parameters
$active_idActive id of the test
$passPass of the test
Returns
boolean TRUE if the test already contains questions, FALSE otherwise
Deprecated:
: still in use?

Definition at line 1792 of file class.ilObjTest.php.

References $pass, and $result.

1793  {
1794  global $ilDB;
1795  $result = $ilDB->queryF("SELECT test_random_question_id FROM tst_test_rnd_qst WHERE active_fi = %s AND pass = %s",
1796  array('integer','integer'),
1797  array($active_id, $pass)
1798  );
1799  return ($result->numRows() > 0) ? true : false;
1800  }
$result

◆ hasSingleChoiceQuestions()

ilObjTest::hasSingleChoiceQuestions ( )

Returns TRUE if the test contains single choice results.

Returns
boolean public

Definition at line 996 of file class.ilObjTest.php.

References $result, $row, and getTestId().

Referenced by isSingleChoiceTestWithoutShuffle().

997  {
998  global $ilDB;
999 
1000  $result = $ilDB->queryF("SELECT DISTINCT(qpl_qst_type.type_tag) foundtypes FROM qpl_questions, tst_test_result, qpl_qst_type, tst_active WHERE tst_test_result.question_fi = qpl_questions.question_id AND qpl_questions.question_type_fi = qpl_qst_type.question_type_id AND tst_test_result.active_fi = tst_active.active_id AND tst_active.test_fi = %s",
1001  array('integer'),
1002  array($this->getTestId())
1003  );
1004  $hasSC = false;
1005  while ($row = $ilDB->fetchAssoc($result))
1006  {
1007  if (strcmp($row['foundtypes'], 'assSingleChoice') == 0)
1008  {
1009  $hasSC = true;
1010  }
1011  }
1012  return $hasSC;
1013  }
$result
getTestId()
Gets the database id of the additional test data.
+ Here is the call graph for this function:
+ Here is the caller graph for this function:

◆ initDefaultRoles()

ilObjTest::initDefaultRoles ( )

init default roles settings

If your module does not require any default roles, delete this method (For an example how this method is used, look at ilObjForum)

public

Returns
array object IDs of created local roles.

Definition at line 778 of file class.ilObjTest.php.

779  {
780  global $rbacadmin;
781  return array();
782  }

◆ insertQuestion()

ilObjTest::insertQuestion ( ilTestQuestionSetConfig  $testQuestionSetConfig,
  $question_id,
  $linkOnly = false 
)

Insert a question in the list of questions.

Parameters
ilTestQuestionSetConfig$testQuestionSetConfig
integer$question_idThe database id of the inserted question
boolean$linkOnly
Returns
integer $duplicate_id

Definition at line 3620 of file class.ilObjTest.php.

References $data, $result, ilObjAssessmentFolder\_enabledAssessmentLogging(), ilObjAssessmentFolder\_getLogLanguage(), duplicateQuestionForTest(), ilDB\fetchObject(), getTestId(), loadQuestions(), logAction(), ilDB\nextId(), and saveCompleteStatus().

3621  {
3622  global $ilDB;
3623 #var_dump($question_id);
3624  if ($linkOnly)
3625  {
3626  $duplicate_id = $question_id;
3627  }
3628  else
3629  {
3630  $duplicate_id = $this->duplicateQuestionForTest($question_id);
3631  }
3632 
3633  // get maximum sequence index in test
3634  $result = $ilDB->queryF("SELECT MAX(sequence) seq FROM tst_test_question WHERE test_fi=%s",
3635  array('integer'),
3636  array($this->getTestId())
3637  );
3638  $sequence = 1;
3639 
3640  if ($result->numRows() == 1)
3641  {
3642  $data = $ilDB->fetchObject($result);
3643  $sequence = $data->seq + 1;
3644  }
3645 
3646  $next_id = $ilDB->nextId('tst_test_question');
3647  $affectedRows = $ilDB->manipulateF("INSERT INTO tst_test_question (test_question_id, test_fi, question_fi, sequence, tstamp) VALUES (%s, %s, %s, %s, %s)",
3648  array('integer', 'integer','integer','integer','integer'),
3649  array($next_id, $this->getTestId(), $duplicate_id, $sequence, time())
3650  );
3651  if ($affectedRows == 1)
3652  {
3653  include_once ("./Modules/Test/classes/class.ilObjAssessmentFolder.php");
3655  {
3656  $this->logAction($this->lng->txtlng("assessment", "log_question_added", ilObjAssessmentFolder::_getLogLanguage()) . ": " . $sequence, $duplicate_id);
3657  }
3658  }
3659  // remove test_active entries, because test has changed
3660  $affectedRows = $ilDB->manipulateF("DELETE FROM tst_active WHERE test_fi = %s",
3661  array('integer'),
3662  array($this->getTestId())
3663  );
3664  $this->loadQuestions();
3665  $this->saveCompleteStatus($testQuestionSetConfig);
3666  return $duplicate_id;
3667  }
logAction($logtext="", $question_id="")
Logs an action into the Test&Assessment log.
$result
saveCompleteStatus(ilTestQuestionSetConfig $testQuestionSetConfig)
Checks if the test is complete and saves the status in the database.
nextId($a_table_name)
Get next ID for an index.
fetchObject($a_set)
Fetch row as object from result set.
getTestId()
Gets the database id of the additional test data.
_enabledAssessmentLogging()
check wether assessment logging is enabled or not
loadQuestions($active_id="", $pass=NULL)
Load the test question id&#39;s from the database.
_getLogLanguage()
retrieve the log language for assessment logging
duplicateQuestionForTest($question_id)
Takes a question and creates a copy of the question for use in the test.
while($lm_rec=$ilDB->fetchAssoc($lm_set)) $data
+ Here is the call graph for this function:

◆ inviteGroup()

ilObjTest::inviteGroup (   $group_id)

Invites all users of a group to a test.

Parameters
integer$group_idThe database id of the invited group public

Definition at line 7506 of file class.ilObjTest.php.

References ilObjUser\_lookupClientIP(), and inviteUser().

7507  {
7508  include_once "./Modules/Group/classes/class.ilObjGroup.php";
7509  $group = new ilObjGroup($group_id);
7510  $members = $group->getGroupMemberIds();
7511  include_once './Services/User/classes/class.ilObjUser.php';
7512  foreach ($members as $user_id)
7513  {
7514  $this->inviteUser($user_id, ilObjUser::_lookupClientIP($user_id));
7515  }
7516  }
inviteUser($user_id, $client_ip="")
Invites a user to a test.
Class ilObjGroup.
_lookupClientIP($a_user_id)
Lookup client ip.
+ Here is the call graph for this function:

◆ inviteRole()

ilObjTest::inviteRole (   $role_id)

Invites all users of a role to a test.

Parameters
integer$group_idThe database id of the invited group public

Definition at line 7524 of file class.ilObjTest.php.

References ilObjUser\_lookupClientIP(), and inviteUser().

7525  {
7526  global $rbacreview;
7527  $members = $rbacreview->assignedUsers($role_id,"usr_id");
7528  include_once './Services/User/classes/class.ilObjUser.php';
7529  foreach ($members as $user_id)
7530  {
7531  $this->inviteUser($user_id, ilObjUser::_lookupClientIP($user_id));
7532  }
7533  }
inviteUser($user_id, $client_ip="")
Invites a user to a test.
_lookupClientIP($a_user_id)
Lookup client ip.
+ Here is the call graph for this function:

◆ inviteUser()

ilObjTest::inviteUser (   $user_id,
  $client_ip = "" 
)

Invites a user to a test.

Parameters
integer$user_idThe database id of the invited user public

Definition at line 7559 of file class.ilObjTest.php.

References getTestId().

Referenced by inviteGroup(), and inviteRole().

7560  {
7561  global $ilDB;
7562 
7563  $affectedRows = $ilDB->manipulateF("DELETE FROM tst_invited_user WHERE test_fi = %s AND user_fi = %s",
7564  array('integer', 'integer'),
7565  array($this->getTestId(), $user_id)
7566  );
7567  $affectedRows = $ilDB->manipulateF("INSERT INTO tst_invited_user (test_fi, user_fi, clientip, tstamp) VALUES (%s, %s, %s, %s)",
7568  array('integer', 'integer', 'text', 'integer'),
7569  array($this->getTestId(), $user_id, (strlen($client_ip)) ? $client_ip : NULL, time())
7570  );
7571  }
getTestId()
Gets the database id of the additional test data.
+ Here is the call graph for this function:
+ Here is the caller graph for this function:

◆ isActivationLimited()

ilObjTest::isActivationLimited ( )

Definition at line 10723 of file class.ilObjTest.php.

Referenced by addDefaults(), saveToDb(), and toXML().

10724  {
10725  return (bool)$this->activation_limited;
10726  }
+ Here is the caller graph for this function:

◆ isActiveTestSubmitted()

ilObjTest::isActiveTestSubmitted (   $user_id = null)

returns if the active for user_id has been submitted

Definition at line 7650 of file class.ilObjTest.php.

References $ilUser, $result, and getTestId().

7651  {
7652  global $ilUser;
7653  global $ilDB;
7654 
7655  if (!is_numeric($user_id))
7656  $user_id = $ilUser->getId();
7657 
7658  $result = $ilDB->queryF("SELECT submitted FROM tst_active WHERE test_fi=%s AND user_fi=%s AND submitted=%s",
7659  array('integer', 'integer', 'integer'),
7660  array($this->getTestId(), $user_id, 1)
7661  );
7662  return $result->numRows() == 1;
7663  }
$result
getTestId()
Gets the database id of the additional test data.
global $ilUser
Definition: imgupload.php:15
+ Here is the call graph for this function:

◆ isBestSolutionPrintedWithResult()

ilObjTest::isBestSolutionPrintedWithResult ( )

Definition at line 10688 of file class.ilObjTest.php.

References $print_best_solution_with_result.

Referenced by _getAvailableTests(), addDefaults(), and saveToDb().

10689  {
10691  }
$print_best_solution_with_result
+ Here is the caller graph for this function:

◆ isComplete()

ilObjTest::isComplete ( ilTestQuestionSetConfig  $testQuestionSetConfig)
final

Returns true, if a test is complete for use and can be set online.

Parameters
ilTestQuestionSetConfig$testQuestionSetConfig
Returns
boolean

Definition at line 1087 of file class.ilObjTest.php.

References ilTestQuestionSetConfig\isQuestionSetConfigured().

Referenced by saveCompleteStatus(), and saveToDb().

1088  {
1089  if( !count($this->mark_schema->mark_steps) )
1090  {
1091  return false;
1092  }
1093 
1094  if( !$testQuestionSetConfig->isQuestionSetConfigured() )
1095  {
1096  return false;
1097  }
1098 
1099  return true;
1100  }
+ Here is the call graph for this function:
+ Here is the caller graph for this function:

◆ isDynamicTest()

ilObjTest::isDynamicTest ( )

Returns the fact wether this test is a dynamic question set test or not.

Returns
boolean $isDynamicTest

Definition at line 11534 of file class.ilObjTest.php.

References getQuestionSetType().

Referenced by getAnsweredQuestionCount(), getTestResult(), and removeTestResultsByActiveIds().

11535  {
11536  return $this->getQuestionSetType() == self::QUESTION_SET_TYPE_DYNAMIC;
11537  }
getQuestionSetType()
getter for question set type
+ Here is the call graph for this function:
+ Here is the caller graph for this function:

◆ isExecutable()

ilObjTest::isExecutable (   $testSession,
  $user_id,
  $allowPassIncrease = FALSE 
)

Checks if the test is executable by the given user.

Parameters
ilTestSession|ilTestSessionDynamicQuestionSet
integer$user_idThe user id
Returns
array Result array public

Definition at line 8025 of file class.ilObjTest.php.

References $GLOBALS, $result, _getPass(), endingTimeReached(), ilFormat\ftimestamp2datetimeDB(), getActiveIdOfUser(), getEnableProcessingTime(), getEndingTime(), getNrOfTries(), getResetProcessingTime(), getStartingTime(), getStartingTimeOfUser(), hasNrOfTriesRestriction(), isMaxProcessingTimeReached(), and startingTimeReached().

8026  {
8027  $result = array(
8028  "executable" => true,
8029  "errormessage" => ""
8030  );
8031  if (!$this->startingTimeReached())
8032  {
8033  $result["executable"] = false;
8034  $result["errormessage"] = sprintf($this->lng->txt("detail_starting_time_not_reached"), ilFormat::ftimestamp2datetimeDB($this->getStartingTime()));
8035  return $result;
8036  }
8037  if ($this->endingTimeReached())
8038  {
8039  $result["executable"] = false;
8040  $result["errormessage"] = sprintf($this->lng->txt("detail_ending_time_reached"), ilFormat::ftimestamp2datetimeDB($this->getEndingTime()));
8041  return $result;
8042  }
8043 
8044  $active_id = $this->getActiveIdOfUser($user_id);
8045 
8046  if ($this->getEnableProcessingTime())
8047  {
8048  if ($active_id > 0)
8049  {
8050  $starting_time = $this->getStartingTimeOfUser($active_id);
8051  if ($starting_time !== FALSE)
8052  {
8053  if ($this->isMaxProcessingTimeReached($starting_time, $active_id))
8054  {
8055  if ($allowPassIncrease && $this->getResetProcessingTime() && (($this->getNrOfTries() == 0) || ($this->getNrOfTries() > ($this->_getPass($active_id)+1))))
8056  {
8057  // a test pass was quitted because the maximum processing time was reached, but the time
8058  // will be resetted for future passes, so if there are more passes allowed, the participant may
8059  // start the test again.
8060  // This code block is only called when $allowPassIncrease is TRUE which only happens when
8061  // the test info page is opened. Otherwise this will lead to unexpected results!
8062  $testSession->increasePass();
8063  $testSession->setLastSequence(0);
8064  $testSession->saveToDb();
8065  }
8066  else
8067  {
8068  $result["executable"] = false;
8069  $result["errormessage"] = $this->lng->txt("detail_max_processing_time_reached");
8070  }
8071  return $result;
8072  }
8073  }
8074  }
8075  }
8076 
8077  if ($this->hasNrOfTriesRestriction() && ($active_id > 0))
8078  {
8079  require_once 'Modules/Test/classes/class.ilTestPassesSelector.php';
8080  $testPassesSelector = new ilTestPassesSelector($GLOBALS['ilDB'], $this);
8081  $testPassesSelector->setActiveId($active_id);
8082  $testPassesSelector->setLastFinishedPass($testSession->getLastFinishedPass());
8083 
8084  $closedPasses = $testPassesSelector->getClosedPasses();
8085 
8086  if( count($closedPasses) >= $this->getNrOfTries() )
8087  {
8088  $result["executable"] = false;
8089  $result["errormessage"] = $this->lng->txt("maximum_nr_of_tries_reached");
8090  return $result;
8091  }
8092  }
8093 
8094  return $result;
8095  }
ftimestamp2datetimeDB($aTimestamp)
Timestamp to database datetime.
$result
getEnableProcessingTime()
Returns the state of the processing time (enabled/disabled)
_getPass($active_id)
Retrieves the actual pass of a given user for a given test.
startingTimeReached()
Returns true if the starting time of a test is reached A starting time is not available for self asse...
getActiveIdOfUser($user_id="", $anonymous_id="")
Gets the active id of a given user.
isMaxProcessingTimeReached($starting_time, $active_id)
Returns whether the maximum processing time for a test is reached or not.
getResetProcessingTime()
Returns wheather the processing time should be reset or not.
$GLOBALS['ct_recipient']
getStartingTimeOfUser($active_id, $pass=null)
Returns the unix timestamp of the time a user started a test.
hasNrOfTriesRestriction()
returns if the numbers of tries have to be checked
getStartingTime()
Returns the starting time of the test.
getNrOfTries()
Returns the nr of tries for the test.
getEndingTime()
Returns the ending time of the test.
endingTimeReached()
Returns true if the ending time of a test is reached An ending time is not available for self assessm...
+ Here is the call graph for this function:

◆ isHighscoreAnon()

ilObjTest::isHighscoreAnon ( )

Gets if the highscores should be displayed anonymized.

Note: This method considers the global anonymity switch. If you need access to the users setting,

See also
getHighscoreAnon()
Returns
boolean True, if output is anonymized.

Definition at line 10789 of file class.ilObjTest.php.

References getAnonymity(), and getHighscoreAnon().

10790  {
10791  if ($this->getAnonymity() == 1)
10792  {
10793  return true;
10794  }
10795  else
10796  {
10797  return (bool)$this->getHighscoreAnon();
10798  }
10799  }
getAnonymity()
Returns the anonymity status of the test.
getHighscoreAnon()
Gets if the highscores should be anonymized per setting.
+ Here is the call graph for this function:

◆ isHTML()

ilObjTest::isHTML (   $a_text)

Checks if a given string contains HTML or not.

Parameters
string$a_textText which should be checked
Returns
boolean public

Definition at line 8975 of file class.ilObjTest.php.

Referenced by addQTIMaterial().

8976  {
8977  if (preg_match("/<[^>]*?>/", $a_text))
8978  {
8979  return TRUE;
8980  }
8981  else
8982  {
8983  return FALSE;
8984  }
8985  }
+ Here is the caller graph for this function:

◆ isMaxProcessingTimeReached()

ilObjTest::isMaxProcessingTimeReached (   $starting_time,
  $active_id 
)

Returns whether the maximum processing time for a test is reached or not.

Parameters
long$starting_timeThe unix timestamp of the starting time of the test
Returns
boolean TRUE if the maxium processing time is reached, FALSE if the maximum processing time is not reached or no maximum processing time is given public

Definition at line 8218 of file class.ilObjTest.php.

References getEnableProcessingTime(), and getProcessingTimeInSeconds().

Referenced by canShowTestResults(), and isExecutable().

8219  {
8220  if ($this->getEnableProcessingTime())
8221  {
8222  $processing_time = $this->getProcessingTimeInSeconds($active_id);
8223  $now = mktime();
8224  if ($now > ($starting_time + $processing_time))
8225  {
8226  return TRUE;
8227  }
8228  else
8229  {
8230  return FALSE;
8231  }
8232  }
8233  else
8234  {
8235  return FALSE;
8236  }
8237  }
getEnableProcessingTime()
Returns the state of the processing time (enabled/disabled)
getProcessingTimeInSeconds($active_id="")
Returns the processing time for the test in seconds.
+ Here is the call graph for this function:
+ Here is the caller graph for this function:

◆ isNewRandomTest()

ilObjTest::isNewRandomTest ( )
protected

Checks wheather the test is a new random test (using tst_rnd_cpy) or an old one.

Deprecated:
–> old school random test

Definition at line 1649 of file class.ilObjTest.php.

References $result, and getTestId().

1650  {
1651  global $ilDB;
1652  $result = $ilDB->queryF('SELECT copy_id FROM tst_rnd_cpy WHERE tst_fi = %s',
1653  array('integer'),
1654  array($this->getTestId())
1655  );
1656  return $result->numRows() > 0;
1657  }
$result
getTestId()
Gets the database id of the additional test data.
+ Here is the call graph for this function:

◆ isNrOfTriesReached()

ilObjTest::isNrOfTriesReached (   $tries)

returns if number of tries are reached

Deprecated:
: tries field differs per situation, outside a pass it's the number of tries, inside a pass it's the current pass number.

Definition at line 7679 of file class.ilObjTest.php.

References getNrOfTries().

7680  {
7681  return $tries >= (int) $this->getNrOfTries();
7682  }
getNrOfTries()
Returns the nr of tries for the test.
+ Here is the call graph for this function:

◆ isOfferingQuestionHintsEnabled()

ilObjTest::isOfferingQuestionHintsEnabled ( )

returns the fact wether offering hints is enabled or not

Returns
boolean

Definition at line 10698 of file class.ilObjTest.php.

References $offeringQuestionHintsEnabled.

Referenced by addDefaults(), saveToDb(), and toXML().

10699  {
10701  }
+ Here is the caller graph for this function:

◆ isOnline()

ilObjTest::isOnline ( )

Definition at line 10673 of file class.ilObjTest.php.

References $online.

Referenced by saveToDb().

10674  {
10675  return $this->online;
10676  }
$online
the object&#39;s online status
+ Here is the caller graph for this function:

◆ isPassDeletionAllowed()

ilObjTest::isPassDeletionAllowed ( )

getter for the test setting passDeletionAllowed

Returns
integer

Definition at line 11134 of file class.ilObjTest.php.

References $passDeletionAllowed.

Referenced by addDefaults(), and saveToDb().

11135  {
11137  }
+ Here is the caller graph for this function:

◆ isPluginActive()

ilObjTest::isPluginActive (   $a_pname)

Checks wheather or not a question plugin with a given name is active.

Parameters
string$a_pnameThe plugin name public

Definition at line 9994 of file class.ilObjTest.php.

References IL_COMP_MODULE.

Referenced by getAvailableQuestions().

9995  {
9996  global $ilPluginAdmin;
9997  if ($ilPluginAdmin->isActive(IL_COMP_MODULE, "TestQuestionPool", "qst", $a_pname))
9998  {
9999  return TRUE;
10000  }
10001  else
10002  {
10003  return FALSE;
10004  }
10005  }
const IL_COMP_MODULE
+ Here is the caller graph for this function:

◆ isQuestionObligationPossible()

static ilObjTest::isQuestionObligationPossible (   $questionId)
static

checks wether the obligation for question with given id is possible or not

Parameters
integer$questionId
Returns
boolean $obligationPossible

Definition at line 11022 of file class.ilObjTest.php.

References assQuestion\_getQuestionType(), and assQuestion\_includeClass().

Referenced by ilObjTestGUI\saveOrderAndObligationsObject().

11023  {
11024  require_once('Modules/TestQuestionPool/classes/class.assQuestion.php');
11025 
11026  $classConcreteQuestion = assQuestion::_getQuestionType($questionId);
11027 
11028  assQuestion::_includeClass($classConcreteQuestion, 0);
11029 
11030  // static binder is not at work yet (in PHP < 5.3)
11031  //$obligationPossible = $classConcreteQuestion::isObligationPossible();
11032  $obligationPossible = call_user_func(array($classConcreteQuestion, 'isObligationPossible'), $questionId);
11033 
11034  return $obligationPossible;
11035  }
static _includeClass($question_type, $gui=0)
Include the php class file for a given question type.
_getQuestionType($question_id)
Returns the question type of a question with a given id.
+ Here is the call graph for this function:
+ Here is the caller graph for this function:

◆ isQuestionObligatory()

static ilObjTest::isQuestionObligatory (   $question_id)
static

checks wether the question with given id is marked as obligatory or not

Parameters
integer$questionId
Returns
boolean $obligatory

Definition at line 11043 of file class.ilObjTest.php.

References $row.

Referenced by assQuestion\calculateResultsFromSolution(), ilTestSequence\getSequenceSummary(), assQuestionGUI\outQuestionPage(), ilTestOutputGUI\outWorkingForm(), and ilTestPlayerDynamicQuestionSetGUI\outWorkingForm().

11044  {
11045  global $ilDB;
11046 
11047  $rset = $ilDB->queryF('SELECT obligatory FROM tst_test_question WHERE question_fi = %s', array('integer'), array($question_id));
11048 
11049  if( $row = $ilDB->fetchAssoc($rset) )
11050  {
11051  return (bool) $row['obligatory'];
11052  }
11053 
11054  return false;
11055  }
+ Here is the caller graph for this function:

◆ isRandomTest()

ilObjTest::isRandomTest ( )

Returns the fact wether this test is a random questions test or not.

Returns
boolean $isRandomTest

Definition at line 11524 of file class.ilObjTest.php.

References getQuestionSetType().

Referenced by createRandomSolutions(), createTestSequence(), getAllQuestions(), getAnsweredQuestionCount(), getExistingQuestions(), getQuestionCount(), getQuestionsOfPass(), getQuestionsOfTest(), getUnfilteredEvaluationData(), loadQuestions(), removeAllTestEditings(), removeTestResultsByActiveIds(), and removeTestResultsForUser().

11525  {
11526  return $this->getQuestionSetType() == self::QUESTION_SET_TYPE_RANDOM;
11527  }
getQuestionSetType()
getter for question set type
+ Here is the call graph for this function:
+ Here is the caller graph for this function:

◆ isShowExamIdInTestPassEnabled()

ilObjTest::isShowExamIdInTestPassEnabled ( )

Definition at line 11404 of file class.ilObjTest.php.

References $show_exam_id_in_test_pass_enabled.

Referenced by _getAvailableTests(), addDefaults(), saveToDb(), and toXML().

11405  {
11407  }
$show_exam_id_in_test_pass_enabled
+ Here is the caller graph for this function:

◆ isShowExamIdInTestResultsEnabled()

ilObjTest::isShowExamIdInTestResultsEnabled ( )
Returns
boolean

Definition at line 11420 of file class.ilObjTest.php.

References $show_exam_id_in_test_results_enabled.

Referenced by _getAvailableTests(), addDefaults(), saveToDb(), and toXML().

11421  {
11423  }
$show_exam_id_in_test_results_enabled
+ Here is the caller graph for this function:

◆ isSingleChoiceTest()

ilObjTest::isSingleChoiceTest ( )

Returns TRUE if the test contains single choice results only.

Returns
boolean public

Definition at line 1021 of file class.ilObjTest.php.

References $result, $row, and getTestId().

1022  {
1023  global $ilDB;
1024 
1025  $result = $ilDB->queryF("SELECT DISTINCT(qpl_qst_type.type_tag) foundtypes FROM qpl_questions, tst_test_result, qpl_qst_type, tst_active WHERE tst_test_result.question_fi = qpl_questions.question_id AND qpl_questions.question_type_fi = qpl_qst_type.question_type_id AND tst_test_result.active_fi = tst_active.active_id AND tst_active.test_fi = %s",
1026  array('integer'),
1027  array($this->getTestId())
1028  );
1029  if ($result->numRows() == 1)
1030  {
1031  $row = $ilDB->fetchAssoc($result);
1032  if (strcmp($row['foundtypes'], 'assSingleChoice') == 0)
1033  {
1034  return TRUE;
1035  }
1036  else
1037  {
1038  return false;
1039  }
1040  }
1041  return FALSE;
1042  }
$result
getTestId()
Gets the database id of the additional test data.
+ Here is the call graph for this function:

◆ isSingleChoiceTestWithoutShuffle()

ilObjTest::isSingleChoiceTestWithoutShuffle ( )

Returns TRUE if the test contains single choice results and no shuffle only.

Returns
boolean public

Definition at line 1050 of file class.ilObjTest.php.

References $result, $row, getTestId(), and hasSingleChoiceQuestions().

1051  {
1052  global $ilDB;
1053 
1054  if (!$this->hasSingleChoiceQuestions()) return false;
1055 
1056  $result = $ilDB->queryF("
1057  SELECT DISTINCT(qpl_qst_sc.shuffle) foundshuffles
1058  FROM qpl_questions,
1059  qpl_qst_sc,
1060  tst_test_result,
1061  qpl_qst_type,
1062  tst_active
1063  WHERE tst_test_result.question_fi = qpl_questions.question_id
1064  AND qpl_questions.question_type_fi = qpl_qst_type.question_type_id
1065  AND tst_test_result.active_fi = tst_active.active_id
1066  AND qpl_questions.question_id = qpl_qst_sc.question_fi
1067  AND tst_active.test_fi = %s
1068  AND qpl_qst_type.type_tag = %s
1069  ",
1070  array('integer', 'text'),
1071  array($this->getTestId(), 'assSingleChoice')
1072  );
1073  if ($result->numRows() == 1)
1074  {
1075  $row = $ilDB->fetchAssoc($result);
1076  return ($row['foundshuffles'] == 0);
1077  }
1078  return FALSE;
1079  }
$result
getTestId()
Gets the database id of the additional test data.
hasSingleChoiceQuestions()
Returns TRUE if the test contains single choice results.
+ Here is the call graph for this function:

◆ isTestFinalBroken()

ilObjTest::isTestFinalBroken ( )
Returns
boolean

Definition at line 11624 of file class.ilObjTest.php.

References $testFinalBroken.

Referenced by saveToDb().

11625  {
11626  return $this->testFinalBroken;
11627  }
+ Here is the caller graph for this function:

◆ isTestFinished()

ilObjTest::isTestFinished (   $active_id)

returns if the active for user_id has been submitted

Definition at line 7636 of file class.ilObjTest.php.

References $result.

Referenced by isTestFinishedToViewResults().

7637  {
7638  global $ilDB;
7639 
7640  $result = $ilDB->queryF("SELECT submitted FROM tst_active WHERE active_id=%s AND submitted=%s",
7641  array('integer', 'integer'),
7642  array($active_id, 1)
7643  );
7644  return $result->numRows() == 1;
7645  }
$result
+ Here is the caller graph for this function:

◆ isTestFinishedToViewResults()

ilObjTest::isTestFinishedToViewResults (   $active_id,
  $currentpass 
)

Returns true if an active user completed a test pass and did not start a new pass.

Parameters
integer$active_idThe active id of the user
integer$currentpassThe current test pass of the user
Returns
boolean true if an active user completed a test pass and did not start a new pass, false otherwise public

Definition at line 3901 of file class.ilObjTest.php.

References getPassFinishDate(), and isTestFinished().

Referenced by canShowTestResults().

3902  {
3903  $num = $this->getPassFinishDate($active_id, $currentpass);
3904  return ((($currentpass > 0) && ($num == 0)) || $this->isTestFinished($active_id)) ? true : false;
3905  }
isTestFinished($active_id)
returns if the active for user_id has been submitted
getPassFinishDate($active_id, $pass)
Retrieves the number of answered questions for a given user in a given test.
+ Here is the call graph for this function:
+ Here is the caller graph for this function:

◆ loadFromDb()

ilObjTest::loadFromDb ( )

Loads a ilObjTest object from a database.

Definition at line 1805 of file class.ilObjTest.php.

References $data, $result, ilRTE\_replaceMediaObjectImageSrc(), ilDB\fetchObject(), getAuthor(), ilObject\getId(), ilObjectActivation\getItem(), getTestId(), loadQuestions(), saveAuthorToMetadata(), setActivationEndingTime(), setActivationLimited(), setActivationStartingTime(), setActivationVisibility(), setAllowedUsers(), setAllowedUsersTimeGap(), setAnonymity(), setAnswerFeedback(), setAnswerFeedbackPoints(), setAuthor(), setAutosave(), setAutosaveIval(), setCertificateVisibility(), setCharSelectorAvailability(), setCharSelectorDefinition(), setCountSystem(), setCustomStyle(), setECTSFX(), setECTSGrades(), setECTSOutput(), setEnableArchiving(), setEnabledViewMode(), setEnableExamview(), setEnableProcessingTime(), setEndingTime(), setExportSettings(), setFinalStatement(), setFixedParticipants(), setForceJS(), setHighscoreAchievedTS(), setHighscoreAnon(), setHighscoreEnabled(), setHighscoreHints(), setHighscoreOwnTable(), setHighscorePercentage(), setHighscoreScore(), setHighscoreTopNum(), setHighscoreTopTable(), setHighscoreWTime(), setInstantFeedbackSolution(), setIntroduction(), setKiosk(), setListOfQuestionsSettings(), setMailNotification(), setMailNotificationType(), setMCScoring(), setNrOfTries(), setObligationsEnabled(), setOfferingQuestionHintsEnabled(), setOnline(), setPassDeletionAllowed(), setPassScoring(), setPassword(), setPoolUsage(), setPrintBestSolutionWithResult(), setProcessingTime(), setQuestionSetType(), setRedirectionMode(), setRedirectionUrl(), setReportingDate(), setResetProcessingTime(), setResultsPresentation(), setScoreCutting(), setScoreReporting(), setSequenceSettings(), setShowCancel(), setShowExamIdInTestPassEnabled(), setShowExamIdInTestResultsEnabled(), setShowExamviewHtml(), setShowExamviewPdf(), setShowFinalStatement(), setShowInfo(), setShowMarker(), setShuffleQuestions(), setSignSubmission(), setSpecificAnswerFeedback(), setStartingTime(), setTemplate(), setTestFinalBroken(), setTestId(), setTitleOutput(), setUsePreviousAnswers(), and ilObjectActivation\TIMINGS_ACTIVATION.

Referenced by _getAvailableTests(), and read().

1806  {
1807  global $ilDB;
1808 
1809  $result = $ilDB->queryF("SELECT * FROM tst_tests WHERE obj_fi = %s",
1810  array('integer'),
1811  array($this->getId())
1812  );
1813  if ($result->numRows() == 1)
1814  {
1815  $data = $ilDB->fetchObject($result);
1816  $this->setTestId($data->test_id);
1817  if (strlen($this->getAuthor()) == 0)
1818  {
1819  $this->saveAuthorToMetadata($data->author);
1820  }
1821  $this->setAuthor($data->author);
1822  include_once("./Services/RTE/classes/class.ilRTE.php");
1823  $this->setIntroduction(ilRTE::_replaceMediaObjectImageSrc($data->introduction, 1));
1824  $this->setFinalStatement(ilRTE::_replaceMediaObjectImageSrc($data->finalstatement, 1));
1825  $this->setShowInfo($data->showinfo);
1826  $this->setForceJS($data->forcejs);
1827  $this->setCustomStyle($data->customstyle);
1828  $this->setShowFinalStatement($data->showfinalstatement);
1829  $this->setSequenceSettings($data->sequence_settings);
1830  $this->setScoreReporting($data->score_reporting);
1831  $this->setInstantFeedbackSolution($data->instant_verification);
1832  $this->setAnswerFeedbackPoints($data->answer_feedback_points);
1833  $this->setAnswerFeedback($data->answer_feedback);
1834  $this->setAnonymity($data->anonymity);
1835  $this->setShowCancel($data->show_cancel);
1836  $this->setShowMarker($data->show_marker);
1837  $this->setFixedParticipants($data->fixed_participants);
1838  $this->setNrOfTries($data->nr_of_tries);
1839  $this->setKiosk($data->kiosk);
1840  $this->setUsePreviousAnswers($data->use_previous_answers);
1841  $this->setRedirectionMode($data->redirection_mode);
1842  $this->setRedirectionUrl($data->redirection_url);
1843  $this->setTitleOutput($data->title_output);
1844  $this->setProcessingTime($data->processing_time);
1845  $this->setEnableProcessingTime($data->enable_processing_time);
1846  $this->setResetProcessingTime($data->reset_processing_time);
1847  $this->setReportingDate($data->reporting_date);
1848  $this->setShuffleQuestions($data->shuffle_questions);
1849  $this->setResultsPresentation($data->results_presentation);
1850  $this->setStartingTime($data->starting_time);
1851  $this->setEndingTime($data->ending_time);
1852  $this->setListOfQuestionsSettings($data->show_summary);
1853  $this->setECTSOutput($data->ects_output);
1854  $this->setECTSGrades(
1855  array(
1856  "A" => $data->ects_a,
1857  "B" => $data->ects_b,
1858  "C" => $data->ects_c,
1859  "D" => $data->ects_d,
1860  "E" => $data->ects_e
1861  )
1862  );
1863  $this->setECTSFX($data->ects_fx);
1864  $this->mark_schema->flush();
1865  $this->mark_schema->loadFromDb($this->getTestId());
1866  $this->setCountSystem($data->count_system);
1867  $this->setMCScoring($data->mc_scoring);
1868  $this->setMailNotification($data->mailnotification);
1869  $this->setMailNotificationType($data->mailnottype);
1870  $this->setExportSettings($data->exportsettings);
1871  $this->setScoreCutting($data->score_cutting);
1872  $this->setPassword($data->password);
1873  $this->setAllowedUsers($data->allowedusers);
1874  $this->setAllowedUsersTimeGap($data->alloweduserstimegap);
1875  $this->setPassScoring($data->pass_scoring);
1876  $this->setObligationsEnabled($data->obligations_enabled);
1877  $this->setOfferingQuestionHintsEnabled($data->offer_question_hints);
1878  $this->setCertificateVisibility($data->certificate_visibility);
1879  $this->setEnabledViewMode($data->enabled_view_mode);
1880  $this->setTemplate($data->template_id);
1881  $this->setPoolUsage($data->pool_usage);
1882  $this->setPrintBestSolutionWithResult((bool) $data->print_bs_with_res);
1883  $this->setHighscoreEnabled((bool) $data->highscore_enabled);
1884  $this->setHighscoreAnon((bool) $data->highscore_anon);
1885  $this->setHighscoreAchievedTS((bool) $data->highscore_achieved_ts);
1886  $this->setHighscoreScore((bool) $data->highscore_score);
1887  $this->setHighscorePercentage((bool) $data->highscore_percentage);
1888  $this->setHighscoreHints((bool) $data->highscore_hints);
1889  $this->setHighscoreWTime((bool) $data->highscore_wtime);
1890  $this->setHighscoreOwnTable((bool) $data->highscore_own_table);
1891  $this->setHighscoreTopTable((bool) $data->highscore_top_table);
1892  $this->setHighscoreTopNum((int) $data->highscore_top_num);
1893  $this->setOnline((bool) $data->online_status);
1894  $this->setSpecificAnswerFeedback((int) $data->specific_feedback);
1895  $this->setAutosave((bool)$data->autosave);
1896  $this->setAutosaveIval((int)$data->autosave_ival);
1897  $this->setPassDeletionAllowed($data->pass_deletion_allowed);
1898  $this->setEnableExamview((bool)$data->enable_examview);
1899  $this->setShowExamviewHtml((bool)$data->show_examview_html);
1900  $this->setShowExamviewPdf((bool)$data->show_examview_pdf);
1901  $this->setEnableArchiving((bool)$data->enable_archiving);
1902  $this->setShowExamIdInTestPassEnabled( (bool)$data->examid_in_test_pass);
1903  $this->setShowExamIdInTestResultsEnabled( (bool)$data->examid_in_test_res);
1904  $this->setSignSubmission( (bool)$data->sign_submission );
1905  $this->setQuestionSetType($data->question_set_type);
1906  $this->setCharSelectorAvailability((int)$data->char_selector_availability);
1907  $this->setCharSelectorDefinition($data->char_selector_definition);
1908  $this->setTestFinalBroken((bool)$data->broken);
1909  $this->loadQuestions();
1910  }
1911 
1912  // moved activation to ilObjectActivation
1913  if($this->ref_id)
1914  {
1915  include_once "./Services/Object/classes/class.ilObjectActivation.php";
1916  $activation = ilObjectActivation::getItem($this->ref_id);
1917  switch($activation["timing_type"])
1918  {
1920  $this->setActivationLimited(true);
1921  $this->setActivationStartingTime($activation["timing_start"]);
1922  $this->setActivationEndingTime($activation["timing_end"]);
1923  $this->setActivationVisibility($activation["visible"]);
1924  break;
1925 
1926  default:
1927  $this->setActivationLimited(false);
1928  break;
1929  }
1930  }
1931  }
setStartingTime($starting_time=NULL)
Sets the starting time in database timestamp format for the test.
setAllowedUsers($a_allowed_users)
setAnswerFeedback($answer_feedback=0)
Sets the generic feedback for the test Use setGenericAnswerFeedback instead.
setECTSFX($a_ects_fx)
Sets the ECTS FX grade.
setHighscoreTopTable($a_top_table)
Sets if the top-rankings table should be shown.
setPassScoring($a_pass_scoring=SCORE_LAST_PASS)
Sets the pass scoring.
setRedirectionUrl($redirection_url=NULL)
setMailNotification($a_notification)
Set mail notification settings.
setAutosave($autosave)
setEnableExamview($enable_examview)
setPassDeletionAllowed($passDeletionAllowed)
setter for the test setting passDeletionAllowed
setOnline($a_online=true)
setShowExamIdInTestPassEnabled($show_exam_id_in_test_pass_enabled)
setShowExamviewPdf($show_examview_pdf)
setRedirectionMode($redirection_mode=0)
setQuestionSetType($questionSetType)
setter for question set type
setECTSOutput($a_ects_output)
Enables/Disables ECTS grades output for this test.
$result
setReportingDate($reporting_date)
Sets the reporting date of the ilObjTest object.
setCertificateVisibility($a_value)
Sets the visibility settings of the certificate.
setShuffleQuestions($a_shuffle)
Sets the status of the shuffle_questions variable.
setFixedParticipants($a_value=1)
Sets the fixed participants status.
setCharSelectorDefinition($definition='')
setHighscoreScore($a_score)
Sets if the actual score should be displayed.
fetchObject($a_set)
Fetch row as object from result set.
getTestId()
Gets the database id of the additional test data.
setHighscoreWTime($a_wtime)
Sets if the workingtime of the scores should be shown.
static getItem($a_ref_id)
Get item data.
setFinalStatement($a_statement="")
Sets the final statement text of the ilObjTest object.
setScoreCutting($a_score_cutting=SCORE_CUT_QUESTION)
Sets the type of score cutting.
setEndingTime($ending_time=NULL)
Sets the ending time in database timestamp format for the test.
setResetProcessingTime($reset=0)
Sets wheather the processing time should be reset or not.
setCharSelectorAvailability($availability)
setShowMarker($a_value=1)
Sets the marker button status.
setActivationLimited($a_value)
setSpecificAnswerFeedback($specific_answer_feedback)
setTestId($a_id)
Sets the test ID.
setMailNotificationType($a_type)
setObligationsEnabled($obligationsEnabled=true)
sets obligations enabled/disabled
setHighscoreOwnTable($a_own_table)
Sets if the table with the own ranking should be shown.
setTitleOutput($title_output=0)
Sets the status of the title output.
setTestFinalBroken($testFinalBroken)
setPoolUsage($usage)
setCustomStyle($a_customStyle=NULL)
Set the custom style.
setSignSubmission($sign_submission)
setNrOfTries($nr_of_tries=0)
Sets the nr of tries for the test.
setScoreReporting($score_reporting=0)
Sets the score reporting of the ilObjTest object.
setAnswerFeedbackPoints($answer_feedback_points=0)
Sets the answer specific feedback of reached points for the test.
setShowCancel($a_value=1)
Sets the cancel test button status.
setAutosaveIval($autosave_ival)
setProcessingTime($processing_time="00:00:00")
Sets the processing time for the test.
setCountSystem($a_count_system=COUNT_PARTIAL_SOLUTIONS)
Sets the count system for the calculation of points.
setExportSettings($a_settings)
getId()
get object id public
setHighscoreTopNum($a_top_num)
Sets the number of entries which are to be shown in the top-rankings table.
setActivationVisibility($a_value)
getAuthor()
Gets the authors name of the ilObjTest object.
setTemplate($template_id)
setShowInfo($a_info=1)
Set whether the complete information page is shown or the required data only.
setInstantFeedbackSolution($instant_feedback=0)
Sets the instant feedback for the solution.
setAllowedUsersTimeGap($a_allowed_users_time_gap)
loadQuestions($active_id="", $pass=NULL)
Load the test question id&#39;s from the database.
setECTSGrades($a_ects_grades)
Sets the ECTS grades.
setAnonymity($a_value=0)
Sets the anonymity status of the test.
setKiosk($kiosk=0)
Sets the kiosk mode for the test.
setUsePreviousAnswers($use_previous_answers=1)
Sets the status of the visibility of previous learner answers.
setResultsPresentation($a_results_presentation=3)
Sets the combined results presentation value.
setForceJS($a_js=1)
Set whether JavaScript should be forced for tests.
setHighscoreHints($a_hints)
Sets if the number of requested hints should be shown.
setEnableProcessingTime($enable=0)
Sets the processing time enabled or disabled.
static _replaceMediaObjectImageSrc($a_text, $a_direction=0)
replaces image source from mob image urls with the mob id or replaces mob id with the correct image s...
setEnabledViewMode($mode)
setHighscoreAchievedTS($a_achieved_ts)
Sets if the date and time of the scores achievement should be displayed.
setEnableArchiving($enable_archiving)
while($lm_rec=$ilDB->fetchAssoc($lm_set)) $data
setShowExamviewHtml($show_examview_html)
setOfferingQuestionHintsEnabled($offeringQuestionHintsEnabled)
sets offering question hints enabled/disabled
setPrintBestSolutionWithResult($status)
setMCScoring($a_mc_scoring=SCORE_ZERO_POINTS_WHEN_UNANSWERED)
Sets the multiple choice scoring.
setHighscoreAnon($a_anon)
Sets if the highscores should be anonymized.
saveAuthorToMetadata($a_author="")
Saves an authors name into the lifecycle metadata if no lifecycle metadata exists This will only be c...
setActivationStartingTime($starting_time=NULL)
setShowExamIdInTestResultsEnabled($show_exam_id_in_test_results_enabled)
setIntroduction($introduction="")
Sets the introduction text of the ilObjTest object.
setHighscoreEnabled($a_enabled)
Sets if the highscore feature should be enabled.
setAuthor($author="")
Sets the authors name of the ilObjTest object.
setHighscorePercentage($a_percentage)
Sets if the percentages of the scores pass should be shown.
setActivationEndingTime($ending_time=NULL)
setShowFinalStatement($show=0)
Sets whether the final statement should be shown or not.
setSequenceSettings($sequence_settings=0)
Sets the sequence settings of the ilObjTest object.
setPassword($a_password=NULL)
Sets the password for test access.
setListOfQuestionsSettings($a_value=0)
Sets the settings for the list of questions options in the test properties This could contain one of ...
+ Here is the call graph for this function:
+ Here is the caller graph for this function:

◆ loadQuestions()

ilObjTest::loadQuestions (   $active_id = "",
  $pass = NULL 
)

Load the test question id's from the database.

Parameters
integer$user_idThe user id of the test user (necessary for random tests) public

Definition at line 1939 of file class.ilObjTest.php.

References $data, $ilUser, $pass, $result, _getPass(), ilDB\fetchAssoc(), getActiveIdOfUser(), and isRandomTest().

Referenced by getAllQuestions(), getAnsweredQuestionCount(), insertQuestion(), loadFromDb(), questionMoveDown(), questionMoveUp(), removeQuestion(), and setQuestionOrderAndObligations().

1940 {
1941  global $ilUser;
1942  global $ilDB;
1943 
1944  $this->questions = array();
1945  if (strcmp($active_id, "") == 0)
1946  {
1947  $active_id = $this->getActiveIdOfUser($ilUser->getId());
1948  }
1949  if ($this->isRandomTest())
1950  {
1951  if (is_null($pass))
1952  {
1953  $pass = $this->_getPass($active_id);
1954  }
1955  $result = $ilDB->queryF("SELECT tst_test_rnd_qst.* FROM tst_test_rnd_qst, qpl_questions WHERE tst_test_rnd_qst.active_fi = %s AND qpl_questions.question_id = tst_test_rnd_qst.question_fi AND tst_test_rnd_qst.pass = %s ORDER BY sequence",
1956  array('integer', 'integer'),
1957  array($active_id, $pass)
1958  );
1959  // The following is a fix for random tests prior to ILIAS 3.8. If someone started a random test in ILIAS < 3.8, there
1960  // is only one test pass (pass = 0) in tst_test_rnd_qst while with ILIAS 3.8 there are questions for every test pass.
1961  // To prevent problems with tests started in an older version and continued in ILIAS 3.8, the first pass should be taken if
1962  // no questions are present for a newer pass.
1963  if ($result->numRows() == 0)
1964  {
1965  $result = $ilDB->queryF("SELECT tst_test_rnd_qst.* FROM tst_test_rnd_qst, qpl_questions WHERE tst_test_rnd_qst.active_fi = %s AND qpl_questions.question_id = tst_test_rnd_qst.question_fi AND tst_test_rnd_qst.pass = 0 ORDER BY sequence",
1966  array('integer'),
1967  array($active_id)
1968  );
1969  }
1970  }
1971  else
1972  {
1973  $result = $ilDB->queryF("SELECT tst_test_question.* FROM tst_test_question, qpl_questions WHERE tst_test_question.test_fi = %s AND qpl_questions.question_id = tst_test_question.question_fi ORDER BY sequence",
1974  array('integer'),
1975  array($this->test_id)
1976  );
1977  }
1978  $index = 1;
1979  while ($data = $ilDB->fetchAssoc($result))
1980  {
1981  $this->questions[$index++] = $data["question_fi"];
1982  }
1983 }
$result
_getPass($active_id)
Retrieves the actual pass of a given user for a given test.
getActiveIdOfUser($user_id="", $anonymous_id="")
Gets the active id of a given user.
isRandomTest()
Returns the fact wether this test is a random questions test or not.
fetchAssoc($a_set)
Fetch row as associative array from result set.
while($lm_rec=$ilDB->fetchAssoc($lm_set)) $data
global $ilUser
Definition: imgupload.php:15
+ Here is the call graph for this function:
+ Here is the caller graph for this function:

◆ logAction()

ilObjTest::logAction (   $logtext = "",
  $question_id = "" 
)

Logs an action into the Test&Assessment log.

Parameters
string$logtextThe log text
integer$question_idIf given, saves the question id to the database public

Definition at line 7094 of file class.ilObjTest.php.

References $ilUser, ilObjAssessmentFolder\_addLog(), assQuestion\_getOriginalId(), ilObject\getId(), and ilObject\getRefId().

Referenced by addExtraTime(), checkMaximumAllowedUsers(), getManualFeedback(), insertQuestion(), questionMoveDown(), questionMoveUp(), removeAllTestEditings(), removeQuestion(), removeTestResultsByActiveIds(), removeTestResultsForUser(), saveQuestionsToDb(), and saveToDb().

7095  {
7096  global $ilUser;
7097 
7098  $original_id = "";
7099  if (strcmp($question_id, "") != 0)
7100  {
7101  include_once "./Modules/TestQuestionPool/classes/class.assQuestion.php";
7102  $original_id = assQuestion::_getOriginalId($question_id);
7103  }
7104  include_once "./Modules/Test/classes/class.ilObjAssessmentFolder.php";
7105  ilObjAssessmentFolder::_addLog($ilUser->getId(), $this->getId(), $logtext, $question_id, $original_id, TRUE, $this->getRefId());
7106  }
static _getOriginalId($question_id)
Returns the original id of a question.
getId()
get object id public
_addLog($user_id, $object_id, $logtext, $question_id="", $original_id="", $test_only=FALSE, $test_ref_id=NULL)
Add an assessment log entry.
global $ilUser
Definition: imgupload.php:15
getRefId()
get reference id public
+ Here is the call graph for this function:
+ Here is the caller graph for this function:

◆ lookupExamId()

ilObjTest::lookupExamId (   $active_id,
  $pass 
)
Parameters
$active_id
$pass
Returns
array

Move this to a proper place.

Definition at line 11359 of file class.ilObjTest.php.

References $ilSetting, and $pass.

Referenced by ilTestPlayerDynamicQuestionSetGUI\outCurrentlyFinishedPage(), and ilTestPlayerAbstractGUI\outTestPage().

11360  {
11362  global $ilDB, $ilSetting;
11363 
11364  $exam_id_query = 'SELECT exam_id FROM tst_pass_result WHERE active_fi = %s AND pass = %s';
11365  $exam_id_result = $ilDB->queryF( $exam_id_query, array( 'integer', 'integer' ), array( $active_id, $pass ) );
11366  if ($ilDB->numRows( $exam_id_result ) == 1)
11367  {
11368  $exam_id_row = $ilDB->fetchAssoc( $exam_id_result );
11369 
11370  if ($exam_id_row['exam_id'] != null)
11371  {
11372  return $exam_id_row['exam_id'];
11373  }
11374  }
11375 
11376  return null;
11377  }
global $ilSetting
Definition: privfeed.php:40
+ Here is the caller graph for this function:

◆ lookupQuestionSetType()

static ilObjTest::lookupQuestionSetType (   $objId)
static

lookup-er for question set type

ilDB $ilDB

Parameters
integer$objId
Returns
string $questionSetType

Definition at line 11501 of file class.ilObjTest.php.

References $query, $questionSetType, $res, and $row.

11502  {
11503  global $ilDB;
11504 
11505  $query = "SELECT question_set_type FROM tst_tests WHERE obj_fi = %s";
11506 
11507  $res = $ilDB->queryF($query, array('integer'), array($objId));
11508 
11509  $questionSetType = null;
11510 
11511  while( $row = $ilDB->fetchAssoc($res) )
11512  {
11513  $questionSetType = $row['question_set_type'];
11514  }
11515 
11516  return $questionSetType;
11517  }

◆ lookupQuestionSetTypeByActiveId()

static ilObjTest::lookupQuestionSetTypeByActiveId (   $active_id)
static

returns the question set type of test relating to passed active id

Parameters
integer$activeId
Returns
string $questionSetType

Definition at line 9261 of file class.ilObjTest.php.

References $query, $res, and $row.

Referenced by _getQuestionCountAndPointsForPassOfParticipant().

9262  {
9263  global $ilDB;
9264 
9265  $query = "
9266  SELECT tst_tests.question_set_type
9267  FROM tst_active
9268  INNER JOIN tst_tests
9269  ON tst_active.test_fi = tst_tests.test_id
9270  WHERE tst_active.active_id = %s
9271  ";
9272 
9273  $res = $ilDB->queryF( $query, array('integer'), array($active_id) );
9274 
9275  while($row = $ilDB->fetchAssoc($res))
9276  {
9277  return $row['question_set_type'];
9278  }
9279 
9280  return null;
9281  }
+ Here is the caller graph for this function:

◆ modifyExportIdentifier()

ilObjTest::modifyExportIdentifier (   $a_tag,
  $a_param,
  $a_value 
)

Returns the installation id for a given identifier.

private

Definition at line 6570 of file class.ilObjTest.php.

References ilUtil\insertInstIntoID().

6571  {
6572  if ($a_tag == "Identifier" && $a_param == "Entry")
6573  {
6574  include_once "./Services/Utilities/classes/class.ilUtil.php";
6575  $a_value = ilUtil::insertInstIntoID($a_value);
6576  }
6577 
6578  return $a_value;
6579  }
static insertInstIntoID($a_value)
inserts installation id into ILIAS id
+ Here is the call graph for this function:

◆ moveQuestionAfter()

ilObjTest::moveQuestionAfter (   $question_to_move,
  $question_before 
)

Definition at line 10587 of file class.ilObjTest.php.

References $query, $row, and getTestId().

10587  {
10588  global $ilDB;
10589  //var_dump(func_get_args());
10590  if ($question_before) {
10591  $query = 'SELECT sequence, test_fi FROM tst_test_question WHERE question_fi = %s';
10592  $types = array('integer');
10593  $values = array($question_before);
10594  $rset = $ilDB->queryF($query, $types, $values);
10595  }
10596 
10597  if (!$question_before || ($rset && !($row = $ilDB->fetchAssoc($rset)))) {
10598  $row = array(
10599  'sequence' => 0,
10600  'test_fi' => $this->getTestId(),
10601  );
10602  }
10603 
10604  $update = 'UPDATE tst_test_question SET sequence = sequence + 1 WHERE sequence > %s AND test_fi = %s';
10605  $types = array('integer', 'integer');
10606  $values = array($row['sequence'], $row['test_fi']);
10607  $ilDB->manipulateF($update, $types, $values);
10608 
10609  $update = 'UPDATE tst_test_question SET sequence = %s WHERE question_fi = %s';
10610  $types = array('integer', 'integer');
10611  $values = array($row['sequence'] + 1, $question_to_move);
10612  $ilDB->manipulateF($update, $types, $values);
10613 
10614  }
getTestId()
Gets the database id of the additional test data.
+ Here is the call graph for this function:

◆ moveQuestionAfterOLD()

ilObjTest::moveQuestionAfterOLD (   $previous_question_id,
  $new_question_id 
)

Definition at line 10467 of file class.ilObjTest.php.

References $query, $res, $row, and getTestId().

10467  {
10468  $new_array = array();
10469  $position = 1;
10470 
10471  $query = 'SELECT question_fi FROM tst_test_question WHERE test_fi = %s';
10472  $types = array('integer');
10473  $values = array($this->getTestId());
10474 
10475  $new_question_id += 1;
10476 
10477  global $ilDB;
10478  $inserted = false;
10479  $res = $ilDB->queryF($query, $types, $values);
10480  while($row = $ilDB->fetchAssoc($res)) {
10481 
10482  $qid = $row['question_fi'];
10483 
10484  if ($qid == $new_question_id) {
10485  continue;
10486  }
10487  else if ($qid == $previous_question_id) {
10488  $new_array[$position++] = $qid;
10489  $new_array[$position++] = $new_question_id;
10490  $inserted = true;
10491  }
10492  else {
10493  $new_array[$position++] = $qid;
10494  }
10495  }
10496 
10497  $update_query = 'UPDATE tst_test_question SET sequence = %s WHERE test_fi = %s AND question_fi = %s';
10498  $update_types = array('integer', 'integer', 'integer');
10499 
10500  foreach($new_array as $position => $qid) {
10501  $ilDB->manipulateF(
10502  $update_query,
10503  $update_types,
10504  $vals = array(
10505  $position,
10506  $this->getTestId(),
10507  $qid
10508  )
10509  );
10510  }
10511  }
getTestId()
Gets the database id of the additional test data.
+ Here is the call graph for this function:

◆ moveQuestions()

ilObjTest::moveQuestions (   $move_questions,
  $target_index,
  $insert_mode 
)

Move questions to another position.

Parameters
array$move_questionsAn array with the question id's of the questions to move
integer$target_indexThe question id of the target position
integer$insert_mode0, if insert before the target position, 1 if insert after the target position public

Definition at line 5451 of file class.ilObjTest.php.

References saveQuestionsToDb().

5452  {
5453  $this->questions = array_values($this->questions);
5454  $array_pos = array_search($target_index, $this->questions);
5455  if ($insert_mode == 0)
5456  {
5457  $part1 = array_slice($this->questions, 0, $array_pos);
5458  $part2 = array_slice($this->questions, $array_pos);
5459  }
5460  else if ($insert_mode == 1)
5461  {
5462  $part1 = array_slice($this->questions, 0, $array_pos + 1);
5463  $part2 = array_slice($this->questions, $array_pos + 1);
5464  }
5465  foreach ($move_questions as $question_id)
5466  {
5467  if (!(array_search($question_id, $part1) === FALSE))
5468  {
5469  unset($part1[array_search($question_id, $part1)]);
5470  }
5471  if (!(array_search($question_id, $part2) === FALSE))
5472  {
5473  unset($part2[array_search($question_id, $part2)]);
5474  }
5475  }
5476  $part1 = array_values($part1);
5477  $part2 = array_values($part2);
5478  $new_array = array_values(array_merge($part1, $move_questions, $part2));
5479  $this->questions = array();
5480  $counter = 1;
5481  foreach ($new_array as $question_id)
5482  {
5483  $this->questions[$counter] = $question_id;
5484  $counter++;
5485  }
5486  $this->saveQuestionsToDb();
5487  }
saveQuestionsToDb()
Saves the test questions to the database.
+ Here is the call graph for this function:

◆ notify()

ilObjTest::notify (   $a_event,
  $a_ref_id,
  $a_parent_non_rbac_id,
  $a_node_id,
  $a_params = 0 
)

notifys an object about an event occured Based on the event happend, each object may decide how it reacts.

If you are not required to handle any events related to your module, just delete this method. (For an example how this method is used, look at ilObjGroup)

public

Parameters
stringevent
integerreference id of object where the event occured
arraypasses optional parameters if required
Returns
boolean

Definition at line 797 of file class.ilObjTest.php.

References $_GET, and ilObject\getType().

798  {
799  global $tree;
800 
801  switch ($a_event)
802  {
803  case "link":
804 
805  //var_dump("<pre>",$a_params,"</pre>");
806  //echo "Module name ".$this->getRefId()." triggered by link event. Objects linked into target object ref_id: ".$a_ref_id;
807  //exit;
808  break;
809 
810  case "cut":
811 
812  //echo "Module name ".$this->getRefId()." triggered by cut event. Objects are removed from target object ref_id: ".$a_ref_id;
813  //exit;
814  break;
815 
816  case "copy":
817 
818  //var_dump("<pre>",$a_params,"</pre>");
819  //echo "Module name ".$this->getRefId()." triggered by copy event. Objects are copied into target object ref_id: ".$a_ref_id;
820  //exit;
821  break;
822 
823  case "paste":
824 
825  //echo "Module name ".$this->getRefId()." triggered by paste (cut) event. Objects are pasted into target object ref_id: ".$a_ref_id;
826  //exit;
827  break;
828 
829  case "new":
830 
831  //echo "Module name ".$this->getRefId()." triggered by paste (new) event. Objects are applied to target object ref_id: ".$a_ref_id;
832  //exit;
833  break;
834  }
835 
836  // At the beginning of the recursive process it avoids second call of the notify function with the same parameter
837  if ($a_node_id==$_GET["ref_id"])
838  {
839  $parent_obj =& $this->ilias->obj_factory->getInstanceByRefId($a_node_id);
840  $parent_type = $parent_obj->getType();
841  if ($parent_type == $this->getType())
842  {
843  $a_node_id = (int) $tree->getParentId($a_node_id);
844  }
845  }
846 
847  parent::notify($a_event,$a_ref_id,$a_parent_non_rbac_id,$a_node_id,$a_params);
848  }
$_GET["client_id"]
redirection script todo: (a better solution should control the processing via a xml file) ...
getType()
get object type public
+ Here is the call graph for this function:

◆ participantDataExist()

ilObjTest::participantDataExist ( )

Definition at line 11568 of file class.ilObjTest.php.

References $participantDataExist, and evalTotalPersons().

11569  {
11570  if( $this->participantDataExist === null )
11571  {
11572  $this->participantDataExist = (bool)$this->evalTotalPersons();
11573  }
11574 
11576  }
$participantDataExist
holds the fact wether participant data exists or not DO NOT USE TIS PROPERTY DRIRECTLY ALWAYS USE ilO...
evalTotalPersons()
Returns the number of persons who started the test.
+ Here is the call graph for this function:

◆ pcArrayShuffle()

ilObjTest::pcArrayShuffle (   $array)

Shuffles the values of a given array.

Parameters
array$arrayAn array which should be shuffled public

Definition at line 4036 of file class.ilObjTest.php.

References $result.

4037  {
4038  $keys = array_keys($array);
4039  shuffle($keys);
4040  $result = array();
4041  foreach ($keys as $key)
4042  {
4043  $result[$key] = $array[$key];
4044  }
4045  return $result;
4046  }
$result

◆ prepareTextareaOutput()

ilObjTest::prepareTextareaOutput (   $txt_output,
  $prepare_for_latex_output = FALSE 
)

Prepares a string for a text area output in tests.

Parameters
string$txt_outputString which should be prepared for output public

Definition at line 9069 of file class.ilObjTest.php.

References ilUtil\prepareTextareaOutput().

9070  {
9071  include_once "./Services/Utilities/classes/class.ilUtil.php";
9072  return ilUtil::prepareTextareaOutput($txt_output, $prepare_for_latex_output);
9073  }
static prepareTextareaOutput($txt_output, $prepare_for_latex_output=FALSE)
Prepares a string for a text area output where latex code may be in it If the text is HTML-free...
+ Here is the call graph for this function:

◆ processCSVRow()

& ilObjTest::processCSVRow (   $row,
  $quoteAll = FALSE,
  $separator = ";" 
)

Processes an array as a CSV row and converts the array values to correct CSV values.

The "converted" array is returned

Parameters
array$rowThe array containing the values for a CSV row
string$quoteAllIndicates to quote every value (=TRUE) or only values containing quotes and separators (=FALSE, default)
string$separatorThe value separator in the CSV row (used for quoting) (; = default)
Returns
array The converted array ready for CSV use public

Definition at line 7778 of file class.ilObjTest.php.

References $row, and $separator.

Referenced by getAllTestResults().

7779  {
7780  $resultarray = array();
7781  foreach ($row as $rowindex => $entry)
7782  {
7783  $surround = FALSE;
7784  if ($quoteAll)
7785  {
7786  $surround = TRUE;
7787  }
7788  if (strpos($entry, "\"") !== FALSE)
7789  {
7790  $entry = str_replace("\"", "\"\"", $entry);
7791  $surround = TRUE;
7792  }
7793  if (strpos($entry, $separator) !== FALSE)
7794  {
7795  $surround = TRUE;
7796  }
7797  // replace all CR LF with LF (for Excel for Windows compatibility
7798  $entry = str_replace(chr(13).chr(10), chr(10), $entry);
7799 
7800  if ($surround)
7801  {
7802  $entry = "\"" . $entry . "\"";
7803  }
7804 
7805  $resultarray[$rowindex] = $entry;
7806  }
7807  return $resultarray;
7808  }
$separator
+ Here is the caller graph for this function:

◆ processPrintoutput2FO()

ilObjTest::processPrintoutput2FO (   $print_output)

Convert a print output to XSL-FO.

Parameters
string$print_outputThe print output
Returns
string XSL-FO code public

Definition at line 9680 of file class.ilObjTest.php.

References $GLOBALS, xslt_create(), xslt_error(), xslt_free(), and xslt_process().

Referenced by deliverPDFfromHTML().

9681  {
9682  if (extension_loaded("tidy"))
9683  {
9684  $config = array(
9685  "indent" => false,
9686  "output-xml" => true,
9687  "numeric-entities" => true
9688  );
9689  $tidy = new tidy();
9690  $tidy->parseString($print_output, $config, 'utf8');
9691  $tidy->cleanRepair();
9692  $print_output = tidy_get_output($tidy);
9693  $print_output = preg_replace("/^.*?(<html)/", "\\1", $print_output);
9694  }
9695  else
9696  {
9697  $print_output = str_replace("&nbsp;", "&#160;", $print_output);
9698  $print_output = str_replace("&otimes;", "X", $print_output);
9699  }
9700  $xsl = file_get_contents("./Modules/Test/xml/question2fo.xsl");
9701 
9702  // additional font support
9703  $xsl = str_replace(
9704  'font-family="Helvetica, unifont"',
9705  'font-family="'.$GLOBALS['ilSetting']->get('rpc_pdf_font','Helvetica, unifont').'"',
9706  $xsl
9707  );
9708 
9709  $args = array( '/_xml' => $print_output, '/_xsl' => $xsl );
9710  $xh = xslt_create();
9711  $params = array();
9712  $output = xslt_process($xh, "arg:/_xml", "arg:/_xsl", NULL, $args, $params);
9713  xslt_error($xh);
9714  xslt_free($xh);
9715  return $output;
9716  }
xslt_create()
xslt_free(&$proc)
xslt_error(&$proc)
$GLOBALS['ct_recipient']
xslt_process(&$proc, $xml_var, $xslt_var, $dummy, $args, $params, $a_no_warnings=false)
+ Here is the call graph for this function:
+ Here is the caller graph for this function:

◆ QTIMaterialToString()

ilObjTest::QTIMaterialToString (   $a_material)

Reads an QTI material tag an creates a text string.

Parameters
string$a_materialQTI material tag
Returns
string text or xhtml string public

Definition at line 8994 of file class.ilObjTest.php.

References $_SESSION, $ilLog, and $result.

Referenced by fromXML().

8995  {
8996  $result = "";
8997  for ($i = 0; $i < $a_material->getMaterialCount(); $i++)
8998  {
8999  $material = $a_material->getMaterial($i);
9000  if (strcmp($material["type"], "mattext") == 0)
9001  {
9002  $result .= $material["material"]->getContent();
9003  }
9004  if (strcmp($material["type"], "matimage") == 0)
9005  {
9006  $matimage = $material["material"];
9007  if (preg_match("/(il_([0-9]+)_mob_([0-9]+))/", $matimage->getLabel(), $matches))
9008  {
9009  // import an mediaobject which was inserted using tiny mce
9010  if (!is_array($_SESSION["import_mob_xhtml"])) $_SESSION["import_mob_xhtml"] = array();
9011  array_push($_SESSION["import_mob_xhtml"], array("mob" => $matimage->getLabel(), "uri" => $matimage->getUri()));
9012  }
9013  }
9014  }
9015  global $ilLog;
9016  $ilLog->write(print_r($_SESSION["import_mob_xhtml"], true));
9017  return $result;
9018  }
< a tabindex="-1" style="border-style: none;" href="#" title="Refresh Image" onclick="document.getElementById('siimage').src = './securimage_show.php?sid=' + Math.random(); this.blur(); return false">< img src="./images/refresh.png" alt="Reload Image" height="32" width="32" onclick="this.blur()" align="bottom" border="0"/></a >< br/>< strong > Enter Code *if($_SERVER['REQUEST_METHOD']=='POST' &&@ $_POST['do']=='contact') $_SESSION['ctform']['success']
$result
+ Here is the caller graph for this function:

◆ questionMoveDown()

ilObjTest::questionMoveDown (   $question_id)

Moves a question down in order.

Parameters
integer$question_idThe database id of the question to be moved down public
See also
$test_id

Definition at line 3559 of file class.ilObjTest.php.

References $data, $result, ilObjAssessmentFolder\_enabledAssessmentLogging(), ilObjAssessmentFolder\_getLogLanguage(), ilDB\fetchObject(), getTestId(), loadQuestions(), and logAction().

3560  {
3561  global $ilDB;
3562 
3563  // Move a question down in sequence
3564  $result = $ilDB->queryF("SELECT * FROM tst_test_question WHERE test_fi=%s AND question_fi=%s",
3565  array('integer','integer'),
3566  array($this->getTestId(), $question_id)
3567  );
3568  $data = $ilDB->fetchObject($result);
3569  $result = $ilDB->queryF("SELECT * FROM tst_test_question WHERE test_fi=%s AND sequence=%s",
3570  array('integer','integer'),
3571  array($this->getTestId(), $data->sequence + 1)
3572  );
3573  if ($result->numRows() == 1)
3574  {
3575  // OK, it's not the last question, so move it down
3576  $data_next = $ilDB->fetchObject($result);
3577  // change next dataset
3578  $affectedRows = $ilDB->manipulateF("UPDATE tst_test_question SET sequence=%s WHERE test_question_id=%s",
3579  array('integer','integer'),
3580  array($data->sequence, $data_next->test_question_id)
3581  );
3582  // move actual dataset down
3583  $affectedRows = $ilDB->manipulateF("UPDATE tst_test_question SET sequence=%s WHERE test_question_id=%s",
3584  array('integer','integer'),
3585  array($data->sequence + 1, $data->test_question_id)
3586  );
3587  include_once ("./Modules/Test/classes/class.ilObjAssessmentFolder.php");
3589  {
3590  $this->logAction($this->lng->txtlng("assessment", "log_question_position_changed", ilObjAssessmentFolder::_getLogLanguage()) . ": " . ($data->sequence) . " => " . ($data->sequence+1), $question_id);
3591  }
3592  }
3593  $this->loadQuestions();
3594  }
logAction($logtext="", $question_id="")
Logs an action into the Test&Assessment log.
$result
fetchObject($a_set)
Fetch row as object from result set.
getTestId()
Gets the database id of the additional test data.
_enabledAssessmentLogging()
check wether assessment logging is enabled or not
loadQuestions($active_id="", $pass=NULL)
Load the test question id&#39;s from the database.
_getLogLanguage()
retrieve the log language for assessment logging
while($lm_rec=$ilDB->fetchAssoc($lm_set)) $data
+ Here is the call graph for this function:

◆ questionMoveUp()

ilObjTest::questionMoveUp (   $question_id)

Moves a question up in order.

Parameters
integer$question_idThe database id of the question to be moved up public
See also
$test_id

Definition at line 3515 of file class.ilObjTest.php.

References $data, $result, ilObjAssessmentFolder\_enabledAssessmentLogging(), ilObjAssessmentFolder\_getLogLanguage(), ilDB\fetchObject(), getTestId(), loadQuestions(), and logAction().

3516  {
3517  global $ilDB;
3518 
3519  // Move a question up in sequence
3520  $result = $ilDB->queryF("SELECT * FROM tst_test_question WHERE test_fi=%s AND question_fi=%s",
3521  array('integer', 'integer'),
3522  array($this->getTestId(), $question_id)
3523  );
3524  $data = $ilDB->fetchObject($result);
3525  if ($data->sequence > 1)
3526  {
3527  // OK, it's not the top question, so move it up
3528  $result = $ilDB->queryF("SELECT * FROM tst_test_question WHERE test_fi=%s AND sequence=%s",
3529  array('integer','integer'),
3530  array($this->getTestId(), $data->sequence - 1)
3531  );
3532  $data_previous = $ilDB->fetchObject($result);
3533  // change previous dataset
3534  $affectedRows = $ilDB->manipulateF("UPDATE tst_test_question SET sequence=%s WHERE test_question_id=%s",
3535  array('integer','integer'),
3536  array($data->sequence, $data_previous->test_question_id)
3537  );
3538  // move actual dataset up
3539  $affectedRows = $ilDB->manipulateF("UPDATE tst_test_question SET sequence=%s WHERE test_question_id=%s",
3540  array('integer','integer'),
3541  array($data->sequence - 1, $data->test_question_id)
3542  );
3543  include_once ("./Modules/Test/classes/class.ilObjAssessmentFolder.php");
3545  {
3546  $this->logAction($this->lng->txtlng("assessment", "log_question_position_changed", ilObjAssessmentFolder::_getLogLanguage()) . ": " . ($data->sequence) . " => " . ($data->sequence-1), $question_id);
3547  }
3548  }
3549  $this->loadQuestions();
3550  }
logAction($logtext="", $question_id="")
Logs an action into the Test&Assessment log.
$result
fetchObject($a_set)
Fetch row as object from result set.
getTestId()
Gets the database id of the additional test data.
_enabledAssessmentLogging()
check wether assessment logging is enabled or not
loadQuestions($active_id="", $pass=NULL)
Load the test question id&#39;s from the database.
_getLogLanguage()
retrieve the log language for assessment logging
while($lm_rec=$ilDB->fetchAssoc($lm_set)) $data
+ Here is the call graph for this function:

◆ randomSelectQuestions()

ilObjTest::randomSelectQuestions (   $nr_of_questions,
  $questionpool,
  $use_obj_id = 0,
  $qpls = "",
  $pass = NULL 
)

Returns a random selection of questions.

Parameters
integer$nr_of_questionsNumber of questions to return
integer$questionpoolID of questionpool to choose the questions from (0 = all available questionpools)
boolean$user_obj_idUse the object id instead of the reference id when set to true
array$qplsAn array of questionpool id's if the random questions should only be chose from the contained questionpools
Returns
array A random selection of questions public
Deprecated:
–> old school random test

Definition at line 1671 of file class.ilObjTest.php.

References $result, $row, ilObjQuestionPool\_getAvailableQuestionpools(), ilObject\_lookupObjId(), ilObject\_lookupOwner(), ilObject\getId(), and getTestId().

1672  {
1673  global $rbacsystem;
1674  global $ilDB;
1675 
1676  // retrieve object id instead of ref id if necessary
1677  if (($questionpool != 0) && (!$use_obj_id)) $questionpool = ilObject::_lookupObjId($questionpool);
1678 
1679  // get original ids of all existing questions in the test
1680  $result = $ilDB->queryF("SELECT qpl_questions.original_id FROM qpl_questions, tst_test_question WHERE qpl_questions.question_id = tst_test_question.question_fi AND qpl_questions.tstamp > 0 AND tst_test_question.test_fi = %s",
1681  array("integer"),
1682  array($this->getTestId())
1683  );
1684  $original_ids = array();
1685  $paramtypes = array();
1686  $paramvalues = array();
1687  while ($row = $ilDB->fetchAssoc($result))
1688  {
1689  array_push($original_ids, $row['original_id']);
1690  }
1691 
1692  $available = "";
1693  // get a list of all available questionpools
1694  if (($questionpool == 0) && (!is_array($qpls)))
1695  {
1696  include_once "./Modules/TestQuestionPool/classes/class.ilObjQuestionPool.php";
1697  $available_pools = array_keys(ilObjQuestionPool::_getAvailableQuestionpools($use_object_id = TRUE, $equal_points = FALSE, $could_be_offline = FALSE, $showPath = FALSE, $with_questioncount = FALSE, "read", ilObject::_lookupOwner($this->getId())));
1698  if (count($available_pools))
1699  {
1700  $available = " AND " . $ilDB->in('obj_fi', $available_pools, false, 'integer');
1701  }
1702  else
1703  {
1704  return array();
1705  }
1706  }
1707 
1708  $constraint_qpls = "";
1709  $result_array = array();
1710  if ($questionpool == 0)
1711  {
1712  if (is_array($qpls))
1713  {
1714  if (count($qpls) > 0)
1715  {
1716  $constraint_qpls = " AND " . $ilDB->in('obj_fi', $qpls, false, 'integer');
1717  }
1718  }
1719  }
1720 
1721  $original_clause = "";
1722  if (count($original_ids))
1723  {
1724  $original_clause = " AND " . $ilDB->in('question_id', $original_ids, true, 'integer');
1725  }
1726 
1727  if ($questionpool == 0)
1728  {
1729  $result = $ilDB->queryF("SELECT question_id FROM qpl_questions WHERE original_id IS NULL $available $constraint_qpls AND owner > %s AND complete = %s $original_clause",
1730  array('integer', 'text'),
1731  array(0, "1")
1732  );
1733  }
1734  else
1735  {
1736  $result = $ilDB->queryF("SELECT question_id FROM qpl_questions WHERE original_id IS NULL AND obj_fi = %s AND owner > %s AND complete = %s $original_clause",
1737  array('integer','integer', 'text'),
1738  array($questionpool, 0, "1")
1739  );
1740  }
1741  $found_ids = array();
1742  while ($row = $ilDB->fetchAssoc($result))
1743  {
1744  array_push($found_ids, $row['question_id']);
1745  }
1746  $nr_of_questions = ($nr_of_questions > count($found_ids)) ? count($found_ids) : $nr_of_questions;
1747  if ($nr_of_questions == 0) return array();
1748  $rand_keys = array_rand($found_ids, $nr_of_questions);
1749  $result = array();
1750  if (is_array($rand_keys))
1751  {
1752  foreach ($rand_keys as $key)
1753  {
1754  $result[$found_ids[$key]] = $found_ids[$key];
1755  }
1756  }
1757  else
1758  {
1759  $result[$found_ids[$rand_keys]] = $found_ids[$rand_keys];
1760  }
1761  return $result;
1762  }
_lookupOwner($a_id)
lookup object owner
$result
getTestId()
Gets the database id of the additional test data.
getId()
get object id public
static _lookupObjId($a_id)
& _getAvailableQuestionpools($use_object_id=FALSE, $equal_points=FALSE, $could_be_offline=FALSE, $showPath=FALSE, $with_questioncount=FALSE, $permission="read", $usr_id="")
Returns the available question pools for the active user.
+ Here is the call graph for this function:

◆ read()

ilObjTest::read (   $a_force_db = false)

read object data from db into object

Parameters
booleanpublic

Definition at line 655 of file class.ilObjTest.php.

References loadFromDb().

656  {
657  parent::read($a_force_db);
658  $this->loadFromDb();
659  }
loadFromDb()
Loads a ilObjTest object from a database.
+ Here is the call graph for this function:

◆ recalculateScores()

ilObjTest::recalculateScores (   $preserve_manscoring = false)

Definition at line 11578 of file class.ilObjTest.php.

11579  {
11580  require_once 'class.ilTestScoring.php';
11581  $scoring = new ilTestScoring($this);
11582  $scoring->setPreserveManualScores($preserve_manscoring);
11583  $scoring->recalculateSolutions();
11584  }
Class ilTestScoring.

◆ removeAllTestEditings()

ilObjTest::removeAllTestEditings (   $question_id = "")

Removes all references to the question in executed tests in case the question has been changed.

If a question was changed it cannot be guaranteed that the content and the meaning of the question is the same as before. So we have to delete all already started or completed tests using that question. Therefore we have to delete all references to that question in tst_solutions and the tst_active entries which were created for the user and test in the tst_solutions entry.

Definition at line 3247 of file class.ilObjTest.php.

References $query, $res, $row, ilObjAssessmentFolder\_enabledAssessmentLogging(), ilObjAssessmentFolder\_getLogLanguage(), ilUtil\delDir(), ilAssQuestionHintTracking\deleteRequestsByActiveIds(), ilAssQuestionHintTracking\deleteRequestsByQuestionIds(), getTestId(), isRandomTest(), and logAction().

Referenced by deleteTest(), and removeQuestion().

3248  {
3249  global $ilDB;
3250 
3251  // remove the question from tst_solutions
3252  if ($question_id)
3253  {
3254  $affectedRows = $ilDB->manipulateF("DELETE FROM tst_solutions WHERE tst_solutions.active_fi IN (SELECT active_id FROM tst_active WHERE test_fi = %s) AND tst_solutions.question_fi = %s",
3255  array('integer','integer'),
3256  array($this->getTestId(), $question_id)
3257  );
3258  $affectedRows = $ilDB->manipulateF("DELETE FROM tst_qst_solved WHERE tst_qst_solved.active_fi IN (SELECT active_id FROM tst_active WHERE test_fi = %s) AND tst_qst_solved.question_fi = %s",
3259  array('integer','integer'),
3260  array($this->getTestId(), $question_id)
3261  );
3262  $affectedRows = $ilDB->manipulateF("DELETE FROM tst_test_result WHERE tst_test_result.active_fi IN (SELECT active_id FROM tst_active WHERE test_fi = %s) AND tst_test_result.question_fi = %s",
3263  array('integer','integer'),
3264  array($this->getTestId(), $question_id)
3265  );
3266  $affectedRows = $ilDB->manipulateF("DELETE FROM tst_pass_result WHERE tst_pass_result.active_fi IN (SELECT active_id FROM tst_active WHERE test_fi = %s)",
3267  array('integer'),
3268  array($this->getTestId())
3269  );
3270 
3271  require_once 'Modules/TestQuestionPool/classes/class.ilAssQuestionHintTracking.php';
3273  }
3274  else
3275  {
3276  $affectedRows = $ilDB->manipulateF("DELETE FROM tst_solutions WHERE tst_solutions.active_fi IN (SELECT active_id FROM tst_active WHERE test_fi = %s)",
3277  array('integer'),
3278  array($this->getTestId())
3279  );
3280  $affectedRows = $ilDB->manipulateF("DELETE FROM tst_qst_solved WHERE tst_qst_solved.active_fi IN (SELECT active_id FROM tst_active WHERE test_fi = %s)",
3281  array('integer'),
3282  array($this->getTestId())
3283  );
3284  $affectedRows = $ilDB->manipulateF("DELETE FROM tst_test_result WHERE tst_test_result.active_fi IN (SELECT active_id FROM tst_active WHERE test_fi = %s)",
3285  array('integer'),
3286  array($this->getTestId())
3287  );
3288  $affectedRows = $ilDB->manipulateF("DELETE FROM tst_pass_result WHERE tst_pass_result.active_fi IN (SELECT active_id FROM tst_active WHERE test_fi = %s)",
3289  array('integer'),
3290  array($this->getTestId())
3291  );
3292 
3293  $query = "SELECT active_id FROM tst_active WHERE test_fi = %s";
3294  $res = $ilDB->queryF($query, array('integer'), array($this->getTestId()));
3295  $activeIds = array();
3296  while( $row = $ilDB->fetchAssoc($res) )
3297  {
3298  $activeIds[] = $row['active_id'];
3299  }
3300 
3301  require_once 'Modules/TestQuestionPool/classes/class.ilAssQuestionHintTracking.php';
3303 
3304  include_once ("./Modules/Test/classes/class.ilObjAssessmentFolder.php");
3306  {
3307  $this->logAction($this->lng->txtlng("assessment", "log_user_data_removed", ilObjAssessmentFolder::_getLogLanguage()));
3308  }
3309  }
3310 
3311  $affectedRows = $ilDB->manipulateF("DELETE FROM tst_sequence WHERE tst_sequence.active_fi IN (SELECT active_id FROM tst_active WHERE test_fi = %s)",
3312  array('integer'),
3313  array($this->getTestId())
3314  );
3315 
3316  if ($this->isRandomTest())
3317  {
3318  $affectedRows = $ilDB->manipulateF("DELETE FROM tst_test_rnd_qst WHERE tst_test_rnd_qst.active_fi IN (SELECT active_id FROM tst_active WHERE test_fi = %s)",
3319  array('integer'),
3320  array($this->getTestId())
3321  );
3322  }
3323 
3324  // remove test_active entries, because test has changed
3325  $affectedRows = $ilDB->manipulateF("DELETE FROM tst_active WHERE test_fi = %s",
3326  array('integer'),
3327  array($this->getTestId())
3328  );
3329 
3330  // remove saved user passwords
3331  $affectedRows = $ilDB->manipulateF("DELETE FROM usr_pref WHERE keyword = %s",
3332  array('text'),
3333  array("tst_password_".$this->getTestId())
3334  );
3335 
3336  // TODO: this shouldn't be here since it is question stuff and should be modular but there's no other solution yet
3337  // remove file uploads
3338  if (@is_dir(CLIENT_WEB_DIR . "/assessment/tst_" . $this->getTestId()))
3339  {
3340  ilUtil::delDir(CLIENT_WEB_DIR . "/assessment/tst_" . $this->getTestId());
3341  }
3342  }
logAction($logtext="", $question_id="")
Logs an action into the Test&Assessment log.
getTestId()
Gets the database id of the additional test data.
_enabledAssessmentLogging()
check wether assessment logging is enabled or not
isRandomTest()
Returns the fact wether this test is a random questions test or not.
static deleteRequestsByQuestionIds($questionIds)
Deletes all hint requests relating to a question included in given question ids.
_getLogLanguage()
retrieve the log language for assessment logging
static delDir($a_dir, $a_clean_only=false)
removes a dir and all its content (subdirs and files) recursively
static deleteRequestsByActiveIds($activeIds)
Deletes all hint requests relating to a testactive included in given active ids.
+ Here is the call graph for this function:
+ Here is the caller graph for this function:

◆ removeQuestion()

ilObjTest::removeQuestion (   $question_id)

Removes a question from the test object.

Parameters
integer$question_idThe database id of the question to be removed public
See also
$test_id

Definition at line 3226 of file class.ilObjTest.php.

References ilObjAssessmentFolder\_enabledAssessmentLogging(), ilObjAssessmentFolder\_getLogLanguage(), _instanciateQuestion(), loadQuestions(), logAction(), removeAllTestEditings(), and saveQuestionsToDb().

3227  {
3228  $question =& ilObjTest::_instanciateQuestion($question_id);
3229  include_once ("./Modules/Test/classes/class.ilObjAssessmentFolder.php");
3231  {
3232  $this->logAction($this->lng->txtlng("assessment", "log_question_removed", ilObjAssessmentFolder::_getLogLanguage()), $question_id);
3233  }
3234  $question->delete($question_id);
3235  $this->removeAllTestEditings($question_id);
3236  $this->loadQuestions();
3237  $this->saveQuestionsToDb();
3238  }
logAction($logtext="", $question_id="")
Logs an action into the Test&Assessment log.
removeAllTestEditings($question_id="")
Removes all references to the question in executed tests in case the question has been changed...
& _instanciateQuestion($question_id)
Creates an instance of a question with a given question id.
_enabledAssessmentLogging()
check wether assessment logging is enabled or not
loadQuestions($active_id="", $pass=NULL)
Load the test question id&#39;s from the database.
_getLogLanguage()
retrieve the log language for assessment logging
saveQuestionsToDb()
Saves the test questions to the database.
+ Here is the call graph for this function:

◆ removeTestActives()

ilObjTest::removeTestActives (   $activeIds)

Definition at line 3431 of file class.ilObjTest.php.

Referenced by removeTestResults().

3432  {
3433  global $ilDB;
3434 
3435  $IN_activeIds = $ilDB->in('active_id', $activeIds, false, 'integer');
3436  $ilDB->manipulate("DELETE FROM tst_active WHERE $IN_activeIds");
3437  }
+ Here is the caller graph for this function:

◆ removeTestResults()

ilObjTest::removeTestResults ( ilTestParticipantData  $participantData)

Definition at line 3344 of file class.ilObjTest.php.

References ilTestParticipantData\getActiveIds(), ilTestParticipantData\getAnonymousActiveIds(), ilObject\getId(), ilObjectLP\getInstance(), ilTestParticipantData\getUserIds(), removeTestActives(), and removeTestResultsByActiveIds().

3345  {
3346  if( count($participantData->getAnonymousActiveIds()) )
3347  {
3348  $this->removeTestResultsByActiveIds($participantData->getAnonymousActiveIds());
3349  }
3350 
3351  if( count($participantData->getUserIds()) )
3352  {
3353  /* @var ilTestLP $testLP */
3354  require_once 'Services/Object/classes/class.ilObjectLP.php';
3355  $testLP = ilObjectLP::getInstance($this->getId());
3356  $testLP->resetLPDataForUserIds($participantData->getUserIds(), false);
3357  }
3358 
3359  if( count($participantData->getActiveIds()) )
3360  {
3361  $this->removeTestActives($participantData->getActiveIds());
3362  }
3363  }
getId()
get object id public
removeTestActives($activeIds)
removeTestResultsByActiveIds($activeIds)
static getInstance($a_obj_id)
+ Here is the call graph for this function:

◆ removeTestResultsByActiveIds()

ilObjTest::removeTestResultsByActiveIds (   $activeIds)

Definition at line 3385 of file class.ilObjTest.php.

References ilObjAssessmentFolder\_enabledAssessmentLogging(), ilObjAssessmentFolder\_getLogLanguage(), _getUserIdFromActiveId(), ilUtil\delDir(), ilAssQuestionHintTracking\deleteRequestsByActiveIds(), getTestId(), isDynamicTest(), isRandomTest(), logAction(), and userLookupFullName().

Referenced by removeTestResults(), and removeTestResultsByUserIds().

3386  {
3387  global $ilDB;
3388 
3389  $IN_activeIds = $ilDB->in('active_fi', $activeIds, false, 'integer');
3390 
3391  $ilDB->manipulate("DELETE FROM tst_solutions WHERE $IN_activeIds");
3392  $ilDB->manipulate("DELETE FROM tst_qst_solved WHERE $IN_activeIds");
3393  $ilDB->manipulate("DELETE FROM tst_test_result WHERE $IN_activeIds");
3394  $ilDB->manipulate("DELETE FROM tst_pass_result WHERE $IN_activeIds");
3395  $ilDB->manipulate("DELETE FROM tst_result_cache WHERE $IN_activeIds");
3396  $ilDB->manipulate("DELETE FROM tst_sequence WHERE $IN_activeIds");
3397 
3398  if( $this->isRandomTest() )
3399  {
3400  $ilDB->manipulate("DELETE FROM tst_test_rnd_qst WHERE $IN_activeIds");
3401  }
3402  elseif( $this->isDynamicTest() )
3403  {
3404  $ilDB->manipulate("DELETE FROM tst_seq_qst_tracking WHERE $IN_activeIds");
3405  $ilDB->manipulate("DELETE FROM tst_seq_qst_answstatus WHERE $IN_activeIds");
3406  $ilDB->manipulate("DELETE FROM tst_seq_qst_postponed WHERE $IN_activeIds");
3407  $ilDB->manipulate("DELETE FROM tst_seq_qst_checked WHERE $IN_activeIds");
3408  }
3409 
3410  include_once ("./Modules/Test/classes/class.ilObjAssessmentFolder.php");
3411 
3412  foreach ($activeIds as $active_id)
3413  {
3414  // TODO: this shouldn't be here since it is question stuff and should be modular but there's no other solution yet
3415  // remove file uploads
3416  if (@is_dir(CLIENT_WEB_DIR . "/assessment/tst_" . $this->getTestId() . "/$active_id"))
3417  {
3418  ilUtil::delDir(CLIENT_WEB_DIR . "/assessment/tst_" . $this->getTestId() . "/$active_id");
3419  }
3420 
3422  {
3423  $this->logAction(sprintf($this->lng->txtlng("assessment", "log_selected_user_data_removed", ilObjAssessmentFolder::_getLogLanguage()), $this->userLookupFullName($this->_getUserIdFromActiveId($active_id))));
3424  }
3425  }
3426 
3427  require_once 'Modules/TestQuestionPool/classes/class.ilAssQuestionHintTracking.php';
3429  }
static _getUserIdFromActiveId($active_id)
isDynamicTest()
Returns the fact wether this test is a dynamic question set test or not.
logAction($logtext="", $question_id="")
Logs an action into the Test&Assessment log.
getTestId()
Gets the database id of the additional test data.
_enabledAssessmentLogging()
check wether assessment logging is enabled or not
isRandomTest()
Returns the fact wether this test is a random questions test or not.
userLookupFullName($user_id, $overwrite_anonymity=FALSE, $sorted_order=FALSE, $suffix="")
Returns the full name of a test user according to the anonymity status.
_getLogLanguage()
retrieve the log language for assessment logging
static delDir($a_dir, $a_clean_only=false)
removes a dir and all its content (subdirs and files) recursively
static deleteRequestsByActiveIds($activeIds)
Deletes all hint requests relating to a testactive included in given active ids.
+ Here is the call graph for this function:
+ Here is the caller graph for this function:

◆ removeTestResultsByUserIds()

ilObjTest::removeTestResultsByUserIds (   $userIds)

Definition at line 3365 of file class.ilObjTest.php.

References ilObject\$lng, getTestId(), and removeTestResultsByActiveIds().

3366  {
3367  global $ilDB, $lng;
3368 
3369  require_once 'Modules/Test/classes/class.ilTestParticipantData.php';
3370  $participantData = new ilTestParticipantData($ilDB, $lng);
3371  $participantData->setUserIds($userIds);
3372  $participantData->load($this->getTestId());
3373 
3374  $IN_userIds = $ilDB->in('usr_id', $participantData->getUserIds(), false, 'integer');
3375  $ilDB->manipulateF("DELETE FROM usr_pref WHERE $IN_userIds AND keyword = %s",
3376  array('text'), array("tst_password_".$this->getTestId())
3377  );
3378 
3379  if( count($participantData->getActiveIds()) )
3380  {
3381  $this->removeTestResultsByActiveIds($participantData->getActiveIds());
3382  }
3383  }
getTestId()
Gets the database id of the additional test data.
removeTestResultsByActiveIds($activeIds)
+ Here is the call graph for this function:

◆ removeTestResultsForUser()

ilObjTest::removeTestResultsForUser (   $user_id)

Definition at line 3439 of file class.ilObjTest.php.

References ilObjAssessmentFolder\_enabledAssessmentLogging(), ilObjAssessmentFolder\_getLogLanguage(), _getUserIdFromActiveId(), ilUtil\delDir(), ilAssQuestionHintTracking\deleteRequestsByActiveIds(), getActiveIdOfUser(), getTestId(), isRandomTest(), logAction(), and userLookupFullName().

3440  {
3441  global $ilDB;
3442 
3443  $active_id = $this->getActiveIdOfUser($user_id);
3444 
3445  // remove the question from tst_solutions
3446  $affectedRows = $ilDB->manipulateF("DELETE FROM tst_solutions WHERE active_fi = %s",
3447  array('integer'),
3448  array($active_id)
3449  );
3450  $affectedRows = $ilDB->manipulateF("DELETE FROM tst_qst_solved WHERE active_fi = %s",
3451  array('integer'),
3452  array($active_id)
3453  );
3454  $affectedRows = $ilDB->manipulateF("DELETE FROM tst_test_result WHERE active_fi = %s",
3455  array('integer'),
3456  array($active_id)
3457  );
3458  $affectedRows = $ilDB->manipulateF("DELETE FROM tst_pass_result WHERE active_fi = %s",
3459  array('integer'),
3460  array($active_id)
3461  );
3462 
3463  if ($this->isRandomTest())
3464  {
3465  $affectedRows = $ilDB->manipulateF("DELETE FROM tst_test_rnd_qst WHERE active_fi = %s",
3466  array('integer'),
3467  array($active_id)
3468  );
3469  }
3470 
3471  include_once ("./Modules/Test/classes/class.ilObjAssessmentFolder.php");
3473  {
3474  $this->logAction(sprintf($this->lng->txtlng("assessment", "log_selected_user_data_removed", ilObjAssessmentFolder::_getLogLanguage()), $this->userLookupFullName($this->_getUserIdFromActiveId($active_id))));
3475  }
3476 
3477  $affectedRows = $ilDB->manipulateF("DELETE FROM tst_sequence WHERE active_fi = %s",
3478  array('integer'),
3479  array($active_id)
3480  );
3481 
3482  // remove test_active entry
3483  $affectedRows = $ilDB->manipulateF("DELETE FROM tst_active WHERE active_id = %s",
3484  array('integer'),
3485  array($active_id)
3486  );
3487 
3488  // remove saved user password
3489  if ($user_id > 0)
3490  {
3491  $affectedRows = $ilDB->manipulateF("DELETE FROM usr_pref WHERE usr_id = %s AND keyword = %s",
3492  array('integer', 'text'),
3493  array($user_id, "tst_password_".$this->getTestId())
3494  );
3495  }
3496 
3497  // TODO: this shouldn't be here since it is question stuff and should be modular but there's no other solution yet
3498  // remove file uploads
3499  if (@is_dir(CLIENT_WEB_DIR . "/assessment/tst_" . $this->getTestId() . "/$active_id"))
3500  {
3501  ilUtil::delDir(CLIENT_WEB_DIR . "/assessment/tst_" . $this->getTestId() . "/$active_id");
3502  }
3503 
3504  require_once 'Modules/TestQuestionPool/classes/class.ilAssQuestionHintTracking.php';
3506  }
static _getUserIdFromActiveId($active_id)
logAction($logtext="", $question_id="")
Logs an action into the Test&Assessment log.
getTestId()
Gets the database id of the additional test data.
_enabledAssessmentLogging()
check wether assessment logging is enabled or not
getActiveIdOfUser($user_id="", $anonymous_id="")
Gets the active id of a given user.
isRandomTest()
Returns the fact wether this test is a random questions test or not.
userLookupFullName($user_id, $overwrite_anonymity=FALSE, $sorted_order=FALSE, $suffix="")
Returns the full name of a test user according to the anonymity status.
_getLogLanguage()
retrieve the log language for assessment logging
static delDir($a_dir, $a_clean_only=false)
removes a dir and all its content (subdirs and files) recursively
static deleteRequestsByActiveIds($activeIds)
Deletes all hint requests relating to a testactive included in given active ids.
+ Here is the call graph for this function:

◆ saveAuthorToMetadata()

ilObjTest::saveAuthorToMetadata (   $a_author = "")

Saves an authors name into the lifecycle metadata if no lifecycle metadata exists This will only be called for conversion of "old" tests where the author hasn't been stored in the lifecycle metadata.

Parameters
string$a_authorA string containing the name of the test author private
See also
$author

Definition at line 6816 of file class.ilObjTest.php.

References $ilUser, ilObject\getId(), and ilObject\getType().

Referenced by createMetaData(), and loadFromDb().

6817  {
6818  $md =& new ilMD($this->getId(), 0, $this->getType());
6819  $md_life =& $md->getLifecycle();
6820  if (!$md_life)
6821  {
6822  if (strlen($a_author) == 0)
6823  {
6824  global $ilUser;
6825  $a_author = $ilUser->getFullname();
6826  }
6827 
6828  $md_life =& $md->addLifecycle();
6829  $md_life->save();
6830  $con =& $md_life->addContribute();
6831  $con->setRole("Author");
6832  $con->save();
6833  $ent =& $con->addEntity();
6834  $ent->setEntity($a_author);
6835  $ent->save();
6836  }
6837  }
getId()
get object id public
getType()
get object type public
global $ilUser
Definition: imgupload.php:15
+ Here is the call graph for this function:
+ Here is the caller graph for this function:

◆ saveCertificateVisibility()

ilObjTest::saveCertificateVisibility (   $a_value)

Saves the visibility settings of the certificate.

Parameters
integer$a_valueThe value for the visibility settings (0 = always, 1 = only passed, 2 = never) private

Definition at line 9081 of file class.ilObjTest.php.

References getTestId().

9082  {
9083  global $ilDB;
9084 
9085  $affectedRows = $ilDB->manipulateF("UPDATE tst_tests SET certificate_visibility = %s, tstamp = %s WHERE test_id = %s",
9086  array('text', 'integer', 'integer'),
9087  array($a_value, time(), $this->getTestId())
9088  );
9089  }
getTestId()
Gets the database id of the additional test data.
+ Here is the call graph for this function:

◆ saveCompleteStatus()

ilObjTest::saveCompleteStatus ( ilTestQuestionSetConfig  $testQuestionSetConfig)

Checks if the test is complete and saves the status in the database.

public

Definition at line 1154 of file class.ilObjTest.php.

References isComplete().

Referenced by insertQuestion().

1155  {
1156  global $ilDB;
1157 
1158  $complete = 0;
1159  if ($this->isComplete($testQuestionSetConfig))
1160  {
1161  $complete = 1;
1162  }
1163  if ($this->test_id > 0)
1164  {
1165  $affectedRows = $ilDB->manipulateF("UPDATE tst_tests SET complete = %s WHERE test_id = %s",
1166  array('text','integer'),
1167  array($complete, $this->test_id)
1168  );
1169  }
1170  }
isComplete(ilTestQuestionSetConfig $testQuestionSetConfig)
Returns true, if a test is complete for use and can be set online.
+ Here is the call graph for this function:
+ Here is the caller graph for this function:

◆ saveECTSStatus()

ilObjTest::saveECTSStatus (   $ects_output = 0,
  $fx_support = "",
  $ects_a = 90,
  $ects_b = 65,
  $ects_c = 35,
  $ects_d = 10,
  $ects_e = 0 
)

Saves the ECTS status (output of ECTS grades in a test) to the database.

public

Definition at line 1126 of file class.ilObjTest.php.

References $ects_output, and getTestId().

1127  {
1128  global $ilDB;
1129  if ($this->test_id > 0)
1130  {
1131  $fx_support = preg_replace("/,/", ".", $fx_support);
1132  if (preg_match("/\d+/", $fx_support))
1133  {
1134  $fx_support = $fx_support;
1135  }
1136  else
1137  {
1138  $fx_support = NULL;
1139  }
1140  $affectedRows = $ilDB->manipulateF("UPDATE tst_tests SET ects_output = %s, ects_a = %s, ects_b = %s, ects_c = %s, ects_d = %s, ects_e = %s, ects_fx = %s WHERE test_id = %s",
1141  array('text','float','float','float','float','float','float','integer'),
1142  array($ects_output, $ects_a, $ects_b, $ects_c, $ects_d, $ects_e, $fx_support, $this->getTestId())
1143  );
1144  $this->ects_output = $ects_output;
1145  $this->ects_fx = $fx_support;
1146  }
1147  }
getTestId()
Gets the database id of the additional test data.
+ Here is the call graph for this function:

◆ saveQuestionsToDb()

ilObjTest::saveQuestionsToDb ( )

Saves the test questions to the database.

public

See also
$questions

Definition at line 1552 of file class.ilObjTest.php.

References $result, $row, ilObjAssessmentFolder\_enabledAssessmentLogging(), ilObjAssessmentFolder\_getLogLanguage(), getTestId(), and logAction().

Referenced by moveQuestions(), removeQuestion(), and saveToDb().

1553  {
1554  global $ilDB;
1555 
1556  $oldquestions = array();
1557  include_once "./Modules/Test/classes/class.ilObjAssessmentFolder.php";
1559  {
1560  $result = $ilDB->queryF("SELECT question_fi FROM tst_test_question WHERE test_fi = %s ORDER BY sequence",
1561  array('integer'),
1562  array($this->getTestId())
1563  );
1564  if ($result->numRows() > 0)
1565  {
1566  while ($row = $ilDB->fetchAssoc($result))
1567  {
1568  array_push($oldquestions, $row["question_fi"]);
1569  }
1570  }
1571  }
1572  // workaround for lost obligations
1573  // this method is called if a question is removed
1574  $currentQuestionsObligationsQuery = 'SELECT question_fi, obligatory FROM tst_test_question WHERE test_fi = %s';
1575  $rset = $ilDB->queryF($currentQuestionsObligationsQuery, array('integer'), array($this->getTestId()));
1576  while ($row = $ilDB->fetchAssoc($rset)) {
1577  $obligatoryQuestionState[$row['question_fi']] = $row['obligatory'];
1578  }
1579  // delete existing category relations
1580  $affectedRows = $ilDB->manipulateF("DELETE FROM tst_test_question WHERE test_fi = %s",
1581  array('integer'),
1582  array($this->getTestId())
1583  );
1584  // create new category relations
1585  foreach ($this->questions as $key => $value)
1586  {
1587  // workaround for import witout obligations information
1588  if( !isset($obligatoryQuestionState[$value]) || is_null($obligatoryQuestionState[$value]) )
1589  {
1590  $obligatoryQuestionState[$value] = 0;
1591  }
1592 
1593  // insert question
1594  $next_id = $ilDB->nextId('tst_test_question');
1595  $ilDB->insert('tst_test_question', array(
1596  'test_question_id' => array('integer', $next_id),
1597  'test_fi' => array('integer', $this->getTestId()),
1598  'question_fi' => array('integer', $value),
1599  'sequence' => array('integer', $key),
1600  'obligatory' => array('integer', $obligatoryQuestionState[$value]),
1601  'tstamp' => array('integer', time())
1602  ));
1603  }
1604  include_once ("./Modules/Test/classes/class.ilObjAssessmentFolder.php");
1606  {
1607  $result = $ilDB->queryF("SELECT question_fi FROM tst_test_question WHERE test_fi = %s ORDER BY sequence",
1608  array('integer'),
1609  array($this->getTestId())
1610  );
1611  $newquestions = array();
1612  if ($result->numRows() > 0)
1613  {
1614  while ($row = $ilDB->fetchAssoc($result))
1615  {
1616  array_push($newquestions, $row["question_fi"]);
1617  }
1618  }
1619  foreach ($oldquestions as $index => $question_id)
1620  {
1621  if (strcmp($newquestions[$index], $question_id) != 0)
1622  {
1623  $pos = array_search($question_id, $newquestions);
1624  if ($pos === FALSE)
1625  {
1626  $this->logAction($this->lng->txtlng("assessment", "log_question_removed", ilObjAssessmentFolder::_getLogLanguage()), $question_id);
1627  }
1628  else
1629  {
1630  $this->logAction($this->lng->txtlng("assessment", "log_question_position_changed", ilObjAssessmentFolder::_getLogLanguage()) . ": " . ($index+1) . " => " . ($pos+1), $question_id);
1631  }
1632  }
1633  }
1634  foreach ($newquestions as $index => $question_id)
1635  {
1636  if (array_search($question_id, $oldquestions) === FALSE)
1637  {
1638  $this->logAction($this->lng->txtlng("assessment", "log_question_added", ilObjAssessmentFolder::_getLogLanguage()) . ": " . ($index+1), $question_id);
1639  }
1640  }
1641  }
1642  }
logAction($logtext="", $question_id="")
Logs an action into the Test&Assessment log.
$result
getTestId()
Gets the database id of the additional test data.
_enabledAssessmentLogging()
check wether assessment logging is enabled or not
_getLogLanguage()
retrieve the log language for assessment logging
+ Here is the call graph for this function:
+ Here is the caller graph for this function:

◆ saveToDb()

ilObjTest::saveToDb (   $properties_only = FALSE)

Saves a ilObjTest object to a database.

Parameters
bool$properties_only

Definition at line 1207 of file class.ilObjTest.php.

References ilObject\$ilias, $result, $row, ilObjAssessmentFolder\_enabledAssessmentLogging(), ilObjAssessmentFolder\_getLogLanguage(), ilRTE\_replaceMediaObjectImageSrc(), areObligationsEnabled(), cleanupMediaobjectUsage(), evalTotalPersons(), getActivationEndingTime(), getActivationStartingTime(), getActivationVisibility(), getAllowedUsers(), getAllowedUsersTimeGap(), getAnonymity(), getAnswerFeedback(), getAnswerFeedbackPoints(), getAuthor(), getAutosave(), getAutosaveIval(), getCertificateVisibility(), getCharSelectorAvailability(), getCharSelectorDefinition(), getCountSystem(), getCustomStyle(), getECTSFX(), getECTSOutput(), getEnableArchiving(), getEnabledViewMode(), getEnableExamview(), getEnableProcessingTime(), getEndingTime(), getExportSettings(), getFinalStatement(), getFixedParticipants(), getForceJS(), getGenericAnswerFeedback(), getHighscoreAchievedTS(), getHighscoreAnon(), getHighscoreEnabled(), getHighscoreHints(), getHighscoreOwnTable(), getHighscorePercentage(), getHighscoreScore(), getHighscoreTopNum(), getHighscoreTopTable(), getHighscoreWTime(), ilObject\getId(), getInstantFeedbackSolution(), getIntroduction(), ilObjectActivation\getItem(), getKiosk(), getListOfQuestionsSettings(), getMailNotification(), getMailNotificationType(), getMCScoring(), getNrOfTries(), getPassScoring(), getPassword(), getPoolUsage(), getProcessingTime(), getQuestionSetType(), getRedirectionMode(), getRedirectionUrl(), getReportingDate(), getResetProcessingTime(), getResultsPresentation(), getScoreCutting(), getScoreReporting(), getSequenceSettings(), getShowCancel(), getShowExamviewHtml(), getShowExamviewPdf(), getShowFinalStatement(), getShowInfo(), getShowMarker(), getShuffleQuestions(), getSignSubmission(), getSpecificAnswerFeedback(), getStartingTime(), getTemplate(), getTestId(), getTitleOutput(), getUsePreviousAnswers(), isActivationLimited(), isBestSolutionPrintedWithResult(), isComplete(), PEAR\isError(), isOfferingQuestionHintsEnabled(), isOnline(), isPassDeletionAllowed(), isShowExamIdInTestPassEnabled(), isShowExamIdInTestResultsEnabled(), isTestFinalBroken(), logAction(), saveQuestionsToDb(), ilObjectActivation\setTimingType(), ilObjectActivation\TIMINGS_ACTIVATION, and ilObjectActivation\TIMINGS_DEACTIVATED.

Referenced by applyDefaults(), and fromXML().

1208  {
1209  global $tree, $ilDB, $ilPluginAdmin;
1210 
1211  // moved online_status to ilObjectActivation (see below)
1212 
1213  // cleanup RTE images
1214  $this->cleanupMediaobjectUsage();
1215 
1216  require_once 'Modules/Test/classes/class.ilTestQuestionSetConfigFactory.php';
1217  $testQuestionSetConfigFactory = new ilTestQuestionSetConfigFactory($tree, $ilDB, $ilPluginAdmin, $this);
1218  $testQuestionSetConfig = $testQuestionSetConfigFactory->getQuestionSetConfig();
1219 
1220  include_once ("./Modules/Test/classes/class.ilObjAssessmentFolder.php");
1221  if ($this->test_id == -1)
1222  {
1223  // Create new dataset
1224  $next_id = $ilDB->nextId('tst_tests');
1225 
1226  $ilDB->insert('tst_tests', array(
1227  'test_id' => array('integer', $next_id),
1228  'obj_fi' => array('integer', $this->getId()),
1229  'author' => array('text', $this->getAuthor()),
1230  'introduction' => array('text', ilRTE::_replaceMediaObjectImageSrc($this->getIntroduction(), 0)),
1231  'finalstatement' => array('text', ilRTE::_replaceMediaObjectImageSrc($this->getFinalStatement(), 0)),
1232  'showinfo' => array('integer', $this->getShowInfo()),
1233  'forcejs' => array('integer', $this->getForceJS()),
1234  'customstyle' => array('text', $this->getCustomStyle()),
1235  'showfinalstatement' => array('integer', $this->getShowFinalStatement()),
1236  'sequence_settings' => array('integer', $this->getSequenceSettings()),
1237  'score_reporting' => array('integer', $this->getScoreReporting()),
1238  'instant_verification' => array('text', $this->getInstantFeedbackSolution()),
1239  'answer_feedback_points' => array('text', $this->getAnswerFeedbackPoints()),
1240  'answer_feedback' => array('text', $this->getAnswerFeedback()),
1241  'anonymity' => array('text', $this->getAnonymity()),
1242  'show_cancel' => array('text', $this->getShowCancel()),
1243  'show_marker' => array('integer', $this->getShowMarker()),
1244  'fixed_participants' => array('text', $this->getFixedParticipants()),
1245  'nr_of_tries' => array('integer', $this->getNrOfTries()),
1246  'kiosk' => array('integer', $this->getKiosk()),
1247  'use_previous_answers' => array('text', $this->getUsePreviousAnswers()),
1248  'title_output' => array('text', $this->getTitleOutput()),
1249  'processing_time' => array('text', $this->getProcessingTime()),
1250  'enable_processing_time' => array('text', $this->getEnableProcessingTime()),
1251  'reset_processing_time' => array('integer', $this->getResetProcessingTime()),
1252  'reporting_date' => array('text', $this->getReportingDate()),
1253  'starting_time' => array('text', $this->getStartingTime()),
1254  'ending_time' => array('text', $this->getEndingTime()),
1255  'complete' => array('text', $this->isComplete($testQuestionSetConfig)),
1256  'ects_output' => array('text', $this->getECTSOutput()),
1257  'ects_a' => array('float', strlen($this->ects_grades["A"]) ? $this->ects_grades["A"] : NULL),
1258  'ects_b' => array('float', strlen($this->ects_grades["B"]) ? $this->ects_grades["B"] : NULL),
1259  'ects_c' => array('float', strlen($this->ects_grades["C"]) ? $this->ects_grades["C"] : NULL),
1260  'ects_d' => array('float', strlen($this->ects_grades["D"]) ? $this->ects_grades["D"] : NULL),
1261  'ects_e' => array('float', strlen($this->ects_grades["E"]) ? $this->ects_grades["E"] : NULL),
1262  'ects_fx' => array('float', $this->getECTSFX()),
1263  'count_system' => array('text', $this->getCountSystem()),
1264  'mc_scoring' => array('text', $this->getMCScoring()),
1265  'score_cutting' => array('text', $this->getScoreCutting()),
1266  'pass_scoring' => array('text', $this->getPassScoring()),
1267  'shuffle_questions' => array('text', $this->getShuffleQuestions()),
1268  'results_presentation' => array('integer', $this->getResultsPresentation()),
1269  'show_summary' => array('integer', $this->getListOfQuestionsSettings()),
1270  'password' => array('text', $this->getPassword()),
1271  'allowedusers' => array('integer', $this->getAllowedUsers()),
1272  'alloweduserstimegap' => array('integer', $this->getAllowedUsersTimeGap()),
1273  'mailnottype' => array('integer', $this->getMailNotificationType()),
1274  'exportsettings' => array('integer', $this->getExportSettings()),
1275  'certificate_visibility' => array('text', $this->getCertificateVisibility()),
1276  'mailnotification' => array('integer', $this->getMailNotification()),
1277  'created' => array('integer', time()),
1278  'tstamp' => array('integer', time()),
1279  'enabled_view_mode' => array('text', $this->getEnabledViewMode()),
1280  'template_id' => array('integer', $this->getTemplate()),
1281  'pool_usage' => array('integer', $this->getPoolUsage()),
1282  'print_bs_with_res' => array('integer', (int)$this->isBestSolutionPrintedWithResult()),
1283  'obligations_enabled' => array('integer', (int)$this->areObligationsEnabled()),
1284  'offer_question_hints' => array('integer', (int)$this->isOfferingQuestionHintsEnabled()),
1285  'highscore_enabled' => array('integer', (int)$this->getHighscoreEnabled()),
1286  'highscore_anon' => array('integer', (int)$this->getHighscoreAnon()),
1287  'highscore_achieved_ts' => array('integer', (int)$this->getHighscoreAchievedTS()),
1288  'highscore_score' => array('integer', (int)$this->getHighscoreScore()),
1289  'highscore_percentage' => array('integer', (int)$this->getHighscorePercentage()),
1290  'highscore_hints' => array('integer', (int)$this->getHighscoreHints()),
1291  'highscore_wtime' => array('integer', (int)$this->getHighscoreWTime()),
1292  'highscore_own_table' => array('integer', (int)$this->getHighscoreOwnTable()),
1293  'highscore_top_table' => array('integer', (int)$this->getHighscoreTopTable()),
1294  'highscore_top_num' => array('integer', (int)$this->getHighscoreTopNum()),
1295  'online_status' => array('integer', (int)$this->isOnline()),
1296  'specific_feedback' => array('integer', (int)$this->getSpecificAnswerFeedback()),
1297  'autosave' => array('integer', (int)$this->getAutosave()),
1298  'autosave_ival' => array('integer', (int)$this->getAutosaveIval()),
1299  'pass_deletion_allowed' => array('integer', (int)$this->isPassDeletionAllowed()),
1300  'enable_examview' => array('integer', (int)$this->getEnableExamview()),
1301  'show_examview_html' => array('integer', (int)$this->getShowExamviewHtml()),
1302  'show_examview_pdf' => array('integer', (int)$this->getShowExamviewPdf()),
1303  'redirection_mode' => array('integer', (int)$this->getRedirectionMode()),
1304  'redirection_url' => array('text', (string)$this->getRedirectionUrl()),
1305  'enable_archiving' => array('integer', (int)$this->getEnableArchiving()),
1306  'examid_in_test_pass' => array('integer', (int)$this->isShowExamIdInTestPassEnabled()),
1307  'examid_in_test_res' => array('integer', (int)$this->isShowExamIdInTestResultsEnabled()),
1308  'sign_submission' => array('integer', (int)$this->getSignSubmission()),
1309  'question_set_type' => array('text', $this->getQuestionSetType()),
1310  'char_selector_availability' => array('integer', (int)$this->getCharSelectorAvailability()),
1311  'char_selector_definition' => array('text', (string)$this->getCharSelectorDefinition()),
1312  'broken' => array('integer', (int)$this->isTestFinalBroken())
1313  ));
1314 
1315  $this->test_id = $next_id;
1316 
1318  {
1319  $this->logAction($this->lng->txtlng("assessment", "log_create_new_test", ilObjAssessmentFolder::_getLogLanguage()));
1320  }
1321  }
1322  else
1323  {
1324  // Modify existing dataset
1325  $oldrow = array();
1327  {
1328  $result = $ilDB->queryF("SELECT * FROM tst_tests WHERE test_id = %s",
1329  array('integer'),
1330  array($this->test_id)
1331  );
1332  if ($result->numRows() == 1)
1333  {
1334  $oldrow = $ilDB->fetchAssoc($result);
1335  }
1336  }
1337 
1338  $ilDB->update('tst_tests',
1339  array(
1340  'author' => array('text', $this->getAuthor()),
1341  'introduction' => array('text', ilRTE::_replaceMediaObjectImageSrc($this->getIntroduction(), 0)),
1342  'finalstatement' => array('text', ilRTE::_replaceMediaObjectImageSrc($this->getFinalStatement(), 0)),
1343  'showinfo' => array('integer', $this->getShowInfo()),
1344  'forcejs' => array('integer', $this->getForceJS()),
1345  'customstyle' => array('text', $this->getCustomStyle()),
1346  'showfinalstatement' => array('integer', $this->getShowFinalStatement()),
1347  'sequence_settings' => array('integer', $this->getSequenceSettings()),
1348  'score_reporting' => array('integer', $this->getScoreReporting()),
1349  'instant_verification' => array('text', $this->getInstantFeedbackSolution()),
1350  'answer_feedback_points' => array('text', $this->getAnswerFeedbackPoints()),
1351  'answer_feedback' => array('text', $this->getGenericAnswerFeedback()),
1352  'anonymity' => array('text', $this->getAnonymity()),
1353  'show_cancel' => array('text', $this->getShowCancel()),
1354  'show_marker' => array('integer', $this->getShowMarker()),
1355  'fixed_participants' => array('text', $this->getFixedParticipants()),
1356  'nr_of_tries' => array('integer', $this->getNrOfTries()),
1357  'kiosk' => array('integer', $this->getKiosk()),
1358  'use_previous_answers' => array('text', $this->getUsePreviousAnswers()),
1359  'title_output' => array('text', $this->getTitleOutput()),
1360  'processing_time' => array('text', $this->getProcessingTime()),
1361  'enable_processing_time' => array('text', $this->getEnableProcessingTime()),
1362  'reset_processing_time' => array('integer', $this->getResetProcessingTime()),
1363  'reporting_date' => array('text', $this->getReportingDate()),
1364  'starting_time' => array('text', $this->getStartingTime()),
1365  'ending_time' => array('text', $this->getEndingTime()),
1366  'complete' => array('text', $this->isComplete($testQuestionSetConfig)),
1367  'ects_output' => array('text', $this->getECTSOutput()),
1368  'ects_a' => array('float', strlen($this->ects_grades["A"]) ? $this->ects_grades["A"] : NULL),
1369  'ects_b' => array('float', strlen($this->ects_grades["B"]) ? $this->ects_grades["B"] : NULL),
1370  'ects_c' => array('float', strlen($this->ects_grades["C"]) ? $this->ects_grades["C"] : NULL),
1371  'ects_d' => array('float', strlen($this->ects_grades["D"]) ? $this->ects_grades["D"] : NULL),
1372  'ects_e' => array('float', strlen($this->ects_grades["E"]) ? $this->ects_grades["E"] : NULL),
1373  'ects_fx' => array('float', $this->getECTSFX()),
1374  'count_system' => array('text', $this->getCountSystem()),
1375  'mc_scoring' => array('text', $this->getMCScoring()),
1376  'score_cutting' => array('text', $this->getScoreCutting()),
1377  'pass_scoring' => array('text', $this->getPassScoring()),
1378  'shuffle_questions' => array('text', $this->getShuffleQuestions()),
1379  'results_presentation' => array('integer', $this->getResultsPresentation()),
1380  'show_summary' => array('integer', $this->getListOfQuestionsSettings()),
1381  'password' => array('text', $this->getPassword()),
1382  'allowedusers' => array('integer', $this->getAllowedUsers()),
1383  'alloweduserstimegap' => array('integer', $this->getAllowedUsersTimeGap()),
1384  'mailnottype' => array('integer', $this->getMailNotificationType()),
1385  'exportsettings' => array('integer', $this->getExportSettings()),
1386  'print_bs_with_res' => array('integer', (int)$this->isBestSolutionPrintedWithResult()),
1387  'alloweduserstimegap' => array('integer', $this->getAllowedUsersTimeGap()),
1388  'certificate_visibility' => array('text', $this->getCertificateVisibility()),
1389  'mailnotification' => array('integer', $this->getMailNotification()),
1390  'tstamp' => array('integer', time()),
1391  'enabled_view_mode' => array('text', $this->getEnabledViewMode()),
1392  'template_id' => array('integer', $this->getTemplate()),
1393  'pool_usage' => array('integer', $this->getPoolUsage()),
1394  'print_bs_with_res' => array('integer', (int)$this->isBestSolutionPrintedWithResult()),
1395  'obligations_enabled' => array('integer', (int)$this->areObligationsEnabled()),
1396  'offer_question_hints' => array('integer', (int)$this->isOfferingQuestionHintsEnabled()),
1397  'highscore_enabled' => array('integer', (int)$this->getHighscoreEnabled()),
1398  'highscore_anon' => array('integer', (int)$this->getHighscoreAnon()),
1399  'highscore_achieved_ts' => array('integer', (int)$this->getHighscoreAchievedTS()),
1400  'highscore_score' => array('integer', (int)$this->getHighscoreScore()),
1401  'highscore_percentage' => array('integer', (int)$this->getHighscorePercentage()),
1402  'highscore_hints' => array('integer', (int)$this->getHighscoreHints()),
1403  'highscore_wtime' => array('integer', (int)$this->getHighscoreWTime()),
1404  'highscore_own_table' => array('integer', (int)$this->getHighscoreOwnTable()),
1405  'highscore_top_table' => array('integer', (int)$this->getHighscoreTopTable()),
1406  'highscore_top_num' => array('integer', (int)$this->getHighscoreTopNum()),
1407  'online_status' => array('integer', (int)$this->isOnline()),
1408  'specific_feedback' => array('integer', (int)$this->getSpecificAnswerFeedback()),
1409  'autosave' => array('integer', (int)$this->getAutosave()),
1410  'autosave_ival' => array('integer', (int)$this->getAutosaveIval()),
1411  'pass_deletion_allowed' => array('integer', (int)$this->isPassDeletionAllowed()),
1412  'enable_examview' => array('integer', (int)$this->getEnableExamview()),
1413  'show_examview_html' => array('integer', (int)$this->getShowExamviewHtml()),
1414  'show_examview_pdf' => array('integer', (int)$this->getShowExamviewPdf()),
1415  'redirection_mode' => array('integer', (int)$this->getRedirectionMode()),
1416  'redirection_url' => array('text', (string)$this->getRedirectionUrl()),
1417  'enable_archiving' => array('integer', (int)$this->getEnableArchiving()),
1418  'examid_in_test_pass' => array('integer', (int)$this->isShowExamIdInTestPassEnabled()),
1419  'examid_in_test_res' => array('integer', (int)$this->isShowExamIdInTestResultsEnabled()),
1420  'sign_submission' => array('integer', (int)$this->getSignSubmission()),
1421  'question_set_type' => array('text', $this->getQuestionSetType()),
1422  'char_selector_availability' => array('integer', (int)$this->getCharSelectorAvailability()),
1423  'char_selector_definition' => array('text', (string)$this->getCharSelectorDefinition()),
1424  'broken' => array('integer', (int)$this->isTestFinalBroken())
1425  ),
1426  array(
1427  'test_id' => array('integer', (int)$this->getTestId())
1428  )
1429  );
1430 
1431  include_once ("./Modules/Test/classes/class.ilObjAssessmentFolder.php");
1433  {
1434  $logresult = $ilDB->queryF("SELECT * FROM tst_tests WHERE test_id = %s",
1435  array('integer'),
1436  array($this->getTestId())
1437  );
1438  $newrow = array();
1439  if ($logresult->numRows() == 1)
1440  {
1441  $newrow = $ilDB->fetchAssoc($logresult);
1442  }
1443  $changed_fields = array();
1444  foreach ($oldrow as $key => $value)
1445  {
1446  if (strcmp($oldrow[$key], $newrow[$key]) != 0)
1447  {
1448  array_push($changed_fields, "$key: " . $oldrow[$key] . " => " . $newrow[$key]);
1449  }
1450  }
1451  $changes = join($changed_fields, ", ");
1452  if (count($changed_fields) > 0)
1453  {
1454  $this->logAction($this->lng->txtlng("assessment", "log_modified_test", ilObjAssessmentFolder::_getLogLanguage()) . " [".$changes."]");
1455  }
1456  }
1457  if ($this->evalTotalPersons() > 0)
1458  {
1459  // reset the finished status of participants if the nr of test passes did change
1460  if ($this->getNrOfTries() > 0)
1461  {
1462  // set all unfinished tests with nr of passes >= allowed passes finished
1463  $aresult = $ilDB->queryF("SELECT active_id FROM tst_active WHERE test_fi = %s AND tries >= %s AND submitted = %s",
1464  array('integer', 'integer', 'integer'),
1465  array($this->getTestId(), $this->getNrOfTries(), 0)
1466  );
1467  while ($row = $ilDB->fetchAssoc($aresult))
1468  {
1469  $ilDB->manipulateF("UPDATE tst_active SET submitted = %s, submittimestamp = %s WHERE active_id = %s",
1470  array('integer', 'timestamp', 'integer'),
1471  array(1, date('Y-m-d H:i:s'), $row["active_id"])
1472  );
1473  }
1474 
1475  // set all finished tests with nr of passes < allowed passes not finished
1476  $aresult = $ilDB->queryF("SELECT active_id FROM tst_active WHERE test_fi = %s AND tries < %s AND submitted = %s",
1477  array('integer', 'integer', 'integer'),
1478  array($this->getTestId(), $this->getNrOfTries()-1, 1)
1479  );
1480  while ($row = $ilDB->fetchAssoc($aresult))
1481  {
1482  $ilDB->manipulateF("UPDATE tst_active SET submitted = %s, submittimestamp = %s WHERE active_id = %s",
1483  array('integer', 'timestamp', 'integer'),
1484  array(0, NULL, $row["active_id"])
1485  );
1486  }
1487  }
1488  else
1489  {
1490  // set all finished tests with nr of passes >= allowed passes not finished
1491  $aresult = $ilDB->queryF("SELECT active_id FROM tst_active WHERE test_fi = %s AND submitted = %s",
1492  array('integer', 'integer'),
1493  array($this->getTestId(), 1)
1494  );
1495  while ($row = $ilDB->fetchAssoc($aresult))
1496  {
1497  $ilDB->manipulateF("UPDATE tst_active SET submitted = %s, submittimestamp = %s WHERE active_id = %s",
1498  array('integer', 'timestamp', 'integer'),
1499  array(0, NULL, $row["active_id"])
1500  );
1501  }
1502  }
1503  }
1504  }
1505 
1506  // moved activation to ilObjectActivation
1507  if($this->ref_id)
1508  {
1509  include_once "./Services/Object/classes/class.ilObjectActivation.php";
1510  ilObjectActivation::getItem($this->ref_id);
1511 
1512  $item = new ilObjectActivation;
1513  if(!$this->isActivationLimited())
1514  {
1516  }
1517  else
1518  {
1519  $item->setTimingType(ilObjectActivation::TIMINGS_ACTIVATION);
1520  $item->setTimingStart($this->getActivationStartingTime());
1521  $item->setTimingEnd($this->getActivationEndingTime());
1522  $item->toggleVisible($this->getActivationVisibility());
1523  }
1524 
1525  $item->update($this->ref_id);
1526  }
1527 
1528  if (!$properties_only)
1529  {
1530  if (PEAR::isError($result))
1531  {
1532  global $ilias;
1533  $ilias->raiseError($result->getMessage());
1534  }
1535  else
1536  {
1537  if ($this->getQuestionSetType() == self::QUESTION_SET_TYPE_FIXED)
1538  {
1539  $this->saveQuestionsToDb();
1540  }
1541  $this->mark_schema->saveToDb($this->test_id);
1542  }
1543  }
1544  }
getScoreReporting()
Gets the score reporting of the ilObjTest object.
getHighscoreOwnTable()
Gets if the own rankings table should be shown.
getECTSOutput()
Indicates if ECTS grades output is presented in this test.
getFixedParticipants()
Returns the fixed participants status.
getReportingDate()
Gets the reporting date of the ilObjTest object.
getCustomStyle()
Get the custom style.
getResultsPresentation()
Returns the combined results presentation value.
logAction($logtext="", $question_id="")
Logs an action into the Test&Assessment log.
isPassDeletionAllowed()
getter for the test setting passDeletionAllowed
isShowExamIdInTestPassEnabled()
$result
getMailNotification()
Get mail notification settings.
getEnableProcessingTime()
Returns the state of the processing time (enabled/disabled)
getCertificateVisibility()
Returns the visibility settings of the certificate.
getHighscoreAchievedTS()
Returns if date and time of the scores achievement should be displayed.
getTestId()
Gets the database id of the additional test data.
static getItem($a_ref_id)
Get item data.
getListOfQuestionsSettings()
Returns the settings for the list of questions options in the test properties This could contain one ...
getShowInfo()
Gets whether the complete information page is shown or the required data only.
getAnonymity()
Returns the anonymity status of the test.
getShuffleQuestions()
Returns the status of the shuffle_questions variable.
isShowExamIdInTestResultsEnabled()
_enabledAssessmentLogging()
check wether assessment logging is enabled or not
getHighscoreWTime()
Gets if the column with the workingtime should be shown.
getHighscoreTopTable()
Gets, if the top-rankings table should be shown.
areObligationsEnabled()
returns the fact wether obligations are enabled or not
getSequenceSettings()
Gets the sequence settings of the ilObjTest object SEQUENCE SETTING = POSTPONING ENABLED !! ...
getHighscorePercentage()
Gets if the percentage column should be shown.
getCountSystem()
Gets the count system for the calculation of points.
getIntroduction()
Gets the introduction text of the ilObjTest object.
getHighscoreHints()
Gets, if the column with the number of requested hints should be shown.
getResetProcessingTime()
Returns wheather the processing time should be reset or not.
getHighscoreAnon()
Gets if the highscores should be anonymized per setting.
getId()
get object id public
evalTotalPersons()
Returns the number of persons who started the test.
getShowMarker()
Returns wheather the marker button is shown or not.
getAnswerFeedback()
Returns 1 if generic answer feedback is activated.
getTitleOutput()
Returns the value of the title_output status.
getAuthor()
Gets the authors name of the ilObjTest object.
getUsePreviousAnswers()
Returns if the previous answers should be shown for a learner.
getShowFinalStatement()
Returns whether the final statement should be shown or not.
getProcessingTime()
Returns the processing time for the test.
isOfferingQuestionHintsEnabled()
returns the fact wether offering hints is enabled or not
isBestSolutionPrintedWithResult()
getAnswerFeedbackPoints()
Returns 1 if answer specific feedback as reached points is activated.
getStartingTime()
Returns the starting time of the test.
getInstantFeedbackSolution()
Returns 1 if the correct solution will be shown after answering a question.
_getLogLanguage()
retrieve the log language for assessment logging
getFinalStatement()
Gets the final statement.
setTimingType($a_type)
Set timing type.
getPassword()
Returns the password for test access.
getNrOfTries()
Returns the nr of tries for the test.
static _replaceMediaObjectImageSrc($a_text, $a_direction=0)
replaces image source from mob image urls with the mob id or replaces mob id with the correct image s...
getQuestionSetType()
getter for question set type
getGenericAnswerFeedback()
Returns 1 if generic answer feedback is to be shown.
getEndingTime()
Returns the ending time of the test.
getScoreCutting()
Determines if the score of a question should be cut at 0 points or the score of the whole test...
cleanupMediaobjectUsage()
Cleans up the media objects for all text fields in a test which are using an RTE field.
getECTSFX()
Returns the ECTS FX grade.
getShowCancel()
Returns wheather the cancel test button is shown or not.
getHighscoreScore()
Gets if the score column should be shown.
saveQuestionsToDb()
Saves the test questions to the database.
getMCScoring()
Gets the scoring type for multiple choice questions.
getHighscoreEnabled()
Gets the setting which determines if the highscore feature is enabled.
getKiosk()
Returns the kiosk mode.
getForceJS()
Gets whether JavaScript should be forced for tests.
Class ilObjectActivation.
isComplete(ilTestQuestionSetConfig $testQuestionSetConfig)
Returns true, if a test is complete for use and can be set online.
getHighscoreTopNum($a_retval=10)
Gets the number of entries which are to be shown in the top-rankings table.
isError($data, $code=null)
Tell whether a value is a PEAR error.
Definition: PEAR.php:279
getPassScoring()
Gets the pass scoring type.
+ Here is the call graph for this function:
+ Here is the caller graph for this function:

◆ sendAdvancedNotification()

ilObjTest::sendAdvancedNotification (   $active_id)

Definition at line 10249 of file class.ilObjTest.php.

References $file, _getUserIdFromActiveId(), ilObject\getOwner(), ilObject\getTitle(), and userLookupFullName().

10250  {
10251  include_once "./Modules/Test/classes/class.ilTestMailNotification.php";
10252 
10253  $mail = new ilTestMailNotification();
10254  $owner_id = $this->getOwner();
10255  $usr_data = $this->userLookupFullName(ilObjTest::_getUserIdFromActiveId($active_id));
10256 
10257  include_once "./Modules/Test/classes/class.ilTestExport.php";
10258  $exportObj = new ilTestExport($this, "results");
10259  $file = $exportObj->exportToExcel($deliver = FALSE, 'active_id', $active_id, $passedonly = FALSE);
10260  include_once "./Services/Mail/classes/class.ilFileDataMail.php";
10261  $fd = new ilFileDataMail(ANONYMOUS_USER_ID);
10262  $fd->copyAttachmentFile($file, "result_" . $active_id . ".xls");
10263  $file_names[] = "result_" . $active_id . ".xls";
10264 
10265  $mail->sendAdvancedNotification($owner_id, $this->getTitle(), $usr_data, $file_names);
10266 
10267  if(count($file_names))
10268  {
10269  $fd->unlinkFiles($file_names);
10270  unset($fd);
10271  @unlink($file);
10272  }
10273  }
static _getUserIdFromActiveId($active_id)
print $file
This class handles all operations on files (attachments) in directory ilias_data/mail.
Class ilTestMailNotification.
Export class for tests.
getOwner()
get object owner
getTitle()
get object title public
userLookupFullName($user_id, $overwrite_anonymity=FALSE, $sorted_order=FALSE, $suffix="")
Returns the full name of a test user according to the anonymity status.
+ Here is the call graph for this function:

◆ sendSimpleNotification()

ilObjTest::sendSimpleNotification (   $active_id)

Definition at line 10226 of file class.ilObjTest.php.

References _getUserIdFromActiveId(), ilObject\getOwner(), ilObject\getTitle(), and userLookupFullName().

10227  {
10228  include_once "./Modules/Test/classes/class.ilTestMailNotification.php";
10229 
10230  $mail = new ilTestMailNotification();
10231  $owner_id = $this->getOwner();
10232  $usr_data = $this->userLookupFullName(ilObjTest::_getUserIdFromActiveId($active_id));
10233  $mail->sendSimpleNotification($owner_id, $this->getTitle(), $usr_data);
10234  }
static _getUserIdFromActiveId($active_id)
Class ilTestMailNotification.
getOwner()
get object owner
getTitle()
get object title public
userLookupFullName($user_id, $overwrite_anonymity=FALSE, $sorted_order=FALSE, $suffix="")
Returns the full name of a test user according to the anonymity status.
+ Here is the call graph for this function:

◆ setActivationEndingTime()

ilObjTest::setActivationEndingTime (   $ending_time = NULL)

Definition at line 11205 of file class.ilObjTest.php.

References $ending_time.

Referenced by applyDefaults(), fromXML(), and loadFromDb().

11206  {
11207  $this->activation_ending_time = $ending_time;
11208  }
+ Here is the caller graph for this function:

◆ setActivationLimited()

ilObjTest::setActivationLimited (   $a_value)

Definition at line 10728 of file class.ilObjTest.php.

Referenced by applyDefaults(), fromXML(), and loadFromDb().

10729  {
10730  $this->activation_limited = (bool)$a_value;
10731  }
+ Here is the caller graph for this function:

◆ setActivationStartingTime()

ilObjTest::setActivationStartingTime (   $starting_time = NULL)

Definition at line 11200 of file class.ilObjTest.php.

References $starting_time.

Referenced by applyDefaults(), fromXML(), and loadFromDb().

11201  {
11202  $this->activation_starting_time = $starting_time;
11203  }
+ Here is the caller graph for this function:

◆ setActivationVisibility()

ilObjTest::setActivationVisibility (   $a_value)

Definition at line 10713 of file class.ilObjTest.php.

Referenced by applyDefaults(), fromXML(), and loadFromDb().

10714  {
10715  $this->activation_visibility = (bool) $a_value;
10716  }
+ Here is the caller graph for this function:

◆ setAllowedUsers()

ilObjTest::setAllowedUsers (   $a_allowed_users)

Definition at line 8905 of file class.ilObjTest.php.

Referenced by applyDefaults(), fromXML(), and loadFromDb().

8906  {
8907  $this->allowedUsers = $a_allowed_users;
8908  }
+ Here is the caller graph for this function:

◆ setAllowedUsersTimeGap()

ilObjTest::setAllowedUsersTimeGap (   $a_allowed_users_time_gap)

Definition at line 8915 of file class.ilObjTest.php.

Referenced by applyDefaults(), fromXML(), and loadFromDb().

8916  {
8917  $this->allowedUsersTimeGap = $a_allowed_users_time_gap;
8918  }
+ Here is the caller graph for this function:

◆ setAnonymity()

ilObjTest::setAnonymity (   $a_value = 0)

Sets the anonymity status of the test.

Parameters
integer$a_valueThe value for the anonymity status (0 = personalized, 1 = anonymized) public

Definition at line 9130 of file class.ilObjTest.php.

Referenced by applyDefaults(), fromXML(), and loadFromDb().

9131  {
9132  switch ($a_value)
9133  {
9134  case 1:
9135  $this->anonymity = 1;
9136  break;
9137  default:
9138  $this->anonymity = 0;
9139  break;
9140  }
9141  }
+ Here is the caller graph for this function:

◆ setAnswerFeedback()

ilObjTest::setAnswerFeedback (   $answer_feedback = 0)

Sets the generic feedback for the test Use setGenericAnswerFeedback instead.

Parameters
integer$answer_feedbackIf 1, answer specific feedback will be shown after answering a question public
See also
$answer_feedback

Definition at line 2326 of file class.ilObjTest.php.

Referenced by applyDefaults(), fromXML(), and loadFromDb().

2327 {
2328  switch ($answer_feedback)
2329  {
2330  case 1:
2331  $this->answer_feedback = 1;
2332  break;
2333  default:
2334  $this->answer_feedback = 0;
2335  break;
2336  }
2337 }
+ Here is the caller graph for this function:

◆ setAnswerFeedbackPoints()

ilObjTest::setAnswerFeedbackPoints (   $answer_feedback_points = 0)

Sets the answer specific feedback of reached points for the test.

Parameters
integer$answer_feedback_pointsIf 1, answer specific feedback will show the reached points after answering a question public
See also
$answer_feedback_points

Definition at line 2365 of file class.ilObjTest.php.

Referenced by applyDefaults(), fromXML(), loadFromDb(), and setScoringFeedbackOptionsByArray().

2366  {
2367  switch ($answer_feedback_points)
2368  {
2369  case 1:
2370  $this->answer_feedback_points = 1;
2371  break;
2372  default:
2373  $this->answer_feedback_points = 0;
2374  break;
2375  }
2376  }
+ Here is the caller graph for this function:

◆ setAuthor()

ilObjTest::setAuthor (   $author = "")

Sets the authors name of the ilObjTest object.

Parameters
string$authorA string containing the name of the test author public
See also
$author

Definition at line 6802 of file class.ilObjTest.php.

References $author.

Referenced by fromXML(), and loadFromDb().

6803  {
6804  $this->author = $author;
6805  }
+ Here is the caller graph for this function:

◆ setAutosave()

ilObjTest::setAutosave (   $autosave)

Definition at line 11109 of file class.ilObjTest.php.

References $autosave.

Referenced by applyDefaults(), fromXML(), and loadFromDb().

11110  {
11111  $this->autosave = $autosave;
11112  }
+ Here is the caller graph for this function:

◆ setAutosaveIval()

ilObjTest::setAutosaveIval (   $autosave_ival)

Definition at line 11119 of file class.ilObjTest.php.

References $autosave_ival.

Referenced by applyDefaults(), fromXML(), and loadFromDb().

11120  {
11121  $this->autosave_ival = $autosave_ival;
11122  }
+ Here is the caller graph for this function:

◆ setCertificateVisibility()

ilObjTest::setCertificateVisibility (   $a_value)

Sets the visibility settings of the certificate.

Parameters
integer$a_valueThe value for the visibility settings (0 = always, 1 = only passed, 2 = never) public

Definition at line 9108 of file class.ilObjTest.php.

Referenced by loadFromDb().

9109  {
9110  $this->certificate_visibility = $a_value;
9111  }
+ Here is the caller graph for this function:

◆ setCharSelectorAvailability()

ilObjTest::setCharSelectorAvailability (   $availability)
Parameters
intavailability of the special character selector

Definition at line 11444 of file class.ilObjTest.php.

Referenced by applyDefaults(), fromXML(), and loadFromDb().

11445  {
11446  $this->char_selector_availability = (int) $availability;
11447  }
+ Here is the caller graph for this function:

◆ setCharSelectorDefinition()

ilObjTest::setCharSelectorDefinition (   $definition = '')
Parameters
stringdefinition of the special character selector

Definition at line 11460 of file class.ilObjTest.php.

Referenced by applyDefaults(), fromXML(), and loadFromDb().

11461  {
11462  $this->char_selector_definition = $definition;
11463  }
+ Here is the caller graph for this function:

◆ setClientIP()

ilObjTest::setClientIP (   $user_id,
  $client_ip 
)

Definition at line 7574 of file class.ilObjTest.php.

References getTestId().

7575  {
7576  global $ilDB;
7577 
7578  $affectedRows = $ilDB->manipulateF("UPDATE tst_invited_user SET clientip = %s, tstamp = %s WHERE test_fi=%s and user_fi=%s",
7579  array('text', 'integer', 'integer', 'integer'),
7580  array((strlen($client_ip)) ? $client_ip : NULL, time(), $this->getTestId(), $user_id)
7581  );
7582  }
getTestId()
Gets the database id of the additional test data.
+ Here is the call graph for this function:

◆ setCountSystem()

ilObjTest::setCountSystem (   $a_count_system = COUNT_PARTIAL_SOLUTIONS)

Sets the count system for the calculation of points.

Parameters
integer$a_count_systemThe count system for the calculation of points. public
See also
$count_system

Definition at line 3158 of file class.ilObjTest.php.

Referenced by applyDefaults(), fromXML(), and loadFromDb().

3159  {
3160  $this->count_system = $a_count_system;
3161  }
+ Here is the caller graph for this function:

◆ setCustomStyle()

ilObjTest::setCustomStyle (   $a_customStyle = NULL)

Set the custom style.

Parameters
string$a_customStyleThe custom style public
See also
$_customStyle

Definition at line 2040 of file class.ilObjTest.php.

Referenced by applyDefaults(), fromXML(), and loadFromDb().

2041  {
2042  $this->_customStyle = $a_customStyle;
2043  }
+ Here is the caller graph for this function:

◆ setECTSFX()

ilObjTest::setECTSFX (   $a_ects_fx)

Sets the ECTS FX grade.

Parameters
string$a_ects_fxThe ECTS FX grade public
See also
$ects_fx

Definition at line 2243 of file class.ilObjTest.php.

Referenced by applyDefaults(), and loadFromDb().

2244  {
2245  $this->ects_fx = $a_ects_fx;
2246  }
+ Here is the caller graph for this function:

◆ setECTSGrades()

ilObjTest::setECTSGrades (   $a_ects_grades)

Sets the ECTS grades.

Parameters
array$a_ects_gradesThe ECTS grades public
See also
$ects_grades

Definition at line 2267 of file class.ilObjTest.php.

Referenced by applyDefaults(), and loadFromDb().

2268  {
2269  if (is_array($a_ects_grades))
2270  {
2271  $this->ects_grades = $a_ects_grades;
2272  }
2273  }
+ Here is the caller graph for this function:

◆ setECTSOutput()

ilObjTest::setECTSOutput (   $a_ects_output)

Enables/Disables ECTS grades output for this test.

Parameters
integer$a_ects_output0 if ECTS grades output should be deactivated, 1 otherwise public
See also
$ects_output

Definition at line 2219 of file class.ilObjTest.php.

Referenced by applyDefaults(), and loadFromDb().

2220  {
2221  $this->ects_output = $a_ects_output ? 1 : 0;
2222  }
+ Here is the caller graph for this function:

◆ setEnableArchiving()

ilObjTest::setEnableArchiving (   $enable_archiving)
Parameters
boolean$enable_archiving
Returns
$this

Definition at line 11322 of file class.ilObjTest.php.

References $enable_archiving.

Referenced by applyDefaults(), fromXML(), and loadFromDb().

11323  {
11324  $this->enable_archiving = $enable_archiving;
11325  return $this;
11326  }
+ Here is the caller graph for this function:

◆ setEnabledViewMode()

ilObjTest::setEnabledViewMode (   $mode)

Definition at line 10455 of file class.ilObjTest.php.

Referenced by loadFromDb().

10455  {
10456  $this->enabled_view_mode = $mode;
10457  }
+ Here is the caller graph for this function:

◆ setEnableExamview()

ilObjTest::setEnableExamview (   $enable_examview)
Parameters
boolean$enable_examview

Definition at line 11185 of file class.ilObjTest.php.

References $enable_examview.

Referenced by applyDefaults(), fromXML(), and loadFromDb().

11186  {
11187  $this->enable_examview = $enable_examview;
11188  }
+ Here is the caller graph for this function:

◆ setEnableProcessingTime()

ilObjTest::setEnableProcessingTime (   $enable = 0)

Sets the processing time enabled or disabled.

Parameters
integer$enable0 to disable the processing time, 1 to enable the processing time public
See also
$processing_time

Definition at line 3099 of file class.ilObjTest.php.

Referenced by applyDefaults(), fromXML(), and loadFromDb().

3100  {
3101  if ($enable) {
3102  $this->enable_processing_time = "1";
3103  } else {
3104  $this->enable_processing_time = "0";
3105  }
3106  }
+ Here is the caller graph for this function:

◆ setEndingTime()

ilObjTest::setEndingTime (   $ending_time = NULL)

Sets the ending time in database timestamp format for the test.

Parameters
string$ending_timeThe ending time for the test. Empty string for no ending time. public
See also
$ending_time

Definition at line 3146 of file class.ilObjTest.php.

References $ending_time.

Referenced by applyDefaults(), fromXML(), and loadFromDb().

3147  {
3148  $this->ending_time = $ending_time;
3149  }
+ Here is the caller graph for this function:

◆ setExportSettings()

ilObjTest::setExportSettings (   $a_settings)

Definition at line 10412 of file class.ilObjTest.php.

Referenced by applyDefaults(), fromXML(), and loadFromDb().

10413  {
10414  if ($a_settings)
10415  {
10416  $this->exportsettings = $a_settings;
10417  }
10418  else
10419  {
10420  $this->exportsettings = 0;
10421  }
10422  }
+ Here is the caller graph for this function:

◆ setExportSettingsSingleChoiceShort()

ilObjTest::setExportSettingsSingleChoiceShort (   $a_settings)

Definition at line 10436 of file class.ilObjTest.php.

References getExportSettingsSingleChoiceShort().

10437  {
10438  if ($a_settings)
10439  {
10440  $this->exportsettings = $this->exportsettings | 1;
10441  }
10442  else
10443  {
10445  {
10446  $this->exportsettings = $this->exportsettings ^ 1;
10447  }
10448  }
10449  }
getExportSettingsSingleChoiceShort()
+ Here is the call graph for this function:

◆ setFinalStatement()

ilObjTest::setFinalStatement (   $a_statement = "")

Sets the final statement text of the ilObjTest object.

Parameters
string$a_statementA final statement public
See also
$_finalstatement

Definition at line 2004 of file class.ilObjTest.php.

Referenced by applyDefaults(), fromXML(), and loadFromDb().

2005  {
2006  $this->_finalstatement = $a_statement;
2007  }
+ Here is the caller graph for this function:

◆ setFixedParticipants()

ilObjTest::setFixedParticipants (   $a_value = 1)

Sets the fixed participants status.

Parameters
integer$a_valueThe value for the fixed participants status (0 = don't allow, 1 = allow) public

Definition at line 9220 of file class.ilObjTest.php.

Referenced by applyDefaults(), fromXML(), and loadFromDb().

9221  {
9222  switch ($a_value)
9223  {
9224  case 1:
9225  $this->fixed_participants = 1;
9226  break;
9227  default:
9228  $this->fixed_participants = 0;
9229  break;
9230  }
9231  }
+ Here is the caller graph for this function:

◆ setForceJS()

ilObjTest::setForceJS (   $a_js = 1)

Set whether JavaScript should be forced for tests.

Parameters
integer$a_js1 to force JavaScript, 0 otherwise public
See also
$_forcejs

Definition at line 2028 of file class.ilObjTest.php.

Referenced by applyDefaults(), fromXML(), and loadFromDb().

2029  {
2030  $this->_forcejs = ($a_js) ? 1 : 0;
2031  }
+ Here is the caller graph for this function:

◆ setGenericAnswerFeedback()

ilObjTest::setGenericAnswerFeedback (   $generic_answer_feedback = 0)

Sets if the generic feedback is to be shown in the test.

Parameters
int$generic_answer_feedback
Todo:
Rename "$this->answer_feedback to something more meaningful.

Definition at line 2345 of file class.ilObjTest.php.

Referenced by setScoringFeedbackOptionsByArray().

2346 {
2347  switch ($generic_answer_feedback)
2348  {
2349  case 1:
2350  $this->answer_feedback = 1;
2351  break;
2352  default:
2353  $this->answer_feedback = 0;
2354  break;
2355  }
2356 }
+ Here is the caller graph for this function:

◆ setHighscoreAchievedTS()

ilObjTest::setHighscoreAchievedTS (   $a_achieved_ts)

Sets if the date and time of the scores achievement should be displayed.

Parameters
bool$a_achieved_ts

Definition at line 10806 of file class.ilObjTest.php.

Referenced by applyDefaults(), fromXML(), and loadFromDb().

10807  {
10808  $this->_highscore_achieved_ts = (bool)$a_achieved_ts;
10809  }
+ Here is the caller graph for this function:

◆ setHighscoreAnon()

ilObjTest::setHighscoreAnon (   $a_anon)

Sets if the highscores should be anonymized.

Note: This setting will be overriden, if the test is globally anonymized.

Parameters
bool$a_anon

Definition at line 10762 of file class.ilObjTest.php.

Referenced by applyDefaults(), fromXML(), and loadFromDb().

10763  {
10764  $this->_highscore_anon = (bool)$a_anon;
10765  }
+ Here is the caller graph for this function:

◆ setHighscoreEnabled()

ilObjTest::setHighscoreEnabled (   $a_enabled)

Sets if the highscore feature should be enabled.

Parameters
bool$a_enabled

Definition at line 10740 of file class.ilObjTest.php.

Referenced by applyDefaults(), fromXML(), and loadFromDb().

10741  {
10742  $this->_highscore_enabled = (bool)$a_enabled;
10743  }
+ Here is the caller graph for this function:

◆ setHighscoreHints()

ilObjTest::setHighscoreHints (   $a_hints)

Sets if the number of requested hints should be shown.

Parameters
bool$a_hints

Definition at line 10866 of file class.ilObjTest.php.

Referenced by applyDefaults(), fromXML(), and loadFromDb().

10867  {
10868  $this->_highscore_hints = (bool)$a_hints;
10869  }
+ Here is the caller graph for this function:

◆ setHighscoreOwnTable()

ilObjTest::setHighscoreOwnTable (   $a_own_table)

Sets if the table with the own ranking should be shown.

Parameters
bool$a_own_tableTrue, if table with own ranking should be shown.

Definition at line 10906 of file class.ilObjTest.php.

Referenced by applyDefaults(), fromXML(), and loadFromDb().

10907  {
10908  $this->_highscore_own_table = (bool)$a_own_table;
10909  }
+ Here is the caller graph for this function:

◆ setHighscorePercentage()

ilObjTest::setHighscorePercentage (   $a_percentage)

Sets if the percentages of the scores pass should be shown.

Parameters
bool$a_percentage

Definition at line 10846 of file class.ilObjTest.php.

Referenced by applyDefaults(), fromXML(), and loadFromDb().

10847  {
10848  $this->_highscore_percentage = (bool)$a_percentage;
10849  }
+ Here is the caller graph for this function:

◆ setHighscoreScore()

ilObjTest::setHighscoreScore (   $a_score)

Sets if the actual score should be displayed.

Parameters
bool$a_score

Definition at line 10826 of file class.ilObjTest.php.

Referenced by applyDefaults(), fromXML(), and loadFromDb().

10827  {
10828  $this->_highscore_score = (bool)$a_score;
10829  }
+ Here is the caller graph for this function:

◆ setHighscoreTopNum()

ilObjTest::setHighscoreTopNum (   $a_top_num)

Sets the number of entries which are to be shown in the top-rankings table.

Parameters
integer$a_top_numNumber of entries in the top-rankings table.

Definition at line 10947 of file class.ilObjTest.php.

Referenced by applyDefaults(), fromXML(), and loadFromDb().

10948  {
10949  $this->_highscore_top_num = (int)$a_top_num;
10950  }
+ Here is the caller graph for this function:

◆ setHighscoreTopTable()

ilObjTest::setHighscoreTopTable (   $a_top_table)

Sets if the top-rankings table should be shown.

Parameters
bool$a_top_table

Definition at line 10926 of file class.ilObjTest.php.

Referenced by applyDefaults(), fromXML(), and loadFromDb().

10927  {
10928  $this->_highscore_top_table = (bool)$a_top_table;
10929  }
+ Here is the caller graph for this function:

◆ setHighscoreWTime()

ilObjTest::setHighscoreWTime (   $a_wtime)

Sets if the workingtime of the scores should be shown.

Parameters
bool$a_wtime

Definition at line 10886 of file class.ilObjTest.php.

Referenced by applyDefaults(), fromXML(), and loadFromDb().

10887  {
10888  $this->_highscore_wtime = (bool)$a_wtime;
10889  }
+ Here is the caller graph for this function:

◆ setInstantFeedbackSolution()

ilObjTest::setInstantFeedbackSolution (   $instant_feedback = 0)

Sets the instant feedback for the solution.

Parameters
integer$instant_feedbackIf 1, the solution will be shown after answering a question public
See also
$instant_verification

Definition at line 2306 of file class.ilObjTest.php.

Referenced by applyDefaults(), fromXML(), loadFromDb(), and setScoringFeedbackOptionsByArray().

2307  {
2308  switch ($instant_feedback)
2309  {
2310  case 1:
2311  $this->instant_verification = 1;
2312  break;
2313  default:
2314  $this->instant_verification = 0;
2315  break;
2316  }
2317  }
+ Here is the caller graph for this function:

◆ setIntroduction()

ilObjTest::setIntroduction (   $introduction = "")

Sets the introduction text of the ilObjTest object.

Parameters
string$introductionAn introduction string for the test public
See also
$introduction

Definition at line 1992 of file class.ilObjTest.php.

References $introduction.

Referenced by applyDefaults(), fromXML(), and loadFromDb().

1993  {
1994  $this->introduction = $introduction;
1995  }
+ Here is the caller graph for this function:

◆ setKiosk()

ilObjTest::setKiosk (   $kiosk = 0)

Sets the kiosk mode for the test.

Parameters
integer$kioskThe value for the kiosk mode. public
See also
$_kiosk

Definition at line 2665 of file class.ilObjTest.php.

Referenced by applyDefaults(), fromXML(), and loadFromDb().

2666  {
2667  $this->_kiosk = $kiosk;
2668  }
+ Here is the caller graph for this function:

◆ setKioskMode()

ilObjTest::setKioskMode (   $a_kiosk = FALSE)

Sets the kiosk mode for the test.

Parameters
boolean$kioskThe value for the kiosk mode public
See also
$_kiosk

Definition at line 2696 of file class.ilObjTest.php.

References getKioskMode().

2697  {
2698  if ($a_kiosk)
2699  {
2700  $this->_kiosk = $this->_kiosk | 1;
2701  }
2702  else
2703  {
2704  if ($this->getKioskMode())
2705  {
2706  $this->_kiosk = $this->_kiosk ^ 1;
2707  }
2708  }
2709  }
getKioskMode()
Returns the kiosk mode.
+ Here is the call graph for this function:

◆ setListOfQuestions()

ilObjTest::setListOfQuestions (   $a_value = TRUE)

Sets if the the list of questions should be presented to the user or not.

Parameters
boolean$a_valueTRUE if the list of questions should be presented, FALSE otherwise public

Definition at line 8411 of file class.ilObjTest.php.

8412  {
8413  if ($a_value)
8414  {
8415  $this->show_summary = 1;
8416  }
8417  else
8418  {
8419  $this->show_summary = 0;
8420  }
8421  }

◆ setListOfQuestionsDescription()

ilObjTest::setListOfQuestionsDescription (   $a_value = TRUE)

Sets the show_summary attribute to TRUE if the list of questions should be presented with the question descriptions.

Parameters
boolean$a_valueTRUE if the list of questions should be shown with question descriptions, FALSE otherwise public

Definition at line 8525 of file class.ilObjTest.php.

References getListOfQuestions(), and getListOfQuestionsDescription().

8526  {
8527  if ($a_value && $this->getListOfQuestions())
8528  {
8529  $this->show_summary = $this->show_summary | 8;
8530  }
8531  if (!$a_value && $this->getListOfQuestions())
8532  {
8533  if ($this->getListOfQuestionsDescription())
8534  {
8535  $this->show_summary = $this->show_summary ^ 8;
8536  }
8537  }
8538  }
getListOfQuestionsDescription()
Returns TRUE if the list of questions should be presented with the question descriptions.
getListOfQuestions()
Returns if the list of questions should be presented to the user or not.
+ Here is the call graph for this function:

◆ setListOfQuestionsEnd()

ilObjTest::setListOfQuestionsEnd (   $a_value = TRUE)

Sets if the the list of questions as the end page of the test.

Parameters
boolean$a_valueTRUE if the list of questions should be the end page, FALSE otherwise public

Definition at line 8486 of file class.ilObjTest.php.

References getListOfQuestions(), and getListOfQuestionsEnd().

8487  {
8488  if ($a_value && $this->getListOfQuestions())
8489  {
8490  $this->show_summary = $this->show_summary | 4;
8491  }
8492  if (!$a_value && $this->getListOfQuestions())
8493  {
8494  if ($this->getListOfQuestionsEnd())
8495  {
8496  $this->show_summary = $this->show_summary ^ 4;
8497  }
8498  }
8499  }
getListOfQuestions()
Returns if the list of questions should be presented to the user or not.
getListOfQuestionsEnd()
Returns if the list of questions should be presented as the last page of the test.
+ Here is the call graph for this function:

◆ setListOfQuestionsSettings()

ilObjTest::setListOfQuestionsSettings (   $a_value = 0)

Sets the settings for the list of questions options in the test properties This could contain one of the following values: 0 = No list of questions offered 1 = A list of questions is offered 3 = A list of questions is offered and the list of questions is shown as first page of the test 5 = A list of questions is offered and the list of questions is shown as last page of the test 7 = A list of questions is offered and the list of questions is shown as first and last page of the test.

Parameters
integer$a_value0, 1, 3, 5 or 7 public

Definition at line 8382 of file class.ilObjTest.php.

Referenced by applyDefaults(), fromXML(), and loadFromDb().

8383  {
8384  $this->show_summary = $a_value;
8385  }
+ Here is the caller graph for this function:

◆ setListOfQuestionsStart()

ilObjTest::setListOfQuestionsStart (   $a_value = TRUE)

Sets if the the list of questions as the start page of the test.

Parameters
boolean$a_valueTRUE if the list of questions should be the start page, FALSE otherwise public

Definition at line 8447 of file class.ilObjTest.php.

References getListOfQuestions(), and getListOfQuestionsStart().

8448  {
8449  if ($a_value && $this->getListOfQuestions())
8450  {
8451  $this->show_summary = $this->show_summary | 2;
8452  }
8453  if (!$a_value && $this->getListOfQuestions())
8454  {
8455  if ($this->getListOfQuestionsStart())
8456  {
8457  $this->show_summary = $this->show_summary ^ 2;
8458  }
8459  }
8460  }
getListOfQuestionsStart()
Returns if the list of questions should be presented as the first page of the test.
getListOfQuestions()
Returns if the list of questions should be presented to the user or not.
+ Here is the call graph for this function:

◆ setMailNotification()

ilObjTest::setMailNotification (   $a_notification)

Set mail notification settings.

Parameters
$a_notificationMail notification setting

Definition at line 10221 of file class.ilObjTest.php.

Referenced by applyDefaults(), fromXML(), and loadFromDb().

10222  {
10223  $this->mailnotification = $a_notification;
10224  }
+ Here is the caller graph for this function:

◆ setMailNotificationType()

ilObjTest::setMailNotificationType (   $a_type)

Definition at line 10388 of file class.ilObjTest.php.

Referenced by applyDefaults(), fromXML(), and loadFromDb().

10389  {
10390  if ($a_type == 1)
10391  {
10392  $this->mailnottype = 1;
10393  }
10394  else
10395  {
10396  $this->mailnottype = 0;
10397  }
10398  }
+ Here is the caller graph for this function:

◆ setMCScoring()

ilObjTest::setMCScoring (   $a_mc_scoring = SCORE_ZERO_POINTS_WHEN_UNANSWERED)

Sets the multiple choice scoring.

Parameters
integer$a_mc_scoringThe scoring for multiple choice questions public
See also
$mc_scoring

Definition at line 3194 of file class.ilObjTest.php.

Referenced by applyDefaults(), fromXML(), and loadFromDb().

3195  {
3196  $this->mc_scoring = $a_mc_scoring;
3197  }
+ Here is the caller graph for this function:

◆ setNrOfTries()

ilObjTest::setNrOfTries (   $nr_of_tries = 0)

Sets the nr of tries for the test.

Parameters
integer$nr_of_triesThe maximum number of tries for the test. 0 for infinite tries. public
See also
$nr_of_tries

Definition at line 3016 of file class.ilObjTest.php.

References $nr_of_tries.

Referenced by applyDefaults(), fromXML(), and loadFromDb().

3017  {
3018  $this->nr_of_tries = $nr_of_tries;
3019  }
+ Here is the caller graph for this function:

◆ setObligationsEnabled()

ilObjTest::setObligationsEnabled (   $obligationsEnabled = true)

sets obligations enabled/disabled

Parameters
boolean$obligationsEnabled

Definition at line 11001 of file class.ilObjTest.php.

References $obligationsEnabled.

Referenced by applyDefaults(), fromXML(), and loadFromDb().

11002  {
11003  $this->obligationsEnabled = (bool)$obligationsEnabled;
11004  }
+ Here is the caller graph for this function:

◆ setOfferingQuestionHintsEnabled()

ilObjTest::setOfferingQuestionHintsEnabled (   $offeringQuestionHintsEnabled)

sets offering question hints enabled/disabled

Parameters
boolean$offeringQuestionHintsEnabled

Definition at line 10708 of file class.ilObjTest.php.

References $offeringQuestionHintsEnabled.

Referenced by applyDefaults(), fromXML(), and loadFromDb().

10709  {
10710  $this->offeringQuestionHintsEnabled = (bool)$offeringQuestionHintsEnabled;
10711  }
+ Here is the caller graph for this function:

◆ setOnline()

ilObjTest::setOnline (   $a_online = true)

Definition at line 10678 of file class.ilObjTest.php.

Referenced by loadFromDb().

10679  {
10680  $this->online = (bool)$a_online;
10681  }
+ Here is the caller graph for this function:

◆ setPassDeletionAllowed()

ilObjTest::setPassDeletionAllowed (   $passDeletionAllowed)

setter for the test setting passDeletionAllowed

Returns
integer

Definition at line 11144 of file class.ilObjTest.php.

References $passDeletionAllowed.

Referenced by applyDefaults(), and loadFromDb().

11145  {
11146  $this->passDeletionAllowed = (bool)$passDeletionAllowed;
11147  }
+ Here is the caller graph for this function:

◆ setPassScoring()

ilObjTest::setPassScoring (   $a_pass_scoring = SCORE_LAST_PASS)

Sets the pass scoring.

Parameters
integer$a_pass_scoringThe pass scoring type public
See also
$pass_scoring

Definition at line 3206 of file class.ilObjTest.php.

References SCORE_BEST_PASS, and SCORE_LAST_PASS.

Referenced by applyDefaults(), fromXML(), and loadFromDb().

3207  {
3208  switch ($a_pass_scoring)
3209  {
3210  case SCORE_BEST_PASS:
3211  $this->pass_scoring = SCORE_BEST_PASS;
3212  break;
3213  default:
3214  $this->pass_scoring = SCORE_LAST_PASS;
3215  break;
3216  }
3217  }
const SCORE_LAST_PASS
const SCORE_BEST_PASS
+ Here is the caller graph for this function:

◆ setPassword()

ilObjTest::setPassword (   $a_password = NULL)

Sets the password for test access.

Parameters
string$a_passwordThe password for test access public
See also
$password

Definition at line 3170 of file class.ilObjTest.php.

Referenced by applyDefaults(), fromXML(), and loadFromDb().

3171  {
3172  $this->password = $a_password;
3173  }
+ Here is the caller graph for this function:

◆ setPoolUsage()

ilObjTest::setPoolUsage (   $usage)

Definition at line 10552 of file class.ilObjTest.php.

Referenced by applyDefaults(), and loadFromDb().

10552  {
10553  $this->poolUsage = (boolean)$usage;
10554  }
+ Here is the caller graph for this function:

◆ setPrintBestSolutionWithResult()

ilObjTest::setPrintBestSolutionWithResult (   $status)

Definition at line 10683 of file class.ilObjTest.php.

Referenced by applyDefaults(), and loadFromDb().

10684  {
10685  $this->print_best_solution_with_result = (bool) $status;
10686  }
+ Here is the caller graph for this function:

◆ setProcessingTime()

ilObjTest::setProcessingTime (   $processing_time = "00:00:00")

Sets the processing time for the test.

Parameters
string$processing_timeThe maximum processing time for the test given in hh:mm:ss public
See also
$processing_time

Definition at line 3087 of file class.ilObjTest.php.

References $processing_time.

Referenced by applyDefaults(), fromXML(), and loadFromDb().

3087  :00:00")
3088  {
3089  $this->processing_time = $processing_time;
3090  }
+ Here is the caller graph for this function:

◆ setQuestionOrderAndObligations()

ilObjTest::setQuestionOrderAndObligations (   $orders,
  $obligations 
)

Definition at line 10556 of file class.ilObjTest.php.

References ilObject\$id, $query, and loadQuestions().

10557  {
10558  global $ilDB;
10559 
10560  asort($orders);
10561 
10562  $i = 0;
10563 
10564  foreach($orders as $id => $position)
10565  {
10566  $i++;
10567 
10568  $obligatory = (
10569  isset($obligations[$id]) && $obligations[$id] ? 1 : 0
10570  );
10571 
10572  $query = "
10573  UPDATE tst_test_question
10574  SET sequence = %s,
10575  obligatory = %s
10576  WHERE question_fi = %s
10577  ";
10578 
10579  $ilDB->manipulateF(
10580  $query, array('integer', 'integer', 'integer'), array($i, $obligatory, $id)
10581  );
10582  }
10583 
10584  $this->loadQuestions();
10585  }
loadQuestions($active_id="", $pass=NULL)
Load the test question id&#39;s from the database.
+ Here is the call graph for this function:

◆ setQuestionSetSolved()

ilObjTest::setQuestionSetSolved (   $value,
  $question_id,
  $user_id 
)

sets question solved state to value for given user_id

Definition at line 7618 of file class.ilObjTest.php.

References getActiveIdOfUser().

7619  {
7620  global $ilDB;
7621 
7622  $active_id = $this->getActiveIdOfUser($user_id);
7623  $affectedRows = $ilDB->manipulateF("DELETE FROM tst_qst_solved WHERE active_fi = %s AND question_fi = %s",
7624  array('integer', 'integer'),
7625  array($active_id, $question_id)
7626  );
7627  $affectedRows = $ilDB->manipulateF("INSERT INTO tst_qst_solved (solved, question_fi, active_fi) VALUES (%s, %s, %s)",
7628  array('integer', 'integer', 'integer'),
7629  array($value, $question_id, $active_id)
7630  );
7631  }
getActiveIdOfUser($user_id="", $anonymous_id="")
Gets the active id of a given user.
+ Here is the call graph for this function:

◆ setQuestionSetType()

ilObjTest::setQuestionSetType (   $questionSetType)

setter for question set type

Parameters
string$questionSetType

Definition at line 11479 of file class.ilObjTest.php.

References $questionSetType.

Referenced by applyDefaults(), fromXML(), and loadFromDb().

11480  {
11481  $this->questionSetType = $questionSetType;
11482  }
+ Here is the caller graph for this function:

◆ setRedirectionMode()

ilObjTest::setRedirectionMode (   $redirection_mode = 0)

Definition at line 3040 of file class.ilObjTest.php.

References $redirection_mode.

Referenced by applyDefaults(), fromXML(), and loadFromDb().

3041  {
3042  $this->redirection_mode = $redirection_mode;
3043  }
+ Here is the caller graph for this function:

◆ setRedirectionUrl()

ilObjTest::setRedirectionUrl (   $redirection_url = NULL)

Definition at line 3048 of file class.ilObjTest.php.

References $redirection_url.

Referenced by applyDefaults(), fromXML(), and loadFromDb().

3049  {
3050  $this->redirection_url = $redirection_url;
3051  }
+ Here is the caller graph for this function:

◆ setReportingDate()

ilObjTest::setReportingDate (   $reporting_date)

Sets the reporting date of the ilObjTest object.

Parameters
timestamp$reporting_dateThe date and time the score reporting is available public
See also
$reporting_date

Definition at line 2385 of file class.ilObjTest.php.

References $reporting_date.

Referenced by applyDefaults(), fromXML(), and loadFromDb().

2386  {
2387  if (!$reporting_date)
2388  {
2389  $this->reporting_date = "";
2390  $this->ects_output = 0;
2391  }
2392  else
2393  {
2394  $this->reporting_date = $reporting_date;
2395  }
2396  }
+ Here is the caller graph for this function:

◆ setResetProcessingTime()

ilObjTest::setResetProcessingTime (   $reset = 0)

Sets wheather the processing time should be reset or not.

Parameters
integer$reset1 to reset the processing time, 0 otherwise public
See also
$processing_time

Definition at line 3115 of file class.ilObjTest.php.

Referenced by applyDefaults(), fromXML(), and loadFromDb().

3116  {
3117  if ($reset)
3118  {
3119  $this->reset_processing_time = 1;
3120  }
3121  else
3122  {
3123  $this->reset_processing_time = 0;
3124  }
3125  }
+ Here is the caller graph for this function:

◆ setResultsPresentation()

ilObjTest::setResultsPresentation (   $a_results_presentation = 3)

Sets the combined results presentation value.

Parameters
integer$a_results_presentationThe combined results presentation value public

Definition at line 8697 of file class.ilObjTest.php.

Referenced by applyDefaults(), fromXML(), and loadFromDb().

8698  {
8699  $this->results_presentation = $a_results_presentation;
8700  }
+ Here is the caller graph for this function:

◆ setResultsPresentationOptionsByArray()

ilObjTest::setResultsPresentationOptionsByArray (   $options)

Definition at line 10528 of file class.ilObjTest.php.

References $options.

10528  {
10529  $setter = array(
10530  'pass_details' => 'setShowPassDetails',
10531  'solution_details' => 'setShowSolutionDetails',
10532  'solution_printview' => 'setShowSolutionPrintview',
10533  'solution_feedback' => 'setShowSolutionFeedback',
10534  'solution_answers_only' => 'setShowSolutionAnswersOnly',
10535  'solution_signature' => 'setShowSolutionSignature',
10536  'solution_suggested' => 'setShowSolutionSuggested',
10537  );
10538  foreach($setter as $key => $setter) {
10539  if (in_array($key, $options)) {
10540  $this->$setter(1);
10541  }
10542  else {
10543  $this->$setter(0);
10544  }
10545  }
10546  }
if(!is_array($argv)) $options

◆ setScoreCutting()

ilObjTest::setScoreCutting (   $a_score_cutting = SCORE_CUT_QUESTION)

Sets the type of score cutting.

Parameters
integer$a_score_cuttingThe type of score cutting. 0 for cut questions, 1 for cut tests public
See also
$score_cutting

Definition at line 3182 of file class.ilObjTest.php.

Referenced by applyDefaults(), fromXML(), and loadFromDb().

3183  {
3184  $this->score_cutting = $a_score_cutting;
3185  }
+ Here is the caller graph for this function:

◆ setScoreReporting()

ilObjTest::setScoreReporting (   $score_reporting = 0)

Sets the score reporting of the ilObjTest object.

Parameters
integer$score_reportingThe score reporting public
See also
$score_reporting

Definition at line 2294 of file class.ilObjTest.php.

References $score_reporting.

Referenced by applyDefaults(), fromXML(), and loadFromDb().

2295  {
2296  $this->score_reporting = $score_reporting;
2297  }
+ Here is the caller graph for this function:

◆ setScoringFeedbackOptionsByArray()

ilObjTest::setScoringFeedbackOptionsByArray (   $options)

Definition at line 10513 of file class.ilObjTest.php.

References $options, setAnswerFeedbackPoints(), setGenericAnswerFeedback(), setInstantFeedbackSolution(), and setSpecificAnswerFeedback().

10513  {
10514  if (is_array($options))
10515  {
10516  $this->setGenericAnswerFeedback( in_array('instant_feedback_generic', $options) ? 1 : 0);
10517  $this->setSpecificAnswerFeedback( in_array('instant_feedback_specific', $options) ? 1 : 0);
10518  $this->setAnswerFeedbackPoints( in_array('instant_feedback_points', $options) ? 1 : 0);
10519  $this->setInstantFeedbackSolution( in_array('instant_feedback_solution', $options) ? 1 : 0);
10520  } else {
10521  $this->setGenericAnswerFeedback(0);
10522  $this->setSpecificAnswerFeedback(0);
10523  $this->setAnswerFeedbackPoints(0);
10524  $this->setInstantFeedbackSolution(0);
10525  }
10526  }
setSpecificAnswerFeedback($specific_answer_feedback)
setAnswerFeedbackPoints($answer_feedback_points=0)
Sets the answer specific feedback of reached points for the test.
if(!is_array($argv)) $options
setInstantFeedbackSolution($instant_feedback=0)
Sets the instant feedback for the solution.
setGenericAnswerFeedback($generic_answer_feedback=0)
Sets if the generic feedback is to be shown in the test.
+ Here is the call graph for this function:

◆ setSequenceSettings()

ilObjTest::setSequenceSettings (   $sequence_settings = 0)

Sets the sequence settings of the ilObjTest object.

Parameters
integer$sequence_settingsThe sequence settings public
See also
$sequence_settings

Definition at line 2282 of file class.ilObjTest.php.

References $sequence_settings.

Referenced by applyDefaults(), fromXML(), and loadFromDb().

2283  {
2284  $this->sequence_settings = $sequence_settings;
2285  }
+ Here is the caller graph for this function:

◆ setShowCancel()

ilObjTest::setShowCancel (   $a_value = 1)

Sets the cancel test button status.

Parameters
integer$a_valueThe value for the cancel test status (0 = don't show, 1 = show) public

Definition at line 9160 of file class.ilObjTest.php.

Referenced by applyDefaults(), fromXML(), and loadFromDb().

9161  {
9162  switch ($a_value)
9163  {
9164  case 1:
9165  $this->show_cancel = 1;
9166  break;
9167  default:
9168  $this->show_cancel = 0;
9169  break;
9170  }
9171  }
+ Here is the caller graph for this function:

◆ setShowExamIdInTestPassEnabled()

ilObjTest::setShowExamIdInTestPassEnabled (   $show_exam_id_in_test_pass_enabled)

Definition at line 11399 of file class.ilObjTest.php.

References $show_exam_id_in_test_pass_enabled.

Referenced by applyDefaults(), fromXML(), and loadFromDb().

11400  {
11401  $this->show_exam_id_in_test_pass_enabled = $show_exam_id_in_test_pass_enabled;
11402  }
$show_exam_id_in_test_pass_enabled
+ Here is the caller graph for this function:

◆ setShowExamIdInTestResultsEnabled()

ilObjTest::setShowExamIdInTestResultsEnabled (   $show_exam_id_in_test_results_enabled)
Parameters
boolean$show_exam_id

Definition at line 11412 of file class.ilObjTest.php.

References $show_exam_id_in_test_results_enabled.

Referenced by applyDefaults(), fromXML(), and loadFromDb().

11413  {
11414  $this->show_exam_id_in_test_results_enabled = $show_exam_id_in_test_results_enabled;
11415  }
$show_exam_id_in_test_results_enabled
+ Here is the caller graph for this function:

◆ setShowExamviewHtml()

ilObjTest::setShowExamviewHtml (   $show_examview_html)
Parameters
boolean$show_examview_html

Definition at line 11153 of file class.ilObjTest.php.

References $show_examview_html.

Referenced by applyDefaults(), fromXML(), and loadFromDb().

11154  {
11155  $this->show_examview_html = $show_examview_html;
11156  }
+ Here is the caller graph for this function:

◆ setShowExamviewPdf()

ilObjTest::setShowExamviewPdf (   $show_examview_pdf)
Parameters
boolean$show_examview_pdf

Definition at line 11169 of file class.ilObjTest.php.

References $show_examview_pdf.

Referenced by applyDefaults(), fromXML(), and loadFromDb().

11170  {
11171  $this->show_examview_pdf = $show_examview_pdf;
11172  }
+ Here is the caller graph for this function:

◆ setShowFinalStatement()

ilObjTest::setShowFinalStatement (   $show = 0)

Sets whether the final statement should be shown or not.

Parameters
integer$show1 if TRUE or 0 if FALSE public
See also
$_finalstatement

Definition at line 2125 of file class.ilObjTest.php.

Referenced by applyDefaults(), fromXML(), and loadFromDb().

2126  {
2127  $this->_showfinalstatement = ($show) ? 1 : 0;
2128  }
+ Here is the caller graph for this function:

◆ setShowInfo()

ilObjTest::setShowInfo (   $a_info = 1)

Set whether the complete information page is shown or the required data only.

Parameters
integer$a_info1 for the complete information, 0 otherwise public
See also
$_showinfo

Definition at line 2016 of file class.ilObjTest.php.

Referenced by applyDefaults(), fromXML(), and loadFromDb().

2017  {
2018  $this->_showinfo = ($a_info) ? 1 : 0;
2019  }
+ Here is the caller graph for this function:

◆ setShowKioskModeParticipant()

ilObjTest::setShowKioskModeParticipant (   $a_participant = FALSE)

Set to true, if the participant's name should be shown in kiosk mode.

Parameters
boolean$a_titleTRUE if the participant's name should be shown in kiosk mode, FALSE otherwise public

Definition at line 2776 of file class.ilObjTest.php.

References getShowKioskModeParticipant().

2777  {
2778  if ($a_participant)
2779  {
2780  $this->_kiosk = $this->_kiosk | 4;
2781  }
2782  else
2783  {
2784  if ($this->getShowKioskModeParticipant())
2785  {
2786  $this->_kiosk = $this->_kiosk ^ 4;
2787  }
2788  }
2789  }
getShowKioskModeParticipant()
Returns the status of the kiosk mode participant.
+ Here is the call graph for this function:

◆ setShowKioskModeTitle()

ilObjTest::setShowKioskModeTitle (   $a_title = FALSE)

Set to true, if the full test title should be shown in kiosk mode.

Parameters
boolean$a_titleTRUE if the test title should be shown in kiosk mode, FALSE otherwise public

Definition at line 2736 of file class.ilObjTest.php.

References getShowKioskModeTitle().

2737  {
2738  if ($a_title)
2739  {
2740  $this->_kiosk = $this->_kiosk | 2;
2741  }
2742  else
2743  {
2744  if ($this->getShowKioskModeTitle())
2745  {
2746  $this->_kiosk = $this->_kiosk ^ 2;
2747  }
2748  }
2749  }
getShowKioskModeTitle()
Returns the status of the kiosk mode title.
+ Here is the call graph for this function:

◆ setShowMarker()

ilObjTest::setShowMarker (   $a_value = 1)

Sets the marker button status.

Parameters
integer$a_valueThe value for the marker status (0 = don't show, 1 = show) public

Definition at line 9190 of file class.ilObjTest.php.

Referenced by applyDefaults(), fromXML(), and loadFromDb().

9191  {
9192  switch ($a_value)
9193  {
9194  case 1:
9195  $this->show_marker = 1;
9196  break;
9197  default:
9198  $this->show_marker = 0;
9199  break;
9200  }
9201  }
+ Here is the caller graph for this function:

◆ setShowPassDetails()

ilObjTest::setShowPassDetails (   $a_details = 1)

Sets if the pass details should be shown when a test is not finished.

Sets if the pass details should be shown when a test is not finished

Parameters
boolean$a_detailsTRUE if the pass details should be shown, FALSE otherwise public

Definition at line 8710 of file class.ilObjTest.php.

References getShowPassDetails().

Referenced by __construct().

8711  {
8712  if ($a_details)
8713  {
8714  $this->results_presentation = $this->results_presentation | 1;
8715  }
8716  else
8717  {
8718  if ($this->getShowPassDetails())
8719  {
8720  $this->results_presentation = $this->results_presentation ^ 1;
8721  }
8722  }
8723  }
getShowPassDetails()
Returns if the pass details should be shown when a test is not finished.
+ Here is the call graph for this function:
+ Here is the caller graph for this function:

◆ setShowSolutionAnswersOnly()

ilObjTest::setShowSolutionAnswersOnly (   $a_full = TRUE)

Set to true, if the full solution (including the ILIAS content pages) should be shown in the solution output.

Parameters
boolean$a_fullTRUE if the full solution should be shown in the solution output, FALSE otherwise public

Definition at line 8805 of file class.ilObjTest.php.

References getShowSolutionAnswersOnly().

Referenced by __construct().

8806  {
8807  if ($a_full)
8808  {
8809  $this->results_presentation = $this->results_presentation | 16;
8810  }
8811  else
8812  {
8813  if ($this->getShowSolutionAnswersOnly())
8814  {
8815  $this->results_presentation = $this->results_presentation ^ 16;
8816  }
8817  }
8818  }
getShowSolutionAnswersOnly()
Returns if the full solution (including ILIAS content) should be presented to the solution or not...
+ Here is the call graph for this function:
+ Here is the caller graph for this function:

◆ setShowSolutionDetails()

ilObjTest::setShowSolutionDetails (   $a_details = 1)

Sets if the the solution details should be presented to the user or not.

Parameters
integer$a_details1 if the solution details should be presented, 0 otherwise public

Definition at line 8731 of file class.ilObjTest.php.

References getShowSolutionDetails().

Referenced by __construct().

8732  {
8733  if ($a_details)
8734  {
8735  $this->results_presentation = $this->results_presentation | 2;
8736  }
8737  else
8738  {
8739  if ($this->getShowSolutionDetails())
8740  {
8741  $this->results_presentation = $this->results_presentation ^ 2;
8742  }
8743  }
8744  }
getShowSolutionDetails()
Returns if the solution details should be presented to the user or not.
+ Here is the call graph for this function:
+ Here is the caller graph for this function:

◆ setShowSolutionFeedback()

ilObjTest::setShowSolutionFeedback (   $a_feedback = TRUE)

Sets if the the feedback should be presented to the user in the solution or not.

Parameters
boolean$a_feedbackTRUE if the feedback should be presented in the solution, FALSE otherwise public

Definition at line 8784 of file class.ilObjTest.php.

References getShowSolutionFeedback().

8785  {
8786  if ($a_feedback)
8787  {
8788  $this->results_presentation = $this->results_presentation | 8;
8789  }
8790  else
8791  {
8792  if ($this->getShowSolutionFeedback())
8793  {
8794  $this->results_presentation = $this->results_presentation ^ 8;
8795  }
8796  }
8797  }
getShowSolutionFeedback()
Returns if the feedback should be presented to the solution or not.
+ Here is the call graph for this function:

◆ setShowSolutionListComparison()

ilObjTest::setShowSolutionListComparison (   $a_comparison = FALSE)

Set to TRUE, if the list of answers should be shown prior to finish the test.

Parameters
boolean$a_comparisonTRUE if the list of answers should be shown prior to finish the test, FALSE otherwise

Definition at line 8867 of file class.ilObjTest.php.

References getShowSolutionListComparison().

8868  {
8869  if($a_comparison)
8870  {
8871  $this->results_presentation = $this->results_presentation | 128;
8872  }
8873  else
8874  {
8875  if($this->getShowSolutionListComparison())
8876  {
8877  $this->results_presentation = $this->results_presentation ^ 128;
8878  }
8879  }
8880  }
getShowSolutionListComparison()
+ Here is the call graph for this function:

◆ setShowSolutionPrintview()

ilObjTest::setShowSolutionPrintview (   $a_printview = 1)

Sets if the the solution printview should be presented to the user or not.

Parameters
boolean$a_detailsTRUE if the solution printview should be presented, FALSE otherwise public

Definition at line 8763 of file class.ilObjTest.php.

References getShowSolutionPrintview().

Referenced by fromXML().

8764  {
8765  if ($a_printview)
8766  {
8767  $this->results_presentation = $this->results_presentation | 4;
8768  }
8769  else
8770  {
8771  if ($this->getShowSolutionPrintview())
8772  {
8773  $this->results_presentation = $this->results_presentation ^ 4;
8774  }
8775  }
8776  }
getShowSolutionPrintview()
Returns if the solution printview should be presented to the user or not.
+ Here is the call graph for this function:
+ Here is the caller graph for this function:

◆ setShowSolutionSignature()

ilObjTest::setShowSolutionSignature (   $a_signature = FALSE)

Set to TRUE, if the signature field should be shown in the solution.

Parameters
boolean$a_signatureTRUE if the signature field should be shown, FALSE otherwise public

Definition at line 8826 of file class.ilObjTest.php.

References getShowSolutionSignature().

Referenced by __construct().

8827  {
8828  if ($a_signature)
8829  {
8830  $this->results_presentation = $this->results_presentation | 32;
8831  }
8832  else
8833  {
8834  if ($this->getShowSolutionSignature())
8835  {
8836  $this->results_presentation = $this->results_presentation ^ 32;
8837  }
8838  }
8839  }
getShowSolutionSignature()
Returns if the signature field should be shown in the test results.
+ Here is the call graph for this function:
+ Here is the caller graph for this function:

◆ setShowSolutionSuggested()

ilObjTest::setShowSolutionSuggested (   $a_solution = FALSE)

Set to TRUE, if the suggested solution should be shown in the solution.

Parameters
boolean$a_solutionTRUE if the suggested solution should be shown, FALSE otherwise public

Definition at line 8847 of file class.ilObjTest.php.

References getShowSolutionSuggested().

8848  {
8849  if ($a_solution)
8850  {
8851  $this->results_presentation = $this->results_presentation | 64;
8852  }
8853  else
8854  {
8855  if ($this->getShowSolutionSuggested())
8856  {
8857  $this->results_presentation = $this->results_presentation ^ 64;
8858  }
8859  }
8860  }
+ Here is the call graph for this function:

◆ setShuffleQuestions()

ilObjTest::setShuffleQuestions (   $a_shuffle)

Sets the status of the shuffle_questions variable.

Parameters
boolean$a_shuffle0 if the test questions are not shuffled, 1 if the test questions are shuffled public

Definition at line 8348 of file class.ilObjTest.php.

Referenced by applyDefaults(), fromXML(), and loadFromDb().

8349  {
8350  $this->shuffle_questions = ($a_shuffle) ? 1 : 0;
8351  }
+ Here is the caller graph for this function:

◆ setSignSubmission()

ilObjTest::setSignSubmission (   $sign_submission)
Parameters
boolean$sign_submission

Definition at line 11428 of file class.ilObjTest.php.

References $sign_submission.

Referenced by applyDefaults(), fromXML(), and loadFromDb().

11429  {
11430  $this->sign_submission = $sign_submission;
11431  }
+ Here is the caller graph for this function:

◆ setSpecificAnswerFeedback()

ilObjTest::setSpecificAnswerFeedback (   $specific_answer_feedback)

Definition at line 10972 of file class.ilObjTest.php.

Referenced by applyDefaults(), fromXML(), loadFromDb(), and setScoringFeedbackOptionsByArray().

10973  {
10974  switch ($specific_answer_feedback)
10975  {
10976  case 1:
10977  $this->specific_answer_feedback = 1;
10978  break;
10979  default:
10980  $this->specific_answer_feedback = 0;
10981  break;
10982  }
10983  }
+ Here is the caller graph for this function:

◆ setStartingTime()

ilObjTest::setStartingTime (   $starting_time = NULL)

Sets the starting time in database timestamp format for the test.

Parameters
string$starting_timeThe starting time for the test. Empty string for no starting time. public
See also
$starting_time

Definition at line 3134 of file class.ilObjTest.php.

References $starting_time.

Referenced by applyDefaults(), fromXML(), and loadFromDb().

3135  {
3136  $this->starting_time = $starting_time;
3137  }
+ Here is the caller graph for this function:

◆ setTemplate()

ilObjTest::setTemplate (   $template_id)

Definition at line 10459 of file class.ilObjTest.php.

References $template_id.

Referenced by loadFromDb().

10459  {
10460  $this->template_id = (int)$template_id;
10461  }
+ Here is the caller graph for this function:

◆ setTestFinalBroken()

ilObjTest::setTestFinalBroken (   $testFinalBroken)
Parameters
boolean$testFinalBroken

Definition at line 11632 of file class.ilObjTest.php.

References $testFinalBroken.

Referenced by loadFromDb().

11633  {
11634  $this->testFinalBroken = $testFinalBroken;
11635  }
+ Here is the caller graph for this function:

◆ setTestId()

ilObjTest::setTestId (   $a_id)

Sets the test ID.

Parameters
integer$a_idTest ID

Definition at line 9910 of file class.ilObjTest.php.

Referenced by loadFromDb().

9911  {
9912  $this->test_id = $a_id;
9913  }
+ Here is the caller graph for this function:

◆ setTitleOutput()

ilObjTest::setTitleOutput (   $title_output = 0)

Sets the status of the title output.

Parameters
integer$title_output0 for full title, 1 for title without points, 2 for no title public
See also
$title_output

Definition at line 3064 of file class.ilObjTest.php.

Referenced by applyDefaults(), fromXML(), and loadFromDb().

3065  {
3066  switch ($title_output)
3067  {
3068  case 1:
3069  $this->title_output = 1;
3070  break;
3071  case 2:
3072  $this->title_output = 2;
3073  break;
3074  default:
3075  $this->title_output = 0;
3076  break;
3077  }
3078  }
+ Here is the caller graph for this function:

◆ setUsePreviousAnswers()

ilObjTest::setUsePreviousAnswers (   $use_previous_answers = 1)

Sets the status of the visibility of previous learner answers.

Parameters
integer$use_previous_answers1 if the previous answers should be shown public
See also
$use_previous_answers

Definition at line 3028 of file class.ilObjTest.php.

Referenced by applyDefaults(), fromXML(), and loadFromDb().

3029  {
3031  {
3032  $this->use_previous_answers = 1;
3033  }
3034  else
3035  {
3036  $this->use_previous_answers = 0;
3037  }
3038  }
+ Here is the caller graph for this function:

◆ startingTimeReached()

ilObjTest::startingTimeReached ( )

Returns true if the starting time of a test is reached A starting time is not available for self assessment tests.

Returns
boolean true if the starting time is reached, otherwise false public

Definition at line 5497 of file class.ilObjTest.php.

References getStartingTime().

Referenced by isExecutable().

5498  {
5499  if ($this->getStartingTime())
5500  {
5501  if (preg_match("/(\d{4})(\d{2})(\d{2})(\d{2})(\d{2})(\d{2})/", $this->getStartingTime(), $matches))
5502  {
5503  $epoch_time = mktime($matches[4], $matches[5], $matches[6], $matches[2], $matches[3], $matches[1]);
5504  $now = mktime();
5505  if ($now < $epoch_time)
5506  {
5507  // starting time not reached
5508  return false;
5509  }
5510  }
5511  }
5512  return true;
5513  }
getStartingTime()
Returns the starting time of the test.
+ Here is the call graph for this function:
+ Here is the caller graph for this function:

◆ startWorkingTime()

ilObjTest::startWorkingTime (   $active_id,
  $pass 
)

Write the initial entry for the tests working time to the database.

Parameters
integer$user_idThe database id of the user working with the test public

Definition at line 3832 of file class.ilObjTest.php.

References $pass.

3833  {
3834  global $ilDB;
3835 
3836  $next_id = $ilDB->nextId('tst_times');
3837  $affectedRows = $ilDB->manipulateF("INSERT INTO tst_times (times_id, active_fi, started, finished, pass, tstamp) VALUES (%s, %s, %s, %s, %s, %s)",
3838  array('integer', 'integer', 'timestamp', 'timestamp', 'integer', 'integer'),
3839  array($next_id, $active_id, strftime("%Y-%m-%d %H:%M:%S"), strftime("%Y-%m-%d %H:%M:%S"), $pass, time())
3840  );
3841  return $next_id;
3842  }

◆ toXML()

ilObjTest::toXML ( )

Returns a QTI xml representation of the test.

Returns
string The QTI xml representation of the test

Definition at line 6025 of file class.ilObjTest.php.

References $data, _instanciateQuestion(), addQTIMaterial(), areObligationsEnabled(), getActivationEndingTime(), getActivationStartingTime(), getActivationVisibility(), getAllowedUsers(), getAllowedUsersTimeGap(), getAnonymity(), getAnswerFeedback(), getAnswerFeedbackPoints(), getAuthor(), getAutosave(), getAutosaveIval(), getCharSelectorAvailability(), getCharSelectorDefinition(), getCountSystem(), getCustomStyle(), ilObject\getDescription(), getEnableArchiving(), getEnableExamview(), getEnableProcessingTime(), getEndingTime(), getExportSettings(), getFinalStatement(), getFixedParticipants(), getForceJS(), getHighscoreAchievedTS(), getHighscoreAnon(), getHighscoreEnabled(), getHighscoreHints(), getHighscoreOwnTable(), getHighscorePercentage(), getHighscoreScore(), getHighscoreTopNum(), getHighscoreTopTable(), getHighscoreWTime(), getInstantFeedbackSolution(), getIntroduction(), getKiosk(), getListOfQuestionsSettings(), getMailNotification(), getMailNotificationType(), getMCScoring(), getNrOfTries(), getPassScoring(), getPassword(), getProcessingTime(), getQuestionSetType(), getRedirectionMode(), getRedirectionUrl(), getReportingDate(), getResetProcessingTime(), getResultsPresentation(), getScoreCutting(), getScoreReporting(), getSequenceSettings(), getShowCancel(), getShowExamviewHtml(), getShowExamviewPdf(), getShowFinalStatement(), getShowInfo(), getShowMarker(), getShuffleQuestions(), getSignSubmission(), getSpecificAnswerFeedback(), getStartingTime(), ilObject\getTitle(), getTitleOutput(), getUsePreviousAnswers(), isActivationLimited(), isOfferingQuestionHintsEnabled(), isShowExamIdInTestPassEnabled(), isShowExamIdInTestResultsEnabled(), and ilXmlWriter\xmlHeader().

6026  {
6027  include_once("./Services/Xml/classes/class.ilXmlWriter.php");
6028  $a_xml_writer = new ilXmlWriter;
6029  // set xml header
6030  $a_xml_writer->xmlHeader();
6031  $a_xml_writer->xmlSetDtdDef("<!DOCTYPE questestinterop SYSTEM \"ims_qtiasiv1p2p1.dtd\">");
6032  $a_xml_writer->xmlStartTag("questestinterop");
6033 
6034  $attrs = array(
6035  "ident" => "il_".IL_INST_ID."_tst_".$this->getTestId(),
6036  "title" => $this->getTitle()
6037  );
6038  $a_xml_writer->xmlStartTag("assessment", $attrs);
6039  // add qti comment
6040  $a_xml_writer->xmlElement("qticomment", NULL, $this->getDescription());
6041 
6042  // add qti duration
6043  if ($this->enable_processing_time)
6044  {
6045  preg_match("/(\d+):(\d+):(\d+)/", $this->processing_time, $matches);
6046  $a_xml_writer->xmlElement("duration", NULL, sprintf("P0Y0M0DT%dH%dM%dS", $matches[1], $matches[2], $matches[3]));
6047  }
6048 
6049  // add the rest of the preferences in qtimetadata tags, because there is no correspondent definition in QTI
6050  $a_xml_writer->xmlStartTag("qtimetadata");
6051  $a_xml_writer->xmlStartTag("qtimetadatafield");
6052  $a_xml_writer->xmlElement("fieldlabel", NULL, "ILIAS_VERSION");
6053  $a_xml_writer->xmlElement("fieldentry", NULL, $this->ilias->getSetting("ilias_version"));
6054  $a_xml_writer->xmlEndTag("qtimetadatafield");
6055 
6056  // anonymity
6057  $a_xml_writer->xmlStartTag("qtimetadatafield");
6058  $a_xml_writer->xmlElement("fieldlabel", NULL, "anonymity");
6059  $a_xml_writer->xmlElement("fieldentry", NULL, sprintf("%d", $this->getAnonymity()));
6060  $a_xml_writer->xmlEndTag("qtimetadatafield");
6061 
6062  // question set type (fixed, random, dynamic, ...)
6063  $a_xml_writer->xmlStartTag("qtimetadatafield");
6064  $a_xml_writer->xmlElement("fieldlabel", NULL, "question_set_type");
6065  $a_xml_writer->xmlElement("fieldentry", NULL, $this->getQuestionSetType());
6066  $a_xml_writer->xmlEndTag("qtimetadatafield");
6067 
6068  // sequence settings
6069  $a_xml_writer->xmlStartTag("qtimetadatafield");
6070  $a_xml_writer->xmlElement("fieldlabel", NULL, "sequence_settings");
6071  $a_xml_writer->xmlElement("fieldentry", NULL, $this->getSequenceSettings());
6072  $a_xml_writer->xmlEndTag("qtimetadatafield");
6073 
6074  // author
6075  $a_xml_writer->xmlStartTag("qtimetadatafield");
6076  $a_xml_writer->xmlElement("fieldlabel", NULL, "author");
6077  $a_xml_writer->xmlElement("fieldentry", NULL, $this->getAuthor());
6078  $a_xml_writer->xmlEndTag("qtimetadatafield");
6079 
6080  // reset processing time
6081  $a_xml_writer->xmlStartTag("qtimetadatafield");
6082  $a_xml_writer->xmlElement("fieldlabel", NULL, "reset_processing_time");
6083  $a_xml_writer->xmlElement("fieldentry", NULL, $this->getResetProcessingTime());
6084  $a_xml_writer->xmlEndTag("qtimetadatafield");
6085 
6086  // count system
6087  $a_xml_writer->xmlStartTag("qtimetadatafield");
6088  $a_xml_writer->xmlElement("fieldlabel", NULL, "count_system");
6089  $a_xml_writer->xmlElement("fieldentry", NULL, $this->getCountSystem());
6090  $a_xml_writer->xmlEndTag("qtimetadatafield");
6091 
6092  // multiple choice scoring
6093  $a_xml_writer->xmlStartTag("qtimetadatafield");
6094  $a_xml_writer->xmlElement("fieldlabel", NULL, "mc_scoring");
6095  $a_xml_writer->xmlElement("fieldentry", NULL, $this->getMCScoring());
6096  $a_xml_writer->xmlEndTag("qtimetadatafield");
6097 
6098  // multiple choice scoring
6099  $a_xml_writer->xmlStartTag("qtimetadatafield");
6100  $a_xml_writer->xmlElement("fieldlabel", NULL, "score_cutting");
6101  $a_xml_writer->xmlElement("fieldentry", NULL, $this->getScoreCutting());
6102  $a_xml_writer->xmlEndTag("qtimetadatafield");
6103 
6104  // multiple choice scoring
6105  $a_xml_writer->xmlStartTag("qtimetadatafield");
6106  $a_xml_writer->xmlElement("fieldlabel", NULL, "password");
6107  $a_xml_writer->xmlElement("fieldentry", NULL, $this->getPassword());
6108  $a_xml_writer->xmlEndTag("qtimetadatafield");
6109 
6110  // allowed users
6111  $a_xml_writer->xmlStartTag("qtimetadatafield");
6112  $a_xml_writer->xmlElement("fieldlabel", NULL, "allowedUsers");
6113  $a_xml_writer->xmlElement("fieldentry", NULL, $this->getAllowedUsers());
6114  $a_xml_writer->xmlEndTag("qtimetadatafield");
6115 
6116  // allowed users time gap
6117  $a_xml_writer->xmlStartTag("qtimetadatafield");
6118  $a_xml_writer->xmlElement("fieldlabel", NULL, "allowedUsersTimeGap");
6119  $a_xml_writer->xmlElement("fieldentry", NULL, $this->getAllowedUsersTimeGap());
6120  $a_xml_writer->xmlEndTag("qtimetadatafield");
6121 
6122  // pass scoring
6123  $a_xml_writer->xmlStartTag("qtimetadatafield");
6124  $a_xml_writer->xmlElement("fieldlabel", NULL, "pass_scoring");
6125  $a_xml_writer->xmlElement("fieldentry", NULL, $this->getPassScoring());
6126  $a_xml_writer->xmlEndTag("qtimetadatafield");
6127 
6128  // score reporting date
6129  if ($this->getReportingDate())
6130  {
6131  $a_xml_writer->xmlStartTag("qtimetadatafield");
6132  $a_xml_writer->xmlElement("fieldlabel", NULL, "reporting_date");
6133  preg_match("/(\d{4})(\d{2})(\d{2})(\d{2})(\d{2})(\d{2})/", $this->reporting_date, $matches);
6134  $a_xml_writer->xmlElement("fieldentry", NULL, sprintf("P%dY%dM%dDT%dH%dM%dS", $matches[1], $matches[2], $matches[3], $matches[4], $matches[5], $matches[6]));
6135  $a_xml_writer->xmlEndTag("qtimetadatafield");
6136  }
6137  // number of tries
6138  $a_xml_writer->xmlStartTag("qtimetadatafield");
6139  $a_xml_writer->xmlElement("fieldlabel", NULL, "nr_of_tries");
6140  $a_xml_writer->xmlElement("fieldentry", NULL, sprintf("%d", $this->getNrOfTries()));
6141  $a_xml_writer->xmlEndTag("qtimetadatafield");
6142 
6143  // kiosk
6144  $a_xml_writer->xmlStartTag("qtimetadatafield");
6145  $a_xml_writer->xmlElement("fieldlabel", NULL, "kiosk");
6146  $a_xml_writer->xmlElement("fieldentry", NULL, sprintf("%d", $this->getKiosk()));
6147  $a_xml_writer->xmlEndTag("qtimetadatafield");
6148 
6149 
6150  //redirection_mode
6151  $a_xml_writer->xmlStartTag('qtimetadatafield');
6152  $a_xml_writer->xmlElement("fieldlabel", NULL, "redirection_mode");
6153  $a_xml_writer->xmlElement("fieldentry", NULL, $this->getRedirectionMode());
6154  $a_xml_writer->xmlEndTag("qtimetadatafield");
6155 
6156  //redirection_url
6157  $a_xml_writer->xmlStartTag('qtimetadatafield');
6158  $a_xml_writer->xmlElement("fieldlabel", NULL, "redirection_url");
6159  $a_xml_writer->xmlElement("fieldentry", NULL, $this->getRedirectionUrl());
6160  $a_xml_writer->xmlEndTag("qtimetadatafield");
6161 
6162  // use previous answers
6163  $a_xml_writer->xmlStartTag("qtimetadatafield");
6164  $a_xml_writer->xmlElement("fieldlabel", NULL, "use_previous_answers");
6165  $a_xml_writer->xmlElement("fieldentry", NULL, $this->getUsePreviousAnswers());
6166  $a_xml_writer->xmlEndTag("qtimetadatafield");
6167 
6168  // hide title points
6169  $a_xml_writer->xmlStartTag("qtimetadatafield");
6170  $a_xml_writer->xmlElement("fieldlabel", NULL, "title_output");
6171  $a_xml_writer->xmlElement("fieldentry", NULL, sprintf("%d", $this->getTitleOutput()));
6172  $a_xml_writer->xmlEndTag("qtimetadatafield");
6173 
6174  // results presentation
6175  $a_xml_writer->xmlStartTag("qtimetadatafield");
6176  $a_xml_writer->xmlElement("fieldlabel", NULL, "results_presentation");
6177  $a_xml_writer->xmlElement("fieldentry", NULL, sprintf("%d", $this->getResultsPresentation()));
6178  $a_xml_writer->xmlEndTag("qtimetadatafield");
6179 
6180  // examid in test pass
6181  $a_xml_writer->xmlStartTag("qtimetadatafield");
6182  $a_xml_writer->xmlElement("fieldlabel", NULL, "examid_in_test_pass");
6183  $a_xml_writer->xmlElement("fieldentry", NULL, sprintf("%d", $this->isShowExamIdInTestPassEnabled()));
6184  $a_xml_writer->xmlEndTag("qtimetadatafield");
6185 
6186  // examid in kiosk
6187  $a_xml_writer->xmlStartTag("qtimetadatafield");
6188  $a_xml_writer->xmlElement("fieldlabel", NULL, "examid_in_test_res");
6189  $a_xml_writer->xmlElement("fieldentry", NULL, sprintf("%d", $this->isShowExamIdInTestResultsEnabled()));
6190  $a_xml_writer->xmlEndTag("qtimetadatafield");
6191 
6192  // solution details
6193  $a_xml_writer->xmlStartTag("qtimetadatafield");
6194  $a_xml_writer->xmlElement("fieldlabel", NULL, "show_summary");
6195  $a_xml_writer->xmlElement("fieldentry", NULL, sprintf("%d", $this->getListOfQuestionsSettings()));
6196  $a_xml_writer->xmlEndTag("qtimetadatafield");
6197 
6198  // solution details
6199  $a_xml_writer->xmlStartTag("qtimetadatafield");
6200  $a_xml_writer->xmlElement("fieldlabel", NULL, "score_reporting");
6201  $a_xml_writer->xmlElement("fieldentry", NULL, sprintf("%d", $this->getScoreReporting()));
6202  $a_xml_writer->xmlEndTag("qtimetadatafield");
6203 
6204  // solution details
6205  $a_xml_writer->xmlStartTag("qtimetadatafield");
6206  $a_xml_writer->xmlElement("fieldlabel", NULL, "instant_verification");
6207  $a_xml_writer->xmlElement("fieldentry", NULL, sprintf("%d", $this->getInstantFeedbackSolution()));
6208  $a_xml_writer->xmlEndTag("qtimetadatafield");
6209 
6210  // answer specific feedback
6211  $a_xml_writer->xmlStartTag("qtimetadatafield");
6212  $a_xml_writer->xmlElement("fieldlabel", NULL, "answer_feedback");
6213  $a_xml_writer->xmlElement("fieldentry", NULL, sprintf("%d", $this->getAnswerFeedback()));
6214  $a_xml_writer->xmlEndTag("qtimetadatafield");
6215 
6216  // answer specific feedback of reached points
6217  $a_xml_writer->xmlStartTag("qtimetadatafield");
6218  $a_xml_writer->xmlElement("fieldlabel", NULL, "answer_feedback_points");
6219  $a_xml_writer->xmlElement("fieldentry", NULL, sprintf("%d", $this->getAnswerFeedbackPoints()));
6220  $a_xml_writer->xmlEndTag("qtimetadatafield");
6221 
6222  // highscore
6223  $highscore_metadata = array(
6224  'highscore_enabled' => array('value' => $this->getHighscoreEnabled()),
6225  'highscore_anon' => array('value' => $this->getHighscoreAnon()),
6226  'highscore_achieved_ts' => array('value' => $this->getHighscoreAchievedTS()),
6227  'highscore_score' => array('value' => $this->getHighscoreScore()),
6228  'highscore_percentage' => array('value' => $this->getHighscorePercentage()),
6229  'highscore_hints' => array('value' => $this->getHighscoreHints()),
6230  'highscore_wtime' => array('value' => $this->getHighscoreWTime()),
6231  'highscore_own_table' => array('value' => $this->getHighscoreOwnTable()),
6232  'highscore_top_table' => array('value' => $this->getHighscoreTopTable()),
6233  'highscore_top_num' => array('value' => $this->getHighscoreTopNum()),
6234  );
6235  foreach($highscore_metadata as $label => $data)
6236  {
6237  $a_xml_writer->xmlStartTag("qtimetadatafield");
6238  $a_xml_writer->xmlElement("fieldlabel", NULL, $label);
6239  $a_xml_writer->xmlElement("fieldentry", NULL, sprintf("%d", $data['value']));
6240  $a_xml_writer->xmlEndTag("qtimetadatafield");
6241  }
6242 
6243  // show cancel
6244  $a_xml_writer->xmlStartTag("qtimetadatafield");
6245  $a_xml_writer->xmlElement("fieldlabel", NULL, "show_cancel");
6246  $a_xml_writer->xmlElement("fieldentry", NULL, sprintf("%d", $this->getShowCancel()));
6247  $a_xml_writer->xmlEndTag("qtimetadatafield");
6248 
6249  // show marker
6250  $a_xml_writer->xmlStartTag("qtimetadatafield");
6251  $a_xml_writer->xmlElement("fieldlabel", NULL, "show_marker");
6252  $a_xml_writer->xmlElement("fieldentry", NULL, sprintf("%d", $this->getShowMarker()));
6253  $a_xml_writer->xmlEndTag("qtimetadatafield");
6254 
6255  // fixed participants
6256  $a_xml_writer->xmlStartTag("qtimetadatafield");
6257  $a_xml_writer->xmlElement("fieldlabel", NULL, "fixed_participants");
6258  $a_xml_writer->xmlElement("fieldentry", NULL, sprintf("%d", $this->getFixedParticipants()));
6259  $a_xml_writer->xmlEndTag("qtimetadatafield");
6260 
6261  // show final statement
6262  $a_xml_writer->xmlStartTag("qtimetadatafield");
6263  $a_xml_writer->xmlElement("fieldlabel", NULL, "showfinalstatement");
6264  $a_xml_writer->xmlElement("fieldentry", NULL, sprintf("%d", (($this->getShowFinalStatement()) ? "1" : "0")));
6265  $a_xml_writer->xmlEndTag("qtimetadatafield");
6266 
6267  // show introduction only
6268  $a_xml_writer->xmlStartTag("qtimetadatafield");
6269  $a_xml_writer->xmlElement("fieldlabel", NULL, "showinfo");
6270  $a_xml_writer->xmlElement("fieldentry", NULL, sprintf("%d", (($this->getShowInfo()) ? "1" : "0")));
6271  $a_xml_writer->xmlEndTag("qtimetadatafield");
6272 
6273  // mail notification
6274  $a_xml_writer->xmlStartTag("qtimetadatafield");
6275  $a_xml_writer->xmlElement("fieldlabel", NULL, "mailnotification");
6276  $a_xml_writer->xmlElement("fieldentry", NULL, $this->getMailNotification());
6277  $a_xml_writer->xmlEndTag("qtimetadatafield");
6278 
6279  // mail notification type
6280  $a_xml_writer->xmlStartTag("qtimetadatafield");
6281  $a_xml_writer->xmlElement("fieldlabel", NULL, "mailnottype");
6282  $a_xml_writer->xmlElement("fieldentry", NULL, $this->getMailNotificationType());
6283  $a_xml_writer->xmlEndTag("qtimetadatafield");
6284 
6285  // export settings
6286  $a_xml_writer->xmlStartTag("qtimetadatafield");
6287  $a_xml_writer->xmlElement("fieldlabel", NULL, "exportsettings");
6288  $a_xml_writer->xmlElement("fieldentry", NULL, (int)$this->getExportSettings());
6289  $a_xml_writer->xmlEndTag("qtimetadatafield");
6290 
6291  // force JavaScript
6292  $a_xml_writer->xmlStartTag("qtimetadatafield");
6293  $a_xml_writer->xmlElement("fieldlabel", NULL, "forcejs");
6294  $a_xml_writer->xmlElement("fieldentry", NULL, sprintf("%d", (($this->getForceJS()) ? "1" : "0")));
6295  $a_xml_writer->xmlEndTag("qtimetadatafield");
6296 
6297  // custom style
6298  $a_xml_writer->xmlStartTag("qtimetadatafield");
6299  $a_xml_writer->xmlElement("fieldlabel", NULL, "customstyle");
6300  $a_xml_writer->xmlElement("fieldentry", NULL, $this->getCustomStyle());
6301  $a_xml_writer->xmlEndTag("qtimetadatafield");
6302 
6303  // shuffle questions
6304  $a_xml_writer->xmlStartTag("qtimetadatafield");
6305  $a_xml_writer->xmlElement("fieldlabel", NULL, "shuffle_questions");
6306  $a_xml_writer->xmlElement("fieldentry", NULL, sprintf("%d", $this->getShuffleQuestions()));
6307  $a_xml_writer->xmlEndTag("qtimetadatafield");
6308 
6309  // processing time
6310  $a_xml_writer->xmlStartTag("qtimetadatafield");
6311  $a_xml_writer->xmlElement("fieldlabel", NULL, "processing_time");
6312  $a_xml_writer->xmlElement("fieldentry", NULL, (int)$this->getProcessingTime());
6313  $a_xml_writer->xmlEndTag("qtimetadatafield");
6314 
6315  // enable_examview
6316  $a_xml_writer->xmlStartTag("qtimetadatafield");
6317  $a_xml_writer->xmlElement("fieldlabel", NULL, "enable_examview");
6318  $a_xml_writer->xmlElement("fieldentry", NULL, (int)$this->getEnableExamview());
6319  $a_xml_writer->xmlEndTag("qtimetadatafield");
6320 
6321  // show_examview_html
6322  $a_xml_writer->xmlStartTag("qtimetadatafield");
6323  $a_xml_writer->xmlElement("fieldlabel", NULL, "show_examview_html");
6324  $a_xml_writer->xmlElement("fieldentry", NULL, (int)$this->getShowExamviewHtml());
6325  $a_xml_writer->xmlEndTag("qtimetadatafield");
6326 
6327  // show_examview_pdf
6328  $a_xml_writer->xmlStartTag("qtimetadatafield");
6329  $a_xml_writer->xmlElement("fieldlabel", NULL, "show_examview_pdf");
6330  $a_xml_writer->xmlElement("fieldentry", NULL, (int)$this->getShowExamviewPdf());
6331  $a_xml_writer->xmlEndTag("qtimetadatafield");
6332 
6333  // enable_archiving
6334  $a_xml_writer->xmlStartTag("qtimetadatafield");
6335  $a_xml_writer->xmlElement("fieldlabel", NULL, "enable_archiving");
6336  $a_xml_writer->xmlElement("fieldentry", NULL, (int)$this->getEnableArchiving());
6337  $a_xml_writer->xmlEndTag("qtimetadatafield");
6338 
6339  // sign_submission
6340  $a_xml_writer->xmlStartTag("qtimetadatafield");
6341  $a_xml_writer->xmlElement("fieldlabel", NULL, "sign_submission");
6342  $a_xml_writer->xmlElement("fieldentry", NULL, (int)$this->getSignSubmission());
6343  $a_xml_writer->xmlEndTag("qtimetadatafield");
6344 
6345  // char_selector_availability
6346  $a_xml_writer->xmlStartTag("qtimetadatafield");
6347  $a_xml_writer->xmlElement("fieldlabel", NULL, "char_selector_availability");
6348  $a_xml_writer->xmlElement("fieldentry", NULL, sprintf("%d", $this->getCharSelectorAvailability()));
6349  $a_xml_writer->xmlEndTag("qtimetadatafield");
6350 
6351  // char_selector_definition
6352  $a_xml_writer->xmlStartTag("qtimetadatafield");
6353  $a_xml_writer->xmlElement("fieldlabel", NULL, "char_selector_definition");
6354  $a_xml_writer->xmlElement("fieldentry", NULL, $this->getCharSelectorDefinition());
6355  $a_xml_writer->xmlEndTag("qtimetadatafield");
6356 
6357 
6358  // starting time
6359  if ($this->getStartingTime())
6360  {
6361  $a_xml_writer->xmlStartTag("qtimetadatafield");
6362  $a_xml_writer->xmlElement("fieldlabel", NULL, "starting_time");
6363  preg_match("/(\d{4})(\d{2})(\d{2})(\d{2})(\d{2})(\d{2})/", $this->starting_time, $matches);
6364  $a_xml_writer->xmlElement("fieldentry", NULL, sprintf("P%dY%dM%dDT%dH%dM%dS", $matches[1], $matches[2], $matches[3], $matches[4], $matches[5], $matches[6]));
6365  $a_xml_writer->xmlEndTag("qtimetadatafield");
6366  }
6367  // ending time
6368  if ($this->getEndingTime())
6369  {
6370  $a_xml_writer->xmlStartTag("qtimetadatafield");
6371  $a_xml_writer->xmlElement("fieldlabel", NULL, "ending_time");
6372  preg_match("/(\d{4})(\d{2})(\d{2})(\d{2})(\d{2})(\d{2})/", $this->ending_time, $matches);
6373  $a_xml_writer->xmlElement("fieldentry", NULL, sprintf("P%dY%dM%dDT%dH%dM%dS", $matches[1], $matches[2], $matches[3], $matches[4], $matches[5], $matches[6]));
6374  $a_xml_writer->xmlEndTag("qtimetadatafield");
6375  }
6376 
6377 
6378  //activation_limited
6379  $a_xml_writer->xmlStartTag("qtimetadatafield");
6380  $a_xml_writer->xmlElement("fieldlabel", NULL, "activation_limited");
6381  $a_xml_writer->xmlElement("fieldentry", NULL,(int)$this->isActivationLimited());
6382  $a_xml_writer->xmlEndTag("qtimetadatafield");
6383 
6384  //activation_start_time
6385  $a_xml_writer->xmlStartTag("qtimetadatafield");
6386  $a_xml_writer->xmlElement("fieldlabel", NULL, "activation_start_time");
6387  $a_xml_writer->xmlElement("fieldentry", NULL, (int)$this->getActivationStartingTime());
6388  $a_xml_writer->xmlEndTag("qtimetadatafield");
6389 
6390  //activation_end_time
6391  $a_xml_writer->xmlStartTag("qtimetadatafield");
6392  $a_xml_writer->xmlElement("fieldlabel", NULL, "activation_end_time");
6393  $a_xml_writer->xmlElement("fieldentry", NULL, (int)$this->getActivationEndingTime());
6394  $a_xml_writer->xmlEndTag("qtimetadatafield");
6395 
6396  //activation_visibility
6397  $a_xml_writer->xmlStartTag("qtimetadatafield");
6398  $a_xml_writer->xmlElement("fieldlabel", NULL, "activation_visibility");
6399  $a_xml_writer->xmlElement("fieldentry", NULL, (int)$this->getActivationVisibility());
6400  $a_xml_writer->xmlEndTag("qtimetadatafield");
6401 
6402  // autosave
6403  $a_xml_writer->xmlStartTag("qtimetadatafield");
6404  $a_xml_writer->xmlElement("fieldlabel", NULL, "autosave");
6405  $a_xml_writer->xmlElement("fieldentry", NULL, (int)$this->getAutosave());
6406  $a_xml_writer->xmlEndTag("qtimetadatafield");
6407 
6408  // autosave_ival
6409  $a_xml_writer->xmlStartTag("qtimetadatafield");
6410  $a_xml_writer->xmlElement("fieldlabel", NULL, "autosave_ival");
6411  $a_xml_writer->xmlElement("fieldentry", NULL, (int)$this->getAutosaveIval());
6412  $a_xml_writer->xmlEndTag("qtimetadatafield");
6413 
6414  //offer_question_hints
6415  $a_xml_writer->xmlStartTag("qtimetadatafield");
6416  $a_xml_writer->xmlElement("fieldlabel", NULL, "offer_question_hints");
6417  $a_xml_writer->xmlElement("fieldentry", NULL, (int)$this->isOfferingQuestionHintsEnabled());
6418  $a_xml_writer->xmlEndTag("qtimetadatafield");
6419 
6420  //instant_feedback_specific
6421  $a_xml_writer->xmlStartTag("qtimetadatafield");
6422  $a_xml_writer->xmlElement("fieldlabel", NULL, "instant_feedback_specific");
6423  $a_xml_writer->xmlElement("fieldentry", NULL, (int)$this->getSpecificAnswerFeedback());
6424  $a_xml_writer->xmlEndTag("qtimetadatafield");
6425 
6426  //obligations_enabled
6427  $a_xml_writer->xmlStartTag("qtimetadatafield");
6428  $a_xml_writer->xmlElement("fieldlabel", NULL, "obligations_enabled");
6429  $a_xml_writer->xmlElement("fieldentry", NULL, (int)$this->areObligationsEnabled());
6430  $a_xml_writer->xmlEndTag("qtimetadatafield");
6431 
6432  //enable_processing_time
6433  $a_xml_writer->xmlStartTag("qtimetadatafield");
6434  $a_xml_writer->xmlElement("fieldlabel", NULL, "enable_processing_time");
6435  $a_xml_writer->xmlElement("fieldentry", NULL, (int)$this->getEnableProcessingTime());
6436  $a_xml_writer->xmlEndTag("qtimetadatafield");
6437 
6438  foreach ($this->mark_schema->mark_steps as $index => $mark)
6439  {
6440  // mark steps
6441  $a_xml_writer->xmlStartTag("qtimetadatafield");
6442  $a_xml_writer->xmlElement("fieldlabel", NULL, "mark_step_$index");
6443  $a_xml_writer->xmlElement("fieldentry", NULL, sprintf(
6444  "<short>%s</short><official>%s</official><percentage>%.2f</percentage><passed>%d</passed>",
6445  $mark->getShortName(), $mark->getOfficialName(), $mark->getMinimumLevel(), $mark->getPassed()
6446  ));
6447  $a_xml_writer->xmlEndTag("qtimetadatafield");
6448  }
6449  $a_xml_writer->xmlEndTag("qtimetadata");
6450 
6451  // add qti objectives
6452  $a_xml_writer->xmlStartTag("objectives");
6453  $this->addQTIMaterial($a_xml_writer, $this->getIntroduction());
6454  $a_xml_writer->xmlEndTag("objectives");
6455 
6456  // add qti assessmentcontrol
6457  if ($this->getInstantFeedbackSolution() == 1)
6458  {
6459  $attrs = array(
6460  "solutionswitch" => "Yes"
6461  );
6462  }
6463  else
6464  {
6465  $attrs = NULL;
6466  }
6467  $a_xml_writer->xmlElement("assessmentcontrol", $attrs, NULL);
6468 
6469  if (strlen($this->getFinalStatement()))
6470  {
6471  // add qti presentation_material
6472  $a_xml_writer->xmlStartTag("presentation_material");
6473  $a_xml_writer->xmlStartTag("flow_mat");
6474  $this->addQTIMaterial($a_xml_writer, $this->getFinalStatement());
6475  $a_xml_writer->xmlEndTag("flow_mat");
6476  $a_xml_writer->xmlEndTag("presentation_material");
6477  }
6478 
6479  $attrs = array(
6480  "ident" => "1"
6481  );
6482  $a_xml_writer->xmlElement("section", $attrs, NULL);
6483  $a_xml_writer->xmlEndTag("assessment");
6484  $a_xml_writer->xmlEndTag("questestinterop");
6485 
6486  $xml = $a_xml_writer->xmlDumpMem(FALSE);
6487 
6488  foreach ($this->questions as $question_id)
6489  {
6490  $question =& ilObjTest::_instanciateQuestion($question_id);
6491  $qti_question = $question->toXML(false);
6492  $qti_question = preg_replace("/<questestinterop>/", "", $qti_question);
6493  $qti_question = preg_replace("/<\/questestinterop>/", "", $qti_question);
6494  if (strpos($xml, "</section>") !== false)
6495  {
6496  $xml = str_replace("</section>", "$qti_question</section>", $xml);
6497  }
6498  else
6499  {
6500  $xml = str_replace("<section ident=\"1\"/>", "<section ident=\"1\">\n$qti_question</section>", $xml);
6501  }
6502  }
6503  return $xml;
6504  }
getScoreReporting()
Gets the score reporting of the ilObjTest object.
getHighscoreOwnTable()
Gets if the own rankings table should be shown.
getFixedParticipants()
Returns the fixed participants status.
getReportingDate()
Gets the reporting date of the ilObjTest object.
getCustomStyle()
Get the custom style.
getResultsPresentation()
Returns the combined results presentation value.
isShowExamIdInTestPassEnabled()
getMailNotification()
Get mail notification settings.
getEnableProcessingTime()
Returns the state of the processing time (enabled/disabled)
getHighscoreAchievedTS()
Returns if date and time of the scores achievement should be displayed.
getListOfQuestionsSettings()
Returns the settings for the list of questions options in the test properties This could contain one ...
getShowInfo()
Gets whether the complete information page is shown or the required data only.
& _instanciateQuestion($question_id)
Creates an instance of a question with a given question id.
XML writer class.
getAnonymity()
Returns the anonymity status of the test.
getShuffleQuestions()
Returns the status of the shuffle_questions variable.
isShowExamIdInTestResultsEnabled()
getHighscoreWTime()
Gets if the column with the workingtime should be shown.
getHighscoreTopTable()
Gets, if the top-rankings table should be shown.
areObligationsEnabled()
returns the fact wether obligations are enabled or not
getSequenceSettings()
Gets the sequence settings of the ilObjTest object SEQUENCE SETTING = POSTPONING ENABLED !! ...
getHighscorePercentage()
Gets if the percentage column should be shown.
getCountSystem()
Gets the count system for the calculation of points.
getIntroduction()
Gets the introduction text of the ilObjTest object.
getHighscoreHints()
Gets, if the column with the number of requested hints should be shown.
getResetProcessingTime()
Returns wheather the processing time should be reset or not.
getHighscoreAnon()
Gets if the highscores should be anonymized per setting.
getShowMarker()
Returns wheather the marker button is shown or not.
getAnswerFeedback()
Returns 1 if generic answer feedback is activated.
getTitleOutput()
Returns the value of the title_output status.
getAuthor()
Gets the authors name of the ilObjTest object.
getUsePreviousAnswers()
Returns if the previous answers should be shown for a learner.
getShowFinalStatement()
Returns whether the final statement should be shown or not.
addQTIMaterial(&$a_xml_writer, $a_material)
Creates a QTI material tag from a plain text or xhtml text.
getTitle()
get object title public
getDescription()
get object description
getProcessingTime()
Returns the processing time for the test.
isOfferingQuestionHintsEnabled()
returns the fact wether offering hints is enabled or not
redirection script todo: (a better solution should control the processing via a xml file) ...
xmlHeader()
Writes xml header public.
getAnswerFeedbackPoints()
Returns 1 if answer specific feedback as reached points is activated.
getStartingTime()
Returns the starting time of the test.
getInstantFeedbackSolution()
Returns 1 if the correct solution will be shown after answering a question.
getFinalStatement()
Gets the final statement.
getPassword()
Returns the password for test access.
getNrOfTries()
Returns the nr of tries for the test.
getQuestionSetType()
getter for question set type
while($lm_rec=$ilDB->fetchAssoc($lm_set)) $data
getEndingTime()
Returns the ending time of the test.
getScoreCutting()
Determines if the score of a question should be cut at 0 points or the score of the whole test...
getShowCancel()
Returns wheather the cancel test button is shown or not.
getHighscoreScore()
Gets if the score column should be shown.
getMCScoring()
Gets the scoring type for multiple choice questions.
getHighscoreEnabled()
Gets the setting which determines if the highscore feature is enabled.
getKiosk()
Returns the kiosk mode.
getForceJS()
Gets whether JavaScript should be forced for tests.
getHighscoreTopNum($a_retval=10)
Gets the number of entries which are to be shown in the top-rankings table.
getPassScoring()
Gets the pass scoring type.
+ Here is the call graph for this function:

◆ update()

ilObjTest::update ( )

update object data

public

Returns
boolean

Definition at line 638 of file class.ilObjTest.php.

639  {
640  if (!parent::update())
641  {
642  return false;
643  }
644 
645  // put here object specific stuff
646 
647  return true;
648  }

◆ updateWorkingTime()

ilObjTest::updateWorkingTime (   $times_id)

Update the working time of a test when a question is answered.

Parameters
integer$times_idThe database id of a working time entry public

Definition at line 3850 of file class.ilObjTest.php.

3851  {
3852  global $ilDB;
3853 
3854  $affectedRows = $ilDB->manipulateF("UPDATE tst_times SET finished = %s, tstamp = %s WHERE times_id = %s",
3855  array('timestamp', 'integer', 'integer'),
3856  array(strftime("%Y-%m-%d %H:%M:%S"), time(), $times_id)
3857  );
3858  }

◆ userLookupFullName()

ilObjTest::userLookupFullName (   $user_id,
  $overwrite_anonymity = FALSE,
  $sorted_order = FALSE,
  $suffix = "" 
)

Returns the full name of a test user according to the anonymity status.

Parameters
int$user_idThe database ID of the user
boolean$overwrite_anonymityIndicates if the anonymity status should be ignored
Returns
string The full name of the user or UNKNOWN if the anonymity status is affected public

Definition at line 9316 of file class.ilObjTest.php.

References ilObjUser\_lookupName(), and getAnonymity().

Referenced by removeTestResultsByActiveIds(), removeTestResultsForUser(), sendAdvancedNotification(), and sendSimpleNotification().

9317  {
9318  if ($this->getAnonymity() && !$overwrite_anonymity)
9319  {
9320  return $this->lng->txt("unknown") . $suffix;
9321  }
9322  else
9323  {
9324  include_once './Services/User/classes/class.ilObjUser.php';
9325  $uname = ilObjUser::_lookupName($user_id);
9326  if (strlen($uname["firstname"].$uname["lastname"]) == 0) $uname["firstname"] = $this->lng->txt("deleted_user");
9327  if ($sorted_order)
9328  {
9329  return trim($uname["lastname"] . ", " . $uname["firstname"]) . $suffix;
9330  }
9331  else
9332  {
9333  return trim($uname["firstname"] . " " . $uname["lastname"]) . $suffix;
9334  }
9335  }
9336  }
static _lookupName($a_user_id)
lookup user name
getAnonymity()
Returns the anonymity status of the test.
+ Here is the call graph for this function:
+ Here is the caller graph for this function:

Field Documentation

◆ $_customStyle

ilObjTest::$_customStyle
private

Definition at line 400 of file class.ilObjTest.php.

◆ $_finalstatement

ilObjTest::$_finalstatement
private

Definition at line 379 of file class.ilObjTest.php.

◆ $_forcejs

ilObjTest::$_forcejs
private

Definition at line 393 of file class.ilObjTest.php.

◆ $_kiosk

ilObjTest::$_kiosk
protected

Definition at line 50 of file class.ilObjTest.php.

◆ $_showfinalstatement

ilObjTest::$_showfinalstatement
private

Definition at line 372 of file class.ilObjTest.php.

◆ $_showinfo

ilObjTest::$_showinfo
private

Definition at line 386 of file class.ilObjTest.php.

◆ $activation_ending_time

ilObjTest::$activation_ending_time
protected

Definition at line 442 of file class.ilObjTest.php.

◆ $activation_starting_time

ilObjTest::$activation_starting_time
protected

Definition at line 440 of file class.ilObjTest.php.

◆ $activation_visibility

ilObjTest::$activation_visibility
protected

Definition at line 438 of file class.ilObjTest.php.

Referenced by getActivationVisibility().

◆ $allowedUsers

ilObjTest::$allowedUsers

Definition at line 302 of file class.ilObjTest.php.

◆ $allowedUsersTimeGap

ilObjTest::$allowedUsersTimeGap

Definition at line 309 of file class.ilObjTest.php.

◆ $anonymity

ilObjTest::$anonymity

Definition at line 323 of file class.ilObjTest.php.

◆ $answer_feedback

ilObjTest::$answer_feedback

Definition at line 351 of file class.ilObjTest.php.

◆ $answer_feedback_points

ilObjTest::$answer_feedback_points

Definition at line 137 of file class.ilObjTest.php.

◆ $author

ilObjTest::$author

Definition at line 72 of file class.ilObjTest.php.

Referenced by setAuthor().

◆ $autosave

ilObjTest::$autosave
protected

Definition at line 444 of file class.ilObjTest.php.

Referenced by getAutosave(), and setAutosave().

◆ $autosave_ival

ilObjTest::$autosave_ival
protected

Definition at line 446 of file class.ilObjTest.php.

Referenced by getAutosaveIval(), and setAutosaveIval().

◆ $certificate_visibility

ilObjTest::$certificate_visibility

Definition at line 316 of file class.ilObjTest.php.

◆ $char_selector_availability

ilObjTest::$char_selector_availability
protected

Definition at line 495 of file class.ilObjTest.php.

Referenced by getCharSelectorAvailability().

◆ $char_selector_definition

ilObjTest::$char_selector_definition
protected

Definition at line 498 of file class.ilObjTest.php.

Referenced by getCharSelectorDefinition().

◆ $count_system

ilObjTest::$count_system

Definition at line 245 of file class.ilObjTest.php.

◆ $ects_fx

ilObjTest::$ects_fx

Definition at line 229 of file class.ilObjTest.php.

◆ $ects_grades

ilObjTest::$ects_grades

Definition at line 236 of file class.ilObjTest.php.

Referenced by getECTSGrades().

◆ $ects_output

ilObjTest::$ects_output

Definition at line 222 of file class.ilObjTest.php.

Referenced by saveECTSStatus().

◆ $enable_archiving

ilObjTest::$enable_archiving
protected

Definition at line 473 of file class.ilObjTest.php.

Referenced by getEnableArchiving(), and setEnableArchiving().

◆ $enable_examview

ilObjTest::$enable_examview
protected

Definition at line 464 of file class.ilObjTest.php.

Referenced by getEnableExamview(), and setEnableExamview().

◆ $enable_processing_time

ilObjTest::$enable_processing_time

Definition at line 194 of file class.ilObjTest.php.

◆ $ending_time

ilObjTest::$ending_time

Definition at line 215 of file class.ilObjTest.php.

Referenced by setActivationEndingTime(), and setEndingTime().

◆ $evaluation_data

ilObjTest::$evaluation_data

Definition at line 154 of file class.ilObjTest.php.

◆ $exportsettings

ilObjTest::$exportsettings
protected

Definition at line 406 of file class.ilObjTest.php.

Referenced by getExportSettings().

◆ $fixed_participants

ilObjTest::$fixed_participants

Definition at line 344 of file class.ilObjTest.php.

◆ $instant_verification

ilObjTest::$instant_verification

Definition at line 130 of file class.ilObjTest.php.

◆ $introduction

ilObjTest::$introduction

Definition at line 94 of file class.ilObjTest.php.

Referenced by setIntroduction().

◆ $invitation

ilObjTest::$invitation = INVITATION_OFF

Definition at line 64 of file class.ilObjTest.php.

◆ $mailnotification

ilObjTest::$mailnotification
protected

Definition at line 402 of file class.ilObjTest.php.

Referenced by getMailNotification().

◆ $mailnottype

ilObjTest::$mailnottype
protected

Definition at line 404 of file class.ilObjTest.php.

Referenced by getMailNotificationType().

◆ $mark_schema

ilObjTest::$mark_schema

Definition at line 101 of file class.ilObjTest.php.

Referenced by _getAvailableTests(), and getMarkSchema().

◆ $mc_scoring

ilObjTest::$mc_scoring

Definition at line 252 of file class.ilObjTest.php.

◆ $metadata

ilObjTest::$metadata

Definition at line 79 of file class.ilObjTest.php.

◆ $nr_of_tries

ilObjTest::$nr_of_tries

Definition at line 162 of file class.ilObjTest.php.

Referenced by setNrOfTries().

◆ $obligationsEnabled

ilObjTest::$obligationsEnabled = null
private

Definition at line 436 of file class.ilObjTest.php.

Referenced by areObligationsEnabled(), and setObligationsEnabled().

◆ $offeringQuestionHintsEnabled

ilObjTest::$offeringQuestionHintsEnabled = null
private

◆ $online

bool ilObjTest::$online = null
private

the object's online status

Definition at line 417 of file class.ilObjTest.php.

Referenced by isOnline().

◆ $participantDataExist

ilObjTest::$participantDataExist = null
private

holds the fact wether participant data exists or not DO NOT USE TIS PROPERTY DRIRECTLY ALWAYS USE ilObjTest::paricipantDataExist() since this method initialises this property

Definition at line 461 of file class.ilObjTest.php.

Referenced by participantDataExist().

◆ $pass_scoring

ilObjTest::$pass_scoring

Definition at line 259 of file class.ilObjTest.php.

◆ $passDeletionAllowed

ilObjTest::$passDeletionAllowed = null
private

Definition at line 454 of file class.ilObjTest.php.

Referenced by isPassDeletionAllowed(), and setPassDeletionAllowed().

◆ $password

ilObjTest::$password

Definition at line 295 of file class.ilObjTest.php.

◆ $poolUsage

ilObjTest::$poolUsage
protected

Definition at line 408 of file class.ilObjTest.php.

Referenced by getPoolUsage().

◆ $print_best_solution_with_result

ilObjTest::$print_best_solution_with_result = true
protected

Definition at line 422 of file class.ilObjTest.php.

Referenced by isBestSolutionPrintedWithResult().

◆ $processing_time

ilObjTest::$processing_time

Definition at line 187 of file class.ilObjTest.php.

Referenced by setProcessingTime().

◆ $questions

ilObjTest::$questions

Definition at line 86 of file class.ilObjTest.php.

Referenced by getQuestions(), and getTestQuestions().

◆ $questionSetType

ilObjTest::$questionSetType = self::QUESTION_SET_TYPE_FIXED
private

◆ $redirection_mode

ilObjTest::$redirection_mode = 0
private

Definition at line 478 of file class.ilObjTest.php.

Referenced by getRedirectionMode(), and setRedirectionMode().

◆ $redirection_url

ilObjTest::$redirection_url = NULL
private

Definition at line 483 of file class.ilObjTest.php.

Referenced by getRedirectionUrl(), and setRedirectionUrl().

◆ $reporting_date

ilObjTest::$reporting_date

Definition at line 147 of file class.ilObjTest.php.

Referenced by setReportingDate().

◆ $reset_processing_time

ilObjTest::$reset_processing_time

Definition at line 201 of file class.ilObjTest.php.

◆ $results_presentation

ilObjTest::$results_presentation

Definition at line 274 of file class.ilObjTest.php.

◆ $score_cutting

ilObjTest::$score_cutting

Definition at line 288 of file class.ilObjTest.php.

◆ $score_reporting

ilObjTest::$score_reporting

Definition at line 121 of file class.ilObjTest.php.

Referenced by setScoreReporting().

◆ $sequence_settings

ilObjTest::$sequence_settings

Definition at line 110 of file class.ilObjTest.php.

Referenced by setSequenceSettings().

◆ $show_cancel

ilObjTest::$show_cancel

Definition at line 330 of file class.ilObjTest.php.

◆ $show_exam_id_in_test_pass_enabled

ilObjTest::$show_exam_id_in_test_pass_enabled
protected

◆ $show_exam_id_in_test_results_enabled

ilObjTest::$show_exam_id_in_test_results_enabled
protected

◆ $show_examview_html

ilObjTest::$show_examview_html
protected

Definition at line 467 of file class.ilObjTest.php.

Referenced by getShowExamviewHtml(), and setShowExamviewHtml().

◆ $show_examview_pdf

ilObjTest::$show_examview_pdf
protected

Definition at line 470 of file class.ilObjTest.php.

Referenced by getShowExamviewPdf(), and setShowExamviewPdf().

◆ $show_marker

ilObjTest::$show_marker

Definition at line 337 of file class.ilObjTest.php.

◆ $show_summary

ilObjTest::$show_summary

Definition at line 281 of file class.ilObjTest.php.

◆ $shuffle_questions

ilObjTest::$shuffle_questions

Definition at line 267 of file class.ilObjTest.php.

◆ $sign_submission

ilObjTest::$sign_submission
protected

Definition at line 492 of file class.ilObjTest.php.

Referenced by getSignSubmission(), and setSignSubmission().

◆ $starting_time

ilObjTest::$starting_time

Definition at line 208 of file class.ilObjTest.php.

Referenced by setActivationStartingTime(), and setStartingTime().

◆ $template_id

ilObjTest::$template_id
private

Definition at line 410 of file class.ilObjTest.php.

Referenced by getTemplate(), and setTemplate().

◆ $test_id

ilObjTest::$test_id

Definition at line 57 of file class.ilObjTest.php.

Referenced by _getTestIDFromObjectID(), and getTestId().

◆ $testFinalBroken

ilObjTest::$testFinalBroken
protected

Definition at line 503 of file class.ilObjTest.php.

Referenced by isTestFinalBroken(), and setTestFinalBroken().

◆ $testSequence

ilObjTest::$testSequence

Definition at line 365 of file class.ilObjTest.php.

◆ $testSession

ilObjTest::$testSession

Definition at line 358 of file class.ilObjTest.php.

◆ $title_output

ilObjTest::$title_output

Definition at line 180 of file class.ilObjTest.php.

◆ $use_previous_answers

ilObjTest::$use_previous_answers

Definition at line 170 of file class.ilObjTest.php.

Referenced by _getUsePreviousAnswers().

◆ QUESTION_SET_TYPE_DYNAMIC

◆ QUESTION_SET_TYPE_FIXED

◆ QUESTION_SET_TYPE_RANDOM


The documentation for this class was generated from the following file: